ILIAS  release_9 Revision v9.13-25-g2c18ec4c24f
ilSCORMExplorer Class Reference

This file is part of ILIAS, a powerful learning management system published by ILIAS open source e-Learning e.V. More...

+ Inheritance diagram for ilSCORMExplorer:
+ Collaboration diagram for ilSCORMExplorer:

Public Member Functions

 __construct (string $a_target, ilObjSCORMLearningModule &$a_slm_obj)
 
 getItem (int $a_node_id)
 
 getIconImagePathPrefix ()
 
 getNodesToSkip ()
 
 formatHeader (ilTemplate $tpl, $a_obj_id, array $a_option)
 overwritten method from base class More...
 
 createTarget (string $a_type, $a_node_id, bool $a_highlighted_subtree=false, bool $a_append_anch=true)
 Creates Get Parameter. More...
 
 setOutput ($a_parent_id, int $a_depth=1, int $a_obj_id=0, $a_highlighted_subtree=false)
 
 isVisible ($a_ref_id, string $a_type)
 
 getOutput (bool $jsApi=false)
 Creates output template. More...
 
 createOutput (array $option, bool $jsApi)
 recursive creation of output templates More...
 
 isClickable (string $type, int $ref_id=0)
 can i click on the module name More...
 
 getOutputIcons (\ilTemplate $tpl, array $a_option, int $a_node_id, string $scormtype="sco")
 tpl is filled with option state More...
 
- Public Member Functions inherited from ilExplorer
 setId (string $a_val)
 
 getId ()
 
 setAsynchExpanding (bool $a_val)
 
 getAsynchExpanding ()
 
 initItemCounter (int $a_number)
 
 setTitle (string $a_val)
 
 setTitleLength (int $a_length)
 
 getTitleLength ()
 
 getTitle ()
 
 setRoot ($a_root_id)
 
 getRoot ()
 
 setOrderColumn (string $a_column)
 
 setOrderDirection (string $a_direction)
 
 setTargetGet (string $a_target_get)
 
 setParamsGet (array $a_params_get)
 
 setExpandTarget (string $a_exp_target)
 target script for expand icons More...
 
 setFrameUpdater (string $a_up_frame, string $a_up_script, string $a_params="")
 
 highlightNode (string $a_id)
 
 checkPermissions (bool $a_check)
 
 setSessionExpandVariable (string $a_var_name="expand")
 
 outputIcons (bool $a_icons)
 
 setClickable (string $a_type, bool $a_clickable)
 
 isVisible ( $a_ref_id, string $a_type)
 
 setTreeLead (string $a_val)
 
 getTreeLead ()
 
 isClickable (string $type, int $ref_id=0)
 
 setPostSort (bool $a_sort)
 
 setFilterMode (int $a_mode=IL_FM_NEGATIVE)
 
 getFilterMode ()
 
 setUseStandardFrame (bool $a_val)
 Set use standard frame. More...
 
 getUseStandardFrame ()
 
 getChildsOfNode ($a_parent_id)
 
 setOutput ( $a_parent_id, int $a_depth=1, int $a_obj_id=0, bool $a_highlighted_subtree=false)
 Creates output for explorer view in admin menue recursive method. More...
 
 modifyChilds ( $a_parent_id, array $a_objects)
 
 showChilds ($a_parent_id)
 determines wether the childs of an object should be shown or not note: this standard implementation always returns true but it could be overwritten by derived classes (e.g. More...
 
 forceExpanded ($a_obj_id)
 force expansion of node More...
 
 getMaximumTreeDepth ()
 
 getOutput ()
 
 handleListEndTags (ilTemplate $a_tpl_tree, int $a_cur_depth, int $a_item_depth)
 handle list end tags ( and ) More...
 
 handleListStartTags (ilTemplate $a_tpl_tree, int $a_cur_depth, int $a_item_depth)
 handle list start tags ( More...
 
 formatHeader (ilTemplate $tpl, $a_obj_id, array $a_option)
 
 formatObject (ilTemplate $tpl, $a_node_id, array $a_option, $a_obj_id=0)
 
 getImage (string $a_name, string $a_type="", $a_obj_id="")
 
 getImageAlt (string $a_default_text, string $a_type="", $a_obj_id="")
 
 getNodeStyleClass ( $a_id, string $a_type)
 
 buildLinkTarget ( $a_node_id, string $a_type)
 
 buildOnClick ( $a_node_id, string $a_type, string $a_title)
 
 buildTitle (string $a_title, $a_id, string $a_type)
 
 buildDescription (string $a_desc, $a_id, string $a_type)
 
 buildSelect ($a_node_id, string $a_type)
 standard implementation for adding an option select box between image and title More...
 
 buildFrameTarget (string $a_type, $a_child=0, $a_obj_id=0)
 
 createTarget (string $a_type, $a_node_id, bool $a_highlighted_subtree=false, bool $a_append_anch=true)
 
 setFrameTarget (string $a_target)
 
 createLines (int $a_depth)
 
 is_in_array (int $a_start, int $a_depth)
 
 getIndex (array $a_data)
 
 addFilter (string $a_item)
 
 delFilter (string $a_item)
 
 setExpand ($a_node_id)
 set the expand option this value is stored in a SESSION variable to save it different view (lo view, frm view,...) More...
 
 forceExpandAll (bool $a_mode, bool $a_show_minus=true)
 force expandAll. More...
 
 setFiltered (bool $a_bool)
 
 checkFilter (string $a_item)
 
 sortNodes (array $a_nodes, $a_parent_obj_id)
 sort nodes and put adm object to the end of sorted array More...
 

Data Fields

ilObjSCORMLearningModule $slm_obj
 id of root folder More...
 
- Data Fields inherited from ilExplorer
string $id = ""
 
string $output = ""
 
array $format_options = []
 
ilTree $tree
 
string $target = ""
 
string $target_get = ""
 
string $params_get = ""
 
array $expanded = []
 
string $order_column = ""
 
string $order_direction = "asc"
 
string $expand_target = null
 
bool $rbac_check = false
 
bool $output_icons = false
 
string $expand_variable = ""
 
array $is_clickable = []
 
bool $post_sort = false
 
bool $filtered = false
 
bool $filter_mode
 
bool $expand_all = false
 
 $root_id = null
 
bool $use_standard_frame = false
 

Protected Member Functions

 createOutputArray (int $a_parent_id, array $options=array())
 recursive creating of outputs More...
 
 insertObject (array $option, ilTemplate $tpl, bool $jsApi)
 insert the option data in $tpl More...
 
- Protected Member Functions inherited from ilExplorer
 requestStr (string $key)
 

Additional Inherited Members

- Protected Attributes inherited from ilExplorer
ilObjectDefinition $obj_definition
 
ilErrorHandling $error
 
ilRbacSystem $rbacsystem
 
ilGlobalTemplateInterface $tpl
 
ilLanguage $lng
 
 $filter = []
 
string $highlighted = ""
 
bool $show_minus = true
 
int $counter = 0
 
bool $asnch_expanding = false
 
int $textwidth = 0
 
string $title = ""
 
string $up_frame = ""
 
string $a_up_script = ""
 
string $up_params = ""
 
string $frame_target = ""
 
string $up_script = ""
 
string $tree_lead = ""
 
array $iconList = []
 
ILIAS Refinery Factory $refinery
 
ILIAS HTTP Wrapper WrapperFactory $wrapper
 

Detailed Description

This file is part of ILIAS, a powerful learning management system published by ILIAS open source e-Learning e.V.

ILIAS is licensed with the GPL-3.0, see https://www.gnu.org/licenses/gpl-3.0.en.html You should have received a copy of said license along with the source code, too.

If this is not the case or you just want to try ILIAS, you'll find us at: https://www.ilias.de https://github.com/ILIAS-eLearning

Definition at line 20 of file class.ilSCORMExplorer.php.

Constructor & Destructor Documentation

◆ __construct()

ilSCORMExplorer::__construct ( string  $a_target,
ilObjSCORMLearningModule $a_slm_obj 
)

Definition at line 27 of file class.ilSCORMExplorer.php.

References ILIAS\MetaData\Repository\Validation\Data\__construct(), ilExplorer\checkPermissions(), ilObject\getId(), ilExplorer\outputIcons(), ilTree\readRootId(), and ilExplorer\setOrderColumn().

28  {
29  parent::__construct($a_target);
30  $this->slm_obj = $a_slm_obj;
31  $this->tree = new ilSCORMTree($a_slm_obj->getId());
32  $this->root_id = $this->tree->readRootId();
33  $this->checkPermissions(false);
34  $this->outputIcons(true);
35  $this->setOrderColumn("");
36  }
outputIcons(bool $a_icons)
__construct(VocabulariesInterface $vocabularies)
setOrderColumn(string $a_column)
This file is part of ILIAS, a powerful learning management system published by ILIAS open source e-Le...
checkPermissions(bool $a_check)
+ Here is the call graph for this function:

Member Function Documentation

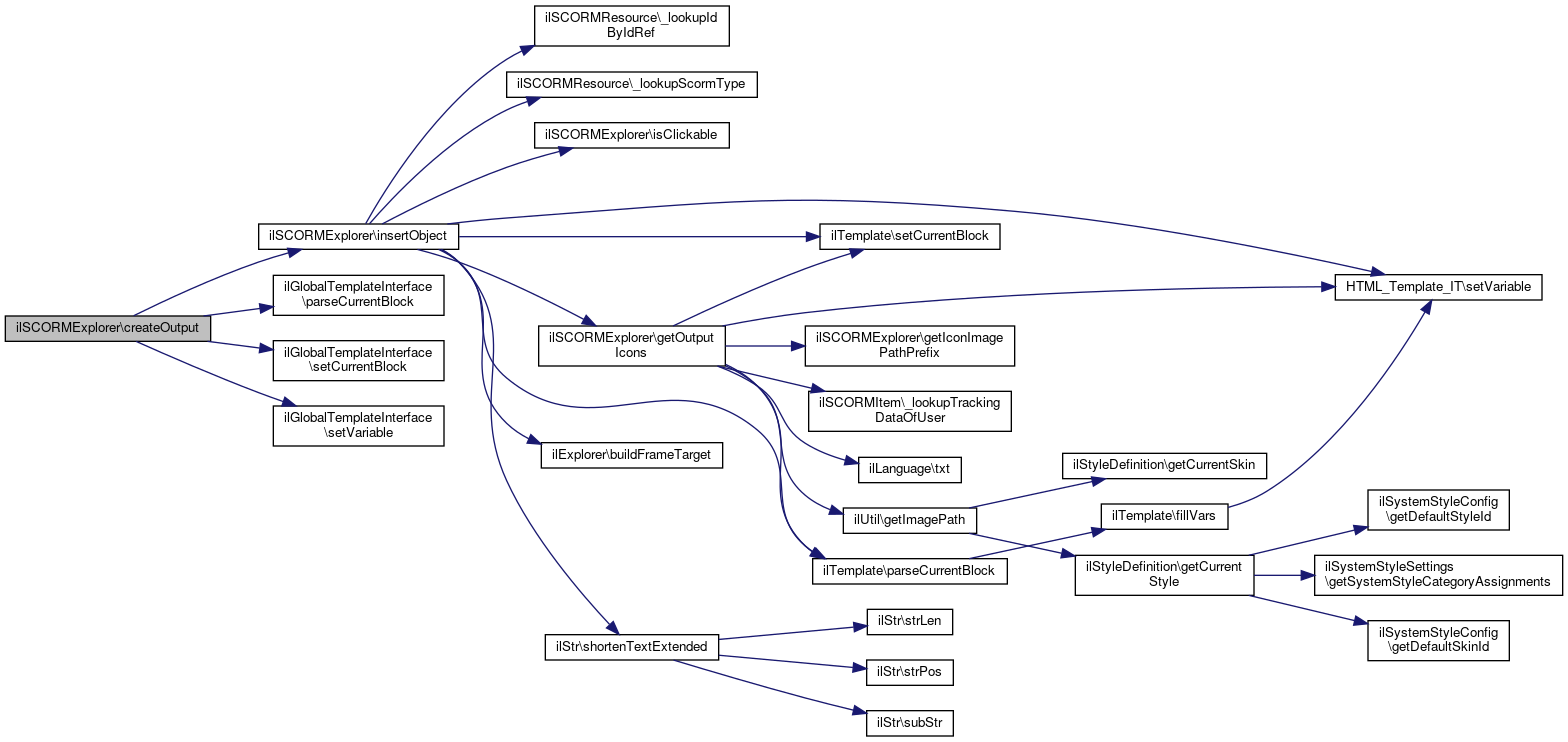
◆ createOutput()

ilSCORMExplorer::createOutput ( array  $option,
bool  $jsApi 
)

recursive creation of output templates

Exceptions
ilTemplateException

Definition at line 154 of file class.ilSCORMExplorer.php.

References $DIC, ILIAS\LTI\ToolProvider\$key, ilExplorer\$tpl, insertObject(), ilGlobalTemplateInterface\parseCurrentBlock(), ilGlobalTemplateInterface\setCurrentBlock(), and ilGlobalTemplateInterface\setVariable().

Referenced by getOutput().

154  : \ilTemplate
155  {
156  global $DIC;
157  $ilBench = $DIC['ilBench'];
158 
159  if (isset($option["visible"]) && $option["visible"] == true) {
160  $tpl = new ilTemplate("tpl.sahs_tree_ul.html", true, true, "Modules/ScormAicc");
161  $tpl = $this->insertObject($option, $tpl, $jsApi);
162  } else {
163  $tpl = new ilTemplate("tpl.sahs_tree_free.html", true, true, "Modules/ScormAicc");
164  }
165 
166  if (isset($option["childs"]) && is_array($option["childs"]) && count($option["childs"]) > 0) {
167  foreach ($option["childs"] as $key => $ch_option) {
168  $tpl->setCurrentBlock("childs");
169  $tpl->setVariable("CHILDS", $this->createOutput($ch_option, $jsApi)->get());
171  }
172  }
173 
174  return $tpl;
175  }
ilGlobalTemplateInterface $tpl
setVariable(string $variable, $value='')
Sets the given variable to the given value.
global $DIC
Definition: feed.php:28
This file is part of ILIAS, a powerful learning management system published by ILIAS open source e-Le...
string $key
Consumer key/client ID value.
Definition: System.php:193
setCurrentBlock(string $part=self::DEFAULT_BLOCK)
Sets the template to the given block.
insertObject(array $option, ilTemplate $tpl, bool $jsApi)
insert the option data in $tpl
parseCurrentBlock(string $block_name=self::DEFAULT_BLOCK)
Parses the given block.
createOutput(array $option, bool $jsApi)
recursive creation of output templates
+ Here is the call graph for this function:
+ Here is the caller graph for this function:

◆ createOutputArray()

ilSCORMExplorer::createOutputArray ( int  $a_parent_id,
array  $options = array() 
)
protected

recursive creating of outputs

Definition at line 97 of file class.ilSCORMExplorer.php.

References $ilErr, ILIAS\LTI\ToolProvider\$key, and ilExplorer\showChilds().

Referenced by setOutput().

97  : array
98  {
99  global $ilErr;
100  $types_do_not_display = array("sos", "sma");
101  $types_do_not_load = array("srs");
102 
103  if (!isset($a_parent_id)) {
104  $ilErr->raiseError(get_class($this) . "::setOutput(): No node_id given!", $ilErr->error_obj->WARNING);
105  }
106 
107  if (!$this->showChilds($a_parent_id)) {
108  return array();
109  }
110 
111  foreach ($this->tree->getChilds($a_parent_id, $this->order_column) as $key => $child) {
112  if (in_array($child["c_type"], $types_do_not_load)) {
113  continue;
114  }
115 
116  $option = array();
117  $option["parent"] = $child["parent"];
118  $option["id"] = $child["child"];
119  $option["title"] = $child["title"];
120  $option["c_type"] = $child["c_type"];
121  $option["obj_id"] = $child["obj_id"];
122  $option["desc"] = "obj_" . $child["c_type"];
123  $option["container"] = false;
124  $option["visible"] = !in_array($child["c_type"], $types_do_not_display);
125 
126  if ($this->showChilds($option["id"])) {
127  $option = $this->createOutputArray((int) $option["id"], $option);
128  }
129 
130  $options["childs"][] = $option;
131  }
132 
133  return $options;
134  }
$ilErr
Definition: raiseError.php:17
createOutputArray(int $a_parent_id, array $options=array())
recursive creating of outputs
string $key
Consumer key/client ID value.
Definition: System.php:193
showChilds($a_parent_id)
determines wether the childs of an object should be shown or not note: this standard implementation a...
+ Here is the call graph for this function:
+ Here is the caller graph for this function:

◆ createTarget()

ilSCORMExplorer::createTarget ( string  $a_type,
  $a_node_id,
bool  $a_highlighted_subtree = false,
bool  $a_append_anch = true 
)

Creates Get Parameter.

Definition at line 76 of file class.ilSCORMExplorer.php.

References $_SERVER.

76  : string //Missing typehint because ilExplorer
77  {
78  // SET expand parameter:
79  // positive if object is expanded
80  // negative if object is compressed
81  $a_node_id = ($a_type == '+')
82  ? $a_node_id
83  : -(int) $a_node_id;
84 
85  return $_SERVER["PATH_INFO"] . "?cmd=explorer&ref_id=" . $this->slm_obj->getRefId() . "&scexpand=" . $a_node_id; //ToDo $_SERVER?
86  }
$_SERVER['HTTP_HOST']
Definition: raiseError.php:10

◆ formatHeader()

ilSCORMExplorer::formatHeader ( ilTemplate  $tpl,
  $a_obj_id,
array  $a_option 
)

overwritten method from base class

Exceptions
ilTemplateException

Definition at line 57 of file class.ilSCORMExplorer.php.

References $DIC, ilExplorer\$lng, ilTemplate\get(), ilTemplate\parseCurrentBlock(), ilTemplate\setCurrentBlock(), HTML_Template_IT\setVariable(), and ilLanguage\txt().

57  : void //Missing typehint because ilExplorer
58  {
59  global $DIC;
60  $lng = $DIC->language();
61 
62  $tpl = new ilTemplate("tpl.tree.html", true, true, "Services/UIComponent/Explorer");
63 
64  $tpl->setCurrentBlock("row");
65  $tpl->setVariable("TITLE", $lng->txt("cont_manifest"));
66  $tpl->setVariable("LINK_TARGET", $this->target . "&" . $this->target_get . "=" . $a_obj_id);
67  $tpl->setVariable("TARGET", " target=\"" . $this->frame_target . "\"");
68  $tpl->parseCurrentBlock();
69 
70  $this->output .= $tpl->get();
71  }
parseCurrentBlock(string $part=ilGlobalTemplateInterface::DEFAULT_BLOCK)
get(string $part=ilGlobalTemplateInterface::DEFAULT_BLOCK)
txt(string $a_topic, string $a_default_lang_fallback_mod="")
gets the text for a given topic if the topic is not in the list, the topic itself with "-" will be re...
ilLanguage $lng
global $DIC
Definition: feed.php:28
setVariable($variable, $value='')
Sets a variable value.
Definition: IT.php:546
setCurrentBlock(string $part=ilGlobalTemplateInterface::DEFAULT_BLOCK)
+ Here is the call graph for this function:

◆ getIconImagePathPrefix()

ilSCORMExplorer::getIconImagePathPrefix ( )

Definition at line 43 of file class.ilSCORMExplorer.php.

Referenced by getOutputIcons().

43  : string
44  {
45  return "scorm/";
46  }
+ Here is the caller graph for this function:

◆ getItem()

ilSCORMExplorer::getItem ( int  $a_node_id)

Definition at line 38 of file class.ilSCORMExplorer.php.

38  : \ilSCORMItem
39  {
40  return new ilSCORMItem($a_node_id);
41  }
This file is part of ILIAS, a powerful learning management system published by ILIAS open source e-Le...

◆ getNodesToSkip()

ilSCORMExplorer::getNodesToSkip ( )

Definition at line 48 of file class.ilSCORMExplorer.php.

48  : int
49  {
50  return 2;
51  }

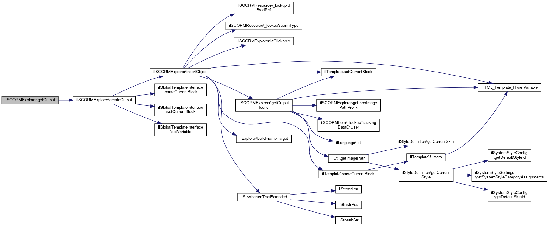
◆ getOutput()

ilSCORMExplorer::getOutput ( bool  $jsApi = false)

Creates output template.

Exceptions
ilTemplateException

Definition at line 145 of file class.ilSCORMExplorer.php.

References createOutput().

145  : string
146  {
147  return $this->createOutput($this->format_options, $jsApi)->get();
148  }
createOutput(array $option, bool $jsApi)
recursive creation of output templates
+ Here is the call graph for this function:

◆ getOutputIcons()

ilSCORMExplorer::getOutputIcons ( \ilTemplate  $tpl,
array  $a_option,
int  $a_node_id,
string  $scormtype = "sco" 
)

tpl is filled with option state

Exceptions
ilTemplateException

Definition at line 251 of file class.ilSCORMExplorer.php.

References $DIC, ilExplorer\$lng, ilSCORMItem\_lookupTrackingDataOfUser(), getIconImagePathPrefix(), ilUtil\getImagePath(), ilTemplate\parseCurrentBlock(), ilTemplate\setCurrentBlock(), HTML_Template_IT\setVariable(), and ilLanguage\txt().

Referenced by insertObject().

251  : void
252  {
253  global $DIC;
254  $lng = $DIC->language();
255 
256  $tpl->setCurrentBlock("icon");
257 
258  if ($scormtype === 'asset') {
259  $tpl->setVariable('ICON_IMAGE', ilUtil::getImagePath($this->getIconImagePathPrefix() . "asset.svg"));
260  $tpl->setVariable('TXT_ALT_IMG', '');
262  return;
263  }
264 
266  $a_node_id,
267  0,
268  $this->slm_obj->getId()
269  );
270 
271  // status
272  $status = !isset($trdata["cmi.core.lesson_status"])
273  ? "not attempted"
274  : $trdata["cmi.core.lesson_status"];
275 
276  $statusChar = strtolower($status[0]);
277  if ($statusChar === "f") {
278  $status = "failed";
279  } elseif ($statusChar === "b") {
280  $status = "browsed";
281  } elseif ($statusChar === "c") {
282  $status = "completed";
283  } elseif ($statusChar === "n") {
284  $status = "not_attempted";
285  } elseif ($statusChar === "p") {
286  $status = "passed";
287  } elseif ($statusChar === "r") {
288  $status = "running";
289  }
290 
291  $alt = $lng->txt("cont_status") . ": " .
292  $lng->txt("cont_sc_stat_" . str_replace(" ", "_", $status));
293 
294  // score
295  if (isset($trdata["cmi.core.score.raw"])) {
296  $alt .= ", " . $lng->txt("cont_credits") .
297  ": " . $trdata["cmi.core.score.raw"];
298  }
299 
300  // total time
301  if (isset($trdata["cmi.core.total_time"]) &&
302  $trdata["cmi.core.total_time"] !== "0000:00:00.00") {
303  $alt .= ", " . $lng->txt("cont_total_time") .
304  ": " . $trdata["cmi.core.total_time"];
305  }
306 
307  $tpl->setVariable("ICON_NAME", 'scoIcon' . $a_node_id);
308  $tpl->setVariable("ICON_IMAGE", ilUtil::getImagePath($this->getIconImagePathPrefix() . str_replace(" ", "_", $status) . ".svg"));
309  $tpl->setVariable("TXT_ALT_IMG", $alt);
311  }
txt(string $a_topic, string $a_default_lang_fallback_mod="")
gets the text for a given topic if the topic is not in the list, the topic itself with "-" will be re...
ilLanguage $lng
static getImagePath(string $img, string $module_path="", string $mode="output", bool $offline=false)
get image path (for images located in a template directory)
ilGlobalTemplateInterface $tpl
setVariable(string $variable, $value='')
Sets the given variable to the given value.
global $DIC
Definition: feed.php:28
static _lookupTrackingDataOfUser(int $a_item_id, int $a_user_id=0, int $a_obj_id=0)
setCurrentBlock(string $part=self::DEFAULT_BLOCK)
Sets the template to the given block.
parseCurrentBlock(string $block_name=self::DEFAULT_BLOCK)
Parses the given block.
+ Here is the call graph for this function:
+ Here is the caller graph for this function:

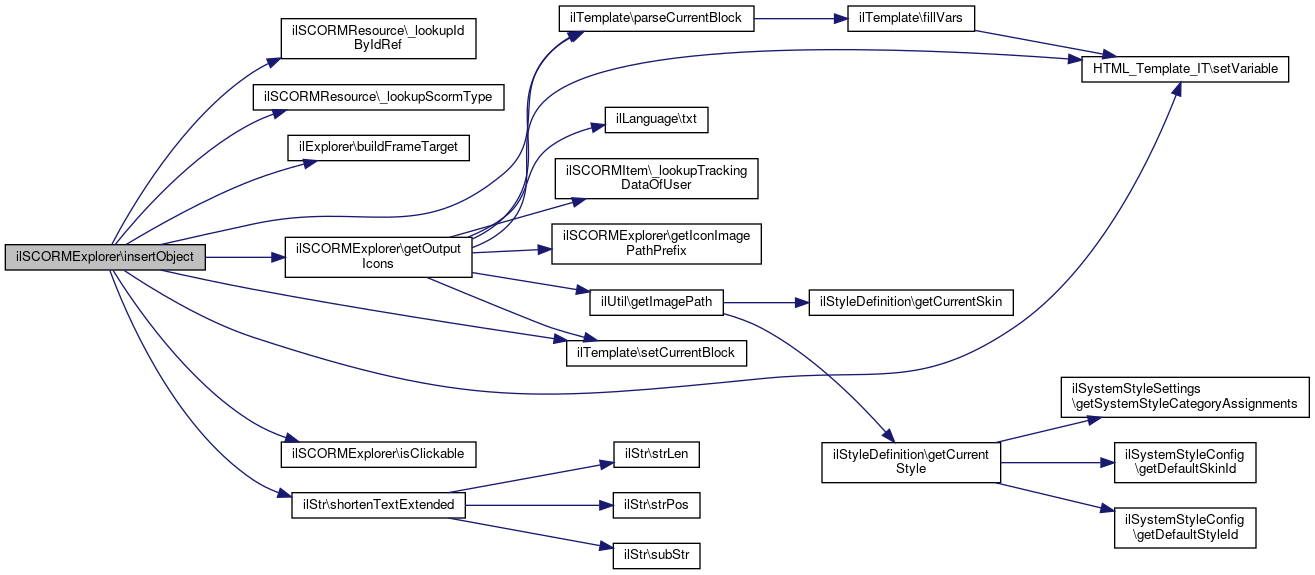
◆ insertObject()

ilSCORMExplorer::insertObject ( array  $option,
ilTemplate  $tpl,
bool  $jsApi 
)
protected

insert the option data in $tpl

Exceptions
ilTemplateException

Definition at line 194 of file class.ilSCORMExplorer.php.

References ilExplorer\$frame_target, $ilErr, ilExplorer\$tpl, ilSCORMResource\_lookupIdByIdRef(), ilSCORMResource\_lookupScormType(), ilExplorer\buildFrameTarget(), getOutputIcons(), isClickable(), ilTemplate\parseCurrentBlock(), ilTemplate\setCurrentBlock(), HTML_Template_IT\setVariable(), and ilStr\shortenTextExtended().

Referenced by createOutput().

194  : \ilTemplate
195  {
196  global $ilErr;
197  if (!is_array($option) || !isset($option["id"])) {
198  $ilErr->raiseError(get_class($this) . "::insertObject(): Missing parameter or wrong datatype! " .
199  "options:" . var_dump($option), $ilErr->error_obj->WARNING);
200  }
201  $clickable = false;
202  if ($option["c_type"] == "sit") {
203  //get scorm item
204  $sc_object = new ilSCORMItem((int) $option["id"]);
205  $id_ref = $sc_object->getIdentifierRef();
206 
207  //get scorm resource ref id
208  $sc_res_id = ilSCORMResource::_lookupIdByIdRef($id_ref, $sc_object->getSLMId());
209 
210  //get scorm type
211  $scormtype = strtolower(ilSCORMResource::_lookupScormType($sc_res_id));
212 
213  //is scorm clickabke
214  $clickable = $this->isClickable($option["c_type"], (int) $option["id"]);
215 
216  if ($this->output_icons && $clickable) {
217  $this->getOutputIcons($tpl, $option, (int) $option["id"], $scormtype);
218  }
219  }
220  if ($clickable) { // output link
221  $tpl->setCurrentBlock("link");
222  $frame_target = $this->buildFrameTarget($option["c_type"], $option["id"], $option["obj_id"]);
223  if ($frame_target != "") {
224  $tpl->setVariable("TITLE", ilStr::shortenTextExtended($option["title"], $this->textwidth, true));
225  $tpl->setVariable("LINK_TARGET", "javascript:void(0);");
226  if ($jsApi == true) {
227  $tpl->setVariable("ONCLICK", " onclick=\"parent.API.IliasLaunch('" . $option["id"] . "');return false;\"");
228  } else {
229  $tpl->setVariable("ONCLICK", " onclick=\"parent.APIFRAME.setupApi();parent.APIFRAME.API."
230  . ($scormtype === 'asset' ? 'IliasLaunchAsset' : 'IliasLaunchSahs')
231  . "('" . $option["id"] . "');return false;\"");
232  }
233  }
234  $tpl->parseCurrentBlock();
235  } else { // output text only
236  $tpl->setCurrentBlock("text");
237  $tpl->setVariable("OBJ_TITLE", ilStr::shortenTextExtended($option["title"], $this->textwidth, true));
238  $tpl->parseCurrentBlock();
239  }
240 
241  $tpl->setCurrentBlock("li");
242  $tpl->parseCurrentBlock();
243 
244  return $tpl;
245  }
parseCurrentBlock(string $part=ilGlobalTemplateInterface::DEFAULT_BLOCK)
static _lookupScormType(int $a_obj_id)
ilGlobalTemplateInterface $tpl
isClickable(string $type, int $ref_id=0)
can i click on the module name
getOutputIcons(\ilTemplate $tpl, array $a_option, int $a_node_id, string $scormtype="sco")
tpl is filled with option state
$ilErr
Definition: raiseError.php:17
setVariable($variable, $value='')
Sets a variable value.
Definition: IT.php:546
This file is part of ILIAS, a powerful learning management system published by ILIAS open source e-Le...
This file is part of ILIAS, a powerful learning management system published by ILIAS open source e-Le...
string $frame_target
buildFrameTarget(string $a_type, $a_child=0, $a_obj_id=0)
static _lookupIdByIdRef(string $a_id_ref, int $a_slm_id)
setCurrentBlock(string $part=ilGlobalTemplateInterface::DEFAULT_BLOCK)
static shortenTextExtended(string $a_str, int $a_len, bool $a_dots=false, bool $a_next_blank=false, bool $a_keep_extension=false)
+ Here is the call graph for this function:
+ Here is the caller graph for this function:

◆ isClickable()

ilSCORMExplorer::isClickable ( string  $type,
int  $ref_id = 0 
)

can i click on the module name

Definition at line 180 of file class.ilSCORMExplorer.php.

References $ref_id.

Referenced by insertObject().

180  : bool
181  {
182  if ($type !== "sit") {
183  return false;
184  }
185 
186  $sc_object = new ilSCORMItem($ref_id);
187  return $sc_object->getIdentifierRef() != "";
188  }
$ref_id
Definition: ltiauth.php:67
This file is part of ILIAS, a powerful learning management system published by ILIAS open source e-Le...
+ Here is the caller graph for this function:

◆ isVisible()

ilSCORMExplorer::isVisible (   $a_ref_id,
string  $a_type 
)

Definition at line 136 of file class.ilSCORMExplorer.php.

136  : bool //Typehint not possible now - see ilExplorer
137  {
138  return $a_type !== "sre";
139  }

◆ setOutput()

ilSCORMExplorer::setOutput (   $a_parent_id,
int  $a_depth = 1,
int  $a_obj_id = 0,
  $a_highlighted_subtree = false 
)

Definition at line 88 of file class.ilSCORMExplorer.php.

References createOutputArray().

88  : void
89  // public function setOutput(int $a_parent_id, int $a_depth = 1, int $a_obj_id = 0, bool $a_highlighted_subtree = false) : void
90  {
91  $this->format_options = $this->createOutputArray($a_parent_id);
92  }
createOutputArray(int $a_parent_id, array $options=array())
recursive creating of outputs
+ Here is the call graph for this function:

Field Documentation

◆ $slm_obj

ilObjSCORMLearningModule ilSCORMExplorer::$slm_obj

id of root folder

Definition at line 25 of file class.ilSCORMExplorer.php.


The documentation for this class was generated from the following file: