ILIAS  release_10 Revision v10.1-43-ga1241a92c2f
ilAssQuestionSkillAssignmentsGUI Class Reference
+ Collaboration diagram for ilAssQuestionSkillAssignmentsGUI:

Public Member Functions

 __construct (private ilCtrl $ctrl, private ilAccessHandler $access, private ilGlobalTemplateInterface $tpl, private ilLanguage $lng, private ilDBInterface $db)
 
 getQuestionOrderSequence ()
 
 getAssignmentConfigurationHintMessage ()
 
 setAssignmentConfigurationHintMessage (?string $assignmentConfigurationHintMessage)
 
 setQuestionOrderSequence ($questionOrderSequence)
 
 getQuestionList ()
 
 setQuestionList ($questionList)
 
 getQuestionContainerId ()
 
 setQuestionContainerId ($questionContainerId)
 
 isAssignmentEditingEnabled ()
 
 setAssignmentEditingEnabled ($assignmentEditingEnabled)
 
 executeCommand ()
 

Data Fields

const CMD_SHOW_SKILL_QUEST_ASSIGNS = 'showSkillQuestionAssignments'
 
const CMD_SHOW_SKILL_SELECT = 'showSkillSelection'
 
const CMD_UPDATE_SKILL_QUEST_ASSIGNS = 'updateSkillQuestionAssignments'
 
const CMD_SHOW_SKILL_QUEST_ASSIGN_PROPERTIES_FORM = 'showSkillQuestionAssignmentPropertiesForm'
 
const CMD_SAVE_SKILL_QUEST_ASSIGN_PROPERTIES_FORM = 'saveSkillQuestionAssignmentPropertiesForm'
 
const CMD_SAVE_SKILL_POINTS = 'saveSkillPoints'
 
const CMD_SHOW_SYNC_ORIGINAL_CONFIRMATION = 'showSyncOriginalConfirmation'
 
const CMD_SYNC_ORIGINAL = 'syncOriginal'
 
const PARAM_SKILL_SELECTION = 'skill_ids'
 

Protected Member Functions

 doesObjectTypeMatch ($objectId)
 

Private Member Functions

 isAvoidManipulationRedirectRequired ($command)
 
 saveSkillPointsCmd ()
 
 updateSkillQuestionAssignmentsCmd ()
 
 showSkillSelectionCmd ()
 
 showSkillQuestionAssignmentPropertiesFormCmd (assQuestionGUI $question_gui=null, ilAssQuestionSkillAssignment $assignment=null, ilPropertyFormGUI $form=null)
 
 saveSkillQuestionAssignmentPropertiesFormCmd ()
 
 buildSkillQuestionAssignmentPropertiesForm (assQuestion $question, ilAssQuestionSkillAssignment $assignment)
 
 showSkillQuestionAssignmentsCmd ($loadSkillPointsFromRequest=false)
 
 isSyncOriginalPossibleAndAllowed ($questionId)
 
 showSyncOriginalConfirmationCmd ()
 
 syncOriginalCmd ()
 
 buildTableGUI ()
 
 buildSkillQuestionAssignmentList ()
 
 buildSkillSelectorExplorerGUI ($assignments)
 
 buildSkillSelectorToolbarGUI ()
 
 buildQuestionPage (assQuestionGUI $question_gui)
 
 buildQuestionSkillAssignment (int $question_id, int $skill_base_id, int $skill_tref_id)
 
 isTestQuestion ($questionId)
 
 checkSolutionCompareExpressionInput ($input, assQuestion $question)
 
 checkPointsAreInt (ilPropertyFormGUI $form)
 
 validateSolutionCompareExpression (ilAssQuestionSolutionComparisonExpression $expression, $question)
 
 keepAssignmentParameters ()
 
 orderQuestionData ($questionData)
 
 handleAssignmentConfigurationHintMessage ()
 
 getSkillSelectorHeader ($questionId)
 
 sortAlphabetically ($array)
 

Private Attributes

ilAssQuestionList $question_list
 
int $question_container_id
 
bool $assignment_editing_enabled
 
string $assignment_configuration_hint_message = null
 
 $questionOrderSequence
 
RequestDataCollector $request_data_collector
 
SkillUsageService $skillUsageService
 

Detailed Description

Definition at line 37 of file class.ilAssQuestionSkillAssignmentsGUI.php.

Constructor & Destructor Documentation

◆ __construct()

ilAssQuestionSkillAssignmentsGUI::__construct ( private ilCtrl  $ctrl,
private ilAccessHandler  $access,
private ilGlobalTemplateInterface  $tpl,
private ilLanguage  $lng,
private ilDBInterface  $db 
)
Parameters
ilCtrl$ctrl
ilAccessHandler$access
ilGlobalTemplateInterface$tpl
ilLanguage$lng
ilDBInterface$db

Definition at line 72 of file class.ilAssQuestionSkillAssignmentsGUI.php.

References $DIC.

78  {
79 
80  $local_dic = QuestionPoolDIC::dic();
81  $this->request_data_collector = $local_dic['request_data_collector'];
82 
83  global $DIC;
84  $this->skillUsageService = $DIC->skills()->usage();
85  }
global $DIC
Definition: shib_login.php:25

Member Function Documentation

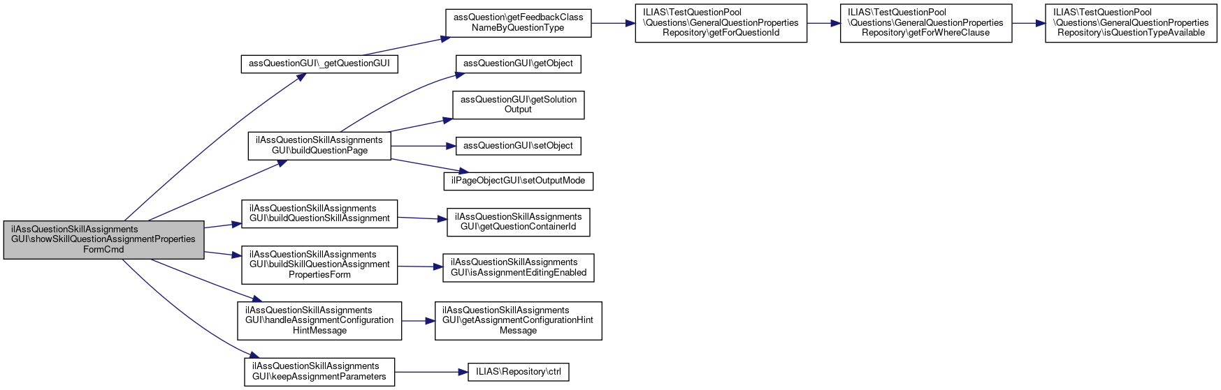
◆ buildQuestionPage()

ilAssQuestionSkillAssignmentsGUI::buildQuestionPage ( assQuestionGUI  $question_gui)
private

Definition at line 594 of file class.ilAssQuestionSkillAssignmentsGUI.php.

References assQuestionGUI\getObject(), assQuestionGUI\getSolutionOutput(), assQuestionGUI\setObject(), and ilPageObjectGUI\setOutputMode().

Referenced by showSkillQuestionAssignmentPropertiesFormCmd().

595  {
596  $this->tpl->addCss('./assets/css/content.css');
597 
598  $pageGUI = new ilAssQuestionPageGUI($question_gui->getObject()->getId());
599 
600  $pageGUI->setOutputMode("presentation");
601  $pageGUI->setRenderPageContainer(true);
602 
603  $pageGUI->setPresentationTitle($question_gui->getObject()->getTitleForHTMLOutput());
604 
605  $question = $question_gui->getObject();
606  $question->setShuffle(false); // dirty, but works ^^
607  $question_gui->setObject($question);
608  $questionHTML = $question_gui->getSolutionOutput(0, 0, false, false, true, false, true, false, true);
609  $pageGUI->setQuestionHTML([$question_gui->getObject()->getId() => $questionHTML]);
610 
611  $pageHTML = $pageGUI->presentation();
612  $pageHTML = preg_replace("/src=\"\\.\\//ims", "src=\"" . ILIAS_HTTP_PATH . "/", $pageHTML);
613 
614  return $pageHTML;
615  }
setOutputMode(string $a_mode=self::PRESENTATION)
setObject(assQuestion $question)
This file is part of ILIAS, a powerful learning management system published by ILIAS open source e-Le...
getSolutionOutput(int $active_id, ?int $pass=null, bool $graphical_output=false, bool $result_output=false, bool $show_question_only=true, bool $show_feedback=false, bool $show_correct_solution=false, bool $show_manual_scoring=false, bool $show_question_text=true, bool $show_inline_feedback=true)
+ Here is the call graph for this function:
+ Here is the caller graph for this function:

◆ buildQuestionSkillAssignment()

ilAssQuestionSkillAssignmentsGUI::buildQuestionSkillAssignment ( int  $question_id,
int  $skill_base_id,
int  $skill_tref_id 
)
private
Returns
ilAssQuestionSkillAssignment

Definition at line 620 of file class.ilAssQuestionSkillAssignmentsGUI.php.

References getQuestionContainerId().

Referenced by saveSkillQuestionAssignmentPropertiesFormCmd(), and showSkillQuestionAssignmentPropertiesFormCmd().

625  $assignment = new ilAssQuestionSkillAssignment($this->db);
626 
627  $assignment->setParentObjId($this->getQuestionContainerId());
628  $assignment->setQuestionId($question_id);
629  $assignment->setSkillBaseId($skill_base_id);
630  $assignment->setSkillTrefId($skill_tref_id);
631 
632  $assignment->loadFromDb();
633  $assignment->loadAdditionalSkillData();
634 
635  return $assignment;
636  }
+ Here is the call graph for this function:
+ Here is the caller graph for this function:

◆ buildSkillQuestionAssignmentList()

ilAssQuestionSkillAssignmentsGUI::buildSkillQuestionAssignmentList ( )
private

Definition at line 544 of file class.ilAssQuestionSkillAssignmentsGUI.php.

References getQuestionContainerId().

Referenced by showSkillQuestionAssignmentsCmd().

545  {
546  $assignmentList = new ilAssQuestionSkillAssignmentList($this->db);
547  $assignmentList->setParentObjId($this->getQuestionContainerId());
548 
549  return $assignmentList;
550  }
+ Here is the call graph for this function:
+ Here is the caller graph for this function:

◆ buildSkillQuestionAssignmentPropertiesForm()

ilAssQuestionSkillAssignmentsGUI::buildSkillQuestionAssignmentPropertiesForm ( assQuestion  $question,
ilAssQuestionSkillAssignment  $assignment 
)
private

Definition at line 451 of file class.ilAssQuestionSkillAssignmentsGUI.php.

References isAssignmentEditingEnabled().

Referenced by saveSkillQuestionAssignmentPropertiesFormCmd(), and showSkillQuestionAssignmentPropertiesFormCmd().

456  $form->setQuestion($question);
457  $form->setAssignment($assignment);
458  $form->setManipulationEnabled($this->isAssignmentEditingEnabled());
459  $form->build();
460 
461  return $form;
462  }
+ Here is the call graph for this function:
+ Here is the caller graph for this function:

◆ buildSkillSelectorExplorerGUI()

ilAssQuestionSkillAssignmentsGUI::buildSkillSelectorExplorerGUI (   $assignments)
private
Returns
ilSkillSelectorGUI

Definition at line 555 of file class.ilAssQuestionSkillAssignmentsGUI.php.

References $id.

Referenced by showSkillSelectionCmd(), and updateSkillQuestionAssignmentsCmd().

556  {
557  $skillSelectorExplorerGUI = new ilSkillSelectorGUI(
558  $this,
559  self::CMD_SHOW_SKILL_SELECT,
560  $this,
561  self::CMD_UPDATE_SKILL_QUEST_ASSIGNS,
562  self::PARAM_SKILL_SELECTION
563  );
564 
565  $skillSelectorExplorerGUI->setSelectMode(self::PARAM_SKILL_SELECTION, true);
566  //$skillSelectorExplorerGUI->setNodeOnclickEnabled(false);
567 
568  // parameter name for skill selection is actually taken from value passed to constructor,
569  // but passing a non empty name to setSelectMode is neccessary to keep input fields enabled
570 
571  foreach ($assignments as $assignment) {
572  $id = "{$assignment->getSkillBaseId()}:{$assignment->getSkillTrefId()}";
573  //$skillSelectorExplorerGUI->setNodeSelected($id);
574  $skillSelectorExplorerGUI->setSkillSelected($id);
575  }
576 
577  return $skillSelectorExplorerGUI;
578  }
Explorer class that works on tree objects (Services/Tree)
$id
plugin.php for ilComponentBuildPluginInfoObjectiveTest::testAddPlugins
Definition: plugin.php:24
+ Here is the caller graph for this function:

◆ buildSkillSelectorToolbarGUI()

ilAssQuestionSkillAssignmentsGUI::buildSkillSelectorToolbarGUI ( )
private
Returns
ilToolbarGUI

Definition at line 583 of file class.ilAssQuestionSkillAssignmentsGUI.php.

References ILIAS\Repository\ctrl(), and ILIAS\Repository\lng().

Referenced by showSkillSelectionCmd().

583  : ilToolbarGUI
584  {
585  $skillSelectorToolbarGUI = new ilToolbarGUI();
586 
587  $skillSelectorToolbarGUI->setFormAction($this->ctrl->getFormAction($this));
588  $skillSelectorToolbarGUI->addFormButton($this->lng->txt('qpl_save_skill_assigns_update'), self::CMD_UPDATE_SKILL_QUEST_ASSIGNS);
589  $skillSelectorToolbarGUI->addFormButton($this->lng->txt('qpl_cancel_skill_assigns_update'), self::CMD_SHOW_SKILL_QUEST_ASSIGNS);
590 
591  return $skillSelectorToolbarGUI;
592  }
+ Here is the call graph for this function:
+ Here is the caller graph for this function:

◆ buildTableGUI()

ilAssQuestionSkillAssignmentsGUI::buildTableGUI ( )
private

Definition at line 535 of file class.ilAssQuestionSkillAssignmentsGUI.php.

References ILIAS\Repository\ctrl(), isAssignmentEditingEnabled(), and ILIAS\Repository\lng().

Referenced by showSkillQuestionAssignmentsCmd().

536  {
537  $table = new ilAssQuestionSkillAssignmentsTableGUI($this, self::CMD_SHOW_SKILL_QUEST_ASSIGNS, $this->ctrl, $this->lng);
538  $table->setManipulationsEnabled($this->isAssignmentEditingEnabled());
539  $table->init();
540 
541  return $table;
542  }
+ Here is the call graph for this function:
+ Here is the caller graph for this function:

◆ checkPointsAreInt()

ilAssQuestionSkillAssignmentsGUI::checkPointsAreInt ( ilPropertyFormGUI  $form)
private

Definition at line 665 of file class.ilAssQuestionSkillAssignmentsGUI.php.

References ilPropertyFormGUI\getInput(), ILIAS\Repository\int(), and ILIAS\Repository\lng().

Referenced by saveSkillQuestionAssignmentPropertiesFormCmd().

665  : bool
666  {
667  $points_result = $form->getInput('q_res_skill_points');
668  $invalid_values_solution = array_filter(
669  $form->getInput('solution_compare_expressions')['points'],
670  fn(string $v): bool => $v != (int) $v
671  );
672  if ($points_result == (int) $points_result
673  && $invalid_values_solution === []) {
674  return true;
675  }
676  $this->tpl->setOnScreenMessage('failure', $this->lng->txt('numeric_only'));
677  return false;
678  }
getInput(string $a_post_var, bool $ensureValidation=true)
Returns the input of an item, if item provides getInput method and as fallback the value of the HTTP-...
+ Here is the call graph for this function:
+ Here is the caller graph for this function:

◆ checkSolutionCompareExpressionInput()

ilAssQuestionSkillAssignmentsGUI::checkSolutionCompareExpressionInput (   $input,
assQuestion  $question 
)
private

Definition at line 643 of file class.ilAssQuestionSkillAssignmentsGUI.php.

References ILIAS\Repository\lng(), and validateSolutionCompareExpression().

Referenced by saveSkillQuestionAssignmentPropertiesFormCmd().

643  : bool
644  {
645  $errors = [];
646 
647  foreach ($input->getValues() as $expression) {
648  $result = $this->validateSolutionCompareExpression($expression, $question);
649 
650  if ($result !== true) {
651  $errors[] = "{$this->lng->txt('ass_lac_expression')} {$expression->getOrderIndex()}: {$result}";
652  }
653  }
654 
655  if (count($errors)) {
656  $alert = $this->lng->txt('ass_lac_validation_error');
657  $alert .= '<br />' . implode('<br />', $errors);
658  $input->setAlert($alert);
659  return false;
660  }
661 
662  return true;
663  }
validateSolutionCompareExpression(ilAssQuestionSolutionComparisonExpression $expression, $question)
+ Here is the call graph for this function:
+ Here is the caller graph for this function:

◆ doesObjectTypeMatch()

ilAssQuestionSkillAssignmentsGUI::doesObjectTypeMatch (   $objectId)
protected

Definition at line 764 of file class.ilAssQuestionSkillAssignmentsGUI.php.

References ilObject\_lookupType().

Referenced by isSyncOriginalPossibleAndAllowed().

764  : bool
765  {
766  return ilObject::_lookupType($objectId) == 'qpl';
767  }
static _lookupType(int $id, bool $reference=false)
+ Here is the call graph for this function:
+ Here is the caller graph for this function:

◆ executeCommand()

ilAssQuestionSkillAssignmentsGUI::executeCommand ( )

Definition at line 158 of file class.ilAssQuestionSkillAssignmentsGUI.php.

References ILIAS\Repository\ctrl(), and isAvoidManipulationRedirectRequired().

158  : void
159  {
160  $nextClass = $this->ctrl->getNextClass();
161 
162  $command = $this->ctrl->getCmd(self::CMD_SHOW_SKILL_QUEST_ASSIGNS);
163 
164  if ($this->isAvoidManipulationRedirectRequired($command)) {
165  $this->ctrl->redirect($this, self::CMD_SHOW_SKILL_QUEST_ASSIGNS);
166  }
167 
168  switch ($nextClass) {
169  case strtolower(__CLASS__):
170  case '':
171 
172  $command .= 'Cmd';
173  $this->$command();
174  break;
175 
176  default:
177 
178  throw new ilTestQuestionPoolException('unsupported next class in ctrl flow');
179  }
180  }
+ Here is the call graph for this function:

◆ getAssignmentConfigurationHintMessage()

ilAssQuestionSkillAssignmentsGUI::getAssignmentConfigurationHintMessage ( )

Definition at line 92 of file class.ilAssQuestionSkillAssignmentsGUI.php.

References $assignment_configuration_hint_message.

Referenced by handleAssignmentConfigurationHintMessage().

+ Here is the caller graph for this function:

◆ getQuestionContainerId()

ilAssQuestionSkillAssignmentsGUI::getQuestionContainerId ( )

◆ getQuestionList()

ilAssQuestionSkillAssignmentsGUI::getQuestionList ( )

◆ getQuestionOrderSequence()

ilAssQuestionSkillAssignmentsGUI::getQuestionOrderSequence ( )

Definition at line 87 of file class.ilAssQuestionSkillAssignmentsGUI.php.

References $questionOrderSequence.

Referenced by orderQuestionData().

+ Here is the caller graph for this function:

◆ getSkillSelectorHeader()

ilAssQuestionSkillAssignmentsGUI::getSkillSelectorHeader (   $questionId)
private

Definition at line 738 of file class.ilAssQuestionSkillAssignmentsGUI.php.

References ILIAS\Repository\lng().

Referenced by showSkillSelectionCmd().

738  : string
739  {
740  $questionData = $this->question_list->getDataArrayForQuestionId($questionId);
741 
742  return sprintf($this->lng->txt('qpl_qst_skl_selection_for_question_header'), $questionData['title']);
743  }
+ Here is the call graph for this function:
+ Here is the caller graph for this function:

◆ handleAssignmentConfigurationHintMessage()

ilAssQuestionSkillAssignmentsGUI::handleAssignmentConfigurationHintMessage ( )
private

Definition at line 731 of file class.ilAssQuestionSkillAssignmentsGUI.php.

References getAssignmentConfigurationHintMessage().

Referenced by showSkillQuestionAssignmentPropertiesFormCmd(), and showSkillQuestionAssignmentsCmd().

731  : void
732  {
734  $this->tpl->setOnScreenMessage('info', $this->getAssignmentConfigurationHintMessage());
735  }
736  }
+ Here is the call graph for this function:
+ Here is the caller graph for this function:

◆ isAssignmentEditingEnabled()

ilAssQuestionSkillAssignmentsGUI::isAssignmentEditingEnabled ( )
Returns
bool

Definition at line 145 of file class.ilAssQuestionSkillAssignmentsGUI.php.

References $assignment_editing_enabled.

Referenced by buildSkillQuestionAssignmentPropertiesForm(), buildTableGUI(), and isAvoidManipulationRedirectRequired().

+ Here is the caller graph for this function:

◆ isAvoidManipulationRedirectRequired()

ilAssQuestionSkillAssignmentsGUI::isAvoidManipulationRedirectRequired (   $command)
private

Definition at line 182 of file class.ilAssQuestionSkillAssignmentsGUI.php.

References isAssignmentEditingEnabled().

Referenced by executeCommand().

182  : bool
183  {
184  if ($this->isAssignmentEditingEnabled()) {
185  return false;
186  }
187 
188  switch ($command) {
189  case self::CMD_SAVE_SKILL_QUEST_ASSIGN_PROPERTIES_FORM:
190  case self::CMD_UPDATE_SKILL_QUEST_ASSIGNS:
191 
192  return true;
193  }
194 
195  return false;
196  }
+ Here is the call graph for this function:
+ Here is the caller graph for this function:

◆ isSyncOriginalPossibleAndAllowed()

ilAssQuestionSkillAssignmentsGUI::isSyncOriginalPossibleAndAllowed (   $questionId)
private

Definition at line 480 of file class.ilAssQuestionSkillAssignmentsGUI.php.

References ilObject\_getAllReferences(), ILIAS\Repository\access(), doesObjectTypeMatch(), and assQuestion\lookupParentObjId().

Referenced by saveSkillQuestionAssignmentPropertiesFormCmd(), syncOriginalCmd(), and updateSkillQuestionAssignmentsCmd().

480  : bool
481  {
482  $questionData = $this->question_list->getDataArrayForQuestionId($questionId);
483 
484  if (!$questionData['original_id']) {
485  return false;
486  }
487 
488  $parentObjId = assQuestion::lookupParentObjId($questionData['original_id']);
489 
490  if ($parentObjId === null || !$this->doesObjectTypeMatch($parentObjId)) {
491  return false;
492  }
493 
494  foreach (ilObject::_getAllReferences($parentObjId) as $parentRefId) {
495  if ($this->access->checkAccess('write', '', $parentRefId)) {
496  return true;
497  }
498  }
499 
500  return false;
501  }
static _getAllReferences(int $id)
get all reference ids for object ID
static lookupParentObjId(int $question_id)
+ Here is the call graph for this function:
+ Here is the caller graph for this function:

◆ isTestQuestion()

ilAssQuestionSkillAssignmentsGUI::isTestQuestion (   $questionId)
private

Definition at line 638 of file class.ilAssQuestionSkillAssignmentsGUI.php.

Referenced by saveSkillPointsCmd(), saveSkillQuestionAssignmentPropertiesFormCmd(), syncOriginalCmd(), and updateSkillQuestionAssignmentsCmd().

638  : bool
639  {
640  return $this->question_list->isInList($questionId);
641  }
+ Here is the caller graph for this function:

◆ keepAssignmentParameters()

ilAssQuestionSkillAssignmentsGUI::keepAssignmentParameters ( )
private

Definition at line 699 of file class.ilAssQuestionSkillAssignmentsGUI.php.

References ILIAS\Repository\ctrl().

Referenced by saveSkillQuestionAssignmentPropertiesFormCmd(), showSkillQuestionAssignmentPropertiesFormCmd(), and updateSkillQuestionAssignmentsCmd().

699  : void
700  {
701  $this->ctrl->saveParameter($this, 'q_id');
702  $this->ctrl->saveParameter($this, 'skill_base_id');
703  $this->ctrl->saveParameter($this, 'skill_tref_id');
704  }
+ Here is the call graph for this function:
+ Here is the caller graph for this function:

◆ orderQuestionData()

ilAssQuestionSkillAssignmentsGUI::orderQuestionData (   $questionData)
private

Definition at line 706 of file class.ilAssQuestionSkillAssignmentsGUI.php.

References $data, getQuestionOrderSequence(), and sortAlphabetically().

Referenced by showSkillQuestionAssignmentsCmd().

707  {
708  $orderedQuestionsData = [];
709 
710  if ($this->getQuestionOrderSequence()) {
711  foreach ($this->getQuestionOrderSequence() as $questionId) {
712  $orderedQuestionsData[$questionId] = $questionData[$questionId];
713  }
714 
715  return $orderedQuestionsData;
716  }
717 
718  foreach ($questionData as $questionId => $data) {
719  $orderedQuestionsData[$questionId] = $data['title'];
720  }
721 
722  $orderedQuestionsData = $this->sortAlphabetically($orderedQuestionsData);
723 
724  foreach ($orderedQuestionsData as $questionId => $questionTitle) {
725  $orderedQuestionsData[$questionId] = $questionData[$questionId];
726  }
727 
728  return $orderedQuestionsData;
729  }
+ Here is the call graph for this function:
+ Here is the caller graph for this function:

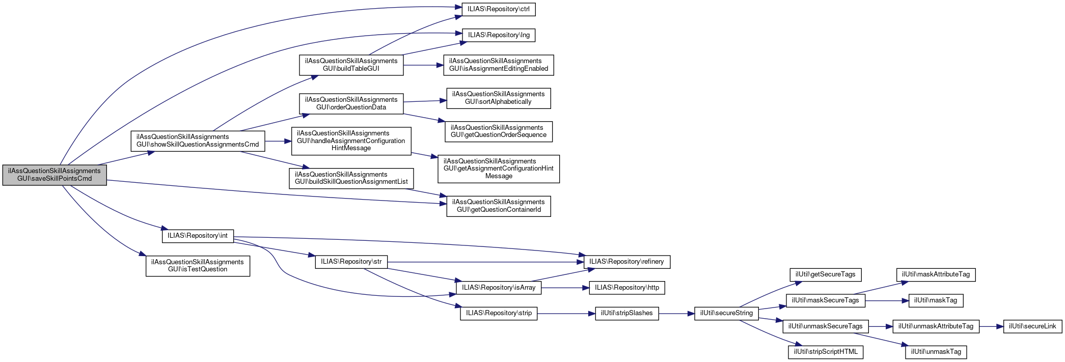
◆ saveSkillPointsCmd()

ilAssQuestionSkillAssignmentsGUI::saveSkillPointsCmd ( )
private

Definition at line 198 of file class.ilAssQuestionSkillAssignmentsGUI.php.

References ILIAS\Repository\ctrl(), getQuestionContainerId(), ILIAS\Repository\int(), isTestQuestion(), ILIAS\Repository\lng(), and showSkillQuestionAssignmentsCmd().

198  : void
199  {
200  $success = true;
201  $skill_points = $this->request_data_collector->raw('skill_points');
202 
203  for ($i = 0; $i < 2; $i++) {
204  foreach ($skill_points as $assignment_key => $skill_point) {
205  $assignment_key = explode(':', $assignment_key);
206  $skillBaseId = (int) $assignment_key[0];
207  $skillTrefId = (int) $assignment_key[1];
208  $questionId = (int) $assignment_key[2];
209 
210  if ($this->isTestQuestion($questionId)) {
211  $assignment = new ilAssQuestionSkillAssignment($this->db);
212 
213  if ($i === 0) {
214  if (!$assignment->isValidSkillPoint($skill_point)) {
215  $success = false;
216  break 2;
217  }
218  continue;
219  }
220 
221  $assignment->setParentObjId($this->getQuestionContainerId());
222  $assignment->setQuestionId($questionId);
223  $assignment->setSkillBaseId($skillBaseId);
224  $assignment->setSkillTrefId($skillTrefId);
225 
226  if ($assignment->dbRecordExists()) {
227  $assignment->loadFromDb();
228 
229  if (!$assignment->hasEvalModeBySolution()) {
230  $assignment->setSkillPoints($skill_point);
231  $assignment->saveToDb();
232 
233  // add skill usage
234  $this->skillUsageService->addUsage($this->getQuestionContainerId(), $skillBaseId, $skillTrefId);
235  }
236  }
237  }
238 
239  }
240  }
241 
242  if ($success) {
243  $this->tpl->setOnScreenMessage('success', $this->lng->txt('tst_msg_skl_qst_assign_points_saved'), true);
244  $this->ctrl->redirect($this, self::CMD_SHOW_SKILL_QUEST_ASSIGNS);
245  return;
246  }
247 
248  $this->tpl->setOnScreenMessage('failure', $this->lng->txt('tst_msg_skl_qst_assign_points_not_saved'));
249  $this->showSkillQuestionAssignmentsCmd(true);
250  }
showSkillQuestionAssignmentsCmd($loadSkillPointsFromRequest=false)
+ Here is the call graph for this function:

◆ saveSkillQuestionAssignmentPropertiesFormCmd()

ilAssQuestionSkillAssignmentsGUI::saveSkillQuestionAssignmentPropertiesFormCmd ( )
private

Definition at line 384 of file class.ilAssQuestionSkillAssignmentsGUI.php.

References assQuestionGUI\_getQuestionGUI(), buildQuestionSkillAssignment(), buildSkillQuestionAssignmentPropertiesForm(), checkPointsAreInt(), checkSolutionCompareExpressionInput(), ILIAS\Repository\ctrl(), ilAssQuestionSkillAssignment\EVAL_MODE_BY_QUESTION_RESULT, getQuestionContainerId(), isSyncOriginalPossibleAndAllowed(), isTestQuestion(), keepAssignmentParameters(), ILIAS\Repository\lng(), and showSkillQuestionAssignmentPropertiesFormCmd().

384  : void
385  {
386  $question_id = $this->request_data_collector->getQuestionId();
387 
388  if ($this->isTestQuestion($question_id)) {
389  $question_gui = assQuestionGUI::_getQuestionGUI('', $question_id);
390 
391  $assignment = $this->buildQuestionSkillAssignment(
392  $question_id,
393  $this->request_data_collector->int('skill_base_id'),
394  $this->request_data_collector->int('skill_tref_id')
395  );
396 
397  $this->keepAssignmentParameters();
398  $form = $this->buildSkillQuestionAssignmentPropertiesForm($question_gui->getObject(), $assignment);
399  if (!$form->checkInput()
400  || !$this->checkPointsAreInt($form)) {
401  $form->setValuesByPost();
402  $this->showSkillQuestionAssignmentPropertiesFormCmd($question_gui, $assignment, $form);
403  return;
404  }
405  $form->setValuesByPost();
406 
407  if ($form->getItemByPostVar('eval_mode')) {
408  $assignment->setEvalMode($form->getItemByPostVar('eval_mode')->getValue());
409  } else {
411  }
412 
413  if ($assignment->hasEvalModeBySolution()) {
414  $sol_cmp_expr_input = $form->getItemByPostVar('solution_compare_expressions');
415 
416  if (!$this->checkSolutionCompareExpressionInput($sol_cmp_expr_input, $question_gui->getObject())) {
417  $this->tpl->setOnScreenMessage('failure', $this->lng->txt('form_input_not_valid'));
418  $this->showSkillQuestionAssignmentPropertiesFormCmd($question_gui, $assignment, $form);
419  return;
420  }
421 
422  $assignment->initSolutionComparisonExpressionList();
423  $assignment->getSolutionComparisonExpressionList()->reset();
424 
425  foreach ($sol_cmp_expr_input->getValues() as $expression) {
426  $assignment->getSolutionComparisonExpressionList()->add($expression);
427  }
428  } else {
429  $assignment->setSkillPoints($form->getItemByPostVar('q_res_skill_points')->getValue());
430  }
431 
432  $assignment->saveToDb();
433 
434  // add skill usage
435  $this->skillUsageService->addUsage(
436  $this->getQuestionContainerId(),
437  $this->request_data_collector->int('skill_base_id'),
438  $this->request_data_collector->int('skill_tref_id')
439  );
440 
441  $this->tpl->setOnScreenMessage('success', $this->lng->txt('qpl_qst_skl_assign_properties_modified'), true);
442 
443  if ($this->isSyncOriginalPossibleAndAllowed($question_id)) {
444  $this->ctrl->redirect($this, self::CMD_SHOW_SYNC_ORIGINAL_CONFIRMATION);
445  }
446  }
447 
448  $this->ctrl->redirect($this, self::CMD_SHOW_SKILL_QUEST_ASSIGNS);
449  }
static _getQuestionGUI(string $question_type='', int $question_id=-1)
Creates a question gui representation and returns the alias to the question gui.
buildSkillQuestionAssignmentPropertiesForm(assQuestion $question, ilAssQuestionSkillAssignment $assignment)
showSkillQuestionAssignmentPropertiesFormCmd(assQuestionGUI $question_gui=null, ilAssQuestionSkillAssignment $assignment=null, ilPropertyFormGUI $form=null)
checkSolutionCompareExpressionInput($input, assQuestion $question)
buildQuestionSkillAssignment(int $question_id, int $skill_base_id, int $skill_tref_id)
+ Here is the call graph for this function:

◆ setAssignmentConfigurationHintMessage()

ilAssQuestionSkillAssignmentsGUI::setAssignmentConfigurationHintMessage ( ?string  $assignmentConfigurationHintMessage)

Definition at line 97 of file class.ilAssQuestionSkillAssignmentsGUI.php.

97  : void
98  {
99  $this->assignment_configuration_hint_message = $assignmentConfigurationHintMessage;
100  }

◆ setAssignmentEditingEnabled()

ilAssQuestionSkillAssignmentsGUI::setAssignmentEditingEnabled (   $assignmentEditingEnabled)
Parameters
bool$assignmentEditingEnabled

Definition at line 153 of file class.ilAssQuestionSkillAssignmentsGUI.php.

153  : void
154  {
155  $this->assignment_editing_enabled = $assignmentEditingEnabled;
156  }

◆ setQuestionContainerId()

ilAssQuestionSkillAssignmentsGUI::setQuestionContainerId (   $questionContainerId)
Parameters
int$questionContainerId

Definition at line 137 of file class.ilAssQuestionSkillAssignmentsGUI.php.

137  : void
138  {
139  $this->question_container_id = $questionContainerId;
140  }

◆ setQuestionList()

ilAssQuestionSkillAssignmentsGUI::setQuestionList (   $questionList)
Parameters
ilAssQuestionList$questionList

Definition at line 121 of file class.ilAssQuestionSkillAssignmentsGUI.php.

121  : void
122  {
123  $this->question_list = $questionList;
124  }

◆ setQuestionOrderSequence()

ilAssQuestionSkillAssignmentsGUI::setQuestionOrderSequence (   $questionOrderSequence)
Parameters
array$questionOrderSequence

Definition at line 105 of file class.ilAssQuestionSkillAssignmentsGUI.php.

References $questionOrderSequence.

105  : void
106  {
107  $this->questionOrderSequence = $questionOrderSequence;
108  }

◆ showSkillQuestionAssignmentPropertiesFormCmd()

ilAssQuestionSkillAssignmentsGUI::showSkillQuestionAssignmentPropertiesFormCmd ( assQuestionGUI  $question_gui = null,
ilAssQuestionSkillAssignment  $assignment = null,
ilPropertyFormGUI  $form = null 
)
private

Definition at line 356 of file class.ilAssQuestionSkillAssignmentsGUI.php.

References assQuestionGUI\_getQuestionGUI(), buildQuestionPage(), buildQuestionSkillAssignment(), buildSkillQuestionAssignmentPropertiesForm(), handleAssignmentConfigurationHintMessage(), and keepAssignmentParameters().

Referenced by saveSkillQuestionAssignmentPropertiesFormCmd().

360  : void {
362 
363  $this->keepAssignmentParameters();
364 
365  if ($question_gui === null) {
366  $question_gui = assQuestionGUI::_getQuestionGUI('', $this->request_data_collector->getQuestionId());
367  }
368 
369  if ($assignment === null) {
370  $assignment = $this->buildQuestionSkillAssignment(
371  $this->request_data_collector->getQuestionId(),
372  $this->request_data_collector->int('skill_base_id'),
373  $this->request_data_collector->int('skill_tref_id')
374  );
375  }
376 
377  if ($form === null) {
378  $form = $this->buildSkillQuestionAssignmentPropertiesForm($question_gui->getObject(), $assignment);
379  }
380 
381  $this->tpl->setContent($form->getHTML() . '<br />' . $this->buildQuestionPage($question_gui));
382  }
static _getQuestionGUI(string $question_type='', int $question_id=-1)
Creates a question gui representation and returns the alias to the question gui.
buildSkillQuestionAssignmentPropertiesForm(assQuestion $question, ilAssQuestionSkillAssignment $assignment)
buildQuestionSkillAssignment(int $question_id, int $skill_base_id, int $skill_tref_id)
+ Here is the call graph for this function:
+ Here is the caller graph for this function:

◆ showSkillQuestionAssignmentsCmd()

ilAssQuestionSkillAssignmentsGUI::showSkillQuestionAssignmentsCmd (   $loadSkillPointsFromRequest = false)
private

Definition at line 464 of file class.ilAssQuestionSkillAssignmentsGUI.php.

References buildSkillQuestionAssignmentList(), buildTableGUI(), handleAssignmentConfigurationHintMessage(), and orderQuestionData().

Referenced by saveSkillPointsCmd().

464  : void
465  {
467 
468  $table = $this->buildTableGUI();
469  $table->loadSkillPointsFromRequest($loadSkillPointsFromRequest);
470 
471  $assignmentList = $this->buildSkillQuestionAssignmentList();
472  $assignmentList->loadFromDb();
473  $assignmentList->loadAdditionalSkillData();
474  $table->setSkillQuestionAssignmentList($assignmentList);
475  $table->setData($this->orderQuestionData($this->question_list->getQuestionDataArray()));
476 
477  $this->tpl->setContent($table->getHTML());
478  }
+ Here is the call graph for this function:
+ Here is the caller graph for this function:

◆ showSkillSelectionCmd()

ilAssQuestionSkillAssignmentsGUI::showSkillSelectionCmd ( )
private

Definition at line 320 of file class.ilAssQuestionSkillAssignmentsGUI.php.

References buildSkillSelectorExplorerGUI(), buildSkillSelectorToolbarGUI(), ILIAS\Repository\ctrl(), ilUtil\getImagePath(), getQuestionContainerId(), and getSkillSelectorHeader().

320  : void
321  {
322  $this->ctrl->saveParameter($this, 'q_id');
323  $question_id = $this->request_data_collector->getQuestionId();
324 
325  $assignmentList = new ilAssQuestionSkillAssignmentList($this->db);
326  $assignmentList->setParentObjId($this->getQuestionContainerId());
327  $assignmentList->loadFromDb();
328 
329  $skillSelectorExplorerGUI = $this->buildSkillSelectorExplorerGUI(
330  $assignmentList->getAssignmentsByQuestionId($question_id)
331  );
332 
333  if (!$skillSelectorExplorerGUI->handleCommand()) {
334  $tpl = new ilTemplate('tpl.qpl_qst_skl_assign_selection.html', false, false, 'components/ILIAS/TestQuestionPool');
335 
336  $tpl->setVariable('SKILL_SELECTOR_HEADER', $this->getSkillSelectorHeader($question_id));
337 
338  $skillSelectorToolbarGUI = $this->buildSkillSelectorToolbarGUI();
339 
340  $skillSelectorToolbarGUI->setOpenFormTag(true);
341  $skillSelectorToolbarGUI->setCloseFormTag(false);
342  $skillSelectorToolbarGUI->setLeadingImage(ilUtil::getImagePath("nav/arrow_upright.svg"), " ");
343  $tpl->setVariable('SKILL_SELECTOR_TOOLBAR_TOP', $this->ctrl->getHTML($skillSelectorToolbarGUI));
344 
345  $tpl->setVariable('SKILL_SELECTOR_EXPLORER', $this->ctrl->getHTML($skillSelectorExplorerGUI));
346 
347  $skillSelectorToolbarGUI->setOpenFormTag(false);
348  $skillSelectorToolbarGUI->setCloseFormTag(true);
349  $skillSelectorToolbarGUI->setLeadingImage(ilUtil::getImagePath("nav/arrow_downright.svg"), " ");
350  $tpl->setVariable('SKILL_SELECTOR_TOOLBAR_BOTTOM', $this->ctrl->getHTML($skillSelectorToolbarGUI));
351 
352  $this->tpl->setContent($tpl->get());
353  }
354  }
static getImagePath(string $image_name, string $module_path="", string $mode="output", bool $offline=false)
get image path (for images located in a template directory)
+ Here is the call graph for this function:

◆ showSyncOriginalConfirmationCmd()

ilAssQuestionSkillAssignmentsGUI::showSyncOriginalConfirmationCmd ( )
private

Definition at line 503 of file class.ilAssQuestionSkillAssignmentsGUI.php.

References ILIAS\Repository\ctrl(), and ILIAS\Repository\lng().

503  : void
504  {
505  $confirmation = new ilConfirmationGUI();
506  $confirmation->setHeaderText($this->lng->txt('qpl_sync_quest_skl_assigns_confirmation'));
507 
508  $confirmation->setFormAction($this->ctrl->getFormAction($this));
509  $confirmation->addHiddenItem('q_id', $this->request_data_collector->getQuestionId());
510  $confirmation->setConfirm($this->lng->txt('yes'), self::CMD_SYNC_ORIGINAL);
511  $confirmation->setCancel($this->lng->txt('no'), self::CMD_SHOW_SKILL_QUEST_ASSIGNS);
512 
513  $this->tpl->setContent($this->ctrl->getHTML($confirmation));
514  }
+ Here is the call graph for this function:

◆ sortAlphabetically()

ilAssQuestionSkillAssignmentsGUI::sortAlphabetically (   $array)
private

Definition at line 745 of file class.ilAssQuestionSkillAssignmentsGUI.php.

Referenced by orderQuestionData().

746  {
747  $flags = SORT_REGULAR;
748 
749  if (defined('SORT_NATURAL')) {
750  $flags = SORT_NATURAL;
751  } elseif (defined('SORT_STRING')) {
752  $flags = SORT_STRING;
753  }
754 
755  if (defined('SORT_FLAG_CASE')) {
756  $flags = $flags | SORT_FLAG_CASE;
757  }
758 
759  asort($array, $flags);
760 
761  return $array;
762  }
+ Here is the caller graph for this function:

◆ syncOriginalCmd()

ilAssQuestionSkillAssignmentsGUI::syncOriginalCmd ( )
private

Definition at line 516 of file class.ilAssQuestionSkillAssignmentsGUI.php.

References ILIAS\Repository\ctrl(), assQuestion\instantiateQuestion(), isSyncOriginalPossibleAndAllowed(), isTestQuestion(), and ILIAS\Repository\lng().

516  : void
517  {
518  $question_id = $this->request_data_collector->getQuestionId();
519  if ($this->isTestQuestion($question_id) && $this->isSyncOriginalPossibleAndAllowed($question_id)) {
520  $question = assQuestion::instantiateQuestion($question_id);
521 
522  $question->syncSkillAssignments(
523  $question->getObjId(),
524  $question->getId(),
525  $question->lookupParentObjId($question->getOriginalId()),
526  $question->getOriginalId()
527  );
528 
529  $this->tpl->setOnScreenMessage('success', $this->lng->txt('qpl_qst_skl_assign_synced_to_orig'), true);
530  }
531 
532  $this->ctrl->redirect($this, self::CMD_SHOW_SKILL_QUEST_ASSIGNS);
533  }
static instantiateQuestion(int $question_id)
+ Here is the call graph for this function:

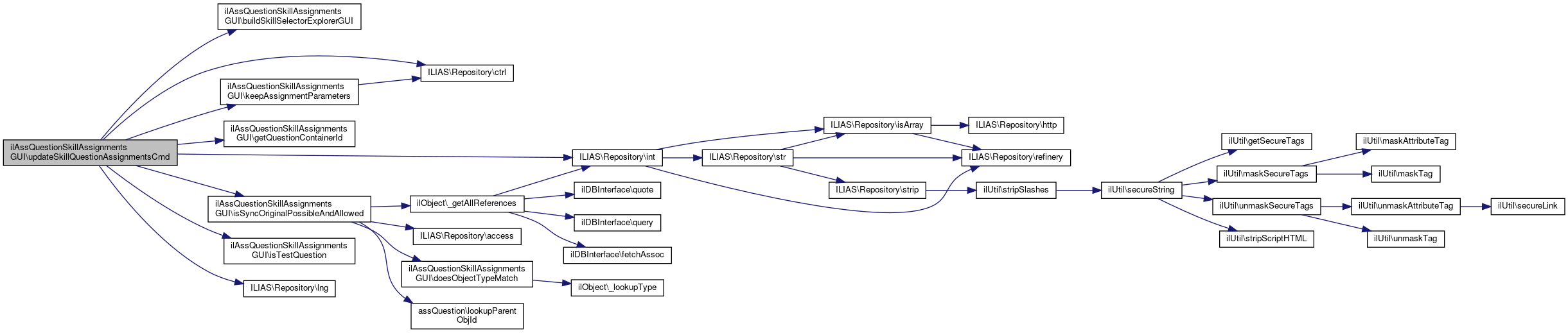
◆ updateSkillQuestionAssignmentsCmd()

ilAssQuestionSkillAssignmentsGUI::updateSkillQuestionAssignmentsCmd ( )
private

Definition at line 252 of file class.ilAssQuestionSkillAssignmentsGUI.php.

References buildSkillSelectorExplorerGUI(), ILIAS\Repository\ctrl(), ilAssQuestionSkillAssignment\DEFAULT_COMPETENCE_POINTS, ilAssQuestionSkillAssignment\EVAL_MODE_BY_QUESTION_RESULT, getQuestionContainerId(), ILIAS\Repository\int(), isSyncOriginalPossibleAndAllowed(), isTestQuestion(), keepAssignmentParameters(), and ILIAS\Repository\lng().

252  : void
253  {
254  $question_id = $this->request_data_collector->getQuestionId();
255 
256  if ($this->isTestQuestion($question_id)) {
257  $assignmentList = new ilAssQuestionSkillAssignmentList($this->db);
258  $assignmentList->setParentObjId($this->getQuestionContainerId());
259  $assignmentList->loadFromDb();
260 
261  $handledSkills = [];
262 
263  $sgui = $this->buildSkillSelectorExplorerGUI([]);
264  $skillIds = $sgui->getSelectedSkills();
265 
266  foreach ($skillIds as $skillId) {
267  $skill = explode(':', $skillId);
268  $skillBaseId = (int) $skill[0];
269  $skillTrefId = (int) $skill[1];
270 
271  if ($skillBaseId) {
272  if (!$assignmentList->isAssignedToQuestionId($skillBaseId, $skillTrefId, $question_id)) {
273  $assignment = new ilAssQuestionSkillAssignment($this->db);
274 
275  $assignment->setParentObjId($this->getQuestionContainerId());
276  $assignment->setQuestionId($question_id);
277  $assignment->setSkillBaseId($skillBaseId);
278  $assignment->setSkillTrefId($skillTrefId);
279 
280  $assignment->setSkillPoints(ilAssQuestionSkillAssignment::DEFAULT_COMPETENCE_POINTS);
282  $assignment->saveToDb();
283 
284  // add skill usage
285  $this->skillUsageService->addUsage($this->getQuestionContainerId(), $skillBaseId, $skillTrefId);
286  }
287 
288  $handledSkills[$skillId] = $skill;
289  }
290  }
291 
292  foreach ($assignmentList->getAssignmentsByQuestionId($question_id) as $assignment) {
293  if (isset($handledSkills["{$assignment->getSkillBaseId()}:{$assignment->getSkillTrefId()}"])) {
294  continue;
295  }
296 
297  $assignment->deleteFromDb();
298 
299  // remove skill usage
300  if (!$assignment->isSkillUsed()) {
301  $this->skillUsageService->removeUsage(
302  $assignment->getParentObjId(),
303  $assignment->getSkillBaseId(),
304  $assignment->getSkillTrefId()
305  );
306  }
307  }
308 
309  $this->tpl->setOnScreenMessage('success', $this->lng->txt('qpl_qst_skl_assigns_updated'), true);
310 
311  if ($this->isSyncOriginalPossibleAndAllowed($question_id)) {
312  $this->keepAssignmentParameters();
313  $this->ctrl->redirect($this, self::CMD_SHOW_SYNC_ORIGINAL_CONFIRMATION);
314  }
315  }
316 
317  $this->ctrl->redirect($this, self::CMD_SHOW_SKILL_QUEST_ASSIGNS);
318  }
+ Here is the call graph for this function:

◆ validateSolutionCompareExpression()

ilAssQuestionSkillAssignmentsGUI::validateSolutionCompareExpression ( ilAssQuestionSolutionComparisonExpression  $expression,
  $question 
)
private

Definition at line 680 of file class.ilAssQuestionSkillAssignmentsGUI.php.

References Vendor\Package\$e, ilAssQuestionSolutionComparisonExpression\getExpression(), and ILIAS\Repository\lng().

Referenced by checkSolutionCompareExpressionInput().

680  : bool
681  {
682  try {
683  $question_provider = new ilAssLacQuestionProvider();
684  $question_provider->setQuestion($question);
685  (new ilAssLacCompositeValidator($question_provider))->validate(
686  (new ilAssLacConditionParser())->parse($expression->getExpression())
687  );
688  } catch (ilAssLacException $e) {
689  if ($e instanceof ilAssLacFormAlertProvider) {
690  return $e->getFormAlert($this->lng);
691  }
692 
693  throw $e;
694  }
695 
696  return true;
697  }
This file is part of ILIAS, a powerful learning management system published by ILIAS open source e-Le...
This file is part of ILIAS, a powerful learning management system published by ILIAS open source e-Le...
+ Here is the call graph for this function:
+ Here is the caller graph for this function:

Field Documentation

◆ $assignment_configuration_hint_message

string ilAssQuestionSkillAssignmentsGUI::$assignment_configuration_hint_message = null
private

◆ $assignment_editing_enabled

bool ilAssQuestionSkillAssignmentsGUI::$assignment_editing_enabled
private

◆ $question_container_id

int ilAssQuestionSkillAssignmentsGUI::$question_container_id
private

Definition at line 51 of file class.ilAssQuestionSkillAssignmentsGUI.php.

Referenced by getQuestionContainerId().

◆ $question_list

ilAssQuestionList ilAssQuestionSkillAssignmentsGUI::$question_list
private

Definition at line 50 of file class.ilAssQuestionSkillAssignmentsGUI.php.

Referenced by getQuestionList().

◆ $questionOrderSequence

ilAssQuestionSkillAssignmentsGUI::$questionOrderSequence
private

◆ $request_data_collector

RequestDataCollector ilAssQuestionSkillAssignmentsGUI::$request_data_collector
private

Definition at line 61 of file class.ilAssQuestionSkillAssignmentsGUI.php.

◆ $skillUsageService

SkillUsageService ilAssQuestionSkillAssignmentsGUI::$skillUsageService
private

Definition at line 63 of file class.ilAssQuestionSkillAssignmentsGUI.php.

◆ CMD_SAVE_SKILL_POINTS

const ilAssQuestionSkillAssignmentsGUI::CMD_SAVE_SKILL_POINTS = 'saveSkillPoints'

Definition at line 44 of file class.ilAssQuestionSkillAssignmentsGUI.php.

◆ CMD_SAVE_SKILL_QUEST_ASSIGN_PROPERTIES_FORM

const ilAssQuestionSkillAssignmentsGUI::CMD_SAVE_SKILL_QUEST_ASSIGN_PROPERTIES_FORM = 'saveSkillQuestionAssignmentPropertiesForm'

◆ CMD_SHOW_SKILL_QUEST_ASSIGN_PROPERTIES_FORM

const ilAssQuestionSkillAssignmentsGUI::CMD_SHOW_SKILL_QUEST_ASSIGN_PROPERTIES_FORM = 'showSkillQuestionAssignmentPropertiesForm'

◆ CMD_SHOW_SKILL_QUEST_ASSIGNS

const ilAssQuestionSkillAssignmentsGUI::CMD_SHOW_SKILL_QUEST_ASSIGNS = 'showSkillQuestionAssignments'

◆ CMD_SHOW_SKILL_SELECT

const ilAssQuestionSkillAssignmentsGUI::CMD_SHOW_SKILL_SELECT = 'showSkillSelection'

◆ CMD_SHOW_SYNC_ORIGINAL_CONFIRMATION

const ilAssQuestionSkillAssignmentsGUI::CMD_SHOW_SYNC_ORIGINAL_CONFIRMATION = 'showSyncOriginalConfirmation'

Definition at line 45 of file class.ilAssQuestionSkillAssignmentsGUI.php.

◆ CMD_SYNC_ORIGINAL

const ilAssQuestionSkillAssignmentsGUI::CMD_SYNC_ORIGINAL = 'syncOriginal'

Definition at line 46 of file class.ilAssQuestionSkillAssignmentsGUI.php.

◆ CMD_UPDATE_SKILL_QUEST_ASSIGNS

const ilAssQuestionSkillAssignmentsGUI::CMD_UPDATE_SKILL_QUEST_ASSIGNS = 'updateSkillQuestionAssignments'

Definition at line 41 of file class.ilAssQuestionSkillAssignmentsGUI.php.

◆ PARAM_SKILL_SELECTION

const ilAssQuestionSkillAssignmentsGUI::PARAM_SKILL_SELECTION = 'skill_ids'

Definition at line 48 of file class.ilAssQuestionSkillAssignmentsGUI.php.


The documentation for this class was generated from the following file: