ILIAS  release_10 Revision v10.1-43-ga1241a92c2f
ilObjLTIConsumerListGUI Class Reference
+ Inheritance diagram for ilObjLTIConsumerListGUI:
+ Collaboration diagram for ilObjLTIConsumerListGUI:

Public Member Functions

 init ()
 
 insertIconsAndCheckboxes ()
 Insert icons and checkboxes. More...
 
 getProperties ()
 
 getCommandLink (string $cmd)
 
- Public Member Functions inherited from ilObjectListGUI
 setContainerObject (object $container_obj)
 
 getContainerObject ()
 
 init ()
 initialisation More...
 
 enableProperties (bool $status)
 
 getPropertiesStatus ()
 
 enablePreconditions (bool $status)
 
 getPreconditionsStatus ()
 
 enableNoticeProperties (bool $status)
 
 getNoticePropertiesStatus ()
 
 enableDescription (bool $status)
 
 getDescriptionStatus ()
 
 enableSearchFragments (bool $status)
 
 getSearchFragmentStatus ()
 
 enableLinkedPath (bool $status)
 
 setRelevance (int $rel)
 
 getRelevance ()
 
 enableIcon (bool $status)
 
 getIconStatus ()
 
 enableCheckbox (bool $status)
 
 getCheckboxStatus ()
 
 enableExpand (bool $status)
 
 getExpandStatus ()
 
 setExpanded (bool $status)
 
 isExpanded ()
 
 setPositionInputField (string $field_index, string $position_value)
 
 enableDelete (bool $status)
 
 getDeleteStatus ()
 
 enableCut (bool $status)
 
 getCutStatus ()
 
 enableCopy (bool $status)
 
 getCopyStatus ()
 
 enableSubscribe (bool $status)
 
 getSubscribeStatus ()
 
 enableLink (bool $status)
 
 getLinkStatus ()
 
 enablePath (bool $path, int $start_node=0, \ilPathGUI $path_gui=null)
 
 getPathStatus ()
 
 enableCommands (bool $status, bool $std_only=false)
 
 getCommandsStatus ()
 
 enableInfoScreen (bool $info_screen)
 
 getInfoScreenStatus ()
 
 addSubItemHTML (string $html)
 Add HTML for sub item (used for sessions) More...
 
 enableProgressInfo (bool $status)
 
 getProgressInfoStatus ()
 
 enableSubstitutions (bool $status)
 
 getSubstitutionStatus ()
 
 enableItemDetailLinks (bool $status)
 enable item detail links E.g Direct links to chapters or pages More...
 
 getItemDetailLinkStatus ()
 get item detail link status More...
 
 setItemDetailLinks (array $detail_links, string $intro_txt='')
 set items detail links More...
 
 insertItemDetailLinks ()
 
 setTitle (string $title)
 
 getTitle ()
 getTitle overwritten in class.ilObjLinkResourceList.php More...
 
 setDescription (string $description)
 
 getDescription ()
 getDescription overwritten in class.ilObjLinkResourceList.php More...
 
 setSearchFragment (string $text)
 
 getSearchFragment ()
 
 setSeparateCommands (bool $val)
 
 getSeparateCommands ()
 
 getCommandId ()
 get command id Normally the ref id. More...
 
 setAdditionalInformation (?string $val)
 
 getAdditionalInformation ()
 
 setDetailsLevel (int $level)
 Details level Currently used in Search which shows only limited properties of forums Currently used for Sessions (switch between minimal and extended view for each session) More...
 
 getDetailsLevel ()
 
 enableRepositoryTransfer (bool $value)
 Enable copy/move to repository (from personal workspace) More...
 
 restrictToGoto (bool $value)
 Restrict all actions/links to goto. More...
 
 getDefaultCommand ()
 
 checkCommandAccess (string $permission, string $cmd, int $ref_id, string $type, ?int $obj_id=null)
 
 initItem (int $ref_id, int $obj_id, string $type, string $title='', string $description='')
 initialize new item (is called by getItemHTML()) More...
 
 setConditionTarget (int $ref_id, int $obj_id, string $target_type)
 
 resetConditionTarget ()
 
 disableTitleLink (bool $status)
 
 setDefaultCommandParameters (array $params)
 
 createDefaultCommand (array $command)
 Get default command link Overwritten for e.g categories,courses => they return a goto link If search engine visibility is enabled these object type return a goto_CLIENT_ID_cat_99.html link. More...
 
 getCommandLink (string $cmd)
 Get command link url. More...
 
 getCommandFrame (string $cmd)
 Get command target frame. More...
 
 getCommandImage (string $cmd)
 Get command icon image. More...
 
 getProperties ()
 Get item properties. More...
 
 addCustomProperty (string $property='', string $value='', bool $alert=false, bool $newline=false)
 
 getCustomProperties (array $prop)
 
 getAlertProperties ()
 
 getNoticeProperties ()
 
 addCustomCommand (string $link, string $lang_var, string $frame='', string $onclick='')
 
 addCustomCommandButton (Button $button, ?Modal $triggeredModal=null)
 
 forceVisibleOnly (bool $stat)
 
 isVisibleOnlyForced ()
 
 getCommands ()
 get all current commands for a specific ref id (in the permission context of the current user) More...
 
 getIconImageType ()
 Returns the icon image type. More...
 
 insertTitle ()
 
 insertSubstitutions ()
 
 insertDescription ()
 
 insertSearchFragment ()
 Insert highlighted search fragment. More...
 
 setMode (string $mode)
 set output mode More...
 
 getMode ()
 get output mode More...
 
 setConditionDepth (int $depth)
 set depth for precondition output (stops at level 5) More...
 
 isMode (string $mode)
 check current output mode More...
 
 determineProperties ()
 
 insertProperties ()
 
 insertNoticeProperties ()
 
 insertPreconditions ()
 insert all missing preconditions More...
 
 insertCommand (string $href, string $text, string $frame='', string $img='', string $cmd='', string $onclick='')
 insert command button More...
 
 insertDeleteCommand ()
 
 insertLinkCommand ()
 
 insertCutCommand (bool $to_repository=false)
 
 insertCopyCommand (bool $to_repository=false)
 
 insertPasteCommand ()
 
 insertSubscribeCommand ()
 
 insertInfoScreenCommand ()
 
 insertCommonSocialCommands (bool $header_actions=false)
 Insert common social commands (comments, notes, tagging) More...
 
 insertTimingsCommand ()
 ks, 23 OCT 2023: This function is badly named and it already was before the changes made today. More...
 
 enableComments (bool $value, bool $enable_comments_settings=true)
 
 enableNotes (bool $value)
 
 enableTags (bool $value)
 
 enableRating (bool $value, string $text=null, bool $categories=false, array $ctrl_path=null, bool $force_rate_parent=false)
 
 enableMultiDownload (bool $value)
 Toggles whether multiple objects can be downloaded at once or not. More...
 
 insertMultiDownloadCommand ()
 
 enableDownloadCheckbox (int $ref_id)
 
 getDownloadCheckboxState ()
 
 setHeaderSubObject (?string $type, ?int $id)
 
 addHeaderIcon (string $id, string $img, string $tooltip=null, string $onclick=null, string $status_text=null, string $href=null)
 
 addHeaderIconHTML (string $id, string $html)
 
 addHeaderGlyph (string $id, ILIAS\UI\Component\Symbol\Glyph\Glyph $glyph, $onclick=null)
 
 setAjaxHash (string $hash)
 
 getHeaderAction (ilGlobalTemplateInterface $main_tpl=null)
 
 appendRepositoryFrameParameter (string $link)
 workaround: all links into the repository (from outside) must tell repository to set up the frameset More...
 
 modifySAHSlaunch (string $link, string $target)
 workaround: SAHS in new javavasript-created window or iframe More...
 
 insertPath ()
 
 insertProgressInfo ()
 
 insertIconsAndCheckboxes ()
 
 getTypeIcon ()
 Get object type specific type icon. More...
 
 insertSubItems ()
 
 insertPositionField ()
 
 adminCommandsIncluded ()
 returns whether any admin commands (link, delete, cut) are included in the output More...
 
 storeAccessCache ()
 
 getListItemHTML (int $ref_id, int $obj_id, string $title, string $description)
 Get all item information (title, commands, description) in HTML. More...
 
 setParentRefId (int $ref_id)
 Set current parent ref id to enable unique js-ids (sessions, etc.) More...
 
 getUniqueItemId (bool $as_div=false)
 Get unique item identifier (for js-actions) More...
 
 getCommandsHTML (string $title='')
 Get commands HTML (must be called after get list item html) More...
 
 isSideBlock ()
 Returns whether current item is a block in a side column or not. More...
 
 setBoldTitle (bool $bold_title)
 
 isTitleBold ()
 
 enableTimings (bool $status)
 enable timings link More...
 
 getAsListItem (int $ref_id, int $obj_id, string $type, string $title, string $description)
 Get list item ui object. More...
 
 getAsCard (int $ref_id, int $obj_id, string $type, string $title, string $description)
 Get card object. More...
 
 checkInfoPageOnAsynchronousRendering ()
 
 insertLPCommand ()
 insert learning progress command More...
 

Protected Member Functions

 getIconHref ()
 
- Protected Member Functions inherited from ilObjectListGUI
 enableLearningProgress (bool $enabled)
 
 enableLPSettingsCommand (bool $enabled)
 
 buildGotoLink ()
 
 parseConditions (int $toggle_id, array $conditions, bool $obligatory=true)
 
 modifyTitleLink (string $default_link)
 
 resetCustomData ()
 reset properties and commands More...
 
 isCommentsActivated (string $type, int $ref_id, int $obj_id, bool $header_actions, bool $check_write_access=true)
 Check comments status against comments settings and context. More...
 

Additional Inherited Members

- Static Public Member Functions inherited from ilObjectListGUI
static prepareJsLinks (string $redraw_url, string $notes_url, string $tags_url, ilGlobalTemplateInterface $tpl=null)
 Insert js/ajax links into template. More...
 
static preloadCommonProperties (array $obj_ids, int $context)
 
- Data Fields inherited from ilObjectListGUI
const IL_LIST_AS_TRIGGER = 'trigger'
 
const IL_LIST_FULL = 'full'
 
const DETAILS_MINIMAL = 10
 
const DETAILS_SEARCH = 20
 
const DETAILS_ALL = 30
 
const CONTEXT_REPOSITORY = 1
 
const CONTEXT_WORKSPACE = 2
 
const CONTEXT_WORKSPACE_SHARING = 4
 
const CONTEXT_PERSONAL_DESKTOP = 5
 
const CONTEXT_SEARCH = 6
 
const DOWNLOAD_CHECKBOX_NONE = 0
 
const DOWNLOAD_CHECKBOX_ENABLED = 1
 
const DOWNLOAD_CHECKBOX_DISABLED = 2
 
- Protected Attributes inherited from ilObjectListGUI
bool $force_rate_parent = false
 
array $access_cache
 
ilAccessHandler $access
 
ilObjUser $user
 
ilObjectDIC $object_dic
 
ilObjectProperties $object_properties
 
ilObjectDefinition $obj_definition
 
ilTree $tree
 
ilSetting $settings
 
HTTPServices $http
 
UIServices $ui
 
ilGlobalTemplateInterface $main_tpl
 
ilRbacSystem $rbacsystem
 
ilCtrlInterface $ctrl
 
ilLanguage $lng
 
string $mode
 
bool $path_enabled
 
int $context
 
ILIAS HTTP Wrapper RequestWrapper $request_wrapper
 
ILIAS Refinery Factory $refinery
 
bool $static_link_enabled = false
 
bool $delete_enabled = false
 
bool $cut_enabled = false
 
bool $subscribe_enabled = false
 
bool $link_enabled = false
 
bool $copy_enabled = true
 
bool $progress_enabled = false
 
bool $notice_properties_enabled = true
 
bool $info_screen_enabled = false
 
string $type
 
string $gui_class_name = ''
 
array $commands = []
 
ilLDAPRoleGroupMapping $ldap_mapping
 
ilFavouritesManager $fav_manager
 
int $requested_ref_id
 
string $requested_cmd
 
string $requested_base_class
 
ClipboardManager $clipboard
 
bool $description_enabled = true
 
bool $preconditions_enabled = true
 
bool $properties_enabled = true
 
bool $commands_enabled = true
 
array $cust_prop = []
 
array $cust_commands = []
 
array $cust_modals = []
 
int $condition_depth = 0
 
bool $std_cmd_only = false
 
array $sub_item_html = []
 
bool $multi_download_enabled = false
 
int $download_checkbox_state = self::DOWNLOAD_CHECKBOX_NONE
 
int $obj_id
 
int $ref_id
 
int $sub_obj_id
 
string $sub_obj_type
 
ilAdvancedMDSubstitution $substitutions = null
 
bool $substitutions_enabled = false
 
bool $icons_enabled = false
 
bool $checkboxes_enabled = false
 
bool $position_enabled = false
 
bool $item_detail_links_enabled = false
 
array $item_detail_links = []
 
string $item_detail_links_intro = ''
 
bool $search_fragments_enabled = false
 
string $search_fragment = ''
 
bool $path_linked = false
 
int $relevance = 0
 
bool $expand_enabled = false
 
bool $is_expanded = true
 
bool $bold_title = false
 
int $details_level = self::DETAILS_ALL
 
int $reference_ref_id = 0
 
int $reference_obj_id = null
 
bool $separate_commands = false
 
bool $search_fragment_enabled = false
 
string $additional_information = ''
 
bool $repository_transfer_enabled = false
 
bool $shared = false
 
bool $restrict_to_goto = false
 
bool $comments_enabled = false
 
bool $comments_settings_enabled = false
 
bool $notes_enabled = false
 
bool $tags_enabled = false
 
bool $rating_enabled = false
 
bool $rating_categories_enabled = false
 
string $rating_text = null
 
array $rating_ctrl_path = null
 
bool $timings_enabled = true
 
bool $force_visible_only = false
 
array $prevent_duplicate_commands = []
 
int $parent_ref_id
 
string $title_link = ''
 
bool $title_link_disabled = false
 
bool $lp_cmd_enabled = false
 
bool $lp_settings_cmd_enabled = true
 
array $current_actions = []
 
ilPathGUI $path_gui = null
 
array $default_command_params = []
 
array $header_icons = []
 
object $container_obj = null
 
ilTemplate $tpl
 
string $position_value
 
int $path_start_node
 
array $default_command = []
 
bool $adm_commands_included
 
bool $prevent_access_caching
 
array $condition_target
 
array $notice_prop = []
 
string $ajax_hash
 
ilListItemAccessCache $acache
 
string $position_field_index = ''
 
string $title = ''
 
string $description = ''
 
ilWorkspaceAccessHandler $ws_access
 
- Static Protected Attributes inherited from ilObjectListGUI
static array $cnt_notes = []
 
static array $cnt_tags = []
 
static array $tags = []
 
static array $comments_activation = []
 
static bool $preload_done = false
 
static int $js_unique_id = 0
 
static string $tpl_file_name = 'tpl.container_list_item.html'
 
static string $tpl_component = 'components/ILIAS/Container'
 

Detailed Description

Definition at line 29 of file class.ilObjLTIConsumerListGUI.php.

Member Function Documentation

◆ getCommandLink()

ilObjLTIConsumerListGUI::getCommandLink ( string  $cmd)
Exceptions
ilCtrlException

Definition at line 187 of file class.ilObjLTIConsumerListGUI.php.

References ilObjectListGUI\$commands, and $DIC.

187  : string
188  {
189  global $DIC; /* @var \ILIAS\DI\Container $DIC */
190 
191  $commands = explode('::', $cmd);
192 
193  $DIC->ctrl()->setParameterByClass('ilLTIConsumerSettingsGUI', 'ref_id', $this->ref_id);
194 
195  if (count($commands) == 2) {
196  $cmd_link = $DIC->ctrl()->getLinkTargetByClass(
197  [
198  'ilRepositoryGUI',
199  'ilObjLTIConsumerGUI',
200  $commands[0]
201  ],
202  $commands[1]
203  );
204  } else {
205  $cmd_link = $DIC->ctrl()->getLinkTargetByClass(['ilRepositoryGUI', 'ilObjLTIConsumerGUI'], $commands[0]);
206  }
207 
208  return $cmd_link;
209  }
global $DIC
Definition: shib_login.php:25

◆ getIconHref()

ilObjLTIConsumerListGUI::getIconHref ( )
protected

Definition at line 131 of file class.ilObjLTIConsumerListGUI.php.

References ilObject\_getIcon(), ilObjectListGUI\getIconImageType(), and ilObjectFactory\getInstanceByObjId().

Referenced by insertIconsAndCheckboxes().

131  : string
132  {
133  /* @var ilObjLTIConsumer $object */
134  $object = ilObjectFactory::getInstanceByObjId($this->obj_id);
135 
136  if ($object !== null && $object->getProvider() !== null && $object->getProvider()->hasProviderIcon()) {
137  return $object->getProvider()->getProviderIcon()->getAbsoluteFilePath();
138  }
139 
140  return ilObject::_getIcon($this->obj_id, "small", $this->getIconImageType());
141  }
static _getIcon(int $obj_id=0, string $size="big", string $type="", bool $offline=false)
Get icon for repository item.
getIconImageType()
Returns the icon image type.
static getInstanceByObjId(?int $obj_id, bool $stop_on_error=true)
get an instance of an Ilias object by object id
+ Here is the call graph for this function:
+ Here is the caller graph for this function:

◆ getProperties()

ilObjLTIConsumerListGUI::getProperties ( )
Exceptions
ilCtrlException
Returns
array<int, array<string, mixed>>

Definition at line 147 of file class.ilObjLTIConsumerListGUI.php.

References $DIC, ilObjectListGUI\$obj_id, ilObjectAccess\_isOffline(), and ilLTIConsumerSettingsGUI\CMD_DELIVER_CERTIFICATE.

147  : array
148  {
149  global $DIC; /* @var \ILIAS\DI\Container $DIC */
150 
151  $props = array();
152 
153  if (ilObjLTIConsumerAccess::_isOffline($this->obj_id)) {
154  $props[] = array("alert" => true, "property" => $DIC->language()->txt("status"),
155  "value" => $DIC->language()->txt("offline"));
156  }
157 
158  $props[] = array(
159  'alert' => false, 'property' => $DIC->language()->txt('type'),
160  'value' => $DIC->language()->txt('obj_lti')
161  );
162 
163  $validator = new ilCertificateDownloadValidator();
164  if ($validator->isCertificateDownloadable($DIC->user()->getId(), $this->obj_id)) {
165  $DIC->ctrl()->setParameterByClass(ilLTIConsumerSettingsGUI::class, 'ref_id', $this->ref_id);
166 
167  $certLink = $DIC->ui()->factory()->link()->standard(
168  $DIC->language()->txt('download_certificate'),
169  $DIC->ctrl()->getLinkTargetByClass(
170  [ilObjLTIConsumerGUI::class, ilLTIConsumerSettingsGUI::class],
172  )
173  );
174 
175  $props[] = array(
176  'alert' => false, 'property' => $DIC->language()->txt('certificate'),
177  'value' => $DIC->ui()->renderer()->render($certLink)
178  );
179  }
180 
181  return $props;
182  }
Validates if an active certificate is stored in the database and can be downloaded by the user...
global $DIC
Definition: shib_login.php:25
static _isOffline(int $obj_id)
Type-specific implementation of general status, has to be overwritten if object type does not support...
+ Here is the call graph for this function:

◆ init()

ilObjLTIConsumerListGUI::init ( )

Definition at line 31 of file class.ilObjLTIConsumerListGUI.php.

References ilObjLTIConsumerAccess\_getCommands().

31  : void
32  {
33  $this->static_link_enabled = true; // Create static links for default command (linked title) or not
34  $this->delete_enabled = true;
35  $this->cut_enabled = true;
36  $this->subscribe_enabled = false;
37  $this->link_enabled = true;
38  $this->copy_enabled = true;
39  $this->progress_enabled = true;
40  $this->notice_properties_enabled = true;
41  $this->info_screen_enabled = true;
42  $this->type = "lti";
43  $this->gui_class_name = "ilObjLTIConsumerGUI";
44 
45  $this->commands = ilObjLTIConsumerAccess::_getCommands();
46  }
+ Here is the call graph for this function:

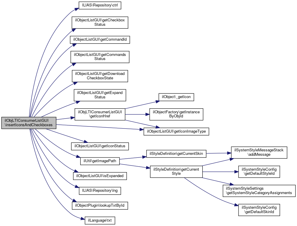
◆ insertIconsAndCheckboxes()

ilObjLTIConsumerListGUI::insertIconsAndCheckboxes ( )

Insert icons and checkboxes.

Definition at line 50 of file class.ilObjLTIConsumerListGUI.php.

References ilObjectListGUI\$lng, ilObjectListGUI\$obj_definition, ILIAS\Repository\ctrl(), ilObjectListGUI\getCheckboxStatus(), ilObjectListGUI\getCommandId(), ilObjectListGUI\getCommandsStatus(), ilObjectListGUI\getDownloadCheckboxState(), ilObjectListGUI\getExpandStatus(), getIconHref(), ilObjectListGUI\getIconImageType(), ilObjectListGUI\getIconStatus(), ilUtil\getImagePath(), ilObjectListGUI\isExpanded(), ILIAS\Repository\lng(), ilObjectPlugin\lookupTxtById(), and ilLanguage\txt().

50  : void
51  {
52  $lng = $this->lng;
53  $objDefinition = $this->obj_definition;
54 
55  $cnt = 0;
56  if ($this->getCheckboxStatus()) {
57  $this->tpl->setCurrentBlock("check");
58  $this->tpl->setVariable("VAL_ID", $this->getCommandId());
59  $this->tpl->parseCurrentBlock();
60  $cnt += 1;
61  } elseif ($this->getDownloadCheckboxState() != self::DOWNLOAD_CHECKBOX_NONE) {
62  $this->tpl->setCurrentBlock("check_download");
63  if ($this->getDownloadCheckboxState() == self::DOWNLOAD_CHECKBOX_ENABLED) {
64  $this->tpl->setVariable("VAL_ID", $this->getCommandId());
65  } else {
66  $this->tpl->setVariable("VAL_VISIBILITY", "visibility: hidden;\" disabled=\"disabled");
67  }
68  $this->tpl->parseCurrentBlock();
69  $cnt += 1;
70  } elseif ($this->getExpandStatus()) {
71  $this->tpl->setCurrentBlock('expand');
72 
73  if ($this->isExpanded()) {
74  $this->ctrl->setParameter($this->container_obj, 'expand', -1 * $this->obj_id);
75  // "view" added, see #19922
76  $this->tpl->setVariable('EXP_HREF', $this->ctrl->getLinkTarget($this->container_obj, 'view', $this->getUniqueItemId(true)));
77  $this->ctrl->clearParameters($this->container_obj);
78  $this->tpl->setVariable('EXP_IMG', ilUtil::getImagePath('nav/tree_exp.svg'));
79  $this->tpl->setVariable('EXP_ALT', $this->lng->txt('collapse'));
80  } else {
81  $this->ctrl->setParameter($this->container_obj, 'expand', $this->obj_id);
82  // "view" added, see #19922
83  $this->tpl->setVariable('EXP_HREF', $this->ctrl->getLinkTarget($this->container_obj, 'view', $this->getUniqueItemId(true)));
84  $this->ctrl->clearParameters($this->container_obj);
85  $this->tpl->setVariable('EXP_IMG', ilUtil::getImagePath('nav/tree_col.svg'));
86  $this->tpl->setVariable('EXP_ALT', $this->lng->txt('expand'));
87  }
88 
89  $this->tpl->parseCurrentBlock();
90  $cnt += 1;
91  }
92 
93  if ($this->getIconStatus()) {
94  if ($cnt == 1) {
95  $this->tpl->touchBlock("i_1"); // indent
96  }
97 
98  // icon link
99  if ($this->title_link_disabled || !$this->default_command || (!$this->getCommandsStatus() && !$this->restrict_to_goto)) {
100  } else {
101  $this->tpl->setCurrentBlock("icon_link_s");
102 
103  if ($this->default_command["frame"] != "") {
104  $this->tpl->setVariable("ICON_TAR", "target='" . $this->default_command["frame"] . "'");
105  }
106 
107  $this->tpl->setVariable(
108  "ICON_HREF",
109  $this->default_command["link"]
110  );
111  $this->tpl->parseCurrentBlock();
112  $this->tpl->touchBlock("icon_link_e");
113  }
114 
115  $this->tpl->setCurrentBlock("icon");
116  if (!$objDefinition->isPlugin($this->getIconImageType())) {
117  $this->tpl->setVariable("ALT_ICON", $lng->txt("icon") . " " . $lng->txt("obj_" . $this->getIconImageType()));
118  } else {
119  $this->tpl->setVariable("ALT_ICON", $lng->txt("icon") . " " .
121  }
122 
123  $this->tpl->setVariable("SRC_ICON", $this->getIconHref());
124  $this->tpl->parseCurrentBlock();
125  $cnt += 1;
126  }
127 
128  $this->tpl->touchBlock("d_" . $cnt); // indent main div
129  }
txt(string $a_topic, string $a_default_lang_fallback_mod="")
gets the text for a given topic if the topic is not in the list, the topic itself with "-" will be re...
getCommandId()
get command id Normally the ref id.
static getImagePath(string $image_name, string $module_path="", string $mode="output", bool $offline=false)
get image path (for images located in a template directory)
getIconImageType()
Returns the icon image type.
static lookupTxtById(string $plugin_id, string $lang_var)
ilObjectDefinition $obj_definition
+ Here is the call graph for this function:

The documentation for this class was generated from the following file: