ILIAS  release_10 Revision v10.1-43-ga1241a92c2f
ilObjectPlugin Class Reference

This file is part of ILIAS, a powerful learning management system published by ILIAS open source e-Learning e.V. More...

+ Inheritance diagram for ilObjectPlugin:
+ Collaboration diagram for ilObjectPlugin:

Public Member Functions

 __construct (int $a_ref_id=0)
 
 txt (string $a_var)
 
 getParentTypes ()
 returns a list of all repository object types which can be a parent of this type. More...
 
 getPrefix ()
 
- Public Member Functions inherited from ilObject2
 __construct (int $a_id=0, bool $a_reference=true)
 Constructor. More...
 
 read ()
 
 create (bool $a_clone_mode=false)
 
 update ()
 
 delete ()
 
 cloneMetaData (ilObject $target_obj)
 
 cloneObject (int $target_id, int $copy_id=0, bool $omit_tree=false)
 
- Public Member Functions inherited from ilObject
 getObjectProperties ()
 
 flushObjectProperties ()
 
 withReferences ()
 determines whether objects are referenced or not (got ref ids or not) More...
 
 processAutoRating ()
 
 read ()
 
 getId ()
 
 setId (int $id)
 
 setRefId (int $ref_id)
 
 getRefId ()
 
 getType ()
 
 setType (string $type)
 
 getPresentationTitle ()
 get presentation title Normally same as title Overwritten for sessions More...
 
 getTitle ()
 
 getUntranslatedTitle ()
 Get untranslated object title WebDAV needs to access the untranslated title of an object. More...
 
 setTitle (string $title)
 
 getDescription ()
 
 setDescription (string $description)
 
 getLongDescription ()
 get object long description (stored in object_description) More...
 
 getImportId ()
 
 setImportId (string $import_id)
 
 setOfflineStatus (bool $status)
 
 getOfflineStatus ()
 
 supportsOfflineHandling ()
 
 getOwner ()
 
 getOwnerName ()
 get full name of object owner More...
 
 setOwner (int $usr_id)
 
 getCreateDate ()
 Get create date in YYYY-MM-DD HH-MM-SS format. More...
 
 getLastUpdateDate ()
 Get last update date in YYYY-MM-DD HH-MM-SS format. More...
 
 create ()
 note: title, description and type should be set when this function is called More...
 
 update ()
 
 MDUpdateListener (string $element)
 Metadata update listener. More...
 
 createMetaData ()
 
 updateMetaData ()
 
 deleteMetaData ()
 
 updateOwner ()
 update owner of object in db More...
 
 putInTree (int $parent_ref_id)
 maybe this method should be in tree object!? More...
 
 setPermissions (int $parent_ref_id)
 
 setParentRolePermissions (int $parent_ref_id)
 Initialize the permissions of parent roles (local roles of categories, global roles...) This method is overwritten in e.g. More...
 
 createReference ()
 creates reference for object More...
 
 countReferences ()
 
 delete ()
 delete object or referenced object (in the case of a referenced object, object data is only deleted if last reference is deleted) This function removes an object entirely from system!! More...
 
 initDefaultRoles ()
 init default roles settings Purpose of this function is to create a local role folder and local roles, that are needed depending on the object type. More...
 
 applyDidacticTemplate (int $tpl_id)
 
 getXMLZip ()
 
 getHTMLDirectory ()
 
 appendCopyInfo (int $target_id, int $copy_id)
 Prepend Copy info if object with same name exists in that container. More...
 
 cloneDependencies (int $target_id, int $copy_id)
 Clone object dependencies. More...
 
 cloneMetaData (ilObject $target_obj)
 Copy meta data. More...
 
 selfOrParentWithRatingEnabled ()
 
 getPossibleSubObjects (bool $filter=true)
 get all possible sub objects of this type the object can decide which types of sub objects are possible jut in time overwrite if the decision distinguish from standard model More...
 

Static Public Member Functions

static getPluginObjectByType (string $type)
 Return either a repoObject plugin or a orgunit extension plugin or null if the type is not a plugin. More...
 
static lookupTxtById (string $plugin_id, string $lang_var)
 
static langExitsById (string $pluginId, string $langVar)
 Is searched lang var available in plugin lang files. More...
 
- Static Public Member Functions inherited from ilObject
static _lookupObjIdByImportId (string $import_id)
 Get (latest) object id for an import id. More...
 
static _lookupImportId (int $obj_id)
 
static _lookupOwnerName (int $owner_id)
 Lookup owner name for owner id. More...
 
static _getIdForImportId (string $import_id)
 
static _getAllReferences (int $id)
 get all reference ids for object ID More...
 
static _lookupTitle (int $obj_id)
 
static lookupOfflineStatus (int $obj_id)
 Lookup offline status using objectDataCache. More...
 
static _lookupOwner (int $obj_id)
 Lookup owner user ID for object ID. More...
 
static _getIdsForTitle (string $title, string $type='', bool $partial_match=false)
 
static _lookupDescription (int $obj_id)
 
static _lookupLastUpdate (int $obj_id, bool $formatted=false)
 
static _getLastUpdateOfObjects (array $obj_ids)
 
static _lookupObjId (int $ref_id)
 
static _setDeletedDate (int $ref_id, int $deleted_by)
 
static setDeletedDates (array $ref_ids, int $user_id)
 
static _resetDeletedDate (int $ref_id)
 
static _lookupDeletedDate (int $ref_id)
 
static _writeTitle (int $obj_id, string $title)
 write title to db (static) More...
 
static _writeDescription (int $obj_id, string $desc)
 write description to db (static) More...
 
static _writeImportId (int $obj_id, string $import_id)
 write import id to db (static) More...
 
static _lookupType (int $id, bool $reference=false)
 
static _isInTrash (int $ref_id)
 
static _hasUntrashedReference (int $obj_id)
 checks whether an object has at least one reference that is not in trash More...
 
static _lookupObjectId (int $ref_id)
 
static _getObjectsDataForType (string $type, bool $omit_trash=false)
 get all objects of a certain type More...
 
static _exists (int $id, bool $reference=false, ?string $type=null)
 checks if an object exists in object_data More...
 
static _getObjectsByType (string $obj_type="", int $owner=null)
 
static _prepareCloneSelection (array $ref_ids, string $new_type, bool $show_path=true)
 Prepare copy wizard object selection. More...
 
static getIconForType (string $type)
 
static _getIcon (int $obj_id=0, string $size="big", string $type="", bool $offline=false)
 Get icon for repository item. More...
 
static collectDeletionDependencies (array &$deps, int $ref_id, int $obj_id, string $type, int $depth=0)
 Collect deletion dependencies. More...
 
static getDeletionDependencies (int $obj_id)
 Get deletion dependencies. More...
 
static getLongDescriptions (array $obj_ids)
 
static getAllOwnedRepositoryObjects (int $user_id)
 
static fixMissingTitles ($type, array &$obj_title_map)
 Try to fix missing object titles. More...
 
static _lookupCreationDate (int $obj_id)
 
static _getObjectTypeIdByTitle (string $type, \ilDBInterface $ilDB=null)
 

Protected Member Functions

 getPlugin ()
 Get plugin object. More...
 
- Protected Member Functions inherited from ilObject2
 initType ()
 
 doRead ()
 
 doCreate (bool $clone_mode=false)
 
 beforeCreate ()
 If overwritten this method should return true, there is currently no "abort" handling for cases where "false" is returned. More...
 
 doUpdate ()
 
 beforeUpdate ()
 
 doDelete ()
 
 beforeDelete ()
 
 doCloneObject (ilObject2 $new_obj, int $a_target_id, ?int $a_copy_id=null)
 
 beforeCloneObject ()
 
- Protected Member Functions inherited from ilObject
 doMDUpdateListener (string $a_element)
 
 beforeMDUpdateListener (string $a_element)
 
 doCreateMetaData ()
 
 beforeCreateMetaData ()
 
 doUpdateMetaData ()
 
 beforeUpdateMetaData ()
 
 doDeleteMetaData ()
 
 beforeDeleteMetaData ()
 
 handleAutoRating ()
 
 hasAutoRating ()
 

Protected Attributes

ilPlugin $plugin = null
 
ilComponentFactory $component_factory
 
- Protected Attributes inherited from ilObject
ilLogger $obj_log
 
ILIAS $ilias
 
ilObjectDefinition $obj_definition
 
ilDBInterface $db
 
ilLogger $log
 
ilErrorHandling $error
 
ilTree $tree
 
ilAppEventHandler $app_event_handler
 
ilRbacAdmin $rbac_admin
 
ilRbacReview $rbac_review
 
ilObjUser $user
 
ilLanguage $lng
 
LOMServices $lom_services
 
bool $call_by_reference
 
int $max_title = self::TITLE_LENGTH
 
int $max_desc = self::DESC_LENGTH
 
bool $add_dots = true
 
int $ref_id = null
 
string $type = ""
 
string $title = ""
 
string $desc = ""
 
string $long_desc = ""
 
int $owner = 0
 
string $create_date = ""
 
string $last_update = ""
 
string $import_id = ""
 
bool $register = false
 

Additional Inherited Members

- Data Fields inherited from ilObject
const TITLE_LENGTH = 255
 
const DESC_LENGTH = 128
 
const LONG_DESC_LENGTH = 4000
 
const TABLE_OBJECT_DATA = "object_data"
 
array $objectList
 
string $untranslatedTitle
 

Detailed Description

This file is part of ILIAS, a powerful learning management system published by ILIAS open source e-Learning e.V.

ILIAS is licensed with the GPL-3.0, see https://www.gnu.org/licenses/gpl-3.0.en.html You should have received a copy of said license along with the source code, too.

If this is not the case or you just want to try ILIAS, you'll find us at: https://www.ilias.de https://github.com/ILIAS-eLearning Object class for plugins. This one wraps around ilObject

Author
Alexander Killing killi.nosp@m.ng@l.nosp@m.eifos.nosp@m..de

Definition at line 24 of file class.ilObjectPlugin.php.

Constructor & Destructor Documentation

◆ __construct()

ilObjectPlugin::__construct ( int  $a_ref_id = 0)

Definition at line 29 of file class.ilObjectPlugin.php.

References $DIC, ILIAS\GlobalScreen\Provider\__construct(), getPlugin(), and ilObject2\initType().

30  {
31  global $DIC;
32  $this->component_factory = $DIC["component.factory"];
33  $this->initType();
34  parent::__construct($a_ref_id, true);
35  $this->plugin = $this->getPlugin();
36  }
global $DIC
Definition: shib_login.php:25
getPlugin()
Get plugin object.
__construct(Container $dic, ilPlugin $plugin)
+ Here is the call graph for this function:

Member Function Documentation

◆ getParentTypes()

ilObjectPlugin::getParentTypes ( )

returns a list of all repository object types which can be a parent of this type.

Returns
string[]

Definition at line 84 of file class.ilObjectPlugin.php.

84  : array
85  {
86  return $this->plugin->getParentTypes();
87  }

◆ getPlugin()

ilObjectPlugin::getPlugin ( )
protected

Get plugin object.

Exceptions
ilPluginException

Definition at line 67 of file class.ilObjectPlugin.php.

References $plugin, and ilObject\getType().

Referenced by __construct(), getPrefix(), and txt().

67  : ilPlugin
68  {
69  if (!$this->plugin) {
70  $this->plugin = $this->component_factory->getPlugin($this->getType());
71  }
72  return $this->plugin;
73  }
+ Here is the call graph for this function:
+ Here is the caller graph for this function:

◆ getPluginObjectByType()

static ilObjectPlugin::getPluginObjectByType ( string  $type)
static

Return either a repoObject plugin or a orgunit extension plugin or null if the type is not a plugin.

Returns
null | ilRepositoryObjectPlugin | ilOrgUnitExtensionPlugin

Definition at line 43 of file class.ilObjectPlugin.php.

References $DIC, Vendor\Package\$e, ilLoggerFactory\getLogger(), and ilComponentFactory\getPlugin().

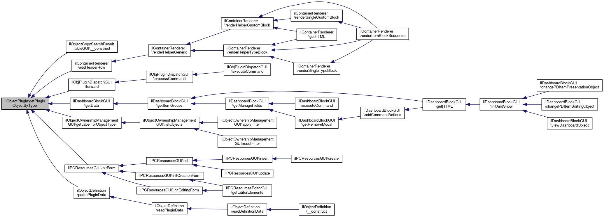
Referenced by ilObjectCopySearchResultTableGUI\__construct(), ilContainerRenderer\addHeaderRow(), ilObjPluginDispatchGUI\forward(), ilDashboardBlockGUI\getData(), ilObjectOwnershipManagementGUI\getLabelForObjectType(), ilPCResourcesGUI\initForm(), and ilObjectDefinition\parsePluginData().

43  : ?ilPlugin
44  {
45  global $DIC;
46  $component_factory = $DIC["component.factory"];
47  try {
49  } catch (InvalidArgumentException $e) {
50  ilLoggerFactory::getLogger("obj")->log("There was an error while instantiating repo plugin obj of type: $type. Error: $e");
51  }
52  return null;
53  }
string $type
static getLogger(string $a_component_id)
Get component logger.
getPlugin(string $id)
Get the plugin for the given id.
ilComponentFactory $component_factory
global $DIC
Definition: shib_login.php:25
+ Here is the call graph for this function:
+ Here is the caller graph for this function:

◆ getPrefix()

ilObjectPlugin::getPrefix ( )

Definition at line 108 of file class.ilObjectPlugin.php.

References getPlugin().

108  : string
109  {
110  return $this->getPlugin()->getPrefix();
111  }
getPlugin()
Get plugin object.
+ Here is the call graph for this function:

◆ langExitsById()

static ilObjectPlugin::langExitsById ( string  $pluginId,
string  $langVar 
)
static

Is searched lang var available in plugin lang files.

Parameters
string$pluginId
string$langVar
Returns
bool

Definition at line 97 of file class.ilObjectPlugin.php.

References $DIC, ilObject\$lng, and ilLanguage\exists().

Referenced by ilObjectRolePermissionTableGUI\fillRow().

97  : bool
98  {
99  global $DIC;
100  $lng = $DIC->language();
101 
102  $pl = self::getPluginObjectByType($pluginId);
103  $pl->loadLanguageModule();
104 
105  return $lng->exists($pl->getPrefix() . "_" . $langVar);
106  }
exists(string $a_topic)
Check if language entry exists.
ilLanguage $lng
global $DIC
Definition: shib_login.php:25
+ Here is the call graph for this function:
+ Here is the caller graph for this function:

◆ lookupTxtById()

static ilObjectPlugin::lookupTxtById ( string  $plugin_id,
string  $lang_var 
)
static

Definition at line 55 of file class.ilObjectPlugin.php.

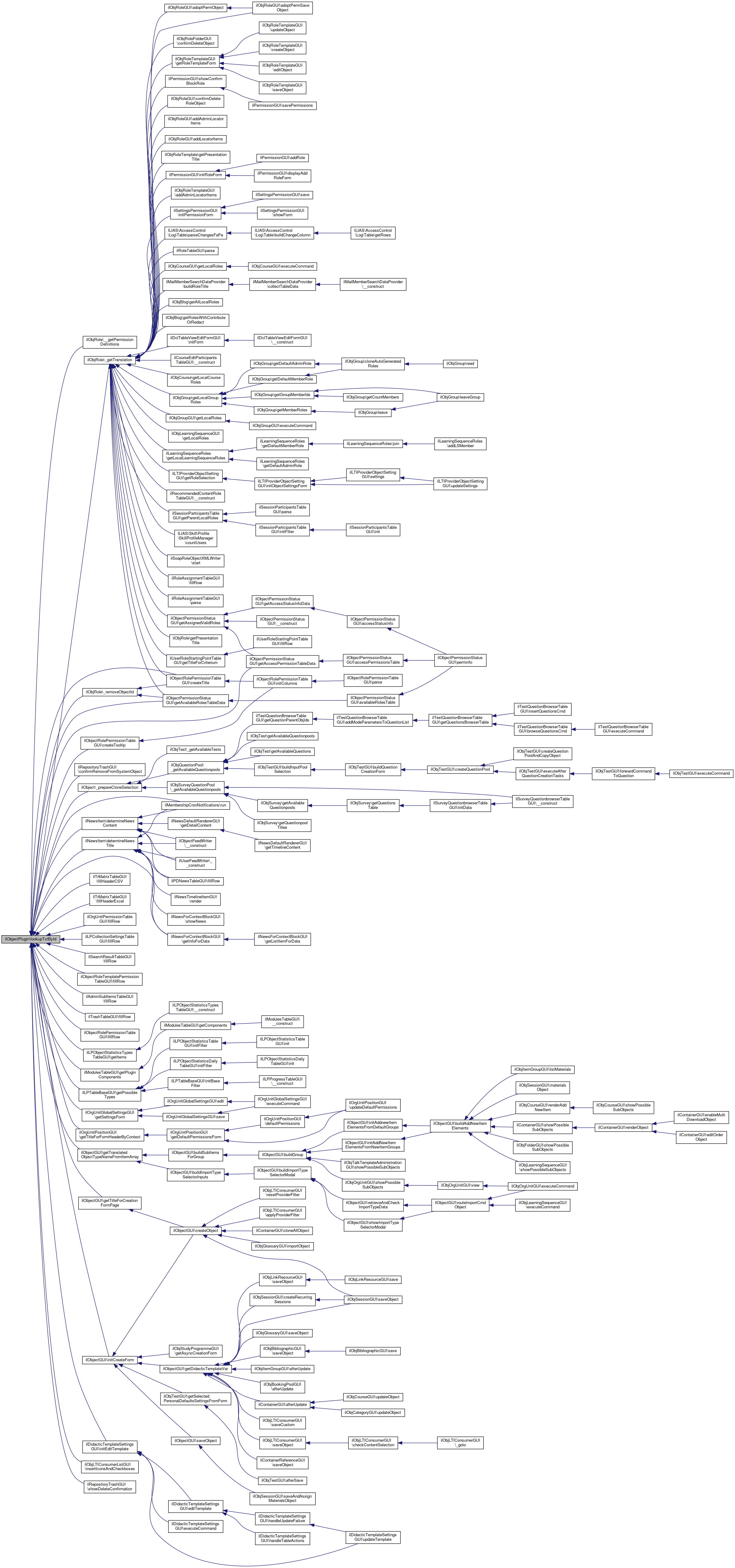
Referenced by ilObjRole\__getPermissionDefinitions(), ilObjRole\_getTranslation(), ilObject\_prepareCloneSelection(), ilObjRole\_removeObjectId(), ilRepositoryTrashGUI\confirmRemoveFromSystemObject(), ilObjectRolePermissionTableGUI\createTitle(), ilObjectRolePermissionTableGUI\createTooltip(), ilNewsItem\determineNewsContent(), ilNewsItem\determineNewsTitle(), ilTrMatrixTableGUI\fillHeaderCSV(), ilTrMatrixTableGUI\fillHeaderExcel(), ilOrgUnitPermissionTableGUI\fillRow(), ilLPCollectionSettingsTableGUI\fillRow(), ilSearchResultTableGUI\fillRow(), ilObjectRoleTemplatePermissionTableGUI\fillRow(), ilAdminSubItemsTableGUI\fillRow(), ilTrashTableGUI\fillRow(), ilObjectRolePermissionTableGUI\fillRow(), ilObjectPermissionStatusGUI\getAccessPermissionTableData(), ilObjectPermissionStatusGUI\getAvailableRolesTableData(), ilNewsForContextBlockGUI\getInfoForData(), ilLPObjectStatisticsTypesTableGUI\getItems(), ilModulesTableGUI\getPluginComponents(), ilLPTableBaseGUI\getPossibleTypes(), ilOrgUnitGlobalSettingsGUI\getSettingsForm(), ilObjectGUI\getTitleForCreationFormPage(), ilOrgUnitPositionGUI\getTitleForFormHeaderByContext(), ilObjectGUI\getTranslatedObjectTypeNameFromItemArray(), ilObjectGUI\initCreateForm(), ilDidacticTemplateSettingsGUI\initEditTemplate(), ilObjLTIConsumerListGUI\insertIconsAndCheckboxes(), ilMembershipCronNotifications\run(), and ilRepositoryTrashGUI\showDeleteConfirmation().

58  : string {
59  $pl = self::getPluginObjectByType($plugin_id);
60  return $pl->txt($lang_var);
61  }
+ Here is the caller graph for this function:

◆ txt()

ilObjectPlugin::txt ( string  $a_var)
final

Definition at line 75 of file class.ilObjectPlugin.php.

References getPlugin().

75  : string
76  {
77  return $this->getPlugin()->txt($a_var);
78  }
getPlugin()
Get plugin object.
+ Here is the call graph for this function:

Field Documentation

◆ $component_factory

ilComponentFactory ilObjectPlugin::$component_factory
protected

Definition at line 27 of file class.ilObjectPlugin.php.

Referenced by ilOrgUnitExtension\__construct().

◆ $plugin

ilPlugin ilObjectPlugin::$plugin = null
protected

Definition at line 26 of file class.ilObjectPlugin.php.

Referenced by ilOrgUnitExtension\__construct(), and getPlugin().


The documentation for this class was generated from the following file: