ILIAS  release_10 Revision v10.1-43-ga1241a92c2f
ilSearchBaseGUI Class Reference
+ Inheritance diagram for ilSearchBaseGUI:
+ Collaboration diagram for ilSearchBaseGUI:

Public Member Functions

 __construct ()
 
 prepareOutput ()
 
 initStandardSearchForm (int $a_mode)
 
 handleCommand (string $a_cmd)
 
 addToDeskObject ()
 
 removeFromDeskObject ()
 
 delete ()
 Show delete confirmation. More...
 
 cancelDelete ()
 Cancel delete. More...
 
 cancelObject ()
 
 cancelMoveLinkObject ()
 
 performDelete ()
 
 cut ()
 
 link ()
 
 paste ()
 
 showLinkIntoMultipleObjectsTree ()
 
 showPasteTree ()
 
 showMoveIntoObjectTree ()
 
 performPasteIntoMultipleObjects ()
 
 clear ()
 clear clipboard More...
 
 enableAdministrationPanel ()
 
 disableAdministrationPanel ()
 
 keepObjectsInClipboardObject ()
 
 addLocator ()
 
 autoComplete ()
 
- Public Member Functions inherited from ILIAS\Object\ImplementsCreationCallback
 callCreationCallback (\ilObject $object, \ilObjectDefinition $obj_definition, int $requested_crtcb)
 

Data Fields

const SEARCH_FAST = 1
 
const SEARCH_DETAILS = 2
 
const SEARCH_AND = 'and'
 
const SEARCH_OR = 'or'
 
const SEARCH_FORM_LUCENE = 1
 
const SEARCH_FORM_STANDARD = 2
 
const SEARCH_FORM_USER = 3
 

Protected Member Functions

 initPageNumberFromQuery ()
 
 addPager ($result, string $a_session_key)
 
 buildSearchAreaPath (int $a_root_node)
 
 getSearchCache ()
 
 loadCreationFilter ()
 
 renderSearch (string $term, int $root_node=0)
 
 renderFilter (int $root_node)
 
 initFilter (int $mode)
 
 getStringArrayTransformation ()
 

Protected Attributes

ilUserSearchCache $search_cache
 
string $search_mode = ''
 
ilSearchSettings $settings
 
ilPropertyFormGUI $form = null
 
ilSearchFilterGUI $search_filter = null
 
array $search_filter_data = null
 
ClipboardManager $clipboard
 
ViewManager $container_view_manager
 
ilFavouritesManager $favourites
 
ilCtrl $ctrl
 
ILIAS $ilias
 
ilLanguage $lng
 
ilGlobalTemplateInterface $tpl
 
ilLocatorGUI $locator
 
ilObjUser $user
 
ilTree $tree
 
GlobalHttpState $http
 
Factory $refinery
 
ilLogger $logger
 
string $prev_link = ''
 
string $next_link = ''
 

Detailed Description

Definition at line 41 of file class.ilSearchBaseGUI.php.

Constructor & Destructor Documentation

◆ __construct()

ilSearchBaseGUI::__construct ( )

Definition at line 81 of file class.ilSearchBaseGUI.php.

References $DIC, ilUserSearchCache\_getInstance(), ILIAS\Repository\ctrl(), ILIAS\FileDelivery\http(), ILIAS\Repository\lng(), ILIAS\Repository\locator(), ILIAS\Repository\logger(), ILIAS\Repository\refinery(), ILIAS\Repository\settings(), and ILIAS\Repository\user().

82  {
83  global $DIC;
84 
85 
86  $this->logger = $DIC->logger()->src();
87  $this->ilias = $DIC['ilias'];
88  $this->locator = $DIC['ilLocator'];
89  $this->ctrl = $DIC->ctrl();
90  $this->lng = $DIC->language();
91  $this->tpl = $DIC->ui()->mainTemplate();
92  $this->tree = $DIC->repositoryTree();
93 
94  $this->lng->loadLanguageModule('search');
95  $this->settings = new ilSearchSettings();
96  $this->favourites = new ilFavouritesManager();
97  $this->user = $DIC->user();
98  $this->clipboard = $DIC
99  ->repository()
100  ->internal()
101  ->domain()
102  ->clipboard();
103  $this->search_cache = ilUserSearchCache::_getInstance($this->user->getId());
104  $this->http = $DIC->http();
105  $this->refinery = $DIC->refinery();
106  }
static _getInstance(int $a_usr_id)
Manages favourites, currently the interface for other components, needs discussion.
static http()
Fetches the global http state from ILIAS.
global $DIC
Definition: shib_login.php:25
Class ilObjForumAdministration.
+ Here is the call graph for this function:

Member Function Documentation

◆ addLocator()

ilSearchBaseGUI::addLocator ( )

Definition at line 335 of file class.ilSearchBaseGUI.php.

References ILIAS\Repository\ctrl(), ILIAS\Repository\lng(), and ILIAS\Repository\locator().

335  : void
336  {
337  $this->locator->addItem($this->lng->txt('search'), $this->ctrl->getLinkTarget($this));
338  $this->tpl->setLocator();
339  }
+ Here is the call graph for this function:

◆ addPager()

ilSearchBaseGUI::addPager (   $result,
string  $a_session_key 
)
protected
Todo:
check wether result is ilSearchResult or ilLuceneSearchResult and add interface or base class.

Definition at line 344 of file class.ilSearchBaseGUI.php.

References ILIAS\Repository\ctrl(), ilSession\get(), and ilSession\set().

Referenced by ilAdvancedSearchGUI\performAdvMDSearch(), ilAdvancedSearchGUI\performSearch(), ilLuceneAdvancedSearchGUI\performSearch(), ilLuceneSearchGUI\performSearch(), ilSearchGUI\performSearch(), ilAdvancedSearchGUI\showSavedAdvMDResults(), ilLuceneAdvancedSearchGUI\showSavedResults(), ilLuceneSearchGUI\showSavedResults(), ilSearchGUI\showSavedResults(), and ilAdvancedSearchGUI\showSavedResults().

344  : bool
345  {
346  $max_page = max(ilSession::get($a_session_key), $this->search_cache->getResultPageNumber());
347  ilSession::set($a_session_key, $max_page);
348 
349  if ($max_page == 1 and
350  (count($result->getResults()) < $result->getMaxHits())) {
351  return true;
352  }
353 
354  if ($this->search_cache->getResultPageNumber() > 1) {
355  $this->ctrl->setParameter($this, 'page_number', $this->search_cache->getResultPageNumber() - 1);
356  $this->prev_link = $this->ctrl->getLinkTarget($this, 'performSearch');
357  }
358  for ($i = 1;$i <= $max_page;$i++) {
359  if ($i == $this->search_cache->getResultPageNumber()) {
360  continue;
361  }
362 
363  $this->ctrl->setParameter($this, 'page_number', $i);
364  $link = '<a href="' . $this->ctrl->getLinkTarget($this, 'performSearch') . '" /a>' . $i . '</a> ';
365  }
366  if (count($result->getResults()) >= $result->getMaxHits()) {
367  $this->ctrl->setParameter($this, 'page_number', $this->search_cache->getResultPageNumber() + 1);
368  $this->next_link = $this->ctrl->getLinkTarget($this, 'performSearch');
369  }
370  $this->ctrl->clearParameters($this);
371  return false;
372  }
static get(string $a_var)
static set(string $a_var, $a_val)
Set a value.
+ Here is the call graph for this function:
+ Here is the caller graph for this function:

◆ addToDeskObject()

ilSearchBaseGUI::addToDeskObject ( )

Implements ilDesktopItemHandling.

Definition at line 213 of file class.ilSearchBaseGUI.php.

References ILIAS\FileDelivery\http(), ILIAS\Repository\refinery(), and ILIAS\Repository\user().

213  : void
214  {
215  if ($this->http->wrapper()->query()->has('item_ref_id')) {
216  $this->favourites->add(
217  $this->user->getId(),
218  $this->http->wrapper()->query()->retrieve(
219  'item_ref_id',
220  $this->refinery->kindlyTo()->int()
221  )
222  );
223  }
224  $this->showSavedResults();
225  }
static http()
Fetches the global http state from ILIAS.
+ Here is the call graph for this function:

◆ autoComplete()

ilSearchBaseGUI::autoComplete ( )

Definition at line 390 of file class.ilSearchBaseGUI.php.

References exit, ilSearchAutoComplete\getList(), ILIAS\FileDelivery\http(), and ILIAS\Repository\refinery().

390  : void
391  {
392  $query = '';
393  if ($this->http->wrapper()->post()->has('term')) {
394  $query = $this->http->wrapper()->post()->retrieve(
395  'term',
396  $this->refinery->kindlyTo()->string()
397  );
398  }
399  $list = ilSearchAutoComplete::getList($query);
400  echo $list;
401  exit;
402  }
static getList(string $a_str)
static http()
Fetches the global http state from ILIAS.
+ Here is the call graph for this function:

◆ buildSearchAreaPath()

ilSearchBaseGUI::buildSearchAreaPath ( int  $a_root_node)
protected

Definition at line 374 of file class.ilSearchBaseGUI.php.

References $data, $path, ILIAS\Repository\lng(), and ROOT_FOLDER_ID.

374  : string
375  {
376  $path_arr = $this->tree->getPathFull($a_root_node, ROOT_FOLDER_ID);
377  $counter = 0;
378  $path = '';
379  foreach ($path_arr as $data) {
380  if ($counter++) {
381  $path .= " > ";
382  $path .= $data['title'];
383  } else {
384  $path .= $this->lng->txt('repository');
385  }
386  }
387  return $path;
388  }
const ROOT_FOLDER_ID
Definition: constants.php:32
$path
Definition: ltiservices.php:30
+ Here is the call graph for this function:

◆ cancelDelete()

ilSearchBaseGUI::cancelDelete ( )

Cancel delete.

Implements ilAdministrationCommandHandling.

Definition at line 247 of file class.ilSearchBaseGUI.php.

247  : void
248  {
249  $this->showSavedResults();
250  }

◆ cancelMoveLinkObject()

ilSearchBaseGUI::cancelMoveLinkObject ( )

Implements ilAdministrationCommandHandling.

Definition at line 257 of file class.ilSearchBaseGUI.php.

257  : void
258  {
259  $this->showSavedResults();
260  }

◆ cancelObject()

ilSearchBaseGUI::cancelObject ( )

Definition at line 252 of file class.ilSearchBaseGUI.php.

252  : void
253  {
254  $this->showSavedResults();
255  }

◆ clear()

ilSearchBaseGUI::clear ( )

clear clipboard

Implements ilAdministrationCommandHandling.

Definition at line 312 of file class.ilSearchBaseGUI.php.

References ILIAS\Repository\ctrl().

312  : void
313  {
314  $this->clipboard->clear();
315  $this->ctrl->redirect($this);
316  }
+ Here is the call graph for this function:

◆ cut()

ilSearchBaseGUI::cut ( )

Implements ilAdministrationCommandHandling.

Definition at line 268 of file class.ilSearchBaseGUI.php.

268  : void
269  {
270  $admin = new ilAdministrationCommandGUI($this);
271  $admin->cut();
272  }
Handles Administration commands (cut, delete paste)

◆ delete()

ilSearchBaseGUI::delete ( )

Show delete confirmation.

Implements ilAdministrationCommandHandling.

Definition at line 241 of file class.ilSearchBaseGUI.php.

241  : void
242  {
243  $admin = new ilAdministrationCommandGUI($this);
244  $admin->delete();
245  }
Handles Administration commands (cut, delete paste)

◆ disableAdministrationPanel()

ilSearchBaseGUI::disableAdministrationPanel ( )

Implements ilAdministrationCommandHandling.

Definition at line 322 of file class.ilSearchBaseGUI.php.

322  : void
323  {
324  }

◆ enableAdministrationPanel()

ilSearchBaseGUI::enableAdministrationPanel ( )

Implements ilAdministrationCommandHandling.

Definition at line 318 of file class.ilSearchBaseGUI.php.

318  : void
319  {
320  }

◆ getSearchCache()

ilSearchBaseGUI::getSearchCache ( )
protected

Definition at line 404 of file class.ilSearchBaseGUI.php.

References $search_cache.

Referenced by ilSearchGUI\__construct(), ilSearchGUI\parseEndDateFromCreationFilter(), and ilSearchGUI\parseStartDateFromCreationFilter().

405  {
406  return $this->search_cache;
407  }
ilUserSearchCache $search_cache
Class for storing search result.
+ Here is the caller graph for this function:

◆ getStringArrayTransformation()

ilSearchBaseGUI::getStringArrayTransformation ( )
protected

Definition at line 460 of file class.ilSearchBaseGUI.php.

References ILIAS\Repository\refinery().

Referenced by ilSearchGUI\__construct(), and ilLuceneSearchGUI\initUserSearchCache().

461  {
462  return $this->refinery->custom()->transformation(
463  static function (array $arr): array {
464  // keep keys(!), transform all values to string
465  return array_map(
466  static function ($v): string {
467  return \ilUtil::stripSlashes((string) $v);
468  },
469  $arr
470  );
471  }
472  );
473  }
+ Here is the call graph for this function:
+ Here is the caller graph for this function:

◆ handleCommand()

ilSearchBaseGUI::handleCommand ( string  $a_cmd)

Definition at line 203 of file class.ilSearchBaseGUI.php.

Referenced by ilLuceneUserSearchGUI\executeCommand(), ilLuceneAdvancedSearchGUI\executeCommand(), ilLuceneSearchGUI\executeCommand(), ilAdvancedSearchGUI\executeCommand(), and ilSearchGUI\executeCommand().

203  : void
204  {
205  if (method_exists($this, $a_cmd)) {
206  $this->$a_cmd();
207  } else {
208  $a_cmd .= 'Object';
209  $this->$a_cmd();
210  }
211  }
+ Here is the caller graph for this function:

◆ initFilter()

ilSearchBaseGUI::initFilter ( int  $mode)
protected

Definition at line 454 of file class.ilSearchBaseGUI.php.

Referenced by ilSearchGUI\__construct(), and ilLuceneSearchGUI\__construct().

455  {
456  $this->search_filter = new ilSearchFilterGUI($this, $mode);
457  $this->search_filter_data = $this->search_filter->getData();
458  }
+ Here is the caller graph for this function:

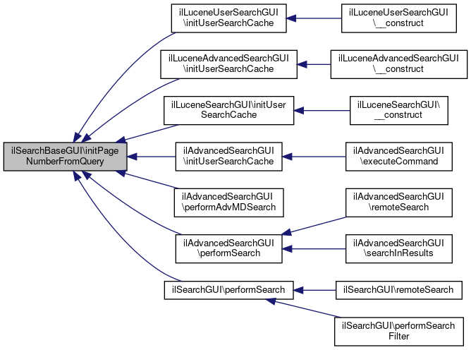
◆ initPageNumberFromQuery()

ilSearchBaseGUI::initPageNumberFromQuery ( )
protected

Definition at line 108 of file class.ilSearchBaseGUI.php.

References ILIAS\FileDelivery\http(), and ILIAS\Repository\refinery().

Referenced by ilLuceneUserSearchGUI\initUserSearchCache(), ilLuceneAdvancedSearchGUI\initUserSearchCache(), ilLuceneSearchGUI\initUserSearchCache(), ilAdvancedSearchGUI\initUserSearchCache(), ilAdvancedSearchGUI\performAdvMDSearch(), ilAdvancedSearchGUI\performSearch(), and ilSearchGUI\performSearch().

108  : int
109  {
110  if ($this->http->wrapper()->query()->has('page_number')) {
111  return $this->http->wrapper()->query()->retrieve(
112  'page_number',
113  $this->refinery->kindlyTo()->int()
114  );
115  }
116  return 0;
117  }
static http()
Fetches the global http state from ILIAS.
+ Here is the call graph for this function:
+ Here is the caller graph for this function:

◆ initStandardSearchForm()

ilSearchBaseGUI::initStandardSearchForm ( int  $a_mode)
Todo:
: Check if this can be removed.

Still used in ilLuceneUserSearchGUI?

Definition at line 134 of file class.ilSearchBaseGUI.php.

References $data, $form, ILIAS\Repository\ctrl(), ILIAS\Repository\form(), ilSearchSettings\getInstance(), ILIAS\Repository\lng(), ilRadioGroupInputGUI\setValue(), and ilRadioOption\setValue().

Referenced by ilLuceneUserSearchGUI\executeCommand().

135  {
136  $this->form = new ilPropertyFormGUI();
137  $this->form->setOpenTag(false);
138  $this->form->setCloseTag(false);
139 
140  if (ilSearchSettings::getInstance()->isLuceneItemFilterEnabled()) {
141  $radg = new ilRadioGroupInputGUI($this->lng->txt("search_type"), "type");
142  if ($a_mode == self::SEARCH_FORM_STANDARD) {
143  // search type
144  $radg->setValue(
145  $this->getType() ==
146  self::SEARCH_FAST ?
147  (string) self::SEARCH_FAST :
148  (string) self::SEARCH_DETAILS
149  );
150  $op1 = new ilRadioOption($this->lng->txt("search_fast_info"), (string) self::SEARCH_FAST);
151  $radg->addOption($op1);
152  $op2 = new ilRadioOption($this->lng->txt("search_details_info"), (string) self::SEARCH_DETAILS);
153  } else {
154  $op2 = new ilCheckboxInputGUI($this->lng->txt('search_filter_by_type'), 'item_filter_enabled');
155  $op2->setValue('1');
156  }
157 
158 
159  $cbgr = new ilCheckboxGroupInputGUI('', 'filter_type');
160  $cbgr->setUseValuesAsKeys(true);
161  $details = $this->getDetails();
162  $det = false;
163  foreach (ilSearchSettings::getInstance()->getEnabledLuceneItemFilterDefinitions() as $type => $data) {
164  $cb = new ilCheckboxOption($this->lng->txt($data['trans']), $type);
165  if (isset($details[$type])) {
166  $det = true;
167  }
168  $cbgr->addOption($cb);
169  }
170  $mimes = [];
171  if ($a_mode == self::SEARCH_FORM_LUCENE) {
172  if (ilSearchSettings::getInstance()->isLuceneMimeFilterEnabled()) {
173  $mimes = $this->getMimeDetails();
174  foreach (ilSearchSettings::getInstance()->getEnabledLuceneMimeFilterDefinitions() as $type => $data) {
175  $op3 = new ilCheckboxOption($this->lng->txt($data['trans']), $type);
176  if (isset($mimes[$type])) {
177  $det = true;
178  }
179  $cbgr->addOption($op3);
180  }
181  }
182  }
183 
184  $cbgr->setValue(array_merge((array) $details, (array) $mimes));
185  $op2->addSubItem($cbgr);
186 
187  if ($a_mode != self::SEARCH_FORM_STANDARD && $det) {
188  $op2->setChecked(true);
189  }
190 
191  if ($a_mode == self::SEARCH_FORM_STANDARD) {
192  $radg->addOption($op2);
193  $this->form->addItem($radg);
194  } else {
195  $this->form->addItem($op2);
196  }
197  }
198 
199  $this->form->setFormAction($this->ctrl->getFormAction($this, 'performSearch'));
200  return $this->form;
201  }
This file is part of ILIAS, a powerful learning management system published by ILIAS open source e-Le...
This file is part of ILIAS, a powerful learning management system published by ILIAS open source e-Le...
ilPropertyFormGUI $form
This class represents a property in a property form.
setValue(string $a_value)
This file is part of ILIAS, a powerful learning management system published by ILIAS open source e-Le...
form( $class_path, string $cmd, string $submit_caption="")
+ Here is the call graph for this function:
+ Here is the caller graph for this function:

◆ keepObjectsInClipboardObject()

ilSearchBaseGUI::keepObjectsInClipboardObject ( )

Implements ilAdministrationCommandHandling.

Definition at line 329 of file class.ilSearchBaseGUI.php.

References ILIAS\Repository\ctrl().

329  : void
330  {
331  $this->ctrl->redirect($this);
332  }
+ Here is the call graph for this function:

◆ link()

ilSearchBaseGUI::link ( )

Definition at line 275 of file class.ilSearchBaseGUI.php.

275  : void
276  {
277  $admin = new ilAdministrationCommandGUI($this);
278  $admin->link();
279  }
Handles Administration commands (cut, delete paste)

◆ loadCreationFilter()

ilSearchBaseGUI::loadCreationFilter ( )
protected
Returns
array<{date_start: string, date_end: string}>

Definition at line 412 of file class.ilSearchBaseGUI.php.

References ILIAS\Repository\settings().

Referenced by ilSearchGUI\__construct(), and ilLuceneSearchGUI\initUserSearchCache().

412  : array
413  {
414  if (!$this->settings->isDateFilterEnabled()) {
415  return [];
416  }
417 
418  $options = [];
419  if (isset($this->search_filter_data["search_date"])) {
420  $options["date_start"] = $this->search_filter_data["search_date"][0];
421  $options["date_end"] = $this->search_filter_data["search_date"][1];
422  }
423 
424  return $options;
425  }
+ Here is the call graph for this function:
+ Here is the caller graph for this function:

◆ paste()

ilSearchBaseGUI::paste ( )

Implements ilAdministrationCommandHandling.

Definition at line 281 of file class.ilSearchBaseGUI.php.

281  : void
282  {
283  $admin = new ilAdministrationCommandGUI($this);
284  $admin->paste();
285  }
Handles Administration commands (cut, delete paste)

◆ performDelete()

ilSearchBaseGUI::performDelete ( )

Implements ilAdministrationCommandHandling.

Definition at line 262 of file class.ilSearchBaseGUI.php.

262  : void
263  {
264  $admin = new ilAdministrationCommandGUI($this);
265  $admin->performDelete();
266  }
Handles Administration commands (cut, delete paste)

◆ performPasteIntoMultipleObjects()

ilSearchBaseGUI::performPasteIntoMultipleObjects ( )

Implements ilAdministrationCommandHandling.

Definition at line 306 of file class.ilSearchBaseGUI.php.

306  : void
307  {
308  $admin = new ilAdministrationCommandGUI($this);
309  $admin->performPasteIntoMultipleObjects();
310  }
Handles Administration commands (cut, delete paste)

◆ prepareOutput()

ilSearchBaseGUI::prepareOutput ( )

Definition at line 120 of file class.ilSearchBaseGUI.php.

References ilObject\_getIcon(), and ILIAS\Repository\lng().

120  : void
121  {
122  $this->tpl->loadStandardTemplate();
123 
124  $this->tpl->setTitleIcon(
125  ilObject::_getIcon(0, "big", "src"),
126  ""
127  );
128  $this->tpl->setTitle($this->lng->txt("search"));
129  }
static _getIcon(int $obj_id=0, string $size="big", string $type="", bool $offline=false)
Get icon for repository item.
+ Here is the call graph for this function:

◆ removeFromDeskObject()

ilSearchBaseGUI::removeFromDeskObject ( )

Implements ilDesktopItemHandling.

Definition at line 227 of file class.ilSearchBaseGUI.php.

References ILIAS\FileDelivery\http(), ILIAS\Repository\refinery(), and ILIAS\Repository\user().

227  : void
228  {
229  if ($this->http->wrapper()->query()->has('item_ref_id')) {
230  $this->favourites->remove(
231  $this->user->getId(),
232  $this->http->wrapper()->query()->retrieve(
233  'item_ref_id',
234  $this->refinery->kindlyTo()->int()
235  )
236  );
237  }
238  $this->showSavedResults();
239  }
static http()
Fetches the global http state from ILIAS.
+ Here is the call graph for this function:

◆ renderFilter()

ilSearchBaseGUI::renderFilter ( int  $root_node)
protected

Definition at line 444 of file class.ilSearchBaseGUI.php.

Referenced by renderSearch().

445  {
446  $filter_html = $this->search_filter->getHTML();
447  preg_match('/id="([^"]+)"/', $filter_html, $matches);
448  $filter_id = $matches[1];
449  $this->tpl->setVariable("SEARCH_FILTER", $filter_html);
450  // scope in filter must be manipulated by JS if search is triggered in meta bar
451  $this->tpl->addOnLoadCode("il.Search.syncFilterScope('" . $filter_id . "', '" . $root_node . "');");
452  }
+ Here is the caller graph for this function:

◆ renderSearch()

ilSearchBaseGUI::renderSearch ( string  $term,
int  $root_node = 0 
)
protected

Definition at line 427 of file class.ilSearchBaseGUI.php.

References ILIAS\Repository\ctrl(), ilSubmitButton\getInstance(), ILIAS\Repository\lng(), ilLegacyFormElementsUtil\prepareFormOutput(), and renderFilter().

Referenced by ilSearchGUI\showSearch(), ilLuceneUserSearchGUI\showSearchForm(), and ilLuceneSearchGUI\showSearchForm().

428  {
429  $this->tpl->addJavascript("assets/js/Search.js");
430 
431  $this->tpl->setVariable("FORM_ACTION", $this->ctrl->getFormAction($this, "performSearch"));
432  $this->tpl->setVariable("TERM", ilLegacyFormElementsUtil::prepareFormOutput($term));
433  $this->tpl->setVariable("SEARCH_LABEL", $this->lng->txt("search"));
435  $btn->setCommand("performSearch");
436  $btn->setCaption("search");
437  $this->tpl->setVariable("SUBMIT_BTN", $btn->render());
438 
439  if ($root_node) {
440  $this->renderFilter($root_node);
441  }
442  }
static prepareFormOutput($a_str, bool $a_strip=false)
renderFilter(int $root_node)
+ Here is the call graph for this function:
+ Here is the caller graph for this function:

◆ showLinkIntoMultipleObjectsTree()

ilSearchBaseGUI::showLinkIntoMultipleObjectsTree ( )

Implements ilAdministrationCommandHandling.

Definition at line 287 of file class.ilSearchBaseGUI.php.

287  : void
288  {
289  $admin = new ilAdministrationCommandGUI($this);
290  $admin->showLinkIntoMultipleObjectsTree();
291  }
Handles Administration commands (cut, delete paste)

◆ showMoveIntoObjectTree()

ilSearchBaseGUI::showMoveIntoObjectTree ( )

Implements ilAdministrationCommandHandling.

Definition at line 300 of file class.ilSearchBaseGUI.php.

300  : void
301  {
302  $admin = new ilAdministrationCommandGUI($this);
303  $admin->showMoveIntoObjectTree();
304  }
Handles Administration commands (cut, delete paste)

◆ showPasteTree()

ilSearchBaseGUI::showPasteTree ( )

Implements ilAdministrationCommandHandling.

Definition at line 293 of file class.ilSearchBaseGUI.php.

293  : void
294  {
295  $admin = new ilAdministrationCommandGUI($this);
296  $admin->showPasteTree();
297  }
Handles Administration commands (cut, delete paste)

Field Documentation

◆ $clipboard

ClipboardManager ilSearchBaseGUI::$clipboard
protected

Definition at line 61 of file class.ilSearchBaseGUI.php.

◆ $container_view_manager

ViewManager ilSearchBaseGUI::$container_view_manager
protected

Definition at line 62 of file class.ilSearchBaseGUI.php.

◆ $ctrl

ilCtrl ilSearchBaseGUI::$ctrl
protected

Definition at line 65 of file class.ilSearchBaseGUI.php.

◆ $favourites

ilFavouritesManager ilSearchBaseGUI::$favourites
protected

Definition at line 63 of file class.ilSearchBaseGUI.php.

◆ $form

◆ $http

GlobalHttpState ilSearchBaseGUI::$http
protected

Definition at line 72 of file class.ilSearchBaseGUI.php.

◆ $ilias

ILIAS ilSearchBaseGUI::$ilias
protected

Definition at line 66 of file class.ilSearchBaseGUI.php.

◆ $lng

ilLanguage ilSearchBaseGUI::$lng
protected

Definition at line 67 of file class.ilSearchBaseGUI.php.

◆ $locator

ilLocatorGUI ilSearchBaseGUI::$locator
protected

Definition at line 69 of file class.ilSearchBaseGUI.php.

◆ $logger

ilLogger ilSearchBaseGUI::$logger
protected

Definition at line 75 of file class.ilSearchBaseGUI.php.

◆ $next_link

string ilSearchBaseGUI::$next_link = ''
protected

Definition at line 79 of file class.ilSearchBaseGUI.php.

◆ $prev_link

string ilSearchBaseGUI::$prev_link = ''
protected

Definition at line 78 of file class.ilSearchBaseGUI.php.

◆ $refinery

Factory ilSearchBaseGUI::$refinery
protected

Definition at line 73 of file class.ilSearchBaseGUI.php.

◆ $search_cache

ilUserSearchCache ilSearchBaseGUI::$search_cache
protected

Definition at line 54 of file class.ilSearchBaseGUI.php.

Referenced by getSearchCache().

◆ $search_filter

ilSearchFilterGUI ilSearchBaseGUI::$search_filter = null
protected

Definition at line 59 of file class.ilSearchBaseGUI.php.

◆ $search_filter_data

array ilSearchBaseGUI::$search_filter_data = null
protected

Definition at line 60 of file class.ilSearchBaseGUI.php.

◆ $search_mode

string ilSearchBaseGUI::$search_mode = ''
protected

Definition at line 55 of file class.ilSearchBaseGUI.php.

◆ $settings

ilSearchSettings ilSearchBaseGUI::$settings
protected

Definition at line 57 of file class.ilSearchBaseGUI.php.

◆ $tpl

ilGlobalTemplateInterface ilSearchBaseGUI::$tpl
protected

Definition at line 68 of file class.ilSearchBaseGUI.php.

◆ $tree

ilTree ilSearchBaseGUI::$tree
protected

Definition at line 71 of file class.ilSearchBaseGUI.php.

◆ $user

ilObjUser ilSearchBaseGUI::$user
protected

Definition at line 70 of file class.ilSearchBaseGUI.php.

◆ SEARCH_AND

const ilSearchBaseGUI::SEARCH_AND = 'and'

Definition at line 47 of file class.ilSearchBaseGUI.php.

◆ SEARCH_DETAILS

const ilSearchBaseGUI::SEARCH_DETAILS = 2

Definition at line 46 of file class.ilSearchBaseGUI.php.

Referenced by ilSearchGUI\performSearch().

◆ SEARCH_FAST

const ilSearchBaseGUI::SEARCH_FAST = 1

Definition at line 45 of file class.ilSearchBaseGUI.php.

◆ SEARCH_FORM_LUCENE

const ilSearchBaseGUI::SEARCH_FORM_LUCENE = 1

Definition at line 50 of file class.ilSearchBaseGUI.php.

Referenced by ilSearchFilterGUI\__construct().

◆ SEARCH_FORM_STANDARD

const ilSearchBaseGUI::SEARCH_FORM_STANDARD = 2

Definition at line 51 of file class.ilSearchBaseGUI.php.

◆ SEARCH_FORM_USER

const ilSearchBaseGUI::SEARCH_FORM_USER = 3

Definition at line 52 of file class.ilSearchBaseGUI.php.

Referenced by ilLuceneUserSearchGUI\executeCommand().

◆ SEARCH_OR

const ilSearchBaseGUI::SEARCH_OR = 'or'

Definition at line 48 of file class.ilSearchBaseGUI.php.


The documentation for this class was generated from the following file: