ILIAS  release_10 Revision v10.1-43-ga1241a92c2f
ilLinksTableGUI Class Reference

This file is part of ILIAS, a powerful learning management system published by ILIAS open source e-Learning e.V. More...

+ Inheritance diagram for ilLinksTableGUI:
+ Collaboration diagram for ilLinksTableGUI:

Public Member Functions

 __construct (object $a_parent_obj, string $a_parent_cmd, int $a_lm_id, string $a_lm_type)
 
 getLinks ()
 
- Public Member Functions inherited from ilTable2GUI
 __construct (?object $a_parent_obj, string $a_parent_cmd="", string $a_template_context="")
 
 setOpenFormTag (bool $a_val)
 
 getOpenFormTag ()
 
 setCloseFormTag (bool $a_val)
 
 getCloseFormTag ()
 
 determineLimit ()
 
 getSelectableColumns ()
 Get selectable columns. More...
 
 determineSelectedColumns ()
 
 isColumnSelected (string $col)
 
 getSelectedColumns ()
 
 resetOffset (bool $a_in_determination=false)
 
 initFilter ()
 
 getParentObject ()
 
 getParentCmd ()
 
 setTopAnchor (string $a_val)
 
 getTopAnchor ()
 
 setNoEntriesText (string $a_text)
 
 getNoEntriesText ()
 
 setIsDataTable (bool $a_val)
 
 getIsDataTable ()
 
 setEnableTitle (bool $a_enabletitle)
 
 getEnableTitle ()
 
 setEnableHeader (bool $a_enableheader)
 
 getEnableHeader ()
 
 setEnableNumInfo (bool $a_val)
 
 getEnableNumInfo ()
 
 setTitle (string $a_title, string $a_icon="", string $a_icon_alt="")
 
 setDescription (string $a_val)
 
 getDescription ()
 
 setOrderField (string $a_order_field)
 
 getOrderField ()
 
 setData (array $a_data)
 
 getData ()
 
 dataExists ()
 
 setPrefix (string $a_prefix)
 
 getPrefix ()
 
 addFilterItem (ilTableFilterItem $a_input_item, bool $a_optional=false)
 
 addFilterItemByMetaType (string $id, int $type=self::FILTER_TEXT, bool $a_optional=false, string $caption="")
 Add filter by standard type. More...
 
 getFilterItems (bool $a_optionals=false)
 
 getFilterItemByPostVar (string $a_post_var)
 
 setFilterCols (int $a_val)
 
 getFilterCols ()
 
 setDisableFilterHiding (bool $a_val=true)
 
 getDisableFilterHiding ()
 
 isFilterSelected (string $a_col)
 Is given filter selected? More...
 
 getSelectedFilters ()
 
 determineSelectedFilters ()
 
 setCustomPreviousNext (string $a_prev_link, string $a_next_link)
 
 setFormAction (string $a_form_action, bool $a_multipart=false)
 
 getFormAction ()
 
 setFormName (string $a_name="")
 
 getFormName ()
 
 setId (string $a_val)
 
 getId ()
 
 setDisplayAsBlock (bool $a_val)
 
 getDisplayAsBlock ()
 
 setSelectAllCheckbox (string $a_select_all_checkbox, bool $a_select_all_on_top=false)
 
 setExternalSorting (bool $a_val)
 
 getExternalSorting ()
 
 setFilterCommand (string $a_val, string $a_caption="")
 
 getFilterCommand ()
 
 setResetCommand (string $a_val, string $a_caption="")
 
 getResetCommand ()
 
 setExternalSegmentation (bool $a_val)
 
 getExternalSegmentation ()
 
 setRowTemplate (string $a_template, string $a_template_dir="")
 Set row template. More...
 
 setDefaultOrderField (string $a_defaultorderfield)
 
 getDefaultOrderField ()
 
 setDefaultOrderDirection (string $a_defaultorderdirection)
 
 getDefaultOrderDirection ()
 
 setDefaultFilterVisiblity (bool $a_status)
 
 getDefaultFilterVisibility ()
 
 clearCommandButtons ()
 
 addCommandButton (string $a_cmd, string $a_text, string $a_onclick='', string $a_id="", string $a_class="")
 
 addCommandButtonInstance (ilButtonBase $a_button)
 
 addMultiItemSelectionButton (string $a_sel_var, array $a_options, string $a_cmd, string $a_text, string $a_default_selection='')
 
 setCloseCommand (string $a_link)
 
 addMultiCommand (string $a_cmd, string $a_text)
 
 addHiddenInput (string $a_name, string $a_value)
 
 addHeaderCommand (string $a_href, string $a_text, string $a_target="", string $a_img="")
 
 setTopCommands (bool $a_val)
 
 getTopCommands ()
 
 addColumn (string $a_text, string $a_sort_field="", string $a_width="", bool $a_is_checkbox_action_column=false, string $a_class="", string $a_tooltip="", bool $a_tooltip_with_html=false)
 
 getNavParameter ()
 
 setOrderLink (string $key, string $order_dir)
 
 fillHeader ()
 
 determineOffsetAndOrder (bool $a_omit_offset=false)
 
 storeNavParameter ()
 
 getHTML ()
 Get HTML. More...
 
 numericOrdering (string $a_field)
 Should this field be sorted numeric? More...
 
 render ()
 
 writeFilterToSession ()
 
 resetFilter ()
 
 fillFooter ()
 
 getLinkbar (string $a_num)
 
 fillHiddenRow ()
 
 fillActionRow ()
 
 setHeaderHTML (string $html)
 
 storeProperty (string $type, string $value)
 
 loadProperty (string $type)
 
 getCurrentState ()
 get current settings for order, limit, columns and filter More...
 
 setContext (string $id)
 
 getContext ()
 
 setShowRowsSelector (bool $a_value)
 Toggle rows-per-page selector. More...
 
 getShowRowsSelector ()
 
 setShowTemplates (bool $a_value)
 
 getShowTemplates ()
 
 restoreTemplate (string $a_name)
 Restore state from template. More...
 
 saveTemplate (string $a_name)
 Save current state as template. More...
 
 deleteTemplate (string $a_name)
 
 getLimit ()
 
 getOffset ()
 
 setExportFormats (array $formats)
 Set available export formats. More...
 
 setPrintMode (bool $a_value=false)
 
 getPrintMode ()
 
 getExportMode ()
 
 exportData (int $format, bool $send=false)
 Export and optionally send current table data. More...
 
 setEnableAllCommand (bool $a_value)
 
 setRowSelectorLabel (string $row_selector_label)
 
 getRowSelectorLabel ()
 
 setPreventDoubleSubmission (bool $a_val)
 
 getPreventDoubleSubmission ()
 
 setLimit (int $a_limit=0, int $a_default_limit=0)
 
- Public Member Functions inherited from ilTableGUI
 __construct (array $a_data=[], bool $a_global_tpl=true)
 
 setTemplate (ilTemplate $a_tpl)
 
 getTemplateObject ()
 
 setData (array $a_data)
 Set table data. More...
 
 getData ()
 
 setTitle (string $a_title, string $a_icon="", string $a_icon_alt="")
 
 setHelp (string $a_help_page, string $a_help_icon, string $a_help_icon_alt="")
 
 setHeaderNames (array $a_header_names)
 
 getColumnCount ()
 
 setHeaderVars (array $a_header_vars, array $a_header_params=[])
 
 setColumnWidth (array $a_column_width)
 set table column widths More...
 
 setOneColumnWidth (string $a_column_width, int $a_column_number)
 
 setMaxCount (int $a_max_count)
 set max. More...
 
 setLimit (int $a_limit=0, int $a_default_limit=0)
 set max. More...
 
 getLimit ()
 
 setPrefix (string $a_prefix)
 set prefix for sort and offset fields (if you have two or more tables on a page that you want to sort separately) More...
 
 setOffset (int $a_offset)
 set dataset offset More...
 
 getOffset ()
 
 setOrderColumn (string $a_order_column="", string $a_default_column="")
 
 getOrderColumn ()
 
 setOrderDirection (string $a_order_direction)
 
 getOrderDirection ()
 
 setFooter (string $a_style, string $a_previous="", string $a_next="")
 
 enable (string $a_module_name)
 
 disable (string $a_module_name)
 
 sortData ()
 
 render ()
 
 renderHeader ()
 
 setOrderLink (string $key, string $order_dir)
 
 setStyle (string $a_element, string $a_style)
 
 getStyle (string $a_element)
 
 setBase (string $a_base)
 
 getBase ()
 
 getFormName ()
 get the name of the parent form More...
 
 setFormName (string $a_name="cmd")
 
 getSelectAllCheckbox ()
 get the name of the checkbox that should be toggled with a select all button More...
 
 setSelectAllCheckbox (string $a_select_all_checkbox)
 
 clearActionButtons ()
 
 addActionButton (string $btn_name, string $btn_value)
 

Protected Member Functions

 fillRow (array $a_set)
 
- Protected Member Functions inherited from ilTable2GUI
 getRequestedValues ()
 
 prepareOutput ()
 Anything that must be done before HTML is generated. More...
 
 isFilterVisible ()
 Check if filter is visible: manually shown (session, db) or default value set. More...
 
 isAdvMDFilter (ilAdvancedMDRecordGUI $a_gui, ilTableFilterItem $a_element)
 Check if filter element is based on adv md. More...
 
 fillRow (array $a_set)
 Standard Version of Fill Row. More...
 
 getFilterValue (ilTableFilterItem $a_item)
 Get current filter value. More...
 
 setFilterValue (ilTableFilterItem $a_item, $a_value)
 
 fillMetaExcel (ilExcel $a_excel, int &$a_row)
 Add meta information to excel export. More...
 
 fillHeaderExcel (ilExcel $a_excel, int &$a_row)
 Excel Version of Fill Header. More...
 
 fillRowExcel (ilExcel $a_excel, int &$a_row, array $a_set)
 Excel Version of Fill Row. More...
 
 fillMetaCSV (ilCSVWriter $a_csv)
 Add meta information to csv export. More...
 
 fillHeaderCSV (ilCSVWriter $a_csv)
 CSV Version of Fill Header. More...
 
 fillRowCSV (ilCSVWriter $a_csv, array $a_set)
 CSV Version of Fill Row. More...
 

Protected Attributes

string $lm_type
 
int $lm_id
 
- Protected Attributes inherited from ilTable2GUI
string $requested_tmpl_delete
 
string $requested_tmpl_create
 
string $requested_nav_par2 = ""
 
string $requested_nav_par = ""
 
string $requested_nav_par1 = ""
 
ILIAS Table TableGUIRequest $table_request = null
 
array $selected_columns = []
 
ilCtrl $ctrl
 
object $parent_obj = null
 
string $parent_cmd = ""
 
string $close_command = ""
 
string $top_anchor = "il_table_top"
 
array $filters = array()
 
array $optional_filters = array()
 
string $filter_cmd = 'applyFilter'
 
string $reset_cmd = 'resetFilter'
 
int $filter_cols = 5
 
bool $ext_sort = false
 
bool $ext_seg = false
 
string $context = ""
 
array $mi_sel_buttons = []
 
bool $disable_filter_hiding = false
 
bool $top_commands = true
 
array $selectable_columns = array()
 
array $selected_column = array()
 
bool $show_templates = false
 
bool $show_rows_selector = true
 
bool $rows_selector_off = false
 
bool $nav_determined = false
 
bool $limit_determined = false
 
bool $filters_determined = false
 
bool $columns_determined = false
 
bool $open_form_tag = true
 
bool $close_form_tag = true
 
array $export_formats = []
 
int $export_mode = 0
 
bool $print_mode = false
 
bool $enable_command_for_all = false
 
bool $restore_filter = false
 
array $restore_filter_values = []
 
bool $default_filter_visibility = false
 
array $sortable_fields = array()
 
bool $prevent_double_submission = true
 
string $row_selector_label = ""
 
bool $select_all_on_top = false
 
array $sel_buttons = []
 
string $nav_value = ''
 
string $noentriestext = ''
 
string $css_row = ''
 
bool $display_as_block = false
 
string $description = ''
 
string $id = ""
 
bool $custom_prev_next = false
 
string $reset_cmd_txt = ""
 
string $defaultorderfield = ""
 
string $defaultorderdirection = ""
 
array $column = []
 
bool $datatable = false
 
bool $num_info = false
 
bool $form_multipart = false
 
array $row_data = []
 
string $order_field = ""
 
array $selected_filter = []
 
string $form_action = ""
 
string $formname = ""
 
string $sort_order = ""
 
array $buttons = []
 
array $multi = []
 
array $hidden_inputs = []
 
array $header_commands = []
 
string $row_template = ""
 
string $row_template_dir = ""
 
string $filter_cmd_txt = ""
 
string $custom_prev = ""
 
string $custom_next = ""
 
array $raw_post_data = null
 
ilGlobalTemplateInterface $main_tpl
 
- Protected Attributes inherited from ilTableGUI
string $sort_order
 
string $link_params
 
array $header_params
 
 $tpl
 
ilLanguage $lng
 

Additional Inherited Members

- Static Public Member Functions inherited from ilTable2GUI
static getAllCommandLimit ()
 
- Static Public Member Functions inherited from ilTableGUI
static linkbar (string $AScript, int $AHits, int $ALimit, int $AOffset, array $AParams=array(), array $ALayout=array(), string $prefix='')
 
- Data Fields inherited from ilTable2GUI
const FILTER_TEXT = 1
 
const FILTER_SELECT = 2
 
const FILTER_DATE = 3
 
const FILTER_LANGUAGE = 4
 
const FILTER_NUMBER_RANGE = 5
 
const FILTER_DATE_RANGE = 6
 
const FILTER_DURATION_RANGE = 7
 
const FILTER_DATETIME_RANGE = 8
 
const FILTER_CHECKBOX = 9
 
const EXPORT_EXCEL = 1
 
const EXPORT_CSV = 2
 
const ACTION_ALL_LIMIT = 1000
 
- Data Fields inherited from ilTableGUI
string $title = ""
 
string $icon = ""
 
string $icon_alt = ""
 
string $help_page = ""
 
string $help_icon = ""
 
string $help_icon_alt = ""
 
array $header_names = []
 
array $header_vars = []
 
array $linkbar_vars = []
 
array $data = []
 
int $column_count = 0
 
array $column_width = []
 
int $max_count = 0
 
int $limit = 0
 
bool $max_limit = false
 
int $offset = 0
 
string $order_column = ""
 
string $order_direction = ""
 
string $footer_style = ""
 
string $footer_previous = ""
 
string $footer_next = ""
 
bool $lang_support = true
 
bool $global_tpl = false
 
string $form_name = ""
 
string $select_all_checkbox = ""
 
array $action_buttons = []
 
string $prefix = ""
 
string $base = ""
 
array $enabled
 
array $styles
 

Detailed Description

This file is part of ILIAS, a powerful learning management system published by ILIAS open source e-Learning e.V.

ILIAS is licensed with the GPL-3.0, see https://www.gnu.org/licenses/gpl-3.0.en.html You should have received a copy of said license along with the source code, too.

If this is not the case or you just want to try ILIAS, you'll find us at: https://www.ilias.de https://github.com/ILIAS-eLearning TableGUI class for (broken) links in learning module

Author
Alexander Killing killi.nosp@m.ng@l.nosp@m.eifos.nosp@m..de

Definition at line 24 of file class.ilLinksTableGUI.php.

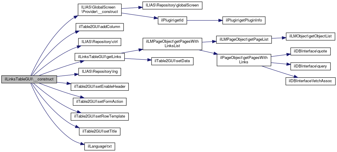
Constructor & Destructor Documentation

◆ __construct()

ilLinksTableGUI::__construct ( object  $a_parent_obj,
string  $a_parent_cmd,
int  $a_lm_id,
string  $a_lm_type 
)

Definition at line 29 of file class.ilLinksTableGUI.php.

References $DIC, ilTableGUI\$lng, ILIAS\GlobalScreen\Provider\__construct(), ilTable2GUI\addColumn(), ILIAS\Repository\ctrl(), getLinks(), ILIAS\Repository\lng(), ilTable2GUI\setEnableHeader(), ilTable2GUI\setFormAction(), ilTable2GUI\setRowTemplate(), ilTable2GUI\setTitle(), and ilLanguage\txt().

34  {
35  global $DIC;
36 
37  $this->ctrl = $DIC->ctrl();
38  $this->lng = $DIC->language();
39  $ilCtrl = $DIC->ctrl();
40  $lng = $DIC->language();
41 
42  parent::__construct($a_parent_obj, $a_parent_cmd);
43 
44  $this->addColumn($lng->txt("pg"), "", "");
45  $this->addColumn($lng->txt("cont_internal_links"), "", "");
46  $this->setEnableHeader(true);
47  $this->setFormAction($ilCtrl->getFormAction($a_parent_obj));
48  $this->setRowTemplate(
49  "tpl.links_table_row.html",
50  "components/ILIAS/LearningModule"
51  );
52  $this->lm_id = $a_lm_id;
53  $this->lm_type = $a_lm_type;
54  $this->getLinks();
55 
56  $this->setTitle($lng->txt("cont_internal_links"));
57  }
txt(string $a_topic, string $a_default_lang_fallback_mod="")
gets the text for a given topic if the topic is not in the list, the topic itself with "-" will be re...
setFormAction(string $a_form_action, bool $a_multipart=false)
ilLanguage $lng
setRowTemplate(string $a_template, string $a_template_dir="")
Set row template.
global $DIC
Definition: shib_login.php:25
setTitle(string $a_title, string $a_icon="", string $a_icon_alt="")
__construct(Container $dic, ilPlugin $plugin)
addColumn(string $a_text, string $a_sort_field="", string $a_width="", bool $a_is_checkbox_action_column=false, string $a_class="", string $a_tooltip="", bool $a_tooltip_with_html=false)
setEnableHeader(bool $a_enableheader)
+ Here is the call graph for this function:

Member Function Documentation

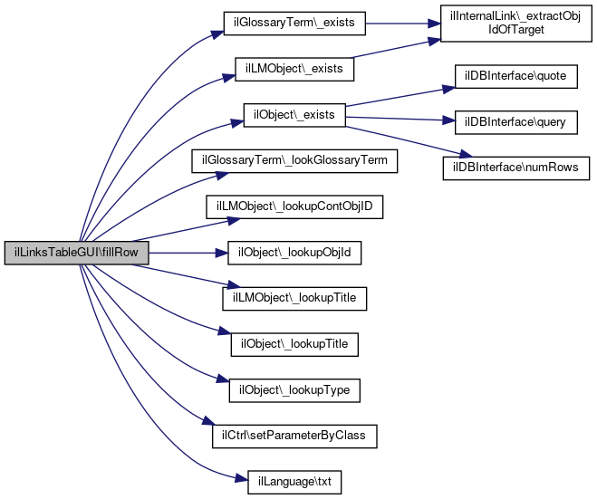
◆ fillRow()

ilLinksTableGUI::fillRow ( array  $a_set)
protected

Definition at line 65 of file class.ilLinksTableGUI.php.

References ilTable2GUI\$ctrl, $lm_id, ilTableGUI\$lng, ilGlossaryTerm\_exists(), ilLMObject\_exists(), ilObject\_exists(), ilGlossaryTerm\_lookGlossaryTerm(), ilLMObject\_lookupContObjID(), ilObject\_lookupObjId(), ilLMObject\_lookupTitle(), ilObject\_lookupTitle(), ilObject\_lookupType(), ilCtrl\setParameterByClass(), and ilLanguage\txt().

65  : void
66  {
67  $lng = $this->lng;
68  $ilCtrl = $this->ctrl;
69 
70  $this->tpl->setVariable("TXT_PAGE_TITLE", $a_set["title"]);
71  $ilCtrl->setParameterByClass(
72  "illmpageobjectgui",
73  "obj_id",
74  $a_set["obj_id"]
75  );
76  $this->tpl->setVariable(
77  "HREF_PAGE",
78  $ilCtrl->getLinkTargetByClass("illmpageobjectgui", "edit")
79  );
80 
81  $page_object = new ilLMPage($a_set["obj_id"]);
82  $page_object->buildDom();
83  $int_links = $page_object->getInternalLinks();
84 
85  foreach ($int_links as $link) {
86  $target = $link["Target"];
87  if (substr($target, 0, 4) == "il__") {
88  $target_arr = explode("_", $target);
89  $target_id = $target_arr[count($target_arr) - 1];
90  $type = $link["Type"];
91 
92  switch ($type) {
93  case "PageObject":
94  $this->tpl->setCurrentBlock("link");
95  $this->tpl->setVariable("TXT_LINK_TYPE", $lng->txt("pg"));
96  if (ilLMObject::_exists($target_id)) {
98  $add_str = ($lm_id != $this->lm_id)
99  ? " (" . ilObject::_lookupTitle($lm_id) . ")"
100  : "";
101  $this->tpl->setVariable(
102  "TXT_LINK_TITLE",
103  ilLMObject::_lookupTitle($target_id) . $add_str
104  );
105  } else {
106  $this->tpl->setVariable(
107  "TXT_MISSING",
108  "<strong>" . $lng->txt("cont_target_missing") . " [" . $target_id . "]" . "</strong>"
109  );
110  }
111  $this->tpl->parseCurrentBlock();
112  break;
113 
114  case "StructureObject":
115  $this->tpl->setCurrentBlock("link");
116  $this->tpl->setVariable("TXT_LINK_TYPE", $lng->txt("st"));
117  if (ilLMObject::_exists($target_id)) {
118  $lm_id = ilLMObject::_lookupContObjID($target_id);
119  $add_str = ($lm_id != $this->lm_id)
120  ? " (" . ilObject::_lookupTitle($lm_id) . ")"
121  : "";
122  $this->tpl->setVariable(
123  "TXT_LINK_TITLE",
124  ilLMObject::_lookupTitle($target_id) . $add_str
125  );
126  } else {
127  $this->tpl->setVariable(
128  "TXT_MISSING",
129  "<strong>" . $lng->txt("cont_target_missing") . " [" . $target_id . "]" . "</strong>"
130  );
131  }
132  $this->tpl->parseCurrentBlock();
133  break;
134 
135  case "GlossaryItem":
136  $this->tpl->setCurrentBlock("link");
137  $this->tpl->setVariable("TXT_LINK_TYPE", $lng->txt("cont_term"));
138  if (ilGlossaryTerm::_exists($target_id)) {
139  $this->tpl->setVariable(
140  "TXT_LINK_TITLE",
142  );
143  } else {
144  $this->tpl->setVariable(
145  "TXT_MISSING",
146  "<strong>" . $lng->txt("cont_target_missing") . " [" . $target_id . "]" . "</strong>"
147  );
148  }
149  $this->tpl->parseCurrentBlock();
150  break;
151 
152  case "MediaObject":
153  $this->tpl->setCurrentBlock("link");
154  $this->tpl->setVariable("TXT_LINK_TYPE", $lng->txt("mob"));
155  if (ilObject::_exists($target_id)) {
156  $this->tpl->setVariable(
157  "TXT_LINK_TITLE",
158  ilObject::_lookupTitle($target_id)
159  );
160  } else {
161  $this->tpl->setVariable(
162  "TXT_MISSING",
163  "<strong>" . $lng->txt("cont_target_missing") . " [" . $target_id . "]" . "</strong>"
164  );
165  }
166  $this->tpl->parseCurrentBlock();
167  break;
168 
169  case "RepositoryItem":
170  $this->tpl->setCurrentBlock("link");
171  $this->tpl->setVariable("TXT_LINK_TYPE", $lng->txt("cont_repository_item"));
172  $obj_type = ilObject::_lookupType($target_id, true);
173  $obj_id = ilObject::_lookupObjId($target_id);
174  if (ilObject::_exists($obj_id)) {
175  $this->tpl->setVariable(
176  "TXT_LINK_TITLE",
177  ilObject::_lookupTitle($obj_id) . " (" .
178  $lng->txt(("obj_" . $obj_type))
179  . ")"
180  );
181  } else {
182  $this->tpl->setVariable(
183  "TXT_MISSING",
184  "<strong>" . $lng->txt("cont_target_missing") . " [" . $target_id . "]" . "</strong>"
185  );
186  }
187  $this->tpl->parseCurrentBlock();
188  break;
189  }
190  } else {
191  $type = $link["Type"];
192 
193  switch ($type) {
194  case "PageObject":
195  $this->tpl->setVariable("TXT_LINK_TYPE", $lng->txt("pg"));
196  break;
197  case "StructureObject":
198  $this->tpl->setVariable("TXT_LINK_TYPE", $lng->txt("st"));
199  break;
200  case "GlossaryItem":
201  $this->tpl->setVariable("TXT_LINK_TYPE", $lng->txt("cont_term"));
202  break;
203  case "MediaObject":
204  $this->tpl->setVariable("TXT_LINK_TYPE", $lng->txt("mob"));
205  break;
206  case "RepositoryItem":
207  $this->tpl->setVariable("TXT_LINK_TYPE", $lng->txt("cont_repository_item"));
208  break;
209  }
210 
211  $this->tpl->setCurrentBlock("link");
212  $this->tpl->setVariable(
213  "TXT_MISSING",
214  "<strong>" . $lng->txt("cont_target_missing") . " [" . $target . "]" . "</strong>"
215  );
216  $this->tpl->parseCurrentBlock();
217  }
218  }
219  }
txt(string $a_topic, string $a_default_lang_fallback_mod="")
gets the text for a given topic if the topic is not in the list, the topic itself with "-" will be re...
static _exists(int $a_id)
checks whether a glossary term with specified id exists or not
setParameterByClass(string $a_class, string $a_parameter, $a_value)
ilLanguage $lng
static _lookupObjId(int $ref_id)
static _lookupTitle(int $a_obj_id)
static _exists(int $id, bool $reference=false, ?string $type=null)
checks if an object exists in object_data
static _lookupTitle(int $obj_id)
static _lookGlossaryTerm(int $term_id)
get glossary term
static _exists(int $a_id)
checks wether a lm content object with specified id exists or not
static _lookupContObjID(int $a_id)
get learning module id for lm object
static _lookupType(int $id, bool $reference=false)
This file is part of ILIAS, a powerful learning management system published by ILIAS open source e-Le...
+ Here is the call graph for this function:

◆ getLinks()

ilLinksTableGUI::getLinks ( )

Definition at line 59 of file class.ilLinksTableGUI.php.

References ilLMPageObject\getPagesWithLinksList(), and ilTable2GUI\setData().

Referenced by __construct().

59  : void
60  {
61  $pages = ilLMPageObject::getPagesWithLinksList($this->lm_id, $this->lm_type);
62  $this->setData($pages);
63  }
setData(array $a_data)
static getPagesWithLinksList(int $a_lm_id, string $a_par_type)
Get all pages of lm that contain any internal links.
+ Here is the call graph for this function:
+ Here is the caller graph for this function:

Field Documentation

◆ $lm_id

int ilLinksTableGUI::$lm_id
protected

Definition at line 27 of file class.ilLinksTableGUI.php.

Referenced by fillRow().

◆ $lm_type

string ilLinksTableGUI::$lm_type
protected

Definition at line 26 of file class.ilLinksTableGUI.php.


The documentation for this class was generated from the following file: