ILIAS  release_10 Revision v10.1-43-ga1241a92c2f
ilForumTopicTableGUI Class Reference

Class ilForumTopicTableGUI. More...

+ Inheritance diagram for ilForumTopicTableGUI:
+ Collaboration diagram for ilForumTopicTableGUI:

Public Member Functions

 __construct (ilObjForumGUI $a_parent_obj, string $a_parent_cmd, int $ref_id, ForumDto $topicData, bool $is_moderator=false)
 
 init ()
 
 initTopicsOverviewTable ()
 
 initMergeThreadsTable ()
 
 setMapper (ilForum $mapper)
 
 getMapper ()
 
 setRefId (int $ref_id)
 
 getRefId ()
 
 setIsModerator (bool $is_moderator)
 
 getIsModerator ()
 
 setTopicData (ForumDto $topicData)
 
 getTopicData ()
 
 setSelectedThread (ilForumTopic $thread_obj)
 
 getSelectedThread ()
 
- Public Member Functions inherited from ilTable2GUI
 __construct (?object $a_parent_obj, string $a_parent_cmd="", string $a_template_context="")
 
 setOpenFormTag (bool $a_val)
 
 getOpenFormTag ()
 
 setCloseFormTag (bool $a_val)
 
 getCloseFormTag ()
 
 determineLimit ()
 
 getSelectableColumns ()
 Get selectable columns. More...
 
 determineSelectedColumns ()
 
 isColumnSelected (string $col)
 
 getSelectedColumns ()
 
 resetOffset (bool $a_in_determination=false)
 
 initFilter ()
 
 getParentObject ()
 
 getParentCmd ()
 
 setTopAnchor (string $a_val)
 
 getTopAnchor ()
 
 setNoEntriesText (string $a_text)
 
 getNoEntriesText ()
 
 setIsDataTable (bool $a_val)
 
 getIsDataTable ()
 
 setEnableTitle (bool $a_enabletitle)
 
 getEnableTitle ()
 
 setEnableHeader (bool $a_enableheader)
 
 getEnableHeader ()
 
 setEnableNumInfo (bool $a_val)
 
 getEnableNumInfo ()
 
 setTitle (string $a_title, string $a_icon="", string $a_icon_alt="")
 
 setDescription (string $a_val)
 
 getDescription ()
 
 setOrderField (string $a_order_field)
 
 getOrderField ()
 
 setData (array $a_data)
 
 getData ()
 
 dataExists ()
 
 setPrefix (string $a_prefix)
 
 getPrefix ()
 
 addFilterItem (ilTableFilterItem $a_input_item, bool $a_optional=false)
 
 addFilterItemByMetaType (string $id, int $type=self::FILTER_TEXT, bool $a_optional=false, string $caption="")
 Add filter by standard type. More...
 
 getFilterItems (bool $a_optionals=false)
 
 getFilterItemByPostVar (string $a_post_var)
 
 setFilterCols (int $a_val)
 
 getFilterCols ()
 
 setDisableFilterHiding (bool $a_val=true)
 
 getDisableFilterHiding ()
 
 isFilterSelected (string $a_col)
 Is given filter selected? More...
 
 getSelectedFilters ()
 
 determineSelectedFilters ()
 
 setCustomPreviousNext (string $a_prev_link, string $a_next_link)
 
 setFormAction (string $a_form_action, bool $a_multipart=false)
 
 getFormAction ()
 
 setFormName (string $a_name="")
 
 getFormName ()
 
 setId (string $a_val)
 
 getId ()
 
 setDisplayAsBlock (bool $a_val)
 
 getDisplayAsBlock ()
 
 setSelectAllCheckbox (string $a_select_all_checkbox, bool $a_select_all_on_top=false)
 
 setExternalSorting (bool $a_val)
 
 getExternalSorting ()
 
 setFilterCommand (string $a_val, string $a_caption="")
 
 getFilterCommand ()
 
 setResetCommand (string $a_val, string $a_caption="")
 
 getResetCommand ()
 
 setExternalSegmentation (bool $a_val)
 
 getExternalSegmentation ()
 
 setRowTemplate (string $a_template, string $a_template_dir="")
 Set row template. More...
 
 setDefaultOrderField (string $a_defaultorderfield)
 
 getDefaultOrderField ()
 
 setDefaultOrderDirection (string $a_defaultorderdirection)
 
 getDefaultOrderDirection ()
 
 setDefaultFilterVisiblity (bool $a_status)
 
 getDefaultFilterVisibility ()
 
 clearCommandButtons ()
 
 addCommandButton (string $a_cmd, string $a_text, string $a_onclick='', string $a_id="", string $a_class="")
 
 addCommandButtonInstance (ilButtonBase $a_button)
 
 addMultiItemSelectionButton (string $a_sel_var, array $a_options, string $a_cmd, string $a_text, string $a_default_selection='')
 
 setCloseCommand (string $a_link)
 
 addMultiCommand (string $a_cmd, string $a_text)
 
 addHiddenInput (string $a_name, string $a_value)
 
 addHeaderCommand (string $a_href, string $a_text, string $a_target="", string $a_img="")
 
 setTopCommands (bool $a_val)
 
 getTopCommands ()
 
 addColumn (string $a_text, string $a_sort_field="", string $a_width="", bool $a_is_checkbox_action_column=false, string $a_class="", string $a_tooltip="", bool $a_tooltip_with_html=false)
 
 getNavParameter ()
 
 setOrderLink (string $key, string $order_dir)
 
 fillHeader ()
 
 determineOffsetAndOrder (bool $a_omit_offset=false)
 
 storeNavParameter ()
 
 getHTML ()
 Get HTML. More...
 
 numericOrdering (string $a_field)
 Should this field be sorted numeric? More...
 
 render ()
 
 writeFilterToSession ()
 
 resetFilter ()
 
 fillFooter ()
 
 getLinkbar (string $a_num)
 
 fillHiddenRow ()
 
 fillActionRow ()
 
 setHeaderHTML (string $html)
 
 storeProperty (string $type, string $value)
 
 loadProperty (string $type)
 
 getCurrentState ()
 get current settings for order, limit, columns and filter More...
 
 setContext (string $id)
 
 getContext ()
 
 setShowRowsSelector (bool $a_value)
 Toggle rows-per-page selector. More...
 
 getShowRowsSelector ()
 
 setShowTemplates (bool $a_value)
 
 getShowTemplates ()
 
 restoreTemplate (string $a_name)
 Restore state from template. More...
 
 saveTemplate (string $a_name)
 Save current state as template. More...
 
 deleteTemplate (string $a_name)
 
 getLimit ()
 
 getOffset ()
 
 setExportFormats (array $formats)
 Set available export formats. More...
 
 setPrintMode (bool $a_value=false)
 
 getPrintMode ()
 
 getExportMode ()
 
 exportData (int $format, bool $send=false)
 Export and optionally send current table data. More...
 
 setEnableAllCommand (bool $a_value)
 
 setRowSelectorLabel (string $row_selector_label)
 
 getRowSelectorLabel ()
 
 setPreventDoubleSubmission (bool $a_val)
 
 getPreventDoubleSubmission ()
 
 setLimit (int $a_limit=0, int $a_default_limit=0)
 
- Public Member Functions inherited from ilTableGUI
 __construct (array $a_data=[], bool $a_global_tpl=true)
 
 setTemplate (ilTemplate $a_tpl)
 
 getTemplateObject ()
 
 setData (array $a_data)
 Set table data. More...
 
 getData ()
 
 setTitle (string $a_title, string $a_icon="", string $a_icon_alt="")
 
 setHelp (string $a_help_page, string $a_help_icon, string $a_help_icon_alt="")
 
 setHeaderNames (array $a_header_names)
 
 getColumnCount ()
 
 setHeaderVars (array $a_header_vars, array $a_header_params=[])
 
 setColumnWidth (array $a_column_width)
 set table column widths More...
 
 setOneColumnWidth (string $a_column_width, int $a_column_number)
 
 setMaxCount (int $a_max_count)
 set max. More...
 
 setLimit (int $a_limit=0, int $a_default_limit=0)
 set max. More...
 
 getLimit ()
 
 setPrefix (string $a_prefix)
 set prefix for sort and offset fields (if you have two or more tables on a page that you want to sort separately) More...
 
 setOffset (int $a_offset)
 set dataset offset More...
 
 getOffset ()
 
 setOrderColumn (string $a_order_column="", string $a_default_column="")
 
 getOrderColumn ()
 
 setOrderDirection (string $a_order_direction)
 
 getOrderDirection ()
 
 setFooter (string $a_style, string $a_previous="", string $a_next="")
 
 enable (string $a_module_name)
 
 disable (string $a_module_name)
 
 sortData ()
 
 render ()
 
 renderHeader ()
 
 setOrderLink (string $key, string $order_dir)
 
 setStyle (string $a_element, string $a_style)
 
 getStyle (string $a_element)
 
 setBase (string $a_base)
 
 getBase ()
 
 getFormName ()
 get the name of the parent form More...
 
 setFormName (string $a_name="cmd")
 
 getSelectAllCheckbox ()
 get the name of the checkbox that should be toggled with a select all button More...
 
 setSelectAllCheckbox (string $a_select_all_checkbox)
 
 clearActionButtons ()
 
 addActionButton (string $btn_name, string $btn_value)
 

Private Attributes

ilForum $mapper
 
bool $is_moderator = false
 
int $ref_id = 0
 
ForumDto $topicData
 
ilForumTopic $merge_thread_obj = null
 
int $position = 1
 
readonly bool $is_post_draft_allowed
 
readonly ilGlobalTemplateInterface $mainTemplate
 
readonly ilObjUser $user
 
readonly ilSetting $settings
 

Additional Inherited Members

- Static Public Member Functions inherited from ilTable2GUI
static getAllCommandLimit ()
 
- Static Public Member Functions inherited from ilTableGUI
static linkbar (string $AScript, int $AHits, int $ALimit, int $AOffset, array $AParams=array(), array $ALayout=array(), string $prefix='')
 
- Data Fields inherited from ilTable2GUI
const FILTER_TEXT = 1
 
const FILTER_SELECT = 2
 
const FILTER_DATE = 3
 
const FILTER_LANGUAGE = 4
 
const FILTER_NUMBER_RANGE = 5
 
const FILTER_DATE_RANGE = 6
 
const FILTER_DURATION_RANGE = 7
 
const FILTER_DATETIME_RANGE = 8
 
const FILTER_CHECKBOX = 9
 
const EXPORT_EXCEL = 1
 
const EXPORT_CSV = 2
 
const ACTION_ALL_LIMIT = 1000
 
- Data Fields inherited from ilTableGUI
string $title = ""
 
string $icon = ""
 
string $icon_alt = ""
 
string $help_page = ""
 
string $help_icon = ""
 
string $help_icon_alt = ""
 
array $header_names = []
 
array $header_vars = []
 
array $linkbar_vars = []
 
array $data = []
 
int $column_count = 0
 
array $column_width = []
 
int $max_count = 0
 
int $limit = 0
 
bool $max_limit = false
 
int $offset = 0
 
string $order_column = ""
 
string $order_direction = ""
 
string $footer_style = ""
 
string $footer_previous = ""
 
string $footer_next = ""
 
bool $lang_support = true
 
bool $global_tpl = false
 
string $form_name = ""
 
string $select_all_checkbox = ""
 
array $action_buttons = []
 
string $prefix = ""
 
string $base = ""
 
array $enabled
 
array $styles
 
- Protected Member Functions inherited from ilTable2GUI
 getRequestedValues ()
 
 prepareOutput ()
 Anything that must be done before HTML is generated. More...
 
 isFilterVisible ()
 Check if filter is visible: manually shown (session, db) or default value set. More...
 
 isAdvMDFilter (ilAdvancedMDRecordGUI $a_gui, ilTableFilterItem $a_element)
 Check if filter element is based on adv md. More...
 
 fillRow (array $a_set)
 Standard Version of Fill Row. More...
 
 getFilterValue (ilTableFilterItem $a_item)
 Get current filter value. More...
 
 setFilterValue (ilTableFilterItem $a_item, $a_value)
 
 fillMetaExcel (ilExcel $a_excel, int &$a_row)
 Add meta information to excel export. More...
 
 fillHeaderExcel (ilExcel $a_excel, int &$a_row)
 Excel Version of Fill Header. More...
 
 fillRowExcel (ilExcel $a_excel, int &$a_row, array $a_set)
 Excel Version of Fill Row. More...
 
 fillMetaCSV (ilCSVWriter $a_csv)
 Add meta information to csv export. More...
 
 fillHeaderCSV (ilCSVWriter $a_csv)
 CSV Version of Fill Header. More...
 
 fillRowCSV (ilCSVWriter $a_csv, array $a_set)
 CSV Version of Fill Row. More...
 
- Protected Attributes inherited from ilTable2GUI
string $requested_tmpl_delete
 
string $requested_tmpl_create
 
string $requested_nav_par2 = ""
 
string $requested_nav_par = ""
 
string $requested_nav_par1 = ""
 
ILIAS Table TableGUIRequest $table_request = null
 
array $selected_columns = []
 
ilCtrl $ctrl
 
object $parent_obj = null
 
string $parent_cmd = ""
 
string $close_command = ""
 
string $top_anchor = "il_table_top"
 
array $filters = array()
 
array $optional_filters = array()
 
string $filter_cmd = 'applyFilter'
 
string $reset_cmd = 'resetFilter'
 
int $filter_cols = 5
 
bool $ext_sort = false
 
bool $ext_seg = false
 
string $context = ""
 
array $mi_sel_buttons = []
 
bool $disable_filter_hiding = false
 
bool $top_commands = true
 
array $selectable_columns = array()
 
array $selected_column = array()
 
bool $show_templates = false
 
bool $show_rows_selector = true
 
bool $rows_selector_off = false
 
bool $nav_determined = false
 
bool $limit_determined = false
 
bool $filters_determined = false
 
bool $columns_determined = false
 
bool $open_form_tag = true
 
bool $close_form_tag = true
 
array $export_formats = []
 
int $export_mode = 0
 
bool $print_mode = false
 
bool $enable_command_for_all = false
 
bool $restore_filter = false
 
array $restore_filter_values = []
 
bool $default_filter_visibility = false
 
array $sortable_fields = array()
 
bool $prevent_double_submission = true
 
string $row_selector_label = ""
 
bool $select_all_on_top = false
 
array $sel_buttons = []
 
string $nav_value = ''
 
string $noentriestext = ''
 
string $css_row = ''
 
bool $display_as_block = false
 
string $description = ''
 
string $id = ""
 
bool $custom_prev_next = false
 
string $reset_cmd_txt = ""
 
string $defaultorderfield = ""
 
string $defaultorderdirection = ""
 
array $column = []
 
bool $datatable = false
 
bool $num_info = false
 
bool $form_multipart = false
 
array $row_data = []
 
string $order_field = ""
 
array $selected_filter = []
 
string $form_action = ""
 
string $formname = ""
 
string $sort_order = ""
 
array $buttons = []
 
array $multi = []
 
array $hidden_inputs = []
 
array $header_commands = []
 
string $row_template = ""
 
string $row_template_dir = ""
 
string $filter_cmd_txt = ""
 
string $custom_prev = ""
 
string $custom_next = ""
 
array $raw_post_data = null
 
ilGlobalTemplateInterface $main_tpl
 
- Protected Attributes inherited from ilTableGUI
string $sort_order
 
string $link_params
 
array $header_params
 
 $tpl
 
ilLanguage $lng
 

Detailed Description

Constructor & Destructor Documentation

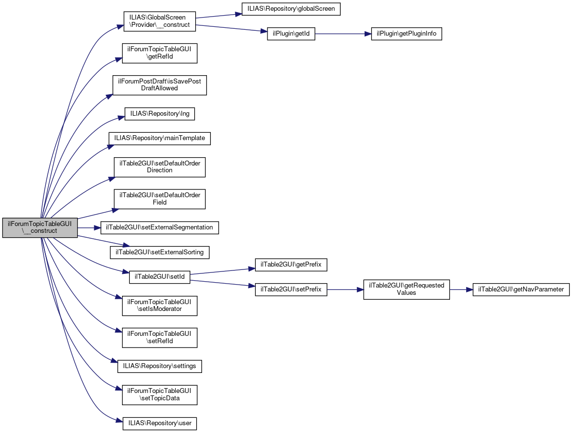
◆ __construct()

ilForumTopicTableGUI::__construct ( ilObjForumGUI  $a_parent_obj,
string  $a_parent_cmd,
int  $ref_id,
ForumDto  $topicData,
bool  $is_moderator = false 
)

Definition at line 41 of file class.ilForumTopicTableGUI.php.

References $DIC, ilTable2GUI\$id, ILIAS\GlobalScreen\Provider\__construct(), getRefId(), ilForumPostDraft\isSavePostDraftAllowed(), ILIAS\Repository\lng(), ILIAS\Repository\mainTemplate(), ilTable2GUI\setDefaultOrderDirection(), ilTable2GUI\setDefaultOrderField(), ilTable2GUI\setExternalSegmentation(), ilTable2GUI\setExternalSorting(), ilTable2GUI\setId(), setIsModerator(), setRefId(), ILIAS\Repository\settings(), setTopicData(), and ILIAS\Repository\user().

47  {
48  global $DIC;
49 
50  $this->lng = $DIC->language();
51  $this->mainTemplate = $DIC->ui()->mainTemplate();
52  $this->user = $DIC->user();
53  $this->settings = $DIC->settings();
54 
55  $this->parent_cmd = $a_parent_cmd;
57  $this->setRefId($ref_id);
58  $this->setTopicData($topicData);
59 
60  $id = 'frm_tt_' . substr(md5($this->parent_cmd), 0, 3) . '_' . $this->getRefId();
61  $this->setId($id);
62 
63  $this->setDefaultOrderDirection('DESC');
64  $this->setDefaultOrderField('lp_date');
65  $this->setExternalSorting(true);
66  $this->setExternalSegmentation(true);
67 
68  parent::__construct($a_parent_obj, $a_parent_cmd);
69  $this->mainTemplate->addCss('./assets/css/forum_table.css');
70  $this->is_post_draft_allowed = ilForumPostDraft::isSavePostDraftAllowed();
71  }
setIsModerator(bool $is_moderator)
setId(string $a_val)
setExternalSorting(bool $a_val)
setDefaultOrderField(string $a_defaultorderfield)
global $DIC
Definition: shib_login.php:25
setDefaultOrderDirection(string $a_defaultorderdirection)
__construct(Container $dic, ilPlugin $plugin)
setTopicData(ForumDto $topicData)
setExternalSegmentation(bool $a_val)
+ Here is the call graph for this function:

Member Function Documentation

◆ getIsModerator()

ilForumTopicTableGUI::getIsModerator ( )

Definition at line 385 of file class.ilForumTopicTableGUI.php.

References $is_moderator.

Referenced by initMergeThreadsTable(), and initTopicsOverviewTable().

385  : bool
386  {
387  return $this->is_moderator;
388  }
+ Here is the caller graph for this function:

◆ getMapper()

ilForumTopicTableGUI::getMapper ( )

Definition at line 363 of file class.ilForumTopicTableGUI.php.

References $mapper.

Referenced by initMergeThreadsTable().

363  : ilForum
364  {
365  return $this->mapper;
366  }
Class Forum core functions for forum.
+ Here is the caller graph for this function:

◆ getRefId()

ilForumTopicTableGUI::getRefId ( )

Definition at line 374 of file class.ilForumTopicTableGUI.php.

References $ref_id.

Referenced by __construct(), and initMergeThreadsTable().

374  : int
375  {
376  return $this->ref_id;
377  }
+ Here is the caller graph for this function:

◆ getSelectedThread()

ilForumTopicTableGUI::getSelectedThread ( )

Definition at line 407 of file class.ilForumTopicTableGUI.php.

References $merge_thread_obj.

Referenced by initMergeThreadsTable().

407  : ?ilForumTopic
408  {
410  }
+ Here is the caller graph for this function:

◆ getTopicData()

ilForumTopicTableGUI::getTopicData ( )

Definition at line 396 of file class.ilForumTopicTableGUI.php.

References $topicData.

396  : ForumDto
397  {
398  return $this->topicData;
399  }

◆ init()

ilForumTopicTableGUI::init ( )

Definition at line 73 of file class.ilForumTopicTableGUI.php.

References initMergeThreadsTable(), and initTopicsOverviewTable().

73  : void
74  {
75  if ($this->parent_cmd === 'mergeThreads') {
76  $this->initMergeThreadsTable();
77  } else {
78  $this->initTopicsOverviewTable();
79  }
80  }
+ Here is the call graph for this function:

◆ initMergeThreadsTable()

ilForumTopicTableGUI::initMergeThreadsTable ( )

Definition at line 130 of file class.ilForumTopicTableGUI.php.

References ilTable2GUI\$css_row, ilTableGUI\$data, $DIC, $params, ilTable2GUI\addColumn(), ilTable2GUI\addCommandButton(), ILIAS\Repository\ctrl(), ilTable2GUI\determineOffsetAndOrder(), ilTableGUI\disable(), ilTable2GUI\fillRow(), ilDatePresentation\formatDate(), ilLegacyFormElementsUtil\formCheckbox(), ilLegacyFormElementsUtil\formRadioButton(), ilForumPostDraft\getDraftsStatisticsByRefId(), getIsModerator(), ilTable2GUI\getLimit(), getMapper(), ilTable2GUI\getOffset(), ilTableGUI\getOrderDirection(), ilTable2GUI\getOrderField(), ilTable2GUI\getParentObject(), getRefId(), getSelectedThread(), ilObjForum\getUserIdsOfLastPostsByRefIdAndThreadIds(), IL_CAL_DATETIME, ILIAS\Repository\int(), ILIAS\Repository\lng(), ILIAS\Repository\mainTemplate(), ilForumAuthorInformationCache\preloadUserObjects(), ilTable2GUI\resetOffset(), ilTable2GUI\setData(), ilTable2GUI\setFormAction(), ilTableGUI\setMaxCount(), ilTable2GUI\setRowSelectorLabel(), ilTable2GUI\setRowTemplate(), ilTable2GUI\setShowRowsSelector(), ILIAS\Repository\settings(), ilTable2GUI\setTitle(), and ILIAS\Repository\user().

Referenced by init().

130  : void
131  {
132  $this->addColumn('', 'check', '1px', true);
133  $this->addColumn($this->lng->txt('forums_thread'), 'th_title');
134  $this->addColumn($this->lng->txt('forums_created_by'), 'author');
135  $this->addColumn($this->lng->txt('forums_articles'), 'num_posts');
136  $this->addColumn($this->lng->txt('visits'), 'num_visit');
137  if ($this->is_post_draft_allowed) {
138  $this->addColumn($this->lng->txt('drafts', ''));
139  }
140  $this->addColumn($this->lng->txt('forums_last_post'), 'lp_date');
141 
142  $this->disable('sort');
143  $this->setFormAction($this->ctrl->getFormAction($this->getParentObject(), 'confirmMergeThreads'));
144  $this->setRowTemplate('tpl.forums_threads_table.html', 'components/ILIAS/Forum');
145 
146  $this->mainTemplate->setOnScreenMessage('info', $this->lng->txt('please_choose_target'));
147 
148  $this->setTitle(sprintf($this->lng->txt('frm_selected_merge_src'), $this->getSelectedThread()->getSubject()));
149 
150  $this->addCommandButton('confirmMergeThreads', $this->lng->txt('merge'));
151  $this->addCommandButton('showThreads', $this->lng->txt('cancel'));
152  $this->setShowRowsSelector(true);
153  $this->setRowSelectorLabel($this->lng->txt('number_of_threads'));
154  }
setFormAction(string $a_form_action, bool $a_multipart=false)
addCommandButton(string $a_cmd, string $a_text, string $a_onclick='', string $a_id="", string $a_class="")
setShowRowsSelector(bool $a_value)
Toggle rows-per-page selector.
setRowTemplate(string $a_template, string $a_template_dir="")
Set row template.
setTitle(string $a_title, string $a_icon="", string $a_icon_alt="")
setRowSelectorLabel(string $row_selector_label)
addColumn(string $a_text, string $a_sort_field="", string $a_width="", bool $a_is_checkbox_action_column=false, string $a_class="", string $a_tooltip="", bool $a_tooltip_with_html=false)
disable(string $a_module_name)
+ Here is the call graph for this function:
+ Here is the caller graph for this function:

◆ initTopicsOverviewTable()

ilForumTopicTableGUI::initTopicsOverviewTable ( )

Definition at line 82 of file class.ilForumTopicTableGUI.php.

References ilTable2GUI\addColumn(), ilTable2GUI\addMultiCommand(), ILIAS\Repository\ctrl(), getIsModerator(), ILIAS\Repository\lng(), ilTable2GUI\setFormAction(), ilTable2GUI\setRowSelectorLabel(), ilTable2GUI\setRowTemplate(), ilTable2GUI\setSelectAllCheckbox(), ilTable2GUI\setShowRowsSelector(), ILIAS\Repository\settings(), and ILIAS\Repository\user().

Referenced by init().

82  : void
83  {
84  if ($this->parent_cmd === "showThreads") {
85  $this->setSelectAllCheckbox('thread_ids');
86  $this->addColumn('', 'check', '1px', true);
87  } else {
88  $this->addColumn('', 'check', '10px', true);
89  }
90 
91  $this->addColumn($this->lng->txt('forums_thread'), 'thr_subject');
92  $this->addColumn($this->lng->txt('forums_created_by'), '');
93  $this->addColumn($this->lng->txt('forums_articles'), 'num_posts');
94  $this->addColumn($this->lng->txt('visits'), 'num_visit');
95 
96  if ($this->is_post_draft_allowed) {
97  $this->addColumn($this->lng->txt('drafts', ''));
98  }
99 
100  $this->addColumn($this->lng->txt('forums_last_post'), 'post_date');
101  if ('showThreads' === $this->parent_cmd && $this->parent_obj->objProperties->isIsThreadRatingEnabled()) {
102  $this->addColumn($this->lng->txt('frm_rating'), 'rating');
103  }
104 
105  $this->setFormAction($this->ctrl->getFormAction($this->getParentObject(), 'showThreads'));
106  $this->setRowTemplate('tpl.forums_threads_table.html', 'components/ILIAS/Forum');
107 
108  $this->addMultiCommand('', $this->lng->txt('please_choose'));
109  if ($this->settings->get('forum_notification') > 0 && !$this->user->isAnonymous()) {
110  $this->addMultiCommand('enable_notifications', $this->lng->txt('forums_enable_notification'));
111  $this->addMultiCommand('disable_notifications', $this->lng->txt('forums_disable_notification'));
112  }
113  if ($this->getIsModerator()) {
114  $this->addMultiCommand('makesticky', $this->lng->txt('make_topics_sticky'));
115  $this->addMultiCommand('unmakesticky', $this->lng->txt('make_topics_non_sticky'));
116  $this->addMultiCommand('editThread', $this->lng->txt('frm_edit_title'));
117  $this->addMultiCommand('close', $this->lng->txt('close_topics'));
118  $this->addMultiCommand('reopen', $this->lng->txt('reopen_topics'));
119  $this->addMultiCommand('move', $this->lng->txt('move_thread_to_forum'));
120  }
121  $this->addMultiCommand('html', $this->lng->txt('export_html'));
122  if ($this->getIsModerator()) {
123  $this->addMultiCommand('confirmDeleteThreads', $this->lng->txt('delete'));
124  $this->addMultiCommand('mergeThreads', $this->lng->txt('merge_posts_into_thread'));
125  }
126  $this->setShowRowsSelector(true);
127  $this->setRowSelectorLabel($this->lng->txt('number_of_threads'));
128  }
setFormAction(string $a_form_action, bool $a_multipart=false)
setSelectAllCheckbox(string $a_select_all_checkbox, bool $a_select_all_on_top=false)
setShowRowsSelector(bool $a_value)
Toggle rows-per-page selector.
setRowTemplate(string $a_template, string $a_template_dir="")
Set row template.
setRowSelectorLabel(string $row_selector_label)
addColumn(string $a_text, string $a_sort_field="", string $a_width="", bool $a_is_checkbox_action_column=false, string $a_class="", string $a_tooltip="", bool $a_tooltip_with_html=false)
addMultiCommand(string $a_cmd, string $a_text)
+ Here is the call graph for this function:
+ Here is the caller graph for this function:

◆ setIsModerator()

ilForumTopicTableGUI::setIsModerator ( bool  $is_moderator)

Definition at line 379 of file class.ilForumTopicTableGUI.php.

References $is_moderator.

Referenced by __construct().

379  : self
380  {
381  $this->is_moderator = $is_moderator;
382  return $this;
383  }
+ Here is the caller graph for this function:

◆ setMapper()

ilForumTopicTableGUI::setMapper ( ilForum  $mapper)

Definition at line 357 of file class.ilForumTopicTableGUI.php.

References $mapper.

357  : self
358  {
359  $this->mapper = $mapper;
360  return $this;
361  }

◆ setRefId()

ilForumTopicTableGUI::setRefId ( int  $ref_id)

Definition at line 368 of file class.ilForumTopicTableGUI.php.

References $ref_id.

Referenced by __construct().

368  : self
369  {
370  $this->ref_id = $ref_id;
371  return $this;
372  }
+ Here is the caller graph for this function:

◆ setSelectedThread()

ilForumTopicTableGUI::setSelectedThread ( ilForumTopic  $thread_obj)

Definition at line 401 of file class.ilForumTopicTableGUI.php.

401  : self
402  {
403  $this->merge_thread_obj = $thread_obj;
404  return $this;
405  }

◆ setTopicData()

ilForumTopicTableGUI::setTopicData ( ForumDto  $topicData)

Definition at line 390 of file class.ilForumTopicTableGUI.php.

References $topicData.

Referenced by __construct().

390  : self
391  {
392  $this->topicData = $topicData;
393  return $this;
394  }
+ Here is the caller graph for this function:

Field Documentation

◆ $is_moderator

bool ilForumTopicTableGUI::$is_moderator = false
private

Definition at line 31 of file class.ilForumTopicTableGUI.php.

Referenced by getIsModerator(), and setIsModerator().

◆ $is_post_draft_allowed

readonly bool ilForumTopicTableGUI::$is_post_draft_allowed
private

Definition at line 36 of file class.ilForumTopicTableGUI.php.

◆ $mainTemplate

readonly ilGlobalTemplateInterface ilForumTopicTableGUI::$mainTemplate
private

Definition at line 37 of file class.ilForumTopicTableGUI.php.

◆ $mapper

ilForum ilForumTopicTableGUI::$mapper
private

Definition at line 30 of file class.ilForumTopicTableGUI.php.

Referenced by getMapper(), and setMapper().

◆ $merge_thread_obj

ilForumTopic ilForumTopicTableGUI::$merge_thread_obj = null
private

Definition at line 34 of file class.ilForumTopicTableGUI.php.

Referenced by getSelectedThread().

◆ $position

int ilForumTopicTableGUI::$position = 1
private

Definition at line 35 of file class.ilForumTopicTableGUI.php.

◆ $ref_id

int ilForumTopicTableGUI::$ref_id = 0
private

Definition at line 32 of file class.ilForumTopicTableGUI.php.

Referenced by getRefId(), and setRefId().

◆ $settings

readonly ilSetting ilForumTopicTableGUI::$settings
private

Definition at line 39 of file class.ilForumTopicTableGUI.php.

◆ $topicData

ForumDto ilForumTopicTableGUI::$topicData
private

Definition at line 33 of file class.ilForumTopicTableGUI.php.

Referenced by getTopicData(), and setTopicData().

◆ $user

readonly ilObjUser ilForumTopicTableGUI::$user
private

Definition at line 38 of file class.ilForumTopicTableGUI.php.


The documentation for this class was generated from the following file: