ILIAS  release_10 Revision v10.1-43-ga1241a92c2f
ilObjForumGUI Class Reference

ilObjForumGUI: ilPermissionGUI, ilForumExportGUI, ilInfoScreenGUI ilObjForumGUI: ilColumnGUI, ilPublicUserProfileGUI, ilForumModeratorsGUI, ilRepositoryObjectSearchGUI ilObjForumGUI: ilObjectCopyGUI, ilExportGUI, ilCommonActionDispatcherGUI, ilRatingGUI ilObjForumGUI: ilForumSettingsGUI, ilContainerNewsSettingsGUI, ilLearningProgressGUI, ilForumPageGUI ilObjForumGUI: ilObjectContentStyleSettingsGUI More...

+ Inheritance diagram for ilObjForumGUI:
+ Collaboration diagram for ilObjForumGUI:

Public Member Functions

 __construct ($data, int $id=0, bool $call_by_reference=true, bool $prepare_output=true)
 
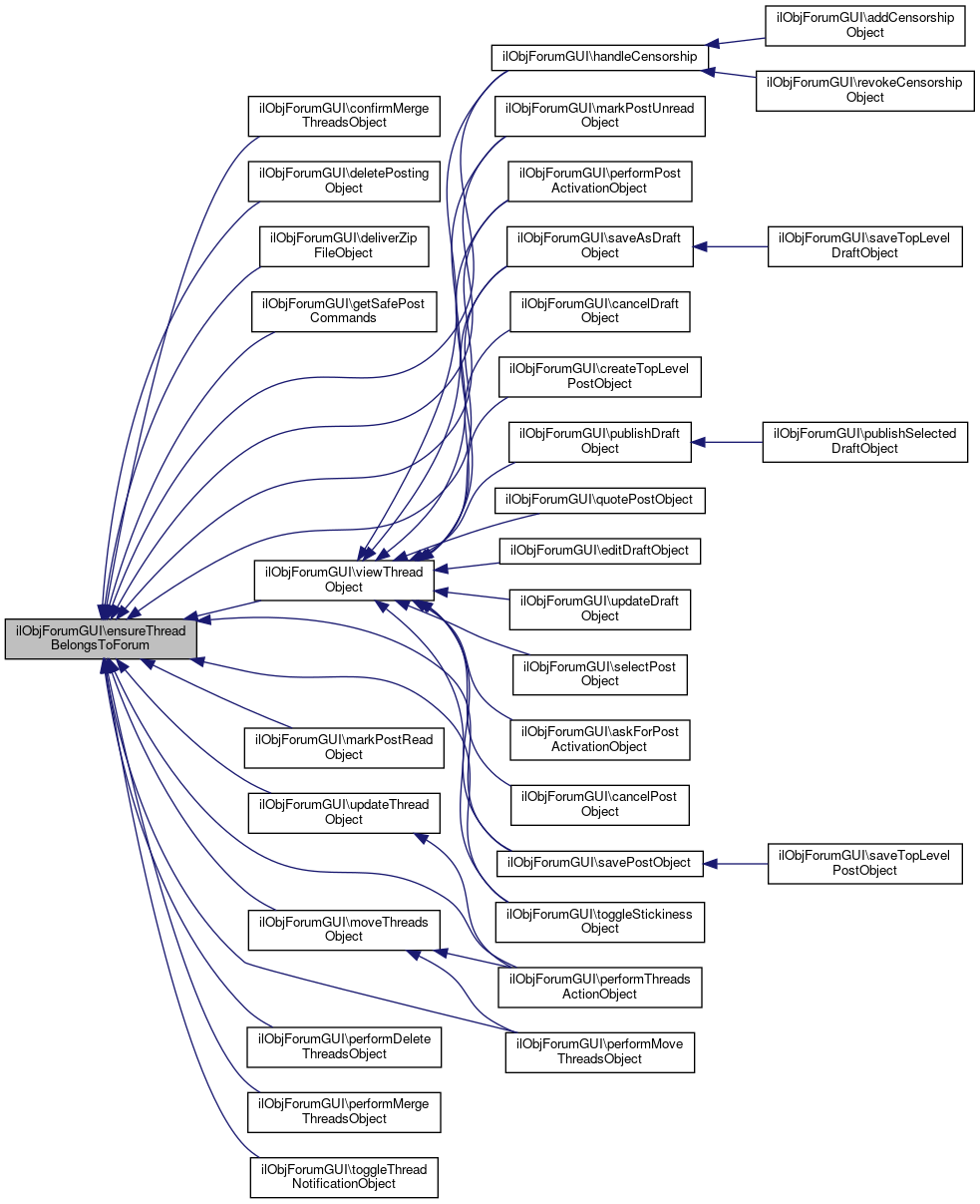
 ensureThreadBelongsToForum (int $objId, ilForumTopic $thread)
 
 getUnsafeGetCommands ()
 This method must return a list of unsafe GET commands. More...
 
 getSafePostCommands ()
 This method must return a list of safe POST commands. More...
 
 infoScreenObject ()
 
 updateThreadObject ()
 
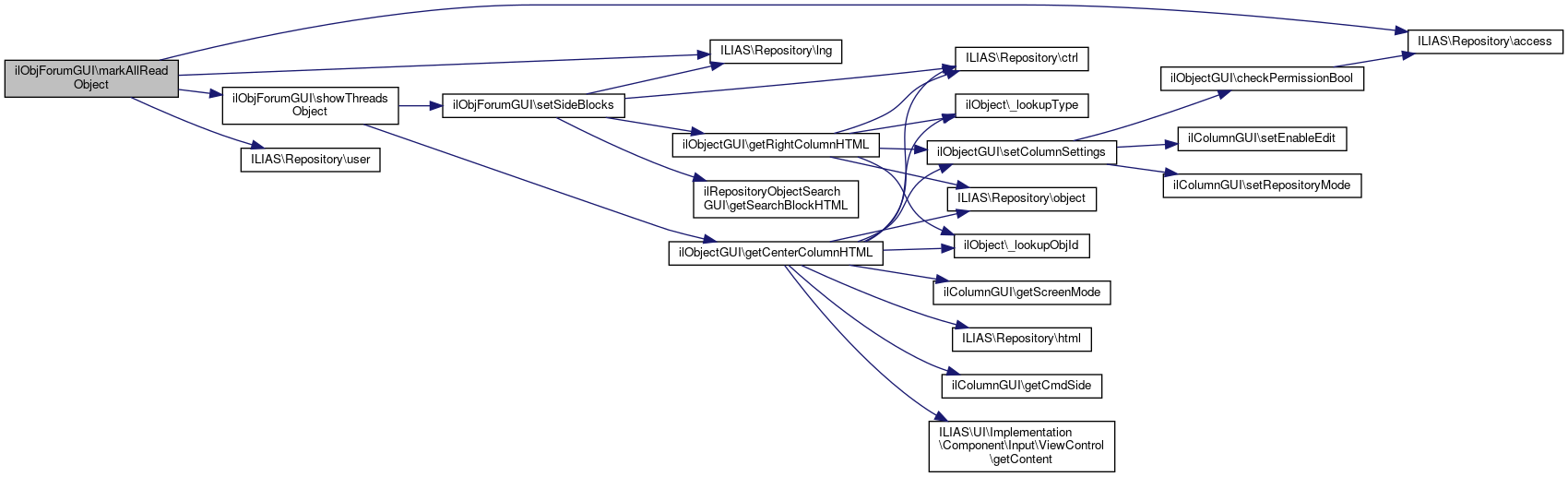
 markAllReadObject ()
 
 showThreadsObject ()
 
 getContent ()
 
 showStatisticsObject ()
 
 performDeleteThreadsObject ()
 
 performPostActivationObject ()
 
 askForPostActivationObject ()
 
 setDisplayConfirmPostActivation (bool $status=false)
 
 displayConfirmPostActivation ()
 
 cancelPostObject ()
 
 cancelDraftObject ()
 
 addActivationFormModal (ilForumPost $node)
 
 createTopLevelPostObject ()
 
 saveTopLevelPostObject ()
 
 publishSelectedDraftObject ()
 
 publishDraftObject (bool $use_replyform=true)
 
 savePostObject ()
 
 quotePostObject ()
 
 checkUsersViewMode ()
 
 resetLimitedViewObject ()
 
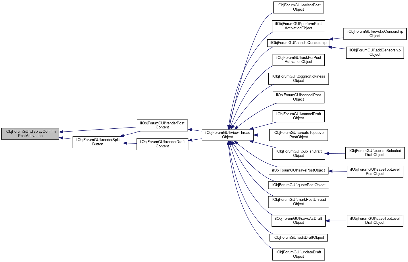
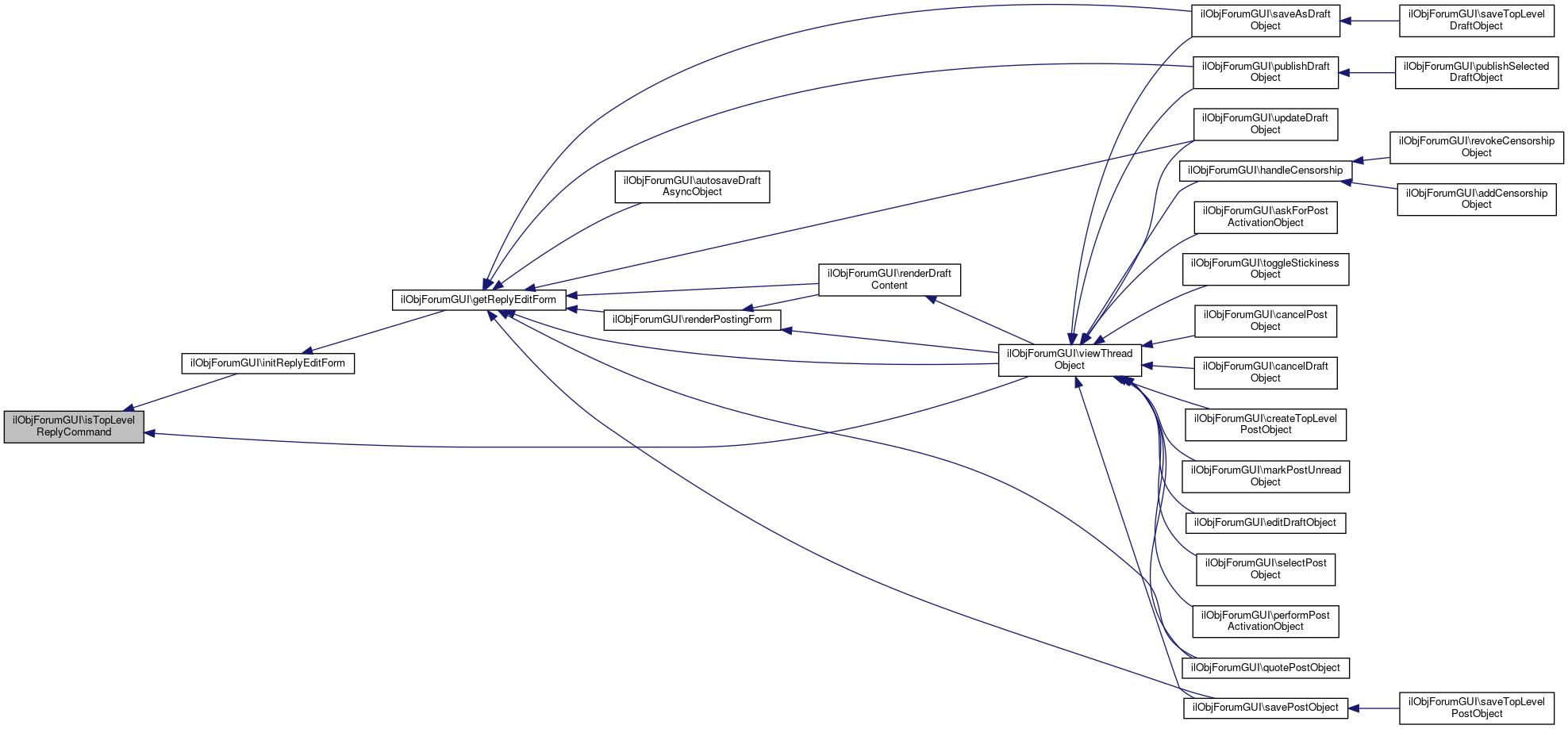
 viewThreadObject ()
 
 showUserObject ()
 
 performThreadsActionObject ()
 
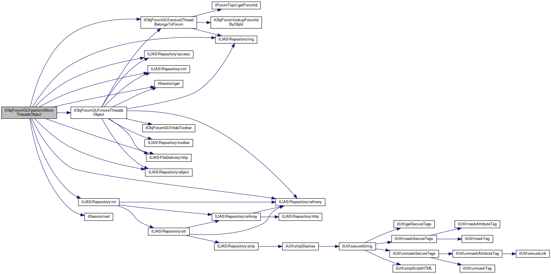
 performMoveThreadsObject ()
 
 cancelMoveThreadsObject ()
 
 moveThreadsObject ()
 
 setColumnSettings (ilColumnGUI $column_gui)
 
 handleFormInput (string $a_text, bool $a_stripslashes=true)
 
 prepareFormOutput (string $a_text)
 
 saveUserNotificationSettingsObject ()
 
 isUserAllowedToDeactivateNotification ()
 
 mergeThreadsObject ()
 
 confirmMergeThreadsObject ()
 
 performMergeThreadsObject ()
 
 saveTopLevelDraftObject ()
 
 saveAsDraftObject ()
 
 updateDraftObject ()
 
- Public Member Functions inherited from ilObjectGUI
 getRefId ()
 
 setAdminMode (string $mode)
 
 getAdminMode ()
 
 getObject ()
 
 executeCommand ()
 
 withReferences ()
 determines whether objects are referenced or not (got ref ids or not) More...
 
 setCreationMode (bool $mode=true)
 If true, a creation screen is displayed the current [ref_id] does belong to the parent class The mode is determined in ilRepositoryGUI. More...
 
 getCreationMode ()
 
 prepareOutput (bool $show_sub_objects=true)
 
 getAdminTabs ()
 administration tabs show only permissions and trash folder More...
 
 getHTML ()
 
 confirmedDeleteObject ()
 confirmed deletion of object -> objects are moved to trash or deleted immediately, if trash is disabled More...
 
 cancelObject ()
 cancel action and go back to previous page More...
 
 createObject ()
 create new object form More...
 
 editAvailabilityPeriodObject ()
 
 saveAvailabilityPeriodObject ()
 
 cancelCreation ()
 cancel create action and go back to repository parent More...
 
 saveObject ()
 
 getDidacticTemplateVar (string $type)
 Get didactic template setting from creation screen. More...
 
 putObjectInTree (ilObject $obj, int $parent_node_id=null)
 Add object to tree at given position. More...
 
 editObject ()
 
 addExternalEditFormCustom (ilPropertyFormGUI $form)
 
 updateObject ()
 updates object entry in object_data More...
 
 getFormAction (string $cmd, string $default_form_action="")
 Get form action for command (command is method name without "Object", e.g. More...
 
 isVisible (int $ref_id, string $type)
 
 viewObject ()
 viewObject container presentation for "administration -> repository, trash, permissions" More...
 
 deleteObject (bool $error=false)
 Display deletion confirmation screen. More...
 
 setColumnSettings (ilColumnGUI $column_gui)
 
 addToDeskObject ()
 
 removeFromDeskObject ()
 
- Public Member Functions inherited from ILIAS\Object\ImplementsCreationCallback
 callCreationCallback (\ilObject $object, \ilObjectDefinition $obj_definition, int $requested_crtcb)
 
- Public Member Functions inherited from ilDesktopItemHandling
 addToDeskObject ()
 
 removeFromDeskObject ()
 

Static Public Member Functions

static _goto ($a_target, $a_thread=0, $a_posting=0)
 
- Static Public Member Functions inherited from ilObjectGUI
static _gotoRepositoryRoot (bool $raise_error=false)
 Goto repository root. More...
 
static _gotoRepositoryNode (int $ref_id, string $cmd="")
 
static _gotoSharedWorkspaceNode (int $wsp_id)
 

Data Fields

string $modal_history = ''
 
ilForumProperties $objProperties
 
ilNavigationHistory $ilNavigationHistory
 
ilObjectDataCache $ilObjDataCache
 
ILIAS DI RBACServices $rbac
 
ilHelpGUI $ilHelp
 
- Data Fields inherited from ilObjectGUI
const ADMIN_MODE_NONE = ""
 
const ADMIN_MODE_SETTINGS = "settings"
 
const ADMIN_MODE_REPOSITORY = "repository"
 
const UPLOAD_TYPE_LOCAL = 1
 
const UPLOAD_TYPE_UPLOAD_DIRECTORY = 2
 
const CFORM_NEW = 1
 
const CFORM_IMPORT = 2
 
const CFORM_CLONE = 3
 
const SUPPORTED_IMPORT_MIME_TYPES = [MimeType::APPLICATION__ZIP, MimeType::APPLICATION__X_ZIP_COMPRESSED]
 
- Data Fields inherited from ilForumObjectConstants
const OBJ_TYPE = 'frm'
 
const UI_TAB_ID_INFO = 'info_short'
 
const UI_TAB_ID_SETTINGS = 'settings'
 
const UI_TAB_ID_MODERATORS = 'frm_moderators'
 
const UI_TAB_ID_THREADS = 'forums_threads'
 
const UI_TAB_ID_STATS = 'frm_statistics'
 
const UI_TAB_ID_EXPORT = 'export'
 
const UI_TAB_ID_PERMISSIONS = 'perm_settings'
 
const UI_SUB_TAB_ID_BASIC_SETTINGS = 'general'
 
const UI_SUB_TAB_ID_NOTIFICATIONS = 'notifications'
 
const UI_SUB_TAB_ID_NEWS = 'cont_news_settings'
 
const UI_SUB_TAB_ID_STYLE = 'cont_style'
 
const UI_CMD_COPAGE_DOWNLOAD_FILE = 'downloadFile'
 
const UI_CMD_COPAGE_DISPLAY_FULLSCREEN = 'displayMediaFullscreen'
 
const UI_CMD_COPAGE_DOWNLOAD_PARAGRAPH = 'download_paragraph'
 

Protected Member Functions

 initSessionStorage ()
 
 toggleExplorerNodeStateObject ()
 
 ensureValidPageForCurrentPosting (array $subtree_nodes, array $pagedPostings, int $pageSize, ilForumPost $firstForumPost)
 
 initEditCustomForm (ilPropertyFormGUI $a_form)
 
 getEditFormCustomValues (array &$a_values)
 
 updateCustom (ilPropertyFormGUI $form)
 
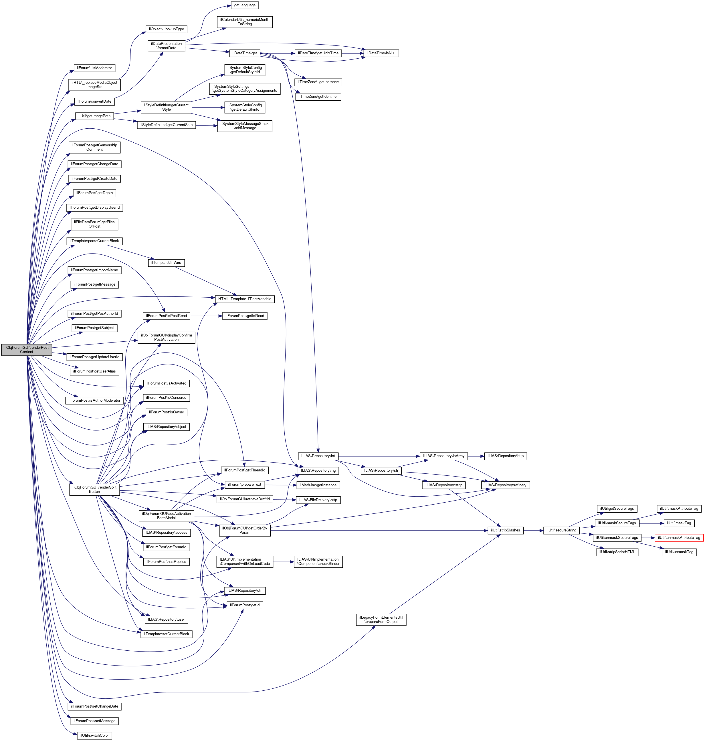
 renderPostContent (ilTemplate $tpl, ilForumPost $node, string $action, int $pageIndex, int $postIndex)
 
 selectPostObject ()
 
 afterSave (ilObject $new_object)
 
 getTabs ()
 
 confirmDeleteThreadDraftsObject ()
 
 toggleThreadNotificationObject ()
 
 toggleStickinessObject ()
 
 deleteThreadDraftsObject ()
 
 publishThreadDraftObject ()
 
 addThreadObject ()
 
 addEmptyThreadObject ()
 
 enableForumNotificationObject ()
 
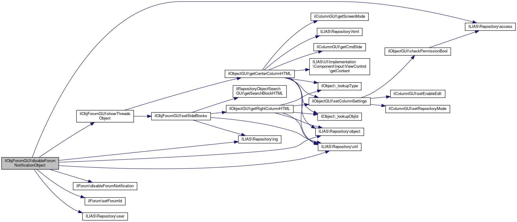
 disableForumNotificationObject ()
 
 addLocatorItems ()
 
 infoScreen ()
 
 markPostUnreadObject ()
 
 markPostReadObject ()
 
 initHeaderAction (?string $sub_type=null, ?int $sub_id=null)
 
 setSideBlocks ()
 
 deliverDraftZipFileObject ()
 
 deliverZipFileObject ()
 
 editThreadDraftObject (ilPropertyFormGUI $form=null)
 
 restoreFromHistoryObject ()
 
 saveThreadAsDraftObject ()
 
 updateThreadDraftObject ()
 
 editDraftObject ()
 
 deleteMobsOfDraft (int $draft_id, string $message)
 
 deleteSelectedDraft ()
 
 autosaveDraftAsyncObject ()
 
 autosaveThreadDraftAsyncObject ()
 
- Protected Member Functions inherited from ilObjectGUI
 getObjectService ()
 
 assignObject ()
 
 setTitleAndDescription ()
 
 createActionDispatcherGUI ()
 
 initHeaderAction (?string $sub_type=null, ?int $sub_id=null)
 Add header action menu. More...
 
 insertHeaderAction (?ilObjectListGUI $list_gui=null)
 Insert header action into main template. More...
 
 addHeaderAction ()
 Add header action menu. More...
 
 redrawHeaderActionObject ()
 Ajax call: redraw action header only. More...
 
 setTabs ()
 set admin tabs More...
 
 setAdminTabs ()
 set admin tabs More...
 
 setLocator ()
 
 addLocatorItems ()
 should be overwritten to add object specific items (repository items are preloaded) More...
 
 omitLocator (bool $omit=true)
 
 addAdminLocatorItems (bool $do_not_add_object=false)
 should be overwritten to add object specific items (repository items are preloaded) More...
 
 getCreationFormsHTML (StandardForm|ilPropertyFormGUI|array $form)
 
 getTitleForCreationFormPage ()
 
 getCreationFormTitle ()
 
 initCreateForm (string $new_type)
 
 didacticTemplatesToForm ()
 
 initDidacticTemplate (ilPropertyFormGUI $form)
 
 retrieveAdditionalDidacticTemplateOptions ()
 
 addAdoptContentLinkToToolbar ()
 
 addImportButtonToToolbar ()
 
 addAvailabilityPeriodButtonToToolbar (ilToolbarGUI $toolbar)
 
 parseDidacticTemplateVar (string $var, string $type)
 
 afterSave (ilObject $new_object)
 Post (successful) object creation hook. More...
 
 initEditForm ()
 
 initEditCustomForm (ilPropertyFormGUI $a_form)
 Add custom fields to update form. More...
 
 getEditFormValues ()
 
 getEditFormCustomValues (array &$a_values)
 Add values to custom edit fields. More...
 
 validateCustom (ilPropertyFormGUI $form)
 Validate custom values (if not possible with checkInput()) More...
 
 updateCustom (ilPropertyFormGUI $form)
 Insert custom update form values into object. More...
 
 afterUpdate ()
 Post (successful) object update hook. More...
 
 routeImportCmdObject ()
 
 importFile (string $file_to_import, string $path_to_uploaded_file_in_temp_dir)
 
 deleteUploadedImportFile (string $path_to_uploaded_file_in_temp_dir)
 
 afterImport (ilObject $new_object)
 Post (successful) object import hook. More...
 
 setFormAction (string $cmd, string $form_action)
 
 getReturnLocation (string $cmd, string $default_location="")
 Get return location for command (command is method name without "Object", e.g. More...
 
 setReturnLocation (string $cmd, string $location)
 set specific return location for command More...
 
 getTargetFrame (string $cmd, string $default_target_frame="")
 get target frame for command (command is method name without "Object", e.g. More...
 
 setTargetFrame (string $cmd, string $target_frame)
 Set specific target frame for command. More...
 
 showPossibleSubObjects ()
 show possible sub objects (pull down menu) More...
 
 getTabs ()
 overwrite in derived GUI class of your object type More...
 
 redirectToRefId (int $ref_id, string $cmd="")
 redirects to (repository) view per ref id usually to a container and usually used at the end of a save/import method where the object gui type (of the new object) doesn't match with the type of the current ["ref_id"] value of the request More...
 
 getCenterColumnHTML ()
 Get center column. More...
 
 getRightColumnHTML ()
 Display right column. More...
 
 checkPermission (string $perm, string $cmd="", string $type="", ?int $ref_id=null)
 
 checkPermissionBool (string $perm, string $cmd="", string $type="", ?int $ref_id=null)
 
 enableDragDropFileUpload ()
 Enables the file upload into this object by dropping files. More...
 
 getCreatableObjectTypes ()
 
 buildAddNewItemElements (array $subtypes, string $create_target_class=ilRepositoryGUI::class, ?int $redirect_target_ref_id=null,)
 
 buildGroup (string $create_target_class, array $obj_types_in_group, string $title, array $subtypes)
 

Protected Attributes

ILIAS Style Content Object ObjectFacade $content_style_domain
 
ILIAS Style Content GUIService $content_style_gui
 
- Protected Attributes inherited from ilObjectGUI
ILIAS Notes Service $notes_service
 
ServerRequestInterface $request
 
ilLocatorGUI $locator
 
ilObjUser $user
 
ilAccessHandler $access
 
ilSetting $settings
 
ilToolbarGUI $toolbar
 
ilRbacAdmin $rbac_admin
 
ilRbacSystem $rbac_system
 
ilRbacReview $rbac_review
 
ilObjectService $object_service
 
ilObjectDefinition $obj_definition
 
ilGlobalTemplateInterface $tpl
 
ilTree $tree
 
ilCtrl $ctrl
 
ilErrorHandling $error
 
ilLanguage $lng
 
ilTabsGUI $tabs_gui
 
ILIAS $ilias
 
ArrayBasedRequestWrapper $post_wrapper
 
RequestWrapper $request_wrapper
 
Refinery $refinery
 
ilFavouritesManager $favourites
 
ilObjectCustomIconFactory $custom_icon_factory
 
UIFactory $ui_factory
 
UIRenderer $ui_renderer
 
Filesystem $temp_file_system
 
ilObject $object = null
 
bool $creation_mode = false
 
 $data
 
int $id
 
bool $call_by_reference = false
 
bool $prepare_output
 
int $ref_id
 
int $obj_id
 
int $maxcount
 
array $form_action = []
 
array $return_location = []
 
array $target_frame = []
 
string $tmp_import_dir
 
string $sub_objects = ""
 
bool $omit_locator = false
 
string $type = ""
 
string $admin_mode = self::ADMIN_MODE_NONE
 
int $requested_ref_id = 0
 
int $requested_crtptrefid = 0
 
int $requested_crtcb = 0
 
string $requested_new_type = ""
 
string $link_params
 
string $html = ""
 

Private Member Functions

 retrieveThrPk ()
 
 retrieveDraftId (bool $from_post=false)
 
 decorateWithAutosave (ilPropertyFormGUI $form)
 
 isTopLevelReplyCommand ()
 
 getTableCommands ()
 
 getRequestedThreadSortation ()
 
 getRequestedThreadOffset ()
 
 initializeThreadOffsetAndLimit (ilForumThreadObjectTableGUI $tbl)
 
 initializeThreadSortation (ilForumThreadObjectTableGUI $tbl)
 
 getSortationViewControl ()
 
 retrieveThreadIds ()
 
 getThreadProperties (ilForumTopic $forum_topic)
 
 getLinkActionForThread (int $ref_id, string $title, string $cmd, int $thread_id=null)
 
 getActionsForThreadOverview (int $ref_id, ilForumTopic $forum_topic)
 
 getEditTitleModal (ilForumTopic $topic)
 
 addDraftButtonIfDraftsExists (string $cmd)
 
 getStickyActionForThread (ilForumTopic $forum_topic, int $ref_id)
 
 getOpenCloseActionForThread (ilForumTopic $forum_topic, int $ref_id)
 
 markTopThreadInOverview (ilForumTopic $current_thread, Item $list_item)
 
 initStyleSheets ()
 
 editStylePropertiesObject ()
 
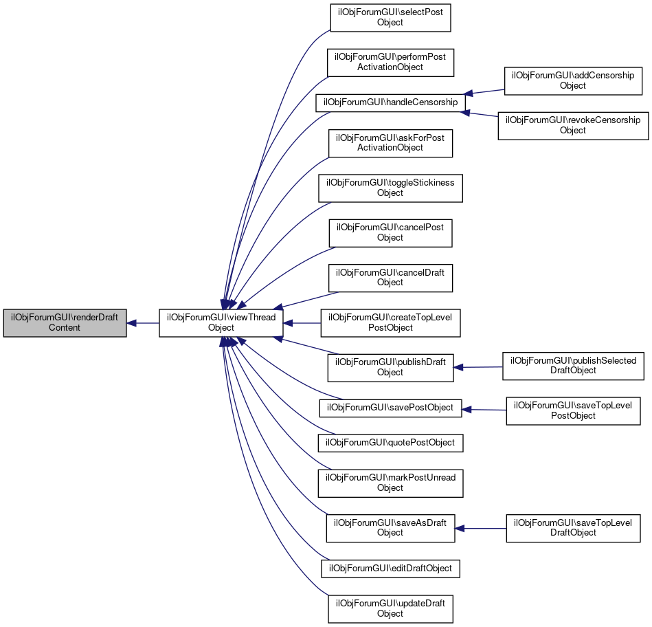
 renderDraftContent (ilTemplate $tpl, string $action, ilForumPost $referencePosting, array $drafts)
 
 deletePostingObject ()
 
 deletePostingDraftObject ()
 
 revokeCensorshipObject ()
 
 addCensorshipObject ()
 
 getModalActions ()
 
 handleCensorship (bool $wasRevoked=false)
 
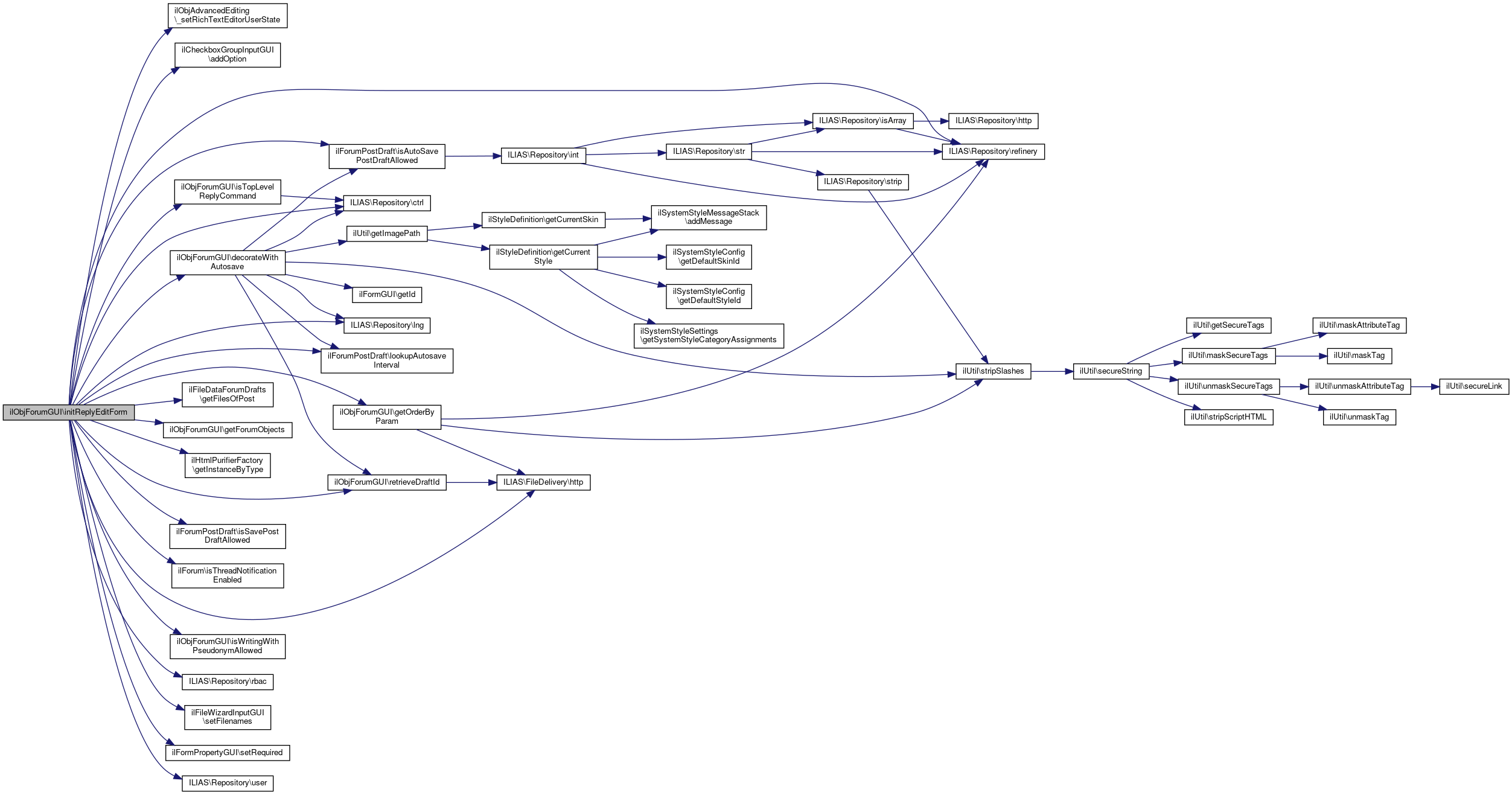
 initReplyEditForm ()
 
 getReplyEditForm ()
 
 hideToolbar ($a_flag=null)
 
 getForumObjects ()
 
 renderViewModeControl (int $currentViewMode)
 
 renderSortationControl (int $currentSorting)
 
 getModifiedReOnSubject ()
 
 isWritingWithPseudonymAllowed ()
 
 buildThreadForm (bool $isDraft=false)
 
 buildMinimalThreadForm (bool $isDraft=false)
 
 createThreadObject ()
 
 createThread (ilForumPostDraft $draft, bool $createFromDraft=false)
 Refactored thread creation to method, refactoring to a separate class should be done in next refactoring steps. More...
 
 createEmptyThread ()
 Refactored thread creation to method, refactoring to a separate class should be done in next refactoring steps. More...
 
 eventsFormBuilder (?array $predefined_values=null)
 
 renderSplitButton (ilTemplate $tpl, string $action, bool $is_post, ilForumPost $node, int $pageIndex=0, ilForumPostDraft $draft=null)
 
 checkDraftAccess (int|ilForumPostDraft $draft)
 
 hasDraftAccess (int|ilForumPostDraft $draft)
 
 doHistoryCheck (int $draftId)
 
 renderPostingForm (ilTemplate $tpl, ilForum $frm, ilForumPost $node, string $action)
 
 getResetLimitedViewInfo ()
 
 getOrderByParam ()
 

Private Attributes

array $viewModeOptions
 
array $sortationOptions
 
ILIAS GlobalScreen Services $globalScreen
 
ilForumTopic $objCurrentTopic
 
ilForumPost $objCurrentPost
 
bool $display_confirm_post_activation = false
 
bool $is_moderator
 
ilPropertyFormGUI $replyEditForm = null
 
bool $hideToolbar = false
 
Psr Http Message ServerRequestInterface $httpRequest
 
ILIAS HTTP Services $http
 
Factory $uiFactory
 
Renderer $uiRenderer
 
array $forumObjects = null
 
string $confirmation_gui_html = ''
 
ilForumSettingsGUI $forum_settings_gui
 
string $requestAction
 
array $modalActionsContainer = []
 
Factory $factory
 
Renderer $renderer
 
int $selectedSorting
 
ilForumThreadSettingsSessionStorage $selected_post_storage
 
array $modal_collection = []
 
readonly bool $in_page_editor_style_context
 

Detailed Description

Constructor & Destructor Documentation

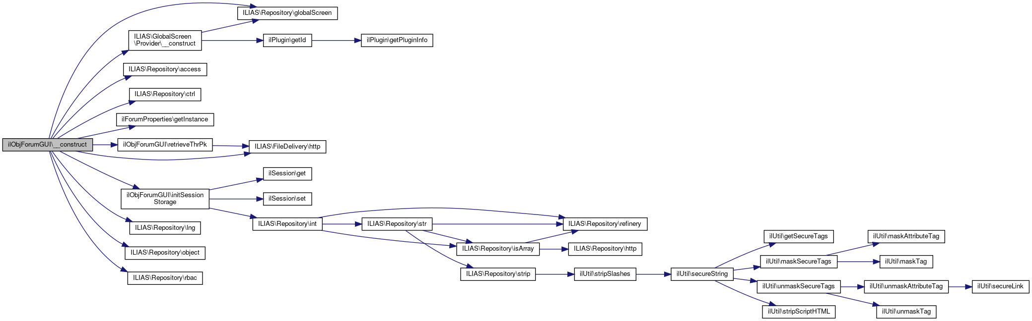
◆ __construct()

ilObjForumGUI::__construct (   $data,
int  $id = 0,
bool  $call_by_reference = true,
bool  $prepare_output = true 
)

Definition at line 84 of file class.ilObjForumGUI.php.

References ilObjectGUI\$call_by_reference, ilObjectGUI\$data, $DIC, ilObjectGUI\$id, ilObjectGUI\$ref_id, ILIAS\GlobalScreen\Provider\__construct(), ILIAS\Repository\access(), ILIAS\Repository\ctrl(), ilForumProperties\getInstance(), ILIAS\Repository\globalScreen(), ILIAS\FileDelivery\http(), initSessionStorage(), ILIAS\Repository\lng(), ILIAS\Repository\object(), ILIAS\Repository\rbac(), and retrieveThrPk().

85  {
86  global $DIC;
87 
88  $this->httpRequest = $DIC->http()->request();
89  $this->http = $DIC->http();
90 
91  $this->uiFactory = $DIC->ui()->factory();
92  $this->uiRenderer = $DIC->ui()->renderer();
93  $this->globalScreen = $DIC->globalScreen();
94 
95  $this->ilObjDataCache = $DIC['ilObjDataCache'];
96  $this->ilNavigationHistory = $DIC['ilNavigationHistory'];
97  $this->ilHelp = $DIC['ilHelp'];
98  $this->rbac = $DIC->rbac();
99  $this->factory = $DIC->ui()->factory();
100  $this->renderer = $DIC->ui()->renderer();
101 
102  $this->type = 'frm';
104  $this->ctrl->saveParameter($this, ['ref_id']);
105  $this->tpl->addJavaScript('assets/js/Basic.js');
106 
107  $this->lng->loadLanguageModule('forum');
108  $this->lng->loadLanguageModule('content');
109 
110  $ref_id = $this->retrieveIntOrZeroFrom($this->http->wrapper()->query(), 'ref_id');
111 
112  $this->objProperties = ilForumProperties::getInstance($this->ilObjDataCache->lookupObjId($ref_id));
113  $this->is_moderator = $this->access->checkAccess('moderate_frm', '', $ref_id);
114 
115  $this->objCurrentTopic = new ilForumTopic($this->retrieveThrPk(), $this->is_moderator);
116  $this->requestAction = (string) ($this->httpRequest->getQueryParams()['action'] ?? '');
117  $cs = $DIC->contentStyle();
118  $this->content_style_gui = $cs->gui();
119  if (is_object($this->object)) {
120  $this->content_style_domain = $cs->domain()->styleForRefId($this->object->getRefId());
121  }
122  $this->in_page_editor_style_context = $this->http->wrapper()->query()->has('page_editor_style');
123  $this->ctrl->saveParameterByClass(ilObjectContentStyleSettingsGUI::class, 'page_editor_style');
124 
125  $this->initSessionStorage();
126  }
static getInstance(int $a_obj_id=0)
static http()
Fetches the global http state from ILIAS.
global $DIC
Definition: shib_login.php:25
This file is part of ILIAS, a powerful learning management system published by ILIAS open source e-Le...
Last visited history for repository items.
__construct(Container $dic, ilPlugin $plugin)
+ Here is the call graph for this function:

Member Function Documentation

◆ _goto()

static ilObjForumGUI::_goto (   $a_target,
  $a_thread = 0,
  $a_posting = 0 
)
static

Definition at line 1803 of file class.ilObjForumGUI.php.

References $DIC, $ilErr, ilObjectGUI\$lng, ilObjectGUI\$ref_id, ilObject\_getAllReferences(), ilObject\_lookupObjectId(), ilObject\_lookupObjId(), ilObject\_lookupTitle(), ILIAS\Repository\int(), ROOT_FOLDER_ID, and ilLanguage\txt().

Referenced by ILIAS\StaticURL\Handler\LegacyGotoHandler\handle().

1803  : void
1804  {
1805  global $DIC;
1806  $main_tpl = $DIC->ui()->mainTemplate();
1807 
1808  $ilAccess = $DIC->access();
1809  $lng = $DIC->language();
1810  $ilErr = $DIC['ilErr'];
1811 
1812  $a_target = is_numeric($a_target) ? (int) $a_target : 0;
1813  $a_thread = is_numeric($a_thread) ? (int) $a_thread : 0;
1814  if ($ilAccess->checkAccess('read', '', $a_target)) {
1815  if ($a_thread !== 0) {
1816  $objTopic = new ilForumTopic($a_thread);
1817  if ($objTopic->getFrmObjId() &&
1818  $objTopic->getFrmObjId() !== ilObject::_lookupObjectId($a_target)) {
1819  $ref_ids = ilObject::_getAllReferences($objTopic->getFrmObjId());
1820  foreach ($ref_ids as $ref_id) {
1821  if ($ilAccess->checkAccess('read', '', $ref_id)) {
1822  $new_ref_id = $ref_id;
1823  break;
1824  }
1825  }
1826 
1827  if (isset($new_ref_id) && $new_ref_id !== $a_target) {
1828  $DIC->ctrl()->redirectToURL(
1829  ILIAS_HTTP_PATH . '/goto.php?target=frm_' . $new_ref_id . '_' . $a_thread . '_' . $a_posting
1830  );
1831  }
1832  }
1833 
1834  $DIC->ctrl()->setParameterByClass(self::class, 'ref_id', (string) ((int) $a_target));
1835  if (is_numeric($a_thread)) {
1836  $DIC->ctrl()->setParameterByClass(self::class, 'thr_pk', (string) ((int) $a_thread));
1837  }
1838  if (is_numeric($a_posting)) {
1839  $DIC->ctrl()->setParameterByClass(self::class, 'pos_pk', (string) ((int) $a_posting));
1840  }
1841  $DIC->ctrl()->redirectByClass(
1842  [ilRepositoryGUI::class, self::class],
1843  'viewThread',
1844  is_numeric($a_posting) ? (string) ((int) $a_posting) : ''
1845  );
1846  } else {
1847  $DIC->ctrl()->setParameterByClass(self::class, 'ref_id', $a_target);
1848  $DIC->ctrl()->redirectByClass([ilRepositoryGUI::class, self::class,], '');
1849  $DIC->http()->close();
1850  }
1851  } elseif ($ilAccess->checkAccess('visible', '', $a_target)) {
1852  $DIC->ctrl()->setParameterByClass(ilInfoScreenGUI::class, 'ref_id', $a_target);
1853  $DIC->ctrl()->redirectByClass(
1854  [
1855  ilRepositoryGUI::class,
1856  self::class,
1857  ilInfoScreenGUI::class
1858  ],
1859  'showSummary'
1860  );
1861  } elseif ($ilAccess->checkAccess('read', '', ROOT_FOLDER_ID)) {
1862  $main_tpl->setOnScreenMessage('info', sprintf(
1863  $lng->txt('msg_no_perm_read_item'),
1865  ), true);
1866  $DIC->http()->close();
1867  }
1868 
1869  $ilErr->raiseError($lng->txt('msg_no_perm_read'), $ilErr->FATAL);
1870  }
txt(string $a_topic, string $a_default_lang_fallback_mod="")
gets the text for a given topic if the topic is not in the list, the topic itself with "-" will be re...
const ROOT_FOLDER_ID
Definition: constants.php:32
static _getAllReferences(int $id)
get all reference ids for object ID
$ilErr
Definition: raiseError.php:17
static _lookupObjId(int $ref_id)
ilLanguage $lng
static _lookupTitle(int $obj_id)
global $DIC
Definition: shib_login.php:25
static _lookupObjectId(int $ref_id)
+ Here is the call graph for this function:
+ Here is the caller graph for this function:

◆ addActivationFormModal()

ilObjForumGUI::addActivationFormModal ( ilForumPost  $node)

Definition at line 2275 of file class.ilObjForumGUI.php.

References ilObjectGUI\$id, ILIAS\Repository\ctrl(), ilForumPost\getId(), getOrderByParam(), ilForumPost\getThreadId(), ILIAS\Repository\lng(), ilForum\prepareText(), and ILIAS\UI\Implementation\Component\withOnLoadCode().

Referenced by renderSplitButton().

2276  {
2277  $form = new ilPropertyFormGUI();
2278  $this->ctrl->setParameter($this, 'pos_pk', $node->getId());
2279  $this->ctrl->setParameter($this, 'thr_pk', $node->getThreadId());
2280  $this->ctrl->setParameter(
2281  $this,
2282  'orderby',
2283  $this->getOrderByParam()
2284  );
2285  $form->setFormAction($this->ctrl->getFormAction($this, 'performPostActivation'));
2286  $this->ctrl->clearParameters($this);
2287  $form->setId('frm_activate_post_' . $node->getId());
2288  $form_id = $form->getId();
2289  $message = $this->uiFactory->messageBox()->confirmation($this->lng->txt('activate_post_txt'));
2290  $submitBtn = $this->uiFactory->button()->primary(
2291  $this->lng->txt('activate_only_current'),
2292  '#'
2293  )->withOnLoadCode(
2294  static function (string $id) use ($form_id): string {
2295  return "
2296  (function () {
2297  const button = document.getElementById('$id');
2298  if (!button) return;
2299 
2300  const form = document.getElementById('form_$form_id');
2301  if (!form) return;
2302 
2303  button.addEventListener('click', (event) => {
2304  event.preventDefault();
2305  form.submit();
2306  }, true);
2307  }());
2308  ";
2309  }
2310  );
2311  $modal = $this->uiFactory->modal()->roundtrip(
2312  $this->lng->txt('activate_only_current'),
2313  [$this->uiFactory->legacy($form->getHTML()), $message]
2314  )->withActionButtons([$submitBtn]);
2315  $action_button = $this->uiFactory->button()->standard($this->lng->txt('activate_post'), '#')->withOnClick(
2316  $modal->getShowSignal()
2317  );
2318  $this->modalActionsContainer[] = $modal;
2319  $this->ctrl->clearParameters($this);
2320 
2321  return $action_button;
2322  }
+ Here is the call graph for this function:
+ Here is the caller graph for this function:

◆ addCensorshipObject()

ilObjForumGUI::addCensorshipObject ( )
private

Definition at line 2111 of file class.ilObjForumGUI.php.

References handleCensorship().

2111  : void
2112  {
2113  $this->handleCensorship();
2114  }
handleCensorship(bool $wasRevoked=false)
+ Here is the call graph for this function:

◆ addDraftButtonIfDraftsExists()

ilObjForumGUI::addDraftButtonIfDraftsExists ( string  $cmd)
private

Definition at line 1077 of file class.ilObjForumGUI.php.

References ILIAS\Repository\access(), ILIAS\Repository\ctrl(), ilForumPostDraft\getThreadDraftData(), ILIAS\Repository\lng(), ilObjForum\lookupForumIdByObjId(), ILIAS\Repository\object(), ILIAS\Repository\toolbar(), and ILIAS\Repository\user().

Referenced by getContent().

1077  : void
1078  {
1080  $this->user->getId(),
1081  ilObjForum::lookupForumIdByObjId($this->object->getId())
1082  );
1083  if ($drafts === []) {
1084  return;
1085  }
1086 
1087  $table = new ForumDraftsTable(
1088  $this->object,
1089  $this->ui_factory,
1090  $this->httpRequest,
1091  $this->lng,
1092  $cmd,
1093  $this->ctrl,
1094  new DataFactory(),
1095  $this->user,
1096  $this->access->checkAccess('add_thread', '', $this->object->getRefId()),
1097  $this
1098  );
1099  $threadsTemplate = new ilTemplate(
1100  'tpl.forums_threads_liste.html',
1101  true,
1102  true,
1103  'components/ILIAS/Forum'
1104  );
1105  $threadsTemplate->setVariable('THREADS_DRAFTS_TABLE', $this->uiRenderer->render($table->getComponent()));
1106 
1107  $draft_modal = $this->factory->modal()->roundtrip(
1108  $this->lng->txt('drafts'),
1109  [$this->factory->legacy($threadsTemplate->get())]
1110  );
1111  $this->modal_collection[] = $draft_modal;
1112  $edit_title = $this->factory->button()->standard($this->lng->txt('drafts'), '#')->withOnClick(
1113  $draft_modal->getShowSignal()
1114  );
1115  $this->toolbar->addComponent($edit_title);
1116  }
static lookupForumIdByObjId(int $obj_id)
This file is part of ILIAS, a powerful learning management system published by ILIAS open source e-Le...
static getThreadDraftData(int $post_author_id, int $forum_id)
+ Here is the call graph for this function:
+ Here is the caller graph for this function:

◆ addEmptyThreadObject()

ilObjForumGUI::addEmptyThreadObject ( )
protected

Definition at line 4326 of file class.ilObjForumGUI.php.

References createEmptyThread().

4326  : void
4327  {
4328  $this->createEmptyThread();
4329  }
createEmptyThread()
Refactored thread creation to method, refactoring to a separate class should be done in next refactor...
+ Here is the call graph for this function:

◆ addLocatorItems()

ilObjForumGUI::addLocatorItems ( )
protected

Definition at line 4386 of file class.ilObjForumGUI.php.

References ILIAS\Repository\ctrl(), ILIAS\Repository\locator(), and ILIAS\Repository\object().

4386  : void
4387  {
4388  if ($this->object instanceof ilObjForum) {
4389  $this->locator->addItem(
4390  $this->object->getTitle(),
4391  $this->ctrl->getLinkTarget($this),
4392  '',
4393  $this->object->getRefId()
4394  );
4395  }
4396  }
+ Here is the call graph for this function:

◆ addThreadObject()

ilObjForumGUI::addThreadObject ( )
protected

Definition at line 4315 of file class.ilObjForumGUI.php.

References checkDraftAccess(), createThread(), ilForumPostDraft\isSavePostDraftAllowed(), ilForumPostDraft\newInstanceByDraftId(), and retrieveDraftId().

4315  : void
4316  {
4317  $draft = new ilForumPostDraft();
4320  $this->checkDraftAccess($draft);
4321  }
4322 
4323  $this->createThread($draft);
4324  }
checkDraftAccess(int|ilForumPostDraft $draft)
retrieveDraftId(bool $from_post=false)
createThread(ilForumPostDraft $draft, bool $createFromDraft=false)
Refactored thread creation to method, refactoring to a separate class should be done in next refactor...
static newInstanceByDraftId(int $draft_id)
+ Here is the call graph for this function:

◆ afterSave()

ilObjForumGUI::afterSave ( ilObject  $new_object)
protected
Parameters
ilObject | ilObjForum$new_object

Definition at line 1618 of file class.ilObjForumGUI.php.

References ILIAS\Repository\ctrl(), ilObject\getRefId(), and ILIAS\Repository\lng().

1618  : void
1619  {
1620  $this->tpl->setOnScreenMessage('success', $this->lng->txt('frm_added'), true);
1621  $this->ctrl->setParameter($this, 'ref_id', $new_object->getRefId());
1622  $this->ctrl->redirect($this, 'createThread');
1623  }
+ Here is the call graph for this function:

◆ askForPostActivationObject()

ilObjForumGUI::askForPostActivationObject ( )

Definition at line 2165 of file class.ilObjForumGUI.php.

References ILIAS\Repository\access(), ILIAS\Repository\lng(), setDisplayConfirmPostActivation(), and viewThreadObject().

2165  : void
2166  {
2167  if (!$this->is_moderator) {
2168  $this->error->raiseError($this->lng->txt('permission_denied'), $this->error->MESSAGE);
2169  }
2170 
2171  if (!$this->access->checkAccess('read', '', $this->object->getRefId())) {
2172  $this->error->raiseError($this->lng->txt('permission_denied'), $this->error->MESSAGE);
2173  }
2174 
2175  $this->setDisplayConfirmPostActivation(true);
2176 
2177  $this->viewThreadObject();
2178  }
setDisplayConfirmPostActivation(bool $status=false)
+ Here is the call graph for this function:

◆ autosaveDraftAsyncObject()

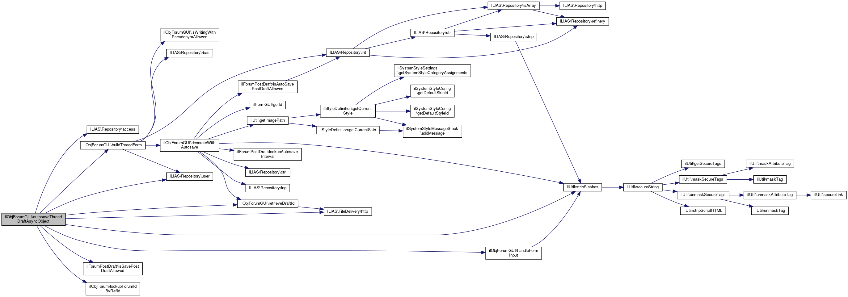
ilObjForumGUI::autosaveDraftAsyncObject ( )
protected

Definition at line 5422 of file class.ilObjForumGUI.php.

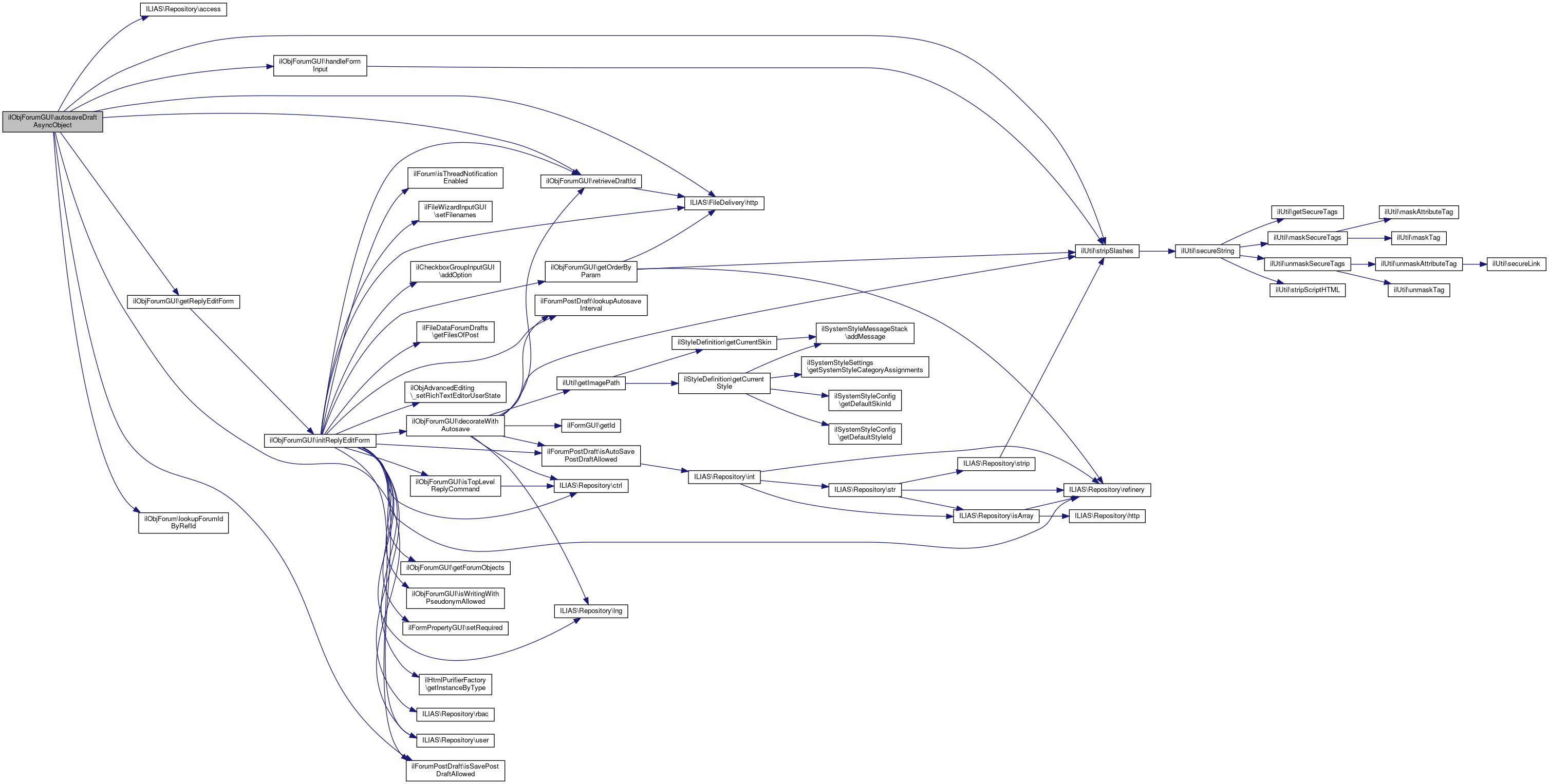
References ILIAS\Repository\access(), getReplyEditForm(), handleFormInput(), ILIAS\FileDelivery\http(), ilForumPostDraft\isSavePostDraftAllowed(), ilObjForum\lookupForumIdByRefId(), retrieveDraftId(), ilUtil\stripSlashes(), and ILIAS\Repository\user().

5422  : void
5423  {
5424  if ($this->requestAction !== 'ready_showreply' &&
5426  $this->access->checkAccess('read', '', $this->object->getRefId()) &&
5427  $this->access->checkAccess('add_reply', '', $this->object->getRefId())) {
5428  $action = new ilForumAutoSaveAsyncDraftAction(
5429  $this->user,
5430  $this->getReplyEditForm(),
5431  $this->objProperties,
5432  $this->objCurrentTopic,
5433  $this->objCurrentPost,
5434  function (string $message): string {
5435  return $this->handleFormInput($message);
5436  },
5437  $this->retrieveDraftId(),
5438  ilObjForum::lookupForumIdByRefId($this->ref_id),
5439  ilUtil::stripSlashes($this->requestAction)
5440  );
5441 
5442  $this->http->saveResponse($this->http->response()->withBody(
5443  \ILIAS\Filesystem\Stream\Streams::ofString(json_encode(
5444  $action->executeAndGetResponseObject(),
5445  JSON_THROW_ON_ERROR
5446  ))
5447  ));
5448  }
5449 
5450  $this->http->sendResponse();
5451  $this->http->close();
5452  }
Interface Observer Contains several chained tasks and infos about them.
static stripSlashes(string $a_str, bool $a_strip_html=true, string $a_allow="")
static lookupForumIdByRefId(int $ref_id)
static http()
Fetches the global http state from ILIAS.
handleFormInput(string $a_text, bool $a_stripslashes=true)
retrieveDraftId(bool $from_post=false)
+ Here is the call graph for this function:

◆ autosaveThreadDraftAsyncObject()

ilObjForumGUI::autosaveThreadDraftAsyncObject ( )
protected

Definition at line 5454 of file class.ilObjForumGUI.php.

References ILIAS\Repository\access(), buildThreadForm(), handleFormInput(), ILIAS\FileDelivery\http(), ilForumPostDraft\isSavePostDraftAllowed(), ilObjForum\lookupForumIdByRefId(), retrieveDraftId(), ilUtil\stripSlashes(), and ILIAS\Repository\user().

5454  : void
5455  {
5456  if ($this->requestAction !== 'ready_showreply' &&
5458  $this->access->checkAccess('read', '', $this->object->getRefId()) &&
5459  $this->access->checkAccess('add_thread', '', $this->object->getRefId())) {
5460  $action = new ilForumAutoSaveAsyncDraftAction(
5461  $this->user,
5462  $this->buildThreadForm(),
5463  $this->objProperties,
5464  $this->objCurrentTopic,
5465  $this->objCurrentPost,
5466  function (string $message): string {
5467  return $this->handleFormInput($message, false);
5468  },
5469  $this->retrieveDraftId(),
5470  ilObjForum::lookupForumIdByRefId($this->ref_id),
5471  ilUtil::stripSlashes($this->requestAction)
5472  );
5473 
5474  $this->http->saveResponse($this->http->response()->withBody(
5475  \ILIAS\Filesystem\Stream\Streams::ofString(json_encode(
5476  $action->executeAndGetResponseObject(),
5477  JSON_THROW_ON_ERROR
5478  ))
5479  ));
5480  }
5481 
5482  $this->http->sendResponse();
5483  $this->http->close();
5484  }
buildThreadForm(bool $isDraft=false)
Interface Observer Contains several chained tasks and infos about them.
static stripSlashes(string $a_str, bool $a_strip_html=true, string $a_allow="")
static lookupForumIdByRefId(int $ref_id)
static http()
Fetches the global http state from ILIAS.
handleFormInput(string $a_text, bool $a_stripslashes=true)
retrieveDraftId(bool $from_post=false)
+ Here is the call graph for this function:

◆ buildMinimalThreadForm()

ilObjForumGUI::buildMinimalThreadForm ( bool  $isDraft = false)
private

Definition at line 4043 of file class.ilObjForumGUI.php.

References ilForumThreadFormGUI\ALIAS_INPUT, ILIAS\Repository\int(), isWritingWithPseudonymAllowed(), ILIAS\Repository\rbac(), ilForumThreadFormGUI\SUBJECT_INPUT, and ILIAS\Repository\user().

Referenced by createEmptyThread(), createThread(), and createThreadObject().

4044  {
4045  $draftId = (int) ($this->httpRequest->getQueryParams()['draft_id'] ?? 0);
4046  $allowNotification = !$this->objProperties->isAnonymized() && !$this->user->isAnonymous();
4047 
4048  $mail = new ilMail($this->user->getId());
4049  if (!$this->rbac->system()->checkAccess('internal_mail', $mail->getMailObjectReferenceId())) {
4050  $allowNotification = false;
4051  }
4052 
4053  $minimal_form = new ilForumThreadFormGUI(
4054  $this,
4055  $this->objProperties,
4057  $allowNotification,
4058  $isDraft,
4059  $draftId
4060  );
4061 
4062  $minimal_form->addInputItem(ilForumThreadFormGUI::ALIAS_INPUT);
4063  $minimal_form->addInputItem(ilForumThreadFormGUI::SUBJECT_INPUT);
4064 
4065  $minimal_form->generateMinimalForm();
4066 
4067  return $minimal_form;
4068  }
+ Here is the call graph for this function:
+ Here is the caller graph for this function:

◆ buildThreadForm()

ilObjForumGUI::buildThreadForm ( bool  $isDraft = false)
private

Definition at line 4011 of file class.ilObjForumGUI.php.

References ilForumThreadFormGUI\ALIAS_INPUT, ilForumThreadFormGUI\ALLOW_NOTIFICATION_INPUT, decorateWithAutosave(), ilForumThreadFormGUI\FILE_UPLOAD_INPUT, ILIAS\Repository\int(), isWritingWithPseudonymAllowed(), ilForumThreadFormGUI\MESSAGE_INPUT, ILIAS\Repository\rbac(), ilForumThreadFormGUI\SUBJECT_INPUT, and ILIAS\Repository\user().

Referenced by autosaveThreadDraftAsyncObject(), createEmptyThread(), createThread(), createThreadObject(), editThreadDraftObject(), saveThreadAsDraftObject(), and updateThreadDraftObject().

4012  {
4013  $draftId = (int) ($this->httpRequest->getQueryParams()['draft_id'] ?? 0);
4014  $allowNotification = !$this->objProperties->isAnonymized() && !$this->user->isAnonymous();
4015 
4016  $mail = new ilMail($this->user->getId());
4017  if (!$this->rbac->system()->checkAccess('internal_mail', $mail->getMailObjectReferenceId())) {
4018  $allowNotification = false;
4019  }
4020 
4021  $default_form = new ilForumThreadFormGUI(
4022  $this,
4023  $this->objProperties,
4025  $allowNotification,
4026  $isDraft,
4027  $draftId
4028  );
4029 
4030  $default_form->addInputItem(ilForumThreadFormGUI::ALIAS_INPUT);
4031  $default_form->addInputItem(ilForumThreadFormGUI::SUBJECT_INPUT);
4032  $default_form->addInputItem(ilForumThreadFormGUI::MESSAGE_INPUT);
4033  $default_form->addInputItem(ilForumThreadFormGUI::FILE_UPLOAD_INPUT);
4034  $default_form->addInputItem(ilForumThreadFormGUI::ALLOW_NOTIFICATION_INPUT);
4035 
4036  $default_form->generateDefaultForm();
4037 
4038  $this->decorateWithAutosave($default_form);
4039 
4040  return $default_form;
4041  }
decorateWithAutosave(ilPropertyFormGUI $form)
+ Here is the call graph for this function:
+ Here is the caller graph for this function:

◆ cancelDraftObject()

ilObjForumGUI::cancelDraftObject ( )

Definition at line 2245 of file class.ilObjForumGUI.php.

References ILIAS\Repository\ctrl(), hasDraftAccess(), ilForumDraftsHistory\MEDIAOBJECT_TYPE, ilForumPostDraft\MEDIAOBJECT_TYPE, ilForumUtil\moveMediaObjects(), ilForumPostDraft\newInstanceByDraftId(), retrieveDraftId(), and viewThreadObject().

2245  : void
2246  {
2247  $this->requestAction = '';
2248  $draft_id = $this->retrieveDraftId();
2249  if ($draft_id > 0) {
2250  $history_entry = new ilForumDraftsHistory();
2251  $history_entry->populateWithFirstAutosaveByDraftId($draft_id);
2252  $draft = ilForumPostDraft::newInstanceByDraftId($history_entry->getDraftId());
2253  if ($this->hasDraftAccess($draft)) {
2254  $draft->setPostSubject($history_entry->getPostSubject());
2255  $draft->setPostMessage($history_entry->getPostMessage());
2256 
2258  $history_entry->getPostMessage(),
2260  $history_entry->getHistoryId(),
2262  $draft->getDraftId()
2263  );
2264 
2265  $draft->updateDraft();
2266 
2267  $history_entry->deleteHistoryByDraftIds([$draft->getDraftId()]);
2268  }
2269  }
2270 
2271  $this->ctrl->clearParameters($this);
2272  $this->viewThreadObject();
2273  }
hasDraftAccess(int|ilForumPostDraft $draft)
static moveMediaObjects(string $post_message, string $source_type, int $source_id, string $target_type, int $target_id, int $direction=0)
Class ilForumDraftHistory.
retrieveDraftId(bool $from_post=false)
static newInstanceByDraftId(int $draft_id)
+ Here is the call graph for this function:

◆ cancelMoveThreadsObject()

ilObjForumGUI::cancelMoveThreadsObject ( )

Definition at line 3872 of file class.ilObjForumGUI.php.

References ILIAS\Repository\ctrl(), and ilSession\set().

3872  : void
3873  {
3874  ilSession::set('threads2move', []);
3875  $this->ctrl->redirect($this, 'showThreads');
3876  }
static set(string $a_var, $a_val)
Set a value.
+ Here is the call graph for this function:

◆ cancelPostObject()

ilObjForumGUI::cancelPostObject ( )

Definition at line 2231 of file class.ilObjForumGUI.php.

References hasDraftAccess(), ilForumPostDraft\newInstanceByDraftId(), retrieveDraftId(), and viewThreadObject().

2231  : void
2232  {
2233  $this->requestAction = '';
2234  $draft_id = $this->retrieveDraftId(true);
2235  if ($draft_id > 0) {
2236  $draft = ilForumPostDraft::newInstanceByDraftId($draft_id);
2237  if ($this->hasDraftAccess($draft)) {
2238  $draft->deleteDraftsByDraftIds([$draft_id]);
2239  }
2240  }
2241 
2242  $this->viewThreadObject();
2243  }
hasDraftAccess(int|ilForumPostDraft $draft)
retrieveDraftId(bool $from_post=false)
static newInstanceByDraftId(int $draft_id)
+ Here is the call graph for this function:

◆ checkDraftAccess()

ilObjForumGUI::checkDraftAccess ( int|ilForumPostDraft  $draft)
private

Definition at line 5763 of file class.ilObjForumGUI.php.

References hasDraftAccess(), ILIAS\Repository\lng(), and ilForumPostDraft\newInstanceByDraftId().

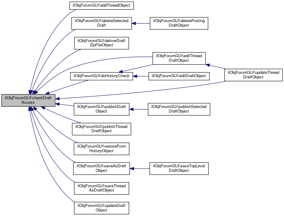
Referenced by addThreadObject(), deleteSelectedDraft(), deliverDraftZipFileObject(), doHistoryCheck(), editThreadDraftObject(), publishDraftObject(), publishThreadDraftObject(), restoreFromHistoryObject(), saveAsDraftObject(), saveThreadAsDraftObject(), updateDraftObject(), and updateThreadDraftObject().

5763  : void
5764  {
5765  $draft = is_int($draft) ? ilForumPostDraft::newInstanceByDraftId($draft) : $draft;
5766  if (!$this->hasDraftAccess($draft)) {
5767  $this->error->raiseError($this->lng->txt('permission_denied'), $this->error->MESSAGE);
5768  }
5769  }
hasDraftAccess(int|ilForumPostDraft $draft)
static newInstanceByDraftId(int $draft_id)
+ Here is the call graph for this function:
+ Here is the caller graph for this function:

◆ checkUsersViewMode()

ilObjForumGUI::checkUsersViewMode ( )

Definition at line 3130 of file class.ilObjForumGUI.php.

References $selectedSorting, ilSession\get(), ilObjectGUI\getObject(), ILIAS\Repository\int(), ilSession\set(), ilForumProperties\VIEW_DATE_ASC, ilForumProperties\VIEW_DATE_DESC, and ilForumProperties\VIEW_TREE.

Referenced by getSafePostCommands().

3130  : void
3131  {
3132  $this->selectedSorting = $this->objProperties->getDefaultView();
3133 
3134  if ($this->getObject() !== null) {
3135  $view_mode = 'viewmode_' . $this->getObject()->getId();
3136  if (in_array((int) ilSession::get($view_mode), [
3140  ], true)) {
3141  $this->selectedSorting = ilSession::get($view_mode);
3142  }
3143 
3144  if (
3145  isset($this->httpRequest->getQueryParams()['viewmode']) &&
3146  (int) $this->httpRequest->getQueryParams()['viewmode'] !== $this->selectedSorting
3147  ) {
3148  $this->selectedSorting = (int) $this->httpRequest->getQueryParams()['viewmode'];
3149  }
3150 
3151  if (!in_array($this->selectedSorting, [
3155  ], true)) {
3156  $this->selectedSorting = $this->objProperties->getDefaultView();
3157  }
3158 
3159  ilSession::set($view_mode, $this->selectedSorting);
3160  }
3161  }
static get(string $a_var)
static set(string $a_var, $a_val)
Set a value.
+ Here is the call graph for this function:
+ Here is the caller graph for this function:

◆ confirmDeleteThreadDraftsObject()

ilObjForumGUI::confirmDeleteThreadDraftsObject ( )
protected

Definition at line 1960 of file class.ilObjForumGUI.php.

References ilObject\_getIcon(), ILIAS\Repository\access(), ILIAS\Repository\ctrl(), ilForumPostDraft\getDraftInstancesByUserId(), ilObject\getId(), ilForumPostDraft\getThreadDraftData(), ILIAS\FileDelivery\http(), ILIAS\Repository\lng(), ilObjForum\lookupForumIdByObjId(), ILIAS\Repository\object(), ILIAS\Repository\refinery(), ilForum\setForumId(), showThreadsObject(), and ILIAS\Repository\user().

1960  : void
1961  {
1962  if (!$this->access->checkAccess('read', '', $this->object->getRefId())) {
1963  $this->error->raiseError($this->lng->txt('permission_denied'), $this->error->MESSAGE);
1964  }
1965 
1966  $draft_ids = $this->http->wrapper()->query()->retrieve(
1967  'forum_drafts_delete_draft_ids',
1968  $this->refinery->byTrying([
1969  $this->refinery->kindlyTo()->listOf($this->refinery->kindlyTo()->int()),
1970  $this->refinery->always([])
1971  ])
1972  );
1973 
1974  if ($draft_ids === []) {
1975  $draft_ids = $this->http->wrapper()->query()->retrieve(
1976  'forum_drafts_delete_draft_ids',
1977  $this->refinery->byTrying([
1978  $this->refinery->kindlyTo()->listOf($this->refinery->kindlyTo()->string()),
1979  $this->refinery->always([])
1980  ])
1981  );
1982 
1983  if (!isset($draft_ids[0]) || $draft_ids[0] !== 'ALL_OBJECTS') {
1984  $this->tpl->setOnScreenMessage('info', $this->lng->txt('select_at_least_one_thread'));
1985  $this->showThreadsObject();
1986  return;
1987  }
1988 
1989  $draft_ids = array_filter(array_map(
1990  static function (array $draft): int {
1991  return $draft['draft_id'] ?? 0;
1992  },
1994  $this->user->getId(),
1995  ilObjForum::lookupForumIdByObjId($this->object->getId())
1996  )
1997  ));
1998  }
1999 
2000  $confirmation = new ilConfirmationGUI();
2001  $confirmation->setFormAction($this->ctrl->getFormAction($this, 'deleteThreadDrafts'));
2002  $confirmation->setHeaderText($this->lng->txt('sure_delete_drafts'));
2003  $confirmation->setCancel($this->lng->txt('cancel'), 'showThreads');
2004  $confirmation->setConfirm($this->lng->txt('confirm'), 'deleteThreadDrafts');
2005  $instances = ilForumPostDraft::getDraftInstancesByUserId($this->user->getId());
2006  foreach ($draft_ids as $draftId) {
2007  if (array_key_exists($draftId, $instances)) {
2008  $confirmation->addItem('draft_ids[]', (string) $draftId, $instances[$draftId]->getPostSubject());
2009  }
2010  }
2011 
2012  $this->tpl->setContent($confirmation->getHTML());
2013  }
static lookupForumIdByObjId(int $obj_id)
static http()
Fetches the global http state from ILIAS.
static getThreadDraftData(int $post_author_id, int $forum_id)
static getDraftInstancesByUserId(int $user_id)
+ Here is the call graph for this function:

◆ confirmMergeThreadsObject()

ilObjForumGUI::confirmMergeThreadsObject ( )

Definition at line 4755 of file class.ilObjForumGUI.php.

References ILIAS\Repository\access(), ILIAS\Repository\ctrl(), ensureThreadBelongsToForum(), ILIAS\Repository\int(), ILIAS\Repository\lng(), ilForumTopic\lookupCreationDate(), ilForumTopic\lookupForumIdByTopicId(), ilForumTopic\lookupTitle(), mergeThreadsObject(), ILIAS\Repository\object(), and showThreadsObject().

4755  : void
4756  {
4757  if (!$this->is_moderator) {
4758  $this->error->raiseError($this->lng->txt('permission_denied'), $this->error->MESSAGE);
4759  }
4760 
4761  if (!$this->access->checkAccess('read', '', $this->object->getRefId())) {
4762  $this->error->raiseError($this->lng->txt('permission_denied'), $this->error->MESSAGE);
4763  }
4764 
4765  $sourceThreadId = (int) ($this->httpRequest->getQueryParams()['merge_thread_id'] ?? 0);
4766  $targetThreadIds = array_values(
4767  array_filter(array_map(intval(...), (array) ($this->httpRequest->getParsedBody()['thread_ids'] ?? [])))
4768  );
4769 
4770  if ($sourceThreadId <= 0 || count($targetThreadIds) !== 1) {
4771  $this->tpl->setOnScreenMessage('failure', $this->lng->txt('select_one'));
4772  $this->mergeThreadsObject();
4773  return;
4774  }
4775 
4776  $targetThreadId = current($targetThreadIds);
4777  if ($sourceThreadId === $targetThreadId) {
4778  $this->tpl->setOnScreenMessage('failure', $this->lng->txt('error_same_thread_ids'));
4779  $this->showThreadsObject();
4780  return;
4781  }
4782 
4783  if (ilForumTopic::lookupForumIdByTopicId($sourceThreadId) !== ilForumTopic::lookupForumIdByTopicId($targetThreadId)) {
4784  $this->tpl->setOnScreenMessage('failure', $this->lng->txt('not_allowed_to_merge_into_another_forum'));
4785  $this->ctrl->clearParameters($this);
4786  $this->showThreadsObject();
4787  return;
4788  }
4789 
4790  if (ilForumTopic::lookupCreationDate($sourceThreadId) < ilForumTopic::lookupCreationDate($targetThreadId)) {
4791  $this->tpl->setOnScreenMessage('info', $this->lng->txt('switch_threads_for_merge'));
4792  }
4793 
4794  $this->ensureThreadBelongsToForum($this->object->getId(), new ilForumTopic($sourceThreadId));
4795  $this->ensureThreadBelongsToForum($this->object->getId(), new ilForumTopic($targetThreadId));
4796 
4797  $c_gui = new ilConfirmationGUI();
4798 
4799  $c_gui->setFormAction($this->ctrl->getFormAction($this, 'performMergeThreads'));
4800  $c_gui->setHeaderText($this->lng->txt('frm_sure_merge_threads'));
4801  $c_gui->setCancel($this->lng->txt('cancel'), 'showThreads');
4802  $c_gui->setConfirm($this->lng->txt('confirm'), 'performMergeThreads');
4803 
4804  $c_gui->addItem(
4805  'thread_ids[]',
4806  (string) $sourceThreadId,
4807  sprintf($this->lng->txt('frm_merge_src'), ilForumTopic::lookupTitle($sourceThreadId))
4808  );
4809  $c_gui->addItem(
4810  'thread_ids[]',
4811  (string) $targetThreadId,
4812  sprintf($this->lng->txt('frm_merge_target'), ilForumTopic::lookupTitle($targetThreadId))
4813  );
4814  $this->tpl->setContent($c_gui->getHTML());
4815  }
static lookupTitle(int $a_topic_id)
static lookupCreationDate(int $thread_id)
ensureThreadBelongsToForum(int $objId, ilForumTopic $thread)
static lookupForumIdByTopicId(int $a_topic_id)
+ Here is the call graph for this function:

◆ createEmptyThread()

ilObjForumGUI::createEmptyThread ( )
private

Refactored thread creation to method, refactoring to a separate class should be done in next refactoring steps.

Definition at line 4231 of file class.ilObjForumGUI.php.

References $is_moderator, ILIAS\Repository\access(), buildMinimalThreadForm(), buildThreadForm(), ILIAS\Repository\ctrl(), ilAccordionGUI\FIRST_OPEN, ilForum\generateThread(), ilForum\getForumId(), ilForum\getOneTopic(), ilForumUtil\getPublicUserAlias(), handleFormInput(), isWritingWithPseudonymAllowed(), ILIAS\Repository\lng(), ILIAS\Repository\object(), ilForum\setDbTable(), ilForum\setForumId(), ilForum\setForumRefId(), ilForum\setMDB2WhereCondition(), ilForum\updateVisits(), and ILIAS\Repository\user().

Referenced by addEmptyThreadObject().

4231  : void
4232  {
4233  if (!$this->access->checkAccess('add_thread', '', $this->object->getRefId()) ||
4234  !$this->access->checkAccess('read', '', $this->object->getRefId())) {
4235  $this->error->raiseError($this->lng->txt('permission_denied'), $this->error->MESSAGE);
4236  }
4237 
4238  $frm = $this->object->Forum;
4239  $frm->setForumId($this->object->getId());
4240  $frm->setForumRefId($this->object->getRefId());
4241  $frm->setMDB2WhereCondition('top_frm_fk = %s ', ['integer'], [$frm->getForumId()]);
4242  $topicData = $frm->getOneTopic();
4243 
4244  $form = $this->buildThreadForm();
4245  $minimal_form = $this->buildMinimalThreadForm();
4246 
4247  if ($minimal_form->checkInput()) {
4248  $userIdForDisplayPurposes = $this->user->getId();
4249  if ($this->isWritingWithPseudonymAllowed()) {
4250  $userIdForDisplayPurposes = 0;
4251  }
4252 
4253  $status = true;
4254  if (
4255  ($this->objProperties->isPostActivationEnabled() && !$this->is_moderator) ||
4256  $this->objCurrentPost->isAnyParentDeactivated()
4257  ) {
4258  $status = false;
4259  }
4260 
4261  $newThread = new ilForumTopic(0, true, true);
4262  $newThread->setForumId($topicData->getTopPk());
4263  $newThread->setThrAuthorId($this->user->getId());
4264  $newThread->setDisplayUserId($userIdForDisplayPurposes);
4265  $newThread->setSubject($this->handleFormInput($minimal_form->getInput('subject'), false));
4266  $newThread->setUserAlias(ilForumUtil::getPublicUserAlias(
4267  $minimal_form->getInput('alias'),
4268  $this->objProperties->isAnonymized()
4269  ));
4270 
4271  $frm->generateThread(
4272  $newThread,
4273  '',
4274  false,
4275  false, // #19980
4276  $status,
4277  false
4278  );
4279 
4280  $frm->setDbTable('frm_data');
4281  $frm->setMDB2WhereCondition('top_pk = %s ', ['integer'], [$topicData->getTopPk()]);
4282  $frm->updateVisits($topicData->getTopPk());
4283 
4284  $this->tpl->setOnScreenMessage('success', $this->lng->txt('forums_thread_new_entry'), true);
4285  $this->ctrl->redirect($this);
4286  }
4287 
4288  $form->setValuesByPost();
4289 
4290  if (!$this->objProperties->isAnonymized()) {
4291  $form->getItemByPostVar('alias')->setValue($this->user->getLogin());
4292  }
4293 
4294  $accordion = new ilAccordionGUI();
4295  $accordion->setId('acc_' . $this->obj_id);
4296  $accordion->setBehaviour(ilAccordionGUI::FIRST_OPEN);
4297  $accordion->addItem($this->lng->txt('new_thread_with_post'), $form->getHTML());
4298  $accordion->addItem($this->lng->txt('empty_thread'), $minimal_form->getHTML());
4299 
4300  $this->tpl->setContent($accordion->getHTML());
4301  }
buildThreadForm(bool $isDraft=false)
buildMinimalThreadForm(bool $isDraft=false)
static getPublicUserAlias(string $user_alias, bool $is_anonymized)
handleFormInput(string $a_text, bool $a_stripslashes=true)
This file is part of ILIAS, a powerful learning management system published by ILIAS open source e-Le...
+ Here is the call graph for this function:
+ Here is the caller graph for this function:

◆ createThread()

ilObjForumGUI::createThread ( ilForumPostDraft  $draft,
bool  $createFromDraft = false 
)
private

Refactored thread creation to method, refactoring to a separate class should be done in next refactoring steps.

Definition at line 4098 of file class.ilObjForumGUI.php.

References $GLOBALS, $is_moderator, ilObjMediaObject\_exists(), ilRTE\_getMediaObjects(), ilObjMediaObject\_getMobsOfObject(), ilObjMediaObject\_removeUsage(), ilRTE\_replaceMediaObjectImageSrc(), ilObjMediaObject\_saveUsage(), ILIAS\Repository\access(), buildMinimalThreadForm(), buildThreadForm(), ILIAS\Repository\ctrl(), ilForumPostDraft\deleteDraft(), ilAccordionGUI\FIRST_OPEN, ilForum\generateThread(), ilForumPostDraft\getDraftId(), ilForum\getForumId(), ilForum\getOneTopic(), ilForumPostDraft\getPostAuthorId(), ilForumPostDraft\getPostDisplayUserId(), ilForumPostDraft\getPostUserAlias(), ilForumUtil\getPublicUserAlias(), ilForumPostDraft\getRCID(), handleFormInput(), ilForumPostDraft\isNotificationEnabled(), ilForumPostDraft\isPostNotificationEnabled(), isWritingWithPseudonymAllowed(), ILIAS\Repository\lng(), ILIAS\Repository\object(), ilForum\setDbTable(), ilForum\setForumId(), ilForum\setForumRefId(), ilForum\setMDB2WhereCondition(), ilFileDataForum\storeUploadedFiles(), ilForum\updateVisits(), and ILIAS\Repository\user().

Referenced by addThreadObject(), and publishThreadDraftObject().

4098  : void
4099  {
4100  if (!$this->access->checkAccess('add_thread', '', $this->object->getRefId()) ||
4101  !$this->access->checkAccess('read', '', $this->object->getRefId())) {
4102  $this->error->raiseError($this->lng->txt('permission_denied'), $this->error->MESSAGE);
4103  }
4104 
4105  $frm = $this->object->Forum;
4106  $frm->setForumId($this->object->getId());
4107  $frm->setForumRefId($this->object->getRefId());
4108  $frm->setMDB2WhereCondition('top_frm_fk = %s ', ['integer'], [$frm->getForumId()]);
4109  $topicData = $frm->getOneTopic();
4110 
4111  $form = $this->buildThreadForm($createFromDraft);
4112  $minimal_form = $this->buildMinimalThreadForm($createFromDraft);
4113 
4114  if ($form->checkInput()) {
4115  $userIdForDisplayPurposes = $this->user->getId();
4116  if ($this->isWritingWithPseudonymAllowed()) {
4117  $userIdForDisplayPurposes = 0;
4118  }
4119 
4120  $status = true;
4121  if (
4122  ($this->objProperties->isPostActivationEnabled() && !$this->is_moderator) ||
4123  $this->objCurrentPost->isAnyParentDeactivated()
4124  ) {
4125  $status = false;
4126  }
4127 
4128  if ($createFromDraft) {
4129  $newThread = new ilForumTopic(0, true, true);
4130  $newThread->setForumId($topicData->getTopPk());
4131  $newThread->setThrAuthorId($draft->getPostAuthorId());
4132  $newThread->setDisplayUserId($draft->getPostDisplayUserId());
4133  $newThread->setSubject($this->handleFormInput($form->getInput('subject'), false));
4134  $newThread->setUserAlias($draft->getPostUserAlias());
4135 
4136  $newPost = $frm->generateThread(
4137  $newThread,
4138  ilRTE::_replaceMediaObjectImageSrc($form->getInput('message')),
4139  $draft->isNotificationEnabled() && !$this->user->isAnonymous(),
4140  $draft->isPostNotificationEnabled() && !$this->user->isAnonymous(),
4141  $status
4142  );
4143  } else {
4144  $newThread = new ilForumTopic(0, true, true);
4145  $newThread->setForumId($topicData->getTopPk());
4146  $newThread->setThrAuthorId($this->user->getId());
4147  $newThread->setDisplayUserId($userIdForDisplayPurposes);
4148  $newThread->setSubject($this->handleFormInput($form->getInput('subject'), false));
4149  $newThread->setUserAlias(ilForumUtil::getPublicUserAlias(
4150  $form->getInput('alias'),
4151  $this->objProperties->isAnonymized()
4152  ));
4153 
4154  $newPost = $frm->generateThread(
4155  $newThread,
4156  ilRTE::_replaceMediaObjectImageSrc($form->getInput('message')),
4157  $form->getItemByPostVar('notify') && $form->getInput('notify') && !$this->user->isAnonymous(),
4158  false, // #19980
4159  $status
4160  );
4161  }
4162 
4163  $post_obj = new ilForumPost($newPost);
4164  if ($draft->getRCID() > 0) {
4165  $post_obj->setRCID($draft->getRCID());
4166  $post_obj->update();
4167  }
4168 
4169  if ($this->objProperties->isFileUploadAllowed()) {
4170  $file = $_FILES['userfile'];
4171  if (is_array($file) && !empty($file)) {
4172  $fileData = new ilFileDataForum($this->object->getId(), $newPost);
4173  $fileData->storeUploadedFiles();
4174  }
4175  }
4176 
4177  $frm->setDbTable('frm_data');
4178  $frm->setMDB2WhereCondition('top_pk = %s ', ['integer'], [$topicData->getTopPk()]);
4179  $frm->updateVisits($topicData->getTopPk());
4180 
4181  if ($createFromDraft) {
4182  $mediaObjects = ilObjMediaObject::_getMobsOfObject('frm~:html', $this->user->getId());
4183  } else {
4184  $mediaObjects = ilRTE::_getMediaObjects($form->getInput('message'));
4185  }
4186  foreach ($mediaObjects as $mob) {
4187  if (ilObjMediaObject::_exists($mob)) {
4188  ilObjMediaObject::_removeUsage($mob, 'frm~:html', $this->user->getId());
4189  ilObjMediaObject::_saveUsage($mob, 'frm:html', $newPost);
4190  }
4191  }
4192 
4193  if ($draft->getDraftId() > 0) {
4194  $draftHistory = new ilForumDraftsHistory();
4195  $draftHistory->deleteHistoryByDraftIds([$draft->getDraftId()]);
4196  $draft->deleteDraft();
4197  }
4198 
4199  $GLOBALS['ilAppEventHandler']->raise(
4200  'components/ILIAS/Forum',
4201  'createdPost',
4202  [
4203  'object' => $this->object,
4204  'ref_id' => $this->object->getRefId(),
4205  'post' => $post_obj,
4206  'notify_moderators' => !$status
4207  ]
4208  );
4209 
4210  $this->tpl->setOnScreenMessage('success', $this->lng->txt('forums_thread_new_entry'), true);
4211  $this->ctrl->redirect($this);
4212  }
4213 
4214  $form->setValuesByPost();
4215  if (!$this->objProperties->isAnonymized()) {
4216  $form->getItemByPostVar('alias')->setValue($this->user->getLogin());
4217  }
4218 
4219  $accordion = new ilAccordionGUI();
4220  $accordion->setId('acc_' . $this->obj_id);
4221  $accordion->setBehaviour(ilAccordionGUI::FIRST_OPEN);
4222  $accordion->addItem($this->lng->txt('new_thread_with_post'), $form->getHTML());
4223  $accordion->addItem($this->lng->txt('empty_thread'), $minimal_form->getHTML());
4224 
4225  $this->tpl->setContent($accordion->getHTML());
4226  }
static _replaceMediaObjectImageSrc(string $a_text, int $a_direction=0, string $nic='')
Replaces image source from mob image urls with the mob id or replaces mob id with the correct image s...
static _getMediaObjects(string $a_text, int $a_direction=0)
Returns all media objects found in the passed string.
buildThreadForm(bool $isDraft=false)
static _saveUsage(int $a_mob_id, string $a_type, int $a_id, int $a_usage_hist_nr=0, string $a_lang="-")
Save usage of mob within another container (e.g.
buildMinimalThreadForm(bool $isDraft=false)
Class ilForumDraftHistory.
$GLOBALS["DIC"]
Definition: wac.php:30
static getPublicUserAlias(string $user_alias, bool $is_anonymized)
handleFormInput(string $a_text, bool $a_stripslashes=true)
static _exists(int $id, bool $reference=false, ?string $type=null)
static _getMobsOfObject(string $a_type, int $a_id, int $a_usage_hist_nr=0, string $a_lang="-")
static _removeUsage(int $a_mob_id, string $a_type, int $a_id, int $a_usage_hist_nr=0, string $a_lang="-")
Remove usage of mob in another container.
This file is part of ILIAS, a powerful learning management system published by ILIAS open source e-Le...
+ Here is the call graph for this function:
+ Here is the caller graph for this function:

◆ createThreadObject()

ilObjForumGUI::createThreadObject ( )
private

Definition at line 4070 of file class.ilObjForumGUI.php.

References ilObjectGUI\$tpl, ILIAS\Repository\access(), buildMinimalThreadForm(), buildThreadForm(), ilAccordionGUI\FIRST_OPEN, ilGlobalTemplateInterface\get(), ILIAS\Repository\lng(), ilGlobalTemplateInterface\parseCurrentBlock(), and ilGlobalTemplateInterface\setVariable().

4070  : void
4071  {
4072  if (!$this->access->checkAccess('read', '', $this->object->getRefId())) {
4073  $this->error->raiseError($this->lng->txt('permission_denied'), $this->error->MESSAGE);
4074  }
4075 
4076  if (!$this->access->checkAccess('add_thread', '', $this->object->getRefId())) {
4077  $this->error->raiseError($this->lng->txt('permission_denied'), $this->error->MESSAGE);
4078  }
4079 
4080  $tpl = new ilTemplate('tpl.create_thread_form.html', true, true, 'components/ILIAS/Forum');
4081 
4082  $accordion = new ilAccordionGUI();
4083  $accordion->setId('acc_' . $this->obj_id);
4084  $accordion->setBehaviour(ilAccordionGUI::FIRST_OPEN);
4085 
4086  $accordion->addItem($this->lng->txt('new_thread_with_post'), $this->buildThreadForm()->getHTML());
4087  $accordion->addItem($this->lng->txt('empty_thread'), $this->buildMinimalThreadForm()->getHTML());
4088 
4089  $tpl->setVariable('CREATE_FORM', $accordion->getHTML());
4091 
4092  $this->tpl->setContent($tpl->get());
4093  }
buildThreadForm(bool $isDraft=false)
get(string $part=self::DEFAULT_BLOCK)
Renders the given block and returns the html string.
setVariable(string $variable, $value='')
Sets the given variable to the given value.
buildMinimalThreadForm(bool $isDraft=false)
ilGlobalTemplateInterface $tpl
parseCurrentBlock(string $block_name=self::DEFAULT_BLOCK)
Parses the given block.
This file is part of ILIAS, a powerful learning management system published by ILIAS open source e-Le...
+ Here is the call graph for this function:

◆ createTopLevelPostObject()

ilObjForumGUI::createTopLevelPostObject ( )

Definition at line 2621 of file class.ilObjForumGUI.php.

References ILIAS\Repository\ctrl(), getOrderByParam(), ilForumPostDraft\isSavePostDraftAllowed(), retrieveDraftId(), ILIAS\Repository\user(), and viewThreadObject().

2621  : void
2622  {
2623  $draft_obj = null;
2624  $draft_id = $this->retrieveDraftId();
2625 
2626  if ($draft_id > 0 && !$this->user->isAnonymous()
2628  $draft_obj = new ilForumPostDraft(
2629  $this->user->getId(),
2630  $this->objCurrentPost->getId(),
2631  $draft_id
2632  );
2633  }
2634 
2635  if ($draft_obj instanceof ilForumPostDraft && $draft_obj->getDraftId() > 0) {
2636  $this->ctrl->setParameter($this, 'action', 'editdraft');
2637  $this->ctrl->setParameter($this, 'pos_pk', $this->objCurrentPost->getId());
2638  $this->ctrl->setParameter($this, 'thr_pk', $this->objCurrentTopic->getId());
2639  $this->ctrl->setParameter($this, 'draft_id', $draft_obj->getDraftId());
2640  $this->ctrl->setParameter($this, 'page', 0);
2641  $this->ctrl->setParameter(
2642  $this,
2643  'orderby',
2644  $this->getOrderByParam()
2645  );
2646  $this->ctrl->redirect($this, 'editDraft');
2647  } else {
2648  $this->viewThreadObject();
2649  }
2650  }
retrieveDraftId(bool $from_post=false)
+ Here is the call graph for this function:

◆ decorateWithAutosave()

ilObjForumGUI::decorateWithAutosave ( ilPropertyFormGUI  $form)
private

Definition at line 221 of file class.ilObjForumGUI.php.

References ILIAS\Repository\ctrl(), ilFormGUI\getId(), ilUtil\getImagePath(), ilForumPostDraft\isAutoSavePostDraftAllowed(), ILIAS\Repository\lng(), ilForumPostDraft\lookupAutosaveInterval(), retrieveDraftId(), and ilUtil\stripSlashes().

Referenced by buildThreadForm(), and initReplyEditForm().

221  : void
222  {
225 
226  $this->tpl->addJavaScript('assets/js/autosave_forum.js');
227  $autosave_cmd = 'autosaveDraftAsync';
228  if ($this->objCurrentPost->getId() === 0 && $this->objCurrentPost->getThreadId() === 0) {
229  $autosave_cmd = 'autosaveThreadDraftAsync';
230  }
231  $this->ctrl->setParameter($this, 'thr_pk', $this->objCurrentPost->getThreadId());
232  $this->ctrl->setParameter($this, 'pos_pk', $this->objCurrentPost->getId());
233  $this->ctrl->setParameter($this, 'draft_id', $this->retrieveDraftId());
234  $this->ctrl->setParameter($this, 'action', ilUtil::stripSlashes($this->requestAction));
235  $this->tpl->addOnLoadCode(
236  "il.Language.setLangVar('saving', " . json_encode($this->lng->txt('saving'), JSON_THROW_ON_ERROR) . ');'
237  );
238 
239  $this->tpl->addOnLoadCode('il.ForumDraftsAutosave.init(' . json_encode([
240  'loading_img_src' => ilUtil::getImagePath('media/loader.svg'),
241  'draft_id' => $this->retrieveDraftId(),
242  'interval' => $interval * 1000,
243  'url' => $this->ctrl->getFormAction($this, $autosave_cmd, '', true),
244  'selectors' => [
245  'form' => '#form_' . $form->getId()
246  ]
247  ], JSON_THROW_ON_ERROR) . ');');
248  }
249  }
static stripSlashes(string $a_str, bool $a_strip_html=true, string $a_allow="")
static getImagePath(string $image_name, string $module_path="", string $mode="output", bool $offline=false)
get image path (for images located in a template directory)
retrieveDraftId(bool $from_post=false)
+ Here is the call graph for this function:
+ Here is the caller graph for this function:

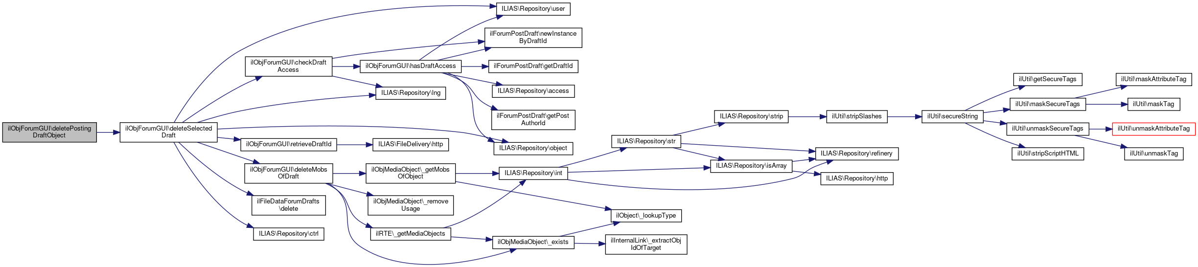
◆ deleteMobsOfDraft()

ilObjForumGUI::deleteMobsOfDraft ( int  $draft_id,
string  $message 
)
protected

Definition at line 5374 of file class.ilObjForumGUI.php.

References ilObjMediaObject\_exists(), ilRTE\_getMediaObjects(), ilObjMediaObject\_getMobsOfObject(), and ilObjMediaObject\_removeUsage().

Referenced by deleteSelectedDraft(), and deleteThreadDraftsObject().

5374  : void
5375  {
5376  $oldMediaObjects = ilObjMediaObject::_getMobsOfObject('frm~d:html', $draft_id);
5377  $curMediaObjects = ilRTE::_getMediaObjects($message);
5378  foreach ($oldMediaObjects as $oldMob) {
5379  $found = false;
5380  foreach ($curMediaObjects as $curMob) {
5381  if ($oldMob === $curMob) {
5382  $found = true;
5383  break;
5384  }
5385  }
5386  if (!$found && ilObjMediaObject::_exists($oldMob)) {
5387  ilObjMediaObject::_removeUsage($oldMob, 'frm~d:html', $draft_id);
5388  $mob_obj = new ilObjMediaObject($oldMob);
5389  $mob_obj->delete();
5390  }
5391  }
5392  }
static _getMediaObjects(string $a_text, int $a_direction=0)
Returns all media objects found in the passed string.
static _exists(int $id, bool $reference=false, ?string $type=null)
static _getMobsOfObject(string $a_type, int $a_id, int $a_usage_hist_nr=0, string $a_lang="-")
static _removeUsage(int $a_mob_id, string $a_type, int $a_id, int $a_usage_hist_nr=0, string $a_lang="-")
Remove usage of mob in another container.
+ Here is the call graph for this function:
+ Here is the caller graph for this function:

◆ deletePostingDraftObject()

ilObjForumGUI::deletePostingDraftObject ( )
private

Definition at line 2101 of file class.ilObjForumGUI.php.

References deleteSelectedDraft().

2101  : void
2102  {
2103  $this->deleteSelectedDraft();
2104  }
+ Here is the call graph for this function:

◆ deletePostingObject()

ilObjForumGUI::deletePostingObject ( )
private

Definition at line 2063 of file class.ilObjForumGUI.php.

References ILIAS\Repository\ctrl(), ilForum\deletePost(), ensureThreadBelongsToForum(), getForumObjects(), ilForum\getOneTopic(), ILIAS\Repository\lng(), ILIAS\Repository\object(), ilForum\setForumId(), ilForum\setForumRefId(), ilForum\setMDB2WhereCondition(), and ILIAS\Repository\user().

2063  : void
2064  {
2065  if (
2066  !$this->user->isAnonymous() &&
2067  !$this->objCurrentTopic->isClosed() && (
2068  $this->is_moderator ||
2069  ($this->objCurrentPost->isOwner($this->user->getId()) && !$this->objCurrentPost->hasReplies())
2070  )
2071  ) {
2072  $this->ensureThreadBelongsToForum($this->object->getId(), $this->objCurrentPost->getThread());
2073 
2074  $oForumObjects = $this->getForumObjects();
2075  $forumObj = $oForumObjects['forumObj'];
2076 
2077  $frm = new ilForum();
2078  $frm->setForumId($forumObj->getId());
2079  $frm->setForumRefId($forumObj->getRefId());
2080  $dead_thr = $frm->deletePost($this->objCurrentPost->getId());
2081 
2082  // if complete thread was deleted ...
2083  if ($dead_thr === $this->objCurrentTopic->getId()) {
2084  $frm->setMDB2WhereCondition('top_frm_fk = %s ', ['integer'], [$forumObj->getId()]);
2085  $topicData = $frm->getOneTopic();
2086  $this->tpl->setOnScreenMessage('info', $this->lng->txt('forums_post_deleted'), true);
2087  if ($topicData->getTopNumThreads() > 0) {
2088  $this->ctrl->redirect($this, 'showThreads');
2089  } else {
2090  $this->ctrl->redirect($this, 'createThread');
2091  }
2092  }
2093  $this->tpl->setOnScreenMessage('info', $this->lng->txt('forums_post_deleted'), true);
2094  $this->ctrl->setParameter($this, 'thr_pk', $this->objCurrentTopic->getId());
2095  $this->ctrl->redirect($this, 'viewThread');
2096  }
2097 
2098  $this->error->raiseError($this->lng->txt('permission_denied'), $this->error->MESSAGE);
2099  }
Class Forum core functions for forum.
ensureThreadBelongsToForum(int $objId, ilForumTopic $thread)
+ Here is the call graph for this function:

◆ deleteSelectedDraft()

ilObjForumGUI::deleteSelectedDraft ( )
protected

Definition at line 5394 of file class.ilObjForumGUI.php.

References $GLOBALS, checkDraftAccess(), ILIAS\Repository\ctrl(), ilFileDataForumDrafts\delete(), deleteMobsOfDraft(), ILIAS\Repository\lng(), ILIAS\Repository\object(), retrieveDraftId(), and ILIAS\Repository\user().

Referenced by deletePostingDraftObject().

5394  : void
5395  {
5396  $draft = new ilForumPostDraft($this->user->getId(), $this->objCurrentPost->getId(), $this->retrieveDraftId());
5397  $this->checkDraftAccess($draft);
5398 
5399  $this->deleteMobsOfDraft($draft->getDraftId(), $draft->getPostMessage());
5400 
5401  $objFileDataForumDrafts = new ilFileDataForumDrafts($this->object->getId());
5402  $objFileDataForumDrafts->delete([$draft->getDraftId()]);
5403 
5404  $GLOBALS['ilAppEventHandler']->raise(
5405  'components/ILIAS/Forum',
5406  'deletedDraft',
5407  [
5408  'draftObj' => $draft,
5409  'obj_id' => $this->object->getId(),
5410  'is_file_upload_allowed' => $this->objProperties->isFileUploadAllowed()
5411  ]
5412  );
5413  $draft->deleteDraft();
5414 
5415  $this->tpl->setOnScreenMessage('success', $this->lng->txt('delete_draft_successfully'), true);
5416  $this->ctrl->clearParameters($this);
5417  $this->ctrl->setParameter($this, 'pos_pk', $this->objCurrentPost->getId());
5418  $this->ctrl->setParameter($this, 'thr_pk', $this->objCurrentPost->getThreadId());
5419  $this->ctrl->redirect($this, 'viewThread');
5420  }
$GLOBALS["DIC"]
Definition: wac.php:30
checkDraftAccess(int|ilForumPostDraft $draft)
deleteMobsOfDraft(int $draft_id, string $message)
retrieveDraftId(bool $from_post=false)
delete(array $posting_ids_to_delete=null)
+ Here is the call graph for this function:
+ Here is the caller graph for this function:

◆ deleteThreadDraftsObject()

ilObjForumGUI::deleteThreadDraftsObject ( )
protected

Definition at line 3969 of file class.ilObjForumGUI.php.

References $GLOBALS, ILIAS\Repository\access(), ILIAS\Repository\ctrl(), deleteMobsOfDraft(), ilForumPostDraft\getDraftInstancesByUserId(), ILIAS\Repository\lng(), ILIAS\Repository\object(), and ILIAS\Repository\user().

3969  : void
3970  {
3971  if (!$this->access->checkAccess('read', '', $this->object->getRefId())) {
3972  $this->error->raiseError($this->lng->txt('permission_denied'), $this->error->MESSAGE);
3973  }
3974 
3975  $draftIds = array_filter((array) ($this->httpRequest->getParsedBody()['draft_ids'] ?? []));
3976 
3977  $instances = ilForumPostDraft::getDraftInstancesByUserId($this->user->getId());
3978  $checkedDraftIds = [];
3979  foreach ($draftIds as $draftId) {
3980  if (array_key_exists($draftId, $instances)) {
3981  $checkedDraftIds[] = $draftId;
3982  $draft = $instances[$draftId];
3983 
3984  $this->deleteMobsOfDraft($draft->getDraftId(), $draft->getPostMessage());
3985 
3986  $GLOBALS['ilAppEventHandler']->raise(
3987  'components/ILIAS/Forum',
3988  'deletedDraft',
3989  [
3990  'draftObj' => $draft,
3991  'obj_id' => $this->object->getId(),
3992  'is_file_upload_allowed' => $this->objProperties->isFileUploadAllowed(),
3993  ]
3994  );
3995 
3996  $draftFileData = new ilFileDataForumDrafts();
3997  $draftFileData->delete([$draft->getDraftId()]);
3998 
3999  $draft->deleteDraft();
4000  }
4001  }
4002 
4003  if (count($checkedDraftIds) > 1) {
4004  $this->tpl->setOnScreenMessage('info', $this->lng->txt('delete_drafts_successfully'), true);
4005  } else {
4006  $this->tpl->setOnScreenMessage('info', $this->lng->txt('delete_draft_successfully'), true);
4007  }
4008  $this->ctrl->redirect($this, 'showThreads');
4009  }
$GLOBALS["DIC"]
Definition: wac.php:30
deleteMobsOfDraft(int $draft_id, string $message)
static getDraftInstancesByUserId(int $user_id)
+ Here is the call graph for this function:

◆ deliverDraftZipFileObject()

ilObjForumGUI::deliverDraftZipFileObject ( )
protected

Definition at line 4871 of file class.ilObjForumGUI.php.

References ILIAS\Repository\access(), checkDraftAccess(), ILIAS\Repository\ctrl(), ILIAS\Repository\lng(), ilForumPostDraft\newInstanceByDraftId(), and retrieveDraftId().

4871  : void
4872  {
4873  if (!$this->access->checkAccess('read', '', $this->object->getRefId())) {
4874  $this->error->raiseError($this->lng->txt('permission_denied'), $this->error->MESSAGE);
4875  }
4876 
4878  $this->checkDraftAccess($draft);
4879  $fileData = new ilFileDataForumDrafts(0, $draft->getDraftId());
4880  if (!$fileData->deliverZipFile()) {
4881  $this->ctrl->redirect($this);
4882  }
4883  }
checkDraftAccess(int|ilForumPostDraft $draft)
retrieveDraftId(bool $from_post=false)
static newInstanceByDraftId(int $draft_id)
+ Here is the call graph for this function:

◆ deliverZipFileObject()

ilObjForumGUI::deliverZipFileObject ( )
protected

Definition at line 4885 of file class.ilObjForumGUI.php.

References ILIAS\Repository\access(), ILIAS\Repository\ctrl(), ensureThreadBelongsToForum(), ILIAS\Repository\lng(), and ILIAS\Repository\object().

4885  : void
4886  {
4887  if (!$this->access->checkAccess('read', '', $this->object->getRefId())) {
4888  $this->error->raiseError($this->lng->txt('permission_denied'), $this->error->MESSAGE);
4889  }
4890 
4891  $this->ensureThreadBelongsToForum($this->object->getId(), $this->objCurrentPost->getThread());
4892 
4893  $fileData = new ilFileDataForum($this->object->getId(), $this->objCurrentPost->getId());
4894  if (!$fileData->deliverZipFile()) {
4895  $this->ctrl->redirect($this);
4896  }
4897  }
ensureThreadBelongsToForum(int $objId, ilForumTopic $thread)
+ Here is the call graph for this function:

◆ disableForumNotificationObject()

ilObjForumGUI::disableForumNotificationObject ( )
protected

Definition at line 4351 of file class.ilObjForumGUI.php.

References ILIAS\Repository\access(), ILIAS\Repository\ctrl(), ilForum\disableForumNotification(), ILIAS\Repository\lng(), ILIAS\Repository\object(), ilForum\setForumId(), showThreadsObject(), and ILIAS\Repository\user().

4351  : void
4352  {
4353  if (!$this->access->checkAccess('read', '', $this->object->getRefId()) || $this->user->isAnonymous()) {
4354  $this->error->raiseError($this->lng->txt('permission_denied'), $this->error->MESSAGE);
4355  }
4356 
4357  $frm = $this->object->Forum;
4358  $frm->setForumId($this->object->getId());
4359  $frm->disableForumNotification($this->user->getId());
4360 
4361  if ($this->objCurrentTopic->getId() > 0) {
4362  $this->ctrl->setParameter($this, 'thr_pk', $this->objCurrentTopic->getId());
4363  $this->tpl->setOnScreenMessage('info', $this->lng->txt('forums_forum_notification_disabled'), true);
4364  $this->ctrl->redirect($this, 'viewThread');
4365  }
4366 
4367  $this->tpl->setOnScreenMessage('info', $this->lng->txt('forums_forum_notification_disabled'));
4368  $this->showThreadsObject();
4369  }
+ Here is the call graph for this function:

◆ displayConfirmPostActivation()

ilObjForumGUI::displayConfirmPostActivation ( )

Definition at line 2185 of file class.ilObjForumGUI.php.

References $display_confirm_post_activation.

Referenced by renderPostContent(), and renderSplitButton().

2185  : bool
2186  {
2188  }
bool $display_confirm_post_activation
+ Here is the caller graph for this function:

◆ doHistoryCheck()

ilObjForumGUI::doHistoryCheck ( int  $draftId)
private

Definition at line 5782 of file class.ilObjForumGUI.php.

References ilObjectGUI\$id, ilRTE\_replaceMediaObjectImageSrc(), ilAccordionGUI\ALL_CLOSED, checkDraftAccess(), ilForumPostDraft\createDraftBackup(), ILIAS\Repository\ctrl(), ilAccordionGUI\FIRST_OPEN, ilDatePresentation\formatDate(), ilForumDraftsHistory\getInstancesByDraftId(), IL_CAL_DATETIME, iljQueryUtil\initjQuery(), ilForumPostDraft\isAutoSavePostDraftAllowed(), ILIAS\Repository\lng(), and ILIAS\UI\Implementation\Component\withAdditionalOnLoadCode().

Referenced by editDraftObject(), and editThreadDraftObject().

5782  : void
5783  {
5785  return;
5786  }
5787 
5788  $this->checkDraftAccess($draftId);
5789 
5791  $draftsFromHistory = ilForumDraftsHistory::getInstancesByDraftId($draftId);
5792  if ($draftsFromHistory !== []) {
5793  $form_tpl = new ilTemplate('tpl.restore_thread_draft.html', true, true, 'components/ILIAS/Forum');
5794 
5795  $first_open = null;
5796  foreach ($draftsFromHistory as $history_instance) {
5797  $accordion = new ilAccordionGUI();
5798  $accordion->setId('acc_' . $history_instance->getHistoryId());
5799  $accordion->setBehaviour(ilAccordionGUI::ALL_CLOSED);
5800  if ($first_open === null) {
5801  $first_open = $history_instance->getHistoryId();
5802  $accordion->setBehaviour(ilAccordionGUI::FIRST_OPEN);
5803  }
5804 
5805  $form_tpl->setCurrentBlock('list_item');
5806  $message = ilRTE::_replaceMediaObjectImageSrc($history_instance->getPostMessage(), 1);
5807 
5808  $history_date = ilDatePresentation::formatDate(new ilDateTime(
5809  $history_instance->getDraftDate(),
5811  ));
5812  $this->ctrl->setParameter($this, 'history_id', $history_instance->getHistoryId());
5813  $header = $history_date . ': ' . $history_instance->getPostSubject();
5814 
5815  $accordion_tpl = new ilTemplate(
5816  'tpl.restore_thread_draft_accordion_content.html',
5817  true,
5818  true,
5819  'components/ILIAS/Forum'
5820  );
5821  $accordion_tpl->setVariable('MESSAGE', $message);
5822  $accordion_tpl->setVariable(
5823  'BUTTON',
5824  $this->uiRenderer->render(
5825  $this->uiFactory->button()->standard(
5826  $this->lng->txt('restore'),
5827  $this->ctrl->getLinkTarget($this, 'restoreFromHistory')
5828  )
5829  )
5830  );
5831  $accordion->addItem($header, $accordion_tpl->get());
5832 
5833  $form_tpl->setVariable('ACC_AUTO_SAVE', $accordion->getHTML());
5834  $form_tpl->parseCurrentBlock();
5835  }
5836 
5837  $form_tpl->setVariable('RESTORE_DATA_EXISTS', 'found_threat_history_to_restore');
5838 
5839  $modal = $this->ui_factory->modal()->interruptive(
5840  $this->lng->txt('restore_draft_from_autosave'),
5841  $form_tpl->get(),
5842  '#'
5843  )->withAdditionalOnLoadCode(function (string $id): string {
5844  return "document.getElementById('$id').dataset.modalId = 'frm_autosave_restore';";
5845  });
5846 
5847  $this->modal_history = $this->ui_renderer->render($modal);
5848  } else {
5850  }
5851  }
static _replaceMediaObjectImageSrc(string $a_text, int $a_direction=0, string $nic='')
Replaces image source from mob image urls with the mob id or replaces mob id with the correct image s...
static formatDate(ilDateTime $date, bool $a_skip_day=false, bool $a_include_wd=false, bool $include_seconds=false, ilObjUser $user=null,)
static getInstancesByDraftId(int $draft_id)
const IL_CAL_DATETIME
static createDraftBackup(int $draft_id)
checkDraftAccess(int|ilForumPostDraft $draft)
static initjQuery(ilGlobalTemplateInterface $a_tpl=null)
inits and adds the jQuery JS-File to the global or a passed template
This file is part of ILIAS, a powerful learning management system published by ILIAS open source e-Le...
+ Here is the call graph for this function:
+ Here is the caller graph for this function:

◆ editDraftObject()

ilObjForumGUI::editDraftObject ( )
protected

Definition at line 5248 of file class.ilObjForumGUI.php.

References doHistoryCheck(), retrieveDraftId(), and viewThreadObject().

5248  : void
5249  {
5250  $this->doHistoryCheck($this->retrieveDraftId());
5251  $this->viewThreadObject();
5252  }
doHistoryCheck(int $draftId)
retrieveDraftId(bool $from_post=false)
+ Here is the call graph for this function:

◆ editStylePropertiesObject()

ilObjForumGUI::editStylePropertiesObject ( )
private

Definition at line 1158 of file class.ilObjForumGUI.php.

1158  : void
1159  {
1160  $this->content_style_gui->redirectToObjectSettings();
1161  }

◆ editThreadDraftObject()

ilObjForumGUI::editThreadDraftObject ( ilPropertyFormGUI  $form = null)
protected
Parameters
ilPropertyFormGUI | null$form

Definition at line 4902 of file class.ilObjForumGUI.php.

References $modal_history, ilRTE\_replaceMediaObjectImageSrc(), ILIAS\Repository\access(), buildThreadForm(), checkDraftAccess(), ILIAS\Repository\ctrl(), doHistoryCheck(), ILIAS\Repository\int(), ilForumPostDraft\isSavePostDraftAllowed(), ILIAS\Repository\lng(), ilForumPostDraft\newInstanceByDraftId(), ILIAS\Repository\object(), ilForum\prepareText(), ilForum\setForumId(), ilForum\setForumRefId(), and ILIAS\Repository\user().

Referenced by updateThreadDraftObject().

4902  : void
4903  {
4905  !$this->access->checkAccess('add_thread', '', $this->object->getRefId()) ||
4906  !$this->access->checkAccess('read', '', $this->object->getRefId())) {
4907  $this->error->raiseError($this->lng->txt('permission_denied'), $this->error->MESSAGE);
4908  }
4909 
4910  $frm = $this->object->Forum;
4911  $frm->setForumId($this->object->getId());
4912  $frm->setForumRefId($this->object->getRefId());
4913 
4914  $draft = new ilForumPostDraft();
4915  $draftId = (int) ($this->httpRequest->getQueryParams()['draft_id'] ?? 0);
4916  if ($draftId > 0) {
4917  $draft = ilForumPostDraft::newInstanceByDraftId($draftId);
4918  $this->checkDraftAccess($draft);
4919  }
4920 
4921  $do_history_check = (bool) ($this->httpRequest->getQueryParams()['hist_check'] ?? true);
4922  if (!($form instanceof ilPropertyFormGUI) && $do_history_check) {
4923  $this->doHistoryCheck($draft->getDraftId());
4924  }
4925 
4926  if ($form instanceof ilPropertyFormGUI) {
4927  $this->ctrl->setParameter($this, 'draft_id', $draftId);
4928  } else {
4929  $form = $this->buildThreadForm(true);
4930  $form->setValuesByArray([
4931  'alias' => $draft->getPostUserAlias(),
4932  'subject' => $draft->getPostSubject(),
4933  'message' => ilRTE::_replaceMediaObjectImageSrc($frm->prepareText($draft->getPostMessage(), 2), 1),
4934  'notify' => $draft->isNotificationEnabled() && !$this->user->isAnonymous(),
4935  'userfile' => '',
4936  'del_file' => [],
4937  'draft_id' => $draftId
4938  ]);
4939  }
4940 
4941  $this->tpl->setContent($form->getHTML() . $this->modal_history);
4942  }
static _replaceMediaObjectImageSrc(string $a_text, int $a_direction=0, string $nic='')
Replaces image source from mob image urls with the mob id or replaces mob id with the correct image s...
buildThreadForm(bool $isDraft=false)
doHistoryCheck(int $draftId)
setValuesByArray(array $a_values, bool $a_restrict_to_value_keys=false)
checkDraftAccess(int|ilForumPostDraft $draft)
static newInstanceByDraftId(int $draft_id)
+ Here is the call graph for this function:
+ Here is the caller graph for this function:

◆ enableForumNotificationObject()

ilObjForumGUI::enableForumNotificationObject ( )
protected

Definition at line 4331 of file class.ilObjForumGUI.php.

References ILIAS\Repository\access(), ILIAS\Repository\ctrl(), ilForum\enableForumNotification(), ILIAS\Repository\lng(), ILIAS\Repository\object(), ilForum\setForumId(), showThreadsObject(), and ILIAS\Repository\user().

4331  : void
4332  {
4333  if (!$this->access->checkAccess('read', '', $this->object->getRefId()) || $this->user->isAnonymous()) {
4334  $this->error->raiseError($this->lng->txt('permission_denied'), $this->error->MESSAGE);
4335  }
4336 
4337  $frm = $this->object->Forum;
4338  $frm->setForumId($this->object->getId());
4339  $frm->enableForumNotification($this->user->getId());
4340 
4341  if ($this->objCurrentTopic->getId() > 0) {
4342  $this->ctrl->setParameter($this, 'thr_pk', $this->objCurrentTopic->getId());
4343  $this->tpl->setOnScreenMessage('info', $this->lng->txt('forums_forum_notification_enabled'), true);
4344  $this->ctrl->redirect($this, 'viewThread');
4345  }
4346 
4347  $this->tpl->setOnScreenMessage('info', $this->lng->txt('forums_forum_notification_enabled'));
4348  $this->showThreadsObject();
4349  }
+ Here is the call graph for this function:

◆ ensureThreadBelongsToForum()

ilObjForumGUI::ensureThreadBelongsToForum ( int  $objId,
ilForumTopic  $thread 
)

◆ ensureValidPageForCurrentPosting()

ilObjForumGUI::ensureValidPageForCurrentPosting ( array  $subtree_nodes,
array  $pagedPostings,
int  $pageSize,
ilForumPost  $firstForumPost 
)
protected

Definition at line 170 of file class.ilObjForumGUI.php.

References ILIAS\Repository\ctrl(), ilForumPost\getId(), and getOrderByParam().

Referenced by viewThreadObject().

175  : void {
176  if ($firstForumPost->getId() === $this->objCurrentPost->getId()) {
177  return;
178  }
179 
180  if ($subtree_nodes !== [] && $this->objCurrentPost->getId() > 0) {
181  $isCurrentPostingInPage = array_filter($pagedPostings, fn(ilForumPost $posting): bool => (
182  $posting->getId() === $this->objCurrentPost->getId()
183  ));
184 
185  if ([] === $isCurrentPostingInPage) {
186  $pageOfCurrentPosting = 0;
187  $i = 0;
188  foreach ($subtree_nodes as $node) {
189  if ($i > 0 && $i % $pageSize === 0) {
190  ++$pageOfCurrentPosting;
191  }
192 
193  if ($node->getId() === $this->objCurrentPost->getId()) {
194  break;
195  }
196 
197  ++$i;
198  }
199 
200  $this->ctrl->setParameter($this, 'thr_pk', $this->objCurrentTopic->getId());
201  $this->ctrl->setParameter($this, 'pos_pk', $this->objCurrentPost->getId());
202  $this->ctrl->setParameter($this, 'page', $pageOfCurrentPosting);
203  $this->ctrl->setParameter(
204  $this,
205  'orderby',
206  $this->getOrderByParam()
207  );
208  $this->ctrl->redirect($this, 'viewThread', (string) $this->objCurrentPost->getId());
209  }
210  }
211  }
+ Here is the call graph for this function:
+ Here is the caller graph for this function:

◆ eventsFormBuilder()

ilObjForumGUI::eventsFormBuilder ( ?array  $predefined_values = null)
private
Parameters
null|array<string,mixed>$predefined_values
Exceptions
ilCtrlException

Definition at line 4615 of file class.ilObjForumGUI.php.

References ilObjectGUI\$lng, $uiFactory, and ILIAS\Repository\ctrl().

Referenced by initHeaderAction(), and saveUserNotificationSettingsObject().

4616  {
4617  if ($this->objCurrentTopic->getId() > 0) {
4618  $this->ctrl->setParameter($this, 'thr_pk', $this->objCurrentTopic->getId());
4619  }
4620 
4622  $this->ctrl->getFormAction($this, 'saveUserNotificationSettings'),
4623  $predefined_values,
4625  $this->lng
4626  );
4627  }
ilLanguage $lng
+ Here is the call graph for this function:
+ Here is the caller graph for this function:

◆ getActionsForThreadOverview()

ilObjForumGUI::getActionsForThreadOverview ( int  $ref_id,
ilForumTopic  $forum_topic 
)
private

Definition at line 1014 of file class.ilObjForumGUI.php.

References getEditTitleModal(), ilForumTopic\getId(), getLinkActionForThread(), getOpenCloseActionForThread(), getStickyActionForThread(), and ILIAS\Repository\lng().

Referenced by getContent().

1014  : Standard
1015  {
1016  $actions = $this->uiFactory->dropdown()->standard([]);
1017  if ($this->is_moderator) {
1018  $open_close = $this->getOpenCloseActionForThread($forum_topic, $ref_id);
1019  $stick_or_no_stick = $this->getStickyActionForThread($forum_topic, $ref_id);
1020  $edit_title_modal = $this->getEditTitleModal($forum_topic);
1021  $this->modal_collection[] = $edit_title_modal;
1022  $edit_title = $this->factory->button()->shy($this->lng->txt('frm_edit_title'), '#')->withOnClick(
1023  $edit_title_modal->getShowSignal()
1024  );
1025 
1026  $move = $this->getLinkActionForThread(
1027  $ref_id,
1028  $this->lng->txt('move_thread_to_forum'),
1029  'move',
1030  $forum_topic->getId()
1031  );
1032  $merge = $this->getLinkActionForThread(
1033  $ref_id,
1034  $this->lng->txt('merge_posts_into_thread'),
1035  'mergeThreads',
1036  $forum_topic->getId()
1037  );
1038  $delete = $this->getLinkActionForThread(
1039  $ref_id,
1040  $this->lng->txt('delete_thread'),
1041  'confirmDeleteThreads',
1042  $forum_topic->getId()
1043  );
1044  $actions = $this->uiFactory->dropdown()->standard([
1045  $stick_or_no_stick,
1046  $open_close,
1047  $edit_title,
1048  $move,
1049  $merge,
1050  $delete
1051  ]);
1052  }
1053 
1054  return $actions;
1055  }
getEditTitleModal(ilForumTopic $topic)
getStickyActionForThread(ilForumTopic $forum_topic, int $ref_id)
getLinkActionForThread(int $ref_id, string $title, string $cmd, int $thread_id=null)
getOpenCloseActionForThread(ilForumTopic $forum_topic, int $ref_id)
This describes a Standard Dropdown.
Definition: Standard.php:26
+ Here is the call graph for this function:
+ Here is the caller graph for this function:

◆ getContent()

ilObjForumGUI::getContent ( )

Definition at line 670 of file class.ilObjForumGUI.php.

References $GLOBALS, $is_moderator, $url, ilChangeEvent\_recordReadEvent(), ILIAS\Repository\access(), addDraftButtonIfDraftsExists(), ILIAS\Repository\ctrl(), getActionsForThreadOverview(), getLinkActionForThread(), getSortationViewControl(), getThreadProperties(), ForumDto\getTopNumThreads(), hideToolbar(), ILIAS\FileDelivery\http(), initializeThreadOffsetAndLimit(), initializeThreadSortation(), initStyleSheets(), ilForumPostDraft\isSavePostDraftAllowed(), ILIAS\Repository\lng(), markTopThreadInOverview(), ILIAS\Repository\object(), ilForumProperties\PAGE_NAME_THREAD_OVERVIEW, ilForumProperties\PAGE_SIZE_THREAD_OVERVIEW, ilForumPageCommandForwarder\PRESENTATION_MODE_PRESENTATION, ILIAS\Repository\refinery(), ilForumThreadObjectTableGUI\setMapper(), ILIAS\Repository\toolbar(), and ILIAS\Repository\user().

670  : string
671  {
672  if (!$this->access->checkAccess('read', '', $this->object->getRefId())) {
673  $this->error->raiseError($this->lng->txt('permission_denied'), $this->error->MESSAGE);
674  }
675 
676  $cmd = $this->ctrl->getCmd();
677  $frm = $this->object->Forum;
678  $frm->setForumId($this->object->getId());
679  $frm->setForumRefId($this->object->getRefId());
680  $frm->setMDB2Wherecondition('top_frm_fk = %s ', ['integer'], [$frm->getForumId()]);
681  // Import information: Topic (variable $topicData) means frm object, not thread
682  $frm_object = $frm->getOneTopic();
683  if ($frm_object->getTopPk() > 0) {
684  $frm->setDbTable('frm_data');
685  $frm->setMDB2WhereCondition('top_pk = %s ', ['integer'], [$frm_object->getTopPk()]);
686  $frm->updateVisits($frm_object->getTopPk());
687 
689  $this->object->getType(),
690  $this->object->getRefId(),
691  $this->object->getId(),
692  $this->user->getId()
693  );
694 
695  if ($cmd !== 'showThreads') {
696  $cmd = 'showThreads';
697  }
698  }
699  $this->tpl->setPermanentLink($this->object->getType(), $this->object->getRefId());
700 
701  if (!$this->hideToolbar() && $this->access->checkAccess('add_thread', '', $this->object->getRefId())) {
702  $btn = $this->uiFactory->button()
703  ->standard(
704  $this->lng->txt('forums_new_thread'),
705  $this->ctrl->getLinkTarget($this, 'createThread')
706  );
707  $this->toolbar->addStickyItem($btn);
708  }
709 
711  $this->addDraftButtonIfDraftsExists($cmd);
712  }
713 
714  if ($this->confirmation_gui_html === '' && !$this->user->isAnonymous()) {
715  $this->toolbar->addButton(
716  $this->lng->txt('forums_mark_read'),
717  $this->ctrl->getLinkTarget($this, 'markAllRead')
718  );
719  $this->ctrl->clearParameters($this);
720  }
721 
722  if (!$this->user->isAnonymous() && $this->access->checkAccess('write', '', $this->ref_id)) {
723  $this->lng->loadLanguageModule('cntr');
724  $this->toolbar->addComponent(
725  $this->uiFactory->button()->standard(
726  $this->lng->txt('cntr_text_media_editor'),
727  $this->ctrl->getLinkTargetByClass(ilForumPageGUI::class, 'edit')
728  )
729  );
730  }
731 
732  $tbl = new ilForumThreadObjectTableGUI(
733  $this,
734  $cmd,
735  $this->object->getRefId(),
736  $frm_object,
738  );
739 
740  $this->initializeThreadSortation($tbl);
741  $this->initializeThreadOffsetAndLimit($tbl);
742 
743  $this->renderThreadOverview($tbl, $frm, $frm_object);
744  return '';
745  }
initializeThreadOffsetAndLimit(ilForumThreadObjectTableGUI $tbl)
initializeThreadSortation(ilForumThreadObjectTableGUI $tbl)
addDraftButtonIfDraftsExists(string $cmd)
hideToolbar($a_flag=null)
static _recordReadEvent(string $a_type, int $a_ref_id, int $obj_id, int $usr_id, bool $isCatchupWriteEvents=true, $a_ext_rc=null, $a_ext_time=null)
+ Here is the call graph for this function:

◆ getEditFormCustomValues()

ilObjForumGUI::getEditFormCustomValues ( array &  $a_values)
protected

Definition at line 613 of file class.ilObjForumGUI.php.

613  : void
614  {
615  $this->forum_settings_gui->getCustomValues($a_values);
616  }

◆ getEditTitleModal()

ilObjForumGUI::getEditTitleModal ( ilForumTopic  $topic)
private

Definition at line 1057 of file class.ilObjForumGUI.php.

References ILIAS\Repository\ctrl(), ilForumTopic\getId(), ilForumTopic\getSubject(), ILIAS\Repository\lng(), ILIAS\Repository\refinery(), and ILIAS\UI\Implementation\Component\Input\withValue().

Referenced by getActionsForThreadOverview(), and updateThreadObject().

1057  : RoundTrip
1058  {
1059  $topic_id = $this->refinery->kindlyTo()->string()->transform($topic->getId());
1060  $this->ctrl->setParameter($this, 'thr_pk', (string) $topic_id);
1061  $target = $this->ctrl->getLinkTargetByClass(
1062  ilObjForumGUI::class,
1063  'editThread'
1064  );
1065  $this->ctrl->setParameter($this, 'thread_id', null);
1066 
1067  return $this->factory->modal()->roundtrip(
1068  $this->lng->txt('frm_edit_title'),
1069  [],
1070  [
1071  $this->factory->input()->field()->text($this->lng->txt('frm_edit_title'))->withValue($topic->getSubject()),
1072  ],
1073  $target
1074  );
1075  }
withValue($value)
Get an input like this with another value displayed on the client side.
Definition: Group.php:59
+ Here is the call graph for this function:
+ Here is the caller graph for this function:

◆ getForumObjects()

ilObjForumGUI::getForumObjects ( )
private
Returns
array{forumObj: ilObjForum, frm: ilForum, file_obj: ilFileDataForum}

Definition at line 3113 of file class.ilObjForumGUI.php.

References $forumObjects, and ilObjectGUI\$object.

Referenced by deletePostingObject(), handleCensorship(), initReplyEditForm(), publishDraftObject(), saveAsDraftObject(), savePostObject(), updateDraftObject(), and viewThreadObject().

3113  : array
3114  {
3115  if ($this->forumObjects === null) {
3116  $forumObj = $this->object;
3117  $file_obj = new ilFileDataForum($forumObj->getId(), $this->objCurrentPost->getId());
3118  $frm = $forumObj->Forum;
3119  $frm->setForumId($forumObj->getId());
3120  $frm->setForumRefId($forumObj->getRefId());
3121 
3122  $this->forumObjects['forumObj'] = $forumObj;
3123  $this->forumObjects['frm'] = $frm;
3124  $this->forumObjects['file_obj'] = $file_obj;
3125  }
3126 
3127  return $this->forumObjects;
3128  }
+ Here is the caller graph for this function:

◆ getLinkActionForThread()

ilObjForumGUI::getLinkActionForThread ( int  $ref_id,
string  $title,
string  $cmd,
int  $thread_id = null 
)
private

Definition at line 997 of file class.ilObjForumGUI.php.

References $url, and ILIAS\Repository\ctrl().

Referenced by getActionsForThreadOverview(), getContent(), getOpenCloseActionForThread(), and getStickyActionForThread().

1002  : \ILIAS\UI\Component\Link\Link {
1003  $this->ctrl->setParameter($this, 'ref_id', $ref_id);
1004  $this->ctrl->setParameter($this, 'thr_pk', $thread_id);
1005  $this->ctrl->setParameter($this, 'page', 0);
1006  $url = $this->ctrl->getLinkTarget($this, $cmd);
1007  $this->ctrl->setParameter($this, 'ref_id', null);
1008  $this->ctrl->setParameter($this, 'thr_pk', null);
1009  $this->ctrl->setParameter($this, 'page', null);
1010 
1011  return $this->uiFactory->link()->standard($title, $url);
1012  }
$url
Definition: shib_logout.php:63
+ Here is the call graph for this function:
+ Here is the caller graph for this function:

◆ getModalActions()

ilObjForumGUI::getModalActions ( )
private

Definition at line 2116 of file class.ilObjForumGUI.php.

Referenced by viewThreadObject().

2116  : string
2117  {
2118  $modalString = '';
2119  foreach ($this->modalActionsContainer as $modal) {
2120  $modalString .= $this->uiRenderer->render($modal);
2121  }
2122 
2123  return $modalString;
2124  }
+ Here is the caller graph for this function:

◆ getModifiedReOnSubject()

ilObjForumGUI::getModifiedReOnSubject ( )
private

Definition at line 3645 of file class.ilObjForumGUI.php.

References ILIAS\Repository\lng().

Referenced by renderPostingForm().

3645  : string
3646  {
3647  return (new \ILIAS\components\Forum\Subject\PostingReplySubjectBuilder(
3648  $this->lng->txt('post_reply'),
3649  $this->lng->txt('post_reply_count')
3650  ))->build($this->objCurrentPost->getSubject());
3651  }
Interface Observer Contains several chained tasks and infos about them.
This file is part of ILIAS, a powerful learning management system published by ILIAS open source e-Le...
+ Here is the call graph for this function:
+ Here is the caller graph for this function:

◆ getOpenCloseActionForThread()

ilObjForumGUI::getOpenCloseActionForThread ( ilForumTopic  $forum_topic,
int  $ref_id 
)
private

Definition at line 1128 of file class.ilObjForumGUI.php.

References ilForumTopic\getId(), getLinkActionForThread(), ilForumTopic\isClosed(), and ILIAS\Repository\lng().

Referenced by getActionsForThreadOverview().

1128  : \ILIAS\UI\Component\Link\Link
1129  {
1130  return $this->getLinkActionForThread(
1131  $ref_id,
1132  $this->lng->txt($forum_topic->isClosed() ? 'reopen_topics' : 'close_topics'),
1133  $forum_topic->isClosed() ? 'reopen' : 'close',
1134  $forum_topic->getId()
1135  );
1136  }
getLinkActionForThread(int $ref_id, string $title, string $cmd, int $thread_id=null)
+ Here is the call graph for this function:
+ Here is the caller graph for this function:

◆ getOrderByParam()

ilObjForumGUI::getOrderByParam ( )
private

Definition at line 6003 of file class.ilObjForumGUI.php.

References ILIAS\FileDelivery\http(), ILIAS\Repository\refinery(), and ilUtil\stripSlashes().

Referenced by addActivationFormModal(), createTopLevelPostObject(), ensureValidPageForCurrentPosting(), initReplyEditForm(), renderPostContent(), renderPostingForm(), renderSplitButton(), and viewThreadObject().

6003  : string
6004  {
6005  return ilUtil::stripSlashes($this->http->wrapper()->query()->retrieve(
6006  'orderby',
6007  $this->refinery->byTrying([
6008  $this->refinery->kindlyTo()->string(),
6009  $this->refinery->always('')
6010  ])
6011  ));
6012  }
static stripSlashes(string $a_str, bool $a_strip_html=true, string $a_allow="")
static http()
Fetches the global http state from ILIAS.
+ Here is the call graph for this function:
+ Here is the caller graph for this function:

◆ getReplyEditForm()

ilObjForumGUI::getReplyEditForm ( )
private

Definition at line 2612 of file class.ilObjForumGUI.php.

References $replyEditForm, and initReplyEditForm().

Referenced by autosaveDraftAsyncObject(), publishDraftObject(), quotePostObject(), renderDraftContent(), renderPostingForm(), saveAsDraftObject(), savePostObject(), updateDraftObject(), and viewThreadObject().

2613  {
2614  if ($this->replyEditForm === null) {
2615  $this->initReplyEditForm();
2616  }
2617 
2618  return $this->replyEditForm;
2619  }
ilPropertyFormGUI $replyEditForm
+ Here is the call graph for this function:
+ Here is the caller graph for this function:

◆ getRequestedThreadOffset()

ilObjForumGUI::getRequestedThreadOffset ( )
private

Definition at line 865 of file class.ilObjForumGUI.php.

References ILIAS\FileDelivery\http(), and ILIAS\Repository\refinery().

Referenced by getSortationViewControl(), and initializeThreadOffsetAndLimit().

865  : int
866  {
867  return $this->http->wrapper()->query()->retrieve(
868  'page',
869  $this->refinery->byTrying([
870  $this->refinery->kindlyTo()->int(),
871  $this->refinery->always(0)
872  ])
873  );
874  }
static http()
Fetches the global http state from ILIAS.
+ Here is the call graph for this function:
+ Here is the caller graph for this function:

◆ getRequestedThreadSortation()

ilObjForumGUI::getRequestedThreadSortation ( )
private

Definition at line 854 of file class.ilObjForumGUI.php.

References ILIAS\FileDelivery\http(), and ILIAS\Repository\refinery().

Referenced by initializeThreadSortation().

854  : ?int
855  {
856  return $this->http->wrapper()->query()->retrieve(
857  'thread_sortation',
858  $this->refinery->byTrying([
859  $this->refinery->kindlyTo()->int(),
860  $this->refinery->always(null)
861  ])
862  );
863  }
static http()
Fetches the global http state from ILIAS.
+ Here is the call graph for this function:
+ Here is the caller graph for this function:

◆ getResetLimitedViewInfo()

ilObjForumGUI::getResetLimitedViewInfo ( )
private

Definition at line 5984 of file class.ilObjForumGUI.php.

References ILIAS\Repository\ctrl(), ILIAS\UI\examples\MessageBox\Info\info(), and ILIAS\Repository\lng().

Referenced by viewThreadObject().

5984  : string
5985  {
5986  $this->ctrl->setParameter($this, 'thr_pk', $this->objCurrentTopic->getId());
5987 
5988  $buttons = [
5989  $this->uiFactory->button()->standard(
5990  $this->lng->txt('reset_limited_view_button'),
5991  $this->ctrl->getLinkTarget($this, 'resetLimitedView')
5992  )
5993  ];
5994 
5995  return $this->uiRenderer->render(
5996  $this->uiFactory
5997  ->messageBox()
5998  ->info($this->lng->txt('reset_limited_view_info'))
5999  ->withButtons($buttons)
6000  );
6001  }
info()
description: > Example for rendering a info message box.
Definition: info.php:18
+ Here is the call graph for this function:
+ Here is the caller graph for this function:

◆ getSafePostCommands()

◆ getSortationViewControl()

ilObjForumGUI::getSortationViewControl ( )
private

Definition at line 897 of file class.ilObjForumGUI.php.

References $url, ILIAS\Repository\ctrl(), getRequestedThreadOffset(), and ILIAS\Repository\lng().

Referenced by getContent().

897  : \ILIAS\UI\Component\ViewControl\Sortation
898  {
899  $offset = $this->getRequestedThreadOffset();
900  if ($offset > 0) {
901  $this->ctrl->setParameter($this, 'page', $offset);
902  }
903 
904  $this->ctrl->setParameter($this, 'thr_pk', $this->objCurrentTopic->getId());
905  $this->ctrl->setParameter($this, 'pos_pk', $this->objCurrentPost->getId());
906  $base_url = $this->ctrl->getLinkTarget($this, 'showThreads');
907 
908  $translationKeys = [];
909  foreach (ThreadSortation::cases() as $sortation) {
910  $this->ctrl->setParameter($this, 'thread_sortation', $sortation->value);
911  $url = $this->ctrl->getLinkTarget($this, 'showThreads');
912 
913  $translationKeys[$url] = $this->lng->txt($sortation->languageId());
914  }
915  $this->ctrl->clearParameters($this);
916  return $this->factory->viewControl()->sortation(
917  $translationKeys,
918  current(array_keys($translationKeys))
919  )
920  ->withTargetURL($base_url, 'thread_sortation');
921  }
$url
Definition: shib_logout.php:63
+ Here is the call graph for this function:
+ Here is the caller graph for this function:

◆ getStickyActionForThread()

ilObjForumGUI::getStickyActionForThread ( ilForumTopic  $forum_topic,
int  $ref_id 
)
private

Definition at line 1118 of file class.ilObjForumGUI.php.

References ilForumTopic\getId(), getLinkActionForThread(), ilForumTopic\isSticky(), and ILIAS\Repository\lng().

Referenced by getActionsForThreadOverview().

1118  : \ILIAS\UI\Component\Link\Link
1119  {
1120  return $this->getLinkActionForThread(
1121  $ref_id,
1122  $this->lng->txt($forum_topic->isSticky() ? 'make_topics_non_sticky' : 'make_topics_sticky'),
1123  $forum_topic->isSticky() ? 'make_topics_non_sticky' : 'makesticky',
1124  $forum_topic->getId()
1125  );
1126  }
getLinkActionForThread(int $ref_id, string $title, string $cmd, int $thread_id=null)
+ Here is the call graph for this function:
+ Here is the caller graph for this function:

◆ getTableCommands()

ilObjForumGUI::getTableCommands ( )
private
Returns
string[]

Definition at line 583 of file class.ilObjForumGUI.php.

References ILIAS\FileDelivery\http(), and ILIAS\Repository\refinery().

Referenced by getSafePostCommands().

583  : array
584  {
585  $tableCommands = [];
586  if ($this->http->wrapper()->post()->has('selected_cmd')) {
587  $tableCommands[] = $this->http->wrapper()->post()->retrieve(
588  'selected_cmd',
589  $this->refinery->kindlyTo()->string()
590  );
591  }
592  if ($this->http->wrapper()->post()->has('selected_cmd2')) {
593  $tableCommands[] = $this->http->wrapper()->post()->retrieve(
594  'selected_cmd2',
595  $this->refinery->kindlyTo()->string()
596  );
597  }
598 
599  return $tableCommands;
600  }
static http()
Fetches the global http state from ILIAS.
+ Here is the call graph for this function:
+ Here is the caller graph for this function:

◆ getTabs()

ilObjForumGUI::getTabs ( )
protected

Definition at line 1625 of file class.ilObjForumGUI.php.

References ILIAS\Repository\access(), ilLearningProgressAccess\checkAccess(), ILIAS\Repository\ctrl(), ILIAS\FileDelivery\http(), ILIAS\Repository\lng(), ILIAS\Repository\object(), ILIAS\Repository\refinery(), and ILIAS\Repository\settings().

1625  : void
1626  {
1627  if ($this->in_page_editor_style_context) {
1628  return;
1629  }
1630 
1631  $this->ilHelp->setScreenIdComponent('frm');
1632 
1633  $this->ctrl->setParameter($this, 'ref_id', $this->ref_id);
1634 
1635  $active = [
1636  '',
1637  'showThreads',
1638  'view',
1639  'markAllRead',
1640  'enableForumNotification',
1641  'disableForumNotification',
1642  'moveThreads',
1643  'performMoveThreads',
1644  'cancelMoveThreads',
1645  'performThreadsAction',
1646  'createThread',
1647  'addThread',
1648  'showUser',
1649  'confirmDeleteThreads',
1650  'merge',
1651  'mergeThreads',
1652  'performMergeThreads'
1653  ];
1654 
1655  $force_active = false;
1656  if (in_array($this->ctrl->getCmd(), $active, true)) {
1657  $force_active = true;
1658  }
1659 
1660  if ($this->access->checkAccess(
1661  'read',
1662  '',
1663  $this->ref_id
1664  )) {
1665  $this->tabs_gui->addTarget(
1666  self::UI_TAB_ID_THREADS,
1667  $this->ctrl->getLinkTarget($this, 'showThreads'),
1668  $this->ctrl->getCmd(),
1669  static::class,
1670  '',
1671  $force_active
1672  );
1673  }
1674 
1675  if ($this->access->checkAccess('visible', '', $this->ref_id) || $this->access->checkAccess(
1676  'read',
1677  '',
1678  $this->ref_id
1679  )) {
1680  $cmdClass = $this->http->wrapper()->query()->retrieve(
1681  'cmdClass',
1682  $this->refinery->byTrying([$this->refinery->kindlyTo()->string(), $this->refinery->always('')])
1683  );
1684 
1685  $force_active = $this->ctrl->getNextClass() === 'ilinfoscreengui' || strtolower($cmdClass) === 'ilnotegui';
1686  $this->tabs_gui->addTarget(
1687  self::UI_TAB_ID_INFO,
1688  $this->ctrl->getLinkTargetByClass([self::class, ilInfoScreenGUI::class], 'showSummary'),
1689  ['showSummary', 'infoScreen'],
1690  '',
1691  '',
1692  $force_active
1693  );
1694  }
1695 
1696  if ($this->access->checkAccess('write', '', $this->ref_id)) {
1697  $force_active = $this->ctrl->getCmd() === 'edit';
1698  $this->tabs_gui->addTarget(
1699  self::UI_TAB_ID_SETTINGS,
1700  $this->ctrl->getLinkTarget($this, 'edit'),
1701  'edit',
1702  $this::class,
1703  '',
1704  $force_active
1705  );
1706  }
1707 
1708  if ($this->access->checkAccess('write', '', $this->ref_id)) {
1709  $this->tabs_gui->addTarget(
1710  self::UI_TAB_ID_MODERATORS,
1711  $this->ctrl->getLinkTargetByClass(ilForumModeratorsGUI::class, 'showModerators'),
1712  'showModerators',
1713  static::class
1714  );
1715  }
1716 
1717  if (ilLearningProgressAccess::checkAccess($this->object->getRefId())) {
1718  $this->tabs_gui->addTab(
1719  'learning_progress',
1720  $this->lng->txt('learning_progress'),
1721  $this->ctrl->getLinkTargetByClass(ilLearningProgressGUI::class)
1722  );
1723  }
1724 
1725  if ($this->settings->get('enable_fora_statistics', '0')) {
1726  $hasStatisticsAccess = $this->access->checkAccess('write', '', $this->ref_id);
1727  if (!$hasStatisticsAccess) {
1728  $hasStatisticsAccess = (
1729  $this->objProperties->isStatisticEnabled() &&
1730  $this->access->checkAccess('read', '', $this->ref_id)
1731  );
1732  }
1733 
1734  if ($hasStatisticsAccess) {
1735  $force_active = $this->ctrl->getCmd() === 'showStatistics';
1736  $this->tabs_gui->addTarget(
1737  self::UI_TAB_ID_STATS,
1738  $this->ctrl->getLinkTarget($this, 'showStatistics'),
1739  'showStatistics',
1740  static::class,
1741  '',
1742  $force_active
1743  );
1744  }
1745  }
1746 
1747  if ($this->access->checkAccess('write', '', $this->object->getRefId())) {
1748  $this->tabs_gui->addTarget(
1749  self::UI_TAB_ID_EXPORT,
1750  $this->ctrl->getLinkTargetByClass(ilExportGUI::class, ''),
1751  '',
1752  'ilexportgui'
1753  );
1754  }
1755 
1756  if ($this->access->checkAccess('edit_permission', '', $this->ref_id)) {
1757  $this->tabs_gui->addTarget(
1758  self::UI_TAB_ID_PERMISSIONS,
1759  $this->ctrl->getLinkTargetByClass([static::class, ilPermissionGUI::class], 'perm'),
1760  ['perm', 'info', 'owner'],
1761  'ilpermissiongui'
1762  );
1763  }
1764  }
static checkAccess(int $a_ref_id, bool $a_allow_only_read=true)
check access to learning progress
static http()
Fetches the global http state from ILIAS.
This file is part of ILIAS, a powerful learning management system published by ILIAS open source e-Le...
+ Here is the call graph for this function:

◆ getThreadProperties()

ilObjForumGUI::getThreadProperties ( ilForumTopic  $forum_topic)
private
Returns
array <string, string>

Definition at line 949 of file class.ilObjForumGUI.php.

References ILIAS\Repository\ctrl(), ilForumTopic\getDisplayUserId(), ilForumTopic\getId(), ilForumTopic\getImportName(), ilForumTopic\getLastPost(), ilForumTopic\getNumPosts(), ilForumTopic\getNumUnreadPosts(), ilForumTopic\getThrAuthorId(), ilForumTopic\getUserAlias(), ilForumTopic\getVisits(), ilForumTopic\isSticky(), ILIAS\Repository\lng(), ILIAS\Repository\object(), and ILIAS\Repository\user().

Referenced by getContent().

949  : array
950  {
951  $this->ctrl->setParameter($this, 'thr_pk', $forum_topic->getId());
952  $unread_counter = $forum_topic->getNumUnreadPosts();
953  $is_top_thread = $forum_topic->isSticky();
954 
955  if ($unread_counter === 0) {
956  $unread = '';
957  } else {
958  $unread = ' (' . $unread_counter . ' ' . $this->lng->txt('unread') . ')';
959  }
960 
961  $authorinfo = new ilForumAuthorInformation(
962  $forum_topic->getThrAuthorId(),
963  $forum_topic->getDisplayUserId(),
964  (string) $forum_topic->getUserAlias(),
965  (string) $forum_topic->getImportName()
966  );
967 
968  $properties = [
969  $this->lng->txt('forums_created_by') => $authorinfo->getAuthorName(),
970  $this->lng->txt('forums_articles') => $forum_topic->getNumPosts() . $unread,
971  $this->lng->txt('forums_last_post') => $this->object->Forum->convertDate($forum_topic->getLastPost()->getCreateDate()),
972  $this->lng->txt('visits') => $forum_topic->getVisits(),
973  ];
974 
975  if ($is_top_thread === true) {
976  $is_top_thread = [$this->lng->txt('relevance') => $this->lng->txt('sticky')];
977  $properties = array_merge($properties, $is_top_thread);
978  }
979 
980  $rating_property = [];
981  if ($this->objProperties->isIsThreadRatingEnabled()) {
982  $rating = new ilRatingGUI();
983  $rating->setObject(
984  $this->object->getId(),
985  $this->object->getType(),
986  $forum_topic->getId(),
987  'thread'
988  );
989  $rating->setUserId($this->user->getId());
990  $rating_property = [$this->lng->txt('frm_rating') => $rating->getHTML()];
991  }
992  $this->ctrl->setParameter($this, 'thr_pk', null);
993 
994  return array_merge($properties, $rating_property);
995  }
This file is part of ILIAS, a powerful learning management system published by ILIAS open source e-Le...
+ Here is the call graph for this function:
+ Here is the caller graph for this function:

◆ getUnsafeGetCommands()

ilObjForumGUI::getUnsafeGetCommands ( )

This method must return a list of unsafe GET commands.

Unsafe get commands returned by this method will now be CSRF protected, which means an ilCtrlToken is appended each time a link-target is generated to the class implementing this interface with a command from that list.

Tokens will be validated in

See also
ilCtrlInterface::getCmd(), whereas the fallback command will be used if the CSRF validation fails.
Returns
string[]

Implements ilCtrlSecurityInterface.

Definition at line 260 of file class.ilObjForumGUI.php.

260  : array
261  {
262  return [
263  'enableForumNotification',
264  'disableForumNotification',
265  'toggleThreadNotification',
266  'confirmDeleteThreadDrafts'
267  ];
268  }

◆ handleCensorship()

ilObjForumGUI::handleCensorship ( bool  $wasRevoked = false)
private

Definition at line 2126 of file class.ilObjForumGUI.php.

References ensureThreadBelongsToForum(), getForumObjects(), handleFormInput(), ILIAS\FileDelivery\http(), ILIAS\Repository\lng(), ILIAS\Repository\object(), ilForum\postCensorship(), ILIAS\Repository\refinery(), and viewThreadObject().

Referenced by addCensorshipObject(), and revokeCensorshipObject().

2126  : void
2127  {
2128  $message = '';
2129  if ($this->is_moderator && !$this->objCurrentTopic->isClosed()) {
2130  if ($this->http->wrapper()->post()->has('formData')) {
2131  $formData = $this->http->wrapper()->post()->retrieve(
2132  'formData',
2133  $this->refinery->kindlyTo()->listOf($this->refinery->kindlyTo()->string())
2134  );
2135  $message = $this->handleFormInput($formData['cens_message']);
2136  }
2137 
2138  if ($message === '' && $this->http->wrapper()->post()->has('cens_message')) {
2139  $cens_message = $this->http->wrapper()->post()->retrieve(
2140  'cens_message',
2141  $this->refinery->kindlyTo()->string()
2142  );
2143  $message = $this->handleFormInput($cens_message);
2144  }
2145  $this->ensureThreadBelongsToForum($this->object->getId(), $this->objCurrentPost->getThread());
2146 
2147  $oForumObjects = $this->getForumObjects();
2148  $frm = $oForumObjects['frm'];
2149 
2150  if ($wasRevoked) {
2151  $frm->postCensorship($this->object, $message, $this->objCurrentPost->getId());
2152  $this->tpl->setOnScreenMessage('success', $this->lng->txt('frm_censorship_revoked'));
2153  } else {
2154  $frm->postCensorship($this->object, $message, $this->objCurrentPost->getId(), 1);
2155  $this->tpl->setOnScreenMessage('success', $this->lng->txt('frm_censorship_applied'));
2156  }
2157 
2158  $this->viewThreadObject();
2159  return;
2160  }
2161 
2162  $this->error->raiseError($this->lng->txt('permission_denied'), $this->error->MESSAGE);
2163  }
static http()
Fetches the global http state from ILIAS.
handleFormInput(string $a_text, bool $a_stripslashes=true)
ensureThreadBelongsToForum(int $objId, ilForumTopic $thread)
+ Here is the call graph for this function:
+ Here is the caller graph for this function:

◆ handleFormInput()

ilObjForumGUI::handleFormInput ( string  $a_text,
bool  $a_stripslashes = true 
)

Definition at line 4398 of file class.ilObjForumGUI.php.

References ilUtil\stripSlashes().

Referenced by autosaveDraftAsyncObject(), autosaveThreadDraftAsyncObject(), createEmptyThread(), createThread(), handleCensorship(), publishDraftObject(), saveAsDraftObject(), savePostObject(), saveThreadAsDraftObject(), updateDraftObject(), and updateThreadDraftObject().

4398  : string
4399  {
4400  $a_text = str_replace(['<', '>'], ['&lt;', '&gt;'], $a_text);
4401  if ($a_stripslashes) {
4402  $a_text = ilUtil::stripSlashes($a_text);
4403  }
4404 
4405  return $a_text;
4406  }
static stripSlashes(string $a_str, bool $a_strip_html=true, string $a_allow="")
+ Here is the call graph for this function:
+ Here is the caller graph for this function:

◆ hasDraftAccess()

ilObjForumGUI::hasDraftAccess ( int|ilForumPostDraft  $draft)
private

Definition at line 5771 of file class.ilObjForumGUI.php.

References ILIAS\Repository\access(), ilForumPostDraft\getDraftId(), ilForumPostDraft\getPostAuthorId(), ilForumPostDraft\newInstanceByDraftId(), ILIAS\Repository\object(), and ILIAS\Repository\user().

Referenced by cancelDraftObject(), cancelPostObject(), checkDraftAccess(), and savePostObject().

5771  : bool
5772  {
5773  $draft = is_int($draft) ? ilForumPostDraft::newInstanceByDraftId($draft) : $draft;
5774  return (
5775  $draft->getDraftId() &&
5776  !$this->user->isAnonymous() &&
5777  $this->access->checkAccess('add_reply', '', $this->object->getRefId()) &&
5778  $this->user->getId() === $draft->getPostAuthorId()
5779  );
5780  }
static newInstanceByDraftId(int $draft_id)
+ Here is the call graph for this function:
+ Here is the caller graph for this function:

◆ hideToolbar()

ilObjForumGUI::hideToolbar (   $a_flag = null)
private

Definition at line 3073 of file class.ilObjForumGUI.php.

References $hideToolbar.

Referenced by getContent(), moveThreadsObject(), and performDeleteThreadsObject().

3074  {
3075  if ($a_flag === null) {
3076  return $this->hideToolbar;
3077  }
3078 
3079  $this->hideToolbar = $a_flag;
3080  return $this;
3081  }
hideToolbar($a_flag=null)
+ Here is the caller graph for this function:

◆ infoScreen()

ilObjForumGUI::infoScreen ( )
protected

Definition at line 4415 of file class.ilObjForumGUI.php.

References ILIAS\Repository\access(), ILIAS\Repository\ctrl(), and ILIAS\Repository\lng().

Referenced by getSafePostCommands(), and infoScreenObject().

4415  : void
4416  {
4417  if (
4418  !$this->access->checkAccess('visible', '', $this->object->getRefId()) &&
4419  !$this->access->checkAccess('read', '', $this->object->getRefId())
4420  ) {
4421  $this->error->raiseError($this->lng->txt('msg_no_perm_read'), $this->error->MESSAGE);
4422  }
4423 
4424  if (strtolower($this->ctrl->getCmd() ?? '') === 'infoscreen') {
4425  $this->ctrl->redirectByClass(ilInfoScreenGUI::class, 'showSummary');
4426  }
4427 
4428  $info = new ilInfoScreenGUI($this);
4429  $info->enablePrivateNotes();
4430  $this->ctrl->forwardCommand($info);
4431  }
+ Here is the call graph for this function:
+ Here is the caller graph for this function:

◆ infoScreenObject()

ilObjForumGUI::infoScreenObject ( )

Definition at line 602 of file class.ilObjForumGUI.php.

References infoScreen().

602  : void
603  {
604  $this->infoScreen();
605  }
+ Here is the call graph for this function:

◆ initEditCustomForm()

ilObjForumGUI::initEditCustomForm ( ilPropertyFormGUI  $a_form)
protected

Definition at line 607 of file class.ilObjForumGUI.php.

607  : void
608  {
609  $this->forum_settings_gui = new ilForumSettingsGUI($this, $this->object);
610  $this->forum_settings_gui->getCustomForm($a_form);
611  }
Class ilForumSettingsGUI.

◆ initHeaderAction()

ilObjForumGUI::initHeaderAction ( ?string  $sub_type = null,
?int  $sub_id = null 
)
protected

Definition at line 4467 of file class.ilObjForumGUI.php.

References ilObjectGUI\$id, ILIAS\Repository\access(), ILIAS\Repository\button(), ilForumNotificationEvents\CENSORED, ILIAS\Repository\ctrl(), eventsFormBuilder(), ilForum\getForumId(), ilUtil\getImagePath(), ilForum\isForumNotificationEnabled(), isUserAllowedToDeactivateNotification(), ILIAS\Repository\lng(), ILIAS\Repository\object(), ilForumNotificationEvents\POST_DELETED, ilForum\setForumId(), ilForum\setForumRefId(), ILIAS\Repository\settings(), ilForumNotification\setUserId(), ilForumNotificationEvents\THREAD_DELETED, ilForumNotificationEvents\UNCENSORED, ilForumNotificationEvents\UPDATED, ILIAS\Repository\user(), and ILIAS\UI\Implementation\Component\withOnLoadCode().

4467  : ?ilObjectListGUI
4468  {
4469  $lg = parent::initHeaderAction();
4470 
4471  if (!($lg instanceof ilObjForumListGUI) || !((bool) $this->settings->get('forum_notification', '0'))) {
4472  return $lg;
4473  }
4474 
4475  if ($this->user->isAnonymous() || !$this->access->checkAccess('read', '', $this->object->getRefId())) {
4476  return $lg;
4477  }
4478 
4479  $frm = $this->object->Forum;
4480  $frm->setForumId($this->object->getId());
4481  $frm->setForumRefId($this->object->getRefId());
4482  $frm->setMDB2Wherecondition('top_frm_fk = %s ', ['integer'], [$frm->getForumId()]);
4483 
4484  $are_notifications_enabled = $frm->isForumNotificationEnabled($this->user->getId());
4485  $has_membership_enabled_parent_container = $this->object->isParentMembershipEnabledContainer();
4486  $user_may_disable_notifcations = (
4488  !$has_membership_enabled_parent_container
4489  );
4490 
4491  if ($this->objCurrentTopic->getId() > 0) {
4492  $this->ctrl->setParameter($this, 'thr_pk', $this->objCurrentTopic->getId());
4493  }
4494 
4495  if (!$this->user->isAnonymous()) {
4496  if ($has_membership_enabled_parent_container) {
4497  if ($are_notifications_enabled && $user_may_disable_notifcations) {
4498  $lg->addCustomCommand(
4499  $this->ctrl->getLinkTarget($this, 'disableForumNotification'),
4500  'forums_disable_forum_notification'
4501  );
4502  } elseif (!$are_notifications_enabled) {
4503  $lg->addCustomCommand(
4504  $this->ctrl->getLinkTarget($this, 'enableForumNotification'),
4505  'forums_enable_forum_notification'
4506  );
4507  }
4508  } elseif ($are_notifications_enabled) {
4509  $lg->addCustomCommand(
4510  $this->ctrl->getLinkTarget($this, 'disableForumNotification'),
4511  'forums_disable_forum_notification'
4512  );
4513  } else {
4514  $lg->addCustomCommand(
4515  $this->ctrl->getLinkTarget($this, 'enableForumNotification'),
4516  'forums_enable_forum_notification'
4517  );
4518  }
4519  }
4520 
4521  if ($are_notifications_enabled && $user_may_disable_notifcations && !$this->user->isAnonymous()) {
4522  $frm_noti = new ilForumNotification($this->object->getRefId());
4523  $frm_noti->setUserId($this->user->getId());
4524  $interested_events = $frm_noti->readInterestedEvents();
4525 
4526  $events_form_builder = $this->eventsFormBuilder([
4527  'hidden_value' => '',
4528  'notify_modified' => (bool) ($interested_events & ilForumNotificationEvents::UPDATED),
4529  'notify_censored' => (bool) ($interested_events & ilForumNotificationEvents::CENSORED),
4530  'notify_uncensored' => (bool) ($interested_events & ilForumNotificationEvents::UNCENSORED),
4531  'notify_post_deleted' => (bool) ($interested_events & ilForumNotificationEvents::POST_DELETED),
4532  'notify_thread_deleted' => (bool) ($interested_events & ilForumNotificationEvents::THREAD_DELETED),
4533  ]);
4534 
4535  $notificationsModal = $this->uiFactory->modal()->roundtrip(
4536  $this->lng->txt('notification_settings'),
4537  [$events_form_builder->build()]
4538  )->withActionButtons([
4539  $this->uiFactory
4540  ->button()
4541  ->primary($this->lng->txt('save'), '#')
4542  ->withOnLoadCode(function (string $id): string {
4543  return "
4544  (function () {
4545  const button = document.getElementById('$id');
4546  if (!button) return;
4547 
4548  const modalDialog = button.closest('.modal-dialog');
4549  if (!modalDialog) return;
4550 
4551  const form = modalDialog.querySelector('.modal-body form');
4552  if (!form) return;
4553 
4554  form.classList.add('ilForumNotificationSettingsForm');
4555  button.addEventListener('click', (event) => {
4556  event.preventDefault();
4557  if (form) {
4558  form.submit();
4559  }
4560  }, true);
4561  }());
4562  ";
4563  })
4564  ]);
4565 
4566  $showNotificationSettingsBtn = $this->uiFactory->button()
4567  ->shy($this->lng->txt('notification_settings'), '#')
4568  ->withOnClick(
4569  $notificationsModal->getShowSignal()
4570  );
4571 
4572  $lg->addCustomCommandButton($showNotificationSettingsBtn, $notificationsModal);
4573  }
4574 
4575  $are_thread_notifications_enabled = false;
4576  if (!$this->user->isAnonymous() && $this->objCurrentTopic->getId() > 0) {
4577  $are_thread_notifications_enabled = $this->objCurrentTopic->isNotificationEnabled($this->user->getId());
4578  if ($are_thread_notifications_enabled) {
4579  $lg->addCustomCommand(
4580  $this->ctrl->getLinkTarget($this, 'toggleThreadNotification'),
4581  'forums_disable_notification'
4582  );
4583  } else {
4584  $lg->addCustomCommand(
4585  $this->ctrl->getLinkTarget($this, 'toggleThreadNotification'),
4586  'forums_enable_notification'
4587  );
4588  }
4589  }
4590  $this->ctrl->setParameter($this, 'thr_pk', '');
4591 
4592  if (!$this->user->isAnonymous()) {
4593  if ($are_notifications_enabled || $are_thread_notifications_enabled) {
4594  $lg->addHeaderIcon(
4595  'not_icon',
4596  ilUtil::getImagePath('object/notification_on.svg'),
4597  $this->lng->txt('frm_notification_activated')
4598  );
4599  } else {
4600  $lg->addHeaderIcon(
4601  'not_icon',
4602  ilUtil::getImagePath('object/notification_off.svg'),
4603  $this->lng->txt('frm_notification_deactivated')
4604  );
4605  }
4606  }
4607 
4608  return $lg;
4609  }
button(string $caption, string $cmd)
Class ilObjForumListGUI.
Class ilForumNotification.
static getImagePath(string $image_name, string $module_path="", string $mode="output", bool $offline=false)
get image path (for images located in a template directory)
eventsFormBuilder(?array $predefined_values=null)
+ Here is the call graph for this function:

◆ initializeThreadOffsetAndLimit()

ilObjForumGUI::initializeThreadOffsetAndLimit ( ilForumThreadObjectTableGUI  $tbl)
private

Definition at line 876 of file class.ilObjForumGUI.php.

References getRequestedThreadOffset(), ilForumProperties\PAGE_SIZE_THREAD_OVERVIEW, ilTable2GUI\setLimit(), and ilTableGUI\setOffset().

Referenced by getContent().

876  : void
877  {
879  $offset = $this->getRequestedThreadOffset() * $limit;
880 
881  $tbl->setOffset($offset);
882  $tbl->setLimit($limit);
883  }
setOffset(int $a_offset)
set dataset offset
setLimit(int $a_limit=0, int $a_default_limit=0)
+ Here is the call graph for this function:
+ Here is the caller graph for this function:

◆ initializeThreadSortation()

ilObjForumGUI::initializeThreadSortation ( ilForumThreadObjectTableGUI  $tbl)
private

Definition at line 885 of file class.ilObjForumGUI.php.

References getRequestedThreadSortation(), ilTableGUI\setOrderDirection(), and ilTable2GUI\setOrderField().

Referenced by getContent().

885  : void
886  {
887  $sortation = ThreadSortation::tryFrom(
888  $this->getRequestedThreadSortation() ?? ThreadSortation::DEFAULT_SORTATION->value
889  );
890  if ($sortation === null) {
891  $sortation = ThreadSortation::DEFAULT_SORTATION;
892  }
893  $tbl->setOrderDirection($sortation->direction());
894  $tbl->setOrderField($sortation->field());
895  }
setOrderDirection(string $a_order_direction)
setOrderField(string $a_order_field)
+ Here is the call graph for this function:
+ Here is the caller graph for this function:

◆ initReplyEditForm()

ilObjForumGUI::initReplyEditForm ( )
private

Definition at line 2362 of file class.ilObjForumGUI.php.

References ilObjAdvancedEditing\_setRichTextEditorUserState(), ilCheckboxGroupInputGUI\addOption(), ILIAS\Repository\ctrl(), decorateWithAutosave(), ilFileDataForumDrafts\getFilesOfPost(), getForumObjects(), ilHtmlPurifierFactory\getInstanceByType(), getOrderByParam(), ILIAS\FileDelivery\http(), ilForumPostDraft\isAutoSavePostDraftAllowed(), ilForumPostDraft\isSavePostDraftAllowed(), ilForum\isThreadNotificationEnabled(), isTopLevelReplyCommand(), isWritingWithPseudonymAllowed(), ILIAS\Repository\lng(), ilForumPostDraft\lookupAutosaveInterval(), ILIAS\Repository\rbac(), ILIAS\Repository\refinery(), retrieveDraftId(), ilFileWizardInputGUI\setFilenames(), ilFormPropertyGUI\setRequired(), and ILIAS\Repository\user().

Referenced by getReplyEditForm().

2362  : void
2363  {
2364  $isReply = in_array($this->requestAction, ['showreply', 'ready_showreply']);
2365  $isDraft = in_array($this->requestAction, ['publishDraft', 'editdraft']);
2366 
2367  $draft_id = $this->retrieveDraftId();
2368 
2369  // init objects
2370  $oForumObjects = $this->getForumObjects();
2371  $frm = $oForumObjects['frm'];
2372  $oFDForum = $oForumObjects['file_obj'];
2373 
2374  $this->replyEditForm = new ilPropertyFormGUI();
2375  $this->replyEditForm->setId('id_showreply');
2376  $this->replyEditForm->setTableWidth('100%');
2377  $cancel_cmd = 'cancelPost';
2378  if (in_array($this->requestAction, ['showreply', 'ready_showreply'])) {
2379  $this->ctrl->setParameter($this, 'action', 'ready_showreply');
2380  } elseif (in_array($this->requestAction, ['showdraft', 'editdraft'])) {
2381  $this->ctrl->setParameter($this, 'action', $this->requestAction);
2382  $this->ctrl->setParameter($this, 'draft_id', $draft_id);
2383  } else {
2384  $this->ctrl->setParameter($this, 'action', 'ready_showedit');
2385  }
2386 
2387  $this->ctrl->setParameter($this, 'page', (int) ($this->httpRequest->getQueryParams()['page'] ?? 0));
2388  $this->ctrl->setParameter(
2389  $this,
2390  'orderby',
2391  $this->getOrderByParam()
2392  );
2393  $this->ctrl->setParameter($this, 'pos_pk', $this->objCurrentPost->getId());
2394  $this->ctrl->setParameter($this, 'thr_pk', $this->objCurrentPost->getThreadId());
2395  if ($this->isTopLevelReplyCommand()) {
2396  $this->replyEditForm->setFormAction(
2397  $this->ctrl->getFormAction($this, 'saveTopLevelPost', 'frm_page_bottom')
2398  );
2399  } elseif (in_array($this->requestAction, ['publishDraft', 'editdraft'])) {
2400  $this->replyEditForm->setFormAction(
2401  $this->ctrl->getFormAction($this, 'publishDraft', (string) $this->objCurrentPost->getId())
2402  );
2403  } else {
2404  $this->replyEditForm->setFormAction(
2405  $this->ctrl->getFormAction($this, 'savePost', (string) $this->objCurrentPost->getId())
2406  );
2407  }
2408  $this->ctrl->clearParameters($this);
2409 
2410  if ($isReply) {
2411  $this->replyEditForm->setTitle($this->lng->txt('forums_your_reply'));
2412  } elseif ($isDraft) {
2413  $this->replyEditForm->setTitle($this->lng->txt('forums_edit_draft'));
2414  } else {
2415  $this->replyEditForm->setTitle($this->lng->txt('forums_edit_post'));
2416  }
2417 
2418  if (
2419  $this->isWritingWithPseudonymAllowed() &&
2420  in_array($this->requestAction, ['showreply', 'ready_showreply', 'editdraft'])
2421  ) {
2422  $oAnonymousNameGUI = new ilTextInputGUI($this->lng->txt('forums_your_name'), 'alias');
2423  $oAnonymousNameGUI->setMaxLength(64);
2424  $oAnonymousNameGUI->setInfo(sprintf($this->lng->txt('forums_use_alias'), $this->lng->txt('forums_anonymous')));
2425 
2426  $this->replyEditForm->addItem($oAnonymousNameGUI);
2427  }
2428 
2429  $oSubjectGUI = new ilTextInputGUI($this->lng->txt('forums_subject'), 'subject');
2430  $oSubjectGUI->setMaxLength(255);
2431  $oSubjectGUI->setRequired(true);
2432 
2433  if ($this->objProperties->getSubjectSetting() === 'empty_subject') {
2434  $oSubjectGUI->setInfo($this->lng->txt('enter_new_subject'));
2435  }
2436 
2437  $this->replyEditForm->addItem($oSubjectGUI);
2438 
2439  $oPostGUI = new ilTextAreaInputGUI(
2440  $isReply ? $this->lng->txt('forums_your_reply') : $this->lng->txt('forums_edit_post'),
2441  'message'
2442  );
2443  $oPostGUI->setRequired(true);
2444  $oPostGUI->setRows(15);
2445  $oPostGUI->setUseRte(true);
2446 
2447  $quotingAllowed = (
2448  !$this->isTopLevelReplyCommand() && (
2449  ($isReply && $this->objCurrentPost->getDepth() >= 2) ||
2450  (!$isDraft && !$isReply && $this->objCurrentPost->getDepth() > 2) ||
2451  ($isDraft && $this->objCurrentPost->getDepth() >= 2)
2452  )
2453  );
2454 
2455  $oPostGUI->removePlugin('advlink');
2456  $oPostGUI->setRTERootBlockElement('');
2457  $oPostGUI->usePurifier(true);
2458  $oPostGUI->disableButtons([
2459  'charmap',
2460  'undo',
2461  'redo',
2462  'alignleft',
2463  'aligncenter',
2464  'alignright',
2465  'alignjustify',
2466  'anchor',
2467  'fullscreen',
2468  'cut',
2469  'copy',
2470  'paste',
2471  'pastetext',
2472  'formatselect'
2473  ]);
2474 
2475  if (in_array($this->requestAction, ['showreply', 'ready_showreply', 'showdraft', 'editdraft'])) {
2476  $oPostGUI->setRTESupport(
2477  $this->user->getId(),
2478  'frm~',
2479  'frm_post',
2480  'tpl.tinymce_frm_post.js',
2481  false,
2482  '5.6.0'
2483  );
2484  } else {
2485  $oPostGUI->setRTESupport(
2486  $this->objCurrentPost->getId(),
2487  'frm',
2488  'frm_post',
2489  'tpl.tinymce_frm_post.js',
2490  false,
2491  '5.6.0'
2492  );
2493  }
2494 
2495  $oPostGUI->setPurifier(ilHtmlPurifierFactory::getInstanceByType('frm_post'));
2496 
2497  $this->replyEditForm->addItem($oPostGUI);
2498 
2499  $umail = new ilMail($this->user->getId());
2500  if (!$this->user->isAnonymous() &&
2501  !$this->objProperties->isAnonymized() &&
2502  $this->rbac->system()->checkAccess('internal_mail', $umail->getMailObjectReferenceId()) &&
2503  !$frm->isThreadNotificationEnabled($this->user->getId(), $this->objCurrentPost->getThreadId())) {
2504  $oNotificationGUI = new ilCheckboxInputGUI($this->lng->txt('forum_direct_notification'), 'notify');
2505  $oNotificationGUI->setInfo($this->lng->txt('forum_notify_me'));
2506  $this->replyEditForm->addItem($oNotificationGUI);
2507  }
2508 
2509  if ($this->objProperties->isFileUploadAllowed()) {
2510  $oFileUploadGUI = new ilFileWizardInputGUI($this->lng->txt('forums_attachments_add'), 'userfile');
2511  $oFileUploadGUI->setFilenames([0 => '']);
2512  $this->replyEditForm->addItem($oFileUploadGUI);
2513  }
2514 
2515  $attachments_of_node = $oFDForum->getFilesOfPost();
2516  if (count($attachments_of_node) && in_array($this->requestAction, ['showedit', 'ready_showedit'])) {
2517  $oExistingAttachmentsGUI = new ilCheckboxGroupInputGUI($this->lng->txt('forums_delete_file'), 'del_file');
2518  foreach ($oFDForum->getFilesOfPost() as $file) {
2519  $oExistingAttachmentsGUI->addOption(new ilCheckboxOption($file['name'], $file['md5']));
2520  }
2521  $this->replyEditForm->addItem($oExistingAttachmentsGUI);
2522  }
2523 
2525  if (in_array($this->requestAction, ['showdraft', 'editdraft'])) {
2526  $draftInfoGUI = new ilNonEditableValueGUI('', 'autosave_info', true);
2527  $draftInfoGUI->setValue(sprintf(
2528  $this->lng->txt('autosave_draft_info'),
2530  ));
2531  $this->replyEditForm->addItem($draftInfoGUI);
2532  } elseif (!in_array($this->requestAction, ['showedit', 'ready_showedit'])) {
2533  $draftInfoGUI = new ilNonEditableValueGUI('', 'autosave_info', true);
2534  $draftInfoGUI->setValue(sprintf(
2535  $this->lng->txt('autosave_post_draft_info'),
2537  ));
2538  $this->replyEditForm->addItem($draftInfoGUI);
2539  }
2540  }
2541 
2542  $selected_draft_id = $draft_id;
2543  $draftObj = new ilForumPostDraft(
2544  $this->user->getId(),
2545  $this->objCurrentPost->getId(),
2546  $selected_draft_id
2547  );
2548  if ($draftObj->getDraftId() > 0) {
2549  $oFDForumDrafts = new ilFileDataForumDrafts(0, $draftObj->getDraftId());
2550  $files_of_draft = $oFDForumDrafts->getFilesOfPost();
2551 
2552  if ($files_of_draft !== []) {
2553  $oExistingAttachmentsGUI = new ilCheckboxGroupInputGUI(
2554  $this->lng->txt('forums_delete_file'),
2555  'del_file'
2556  );
2557  foreach ($files_of_draft as $file) {
2558  $oExistingAttachmentsGUI->addOption(new ilCheckboxOption($file['name'], $file['md5']));
2559  }
2560  $this->replyEditForm->addItem($oExistingAttachmentsGUI);
2561  }
2562  }
2563 
2564  if ($this->isTopLevelReplyCommand()) {
2565  $this->replyEditForm->addCommandButton('saveTopLevelPost', $this->lng->txt('create'));
2566  } elseif ($this->requestAction === 'editdraft' && ilForumPostDraft::isSavePostDraftAllowed()) {
2567  $this->replyEditForm->addCommandButton('publishDraft', $this->lng->txt('publish'));
2568  } else {
2569  $this->replyEditForm->addCommandButton('savePost', $this->lng->txt('save'));
2570  }
2571  $hidden_draft_id = new ilHiddenInputGUI('draft_id');
2572  $auto_save_draft_id = $this->retrieveDraftId();
2573 
2574  $hidden_draft_id->setValue((string) $auto_save_draft_id);
2575  $this->replyEditForm->addItem($hidden_draft_id);
2576 
2577  if (in_array($this->requestAction, ['showreply', 'ready_showreply', 'editdraft'])) {
2578  $show_rte = $this->http->wrapper()->post()->retrieve(
2579  'show_rte',
2580  $this->refinery->byTrying([$this->refinery->kindlyTo()->int(), $this->refinery->always(0)])
2581  );
2582 
2583  if ($show_rte) {
2585  }
2586 
2587  if ($quotingAllowed) {
2588  $this->replyEditForm->addCommandButton('quotePost', $this->lng->txt('forum_add_quote'));
2589  }
2590 
2591  if (!$this->user->isAnonymous() &&
2592  in_array($this->requestAction, ['editdraft', 'showreply', 'ready_showreply']) &&
2595  $this->decorateWithAutosave($this->replyEditForm);
2596  }
2597 
2598  if ($this->requestAction === 'editdraft') {
2599  $this->replyEditForm->addCommandButton('updateDraft', $this->lng->txt('save_message'));
2600  } elseif ($this->isTopLevelReplyCommand()) {
2601  $this->replyEditForm->addCommandButton('saveTopLevelDraft', $this->lng->txt('save_message'));
2602  } else {
2603  $this->replyEditForm->addCommandButton('saveAsDraft', $this->lng->txt('save_message'));
2604  }
2605 
2606  $cancel_cmd = 'cancelDraft';
2607  }
2608  }
2609  $this->replyEditForm->addCommandButton($cancel_cmd, $this->lng->txt('cancel'));
2610  }
setFilenames(array $a_filenames)
This file is part of ILIAS, a powerful learning management system published by ILIAS open source e-Le...
static _setRichTextEditorUserState(int $a_state)
Sets the state of the rich text editor visibility for the current user.
This class represents a file wizard property in a property form.
This file is part of ILIAS, a powerful learning management system published by ILIAS open source e-Le...
static http()
Fetches the global http state from ILIAS.
static getInstanceByType(string $type)
This file is part of ILIAS, a powerful learning management system published by ILIAS open source e-Le...
setRequired(bool $a_required)
retrieveDraftId(bool $from_post=false)
This class represents a text area property in a property form.
decorateWithAutosave(ilPropertyFormGUI $form)
+ Here is the call graph for this function:
+ Here is the caller graph for this function:

◆ initSessionStorage()

ilObjForumGUI::initSessionStorage ( )
protected

Definition at line 128 of file class.ilObjForumGUI.php.

References ilSession\get(), ILIAS\Repository\int(), and ilSession\set().

Referenced by __construct().

128  : void
129  {
130  $forumValues = ilSession::get('frm');
131  if (!is_array($forumValues)) {
132  $forumValues = [];
133  ilSession::set('frm', $forumValues);
134  }
135 
136  $threadId = $this->objCurrentTopic->getId();
137  if ($threadId > 0 && !isset($forumValues[$threadId])) {
138  $forumValues[(int) $threadId] = [];
139  ilSession::set('frm', $forumValues);
140  }
141 
142  $this->selected_post_storage = new ilForumThreadSettingsSessionStorage('frm_selected_post');
143  }
static get(string $a_var)
static set(string $a_var, $a_val)
Set a value.
+ Here is the call graph for this function:
+ Here is the caller graph for this function:

◆ initStyleSheets()

ilObjForumGUI::initStyleSheets ( )
private

Definition at line 1150 of file class.ilObjForumGUI.php.

References ilObjStyleSheet\getSyntaxStylePath().

Referenced by getContent().

1150  : void
1151  {
1152  $this->content_style_gui->addCss($this->tpl, $this->ref_id);
1153  $this->tpl->setCurrentBlock('SyntaxStyle');
1154  $this->tpl->setVariable('LOCATION_SYNTAX_STYLESHEET', ilObjStyleSheet::getSyntaxStylePath());
1155  $this->tpl->parseCurrentBlock();
1156  }
+ Here is the call graph for this function:
+ Here is the caller graph for this function:

◆ isTopLevelReplyCommand()

ilObjForumGUI::isTopLevelReplyCommand ( )
private

Definition at line 251 of file class.ilObjForumGUI.php.

References ILIAS\Repository\ctrl().

Referenced by initReplyEditForm(), and viewThreadObject().

251  : bool
252  {
253  return in_array(
254  strtolower($this->ctrl->getCmd() ?? ''),
255  array_map('strtolower', ['createTopLevelPost', 'saveTopLevelPost', 'saveTopLevelDraft']),
256  true
257  );
258  }
+ Here is the call graph for this function:
+ Here is the caller graph for this function:

◆ isUserAllowedToDeactivateNotification()

ilObjForumGUI::isUserAllowedToDeactivateNotification ( )

Definition at line 4661 of file class.ilObjForumGUI.php.

References ILIAS\Forum\Notification\DEFAULT, ILIAS\Repository\object(), ilForumNotification\setUserId(), and ILIAS\Repository\user().

Referenced by initHeaderAction().

4661  : bool
4662  {
4663  if ($this->objProperties->getNotificationType() === NotificationType::DEFAULT) {
4664  return true;
4665  }
4666 
4667  if (!$this->objProperties->isUserToggleNoti() &&
4668  $this->objProperties->getNotificationType() === NotificationType::ALL_USERS) {
4669  return true;
4670  }
4671 
4672  if ($this->objProperties->getNotificationType() === NotificationType::PER_USER &&
4673  $this->object->isParentMembershipEnabledContainer()) {
4674  $frm_noti = new ilForumNotification($this->object->getRefId());
4675  $frm_noti->setUserId($this->user->getId());
4676 
4677  return !$frm_noti->isUserToggleNotification();
4678  }
4679 
4680  return false;
4681  }
Class ilForumNotification.
+ Here is the call graph for this function:
+ Here is the caller graph for this function:

◆ isWritingWithPseudonymAllowed()

ilObjForumGUI::isWritingWithPseudonymAllowed ( )
private

Definition at line 3961 of file class.ilObjForumGUI.php.

Referenced by buildMinimalThreadForm(), buildThreadForm(), createEmptyThread(), createThread(), initReplyEditForm(), saveAsDraftObject(), savePostObject(), saveThreadAsDraftObject(), updateDraftObject(), and updateThreadDraftObject().

3961  : bool
3962  {
3963  return (
3964  $this->objProperties->isAnonymized() &&
3965  (!$this->is_moderator || !$this->objProperties->getMarkModeratorPosts())
3966  );
3967  }
+ Here is the caller graph for this function:

◆ markAllReadObject()

ilObjForumGUI::markAllReadObject ( )

Definition at line 653 of file class.ilObjForumGUI.php.

References ILIAS\Repository\access(), ILIAS\Repository\lng(), showThreadsObject(), and ILIAS\Repository\user().

653  : void
654  {
655  if (!$this->access->checkAccess('read', '', $this->object->getRefId())) {
656  $this->error->raiseError($this->lng->txt('permission_denied'), $this->error->MESSAGE);
657  }
658 
659  $this->object->markAllThreadsRead($this->user->getId());
660  $this->tpl->setOnScreenMessage('info', $this->lng->txt('forums_all_threads_marked_read'));
661  $this->showThreadsObject();
662  }
+ Here is the call graph for this function:

◆ markPostReadObject()

ilObjForumGUI::markPostReadObject ( )
protected

Definition at line 4447 of file class.ilObjForumGUI.php.

References ILIAS\Repository\access(), ILIAS\Repository\ctrl(), ensureThreadBelongsToForum(), ILIAS\Repository\lng(), ILIAS\Repository\object(), and ILIAS\Repository\user().

4447  : void
4448  {
4449  if (!$this->access->checkAccess('read', '', $this->object->getRefId())) {
4450  $this->error->raiseError($this->lng->txt('permission_denied'), $this->error->MESSAGE);
4451  }
4452 
4453  if ($this->objCurrentTopic->getId() > 0 && $this->objCurrentPost->getId() > 0) {
4454  $this->ensureThreadBelongsToForum($this->object->getId(), $this->objCurrentPost->getThread());
4455 
4456  $this->object->markPostRead(
4457  $this->user->getId(),
4458  $this->objCurrentTopic->getId(),
4459  $this->objCurrentPost->getId()
4460  );
4461  }
4462 
4463  $this->ctrl->setParameter($this, 'thr_pk', $this->objCurrentTopic->getId());
4464  $this->ctrl->redirect($this, 'viewThread');
4465  }
ensureThreadBelongsToForum(int $objId, ilForumTopic $thread)
+ Here is the call graph for this function:

◆ markPostUnreadObject()

ilObjForumGUI::markPostUnreadObject ( )
protected

Definition at line 4433 of file class.ilObjForumGUI.php.

References ILIAS\Repository\access(), ensureThreadBelongsToForum(), ILIAS\Repository\lng(), ILIAS\Repository\object(), ILIAS\Repository\user(), and viewThreadObject().

4433  : void
4434  {
4435  if (!$this->access->checkAccess('read', '', $this->object->getRefId())) {
4436  $this->error->raiseError($this->lng->txt('permission_denied'), $this->error->MESSAGE);
4437  }
4438 
4439  if ($this->objCurrentPost->getId() > 0) {
4440  $this->ensureThreadBelongsToForum($this->object->getId(), $this->objCurrentPost->getThread());
4441 
4442  $this->object->markPostUnread($this->user->getId(), $this->objCurrentPost->getId());
4443  }
4444  $this->viewThreadObject();
4445  }
ensureThreadBelongsToForum(int $objId, ilForumTopic $thread)
+ Here is the call graph for this function:

◆ markTopThreadInOverview()

ilObjForumGUI::markTopThreadInOverview ( ilForumTopic  $current_thread,
Item  $list_item 
)
private

Definition at line 1138 of file class.ilObjForumGUI.php.

References ilForumTopic\isSticky().

Referenced by getContent().

1141  : Item {
1142  if ($current_thread->isSticky()) {
1143  $df = new \ILIAS\Data\Factory();
1144  $list_item = $list_item->withColor($df->color('#B54F00'));
1145  }
1146 
1147  return $list_item;
1148  }
Common interface to all items.
Definition: Item.php:31
+ Here is the call graph for this function:
+ Here is the caller graph for this function:

◆ mergeThreadsObject()

ilObjForumGUI::mergeThreadsObject ( )

Definition at line 4683 of file class.ilObjForumGUI.php.

References $is_moderator, ilForum\_lookupObjIdForForumId(), ILIAS\Repository\access(), ILIAS\Repository\ctrl(), ilForum\getForumId(), ilTable2GUI\getHTML(), ilForum\getOneTopic(), ILIAS\FileDelivery\http(), ILIAS\Repository\lng(), ILIAS\Repository\object(), ILIAS\Repository\refinery(), ilForum\setForumId(), ilForum\setForumRefId(), ilForumThreadObjectTableGUI\setMapper(), and showThreadsObject().

Referenced by confirmMergeThreadsObject(), and performThreadsActionObject().

4683  : void
4684  {
4685  if (!$this->is_moderator) {
4686  $this->error->raiseError($this->lng->txt('permission_denied'), $this->error->MESSAGE);
4687  }
4688 
4689  if (!$this->access->checkAccess('read', '', $this->object->getRefId())) {
4690  $this->error->raiseError($this->lng->txt('permission_denied'), $this->error->MESSAGE);
4691  }
4692 
4693  $threadIdToMerge = $this->http->wrapper()->query()->retrieve(
4694  'thr_pk',
4695  $this->refinery->byTrying([
4696  $this->refinery->kindlyTo()->int(),
4697  $this->refinery->always(0)
4698  ])
4699  );
4700  if ($threadIdToMerge <= 0) {
4701  $threadIds = array_values(
4702  array_filter(array_map(intval(...), (array) ($this->httpRequest->getParsedBody()['thread_ids'] ?? [])))
4703  );
4704  if (count($threadIds) === 1) {
4705  $threadIdToMerge = current($threadIds);
4706  } else {
4707  $this->tpl->setOnScreenMessage('info', $this->lng->txt('select_one'));
4708  $this->showThreadsObject();
4709  return;
4710  }
4711  }
4712 
4713  $frm = $this->object->Forum;
4714  $frm->setForumId($this->object->getId());
4715  $frm->setForumRefId($this->object->getRefId());
4716 
4717  $threadToMerge = new ilForumTopic($threadIdToMerge);
4718 
4719  if (ilForum::_lookupObjIdForForumId($threadToMerge->getForumId()) !== $frm->getForumId()) {
4720  $this->tpl->setOnScreenMessage('failure', $this->lng->txt('not_allowed_to_merge_into_another_forum'));
4721  $this->showThreadsObject();
4722  return;
4723  }
4724 
4725  $frm->setMDB2Wherecondition('top_frm_fk = %s ', ['integer'], [$frm->getForumId()]);
4726 
4727  $threadsTemplate = new ilTemplate(
4728  'tpl.forums_threads_liste.html',
4729  true,
4730  true,
4731  'components/ILIAS/Forum'
4732  );
4733 
4734  $topicData = $frm->getOneTopic();
4735  if ($topicData->getTopPk() > 0) {
4736  $this->ctrl->setParameter($this, 'merge_thread_id', $threadIdToMerge);
4737  $tbl = new ilForumTopicTableGUI(
4738  $this,
4739  'mergeThreads',
4740  (int) $this->httpRequest->getQueryParams()['ref_id'],
4741  $topicData,
4743  );
4744  $tbl->setSelectedThread($threadToMerge);
4745  $tbl->setMapper($frm)->fetchData();
4746  $tbl->init();
4747  $threadsTemplate->setVariable('THREADS_TABLE', $tbl->getHTML());
4748  $this->tpl->setContent($threadsTemplate->get());
4749  } else {
4750  $this->tpl->setOnScreenMessage('failure', $this->lng->txt('select_one'));
4751  $this->showThreadsObject();
4752  }
4753  }
setSelectedThread(ilForumTopic $thread_obj)
Class ilForumTopicTableGUI.
static http()
Fetches the global http state from ILIAS.
static _lookupObjIdForForumId(int $a_for_id)
+ Here is the call graph for this function:
+ Here is the caller graph for this function:

◆ moveThreadsObject()

ilObjForumGUI::moveThreadsObject ( )

Definition at line 3878 of file class.ilObjForumGUI.php.

References $is_moderator, ILIAS\Repository\access(), ILIAS\Repository\ctrl(), ensureThreadBelongsToForum(), ilSession\get(), hideToolbar(), ILIAS\FileDelivery\http(), ILIAS\Repository\lng(), ILIAS\Repository\object(), ILIAS\Repository\refinery(), and ILIAS\Repository\toolbar().

Referenced by performMoveThreadsObject(), and performThreadsActionObject().

3878  : bool
3879  {
3880  if (!$this->is_moderator) {
3881  $this->error->raiseError($this->lng->txt('permission_denied'), $this->error->MESSAGE);
3882  }
3883 
3884  if (!$this->access->checkAccess('read', '', $this->object->getRefId())) {
3885  $this->error->raiseError($this->lng->txt('permission_denied'), $this->error->MESSAGE);
3886  }
3887 
3888  $frm_ref_id = $this->http->wrapper()->post()->retrieve(
3889  'frm_ref_id',
3890  $this->refinery->byTrying([$this->refinery->kindlyTo()->int(), $this->refinery->always(null)])
3891  );
3892 
3893  $threads2move = ilSession::get('threads2move');
3894  if (!is_array($threads2move) || $threads2move === []) {
3895  $this->tpl->setOnScreenMessage('info', $this->lng->txt('select_at_least_one_thread'), true);
3896  $this->ctrl->redirect($this, 'showThreads');
3897  }
3898 
3899  $threads = [];
3900  $isModerator = $this->is_moderator;
3901  array_walk($threads2move, function (int $threadId) use (&$threads, $isModerator): void {
3902  $thread = new ilForumTopic($threadId, $isModerator);
3903  $this->ensureThreadBelongsToForum($this->object->getId(), $thread);
3904 
3905  $threads[] = $thread;
3906  });
3907 
3908  $exp = new ilForumMoveTopicsExplorer($this, 'moveThreads');
3909  $exp->setPathOpen($this->object->getRefId());
3910  $exp->setNodeSelected(isset($frm_ref_id) && (int) $frm_ref_id ? (int) $frm_ref_id : 0);
3911  $exp->setCurrentFrmRefId($this->object->getRefId());
3912  $exp->setHighlightedNode((string) $this->object->getRefId());
3913  if (!$exp->handleCommand()) {
3914  $moveThreadTemplate = new ilTemplate(
3915  'tpl.forums_threads_move.html',
3916  true,
3917  true,
3918  'components/ILIAS/Forum'
3919  );
3920 
3921  if (!$this->hideToolbar()) {
3922  $this->toolbar->addButton($this->lng->txt('back'), $this->ctrl->getLinkTarget($this));
3923  }
3924 
3925  $tblThr = new ilTable2GUI($this);
3926 
3927  $counter = 0;
3928  $result = [];
3929  foreach ($threads as $thread) {
3930  $result[$counter]['num'] = $counter + 1;
3931  $result[$counter]['thr_subject'] = $thread->getSubject();
3932  ++$counter;
3933  }
3934 
3935  $tblThr->setId('frmthrmv' . $this->object->getRefId());
3936  $tblThr->setTitle('');
3937  $tblThr->addColumn($this->lng->txt('subject'), 'top_name', '100%');
3938  $tblThr->disable('header');
3939  $tblThr->disable('footer');
3940  $tblThr->disable('linkbar');
3941  $tblThr->disable('sort');
3942  $tblThr->disable('linkbar');
3943  $tblThr->setLimit(PHP_INT_MAX);
3944  $tblThr->setRowTemplate('tpl.forums_threads_move_thr_row.html', 'components/ILIAS/Forum');
3945  $tblThr->setDefaultOrderField('is_sticky');
3946 
3947  $tblThr->setData($result);
3948  $moveThreadTemplate->setVariable('THREAD_TITLE', sprintf($this->lng->txt('move_chosen_topics'), $thread->getSubject()));
3949  $moveThreadTemplate->setVariable('THREADS_TABLE', $tblThr->getHTML());
3950  $moveThreadTemplate->setVariable('FRM_SELECTION_TREE', $exp->getHTML());
3951  $moveThreadTemplate->setVariable('CMD_SUBMIT', 'performMoveThreads');
3952  $moveThreadTemplate->setVariable('TXT_SUBMIT', $this->lng->txt('move'));
3953  $moveThreadTemplate->setVariable('FORMACTION', $this->ctrl->getFormAction($this, 'performMoveThreads'));
3954 
3955  $this->tpl->setContent($moveThreadTemplate->get());
3956  }
3957 
3958  return true;
3959  }
static get(string $a_var)
hideToolbar($a_flag=null)
static http()
Fetches the global http state from ILIAS.
ensureThreadBelongsToForum(int $objId, ilForumTopic $thread)
+ Here is the call graph for this function:
+ Here is the caller graph for this function:

◆ performDeleteThreadsObject()

ilObjForumGUI::performDeleteThreadsObject ( )

Definition at line 1872 of file class.ilObjForumGUI.php.

References ILIAS\Repository\access(), ILIAS\Repository\ctrl(), ilForum\deletePost(), ensureThreadBelongsToForum(), ilForum\getFirstPostNode(), hideToolbar(), ILIAS\Repository\int(), ILIAS\Repository\lng(), ILIAS\Repository\object(), retrieveThreadIds(), ilForum\setForumId(), and ilForum\setForumRefId().

1872  : void
1873  {
1874  $threadIds = $this->retrieveThreadIds();
1875  if ($threadIds === []) {
1876  $this->tpl->setOnScreenMessage('info', $this->lng->txt('select_at_least_one_thread'), true);
1877  $this->ctrl->redirect($this, 'showThreads');
1878  }
1879 
1880  if (!$this->is_moderator) {
1881  $this->error->raiseError($this->lng->txt('permission_denied'), $this->error->MESSAGE);
1882  }
1883 
1884  if (!$this->access->checkAccess('read', '', $this->object->getRefId())) {
1885  $this->error->raiseError($this->lng->txt('permission_denied'), $this->error->MESSAGE);
1886  }
1887 
1888  $forumObj = new ilObjForum($this->object->getRefId());
1889  $this->objProperties->setObjId($forumObj->getId());
1890 
1891  $frm = new ilForum();
1892 
1893  $success_message = 'forums_thread_deleted';
1894  if (count($threadIds) > 1) {
1895  $success_message = 'forums_threads_deleted';
1896  }
1897 
1898  $threads = [];
1899  array_walk($threadIds, function (int $threadId) use (&$threads): void {
1900  $thread = new ilForumTopic($threadId);
1901  $this->ensureThreadBelongsToForum($this->object->getId(), $thread);
1902 
1903  $threads[] = $thread;
1904  });
1905 
1906  $frm->setForumId($forumObj->getId());
1907  $frm->setForumRefId($forumObj->getRefId());
1908  foreach ($threads as $thread) {
1909  $first_node = $frm->getFirstPostNode($thread->getId());
1910  if (isset($first_node['pos_pk']) && (int) $first_node['pos_pk']) {
1911  $frm->deletePost((int) $first_node['pos_pk']);
1912  $this->tpl->setOnScreenMessage('info', $this->lng->txt($success_message), true);
1913  }
1914  }
1915  $this->ctrl->redirect($this, 'showThreads');
1916  }
Class Forum core functions for forum.
ensureThreadBelongsToForum(int $objId, ilForumTopic $thread)
+ Here is the call graph for this function:

◆ performMergeThreadsObject()

ilObjForumGUI::performMergeThreadsObject ( )

Definition at line 4817 of file class.ilObjForumGUI.php.

References Vendor\Package\$e, ILIAS\Repository\access(), ensureThreadBelongsToForum(), ILIAS\Repository\lng(), ilForum\mergeThreads(), ILIAS\Repository\object(), ilForum\setForumId(), ilForum\setForumRefId(), and showThreadsObject().

4817  : void
4818  {
4819  if (!$this->is_moderator) {
4820  $this->error->raiseError($this->lng->txt('permission_denied'), $this->error->MESSAGE);
4821  }
4822 
4823  if (!$this->access->checkAccess('read', '', $this->object->getRefId())) {
4824  $this->error->raiseError($this->lng->txt('permission_denied'), $this->error->MESSAGE);
4825  }
4826 
4827  $threadIds = array_values(
4828  array_filter(array_map(intval(...), (array) ($this->httpRequest->getParsedBody()['thread_ids'] ?? [])))
4829  );
4830  if (count($threadIds) !== 2) {
4831  $this->tpl->setOnScreenMessage('failure', $this->lng->txt('select_one'));
4832  $this->showThreadsObject();
4833  return;
4834  }
4835 
4836  if ((int) $threadIds[0] === (int) $threadIds[1]) {
4837  $this->tpl->setOnScreenMessage('failure', $this->lng->txt('error_same_thread_ids'));
4838  $this->showThreadsObject();
4839  return;
4840  }
4841 
4842  try {
4843  $frm = new ilForum();
4844  $frm->setForumId($this->object->getId());
4845  $frm->setForumRefId($this->object->getRefId());
4846 
4847  $this->ensureThreadBelongsToForum($this->object->getId(), new ilForumTopic((int) $threadIds[0]));
4848  $this->ensureThreadBelongsToForum($this->object->getId(), new ilForumTopic((int) $threadIds[1]));
4849 
4850  $frm->mergeThreads((int) $threadIds[0], (int) $threadIds[1]);
4851  $this->tpl->setOnScreenMessage('success', $this->lng->txt('merged_threads_successfully'));
4852  } catch (ilException $e) {
4853  $this->tpl->setOnScreenMessage('failure', $this->lng->txt($e->getMessage()));
4854  }
4855 
4856  $this->showThreadsObject();
4857  }
Class Forum core functions for forum.
ensureThreadBelongsToForum(int $objId, ilForumTopic $thread)
+ Here is the call graph for this function:

◆ performMoveThreadsObject()

ilObjForumGUI::performMoveThreadsObject ( )

Definition at line 3813 of file class.ilObjForumGUI.php.

References ILIAS\Repository\access(), ILIAS\Repository\ctrl(), ensureThreadBelongsToForum(), ilSession\get(), ILIAS\FileDelivery\http(), ILIAS\Repository\int(), ILIAS\Repository\lng(), moveThreadsObject(), ILIAS\Repository\object(), ILIAS\Repository\refinery(), and ilSession\set().

3813  : void
3814  {
3815  if (!$this->is_moderator) {
3816  $this->error->raiseError($this->lng->txt('permission_denied'), $this->error->MESSAGE);
3817  }
3818 
3819  if (!$this->access->checkAccess('read', '', $this->object->getRefId())) {
3820  $this->error->raiseError($this->lng->txt('permission_denied'), $this->error->MESSAGE);
3821  }
3822 
3823  $frm_ref_id = null;
3824  if ($this->http->wrapper()->post()->has('frm_ref_id')) {
3825  $frm_ref_id = $this->http->wrapper()->post()->retrieve(
3826  'frm_ref_id',
3827  $this->refinery->kindlyTo()->int()
3828  );
3829  } else {
3830  $this->error->raiseError('Please select a forum', $this->error->MESSAGE);
3831  }
3832 
3833  $threads2move = ilSession::get('threads2move');
3834  if (!is_array($threads2move) || $threads2move === []) {
3835  $this->tpl->setOnScreenMessage('info', $this->lng->txt('select_at_least_one_thread'), true);
3836  $this->ctrl->redirect($this, 'showThreads');
3837  }
3838 
3839  if (!$this->access->checkAccess('read', '', (int) $frm_ref_id)) {
3840  $this->error->raiseError($this->lng->txt('permission_denied'), $this->error->MESSAGE);
3841  }
3842 
3843  $threads = [];
3844  array_walk($threads2move, function (int $threadId) use (&$threads): void {
3845  $thread = new ilForumTopic($threadId);
3846  $this->ensureThreadBelongsToForum($this->object->getId(), $thread);
3847 
3848  $threads[] = $threadId;
3849  });
3850 
3851  if (isset($frm_ref_id) && (int) $frm_ref_id) {
3852  $errorMessages = $this->object->Forum->moveThreads(
3853  (array) (ilSession::get('threads2move') ?? []),
3854  $this->object,
3855  $this->ilObjDataCache->lookupObjId((int) $frm_ref_id)
3856  );
3857 
3858  if ([] !== $errorMessages) {
3859  $this->tpl->setOnScreenMessage('failure', implode('<br><br>', $errorMessages), true);
3860  $this->ctrl->redirect($this, 'showThreads');
3861  }
3862 
3863  ilSession::set('threads2move', []);
3864  $this->tpl->setOnScreenMessage('info', $this->lng->txt('threads_moved_successfully'), true);
3865  $this->ctrl->redirect($this, 'showThreads');
3866  } else {
3867  $this->tpl->setOnScreenMessage('info', $this->lng->txt('no_forum_selected'));
3868  $this->moveThreadsObject();
3869  }
3870  }
static get(string $a_var)
static http()
Fetches the global http state from ILIAS.
ensureThreadBelongsToForum(int $objId, ilForumTopic $thread)
static set(string $a_var, $a_val)
Set a value.
+ Here is the call graph for this function:

◆ performPostActivationObject()

ilObjForumGUI::performPostActivationObject ( )

Definition at line 2036 of file class.ilObjForumGUI.php.

References $GLOBALS, $objCurrentPost, ILIAS\Repository\access(), ensureThreadBelongsToForum(), ILIAS\Repository\lng(), ILIAS\Repository\object(), and viewThreadObject().

2036  : void
2037  {
2038  if (!$this->is_moderator) {
2039  $this->error->raiseError($this->lng->txt('permission_denied'), $this->error->MESSAGE);
2040  }
2041 
2042  if (!$this->access->checkAccess('read', '', $this->object->getRefId())) {
2043  $this->error->raiseError($this->lng->txt('permission_denied'), $this->error->MESSAGE);
2044  }
2045 
2046  $this->ensureThreadBelongsToForum($this->object->getId(), $this->objCurrentPost->getThread());
2047 
2048  $this->objCurrentPost->activatePost();
2049  $GLOBALS['ilAppEventHandler']->raise(
2050  'components/ILIAS/Forum',
2051  'activatedPost',
2052  [
2053  'object' => $this->object,
2054  'ref_id' => $this->object->getRefId(),
2055  'post' => $this->objCurrentPost
2056  ]
2057  );
2058  $this->tpl->setOnScreenMessage('info', $this->lng->txt('forums_post_was_activated'), true);
2059 
2060  $this->viewThreadObject();
2061  }
ilForumPost $objCurrentPost
$GLOBALS["DIC"]
Definition: wac.php:30
ensureThreadBelongsToForum(int $objId, ilForumTopic $thread)
+ Here is the call graph for this function:

◆ performThreadsActionObject()

ilObjForumGUI::performThreadsActionObject ( )

Definition at line 3697 of file class.ilObjForumGUI.php.

References ILIAS\Repository\access(), ILIAS\Repository\ctrl(), ensureThreadBelongsToForum(), ILIAS\Repository\lng(), mergeThreadsObject(), moveThreadsObject(), ILIAS\Repository\object(), retrieveThreadIds(), ilSession\set(), ILIAS\Repository\settings(), updateThreadObject(), and ILIAS\Repository\user().

3697  : void
3698  {
3699  if (!$this->access->checkAccess('read', '', $this->object->getRefId())) {
3700  $this->error->raiseError($this->lng->txt('permission_denied'), $this->error->MESSAGE);
3701  }
3702 
3703  ilSession::set('threads2move', []);
3704 
3705  $thread_ids = $this->retrieveThreadIds();
3706  $cmd = $this->ctrl->getCmd();
3707  $message = null;
3708 
3709  if ($thread_ids !== []) {
3710  if ($cmd === 'move') {
3711  if ($this->is_moderator) {
3712  ilSession::set('threads2move', $thread_ids);
3713  $this->moveThreadsObject();
3714  }
3715  } elseif ($cmd === 'enable_notifications' && (int) $this->settings->get('forum_notification', '0') !== 0) {
3716  foreach ($thread_ids as $thread_id) {
3717  $tmp_obj = new ilForumTopic($thread_id);
3718  $this->ensureThreadBelongsToForum($this->object->getId(), $tmp_obj);
3719  $tmp_obj->enableNotification($this->user->getId());
3720  }
3721 
3722  $this->ctrl->redirect($this, 'showThreads');
3723  } elseif ($cmd === 'disable_notifications' && (int) $this->settings->get('forum_notification', '0') !== 0) {
3724  foreach ($thread_ids as $thread_id) {
3725  $tmp_obj = new ilForumTopic($thread_id);
3726  $this->ensureThreadBelongsToForum($this->object->getId(), $tmp_obj);
3727  $tmp_obj->disableNotification($this->user->getId());
3728  }
3729 
3730  $this->ctrl->redirect($this, 'showThreads');
3731  } elseif ($cmd === 'close') {
3732  if ($this->is_moderator) {
3733  foreach ($thread_ids as $thread_id) {
3734  $tmp_obj = new ilForumTopic($thread_id);
3735  $this->ensureThreadBelongsToForum($this->object->getId(), $tmp_obj);
3736  $tmp_obj->close();
3737  }
3738  }
3739  $this->tpl->setOnScreenMessage('success', $this->lng->txt('selected_threads_closed'), true);
3740  $this->ctrl->redirect($this, 'showThreads');
3741  } elseif ($cmd === 'reopen') {
3742  if ($this->is_moderator) {
3743  foreach ($thread_ids as $thread_id) {
3744  $tmp_obj = new ilForumTopic($thread_id);
3745  $this->ensureThreadBelongsToForum($this->object->getId(), $tmp_obj);
3746  $tmp_obj->reopen();
3747  }
3748  }
3749 
3750  $this->tpl->setOnScreenMessage('success', $this->lng->txt('selected_threads_reopened'), true);
3751  $this->ctrl->redirect($this, 'showThreads');
3752  } elseif ($cmd === 'makesticky') {
3753  if ($this->is_moderator) {
3754  $message = $this->lng->txt('sel_threads_make_sticky');
3755 
3756  foreach ($thread_ids as $thread_id) {
3757  $tmp_obj = new ilForumTopic($thread_id);
3758  $this->ensureThreadBelongsToForum($this->object->getId(), $tmp_obj);
3759  $makeSticky = $tmp_obj->makeSticky();
3760  if (!$makeSticky) {
3761  $message = $this->lng->txt('sel_threads_already_sticky');
3762  }
3763  }
3764  }
3765  if ($message !== null) {
3766  $this->tpl->setOnScreenMessage('info', $message, true);
3767  }
3768  $this->ctrl->redirect($this, 'showThreads');
3769  } elseif ($cmd === 'unmakesticky' || $cmd === 'make_topics_non_sticky') {
3770  if ($this->is_moderator) {
3771  $message = $this->lng->txt('sel_threads_make_unsticky');
3772  foreach ($thread_ids as $thread_id) {
3773  $tmp_obj = new ilForumTopic($thread_id);
3774  $this->ensureThreadBelongsToForum($this->object->getId(), $tmp_obj);
3775  $unmakeSticky = $tmp_obj->unmakeSticky();
3776  if (!$unmakeSticky) {
3777  $message = $this->lng->txt('sel_threads_already_unsticky');
3778  }
3779  }
3780  }
3781 
3782  if ($message !== null) {
3783  $this->tpl->setOnScreenMessage('info', $message, true);
3784  }
3785  $this->ctrl->redirect($this, 'showThreads');
3786  } elseif ($cmd === 'editThread') {
3787  if ($this->is_moderator) {
3788  $count = count($thread_ids);
3789  if ($count !== 1) {
3790  $this->tpl->setOnScreenMessage('info', $this->lng->txt('select_max_one_thread'), true);
3791  $this->ctrl->redirect($this, 'showThreads');
3792  } else {
3793  $this->updateThreadObject();
3794  return;
3795  }
3796  }
3797 
3798  $this->ctrl->redirect($this, 'showThreads');
3799  } elseif ($cmd === 'confirmDeleteThreads') {
3800  $this->confirmDeleteThreadsObject();
3801  } elseif ($cmd === 'mergeThreads') {
3802  $this->mergeThreadsObject();
3803  } else {
3804  $this->tpl->setOnScreenMessage('info', $this->lng->txt('topics_please_select_one_action'), true);
3805  $this->ctrl->redirect($this, 'showThreads');
3806  }
3807  } else {
3808  $this->tpl->setOnScreenMessage('info', $this->lng->txt('select_at_least_one_thread'), true);
3809  $this->ctrl->redirect($this, 'showThreads');
3810  }
3811  }
ensureThreadBelongsToForum(int $objId, ilForumTopic $thread)
static set(string $a_var, $a_val)
Set a value.
+ Here is the call graph for this function:

◆ prepareFormOutput()

ilObjForumGUI::prepareFormOutput ( string  $a_text)

Definition at line 4408 of file class.ilObjForumGUI.php.

References ilLegacyFormElementsUtil\prepareFormOutput().

4408  : string
4409  {
4410  $a_text = str_replace(['&lt;', '&gt;'], ['<', '>'], $a_text);
4411 
4413  }
static prepareFormOutput($a_str, bool $a_strip=false)
+ Here is the call graph for this function:

◆ publishDraftObject()

ilObjForumGUI::publishDraftObject ( bool  $use_replyform = true)

Definition at line 2665 of file class.ilObjForumGUI.php.

References $GLOBALS, ilObjMediaObject\_getMobsOfObject(), ilObjMediaObject\_removeUsage(), ilRTE\_replaceMediaObjectImageSrc(), ilObjMediaObject\_saveUsage(), ILIAS\Repository\access(), checkDraftAccess(), ILIAS\Repository\ctrl(), ilSession\get(), ilForum\getForumId(), getForumObjects(), getReplyEditForm(), handleFormInput(), ilForumPostDraft\isSavePostDraftAllowed(), ILIAS\Repository\lng(), ILIAS\Repository\object(), retrieveDraftId(), ilForumUtil\saveMediaObjects(), ilSession\set(), ilForum\setMDB2WhereCondition(), ilFileDataForum\storeUploadedFiles(), ILIAS\Repository\user(), and viewThreadObject().

Referenced by publishSelectedDraftObject().

2665  : void
2666  {
2668  !$this->access->checkAccess('read', '', $this->object->getRefId())) {
2669  $this->error->raiseError($this->lng->txt('permission_denied'), $this->error->MESSAGE);
2670  }
2671 
2672  if (!$this->access->checkAccess('add_reply', '', $this->object->getRefId())) {
2673  $this->error->raiseError($this->lng->txt('permission_denied'), $this->error->MESSAGE);
2674  }
2675 
2676  if ($this->objCurrentTopic->getId() === 0) {
2677  $this->tpl->setOnScreenMessage('failure', $this->lng->txt('frm_action_not_possible_thr_deleted'), true);
2678  $this->ctrl->redirect($this);
2679  }
2680 
2681  if ($this->objCurrentTopic->isClosed()) {
2682  $this->tpl->setOnScreenMessage('failure', $this->lng->txt('frm_action_not_possible_thr_closed'), true);
2683  $this->ctrl->redirect($this);
2684  }
2685 
2686  if ($this->objCurrentPost->getId() === 0) {
2687  $this->requestAction = '';
2688  $this->tpl->setOnScreenMessage('failure', $this->lng->txt('frm_action_not_possible_parent_deleted'));
2689  $this->viewThreadObject();
2690  return;
2691  }
2692 
2693  $draft = new ilForumPostDraft($this->user->getId(), $this->objCurrentPost->getId(), $this->retrieveDraftId());
2694  $this->checkDraftAccess($draft->getDraftId());
2695 
2696  if ($use_replyform) {
2697  $oReplyEditForm = $this->getReplyEditForm();
2698  if (!$oReplyEditForm->checkInput()) {
2699  $oReplyEditForm->setValuesByPost();
2700  $this->viewThreadObject();
2701  return;
2702  }
2703  $post_subject = $oReplyEditForm->getInput('subject');
2704  $post_message = $oReplyEditForm->getInput('message');
2705  $mob_direction = 0;
2706  } else {
2707  $post_subject = $draft->getPostSubject();
2708  $post_message = $draft->getPostMessage();
2709  $mob_direction = 1;
2710  }
2711 
2712  $oForumObjects = $this->getForumObjects();
2713  $frm = $oForumObjects['frm'];
2714  $frm->setMDB2WhereCondition(' top_frm_fk = %s ', ['integer'], [$frm->getForumId()]);
2715 
2716  // reply: new post
2717  $status = true;
2718  $send_activation_mail = false;
2719 
2720  if ($this->objProperties->isPostActivationEnabled()) {
2721  if (!$this->is_moderator) {
2722  $status = false;
2723  $send_activation_mail = true;
2724  } elseif ($this->objCurrentPost->isAnyParentDeactivated()) {
2725  $status = false;
2726  }
2727  }
2728 
2729  $newPost = $frm->generatePost(
2730  $draft->getForumId(),
2731  $draft->getThreadId(),
2732  $this->user->getId(),
2733  $draft->getPostDisplayUserId(),
2734  ilRTE::_replaceMediaObjectImageSrc($post_message, $mob_direction),
2735  $draft->getPostId(),
2736  $draft->isNotificationEnabled(),
2737  $this->handleFormInput($post_subject, false),
2738  $draft->getPostUserAlias(),
2739  '',
2740  $status,
2741  $send_activation_mail
2742  );
2743 
2744  $this->object->markPostRead(
2745  $this->user->getId(),
2746  $this->objCurrentTopic->getId(),
2747  $this->objCurrentPost->getId()
2748  );
2749 
2750  $uploadedObjects = ilObjMediaObject::_getMobsOfObject('frm~:html', $this->user->getId());
2751 
2752  foreach ($uploadedObjects as $mob) {
2753  ilObjMediaObject::_removeUsage($mob, 'frm~:html', $this->user->getId());
2754  ilObjMediaObject::_saveUsage($mob, 'frm:html', $newPost);
2755  }
2756  ilForumUtil::saveMediaObjects($post_message, 'frm:html', $newPost, $mob_direction);
2757  $post_obj = new ilForumPost($newPost);
2758 
2759  if ($draft->getRCID() > 0) {
2760  $post_obj->setRCID($draft->getRCID());
2761  $post_obj->update();
2762  }
2763 
2764  if ($this->objProperties->isFileUploadAllowed()) {
2765  $file = $_FILES['userfile'] ?? [];
2766  if (is_array($file) && !empty($file)) {
2767  $tmp_file_obj = new ilFileDataForum($this->object->getId(), $newPost);
2768  $tmp_file_obj->storeUploadedFiles();
2769  }
2770  }
2771 
2772  $GLOBALS['ilAppEventHandler']->raise(
2773  'components/ILIAS/Forum',
2774  'publishedDraft',
2775  [
2776  'draftObj' => $draft,
2777  'obj_id' => $this->object->getId(),
2778  'is_file_upload_allowed' => $this->objProperties->isFileUploadAllowed()
2779  ]
2780  );
2781  $draft->deleteDraft();
2782 
2783  $GLOBALS['ilAppEventHandler']->raise(
2784  'components/ILIAS/Forum',
2785  'createdPost',
2786  [
2787  'object' => $this->object,
2788  'ref_id' => $this->object->getRefId(),
2789  'post' => $post_obj,
2790  'notify_moderators' => $send_activation_mail
2791  ]
2792  );
2793 
2794  $message = '';
2795  if (!$this->is_moderator && !$status) {
2796  $message .= $this->lng->txt('forums_post_needs_to_be_activated');
2797  } else {
2798  $message .= $this->lng->txt('forums_post_new_entry');
2799  }
2800 
2801  $frm_session_values = ilSession::get('frm');
2802  if (is_array($frm_session_values)) {
2803  $frm_session_values[$this->objCurrentTopic->getId()]['openTreeNodes'][] = $this->objCurrentPost->getId();
2804  }
2805  ilSession::set('frm', $frm_session_values);
2806 
2807  $this->ctrl->clearParameters($this);
2808  $this->tpl->setOnScreenMessage('success', $message, true);
2809  $this->ctrl->setParameter($this, 'pos_pk', $newPost);
2810  $this->ctrl->setParameter($this, 'thr_pk', $this->objCurrentPost->getThreadId());
2811 
2812  $this->ctrl->redirect($this, 'viewThread');
2813  }
static _replaceMediaObjectImageSrc(string $a_text, int $a_direction=0, string $nic='')
Replaces image source from mob image urls with the mob id or replaces mob id with the correct image s...
static get(string $a_var)
static _saveUsage(int $a_mob_id, string $a_type, int $a_id, int $a_usage_hist_nr=0, string $a_lang="-")
Save usage of mob within another container (e.g.
$GLOBALS["DIC"]
Definition: wac.php:30
handleFormInput(string $a_text, bool $a_stripslashes=true)
static saveMediaObjects(string $post_message, string $target_type, int $target_id, int $direction=0)
static _getMobsOfObject(string $a_type, int $a_id, int $a_usage_hist_nr=0, string $a_lang="-")
static _removeUsage(int $a_mob_id, string $a_type, int $a_id, int $a_usage_hist_nr=0, string $a_lang="-")
Remove usage of mob in another container.
checkDraftAccess(int|ilForumPostDraft $draft)
retrieveDraftId(bool $from_post=false)
static set(string $a_var, $a_val)
Set a value.
+ Here is the call graph for this function:
+ Here is the caller graph for this function:

◆ publishSelectedDraftObject()

ilObjForumGUI::publishSelectedDraftObject ( )

Definition at line 2657 of file class.ilObjForumGUI.php.

References publishDraftObject(), and retrieveDraftId().

2657  : void
2658  {
2659  $draft_id = $this->retrieveDraftId();
2660  if ($draft_id > 0) {
2661  $this->publishDraftObject(false);
2662  }
2663  }
publishDraftObject(bool $use_replyform=true)
retrieveDraftId(bool $from_post=false)
+ Here is the call graph for this function:

◆ publishThreadDraftObject()

ilObjForumGUI::publishThreadDraftObject ( )
protected

Definition at line 4303 of file class.ilObjForumGUI.php.

References checkDraftAccess(), createThread(), ilForumPostDraft\isSavePostDraftAllowed(), ILIAS\Repository\lng(), ilForumPostDraft\newInstanceByDraftId(), and retrieveDraftId().

4303  : void
4304  {
4306  $this->error->raiseError($this->lng->txt('permission_denied'), $this->error->MESSAGE);
4307  }
4308 
4310  $this->checkDraftAccess($draft);
4311 
4312  $this->createThread($draft, true);
4313  }
checkDraftAccess(int|ilForumPostDraft $draft)
retrieveDraftId(bool $from_post=false)
createThread(ilForumPostDraft $draft, bool $createFromDraft=false)
Refactored thread creation to method, refactoring to a separate class should be done in next refactor...
static newInstanceByDraftId(int $draft_id)
+ Here is the call graph for this function:

◆ quotePostObject()

ilObjForumGUI::quotePostObject ( )

Definition at line 3083 of file class.ilObjForumGUI.php.

References ILIAS\Repository\access(), getReplyEditForm(), ILIAS\Repository\lng(), and viewThreadObject().

3083  : void
3084  {
3085  if (!$this->access->checkAccess('read', '', $this->object->getRefId())) {
3086  $this->error->raiseError($this->lng->txt('permission_denied'), $this->error->MESSAGE);
3087  }
3088 
3089  if ($this->objCurrentTopic->isClosed()) {
3090  $this->requestAction = '';
3091  $this->viewThreadObject();
3092  return;
3093  }
3094 
3095  $oReplyEditForm = $this->getReplyEditForm();
3096 
3097  $oReplyEditForm->getItemByPostVar('subject')->setRequired(false);
3098  $oReplyEditForm->getItemByPostVar('message')->setRequired(false);
3099 
3100  $oReplyEditForm->checkInput();
3101 
3102  $oReplyEditForm->getItemByPostVar('subject')->setRequired(true);
3103  $oReplyEditForm->getItemByPostVar('message')->setRequired(true);
3104 
3105  $this->requestAction = 'showreply';
3106 
3107  $this->viewThreadObject();
3108  }
+ Here is the call graph for this function:

◆ renderDraftContent()

ilObjForumGUI::renderDraftContent ( ilTemplate  $tpl,
string  $action,
ilForumPost  $referencePosting,
array  $drafts 
)
private
Parameters
list<ilForumPostDraft>$drafts

Definition at line 1166 of file class.ilObjForumGUI.php.

References $modal_history, ilForum\_isModerator(), ilRTE\_replaceMediaObjectImageSrc(), ilForum\convertDate(), ILIAS\Repository\ctrl(), ilForumPost\getDepth(), ilFileDataForumDrafts\getFilesOfPost(), ilForumPost\getId(), getReplyEditForm(), ilForumPost\getThreadId(), ilForumPost\getUpdateUserId(), ILIAS\FileDelivery\http(), ilForumPost\isCensored(), ILIAS\Repository\lng(), ILIAS\Repository\object(), ilTemplate\parseCurrentBlock(), ilLegacyFormElementsUtil\prepareFormOutput(), ilForum\prepareText(), ILIAS\Repository\refinery(), renderPostingForm(), renderSplitButton(), retrieveDraftId(), ilTemplate\setCurrentBlock(), HTML_Template_IT\setVariable(), and ilForumProperties\VIEW_TREE.

Referenced by viewThreadObject().

1171  : void {
1172  $frm = $this->object->Forum;
1173 
1174  $draft_id = $this->retrieveDraftId();
1175  foreach ($drafts as $draft) {
1176  $tmp_file_obj = new ilFileDataForumDrafts($this->object->getId(), $draft->getDraftId());
1177  $filesOfDraft = $tmp_file_obj->getFilesOfPost();
1178  ksort($filesOfDraft);
1179 
1180  if ($action !== 'showdraft' && $filesOfDraft !== []) {
1181  foreach ($filesOfDraft as $file) {
1182  $tpl->setCurrentBlock('attachment_download_row');
1183  $this->ctrl->setParameter($this, 'draft_id', $draft->getDraftId());
1184  $this->ctrl->setParameter($this, 'file', $file['md5']);
1185  $tpl->setVariable('HREF_DOWNLOAD', $this->ctrl->getLinkTarget($this, 'viewThread'));
1186  $tpl->setVariable('TXT_FILENAME', $file['name']);
1187  $this->ctrl->setParameter($this, 'file', '');
1188  $this->ctrl->setParameter($this, 'draft_id', '');
1189  $this->ctrl->clearParameters($this);
1190  $tpl->parseCurrentBlock();
1191  }
1192 
1193  $tpl->setCurrentBlock('attachments');
1194  $tpl->setVariable('TXT_ATTACHMENTS_DOWNLOAD', $this->lng->txt('forums_attachments'));
1195  $tpl->setVariable(
1196  'DOWNLOAD_IMG',
1197  $this->uiRenderer->render(
1198  $this->uiFactory->symbol()->glyph()->attachment($this->lng->txt('forums_download_attachment'))
1199  )
1200  );
1201  if (count($filesOfDraft) > 1) {
1202  $this->ctrl->setParameter($this, 'draft_id', $draft->getDraftId());
1203  $download_zip_button = $this->uiFactory->button()
1204  ->standard(
1205  $this->lng->txt('download'),
1206  $this->ctrl->getLinkTarget($this, 'deliverDraftZipFile')
1207  );
1208  $this->ctrl->setParameter($this, 'draft_id', '');
1209  $tpl->setVariable('DOWNLOAD_ZIP', $this->uiRenderer->render($download_zip_button));
1210  }
1211  $tpl->parseCurrentBlock();
1212  }
1213 
1214  $page = $this->http->wrapper()->query()->retrieve(
1215  'page',
1216  $this->refinery->byTrying([$this->refinery->kindlyTo()->int(), $this->refinery->always(0)])
1217  );
1218 
1219  $this->renderSplitButton(
1220  $tpl,
1221  $action,
1222  false,
1223  $referencePosting,
1224  (int) $page,
1225  $draft
1226  );
1227 
1228  $rowCol = 'tblrowmarked';
1229  $tpl->setVariable('ROWCOL', ' ' . $rowCol);
1230  $depth = $referencePosting->getDepth() - 1;
1231  if ($this->selectedSorting === ilForumProperties::VIEW_TREE) {
1232  ++$depth;
1233  }
1234  $tpl->setVariable('DEPTH', $depth);
1235 
1236  $this->ctrl->setParameter($this, 'pos_pk', $referencePosting->getId());
1237  $this->ctrl->setParameter($this, 'thr_pk', $referencePosting->getThreadId());
1238  $this->ctrl->setParameter($this, 'draft_id', $draft->getDraftId());
1239 
1240  $backurl = urlencode($this->ctrl->getLinkTarget($this, 'viewThread', (string) $referencePosting->getId()));
1241 
1242  $this->ctrl->setParameter($this, 'backurl', $backurl);
1243  $this->ctrl->setParameter($this, 'thr_pk', $referencePosting->getThreadId());
1244  $this->ctrl->setParameter($this, 'user', $draft->getPostDisplayUserId());
1245 
1246  $authorinfo = new ilForumAuthorInformation(
1247  $draft->getPostAuthorId(),
1248  $draft->getPostDisplayUserId(),
1249  $draft->getPostUserAlias(),
1250  '',
1251  [
1252  'href' => $this->ctrl->getLinkTarget($this, 'showUser')
1253  ]
1254  );
1255 
1256  $this->ctrl->clearParameters($this);
1257 
1258  if ($authorinfo->hasSuffix()) {
1259  $tpl->setVariable('AUTHOR', $authorinfo->getSuffix());
1260  $tpl->setVariable('USR_NAME', $draft->getPostUserAlias());
1261  } else {
1262  $tpl->setVariable('AUTHOR', $authorinfo->getLinkedAuthorShortName());
1263  if ($authorinfo->getAuthorName(true) && !$this->objProperties->isAnonymized()) {
1264  $tpl->setVariable('USR_NAME', $authorinfo->getAuthorName(true));
1265  }
1266  }
1267  $tpl->setVariable('DRAFT_ANCHOR', 'draft_' . $draft->getDraftId());
1268 
1269  $tpl->setVariable('USR_IMAGE', $authorinfo->getProfilePicture());
1270  $tpl->setVariable(
1271  'USR_ICON_ALT',
1272  ilLegacyFormElementsUtil::prepareFormOutput($authorinfo->getAuthorShortName())
1273  );
1274  if ($authorinfo->getAuthor()->getId() && ilForum::_isModerator(
1275  $this->object->getRefId(),
1276  $draft->getPostAuthorId()
1277  )) {
1278  if ($authorinfo->getAuthor()->getGender() === 'f') {
1279  $tpl->setVariable('ROLE', $this->lng->txt('frm_moderator_f'));
1280  } elseif ($authorinfo->getAuthor()->getGender() === 'm') {
1281  $tpl->setVariable('ROLE', $this->lng->txt('frm_moderator_m'));
1282  } elseif ($authorinfo->getAuthor()->getGender() === 'n') {
1283  $tpl->setVariable('ROLE', $this->lng->txt('frm_moderator_n'));
1284  }
1285  }
1286 
1287  if ($draft->getUpdateUserId() > 0) {
1288  $draft->setPostUpdate($draft->getPostUpdate());
1289 
1290  $this->ctrl->setParameter($this, 'backurl', $backurl);
1291  $this->ctrl->setParameter($this, 'thr_pk', $referencePosting->getThreadId());
1292  $this->ctrl->setParameter($this, 'user', $referencePosting->getUpdateUserId());
1293  $this->ctrl->setParameter($this, 'draft_id', $draft->getDraftId());
1294 
1295  $authorinfo = new ilForumAuthorInformation(
1296  $draft->getPostAuthorId(),
1297  // We assume the editor is the author here
1298  $draft->getPostDisplayUserId(),
1299  $draft->getPostUserAlias(),
1300  '',
1301  ['href' => $this->ctrl->getLinkTarget($this, 'showUser')]
1302  );
1303 
1304  $this->ctrl->clearParameters($this);
1305 
1306  $tpl->setVariable(
1307  'POST_UPDATE_TXT',
1308  $this->lng->txt('edited_on') . ': ' . $frm->convertDate($draft->getPostUpdate()) . ' - ' . strtolower($this->lng->txt('by'))
1309  );
1310  $tpl->setVariable('UPDATE_AUTHOR', $authorinfo->getLinkedAuthorShortName());
1311  if ($authorinfo->getAuthorName(true) && !$this->objProperties->isAnonymized() && !$authorinfo->hasSuffix()) {
1312  $tpl->setVariable('UPDATE_USR_NAME', $authorinfo->getAuthorName(true));
1313  }
1314  }
1315 
1316  $draft->setPostMessage($frm->prepareText($draft->getPostMessage()));
1317 
1318  $tpl->setVariable('SUBJECT', $draft->getPostSubject());
1319  $tpl->setVariable('POST_DATE', $frm->convertDate($draft->getPostDate()));
1320 
1321  $tpl->setVariable('POST_DRAFT_TEXT', $this->lng->txt('post_draft_info'));
1322 
1323  if (!$referencePosting->isCensored() || ($this->objCurrentPost->getId() === $referencePosting->getId() && $action === 'censor')) {
1324  $spanClass = '';
1325  if (ilForum::_isModerator($this->ref_id, $draft->getPostDisplayUserId())) {
1326  $spanClass = 'moderator';
1327  }
1328 
1329  if ($draft->getPostMessage() === strip_tags($draft->getPostMessage())) {
1330  // We can be sure, that there are not html tags
1331  $draft->setPostMessage(nl2br($draft->getPostMessage()));
1332  }
1333 
1334  if ($spanClass !== '') {
1335  $tpl->setVariable(
1336  'POST',
1337  '<span class="' . $spanClass . '">' . ilRTE::_replaceMediaObjectImageSrc(
1338  $draft->getPostMessage(),
1339  1
1340  ) . '</span>'
1341  );
1342  } else {
1343  $tpl->setVariable('POST', ilRTE::_replaceMediaObjectImageSrc($draft->getPostMessage(), 1));
1344  }
1345  }
1346 
1347  if ($action === 'editdraft' && $draft->getDraftId() === $draft_id) {
1348  $oEditReplyForm = $this->getReplyEditForm();
1349 
1350  if (!$this->objCurrentTopic->isClosed() && in_array($this->requestAction, ['showdraft', 'editdraft'])) {
1351  $this->renderPostingForm($tpl, $frm, $referencePosting, $this->requestAction);
1352  }
1353 
1354  $tpl->setVariable('EDIT_DRAFT_ANCHOR', 'draft_edit_' . $draft->getDraftId());
1355  $tpl->setVariable('DRAFT_FORM', $oEditReplyForm->getHTML() . $this->modal_history);
1356  }
1357 
1358  $tpl->parseCurrentBlock();
1359  }
1360  }
static _replaceMediaObjectImageSrc(string $a_text, int $a_direction=0, string $nic='')
Replaces image source from mob image urls with the mob id or replaces mob id with the correct image s...
parseCurrentBlock(string $part=ilGlobalTemplateInterface::DEFAULT_BLOCK)
renderPostingForm(ilTemplate $tpl, ilForum $frm, ilForumPost $node, string $action)
renderSplitButton(ilTemplate $tpl, string $action, bool $is_post, ilForumPost $node, int $pageIndex=0, ilForumPostDraft $draft=null)
static prepareFormOutput($a_str, bool $a_strip=false)
static http()
Fetches the global http state from ILIAS.
setVariable($variable, $value='')
Sets a variable value.
Definition: IT.php:546
setCurrentBlock(string $part=ilGlobalTemplateInterface::DEFAULT_BLOCK)
static _isModerator(int $a_ref_id, int $a_usr_id)
retrieveDraftId(bool $from_post=false)
+ Here is the call graph for this function:
+ Here is the caller graph for this function:

◆ renderPostContent()

ilObjForumGUI::renderPostContent ( ilTemplate  $tpl,
ilForumPost  $node,
string  $action,
int  $pageIndex,
int  $postIndex 
)
protected

Definition at line 1362 of file class.ilObjForumGUI.php.

References ilObjectGUI\$object, ilForum\_isModerator(), ilRTE\_replaceMediaObjectImageSrc(), ilForum\convertDate(), ILIAS\Repository\ctrl(), displayConfirmPostActivation(), ilForumPost\getCensorshipComment(), ilForumPost\getChangeDate(), ilForumPost\getCreateDate(), ilForumPost\getDepth(), ilForumPost\getDisplayUserId(), ilFileDataForum\getFilesOfPost(), ilForumPost\getId(), ilUtil\getImagePath(), ilForumPost\getImportName(), ilForumPost\getMessage(), getOrderByParam(), ilForumPost\getPosAuthorId(), ilForumPost\getSubject(), ilForumPost\getThreadId(), ilForumPost\getUpdateUserId(), ilForumPost\getUserAlias(), ilForumPost\isActivated(), ilForumPost\isAuthorModerator(), ilForumPost\isCensored(), ilForumPost\isOwner(), ilForumPost\isPostRead(), ILIAS\Repository\lng(), ILIAS\Repository\object(), ilTemplate\parseCurrentBlock(), ilLegacyFormElementsUtil\prepareFormOutput(), ilForum\prepareText(), renderSplitButton(), ilForumPost\setChangeDate(), ilTemplate\setCurrentBlock(), ilForumPost\setMessage(), HTML_Template_IT\setVariable(), ilUtil\switchColor(), ILIAS\Repository\user(), and ilForumProperties\VIEW_TREE.

Referenced by viewThreadObject().

1368  : void {
1369  $forumObj = $this->object;
1370  $frm = $this->object->Forum;
1371 
1372  $fileDataOfForum = new ilFileDataForum($forumObj->getId(), $node->getId());
1373 
1374  $filesOfPost = $fileDataOfForum->getFilesOfPost();
1375  ksort($filesOfPost);
1376  if ($filesOfPost !== [] && ($action !== 'showedit' || $node->getId() !== $this->objCurrentPost->getId())) {
1377  foreach ($filesOfPost as $file) {
1378  $tpl->setCurrentBlock('attachment_download_row');
1379  $this->ctrl->setParameter($this, 'pos_pk', $node->getId());
1380  $this->ctrl->setParameter($this, 'file', $file['md5']);
1381  $tpl->setVariable('HREF_DOWNLOAD', $this->ctrl->getLinkTarget($this, 'viewThread'));
1382  $tpl->setVariable('TXT_FILENAME', $file['name']);
1383  $this->ctrl->clearParameters($this);
1384  $tpl->parseCurrentBlock();
1385  }
1386  $tpl->setCurrentBlock('attachments');
1387  $tpl->setVariable('TXT_ATTACHMENTS_DOWNLOAD', $this->lng->txt('forums_attachments'));
1388  $tpl->setVariable(
1389  'DOWNLOAD_IMG',
1390  $this->uiRenderer->render(
1391  $this->uiFactory->symbol()->glyph()->attachment($this->lng->txt('forums_download_attachment'))
1392  )
1393  );
1394  if (count($filesOfPost) > 1) {
1395  $this->ctrl->setParameter($this, 'pos_pk', $node->getId());
1396  $download_zip_button = $this->uiFactory->button()
1397  ->standard(
1398  $this->lng->txt('download'),
1399  $this->ctrl->getLinkTarget($this, 'deliverZipFile')
1400  );
1401  $tpl->setVariable('DOWNLOAD_ZIP', $this->uiRenderer->render($download_zip_button));
1402  }
1403  $tpl->parseCurrentBlock();
1404  }
1405  $this->renderSplitButton($tpl, $action, true, $node, $pageIndex);
1406 
1407  $tpl->setVariable('POST_ANKER', $node->getId());
1408  $tpl->setVariable('TXT_PERMA_LINK', $this->lng->txt('perma_link'));
1409  $tpl->setVariable('PERMA_TARGET', '_top');
1410 
1411  $rowCol = ilUtil::switchColor($postIndex, 'tblrow1', 'tblrow2');
1412  if (($this->is_moderator || $node->isOwner($this->user->getId())) && !$node->isActivated() && !$this->objCurrentTopic->isClosed()) {
1413  $rowCol = 'ilPostingNeedsActivation';
1414  } elseif ($this->objProperties->getMarkModeratorPosts()) {
1415  $isAuthorModerator = ilForum::_isModerator($this->object->getRefId(), $node->getPosAuthorId());
1416  if ($isAuthorModerator && $node->isAuthorModerator() === null) {
1417  $rowCol = 'ilModeratorPosting';
1418  } elseif ($node->isAuthorModerator()) {
1419  $rowCol = 'ilModeratorPosting';
1420  }
1421  }
1422 
1423  if (
1424  (!in_array($action, ['delete', 'censor']) && !$this->displayConfirmPostActivation()) ||
1425  $this->objCurrentPost->getId() !== $node->getId()
1426  ) {
1427  $tpl->setVariable('ROWCOL', ' ' . $rowCol);
1428  } else {
1429  $rowCol = 'tblrowmarked';
1430  }
1431 
1432  if ($node->isCensored()) {
1433  if ($action !== 'censor') {
1434  $tpl->setVariable('TXT_CENSORSHIP_ADVICE', $this->lng->txt('post_censored_comment_by_moderator'));
1435  }
1436 
1437  $rowCol = 'tblrowmarked';
1438  }
1439 
1440  $tpl->setVariable('ROWCOL', ' ' . $rowCol);
1441  $tpl->setVariable('DEPTH', $node->getDepth() - 1);
1442  if (!$node->isActivated() && ($node->isOwner($this->user->getId()) || $this->is_moderator)) {
1443  $tpl->setVariable('POST_NOT_ACTIVATED_YET', $this->lng->txt('frm_post_not_activated_yet'));
1444  }
1445 
1446  $this->ctrl->setParameter($this, 'pos_pk', $node->getId());
1447  $this->ctrl->setParameter($this, 'thr_pk', $node->getThreadId());
1448  $backurl = urlencode($this->ctrl->getLinkTarget($this, 'viewThread', (string) $node->getId()));
1449  $this->ctrl->clearParameters($this);
1450 
1451  $this->ctrl->setParameter($this, 'backurl', $backurl);
1452  $this->ctrl->setParameter($this, 'thr_pk', $node->getThreadId());
1453  $this->ctrl->setParameter($this, 'user', $node->getDisplayUserId());
1454  $authorinfo = new ilForumAuthorInformation(
1455  $node->getPosAuthorId(),
1456  $node->getDisplayUserId(),
1457  (string) $node->getUserAlias(),
1458  (string) $node->getImportName(),
1459  [
1460  'href' => $this->ctrl->getLinkTarget($this, 'showUser')
1461  ]
1462  );
1463  $this->ctrl->clearParameters($this);
1464 
1465  if ($authorinfo->hasSuffix()) {
1466  if (!$authorinfo->isDeleted()) {
1467  $tpl->setVariable('USR_NAME', $authorinfo->getAlias());
1468  }
1469  $tpl->setVariable('AUTHOR', $authorinfo->getSuffix());
1470  } else {
1471  if ($authorinfo->getAuthorName(true) && !$this->objProperties->isAnonymized()) {
1472  $tpl->setVariable('USR_NAME', $authorinfo->getAuthorName(true));
1473  }
1474  $tpl->setVariable('AUTHOR', $authorinfo->getLinkedAuthorShortName());
1475  }
1476 
1477  $tpl->setVariable('USR_IMAGE', $authorinfo->getProfilePicture());
1478  $tpl->setVariable(
1479  'USR_ICON_ALT',
1480  ilLegacyFormElementsUtil::prepareFormOutput($authorinfo->getAuthorShortName())
1481  );
1482  $isModerator = ilForum::_isModerator($this->ref_id, $node->getPosAuthorId());
1483  if ($isModerator && $authorinfo->getAuthor()->getId()) {
1484  $authorRole = $this->lng->txt('frm_moderator_n');
1485  if (is_string($authorinfo->getAuthor()->getGender()) && $authorinfo->getAuthor()->getGender() !== '') {
1486  $authorRole = $this->lng->txt('frm_moderator_' . $authorinfo->getAuthor()->getGender());
1487  }
1488  $tpl->setVariable('ROLE', $authorRole);
1489  }
1490 
1491  if ($node->getUpdateUserId() > 0) {
1492  $node->setChangeDate($node->getChangeDate());
1493 
1494  $this->ctrl->setParameter($this, 'backurl', $backurl);
1495  $this->ctrl->setParameter($this, 'thr_pk', $node->getThreadId());
1496  $this->ctrl->setParameter($this, 'user', $node->getUpdateUserId());
1497  $update_user_id = $node->getUpdateUserId();
1498  if ($node->getDisplayUserId() === 0 && $node->getPosAuthorId() === $node->getUpdateUserId()) {
1499  $update_user_id = $node->getDisplayUserId();
1500  }
1501  $authorinfo = new ilForumAuthorInformation(
1502  $node->getPosAuthorId(),
1503  $update_user_id,
1504  (string) $node->getUserAlias(),
1505  (string) $node->getImportName(),
1506  [
1507  'href' => $this->ctrl->getLinkTarget($this, 'showUser')
1508  ]
1509  );
1510  $this->ctrl->clearParameters($this);
1511 
1512  $tpl->setVariable(
1513  'POST_UPDATE_TXT',
1514  $this->lng->txt('edited_on') . ': ' . $frm->convertDate($node->getChangeDate()) . ' - ' . strtolower($this->lng->txt('by'))
1515  );
1516  $tpl->setVariable('UPDATE_AUTHOR', $authorinfo->getLinkedAuthorShortName());
1517  if ($authorinfo->getAuthorName(true) && !$this->objProperties->isAnonymized() && !$authorinfo->hasSuffix()) {
1518  $tpl->setVariable('UPDATE_USR_NAME', $authorinfo->getAuthorName(true));
1519  }
1520  }
1521 
1522  if ($this->selectedSorting === ilForumProperties::VIEW_TREE
1523  && $node->getId() !== $this->selected_post_storage->get($node->getThreadId())) {
1524  $target = $this->uiFactory->symbol()->icon()->custom(
1525  ilUtil::getImagePath('object/target.svg'),
1526  $this->lng->txt('target_select')
1527  );
1528 
1529  $this->ctrl->setParameter($this, 'pos_pk', $node->getId());
1530  $this->ctrl->setParameter($this, 'thr_pk', $node->getThreadId());
1531 
1532  $tpl->setVariable(
1533  'TARGET',
1534  $this->uiRenderer->render(
1535  $this->uiFactory->link()->bulky(
1536  $target,
1537  $this->lng->txt('select'),
1538  new \ILIAS\Data\URI(
1539  ILIAS_HTTP_PATH . '/' . $this->ctrl->getLinkTarget($this, 'selectPost', (string) $node->getId())
1540  )
1541  )
1542  )
1543  );
1544  }
1545 
1546  $node->setMessage($frm->prepareText($node->getMessage()));
1547 
1548  if ($this->user->isAnonymous() || $node->isPostRead()) {
1549  $tpl->setVariable('SUBJECT', $node->getSubject());
1550  } else {
1551  $this->ctrl->setParameter($this, 'pos_pk', $node->getId());
1552  $this->ctrl->setParameter($this, 'thr_pk', $node->getThreadId());
1553  $this->ctrl->setParameter($this, 'page', $pageIndex);
1554  $this->ctrl->setParameter(
1555  $this,
1556  'orderby',
1557  $this->getOrderByParam()
1558  );
1559  $this->ctrl->setParameter($this, 'viewmode', $this->selectedSorting);
1560  $mark_post_target = $this->ctrl->getLinkTarget($this, 'markPostRead', (string) $node->getId());
1561 
1562  $tpl->setVariable(
1563  'SUBJECT',
1564  '<a href="' . $mark_post_target . '"><b>' . $node->getSubject() . '</b></a>'
1565  );
1566  }
1567 
1568  $tpl->setVariable('POST_DATE', $frm->convertDate($node->getCreateDate()));
1569 
1570  if (!$node->isCensored() || ($this->objCurrentPost->getId() === $node->getId() && $action === 'censor')) {
1571  $spanClass = '';
1572  if (ilForum::_isModerator($this->ref_id, $node->getDisplayUserId())) {
1573  $spanClass = 'moderator';
1574  }
1575 
1576  // possible bugfix for mantis #8223
1577  if ($node->getMessage() === strip_tags($node->getMessage())) {
1578  // We can be sure, that there are not html tags
1579  $node->setMessage(nl2br($node->getMessage()));
1580  }
1581 
1582  if ($spanClass !== '') {
1583  $tpl->setVariable(
1584  'POST',
1585  '<span class="' . $spanClass . '">' .
1587  '</span>'
1588  );
1589  } else {
1590  $tpl->setVariable('POST', ilRTE::_replaceMediaObjectImageSrc($node->getMessage(), 1));
1591  }
1592  } else {
1593  $tpl->setVariable(
1594  'POST',
1595  '<span class="moderator">' . nl2br((string) $node->getCensorshipComment()) . '</span>'
1596  );
1597  }
1598 
1599  $tpl->parseCurrentBlock();
1600  }
static _replaceMediaObjectImageSrc(string $a_text, int $a_direction=0, string $nic='')
Replaces image source from mob image urls with the mob id or replaces mob id with the correct image s...
parseCurrentBlock(string $part=ilGlobalTemplateInterface::DEFAULT_BLOCK)
static switchColor(int $a_num, string $a_css1, string $a_css2)
switches style sheets for each even $a_num (used for changing colors of different result rows) ...
setMessage(string $a_message)
isOwner(int $a_user_id=0)
renderSplitButton(ilTemplate $tpl, string $action, bool $is_post, ilForumPost $node, int $pageIndex=0, ilForumPostDraft $draft=null)
static prepareFormOutput($a_str, bool $a_strip=false)
setVariable($variable, $value='')
Sets a variable value.
Definition: IT.php:546
setChangeDate(?string $a_changedate)
static getImagePath(string $image_name, string $module_path="", string $mode="output", bool $offline=false)
get image path (for images located in a template directory)
setCurrentBlock(string $part=ilGlobalTemplateInterface::DEFAULT_BLOCK)
static _isModerator(int $a_ref_id, int $a_usr_id)
+ Here is the call graph for this function:
+ Here is the caller graph for this function:

◆ renderPostingForm()

ilObjForumGUI::renderPostingForm ( ilTemplate  $tpl,
ilForum  $frm,
ilForumPost  $node,
string  $action 
)
private

Definition at line 5853 of file class.ilObjForumGUI.php.

References ilRTE\_replaceMediaObjectImageSrc(), ILIAS\Repository\access(), ILIAS\Repository\ctrl(), ilForumPost\getDisplayUserId(), ilForumPost\getImportName(), ilForumPost\getMessage(), getModifiedReOnSubject(), getOrderByParam(), ilForumPost\getPosAuthorId(), getReplyEditForm(), ilForumPost\getUserAlias(), ilForumPost\isCensored(), ilForumPost\isOwner(), ILIAS\Repository\lng(), ilForum\prepareText(), retrieveDraftId(), HTML_Template_IT\setVariable(), ilUtil\stripSlashes(), and ILIAS\Repository\user().

Referenced by renderDraftContent(), and viewThreadObject().

5853  : void
5854  {
5855  $draft_id = $this->retrieveDraftId();
5856  if ($action === 'showedit' && (
5857  (!$this->is_moderator && !$node->isOwner($this->user->getId())) ||
5858  $this->user->isAnonymous() ||
5859  $node->isCensored()
5860  )) {
5861  $this->error->raiseError($this->lng->txt('permission_denied'), $this->error->MESSAGE);
5862  } elseif ($action === 'showreply' && !$this->access->checkAccess('add_reply', '', $this->object->getRefId())) {
5863  $this->error->raiseError($this->lng->txt('permission_denied'), $this->error->MESSAGE);
5864  }
5865 
5866  $tpl->setVariable('REPLY_ANKER', 'reply_' . $this->objCurrentPost->getId());
5867  $oEditReplyForm = $this->getReplyEditForm();
5868  $subject = '';
5869  if ($action !== 'editdraft') {
5870  switch ($this->objProperties->getSubjectSetting()) {
5871  case 'add_re_to_subject':
5872  $subject = $this->getModifiedReOnSubject();
5873  break;
5874 
5875  case 'preset_subject':
5876  $subject = $this->objCurrentPost->getSubject();
5877  break;
5878 
5879  case 'empty_subject':
5880  $subject = '';
5881  break;
5882  }
5883  }
5884 
5885  switch ($action) {
5886  case 'showreply':
5887  if ($this->ctrl->getCmd() === 'savePost' || $this->ctrl->getCmd() === 'saveAsDraft') {
5888  $oEditReplyForm->setValuesByPost();
5889  } elseif ($this->ctrl->getCmd() === 'quotePost') {
5890  $authorinfo = new ilForumAuthorInformation(
5891  $node->getPosAuthorId(),
5892  $node->getDisplayUserId(),
5893  (string) $node->getUserAlias(),
5894  (string) $node->getImportName()
5895  );
5896 
5897  $oEditReplyForm->setValuesByPost();
5898  $oEditReplyForm->getItemByPostVar('message')->setValue(
5900  $frm->prepareText(
5901  $node->getMessage(),
5902  1,
5903  $authorinfo->getAuthorName()
5904  ) . "\n" . $oEditReplyForm->getInput('message'),
5905  1
5906  )
5907  );
5908  } else {
5909  $oEditReplyForm->setValuesByArray([
5910  'draft_id' => $draft_id,
5911  'alias' => '',
5912  'subject' => $subject,
5913  'message' => '',
5914  'notify' => 0,
5915  'userfile' => '',
5916  'del_file' => []
5917  ]);
5918  }
5919  break;
5920 
5921  case 'showedit':
5922  if ($this->ctrl->getCmd() === 'savePost') {
5923  $oEditReplyForm->setValuesByPost();
5924  } else {
5925  $oEditReplyForm->setValuesByArray([
5926  'alias' => '',
5927  'subject' => $this->objCurrentPost->getSubject(),
5929  $this->objCurrentPost->getMessage(),
5930  2
5931  ), 1),
5932  'notify' => $this->objCurrentPost->isNotificationEnabled() && !$this->user->isAnonymous(),
5933  'userfile' => '',
5934  'del_file' => [],
5935  'draft_id' => $draft_id
5936  ]);
5937  }
5938  break;
5939 
5940  case 'editdraft':
5941  if (in_array($this->ctrl->getCmd(), ['saveDraft', 'updateDraft', 'publishDraft'])) {
5942  $oEditReplyForm->setValuesByPost();
5943  } elseif ($draft_id > 0) {
5944  $draftObject = new ilForumPostDraft(
5945  $this->user->getId(),
5946  $this->objCurrentPost->getId(),
5947  $draft_id
5948  );
5949  $oEditReplyForm->setValuesByArray([
5950  'alias' => $draftObject->getPostUserAlias(),
5951  'subject' => $draftObject->getPostSubject(),
5953  $draftObject->getPostMessage(),
5954  2
5955  ), 1),
5956  'notify' => $draftObject->isNotificationEnabled() && !$this->user->isAnonymous(),
5957  'userfile' => '',
5958  'del_file' => [],
5959  'draft_id' => $draft_id
5960  ]);
5961  }
5962  break;
5963  }
5964 
5965  $this->ctrl->setParameter($this, 'pos_pk', $this->objCurrentPost->getId());
5966  $this->ctrl->setParameter($this, 'thr_pk', $this->objCurrentPost->getThreadId());
5967  $this->ctrl->setParameter($this, 'page', (int) ($this->httpRequest->getQueryParams()['page'] ?? 0));
5968  $this->ctrl->setParameter(
5969  $this,
5970  'orderby',
5971  $this->getOrderByParam()
5972  );
5973  $this->ctrl->setParameter(
5974  $this,
5975  'action',
5976  ilUtil::stripSlashes($this->requestAction)
5977  );
5978  if ($action !== 'editdraft') {
5979  $tpl->setVariable('FORM', $oEditReplyForm->getHTML());
5980  }
5981  $this->ctrl->clearParameters($this);
5982  }
static _replaceMediaObjectImageSrc(string $a_text, int $a_direction=0, string $nic='')
Replaces image source from mob image urls with the mob id or replaces mob id with the correct image s...
static stripSlashes(string $a_str, bool $a_strip_html=true, string $a_allow="")
isOwner(int $a_user_id=0)
setVariable($variable, $value='')
Sets a variable value.
Definition: IT.php:546
prepareText(string $text, int $edit=0, string $quote_user='', string $type='')
retrieveDraftId(bool $from_post=false)
+ Here is the call graph for this function:
+ Here is the caller graph for this function:

◆ renderSortationControl()

ilObjForumGUI::renderSortationControl ( int  $currentSorting)
private

Definition at line 3624 of file class.ilObjForumGUI.php.

References $sortationOptions, ILIAS\Repository\ctrl(), ILIAS\Repository\lng(), and ILIAS\Repository\toolbar().

Referenced by viewThreadObject().

3624  : void
3625  {
3626  $this->ctrl->setParameter($this, 'thr_pk', $this->objCurrentTopic->getId());
3627  $this->ctrl->setParameter($this, 'pos_pk', $this->objCurrentPost->getId());
3628  $target = $this->ctrl->getLinkTarget(
3629  $this,
3630  'viewThread',
3631  ''
3632  );
3633 
3634  $translatedSortationOptions = array_map(function ($value): string {
3635  return $this->lng->txt($value);
3637 
3638  $sortingDirectionViewControl = $this->uiFactory
3639  ->viewControl()
3640  ->sortation($translatedSortationOptions, (string) $currentSorting)
3641  ->withTargetURL($target, 'viewmode');
3642  $this->toolbar->addComponent($sortingDirectionViewControl);
3643  }
+ Here is the call graph for this function:
+ Here is the caller graph for this function:

◆ renderSplitButton()

ilObjForumGUI::renderSplitButton ( ilTemplate  $tpl,
string  $action,
bool  $is_post,
ilForumPost  $node,
int  $pageIndex = 0,
ilForumPostDraft  $draft = null 
)
private

Definition at line 5486 of file class.ilObjForumGUI.php.

References ilObjectGUI\$id, $url, ILIAS\Repository\access(), addActivationFormModal(), ILIAS\Repository\ctrl(), displayConfirmPostActivation(), ilForumPost\getForumId(), ilForumPost\getId(), getOrderByParam(), ilForumPost\getThreadId(), ilForumPost\hasReplies(), ilForumPost\isActivated(), ilForumPost\isCensored(), ilForumPost\isOwner(), ilForumPost\isPostRead(), ILIAS\Repository\lng(), ILIAS\Repository\object(), retrieveDraftId(), ilTemplate\setCurrentBlock(), HTML_Template_IT\setVariable(), ILIAS\Repository\user(), and ILIAS\UI\Implementation\Component\withOnLoadCode().

Referenced by renderDraftContent(), and renderPostContent().

5493  : void {
5494  $draft_id = $this->retrieveDraftId();
5495 
5496  $actions = [];
5497  if ($is_post) {
5498  if (($this->objCurrentPost->getId() !== $node->getId() || (
5499  !in_array($action, ['showreply', 'showedit', 'censor', 'delete'], true) &&
5501  )) && ($this->is_moderator || $node->isActivated() || $node->isOwner($this->user->getId()))) {
5502  if ($this->is_moderator && !$this->objCurrentTopic->isClosed() && !$node->isActivated()) {
5503  $this->ctrl->setParameter($this, 'pos_pk', $node->getId());
5504  $this->ctrl->setParameter($this, 'thr_pk', $node->getThreadId());
5505  $this->ctrl->setParameter($this, 'page', $pageIndex);
5506  $this->ctrl->setParameter(
5507  $this,
5508  'orderby',
5509  $this->getOrderByParam()
5510  );
5511  $primary_action = $this->ctrl->getLinkTarget(
5512  $this,
5513  'askForPostActivation',
5514  (string) $node->getId()
5515  );
5516  $primary_action_language_id = 'activate_post';
5517  $this->ctrl->clearParameters($this);
5518  }
5519  if (
5520  !$this->objCurrentTopic->isClosed() && $node->isActivated() && !$node->isCensored() &&
5521  $this->access->checkAccess('add_reply', '', $this->object->getRefId())
5522  ) {
5523  $this->ctrl->setParameter($this, 'action', 'showreply');
5524  $this->ctrl->setParameter($this, 'pos_pk', $node->getId());
5525  $this->ctrl->setParameter($this, 'page', $pageIndex);
5526  $this->ctrl->setParameter(
5527  $this,
5528  'orderby',
5529  $this->getOrderByParam()
5530  );
5531  $this->ctrl->setParameter($this, 'thr_pk', $node->getThreadId());
5532  $primary_action = $this->ctrl->getLinkTarget(
5533  $this,
5534  'viewThread',
5535  'reply_' . $node->getId()
5536  );
5537  $primary_action_language_id = 'reply_to_postings';
5538  $this->ctrl->clearParameters($this);
5539  }
5540  if (
5541  !$this->objCurrentTopic->isClosed() &&
5542  !$node->isCensored() &&
5543  !$this->user->isAnonymous() &&
5544  ($node->isOwner($this->user->getId()) || $this->is_moderator)
5545  ) {
5546  $this->ctrl->setParameter($this, 'action', 'showedit');
5547  $this->ctrl->setParameter($this, 'pos_pk', $node->getId());
5548  $this->ctrl->setParameter($this, 'thr_pk', $node->getThreadId());
5549  $this->ctrl->setParameter($this, 'page', $pageIndex);
5550  $this->ctrl->setParameter(
5551  $this,
5552  'orderby',
5553  $this->getOrderByParam()
5554  );
5555  $actions['edit'] = $this->ctrl->getLinkTarget($this, 'viewThread', (string) $node->getId());
5556  $this->ctrl->clearParameters($this);
5557  }
5558  if (!$this->user->isAnonymous()) {
5559  $this->ctrl->setParameter($this, 'pos_pk', $node->getId());
5560  $this->ctrl->setParameter($this, 'thr_pk', $node->getThreadId());
5561  $this->ctrl->setParameter($this, 'page', $pageIndex);
5562  $this->ctrl->setParameter(
5563  $this,
5564  'orderby',
5565  $this->getOrderByParam()
5566  );
5567  $this->ctrl->setParameter($this, 'viewmode', $this->selectedSorting);
5568 
5569  $read_undread_txt = 'frm_mark_as_read';
5570  $read_undread_cmd = 'markPostRead';
5571  if ($node->isPostRead()) {
5572  $read_undread_txt = 'frm_mark_as_unread';
5573  $read_undread_cmd = 'markPostUnread';
5574  }
5575  $actions[$read_undread_txt] = $this->ctrl->getLinkTarget(
5576  $this,
5577  $read_undread_cmd,
5578  (string) $node->getId()
5579  );
5580 
5581  $this->ctrl->clearParameters($this);
5582  }
5583  if (!$node->isCensored()) {
5584  $this->ctrl->setParameterByClass(ilForumExportGUI::class, 'top_pk', $node->getForumId());
5585  $this->ctrl->setParameterByClass(ilForumExportGUI::class, 'thr_pk', $node->getThreadId());
5586 
5587 
5588  $this->ctrl->clearParameters($this);
5589  }
5590  if (
5591  !$this->objCurrentTopic->isClosed() &&
5592  !$this->user->isAnonymous() &&
5593  ($this->is_moderator || ($node->isOwner($this->user->getId()) && !$node->hasReplies()))
5594  ) {
5595  $this->ctrl->setParameter($this, 'pos_pk', $node->getId());
5596  $this->ctrl->setParameter($this, 'thr_pk', $node->getThreadId());
5597  $this->ctrl->setParameter($this, 'page', $pageIndex);
5598  $this->ctrl->setParameter(
5599  $this,
5600  'orderby',
5601  $this->getOrderByParam()
5602  );
5603  $actions['delete'] = $this->ctrl->getFormAction($this, 'deletePosting');
5604  $this->ctrl->clearParameters($this);
5605  }
5606  if ($this->is_moderator && !$this->objCurrentTopic->isClosed()) {
5607  $this->ctrl->setParameter($this, 'pos_pk', $node->getId());
5608  $this->ctrl->setParameter($this, 'thr_pk', $node->getThreadId());
5609  $this->ctrl->setParameter($this, 'page', $pageIndex);
5610  $this->ctrl->setParameter(
5611  $this,
5612  'orderby',
5613  $this->getOrderByParam()
5614  );
5615  if ($node->isCensored()) {
5616  $this->ctrl->setParameter($this, 'action', 'viewThread');
5617  $actions['frm_revoke_censorship'] = $this->ctrl->getFormAction($this, 'revokeCensorship');
5618  } else {
5619  $actions['frm_censorship'] = $this->ctrl->getFormAction($this, 'addCensorship');
5620  }
5621  $this->ctrl->clearParameters($this);
5622  }
5623  }
5624  } elseif ($draft_id !== $draft->getDraftId() || !in_array($action, ['deletedraft', 'editdraft'])) {
5625  // get actions for drafts
5626  $this->ctrl->setParameter($this, 'action', 'publishdraft');
5627  $this->ctrl->setParameter($this, 'pos_pk', $node->getId());
5628  $this->ctrl->setParameter($this, 'thr_pk', $this->objCurrentTopic->getId());
5629  $this->ctrl->setParameter($this, 'page', $pageIndex);
5630  $this->ctrl->setParameter($this, 'draft_id', $draft->getDraftId());
5631  $this->ctrl->setParameter(
5632  $this,
5633  'orderby',
5634  $this->getOrderByParam()
5635  );
5636  $primary_action = $this->ctrl->getLinkTarget($this, 'publishSelectedDraft', (string) $node->getId());
5637  $primary_action_language_id = 'publish';
5638  $this->ctrl->clearParameters($this);
5639 
5640  $this->ctrl->setParameter($this, 'action', 'editdraft');
5641  $this->ctrl->setParameter($this, 'pos_pk', $node->getId());
5642  $this->ctrl->setParameter($this, 'thr_pk', $this->objCurrentTopic->getId());
5643  $this->ctrl->setParameter($this, 'draft_id', $draft->getDraftId());
5644  $this->ctrl->setParameter($this, 'page', $pageIndex);
5645  $this->ctrl->setParameter(
5646  $this,
5647  'orderby',
5648  $this->getOrderByParam()
5649  );
5650  $actions['edit'] = $this->ctrl->getLinkTarget($this, 'editDraft', 'draft_edit_' . $draft->getDraftId());
5651  $this->ctrl->clearParameters($this);
5652 
5653  $this->ctrl->setParameter($this, 'pos_pk', $node->getId());
5654  $this->ctrl->setParameter($this, 'thr_pk', $this->objCurrentTopic->getId());
5655  $this->ctrl->setParameter($this, 'draft_id', $draft->getDraftId());
5656  $this->ctrl->setParameter($this, 'page', $pageIndex);
5657  $this->ctrl->setParameter(
5658  $this,
5659  'orderby',
5660  $this->getOrderByParam()
5661  );
5662  $actions['delete'] = $this->ctrl->getFormAction($this, 'deletePostingDraft');
5663  $this->ctrl->clearParameters($this);
5664 
5665  if ($draft_id !== 0 && $action === 'editdraft') {
5666  $actions = [];
5667  }
5668  }
5669 
5670  $tpl->setCurrentBlock('posts_row');
5671  if ($actions !== [] && !$this->objCurrentTopic->isClosed()) {
5672  $items = [];
5673  foreach ($actions as $lng_id => $url) {
5674  if ($lng_id === 'frm_revoke_censorship' || $lng_id === 'frm_censorship') {
5675  $modalTemplate = new ilTemplate('tpl.forums_censor_modal.html', true, true, 'components/ILIAS/Forum');
5676  $form_id = str_replace('.', '_', uniqid('form', true));
5677  $modalTemplate->setVariable('FORM_ID', $form_id);
5678 
5679  if ($node->isCensored()) {
5680  $modalTemplate->setVariable('BODY', $this->lng->txt('forums_info_censor2_post'));
5681  } else {
5682  $modalTemplate->setVariable('BODY', $this->lng->txt('forums_info_censor_post'));
5683  $modalTemplate->touchBlock('message');
5684  }
5685 
5686  $modalTemplate->setVariable('FORM_ACTION', $url);
5687 
5688  $content = $this->uiFactory->legacy($modalTemplate->get());
5689  $submitBtn = $this->uiFactory->button()->primary(
5690  $this->lng->txt('submit'),
5691  '#'
5692  )->withOnLoadCode(
5693  static function (string $id) use ($form_id): string {
5694  return "
5695  (function () {
5696  const button = document.getElementById('$id');
5697  if (!button) return;
5698 
5699  const form = document.getElementById('$form_id');
5700  if (!form) return;
5701 
5702  button.addEventListener('click', (event) => {
5703  event.preventDefault();
5704  form.submit();
5705  }, true);
5706  }());
5707  ";
5708  }
5709  );
5710  $modal = $this->uiFactory->modal()->roundtrip(
5711  $this->lng->txt($lng_id),
5712  [$content]
5713  )->withActionButtons([$submitBtn]);
5714  $items[] = $this->uiFactory->button()->shy($this->lng->txt($lng_id), '#')->withOnClick(
5715  $modal->getShowSignal()
5716  );
5717 
5718  $this->modalActionsContainer[] = $modal;
5719  continue;
5720  }
5721 
5722  if ($lng_id === 'delete') {
5723  $modal = $this->uiFactory->modal()->interruptive(
5724  $this->lng->txt($lng_id),
5725  str_contains($url, 'deletePostingDraft') ?
5726  $this->lng->txt('forums_info_delete_draft') :
5727  $this->lng->txt('forums_info_delete_post'),
5728  $url
5729  )->withActionButtonLabel(
5730  $this->lng->txt(str_contains($url, 'deletePostingDraft') ? 'deletePostingDraft' : 'deletePosting')
5731  );
5732 
5733  $items[] = $this->uiFactory->button()->shy($this->lng->txt($lng_id), '#')->withOnClick(
5734  $modal->getShowSignal()
5735  );
5736 
5737  $this->modalActionsContainer[] = $modal;
5738 
5739 
5740  continue;
5741  }
5742 
5743  $items[] = $this->uiFactory->button()->shy($this->lng->txt($lng_id), $url);
5744  }
5745 
5746  $dropdown = $this->uiFactory->dropdown()->standard($items);
5747  $render_action_buttons = [$dropdown];
5748  if (isset($primary_action, $primary_action_language_id)) {
5749  if ($primary_action_language_id === 'activate_post') {
5750  $action_button = $this->addActivationFormModal($node);
5751  } else {
5752  $action_button = $this->uiFactory->button()->standard(
5753  $this->lng->txt($primary_action_language_id),
5754  $primary_action
5755  );
5756  }
5757  $tpl->setVariable('MAIN_ACTION', $this->uiRenderer->render($action_button));
5758  }
5759  $tpl->setVariable('DROPDOWN_ACTIONS', $this->uiRenderer->render($render_action_buttons));
5760  }
5761  }
$url
Definition: shib_logout.php:63
isOwner(int $a_user_id=0)
addActivationFormModal(ilForumPost $node)
setVariable($variable, $value='')
Sets a variable value.
Definition: IT.php:546
setCurrentBlock(string $part=ilGlobalTemplateInterface::DEFAULT_BLOCK)
retrieveDraftId(bool $from_post=false)
+ Here is the call graph for this function:
+ Here is the caller graph for this function:

◆ renderViewModeControl()

ilObjForumGUI::renderViewModeControl ( int  $currentViewMode)
private

Definition at line 3593 of file class.ilObjForumGUI.php.

References ILIAS\Repository\ctrl(), ILIAS\Repository\lng(), ILIAS\Repository\toolbar(), and ilForumProperties\VIEW_DATE_ASC.

Referenced by viewThreadObject().

3593  : void
3594  {
3595  if ($currentViewMode === 3) {
3596  $currentViewMode = 2;
3597  }
3598  $translationKeys = [];
3599  foreach ($this->viewModeOptions as $sortingConstantKey => $languageKey) {
3600  $this->ctrl->setParameter($this, 'thr_pk', $this->objCurrentTopic->getId());
3601  $this->ctrl->setParameter($this, 'pos_pk', $this->objCurrentPost->getId());
3602  $this->ctrl->setParameter($this, 'viewmode', $sortingConstantKey);
3603 
3604  $translationKeys[$this->lng->txt($languageKey)] = $this->ctrl->getLinkTarget(
3605  $this,
3606  'viewThread',
3607  ''
3608  );
3609 
3610  $this->ctrl->clearParameters($this);
3611  }
3612 
3613  if ($currentViewMode > ilForumProperties::VIEW_DATE_ASC) {
3614  $currentViewMode = ilForumProperties::VIEW_DATE_ASC;
3615  }
3616 
3617  $sortViewControl = $this->uiFactory
3618  ->viewControl()
3619  ->mode($translationKeys, $this->lng->txt($this->viewModeOptions[$currentViewMode]))
3620  ->withActive($this->lng->txt($this->viewModeOptions[$currentViewMode]));
3621  $this->toolbar->addComponent($sortViewControl);
3622  }
+ Here is the call graph for this function:
+ Here is the caller graph for this function:

◆ resetLimitedViewObject()

ilObjForumGUI::resetLimitedViewObject ( )

Definition at line 3163 of file class.ilObjForumGUI.php.

References ILIAS\Repository\ctrl().

3163  : void
3164  {
3165  $this->selected_post_storage->set($this->objCurrentTopic->getId(), 0);
3166  $this->ctrl->redirect($this, 'viewThread');
3167  }
+ Here is the call graph for this function:

◆ restoreFromHistoryObject()

ilObjForumGUI::restoreFromHistoryObject ( )
protected

Definition at line 4944 of file class.ilObjForumGUI.php.

References checkDraftAccess(), ilForumPostDraft\createDraftBackup(), ILIAS\Repository\ctrl(), ILIAS\Repository\int(), ilForumPostDraft\isSavePostDraftAllowed(), and ILIAS\Repository\lng().

4944  : void
4945  {
4947  $this->error->raiseError($this->lng->txt('permission_denied'), $this->error->MESSAGE);
4948  }
4949 
4950  $historyId = (int) ($this->httpRequest->getQueryParams()['history_id'] ?? 0);
4951  $history = new ilForumDraftsHistory($historyId);
4952 
4953  $this->checkDraftAccess($history->getDraftId());
4954 
4955  $draft = $history->rollbackAutosave();
4956  if ($draft->getThreadId() === 0 && $draft->getPostId() === 0) {
4957  $this->ctrl->setParameter($this, 'draft_id', $history->getDraftId());
4958  $this->ctrl->redirect($this, 'editThreadDraft');
4959  }
4960 
4961  $this->ctrl->clearParameters($this);
4962  $this->ctrl->setParameter($this, 'pos_pk', $draft->getPostId());
4963  $this->ctrl->setParameter($this, 'thr_pk', $draft->getThreadId());
4964  $this->ctrl->setParameter($this, 'draft_id', $draft->getDraftId());
4965  $this->ctrl->setParameter($this, 'action', 'editdraft');
4966 
4967  ilForumPostDraft::createDraftBackup($draft->getDraftId());
4968 
4969  $this->ctrl->redirect($this, 'viewThread');
4970  }
static createDraftBackup(int $draft_id)
Class ilForumDraftHistory.
checkDraftAccess(int|ilForumPostDraft $draft)
+ Here is the call graph for this function:

◆ retrieveDraftId()

ilObjForumGUI::retrieveDraftId ( bool  $from_post = false)
private

Definition at line 150 of file class.ilObjForumGUI.php.

References ILIAS\FileDelivery\http().

Referenced by addThreadObject(), autosaveDraftAsyncObject(), autosaveThreadDraftAsyncObject(), cancelDraftObject(), cancelPostObject(), createTopLevelPostObject(), decorateWithAutosave(), deleteSelectedDraft(), deliverDraftZipFileObject(), editDraftObject(), initReplyEditForm(), publishDraftObject(), publishSelectedDraftObject(), publishThreadDraftObject(), renderDraftContent(), renderPostingForm(), renderSplitButton(), updateDraftObject(), and updateThreadDraftObject().

150  : int
151  {
152  return $this->retrieveIntOrZeroFrom(
153  $from_post ? $this->http->wrapper()->post() : $this->http->wrapper()->query(),
154  'draft_id'
155  );
156  }
static http()
Fetches the global http state from ILIAS.
+ Here is the call graph for this function:
+ Here is the caller graph for this function:

◆ retrieveThreadIds()

ilObjForumGUI::retrieveThreadIds ( )
private
Returns
list<int>

Definition at line 926 of file class.ilObjForumGUI.php.

References $post, ILIAS\FileDelivery\http(), and ILIAS\Repository\refinery().

Referenced by performDeleteThreadsObject(), and performThreadsActionObject().

926  : array
927  {
928  $thread_ids = [];
929  $query = $this->http->wrapper()->query()->has('thr_pk');
930  $post = $this->http->wrapper()->post()->has('thread_ids');
931  if ($post) {
932  $thread_ids = $this->http->wrapper()->post()->retrieve(
933  'thread_ids',
934  $this->refinery->kindlyTo()->listOf($this->refinery->kindlyTo()->int())
935  );
936  } elseif ($query) {
937  $thread_ids = $this->http->wrapper()->query()->retrieve(
938  'thr_pk',
939  $this->refinery->kindlyTo()->listOf($this->refinery->kindlyTo()->int())
940  );
941  }
942 
943  return $thread_ids;
944  }
static http()
Fetches the global http state from ILIAS.
$post
Definition: ltitoken.php:46
+ Here is the call graph for this function:
+ Here is the caller graph for this function:

◆ retrieveThrPk()

ilObjForumGUI::retrieveThrPk ( )
private

Definition at line 145 of file class.ilObjForumGUI.php.

References ILIAS\FileDelivery\http().

Referenced by __construct().

145  : int
146  {
147  return $this->retrieveIntOrZeroFrom($this->http->wrapper()->query(), 'thr_pk');
148  }
static http()
Fetches the global http state from ILIAS.
+ Here is the call graph for this function:
+ Here is the caller graph for this function:

◆ revokeCensorshipObject()

ilObjForumGUI::revokeCensorshipObject ( )
private

Definition at line 2106 of file class.ilObjForumGUI.php.

References handleCensorship().

2106  : void
2107  {
2108  $this->handleCensorship(true);
2109  }
handleCensorship(bool $wasRevoked=false)
+ Here is the call graph for this function:

◆ saveAsDraftObject()

ilObjForumGUI::saveAsDraftObject ( )

Definition at line 5129 of file class.ilObjForumGUI.php.

References $GLOBALS, ilRTE\_replaceMediaObjectImageSrc(), ILIAS\Repository\access(), checkDraftAccess(), ILIAS\Repository\ctrl(), ensureThreadBelongsToForum(), ilSession\get(), ilForum\getForumId(), getForumObjects(), ilForum\getOneTopic(), ilForumUtil\getPublicUserAlias(), getReplyEditForm(), handleFormInput(), ILIAS\FileDelivery\http(), ilForumPostDraft\isSavePostDraftAllowed(), isWritingWithPseudonymAllowed(), ILIAS\Repository\lng(), ilForumUtil\moveMediaObjects(), ilForumPostDraft\newInstanceByDraftId(), ILIAS\Repository\object(), ILIAS\Repository\refinery(), ilSession\set(), ilForum\setMDB2WhereCondition(), ilFileDataForumDrafts\storeUploadedFiles(), ILIAS\Repository\user(), and viewThreadObject().

Referenced by saveTopLevelDraftObject().

5129  : void
5130  {
5132  !$this->access->checkAccess('read', '', $this->object->getRefId())) {
5133  $this->error->raiseError($this->lng->txt('permission_denied'), $this->error->MESSAGE);
5134  }
5135 
5136  $autosave_draft_id = $this->http->wrapper()->post()->retrieve(
5137  'draft_id',
5138  $this->refinery->byTrying([
5139  $this->refinery->kindlyTo()->int(),
5140  $this->refinery->always(null)
5141  ])
5142  );
5143 
5144  if ($this->objCurrentTopic->getId() === 0) {
5145  $this->tpl->setOnScreenMessage('failure', $this->lng->txt('frm_action_not_possible_thr_deleted'), true);
5146  $this->ctrl->redirect($this);
5147  }
5148 
5149  if ($this->objCurrentTopic->isClosed()) {
5150  $this->tpl->setOnScreenMessage('failure', $this->lng->txt('frm_action_not_possible_thr_closed'), true);
5151  $this->ctrl->redirect($this);
5152  }
5153 
5154  $oReplyEditForm = $this->getReplyEditForm();
5155  if ($oReplyEditForm->checkInput()) {
5156  if ($this->objCurrentPost->getId() === 0) {
5157  $this->requestAction = '';
5158  $this->tpl->setOnScreenMessage('failure', $this->lng->txt('frm_action_not_possible_parent_deleted'), true);
5159  $this->viewThreadObject();
5160  return;
5161  }
5162 
5163  $oForumObjects = $this->getForumObjects();
5164  $frm = $oForumObjects['frm'];
5165  $frm->setMDB2WhereCondition(' top_frm_fk = %s ', ['integer'], [$frm->getForumId()]);
5166  $topicData = $frm->getOneTopic();
5167 
5168  if ($this->requestAction === 'ready_showreply') {
5169  if (!$this->access->checkAccess('add_reply', '', $this->object->getRefId())) {
5170  $this->error->raiseError($this->lng->txt('permission_denied'), $this->error->MESSAGE);
5171  }
5172 
5173  if ($autosave_draft_id > 0) {
5174  $draftObj = ilForumPostDraft::newInstanceByDraftId($autosave_draft_id);
5175  $this->checkDraftAccess($draftObj->getDraftId());
5176  } else {
5177  $draftObj = new ilForumPostDraft();
5178  $this->ensureThreadBelongsToForum($this->object->getId(), $this->objCurrentPost->getThread());
5179  $draftObj->setForumId($topicData->getTopPk());
5180  $draftObj->setThreadId($this->objCurrentTopic->getId());
5181  $draftObj->setPostId($this->objCurrentPost->getId());
5182  }
5183 
5184  $draftObj->setPostSubject($this->handleFormInput($oReplyEditForm->getInput('subject'), false));
5185  $draftObj->setPostMessage(ilRTE::_replaceMediaObjectImageSrc($oReplyEditForm->getInput('message')));
5186  $draftObj->setPostUserAlias(ilForumUtil::getPublicUserAlias(
5187  $oReplyEditForm->getInput('alias'),
5188  $this->objProperties->isAnonymized()
5189  ));
5190  $draftObj->setNotificationStatus($oReplyEditForm->getInput('notify') && !$this->user->isAnonymous());
5191  $draftObj->setPostNotificationStatus($oReplyEditForm->getInput('notify_post') && !$this->user->isAnonymous());
5192 
5193  $draftObj->setPostAuthorId($this->user->getId());
5194  $draftObj->setPostDisplayUserId(($this->isWritingWithPseudonymAllowed() ? 0 : $this->user->getId()));
5195 
5196  if ($autosave_draft_id === 0) {
5197  $draft_id = $draftObj->saveDraft();
5198  } else {
5199  $draftObj->updateDraft();
5200  $draft_id = $draftObj->getDraftId();
5201  }
5202 
5203  // copy temporary media objects (frm~)
5205  $oReplyEditForm->getInput('message'),
5206  'frm~d:html',
5207  $draft_id,
5208  'frm~d:html',
5209  $draft_id
5210  );
5211 
5212  if ($this->objProperties->isFileUploadAllowed()) {
5213  $file = $_FILES['userfile'];
5214  if (is_array($file) && !empty($file)) {
5215  $oFDForumDrafts = new ilFileDataForumDrafts($this->object->getId(), $draftObj->getDraftId());
5216  $oFDForumDrafts->storeUploadedFiles();
5217  }
5218  }
5219 
5220  $GLOBALS['ilAppEventHandler']->raise(
5221  'components/ILIAS/Forum',
5222  'savedAsDraft',
5223  [
5224  'draftObj' => $draftObj,
5225  'obj_id' => $this->object->getId(),
5226  'is_file_upload_allowed' => $this->objProperties->isFileUploadAllowed()
5227  ]
5228  );
5229 
5230  $frm_session_values = ilSession::get('frm');
5231  if (is_array($frm_session_values)) {
5232  $frm_session_values[$this->objCurrentPost->getThreadId()]['openTreeNodes'][] = $this->objCurrentPost->getId();
5233  }
5234  ilSession::set('frm', $frm_session_values);
5235 
5236  $this->tpl->setOnScreenMessage('success', $this->lng->txt('save_draft_successfully'), true);
5237  $this->ctrl->setParameter($this, 'pos_pk', $this->objCurrentPost->getId());
5238  $this->ctrl->setParameter($this, 'thr_pk', $this->objCurrentPost->getThreadId());
5239  $this->ctrl->redirect($this, 'viewThread');
5240  }
5241  } else {
5242  $oReplyEditForm->setValuesByPost();
5243  $this->requestAction = substr($this->requestAction, 6);
5244  }
5245  $this->viewThreadObject();
5246  }
static _replaceMediaObjectImageSrc(string $a_text, int $a_direction=0, string $nic='')
Replaces image source from mob image urls with the mob id or replaces mob id with the correct image s...
static get(string $a_var)
static moveMediaObjects(string $post_message, string $source_type, int $source_id, string $target_type, int $target_id, int $direction=0)
static http()
Fetches the global http state from ILIAS.
$GLOBALS["DIC"]
Definition: wac.php:30
static getPublicUserAlias(string $user_alias, bool $is_anonymized)
handleFormInput(string $a_text, bool $a_stripslashes=true)
ensureThreadBelongsToForum(int $objId, ilForumTopic $thread)
checkDraftAccess(int|ilForumPostDraft $draft)
static newInstanceByDraftId(int $draft_id)
static set(string $a_var, $a_val)
Set a value.
+ Here is the call graph for this function:
+ Here is the caller graph for this function:

◆ savePostObject()

ilObjForumGUI::savePostObject ( )

Definition at line 2815 of file class.ilObjForumGUI.php.

References $GLOBALS, $objCurrentPost, $objCurrentTopic, ilObjMediaObject\_exists(), ilRTE\_getMediaObjects(), ilObjMediaObject\_getMobsOfObject(), ilObjMediaObject\_removeUsage(), ilRTE\_replaceMediaObjectImageSrc(), ILIAS\Repository\access(), ILIAS\Repository\ctrl(), ensureThreadBelongsToForum(), ilNewsItem\getFirstNewsIdForContext(), ilForum\getForumId(), getForumObjects(), ilForum\getOneTopic(), getReplyEditForm(), handleFormInput(), hasDraftAccess(), ILIAS\FileDelivery\http(), isWritingWithPseudonymAllowed(), ILIAS\Repository\lng(), ilForumUtil\moveMediaObjects(), ILIAS\Repository\object(), ilForum\prepareText(), ILIAS\Repository\refinery(), ilForum\setMDB2WhereCondition(), ilFileDataForum\storeUploadedFiles(), ILIAS\Repository\user(), and viewThreadObject().

Referenced by saveTopLevelPostObject().

2815  : void
2816  {
2817  if (!$this->access->checkAccess('read', '', $this->object->getRefId())) {
2818  $this->error->raiseError($this->lng->txt('permission_denied'), $this->error->MESSAGE);
2819  }
2820 
2821  if ($this->objCurrentTopic->getId() === 0) {
2822  $this->tpl->setOnScreenMessage('failure', $this->lng->txt('frm_action_not_possible_thr_deleted'), true);
2823  $this->ctrl->redirect($this);
2824  }
2825 
2826  if ($this->objCurrentTopic->isClosed()) {
2827  $this->tpl->setOnScreenMessage('failure', $this->lng->txt('frm_action_not_possible_thr_closed'), true);
2828  $this->ctrl->redirect($this);
2829  }
2830 
2831  $this->ensureThreadBelongsToForum($this->object->getId(), $this->objCurrentTopic);
2832 
2833  $oReplyEditForm = $this->getReplyEditForm();
2834  if ($oReplyEditForm->checkInput()) {
2835  if ($this->objCurrentPost->getId() === 0) {
2836  $this->requestAction = '';
2837  $this->tpl->setOnScreenMessage('failure', $this->lng->txt('frm_action_not_possible_parent_deleted'), true);
2838  $this->viewThreadObject();
2839  return;
2840  }
2841 
2842  $oForumObjects = $this->getForumObjects();
2843  $forumObj = $oForumObjects['forumObj'];
2844  $frm = $oForumObjects['frm'];
2845  $frm->setMDB2WhereCondition(' top_frm_fk = %s ', ['integer'], [$frm->getForumId()]);
2846  $topicData = $frm->getOneTopic();
2847 
2848  $autosave_draft_id = $this->http->wrapper()->post()->retrieve(
2849  'draft_id',
2850  $this->refinery->byTrying([$this->refinery->kindlyTo()->int(), $this->refinery->always(0)])
2851  );
2852 
2853  if ($this->requestAction === 'ready_showreply') {
2854  if (!$this->access->checkAccess('add_reply', '', $this->object->getRefId())) {
2855  $this->error->raiseError($this->lng->txt('permission_denied'), $this->error->MESSAGE);
2856  }
2857 
2858  $status = true;
2859  $send_activation_mail = false;
2860 
2861  if ($this->objProperties->isPostActivationEnabled()) {
2862  if (!$this->is_moderator) {
2863  $status = false;
2864  $send_activation_mail = true;
2865  } elseif ($this->objCurrentPost->isAnyParentDeactivated()) {
2866  $status = false;
2867  }
2868  }
2869 
2870  if ($this->isWritingWithPseudonymAllowed()) {
2871  if ((string) $oReplyEditForm->getInput('alias') === '') {
2872  $user_alias = $this->lng->txt('forums_anonymous');
2873  } else {
2874  $user_alias = $oReplyEditForm->getInput('alias');
2875  }
2876  $display_user_id = 0;
2877  } else {
2878  $user_alias = $this->user->getLogin();
2879  $display_user_id = $this->user->getId();
2880  }
2881 
2882  $newPost = $frm->generatePost(
2883  $topicData->getTopPk(),
2884  $this->objCurrentTopic->getId(),
2885  $this->user->getId(),
2886  $display_user_id,
2887  ilRTE::_replaceMediaObjectImageSrc($oReplyEditForm->getInput('message')),
2888  $this->objCurrentPost->getId(),
2889  $oReplyEditForm->getInput('notify') && !$this->user->isAnonymous(),
2890  $this->handleFormInput($oReplyEditForm->getInput('subject'), false),
2891  $user_alias,
2892  '',
2893  $status,
2894  $send_activation_mail
2895  );
2896 
2897  if ($autosave_draft_id > 0) {
2898  $draft = new ilForumPostDraft(
2899  $this->user->getId(),
2900  $this->objCurrentPost->getId(),
2901  $autosave_draft_id
2902  );
2903  if ($this->hasDraftAccess($draft)) {
2904  $draft->deleteDraft();
2905  }
2906  }
2907 
2908  // mantis #8115: Mark parent as read
2909  $this->object->markPostRead(
2910  $this->user->getId(),
2911  $this->objCurrentTopic->getId(),
2912  $this->objCurrentPost->getId()
2913  );
2914 
2915  // copy temporary media objects (frm~)
2917  $oReplyEditForm->getInput('message'),
2918  'frm~:html',
2919  $this->user->getId(),
2920  'frm:html',
2921  $newPost
2922  );
2923 
2924  if ($this->objProperties->isFileUploadAllowed()) {
2925  $oFDForum = new ilFileDataForum($forumObj->getId(), $newPost);
2926  $file = $_FILES['userfile'];
2927  if (is_array($file) && !empty($file)) {
2928  $oFDForum->storeUploadedFiles();
2929  }
2930  }
2931 
2932  $GLOBALS['ilAppEventHandler']->raise(
2933  'components/ILIAS/Forum',
2934  'createdPost',
2935  [
2936  'object' => $this->object,
2937  'ref_id' => $this->object->getRefId(),
2938  'post' => new ilForumPost($newPost),
2939  'notify_moderators' => $send_activation_mail
2940  ]
2941  );
2942 
2943  $message = '';
2944  if (!$this->is_moderator && !$status) {
2945  $message .= $this->lng->txt('forums_post_needs_to_be_activated');
2946  } else {
2947  $message .= $this->lng->txt('forums_post_new_entry');
2948  }
2949 
2950  $this->tpl->setOnScreenMessage('success', $message, true);
2951  $this->ctrl->clearParameters($this);
2952  $this->ctrl->setParameter($this, 'post_created_below', $this->objCurrentPost->getId());
2953  $this->ctrl->setParameter($this, 'pos_pk', $newPost);
2954  $this->ctrl->setParameter($this, 'thr_pk', $this->objCurrentPost->getThreadId());
2955  } else {
2956  if ((!$this->is_moderator &&
2957  !$this->objCurrentPost->isOwner($this->user->getId())) || $this->objCurrentPost->isCensored() ||
2958  $this->user->isAnonymous()) {
2959  $this->error->raiseError($this->lng->txt('permission_denied'), $this->error->MESSAGE);
2960  }
2961 
2962  $this->ensureThreadBelongsToForum($this->object->getId(), $this->objCurrentPost->getThread());
2963 
2964  $oldMediaObjects = ilObjMediaObject::_getMobsOfObject('frm:html', $this->objCurrentPost->getId());
2965  $curMediaObjects = ilRTE::_getMediaObjects($oReplyEditForm->getInput('message'));
2966  foreach ($oldMediaObjects as $oldMob) {
2967  $found = false;
2968  foreach ($curMediaObjects as $curMob) {
2969  if ($oldMob === $curMob) {
2970  $found = true;
2971  break;
2972  }
2973  }
2974  if (!$found && ilObjMediaObject::_exists($oldMob)) {
2975  ilObjMediaObject::_removeUsage($oldMob, 'frm:html', $this->objCurrentPost->getId());
2976  $mob_obj = new ilObjMediaObject($oldMob);
2977  $mob_obj->delete();
2978  }
2979  }
2980 
2981  // save old activation status for send_notification decision
2982  $old_status_was_active = $this->objCurrentPost->isActivated();
2983 
2984  // if active post has been edited posting mus be activated again by moderator
2985  $status = true;
2986  $send_activation_mail = false;
2987 
2988  if ($this->objProperties->isPostActivationEnabled()) {
2989  if (!$this->is_moderator) {
2990  $status = false;
2991  $send_activation_mail = true;
2992  } elseif ($this->objCurrentPost->isAnyParentDeactivated()) {
2993  $status = false;
2994  }
2995  }
2996  $this->objCurrentPost->setStatus($status);
2997 
2998  $this->objCurrentPost->setSubject($this->handleFormInput($oReplyEditForm->getInput('subject'), false));
2999  $this->objCurrentPost->setMessage(ilRTE::_replaceMediaObjectImageSrc(
3000  $oReplyEditForm->getInput('message')
3001  ));
3002  $this->objCurrentPost->setNotification($oReplyEditForm->getInput('notify') && !$this->user->isAnonymous());
3003  $this->objCurrentPost->setChangeDate(date('Y-m-d H:i:s'));
3004  $this->objCurrentPost->setUpdateUserId($this->user->getId());
3005 
3006  if ($this->objCurrentPost->update()) {
3007  $this->objCurrentPost->reload();
3008 
3009  // Change news item accordingly
3010  // note: $this->objCurrentPost->getForumId() does not give us the forum ID here (why?)
3012  $forumObj->getId(),
3013  'frm',
3014  $this->objCurrentPost->getId(),
3015  'pos'
3016  );
3017  if ($news_id > 0) {
3018  $news_item = new ilNewsItem($news_id);
3019  $news_item->setTitle($this->objCurrentPost->getSubject());
3020  $news_item->setContent(
3021  ilRTE::_replaceMediaObjectImageSrc($frm->prepareText(
3022  $this->objCurrentPost->getMessage()
3023  ), 1)
3024  );
3025 
3026  if ($this->objCurrentPost->getMessage() !== strip_tags($this->objCurrentPost->getMessage())) {
3027  $news_item->setContentHtml(true);
3028  } else {
3029  $news_item->setContentHtml(false);
3030  }
3031  $news_item->update();
3032  }
3033 
3034  $oFDForum = $oForumObjects['file_obj'];
3035 
3036  $file2delete = $oReplyEditForm->getInput('del_file');
3037  if (is_array($file2delete) && count($file2delete)) {
3038  $oFDForum->unlinkFilesByMD5Filenames($file2delete);
3039  }
3040 
3041  if ($this->objProperties->isFileUploadAllowed()) {
3042  $file = $_FILES['userfile'];
3043  if (is_array($file) && !empty($file)) {
3044  $oFDForum->storeUploadedFiles();
3045  }
3046  }
3047 
3048  $GLOBALS['ilAppEventHandler']->raise(
3049  'components/ILIAS/Forum',
3050  'updatedPost',
3051  [
3052  'ref_id' => $this->object->getRefId(),
3053  'post' => $this->objCurrentPost,
3054  'notify_moderators' => $send_activation_mail,
3055  'old_status_was_active' => $old_status_was_active
3056  ]
3057  );
3058 
3059  $this->tpl->setOnScreenMessage('success', $this->lng->txt('forums_post_modified'), true);
3060  }
3061 
3062  $this->ctrl->setParameter($this, 'pos_pk', $this->objCurrentPost->getId());
3063  $this->ctrl->setParameter($this, 'thr_pk', $this->objCurrentPost->getThreadId());
3064  $this->ctrl->setParameter($this, 'viewmode', $this->selectedSorting);
3065  }
3066  $this->ctrl->redirect($this, 'viewThread');
3067  } else {
3068  $this->requestAction = substr($this->requestAction, 6);
3069  }
3070  $this->viewThreadObject();
3071  }
static _replaceMediaObjectImageSrc(string $a_text, int $a_direction=0, string $nic='')
Replaces image source from mob image urls with the mob id or replaces mob id with the correct image s...
static _getMediaObjects(string $a_text, int $a_direction=0)
Returns all media objects found in the passed string.
hasDraftAccess(int|ilForumPostDraft $draft)
static moveMediaObjects(string $post_message, string $source_type, int $source_id, string $target_type, int $target_id, int $direction=0)
ilForumTopic $objCurrentTopic
ilForumPost $objCurrentPost
static http()
Fetches the global http state from ILIAS.
$GLOBALS["DIC"]
Definition: wac.php:30
handleFormInput(string $a_text, bool $a_stripslashes=true)
ensureThreadBelongsToForum(int $objId, ilForumTopic $thread)
static _exists(int $id, bool $reference=false, ?string $type=null)
static _getMobsOfObject(string $a_type, int $a_id, int $a_usage_hist_nr=0, string $a_lang="-")
static _removeUsage(int $a_mob_id, string $a_type, int $a_id, int $a_usage_hist_nr=0, string $a_lang="-")
Remove usage of mob in another container.
A news item can be created by different sources.
static getFirstNewsIdForContext(int $a_context_obj_id, string $a_context_obj_type, int $a_context_sub_obj_id=0, string $a_context_sub_obj_type="")
Get first new id of news set related to a certain context.
+ Here is the call graph for this function:
+ Here is the caller graph for this function:

◆ saveThreadAsDraftObject()

ilObjForumGUI::saveThreadAsDraftObject ( )
protected

Definition at line 4972 of file class.ilObjForumGUI.php.

References $GLOBALS, ilRTE\_replaceMediaObjectImageSrc(), ILIAS\Repository\access(), buildThreadForm(), checkDraftAccess(), ILIAS\Repository\ctrl(), ilForum\getForumId(), ilForum\getOneTopic(), ilForumUtil\getPublicUserAlias(), handleFormInput(), ILIAS\Repository\int(), ilForumPostDraft\isSavePostDraftAllowed(), isWritingWithPseudonymAllowed(), ILIAS\Repository\lng(), ilForumUtil\moveMediaObjects(), ilForumPostDraft\newInstanceByDraftId(), ILIAS\Repository\object(), ilForum\setForumId(), ilForum\setForumRefId(), ilForum\setMDB2WhereCondition(), ilFileDataForumDrafts\unlinkFilesByMD5Filenames(), and ILIAS\Repository\user().

4972  : void
4973  {
4975  !$this->access->checkAccess('add_thread', '', $this->object->getRefId()) ||
4976  !$this->access->checkAccess('read', '', $this->object->getRefId())) {
4977  $this->error->raiseError($this->lng->txt('permission_denied'), $this->error->MESSAGE);
4978  }
4979 
4980  $autosave_draft_id = (int) ($this->httpRequest->getParsedBody()['draft_id'] ?? 0);
4981  if ($autosave_draft_id <= 0) {
4982  $autosave_draft_id = (int) ($this->httpRequest->getQueryParams()['draft_id'] ?? 0);
4983  }
4984 
4985  $frm = $this->object->Forum;
4986  $frm->setForumId($this->object->getId());
4987  $frm->setForumRefId($this->object->getRefId());
4988  $frm->setMDB2WhereCondition('top_frm_fk = %s ', ['integer'], [$frm->getForumId()]);
4989  $topicData = $frm->getOneTopic();
4990 
4991  $form = $this->buildThreadForm();
4992  if ($form->checkInput()) {
4993  if ($autosave_draft_id === 0) {
4994  $draft = new ilForumPostDraft();
4995  $draft->setForumId($topicData->getTopPk());
4996  $draft->setThreadId(0);
4997  $draft->setPostId(0);
4998  } else {
4999  $draft = ilForumPostDraft::newInstanceByDraftId($autosave_draft_id);
5000  $this->checkDraftAccess($draft);
5001  }
5002 
5003  $draft->setPostSubject($this->handleFormInput($form->getInput('subject'), false));
5004  $draft->setPostMessage(ilRTE::_replaceMediaObjectImageSrc($form->getInput('message')));
5005  $draft->setPostUserAlias(ilForumUtil::getPublicUserAlias(
5006  $form->getInput('alias'),
5007  $this->objProperties->isAnonymized()
5008  ));
5009  $draft->setNotificationStatus($form->getInput('notify') && !$this->user->isAnonymous());
5010  $draft->setPostAuthorId($this->user->getId());
5011  $draft->setPostDisplayUserId($this->isWritingWithPseudonymAllowed() ? 0 : $this->user->getId());
5012 
5013  if ($autosave_draft_id === 0) {
5014  $draftId = $draft->saveDraft();
5015  } else {
5016  $draft->updateDraft();
5017  $draftId = $draft->getDraftId();
5018  }
5019 
5020  $GLOBALS['ilAppEventHandler']->raise(
5021  'components/ILIAS/Forum',
5022  'savedAsDraft',
5023  [
5024  'draftObj' => $draft,
5025  'obj_id' => $this->object->getId(),
5026  'is_file_upload_allowed' => $this->objProperties->isFileUploadAllowed(),
5027  ]
5028  );
5029 
5030  ilForumUtil::moveMediaObjects($form->getInput('message'), 'frm~d:html', $draftId, 'frm~d:html', $draftId);
5031 
5032  $draftFileData = new ilFileDataForumDrafts($this->object->getId(), $draftId);
5033 
5034  $files2delete = $form->getInput('del_file');
5035  if (is_array($files2delete) && $files2delete !== []) {
5036  $draftFileData->unlinkFilesByMD5Filenames($files2delete);
5037  }
5038 
5039  if ($this->objProperties->isFileUploadAllowed()) {
5040  $file = $_FILES['userfile'];
5041  if (is_array($file) && !empty($file)) {
5042  $draftFileData->storeUploadedFiles();
5043  }
5044  }
5045 
5046  $this->tpl->setOnScreenMessage('success', $this->lng->txt('save_draft_successfully'), true);
5047  $this->ctrl->clearParameters($this);
5048  $this->ctrl->redirect($this, 'showThreads');
5049  }
5050 
5051  $this->requestAction = substr($this->requestAction, 6);
5052  $form->setValuesByPost();
5053  $this->ctrl->setParameter($this, 'draft_id', $autosave_draft_id);
5054  $this->tpl->setContent($form->getHTML());
5055  }
static _replaceMediaObjectImageSrc(string $a_text, int $a_direction=0, string $nic='')
Replaces image source from mob image urls with the mob id or replaces mob id with the correct image s...
buildThreadForm(bool $isDraft=false)
static moveMediaObjects(string $post_message, string $source_type, int $source_id, string $target_type, int $target_id, int $direction=0)
$GLOBALS["DIC"]
Definition: wac.php:30
static getPublicUserAlias(string $user_alias, bool $is_anonymized)
handleFormInput(string $a_text, bool $a_stripslashes=true)
checkDraftAccess(int|ilForumPostDraft $draft)
unlinkFilesByMD5Filenames($hashed_filename_or_filenames)
static newInstanceByDraftId(int $draft_id)
+ Here is the call graph for this function:

◆ saveTopLevelDraftObject()

ilObjForumGUI::saveTopLevelDraftObject ( )

Definition at line 5124 of file class.ilObjForumGUI.php.

References saveAsDraftObject().

5124  : void
5125  {
5126  $this->saveAsDraftObject();
5127  }
+ Here is the call graph for this function:

◆ saveTopLevelPostObject()

ilObjForumGUI::saveTopLevelPostObject ( )

Definition at line 2652 of file class.ilObjForumGUI.php.

References savePostObject().

2652  : void
2653  {
2654  $this->savePostObject();
2655  }
+ Here is the call graph for this function:

◆ saveUserNotificationSettingsObject()

ilObjForumGUI::saveUserNotificationSettingsObject ( )

Definition at line 4629 of file class.ilObjForumGUI.php.

References ILIAS\Repository\ctrl(), ilForumNotificationEvents\DEACTIVATED, eventsFormBuilder(), ILIAS\Repository\lng(), ILIAS\Repository\object(), ilForumNotification\setUserId(), and ILIAS\Repository\user().

4629  : void
4630  {
4631  $events_form_builder = $this->eventsFormBuilder();
4632 
4633  if ($this->httpRequest->getMethod() === 'POST') {
4634  $form = $events_form_builder->build()->withRequest($this->httpRequest);
4635  $formData = $form->getData();
4636 
4637  $interested_events = ilForumNotificationEvents::DEACTIVATED;
4638 
4639  foreach ($events_form_builder->getValidEvents() as $event) {
4640  $interested_events += isset($formData[$event]) && $formData[$event] ? $events_form_builder->getValueForEvent(
4641  $event
4642  ) : 0;
4643  }
4644 
4645  $frm_noti = new ilForumNotification($this->object->getRefId());
4646  $frm_noti->setUserId($this->user->getId());
4647  $frm_noti->setInterestedEvents($interested_events);
4648  $frm_noti->updateInterestedEvents();
4649  }
4650 
4651  $this->tpl->setOnScreenMessage('success', $this->lng->txt('saved_successfully'), true);
4652 
4653  if ($this->objCurrentTopic->getId() > 0) {
4654  $this->ctrl->setParameter($this, 'thr_pk', $this->objCurrentTopic->getId());
4655  $this->ctrl->redirect($this, 'viewThread');
4656  }
4657 
4658  $this->ctrl->redirect($this, 'showThreads');
4659  }
Class ilForumNotification.
eventsFormBuilder(?array $predefined_values=null)
+ Here is the call graph for this function:

◆ selectPostObject()

ilObjForumGUI::selectPostObject ( )
protected

Definition at line 1602 of file class.ilObjForumGUI.php.

References ILIAS\Repository\int(), and viewThreadObject().

1602  : void
1603  {
1604  $thr_pk = (int) $this->httpRequest->getQueryParams()['thr_pk'];
1605  $pos_pk = (int) $this->httpRequest->getQueryParams()['pos_pk'];
1606 
1607  $this->selected_post_storage->set(
1608  $thr_pk,
1609  $pos_pk
1610  );
1611 
1612  $this->viewThreadObject();
1613  }
+ Here is the call graph for this function:

◆ setColumnSettings()

ilObjForumGUI::setColumnSettings ( ilColumnGUI  $column_gui)

Definition at line 4371 of file class.ilObjForumGUI.php.

References ILIAS\Repository\access(), ILIAS\Repository\lng(), ilColumnGUI\setBlockProperty(), and ilColumnGUI\setRepositoryMode().

4371  : void
4372  {
4373  $column_gui->setBlockProperty('news', 'title', $this->lng->txt('frm_latest_postings'));
4374  $column_gui->setBlockProperty('news', 'prevent_aggregation', '1');
4375  $column_gui->setRepositoryMode(true);
4376 
4377  if ($this->access->checkAccess('write', '', $this->object->getRefId())) {
4378  $news_set = new ilSetting('news');
4379  if ($news_set->get('enable_rss_for_internal')) {
4380  $column_gui->setBlockProperty('news', 'settings', '1');
4381  $column_gui->setBlockProperty('news', 'public_notifications_option', '1');
4382  }
4383  }
4384  }
setRepositoryMode(bool $a_repositorymode)
setBlockProperty(string $a_block_type, string $a_property, string $a_value)
This function is supposed to be used for block type specific properties, that should be passed to ilB...
+ Here is the call graph for this function:

◆ setDisplayConfirmPostActivation()

ilObjForumGUI::setDisplayConfirmPostActivation ( bool  $status = false)

Definition at line 2180 of file class.ilObjForumGUI.php.

Referenced by askForPostActivationObject().

2180  : void
2181  {
2182  $this->display_confirm_post_activation = $status;
2183  }
+ Here is the caller graph for this function:

◆ setSideBlocks()

ilObjForumGUI::setSideBlocks ( )
protected

Definition at line 4859 of file class.ilObjForumGUI.php.

References ILIAS\Repository\ctrl(), ilObjectGUI\getRightColumnHTML(), ilRepositoryObjectSearchGUI\getSearchBlockHTML(), and ILIAS\Repository\lng().

Referenced by getSafePostCommands(), and showThreadsObject().

4859  : void
4860  {
4861  $content = $this->getRightColumnHTML();
4862  if (!$this->ctrl->isAsynch()) {
4863  $content = implode('', [
4864  ilRepositoryObjectSearchGUI::getSearchBlockHTML($this->lng->txt('frm_search')),
4865  $content,
4866  ]);
4867  }
4868  $this->tpl->setRightContent($content);
4869  }
getRightColumnHTML()
Display right column.
+ Here is the call graph for this function:
+ Here is the caller graph for this function:

◆ showStatisticsObject()

ilObjForumGUI::showStatisticsObject ( )

Definition at line 1766 of file class.ilObjForumGUI.php.

References ILIAS\Repository\access(), ilLearningProgressAccess\checkAccess(), ILIAS\Repository\lng(), ILIAS\Repository\object(), ILIAS\Repository\settings(), and ILIAS\Repository\user().

1766  : void
1767  {
1768  if (!$this->settings->get('enable_fora_statistics', '0')) {
1769  $this->error->raiseError($this->lng->txt('permission_denied'), $this->error->MESSAGE);
1770  }
1771 
1772  if (!$this->access->checkAccess('read', '', $this->object->getRefId())) {
1773  $this->error->raiseError($this->lng->txt('permission_denied'), $this->error->MESSAGE);
1774  }
1775 
1776  if (!$this->objProperties->isStatisticEnabled()) {
1777  if ($this->access->checkAccess('write', '', $this->object->getRefId())) {
1778  $this->tpl->setOnScreenMessage('info', $this->lng->txt('frm_statistics_disabled_for_participants'));
1779  } else {
1780  $this->error->raiseError($this->lng->txt('permission_denied'), $this->error->MESSAGE);
1781  }
1782  }
1783 
1784  $this->object->Forum->setForumId($this->object->getId());
1785 
1786  $tbl = new \ILIAS\Forum\Statistics\ForumStatisticsTable(
1787  $this->object,
1788  $this->objProperties,
1789  ilLearningProgressAccess::checkAccess($this->object->getRefId()),
1790  $this->access->checkRbacOrPositionPermissionAccess(
1791  'read_learning_progress',
1792  'read_learning_progress',
1793  $this->object->getRefId()
1794  ),
1795  $this->user,
1796  $this->ui_factory,
1797  $this->request,
1798  $this->lng
1799  );
1800  $this->tpl->setContent($this->uiRenderer->render($tbl->getComponent()));
1801  }
static checkAccess(int $a_ref_id, bool $a_allow_only_read=true)
check access to learning progress
+ Here is the call graph for this function:

◆ showThreadsObject()

ilObjForumGUI::showThreadsObject ( )

Definition at line 664 of file class.ilObjForumGUI.php.

References ilObjectGUI\getCenterColumnHTML(), and setSideBlocks().

Referenced by confirmDeleteThreadDraftsObject(), confirmMergeThreadsObject(), disableForumNotificationObject(), enableForumNotificationObject(), getSafePostCommands(), markAllReadObject(), mergeThreadsObject(), performMergeThreadsObject(), and updateThreadObject().

664  : void
665  {
666  $this->setSideBlocks();
667  $this->getCenterColumnHTML();
668  }
getCenterColumnHTML()
Get center column.
+ Here is the call graph for this function:
+ Here is the caller graph for this function:

◆ showUserObject()

ilObjForumGUI::showUserObject ( )

Definition at line 3653 of file class.ilObjForumGUI.php.

References $user_id, ILIAS\Repository\access(), ilForum\countActiveUserArticles(), ilForum\countUserArticles(), ILIAS\Repository\ctrl(), ilObjectFactory\getInstanceByRefId(), ILIAS\FileDelivery\http(), ILIAS\Repository\lng(), ILIAS\Repository\object(), ILIAS\Repository\refinery(), ilForum\setForumId(), ilForum\setForumRefId(), and ilUtil\stripSlashes().

3653  : void
3654  {
3655  $user_id = $this->http->wrapper()->query()->retrieve(
3656  'user',
3657  $this->refinery->byTrying([$this->refinery->kindlyTo()->int(), $this->refinery->always(0)])
3658  );
3659  $backurl = $this->http->wrapper()->query()->retrieve(
3660  'backurl',
3661  $this->refinery->byTrying([$this->refinery->kindlyTo()->string(), $this->refinery->always('')])
3662  );
3663 
3664  $profile_gui = new ilPublicUserProfileGUI($user_id);
3665  $add = $this->getUserProfileAdditional($this->object->getRefId(), $user_id);
3666  $profile_gui->setAdditional($add);
3667  $profile_gui->setBackUrl(ilUtil::stripSlashes($backurl));
3668  $this->tpl->setContent($this->ctrl->getHTML($profile_gui));
3669  }
static stripSlashes(string $a_str, bool $a_strip_html=true, string $a_allow="")
GUI class for public user profile presentation.
static http()
Fetches the global http state from ILIAS.
+ Here is the call graph for this function:

◆ toggleExplorerNodeStateObject()

ilObjForumGUI::toggleExplorerNodeStateObject ( )
protected

Definition at line 158 of file class.ilObjForumGUI.php.

References $objCurrentTopic, ilForumTopic\getPostRootNode(), and ilTreeExplorerGUI\toggleExplorerNodeState().

158  : void
159  {
160  $exp = new ilForumExplorerGUI(
161  'frm_exp_' . $this->objCurrentTopic->getId(),
162  $this,
163  'viewThread',
165  $this->objCurrentTopic->getPostRootNode($this->is_moderator)
166  );
167  $exp->toggleExplorerNodeState();
168  }
Class ilForumExplorerGUI.
ilForumTopic $objCurrentTopic
getPostRootNode(bool $isModerator=false, bool $preventImplicitRead=false)
toggleExplorerNodeState()
Should be called by an ilCtrl-enabled command class if a tree node toggle action should be processed...
+ Here is the call graph for this function:

◆ toggleStickinessObject()

ilObjForumGUI::toggleStickinessObject ( )
protected

Definition at line 2210 of file class.ilObjForumGUI.php.

References $objCurrentTopic, ILIAS\Repository\access(), ensureThreadBelongsToForum(), ILIAS\Repository\lng(), ILIAS\Repository\object(), and viewThreadObject().

2210  : void
2211  {
2212  if (!$this->is_moderator) {
2213  $this->error->raiseError($this->lng->txt('permission_denied'), $this->error->MESSAGE);
2214  }
2215 
2216  if (!$this->access->checkAccess('read', '', $this->object->getRefId())) {
2217  $this->error->raiseError($this->lng->txt('permission_denied'), $this->error->MESSAGE);
2218  }
2219 
2220  $this->ensureThreadBelongsToForum($this->object->getId(), $this->objCurrentTopic);
2221 
2222  if ($this->objCurrentTopic->isSticky()) {
2223  $this->objCurrentTopic->unmakeSticky();
2224  } else {
2225  $this->objCurrentTopic->makeSticky();
2226  }
2227 
2228  $this->viewThreadObject();
2229  }
ilForumTopic $objCurrentTopic
ensureThreadBelongsToForum(int $objId, ilForumTopic $thread)
+ Here is the call graph for this function:

◆ toggleThreadNotificationObject()

ilObjForumGUI::toggleThreadNotificationObject ( )
protected

Definition at line 2190 of file class.ilObjForumGUI.php.

References $objCurrentTopic, ILIAS\Repository\access(), ILIAS\Repository\ctrl(), ensureThreadBelongsToForum(), ILIAS\Repository\lng(), ILIAS\Repository\object(), and ILIAS\Repository\user().

2190  : void
2191  {
2192  if (!$this->access->checkAccess('read', '', $this->object->getRefId())) {
2193  $this->error->raiseError($this->lng->txt('permission_denied'), $this->error->MESSAGE);
2194  }
2195 
2196  $this->ensureThreadBelongsToForum($this->object->getId(), $this->objCurrentTopic);
2197 
2198  if ($this->objCurrentTopic->isNotificationEnabled($this->user->getId())) {
2199  $this->objCurrentTopic->disableNotification($this->user->getId());
2200  $this->tpl->setOnScreenMessage('info', $this->lng->txt('forums_notification_disabled'), true);
2201  } else {
2202  $this->objCurrentTopic->enableNotification($this->user->getId());
2203  $this->tpl->setOnScreenMessage('info', $this->lng->txt('forums_notification_enabled'), true);
2204  }
2205 
2206  $this->ctrl->setParameter($this, 'thr_pk', $this->objCurrentTopic->getId());
2207  $this->ctrl->redirect($this, 'viewThread');
2208  }
ilForumTopic $objCurrentTopic
ensureThreadBelongsToForum(int $objId, ilForumTopic $thread)
+ Here is the call graph for this function:

◆ updateCustom()

ilObjForumGUI::updateCustom ( ilPropertyFormGUI  $form)
protected

Definition at line 618 of file class.ilObjForumGUI.php.

618  : void
619  {
620  $this->forum_settings_gui->updateCustomValues($form);
621  }

◆ updateDraftObject()

ilObjForumGUI::updateDraftObject ( )

Definition at line 5254 of file class.ilObjForumGUI.php.

References $GLOBALS, ilObjMediaObject\_getMobsOfObject(), ilObjMediaObject\_removeUsage(), ilRTE\_replaceMediaObjectImageSrc(), ilObjMediaObject\_saveUsage(), ILIAS\Repository\access(), checkDraftAccess(), ILIAS\Repository\ctrl(), ilSession\get(), getForumObjects(), ilForumUtil\getPublicUserAlias(), getReplyEditForm(), handleFormInput(), ilForumPostDraft\isSavePostDraftAllowed(), isWritingWithPseudonymAllowed(), ILIAS\Repository\lng(), ILIAS\Repository\object(), retrieveDraftId(), ilForumUtil\saveMediaObjects(), ilSession\set(), ilFileDataForumDrafts\unlinkFilesByMD5Filenames(), ILIAS\Repository\user(), and viewThreadObject().

5254  : void
5255  {
5257  !$this->access->checkAccess('read', '', $this->object->getRefId())) {
5258  $this->error->raiseError($this->lng->txt('permission_denied'), $this->error->MESSAGE);
5259  }
5260 
5261  if ($this->objCurrentTopic->getId() === 0) {
5262  $this->tpl->setOnScreenMessage('failure', $this->lng->txt('frm_action_not_possible_thr_deleted'), true);
5263  $this->ctrl->redirect($this);
5264  }
5265 
5266  if ($this->objCurrentTopic->isClosed()) {
5267  $this->tpl->setOnScreenMessage('failure', $this->lng->txt('frm_action_not_possible_thr_closed'), true);
5268  $this->ctrl->redirect($this);
5269  }
5270 
5271  if ($this->objCurrentPost->getId() === 0) {
5272  $this->requestAction = '';
5273  $this->tpl->setOnScreenMessage('failure', $this->lng->txt('frm_action_not_possible_parent_deleted'));
5274  $this->viewThreadObject();
5275  return;
5276  }
5277 
5278  $oReplyEditForm = $this->getReplyEditForm();
5279  if ($oReplyEditForm->checkInput()) {
5280  $oForumObjects = $this->getForumObjects();
5281  $forumObj = $oForumObjects['forumObj'];
5282 
5283  if (!$this->user->isAnonymous() && in_array($this->requestAction, ['showdraft', 'editdraft'])) {
5284  if (!$this->access->checkAccess('add_reply', '', $this->object->getRefId())) {
5285  $this->error->raiseError($this->lng->txt('permission_denied'), $this->error->MESSAGE);
5286  }
5287 
5288  $draft = new ilForumPostDraft(
5289  $this->user->getId(),
5290  $this->objCurrentPost->getId(),
5291  $this->retrieveDraftId()
5292  );
5293 
5294  $this->checkDraftAccess($draft);
5295 
5296  $draft->setPostSubject($this->handleFormInput($oReplyEditForm->getInput('subject'), false));
5297  $draft->setPostMessage(ilRTE::_replaceMediaObjectImageSrc(
5298  $oReplyEditForm->getInput('message')
5299  ));
5300  $draft->setPostUserAlias(ilForumUtil::getPublicUserAlias(
5301  $oReplyEditForm->getInput('alias'),
5302  $this->objProperties->isAnonymized()
5303  ));
5304  $draft->setNotificationStatus($oReplyEditForm->getInput('notify') && !$this->user->isAnonymous());
5305  $draft->setUpdateUserId($this->user->getId());
5306  $draft->setPostAuthorId($this->user->getId());
5307  $draft->setPostDisplayUserId($this->isWritingWithPseudonymAllowed() ? 0 : $this->user->getId());
5308 
5309  $draft->updateDraft();
5310 
5311  $GLOBALS['ilAppEventHandler']->raise(
5312  'components/ILIAS/Forum',
5313  'updatedDraft',
5314  [
5315  'draftObj' => $draft,
5316  'obj_id' => $this->object->getId(),
5317  'is_file_upload_allowed' => $this->objProperties->isFileUploadAllowed()
5318  ]
5319  );
5320 
5321  $uploadedObjects = ilObjMediaObject::_getMobsOfObject('frm~:html', $this->user->getId());
5322 
5323  foreach ($uploadedObjects as $mob) {
5324  ilObjMediaObject::_removeUsage($mob, 'frm~:html', $this->user->getId());
5325  ilObjMediaObject::_saveUsage($mob, 'frm~d:html', $draft->getDraftId());
5326  }
5328  $oReplyEditForm->getInput('message'),
5329  'frm~d:html',
5330  $draft->getDraftId()
5331  );
5332 
5333  $oFDForumDrafts = new ilFileDataForumDrafts($forumObj->getId(), $draft->getDraftId());
5334 
5335  $file2delete = $oReplyEditForm->getInput('del_file');
5336  if (is_array($file2delete) && count($file2delete)) {
5337  $oFDForumDrafts->unlinkFilesByMD5Filenames($file2delete);
5338  }
5339 
5340  if ($this->objProperties->isFileUploadAllowed()) {
5341  $file = $_FILES['userfile'];
5342  if (is_array($file) && !empty($file)) {
5343  $oFDForumDrafts->storeUploadedFiles();
5344  }
5345  }
5346 
5347  $frm_session_values = ilSession::get('frm');
5348  if (is_array($frm_session_values)) {
5349  $frm_session_values[$this->objCurrentPost->getThreadId()]['openTreeNodes'][] = $this->objCurrentPost->getId();
5350  }
5351  ilSession::set('frm', $frm_session_values);
5352  $this->tpl->setOnScreenMessage('success', $this->lng->txt('save_draft_successfully'), true);
5353  $this->ctrl->clearParameters($this);
5354  $this->ctrl->setParameter($this, 'pos_pk', $this->objCurrentPost->getId());
5355  $this->ctrl->setParameter($this, 'thr_pk', $this->objCurrentPost->getThreadId());
5356  $this->ctrl->setParameter($this, 'draft_id', $draft->getDraftId());
5357  }
5358  } else {
5359  $this->ctrl->clearParameters($this);
5360  $this->ctrl->setParameter($this, 'pos_pk', $this->objCurrentPost->getId());
5361  $this->ctrl->setParameter($this, 'thr_pk', $this->objCurrentPost->getThreadId());
5362  $this->ctrl->setParameter($this, 'draft_id', $this->retrieveDraftId());
5363  $this->ctrl->setParameter($this, 'action', 'editdraft');
5364  $oReplyEditForm->setValuesByPost();
5365  $this->viewThreadObject();
5366  return;
5367  }
5368  $this->ctrl->clearParameters($this);
5369  $this->ctrl->setParameter($this, 'pos_pk', $this->objCurrentPost->getId());
5370  $this->ctrl->setParameter($this, 'thr_pk', $this->objCurrentPost->getThreadId());
5371  $this->ctrl->redirect($this, 'viewThread');
5372  }
static _replaceMediaObjectImageSrc(string $a_text, int $a_direction=0, string $nic='')
Replaces image source from mob image urls with the mob id or replaces mob id with the correct image s...
static get(string $a_var)
static _saveUsage(int $a_mob_id, string $a_type, int $a_id, int $a_usage_hist_nr=0, string $a_lang="-")
Save usage of mob within another container (e.g.
$GLOBALS["DIC"]
Definition: wac.php:30
static getPublicUserAlias(string $user_alias, bool $is_anonymized)
handleFormInput(string $a_text, bool $a_stripslashes=true)
static saveMediaObjects(string $post_message, string $target_type, int $target_id, int $direction=0)
static _getMobsOfObject(string $a_type, int $a_id, int $a_usage_hist_nr=0, string $a_lang="-")
static _removeUsage(int $a_mob_id, string $a_type, int $a_id, int $a_usage_hist_nr=0, string $a_lang="-")
Remove usage of mob in another container.
checkDraftAccess(int|ilForumPostDraft $draft)
unlinkFilesByMD5Filenames($hashed_filename_or_filenames)
retrieveDraftId(bool $from_post=false)
static set(string $a_var, $a_val)
Set a value.
+ Here is the call graph for this function:

◆ updateThreadDraftObject()

ilObjForumGUI::updateThreadDraftObject ( )
protected

Definition at line 5057 of file class.ilObjForumGUI.php.

References $GLOBALS, ilRTE\_replaceMediaObjectImageSrc(), ILIAS\Repository\access(), buildThreadForm(), checkDraftAccess(), ILIAS\Repository\ctrl(), editThreadDraftObject(), ilForumUtil\getPublicUserAlias(), handleFormInput(), ilForumPostDraft\isSavePostDraftAllowed(), isWritingWithPseudonymAllowed(), ILIAS\Repository\lng(), ilForumUtil\moveMediaObjects(), ilForumPostDraft\newInstanceByDraftId(), ILIAS\Repository\object(), retrieveDraftId(), ilFileDataForumDrafts\unlinkFilesByMD5Filenames(), and ILIAS\Repository\user().

5057  : void
5058  {
5060  !$this->access->checkAccess('add_thread', '', $this->object->getRefId()) ||
5061  !$this->access->checkAccess('read', '', $this->object->getRefId())) {
5062  $this->error->raiseError($this->lng->txt('permission_denied'), $this->error->MESSAGE);
5063  }
5064 
5066  $this->checkDraftAccess($draft);
5067 
5068  $form = $this->buildThreadForm(true);
5069  if ($form->checkInput()) {
5070  $draft->setPostSubject($this->handleFormInput($form->getInput('subject'), false));
5071  $draft->setPostMessage(ilRTE::_replaceMediaObjectImageSrc($form->getInput('message')));
5072  $draft->setPostUserAlias(ilForumUtil::getPublicUserAlias(
5073  $form->getInput('alias'),
5074  $this->objProperties->isAnonymized()
5075  ));
5076  $draft->setNotificationStatus($form->getInput('notify') && !$this->user->isAnonymous());
5077  $draft->setPostAuthorId($this->user->getId());
5078  $draft->setPostDisplayUserId($this->isWritingWithPseudonymAllowed() ? 0 : $this->user->getId());
5079  $draft->updateDraft();
5080 
5081  $GLOBALS['ilAppEventHandler']->raise(
5082  'components/ILIAS/Forum',
5083  'updatedDraft',
5084  [
5085  'draftObj' => $draft,
5086  'obj_id' => $this->object->getId(),
5087  'is_file_upload_allowed' => $this->objProperties->isFileUploadAllowed(),
5088  ]
5089  );
5090 
5092  $form->getInput('message'),
5093  'frm~d:html',
5094  $draft->getDraftId(),
5095  'frm~d:html',
5096  $draft->getDraftId()
5097  );
5098 
5099  $draftFileData = new ilFileDataForumDrafts($this->object->getId(), $draft->getDraftId());
5100 
5101  $files2delete = $form->getInput('del_file');
5102  if (is_array($files2delete) && $files2delete !== []) {
5103  $draftFileData->unlinkFilesByMD5Filenames($files2delete);
5104  }
5105 
5106  if ($this->objProperties->isFileUploadAllowed()) {
5107  $file = $_FILES['userfile'];
5108  if (is_array($file) && !empty($file) && isset($file['full_path'][0]) && !empty($file['full_path'][0])) {
5109  $draftFileData->storeUploadedFiles();
5110  }
5111  }
5112 
5113  $this->tpl->setOnScreenMessage('success', $this->lng->txt('save_draft_successfully'), true);
5114  $this->ctrl->clearParameters($this);
5115  $this->ctrl->redirect($this, 'showThreads');
5116  }
5117 
5118  $form->setValuesByPost();
5119  $this->ctrl->setParameter($this, 'hist_check', 0);
5120  $this->ctrl->setParameter($this, 'draft_id', $draft->getDraftId());
5121  $this->editThreadDraftObject($form);
5122  }
static _replaceMediaObjectImageSrc(string $a_text, int $a_direction=0, string $nic='')
Replaces image source from mob image urls with the mob id or replaces mob id with the correct image s...
buildThreadForm(bool $isDraft=false)
static moveMediaObjects(string $post_message, string $source_type, int $source_id, string $target_type, int $target_id, int $direction=0)
$GLOBALS["DIC"]
Definition: wac.php:30
static getPublicUserAlias(string $user_alias, bool $is_anonymized)
handleFormInput(string $a_text, bool $a_stripslashes=true)
checkDraftAccess(int|ilForumPostDraft $draft)
unlinkFilesByMD5Filenames($hashed_filename_or_filenames)
retrieveDraftId(bool $from_post=false)
editThreadDraftObject(ilPropertyFormGUI $form=null)
static newInstanceByDraftId(int $draft_id)
+ Here is the call graph for this function:

◆ updateThreadObject()

ilObjForumGUI::updateThreadObject ( )

Definition at line 623 of file class.ilObjForumGUI.php.

References $objCurrentTopic, ILIAS\Repository\access(), ensureThreadBelongsToForum(), getEditTitleModal(), ILIAS\FileDelivery\http(), ILIAS\Repository\lng(), ILIAS\Repository\object(), and showThreadsObject().

Referenced by performThreadsActionObject().

623  : void
624  {
625  if (!$this->is_moderator) {
626  $this->error->raiseError($this->lng->txt('permission_denied'), $this->error->MESSAGE);
627  }
628 
629  if (!$this->access->checkAccess('read', '', $this->object->getRefId())) {
630  $this->error->raiseError($this->lng->txt('permission_denied'), $this->error->MESSAGE);
631  }
632 
633  if ($this->objCurrentTopic->getId() === 0) {
634  $this->showThreadsObject();
635  return;
636  }
637 
639 
640  $title = $this->getEditTitleModal($this->objCurrentTopic)->withRequest($this->http->request())->getData();
641  if (array_key_exists(0, $title)) {
642  $new_subject = $title[0];
643  if ($new_subject !== '') {
644  $this->objCurrentTopic->setSubject($new_subject);
645  $this->objCurrentTopic->updateThreadTitle();
646  $this->tpl->setOnScreenMessage('success', $this->lng->txt('saved_successfully'));
647  }
648 
649  $this->showThreadsObject();
650  }
651  }
getEditTitleModal(ilForumTopic $topic)
ilForumTopic $objCurrentTopic
static http()
Fetches the global http state from ILIAS.
ensureThreadBelongsToForum(int $objId, ilForumTopic $thread)
+ Here is the call graph for this function:
+ Here is the caller graph for this function:

◆ viewThreadObject()

ilObjForumGUI::viewThreadObject ( )

Definition at line 3169 of file class.ilObjForumGUI.php.

References $is_moderator, $objCurrentTopic, $post, $selectedSorting, ilObjectGUI\$toolbar, ilObjMediaObject\_exists(), ilObjMediaObject\_getMobsOfObject(), ilChangeEvent\_recordReadEvent(), ilObjMediaObject\_removeUsage(), ILIAS\Repository\access(), ilObjectGUI\addHeaderAction(), ilNavigationHistory\addItem(), ILIAS\Repository\ctrl(), ilFileDataForumDrafts\deliverFile(), ensureThreadBelongsToForum(), ensureValidPageForCurrentPosting(), ForumGlobalScreenToolsProvider\FORUM_BASE_CONTROLLER, ForumGlobalScreenToolsProvider\FORUM_THEAD, ForumGlobalScreenToolsProvider\FORUM_THREAD_ROOT, ilSession\get(), ilObjectGUI\getCreationMode(), ilForum\getForumId(), getForumObjects(), ilForumPost\getId(), getModalActions(), getOrderByParam(), ilForum\getPageHits(), getReplyEditForm(), getResetLimitedViewInfo(), ilForumPostDraft\getSortedDrafts(), ILIAS\Repository\globalScreen(), ILIAS\Repository\int(), ilForumPostDraft\isSavePostDraftAllowed(), isTopLevelReplyCommand(), ILIAS\Repository\lng(), ILIAS\Repository\locator(), ILIAS\Repository\object(), ForumGlobalScreenToolsProvider\PAGE, ForumGlobalScreenToolsProvider\REF_ID, renderDraftContent(), renderPostContent(), renderPostingForm(), renderSortationControl(), renderViewModeControl(), ilSession\set(), ilForum\setMDB2WhereCondition(), ILIAS\Repository\settings(), ForumGlobalScreenToolsProvider\SHOW_FORUM_THREADS_TOOL, ilUtil\stripSlashes(), ILIAS\Repository\user(), ilForumProperties\VIEW_DATE_ASC, ilForumProperties\VIEW_DATE_DESC, and ilForumProperties\VIEW_TREE.

Referenced by askForPostActivationObject(), cancelDraftObject(), cancelPostObject(), createTopLevelPostObject(), editDraftObject(), handleCensorship(), markPostUnreadObject(), performPostActivationObject(), publishDraftObject(), quotePostObject(), saveAsDraftObject(), savePostObject(), selectPostObject(), toggleStickinessObject(), and updateDraftObject().

3169  : void
3170  {
3171  $thr_pk = $this->objCurrentTopic->getId();
3172 
3173  $bottom_toolbar = clone $this->toolbar;
3174  $toolbar_items = [];
3175 
3176  // quick and dirty: check for treeview
3177  $thread_control_session_values = ilSession::get('thread_control');
3178  if (is_array($thread_control_session_values)) {
3179  if (!isset($thread_control_session_values['old'])) {
3180  $thread_control_session_values['old'] = $thr_pk;
3181  $thread_control_session_values['new'] = $thr_pk;
3182  ilSession::set('thread_control', $thread_control_session_values);
3183  } elseif (isset($thread_control_session_values['old']) && $thr_pk !== $thread_control_session_values['old']) {
3184  $thread_control_session_values['new'] = $thr_pk;
3185  ilSession::set('thread_control', $thread_control_session_values);
3186  }
3187  }
3188 
3189  if (!$this->access->checkAccess('read', '', $this->object->getRefId())) {
3190  $this->error->raiseError($this->lng->txt('permission_denied'), $this->error->MESSAGE);
3191  }
3192 
3193  $oForumObjects = $this->getForumObjects();
3194  $forumObj = $oForumObjects['forumObj'];
3195  $frm = $oForumObjects['frm'];
3196  $file_obj = $oForumObjects['file_obj'];
3197 
3198  $selected_draft_id = (int) ($this->httpRequest->getQueryParams()['draft_id'] ?? 0);
3199  if (isset($this->httpRequest->getQueryParams()['file'])) {
3200  $file_obj_for_delivery = $file_obj;
3201  if ($selected_draft_id > 0 && ilForumPostDraft::isSavePostDraftAllowed()) {
3202  $file_obj_for_delivery = new ilFileDataForumDrafts($forumObj->getId(), $selected_draft_id);
3203  }
3204  $file_obj_for_delivery->deliverFile(ilUtil::stripSlashes($this->httpRequest->getQueryParams()['file']));
3205  }
3206 
3207  if ($this->objCurrentTopic->getId() === 0) {
3208  $this->ctrl->redirect($this, 'showThreads');
3209  }
3210 
3211  $pageIndex = 0;
3212  if (isset($this->httpRequest->getQueryParams()['page'])) {
3213  $pageIndex = max((int) $this->httpRequest->getQueryParams()['page'], $pageIndex);
3214  }
3215 
3216  if ($this->selected_post_storage->get($this->objCurrentTopic->getId()) > 0) {
3217  $firstNodeInThread = new ilForumPost(
3218  $this->selected_post_storage->get($this->objCurrentTopic->getId()),
3219  $this->is_moderator,
3220  false
3221  );
3222  } else {
3223  $firstNodeInThread = $this->objCurrentTopic->getPostRootNode();
3224  }
3225 
3226  $toolContext = $this->globalScreen
3227  ->tool()
3228  ->context()
3229  ->current();
3230 
3231  $this->ensureThreadBelongsToForum($this->object->getId(), $this->objCurrentTopic);
3232 
3233  $threadContentTemplate = new ilTemplate(
3234  'tpl.forums_threads_view.html',
3235  true,
3236  true,
3237  'components/ILIAS/Forum'
3238  );
3239 
3240 
3241  if ($this->selectedSorting === ilForumProperties::VIEW_TREE) {
3242  $order_field = 'frm_posts_tree.rgt';
3243  $this->objCurrentTopic->setOrderDirection('DESC');
3244  $threadContentTemplate->setVariable('LIST_TYPE', $this->viewModeOptions[$this->selectedSorting]);
3245  } else {
3246  $order_field = 'frm_posts.pos_date';
3247  $this->objCurrentTopic->setOrderDirection(
3248  $this->selectedSorting === ilForumProperties::VIEW_DATE_DESC ? 'DESC' : 'ASC'
3249  );
3250  $threadContentTemplate->setVariable('LIST_TYPE', $this->sortationOptions[$this->selectedSorting]);
3251  }
3252  $this->objCurrentTopic->setOrderField($order_field);
3253 
3254  $additionalDataExists = $toolContext->getAdditionalData()->exists(ForumGlobalScreenToolsProvider::SHOW_FORUM_THREADS_TOOL);
3255  $subtree_nodes = $this->objCurrentTopic->getPostTree($firstNodeInThread);
3256  $numberOfPostings = count($subtree_nodes);
3257  if ($numberOfPostings > 0 && !$additionalDataExists && $this->selectedSorting === ilForumProperties::VIEW_TREE) {
3258  $toolContext
3260  ->addAdditionalData(ForumGlobalScreenToolsProvider::REF_ID, $this->ref_id)
3261  ->addAdditionalData(ForumGlobalScreenToolsProvider::FORUM_THEAD, $this->objCurrentTopic)
3262  ->addAdditionalData(ForumGlobalScreenToolsProvider::FORUM_THREAD_ROOT, $firstNodeInThread)
3263  ->addAdditionalData(ForumGlobalScreenToolsProvider::FORUM_BASE_CONTROLLER, $this)
3264  ->addAdditionalData(ForumGlobalScreenToolsProvider::PAGE, $pageIndex);
3265  }
3266  // Set context for login
3267  $append = '_' . $this->objCurrentTopic->getId() .
3268  ($this->objCurrentPost->getId() !== 0 ? '_' . $this->objCurrentPost->getId() : '');
3269  $this->tpl->setLoginTargetPar('frm_' . $this->object->getRefId() . $append);
3270 
3271  // delete temporary media object (not in case a user adds media objects and wants to save an invalid form)
3272  if (!in_array($this->requestAction, ['showreply', 'showedit'])) {
3273  try {
3274  $mobs = ilObjMediaObject::_getMobsOfObject('frm~:html', $this->user->getId());
3275  foreach ($mobs as $mob) {
3276  if (ilObjMediaObject::_exists($mob)) {
3277  ilObjMediaObject::_removeUsage($mob, 'frm~:html', $this->user->getId());
3278  $mob_obj = new ilObjMediaObject($mob);
3279  $mob_obj->delete();
3280  }
3281  }
3282  } catch (Exception) {
3283  }
3284  }
3285 
3286  if (!$this->getCreationMode() && $this->access->checkAccess('read', '', $this->object->getRefId())) {
3287  $this->ilNavigationHistory->addItem(
3288  $this->object->getRefId(),
3289  ilLink::_getLink($this->object->getRefId(), 'frm'),
3290  'frm'
3291  );
3292  }
3293 
3294  $this->prepareThreadScreen($forumObj);
3295 
3296 
3297  if (isset($this->httpRequest->getQueryParams()['anchor'])) {
3298  $threadContentTemplate->setVariable('JUMP2ANCHOR_ID', (int) $this->httpRequest->getQueryParams()['anchor']);
3299  }
3300  $frm->setMDB2WhereCondition('top_frm_fk = %s ', ['integer'], [$frm->getForumId()]);
3301 
3303  $this->object->getType(),
3304  $this->object->getRefId(),
3305  $this->object->getId(),
3306  $this->user->getId()
3307  );
3308 
3309  if ($firstNodeInThread) {
3310  $this->objCurrentTopic->updateVisits();
3311 
3312  $this->tpl->setTitle($this->lng->txt('forums_thread') . ' "' . $this->objCurrentTopic->getSubject() . '"');
3313 
3314  $this->locator->addRepositoryItems();
3315  $this->locator->addItem($this->object->getTitle(), $this->ctrl->getLinkTarget($this, ''), '_top');
3316  $this->tpl->setLocator();
3317 
3318  if (!$this->user->isAnonymous() &&
3319  $forumObj->getCountUnread($this->user->getId(), $this->objCurrentTopic->getId(), true)) {
3320  $this->ctrl->setParameter($this, 'mark_read', '1');
3321  $this->ctrl->setParameter($this, 'thr_pk', $this->objCurrentTopic->getId());
3322 
3323  $mark_thr_read_button = $this->uiFactory->button()->standard(
3324  $this->lng->txt('forums_mark_read'),
3325  $this->ctrl->getLinkTarget($this, 'viewThread')
3326  );
3327 
3328  $toolbar_items[] = $mark_thr_read_button;
3329 
3330  $this->ctrl->clearParameters($this);
3331  }
3332 
3333  $this->ctrl->setParameterByClass(ilForumExportGUI::class, 'print_thread', $this->objCurrentTopic->getId());
3334  $this->ctrl->setParameterByClass(
3335  ilForumExportGUI::class,
3336  'thr_top_fk',
3337  $this->objCurrentTopic->getForumId()
3338  );
3339 
3340  if ($numberOfPostings > 0 && $this->settings->get('forum_enable_print', '0')) {
3341  $print_thr_button = $this->uiFactory->button()->standard(
3342  $this->lng->txt('forums_print_thread'),
3343  $this->ctrl->getLinkTargetByClass(ilForumExportGUI::class, 'printThread')
3344  );
3345  $toolbar_items[] = $print_thr_button;
3346  }
3347 
3348 
3349  $this->ctrl->clearParametersByClass(ilForumExportGUI::class);
3350 
3351  $this->addHeaderAction();
3352 
3353  if (isset($this->httpRequest->getQueryParams()['mark_read'])) {
3354  $forumObj->markThreadRead($this->user->getId(), $this->objCurrentTopic->getId());
3355  $this->tpl->setOnScreenMessage('info', $this->lng->txt('forums_thread_marked'), true);
3356  }
3357 
3358  if ($firstNodeInThread instanceof ilForumPost &&
3359  !$this->isTopLevelReplyCommand() &&
3360  !$this->objCurrentTopic->isClosed() &&
3361  $this->access->checkAccess('add_reply', '', $this->object->getRefId())) {
3362  $this->ctrl->setParameter($this, 'action', 'showreply');
3363  $this->ctrl->setParameter($this, 'pos_pk', $firstNodeInThread->getId());
3364  $this->ctrl->setParameter($this, 'thr_pk', $this->objCurrentTopic->getId());
3365  $this->ctrl->setParameter(
3366  $this,
3367  'page',
3368  (int) ($this->httpRequest->getQueryParams()['page'] ?? 0)
3369  );
3370  $this->ctrl->setParameter(
3371  $this,
3372  'orderby',
3373  $this->getOrderByParam()
3374  );
3375  if ($numberOfPostings > 0) {
3376  $reply_button = $this->uiFactory->button()->standard(
3377  $this->lng->txt('add_new_answer'),
3378  $this->ctrl->getLinkTarget($this, 'createTopLevelPost', 'frm_page_bottom')
3379  );
3380  } else {
3381  $reply_button = $this->uiFactory->button()->primary(
3382  $this->lng->txt('add_new_answer'),
3383  $this->ctrl->getLinkTarget($this, 'createTopLevelPost', 'frm_page_bottom')
3384  );
3385  }
3386  $this->ctrl->clearParameters($this);
3387  array_unshift($toolbar_items, $reply_button);
3388  }
3389 
3390  // no posts
3391  if ($numberOfPostings === 0 && $firstNodeInThread->getId() === 0) {
3392  $this->tpl->setOnScreenMessage('info', $this->lng->txt('forums_no_posts_available'));
3393  }
3394 
3395  $pageSize = $frm->getPageHits();
3396  $postIndex = 0;
3397  if ($numberOfPostings > $pageSize) {
3398  $this->ctrl->setParameter($this, 'ref_id', $this->object->getRefId());
3399  $this->ctrl->setParameter($this, 'thr_pk', $this->objCurrentTopic->getId());
3400  $this->ctrl->setParameter(
3401  $this,
3402  'orderby',
3403  $this->getOrderByParam()
3404  );
3405  $paginationUrl = $this->ctrl->getLinkTarget($this, 'viewThread', '');
3406  $this->ctrl->clearParameters($this);
3407 
3408  $pagination = $this->uiFactory->viewControl()
3409  ->pagination()
3410  ->withTargetURL($paginationUrl, 'page')
3411  ->withTotalEntries($numberOfPostings)
3412  ->withPageSize($pageSize)
3413  ->withMaxPaginationButtons(10)
3414  ->withCurrentPage($pageIndex);
3415 
3416  $threadContentTemplate->setVariable('THREAD_MENU', $this->uiRenderer->render(
3417  $pagination
3418  ));
3419  $threadContentTemplate->setVariable('THREAD_MENU_BOTTOM', $this->uiRenderer->render(
3420  $pagination
3421  ));
3422  }
3423 
3424  $doRenderDrafts = ilForumPostDraft::isSavePostDraftAllowed() && !$this->user->isAnonymous();
3425  $draftsObjects = [];
3426  if ($doRenderDrafts) {
3427  $draftsObjects = ilForumPostDraft::getSortedDrafts(
3428  $this->user->getId(),
3429  $this->objCurrentTopic->getId(),
3431  );
3432  }
3433 
3434  $pagedPostings = array_slice($subtree_nodes, $pageIndex * $pageSize, $pageSize);
3435 
3436  $this->ensureValidPageForCurrentPosting($subtree_nodes, $pagedPostings, $pageSize, $firstNodeInThread);
3437 
3438  if ($doRenderDrafts && $pageIndex === 0 &&
3439  $this->selectedSorting === ilForumProperties::VIEW_DATE_DESC) {
3440  foreach ($draftsObjects as $draft) {
3441  $referencePosting = array_values(array_filter(
3442  $subtree_nodes,
3443  static function (ilForumPost $post) use ($draft): bool {
3444  return $draft->getPostId() === $post->getId();
3445  }
3446  ))[0] ?? $firstNodeInThread;
3447 
3448  $this->renderDraftContent(
3449  $threadContentTemplate,
3450  $this->requestAction,
3451  $referencePosting,
3452  [$draft]
3453  );
3454  }
3455  }
3456 
3457  foreach ($pagedPostings as $node) {
3458  $this->ctrl->clearParameters($this);
3459 
3460  if (!$this->isTopLevelReplyCommand() && $this->objCurrentPost->getId() === $node->getId() &&
3461  ($this->is_moderator || $node->isActivated() || $node->isOwner($this->user->getId()))) {
3462  if (!$this->objCurrentTopic->isClosed() && in_array($this->requestAction, [
3463  'showreply',
3464  'showedit',
3465  ])) {
3466  $this->renderPostingForm($threadContentTemplate, $frm, $node, $this->requestAction);
3467  } elseif ($this->requestAction === 'censor' &&
3468  !$this->objCurrentTopic->isClosed() && $this->is_moderator) {
3469  $threadContentTemplate->setVariable('FORM', $this->getCensorshipFormHTML());
3470  }
3471  }
3472 
3473  $this->renderPostContent($threadContentTemplate, $node, $this->requestAction, $pageIndex, $postIndex);
3474  if ($doRenderDrafts && $this->selectedSorting === ilForumProperties::VIEW_TREE) {
3475  $this->renderDraftContent(
3476  $threadContentTemplate,
3477  $this->requestAction,
3478  $node,
3479  $draftsObjects[$node->getId()] ?? []
3480  );
3481  }
3482 
3483  $postIndex++;
3484  }
3485 
3486  if (
3487  $this->selectedSorting === ilForumProperties::VIEW_DATE_ASC &&
3488  $doRenderDrafts && $pageIndex === max(0, (int) (ceil($numberOfPostings / $pageSize) - 1))
3489  ) {
3490  foreach ($draftsObjects as $draft) {
3491  $referencePosting = array_values(array_filter(
3492  $subtree_nodes,
3493  static function (ilForumPost $post) use ($draft): bool {
3494  return $draft->getPostId() === $post->getId();
3495  }
3496  ))[0] ?? $firstNodeInThread;
3497 
3498  $this->renderDraftContent(
3499  $threadContentTemplate,
3500  $this->requestAction,
3501  $referencePosting,
3502  [$draft]
3503  );
3504  }
3505  }
3506 
3507  if (
3508  $firstNodeInThread instanceof ilForumPost && $doRenderDrafts &&
3509  $this->selectedSorting === ilForumProperties::VIEW_TREE
3510  ) {
3511  $this->renderDraftContent(
3512  $threadContentTemplate,
3513  $this->requestAction,
3514  $firstNodeInThread,
3515  $draftsObjects[$firstNodeInThread->getId()] ?? []
3516  );
3517  }
3518 
3519  if ($firstNodeInThread instanceof ilForumPost &&
3520  !$this->objCurrentTopic->isClosed() &&
3521  in_array($this->ctrl->getCmd(), ['createTopLevelPost', 'saveTopLevelPost', 'saveTopLevelDraft'], true) &&
3522  $this->access->checkAccess('add_reply', '', $this->object->getRefId())) {
3523  // Important: Don't separate the following two lines (very fragile code ...)
3524  $this->objCurrentPost->setId($firstNodeInThread->getId());
3525  $form = $this->getReplyEditForm();
3526 
3527  if (in_array($this->ctrl->getCmd(), ['saveTopLevelPost', 'saveTopLevelDraft'])) {
3528  $form->setValuesByPost();
3529  }
3530  $threadContentTemplate->setVariable('BOTTOM_FORM', $form->getHTML());
3531  }
3532  } else {
3533  $threadContentTemplate->setCurrentBlock('posts_no');
3534  $threadContentTemplate->setVariable(
3535  'TXT_MSG_NO_POSTS_AVAILABLE',
3536  $this->lng->txt('forums_posts_not_available')
3537  );
3538  $threadContentTemplate->parseCurrentBlock();
3539  }
3540 
3541  $to_top_button = $this->uiFactory->button()
3542  ->standard($this->lng->txt('top_of_page'), '#frm_page_top');
3543  $bottom_toolbar->addComponent($to_top_button);
3544  if ($numberOfPostings > 0) {
3545  $threadContentTemplate->setVariable('TOOLBAR_BOTTOM', $bottom_toolbar->getHTML());
3546  }
3547 
3548  if ($toolbar_items !== []) {
3549  foreach ($toolbar_items as $component_index => $item) {
3550  $this->toolbar->addComponent($item);
3551  $bottom_toolbar->addComponent($item);
3552  if ($component_index === 0 && $numberOfPostings > 0) {
3553  $this->renderViewModeControl($this->selectedSorting);
3554  if ($this->selectedSorting !== ilForumProperties::VIEW_TREE) {
3555  $this->renderSortationControl($this->selectedSorting);
3556  }
3557  }
3558  }
3559  }
3560 
3561  $this->tpl->setPermanentLink(
3562  $this->object->getType(),
3563  $this->object->getRefId(),
3564  (string) $this->objCurrentTopic->getId()
3565  );
3566 
3567  $this->tpl->addOnLoadCode(
3568  <<<'EOD'
3569  document.querySelectorAll('.ilFrmPostContent img').forEach((img) => {
3570  const maxWidth = img.getAttribute('width');
3571  const maxHeight = img.getAttribute('height');
3572 
3573  if (maxWidth) {
3574  img.style.maxWidth = maxWidth + 'px';
3575  img.removeAttribute('width');
3576  }
3577 
3578  if (maxHeight) {
3579  img.style.maxHeight = maxHeight + 'px';
3580  img.removeAttribute('height');
3581  }
3582  });
3583 EOD
3584  );
3585 
3586  if ($this->selectedSorting === ilForumProperties::VIEW_TREE && ($this->selected_post_storage->get($thr_pk) > 0)) {
3587  $info = $this->getResetLimitedViewInfo();
3588  }
3589 
3590  $this->tpl->setContent(($info ?? '') . $threadContentTemplate->get() . $this->getModalActions());
3591  }
renderPostContent(ilTemplate $tpl, ilForumPost $node, string $action, int $pageIndex, int $postIndex)
static get(string $a_var)
renderSortationControl(int $currentSorting)
renderPostingForm(ilTemplate $tpl, ilForum $frm, ilForumPost $node, string $action)
static stripSlashes(string $a_str, bool $a_strip_html=true, string $a_allow="")
ilForumTopic $objCurrentTopic
ensureValidPageForCurrentPosting(array $subtree_nodes, array $pagedPostings, int $pageSize, ilForumPost $firstForumPost)
renderDraftContent(ilTemplate $tpl, string $action, ilForumPost $referencePosting, array $drafts)
renderViewModeControl(int $currentViewMode)
static _recordReadEvent(string $a_type, int $a_ref_id, int $obj_id, int $usr_id, bool $isCatchupWriteEvents=true, $a_ext_rc=null, $a_ext_time=null)
ilToolbarGUI $toolbar
ensureThreadBelongsToForum(int $objId, ilForumTopic $thread)
static _exists(int $id, bool $reference=false, ?string $type=null)
static _getMobsOfObject(string $a_type, int $a_id, int $a_usage_hist_nr=0, string $a_lang="-")
Last visited history for repository items.
static _removeUsage(int $a_mob_id, string $a_type, int $a_id, int $a_usage_hist_nr=0, string $a_lang="-")
Remove usage of mob in another container.
static getSortedDrafts(int $usrId, int $threadId, int $sorting=ilForumProperties::VIEW_DATE_ASC)
$post
Definition: ltitoken.php:46
addHeaderAction()
Add header action menu.
addItem(int $a_ref_id, string $a_link, string $a_type, string $a_title="", ?int $a_sub_obj_id=null, string $a_goto_link="")
Add an item to the stack.
static set(string $a_var, $a_val)
Set a value.
+ Here is the call graph for this function:
+ Here is the caller graph for this function:

Field Documentation

◆ $confirmation_gui_html

string ilObjForumGUI::$confirmation_gui_html = ''
private

Definition at line 65 of file class.ilObjForumGUI.php.

◆ $content_style_domain

ILIAS Style Content Object ObjectFacade ilObjForumGUI::$content_style_domain
protected

Definition at line 79 of file class.ilObjForumGUI.php.

◆ $content_style_gui

ILIAS Style Content GUIService ilObjForumGUI::$content_style_gui
protected

Definition at line 80 of file class.ilObjForumGUI.php.

◆ $display_confirm_post_activation

bool ilObjForumGUI::$display_confirm_post_activation = false
private

Definition at line 56 of file class.ilObjForumGUI.php.

Referenced by displayConfirmPostActivation().

◆ $factory

Factory ilObjForumGUI::$factory
private

Definition at line 74 of file class.ilObjForumGUI.php.

◆ $forum_settings_gui

ilForumSettingsGUI ilObjForumGUI::$forum_settings_gui
private

Definition at line 66 of file class.ilObjForumGUI.php.

◆ $forumObjects

array ilObjForumGUI::$forumObjects = null
private

Definition at line 64 of file class.ilObjForumGUI.php.

Referenced by getForumObjects().

◆ $globalScreen

ILIAS GlobalScreen Services ilObjForumGUI::$globalScreen
private

Definition at line 51 of file class.ilObjForumGUI.php.

◆ $hideToolbar

bool ilObjForumGUI::$hideToolbar = false
private

Definition at line 59 of file class.ilObjForumGUI.php.

Referenced by hideToolbar().

◆ $http

ILIAS HTTP Services ilObjForumGUI::$http
private

Definition at line 61 of file class.ilObjForumGUI.php.

◆ $httpRequest

Psr Http Message ServerRequestInterface ilObjForumGUI::$httpRequest
private

Definition at line 60 of file class.ilObjForumGUI.php.

◆ $ilHelp

ilHelpGUI ilObjForumGUI::$ilHelp

Definition at line 73 of file class.ilObjForumGUI.php.

◆ $ilNavigationHistory

ilNavigationHistory ilObjForumGUI::$ilNavigationHistory

Definition at line 67 of file class.ilObjForumGUI.php.

◆ $ilObjDataCache

ilObjectDataCache ilObjForumGUI::$ilObjDataCache

Definition at line 71 of file class.ilObjForumGUI.php.

◆ $in_page_editor_style_context

readonly bool ilObjForumGUI::$in_page_editor_style_context
private

Definition at line 82 of file class.ilObjForumGUI.php.

◆ $is_moderator

bool ilObjForumGUI::$is_moderator
private

◆ $modal_collection

array ilObjForumGUI::$modal_collection = []
private

Definition at line 81 of file class.ilObjForumGUI.php.

◆ $modal_history

string ilObjForumGUI::$modal_history = ''

Definition at line 52 of file class.ilObjForumGUI.php.

Referenced by editThreadDraftObject(), and renderDraftContent().

◆ $modalActionsContainer

array ilObjForumGUI::$modalActionsContainer = []
private

Definition at line 69 of file class.ilObjForumGUI.php.

◆ $objCurrentPost

ilForumPost ilObjForumGUI::$objCurrentPost
private

Definition at line 55 of file class.ilObjForumGUI.php.

Referenced by performPostActivationObject(), and savePostObject().

◆ $objCurrentTopic

◆ $objProperties

ilForumProperties ilObjForumGUI::$objProperties

Definition at line 53 of file class.ilObjForumGUI.php.

◆ $rbac

ILIAS DI RBACServices ilObjForumGUI::$rbac

Definition at line 72 of file class.ilObjForumGUI.php.

◆ $renderer

Renderer ilObjForumGUI::$renderer
private

Definition at line 75 of file class.ilObjForumGUI.php.

◆ $replyEditForm

ilPropertyFormGUI ilObjForumGUI::$replyEditForm = null
private

Definition at line 58 of file class.ilObjForumGUI.php.

Referenced by getReplyEditForm().

◆ $requestAction

string ilObjForumGUI::$requestAction
private

Definition at line 68 of file class.ilObjForumGUI.php.

◆ $selected_post_storage

ilForumThreadSettingsSessionStorage ilObjForumGUI::$selected_post_storage
private

Definition at line 78 of file class.ilObjForumGUI.php.

◆ $selectedSorting

int ilObjForumGUI::$selectedSorting
private

Definition at line 77 of file class.ilObjForumGUI.php.

Referenced by checkUsersViewMode(), and viewThreadObject().

◆ $sortationOptions

array ilObjForumGUI::$sortationOptions
private
Initial value:
= [
ilForumProperties::VIEW_DATE_ASC => 'ascending_order'

Definition at line 46 of file class.ilObjForumGUI.php.

Referenced by renderSortationControl().

◆ $uiFactory

Factory ilObjForumGUI::$uiFactory
private

Definition at line 62 of file class.ilObjForumGUI.php.

Referenced by eventsFormBuilder().

◆ $uiRenderer

Renderer ilObjForumGUI::$uiRenderer
private

Definition at line 63 of file class.ilObjForumGUI.php.

◆ $viewModeOptions

array ilObjForumGUI::$viewModeOptions
private
Initial value:
= [
ilForumProperties::VIEW_TREE => 'sort_by_posts'

Definition at line 41 of file class.ilObjForumGUI.php.


The documentation for this class was generated from the following file: