ILIAS  release_9 Revision v9.13-25-g2c18ec4c24f
ilObjWiki Class Reference

This file is part of ILIAS, a powerful learning management system published by ILIAS open source e-Learning e.V. More...

+ Inheritance diagram for ilObjWiki:
+ Collaboration diagram for ilObjWiki:

Public Member Functions

 __construct (int $a_id=0, bool $a_call_by_reference=true)
 
 setOnline (bool $a_online)
 
 getOnline ()
 
 setRatingOverall (bool $a_rating)
 
 getRatingOverall ()
 
 setRating (bool $a_rating)
 
 getRating ()
 
 setRatingAsBlock (bool $a_rating)
 
 getRatingAsBlock ()
 
 setRatingForNewPages (bool $a_rating)
 
 getRatingForNewPages ()
 
 setRatingCategories (bool $a_rating)
 
 getRatingCategories ()
 
 setPublicNotes (bool $a_val)
 
 getPublicNotes ()
 
 setStartPage (string $a_startpage)
 
 getStartPage ()
 
 setShortTitle (string $a_shorttitle)
 
 getShortTitle ()
 
 setIntroduction (string $a_introduction)
 
 getIntroduction ()
 
 setPageToc (bool $a_val)
 
 getPageToc ()
 
 setEmptyPageTemplate (bool $a_val)
 
 getEmptyPageTemplate ()
 
 setLinkMetadataValues (bool $a_val)
 
 getLinkMetadataValues ()
 
 create (bool $a_prevent_start_page_creation=false)
 
 update (bool $a_prevent_start_page_creation=false)
 
 read ()
 
 delete ()
 delete object and all related data More...
 
 isImportantPage (int $a_page_id)
 
 cloneObject (int $target_id, int $copy_id=0, bool $omit_tree=false)
 
 getTemplateSelectionOnCreation (string $lang="-")
 Get template selection on creation? If more than one template (including empty page template) is activated -> return true. More...
 
 createWikiPage (string $a_page_title, int $a_template_page=0)
 Create new wiki page. More...
 
 initUserHTMLExport (bool $with_comments=false)
 
 startUserHTMLExport (bool $with_comments=false)
 
 getUserHTMLExportProgress (bool $with_comments=false)
 Get user html export progress. More...
 
 deliverUserHTMLExport (bool $with_comments=false)
 
 decorateAdvMDValue (string $a_value)
 Decorate adv md value. More...
 
 isCommentsExportPossible ()
 Is export possible. More...
 
- Public Member Functions inherited from ilObject
 getObjectProperties ()
 
 flushObjectProperties ()
 
 withReferences ()
 determines whether objects are referenced or not (got ref ids or not) More...
 
 processAutoRating ()
 
 read ()
 
 getId ()
 
 setId (int $id)
 
 setRefId (int $ref_id)
 
 getRefId ()
 
 getType ()
 
 setType (string $type)
 
 getPresentationTitle ()
 get presentation title Normally same as title Overwritten for sessions More...
 
 getTitle ()
 
 getUntranslatedTitle ()
 Get untranslated object title WebDAV needs to access the untranslated title of an object. More...
 
 setTitle (string $title)
 
 getDescription ()
 
 setDescription (string $description)
 
 getLongDescription ()
 get object long description (stored in object_description) More...
 
 getImportId ()
 
 setImportId (string $import_id)
 
 setOfflineStatus (bool $status)
 
 getOfflineStatus ()
 
 supportsOfflineHandling ()
 
 getOwner ()
 
 getOwnerName ()
 get full name of object owner More...
 
 setOwner (int $usr_id)
 
 getCreateDate ()
 Get create date in YYYY-MM-DD HH-MM-SS format. More...
 
 getLastUpdateDate ()
 Get last update date in YYYY-MM-DD HH-MM-SS format. More...
 
 create ()
 note: title, description and type should be set when this function is called More...
 
 update ()
 
 MDUpdateListener (string $element)
 Metadata update listener. More...
 
 createMetaData ()
 
 updateMetaData ()
 
 deleteMetaData ()
 
 updateOwner ()
 update owner of object in db More...
 
 putInTree (int $parent_ref_id)
 maybe this method should be in tree object!? More...
 
 setPermissions (int $parent_ref_id)
 
 setParentRolePermissions (int $parent_ref_id)
 Initialize the permissions of parent roles (local roles of categories, global roles...) This method is overwritten in e.g. More...
 
 createReference ()
 creates reference for object More...
 
 countReferences ()
 
 delete ()
 delete object or referenced object (in the case of a referenced object, object data is only deleted if last reference is deleted) This function removes an object entirely from system!! More...
 
 initDefaultRoles ()
 init default roles settings Purpose of this function is to create a local role folder and local roles, that are needed depending on the object type. More...
 
 applyDidacticTemplate (int $tpl_id)
 
 getXMLZip ()
 
 getHTMLDirectory ()
 
 appendCopyInfo (int $target_id, int $copy_id)
 Prepend Copy info if object with same name exists in that container. More...
 
 cloneDependencies (int $target_id, int $copy_id)
 Clone object dependencies. More...
 
 cloneMetaData (ilObject $target_obj)
 Copy meta data. More...
 
 selfOrParentWithRatingEnabled ()
 
 getPossibleSubObjects (bool $filter=true)
 get all possible sub objects of this type the object can decide which types of sub objects are possible jut in time overwrite if the decision distinguish from standard model More...
 

Static Public Member Functions

static checkShortTitleAvailability (string $a_short_title)
 
static _lookupRatingOverall (int $a_wiki_id)
 Lookup whether rating is activated for whole object. More...
 
static _lookupRating (int $a_wiki_id)
 Lookup whether rating is activated. More...
 
static _lookupRatingCategories (int $a_wiki_id)
 Lookup whether rating categories are activated. More...
 
static _lookupRatingAsBlock (int $a_wiki_id)
 Lookup whether rating side block is activated. More...
 
static _lookupPublicNotes (int $a_wiki_id)
 Lookup whether public notes are activated. More...
 
static _lookupLinkMetadataValues (int $a_wiki_id)
 Lookup whether metadata should be auto linked. More...
 
static _lookupStartPage (int $a_wiki_id)
 
static writeStartPage (int $a_id, string $a_name)
 
static _performSearch (int $a_wiki_id, string $a_searchterm)
 Search in Wiki. More...
 
static _lookupPageToc (int $a_wiki_id)
 
static getAdvMDSubItemTitle (int $a_obj_id, string $a_sub_type, int $a_sub_id)
 
- Static Public Member Functions inherited from ilObject
static _lookupObjIdByImportId (string $import_id)
 Get (latest) object id for an import id. More...
 
static _lookupImportId (int $obj_id)
 
static _lookupOwnerName (int $owner_id)
 Lookup owner name for owner id. More...
 
static _getIdForImportId (string $import_id)
 
static _getAllReferences (int $id)
 get all reference ids for object ID More...
 
static _lookupTitle (int $obj_id)
 
static lookupOfflineStatus (int $obj_id)
 Lookup offline status using objectDataCache. More...
 
static _lookupOwner (int $obj_id)
 Lookup owner user ID for object ID. More...
 
static _getIdsForTitle (string $title, string $type='', bool $partial_match=false)
 
static _lookupDescription (int $obj_id)
 
static _lookupLastUpdate (int $obj_id, bool $formatted=false)
 
static _getLastUpdateOfObjects (array $obj_ids)
 
static _lookupObjId (int $ref_id)
 
static _setDeletedDate (int $ref_id, int $deleted_by)
 
static setDeletedDates (array $ref_ids, int $user_id)
 
static _resetDeletedDate (int $ref_id)
 
static _lookupDeletedDate (int $ref_id)
 
static _writeTitle (int $obj_id, string $title)
 write title to db (static) More...
 
static _writeDescription (int $obj_id, string $desc)
 write description to db (static) More...
 
static _writeImportId (int $obj_id, string $import_id)
 write import id to db (static) More...
 
static _lookupType (int $id, bool $reference=false)
 
static _isInTrash (int $ref_id)
 
static _hasUntrashedReference (int $obj_id)
 checks whether an object has at least one reference that is not in trash More...
 
static _lookupObjectId (int $ref_id)
 
static _getObjectsDataForType (string $type, bool $omit_trash=false)
 get all objects of a certain type More...
 
static _exists (int $id, bool $reference=false, ?string $type=null)
 checks if an object exists in object_data More...
 
static _getObjectsByType (string $obj_type="", int $owner=null)
 
static _prepareCloneSelection (array $ref_ids, string $new_type, bool $show_path=true)
 Prepare copy wizard object selection. More...
 
static _getIcon (int $obj_id=0, string $size="big", string $type="", bool $offline=false)
 Get icon for repository item. More...
 
static collectDeletionDependencies (array &$deps, int $ref_id, int $obj_id, string $type, int $depth=0)
 Collect deletion dependencies. More...
 
static getDeletionDependencies (int $obj_id)
 Get deletion dependencies. More...
 
static getLongDescriptions (array $obj_ids)
 
static getAllOwnedRepositoryObjects (int $user_id)
 
static fixMissingTitles ($type, array &$obj_title_map)
 Try to fix missing object titles. More...
 
static _lookupCreationDate (int $obj_id)
 
static _getObjectTypeIdByTitle (string $type, \ilDBInterface $ilDB=null)
 

Protected Member Functions

 updateInternalLinksOnCopy (array $map)
 
- Protected Member Functions inherited from ilObject
 doMDUpdateListener (string $a_element)
 
 beforeMDUpdateListener (string $a_element)
 
 doCreateMetaData ()
 
 beforeCreateMetaData ()
 
 doUpdateMetaData ()
 
 beforeUpdateMetaData ()
 
 doDeleteMetaData ()
 
 beforeDeleteMetaData ()
 
 handleAutoRating ()
 
 hasAutoRating ()
 

Protected Attributes

ILIAS Notes Service $notes
 
ILIAS Wiki InternalDomainService $domain
 
bool $page_toc = false
 
int $style_id = 0
 
string $introduction = ""
 
string $shorttitle = ""
 
string $startpage = ""
 
bool $rating_categories = false
 
bool $rating_new_pages = false
 
bool $rating = false
 
bool $rating_block = false
 
bool $rating_overall = false
 
ilObjUser $user
 
bool $online = false
 
bool $public_notes = true
 
bool $empty_page_templ = true
 
bool $link_md_values = false
 
ilSetting $setting
 
ILIAS Style Content DomainService $content_style_service
 
- Protected Attributes inherited from ilObject
ilLogger $obj_log
 
ILIAS $ilias
 
ilObjectDefinition $obj_definition
 
ilDBInterface $db
 
ilLogger $log
 
ilErrorHandling $error
 
ilTree $tree
 
ilAppEventHandler $app_event_handler
 
ilRbacAdmin $rbac_admin
 
ilRbacReview $rbac_review
 
ilObjUser $user
 
ilLanguage $lng
 
bool $call_by_reference
 
int $max_title = self::TITLE_LENGTH
 
int $max_desc = self::DESC_LENGTH
 
bool $add_dots = true
 
int $ref_id = null
 
string $type = ""
 
string $title = ""
 
string $desc = ""
 
string $long_desc = ""
 
int $owner = 0
 
string $create_date = ""
 
string $last_update = ""
 
string $import_id = ""
 
bool $register = false
 

Static Private Member Functions

static _lookup (int $a_wiki_id, string $a_field)
 Lookup a data field. More...
 

Additional Inherited Members

- Data Fields inherited from ilObject
const TITLE_LENGTH = 255
 
const DESC_LENGTH = 128
 
const LONG_DESC_LENGTH = 4000
 
const TABLE_OBJECT_DATA = "object_data"
 
array $objectList
 
string $untranslatedTitle
 

Detailed Description

This file is part of ILIAS, a powerful learning management system published by ILIAS open source e-Learning e.V.

ILIAS is licensed with the GPL-3.0, see https://www.gnu.org/licenses/gpl-3.0.en.html You should have received a copy of said license along with the source code, too.

If this is not the case or you just want to try ILIAS, you'll find us at: https://www.ilias.de https://github.com/ILIAS-eLearning Class ilObjWiki

Author
Alexander Killing killi.nosp@m.ng@l.nosp@m.eifos.nosp@m..de

Definition at line 24 of file class.ilObjWiki.php.

Constructor & Destructor Documentation

◆ __construct()

ilObjWiki::__construct ( int  $a_id = 0,
bool  $a_call_by_reference = true 
)

Definition at line 46 of file class.ilObjWiki.php.

References $DIC, ILIAS\MetaData\Repository\Validation\Data\__construct(), and ILIAS\Repository\user().

49  {
50  global $DIC;
51 
52  $this->domain = $DIC->wiki()->internal()->domain();
53 
54  $this->db = $DIC->database();
55  $this->user = $DIC->user();
56  $this->type = "wiki";
57  $this->setting = $DIC->settings();
58  $this->notes = $DIC->notes();
59  parent::__construct($a_id, $a_call_by_reference);
60 
61  $this->content_style_service = $DIC
62  ->contentStyle()
63  ->domain();
64  }
global $DIC
Definition: feed.php:28
__construct(VocabulariesInterface $vocabularies)
+ Here is the call graph for this function:

Member Function Documentation

◆ _lookup()

static ilObjWiki::_lookup ( int  $a_wiki_id,
string  $a_field 
)
staticprivate

Lookup a data field.

Returns
mixed

Definition at line 397 of file class.ilObjWiki.php.

References $DIC, and $ilDB.

398  {
399  global $DIC;
400 
401  $ilDB = $DIC->database();
402 
403  $query = "SELECT $a_field FROM il_wiki_data WHERE id = " .
404  $ilDB->quote($a_wiki_id, "integer");
405  $set = $ilDB->query($query);
406  $rec = $ilDB->fetchAssoc($set);
407  return $rec[$a_field] ?? null;
408  }
global $DIC
Definition: feed.php:28

◆ _lookupLinkMetadataValues()

static ilObjWiki::_lookupLinkMetadataValues ( int  $a_wiki_id)
static

Lookup whether metadata should be auto linked.

Definition at line 388 of file class.ilObjWiki.php.

388  : bool
389  {
390  return (bool) self::_lookup($a_wiki_id, "link_md_values");
391  }

◆ _lookupPageToc()

static ilObjWiki::_lookupPageToc ( int  $a_wiki_id)
static

Definition at line 482 of file class.ilObjWiki.php.

Referenced by ilWikiPageConfig\configureByObjectId().

484  : bool {
485  return (bool) self::_lookup($a_wiki_id, "page_toc");
486  }
+ Here is the caller graph for this function:

◆ _lookupPublicNotes()

static ilObjWiki::_lookupPublicNotes ( int  $a_wiki_id)
static

Lookup whether public notes are activated.

Definition at line 380 of file class.ilObjWiki.php.

Referenced by ilWikiPageGUI\addHeaderAction(), ilWikiPageGUI\getCommentsHTMLExport(), and ilWikiPageGUI\preview().

380  : bool
381  {
382  return (bool) self::_lookup($a_wiki_id, "public_notes");
383  }
+ Here is the caller graph for this function:

◆ _lookupRating()

static ilObjWiki::_lookupRating ( int  $a_wiki_id)
static

Lookup whether rating is activated.

Definition at line 356 of file class.ilObjWiki.php.

Referenced by ilWikiFunctionsBlockGUI\getLegacyContent(), and ilObjWikiGUI\renderSideBlock().

356  : bool
357  {
358  return (bool) self::_lookup($a_wiki_id, "rating");
359  }
+ Here is the caller graph for this function:

◆ _lookupRatingAsBlock()

static ilObjWiki::_lookupRatingAsBlock ( int  $a_wiki_id)
static

Lookup whether rating side block is activated.

Definition at line 372 of file class.ilObjWiki.php.

372  : bool
373  {
374  return (bool) self::_lookup($a_wiki_id, "rating_side");
375  }

◆ _lookupRatingCategories()

static ilObjWiki::_lookupRatingCategories ( int  $a_wiki_id)
static

Lookup whether rating categories are activated.

Definition at line 364 of file class.ilObjWiki.php.

Referenced by ilObjWikiGUI\renderSideBlock().

364  : bool
365  {
366  return (bool) self::_lookup($a_wiki_id, "rating_ext");
367  }
+ Here is the caller graph for this function:

◆ _lookupRatingOverall()

static ilObjWiki::_lookupRatingOverall ( int  $a_wiki_id)
static

Lookup whether rating is activated for whole object.

Definition at line 348 of file class.ilObjWiki.php.

Referenced by ilWikiPageGUI\addHeaderAction().

348  : bool
349  {
350  return (bool) self::_lookup($a_wiki_id, "rating_overall");
351  }
+ Here is the caller graph for this function:

◆ _lookupStartPage()

static ilObjWiki::_lookupStartPage ( int  $a_wiki_id)
static

Definition at line 410 of file class.ilObjWiki.php.

Referenced by ilObjWikiGUI\getGotoLink(), ilWikiFunctionsBlockGUI\getLegacyContent(), and ilWikiPage\rename().

410  : string
411  {
412  return (string) self::_lookup($a_wiki_id, "startpage");
413  }
+ Here is the caller graph for this function:

◆ _performSearch()

static ilObjWiki::_performSearch ( int  $a_wiki_id,
string  $a_searchterm 
)
static

Search in Wiki.

Definition at line 431 of file class.ilObjWiki.php.

References $r, and ilObjectSearchFactory\_getWikiContentSearchInstance().

Referenced by ilObjWikiGUI\performSearchObject(), and ilWikiPageGUI\searchWikiLinkAC().

434  : array {
435  // query parser
436  $query_parser = new ilQueryParser($a_searchterm);
437  $query_parser->setCombination("or");
438  $query_parser->parse();
439 
440  $search_result = new ilSearchResult();
441  if ($query_parser->validate()) {
442  $wiki_search = ilObjectSearchFactory::_getWikiContentSearchInstance($query_parser);
443  $wiki_search->setFilter(array('wpg'));
444  $r = $wiki_search->performSearch();
445  $search_result->mergeEntries($r);
446  }
447 
448  $entries = $search_result->getEntries();
449 
450  $found_pages = array();
451  foreach ($entries as $entry) {
452  if ($entry["obj_id"] == $a_wiki_id && is_array($entry["child"])) {
453  foreach ($entry["child"] as $child) {
454  $found_pages[] = array("page_id" => $child);
455  }
456  }
457  }
458  return $found_pages;
459  }
static _getWikiContentSearchInstance(ilQueryParser $query_parser)
$r
+ Here is the call graph for this function:
+ Here is the caller graph for this function:

◆ checkShortTitleAvailability()

static ilObjWiki::checkShortTitleAvailability ( string  $a_short_title)
static

Definition at line 324 of file class.ilObjWiki.php.

References $DIC, $ilDB, and $res.

Referenced by ilObjWikiGUI\saveObject(), and ilObjWikiGUI\saveSettingsObject().

326  : bool {
327  global $DIC;
328  $ilDB = $DIC->database();
329 
330  if ($a_short_title === "") {
331  return true;
332  }
333  $res = $ilDB->queryF(
334  "SELECT id FROM il_wiki_data WHERE short = %s",
335  array("text"),
336  array($a_short_title)
337  );
338  if ($ilDB->fetchAssoc($res)) {
339  return false;
340  }
341 
342  return true;
343  }
$res
Definition: ltiservices.php:69
global $DIC
Definition: feed.php:28
+ Here is the caller graph for this function:

◆ cloneObject()

ilObjWiki::cloneObject ( int  $target_id,
int  $copy_id = 0,
bool  $omit_tree = false 
)

Definition at line 488 of file class.ilObjWiki.php.

References ilAdvancedMDValues\_cloneValues(), ilCopyWizardOptions\_getInstance(), ilContainer\_lookupContainerSetting(), ilContainer\_writeContainerSetting(), ilObjectServiceSettingsGUI\CUSTOM_METADATA, ilRatingCategory\getAllForObject(), ilWikiPage\getAllWikiPages(), ilObject\getId(), getIntroduction(), getOnline(), ilWikiPage\getPageIdForTitle(), getPageToc(), getPublicNotes(), getRating(), getRatingAsBlock(), getRatingCategories(), getRatingForNewPages(), getRatingOverall(), ilObject\getRefId(), getShortTitle(), getStartPage(), ILIAS\Repository\int(), and updateInternalLinksOnCopy().

488  : ?ilObject
489  {
490  $new_obj = parent::cloneObject($target_id, $copy_id, $omit_tree);
491 
492  // Custom meta data activation is stored in a container setting
494  $new_obj->getId(),
497  $this->getId(),
499  0
500  )
501  );
502 
503  //copy online status if object is not the root copy object
504  $cp_options = ilCopyWizardOptions::_getInstance($copy_id);
505 
506  if (!$cp_options->isRootNode($this->getRefId())) {
507  $new_obj->setOnline($this->getOnline());
508  }
509 
510  //$new_obj->setTitle($this->getTitle()); // see #20074
511  $new_obj->setStartPage($this->getStartPage());
512  $new_obj->setShortTitle($this->getShortTitle());
513  $new_obj->setRatingOverall($this->getRatingOverall());
514  $new_obj->setRating($this->getRating());
515  $new_obj->setRatingAsBlock($this->getRatingAsBlock());
516  $new_obj->setRatingForNewPages($this->getRatingForNewPages());
517  $new_obj->setRatingCategories($this->getRatingCategories());
518  $new_obj->setPublicNotes($this->getPublicNotes());
519  $new_obj->setIntroduction($this->getIntroduction());
520  $new_obj->setPageToc($this->getPageToc());
521  $new_obj->update();
522  $this->content_style_service
523  ->styleForRefId($this->getRefId())
524  ->cloneTo($new_obj->getId());
525 
526  // copy content
527  $pages = ilWikiPage::getAllWikiPages($this->getId());
528  if (count($pages) > 0) {
529  // if we have any pages, delete the start page first
530  $pg_id = ilWikiPage::getPageIdForTitle($new_obj->getId(), $new_obj->getStartPage());
531  $start_page = new ilWikiPage($pg_id);
532  $start_page->delete();
533  }
534  $map = array();
535  foreach ($pages as $p) {
536  $page = new ilWikiPage($p["id"]);
537  $page->setWikiRefId($this->getRefId());
538  $new_page = new ilWikiPage();
539  $new_page->setWikiRefId($new_obj->getRefId());
540  $new_page->setTitle($page->getTitle());
541  $new_page->setWikiId($new_obj->getId());
542  $new_page->setTitle($page->getTitle());
543  $new_page->setBlocked($page->getBlocked());
544  $new_page->setRating($page->getRating());
545  $new_page->hideAdvancedMetadata($page->isAdvancedMetadataHidden());
546  $new_page->create();
547 
548  $page->copy($new_page->getId(), "", 0, true);
549  //$new_page->setXMLContent($page->copyXMLContent(true));
550  //$new_page->buildDom(true);
551  //$new_page->update();
552  $map[$p["id"]] = $new_page->getId();
553 
555  $copy_id,
556  $this->getId(),
557  $new_obj->getId(),
558  "wpg",
559  (int) $p["id"],
560  $new_page->getId(),
561  );
562  }
563 
564  // copy important pages
565  $imp_pages_manager = $this->domain->importantPage($this->getRefId());
566  $imp_pages_manager->cloneTo($new_obj->getId(), $map);
567  $this->updateInternalLinksOnCopy($map);
568 
569  // copy rating categories
570  foreach (ilRatingCategory::getAllForObject($this->getId()) as $rc) {
571  $new_rc = new ilRatingCategory();
572  $new_rc->setParentId($new_obj->getId());
573  $new_rc->setTitle((string) $rc["title"]);
574  $new_rc->setDescription((string) $rc["description"]);
575  $new_rc->save();
576  }
577 
578  return $new_obj;
579  }
updateInternalLinksOnCopy(array $map)
static _lookupContainerSetting(int $a_id, string $a_keyword, string $a_default_value=null)
static getAllForObject(int $a_parent_obj_id)
This file is part of ILIAS, a powerful learning management system published by ILIAS open source e-Le...
static _writeContainerSetting(int $a_id, string $a_keyword, string $a_value)
static _cloneValues(int $copy_id, int $a_source_id, int $a_target_id, ?string $a_sub_type=null, ?int $a_source_sub_id=null, ?int $a_target_sub_id=null)
Clone Advanced Meta Data.
static getPageIdForTitle(int $a_wiki_id, string $a_title, string $lang="-")
Get wiki page object for id and title.
This file is part of ILIAS, a powerful learning management system published by ILIAS open source e-Le...
static _getInstance(int $a_copy_id)
static getAllWikiPages(int $a_wiki_id, string $lang="-")
+ Here is the call graph for this function:

◆ create()

ilObjWiki::create ( bool  $a_prevent_start_page_creation = false)

Definition at line 198 of file class.ilObjWiki.php.

References ilObject\$db, $id, $ilDB, getEmptyPageTemplate(), ilObject\getId(), getIntroduction(), getOnline(), getPublicNotes(), getRating(), getShortTitle(), and getStartPage().

200  : int {
201  $ilDB = $this->db;
202 
203  $id = parent::create();
204 
205  $ilDB->insert("il_wiki_data", array(
206  "id" => array("integer", $this->getId()),
207  "is_online" => array("integer", (int) $this->getOnline()),
208  "startpage" => array("text", $this->getStartPage()),
209  "short" => array("text", $this->getShortTitle()),
210  "rating" => array("integer", (int) $this->getRating()),
211  "public_notes" => array("integer", (int) $this->getPublicNotes()),
212  "introduction" => array("clob", $this->getIntroduction()),
213  "empty_page_templ" => array("integer", (int) $this->getEmptyPageTemplate()),
214  ));
215 
216  // create start page
217  if ($this->getStartPage() !== "" && !$a_prevent_start_page_creation) {
218  $start_page = new ilWikiPage();
219  $start_page->setWikiId($this->getId());
220  $start_page->setTitle($this->getStartPage());
221  $start_page->create();
222  }
223 
224  $this->notes->domain()->activateComments($this->getId(), $this->getPublicNotes());
225 
226  return $id;
227  }
ilDBInterface $db
This file is part of ILIAS, a powerful learning management system published by ILIAS open source e-Le...
$id
plugin.php for ilComponentBuildPluginInfoObjectiveTest::testAddPlugins
Definition: plugin.php:23
+ Here is the call graph for this function:

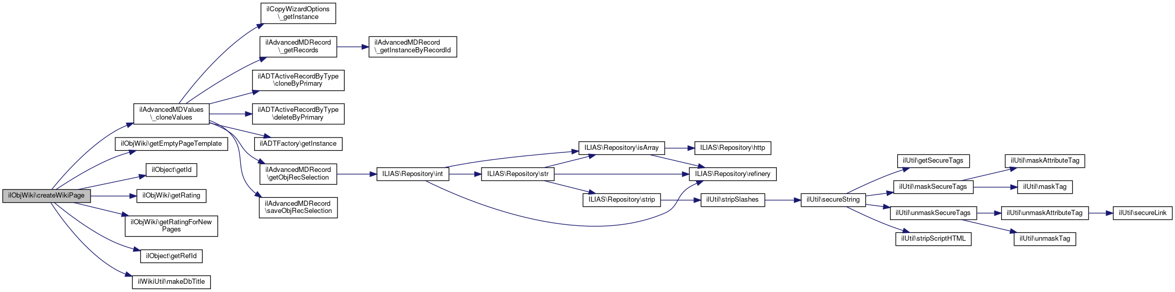
◆ createWikiPage()

ilObjWiki::createWikiPage ( string  $a_page_title,
int  $a_template_page = 0 
)

Create new wiki page.

Definition at line 621 of file class.ilObjWiki.php.

References ilAdvancedMDValues\_cloneValues(), getEmptyPageTemplate(), ilObject\getId(), getRating(), getRatingForNewPages(), ilObject\getRefId(), ilWikiUtil\makeDbTitle(), and ilWikiPageTemplate\TYPE_NEW_PAGES.

624  : ilWikiPage {
625  // check if template has to be used
626  if ($a_template_page === 0) {
627  if (!$this->getEmptyPageTemplate()) {
628  $wt = new ilWikiPageTemplate($this->getId());
629  $ts = $wt->getAllInfo(ilWikiPageTemplate::TYPE_NEW_PAGES);
630  if (count($ts) === 1) {
631  $t = current($ts);
632  $a_template_page = $t["wpage_id"];
633  }
634  }
635  }
636 
637  // create the page
638  $page = new ilWikiPage();
639  $page->setWikiId($this->getId());
640  $page->setTitle(ilWikiUtil::makeDbTitle($a_page_title));
641  if ($this->getRating() && $this->getRatingForNewPages()) {
642  $page->setRating(true);
643  }
644 
645  // needed for notification
646  $page->setWikiRefId($this->getRefId());
647  $page->create();
648 
649  // copy template into new page
650  if ($a_template_page > 0) {
651  $orig = new ilWikiPage($a_template_page);
652  $orig->copy($page->getId());
653 
654  // #15718
656  0,
657  $this->getId(),
658  $this->getId(),
659  "wpg",
660  $a_template_page,
661  $page->getId()
662  );
663  }
664 
665  return $page;
666  }
This file is part of ILIAS, a powerful learning management system published by ILIAS open source e-Le...
This file is part of ILIAS, a powerful learning management system published by ILIAS open source e-Le...
static _cloneValues(int $copy_id, int $a_source_id, int $a_target_id, ?string $a_sub_type=null, ?int $a_source_sub_id=null, ?int $a_target_sub_id=null)
Clone Advanced Meta Data.
static makeDbTitle(string $a_par)
+ Here is the call graph for this function:

◆ decorateAdvMDValue()

ilObjWiki::decorateAdvMDValue ( string  $a_value)

Decorate adv md value.

Parameters
string$a_valuevalue
Returns
string decorated value (includes HTML)

Definition at line 734 of file class.ilObjWiki.php.

References $url, ilWikiPage\_wikiPageExists(), ilObjWikiGUI\getGotoLink(), ilObject\getId(), and ilObject\getRefId().

734  : string
735  {
736  if (ilWikiPage::_wikiPageExists($this->getId(), $a_value)) {
737  $url = ilObjWikiGUI::getGotoLink($this->getRefId(), $a_value);
738  return "<a href='" . $url . "'>" . $a_value . "</a>";
739  }
740 
741  return $a_value;
742  }
$url
Definition: ltiregstart.php:35
static getGotoLink(int $a_ref_id, string $a_page="", string $lang="-")
static _wikiPageExists(int $a_wiki_id, string $a_title, string $lang="-")
+ Here is the call graph for this function:

◆ delete()

ilObjWiki::delete ( )

delete object and all related data

Definition at line 302 of file class.ilObjWiki.php.

References ilObject\$db, $ilDB, ilWikiPage\deleteAllPagesOfWiki(), ilObject\getId(), ilNotification\removeForObject(), and ilNotification\TYPE_WIKI.

302  : bool
303  {
304  $ilDB = $this->db;
305 
306  // always call parent delete function first!!
307  if (!parent::delete()) {
308  return false;
309  }
310 
311  // delete record of table il_wiki_data
312  $query = "DELETE FROM il_wiki_data" .
313  " WHERE id = " . $ilDB->quote($this->getId(), "integer");
314  $ilDB->manipulate($query);
315 
316  // remove all notifications
318 
320 
321  return true;
322  }
ilDBInterface $db
static deleteAllPagesOfWiki(int $a_wiki_id)
static removeForObject(int $type, int $id)
Remove all notifications for given object.
+ Here is the call graph for this function:

◆ deliverUserHTMLExport()

ilObjWiki::deliverUserHTMLExport ( bool  $with_comments = false)

Definition at line 718 of file class.ilObjWiki.php.

References ilObject\$db, $ilDB, and $user.

720  : void {
721  $ilDB = $this->db;
722  $ilUser = $this->user;
723 
724  $user_export = new ilWikiUserHTMLExport($this, $ilDB, $ilUser, $with_comments);
725  $user_export->deliverFile();
726  }
Class manages user html export.
ilObjUser $user
ilDBInterface $db

◆ getAdvMDSubItemTitle()

static ilObjWiki::getAdvMDSubItemTitle ( int  $a_obj_id,
string  $a_sub_type,
int  $a_sub_id 
)
static

Implements ilAdvancedMetaDataSubItems.

Definition at line 668 of file class.ilObjWiki.php.

References $DIC, ilObject\$lng, ilLanguage\loadLanguageModule(), ilWikiPage\lookupTitle(), and ilLanguage\txt().

672  : string {
673  global $DIC;
674 
675  $lng = $DIC->language();
676 
677  if ($a_sub_type === "wpg") {
678  $lng->loadLanguageModule("wiki");
679  return $lng->txt("wiki_wpg") . ' "' . ilWikiPage::lookupTitle($a_sub_id) . '"';
680  }
681  return "";
682  }
txt(string $a_topic, string $a_default_lang_fallback_mod="")
gets the text for a given topic if the topic is not in the list, the topic itself with "-" will be re...
static lookupTitle(int $a_page_id, string $lang="-")
loadLanguageModule(string $a_module)
Load language module.
global $DIC
Definition: feed.php:28
ilLanguage $lng
+ Here is the call graph for this function:

◆ getEmptyPageTemplate()

ilObjWiki::getEmptyPageTemplate ( )

Definition at line 183 of file class.ilObjWiki.php.

References $empty_page_templ.

Referenced by create(), createWikiPage(), getTemplateSelectionOnCreation(), and update().

183  : bool
184  {
186  }
bool $empty_page_templ
+ Here is the caller graph for this function:

◆ getIntroduction()

ilObjWiki::getIntroduction ( )

Definition at line 163 of file class.ilObjWiki.php.

References $introduction.

Referenced by cloneObject(), create(), and update().

163  : string
164  {
165  return $this->introduction;
166  }
string $introduction
+ Here is the caller graph for this function:

◆ getLinkMetadataValues()

ilObjWiki::getLinkMetadataValues ( )

Definition at line 193 of file class.ilObjWiki.php.

References $link_md_values.

Referenced by update().

193  : bool
194  {
195  return $this->link_md_values;
196  }
bool $link_md_values
+ Here is the caller graph for this function:

◆ getOnline()

ilObjWiki::getOnline ( )

Definition at line 71 of file class.ilObjWiki.php.

References $online.

Referenced by cloneObject(), create(), and update().

71  : bool
72  {
73  return $this->online;
74  }
+ Here is the caller graph for this function:

◆ getPageToc()

ilObjWiki::getPageToc ( )

Definition at line 173 of file class.ilObjWiki.php.

References $page_toc.

Referenced by cloneObject(), and update().

173  : bool
174  {
175  return $this->page_toc;
176  }
+ Here is the caller graph for this function:

◆ getPublicNotes()

ilObjWiki::getPublicNotes ( )

Definition at line 133 of file class.ilObjWiki.php.

References $public_notes.

Referenced by cloneObject(), create(), isCommentsExportPossible(), and update().

133  : bool
134  {
135  return $this->public_notes;
136  }
bool $public_notes
+ Here is the caller graph for this function:

◆ getRating()

ilObjWiki::getRating ( )

Definition at line 93 of file class.ilObjWiki.php.

References $rating.

Referenced by cloneObject(), create(), createWikiPage(), and update().

93  : bool
94  {
95  return $this->rating;
96  }
+ Here is the caller graph for this function:

◆ getRatingAsBlock()

ilObjWiki::getRatingAsBlock ( )

Definition at line 103 of file class.ilObjWiki.php.

References $rating_block.

Referenced by cloneObject(), and update().

103  : bool
104  {
105  return $this->rating_block;
106  }
bool $rating_block
+ Here is the caller graph for this function:

◆ getRatingCategories()

ilObjWiki::getRatingCategories ( )

Definition at line 123 of file class.ilObjWiki.php.

References $rating_categories.

Referenced by cloneObject(), and update().

123  : bool
124  {
126  }
bool $rating_categories
+ Here is the caller graph for this function:

◆ getRatingForNewPages()

ilObjWiki::getRatingForNewPages ( )

Definition at line 113 of file class.ilObjWiki.php.

References $rating_new_pages.

Referenced by cloneObject(), createWikiPage(), and update().

113  : bool
114  {
116  }
bool $rating_new_pages
+ Here is the caller graph for this function:

◆ getRatingOverall()

ilObjWiki::getRatingOverall ( )

Definition at line 82 of file class.ilObjWiki.php.

References $rating_overall.

Referenced by cloneObject(), and update().

82  : bool
83  {
84  return $this->rating_overall;
85  }
bool $rating_overall
+ Here is the caller graph for this function:

◆ getShortTitle()

ilObjWiki::getShortTitle ( )

Definition at line 153 of file class.ilObjWiki.php.

References $shorttitle.

Referenced by cloneObject(), create(), and update().

153  : string
154  {
155  return $this->shorttitle;
156  }
string $shorttitle
+ Here is the caller graph for this function:

◆ getStartPage()

ilObjWiki::getStartPage ( )

Definition at line 143 of file class.ilObjWiki.php.

References $startpage.

Referenced by cloneObject(), create(), and update().

143  : string
144  {
145  return $this->startpage;
146  }
string $startpage
+ Here is the caller graph for this function:

◆ getTemplateSelectionOnCreation()

ilObjWiki::getTemplateSelectionOnCreation ( string  $lang = "-")

Get template selection on creation? If more than one template (including empty page template) is activated -> return true.

Returns
bool true, if manual template selection needed

Definition at line 606 of file class.ilObjWiki.php.

References $lang, getEmptyPageTemplate(), ilObject\getId(), ILIAS\Repository\int(), and ilWikiPageTemplate\TYPE_NEW_PAGES.

606  : bool
607  {
608  $num = (int) $this->getEmptyPageTemplate();
609  $wt = new ilWikiPageTemplate($this->getId());
610  $ts = $wt->getAllInfo(ilWikiPageTemplate::TYPE_NEW_PAGES, $lang);
611  $num += count($ts);
612  if ($num > 1) {
613  return true;
614  }
615  return false;
616  }
This file is part of ILIAS, a powerful learning management system published by ILIAS open source e-Le...
$lang
Definition: xapiexit.php:26
+ Here is the call graph for this function:

◆ getUserHTMLExportProgress()

ilObjWiki::getUserHTMLExportProgress ( bool  $with_comments = false)

Get user html export progress.

Returns
array progress info

Definition at line 708 of file class.ilObjWiki.php.

References ilObject\$db, $ilDB, and $user.

710  : array {
711  $ilDB = $this->db;
712  $ilUser = $this->user;
713 
714  $user_export = new ilWikiUserHTMLExport($this, $ilDB, $ilUser, $with_comments);
715  return $user_export->getProgress();
716  }
Class manages user html export.
ilObjUser $user
ilDBInterface $db

◆ initUserHTMLExport()

ilObjWiki::initUserHTMLExport ( bool  $with_comments = false)

Definition at line 684 of file class.ilObjWiki.php.

References ilObject\$db, $ilDB, and $user.

686  : void {
687  $ilDB = $this->db;
688  $ilUser = $this->user;
689 
690  $user_export = new ilWikiUserHTMLExport($this, $ilDB, $ilUser, $with_comments);
691  $user_export->initUserHTMLExport();
692  }
Class manages user html export.
ilObjUser $user
ilDBInterface $db

◆ isCommentsExportPossible()

ilObjWiki::isCommentsExportPossible ( )

Is export possible.

Definition at line 747 of file class.ilObjWiki.php.

References $setting, ilSetting\get(), ilPrivacySettings\getInstance(), and getPublicNotes().

747  : bool
748  {
750  $privacy = ilPrivacySettings::getInstance();
751  if ($setting->get("disable_comments")) {
752  return false;
753  }
754 
755  if (!$this->getPublicNotes()) {
756  return false;
757  }
758  if (!$privacy->enabledCommentsExport()) {
759  return false;
760  }
761  return true;
762  }
get(string $a_keyword, ?string $a_default_value=null)
get setting
ilSetting $setting
+ Here is the call graph for this function:

◆ isImportantPage()

ilObjWiki::isImportantPage ( int  $a_page_id)

Definition at line 461 of file class.ilObjWiki.php.

References ilObject\$db, and $ilDB.

463  : bool {
464  $ilDB = $this->db;
465 
466  $set = $ilDB->query(
467  "SELECT * FROM il_wiki_imp_pages WHERE " .
468  " wiki_id = " . $ilDB->quote($this->getId(), "integer") . " AND " .
469  " page_id = " . $ilDB->quote($a_page_id, "integer")
470  );
471  if ($ilDB->fetchAssoc($set)) {
472  return true;
473  }
474  return false;
475  }
ilDBInterface $db

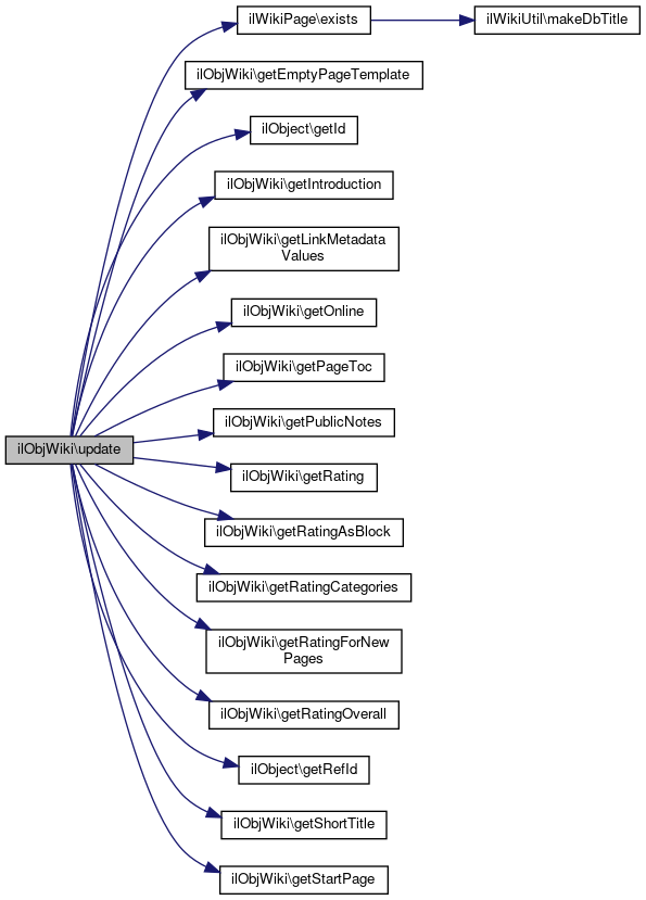
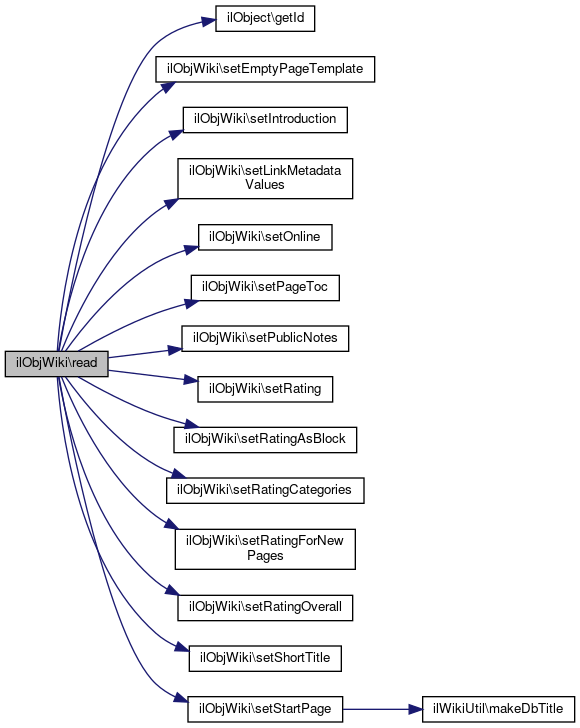
◆ read()

ilObjWiki::read ( )

Definition at line 271 of file class.ilObjWiki.php.

References ilObject\$db, $ilDB, ilObject\getId(), setEmptyPageTemplate(), setIntroduction(), setLinkMetadataValues(), setOnline(), setPageToc(), setPublicNotes(), setRating(), setRatingAsBlock(), setRatingCategories(), setRatingForNewPages(), setRatingOverall(), setShortTitle(), and setStartPage().

271  : void
272  {
273  $ilDB = $this->db;
274 
275  parent::read();
276 
277  $query = "SELECT * FROM il_wiki_data WHERE id = " .
278  $ilDB->quote($this->getId(), "integer");
279  $set = $ilDB->query($query);
280  $rec = $ilDB->fetchAssoc($set);
281 
282  $this->setOnline((bool) $rec["is_online"]);
283  $this->setStartPage((string) $rec["startpage"]);
284  $this->setShortTitle((string) $rec["short"]);
285  $this->setRatingOverall((bool) $rec["rating_overall"]);
286  $this->setRating((bool) $rec["rating"]);
287  $this->setRatingAsBlock((bool) $rec["rating_side"]);
288  $this->setRatingForNewPages((bool) $rec["rating_new"]);
289  $this->setRatingCategories((bool) $rec["rating_ext"]);
290  //$this->setPublicNotes((bool) $rec["public_notes"]);
291  $this->setIntroduction((string) $rec["introduction"]);
292  $this->setPageToc((bool) $rec["page_toc"]);
293  $this->setEmptyPageTemplate((bool) $rec["empty_page_templ"]);
294  $this->setLinkMetadataValues((bool) $rec["link_md_values"]);
295  $this->setPublicNotes($this->notes->domain()->commentsActive($this->getId()));
296  }
setOnline(bool $a_online)
setStartPage(string $a_startpage)
setPageToc(bool $a_val)
setRatingOverall(bool $a_rating)
setRatingAsBlock(bool $a_rating)
setLinkMetadataValues(bool $a_val)
setRatingCategories(bool $a_rating)
setPublicNotes(bool $a_val)
ilDBInterface $db
setEmptyPageTemplate(bool $a_val)
setRating(bool $a_rating)
setRatingForNewPages(bool $a_rating)
setIntroduction(string $a_introduction)
setShortTitle(string $a_shorttitle)
+ Here is the call graph for this function:

◆ setEmptyPageTemplate()

ilObjWiki::setEmptyPageTemplate ( bool  $a_val)

Definition at line 178 of file class.ilObjWiki.php.

Referenced by read().

178  : void
179  {
180  $this->empty_page_templ = $a_val;
181  }
+ Here is the caller graph for this function:

◆ setIntroduction()

ilObjWiki::setIntroduction ( string  $a_introduction)

Definition at line 158 of file class.ilObjWiki.php.

Referenced by read().

158  : void
159  {
160  $this->introduction = $a_introduction;
161  }
+ Here is the caller graph for this function:

◆ setLinkMetadataValues()

ilObjWiki::setLinkMetadataValues ( bool  $a_val)

Definition at line 188 of file class.ilObjWiki.php.

Referenced by read().

188  : void
189  {
190  $this->link_md_values = $a_val;
191  }
+ Here is the caller graph for this function:

◆ setOnline()

ilObjWiki::setOnline ( bool  $a_online)

Definition at line 66 of file class.ilObjWiki.php.

Referenced by read().

66  : void
67  {
68  $this->online = $a_online;
69  }
+ Here is the caller graph for this function:

◆ setPageToc()

ilObjWiki::setPageToc ( bool  $a_val)

Definition at line 168 of file class.ilObjWiki.php.

Referenced by read().

168  : void
169  {
170  $this->page_toc = $a_val;
171  }
+ Here is the caller graph for this function:

◆ setPublicNotes()

ilObjWiki::setPublicNotes ( bool  $a_val)

Definition at line 128 of file class.ilObjWiki.php.

Referenced by read().

128  : void
129  {
130  $this->public_notes = $a_val;
131  }
+ Here is the caller graph for this function:

◆ setRating()

ilObjWiki::setRating ( bool  $a_rating)

Definition at line 88 of file class.ilObjWiki.php.

Referenced by read().

88  : void
89  {
90  $this->rating = $a_rating;
91  }
+ Here is the caller graph for this function:

◆ setRatingAsBlock()

ilObjWiki::setRatingAsBlock ( bool  $a_rating)

Definition at line 98 of file class.ilObjWiki.php.

Referenced by read().

98  : void
99  {
100  $this->rating_block = $a_rating;
101  }
+ Here is the caller graph for this function:

◆ setRatingCategories()

ilObjWiki::setRatingCategories ( bool  $a_rating)

Definition at line 118 of file class.ilObjWiki.php.

Referenced by read().

118  : void
119  {
120  $this->rating_categories = $a_rating;
121  }
+ Here is the caller graph for this function:

◆ setRatingForNewPages()

ilObjWiki::setRatingForNewPages ( bool  $a_rating)

Definition at line 108 of file class.ilObjWiki.php.

Referenced by read().

108  : void
109  {
110  $this->rating_new_pages = $a_rating;
111  }
+ Here is the caller graph for this function:

◆ setRatingOverall()

ilObjWiki::setRatingOverall ( bool  $a_rating)

Definition at line 77 of file class.ilObjWiki.php.

Referenced by read().

77  : void
78  {
79  $this->rating_overall = $a_rating;
80  }
+ Here is the caller graph for this function:

◆ setShortTitle()

ilObjWiki::setShortTitle ( string  $a_shorttitle)

Definition at line 148 of file class.ilObjWiki.php.

Referenced by read().

148  : void
149  {
150  $this->shorttitle = $a_shorttitle;
151  }
+ Here is the caller graph for this function:

◆ setStartPage()

ilObjWiki::setStartPage ( string  $a_startpage)

Definition at line 138 of file class.ilObjWiki.php.

References ilWikiUtil\makeDbTitle().

Referenced by read().

138  : void
139  {
140  $this->startpage = ilWikiUtil::makeDbTitle($a_startpage);
141  }
static makeDbTitle(string $a_par)
+ Here is the call graph for this function:
+ Here is the caller graph for this function:

◆ startUserHTMLExport()

ilObjWiki::startUserHTMLExport ( bool  $with_comments = false)

Definition at line 694 of file class.ilObjWiki.php.

References ilObject\$db, $ilDB, and $user.

696  : void {
697  $ilDB = $this->db;
698  $ilUser = $this->user;
699 
700  $user_export = new ilWikiUserHTMLExport($this, $ilDB, $ilUser, $with_comments);
701  $user_export->startUserHTMLExport();
702  }
Class manages user html export.
ilObjUser $user
ilDBInterface $db

◆ update()

ilObjWiki::update ( bool  $a_prevent_start_page_creation = false)

Definition at line 229 of file class.ilObjWiki.php.

References ilObject\$db, $ilDB, ilWikiPage\exists(), getEmptyPageTemplate(), ilObject\getId(), getIntroduction(), getLinkMetadataValues(), getOnline(), getPageToc(), getPublicNotes(), getRating(), getRatingAsBlock(), getRatingCategories(), getRatingForNewPages(), getRatingOverall(), ilObject\getRefId(), getShortTitle(), and getStartPage().

231  : bool {
232  $ilDB = $this->db;
233 
234  if (!parent::update()) {
235  return false;
236  }
237 
238  $ilDB->update("il_wiki_data", array(
239  "is_online" => array("integer", $this->getOnline()),
240  "startpage" => array("text", $this->getStartPage()),
241  "short" => array("text", $this->getShortTitle()),
242  "rating_overall" => array("integer", $this->getRatingOverall()),
243  "rating" => array("integer", $this->getRating()),
244  "rating_side" => array("integer", $this->getRatingAsBlock()), // #13455
245  "rating_new" => array("integer", $this->getRatingForNewPages()),
246  "rating_ext" => array("integer", $this->getRatingCategories()),
247  "public_notes" => array("integer", $this->getPublicNotes()),
248  "introduction" => array("clob", $this->getIntroduction()),
249  "page_toc" => array("integer", $this->getPageToc()),
250  "link_md_values" => array("integer", $this->getLinkMetadataValues()),
251  "empty_page_templ" => array("integer", $this->getEmptyPageTemplate())
252  ), array(
253  "id" => array("integer", $this->getId())
254  ));
255 
256  // check whether start page exists
257  if (!ilWikiPage::exists($this->getId(), $this->getStartPage())
258  && !$a_prevent_start_page_creation) {
259  $start_page = new ilWikiPage();
260  $start_page->setWikiId($this->getId());
261  $start_page->setTitle($this->getStartPage());
262  $start_page->setWikiRefId($this->getRefId());
263  $start_page->create();
264  }
265 
266  $this->notes->domain()->activateComments($this->getId(), $this->getPublicNotes());
267 
268  return true;
269  }
static exists(int $a_wiki_id, string $a_title, string $lang="-")
Checks whether a page with given title exists.
ilDBInterface $db
This file is part of ILIAS, a powerful learning management system published by ILIAS open source e-Le...
+ Here is the call graph for this function:

◆ updateInternalLinksOnCopy()

ilObjWiki::updateInternalLinksOnCopy ( array  $map)
protected

Definition at line 581 of file class.ilObjWiki.php.

References ilInternalLink\_getTargetsOfSource().

Referenced by cloneObject().

581  : void
582  {
583  foreach ($map as $old_page_id => $new_page_id) {
584  // get links with targets inside the wiki
586  "wpg:pg",
587  $old_page_id,
588  "-"
589  );
590  foreach ($targets as $t) {
591  if ((int) $t["inst"] === 0 && in_array($t["type"], ["wpag", "wpage"]) && isset($map[(int) $t["id"]])) {
592  $new_page = new ilWikiPage($new_page_id);
593  if ($new_page->moveIntLinks([$t["id"] => $map[(int) $t["id"]]])) {
594  $new_page->update(true, true);
595  }
596  }
597  }
598  }
599  }
This file is part of ILIAS, a powerful learning management system published by ILIAS open source e-Le...
+ Here is the call graph for this function:
+ Here is the caller graph for this function:

◆ writeStartPage()

static ilObjWiki::writeStartPage ( int  $a_id,
string  $a_name 
)
static

Definition at line 415 of file class.ilObjWiki.php.

References $DIC, $ilDB, and ilWikiUtil\makeDbTitle().

Referenced by ilWikiPage\rename().

415  : void
416  {
417  global $DIC;
418 
419  $ilDB = $DIC->database();
420 
421  $ilDB->manipulate(
422  "UPDATE il_wiki_data SET " .
423  " startpage = " . $ilDB->quote(ilWikiUtil::makeDbTitle($a_name), "text") .
424  " WHERE id = " . $ilDB->quote($a_id, "integer")
425  );
426  }
global $DIC
Definition: feed.php:28
static makeDbTitle(string $a_par)
+ Here is the call graph for this function:
+ Here is the caller graph for this function:

Field Documentation

◆ $content_style_service

ILIAS Style Content DomainService ilObjWiki::$content_style_service
protected

Definition at line 44 of file class.ilObjWiki.php.

◆ $domain

ILIAS Wiki InternalDomainService ilObjWiki::$domain
protected

Definition at line 27 of file class.ilObjWiki.php.

◆ $empty_page_templ

bool ilObjWiki::$empty_page_templ = true
protected

Definition at line 41 of file class.ilObjWiki.php.

Referenced by getEmptyPageTemplate().

◆ $introduction

string ilObjWiki::$introduction = ""
protected

Definition at line 30 of file class.ilObjWiki.php.

Referenced by getIntroduction().

◆ $link_md_values

bool ilObjWiki::$link_md_values = false
protected

Definition at line 42 of file class.ilObjWiki.php.

Referenced by getLinkMetadataValues().

◆ $notes

ILIAS Notes Service ilObjWiki::$notes
protected

Definition at line 26 of file class.ilObjWiki.php.

◆ $online

bool ilObjWiki::$online = false
protected

Definition at line 39 of file class.ilObjWiki.php.

Referenced by getOnline().

◆ $page_toc

bool ilObjWiki::$page_toc = false
protected

Definition at line 28 of file class.ilObjWiki.php.

Referenced by getPageToc().

◆ $public_notes

bool ilObjWiki::$public_notes = true
protected

Definition at line 40 of file class.ilObjWiki.php.

Referenced by getPublicNotes().

◆ $rating

bool ilObjWiki::$rating = false
protected

Definition at line 35 of file class.ilObjWiki.php.

Referenced by getRating().

◆ $rating_block

bool ilObjWiki::$rating_block = false
protected

Definition at line 36 of file class.ilObjWiki.php.

Referenced by getRatingAsBlock().

◆ $rating_categories

bool ilObjWiki::$rating_categories = false
protected

Definition at line 33 of file class.ilObjWiki.php.

Referenced by getRatingCategories().

◆ $rating_new_pages

bool ilObjWiki::$rating_new_pages = false
protected

Definition at line 34 of file class.ilObjWiki.php.

Referenced by getRatingForNewPages().

◆ $rating_overall

bool ilObjWiki::$rating_overall = false
protected

Definition at line 37 of file class.ilObjWiki.php.

Referenced by getRatingOverall().

◆ $setting

ilSetting ilObjWiki::$setting
protected

Definition at line 43 of file class.ilObjWiki.php.

Referenced by isCommentsExportPossible().

◆ $shorttitle

string ilObjWiki::$shorttitle = ""
protected

Definition at line 31 of file class.ilObjWiki.php.

Referenced by getShortTitle().

◆ $startpage

string ilObjWiki::$startpage = ""
protected

Definition at line 32 of file class.ilObjWiki.php.

Referenced by getStartPage().

◆ $style_id

int ilObjWiki::$style_id = 0
protected

Definition at line 29 of file class.ilObjWiki.php.

◆ $user

ilObjUser ilObjWiki::$user
protected

The documentation for this class was generated from the following file: