ILIAS  release_9 Revision v9.13-25-g2c18ec4c24f
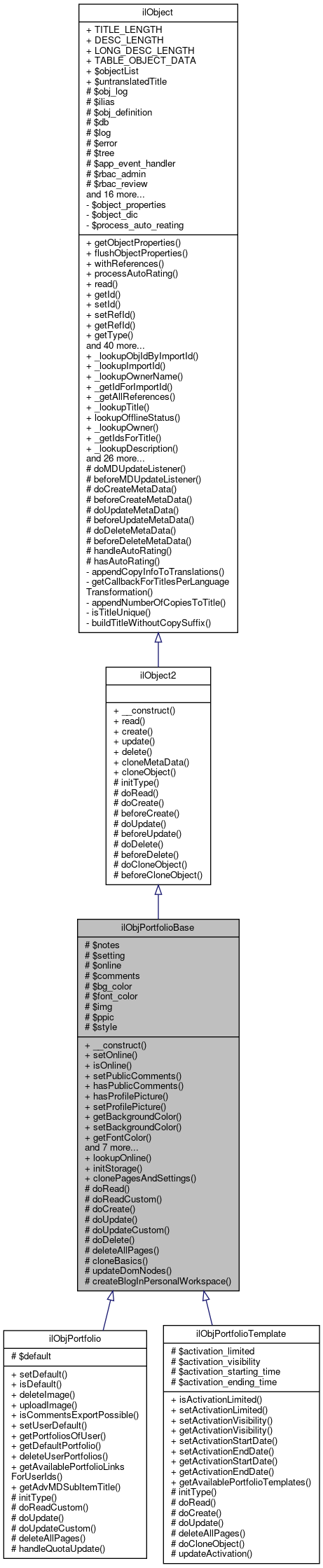
ilObjPortfolioBase Class Reference

This file is part of ILIAS, a powerful learning management system published by ILIAS open source e-Learning e.V. More...

+ Inheritance diagram for ilObjPortfolioBase:
+ Collaboration diagram for ilObjPortfolioBase:

Public Member Functions

 __construct (int $a_id=0, bool $a_reference=true)
 
 setOnline (bool $a_value)
 
 isOnline ()
 
 setPublicComments (bool $a_value)
 
 hasPublicComments ()
 
 hasProfilePicture ()
 
 setProfilePicture (bool $a_status)
 
 getBackgroundColor ()
 
 setBackgroundColor (string $a_value)
 Set background color, e.g. More...
 
 getFontColor ()
 
 setFontColor (string $a_value)
 
 getImage ()
 Get banner image. More...
 
 setImage (string $a_value)
 Set banner image. More...
 
 getImageFullPath (bool $a_as_thumb=false)
 Get banner image incl. More...
 
 deleteImage ()
 remove existing file More...
 
 uploadImage (array $a_upload)
 Upload new image file. More...
 
 fixLinksOnTitleChange (array $a_title_changes)
 Update internal portfolio links on title change. More...
 
- Public Member Functions inherited from ilObject2
 __construct (int $a_id=0, bool $a_reference=true)
 Constructor. More...
 
 read ()
 
 create (bool $a_clone_mode=false)
 
 update ()
 
 delete ()
 
 cloneMetaData (ilObject $target_obj)
 
 cloneObject (int $target_id, int $copy_id=0, bool $omit_tree=false)
 
- Public Member Functions inherited from ilObject
 getObjectProperties ()
 
 flushObjectProperties ()
 
 withReferences ()
 determines whether objects are referenced or not (got ref ids or not) More...
 
 processAutoRating ()
 
 read ()
 
 getId ()
 
 setId (int $id)
 
 setRefId (int $ref_id)
 
 getRefId ()
 
 getType ()
 
 setType (string $type)
 
 getPresentationTitle ()
 get presentation title Normally same as title Overwritten for sessions More...
 
 getTitle ()
 
 getUntranslatedTitle ()
 Get untranslated object title WebDAV needs to access the untranslated title of an object. More...
 
 setTitle (string $title)
 
 getDescription ()
 
 setDescription (string $description)
 
 getLongDescription ()
 get object long description (stored in object_description) More...
 
 getImportId ()
 
 setImportId (string $import_id)
 
 setOfflineStatus (bool $status)
 
 getOfflineStatus ()
 
 supportsOfflineHandling ()
 
 getOwner ()
 
 getOwnerName ()
 get full name of object owner More...
 
 setOwner (int $usr_id)
 
 getCreateDate ()
 Get create date in YYYY-MM-DD HH-MM-SS format. More...
 
 getLastUpdateDate ()
 Get last update date in YYYY-MM-DD HH-MM-SS format. More...
 
 create ()
 note: title, description and type should be set when this function is called More...
 
 update ()
 
 MDUpdateListener (string $element)
 Metadata update listener. More...
 
 createMetaData ()
 
 updateMetaData ()
 
 deleteMetaData ()
 
 updateOwner ()
 update owner of object in db More...
 
 putInTree (int $parent_ref_id)
 maybe this method should be in tree object!? More...
 
 setPermissions (int $parent_ref_id)
 
 setParentRolePermissions (int $parent_ref_id)
 Initialize the permissions of parent roles (local roles of categories, global roles...) This method is overwritten in e.g. More...
 
 createReference ()
 creates reference for object More...
 
 countReferences ()
 
 delete ()
 delete object or referenced object (in the case of a referenced object, object data is only deleted if last reference is deleted) This function removes an object entirely from system!! More...
 
 initDefaultRoles ()
 init default roles settings Purpose of this function is to create a local role folder and local roles, that are needed depending on the object type. More...
 
 applyDidacticTemplate (int $tpl_id)
 
 getXMLZip ()
 
 getHTMLDirectory ()
 
 appendCopyInfo (int $target_id, int $copy_id)
 Prepend Copy info if object with same name exists in that container. More...
 
 cloneDependencies (int $target_id, int $copy_id)
 Clone object dependencies. More...
 
 cloneMetaData (ilObject $target_obj)
 Copy meta data. More...
 
 selfOrParentWithRatingEnabled ()
 
 getPossibleSubObjects (bool $filter=true)
 get all possible sub objects of this type the object can decide which types of sub objects are possible jut in time overwrite if the decision distinguish from standard model More...
 

Static Public Member Functions

static lookupOnline (int $a_id)
 
static initStorage (int $a_id, string $a_subdir=null)
 Init file system storage. More...
 
static clonePagesAndSettings (ilObjPortfolioBase $a_source, ilObjPortfolioBase $a_target, ?array $a_recipe=null, bool $copy_all=false)
 Build template from portfolio and vice versa. More...
 
- Static Public Member Functions inherited from ilObject
static _lookupObjIdByImportId (string $import_id)
 Get (latest) object id for an import id. More...
 
static _lookupImportId (int $obj_id)
 
static _lookupOwnerName (int $owner_id)
 Lookup owner name for owner id. More...
 
static _getIdForImportId (string $import_id)
 
static _getAllReferences (int $id)
 get all reference ids for object ID More...
 
static _lookupTitle (int $obj_id)
 
static lookupOfflineStatus (int $obj_id)
 Lookup offline status using objectDataCache. More...
 
static _lookupOwner (int $obj_id)
 Lookup owner user ID for object ID. More...
 
static _getIdsForTitle (string $title, string $type='', bool $partial_match=false)
 
static _lookupDescription (int $obj_id)
 
static _lookupLastUpdate (int $obj_id, bool $formatted=false)
 
static _getLastUpdateOfObjects (array $obj_ids)
 
static _lookupObjId (int $ref_id)
 
static _setDeletedDate (int $ref_id, int $deleted_by)
 
static setDeletedDates (array $ref_ids, int $user_id)
 
static _resetDeletedDate (int $ref_id)
 
static _lookupDeletedDate (int $ref_id)
 
static _writeTitle (int $obj_id, string $title)
 write title to db (static) More...
 
static _writeDescription (int $obj_id, string $desc)
 write description to db (static) More...
 
static _writeImportId (int $obj_id, string $import_id)
 write import id to db (static) More...
 
static _lookupType (int $id, bool $reference=false)
 
static _isInTrash (int $ref_id)
 
static _hasUntrashedReference (int $obj_id)
 checks whether an object has at least one reference that is not in trash More...
 
static _lookupObjectId (int $ref_id)
 
static _getObjectsDataForType (string $type, bool $omit_trash=false)
 get all objects of a certain type More...
 
static _exists (int $id, bool $reference=false, ?string $type=null)
 checks if an object exists in object_data More...
 
static _getObjectsByType (string $obj_type="", int $owner=null)
 
static _prepareCloneSelection (array $ref_ids, string $new_type, bool $show_path=true)
 Prepare copy wizard object selection. More...
 
static _getIcon (int $obj_id=0, string $size="big", string $type="", bool $offline=false)
 Get icon for repository item. More...
 
static collectDeletionDependencies (array &$deps, int $ref_id, int $obj_id, string $type, int $depth=0)
 Collect deletion dependencies. More...
 
static getDeletionDependencies (int $obj_id)
 Get deletion dependencies. More...
 
static getLongDescriptions (array $obj_ids)
 
static getAllOwnedRepositoryObjects (int $user_id)
 
static fixMissingTitles ($type, array &$obj_title_map)
 Try to fix missing object titles. More...
 
static _lookupCreationDate (int $obj_id)
 
static _getObjectTypeIdByTitle (string $type, \ilDBInterface $ilDB=null)
 

Protected Member Functions

 doRead ()
 
 doReadCustom (array $a_row)
 May be overwritten by derived classes. More...
 
 doCreate (bool $clone_mode=false)
 
 doUpdate ()
 
 doUpdateCustom (array &$a_fields)
 May be overwritte by derived classes. More...
 
 doDelete ()
 
 deleteAllPages ()
 
- Protected Member Functions inherited from ilObject2
 initType ()
 
 doRead ()
 
 doCreate (bool $clone_mode=false)
 
 beforeCreate ()
 If overwritten this method should return true, there is currently no "abort" handling for cases where "false" is returned. More...
 
 doUpdate ()
 
 beforeUpdate ()
 
 doDelete ()
 
 beforeDelete ()
 
 doCloneObject (ilObject2 $new_obj, int $a_target_id, ?int $a_copy_id=null)
 
 beforeCloneObject ()
 
- Protected Member Functions inherited from ilObject
 doMDUpdateListener (string $a_element)
 
 beforeMDUpdateListener (string $a_element)
 
 doCreateMetaData ()
 
 beforeCreateMetaData ()
 
 doUpdateMetaData ()
 
 beforeUpdateMetaData ()
 
 doDeleteMetaData ()
 
 beforeDeleteMetaData ()
 
 handleAutoRating ()
 
 hasAutoRating ()
 

Static Protected Member Functions

static cloneBasics (ilObjPortfolioBase $a_source, ilObjPortfolioBase $a_target)
 Clone basic settings. More...
 
static updateDomNodes (DOMDocument $a_dom, string $a_xpath, string $a_attr_id, string $a_attr_value)
 
static createBlogInPersonalWorkspace (string $a_title)
 

Protected Attributes

ILIAS Notes Service $notes
 
ilSetting $setting
 
bool $online = false
 
bool $comments = false
 
string $bg_color = ""
 
string $font_color = ""
 
string $img = ""
 
string $ppic = ""
 
bool $style = false
 
- Protected Attributes inherited from ilObject
ilLogger $obj_log
 
ILIAS $ilias
 
ilObjectDefinition $obj_definition
 
ilDBInterface $db
 
ilLogger $log
 
ilErrorHandling $error
 
ilTree $tree
 
ilAppEventHandler $app_event_handler
 
ilRbacAdmin $rbac_admin
 
ilRbacReview $rbac_review
 
ilObjUser $user
 
ilLanguage $lng
 
bool $call_by_reference
 
int $max_title = self::TITLE_LENGTH
 
int $max_desc = self::DESC_LENGTH
 
bool $add_dots = true
 
int $ref_id = null
 
string $type = ""
 
string $title = ""
 
string $desc = ""
 
string $long_desc = ""
 
int $owner = 0
 
string $create_date = ""
 
string $last_update = ""
 
string $import_id = ""
 
bool $register = false
 

Additional Inherited Members

- Data Fields inherited from ilObject
const TITLE_LENGTH = 255
 
const DESC_LENGTH = 128
 
const LONG_DESC_LENGTH = 4000
 
const TABLE_OBJECT_DATA = "object_data"
 
array $objectList
 
string $untranslatedTitle
 

Detailed Description

This file is part of ILIAS, a powerful learning management system published by ILIAS open source e-Learning e.V.

ILIAS is licensed with the GPL-3.0, see https://www.gnu.org/licenses/gpl-3.0.en.html You should have received a copy of said license along with the source code, too.

If this is not the case or you just want to try ILIAS, you'll find us at: https://www.ilias.de https://github.com/ILIAS-eLearning Portfolio base

Author
Jörg Lützenkirchen luetz.nosp@m.enki.nosp@m.rchen.nosp@m.@lei.nosp@m.fos.c.nosp@m.om

Definition at line 24 of file class.ilObjPortfolioBase.php.

Constructor & Destructor Documentation

◆ __construct()

ilObjPortfolioBase::__construct ( int  $a_id = 0,
bool  $a_reference = true 
)

Definition at line 36 of file class.ilObjPortfolioBase.php.

References $DIC, and ILIAS\MetaData\Repository\Validation\Data\__construct().

39  {
40  global $DIC;
41 
42  $this->notes = $DIC->notes();
43 
44  parent::__construct($a_id, $a_reference);
45 
46  $this->setting = $DIC->settings();
47 
48  $this->db = $DIC->database();
49  }
global $DIC
Definition: feed.php:28
__construct(VocabulariesInterface $vocabularies)
+ Here is the call graph for this function:

Member Function Documentation

◆ cloneBasics()

static ilObjPortfolioBase::cloneBasics ( ilObjPortfolioBase  $a_source,
ilObjPortfolioBase  $a_target 
)
staticprotected

Clone basic settings.

Parameters
ilObjPortfolioBase$a_source
ilObjPortfolioBase$a_target

Definition at line 343 of file class.ilObjPortfolioBase.php.

References $DIC, ilFileSystemAbstractionStorage\_copyDirectory(), ilContainer\_getContainerSettings(), ilContainer\_writeContainerSetting(), getBackgroundColor(), getFontColor(), ilObject\getId(), getImage(), hasProfilePicture(), hasPublicComments(), initStorage(), setBackgroundColor(), setFontColor(), setImage(), setProfilePicture(), setPublicComments(), and ilObject2\update().

346  : void {
347  global $DIC;
348 
349  // copy portfolio properties
350  $a_target->setPublicComments($a_source->hasPublicComments());
351  $a_target->setProfilePicture($a_source->hasProfilePicture());
352  $a_target->setFontColor($a_source->getFontColor());
353  $a_target->setBackgroundColor($a_source->getBackgroundColor());
354  $a_target->setImage($a_source->getImage());
355  $a_target->update();
356 
357  // banner/images
358  $source_dir = $a_source->initStorage($a_source->getId());
359  $target_dir = $a_target->initStorage($a_target->getId());
360  ilFSStoragePortfolio::_copyDirectory($source_dir, $target_dir);
361 
362  // container settings
363  foreach (ilContainer::_getContainerSettings($a_source->getId()) as $keyword => $value) {
364  ilContainer::_writeContainerSetting($a_target->getId(), $keyword, $value);
365  }
366 
367  // style
368  $content_style_domain = $DIC
369  ->contentStyle()
370  ->domain()
371  ->styleForObjId($a_source->getId());
372  $content_style_domain->cloneTo($a_target->getId());
373  }
setProfilePicture(bool $a_status)
static initStorage(int $a_id, string $a_subdir=null)
Init file system storage.
setBackgroundColor(string $a_value)
Set background color, e.g.
setImage(string $a_value)
Set banner image.
global $DIC
Definition: feed.php:28
static _writeContainerSetting(int $a_id, string $a_keyword, string $a_value)
getImage()
Get banner image.
static _copyDirectory(string $a_sdir, string $a_tdir)
static _getContainerSettings(int $a_id)
+ Here is the call graph for this function:

◆ clonePagesAndSettings()

static ilObjPortfolioBase::clonePagesAndSettings ( ilObjPortfolioBase  $a_source,
ilObjPortfolioBase  $a_target,
?array  $a_recipe = null,
bool  $copy_all = false 
)
static

Build template from portfolio and vice versa.

Definition at line 378 of file class.ilObjPortfolioBase.php.

References $DIC, ilObject\$lng, $valid, ilCopyWizardOptions\_allocateCopyId(), ilAdvancedMDValues\_cloneValues(), ilAdvancedMDRecord\_getSelectedRecordsByObject(), ilObject\_lookupType(), ilPortfolioPage\getAllPortfolioPages(), ilObject\getId(), ilAdvancedMDRecord\getObjRecSelection(), ilAdvancedMDRecord\saveObjRecSelection(), ilLanguage\txt(), ilPortfolioPage\TYPE_BLOG, ilPortfolioTemplatePage\TYPE_BLOG_TEMPLATE, ilPortfolioPage\TYPE_PAGE, and ilPortfolioPage\updateInternalLinks().

Referenced by ILIAS\Portfolio\Administration\PortfolioRoleAssignmentManager\assignPortfoliosOnLogin(), ilObjPortfolioGUI\createFromTemplateDirect(), ilObjPortfolioGUI\createPortfolioFromAssignment(), ilObjPortfolioGUI\createPortfolioFromTemplateProcess(), and ilObjPortfolioTemplateGUI\initDidacticTemplate().

383  : void {
384  global $DIC;
385 
386  $lng = $DIC->language();
387  $ilUser = $DIC->user();
388  $skill_personal_service = $DIC->skills()->personal();
389 
390  $source_id = $a_source->getId();
391  $target_id = $a_target->getId();
392 
393  if ($a_source instanceof ilObjPortfolioTemplate &&
394  $a_target instanceof ilObjPortfolio) {
395  $direction = "t2p";
396  } elseif ($a_source instanceof ilObjPortfolio &&
397  $a_target instanceof ilObjPortfolioTemplate) {
398  $direction = "p2t";
399  } else {
400  return;
401  }
402 
403  self::cloneBasics($a_source, $a_target);
404 
405  // copy advanced metadata
407  ilAdvancedMDValues::_cloneValues($copy_id, $a_source->getId(), $a_target->getId());
408 
409  // copy selection of global optional sets
411  $a_target->getId(),
412  'pfpg',
413  ilAdvancedMDRecord::getObjRecSelection($a_source->getId(), 'pfpg')
414  );
415 
416  // fix metadata record type assignment
417  // e.g. if portfolio is created from template
418  // we need to change this from prtt to prtf
420  ilObject::_lookupType($a_source->getId()),
421  $a_target->getId(),
422  "pfpg",
423  false
424  ) as $rec) {
425  /*
426  * BT 35494: reset assignement of the newly cloned local records,
427  * and only append what's needed to global ones
428  */
429  $target_type = ilObject::_lookupType($a_target->getId());
430  if ($rec->getParentObject() == $a_target->getId()) {
431  $rec->setAssignedObjectTypes(
432  [[
433  "obj_type" => $target_type,
434  "sub_type" => "pfpg",
435  "optional" => 0
436  ]
437  ]
438  );
439  } elseif (!$rec->isAssignedObjectType($target_type, 'pfpg')) {
440  $rec->appendAssignedObjectType(
441  $target_type,
442  "pfpg"
443  );
444  }
445  $rec->update();
446  }
447 
448  // personal skills
449  $pskills = array_keys($skill_personal_service->getSelectedUserSkills($ilUser->getId()));
450 
451  // copy pages
452  $blog_count = 0;
453  $page_map = array();
454  foreach (ilPortfolioPage::getAllPortfolioPages($source_id) as $page) {
455  $page_id = $page["id"];
456 
457  if ($direction === "t2p") {
458  $source_page = new ilPortfolioTemplatePage($page_id);
459  $target_page = new ilPortfolioPage();
460  } else {
461  $source_page = new ilPortfolioPage($page_id);
462  $target_page = new ilPortfolioTemplatePage();
463  }
464  $source_page->setPortfolioId($source_id);
465  $target_page->setPortfolioId($target_id);
466 
467  $page_type = $source_page->getType();
468  $page_title = $source_page->getTitle();
469 
470 
471 
472 
473  $page_recipe = null;
474  if (isset($a_recipe)) {
475  $page_recipe = $a_recipe[$page_id] ?? null;
476  }
477 
478  $valid = false;
479  switch ($page_type) {
480  // blog => blog template
482  if ($direction === "p2t") {
484  $page_title = $lng->txt("obj_blog") . " " . (++$blog_count);
485  $valid = true;
486  }
487  break;
488 
489  // blog template => blog (needs recipe)
491  if ($direction === "t2p" && (is_array($page_recipe) || $copy_all)) {
492  $page_type = ilPortfolioPage::TYPE_BLOG;
493  if ($copy_all) {
494  $page_title = self::createBlogInPersonalWorkspace($page_title);
495  $valid = true;
496  } elseif ($page_recipe[0] == "blog") {
497  switch ($page_recipe[1]) {
498  case "create":
499  $page_title = self::createBlogInPersonalWorkspace($page_recipe[2]);
500  $valid = true;
501  break;
502 
503  case "reuse":
504  $page_title = $page_recipe[2];
505  $valid = true;
506  break;
507 
508  case "ignore":
509  // do nothing
510  break;
511  }
512  }
513  }
514  break;
515 
516  // page editor
517  default:
518  $target_page->setXMLContent(
519  $source_page->copyXmlContent(
520  true,
521  $a_target->getId(),
522  $copy_id
523  )
524  );
525  $target_page->buildDom(true);
526 
527  // parse content / blocks
528 
529  if ($direction === "t2p") {
530  $dom = $target_page->getDomDoc();
531 
532  // update profile/consultation hours user id
533  self::updateDomNodes($dom, "//PageContent/Profile", "User", $ilUser->getId());
534  self::updateDomNodes($dom, "//PageContent/ConsultationHours", "User", $ilUser->getId());
535  self::updateDomNodes($dom, "//PageContent/MyCourses", "User", $ilUser->getId());
536 
537  // skills
538  $xpath = new DOMXPath($dom);
539  $nodes = $xpath->query("//PageContent/Skills");
540  foreach ($nodes as $node) {
541  $skill_id = $node->getAttribute("Id");
542 
543  // existing personal skills
544  if (in_array($skill_id, $pskills)) {
545  $node->setAttribute("User", $ilUser->getId());
546  }
547  // new skill
548  elseif ($copy_all || in_array($skill_id, $a_recipe["skills"])) {
549  $skill_personal_service->addPersonalSkill($ilUser->getId(), $skill_id);
550 
551  $node->setAttribute("User", $ilUser->getId());
552  }
553  // remove skill
554  else {
555  $page_element = $node->parentNode;
556  $page_element->parentNode->removeChild($page_element);
557  }
558  }
559  }
560 
561  $valid = true;
562  break;
563  }
564 
565  if ($valid) {
566  // #12038 - update xml from dom
567  $target_page->setXMLContent($target_page->getXMLFromDom());
568 
569  $target_page->setType($page_type);
570  $target_page->setTitle($page_title);
571  $target_page->create(false);
572 
573  if ($page_type === ilPortfolioPage::TYPE_PAGE) {
574  $target_page->update(); // handle mob usages!
575  }
576  $page_map[$source_page->getId()] = $target_page->getId();
577  }
578  }
579  ilPortfolioPage::updateInternalLinks($page_map, $a_target);
580  }
static getAllPortfolioPages(int $a_portfolio_id)
Get pages of portfolio.
txt(string $a_topic, string $a_default_lang_fallback_mod="")
gets the text for a given topic if the topic is not in the list, the topic itself with "-" will be re...
$valid
static saveObjRecSelection(int $a_obj_id, string $a_sub_type="", array $a_records=null, bool $a_delete_before=true)
Save repository object record selection.
This file is part of ILIAS, a powerful learning management system published by ILIAS open source e-Le...
static _getSelectedRecordsByObject(string $a_obj_type, int $a_id, string $a_sub_type="", bool $is_ref_id=true)
This file is part of ILIAS, a powerful learning management system published by ILIAS open source e-Le...
global $DIC
Definition: feed.php:28
static getObjRecSelection(int $a_obj_id, string $a_sub_type="")
Get repository object record selection.
ilLanguage $lng
static updateInternalLinks(array $a_copied_nodes, ilObjPortfolioBase $a_target_obj)
Update internal links, after multiple pages have been copied.
This file is part of ILIAS, a powerful learning management system published by ILIAS open source e-Le...
This file is part of ILIAS, a powerful learning management system published by ILIAS open source e-Le...
static _allocateCopyId()
Allocate a copy for further entries.
static _cloneValues(int $copy_id, int $a_source_id, int $a_target_id, ?string $a_sub_type=null, ?int $a_source_sub_id=null, ?int $a_target_sub_id=null)
Clone Advanced Meta Data.
static _lookupType(int $id, bool $reference=false)
+ Here is the call graph for this function:
+ Here is the caller graph for this function:

◆ createBlogInPersonalWorkspace()

static ilObjPortfolioBase::createBlogInPersonalWorkspace ( string  $a_title)
staticprotected

Definition at line 595 of file class.ilObjPortfolioBase.php.

References $DIC, ilObject\$tree, and ilTree\getRootId().

595  : int
596  {
597  global $DIC;
598 
599  $ilUser = $DIC->user();
600 
601  static $ws_access = null;
602 
603  $blog = new ilObjBlog();
604  $blog->setType("blog");
605  $blog->setTitle($a_title);
606  $blog->create();
607 
608  if (!$ws_access) {
609  $tree = new ilWorkspaceTree($ilUser->getId());
610 
611  // #13235
612  if (!$tree->getRootId()) {
613  $tree->createTreeForUser($ilUser->getId());
614  }
615 
616  $ws_access = new ilWorkspaceAccessHandler($tree);
617  }
618 
619  $tree = $ws_access->getTree();
620  $node_id = $tree->insertObject($tree->getRootId(), $blog->getId());
621  $ws_access->setPermissions($tree->getRootId(), $node_id);
622 
623  return $blog->getId();
624  }
ilTree $tree
This file is part of ILIAS, a powerful learning management system published by ILIAS open source e-Le...
This file is part of ILIAS, a powerful learning management system published by ILIAS open source e-Le...
global $DIC
Definition: feed.php:28
Class ilObjBlog.
+ Here is the call graph for this function:

◆ deleteAllPages()

ilObjPortfolioBase::deleteAllPages ( )
abstractprotected

Referenced by doDelete().

+ Here is the caller graph for this function:

◆ deleteImage()

ilObjPortfolioBase::deleteImage ( )

remove existing file

Definition at line 252 of file class.ilObjPortfolioBase.php.

References setImage().

Referenced by doDelete(), and uploadImage().

252  : void
253  {
254  if ($this->id) {
255  $storage = new ilFSStoragePortfolio($this->id);
256  $storage->delete();
257 
258  $this->setImage("");
259  }
260  }
setImage(string $a_value)
Set banner image.
This file is part of ILIAS, a powerful learning management system published by ILIAS open source e-Le...
+ Here is the call graph for this function:
+ Here is the caller graph for this function:

◆ doCreate()

ilObjPortfolioBase::doCreate ( bool  $clone_mode = false)
protected

Definition at line 175 of file class.ilObjPortfolioBase.php.

References ilObject\$db, and $ilDB.

175  : void
176  {
177  $ilDB = $this->db;
178 
179  $ilDB->manipulate("INSERT INTO usr_portfolio (id,is_online)" .
180  " VALUES (" . $ilDB->quote($this->id, "integer") . "," .
181  $ilDB->quote(0, "integer") . ")");
182  }
ilDBInterface $db

◆ doDelete()

ilObjPortfolioBase::doDelete ( )
protected

Definition at line 214 of file class.ilObjPortfolioBase.php.

References ilObject\$db, $ilDB, deleteAllPages(), and deleteImage().

214  : void
215  {
216  $ilDB = $this->db;
217 
218  $this->deleteAllPages();
219  $this->deleteImage();
220 
221  $ilDB->manipulate("DELETE FROM usr_portfolio" .
222  " WHERE id = " . $ilDB->quote($this->id, "integer"));
223  }
deleteImage()
remove existing file
ilDBInterface $db
+ Here is the call graph for this function:

◆ doRead()

ilObjPortfolioBase::doRead ( )
protected

Definition at line 148 of file class.ilObjPortfolioBase.php.

References ilObject\$db, $ilDB, doReadCustom(), setBackgroundColor(), setFontColor(), setImage(), setOnline(), setProfilePicture(), and setPublicComments().

148  : void
149  {
150  $ilDB = $this->db;
151 
152  $set = $ilDB->query("SELECT * FROM usr_portfolio" .
153  " WHERE id = " . $ilDB->quote($this->id, "integer"));
154  $row = $ilDB->fetchAssoc($set);
155 
156  $this->setOnline((bool) $row["is_online"]);
157  $this->setProfilePicture((bool) $row["ppic"]);
158  $this->setBackgroundColor((string) $row["bg_color"]);
159  $this->setFontColor((string) $row["font_color"]);
160  $this->setImage((string) $row["img"]);
161 
162  // #14661
163  $this->setPublicComments($this->notes->domain()->commentsActive($this->id));
164 
165  $this->doReadCustom($row);
166  }
setProfilePicture(bool $a_status)
setBackgroundColor(string $a_value)
Set background color, e.g.
setImage(string $a_value)
Set banner image.
ilDBInterface $db
doReadCustom(array $a_row)
May be overwritten by derived classes.
+ Here is the call graph for this function:

◆ doReadCustom()

ilObjPortfolioBase::doReadCustom ( array  $a_row)
protected

May be overwritten by derived classes.

Definition at line 171 of file class.ilObjPortfolioBase.php.

Referenced by doRead().

171  : void
172  {
173  }
+ Here is the caller graph for this function:

◆ doUpdate()

ilObjPortfolioBase::doUpdate ( )
protected

Definition at line 184 of file class.ilObjPortfolioBase.php.

References ilObject\$db, $ilDB, doUpdateCustom(), getBackgroundColor(), getFontColor(), getImage(), hasProfilePicture(), hasPublicComments(), and isOnline().

184  : void
185  {
186  $ilDB = $this->db;
187 
188  $fields = array(
189  "is_online" => array("integer", $this->isOnline()),
190  "ppic" => array("integer", $this->hasProfilePicture()),
191  "bg_color" => array("text", $this->getBackgroundColor()),
192  "font_color" => array("text", $this->getFontColor()),
193  "img" => array("text", $this->getImage())
194  );
195  $this->doUpdateCustom($fields);
196 
197  // #14661
198  $this->notes->domain()->activateComments($this->id, $this->hasPublicComments());
199 
200  $ilDB->update(
201  "usr_portfolio",
202  $fields,
203  array("id" => array("integer", $this->id))
204  );
205  }
ilDBInterface $db
getImage()
Get banner image.
doUpdateCustom(array &$a_fields)
May be overwritte by derived classes.
+ Here is the call graph for this function:

◆ doUpdateCustom()

ilObjPortfolioBase::doUpdateCustom ( array &  $a_fields)
protected

May be overwritte by derived classes.

Definition at line 210 of file class.ilObjPortfolioBase.php.

Referenced by doUpdate().

210  : void
211  {
212  }
+ Here is the caller graph for this function:

◆ fixLinksOnTitleChange()

ilObjPortfolioBase::fixLinksOnTitleChange ( array  $a_title_changes)

Update internal portfolio links on title change.

Definition at line 629 of file class.ilObjPortfolioBase.php.

References ilPortfolioPage\getAllPortfolioPages(), ilObject\getId(), and ilObject\getType().

629  : void
630  {
631  foreach (ilPortfolioPage::getAllPortfolioPages($this->getId()) as $port_page) {
632  if ($this->getType() === "prtt") {
633  $page = new ilPortfolioTemplatePage($port_page["id"]);
634  } else {
635  $page = new ilPortfolioPage($port_page["id"]);
636  }
637  if ($page->renameLinksOnTitleChange($a_title_changes)) {
638  $page->update(true, true);
639  }
640  }
641  }
static getAllPortfolioPages(int $a_portfolio_id)
Get pages of portfolio.
This file is part of ILIAS, a powerful learning management system published by ILIAS open source e-Le...
This file is part of ILIAS, a powerful learning management system published by ILIAS open source e-Le...
+ Here is the call graph for this function:

◆ getBackgroundColor()

ilObjPortfolioBase::getBackgroundColor ( )

Definition at line 99 of file class.ilObjPortfolioBase.php.

References $bg_color.

Referenced by cloneBasics(), and doUpdate().

99  : string
100  {
101  if (!$this->bg_color) {
102  $this->bg_color = "ffffff";
103  }
104  return $this->bg_color;
105  }
+ Here is the caller graph for this function:

◆ getFontColor()

ilObjPortfolioBase::getFontColor ( )

Definition at line 115 of file class.ilObjPortfolioBase.php.

References $font_color.

Referenced by cloneBasics(), and doUpdate().

115  : string
116  {
117  if (!$this->font_color) {
118  $this->font_color = "505050";
119  }
120  return $this->font_color;
121  }
+ Here is the caller graph for this function:

◆ getImage()

ilObjPortfolioBase::getImage ( )

Get banner image.

Definition at line 131 of file class.ilObjPortfolioBase.php.

References $img.

Referenced by cloneBasics(), and doUpdate().

131  : string
132  {
133  return $this->img;
134  }
+ Here is the caller graph for this function:

◆ getImageFullPath()

ilObjPortfolioBase::getImageFullPath ( bool  $a_as_thumb = false)

Get banner image incl.

path

Definition at line 235 of file class.ilObjPortfolioBase.php.

References $img, and $path.

Referenced by ilObjPortfolioBaseGUI\renderFullscreenHeader().

237  : string {
238  if ($this->img) {
239  $path = self::initStorage($this->id);
240  if (!$a_as_thumb) {
241  return $path . $this->img;
242  }
243 
244  return $path . "thb_" . $this->img;
245  }
246  return "";
247  }
$path
Definition: ltiservices.php:32
+ Here is the caller graph for this function:

◆ hasProfilePicture()

ilObjPortfolioBase::hasProfilePicture ( )

Definition at line 89 of file class.ilObjPortfolioBase.php.

References $ppic.

Referenced by cloneBasics(), doUpdate(), and ilObjPortfolioBaseGUI\renderFullscreenHeader().

89  : bool
90  {
91  return $this->ppic;
92  }
+ Here is the caller graph for this function:

◆ hasPublicComments()

ilObjPortfolioBase::hasPublicComments ( )

Definition at line 84 of file class.ilObjPortfolioBase.php.

References $comments.

Referenced by cloneBasics(), and doUpdate().

84  : bool
85  {
86  return $this->comments;
87  }
+ Here is the caller graph for this function:

◆ initStorage()

static ilObjPortfolioBase::initStorage ( int  $a_id,
string  $a_subdir = null 
)
static

Init file system storage.

Definition at line 265 of file class.ilObjPortfolioBase.php.

References $path.

Referenced by cloneBasics(), ilPortfolioDataSet\getXmlRecord(), and ilPortfolioDataSet\importRecord().

268  : string {
269  $storage = new ilFSStoragePortfolio($a_id);
270  $storage->create();
271 
272  $path = $storage->getAbsolutePath() . "/";
273 
274  if ($a_subdir) {
275  $path .= $a_subdir . "/";
276 
277  if (!is_dir($path) && !mkdir($path) && !is_dir($path)) {
278  throw new \RuntimeException(sprintf('Directory "%s" was not created', $path));
279  }
280  }
281 
282  return $path;
283  }
$path
Definition: ltiservices.php:32
This file is part of ILIAS, a powerful learning management system published by ILIAS open source e-Le...
+ Here is the caller graph for this function:

◆ isOnline()

ilObjPortfolioBase::isOnline ( )

Definition at line 61 of file class.ilObjPortfolioBase.php.

References $online.

Referenced by ilObjPortfolioTemplate\doCloneObject(), ilObjPortfolio\doUpdate(), and doUpdate().

61  : bool
62  {
63  return $this->online;
64  }
+ Here is the caller graph for this function:

◆ lookupOnline()

static ilObjPortfolioBase::lookupOnline ( int  $a_id)
static

Definition at line 66 of file class.ilObjPortfolioBase.php.

References $DIC, and $ilDB.

Referenced by ilObjPortfolioTemplateAccess\_lookupOnline().

66  : bool
67  {
68  global $DIC;
69 
70  $ilDB = $DIC->database();
71 
72  $set = $ilDB->query("SELECT is_online" .
73  " FROM usr_portfolio" .
74  " WHERE id = " . $ilDB->quote($a_id, "integer"));
75  $row = $ilDB->fetchAssoc($set);
76  return (bool) $row["is_online"];
77  }
global $DIC
Definition: feed.php:28
+ Here is the caller graph for this function:

◆ setBackgroundColor()

ilObjPortfolioBase::setBackgroundColor ( string  $a_value)

Set background color, e.g.

"efefef"

Definition at line 110 of file class.ilObjPortfolioBase.php.

Referenced by cloneBasics(), and doRead().

110  : void
111  {
112  $this->bg_color = $a_value;
113  }
+ Here is the caller graph for this function:

◆ setFontColor()

ilObjPortfolioBase::setFontColor ( string  $a_value)

Definition at line 123 of file class.ilObjPortfolioBase.php.

Referenced by cloneBasics(), and doRead().

123  : void
124  {
125  $this->font_color = $a_value;
126  }
+ Here is the caller graph for this function:

◆ setImage()

ilObjPortfolioBase::setImage ( string  $a_value)

Set banner image.

Definition at line 139 of file class.ilObjPortfolioBase.php.

Referenced by cloneBasics(), deleteImage(), doRead(), and uploadImage().

139  : void
140  {
141  $this->img = $a_value;
142  }
+ Here is the caller graph for this function:

◆ setOnline()

ilObjPortfolioBase::setOnline ( bool  $a_value)

Definition at line 56 of file class.ilObjPortfolioBase.php.

Referenced by doRead().

56  : void
57  {
58  $this->online = $a_value;
59  }
+ Here is the caller graph for this function:

◆ setProfilePicture()

ilObjPortfolioBase::setProfilePicture ( bool  $a_status)

Definition at line 94 of file class.ilObjPortfolioBase.php.

Referenced by cloneBasics(), and doRead().

94  : void
95  {
96  $this->ppic = $a_status;
97  }
+ Here is the caller graph for this function:

◆ setPublicComments()

ilObjPortfolioBase::setPublicComments ( bool  $a_value)

Definition at line 79 of file class.ilObjPortfolioBase.php.

Referenced by cloneBasics(), and doRead().

79  : void
80  {
81  $this->comments = $a_value;
82  }
+ Here is the caller graph for this function:

◆ updateDomNodes()

static ilObjPortfolioBase::updateDomNodes ( DOMDocument  $a_dom,
string  $a_xpath,
string  $a_attr_id,
string  $a_attr_value 
)
staticprotected

Definition at line 582 of file class.ilObjPortfolioBase.php.

587  : void {
588  $xpath_temp = new DOMXPath($a_dom);
589  $nodes = $xpath_temp->query($a_xpath);
590  foreach ($nodes as $node) {
591  $node->setAttribute($a_attr_id, $a_attr_value);
592  }
593  }

◆ uploadImage()

ilObjPortfolioBase::uploadImage ( array  $a_upload)

Upload new image file.

Definition at line 288 of file class.ilObjPortfolioBase.php.

References $path, deleteImage(), ilShellUtil\escapeShellArg(), ilShellUtil\execConvert(), ilFileUtils\moveUploadedFile(), and setImage().

290  : bool {
291  if (!$this->id) {
292  return false;
293  }
294 
295  $this->deleteImage();
296 
297  // #10074
298  $clean_name = preg_replace("/[^a-zA-Z0-9\_\.\-]/", "", $a_upload["name"]);
299 
300  $path = self::initStorage($this->id);
301  $original = "org_" . $this->id . "_" . $clean_name;
302  $thumb = "thb_" . $this->id . "_" . $clean_name;
303  $processed = $this->id . "_" . $clean_name;
304 
305  if (ilFileUtils::moveUploadedFile($a_upload["tmp_name"], $original, $path . $original)) {
306  chmod($path . $original, 0770);
307 
308  $prfa_set = new ilSetting("prfa");
309  /* as banner height should overflow, we only handle width
310  $dimensions = $prfa_set->get("banner_width")."x".
311  $prfa_set->get("banner_height");
312  */
313  $dimensions = $prfa_set->get("banner_width");
314 
315  // take quality 100 to avoid jpeg artefacts when uploading jpeg files
316  // taking only frame [0] to avoid problems with animated gifs
317  $original_file = ilShellUtil::escapeShellArg($path . $original);
318  $thumb_file = ilShellUtil::escapeShellArg($path . $thumb);
319  $processed_file = ilShellUtil::escapeShellArg($path . $processed);
320  ilShellUtil::execConvert($original_file . "[0] -geometry 100x100 -quality 100 JPEG:" . $thumb_file);
322  $original_file . "[0] -geometry " . $dimensions . " -quality 100 JPEG:" . $processed_file
323  );
324 
325  $this->setImage($processed);
326 
327  return true;
328  }
329  return false;
330  }
deleteImage()
remove existing file
static escapeShellArg(string $a_arg)
$path
Definition: ltiservices.php:32
setImage(string $a_value)
Set banner image.
static moveUploadedFile(string $a_file, string $a_name, string $a_target, bool $a_raise_errors=true, string $a_mode="move_uploaded")
move uploaded file
static execConvert(string $args)
execute convert command
+ Here is the call graph for this function:

Field Documentation

◆ $bg_color

string ilObjPortfolioBase::$bg_color = ""
protected

Definition at line 30 of file class.ilObjPortfolioBase.php.

Referenced by getBackgroundColor().

◆ $comments

bool ilObjPortfolioBase::$comments = false
protected

Definition at line 29 of file class.ilObjPortfolioBase.php.

Referenced by hasPublicComments().

◆ $font_color

string ilObjPortfolioBase::$font_color = ""
protected

Definition at line 31 of file class.ilObjPortfolioBase.php.

Referenced by getFontColor().

◆ $img

string ilObjPortfolioBase::$img = ""
protected

Definition at line 32 of file class.ilObjPortfolioBase.php.

Referenced by getImage(), and getImageFullPath().

◆ $notes

ILIAS Notes Service ilObjPortfolioBase::$notes
protected

Definition at line 26 of file class.ilObjPortfolioBase.php.

◆ $online

bool ilObjPortfolioBase::$online = false
protected

Definition at line 28 of file class.ilObjPortfolioBase.php.

Referenced by isOnline().

◆ $ppic

string ilObjPortfolioBase::$ppic = ""
protected

Definition at line 33 of file class.ilObjPortfolioBase.php.

Referenced by hasProfilePicture().

◆ $setting

ilSetting ilObjPortfolioBase::$setting
protected

◆ $style

bool ilObjPortfolioBase::$style = false
protected

Definition at line 34 of file class.ilObjPortfolioBase.php.


The documentation for this class was generated from the following file: