ILIAS  release_9 Revision v9.13-25-g2c18ec4c24f
ilECSMappingSettingsGUI Class Reference

Class for ECS node and directory mapping settings. More...

+ Collaboration diagram for ilECSMappingSettingsGUI:

Public Member Functions

 __construct (ilECSSettingsGUI $settingsContainer, int $server_id, int $mid)
 Constructor. More...
 
 getContainer ()
 Get container object. More...
 
 getServer ()
 
 getMid ()
 Get mid. More...
 
 executeCommand ()
 ilCtrl executeCommand More...
 
 cancel ()
 return to parent container More...
 

Data Fields

const TAB_DIRECTORY = 1
 
const TAB_COURSE = 2
 

Protected Member Functions

 cStart ()
 Goto default page. More...
 
 dStart ()
 Goto default page. More...
 
 cInitOverview ($form=null, $current_attribute=null)
 Show overview page. More...
 
 cAddAttribute ()
 Add one attribute in form. More...
 
 cDeleteAttribute ()
 Delete last attribute in form. More...
 
 cShowLocalExplorer ()
 Show local explorer. More...
 
 cInitMappingForm (int $current_node, $current_attribute)
 Init the mapping form. More...
 
 cSaveOverview ()
 Save overview. More...
 
 cDeleteRulesOfNode ()
 
 cSettings (ilPropertyFormGUI $form=null)
 Show course allocation. More...
 
 initFormCSettings ()
 Init settings form. More...
 
 dSettings (ilPropertyFormGUI $form=null)
 Show directory allocation. More...
 
 cUpdateSettings ()
 Update course settings. More...
 
 dUpdateSettings ()
 Update node mapping settings. More...
 
 initFormDSettings ()
 
 dTrees ()
 Show directory trees. More...
 
 dConfirmDeleteTree ()
 Delete tree settings. More...
 
 dDeleteTree ()
 Delete tree. More...
 
 dEditTree (ilPropertyFormGUI $form=null)
 Edit directory tree assignments. More...
 
 dInitFormTreeSettings (ilPropertyFormGUI $form=null)
 Init form settings. More...
 
 dUpdateTreeSettings ()
 
 dSynchronizeTree ()
 Synchronize Tree. More...
 
 dSynchronizeTrees ()
 
 dShowLocalExplorer ()
 Show local explorer. More...
 
 dShowCmsExplorer (ilExplorer $localExplorer)
 Show cms explorer. More...
 
 dInitEditTree ()
 Init tree. More...
 
 dMap ()
 Do mapping. More...
 
 dMappingOverview ()
 Show directory trees. More...
 
 setTabs ()
 Set tabs. More...
 
 setSubTabs (int $a_tab)
 Set Sub tabs. More...
 

Protected Attributes

ilLogger $log
 
ilLanguage $lng
 
ilCtrl $ctrl
 
ilGlobalTemplateInterface $tpl
 

Private Attributes

ilTabsGUI $tabs
 
ilToolbarGUI $toolbar
 
ilECSSettingsGUI $container
 
ilECSSetting $server
 
int $mid
 

Detailed Description

Class for ECS node and directory mapping settings.

Author
Stefan Meyer smeye.nosp@m.r.il.nosp@m.ias@g.nosp@m.mx.d.nosp@m.e ilECSMappingSettingsGUI: ilECSSettingsGUI

Definition at line 26 of file class.ilECSMappingSettingsGUI.php.

Constructor & Destructor Documentation

◆ __construct()

ilECSMappingSettingsGUI::__construct ( ilECSSettingsGUI  $settingsContainer,
int  $server_id,
int  $mid 
)

Constructor.

Definition at line 46 of file class.ilECSMappingSettingsGUI.php.

References $DIC, $mid, ILIAS\Repository\ctrl(), ilECSSetting\getInstanceByServerId(), ILIAS\Repository\lng(), ILIAS\Repository\tabs(), and ILIAS\Repository\toolbar().

47  {
48  global $DIC;
49 
50  $this->lng = $DIC->language();
51  $this->ctrl = $DIC->ctrl();
52  $this->tpl = $DIC->ui()->mainTemplate();
53  $this->log = $DIC->logger()->wsrv();
54  $this->tabs = $DIC->tabs();
55  $this->toolbar = $DIC->toolbar();
56 
57  $this->container = $settingsContainer;
58  $this->server = ilECSSetting::getInstanceByServerId($server_id);
59  $this->mid = $mid;
60  $this->lng->loadLanguageModule('ecs');
61  }
global $DIC
Definition: feed.php:28
static getInstanceByServerId(int $a_server_id)
Get singleton instance per server.
+ Here is the call graph for this function:

Member Function Documentation

◆ cAddAttribute()

ilECSMappingSettingsGUI::cAddAttribute ( )
protected

Add one attribute in form.

Definition at line 200 of file class.ilECSMappingSettingsGUI.php.

References cInitOverview(), ilECSCourseAttributes\getInstance(), getMid(), and getServer().

200  : void
201  {
202  $next_attribute = ilECSCourseAttributes::getInstance($this->getServer()->getServerId(), $this->getMid())->getNextAttributeName((string) $_REQUEST['ecs_ca']);
203  $this->cInitOverview(null, $next_attribute);
204  }
static getInstance(int $a_server_id, int $a_mid)
Get instance.
cInitOverview($form=null, $current_attribute=null)
Show overview page.
+ Here is the call graph for this function:

◆ cancel()

ilECSMappingSettingsGUI::cancel ( )

return to parent container

Definition at line 112 of file class.ilECSMappingSettingsGUI.php.

References ILIAS\Repository\ctrl().

112  : void
113  {
114  $this->ctrl->returnToParent($this);
115  }
+ Here is the call graph for this function:

◆ cDeleteAttribute()

ilECSMappingSettingsGUI::cDeleteAttribute ( )
protected

Delete last attribute in form.

Definition at line 209 of file class.ilECSMappingSettingsGUI.php.

References cInitOverview(), ilECSCourseAttributes\getInstance(), getMid(), and getServer().

209  : void
210  {
211  $prev_attribute = ilECSCourseAttributes::getInstance($this->getServer()->getServerId(), $this->getMid())->getPreviousAttributeName((string) $_REQUEST['ecs_ca']);
212  $this->cInitOverview(null, $prev_attribute);
213  }
static getInstance(int $a_server_id, int $a_mid)
Get instance.
cInitOverview($form=null, $current_attribute=null)
Show overview page.
+ Here is the call graph for this function:

◆ cDeleteRulesOfNode()

ilECSMappingSettingsGUI::cDeleteRulesOfNode ( )
protected

Definition at line 414 of file class.ilECSMappingSettingsGUI.php.

References ILIAS\Repository\ctrl(), getMid(), ilECSCourseMappingRule\getRulesOfRefId(), getServer(), ILIAS\Repository\int(), and ILIAS\Repository\lng().

414  : void
415  {
416  $current_node = (int) $_REQUEST['lnodes'];
417 
419  $this->getServer()->getServerId(),
420  $this->getMid(),
421  $current_node
422  );
423 
424  foreach ($rules as $rid) {
425  $rule = new ilECSCourseMappingRule($rid);
426  $rule->delete();
427  }
428  $this->tpl->setOnScreenMessage('success', $this->lng->txt('settings_saved'), true);
429  $this->ctrl->redirect($this, 'cInitOverview');
430  }
static getRulesOfRefId(int $a_sid, int $a_mid, int $a_ref_id)
Get all rule of ref_id.
+ Here is the call graph for this function:

◆ cInitMappingForm()

ilECSMappingSettingsGUI::cInitMappingForm ( int  $current_node,
  $current_attribute 
)
protected

Init the mapping form.

Definition at line 249 of file class.ilECSMappingSettingsGUI.php.

References ilObject\_lookupObjId(), ilObject\_lookupTitle(), ILIAS\Repository\ctrl(), ilECSCourseAttributes\getInstance(), ilECSCourseMappingRule\getInstanceByAttribute(), getMid(), getServer(), ilECSCourseMappingRule\hasRules(), ILIAS\Repository\lng(), ilRadioOption\setInfo(), ilRadioGroupInputGUI\setValue(), and ilRadioOption\setValue().

Referenced by cInitOverview(), and cSaveOverview().

250  {
251  $attributes_obj = ilECSCourseAttributes::getInstance($this->getServer()->getServerId(), $this->getMid());
252 
253  $form = new ilPropertyFormGUI();
254  $form->setTableWidth("100%");
255  $this->ctrl->setParameter($this, 'ecs_ca', $current_attribute);
256  $form->setFormAction($this->ctrl->getFormAction($this));
257  $this->ctrl->setParameter($this, 'ecs_ca', '');
258 
259  $form->setTitle($this->lng->txt('ecs_cmap_mapping_form_title') . ' ' . ilObject::_lookupTitle(ilObject::_lookupObjId($current_node)));
260 
261  // Iterate through all current attributes
262  $attributes = $attributes_obj->getAttributeSequence($current_attribute);
263  foreach ($attributes as $att_name) {
264  $rule = ilECSCourseMappingRule::getInstanceByAttribute($this->getServer()->getServerId(), $this->getMid(), $current_node, $att_name);
265 
266  $section = new ilFormSectionHeaderGUI();
267  $section->setTitle($this->lng->txt('ecs_cmap_att_' . $att_name));
268 
269  // Filter
270  $form->addItem($section);
271 
272  $isfilter = new ilRadioGroupInputGUI($this->lng->txt('ecs_cmap_form_filter'), $att_name . '_is_filter');
273  $isfilter->setValue($rule->isFilterEnabled() ? "1" : "0");
274 
275  $all_values = new ilRadioOption($this->lng->txt('ecs_cmap_form_all_values'), "0");
276  $isfilter->addOption($all_values);
277 
278  $use_filter = new ilRadioOption($this->lng->txt('ecs_cmap_form_filter_by_values'), "1");
279  $filter = new ilTextInputGUI('', $att_name . '_filter');
280  $filter->setInfo($this->lng->txt('ecs_cmap_form_filter_info'));
281  $filter->setSize(50);
282  $filter->setMaxLength(512);
283  $filter->setRequired(true);
284  $filter->setValue($rule->getFilter());
285  $use_filter->addSubItem($filter);
286 
287  $isfilter->addOption($use_filter);
288 
289  $form->addItem($isfilter);
290 
291  // Create subdirs
292  $subdirs = new ilCheckboxInputGUI($this->lng->txt('ecs_cmap_form_create_subdirs'), $att_name . '_subdirs');
293  $subdirs->setChecked($rule->isSubdirCreationEnabled());
294  $subdirs->setValue("1");
295 
296  // Subdir types (disabled in spec)
297  /*
298  $subdir_type = new ilRadioGroupInputGUI($this->lng->txt('ecs_cmap_form_subdir_type'), $att_name.'_subdir_type');
299  $subdir_type->setValue($rule->getSubDirectoryType());
300 
301  $value = new ilRadioOption($this->lng->txt('ecs_cmap_form_subdir_value'), ilECSCourseMappingRule::SUBDIR_VALUE);
302  $subdir_type->addOption($value);
303 
304  $name = new ilRadioOption($this->lng->txt('ecs_cmap_form_subdir_name'), ilECSCourseMappingRule::SUBDIR_ATTRIBUTE_NAME);
305  $subdir_type->addOption($name);
306 
307  $subdirs->addSubItem($subdir_type);
308  */
309  $form->addItem($subdirs);
310 
311  // Directory relations
312  /*
313  $upper_attributes = ilECSCourseAttributes::getInstance(
314  $this->getServer()->getServerId(),
315  $this->getMid())->getUpperAttributes($att_name);
316 
317  if($upper_attributes)
318  {
319  $dir_relation = new ilRadioGroupInputGUI($this->lng->txt('ecs_cmap_form_dir_relation'),$att_name.'_dir_relation');
320 
321  $current_dir = new ilRadioOption($this->lng->txt('ecs_cmap_form_current_dir'),'');
322  $dir_relation->addOption($current_dir);
323  }
324  foreach($upper_attributes as $subdir_name)
325  {
326  $subdir = new ilRadioOption($this->lng->txt('ecs_cmap_att_'.$subdir_name),$subdir_name);
327  $dir_relation->addOption($subdir);
328  }
329  if($upper_attributes)
330  {
331  $dir_relation->setValue((string) $rule->getDirectory());
332  $form->addItem($dir_relation);
333  }
334  */
335  }
336 
337  // add list of attributes
338  $hidden_atts = new ilHiddenInputGUI('attributes');
339  $hidden_atts->setValue(implode(',', $attributes));
340  $form->addItem($hidden_atts);
341 
342 
343  if ($current_attribute) {
344  $form->addCommandButton('cSaveOverview', $this->lng->txt('save'));
345  }
346 
347  if ($attributes_obj->getNextAttributeName($current_attribute)) {
348  $form->addCommandButton('cAddAttribute', $this->lng->txt('ecs_cmap_add_attribute_btn'));
349  }
350  if ($attributes_obj->getPreviousAttributeName($current_attribute)) {
351  $form->addCommandButton('cDeleteAttribute', $this->lng->txt('ecs_cmap_delete_attribute_btn'));
352  }
354  $this->getServer()->getServerId(),
355  $this->getMid(),
356  $current_node
357  )) {
358  $form->addCommandButton('cDeleteRulesOfNode', $this->lng->txt('ecs_cmap_delete_rule'));
359  }
360 
361  #$form->addCommandButton('cInitOverview', $this->lng->txt('cancel'));
362 
363  $form->setShowTopButtons(false);
364 
365  return $form;
366  }
This file is part of ILIAS, a powerful learning management system published by ILIAS open source e-Le...
static getInstance(int $a_server_id, int $a_mid)
Get instance.
This class represents a property form user interface.
setInfo(string $a_info)
static _lookupObjId(int $ref_id)
This file is part of ILIAS, a powerful learning management system published by ILIAS open source e-Le...
This class represents a property in a property form.
static _lookupTitle(int $obj_id)
setValue(string $a_value)
static getInstanceByAttribute($a_sid, $a_mid, $a_ref_id, $a_att)
Get rule instance by attribute.
static hasRules(int $a_sid, int $a_mid, int $a_ref_id)
+ Here is the call graph for this function:
+ Here is the caller graph for this function:

◆ cInitOverview()

ilECSMappingSettingsGUI::cInitOverview (   $form = null,
  $current_attribute = null 
)
protected

Show overview page.

Definition at line 152 of file class.ilECSMappingSettingsGUI.php.

References cInitMappingForm(), cShowLocalExplorer(), ILIAS\Repository\ctrl(), getMid(), getServer(), ILIAS\Repository\int(), ilECSCourseMappingRule\lookupLastExistingAttribute(), ROOT_FOLDER_ID, setSubTabs(), and ILIAS\Repository\tabs().

Referenced by cAddAttribute(), cDeleteAttribute(), cSaveOverview(), and cStart().

152  : void
153  {
154  $current_node = (array) (($_REQUEST['lnodes']) ?: ROOT_FOLDER_ID);
155  //TODO fix proper handling of input
156  $current_node = (int) end($current_node);
157 
158  $this->ctrl->setParameter($this, 'lnodes', $current_node);
159 
160  $this->setSubTabs(self::TAB_COURSE);
161  $this->tabs->activateTab('ecs_crs_allocation');
162  $this->tabs->activateSubTab('cInitTree');
163 
164  $this->tpl->addBlockFile('ADM_CONTENT', 'adm_content', 'tpl.ecs_cmap_overview.html', 'Services/WebServices/ECS');
165 
166  $explorer = $this->cShowLocalExplorer();
167  if (!$form instanceof ilPropertyFormGUI) {
168  if ($current_attribute === null) {
169  // check request
170  $current_attribute = (string) $_REQUEST['ecs_ca'];
171  if (!$current_attribute) {
173  $this->getServer()->getServerId(),
174  $this->getMid(),
175  $current_node
176  );
177 
178  $current_attribute =
179  $existing ?:
180  '';
181  /*
182  ilECSCourseAttributes::getInstance(
183  $this->getServer()->getServerId(),
184  $this->getMid())->getFirstAttributeName()
185  );
186  */
187  }
188  }
189  $form = $this->cInitMappingForm($current_node, $current_attribute);
190  }
191 
192  $this->tpl->setVariable('TFORM_ACTION', $this->ctrl->getFormAction($this));
193  $this->tpl->setVariable('LOCAL_EXPLORER', $explorer->getOutput());
194  $this->tpl->setVariable('MAPPING_FORM', $form->getHTML());
195  }
setSubTabs(int $a_tab)
Set Sub tabs.
const ROOT_FOLDER_ID
Definition: constants.php:32
static lookupLastExistingAttribute(int $a_sid, int $a_mid, int $a_ref_id)
Lookup existing attributes.
cShowLocalExplorer()
Show local explorer.
cInitMappingForm(int $current_node, $current_attribute)
Init the mapping form.
+ Here is the call graph for this function:
+ Here is the caller graph for this function:

◆ cSaveOverview()

ilECSMappingSettingsGUI::cSaveOverview ( )
protected

Save overview.

Definition at line 371 of file class.ilECSMappingSettingsGUI.php.

References cInitMappingForm(), cInitOverview(), ILIAS\Repository\ctrl(), ilECSCourseMappingRule\getInstanceByAttribute(), getMid(), getServer(), ILIAS\Repository\int(), and ILIAS\Repository\lng().

371  : void
372  {
373  $current_node = (int) $_REQUEST['lnodes'];
374  $current_att = (string) $_REQUEST['ecs_ca'];
375  $form = $this->cInitMappingForm($current_node, $current_att);
376 
377  if ($form->checkInput()) {
378  // save ...
379  $all_attributes = explode(',', $form->getInput('attributes'));
380  foreach ((array) $all_attributes as $att_name) {
382  $this->getServer()->getServerId(),
383  $this->getMid(),
384  $current_node,
385  $att_name
386  );
387  $rule->setServerId($this->getServer()->getServerId());
388  $rule->setMid($this->getMid());
389  $rule->setRefId($current_node);
390  $rule->setAttribute($att_name);
391  $rule->enableFilter((bool) $form->getInput($att_name . '_is_filter'));
392  $rule->setFilter($form->getInput($att_name . '_filter'));
393  $rule->enableSubdirCreation((bool) $form->getInput($att_name . '_subdirs'));
394  //$rule->setSubDirectoryType($form->getInput($att_name.'_subdir_type'));
395  //$rule->setDirectory($form->getInput($att_name.'_dir_relation'));
396 
397  if ($rule->getRuleId()) {
398  $rule->update();
399  } else {
400  $rule->save();
401  }
402  }
403 
404  $this->tpl->setOnScreenMessage('success', $this->lng->txt('settings_saved'), true);
405  $this->ctrl->setParameter($this, 'lnodes', $current_node);
406  $this->ctrl->redirect($this, 'cInitOverview');
407  }
408 
409  $form->setValuesByPost();
410  $this->tpl->setOnScreenMessage('failure', $this->lng->txt('err_check_input'));
411  $this->cInitOverview($form, $current_att);
412  }
cInitOverview($form=null, $current_attribute=null)
Show overview page.
static getInstanceByAttribute($a_sid, $a_mid, $a_ref_id, $a_att)
Get rule instance by attribute.
cInitMappingForm(int $current_node, $current_attribute)
Init the mapping form.
+ Here is the call graph for this function:

◆ cSettings()

ilECSMappingSettingsGUI::cSettings ( ilPropertyFormGUI  $form = null)
protected

Show course allocation.

Definition at line 438 of file class.ilECSMappingSettingsGUI.php.

References initFormCSettings(), setSubTabs(), and ILIAS\Repository\tabs().

Referenced by cStart(), and cUpdateSettings().

438  : bool
439  {
440  $this->setSubTabs(self::TAB_COURSE);
441  $this->tabs->activateTab('ecs_crs_allocation');
442  $this->tabs->activateSubTab('cSettings');
443 
444  if (!$form instanceof ilPropertyFormGUI) {
445  $form = $this->initFormCSettings();
446  }
447 
448  $this->tpl->setContent($form->getHTML());
449 
450  return true;
451  }
setSubTabs(int $a_tab)
Set Sub tabs.
+ Here is the call graph for this function:
+ Here is the caller graph for this function:

◆ cShowLocalExplorer()

ilECSMappingSettingsGUI::cShowLocalExplorer ( )
protected

Show local explorer.

Definition at line 218 of file class.ilECSMappingSettingsGUI.php.

References $_GET, ILIAS\Repository\ctrl(), getMid(), getServer(), ILIAS\Repository\int(), ROOT_FOLDER_ID, and ilECSNodeMappingLocalExplorer\setPostVar().

Referenced by cInitOverview().

219  {
220  $explorer = new ilECSNodeMappingLocalExplorer(
221  $this->ctrl->getLinkTarget($this, 'cInitOverview'),
222  $this->getServer()->getServerId(),
223  $this->getMid()
224  );
225  $explorer->setPostVar('lnodes[]');
226 
227  $lnodes = (array) $_REQUEST['lnodes'];
228  $checked_node = (int) array_pop($lnodes);
229  if ((int) $_REQUEST['lid']) {
230  $checked_node = (int) $_REQUEST['lid'];
231  }
232 
233  if ($checked_node) {
234  $explorer->setCheckedItems(array($checked_node));
235  } else {
236  $explorer->setCheckedItems(array(ROOT_FOLDER_ID));
237  }
238  $explorer->setTargetGet('lref_id');
239  $explorer->setSessionExpandVariable('lexpand');
240  $explorer->setExpand((int) $_GET['lexpand']);
241  $explorer->setExpandTarget($this->ctrl->getLinkTarget($this, 'cInitOverview'));
242  $explorer->setOutput(0);
243  return $explorer;
244  }
$_GET["client_id"]
Definition: webdav.php:30
const ROOT_FOLDER_ID
Definition: constants.php:32
+ Here is the call graph for this function:
+ Here is the caller graph for this function:

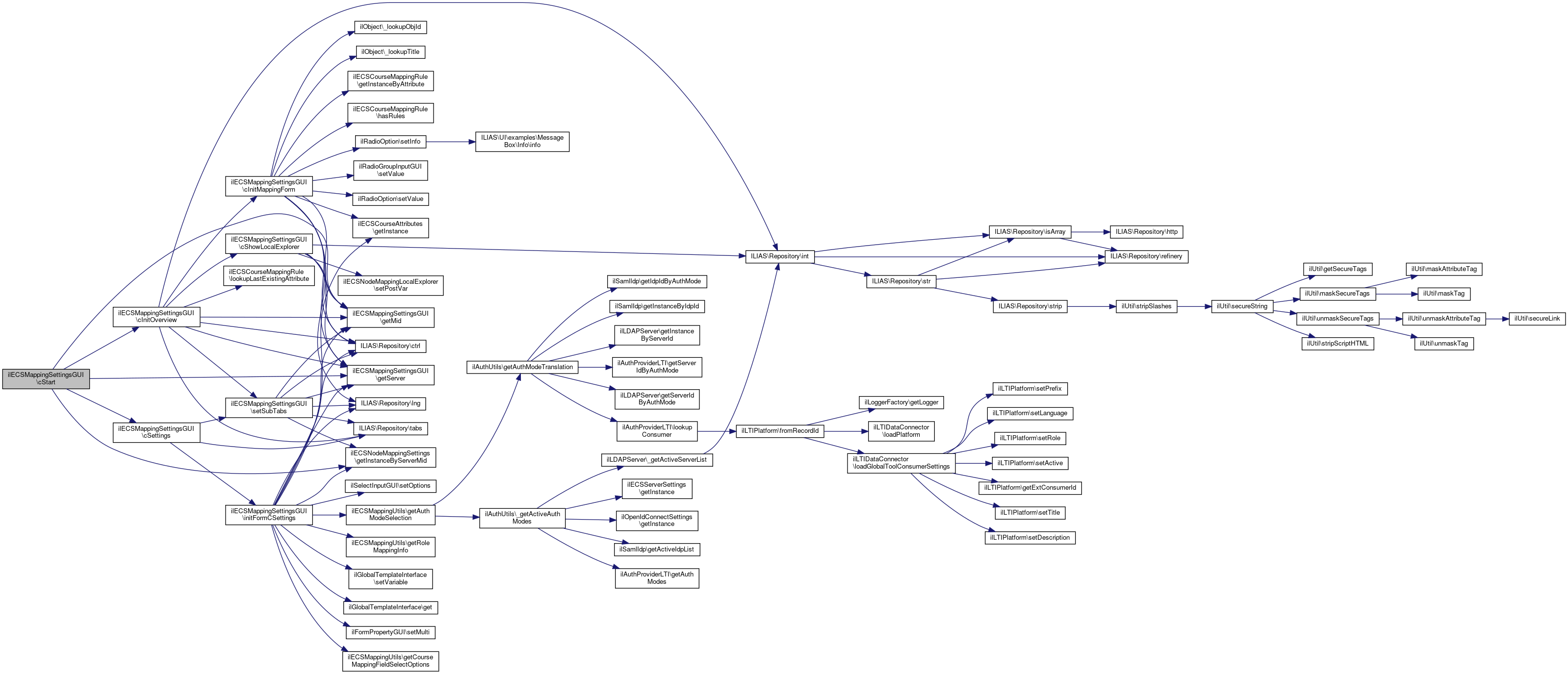
◆ cStart()

ilECSMappingSettingsGUI::cStart ( )
protected

Goto default page.

Definition at line 125 of file class.ilECSMappingSettingsGUI.php.

References cInitOverview(), cSettings(), ilECSNodeMappingSettings\getInstanceByServerMid(), getMid(), and getServer().

125  : void
126  {
128  $this->getServer()->getServerId(),
129  $this->getMid()
130  )->isCourseAllocationEnabled()) {
131  $this->cInitOverview();
132  } else {
133  $this->cSettings();
134  }
135  }
cSettings(ilPropertyFormGUI $form=null)
Show course allocation.
static getInstanceByServerMid(int $a_server_id, int $a_mid)
Get instance.
cInitOverview($form=null, $current_attribute=null)
Show overview page.
+ Here is the call graph for this function:

◆ cUpdateSettings()

ilECSMappingSettingsGUI::cUpdateSettings ( )
protected

Update course settings.

Definition at line 588 of file class.ilECSMappingSettingsGUI.php.

References ILIAS\LTI\ToolProvider\$settings, cSettings(), ILIAS\Repository\ctrl(), ilECSNodeMappingSettings\getInstanceByServerMid(), getMid(), ilECSMappingUtils\getRoleMappingInfo(), getServer(), initFormCSettings(), and ILIAS\Repository\lng().

588  : void
589  {
590  $form = $this->initFormCSettings();
591  if ($form->checkInput()) {
592  $settings = ilECSNodeMappingSettings::getInstanceByServerMid($this->getServer()->getServerId(), $this->getMid());
593  $settings->enableCourseAllocation((bool) $form->getInput('enabled'));
594  $settings->setDefaultCourseCategory((int) $form->getInput('default_cat'));
595  $settings->enableAllInOne((bool) $form->getInput('allinone'));
596  $settings->setAllInOneCategory((int) $form->getInput('allinone_cat'));
597  $settings->enableAttributeMapping((bool) $form->getInput('multiple'));
598  $settings->setAuthMode($form->getInput('auth_mode'));
599 
600  $role_mappings = [];
601  foreach (ilECSMappingUtils::getRoleMappingInfo() as $role => $name) {
602  $role_mappings[$role] = $form->getInput((string) $role);
603  }
604  $settings->setRoleMappings($role_mappings);
605  $settings->update();
606 
607  // store attribute settings
608  $attributes = new ilECSCourseAttributes($this->getServer()->getServerId(), $this->getMid());
609  $attributes->delete();
610 
611  $form_atts = $form->getInput('atts');
612 
613  foreach ($form_atts as $name) {
614  if (!$name) {
615  continue;
616  }
617 
618  $att = new ilECSCourseAttribute();
619  $att->setServerId($this->getServer()->getServerId());
620  $att->setMid($this->getMid());
621  $att->setName($name);
622  $att->save();
623  }
624 
625  //$att = new ilECSCourseAttribute();
626  //$att->setName($a_name)
627 
628  $this->tpl->setOnScreenMessage('success', $this->lng->txt('settings_saved'), true);
629  $this->ctrl->redirect($this, 'cSettings');
630  }
631  $this->tpl->setOnScreenMessage('failure', $this->lng->txt('err_check_input'));
632  $form->setValuesByPost();
633  $this->cSettings($form);
634  }
array $settings
Setting values (LTI parameters, custom parameters and local parameters).
Definition: System.php:200
static getRoleMappingInfo($a_role_type_info=0)
Get role mapping info.
cSettings(ilPropertyFormGUI $form=null)
Show course allocation.
static getInstanceByServerMid(int $a_server_id, int $a_mid)
Get instance.
Storage of course attributes for assignment rules.
Storage of course attributes for assignment rules.
+ Here is the call graph for this function:

◆ dConfirmDeleteTree()

ilECSMappingSettingsGUI::dConfirmDeleteTree ( )
protected

Delete tree settings.

Definition at line 709 of file class.ilECSMappingSettingsGUI.php.

References ILIAS\Repository\ctrl(), getMid(), getServer(), ILIAS\Repository\lng(), ilECSCmsData\lookupTitle(), setSubTabs(), and ILIAS\Repository\tabs().

709  : void
710  {
711  $this->setSubTabs(self::TAB_DIRECTORY);
712  $this->tabs->activateSubTab('dTrees');
713  $this->tabs->activateTab('ecs_dir_allocation');
714 
715  $confirm = new ilConfirmationGUI();
716  $confirm->setFormAction($this->ctrl->getFormAction($this));
717  $confirm->setHeaderText($this->lng->txt('ecs_confirm_delete_tree'));
718 
719  $confirm->addItem(
720  'tid',
721  $_REQUEST['tid'],
723  $this->getServer()->getServerId(),
724  $this->getMid(),
725  (int) $_REQUEST['tid']
726  )
727  );
728  $confirm->setConfirm($this->lng->txt('delete'), 'dDeleteTree');
729  $confirm->setCancel($this->lng->txt('cancel'), 'dTrees');
730 
731  $this->tpl->setContent($confirm->getHTML());
732  }
setSubTabs(int $a_tab)
Set Sub tabs.
static lookupTitle(int $a_server_id, int $a_mid, int $a_tree_id)
Lookup title by obj id.
+ Here is the call graph for this function:

◆ dDeleteTree()

ilECSMappingSettingsGUI::dDeleteTree ( )
protected

Delete tree.

Definition at line 737 of file class.ilECSMappingSettingsGUI.php.

References $data, ILIAS\Repository\ctrl(), ilECSNodeMappingAssignments\deleteMappings(), ilECSImportManager\getInstance(), getMid(), getServer(), ILIAS\Repository\lng(), ilECSCmsData\lookupCmsIdsOfTree(), and ilECSCmsTree\lookupRootId().

737  : void
738  {
739  $this->log->info('Deleting tree');
740 
741  $tree = new ilECSCmsTree((int) $_REQUEST['tid']);
742  $tree->deleteTree($tree->getNodeData(ilECSCmsTree::lookupRootId((int) $_REQUEST['tid'])));
743 
744 
745 
746  // also delete import information
747  ilECSImportManager::getInstance()->deleteRessources(
748  $this->getServer()->getServerId(),
749  $this->getMid(),
751  $this->getServer()->getServerId(),
752  $this->getMid(),
753  (int) $_REQUEST['tid']
754  )
755  );
756 
757  $data = new ilECSCmsData();
758  $data->setServerId($this->getServer()->getServerId());
759  $data->setMid($this->getMid());
760  $data->setTreeId((int) $_REQUEST['tid']);
761  $data->deleteTree();
762 
764  $this->getServer()->getServerId(),
765  $this->getMid(),
766  (int) $_REQUEST['tid']
767  );
768 
769  $this->tpl->setOnScreenMessage('success', $this->lng->txt('ecs_cms_tree_deleted'), true);
770  $this->ctrl->redirect($this, 'dTrees');
771  }
static lookupCmsIdsOfTree($a_server_id, $a_mid, $a_tree_id)
static lookupRootId($a_tree_id)
lookup root id
static deleteMappings(int $a_server_id, int $a_mid, int $a_tree_id)
Delete mappings.
static getInstance()
Get the singleton instance of this ilECSImportManager.
+ Here is the call graph for this function:

◆ dEditTree()

ilECSMappingSettingsGUI::dEditTree ( ilPropertyFormGUI  $form = null)
protected

Edit directory tree assignments.

Definition at line 776 of file class.ilECSMappingSettingsGUI.php.

References ILIAS\Repository\ctrl(), dInitFormTreeSettings(), dShowCmsExplorer(), dShowLocalExplorer(), ILIAS\Repository\lng(), and ILIAS\Repository\tabs().

Referenced by dInitEditTree(), and dUpdateTreeSettings().

776  : void
777  {
778  $this->tpl->addBlockFile('ADM_CONTENT', 'adm_content', 'tpl.ecs_edit_tree.html', 'Services/WebServices/ECS');
779 
780  $this->ctrl->saveParameter($this, 'cid');
781 
782  $this->tabs->clearTargets();
783  $this->tabs->setBack2Target(
784  $this->lng->txt('ecs_back_settings'),
785  $this->ctrl->getLinkTarget($this, 'cancel')
786  );
787  $this->tabs->setBackTarget(
788  $this->lng->txt('ecs_cms_dir_tree'),
789  $this->ctrl->getLinkTarget($this, 'dTrees')
790  );
791 
792  $this->tpl->setVariable('LEGEND', $this->lng->txt('ecs_status_legend'));
793  $this->tpl->setVariable('PENDING_UNMAPPED', $this->lng->txt('ecs_status_pending_unmapped'));
794  $this->tpl->setVariable('PENDING_UNMAPPED_DISCON', $this->lng->txt('ecs_status_pending_unmapped_discon'));
795  $this->tpl->setVariable('PENDING_UNMAPPED_NONDISCON', $this->lng->txt('ecs_status_pending_unmapped_nondiscon'));
796  $this->tpl->setVariable('MAPPED', $this->lng->txt('ecs_status_mapped'));
797  $this->tpl->setVariable('DELETED', $this->lng->txt('ecs_status_deleted'));
798 
799  $form = $this->dInitFormTreeSettings($form);
800  $this->tpl->setVariable('GENERAL_FORM', $form->getHTML());
801  $this->tpl->setVariable('TFORM_ACTION', $this->ctrl->getFormAction($this, 'dEditTree'));
802 
803  $explorer = $this->dShowLocalExplorer();
804  $this->dShowCmsExplorer($explorer);
805  }
dShowCmsExplorer(ilExplorer $localExplorer)
Show cms explorer.
dShowLocalExplorer()
Show local explorer.
dInitFormTreeSettings(ilPropertyFormGUI $form=null)
Init form settings.
+ Here is the call graph for this function:
+ Here is the caller graph for this function:

◆ dInitEditTree()

ilECSMappingSettingsGUI::dInitEditTree ( )
protected

Init tree.

Definition at line 1043 of file class.ilECSMappingSettingsGUI.php.

References dEditTree(), getMid(), getServer(), and ilECSCmsData\updateStatus().

1043  : void
1044  {
1046  $this->getServer()->getServerId(),
1047  $this->getMid(),
1048  (int) $_REQUEST['tid']
1049  );
1050  $this->dEditTree();
1051  }
static updateStatus(int $a_server_id, int $a_mid, int $a_tree_id)
dEditTree(ilPropertyFormGUI $form=null)
Edit directory tree assignments.
+ Here is the call graph for this function:

◆ dInitFormTreeSettings()

ilECSMappingSettingsGUI::dInitFormTreeSettings ( ilPropertyFormGUI  $form = null)
protected

Init form settings.

Definition at line 810 of file class.ilECSMappingSettingsGUI.php.

References ILIAS\Repository\ctrl(), getMid(), getServer(), ILIAS\Repository\lng(), ilECSCmsData\lookupCmsId(), ilECSMappingUtils\lookupMappingStatus(), ilECSCmsTree\lookupRootId(), ilECSMappingUtils\MAPPED_MANUAL, and ilECSMappingUtils\mappingStatusToString().

Referenced by dEditTree(), and dUpdateTreeSettings().

811  {
812  if ($form instanceof ilPropertyFormGUI) {
813  return $form;
814  }
815 
816  $assignment = new ilECSNodeMappingAssignment(
817  $this->getServer()->getServerId(),
818  $this->getMid(),
819  (int) $_REQUEST['tid'],
820  0
821  );
822 
823  $form = new ilPropertyFormGUI();
824  $form->setFormAction($this->ctrl->getFormAction($this, 'dEditTree'));
825  $form->setTitle($this->lng->txt('general_settings'));
826  $form->addCommandButton('dUpdateTreeSettings', $this->lng->txt('save'));
827  $form->addCommandButton('dTrees', $this->lng->txt('cancel'));
828  $form->setTableWidth('30%');
829 
830  // CMS id (readonly)
831  $cmsid = new ilNumberInputGUI($this->lng->txt('ecs_cms_id'), 'cmsid');
832  $cmsid->setValue(
834  );
835  $cmsid->setDisabled(true);
836  $cmsid->setSize(7);
837  $cmsid->setMaxLength(12);
838  $form->addItem($cmsid);
839 
840 
841  $mapping_status = ilECSMappingUtils::lookupMappingStatus(
842  $this->getServer()->getServerId(),
843  $this->getMid(),
844  (int) $_REQUEST['tid']
845  );
846  $mapping_advanced = ($mapping_status !== ilECSMappingUtils::MAPPED_MANUAL);
847 
848  // Status (readonly)
849  $status = new ilNonEditableValueGUI($this->lng->txt('status'), '');
850  $status->setValue(ilECSMappingUtils::mappingStatusToString($mapping_status));
851  $form->addItem($status);
852 
853  // title update
854  $title = new ilCheckboxInputGUI($this->lng->txt('ecs_title_updates'), 'title');
855  $title->setValue("1");
856  $title->setChecked($assignment->isTitleUpdateEnabled());
857  #$title->setInfo($this->lng->txt('ecs_title_update_info'));
858  $form->addItem($title);
859 
860 
861  $position = new ilCheckboxInputGUI($this->lng->txt('ecs_position_updates'), 'position');
862  $position->setDisabled(!$mapping_advanced);
863  $position->setChecked($mapping_advanced && $assignment->isPositionUpdateEnabled());
864  $position->setValue("1");
865  #$position->setInfo($this->lng->txt('ecs_position_update_info'));
866  $form->addItem($position);
867 
868  $tree = new ilCheckboxInputGUI($this->lng->txt('ecs_tree_updates'), 'tree');
869  $tree->setDisabled(!$mapping_advanced);
870  $tree->setChecked($mapping_advanced && $assignment->isTreeUpdateEnabled());
871  $tree->setValue("1");
872  #$tree->setInfo($this->lng->txt('ecs_tree_update_info'));
873  $form->addItem($tree);
874 
875  return $form;
876  }
This class represents a property form user interface.
static lookupRootId($a_tree_id)
lookup root id
static lookupMappingStatus(int $a_server_id, int $a_mid, int $a_tree_id)
Lookup mapping status.
static mappingStatusToString(int $a_status)
Get mapping status as string.
setFormAction(string $a_formaction)
setTableWidth(string $a_width)
addCommandButton(string $a_cmd, string $a_text, string $a_id="")
static lookupCmsId($a_obj_id)
Lookup cms id.
+ Here is the call graph for this function:
+ Here is the caller graph for this function:

◆ dMap()

ilECSMappingSettingsGUI::dMap ( )
protected

Do mapping.

Definition at line 1057 of file class.ilECSMappingSettingsGUI.php.

References $ref_id, ilObject\_lookupObjId(), ILIAS\Repository\ctrl(), ilECSNodeMappingAssignments\deleteDisconnectableMappings(), ilECSNodeMappingAssignments\deleteMappingsByCsId(), getMid(), getServer(), ILIAS\Repository\lng(), ilECSNodeMappingAssignments\lookupDefaultTitleUpdate(), and ilECSCmsData\updateStatus().

1057  : void
1058  {
1059  if (!$_POST['lnodes']) {
1060  $this->tpl->setOnScreenMessage('failure', $this->lng->txt('select_one'), true);
1061  $this->ctrl->redirect($this, 'dEditTree');
1062  }
1063 
1064  $ref_id = end($_POST['lnodes']);
1065 
1067  $this->getServer()->getServerId(),
1068  $this->getMid(),
1069  (int) $_REQUEST['tid'],
1070  $ref_id
1071  );
1072 
1073 
1074  $nodes = (array) $_POST['rnodes'];
1075  $nodes = array_reverse($nodes);
1076 
1077  foreach ($nodes as $cms_id) {
1078  $assignment = new ilECSNodeMappingAssignment(
1079  $this->getServer()->getServerId(),
1080  $this->getMid(),
1081  (int) $_REQUEST['tid'],
1082  (int) $cms_id
1083  );
1084  $assignment->setRefId($ref_id);
1085  $assignment->setObjId(ilObject::_lookupObjId($ref_id));
1086  $assignment->enablePositionUpdate(false);
1087  $assignment->enableTreeUpdate(false);
1088  $assignment->enableTitleUpdate(ilECSNodeMappingAssignments::lookupDefaultTitleUpdate(
1089  $this->getServer()->getServerId(),
1090  $this->getMid(),
1091  (int) $_REQUEST['tid']
1092  ));
1093  $assignment->update();
1094 
1095  // Delete subitems mappings for cms subtree
1096  $cmsTree = new ilECSCmsTree((int) $_REQUEST['tid']);
1097  $childs = $cmsTree->getSubTreeIds($cms_id);
1098 
1100  $this->getServer()->getServerId(),
1101  $this->getMid(),
1102  (int) $_REQUEST['tid'],
1103  $childs
1104  );
1105  }
1106 
1108  $this->getServer()->getServerId(),
1109  $this->getMid(),
1110  (int) $_REQUEST['tid']
1111  );
1112 
1113  // Save parameter cid
1114  $this->ctrl->setParameter($this, 'lid', (int) $ref_id);
1115 
1116  $this->tpl->setOnScreenMessage('success', $this->lng->txt('settings_saved'), true);
1117  $this->ctrl->redirect($this, 'dEditTree');
1118  }
static deleteMappingsByCsId(int $a_server_id, int $a_mid, int $a_tree_id, array $cs_ids)
Delete mappings.
static updateStatus(int $a_server_id, int $a_mid, int $a_tree_id)
static _lookupObjId(int $ref_id)
static lookupDefaultTitleUpdate($a_server_id, $a_mid, $a_tree_id)
Lookup default title update setting.
$ref_id
Definition: ltiauth.php:67
static deleteDisconnectableMappings(int $a_server_id, int $a_mid, int $a_tree_id, int $a_ref_id)
delete disconnectable mappings
+ Here is the call graph for this function:

◆ dMappingOverview()

ilECSMappingSettingsGUI::dMappingOverview ( )
protected

Show directory trees.

Definition at line 1123 of file class.ilECSMappingSettingsGUI.php.

References setSubTabs(), and ILIAS\Repository\tabs().

1123  : void
1124  {
1125  $this->setSubTabs(self::TAB_DIRECTORY);
1126  $this->tabs->activateSubTab('dMappingOverview');
1127  $this->tabs->activateTab('ecs_dir_allocation');
1128  }
setSubTabs(int $a_tab)
Set Sub tabs.
+ Here is the call graph for this function:

◆ dSettings()

ilECSMappingSettingsGUI::dSettings ( ilPropertyFormGUI  $form = null)
protected

Show directory allocation.

Definition at line 570 of file class.ilECSMappingSettingsGUI.php.

References initFormDSettings(), setSubTabs(), and ILIAS\Repository\tabs().

Referenced by dStart().

570  : bool
571  {
572  $this->setSubTabs(self::TAB_DIRECTORY);
573  $this->tabs->activateTab('ecs_dir_allocation');
574  $this->tabs->activateSubTab('dSettings');
575 
576  if (!$form instanceof ilPropertyFormGUI) {
577  $form = $this->initFormDSettings();
578  }
579 
580  $this->tpl->setContent($form->getHTML());
581 
582  return true;
583  }
setSubTabs(int $a_tab)
Set Sub tabs.
+ Here is the call graph for this function:
+ Here is the caller graph for this function:

◆ dShowCmsExplorer()

ilECSMappingSettingsGUI::dShowCmsExplorer ( ilExplorer  $localExplorer)
protected

Show cms explorer.

Definition at line 986 of file class.ilECSMappingSettingsGUI.php.

References $_GET, $ref_id, ILIAS\Repository\ctrl(), getMid(), getServer(), ILIAS\Repository\int(), ilECSNodeMappingAssignments\lookupMappedItemsForRefId(), and ilECSCmsTree\lookupRootId().

Referenced by dEditTree().

986  : void
987  {
988  $explorer = new ilECSNodeMappingCmsExplorer(
989  $this->ctrl->getLinkTarget($this, 'dEditTree'),
990  $this->getServer()->getServerId(),
991  $this->getMid(),
992  (int) $_REQUEST['tid']
993  );
994  $explorer->setRoot(ilECSCmsTree::lookupRootId((int) $_REQUEST['tid']));
995  $explorer->setTree(
996  new ilECSCmsTree(
997  (int) $_REQUEST['tid']
998  )
999  );
1000  $explorer->setPostVar('rnodes[]');
1001 
1002  // Read checked items from mapping of checked items in local explorer
1003  // $active_node = $this->tree->getRootId();
1004  foreach ($localExplorer->getCheckedItems() as $ref_id) {
1005  $explorer->setCheckedItems(
1007  $this->getServer()->getServerId(),
1008  $this->getMid(),
1009  (int) $_REQUEST['tid'],
1010  $ref_id
1011  )
1012  );
1013  // $active_node = $ref_id;
1014  }
1015 
1016  // $cmsTree = new ilECSCmsTree((int) $_REQUEST['tid']);
1017  // foreach (ilECSNodeMappingAssignments::lookupAssignmentsByRefId(
1018  // $this->getServer()->getServerId(),
1019  // $this->getMid(),
1020  // (int) $_REQUEST['tid'],
1021  // $active_node
1022  // ) as $cs_id) {
1023  // foreach ($cmsTree->getPathId($cs_id) as $path_id) {
1024  // #$explorer->setExpand($path_id);
1025  // }
1026  // }
1027 
1028  $explorer->setTargetGet('rref_id');
1029  $explorer->setSessionExpandVariable('rexpand');
1030 
1031  #if((int) $_REQUEST['rexpand'])
1032  {
1033  $explorer->setExpand((int) $_GET['rexpand']);
1034  }
1035  $explorer->setExpandTarget($this->ctrl->getLinkTarget($this, 'dEditTree'));
1036  $explorer->setOutput(0);
1037  $this->tpl->setVariable('REMOTE_EXPLORER', $explorer->getOutput());
1038  }
$_GET["client_id"]
Definition: webdav.php:30
static lookupRootId($a_tree_id)
lookup root id
$ref_id
Definition: ltiauth.php:67
static lookupMappedItemsForRefId(int $a_server_id, int $a_mid, int $a_tree_id, int $a_ref_id)
Get cs ids for ref_id.
+ Here is the call graph for this function:
+ Here is the caller graph for this function:

◆ dShowLocalExplorer()

ilECSMappingSettingsGUI::dShowLocalExplorer ( )
protected

Show local explorer.

Definition at line 953 of file class.ilECSMappingSettingsGUI.php.

References $_GET, ILIAS\Repository\ctrl(), getMid(), getServer(), ILIAS\Repository\int(), ROOT_FOLDER_ID, and ilECSNodeMappingLocalExplorer\setPostVar().

Referenced by dEditTree().

954  {
955  $explorer = new ilECSNodeMappingLocalExplorer(
956  $this->ctrl->getLinkTarget($this, 'dEditTree'),
957  $this->getServer()->getServerId(),
958  $this->getMid()
959  );
960  $explorer->setPostVar('lnodes[]');
961 
962  $lnodes = (array) $_REQUEST['lnodes'];
963  $checked_node = array_pop($lnodes);
964  if ((int) $_REQUEST['lid']) {
965  $checked_node = (int) $_REQUEST['lid'];
966  }
967 
968  if ($checked_node) {
969  $explorer->setCheckedItems(array($checked_node));
970  } else {
971  $explorer->setCheckedItems(array(ROOT_FOLDER_ID));
972  }
973  $explorer->setTargetGet('lref_id');
974  $explorer->setSessionExpandVariable('lexpand');
975  $explorer->setExpand((int) $_GET['lexpand']);
976  $explorer->setExpandTarget($this->ctrl->getLinkTarget($this, 'dEditTree'));
977  $explorer->setOutput(0);
978  $this->tpl->setVariable('LOCAL_EXPLORER', $explorer->getOutput());
979 
980  return $explorer;
981  }
$_GET["client_id"]
Definition: webdav.php:30
const ROOT_FOLDER_ID
Definition: constants.php:32
+ Here is the call graph for this function:
+ Here is the caller graph for this function:

◆ dStart()

ilECSMappingSettingsGUI::dStart ( )
protected

Goto default page.

Definition at line 140 of file class.ilECSMappingSettingsGUI.php.

References dSettings(), dTrees(), ilECSNodeMappingSettings\getInstanceByServerMid(), getMid(), and getServer().

140  : void
141  {
142  if (ilECSNodeMappingSettings::getInstanceByServerMid($this->getServer()->getServerId(), $this->getMid())->isDirectoryMappingEnabled()) {
143  $this->dTrees();
144  } else {
145  $this->dSettings();
146  }
147  }
static getInstanceByServerMid(int $a_server_id, int $a_mid)
Get instance.
dSettings(ilPropertyFormGUI $form=null)
Show directory allocation.
+ Here is the call graph for this function:

◆ dSynchronizeTree()

ilECSMappingSettingsGUI::dSynchronizeTree ( )
protected

Synchronize Tree.

Definition at line 913 of file class.ilECSMappingSettingsGUI.php.

References ILIAS\Repository\ctrl(), getServer(), and ILIAS\Repository\lng().

913  : void
914  {
915  $sync = new ilECSCmsTreeSynchronizer(
916  $this->getServer(),
917  $this->mid,
918  (int) $_REQUEST['tid']
919  );
920  $sync->sync();
921  $this->tpl->setOnScreenMessage('success', $this->lng->txt('ecs_cms_tree_synchronized'), true);
922  $this->ctrl->redirect($this, 'dTrees');
923  }
+ Here is the call graph for this function:

◆ dSynchronizeTrees()

ilECSMappingSettingsGUI::dSynchronizeTrees ( )
protected

Definition at line 925 of file class.ilECSMappingSettingsGUI.php.

References Vendor\Package\$e, $res, ILIAS\Repository\ctrl(), ilLogLevel\DEBUG, getServer(), ilECSEventQueueReader\TYPE_DIRECTORY_TREES, and ilECSEvent\UPDATED.

925  : void
926  {
927  $this->log->dump('Start synchronizing cms directory trees');
928 
929  try {
930  $connector = new ilECSDirectoryTreeConnector($this->getServer());
931  $res = $connector->getDirectoryTrees();
932 
933  $this->log->dump($res, ilLogLevel::DEBUG);
934 
935  foreach ($res->getLinkIds() as $cms_id) {
936  $event = new ilECSEventQueueReader($this->getServer());
937  $event->add(
939  $cms_id,
941  );
942  }
943  $this->ctrl->redirect($this, 'dTrees');
944  } catch (Exception $e) {
945  $this->tpl->setOnScreenMessage('failure', $e->getMessage(), true);
946  $this->ctrl->redirect($this, 'dTrees');
947  }
948  }
$res
Definition: ltiservices.php:69
Reads ECS events and stores them in the database.
+ Here is the call graph for this function:

◆ dTrees()

ilECSMappingSettingsGUI::dTrees ( )
protected

Show directory trees.

Definition at line 682 of file class.ilECSMappingSettingsGUI.php.

References ILIAS\Repository\ctrl(), getMid(), getServer(), ILIAS\Repository\lng(), setSubTabs(), ILIAS\Repository\tabs(), and ILIAS\Repository\toolbar().

Referenced by dStart().

682  : bool
683  {
684  $this->setSubTabs(self::TAB_DIRECTORY);
685  $this->tabs->activateSubTab('dTrees');
686  $this->tabs->activateTab('ecs_dir_allocation');
687 
688  $this->toolbar->addButton(
689  $this->lng->txt('ecs_sync_trees'),
690  $this->ctrl->getLinkTarget($this, 'dSynchronizeTrees')
691  );
692 
693  $dtreeTable = new ilECSNodeMappingTreeTableGUI(
694  $this->getServer()->getServerId(),
695  $this->getMid(),
696  $this,
697  'dtree'
698  );
699 
700 
701  $dtreeTable->parse();
702  $this->tpl->setContent($dtreeTable->getHTML());
703  return true;
704  }
setSubTabs(int $a_tab)
Set Sub tabs.
+ Here is the call graph for this function:
+ Here is the caller graph for this function:

◆ dUpdateSettings()

ilECSMappingSettingsGUI::dUpdateSettings ( )
protected

Update node mapping settings.

Definition at line 639 of file class.ilECSMappingSettingsGUI.php.

References ILIAS\LTI\ToolProvider\$settings, ILIAS\Repository\ctrl(), ilECSNodeMappingSettings\getInstanceByServerMid(), getMid(), getServer(), initFormDSettings(), and ILIAS\Repository\lng().

639  : void
640  {
641  $form = $this->initFormDSettings();
642  if ($form->checkInput()) {
643  $settings = ilECSNodeMappingSettings::getInstanceByServerMid($this->getServer()->getServerId(), $this->getMid());
644  $settings->enableDirectoryMapping((bool) $form->getInput('active'));
645  $settings->enableEmptyContainerCreation(!$form->getInput('empty'));
646  $settings->update();
647  $this->tpl->setOnScreenMessage('success', $this->lng->txt('settings_saved'), true);
648  } else {
649  $this->tpl->setOnScreenMessage('failure', $this->lng->txt('err_check_input'), true);
650  $form->setValuesByPost();
651  }
652  $this->ctrl->redirect($this, 'dSettings');
653  }
array $settings
Setting values (LTI parameters, custom parameters and local parameters).
Definition: System.php:200
static getInstanceByServerMid(int $a_server_id, int $a_mid)
Get instance.
+ Here is the call graph for this function:

◆ dUpdateTreeSettings()

ilECSMappingSettingsGUI::dUpdateTreeSettings ( )
protected
Returns
boolean Update global settings

Definition at line 882 of file class.ilECSMappingSettingsGUI.php.

References ILIAS\Repository\ctrl(), dEditTree(), dInitFormTreeSettings(), getMid(), getServer(), and ILIAS\Repository\lng().

882  : bool
883  {
884  $assignment = new ilECSNodeMappingAssignment(
885  $this->getServer()->getServerId(),
886  $this->getMid(),
887  (int) $_REQUEST['tid'],
888  0
889  );
890  $assignment->setRefId(0);
891  $assignment->setObjId(0);
892 
893  $form = $this->dInitFormTreeSettings();
894  if ($form->checkInput()) {
895  $assignment->enableTitleUpdate($form->getInput('title'));
896  $assignment->enableTreeUpdate($form->getInput('tree'));
897  $assignment->enablePositionUpdate($form->getInput('position'));
898  $assignment->update();
899 
900  $this->tpl->setOnScreenMessage('success', $this->lng->txt('settings_saved', "1"));
901  $this->ctrl->redirect($this, 'dEditTree');
902  }
903 
904  $form->setValuesByPost();
905  $this->tpl->setOnScreenMessage('failure', $this->lng->txt('err_check_input'));
906  $this->dEditTree($form);
907  return true;
908  }
dEditTree(ilPropertyFormGUI $form=null)
Edit directory tree assignments.
dInitFormTreeSettings(ilPropertyFormGUI $form=null)
Init form settings.
+ Here is the call graph for this function:

◆ executeCommand()

ilECSMappingSettingsGUI::executeCommand ( )

ilCtrl executeCommand

Definition at line 88 of file class.ilECSMappingSettingsGUI.php.

References ILIAS\Repository\ctrl(), getServer(), ILIAS\Repository\lng(), and setTabs().

88  : void
89  {
90  $this->tpl->setTitle($this->lng->txt('ecs_campus_connect_title'));
91 
92  $this->ctrl->saveParameter($this, 'server_id');
93  $this->ctrl->saveParameter($this, 'mid');
94  $this->ctrl->saveParameter($this, 'tid');
95 
96  $next_class = $this->ctrl->getNextClass($this);
97  $cmd = $this->ctrl->getCmd();
98 
99  $this->setTabs();
100  if (!$cmd) {
101  $cmd = "cStart";
102  }
103  $this->$cmd();
104 
105  $this->tpl->setTitle($this->getServer()->getTitle());
106  $this->tpl->setDescription('');
107  }
+ Here is the call graph for this function:

◆ getContainer()

ilECSMappingSettingsGUI::getContainer ( )

Get container object.

Definition at line 66 of file class.ilECSMappingSettingsGUI.php.

References $container.

◆ getMid()

◆ getServer()

◆ initFormCSettings()

ilECSMappingSettingsGUI::initFormCSettings ( )
protected

Init settings form.

Definition at line 456 of file class.ilECSMappingSettingsGUI.php.

References $check, $path, ILIAS\Repository\ctrl(), ilGlobalTemplateInterface\get(), ilECSMappingUtils\getAuthModeSelection(), ilECSMappingUtils\getCourseMappingFieldSelectOptions(), ilECSCourseAttributes\getInstance(), ilECSNodeMappingSettings\getInstanceByServerMid(), getMid(), ilECSMappingUtils\getRoleMappingInfo(), getServer(), ILIAS\Repository\lng(), ROOT_FOLDER_ID, ilFormPropertyGUI\setMulti(), ilSelectInputGUI\setOptions(), and ilGlobalTemplateInterface\setVariable().

Referenced by cSettings(), and cUpdateSettings().

457  {
458  $form = new ilPropertyFormGUI();
459  $form->setFormAction($this->ctrl->getFormAction($this));
460  $form->setTitle($this->lng->txt('settings'));
461 
462  // individual course allocation
463  $check = new ilCheckboxInputGUI($this->lng->txt('ecs_cmap_enable'), 'enabled');
464  $check->setChecked(ilECSNodeMappingSettings::getInstanceByServerMid($this->getServer()->getServerId(), $this->getMid())->isCourseAllocationEnabled());
465  $form->addItem($check);
466 
467 
468  // add default container
469  $imp = new ilCustomInputGUI($this->lng->txt('ecs_cmap_def_cat'), 'default_cat');
470  $imp->setRequired(true);
471 
472  $tpl = new ilTemplate('tpl.ecs_import_id_form.html', true, true, 'Services/WebServices/ECS');
473  $tpl->setVariable('SIZE', 5);
474  $tpl->setVariable('MAXLENGTH', 11);
475  $tpl->setVariable('POST_VAR', 'default_cat');
476 
477  $default = ilECSNodeMappingSettings::getInstanceByServerMid($this->getServer()->getServerId(), $this->getMid())->getDefaultCourseCategory();
478  $tpl->setVariable('PROPERTY_VALUE', $default);
479 
480  if ($default) {
481  $path = new ilPathGUI();
482  $path->enableTextOnly(false);
483  $path->enableHideLeaf(false);
484  $tpl->setVariable('COMPLETE_PATH', $path->getPath(ROOT_FOLDER_ID, $default));
485  }
486 
487  $imp->setHtml($tpl->get());
488  $imp->setInfo($this->lng->txt('ecs_cmap_def_cat_info'));
489  $form->addItem($imp);
490 
491  // all in one category
492  $allinone = new ilCheckboxInputGUI($this->lng->txt('ecs_cmap_all_in_one'), 'allinone');
493  $allinone->setChecked(ilECSNodeMappingSettings::getInstanceByServerMid($this->getServer()->getServerId(), $this->getMid())->isAllInOneCategoryEnabled());
494  $allinone->setInfo($this->lng->txt('ecs_cmap_all_in_one_info'));
495 
496  $allinone_cat = new ilCustomInputGUI($this->lng->txt('ecs_cmap_all_in_one_cat'), 'allinone_cat');
497  $allinone_cat->setRequired(true);
498 
499  $tpl = new ilTemplate('tpl.ecs_import_id_form.html', true, true, 'Services/WebServices/ECS');
500  $tpl->setVariable('SIZE', 5);
501  $tpl->setVariable('MAXLENGTH', 11);
502  $tpl->setVariable('POST_VAR', 'allinone_cat');
503 
504  $cat = ilECSNodeMappingSettings::getInstanceByServerMid($this->getServer()->getServerId(), $this->getMid())->getAllInOneCategory();
505  $tpl->setVariable('PROPERTY_VALUE', $cat);
506  if ($cat) {
507  $path = new ilPathGUI();
508  $path->enableTextOnly(false);
509  $path->enableHideLeaf(false);
510  $tpl->setVariable('COMPLETE_PATH', $path->getPath(ROOT_FOLDER_ID, $default));
511  }
512 
513  $allinone_cat->setHtml($tpl->get());
514  $allinone->addSubItem($allinone_cat);
515  $form->addItem($allinone);
516 
517  // multiple attributes
518  $multiple = new ilCheckboxInputGUI($this->lng->txt('ecs_cmap_multiple_atts'), 'multiple');
519  $multiple->setChecked(ilECSNodeMappingSettings::getInstanceByServerMid($this->getServer()->getServerId(), $this->getMid())->isAttributeMappingEnabled());
520 
521  // attribute selection
522  $attributes = new ilSelectInputGUI($this->lng->txt('ecs_cmap_attributes'), 'atts');
523  $attributes->setMulti(true);
524  $attributes->setValue(
526  $this->getServer()->getServerId(),
527  $this->getMid()
528  )->getAttributeValues()
529  );
530  $attributes->setRequired(true);
532  $multiple->addSubItem($attributes);
533 
534  $form->addItem($multiple);
535 
536  // role mapping
537  $rm = new ilFormSectionHeaderGUI();
538  $rm->setTitle($this->lng->txt('ecs_role_mappings'));
539  $form->addItem($rm);
540 
541  // auth type
542  $auth_type = new ilSelectInputGUI($this->lng->txt('ecs_member_auth_type'), 'auth_mode');
544  $auth_type->setRequired(true);
545  $auth_type->setValue(ilECSNodeMappingSettings::getInstanceByServerMid($this->getServer()->getServerId(), $this->getMid())->getAuthMode());
546  $form->addItem($auth_type);
547 
548  $mapping_defs = ilECSNodeMappingSettings::getInstanceByServerMid($this->getServer()->getServerId(), $this->getMid())->getRoleMappings();
549 
550  foreach (ilECSMappingUtils::getRoleMappingInfo() as $name => $info) {
551  $role_map = new ilTextInputGUI($this->lng->txt($info['lang']), (string) $name);
552  if (isset($mapping_defs[$name])) {
553  $role_map->setValue($mapping_defs[$name]);
554  }
555  $role_map->setSize(32);
556  $role_map->setMaxLength(64);
557  $role_map->setRequired($info['required']);
558  $form->addItem($role_map);
559  }
560 
561  $form->addCommandButton('cUpdateSettings', $this->lng->txt('save'));
562  $form->addCommandButton('cSettings', $this->lng->txt('cancel'));
563 
564  return $form;
565  }
Creates a path for a start and endnode.
static getRoleMappingInfo($a_role_type_info=0)
Get role mapping info.
This class represents a selection list property in a property form.
static getInstance(int $a_server_id, int $a_mid)
Get instance.
This class represents a property form user interface.
const ROOT_FOLDER_ID
Definition: constants.php:32
static getInstanceByServerMid(int $a_server_id, int $a_mid)
Get instance.
get(string $part=self::DEFAULT_BLOCK)
Renders the given block and returns the html string.
setOptions(array $a_options)
setVariable(string $variable, $value='')
Sets the given variable to the given value.
$path
Definition: ltiservices.php:32
static getCourseMappingFieldSelectOptions()
static getAuthModeSelection()
Get auth mode selection with active authentication modes.
$check
Definition: buildRTE.php:81
setMulti(bool $a_multi, bool $a_sortable=false, bool $a_addremove=true)
+ Here is the call graph for this function:
+ Here is the caller graph for this function:

◆ initFormDSettings()

ilECSMappingSettingsGUI::initFormDSettings ( )
protected

Definition at line 658 of file class.ilECSMappingSettingsGUI.php.

References ILIAS\Repository\ctrl(), ilECSNodeMappingSettings\getInstanceByServerMid(), getMid(), getServer(), and ILIAS\Repository\lng().

Referenced by dSettings(), and dUpdateSettings().

659  {
660  $form = new ilPropertyFormGUI();
661  $form->setFormAction($this->ctrl->getFormAction($this));
662  $form->setTitle($this->lng->txt('general_settings'));
663 
664  $active = new ilCheckboxInputGUI($this->lng->txt('ecs_node_mapping_activate'), 'active');
665  $active->setChecked(ilECSNodeMappingSettings::getInstanceByServerMid($this->getServer()->getServerId(), $this->getMid())->isDirectoryMappingEnabled());
666  $form->addItem($active);
667 
668  $create_empty = new ilCheckboxInputGUI($this->lng->txt('ecs_node_mapping_create_empty'), 'empty');
669  $create_empty->setChecked(!ilECSNodeMappingSettings::getInstanceByServerMid($this->getServer()->getServerId(), $this->getMid())->isEmptyContainerCreationEnabled());
670  $create_empty->setInfo($this->lng->txt('ecs_node_mapping_create_empty_info'));
671  $form->addItem($create_empty);
672 
673  $form->addCommandButton('dUpdateSettings', $this->lng->txt('save'));
674  $form->addCommandButton('cancel', $this->lng->txt('cancel'));
675 
676  return $form;
677  }
This class represents a property form user interface.
static getInstanceByServerMid(int $a_server_id, int $a_mid)
Get instance.
+ Here is the call graph for this function:
+ Here is the caller graph for this function:

◆ setSubTabs()

ilECSMappingSettingsGUI::setSubTabs ( int  $a_tab)
protected

Set Sub tabs.

Definition at line 1161 of file class.ilECSMappingSettingsGUI.php.

References ILIAS\Repository\ctrl(), ilECSNodeMappingSettings\getInstanceByServerMid(), getMid(), getServer(), ILIAS\Repository\lng(), and ILIAS\Repository\tabs().

Referenced by cInitOverview(), cSettings(), dConfirmDeleteTree(), dMappingOverview(), dSettings(), and dTrees().

1161  : void
1162  {
1163  if ($a_tab === self::TAB_DIRECTORY) {
1164  $this->tabs->addSubTab(
1165  'dMappingOverview',
1166  $this->lng->txt('ecs_cc_mapping_overview'),
1167  $this->ctrl->getLinkTarget($this, 'dMappingOverview')
1168  );
1169  $this->tabs->addSubTab(
1170  'dTrees',
1171  $this->lng->txt('ecs_cms_dir_tree'),
1172  $this->ctrl->getLinkTarget($this, 'dTrees')
1173  );
1174  $this->tabs->addSubTab(
1175  'dSettings',
1176  $this->lng->txt('settings'),
1177  $this->ctrl->getLinkTarget($this, 'dSettings')
1178  );
1179  }
1180  if ($a_tab === self::TAB_COURSE) {
1181  if (ilECSNodeMappingSettings::getInstanceByServerMid($this->getServer()->getServerId(), $this->getMid())->isCourseAllocationEnabled()) {
1182  $this->tabs->addSubTab(
1183  'cInitTree',
1184  $this->lng->txt('ecs_cmap_overview'),
1185  $this->ctrl->getLinkTarget($this, 'cInitOverview')
1186  );
1187  }
1188 
1189  $this->tabs->addSubTab(
1190  'cSettings',
1191  $this->lng->txt('settings'),
1192  $this->ctrl->getLinkTarget($this, 'cSettings')
1193  );
1194  }
1195  }
static getInstanceByServerMid(int $a_server_id, int $a_mid)
Get instance.
+ Here is the call graph for this function:
+ Here is the caller graph for this function:

◆ setTabs()

ilECSMappingSettingsGUI::setTabs ( )
protected

Set tabs.

Definition at line 1135 of file class.ilECSMappingSettingsGUI.php.

References ILIAS\Repository\ctrl(), ilECSParticipantSettings\getInstanceByServerId(), getMid(), getServer(), ILIAS\Repository\lng(), and ILIAS\Repository\tabs().

Referenced by executeCommand().

1135  : void
1136  {
1137  $this->tabs->clearTargets();
1138  $this->tabs->setBackTarget(
1139  $this->lng->txt('ecs_back_settings'),
1140  $this->ctrl->getParentReturnByClass(self::class)
1141  );
1142  // Directories are only visible for import type campus managment.
1143  if (ilECSParticipantSettings::getInstanceByServerId($this->getServer()->getServerId())->lookupCmsMid() === $this->getMid()) {
1144  $this->tabs->addTab(
1145  'ecs_dir_allocation',
1146  $this->lng->txt('ecs_dir_alloc'),
1147  $this->ctrl->getLinkTarget($this, 'dSettings')
1148  );
1149  }
1150 
1151  $this->tabs->addTab(
1152  'ecs_crs_allocation',
1153  $this->lng->txt('ecs_crs_alloc'),
1154  $this->ctrl->getLinkTarget($this, 'cStart')
1155  );
1156  }
static getInstanceByServerId(int $a_server_id)
Get instance by server id.
+ Here is the call graph for this function:
+ Here is the caller graph for this function:

Field Documentation

◆ $container

ilECSSettingsGUI ilECSMappingSettingsGUI::$container
private

Definition at line 38 of file class.ilECSMappingSettingsGUI.php.

Referenced by getContainer().

◆ $ctrl

ilCtrl ilECSMappingSettingsGUI::$ctrl
protected

Definition at line 33 of file class.ilECSMappingSettingsGUI.php.

◆ $lng

ilLanguage ilECSMappingSettingsGUI::$lng
protected

Definition at line 32 of file class.ilECSMappingSettingsGUI.php.

◆ $log

ilLogger ilECSMappingSettingsGUI::$log
protected

Definition at line 31 of file class.ilECSMappingSettingsGUI.php.

◆ $mid

int ilECSMappingSettingsGUI::$mid
private

Definition at line 40 of file class.ilECSMappingSettingsGUI.php.

Referenced by __construct(), and getMid().

◆ $server

ilECSSetting ilECSMappingSettingsGUI::$server
private

Definition at line 39 of file class.ilECSMappingSettingsGUI.php.

Referenced by getServer().

◆ $tabs

ilTabsGUI ilECSMappingSettingsGUI::$tabs
private

Definition at line 35 of file class.ilECSMappingSettingsGUI.php.

◆ $toolbar

ilToolbarGUI ilECSMappingSettingsGUI::$toolbar
private

Definition at line 36 of file class.ilECSMappingSettingsGUI.php.

◆ $tpl

ilGlobalTemplateInterface ilECSMappingSettingsGUI::$tpl
protected

Definition at line 34 of file class.ilECSMappingSettingsGUI.php.

◆ TAB_COURSE

const ilECSMappingSettingsGUI::TAB_COURSE = 2

Definition at line 29 of file class.ilECSMappingSettingsGUI.php.

◆ TAB_DIRECTORY

const ilECSMappingSettingsGUI::TAB_DIRECTORY = 1

Definition at line 28 of file class.ilECSMappingSettingsGUI.php.


The documentation for this class was generated from the following file: