ILIAS  release_9 Revision v9.13-25-g2c18ec4c24f
ilSearchBaseGUI Class Reference
+ Inheritance diagram for ilSearchBaseGUI:
+ Collaboration diagram for ilSearchBaseGUI:

Public Member Functions

 __construct ()
 
 prepareOutput ()
 
 initStandardSearchForm (int $a_mode)
 
 getSearchAreaForm ()
 
 handleCommand (string $a_cmd)
 
 addToDeskObject ()
 
 removeFromDeskObject ()
 
 delete ()
 Show delete confirmation. More...
 
 cancelDelete ()
 Cancel delete. More...
 
 cancelObject ()
 
 cancelMoveLinkObject ()
 
 performDelete ()
 
 cut ()
 
 link ()
 
 paste ()
 
 showLinkIntoMultipleObjectsTree ()
 
 showPasteTree ()
 
 showMoveIntoObjectTree ()
 
 performPasteIntoMultipleObjects ()
 
 clear ()
 clear clipboard More...
 
 enableAdministrationPanel ()
 
 disableAdministrationPanel ()
 
 keepObjectsInClipboardObject ()
 
 addLocator ()
 
 autoComplete ()
 
- Public Member Functions inherited from ILIAS\Object\ImplementsCreationCallback
 callCreationCallback (\ilObject $object, \ilObjectDefinition $obj_definition, int $requested_crtcb)
 

Data Fields

const SEARCH_FAST = 1
 
const SEARCH_DETAILS = 2
 
const SEARCH_AND = 'and'
 
const SEARCH_OR = 'or'
 
const SEARCH_FORM_LUCENE = 1
 
const SEARCH_FORM_STANDARD = 2
 
const SEARCH_FORM_USER = 3
 

Protected Member Functions

 initPageNumberFromQuery ()
 
 addPager ($result, string $a_session_key)
 
 buildSearchAreaPath (int $a_root_node)
 
 getCreationDateForm ()
 
 getSearchCache ()
 
 loadCreationFilter ()
 

Protected Attributes

ilUserSearchCache $search_cache
 
string $search_mode = ''
 
ilSearchSettings $settings
 
ilPropertyFormGUI $form = null
 
ClipboardManager $clipboard
 
ViewManager $container_view_manager
 
ilFavouritesManager $favourites
 
ilCtrl $ctrl
 
ILIAS $ilias
 
ilLanguage $lng
 
ilGlobalTemplateInterface $tpl
 
ilLocatorGUI $locator
 
ilObjUser $user
 
ilTree $tree
 
GlobalHttpState $http
 
Factory $refinery
 
ilLogger $logger
 
string $prev_link = ''
 
string $next_link = ''
 

Detailed Description

Definition at line 41 of file class.ilSearchBaseGUI.php.

Constructor & Destructor Documentation

◆ __construct()

ilSearchBaseGUI::__construct ( )

Definition at line 79 of file class.ilSearchBaseGUI.php.

References $DIC, ilUserSearchCache\_getInstance(), ILIAS\Repository\ctrl(), ILIAS\FileDelivery\http(), ILIAS\Repository\lng(), ILIAS\Repository\locator(), ILIAS\Repository\logger(), ILIAS\Repository\refinery(), ILIAS\Repository\settings(), and ILIAS\Repository\user().

80  {
81  global $DIC;
82 
83 
84  $this->logger = $DIC->logger()->src();
85  $this->ilias = $DIC['ilias'];
86  $this->locator = $DIC['ilLocator'];
87  $this->ctrl = $DIC->ctrl();
88  $this->lng = $DIC->language();
89  $this->tpl = $DIC->ui()->mainTemplate();
90  $this->tree = $DIC->repositoryTree();
91 
92  $this->lng->loadLanguageModule('search');
93  $this->settings = new ilSearchSettings();
94  $this->favourites = new ilFavouritesManager();
95  $this->user = $DIC->user();
96  $this->clipboard = $DIC
97  ->repository()
98  ->internal()
99  ->domain()
100  ->clipboard();
101  $this->search_cache = ilUserSearchCache::_getInstance($this->user->getId());
102  $this->http = $DIC->http();
103  $this->refinery = $DIC->refinery();
104  }
static _getInstance(int $a_usr_id)
Manages favourites, currently the interface for other components, needs discussion.
global $DIC
Definition: feed.php:28
static http()
Fetches the global http state from ILIAS.
header include for all ilias files.
+ Here is the call graph for this function:

Member Function Documentation

◆ addLocator()

ilSearchBaseGUI::addLocator ( )

Definition at line 370 of file class.ilSearchBaseGUI.php.

References ILIAS\Repository\ctrl(), ILIAS\Repository\lng(), and ILIAS\Repository\locator().

370  : void
371  {
372  $this->locator->addItem($this->lng->txt('search'), $this->ctrl->getLinkTarget($this));
373  $this->tpl->setLocator();
374  }
+ Here is the call graph for this function:

◆ addPager()

ilSearchBaseGUI::addPager (   $result,
string  $a_session_key 
)
protected
Todo:
check wether result is ilSearchResult or ilLuceneSearchResult and add interface or base class.

Definition at line 379 of file class.ilSearchBaseGUI.php.

References ILIAS\Repository\ctrl(), ilSession\get(), and ilSession\set().

Referenced by ilAdvancedSearchGUI\performAdvMDSearch(), ilAdvancedSearchGUI\performSearch(), ilLuceneAdvancedSearchGUI\performSearch(), ilLuceneSearchGUI\performSearch(), ilSearchGUI\performSearch(), ilAdvancedSearchGUI\showSavedAdvMDResults(), ilLuceneAdvancedSearchGUI\showSavedResults(), ilLuceneSearchGUI\showSavedResults(), ilSearchGUI\showSavedResults(), and ilAdvancedSearchGUI\showSavedResults().

379  : bool
380  {
381  $max_page = max(ilSession::get($a_session_key), $this->search_cache->getResultPageNumber());
382  ilSession::set($a_session_key, $max_page);
383 
384  if ($max_page == 1 and
385  (count($result->getResults()) < $result->getMaxHits())) {
386  return true;
387  }
388 
389  if ($this->search_cache->getResultPageNumber() > 1) {
390  $this->ctrl->setParameter($this, 'page_number', $this->search_cache->getResultPageNumber() - 1);
391  $this->prev_link = $this->ctrl->getLinkTarget($this, 'performSearch');
392  }
393  for ($i = 1;$i <= $max_page;$i++) {
394  if ($i == $this->search_cache->getResultPageNumber()) {
395  continue;
396  }
397 
398  $this->ctrl->setParameter($this, 'page_number', $i);
399  $link = '<a href="' . $this->ctrl->getLinkTarget($this, 'performSearch') . '" /a>' . $i . '</a> ';
400  }
401  if (count($result->getResults()) >= $result->getMaxHits()) {
402  $this->ctrl->setParameter($this, 'page_number', $this->search_cache->getResultPageNumber() + 1);
403  $this->next_link = $this->ctrl->getLinkTarget($this, 'performSearch');
404  }
405  $this->ctrl->clearParameters($this);
406  return false;
407  }
static get(string $a_var)
static set(string $a_var, $a_val)
Set a value.
+ Here is the call graph for this function:
+ Here is the caller graph for this function:

◆ addToDeskObject()

ilSearchBaseGUI::addToDeskObject ( )

Implements ilDesktopItemHandling.

Definition at line 248 of file class.ilSearchBaseGUI.php.

References ILIAS\FileDelivery\http(), ILIAS\Repository\refinery(), and ILIAS\Repository\user().

248  : void
249  {
250  if ($this->http->wrapper()->query()->has('item_ref_id')) {
251  $this->favourites->add(
252  $this->user->getId(),
253  $this->http->wrapper()->query()->retrieve(
254  'item_ref_id',
255  $this->refinery->kindlyTo()->int()
256  )
257  );
258  }
259  $this->showSavedResults();
260  }
static http()
Fetches the global http state from ILIAS.
+ Here is the call graph for this function:

◆ autoComplete()

ilSearchBaseGUI::autoComplete ( )

Definition at line 425 of file class.ilSearchBaseGUI.php.

References exit, ilSearchAutoComplete\getList(), ILIAS\FileDelivery\http(), and ILIAS\Repository\refinery().

425  : void
426  {
427  $query = '';
428  if ($this->http->wrapper()->post()->has('term')) {
429  $query = $this->http->wrapper()->post()->retrieve(
430  'term',
431  $this->refinery->kindlyTo()->string()
432  );
433  }
434  $list = ilSearchAutoComplete::getList($query);
435  echo $list;
436  exit;
437  }
exit
Definition: login.php:29
static getList(string $a_str)
static http()
Fetches the global http state from ILIAS.
+ Here is the call graph for this function:

◆ buildSearchAreaPath()

ilSearchBaseGUI::buildSearchAreaPath ( int  $a_root_node)
protected

Definition at line 409 of file class.ilSearchBaseGUI.php.

References $data, $path, ILIAS\Repository\lng(), and ROOT_FOLDER_ID.

409  : string
410  {
411  $path_arr = $this->tree->getPathFull($a_root_node, ROOT_FOLDER_ID);
412  $counter = 0;
413  $path = '';
414  foreach ($path_arr as $data) {
415  if ($counter++) {
416  $path .= " > ";
417  $path .= $data['title'];
418  } else {
419  $path .= $this->lng->txt('repository');
420  }
421  }
422  return $path;
423  }
const ROOT_FOLDER_ID
Definition: constants.php:32
$path
Definition: ltiservices.php:32
+ Here is the call graph for this function:

◆ cancelDelete()

ilSearchBaseGUI::cancelDelete ( )

Cancel delete.

Implements ilAdministrationCommandHandling.

Definition at line 282 of file class.ilSearchBaseGUI.php.

282  : void
283  {
284  $this->showSavedResults();
285  }

◆ cancelMoveLinkObject()

ilSearchBaseGUI::cancelMoveLinkObject ( )

Implements ilAdministrationCommandHandling.

Definition at line 292 of file class.ilSearchBaseGUI.php.

292  : void
293  {
294  $this->showSavedResults();
295  }

◆ cancelObject()

ilSearchBaseGUI::cancelObject ( )

Definition at line 287 of file class.ilSearchBaseGUI.php.

287  : void
288  {
289  $this->showSavedResults();
290  }

◆ clear()

ilSearchBaseGUI::clear ( )

clear clipboard

Implements ilAdministrationCommandHandling.

Definition at line 347 of file class.ilSearchBaseGUI.php.

References ILIAS\Repository\ctrl().

347  : void
348  {
349  $this->clipboard->clear();
350  $this->ctrl->redirect($this);
351  }
+ Here is the call graph for this function:

◆ cut()

ilSearchBaseGUI::cut ( )

Implements ilAdministrationCommandHandling.

Definition at line 303 of file class.ilSearchBaseGUI.php.

303  : void
304  {
305  $admin = new ilAdministrationCommandGUI($this);
306  $admin->cut();
307  }
Handles Administration commands (cut, delete paste)

◆ delete()

ilSearchBaseGUI::delete ( )

Show delete confirmation.

Implements ilAdministrationCommandHandling.

Definition at line 276 of file class.ilSearchBaseGUI.php.

276  : void
277  {
278  $admin = new ilAdministrationCommandGUI($this);
279  $admin->delete();
280  }
Handles Administration commands (cut, delete paste)

◆ disableAdministrationPanel()

ilSearchBaseGUI::disableAdministrationPanel ( )

Implements ilAdministrationCommandHandling.

Definition at line 357 of file class.ilSearchBaseGUI.php.

357  : void
358  {
359  }

◆ enableAdministrationPanel()

ilSearchBaseGUI::enableAdministrationPanel ( )

Implements ilAdministrationCommandHandling.

Definition at line 353 of file class.ilSearchBaseGUI.php.

353  : void
354  {
355  }

◆ getCreationDateForm()

ilSearchBaseGUI::getCreationDateForm ( )
protected

Definition at line 439 of file class.ilSearchBaseGUI.php.

References ILIAS\LTI\ToolProvider\$enabled, $form, ilPropertyFormGUI\addItem(), ILIAS\Repository\ctrl(), IL_CAL_UNIX, ILIAS\Repository\lng(), ilFormGUI\setCloseTag(), ilFormGUI\setFormAction(), and ilFormGUI\setOpenTag().

Referenced by loadCreationFilter(), ilSearchGUI\showSearch(), and ilLuceneSearchGUI\showSearchForm().

440  {
441  $options = $this->search_cache->getCreationFilter();
442 
443  $form = new ilPropertyFormGUI();
444  $form->setOpenTag(false);
445  $form->setCloseTag(false);
446 
447  $enabled = new ilCheckboxInputGUI($this->lng->txt('search_filter_cd'), 'screation');
448  $enabled->setValue('1');
449  $enabled->setChecked((bool) ($options['enabled'] ?? false));
451 
452 
453  $limit_sel = new ilSelectInputGUI('', 'screation_ontype');
454  $limit_sel->setValue($options['ontype'] ?? '');
455  $limit_sel->setOptions(
456  array(
457  1 => $this->lng->txt('search_created_after'),
458  2 => $this->lng->txt('search_created_before'),
459  3 => $this->lng->txt('search_created_on')
460  )
461  );
462  $enabled->addSubItem($limit_sel);
463 
464 
465  if ($options['date'] ?? false) {
466  $now = new ilDate($options['date'] ?? 0, IL_CAL_UNIX);
467  } else {
468  $now = new ilDate(time(), IL_CAL_UNIX);
469  }
470  $ds = new ilDateTimeInputGUI('', 'screation_date');
471  $ds->setRequired(true);
472  $ds->setDate($now);
473  $enabled->addSubItem($ds);
474 
475  $form->setFormAction($this->ctrl->getFormAction($this, 'performSearch'));
476 
477  return $form;
478  }
bool $enabled
Whether the system instance is enabled to accept connection requests.
Definition: System.php:123
This class represents a selection list property in a property form.
ilPropertyFormGUI $form
setCloseTag(bool $a_val)
const IL_CAL_UNIX
setOpenTag(bool $a_open)
This class represents a date/time property in a property form.
setFormAction(string $a_formaction)
+ Here is the call graph for this function:
+ Here is the caller graph for this function:

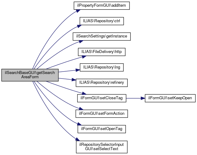
◆ getSearchAreaForm()

ilSearchBaseGUI::getSearchAreaForm ( )

Definition at line 204 of file class.ilSearchBaseGUI.php.

References $form, ilPropertyFormGUI\addItem(), ILIAS\Repository\ctrl(), ilSearchSettings\getInstance(), ILIAS\FileDelivery\http(), ILIAS\Repository\lng(), ILIAS\Repository\refinery(), ilFormGUI\setCloseTag(), ilFormGUI\setFormAction(), ilFormGUI\setOpenTag(), and ilRepositorySelectorInputGUI\setSelectText().

Referenced by ilLuceneSearchGUI\executeCommand(), ilSearchGUI\executeCommand(), ilSearchGUI\showSearch(), ilLuceneSearchGUI\showSearchForm(), ilSearchGUI\storeRoot(), and ilLuceneSearchGUI\storeRoot().

205  {
206  $form = new ilPropertyFormGUI();
207  $form->setOpenTag(false);
208  $form->setCloseTag(false);
209 
210  // term combination
211  $radg = new ilHiddenInputGUI('search_term_combination');
212  $radg->setValue((string) ilSearchSettings::getInstance()->getDefaultOperator());
213  $form->addItem($radg);
214 
215  // search area
216  $ti = new ilRepositorySelectorInputGUI($this->lng->txt("search_area"), "area");
217  $ti->setSelectText($this->lng->txt("search_select_search_area"));
218  $form->addItem($ti);
219  $ti->readFromSession();
220 
221  // alex, 15.8.2012: Added the following lines to get the value
222  // from the main menu top right input search form
223  if ($this->http->wrapper()->post()->has('root_id')) {
224  $ti->setValue(
225  $this->http->wrapper()->post()->retrieve(
226  'root_id',
227  $this->refinery->kindlyTo()->string()
228  )
229  );
230  $ti->writeToSession();
231  }
232  $form->setFormAction($this->ctrl->getFormAction($this, 'performSearch'));
233 
234  return $form;
235  }
ilPropertyFormGUI $form
setCloseTag(bool $a_val)
setOpenTag(bool $a_open)
This file is part of ILIAS, a powerful learning management system published by ILIAS open source e-Le...
static http()
Fetches the global http state from ILIAS.
setFormAction(string $a_formaction)
This file is part of ILIAS, a powerful learning management system published by ILIAS open source e-Le...
+ Here is the call graph for this function:
+ Here is the caller graph for this function:

◆ getSearchCache()

ilSearchBaseGUI::getSearchCache ( )
protected

Definition at line 480 of file class.ilSearchBaseGUI.php.

References $search_cache.

Referenced by ilSearchGUI\__construct(), ilSearchGUI\parseDateFromCreationFilter(), and ilSearchGUI\parseOperatorFromCreationFilter().

481  {
482  return $this->search_cache;
483  }
ilUserSearchCache $search_cache
Class for storing search result.
+ Here is the caller graph for this function:

◆ handleCommand()

ilSearchBaseGUI::handleCommand ( string  $a_cmd)

Definition at line 238 of file class.ilSearchBaseGUI.php.

Referenced by ilLuceneUserSearchGUI\executeCommand(), ilLuceneAdvancedSearchGUI\executeCommand(), ilLuceneSearchGUI\executeCommand(), ilAdvancedSearchGUI\executeCommand(), and ilSearchGUI\executeCommand().

238  : void
239  {
240  if (method_exists($this, $a_cmd)) {
241  $this->$a_cmd();
242  } else {
243  $a_cmd .= 'Object';
244  $this->$a_cmd();
245  }
246  }
+ Here is the caller graph for this function:

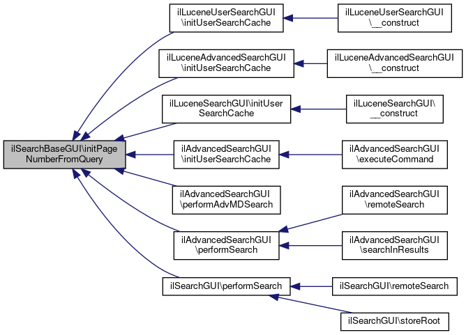
◆ initPageNumberFromQuery()

ilSearchBaseGUI::initPageNumberFromQuery ( )
protected

Definition at line 106 of file class.ilSearchBaseGUI.php.

References ILIAS\FileDelivery\http(), and ILIAS\Repository\refinery().

Referenced by ilLuceneUserSearchGUI\initUserSearchCache(), ilLuceneAdvancedSearchGUI\initUserSearchCache(), ilLuceneSearchGUI\initUserSearchCache(), ilAdvancedSearchGUI\initUserSearchCache(), ilAdvancedSearchGUI\performAdvMDSearch(), ilAdvancedSearchGUI\performSearch(), and ilSearchGUI\performSearch().

106  : int
107  {
108  if ($this->http->wrapper()->query()->has('page_number')) {
109  return $this->http->wrapper()->query()->retrieve(
110  'page_number',
111  $this->refinery->kindlyTo()->int()
112  );
113  }
114  return 0;
115  }
static http()
Fetches the global http state from ILIAS.
+ Here is the call graph for this function:
+ Here is the caller graph for this function:

◆ initStandardSearchForm()

ilSearchBaseGUI::initStandardSearchForm ( int  $a_mode)

Definition at line 129 of file class.ilSearchBaseGUI.php.

References $data, ILIAS\LTI\ToolProvider\$details, $form, ILIAS\Repository\ctrl(), ILIAS\Repository\form(), ilSearchSettings\getInstance(), ILIAS\Repository\lng(), SEARCH_DETAILS, SEARCH_FAST, SEARCH_FORM_STANDARD, ilRadioGroupInputGUI\setValue(), and ilRadioOption\setValue().

Referenced by ilSearchGUI\__construct(), ilLuceneUserSearchGUI\executeCommand(), ilLuceneSearchGUI\executeCommand(), and ilSearchGUI\showSearch().

130  {
131  $this->form = new ilPropertyFormGUI();
132  $this->form->setOpenTag(false);
133  $this->form->setCloseTag(false);
134 
135  // term combination
136  $radg = new ilHiddenInputGUI('search_term_combination');
137  $radg->setValue((string) ilSearchSettings::getInstance()->getDefaultOperator());
138  $this->form->addItem($radg);
139 
140  if (ilSearchSettings::getInstance()->isLuceneItemFilterEnabled()) {
141  if ($a_mode == self::SEARCH_FORM_STANDARD) {
142  // search type
143  $radg = new ilRadioGroupInputGUI($this->lng->txt("search_type"), "type");
144  $radg->setValue(
145  $this->getType() ==
149  );
150  $op1 = new ilRadioOption($this->lng->txt("search_fast_info"), (string) ilSearchBaseGUI::SEARCH_FAST);
151  $radg->addOption($op1);
152  $op2 = new ilRadioOption($this->lng->txt("search_details_info"), (string) ilSearchBaseGUI::SEARCH_DETAILS);
153  } else {
154  $op2 = new ilCheckboxInputGUI($this->lng->txt('search_filter_by_type'), 'item_filter_enabled');
155  $op2->setValue('1');
156  }
157 
158 
159  $cbgr = new ilCheckboxGroupInputGUI('', 'filter_type');
160  $cbgr->setUseValuesAsKeys(true);
161  $details = $this->getDetails();
162  $det = false;
163  foreach (ilSearchSettings::getInstance()->getEnabledLuceneItemFilterDefinitions() as $type => $data) {
164  $cb = new ilCheckboxOption($this->lng->txt($data['trans']), $type);
165  if (isset($details[$type])) {
166  $det = true;
167  }
168  $cbgr->addOption($cb);
169  }
170  $mimes = [];
171  if ($a_mode == self::SEARCH_FORM_LUCENE) {
172  if (ilSearchSettings::getInstance()->isLuceneMimeFilterEnabled()) {
173  $mimes = $this->getMimeDetails();
174  foreach (ilSearchSettings::getInstance()->getEnabledLuceneMimeFilterDefinitions() as $type => $data) {
175  $op3 = new ilCheckboxOption($this->lng->txt($data['trans']), $type);
176  if (isset($mimes[$type])) {
177  $det = true;
178  }
179  $cbgr->addOption($op3);
180  }
181  }
182  }
183 
184  $cbgr->setValue(array_merge((array) $details, (array) $mimes));
185  $op2->addSubItem($cbgr);
186 
187  if ($a_mode != self::SEARCH_FORM_STANDARD && $det) {
188  $op2->setChecked(true);
189  }
190 
191  if ($a_mode == ilSearchBaseGUI::SEARCH_FORM_STANDARD) {
192  $radg->addOption($op2);
193  $this->form->addItem($radg);
194  } else {
195  $this->form->addItem($op2);
196  }
197  }
198 
199  $this->form->setFormAction($this->ctrl->getFormAction($this, 'performSearch'));
200  return $this->form;
201  }
This file is part of ILIAS, a powerful learning management system published by ILIAS open source e-Le...
This file is part of ILIAS, a powerful learning management system published by ILIAS open source e-Le...
ilPropertyFormGUI $form
array $details
Details for error message relating to last request processed.
Definition: System.php:109
This file is part of ILIAS, a powerful learning management system published by ILIAS open source e-Le...
This class represents a property in a property form.
setValue(string $a_value)
This file is part of ILIAS, a powerful learning management system published by ILIAS open source e-Le...
form( $class_path, string $cmd, string $submit_caption="")
+ Here is the call graph for this function:
+ Here is the caller graph for this function:

◆ keepObjectsInClipboardObject()

ilSearchBaseGUI::keepObjectsInClipboardObject ( )

Implements ilAdministrationCommandHandling.

Definition at line 364 of file class.ilSearchBaseGUI.php.

References ILIAS\Repository\ctrl().

364  : void
365  {
366  $this->ctrl->redirect($this);
367  }
+ Here is the call graph for this function:

◆ link()

ilSearchBaseGUI::link ( )

Definition at line 310 of file class.ilSearchBaseGUI.php.

310  : void
311  {
312  $admin = new ilAdministrationCommandGUI($this);
313  $admin->link();
314  }
Handles Administration commands (cut, delete paste)

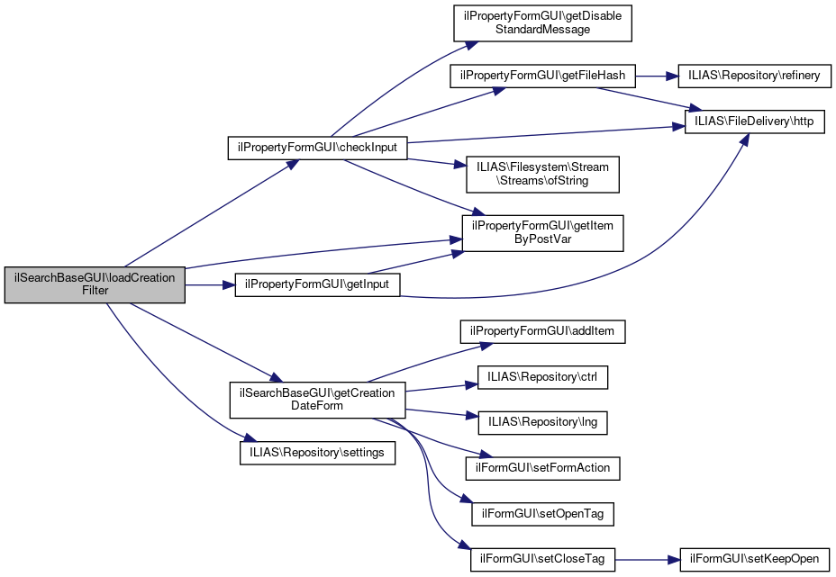
◆ loadCreationFilter()

ilSearchBaseGUI::loadCreationFilter ( )
protected
Returns
array<{enabled: bool, type: string, ontype: int, date: ilDate, duration: int}>

Definition at line 488 of file class.ilSearchBaseGUI.php.

References ilPropertyFormGUI\checkInput(), getCreationDateForm(), ilPropertyFormGUI\getInput(), ilPropertyFormGUI\getItemByPostVar(), IL_CAL_UNIX, and ILIAS\Repository\settings().

Referenced by ilSearchGUI\__construct(), and ilLuceneSearchGUI\initUserSearchCache().

488  : array
489  {
490  if (!$this->settings->isDateFilterEnabled()) {
491  return array();
492  }
493 
494 
495  $form = $this->getCreationDateForm();
496  $options = array();
497  if ($form->checkInput()) {
498  $options['enabled'] = $form->getInput('screation');
499  $options['type'] = $form->getInput('screation_type');
500  $options['ontype'] = $form->getInput('screation_ontype');
501  $options['date'] = $form->getItemByPostVar('screation_date')->getDate()->get(IL_CAL_UNIX);
502  $options['duration'] = $form->getInput('screation_duration');
503  }
504  return $options;
505  }
getItemByPostVar(string $a_post_var)
ilPropertyFormGUI $form
const IL_CAL_UNIX
getInput(string $a_post_var, bool $ensureValidation=true)
Returns the input of an item, if item provides getInput method and as fallback the value of the HTTP-...
+ Here is the call graph for this function:
+ Here is the caller graph for this function:

◆ paste()

ilSearchBaseGUI::paste ( )

Implements ilAdministrationCommandHandling.

Definition at line 316 of file class.ilSearchBaseGUI.php.

316  : void
317  {
318  $admin = new ilAdministrationCommandGUI($this);
319  $admin->paste();
320  }
Handles Administration commands (cut, delete paste)

◆ performDelete()

ilSearchBaseGUI::performDelete ( )

Implements ilAdministrationCommandHandling.

Definition at line 297 of file class.ilSearchBaseGUI.php.

297  : void
298  {
299  $admin = new ilAdministrationCommandGUI($this);
300  $admin->performDelete();
301  }
Handles Administration commands (cut, delete paste)

◆ performPasteIntoMultipleObjects()

ilSearchBaseGUI::performPasteIntoMultipleObjects ( )

Implements ilAdministrationCommandHandling.

Definition at line 341 of file class.ilSearchBaseGUI.php.

341  : void
342  {
343  $admin = new ilAdministrationCommandGUI($this);
344  $admin->performPasteIntoMultipleObjects();
345  }
Handles Administration commands (cut, delete paste)

◆ prepareOutput()

ilSearchBaseGUI::prepareOutput ( )

Definition at line 118 of file class.ilSearchBaseGUI.php.

References ilObject\_getIcon(), and ILIAS\Repository\lng().

118  : void
119  {
120  $this->tpl->loadStandardTemplate();
121 
122  $this->tpl->setTitleIcon(
123  ilObject::_getIcon(0, "big", "src"),
124  ""
125  );
126  $this->tpl->setTitle($this->lng->txt("search"));
127  }
static _getIcon(int $obj_id=0, string $size="big", string $type="", bool $offline=false)
Get icon for repository item.
+ Here is the call graph for this function:

◆ removeFromDeskObject()

ilSearchBaseGUI::removeFromDeskObject ( )

Implements ilDesktopItemHandling.

Definition at line 262 of file class.ilSearchBaseGUI.php.

References ILIAS\FileDelivery\http(), ILIAS\Repository\refinery(), and ILIAS\Repository\user().

262  : void
263  {
264  if ($this->http->wrapper()->query()->has('item_ref_id')) {
265  $this->favourites->remove(
266  $this->user->getId(),
267  $this->http->wrapper()->query()->retrieve(
268  'item_ref_id',
269  $this->refinery->kindlyTo()->int()
270  )
271  );
272  }
273  $this->showSavedResults();
274  }
static http()
Fetches the global http state from ILIAS.
+ Here is the call graph for this function:

◆ showLinkIntoMultipleObjectsTree()

ilSearchBaseGUI::showLinkIntoMultipleObjectsTree ( )

Implements ilAdministrationCommandHandling.

Definition at line 322 of file class.ilSearchBaseGUI.php.

322  : void
323  {
324  $admin = new ilAdministrationCommandGUI($this);
325  $admin->showLinkIntoMultipleObjectsTree();
326  }
Handles Administration commands (cut, delete paste)

◆ showMoveIntoObjectTree()

ilSearchBaseGUI::showMoveIntoObjectTree ( )

Implements ilAdministrationCommandHandling.

Definition at line 335 of file class.ilSearchBaseGUI.php.

335  : void
336  {
337  $admin = new ilAdministrationCommandGUI($this);
338  $admin->showMoveIntoObjectTree();
339  }
Handles Administration commands (cut, delete paste)

◆ showPasteTree()

ilSearchBaseGUI::showPasteTree ( )

Implements ilAdministrationCommandHandling.

Definition at line 328 of file class.ilSearchBaseGUI.php.

328  : void
329  {
330  $admin = new ilAdministrationCommandGUI($this);
331  $admin->showPasteTree();
332  }
Handles Administration commands (cut, delete paste)

Field Documentation

◆ $clipboard

ClipboardManager ilSearchBaseGUI::$clipboard
protected

Definition at line 59 of file class.ilSearchBaseGUI.php.

◆ $container_view_manager

ViewManager ilSearchBaseGUI::$container_view_manager
protected

Definition at line 60 of file class.ilSearchBaseGUI.php.

◆ $ctrl

ilCtrl ilSearchBaseGUI::$ctrl
protected

Definition at line 63 of file class.ilSearchBaseGUI.php.

◆ $favourites

ilFavouritesManager ilSearchBaseGUI::$favourites
protected

Definition at line 61 of file class.ilSearchBaseGUI.php.

◆ $form

◆ $http

GlobalHttpState ilSearchBaseGUI::$http
protected

Definition at line 70 of file class.ilSearchBaseGUI.php.

◆ $ilias

ILIAS ilSearchBaseGUI::$ilias
protected

Definition at line 64 of file class.ilSearchBaseGUI.php.

◆ $lng

ilLanguage ilSearchBaseGUI::$lng
protected

Definition at line 65 of file class.ilSearchBaseGUI.php.

◆ $locator

ilLocatorGUI ilSearchBaseGUI::$locator
protected

Definition at line 67 of file class.ilSearchBaseGUI.php.

◆ $logger

ilLogger ilSearchBaseGUI::$logger
protected

Definition at line 73 of file class.ilSearchBaseGUI.php.

◆ $next_link

string ilSearchBaseGUI::$next_link = ''
protected

Definition at line 77 of file class.ilSearchBaseGUI.php.

◆ $prev_link

string ilSearchBaseGUI::$prev_link = ''
protected

Definition at line 76 of file class.ilSearchBaseGUI.php.

◆ $refinery

Factory ilSearchBaseGUI::$refinery
protected

Definition at line 71 of file class.ilSearchBaseGUI.php.

◆ $search_cache

ilUserSearchCache ilSearchBaseGUI::$search_cache
protected

Definition at line 54 of file class.ilSearchBaseGUI.php.

Referenced by getSearchCache().

◆ $search_mode

string ilSearchBaseGUI::$search_mode = ''
protected

Definition at line 55 of file class.ilSearchBaseGUI.php.

◆ $settings

ilSearchSettings ilSearchBaseGUI::$settings
protected

Definition at line 57 of file class.ilSearchBaseGUI.php.

◆ $tpl

ilGlobalTemplateInterface ilSearchBaseGUI::$tpl
protected

Definition at line 66 of file class.ilSearchBaseGUI.php.

◆ $tree

ilTree ilSearchBaseGUI::$tree
protected

Definition at line 69 of file class.ilSearchBaseGUI.php.

◆ $user

ilObjUser ilSearchBaseGUI::$user
protected

Definition at line 68 of file class.ilSearchBaseGUI.php.

◆ SEARCH_AND

const ilSearchBaseGUI::SEARCH_AND = 'and'

Definition at line 47 of file class.ilSearchBaseGUI.php.

◆ SEARCH_DETAILS

◆ SEARCH_FAST

const ilSearchBaseGUI::SEARCH_FAST = 1

◆ SEARCH_FORM_LUCENE

const ilSearchBaseGUI::SEARCH_FORM_LUCENE = 1

Definition at line 50 of file class.ilSearchBaseGUI.php.

Referenced by ilLuceneSearchGUI\executeCommand().

◆ SEARCH_FORM_STANDARD

const ilSearchBaseGUI::SEARCH_FORM_STANDARD = 2

◆ SEARCH_FORM_USER

const ilSearchBaseGUI::SEARCH_FORM_USER = 3

Definition at line 52 of file class.ilSearchBaseGUI.php.

Referenced by ilLuceneUserSearchGUI\executeCommand().

◆ SEARCH_OR

const ilSearchBaseGUI::SEARCH_OR = 'or'

Definition at line 48 of file class.ilSearchBaseGUI.php.

Referenced by ilSearchGUI\getCombination().


The documentation for this class was generated from the following file: