| 
    ILIAS
    release_9 Revision v9.13-25-g2c18ec4c24f
    
   | 
  
This file is part of ILIAS, a powerful learning management system published by ILIAS open source e-Learning e.V. More...
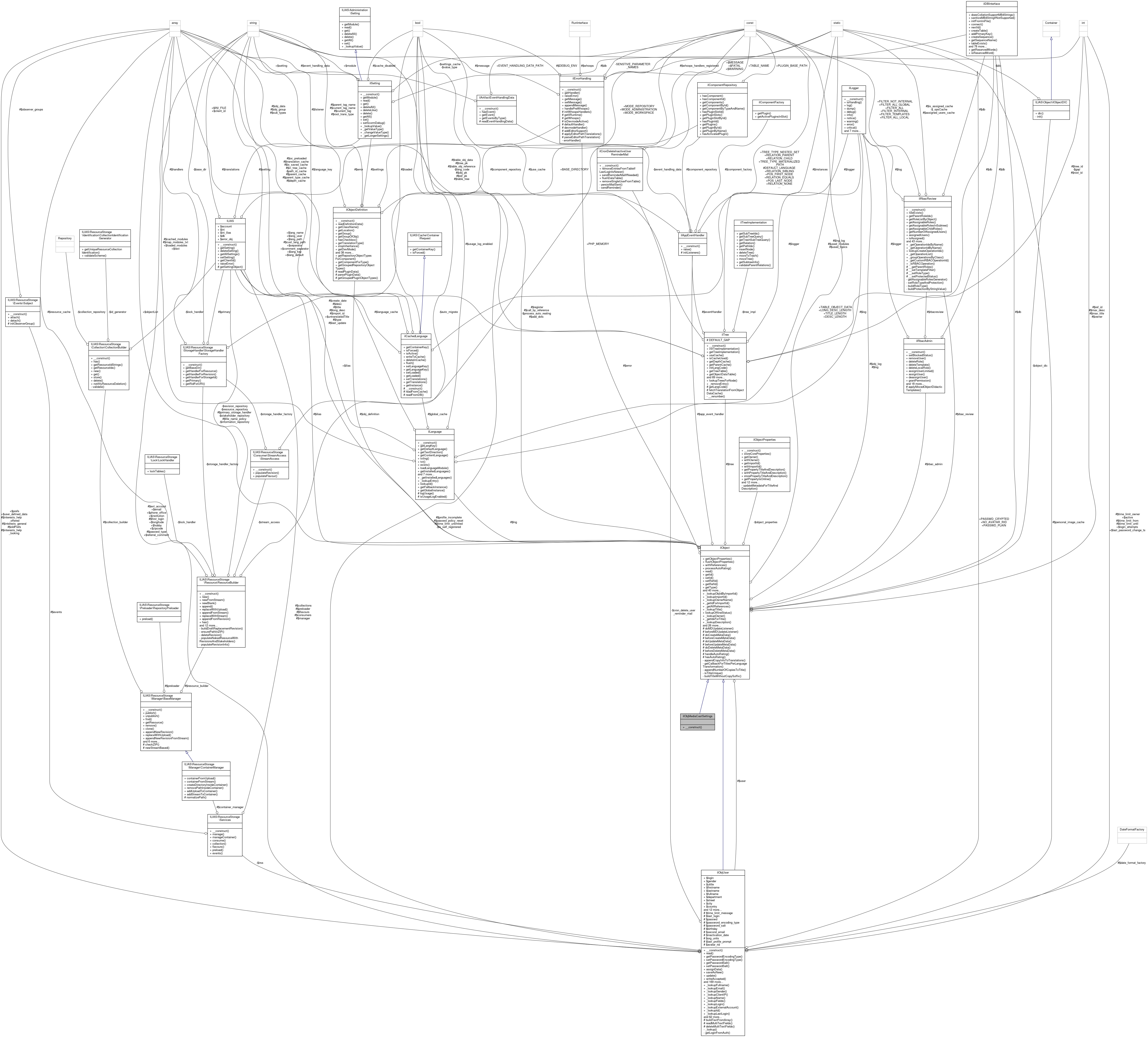
 Inheritance diagram for ilObjMediaCastSettings:
 Collaboration diagram for ilObjMediaCastSettings:Public Member Functions | |
| __construct (int $a_id=0, bool $a_call_by_reference=true) | |
  Public Member Functions inherited from ilObject | |
| getObjectProperties () | |
| flushObjectProperties () | |
| withReferences () | |
| determines whether objects are referenced or not (got ref ids or not)  More... | |
| processAutoRating () | |
| read () | |
| getId () | |
| setId (int $id) | |
| setRefId (int $ref_id) | |
| getRefId () | |
| getType () | |
| setType (string $type) | |
| getPresentationTitle () | |
| get presentation title Normally same as title Overwritten for sessions  More... | |
| getTitle () | |
| getUntranslatedTitle () | |
| Get untranslated object title WebDAV needs to access the untranslated title of an object.  More... | |
| setTitle (string $title) | |
| getDescription () | |
| setDescription (string $description) | |
| getLongDescription () | |
| get object long description (stored in object_description)  More... | |
| getImportId () | |
| setImportId (string $import_id) | |
| setOfflineStatus (bool $status) | |
| getOfflineStatus () | |
| supportsOfflineHandling () | |
| getOwner () | |
| getOwnerName () | |
| get full name of object owner  More... | |
| setOwner (int $usr_id) | |
| getCreateDate () | |
| Get create date in YYYY-MM-DD HH-MM-SS format.  More... | |
| getLastUpdateDate () | |
| Get last update date in YYYY-MM-DD HH-MM-SS format.  More... | |
| create () | |
| note: title, description and type should be set when this function is called  More... | |
| update () | |
| MDUpdateListener (string $element) | |
| Metadata update listener.  More... | |
| createMetaData () | |
| updateMetaData () | |
| deleteMetaData () | |
| updateOwner () | |
| update owner of object in db  More... | |
| putInTree (int $parent_ref_id) | |
| maybe this method should be in tree object!?  More... | |
| setPermissions (int $parent_ref_id) | |
| setParentRolePermissions (int $parent_ref_id) | |
| Initialize the permissions of parent roles (local roles of categories, global roles...) This method is overwritten in e.g.  More... | |
| createReference () | |
| creates reference for object  More... | |
| countReferences () | |
| delete () | |
| delete object or referenced object (in the case of a referenced object, object data is only deleted if last reference is deleted) This function removes an object entirely from system!!  More... | |
| initDefaultRoles () | |
| init default roles settings Purpose of this function is to create a local role folder and local roles, that are needed depending on the object type.  More... | |
| applyDidacticTemplate (int $tpl_id) | |
| getXMLZip () | |
| getHTMLDirectory () | |
| appendCopyInfo (int $target_id, int $copy_id) | |
| Prepend Copy info if object with same name exists in that container.  More... | |
| cloneDependencies (int $target_id, int $copy_id) | |
| Clone object dependencies.  More... | |
| cloneMetaData (ilObject $target_obj) | |
| Copy meta data.  More... | |
| selfOrParentWithRatingEnabled () | |
| getPossibleSubObjects (bool $filter=true) | |
| get all possible sub objects of this type the object can decide which types of sub objects are possible jut in time overwrite if the decision distinguish from standard model  More... | |
Additional Inherited Members | |
  Static Public Member Functions inherited from ilObject | |
| static | _lookupObjIdByImportId (string $import_id) | 
| Get (latest) object id for an import id.  More... | |
| static | _lookupImportId (int $obj_id) | 
| static | _lookupOwnerName (int $owner_id) | 
| Lookup owner name for owner id.  More... | |
| static | _getIdForImportId (string $import_id) | 
| static | _getAllReferences (int $id) | 
| get all reference ids for object ID  More... | |
| static | _lookupTitle (int $obj_id) | 
| static | lookupOfflineStatus (int $obj_id) | 
| Lookup offline status using objectDataCache.  More... | |
| static | _lookupOwner (int $obj_id) | 
| Lookup owner user ID for object ID.  More... | |
| static | _getIdsForTitle (string $title, string $type='', bool $partial_match=false) | 
| static | _lookupDescription (int $obj_id) | 
| static | _lookupLastUpdate (int $obj_id, bool $formatted=false) | 
| static | _getLastUpdateOfObjects (array $obj_ids) | 
| static | _lookupObjId (int $ref_id) | 
| static | _setDeletedDate (int $ref_id, int $deleted_by) | 
| static | setDeletedDates (array $ref_ids, int $user_id) | 
| static | _resetDeletedDate (int $ref_id) | 
| static | _lookupDeletedDate (int $ref_id) | 
| static | _writeTitle (int $obj_id, string $title) | 
| write title to db (static)  More... | |
| static | _writeDescription (int $obj_id, string $desc) | 
| write description to db (static)  More... | |
| static | _writeImportId (int $obj_id, string $import_id) | 
| write import id to db (static)  More... | |
| static | _lookupType (int $id, bool $reference=false) | 
| static | _isInTrash (int $ref_id) | 
| static | _hasUntrashedReference (int $obj_id) | 
| checks whether an object has at least one reference that is not in trash  More... | |
| static | _lookupObjectId (int $ref_id) | 
| static | _getObjectsDataForType (string $type, bool $omit_trash=false) | 
| get all objects of a certain type  More... | |
| static | _exists (int $id, bool $reference=false, ?string $type=null) | 
| checks if an object exists in object_data  More... | |
| static | _getObjectsByType (string $obj_type="", int $owner=null) | 
| static | _prepareCloneSelection (array $ref_ids, string $new_type, bool $show_path=true) | 
| Prepare copy wizard object selection.  More... | |
| static | _getIcon (int $obj_id=0, string $size="big", string $type="", bool $offline=false) | 
| Get icon for repository item.  More... | |
| static | collectDeletionDependencies (array &$deps, int $ref_id, int $obj_id, string $type, int $depth=0) | 
| Collect deletion dependencies.  More... | |
| static | getDeletionDependencies (int $obj_id) | 
| Get deletion dependencies.  More... | |
| static | getLongDescriptions (array $obj_ids) | 
| static | getAllOwnedRepositoryObjects (int $user_id) | 
| static | fixMissingTitles ($type, array &$obj_title_map) | 
| Try to fix missing object titles.  More... | |
| static | _lookupCreationDate (int $obj_id) | 
| static | _getObjectTypeIdByTitle (string $type, \ilDBInterface $ilDB=null) | 
  Data Fields inherited from ilObject | |
| const | TITLE_LENGTH = 255 | 
| const | DESC_LENGTH = 128 | 
| const | LONG_DESC_LENGTH = 4000 | 
| const | TABLE_OBJECT_DATA = "object_data" | 
| array | $objectList | 
| string | $untranslatedTitle | 
  Protected Member Functions inherited from ilObject | |
| doMDUpdateListener (string $a_element) | |
| beforeMDUpdateListener (string $a_element) | |
| doCreateMetaData () | |
| beforeCreateMetaData () | |
| doUpdateMetaData () | |
| beforeUpdateMetaData () | |
| doDeleteMetaData () | |
| beforeDeleteMetaData () | |
| handleAutoRating () | |
| hasAutoRating () | |
  Protected Attributes inherited from ilObject | |
| ilLogger | $obj_log | 
| ILIAS | $ilias | 
| ilObjectDefinition | $obj_definition | 
| ilDBInterface | $db | 
| ilLogger | $log | 
| ilErrorHandling | $error | 
| ilTree | $tree | 
| ilAppEventHandler | $app_event_handler | 
| ilRbacAdmin | $rbac_admin | 
| ilRbacReview | $rbac_review | 
| ilObjUser | $user | 
| ilLanguage | $lng | 
| bool | $call_by_reference | 
| int | $max_title = self::TITLE_LENGTH | 
| int | $max_desc = self::DESC_LENGTH | 
| bool | $add_dots = true | 
| int | $ref_id = null | 
| string | $type = "" | 
| string | $title = "" | 
| string | $desc = "" | 
| string | $long_desc = "" | 
| int | $owner = 0 | 
| string | $create_date = "" | 
| string | $last_update = "" | 
| string | $import_id = "" | 
| bool | $register = false | 
This file is part of ILIAS, a powerful learning management system published by ILIAS open source e-Learning e.V.
ILIAS is licensed with the GPL-3.0, see https://www.gnu.org/licenses/gpl-3.0.en.html You should have received a copy of said license along with the source code, too.
If this is not the case or you just want to try ILIAS, you'll find us at: https://www.ilias.de https://github.com/ILIAS-eLearning Class ilObjMediaCastSettings
Definition at line 24 of file class.ilObjMediaCastSettings.php.
| ilObjMediaCastSettings::__construct | ( | int | $a_id = 0,  | 
        
| bool | $a_call_by_reference = true  | 
        ||
| ) | 
Definition at line 26 of file class.ilObjMediaCastSettings.php.
References $DIC, and ILIAS\MetaData\Repository\Validation\Data\__construct().
 Here is the call graph for this function: