ILIAS  release_9 Revision v9.13-25-g2c18ec4c24f
ilObjSurvey Class Reference
+ Inheritance diagram for ilObjSurvey:
+ Collaboration diagram for ilObjSurvey:

Public Member Functions

 __construct (int $a_id=0, bool $a_call_by_reference=true)
 
 create ($a_upload=false)
 
 update ($a_upload=false)
 
 createReference ()
 
 read ()
 
 addQuestion (int $question_id)
 Adds a question to the survey (used in importer!) More...
 
 delete ()
 
 deleteSurveyRecord ()
 Deletes the survey from the database. More...
 
 deleteAllUserData (bool $reset_LP=true)
 Deletes all user data of a survey. More...
 
 removeSelectedSurveyResults (array $finished_ids)
 Deletes the user data of a given array of survey participants. More...
 
 getSurveyParticipants (?array $finished_ids=null, bool $force_non_anonymous=false, bool $include_invites=false)
 
 isComplete ()
 Check if survey is complete for use. More...
 
 hasQuestions ()
 
 saveCompletionStatus ()
 Saves the completion status of the survey. More...
 
 duplicateQuestionForSurvey (int $question_id, bool $a_force=false)
 Takes a question and creates a copy of the question for use in the survey. More...
 
 insertQuestion (int $question_id)
 Inserts a question in the survey and saves the relation to the database. More...
 
 isQuestionInSurvey (int $a_question_fi)
 
 insertQuestionblock (int $questionblock_id)
 
 saveUserSettings (int $usr_id, string $key, string $title, string $value)
 
 deleteUserSettings (int $id)
 
 getUserSettings (int $usr_id, string $key)
 
 saveToDb ()
 
 saveQuestionsToDb ()
 
 getQuestionGUI (string $questiontype, int $question_id)
 
 getQuestionType (int $question_id)
 
 getSurveyId ()
 
 setAnonymize (int $a_anonymize)
 set anonymize status More...
 
 getAnonymize ()
 
 setCalculateSumScore (bool $a_val)
 
 getCalculateSumScore ()
 
 isAccessibleWithoutCode ()
 
 hasAnonymizedResults ()
 
 loadFromDb ()
 
 loadQuestionsFromDb ()
 
 fixSequenceStructure ()
 
 setAuthor (string $author="")
 
 saveAuthorToMetadata (string $a_author="")
 Saves an authors name into the lifecycle metadata if no lifecycle metadata exists This will only be called for conversion of "old" surveys where the author hasn't been stored in the lifecycle metadata. More...
 
 getAuthor ()
 
 getShowQuestionTitles ()
 
 setShowQuestionTitles (bool $a_show)
 
 setIntroduction (string $introduction="")
 
 setOutro (string $outro="")
 
 getStartDate ()
 
 setStartDate (string $start_date="")
 
 setStartDateAndTime (string $start_date, string $start_time)
 
 getEndDate ()
 
 setEndDate (string $end_date="")
 
 hasStarted ()
 
 hasEnded ()
 
 setEndDateAndTime (string $end_date, string $end_time)
 
 getEvaluationAccess ()
 
 setEvaluationAccess (string $evaluation_access=self::EVALUATION_ACCESS_OFF)
 
 setActivationVisibility (bool $a_value)
 
 getActivationVisibility ()
 
 isActivationLimited ()
 
 setActivationLimited (bool $a_value)
 
 getIntroduction ()
 
 getOutro ()
 
 getExistingQuestions ()
 Gets the question id's of the questions which are already in the survey. More...
 
 getQuestionpoolTitles (bool $could_be_offline=false, bool $showPath=false)
 Returns the available question pools for the active user. More...
 
 moveQuestions (array $move_questions, int $target_index, int $insert_mode)
 Move questions and/or questionblocks to another position. More...
 
 removeQuestion (int $question_id)
 
 removeConstraintsConcerningQuestion (int $question_id)
 Remove constraints concerning a question with a given question_id. More...
 
 removeQuestions (array $remove_questions, array $remove_questionblocks)
 
 unfoldQuestionblocks (array $questionblocks)
 
 removeQuestionFromBlock (int $question_id, int $questionblock_id)
 
 addQuestionToBlock (int $question_id, int $questionblock_id)
 
 isQuestionInAnyBlock (int $a_question_fi)
 
 getQuestionblockQuestions (int $questionblock_id)
 
 getQuestionblockQuestionIds (int $questionblock_id)
 
 createQuestionblock (string $title, bool $show_questiontext, bool $show_blocktitle, array $questions, bool $compress_view=false)
 
 modifyQuestionblock (int $questionblock_id, string $title, bool $show_questiontext, bool $show_blocktitle, bool $compress_view=false)
 
 deleteConstraints (int $question_id)
 Deletes the constraints for a question. More...
 
 deleteConstraint (int $constraint_id)
 Deletes a single constraint. More...
 
 getSurveyQuestions (bool $with_answers=false)
 Returns the survey questions and questionblocks in an array. More...
 
 setObligatoryStates (array $obligatory_questions)
 Sets the obligatory states for questions in a survey from the questions form. More...
 
 getSurveyPages ()
 Returns the survey pages in an array (a page contains one or more questions) More...
 
 getNextPage (int $active_page_question_id, int $direction)
 Get current, previous or next page. More...
 
 getAvailableQuestionpools (bool $use_obj_id=false, bool $could_be_offline=false, bool $showPath=false, string $permission="read")
 Returns the available question pools for the active user. More...
 
 getPrecondition (int $constraint_id)
 Returns a precondition with a given id. More...
 
 getConstraints (int $question_id)
 Returns the constraints to a given question or questionblock. More...
 
 getVariables (int $question_id)
 Returns all variables (answer options/scale values) of a question. More...
 
 addConstraint (int $if_question_id, int $relation, float $value, int $conjunction)
 Adds a constraint. More...
 
 addConstraintToQuestion (int $to_question_id, int $constraint_id)
 
 updateConstraint (int $precondition_id, int $if_question_id, int $relation, float $value, int $conjunction)
 
 updateConjunctionForQuestions (array $questions, int $conjunction)
 
 getAllRelations (bool $short_as_key=false)
 
 deleteWorkingData (int $question_id, int $active_id)
 Deletes the working data of a question in the database. More...
 
 loadWorkingData (int $question_id, int $active_id)
 Gets the given answer data of a question in a run. More...
 
 finishSurvey (int $finished_id, int $appr_id=0)
 Finishes the survey creating an entry in the database. More...
 
 setPage (int $finished_id, int $page_id)
 Sets the number of the active survey page. More...
 
 sendNotificationMail (int $a_user_id, string $a_anonymize_id, int $a_appr_id=0)
 These mails are sent to tutors for each single participant that finishes a survey. More...
 
 getActiveID (int $user_id, string $anonymize_id, int $appr_id)
 Get run id. More...
 
 getLastActivePage (int $active_id)
 Returns the question id of the last active page a user visited in a survey. More...
 
 checkConstraint (array $constraint_data, ?array $working_data)
 Checks if a constraint is valid. More...
 
 getSurveyFinishedIds ()
 Get run ids. More...
 
 getUserSpecificResults (array $finished_ids)
 Calculates the evaluation data for the user specific results. More...
 
 getUserDataFromActiveId (int $active_id, bool $force_non_anonymous=false)
 Returns run information. More...
 
 getEvaluationByUser (array $questions, int $active_id)
 Calculates the evaluation data for a given run. More...
 
 getQuestionsTable (array $arrFilter)
 Retrieve data for question browser. More...
 
 getQuestionblocksTable (array $arrFilter)
 Retrieve data for question block browser. More...
 
 toXML ()
 Returns a QTI xml representation of the survey. More...
 
 locateImportFiles (string $a_dir)
 Locates the import directory and the xml file in a directory with an unzipped import file. More...
 
 importObject (array $file_info, int $svy_qpl_id)
 
 getTextblock (int $question_id)
 
 cloneTextblocks (array $mapping)
 Clones the text blocks of survey questions. More...
 
 createExportDirectory ()
 creates data directory for export files (data_dir/svy_data/svy_<id>/export) More...
 
 getExportDirectory ()
 
 createImportDirectory ()
 creates data directory for import files (data_dir/svy_data/svy_<id>/import) More...
 
 getImportDirectory ()
 get import directory of survey More...
 
 saveHeading (string $heading, int $insertbefore)
 
 isAnonymizedParticipant (string $key)
 
 getSurveyCodesForExport (array $a_codes=null, array $a_ids=null)
 Return a list of survey codes for file export, note: user_key needs to be null to export a record. More...
 
 getSurveyCodesTableData (array $ids=null, string $lang=null)
 Fetches the data for the survey codes table. More...
 
 isSurveyCodeUsed (string $code)
 
 isSurveyCodeUnique (string $code)
 
 importSurveyCode (string $a_anonymize_key, int $a_created, array $a_data)
 
 sendCodes (int $not_sent, string $subject, string $message, string $lang)
 
 getExternalCodeRecipients (bool $a_check_finished=false)
 
 isSurveyFinishedByCode (string $a_code)
 Get if survey is finished for a specific anonymous user code. More...
 
 deleteSurveyCode (string $survey_code)
 
 getUserAccessCode (int $user_id)
 Returns a survey access code that was saved for a registered user. More...
 
 saveUserAccessCode (int $user_id, string $access_code)
 Saves a survey access code for a registered user to the database. More...
 
 getLastAccess (int $finished_id)
 
 prepareTextareaOutput (string $txt_output)
 Prepares a string for a text area output in surveys. More...
 
 isHTML (string $a_text)
 Checks if a given string contains HTML or not. More...
 
 addMaterialTag (ilXmlWriter $a_xml_writer, string $a_material, bool $close_material_tag=true, bool $add_mobs=true, array $attribs=null)
 Creates an XML material tag from a plain text or xhtml text. More...
 
 canExportSurveyCode ()
 Checks if the survey code can be exported with the survey evaluation. More...
 
 setSurveyId (int $survey_id)
 
 getUserData (array $ids)
 Returns a data of all users specified by id list. More...
 
 getMailNotification ()
 Send mail to tutors each time a participant finishes the survey? More...
 
 setMailNotification (bool $a_notification)
 Activate mail to tutors each time a participant finishes the survey. More...
 
 getMailAddresses ()
 (Tutor) Recipients of "single participant has finished" mails More...
 
 setMailAddresses (string $a_addresses)
 Set (Tutor) Recipients of "single participant has finished" mails. More...
 
 getMailParticipantData ()
 Preceding text (incl. More...
 
 setMailParticipantData (string $a_data)
 Set preceding text (incl. More...
 
 getWorkingtimeForParticipant (int $finished_id)
 
 updateOrder (array $a_order)
 
 getPoolUsage ()
 
 setPoolUsage (bool $a_value)
 
 updateCode (int $a_id, string $a_email, string $a_last_name, string $a_first_name, int $a_sent)
 
 get360Mode ()
 
 set360SelfEvaluation (bool $a_value)
 
 get360SelfEvaluation ()
 
 set360SelfAppraisee (bool $a_value)
 
 get360SelfAppraisee ()
 
 set360SelfRaters (bool $a_value)
 
 get360SelfRaters ()
 
 set360Results (int $a_value)
 
 get360Results ()
 
 addAppraisee (int $a_user_id)
 
 sendAppraiseeNotification (int $a_user_id)
 
 sendAppraiseeCloseNotification (int $a_user_id)
 
 sendRaterNotification (int $a_user_id, int $a_appraisee_id)
 
 isAppraisee (int $a_user_id)
 
 isAppraiseeClosed (int $a_user_id)
 
 deleteAppraisee (int $a_user_id)
 
 getAppraiseesData ()
 
 addRater (int $a_appraisee_id, int $a_user_id, int $a_anonymous_id=0)
 
 isRater (int $a_appraisee_id, int $a_user_id, int $a_anonymous_id=0)
 
 deleteRater (int $a_appraisee_id, int $a_user_id, int $a_anonymous_id=0)
 
 getRatersData (int $a_appraisee_id)
 
 getAppraiseesToRate (?int $a_user_id, int $a_anonymous_id=null)
 
 getAnonymousIdByCode (string $a_code)
 
 is360SurveyStarted (int $appr_id, int $user_id, string $anonymous_code=null)
 
 getUserSurveyExecutionStatus (string $a_code=null)
 Get current user execution status. More...
 
 findCodeForUser (int $a_user_id)
 
 isUnusedCode (string $a_code, int $a_user_id)
 
 getFinishedIdsForAppraiseeId (int $a_appr_id, bool $a_exclude_appraisee=false)
 
 getFinishedIdForAppraiseeIdAndRaterId (int $a_appr_id, int $a_rat_id)
 Get finished id for an appraisee and a rater. More...
 
 setSkillService (bool $a_val)
 
 getSkillService ()
 
 set360RaterSent (int $a_appraisee_id, int $a_user_id, int $a_anonymous_id, int $a_tstamp=null)
 
 closeAppraisee (int $a_user_id)
 
 openAllAppraisees ()
 
 getReminderStatus ()
 
 setReminderStatus (bool $a_value)
 
 getReminderStart ()
 
 setReminderStart (?ilDate $a_value=null)
 
 getReminderEnd ()
 
 setReminderEnd (?ilDate $a_value=null)
 
 getReminderFrequency ()
 
 setReminderFrequency (int $a_value)
 
 getReminderTarget ()
 
 setReminderTarget (int $a_value)
 
 getReminderLastSent ()
 
 setReminderLastSent (?string $a_value)
 
 getReminderTemplate (bool $selectDefault=false)
 
 setReminderTemplate (?int $a_value)
 
 getTutorNotificationStatus ()
 
 setTutorNotificationStatus (bool $a_value)
 Activates mail being sent to tutors after all participants have finished the survey. More...
 
 getTutorNotificationRecipients ()
 Mail being sent to tutors after all participants have finished the survey? More...
 
 setTutorNotificationRecipients (array $a_value)
 Set tutor recipients for "all participants have finished" mail. More...
 
 getTutorNotificationTarget ()
 Group that is checked for the "all participants have finished" mail Either a) all members of a parent group/course or b) all users which have been invited (svy_invitation) (= task on dashboard) More...
 
 setTutorNotificationTarget (int $a_value)
 
 getTutorResultsStatus ()
 
 setTutorResultsStatus (bool $a_value)
 
 getTutorResultsRecipients ()
 
 setTutorResultsRecipients (array $a_value)
 
 sent360Reminders ()
 Send 360 reminders. More...
 
 send360ReminderToUser (int $a_user_id, array $a_appraisee_ids)
 
 getNotificationTargetUserIds (bool $a_use_invited)
 These users must finish the survey to trigger the tutor notification "all users finished the survey" a) members of a parent group/course or b) all members that have been invited (svy_invitation) invitations are presented as tasks on the dashboard. More...
 
 checkReminder ()
 
 setActivationStartDate (int $starting_time=null)
 
 setActivationEndDate (int $ending_time=null)
 
 getActivationStartDate ()
 
 getActivationEndDate ()
 
 setViewOwnResults (bool $a_value)
 
 hasViewOwnResults ()
 
 setMailOwnResults (bool $a_value)
 
 hasMailOwnResults ()
 
 setMailConfirmation (bool $a_value)
 
 hasMailConfirmation ()
 
 setAnonymousUserList (bool $a_value)
 
 hasAnonymousUserList ()
 
 getReminderMailTemplates (int &$defaultTemplateId=null)
 
 setMode (int $a_value)
 
 getMode ()
 
 setSelfEvaluationResults (int $a_value)
 
 getSelfEvaluationResults ()
 
 getMaxSumScore ()
 
- Public Member Functions inherited from ilObject
 getObjectProperties ()
 
 flushObjectProperties ()
 
 withReferences ()
 determines whether objects are referenced or not (got ref ids or not) More...
 
 processAutoRating ()
 
 read ()
 
 getId ()
 
 setId (int $id)
 
 setRefId (int $ref_id)
 
 getRefId ()
 
 getType ()
 
 setType (string $type)
 
 getPresentationTitle ()
 get presentation title Normally same as title Overwritten for sessions More...
 
 getTitle ()
 
 getUntranslatedTitle ()
 Get untranslated object title WebDAV needs to access the untranslated title of an object. More...
 
 setTitle (string $title)
 
 getDescription ()
 
 setDescription (string $description)
 
 getLongDescription ()
 get object long description (stored in object_description) More...
 
 getImportId ()
 
 setImportId (string $import_id)
 
 setOfflineStatus (bool $status)
 
 getOfflineStatus ()
 
 supportsOfflineHandling ()
 
 getOwner ()
 
 getOwnerName ()
 get full name of object owner More...
 
 setOwner (int $usr_id)
 
 getCreateDate ()
 Get create date in YYYY-MM-DD HH-MM-SS format. More...
 
 getLastUpdateDate ()
 Get last update date in YYYY-MM-DD HH-MM-SS format. More...
 
 create ()
 note: title, description and type should be set when this function is called More...
 
 update ()
 
 MDUpdateListener (string $element)
 Metadata update listener. More...
 
 createMetaData ()
 
 updateMetaData ()
 
 deleteMetaData ()
 
 updateOwner ()
 update owner of object in db More...
 
 putInTree (int $parent_ref_id)
 maybe this method should be in tree object!? More...
 
 setPermissions (int $parent_ref_id)
 
 setParentRolePermissions (int $parent_ref_id)
 Initialize the permissions of parent roles (local roles of categories, global roles...) This method is overwritten in e.g. More...
 
 createReference ()
 creates reference for object More...
 
 countReferences ()
 
 delete ()
 delete object or referenced object (in the case of a referenced object, object data is only deleted if last reference is deleted) This function removes an object entirely from system!! More...
 
 initDefaultRoles ()
 init default roles settings Purpose of this function is to create a local role folder and local roles, that are needed depending on the object type. More...
 
 applyDidacticTemplate (int $tpl_id)
 
 getXMLZip ()
 
 getHTMLDirectory ()
 
 appendCopyInfo (int $target_id, int $copy_id)
 Prepend Copy info if object with same name exists in that container. More...
 
 cloneDependencies (int $target_id, int $copy_id)
 Clone object dependencies. More...
 
 cloneMetaData (ilObject $target_obj)
 Copy meta data. More...
 
 selfOrParentWithRatingEnabled ()
 
 getPossibleSubObjects (bool $filter=true)
 get all possible sub objects of this type the object can decide which types of sub objects are possible jut in time overwrite if the decision distinguish from standard model More...
 

Static Public Member Functions

static _getQuestionblock (int $questionblock_id)
 get question block properties More...
 
static _addQuestionblock (string $title="", int $owner=0, bool $show_questiontext=true, bool $show_blocktitle=false, bool $compress_view=false)
 
static _getConstraints (int $survey_id)
 
static _hasDatasets (int $survey_id)
 
static _instanciateQuestion (int $question_id)
 Creates an instance of a question with a given question id. More...
 
static getSurveySkippedValue ()
 
static getSurveysWithTutorResults ()
 
- Static Public Member Functions inherited from ilObject
static _lookupObjIdByImportId (string $import_id)
 Get (latest) object id for an import id. More...
 
static _lookupImportId (int $obj_id)
 
static _lookupOwnerName (int $owner_id)
 Lookup owner name for owner id. More...
 
static _getIdForImportId (string $import_id)
 
static _getAllReferences (int $id)
 get all reference ids for object ID More...
 
static _lookupTitle (int $obj_id)
 
static lookupOfflineStatus (int $obj_id)
 Lookup offline status using objectDataCache. More...
 
static _lookupOwner (int $obj_id)
 Lookup owner user ID for object ID. More...
 
static _getIdsForTitle (string $title, string $type='', bool $partial_match=false)
 
static _lookupDescription (int $obj_id)
 
static _lookupLastUpdate (int $obj_id, bool $formatted=false)
 
static _getLastUpdateOfObjects (array $obj_ids)
 
static _lookupObjId (int $ref_id)
 
static _setDeletedDate (int $ref_id, int $deleted_by)
 
static setDeletedDates (array $ref_ids, int $user_id)
 
static _resetDeletedDate (int $ref_id)
 
static _lookupDeletedDate (int $ref_id)
 
static _writeTitle (int $obj_id, string $title)
 write title to db (static) More...
 
static _writeDescription (int $obj_id, string $desc)
 write description to db (static) More...
 
static _writeImportId (int $obj_id, string $import_id)
 write import id to db (static) More...
 
static _lookupType (int $id, bool $reference=false)
 
static _isInTrash (int $ref_id)
 
static _hasUntrashedReference (int $obj_id)
 checks whether an object has at least one reference that is not in trash More...
 
static _lookupObjectId (int $ref_id)
 
static _getObjectsDataForType (string $type, bool $omit_trash=false)
 get all objects of a certain type More...
 
static _exists (int $id, bool $reference=false, ?string $type=null)
 checks if an object exists in object_data More...
 
static _getObjectsByType (string $obj_type="", int $owner=null)
 
static _prepareCloneSelection (array $ref_ids, string $new_type, bool $show_path=true)
 Prepare copy wizard object selection. More...
 
static _getIcon (int $obj_id=0, string $size="big", string $type="", bool $offline=false)
 Get icon for repository item. More...
 
static collectDeletionDependencies (array &$deps, int $ref_id, int $obj_id, string $type, int $depth=0)
 Collect deletion dependencies. More...
 
static getDeletionDependencies (int $obj_id)
 Get deletion dependencies. More...
 
static getLongDescriptions (array $obj_ids)
 
static getAllOwnedRepositoryObjects (int $user_id)
 
static fixMissingTitles ($type, array &$obj_title_map)
 Try to fix missing object titles. More...
 
static _lookupCreationDate (int $obj_id)
 
static _getObjectTypeIdByTitle (string $type, \ilDBInterface $ilDB=null)
 

Data Fields

const EVALUATION_ACCESS_OFF = "0"
 
const EVALUATION_ACCESS_ALL = "1"
 
const EVALUATION_ACCESS_PARTICIPANTS = "2"
 
const ANONYMIZE_OFF = 0
 
const ANONYMIZE_ON = 1
 
const ANONYMIZE_FREEACCESS = 2
 
const ANONYMIZE_CODE_ALL = 3
 
const QUESTIONTITLES_HIDDEN = 0
 
const QUESTIONTITLES_VISIBLE = 1
 
const PRINT_HIDE_LABELS = 1
 
const PRINT_SHOW_LABELS = 3
 
const MODE_STANDARD = 0
 
const MODE_360 = 1
 
const MODE_SELF_EVAL = 2
 
const MODE_IND_FEEDB = 3
 
const RESULTS_SELF_EVAL_NONE = 0
 
const RESULTS_SELF_EVAL_OWN = 1
 
const RESULTS_SELF_EVAL_ALL = 2
 
const RESULTS_360_NONE = 0
 
const RESULTS_360_OWN = 1
 
const RESULTS_360_ALL = 2
 
const NOTIFICATION_PARENT_COURSE = 1
 
const NOTIFICATION_INVITED_USERS = 2
 
const NOTIFICATION_APPRAISEES = 3
 
const NOTIFICATION_RATERS = 4
 
const NOTIFICATION_APPRAISEES_AND_RATERS = 5
 
int $survey_id = 0
 A unique positive numerical ID which identifies the survey. More...
 
string $author = ""
 A text representation of the authors name. More...
 
string $introduction = ""
 
string $outro = ""
 
string $evaluation_access = self::EVALUATION_ACCESS_OFF
 
string $start_date = ""
 
string $end_date = ""
 
array $questions = []
 
int $anonymize = 0
 
int $display_question_titles = 0
 
bool $surveyCodeSecurity = false
 
bool $mailnotification = false
 
string $mailaddresses = ""
 
string $mailparticipantdata = ""
 
bool $pool_usage = false
 
- Data Fields inherited from ilObject
const TITLE_LENGTH = 255
 
const DESC_LENGTH = 128
 
const LONG_DESC_LENGTH = 4000
 
const TABLE_OBJECT_DATA = "object_data"
 
array $objectList
 
string $untranslatedTitle
 

Protected Member Functions

 initServices ()
 
 doCreateMetaData ()
 
 getParticipantTextResults (int $active_id)
 
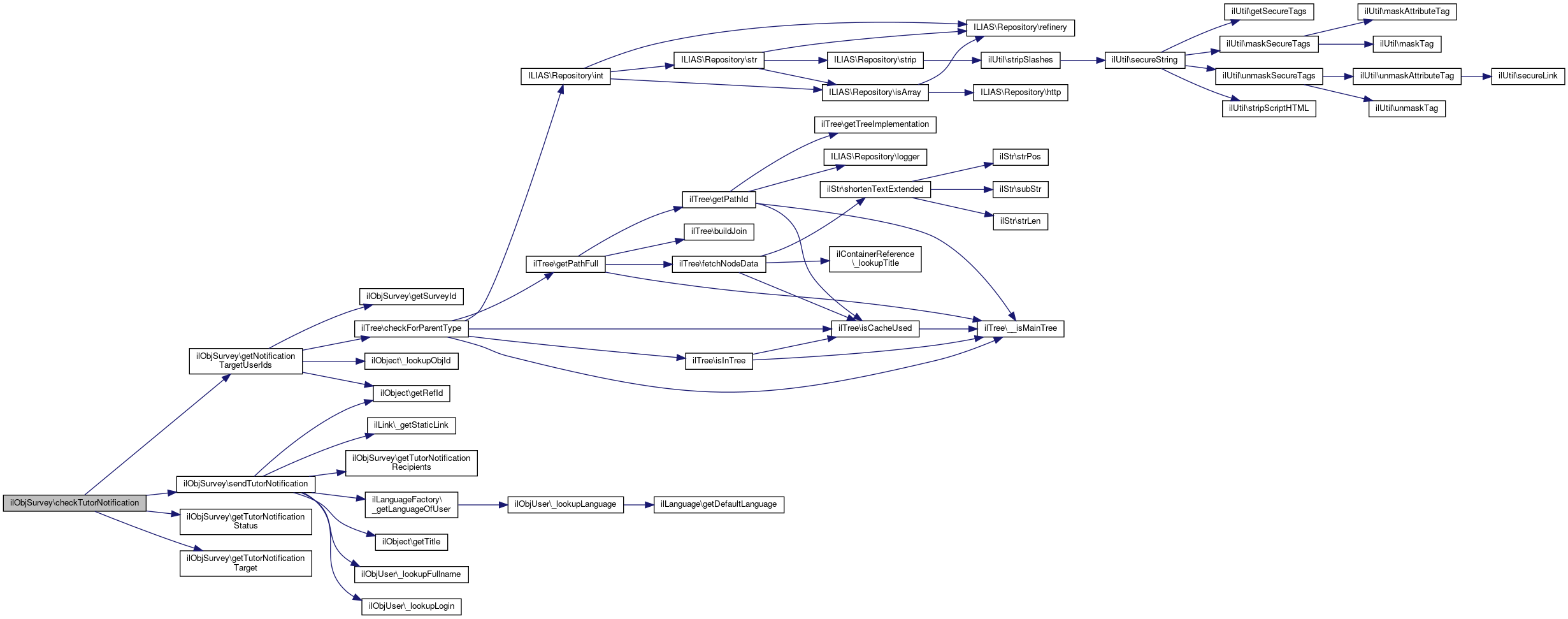
 checkTutorNotification ()
 Check, if mail to tutors after all participants have finished the survey should be sent. More...
 
 sendTutorNotification ()
 Send mail to tutors after all participants have finished the survey. More...
 
 sentReminderPlaceholders (string $a_message, int $a_user_id, array $a_context_params)
 
- Protected Member Functions inherited from ilObject
 doMDUpdateListener (string $a_element)
 
 beforeMDUpdateListener (string $a_element)
 
 doCreateMetaData ()
 
 beforeCreateMetaData ()
 
 doUpdateMetaData ()
 
 beforeUpdateMetaData ()
 
 doDeleteMetaData ()
 
 beforeDeleteMetaData ()
 
 handleAutoRating ()
 
 hasAutoRating ()
 

Protected Attributes

InternalDomainService $domain
 
ilLogger $svy_log
 
bool $activation_limited = false
 
ilObjUser $user
 
ilAccessHandler $access
 
ilPluginAdmin $plugin_admin
 
bool $calculate_sum_score = false
 
bool $activation_visibility = false
 
int $activation_starting_time = null
 
int $activation_ending_time = null
 
bool $mode_360_self_eval = false
 
bool $mode_360_self_appr = false
 
bool $mode_360_self_rate = false
 
int $mode_360_results = 0
 
bool $mode_skill_service = false
 
bool $reminder_status = false
 
ilDate $reminder_start = null
 
ilDate $reminder_end = null
 
int $reminder_frequency = 0
 
int $reminder_target = 0
 
string $reminder_last_sent = null
 
int $reminder_tmpl = null
 
bool $tutor_ntf_status = false
 
array $tutor_ntf_recipients = []
 
int $tutor_ntf_target = 0
 
bool $tutor_res_status = false
 
array $tutor_res_recipients = []
 
bool $view_own_results = false
 
bool $mail_own_results = false
 
bool $mail_confirmation = false
 
bool $anon_user_list = false
 
int $mode = 0
 
int $mode_self_eval_results = 0
 
Participants InvitationsManager $invitation_manager
 
ILIAS Survey InternalService $survey_service
 
ILIAS Survey Code CodeManager $code_manager
 
ILIAS Survey InternalDataService $data_manager
 
Mode FeatureConfig $feature_config
 
ILIAS SurveyQuestionPool Export ImportManager $import_manager
 
ilMailTemplatePlaceholderResolver $placeholder_resolver
 
- Protected Attributes inherited from ilObject
ilLogger $obj_log
 
ILIAS $ilias
 
ilObjectDefinition $obj_definition
 
ilDBInterface $db
 
ilLogger $log
 
ilErrorHandling $error
 
ilTree $tree
 
ilAppEventHandler $app_event_handler
 
ilRbacAdmin $rbac_admin
 
ilRbacReview $rbac_review
 
ilObjUser $user
 
ilLanguage $lng
 
bool $call_by_reference
 
int $max_title = self::TITLE_LENGTH
 
int $max_desc = self::DESC_LENGTH
 
bool $add_dots = true
 
int $ref_id = null
 
string $type = ""
 
string $title = ""
 
string $desc = ""
 
string $long_desc = ""
 
int $owner = 0
 
string $create_date = ""
 
string $last_update = ""
 
string $import_id = ""
 
bool $register = false
 

Detailed Description

Constructor & Destructor Documentation

◆ __construct()

ilObjSurvey::__construct ( int  $a_id = 0,
bool  $a_call_by_reference = true 
)

Definition at line 145 of file class.ilObjSurvey.php.

References $DIC, ilObject\$lng, ILIAS\MetaData\Repository\Validation\Data\__construct(), ILIAS\Repository\access(), ilLoggerFactory\getLogger(), initServices(), ILIAS\Repository\lng(), ilLanguage\txt(), and ILIAS\Repository\user().

148  {
149  global $DIC;
150 
151  $this->survey_service = $DIC->survey()->internal();
152 
153  $this->user = $DIC->user();
154  $this->lng = $DIC->language();
155  $this->db = $DIC->database();
156  $this->access = $DIC->access();
157  $this->plugin_admin = $DIC["ilPluginAdmin"];
158  $this->tree = $DIC->repositoryTree();
159  $ilUser = $DIC->user();
160  $lng = $DIC->language();
161 
162  $this->type = "svy";
163  $this->survey_id = -1;
164  $this->introduction = "";
165  $this->outro = $lng->txt("survey_finished");
166  $this->author = $ilUser->getFullname();
167  $this->evaluation_access = self::EVALUATION_ACCESS_OFF;
168  $this->questions = array();
169  $this->anonymize = self::ANONYMIZE_OFF;
170  $this->display_question_titles = self::QUESTIONTITLES_VISIBLE;
171  $this->surveyCodeSecurity = true;
172  $this->pool_usage = true;
173  $this->mode = self::MODE_STANDARD;
174  $this->mode_self_eval_results = self::RESULTS_SELF_EVAL_OWN;
175 
176  $this->invitation_manager = $this
177  ->survey_service
178  ->domain()
179  ->participants()
180  ->invitations();
181 
182  $this->import_manager = $DIC->surveyQuestionPool()
183  ->internal()
184  ->domain()
185  ->import();
186  $this->placeholder_resolver = $DIC->mail()->placeholderResolver();
187 
188  parent::__construct($a_id, $a_call_by_reference);
189  $this->svy_log = ilLoggerFactory::getLogger("svy");
190  $this->initServices();
191  $this->domain = $DIC->survey()->internal()->domain();
192  }
static getLogger(string $a_component_id)
Get component logger.
txt(string $a_topic, string $a_default_lang_fallback_mod="")
gets the text for a given topic if the topic is not in the list, the topic itself with "-" will be re...
global $DIC
Definition: feed.php:28
__construct(VocabulariesInterface $vocabularies)
ilLanguage $lng
+ Here is the call graph for this function:

Member Function Documentation

◆ _addQuestionblock()

static ilObjSurvey::_addQuestionblock ( string  $title = "",
int  $owner = 0,
bool  $show_questiontext = true,
bool  $show_blocktitle = false,
bool  $compress_view = false 
)
static
Todo:
move to survey question manager/repo

Definition at line 1696 of file class.ilObjSurvey.php.

References $DIC, $ilDB, ilObject\$owner, and ilObject\$title.

1702  : int {
1703  global $DIC;
1704 
1705  $ilDB = $DIC->database();
1706  $next_id = $ilDB->nextId('svy_qblk');
1707  $ilDB->manipulateF(
1708  "INSERT INTO svy_qblk (questionblock_id, title, show_questiontext," .
1709  " show_blocktitle, owner_fi, tstamp, compress_view) " .
1710  "VALUES (%s, %s, %s, %s, %s, %s, %s)",
1711  array('integer','text','integer','integer','integer','integer','integer'),
1712  array($next_id, $title, $show_questiontext, $show_blocktitle, $owner, time(),$compress_view)
1713  );
1714  return $next_id;
1715  }
string $title
global $DIC
Definition: feed.php:28

◆ _getConstraints()

static ilObjSurvey::_getConstraints ( int  $survey_id)
static
Todo:
move to constraint manager/repo, use dto

Definition at line 2122 of file class.ilObjSurvey.php.

References $DIC, and $ilDB.

2124  : array {
2125  global $DIC;
2126 
2127  $ilDB = $DIC->database();
2128  $result_array = array();
2129  $result = $ilDB->queryF(
2130  "SELECT svy_qst_constraint.question_fi as for_question, svy_constraint.*, svy_relation.* " .
2131  "FROM svy_qst_constraint, svy_constraint, svy_relation WHERE svy_constraint.relation_fi = svy_relation.relation_id " .
2132  "AND svy_qst_constraint.constraint_fi = svy_constraint.constraint_id AND svy_qst_constraint.survey_fi = %s",
2133  array('integer'),
2134  array($survey_id)
2135  );
2136  while ($row = $ilDB->fetchAssoc($result)) {
2137  $result_array[] = array("id" => $row["constraint_id"],
2138  "for_question" => $row["for_question"],
2139  "question" => $row["question_fi"],
2140  "short" => $row["shortname"],
2141  "long" => $row["longname"],
2142  "relation_id" => $row["relation_id"],
2143  "value" => $row["value"],
2144  'conjunction' => $row['conjunction']
2145  );
2146  }
2147  return $result_array;
2148  }
int $survey_id
A unique positive numerical ID which identifies the survey.
global $DIC
Definition: feed.php:28

◆ _getQuestionblock()

static ilObjSurvey::_getQuestionblock ( int  $questionblock_id)
static

get question block properties

Todo:
move to survey question manager/repo

Definition at line 1678 of file class.ilObjSurvey.php.

References $DIC, and $ilDB.

Referenced by ilSurveyEvaluationGUI\evaluation(), and ilSurveyEditorGUI\initQuestionblockForm().

1680  : array {
1681  global $DIC;
1682 
1683  $ilDB = $DIC->database();
1684  $result = $ilDB->queryF(
1685  "SELECT * FROM svy_qblk WHERE questionblock_id = %s",
1686  array('integer'),
1687  array($questionblock_id)
1688  );
1689  $row = $ilDB->fetchAssoc($result);
1690  return $row;
1691  }
global $DIC
Definition: feed.php:28
+ Here is the caller graph for this function:

◆ _hasDatasets()

static ilObjSurvey::_hasDatasets ( int  $survey_id)
static
Todo:
move to run manager

Definition at line 2656 of file class.ilObjSurvey.php.

References $DIC, and $ilDB.

Referenced by ilSurveyConstraintsGUI\constraintsObject(), ILIAS\Survey\Mode\Standard\UIModifier\getSurveySettingsResults(), ilSurveySyncTableGUI\importData(), ilSurveyEditorGUI\questionsObject(), ILIAS\Survey\Mode\Standard\UIModifier\setValuesFromForm(), ilSurveyConstraintsGUI\validateConstraintForEdit(), and ILIAS\Survey\Settings\SettingsFormGUI\withAccess().

2658  : bool {
2659  global $DIC;
2660 
2661  $ilDB = $DIC->database();
2662 
2663  $result = $ilDB->queryF(
2664  "SELECT finished_id FROM svy_finished WHERE survey_fi = %s",
2665  array('integer'),
2666  array($survey_id)
2667  );
2668  return (bool) $result->numRows();
2669  }
int $survey_id
A unique positive numerical ID which identifies the survey.
global $DIC
Definition: feed.php:28
+ Here is the caller graph for this function:

◆ _instanciateQuestion()

static ilObjSurvey::_instanciateQuestion ( int  $question_id)
static

Creates an instance of a question with a given question id.

Todo:
move to factory in pool module

Definition at line 3124 of file class.ilObjSurvey.php.

References SurveyQuestion\_getQuestionType(), and SurveyQuestion\_includeClass().

Referenced by ilSurveyEditorGUI\copyPasteObject(), ilSurveyEditorGUI\copyQuestionsToPoolObject(), and ilSurveyEditorGUI\executeCopyQuestionsToPoolObject().

3126  : ?SurveyQuestion {
3127  if ($question_id < 1) {
3128  return null;
3129  }
3130  $question_type = SurveyQuestion::_getQuestionType($question_id);
3131  if ($question_type === '') {
3132  return null;
3133  }
3134  SurveyQuestion::_includeClass($question_type);
3135  $question = new $question_type();
3136  $question->loadFromDb($question_id);
3137  return $question;
3138  }
static _getQuestionType(int $question_id)
Returns the question type of a question with a given id.
This file is part of ILIAS, a powerful learning management system published by ILIAS open source e-Le...
static _includeClass(string $question_type, int $gui=0)
Include the php class file for a given question type.
+ Here is the call graph for this function:
+ Here is the caller graph for this function:

◆ addAppraisee()

ilObjSurvey::addAppraisee ( int  $a_user_id)
Todo:
move to appraisal manager

Definition at line 4309 of file class.ilObjSurvey.php.

References $DIC, $ilDB, ANONYMOUS_USER_ID, ilRBACAccessHandler\checkAccessOfUser(), getSurveyId(), isAppraisee(), and sendAppraiseeNotification().

4311  : void {
4312  global $DIC;
4313 
4314  $ilDB = $DIC->database();
4315  $access = $DIC->access();
4316 
4317  if (!$this->isAppraisee($a_user_id) &&
4318  $a_user_id !== ANONYMOUS_USER_ID) {
4319  $fields = array(
4320  "obj_id" => array("integer", $this->getSurveyId()),
4321  "user_id" => array("integer", $a_user_id)
4322  );
4323  $ilDB->insert("svy_360_appr", $fields);
4324 
4325  // send notification and add to desktop
4326  if ($access->checkAccessOfUser($a_user_id, "read", "", $this->getRefId())) {
4327  $this->sendAppraiseeNotification($a_user_id);
4328  }
4329  }
4330  }
isAppraisee(int $a_user_id)
const ANONYMOUS_USER_ID
Definition: constants.php:27
global $DIC
Definition: feed.php:28
ilAccessHandler $access
sendAppraiseeNotification(int $a_user_id)
checkAccessOfUser(int $a_user_id, string $a_permission, string $a_cmd, int $a_ref_id, string $a_type="", ?int $a_obj_id=null, ?int $a_tree_id=null)
check access for an object (provide $a_type and $a_obj_id if available for better performance) ...
+ Here is the call graph for this function:

◆ addConstraint()

ilObjSurvey::addConstraint ( int  $if_question_id,
int  $relation,
float  $value,
int  $conjunction 
)

Adds a constraint.

Parameters
int$if_question_idquestion id of the question which defines a precondition
int$relationrelation id
float$valuevalue compared with the relation
int$conjunction
Returns
?int
Todo:
move to constraint manager/repo

Definition at line 2183 of file class.ilObjSurvey.php.

References ilObject\$db, and $ilDB.

2188  : ?int {
2189  $ilDB = $this->db;
2190 
2191  $next_id = $ilDB->nextId('svy_constraint');
2192  $affectedRows = $ilDB->manipulateF(
2193  "INSERT INTO svy_constraint (constraint_id, question_fi, relation_fi, value, conjunction) VALUES " .
2194  "(%s, %s, %s, %s, %s)",
2195  array('integer','integer','integer','float', 'integer'),
2196  array($next_id, $if_question_id, $relation, $value, $conjunction)
2197  );
2198  if ($affectedRows) {
2199  return $next_id;
2200  } else {
2201  return null;
2202  }
2203  }
$relation
ilDBInterface $db

◆ addConstraintToQuestion()

ilObjSurvey::addConstraintToQuestion ( int  $to_question_id,
int  $constraint_id 
)
Todo:
move to constraint manager/repo

Definition at line 2209 of file class.ilObjSurvey.php.

References ilObject\$db, $ilDB, and getSurveyId().

2212  : void {
2213  $ilDB = $this->db;
2214 
2215  $next_id = $ilDB->nextId('svy_qst_constraint');
2216  $ilDB->manipulateF(
2217  "INSERT INTO svy_qst_constraint (question_constraint_id, survey_fi, question_fi, " .
2218  "constraint_fi) VALUES (%s, %s, %s, %s)",
2219  array('integer','integer','integer','integer'),
2220  array($next_id, $this->getSurveyId(), $to_question_id, $constraint_id)
2221  );
2222  }
ilDBInterface $db
+ Here is the call graph for this function:

◆ addMaterialTag()

ilObjSurvey::addMaterialTag ( ilXmlWriter  $a_xml_writer,
string  $a_material,
bool  $close_material_tag = true,
bool  $add_mobs = true,
array  $attribs = null 
)

Creates an XML material tag from a plain text or xhtml text.

Todo:
move to export sub-service

Definition at line 4043 of file class.ilObjSurvey.php.

References ilObjMediaObject\_getMobsOfObject(), ilRTE\_replaceMediaObjectImageSrc(), ilObject\getId(), IL_INST_ID, isHTML(), ilXmlWriter\xmlElement(), ilXmlWriter\xmlEndTag(), and ilXmlWriter\xmlStartTag().

Referenced by toXML().

4049  : void {
4050  $a_xml_writer->xmlStartTag("material", $attribs);
4051  $attrs = array(
4052  "type" => "text/plain"
4053  );
4054  if ($this->isHTML($a_material)) {
4055  $attrs["type"] = "text/xhtml";
4056  }
4057  $mattext = ilRTE::_replaceMediaObjectImageSrc($a_material, 0);
4058  $a_xml_writer->xmlElement("mattext", $attrs, $mattext);
4059 
4060  if ($add_mobs) {
4061  $mobs = ilObjMediaObject::_getMobsOfObject("svy:html", $this->getId());
4062  foreach ($mobs as $mob) {
4063  $mob_id = "il_" . IL_INST_ID . "_mob_" . $mob;
4064  if (strpos($mattext, $mob_id) !== false) {
4065  $mob_obj = new ilObjMediaObject($mob);
4066  $imgattrs = array(
4067  "label" => $mob_id,
4068  "uri" => "objects/" . "il_" . IL_INST_ID . "_mob_" . $mob . "/" . $mob_obj->getTitle(),
4069  "type" => "svy:html",
4070  "id" => $this->getId()
4071  );
4072  $a_xml_writer->xmlElement("matimage", $imgattrs, null);
4073  }
4074  }
4075  }
4076  if ($close_material_tag) {
4077  $a_xml_writer->xmlEndTag("material");
4078  }
4079  }
static _replaceMediaObjectImageSrc(string $a_text, int $a_direction=0, string $nic='')
Replaces image source from mob image urls with the mob id or replaces mob id with the correct image s...
const IL_INST_ID
Definition: constants.php:40
xmlEndTag(string $tag)
Writes an endtag.
isHTML(string $a_text)
Checks if a given string contains HTML or not.
static _getMobsOfObject(string $a_type, int $a_id, int $a_usage_hist_nr=0, string $a_lang="-")
xmlStartTag(string $tag, ?array $attrs=null, bool $empty=false, bool $encode=true, bool $escape=true)
Writes a starttag.
xmlElement(string $tag, $attrs=null, $data=null, $encode=true, $escape=true)
Writes a basic element (no children, just textual content)
+ Here is the call graph for this function:
+ Here is the caller graph for this function:

◆ addQuestion()

ilObjSurvey::addQuestion ( int  $question_id)

Adds a question to the survey (used in importer!)

Definition at line 260 of file class.ilObjSurvey.php.

260  : void
261  {
262  $this->questions[] = $question_id;
263  }

◆ addQuestionToBlock()

ilObjSurvey::addQuestionToBlock ( int  $question_id,
int  $questionblock_id 
)
Todo:
move to survey question manager/repo

Definition at line 1569 of file class.ilObjSurvey.php.

References ilObject\$db, $ilDB, deleteConstraints(), getSurveyId(), and isQuestionInAnyBlock().

1572  : void {
1573  $ilDB = $this->db;
1574 
1575  // see #22018
1576  if (!$this->isQuestionInAnyBlock($question_id)) {
1577  $next_id = $ilDB->nextId('svy_qblk_qst');
1578  $affectedRows = $ilDB->manipulateF(
1579  "INSERT INTO svy_qblk_qst (qblk_qst_id, survey_fi, questionblock_fi, " .
1580  "question_fi) VALUES (%s, %s, %s, %s)",
1581  array('integer', 'integer', 'integer', 'integer'),
1582  array($next_id, $this->getSurveyId(), $questionblock_id, $question_id)
1583  );
1584 
1585  $this->deleteConstraints($question_id); // #13713
1586  }
1587  }
ilDBInterface $db
deleteConstraints(int $question_id)
Deletes the constraints for a question.
isQuestionInAnyBlock(int $a_question_fi)
+ Here is the call graph for this function:

◆ addRater()

ilObjSurvey::addRater ( int  $a_appraisee_id,
int  $a_user_id,
int  $a_anonymous_id = 0 
)
Todo:
move to appraisal manager

Definition at line 4510 of file class.ilObjSurvey.php.

References $DIC, $ilDB, ilRBACAccessHandler\checkAccessOfUser(), getSurveyId(), isAppraisee(), and isRater().

4514  : void {
4515  global $DIC;
4516 
4517  $ilDB = $DIC->database();
4518  $access = $DIC->access();
4519 
4520  if ($this->isAppraisee($a_appraisee_id) &&
4521  !$this->isRater($a_appraisee_id, $a_user_id, $a_anonymous_id)) {
4522  $fields = array(
4523  "obj_id" => array("integer", $this->getSurveyId()),
4524  "appr_id" => array("integer", $a_appraisee_id),
4525  "user_id" => array("integer", $a_user_id),
4526  "anonymous_id" => array("integer", $a_anonymous_id)
4527  );
4528  $ilDB->insert("svy_360_rater", $fields);
4529 
4530  // send notification and add to desktop
4531  if ($access->checkAccessOfUser($a_user_id, "read", "", $this->getRefId())) {
4532  // out-commented, since adding raters will end in a mail
4533  // form to send the mail "manually"
4534  // otherwise two mails would be sent (tested in individual feedback)
4535  //$this->sendRaterNotification($a_user_id, $a_appraisee_id);
4536  }
4537  }
4538  }
isAppraisee(int $a_user_id)
global $DIC
Definition: feed.php:28
ilAccessHandler $access
isRater(int $a_appraisee_id, int $a_user_id, int $a_anonymous_id=0)
checkAccessOfUser(int $a_user_id, string $a_permission, string $a_cmd, int $a_ref_id, string $a_type="", ?int $a_obj_id=null, ?int $a_tree_id=null)
check access for an object (provide $a_type and $a_obj_id if available for better performance) ...
+ Here is the call graph for this function:

◆ canExportSurveyCode()

ilObjSurvey::canExportSurveyCode ( )

Checks if the survey code can be exported with the survey evaluation.

In some cases this may be necessary but usually you should prevent it because people who sent the survey codes could connect real people with the survey code in the evaluation and undermine the anonymity

Returns
bool true if the survey is anonymized and the survey code may be shown in the export file
Todo:
move to code manager

Definition at line 4088 of file class.ilObjSurvey.php.

References getAnonymize().

4088  : bool
4089  {
4090  if ($this->getAnonymize() !== self::ANONYMIZE_OFF) {
4091  if ($this->surveyCodeSecurity === false) {
4092  return true;
4093  }
4094  }
4095  return false;
4096  }
+ Here is the call graph for this function:

◆ checkConstraint()

ilObjSurvey::checkConstraint ( array  $constraint_data,
?array  $working_data 
)

Checks if a constraint is valid.

Parameters
array$constraint_dataconstraint data
?array$working_data user input of the related question
Returns
bool true if the constraint is valid, otherwise false
Todo:
move to run/constraint manager

Definition at line 2594 of file class.ilObjSurvey.php.

References $data.

2597  : bool {
2598  if (!is_array($working_data) || count($working_data) === 0) {
2599  return 0;
2600  }
2601 
2602  if ((count($working_data) === 1) and (strcmp($working_data[0]["value"], "") === 0)) {
2603  return 0;
2604  }
2605 
2606  $found = false;
2607  foreach ($working_data as $data) {
2608  switch ($constraint_data["short"]) {
2609  case "<":
2610  if ($data["value"] < $constraint_data["value"]) {
2611  $found = true;
2612  }
2613  break;
2614 
2615  case "<=":
2616  if ($data["value"] <= $constraint_data["value"]) {
2617  $found = true;
2618  }
2619  break;
2620 
2621  case "=":
2622  if ($data["value"] == $constraint_data["value"]) {
2623  $found = true;
2624  }
2625  break;
2626 
2627  case "<>":
2628  if ($data["value"] <> $constraint_data["value"]) {
2629  $found = true;
2630  }
2631  break;
2632 
2633  case ">=":
2634  if ($data["value"] >= $constraint_data["value"]) {
2635  $found = true;
2636  }
2637  break;
2638 
2639  case ">":
2640  if ($data["value"] > $constraint_data["value"]) {
2641  $found = true;
2642  }
2643  break;
2644  }
2645  if ($found) {
2646  break;
2647  }
2648  }
2649 
2650  return (int) $found;
2651  }

◆ checkReminder()

ilObjSurvey::checkReminder ( )

Definition at line 5348 of file class.ilObjSurvey.php.

References $access, ilObject\$db, $DIC, $ilDB, $message, ilLanguageFactory\_getLanguageOfUser(), ilLink\_getStaticLink(), ilObjUser\_lookupFullname(), ilObjUser\_lookupLogin(), ANONYMOUS_USER_ID, getEndDate(), ilObject\getId(), ilObjectActivation\getItem(), getNotificationTargetUserIds(), ilObject\getOfflineStatus(), ilObject\getRefId(), getReminderEnd(), getReminderFrequency(), getReminderLastSent(), getReminderMailTemplates(), getReminderStart(), getReminderStatus(), getReminderTarget(), getReminderTemplate(), getStartDate(), ilObject\getTitle(), IL_CAL_DATE, IL_CAL_DAY, saveToDb(), sent360Reminders(), sentReminderPlaceholders(), setReminderLastSent(), and ilObjectActivation\TIMINGS_ACTIVATION.

5348  : ?int
5349  {
5350  $ilDB = $this->db;
5351  $ilAccess = $this->access;
5352 
5353  $now = time();
5354  $now_with_format = date("YmdHis", $now);
5355  $today = date("Y-m-d");
5356 
5357  $this->svy_log->debug("Check status and dates.");
5358 
5359  // object settings / participation period
5360  if (
5361  $this->getOfflineStatus() ||
5362  !$this->getReminderStatus() ||
5363  ($this->getStartDate() && $now_with_format < $this->getStartDate()) ||
5364  ($this->getEndDate() && $now_with_format > $this->getEndDate())) {
5365  return null;
5366  }
5367 
5368  // reminder period
5369  $start = $this->getReminderStart();
5370  if ($start) {
5371  $start = $start->get(IL_CAL_DATE);
5372  }
5373  $end = $this->getReminderEnd();
5374  if ($end) {
5375  $end = $end->get(IL_CAL_DATE);
5376  }
5377  if ($today < $start ||
5378  ($end && $today > $end)) {
5379  return null;
5380  }
5381 
5382  $this->svy_log->debug("Check access period.");
5383 
5384  // object access period
5385  $item_data = ilObjectActivation::getItem($this->getRefId());
5386  if ((int) $item_data["timing_type"] === ilObjectActivation::TIMINGS_ACTIVATION &&
5387  ($now < $item_data["timing_start"] ||
5388  $now > $item_data["timing_end"])) {
5389  return null;
5390  }
5391 
5392  $this->svy_log->debug("Check frequency.");
5393 
5394  // check frequency
5395  $cut = new ilDate($today, IL_CAL_DATE);
5396  $cut->increment(IL_CAL_DAY, $this->getReminderFrequency() * -1);
5397  if (!$this->getReminderLastSent() ||
5398  $cut->get(IL_CAL_DATE) >= substr($this->getReminderLastSent(), 0, 10)) {
5399  $missing_ids = array();
5400  if (!$this->feature_config->usesAppraisees()) {
5401  $this->svy_log->debug("Entering survey mode.");
5402 
5403  // #16871
5404  $user_ids = $this->getNotificationTargetUserIds(($this->getReminderTarget() === self::NOTIFICATION_INVITED_USERS));
5405  if ($user_ids) {
5406  // gather participants who already finished
5407  $finished_ids = array();
5408  $set = $ilDB->query("SELECT user_fi FROM svy_finished" .
5409  " WHERE survey_fi = " . $ilDB->quote($this->getSurveyId(), "integer") .
5410  " AND state = " . $ilDB->quote(1, "text") .
5411  " AND " . $ilDB->in("user_fi", $user_ids, "", "integer"));
5412  while ($row = $ilDB->fetchAssoc($set)) {
5413  $finished_ids[] = $row["user_fi"];
5414  }
5415 
5416  // some users missing out?
5417  $missing_ids = array_diff($user_ids, $finished_ids);
5418  if ($missing_ids) {
5419  foreach ($missing_ids as $idx => $user_id) {
5420  // should be able to participate
5421  if (!$ilAccess->checkAccessOfUser($user_id, "read", "", $this->getRefId(), "svy", $this->getId())) {
5422  unset($missing_ids[$idx]);
5423  }
5424  }
5425  }
5426  if ($missing_ids) {
5427  $this->sentReminder($missing_ids);
5428  }
5429  }
5430  } else {
5431  $this->svy_log->debug("Entering 360 mode.");
5432 
5433  $this->sent360Reminders();
5434  }
5435 
5436 
5437  $this->setReminderLastSent($today);
5438  $this->saveToDb();
5439 
5440  return count($missing_ids);
5441  }
5442 
5443  return null;
5444  }
const IL_CAL_DAY
ilAccessHandler $access
ilDBInterface $db
getNotificationTargetUserIds(bool $a_use_invited)
These users must finish the survey to trigger the tutor notification "all users finished the survey" ...
setReminderLastSent(?string $a_value)
const IL_CAL_DATE
static getItem(int $ref_id)
sent360Reminders()
Send 360 reminders.
+ Here is the call graph for this function:

◆ checkTutorNotification()

ilObjSurvey::checkTutorNotification ( )
protected

Check, if mail to tutors after all participants have finished the survey should be sent.

Definition at line 5156 of file class.ilObjSurvey.php.

References ilObject\$db, $ilDB, getNotificationTargetUserIds(), getTutorNotificationStatus(), getTutorNotificationTarget(), and sendTutorNotification().

Referenced by finishSurvey().

5156  : void
5157  {
5158  $ilDB = $this->db;
5159 
5160  if ($this->getTutorNotificationStatus()) {
5161  // get target users, either parent course/group members or
5162  // user with the survey on the dashboard
5163  $user_ids = $this->getNotificationTargetUserIds(($this->getTutorNotificationTarget() === self::NOTIFICATION_INVITED_USERS));
5164  if ($user_ids) {
5165  $set = $ilDB->query("SELECT COUNT(*) numall FROM svy_finished" .
5166  " WHERE survey_fi = " . $ilDB->quote($this->getSurveyId(), "integer") .
5167  " AND state = " . $ilDB->quote(1, "integer") .
5168  " AND " . $ilDB->in("user_fi", $user_ids, "", "integer"));
5169  $row = $ilDB->fetchAssoc($set);
5170 
5171  // all users finished the survey -> send notifications
5172  if ((int) $row["numall"] === count($user_ids)) {
5173  $this->sendTutorNotification();
5174  }
5175  }
5176  }
5177  }
getTutorNotificationTarget()
Group that is checked for the "all participants have finished" mail Either a) all members of a parent...
sendTutorNotification()
Send mail to tutors after all participants have finished the survey.
ilDBInterface $db
getNotificationTargetUserIds(bool $a_use_invited)
These users must finish the survey to trigger the tutor notification "all users finished the survey" ...
+ Here is the call graph for this function:
+ Here is the caller graph for this function:

◆ cloneTextblocks()

ilObjSurvey::cloneTextblocks ( array  $mapping)

Clones the text blocks of survey questions.

Todo:
move to survey question manager
Parameters
array<int,int>$mapping (key is original, value is new id)

Definition at line 3462 of file class.ilObjSurvey.php.

References ilObjAdvancedEditing\_getUsedHTMLTagsAsString(), getTextblock(), saveHeading(), and ilUtil\stripSlashes().

3464  : void {
3465  foreach ($mapping as $original_id => $new_id) {
3466  $textblock = $this->getTextblock($original_id);
3467  $this->saveHeading(ilUtil::stripSlashes($textblock, true, ilObjAdvancedEditing::_getUsedHTMLTagsAsString("survey")), $new_id);
3468  }
3469  }
getTextblock(int $question_id)
static stripSlashes(string $a_str, bool $a_strip_html=true, string $a_allow="")
static _getUsedHTMLTagsAsString(string $a_module="")
Returns a string of all allowed HTML tags for text editing.
saveHeading(string $heading, int $insertbefore)
+ Here is the call graph for this function:

◆ closeAppraisee()

ilObjSurvey::closeAppraisee ( int  $a_user_id)
Todo:
move to appraisal/run manager/mode

Definition at line 4917 of file class.ilObjSurvey.php.

References $DIC, $ilDB, ilObject\getId(), getSkillService(), getSurveyId(), and sendAppraiseeCloseNotification().

4919  : void {
4920  global $DIC;
4921 
4922  $ilDB = $DIC->database();
4923  $user = $DIC->user();
4924 
4925  // close the appraisee
4926  $ilDB->manipulate("UPDATE svy_360_appr" .
4927  " SET has_closed = " . $ilDB->quote(time(), "integer") .
4928  " WHERE obj_id = " . $ilDB->quote($this->getSurveyId(), "integer") .
4929  " AND user_id = " . $ilDB->quote($a_user_id, "integer"));
4930 
4931  // write competences
4932  $skmg_set = new ilSkillManagementSettings();
4933  if ($this->getSkillService() && $skmg_set->isActivated()) {
4934  $sskill = new ilSurveySkill($this);
4935  $sskill->writeAndAddAppraiseeSkills($a_user_id);
4936  }
4937 
4938  // send notification
4939  if ($user->getId() !== $a_user_id) {
4940  $this->sendAppraiseeCloseNotification($a_user_id);
4941  }
4942  }
This file is part of ILIAS, a powerful learning management system published by ILIAS open source e-Le...
This file is part of ILIAS, a powerful learning management system published by ILIAS open source e-Le...
global $DIC
Definition: feed.php:28
sendAppraiseeCloseNotification(int $a_user_id)
+ Here is the call graph for this function:

◆ create()

ilObjSurvey::create (   $a_upload = false)

Definition at line 212 of file class.ilObjSurvey.php.

References $id, ilObject\createMetaData(), ilObject\setOfflineStatus(), and ilObject\update().

212  : int
213  {
214  $id = parent::create();
215  if (!$a_upload) {
216  $this->createMetaData();
217  }
218  $this->setOfflineStatus(true);
219  $this->update($a_upload);
220  return $id;
221  }
setOfflineStatus(bool $status)
$id
plugin.php for ilComponentBuildPluginInfoObjectiveTest::testAddPlugins
Definition: plugin.php:23
+ Here is the call graph for this function:

◆ createExportDirectory()

ilObjSurvey::createExportDirectory ( )

creates data directory for export files (data_dir/svy_data/svy_<id>/export)

Todo:
move to export sub-service
Exceptions
ilSurveyException

Definition at line 3477 of file class.ilObjSurvey.php.

References ilFileUtils\getDataDir(), ilObject\getId(), and ilFileUtils\makeDir().

3477  : void
3478  {
3479  $svy_data_dir = ilFileUtils::getDataDir() . "/svy_data";
3480  ilFileUtils::makeDir($svy_data_dir);
3481  if (!is_writable($svy_data_dir)) {
3482  throw new ilSurveyException("Survey Data Directory (" . $svy_data_dir . ") not writeable.");
3483  }
3484 
3485  // create learning module directory (data_dir/lm_data/lm_<id>)
3486  $svy_dir = $svy_data_dir . "/svy_" . $this->getId();
3487  ilFileUtils::makeDir($svy_dir);
3488  if (!is_dir($svy_dir)) {
3489  throw new ilSurveyException("Creation of Survey Directory failed.");
3490  }
3491  // create Export subdirectory (data_dir/lm_data/lm_<id>/Export)
3492  $export_dir = $svy_dir . "/export";
3493  ilFileUtils::makeDir($export_dir);
3494  if (!is_dir($export_dir)) {
3495  throw new ilSurveyException("Creation of Export Directory failed.");
3496  }
3497  }
This file is part of ILIAS, a powerful learning management system published by ILIAS open source e-Le...
static getDataDir()
get data directory (outside webspace)
static makeDir(string $a_dir)
creates a new directory and inherits all filesystem permissions of the parent directory You may pass ...
+ Here is the call graph for this function:

◆ createImportDirectory()

ilObjSurvey::createImportDirectory ( )

creates data directory for import files (data_dir/svy_data/svy_<id>/import)

Todo:
move to export sub-service
Exceptions
ilSurveyException

Definition at line 3515 of file class.ilObjSurvey.php.

References ilFileUtils\getDataDir(), ilObject\getId(), and ilFileUtils\makeDir().

3515  : void
3516  {
3517  $svy_data_dir = ilFileUtils::getDataDir() . "/svy_data";
3518  ilFileUtils::makeDir($svy_data_dir);
3519 
3520  if (!is_writable($svy_data_dir)) {
3521  throw new ilSurveyException("Survey Data Directory (" . $svy_data_dir . ") not writeable.");
3522  }
3523 
3524  // create test directory (data_dir/svy_data/svy_<id>)
3525  $svy_dir = $svy_data_dir . "/svy_" . $this->getId();
3526  ilFileUtils::makeDir($svy_dir);
3527  if (!is_dir($svy_dir)) {
3528  throw new ilSurveyException("Creation of Survey Directory failed.");
3529  }
3530 
3531  // create import subdirectory (data_dir/svy_data/svy_<id>/import)
3532  $import_dir = $svy_dir . "/import";
3533  ilFileUtils::makeDir($import_dir);
3534  if (!is_dir($import_dir)) {
3535  throw new ilSurveyException("Creation of Import Directory failed.");
3536  }
3537  }
This file is part of ILIAS, a powerful learning management system published by ILIAS open source e-Le...
static getDataDir()
get data directory (outside webspace)
static makeDir(string $a_dir)
creates a new directory and inherits all filesystem permissions of the parent directory You may pass ...
+ Here is the call graph for this function:

◆ createQuestionblock()

ilObjSurvey::createQuestionblock ( string  $title,
bool  $show_questiontext,
bool  $show_blocktitle,
array  $questions,
bool  $compress_view = false 
)
Parameters
int[]$questions array with question ids

Definition at line 1720 of file class.ilObjSurvey.php.

References ilObject\$db, $ilDB, $user, deleteConstraints(), getSurveyId(), isQuestionInAnyBlock(), and moveQuestions().

Referenced by insertQuestionblock().

1726  : void {
1727  $ilDB = $this->db;
1728 
1729  // if the selected questions are not in a continous selection, move all questions of the
1730  // questionblock at the position of the first selected question
1731  $this->moveQuestions($questions, $questions[0], 0);
1732 
1733  // now save the question block
1734  $ilUser = $this->user;
1735  $next_id = $ilDB->nextId('svy_qblk');
1736  $affectedRows = $ilDB->manipulateF(
1737  "INSERT INTO svy_qblk (questionblock_id, title, show_questiontext," .
1738  " show_blocktitle, owner_fi, tstamp, compress_view) VALUES (%s, %s, %s, %s, %s, %s, %s)",
1739  array('integer','text','text','text','integer','integer','integer'),
1740  array($next_id, $title, $show_questiontext, $show_blocktitle, $ilUser->getId(), time(), $compress_view)
1741  );
1742  if ($affectedRows) {
1743  $questionblock_id = $next_id;
1744  foreach ($questions as $index) {
1745  if (!$this->isQuestionInAnyBlock($index)) {
1746  $next_id = $ilDB->nextId('svy_qblk_qst'); // #22018
1747  $affectedRows = $ilDB->manipulateF(
1748  "INSERT INTO svy_qblk_qst (qblk_qst_id, survey_fi, questionblock_fi, " .
1749  "question_fi) VALUES (%s, %s, %s, %s)",
1750  array('integer', 'integer', 'integer', 'integer'),
1751  array($next_id, $this->getSurveyId(), $questionblock_id, $index)
1752  );
1753  $this->deleteConstraints($index);
1754  }
1755  }
1756  }
1757  }
string $title
moveQuestions(array $move_questions, int $target_index, int $insert_mode)
Move questions and/or questionblocks to another position.
ilDBInterface $db
deleteConstraints(int $question_id)
Deletes the constraints for a question.
isQuestionInAnyBlock(int $a_question_fi)
+ Here is the call graph for this function:
+ Here is the caller graph for this function:

◆ createReference()

ilObjSurvey::createReference ( )

Definition at line 243 of file class.ilObjSurvey.php.

References saveToDb().

243  : int
244  {
245  $result = parent::createReference();
246  $this->saveToDb();
247  return $result;
248  }
+ Here is the call graph for this function:

◆ delete()

ilObjSurvey::delete ( )

Definition at line 265 of file class.ilObjSurvey.php.

References ilObject\countReferences(), ilFileUtils\delDir(), ilObject\deleteMetaData(), deleteSurveyRecord(), ilObject\getId(), getImportDirectory(), ilObject\getRefId(), ilObject\getTitle(), and removeQuestion().

265  : bool
266  {
267  $this->svy_log->debug("Deleting Survey, ref id: " . $this->getRefId() . ", obj id: " .
268  $this->getId() . ", title: " . $this->getTitle());
269  $this->svy_log->debug("References: " . $this->countReferences());
270  if ($this->countReferences() === 1) {
271  $this->deleteMetaData();
272 
273  // Delete all survey questions, constraints and materials
274  foreach ($this->questions as $question_id) {
275  $this->svy_log->debug("Remove question " . $question_id);
276  $this->removeQuestion($question_id);
277  }
278  $this->deleteSurveyRecord();
279 
281  }
282 
283  $this->svy_log->debug("Call parent delete.");
284  $remove = parent::delete();
285 
286  // always call parent delete function first!!
287  if (!$remove) {
288  return false;
289  }
290  return true;
291  }
deleteSurveyRecord()
Deletes the survey from the database.
static delDir(string $a_dir, bool $a_clean_only=false)
removes a dir and all its content (subdirs and files) recursively
getImportDirectory()
get import directory of survey
removeQuestion(int $question_id)
+ Here is the call graph for this function:

◆ deleteAllUserData()

ilObjSurvey::deleteAllUserData ( bool  $reset_LP = true)

Deletes all user data of a survey.

Parameters
bool$reset_LPnotice that the LP can only be reset it the determining components still exist
Todo:
move to run manager/repo

Definition at line 354 of file class.ilObjSurvey.php.

References ilObject\$db, $ilDB, ilObject\getId(), ilObjectLP\getInstance(), and getSurveyId().

Referenced by deleteSurveyRecord().

356  : void {
357  $ilDB = $this->db;
358 
359  $result = $ilDB->queryF(
360  "SELECT finished_id FROM svy_finished WHERE survey_fi = %s",
361  array('integer'),
362  array($this->getSurveyId())
363  );
364  $active_array = array();
365  while ($row = $ilDB->fetchAssoc($result)) {
366  $active_array[] = $row["finished_id"];
367  }
368 
369  $affectedRows = $ilDB->manipulateF(
370  "DELETE FROM svy_finished WHERE survey_fi = %s",
371  array('integer'),
372  array($this->getSurveyId())
373  );
374 
375  foreach ($active_array as $active_fi) {
376  $affectedRows = $ilDB->manipulateF(
377  "DELETE FROM svy_answer WHERE active_fi = %s",
378  array('integer'),
379  array($active_fi)
380  );
381  $affectedRows = $ilDB->manipulateF(
382  "DELETE FROM svy_times WHERE finished_fi = %s",
383  array('integer'),
384  array($active_fi)
385  );
386  }
387 
388  if ($reset_LP) {
389  $lp_obj = ilObjectLP::getInstance($this->getId());
390  $lp_obj->resetLPDataForCompleteObject();
391  }
392 
393  $this->invitation_manager->removeAll($this->getSurveyId());
394  }
ilDBInterface $db
static getInstance(int $obj_id)
+ Here is the call graph for this function:
+ Here is the caller graph for this function:

◆ deleteAppraisee()

ilObjSurvey::deleteAppraisee ( int  $a_user_id)
Todo:
move to appraisal manager

Definition at line 4454 of file class.ilObjSurvey.php.

References ilObject\$db, $ilDB, deleteRater(), and get360SelfEvaluation().

4456  : void {
4457  $ilDB = $this->db;
4458 
4459  $ilDB->manipulate("DELETE FROM svy_360_appr" .
4460  " WHERE obj_id = " . $ilDB->quote($this->getSurveyId(), "integer") .
4461  " AND user_id = " . $ilDB->quote($a_user_id, "integer"));
4462 
4463  $set = $ilDB->query("SELECT user_id" .
4464  " FROM svy_360_rater" .
4465  " WHERE obj_id = " . $ilDB->quote($this->getSurveyId(), "integer") .
4466  " AND appr_id = " . $ilDB->quote($a_user_id, "integer"));
4467  while ($row = $ilDB->fetchAssoc($set)) {
4468  $this->deleteRater($a_user_id, $row["user_id"]);
4469  }
4470  // appraisee will not be part of raters table
4471  if ($this->get360SelfEvaluation()) {
4472  $this->deleteRater($a_user_id, $a_user_id);
4473  }
4474  }
ilDBInterface $db
deleteRater(int $a_appraisee_id, int $a_user_id, int $a_anonymous_id=0)
+ Here is the call graph for this function:

◆ deleteConstraint()

ilObjSurvey::deleteConstraint ( int  $constraint_id)

Deletes a single constraint.

Todo:
move to constraint manager/repo

Definition at line 1804 of file class.ilObjSurvey.php.

References ilObject\$db, and $ilDB.

Referenced by deleteConstraints(), and moveQuestions().

1806  : void {
1807  $ilDB = $this->db;
1808  $affectedRows = $ilDB->manipulateF(
1809  "DELETE FROM svy_constraint WHERE constraint_id = %s",
1810  array('integer'),
1811  array($constraint_id)
1812  );
1813  $affectedRows = $ilDB->manipulateF(
1814  "DELETE FROM svy_qst_constraint WHERE constraint_fi = %s",
1815  array('integer'),
1816  array($constraint_id)
1817  );
1818  }
ilDBInterface $db
+ Here is the caller graph for this function:

◆ deleteConstraints()

ilObjSurvey::deleteConstraints ( int  $question_id)

Deletes the constraints for a question.

Todo:
move to constraint manager/repo

Definition at line 1782 of file class.ilObjSurvey.php.

References ilObject\$db, $ilDB, deleteConstraint(), and getSurveyId().

Referenced by addQuestionToBlock(), and createQuestionblock().

1784  : void {
1785  $ilDB = $this->db;
1786  $result = $ilDB->queryF(
1787  "SELECT constraint_fi FROM svy_qst_constraint WHERE question_fi = %s AND survey_fi = %s",
1788  array('integer','integer'),
1789  array($question_id, $this->getSurveyId())
1790  );
1791  $constraints = array();
1792  while ($row = $ilDB->fetchAssoc($result)) {
1793  $constraints[] = $row["constraint_fi"];
1794  }
1795  foreach ($constraints as $constraint_id) {
1796  $this->deleteConstraint($constraint_id);
1797  }
1798  }
ilDBInterface $db
deleteConstraint(int $constraint_id)
Deletes a single constraint.
+ Here is the call graph for this function:
+ Here is the caller graph for this function:

◆ deleteRater()

ilObjSurvey::deleteRater ( int  $a_appraisee_id,
int  $a_user_id,
int  $a_anonymous_id = 0 
)
Todo:
move to appraisal manager

Definition at line 4574 of file class.ilObjSurvey.php.

References ilObject\$db, $ilDB, getFinishedIdForAppraiseeIdAndRaterId(), and removeSelectedSurveyResults().

Referenced by deleteAppraisee().

4578  : void {
4579  $ilDB = $this->db;
4580 
4581  $finished_id = $this->getFinishedIdForAppraiseeIdAndRaterId($a_appraisee_id, $a_user_id);
4582  if ($finished_id) {
4583  $this->removeSelectedSurveyResults(array($finished_id));
4584  }
4585 
4586  $ilDB->manipulate("DELETE FROM svy_360_rater" .
4587  " WHERE obj_id = " . $ilDB->quote($this->getSurveyId(), "integer") .
4588  " AND appr_id = " . $ilDB->quote($a_appraisee_id, "integer") .
4589  " AND user_id = " . $ilDB->quote($a_user_id, "integer") .
4590  " AND anonymous_id = " . $ilDB->quote($a_anonymous_id, "integer"));
4591  }
removeSelectedSurveyResults(array $finished_ids)
Deletes the user data of a given array of survey participants.
ilDBInterface $db
getFinishedIdForAppraiseeIdAndRaterId(int $a_appr_id, int $a_rat_id)
Get finished id for an appraisee and a rater.
+ Here is the call graph for this function:
+ Here is the caller graph for this function:

◆ deleteSurveyCode()

ilObjSurvey::deleteSurveyCode ( string  $survey_code)
Todo:
move to code manager

Definition at line 3926 of file class.ilObjSurvey.php.

References ilObject\$db, $ilDB, and getSurveyId().

3928  : void {
3929  $ilDB = $this->db;
3930 
3931  if ($survey_code !== '') {
3932  $affectedRows = $ilDB->manipulateF(
3933  "DELETE FROM svy_anonymous WHERE survey_fi = %s AND survey_key = %s",
3934  array('integer', 'text'),
3935  array($this->getSurveyId(), $survey_code)
3936  );
3937  }
3938  }
ilDBInterface $db
+ Here is the call graph for this function:

◆ deleteSurveyRecord()

ilObjSurvey::deleteSurveyRecord ( )

Deletes the survey from the database.

Todo:
move to survey manager/repo

Definition at line 297 of file class.ilObjSurvey.php.

References ilObject\$db, $ilDB, ilObjMediaObject\_getMobsOfObject(), ilObjMediaObject\_removeUsage(), ilFileUtils\delDir(), deleteAllUserData(), ilFileUtils\getDataDir(), ilObject\getId(), and getSurveyId().

Referenced by delete().

297  : void
298  {
299  $ilDB = $this->db;
300 
301  $ilDB->manipulateF(
302  "DELETE FROM svy_svy WHERE survey_id = %s",
303  array('integer'),
304  array($this->getSurveyId())
305  );
306 
307  $result = $ilDB->queryF(
308  "SELECT questionblock_fi FROM svy_qblk_qst WHERE survey_fi = %s",
309  array('integer'),
310  array($this->getSurveyId())
311  );
312  $questionblocks = array();
313  while ($row = $ilDB->fetchAssoc($result)) {
314  $questionblocks[] = $row["questionblock_fi"];
315  }
316  if (count($questionblocks)) {
317  $affectedRows = $ilDB->manipulate("DELETE FROM svy_qblk WHERE " . $ilDB->in('questionblock_id', $questionblocks, false, 'integer'));
318  }
319  $ilDB->manipulateF(
320  "DELETE FROM svy_qblk_qst WHERE survey_fi = %s",
321  array('integer'),
322  array($this->getSurveyId())
323  );
324  $this->deleteAllUserData(false);
325 
326  if (isset($this->code_manager)) {
327  $this->code_manager->deleteAll(true);
328  }
329 
330  // delete export files
331  $svy_data_dir = ilFileUtils::getDataDir() . "/svy_data";
332  $directory = $svy_data_dir . "/svy_" . $this->getId();
333  if (is_dir($directory)) {
334  ilFileUtils::delDir($directory);
335  }
336 
337  $mobs = ilObjMediaObject::_getMobsOfObject("svy:html", $this->getId());
338  // remaining usages are not in text anymore -> delete them
339  // and media objects (note: delete method of ilObjMediaObject
340  // checks whether object is used in another context; if yes,
341  // the object is not deleted!)
342  foreach ($mobs as $mob) {
343  ilObjMediaObject::_removeUsage($mob, "svy:html", $this->getId());
344  $mob_obj = new ilObjMediaObject($mob);
345  $mob_obj->delete();
346  }
347  }
deleteAllUserData(bool $reset_LP=true)
Deletes all user data of a survey.
static delDir(string $a_dir, bool $a_clean_only=false)
removes a dir and all its content (subdirs and files) recursively
ilDBInterface $db
static getDataDir()
get data directory (outside webspace)
static _getMobsOfObject(string $a_type, int $a_id, int $a_usage_hist_nr=0, string $a_lang="-")
static _removeUsage(int $a_mob_id, string $a_type, int $a_id, int $a_usage_hist_nr=0, string $a_lang="-")
Remove usage of mob in another container.
+ Here is the call graph for this function:
+ Here is the caller graph for this function:

◆ deleteUserSettings()

ilObjSurvey::deleteUserSettings ( int  $id)

Definition at line 663 of file class.ilObjSurvey.php.

References ilObject\$db, and $ilDB.

665  : void {
666  $ilDB = $this->db;
667 
668  $ilDB->manipulateF(
669  "DELETE FROM svy_settings WHERE settings_id = %s",
670  array('integer'),
671  array($id)
672  );
673  }
ilDBInterface $db
$id
plugin.php for ilComponentBuildPluginInfoObjectiveTest::testAddPlugins
Definition: plugin.php:23

◆ deleteWorkingData()

ilObjSurvey::deleteWorkingData ( int  $question_id,
int  $active_id 
)

Deletes the working data of a question in the database.

Todo:
move to run(?) manager/repo

Definition at line 2298 of file class.ilObjSurvey.php.

References ilObject\$db, and $ilDB.

2301  : void {
2302  $ilDB = $this->db;
2303 
2304  $affectedRows = $ilDB->manipulateF(
2305  "DELETE FROM svy_answer WHERE question_fi = %s AND active_fi = %s",
2306  array('integer','integer'),
2307  array($question_id, $active_id)
2308  );
2309  }
ilDBInterface $db

◆ doCreateMetaData()

ilObjSurvey::doCreateMetaData ( )
protected

Definition at line 223 of file class.ilObjSurvey.php.

References saveAuthorToMetadata().

223  : void
224  {
225  $this->saveAuthorToMetadata();
226  }
saveAuthorToMetadata(string $a_author="")
Saves an authors name into the lifecycle metadata if no lifecycle metadata exists This will only be c...
+ Here is the call graph for this function:

◆ duplicateQuestionForSurvey()

ilObjSurvey::duplicateQuestionForSurvey ( int  $question_id,
bool  $a_force = false 
)

Takes a question and creates a copy of the question for use in the survey.

Todo:
move to survey question manager/repo

Definition at line 530 of file class.ilObjSurvey.php.

References ilObject\getId(), getQuestionGUI(), and getQuestionType().

Referenced by insertQuestion().

533  : int {
534  $questiontype = $this->getQuestionType($question_id);
535  $question_gui = $this->getQuestionGUI($questiontype, $question_id);
536 
537  // check if question is a pool question at all, if not do nothing
538  if ($this->getId() === $question_gui->object->getObjId() && !$a_force) {
539  return $question_id;
540  }
541 
542  $duplicate_id = $question_gui->object->duplicate(true, "", "", 0, $this->getId());
543  return $duplicate_id;
544  }
getQuestionGUI(string $questiontype, int $question_id)
getQuestionType(int $question_id)
+ Here is the call graph for this function:
+ Here is the caller graph for this function:

◆ findCodeForUser()

ilObjSurvey::findCodeForUser ( int  $a_user_id)
Todo:
move to code manager

Definition at line 4797 of file class.ilObjSurvey.php.

References ilObject\$db, $ilDB, and ANONYMOUS_USER_ID.

4799  : string {
4800  $ilDB = $this->db;
4801 
4802  if ($a_user_id !== ANONYMOUS_USER_ID) {
4803  $set = $ilDB->query("SELECT sf.anonymous_id FROM svy_finished sf" .
4804  " WHERE sf.survey_fi = " . $ilDB->quote($this->getSurveyId(), "integer") .
4805  " AND sf.user_fi = " . $ilDB->quote($a_user_id, "integer"));
4806  $a_code = $ilDB->fetchAssoc($set);
4807  return (string) ($a_code["anonymous_id"] ?? "");
4808  }
4809  return "";
4810  }
const ANONYMOUS_USER_ID
Definition: constants.php:27
ilDBInterface $db

◆ finishSurvey()

ilObjSurvey::finishSurvey ( int  $finished_id,
int  $appr_id = 0 
)

Finishes the survey creating an entry in the database.

Todo:
move to run manager

Definition at line 2338 of file class.ilObjSurvey.php.

References ilObject\$db, $id, $ilDB, ANONYMOUS_USER_ID, checkTutorNotification(), getMode(), getRatersData(), getSurveyId(), getUserDataFromActiveId(), and ILIAS\Repository\user().

2341  : void {
2342  $ilDB = $this->db;
2343 
2344  $ilDB->manipulateF(
2345  "UPDATE svy_finished SET state = %s, tstamp = %s" .
2346  " WHERE survey_fi = %s AND finished_id = %s",
2347  array('text','integer','integer','integer'),
2348  array(1, time(), $this->getSurveyId(), $finished_id)
2349  );
2350 
2351  // self eval writes skills on finishing
2352  if ($this->getMode() === self::MODE_SELF_EVAL) {
2353  $user = $this->getUserDataFromActiveId($finished_id);
2354  $sskill = new ilSurveySkill($this);
2355  $sskill->writeAndAddSelfEvalSkills($user['usr_id']);
2356  }
2357 
2358  // self eval writes skills on finishing
2359  if ($this->getMode() === self::MODE_IND_FEEDB) {
2360  // we use a rater id like "a27" for anonymous or
2361  // "123" for non anonymous user
2362  // @todo: move this e.g. to participant manager
2363  $raters = $this->getRatersData($appr_id);
2364  $run_manager = $this->survey_service
2365  ->domain()
2366  ->execution()
2367  ->run($this, $this->user->getId(), $appr_id);
2368  $run = $run_manager->getById($finished_id);
2369  $rater_id = "";
2370  if ($run->getUserId() !== 0 && $run->getUserId() !== ANONYMOUS_USER_ID) {
2371  $rater_id = $run->getUserId();
2372  } else {
2373  foreach ($raters as $id => $rater) {
2374  if (($rater["code"] ?? "") === $run->getCode()) {
2375  $rater_id = $id;
2376  }
2377  }
2378  }
2379  $sskill = new ilSurveySkill($this);
2380  //$sskill->writeAndAddSelfEvalSkills($user['usr_id']);
2381  $sskill->writeAndAddIndFeedbackSkills($finished_id, $appr_id, $rater_id);
2382  }
2383 
2384  $this->checkTutorNotification();
2385  }
const ANONYMOUS_USER_ID
Definition: constants.php:27
checkTutorNotification()
Check, if mail to tutors after all participants have finished the survey should be sent...
This file is part of ILIAS, a powerful learning management system published by ILIAS open source e-Le...
ilDBInterface $db
$id
plugin.php for ilComponentBuildPluginInfoObjectiveTest::testAddPlugins
Definition: plugin.php:23
getUserDataFromActiveId(int $active_id, bool $force_non_anonymous=false)
Returns run information.
getRatersData(int $a_appraisee_id)
+ Here is the call graph for this function:

◆ fixSequenceStructure()

ilObjSurvey::fixSequenceStructure ( )

Definition at line 1077 of file class.ilObjSurvey.php.

References $data, $DIC, $ilDB, $q, and getSurveyId().

1077  : void
1078  {
1079  global $DIC;
1080 
1081  $ilDB = $DIC->database();
1082  //return;
1083  // we keep all survey question ids with their lowest sequence
1084  $result = $ilDB->queryF(
1085  "SELECT * FROM svy_svy_qst WHERE survey_fi = %s ORDER BY sequence",
1086  array('integer'),
1087  array($this->getSurveyId())
1088  );
1089 
1090  // step 1: find duplicates -> $to_delete_ids
1091  $fis = array();
1092  $to_delete_ids = array();
1093  while ($data = $ilDB->fetchAssoc($result)) {
1094  if (in_array($data["question_fi"], $fis)) { // found a duplicate
1095  $to_delete_ids[] = $data["survey_question_id"];
1096  } else {
1097  $fis[] = $data["question_fi"];
1098  }
1099  }
1100 
1101  // step 2: we delete the duplicates
1102  if (count($to_delete_ids) > 0) {
1103  $ilDB->manipulate($q = "DELETE FROM svy_svy_qst" .
1104  " WHERE " . $ilDB->in("survey_question_id", $to_delete_ids, false, "integer") .
1105  " AND survey_fi = " . $ilDB->quote($this->getSurveyId(), "integer"));
1106  $this->svy_log->debug("delete: " . $q);
1107 
1108  $ilDB->manipulate($q = "DELETE FROM svy_qblk_qst " .
1109  " WHERE " . $ilDB->in("question_fi", $fis, true, "integer") .
1110  " AND survey_fi = " . $ilDB->quote($this->getSurveyId(), "integer"));
1111  $this->svy_log->debug("delete: " . $q);
1112  }
1113 
1114  // step 3: we fix the sequence
1115  $set = $ilDB->query("SELECT * FROM svy_svy_qst " .
1116  " WHERE survey_fi = " . $ilDB->quote($this->getSurveyId(), "integer") . " ORDER BY sequence");
1117  $seq = 0;
1118  while ($rec = $ilDB->fetchAssoc($set)) {
1119  $ilDB->manipulate(
1120  $q = "UPDATE svy_svy_qst SET " .
1121  " sequence = " . $ilDB->quote($seq++, "integer") .
1122  " WHERE survey_question_id = " . $ilDB->quote($rec["survey_question_id"], "integer")
1123  );
1124  $this->svy_log->debug("update: " . $q);
1125  }
1126  }
global $DIC
Definition: feed.php:28
$q
Definition: shib_logout.php:21
+ Here is the call graph for this function:

◆ get360Mode()

ilObjSurvey::get360Mode ( )

Definition at line 4258 of file class.ilObjSurvey.php.

References getMode().

Referenced by getUserDataFromActiveId().

4258  : bool
4259  {
4260  if ($this->getMode() === self::MODE_360) {
4261  return true;
4262  }
4263  return false;
4264  }
+ Here is the call graph for this function:
+ Here is the caller graph for this function:

◆ get360Results()

ilObjSurvey::get360Results ( )

Definition at line 4301 of file class.ilObjSurvey.php.

References $mode_360_results.

Referenced by ILIAS\Survey\Mode\IndividualFeedback\UIModifier\getSurveySettingsResults(), ILIAS\Survey\Mode\Feedback360\UIModifier\getSurveySettingsResults(), importObject(), saveToDb(), and toXML().

4301  : int
4302  {
4303  return $this->mode_360_results;
4304  }
+ Here is the caller graph for this function:

◆ get360SelfAppraisee()

ilObjSurvey::get360SelfAppraisee ( )

Definition at line 4281 of file class.ilObjSurvey.php.

References $mode_360_self_appr.

Referenced by importObject(), saveToDb(), sent360Reminders(), and toXML().

4281  : bool
4282  {
4284  }
+ Here is the caller graph for this function:

◆ get360SelfEvaluation()

ilObjSurvey::get360SelfEvaluation ( )

Definition at line 4271 of file class.ilObjSurvey.php.

References $mode_360_self_eval.

Referenced by deleteAppraisee(), getAppraiseesToRate(), ILIAS\Survey\Mode\Feedback360\UIModifier\getSurveySettingsGeneral(), importObject(), isRater(), saveToDb(), sent360Reminders(), and toXML().

4271  : bool
4272  {
4274  }
+ Here is the caller graph for this function:

◆ get360SelfRaters()

ilObjSurvey::get360SelfRaters ( )

Definition at line 4291 of file class.ilObjSurvey.php.

References $mode_360_self_rate.

Referenced by importObject(), saveToDb(), and toXML().

4291  : bool
4292  {
4294  }
+ Here is the caller graph for this function:

◆ getActivationEndDate()

ilObjSurvey::getActivationEndDate ( )

Definition at line 5519 of file class.ilObjSurvey.php.

References $activation_ending_time.

Referenced by saveToDb().

5519  : ?int
5520  {
5522  }
+ Here is the caller graph for this function:

◆ getActivationStartDate()

ilObjSurvey::getActivationStartDate ( )

Definition at line 5514 of file class.ilObjSurvey.php.

References $activation_starting_time.

Referenced by saveToDb().

5514  : ?int
5515  {
5517  }
+ Here is the caller graph for this function:

◆ getActivationVisibility()

ilObjSurvey::getActivationVisibility ( )

Definition at line 1325 of file class.ilObjSurvey.php.

References $activation_visibility.

Referenced by saveToDb().

1325  : bool
1326  {
1328  }
+ Here is the caller graph for this function:

◆ getActiveID()

ilObjSurvey::getActiveID ( int  $user_id,
string  $anonymize_id,
int  $appr_id 
)

Get run id.

Todo:
move to run manager/repo

Definition at line 2536 of file class.ilObjSurvey.php.

References ilObject\$db, $ilDB, and getSurveyId().

Referenced by sendNotificationMail().

2540  : ?int {
2541  $ilDB = $this->db;
2542 
2543  // #15031 - should not matter if code was used by registered or anonymous (each code must be unique)
2544  if ($anonymize_id) {
2545  $result = $ilDB->queryF(
2546  "SELECT finished_id FROM svy_finished" .
2547  " WHERE survey_fi = %s AND anonymous_id = %s AND appr_id = %s",
2548  array('integer','text','integer'),
2549  array($this->getSurveyId(), $anonymize_id, $appr_id)
2550  );
2551  } else {
2552  $result = $ilDB->queryF(
2553  "SELECT finished_id FROM svy_finished" .
2554  " WHERE survey_fi = %s AND user_fi = %s AND appr_id = %s",
2555  array('integer','integer','integer'),
2556  array($this->getSurveyId(), $user_id, $appr_id)
2557  );
2558  }
2559  if ($result->numRows() === 0) {
2560  return null;
2561  } else {
2562  $row = $ilDB->fetchAssoc($result);
2563  return (int) $row["finished_id"];
2564  }
2565  }
ilDBInterface $db
+ Here is the call graph for this function:
+ Here is the caller graph for this function:

◆ getAllRelations()

ilObjSurvey::getAllRelations ( bool  $short_as_key = false)
Todo:
move to constraint manager/repo

Definition at line 2264 of file class.ilObjSurvey.php.

References ilObject\$db, $ilDB, and ilArrayUtil\sortArray().

2266  : array {
2267  $ilDB = $this->db;
2268 
2269  // #7987
2270  $custom_order = array("equal", "not_equal", "less", "less_or_equal", "more", "more_or_equal");
2271  $custom_order = array_flip($custom_order);
2272 
2273  $result_array = array();
2274  $result = $ilDB->query("SELECT * FROM svy_relation");
2275  while ($row = $ilDB->fetchAssoc($result)) {
2276  if ($short_as_key) {
2277  $result_array[$row["shortname"]] = array("short" => $row["shortname"], "long" => $row["longname"], "id" => $row["relation_id"], "order" => $custom_order[$row["longname"]]);
2278  } else {
2279  $result_array[$row["relation_id"]] = array("short" => $row["shortname"], "long" => $row["longname"], "order" => $custom_order[$row["longname"]]);
2280  }
2281  }
2282 
2283  $result_array = ilArrayUtil::sortArray($result_array, "order", "ASC", true, true);
2284  foreach ($result_array as $idx => $item) {
2285  unset($result_array[$idx]["order"]);
2286  }
2287 
2288  return $result_array;
2289  }
ilDBInterface $db
static sortArray(array $array, string $a_array_sortby_key, string $a_array_sortorder="asc", bool $a_numeric=false, bool $a_keep_keys=false)
+ Here is the call graph for this function:

◆ getAnonymize()

ilObjSurvey::getAnonymize ( )

Definition at line 953 of file class.ilObjSurvey.php.

References $anonymize.

Referenced by canExportSurveyCode(), getUserSurveyExecutionStatus(), hasAnonymizedResults(), importObject(), isAccessibleWithoutCode(), saveToDb(), ILIAS\Survey\Mode\Standard\UIModifier\setValuesFromForm(), and toXML().

953  : int
954  {
955  return $this->anonymize;
956  }
+ Here is the caller graph for this function:

◆ getAnonymousIdByCode()

ilObjSurvey::getAnonymousIdByCode ( string  $a_code)
Todo:
move to code manager

Definition at line 4687 of file class.ilObjSurvey.php.

References ilObject\$db, $ilDB, and $res.

4689  : ?int {
4690  $ilDB = $this->db;
4691  $set = $ilDB->query("SELECT anonymous_id FROM svy_anonymous" .
4692  " WHERE survey_fi = " . $ilDB->quote($this->getSurveyId(), "integer") .
4693  " AND survey_key = " . $ilDB->quote($a_code, "text"));
4694  $res = $ilDB->fetchAssoc($set);
4695  return $res["anonymous_id"] ?? null;
4696  }
$res
Definition: ltiservices.php:69
ilDBInterface $db

◆ getAppraiseesData()

ilObjSurvey::getAppraiseesData ( )
Todo:
move to appraisal manager, use dto

Definition at line 4479 of file class.ilObjSurvey.php.

References ilObject\$db, $ilDB, $res, ilObjUser\_lookupEmail(), ilObjUser\_lookupName(), and getRatersData().

Referenced by sent360Reminders().

4479  : array
4480  {
4481  $ilDB = $this->db;
4482 
4483  $res = array();
4484 
4485  $set = $ilDB->query("SELECT * FROM svy_360_appr" .
4486  " WHERE obj_id = " . $ilDB->quote($this->getSurveyId(), "integer"));
4487  while ($row = $ilDB->fetchAssoc($set)) {
4488  $name = ilObjUser::_lookupName($row["user_id"]);
4489  $name["email"] = ilObjUser::_lookupEmail($row["user_id"]);
4490  $name["name"] = $name["lastname"] . ", " . $name["firstname"];
4491  $res[$row["user_id"]] = $name;
4492 
4493  $finished = 0;
4494  $raters = $this->getRatersData($row["user_id"]);
4495  foreach ($raters as $rater) {
4496  if ($rater["finished"]) {
4497  $finished++;
4498  }
4499  }
4500  $res[$row["user_id"]]["finished"] = $finished . "/" . count($raters);
4501  $res[$row["user_id"]]["closed"] = $row["has_closed"];
4502  }
4503 
4504  return $res;
4505  }
$res
Definition: ltiservices.php:69
static _lookupName(int $a_user_id)
lookup user name
ilDBInterface $db
getRatersData(int $a_appraisee_id)
static _lookupEmail(int $a_user_id)
+ Here is the call graph for this function:
+ Here is the caller graph for this function:

◆ getAppraiseesToRate()

ilObjSurvey::getAppraiseesToRate ( ?int  $a_user_id,
int  $a_anonymous_id = null 
)
Todo:
move to appraisal manager
Returns
int[]

Definition at line 4652 of file class.ilObjSurvey.php.

References ilObject\$db, $ilDB, $res, get360SelfEvaluation(), getSurveyId(), ILIAS\Repository\int(), and isAppraisee().

4655  : array {
4656  $ilDB = $this->db;
4657 
4658  $res = array();
4659 
4660  $sql = "SELECT appr_id FROM svy_360_rater" .
4661  " WHERE obj_id = " . $ilDB->quote($this->getSurveyId(), "integer");
4662 
4663  if ($a_user_id) {
4664  $sql .= " AND user_id = " . $ilDB->quote($a_user_id, "integer");
4665  } else {
4666  $sql .= " AND anonymous_id = " . $ilDB->quote($a_anonymous_id, "integer");
4667  }
4668 
4669  $set = $ilDB->query($sql);
4670  while ($row = $ilDB->fetchAssoc($set)) {
4671  $res[] = (int) $row["appr_id"];
4672  }
4673 
4674  // user may evaluate himself if already appraisee
4675  if ($this->get360SelfEvaluation() &&
4676  $this->isAppraisee((int) $a_user_id) &&
4677  !in_array($a_user_id, $res)) {
4678  $res[] = $a_user_id;
4679  }
4680 
4681  return $res;
4682  }
$res
Definition: ltiservices.php:69
isAppraisee(int $a_user_id)
ilDBInterface $db
+ Here is the call graph for this function:

◆ getAuthor()

ilObjSurvey::getAuthor ( )

Definition at line 1162 of file class.ilObjSurvey.php.

References $id, ilObject\getId(), and ilObject\getType().

Referenced by importObject(), saveToDb(), and toXML().

1162  : string
1163  {
1164  $author = array();
1165  $md = new ilMD($this->getId(), 0, $this->getType());
1166  $md_life = $md->getLifecycle();
1167  if ($md_life) {
1168  $ids = $md_life->getContributeIds();
1169  foreach ($ids as $id) {
1170  $md_cont = $md_life->getContribute($id);
1171  if (strcmp($md_cont->getRole(), "Author") === 0) {
1172  $entids = $md_cont->getEntityIds();
1173  foreach ($entids as $entid) {
1174  $md_ent = $md_cont->getEntity($entid);
1175  $author[] = $md_ent->getEntity();
1176  }
1177  }
1178  }
1179  }
1180  return implode(",", $author);
1181  }
string $author
A text representation of the authors name.
$id
plugin.php for ilComponentBuildPluginInfoObjectiveTest::testAddPlugins
Definition: plugin.php:23
+ Here is the call graph for this function:
+ Here is the caller graph for this function:

◆ getAvailableQuestionpools()

ilObjSurvey::getAvailableQuestionpools ( bool  $use_obj_id = false,
bool  $could_be_offline = false,
bool  $showPath = false,
string  $permission = "read" 
)

Returns the available question pools for the active user.

Definition at line 2051 of file class.ilObjSurvey.php.

References ilObjSurveyQuestionPool\_getAvailableQuestionpools().

Referenced by getQuestionsTable().

2056  : array {
2057  return ilObjSurveyQuestionPool::_getAvailableQuestionpools($use_obj_id, $could_be_offline, $showPath, $permission);
2058  }
static _getAvailableQuestionpools(bool $use_object_id=false, bool $could_be_offline=false, bool $showPath=false, string $permission="read")
Returns the available question pools for the active user.
+ Here is the call graph for this function:
+ Here is the caller graph for this function:

◆ getCalculateSumScore()

ilObjSurvey::getCalculateSumScore ( )

Definition at line 964 of file class.ilObjSurvey.php.

References $calculate_sum_score.

Referenced by saveToDb().

964  : bool
965  {
967  }
+ Here is the caller graph for this function:

◆ getConstraints()

ilObjSurvey::getConstraints ( int  $question_id)

Returns the constraints to a given question or questionblock.

Todo:
move to constraint manager, introduce dto

Definition at line 2087 of file class.ilObjSurvey.php.

References ilObject\$db, $ilDB, SurveyQuestion\_getQuestionType(), SurveyQuestion\_includeClass(), and getSurveyId().

Referenced by getSurveyPages(), getSurveyQuestions(), SurveyConstraintsTableGUI\initItems(), and moveQuestions().

2089  : array {
2090  $ilDB = $this->db;
2091 
2092  $result_array = array();
2093  $result = $ilDB->queryF(
2094  "SELECT svy_constraint.*, svy_relation.* FROM svy_qst_constraint, svy_constraint, svy_relation " .
2095  "WHERE svy_constraint.relation_fi = svy_relation.relation_id AND " .
2096  "svy_qst_constraint.constraint_fi = svy_constraint.constraint_id AND svy_qst_constraint.question_fi = %s " .
2097  "AND svy_qst_constraint.survey_fi = %s",
2098  array('integer','integer'),
2099  array($question_id, $this->getSurveyId())
2100  );
2101  while ($row = $ilDB->fetchAssoc($result)) {
2102  $question_type = SurveyQuestion::_getQuestionType($row["question_fi"]);
2103  SurveyQuestion::_includeClass($question_type);
2104  $question = new $question_type();
2105  $question->loadFromDb($row["question_fi"]);
2106  $valueoutput = $question->getPreconditionValueOutput($row["value"]);
2107  $result_array[] = array("id" => $row["constraint_id"],
2108  "question" => $row["question_fi"],
2109  "short" => $row["shortname"],
2110  "long" => $row["longname"],
2111  "value" => $row["value"],
2112  "conjunction" => $row["conjunction"],
2113  "valueoutput" => $valueoutput
2114  );
2115  }
2116  return $result_array;
2117  }
static _getQuestionType(int $question_id)
Returns the question type of a question with a given id.
ilDBInterface $db
static _includeClass(string $question_type, int $gui=0)
Include the php class file for a given question type.
+ Here is the call graph for this function:
+ Here is the caller graph for this function:

◆ getEndDate()

ilObjSurvey::getEndDate ( )

Definition at line 1246 of file class.ilObjSurvey.php.

References $end_date.

Referenced by checkReminder(), hasEnded(), importObject(), saveToDb(), and toXML().

1246  : string
1247  {
1248  return $this->end_date;
1249  }
+ Here is the caller graph for this function:

◆ getEvaluationAccess()

ilObjSurvey::getEvaluationAccess ( )

Definition at line 1308 of file class.ilObjSurvey.php.

References $evaluation_access.

Referenced by ILIAS\Survey\Mode\Standard\UIModifier\getSurveySettingsResults(), importObject(), saveToDb(), and toXML().

1308  : string
1309  {
1310  return $this->evaluation_access;
1311  }
string $evaluation_access
+ Here is the caller graph for this function:

◆ getEvaluationByUser()

ilObjSurvey::getEvaluationByUser ( array  $questions,
int  $active_id 
)

Calculates the evaluation data for a given run.

Todo:
move to evaluation manager

Definition at line 2796 of file class.ilObjSurvey.php.

References ilObject\$db, $ilDB, ILIAS\LTI\ToolProvider\$key, and getUserDataFromActiveId().

2799  : array {
2800  $ilDB = $this->db;
2801 
2802  // collect all answers
2803  $answers = array();
2804  $result = $ilDB->queryF(
2805  "SELECT * FROM svy_answer WHERE active_fi = %s",
2806  array('integer'),
2807  array($active_id)
2808  );
2809  while ($row = $ilDB->fetchAssoc($result)) {
2810  if (!is_array($answers[$row["question_fi"]])) {
2811  $answers[$row["question_fi"]] = array();
2812  }
2813  $answers[$row["question_fi"]][] = $row;
2814  }
2815  $userdata = $this->getUserDataFromActiveId($active_id);
2816  $resultset = array(
2817  "name" => $userdata["fullname"],
2818  "firstname" => $userdata["firstname"],
2819  "lastname" => $userdata["lastname"],
2820  "login" => $userdata["login"],
2821  "gender" => $userdata["gender"],
2822  "answers" => array()
2823  );
2824  foreach ($questions as $key => $question) {
2825  if (array_key_exists($key, $answers)) {
2826  $resultset["answers"][$key] = $answers[$key];
2827  } else {
2828  $resultset["answers"][$key] = array();
2829  }
2830  sort($resultset["answers"][$key]);
2831  }
2832  return $resultset;
2833  }
ilDBInterface $db
string $key
Consumer key/client ID value.
Definition: System.php:193
getUserDataFromActiveId(int $active_id, bool $force_non_anonymous=false)
Returns run information.
+ Here is the call graph for this function:

◆ getExistingQuestions()

ilObjSurvey::getExistingQuestions ( )

Gets the question id's of the questions which are already in the survey.

Returns
int[]

Definition at line 1354 of file class.ilObjSurvey.php.

References $data, ilObject\$db, $ilDB, getSurveyId(), and ILIAS\Repository\int().

Referenced by getQuestionsTable().

1354  : array
1355  {
1356  $ilDB = $this->db;
1357  $existing_questions = array();
1358  $result = $ilDB->queryF(
1359  "SELECT svy_question.original_id FROM svy_question, svy_svy_qst WHERE " .
1360  "svy_svy_qst.survey_fi = %s AND svy_svy_qst.question_fi = svy_question.question_id",
1361  array('integer'),
1362  array($this->getSurveyId())
1363  );
1364  while ($data = $ilDB->fetchAssoc($result)) {
1365  if ($data["original_id"]) {
1366  $existing_questions[] = (int) $data["original_id"];
1367  }
1368  }
1369  return $existing_questions;
1370  }
ilDBInterface $db
+ Here is the call graph for this function:
+ Here is the caller graph for this function:

◆ getExportDirectory()

ilObjSurvey::getExportDirectory ( )
Todo:
move to export sub-service

Definition at line 3502 of file class.ilObjSurvey.php.

References ilFileUtils\getDataDir(), and ilObject\getId().

3502  : string
3503  {
3504  $export_dir = ilFileUtils::getDataDir() . "/svy_data" . "/svy_" . $this->getId() . "/export";
3505 
3506  return $export_dir;
3507  }
static getDataDir()
get data directory (outside webspace)
+ Here is the call graph for this function:

◆ getExternalCodeRecipients()

ilObjSurvey::getExternalCodeRecipients ( bool  $a_check_finished = false)
Todo:
move to code manager

Definition at line 3870 of file class.ilObjSurvey.php.

References ilObject\$db, $ilDB, $res, getSurveyId(), and isSurveyFinishedByCode().

Referenced by sendCodes().

3872  : array {
3873  $ilDB = $this->db;
3874  $result = $ilDB->queryF(
3875  "SELECT survey_key code, externaldata, sent FROM svy_anonymous WHERE survey_fi = %s",
3876  array('integer'),
3877  array($this->getSurveyId())
3878  );
3879  $res = array();
3880  while ($row = $ilDB->fetchAssoc($result)) {
3881  if (!$row['externaldata']) {
3882  continue;
3883  }
3884 
3885  $externaldata = unserialize((string) $row['externaldata'], ['allowed_classes' => false]);
3886  if (!$externaldata['email']) {
3887  continue;
3888  }
3889 
3890  $externaldata['code'] = $row['code'];
3891  $externaldata['sent'] = $row['sent'];
3892 
3893  if ($a_check_finished) {
3894  #23294
3895  //$externaldata['finished'] = $this->isSurveyCodeUsed($row['code']);
3896  $externaldata['finished'] = $this->isSurveyFinishedByCode($row['code']);
3897  }
3898 
3899  $res[] = $externaldata;
3900  }
3901  return $res;
3902  }
$res
Definition: ltiservices.php:69
isSurveyFinishedByCode(string $a_code)
Get if survey is finished for a specific anonymous user code.
ilDBInterface $db
+ Here is the call graph for this function:
+ Here is the caller graph for this function:

◆ getFinishedIdForAppraiseeIdAndRaterId()

ilObjSurvey::getFinishedIdForAppraiseeIdAndRaterId ( int  $a_appr_id,
int  $a_rat_id 
)

Get finished id for an appraisee and a rater.

Todo:
move to run manager

Definition at line 4862 of file class.ilObjSurvey.php.

References ilObject\$db, and $ilDB.

Referenced by deleteRater().

4865  : ?int {
4866  $ilDB = $this->db;
4867 
4868  $set = $ilDB->query("SELECT finished_id, user_fi FROM svy_finished" .
4869  " WHERE survey_fi = " . $ilDB->quote($this->getSurveyId(), "integer") .
4870  " AND appr_id = " . $ilDB->quote($a_appr_id, "integer") .
4871  " AND user_fi = " . $ilDB->quote($a_rat_id, "integer"));
4872  if ($row = $ilDB->fetchAssoc($set)) {
4873  return (int) $row["finished_id"];
4874  }
4875  return null;
4876  }
ilDBInterface $db
+ Here is the caller graph for this function:

◆ getFinishedIdsForAppraiseeId()

ilObjSurvey::getFinishedIdsForAppraiseeId ( int  $a_appr_id,
bool  $a_exclude_appraisee = false 
)
Returns
int[]
Todo:
move to run manager

Definition at line 4837 of file class.ilObjSurvey.php.

References ilObject\$db, $ilDB, $res, and ILIAS\Repository\int().

4840  : array {
4841  $ilDB = $this->db;
4842 
4843  $res = array();
4844 
4845  $set = $ilDB->query("SELECT finished_id, user_fi FROM svy_finished" .
4846  " WHERE survey_fi = " . $ilDB->quote($this->getSurveyId(), "integer") .
4847  " AND appr_id = " . $ilDB->quote($a_appr_id, "integer"));
4848  while ($row = $ilDB->fetchAssoc($set)) {
4849  if ($a_exclude_appraisee && $row["user_fi"] == $a_appr_id) {
4850  continue;
4851  }
4852  $res[] = (int) $row["finished_id"];
4853  }
4854 
4855  return $res;
4856  }
$res
Definition: ltiservices.php:69
ilDBInterface $db
+ Here is the call graph for this function:

◆ getImportDirectory()

ilObjSurvey::getImportDirectory ( )

get import directory of survey

Todo:
move to export sub-service

Definition at line 3543 of file class.ilObjSurvey.php.

References ilFileUtils\getDataDir(), ilObject\getId(), and ilFileUtils\makeDirParents().

Referenced by delete(), and importObject().

3543  : string
3544  {
3545  $import_dir = ilFileUtils::getDataDir() . "/svy_data" .
3546  "/svy_" . $this->getId() . "/import";
3547  if (!is_dir($import_dir)) {
3548  ilFileUtils::makeDirParents($import_dir);
3549  }
3550  if (is_dir($import_dir)) {
3551  return $import_dir;
3552  } else {
3553  return "";
3554  }
3555  }
static makeDirParents(string $a_dir)
Create a new directory and all parent directories.
static getDataDir()
get data directory (outside webspace)
+ Here is the call graph for this function:
+ Here is the caller graph for this function:

◆ getIntroduction()

ilObjSurvey::getIntroduction ( )

Definition at line 1340 of file class.ilObjSurvey.php.

References $introduction.

Referenced by importObject(), saveToDb(), and toXML().

1340  : string
1341  {
1342  return $this->introduction;
1343  }
+ Here is the caller graph for this function:

◆ getLastAccess()

ilObjSurvey::getLastAccess ( int  $finished_id)
Todo:
move to run manager

Definition at line 3989 of file class.ilObjSurvey.php.

References ilObject\$db, and $ilDB.

3991  : ?int {
3992  $ilDB = $this->db;
3993 
3994  $result = $ilDB->queryF(
3995  "SELECT tstamp FROM svy_answer WHERE active_fi = %s ORDER BY tstamp DESC",
3996  array('integer'),
3997  array($finished_id)
3998  );
3999  if ($result->numRows()) {
4000  $row = $ilDB->fetchAssoc($result);
4001  return (int) $row["tstamp"];
4002  } else {
4003  $result = $ilDB->queryF(
4004  "SELECT tstamp FROM svy_finished WHERE finished_id = %s",
4005  array('integer'),
4006  array($finished_id)
4007  );
4008  if ($result->numRows()) {
4009  $row = $ilDB->fetchAssoc($result);
4010  return (int) $row["tstamp"];
4011  }
4012  }
4013  return null;
4014  }
ilDBInterface $db

◆ getLastActivePage()

ilObjSurvey::getLastActivePage ( int  $active_id)

Returns the question id of the last active page a user visited in a survey.

Todo:
move to run manager/repo

Definition at line 2571 of file class.ilObjSurvey.php.

References ilObject\$db, and $ilDB.

2573  : ?int {
2574  $ilDB = $this->db;
2575  $result = $ilDB->queryF(
2576  "SELECT lastpage FROM svy_finished WHERE finished_id = %s",
2577  array('integer'),
2578  array($active_id)
2579  );
2580  if ($row = $ilDB->fetchAssoc($result)) {
2581  return (int) $row["lastpage"];
2582  }
2583  return null;
2584  }
ilDBInterface $db

◆ getMailAddresses()

ilObjSurvey::getMailAddresses ( )

(Tutor) Recipients of "single participant has finished" mails

Definition at line 4146 of file class.ilObjSurvey.php.

References $mailaddresses.

Referenced by importObject(), and saveToDb().

4146  : string
4147  {
4148  return $this->mailaddresses;
4149  }
+ Here is the caller graph for this function:

◆ getMailNotification()

ilObjSurvey::getMailNotification ( )

Send mail to tutors each time a participant finishes the survey?

Definition at line 4130 of file class.ilObjSurvey.php.

References $mailnotification.

Referenced by importObject(), and saveToDb().

4130  : bool
4131  {
4132  return $this->mailnotification;
4133  }
+ Here is the caller graph for this function:

◆ getMailParticipantData()

ilObjSurvey::getMailParticipantData ( )

Preceding text (incl.

placeholders) for "single participant has finished" mails

Definition at line 4162 of file class.ilObjSurvey.php.

References $mailparticipantdata.

Referenced by importObject(), and saveToDb().

4162  : string
4163  {
4165  }
string $mailparticipantdata
+ Here is the caller graph for this function:

◆ getMaxSumScore()

ilObjSurvey::getMaxSumScore ( )

Definition at line 5671 of file class.ilObjSurvey.php.

References Vendor\Package\$c, ilObjSurveyQuestionPool\_getQuestionClasses(), and getSurveyId().

5671  : int
5672  {
5673  $sum_score = 0;
5675  $sum_score += call_user_func([$c, "getMaxSumScore"], $this->getSurveyId());
5676  }
5677  return $sum_score;
5678  }
+ Here is the call graph for this function:

◆ getMode()

◆ getNextPage()

ilObjSurvey::getNextPage ( int  $active_page_question_id,
int  $direction 
)

Get current, previous or next page.

Parameters
int$active_page_question_idThe database id of one of the questions on that page
int$directionThe direction of the next page (-1 = previous page, 1 = next page)
Returns
?array question data or null, if there is no previous/next page
Exceptions
ilSurveyException
Todo:
move to execution manager

Definition at line 2018 of file class.ilObjSurvey.php.

References ILIAS\LTI\ToolProvider\$key, and getSurveyPages().

2021  : ?array {
2022  $foundpage = -1;
2023  $pages = $this->getSurveyPages();
2024  if ($active_page_question_id === 0) {
2025  return $pages[0];
2026  }
2027  foreach ($pages as $key => $question_array) {
2028  foreach ($question_array as $question) {
2029  if ($active_page_question_id == $question["question_id"]) {
2030  $foundpage = $key;
2031  }
2032  }
2033  }
2034  if ($foundpage === -1) {
2035  throw new ilSurveyException("nextPage: Current page not found.");
2036  } else {
2037  $foundpage += $direction;
2038  if ($foundpage < 0) {
2039  return null;
2040  }
2041  if ($foundpage >= count($pages)) {
2042  return null;
2043  }
2044  return $pages[$foundpage];
2045  }
2046  }
getSurveyPages()
Returns the survey pages in an array (a page contains one or more questions)
This file is part of ILIAS, a powerful learning management system published by ILIAS open source e-Le...
string $key
Consumer key/client ID value.
Definition: System.php:193
+ Here is the call graph for this function:

◆ getNotificationTargetUserIds()

ilObjSurvey::getNotificationTargetUserIds ( bool  $a_use_invited)

These users must finish the survey to trigger the tutor notification "all users finished the survey" a) members of a parent group/course or b) all members that have been invited (svy_invitation) invitations are presented as tasks on the dashboard.

Definition at line 5291 of file class.ilObjSurvey.php.

References ilObject\$tree, ilObject\_lookupObjId(), ilTree\checkForParentType(), ilObject\getRefId(), and getSurveyId().

Referenced by checkReminder(), and checkTutorNotification().

5293  : array {
5294  $tree = $this->tree;
5295 
5296  $user_ids = [];
5297  if ($a_use_invited) {
5298  $user_ids = $this->invitation_manager->getAllForSurvey($this->getSurveyId());
5299  } else {
5300  $parent_grp_ref_id = $tree->checkForParentType($this->getRefId(), "grp");
5301  if ($parent_grp_ref_id) {
5302  $part = new ilGroupParticipants(ilObject::_lookupObjId($parent_grp_ref_id));
5303  $user_ids = $part->getMembers();
5304  } else {
5305  $parent_crs_ref_id = $tree->checkForParentType($this->getRefId(), "crs");
5306  if ($parent_crs_ref_id) {
5307  $part = new ilCourseParticipants(ilObject::_lookupObjId($parent_crs_ref_id));
5308  $user_ids = $part->getMembers();
5309  }
5310  }
5311  }
5312  return $user_ids;
5313  }
This file is part of ILIAS, a powerful learning management system published by ILIAS open source e-Le...
ilTree $tree
static _lookupObjId(int $ref_id)
checkForParentType(int $a_ref_id, string $a_type, bool $a_exclude_source_check=false)
Check for parent type e.g check if a folder (ref_id 3) is in a parent course obj => checkForParentTyp...
+ Here is the call graph for this function:
+ Here is the caller graph for this function:

◆ getOutro()

ilObjSurvey::getOutro ( )

Definition at line 1345 of file class.ilObjSurvey.php.

References $outro.

Referenced by importObject(), saveToDb(), and toXML().

1345  : string
1346  {
1347  return $this->outro;
1348  }
+ Here is the caller graph for this function:

◆ getParticipantTextResults()

ilObjSurvey::getParticipantTextResults ( int  $active_id)
protected

Definition at line 2507 of file class.ilObjSurvey.php.

References getSurveyQuestions(), and getUserSpecificResults().

Referenced by sendNotificationMail().

2509  : string {
2510  $textresult = "";
2511  $userResults = $this->getUserSpecificResults(array($active_id));
2512  $questions = $this->getSurveyQuestions(true);
2513  $questioncounter = 1;
2514  foreach ($questions as $question_id => $question_data) {
2515  $textresult .= $questioncounter++ . ". " . $question_data["title"] . "\n";
2516  $found = $userResults[$question_id][$active_id];
2517  $text = "";
2518  if (is_array($found)) {
2519  $text = implode("\n", $found);
2520  } else {
2521  $text = $found;
2522  }
2523  if ($text === '') {
2524  $text = self::getSurveySkippedValue();
2525  }
2526  $text = str_replace("<br />", "\n", $text);
2527  $textresult .= $text . "\n\n";
2528  }
2529  return $textresult;
2530  }
getSurveyQuestions(bool $with_answers=false)
Returns the survey questions and questionblocks in an array.
getUserSpecificResults(array $finished_ids)
Calculates the evaluation data for the user specific results.
+ Here is the call graph for this function:
+ Here is the caller graph for this function:

◆ getPoolUsage()

ilObjSurvey::getPoolUsage ( )

Definition at line 4206 of file class.ilObjSurvey.php.

References $pool_usage.

Referenced by importObject(), saveToDb(), and toXML().

4206  : bool
4207  {
4208  return $this->pool_usage;
4209  }
+ Here is the caller graph for this function:

◆ getPrecondition()

ilObjSurvey::getPrecondition ( int  $constraint_id)

Returns a precondition with a given id.

Todo:
move to constraint manager, introduce dto

Definition at line 2064 of file class.ilObjSurvey.php.

References ilObject\$db, and $ilDB.

2066  : array {
2067  $ilDB = $this->db;
2068 
2069  $result = $ilDB->queryF(
2070  "SELECT svy_constraint.*, svy_relation.*, svy_qst_constraint.question_fi ref_question_fi FROM svy_qst_constraint, svy_constraint, " .
2071  "svy_relation WHERE svy_constraint.relation_fi = svy_relation.relation_id AND " .
2072  "svy_qst_constraint.constraint_fi = svy_constraint.constraint_id AND svy_constraint.constraint_id = %s",
2073  array('integer'),
2074  array($constraint_id)
2075  );
2076  $pc = array();
2077  if ($result->numRows()) {
2078  $pc = $ilDB->fetchAssoc($result);
2079  }
2080  return $pc;
2081  }
ilDBInterface $db

◆ getQuestionblockQuestionIds()

ilObjSurvey::getQuestionblockQuestionIds ( int  $questionblock_id)
Parameters
int$questionblock_id
Returns
int[]
Todo:
move to survey question manager/repo

Definition at line 1651 of file class.ilObjSurvey.php.

References $data, ilObject\$db, $ilDB, and ILIAS\Repository\int().

1653  : array {
1654  $ilDB = $this->db;
1655 
1656  // we need a correct order here, see #22011
1657  $result = $ilDB->queryF(
1658  "SELECT a.question_fi FROM svy_qblk_qst a JOIN svy_svy_qst b ON (a.question_fi = b.question_fi) " .
1659  " WHERE a.questionblock_fi = %s ORDER BY b.sequence",
1660  array("integer"),
1661  array($questionblock_id)
1662  );
1663  $ids = array();
1664  if ($result->numRows()) {
1665  while ($data = $ilDB->fetchAssoc($result)) {
1666  if (!in_array($data['question_fi'], $ids)) { // no duplicates, see #22018
1667  $ids[] = (int) $data['question_fi'];
1668  }
1669  }
1670  }
1671  return $ids;
1672  }
ilDBInterface $db
+ Here is the call graph for this function:

◆ getQuestionblockQuestions()

ilObjSurvey::getQuestionblockQuestions ( int  $questionblock_id)
Parameters
int$questionblock_id
Returns
string[] question titles
Todo:
move to survey question manager/repo

Definition at line 1614 of file class.ilObjSurvey.php.

References ilObject\$db, and $ilDB.

Referenced by getQuestionblocksTable().

1616  : array {
1617  $ilDB = $this->db;
1618  $titles = array();
1619  $result = $ilDB->queryF(
1620  "SELECT svy_question.title, svy_qblk_qst.question_fi, svy_qblk_qst.survey_fi FROM " .
1621  "svy_qblk, svy_qblk_qst, svy_question WHERE svy_qblk.questionblock_id = svy_qblk_qst.questionblock_fi AND " .
1622  "svy_question.question_id = svy_qblk_qst.question_fi AND svy_qblk.questionblock_id = %s",
1623  array('integer'),
1624  array($questionblock_id)
1625  );
1626  $survey_id = "";
1627  while ($row = $ilDB->fetchAssoc($result)) {
1628  $titles[$row["question_fi"]] = $row["title"];
1629  $survey_id = $row["survey_fi"];
1630  }
1631  $result = $ilDB->queryF(
1632  "SELECT question_fi, sequence FROM svy_svy_qst WHERE survey_fi = %s ORDER BY sequence",
1633  array('integer'),
1634  array($survey_id)
1635  );
1636  $resultarray = array();
1637  $counter = 1;
1638  while ($row = $ilDB->fetchAssoc($result)) {
1639  if (array_key_exists($row["question_fi"], $titles)) {
1640  $resultarray[$counter++] = $titles[$row["question_fi"]];
1641  }
1642  }
1643  return $resultarray;
1644  }
int $survey_id
A unique positive numerical ID which identifies the survey.
ilDBInterface $db
+ Here is the caller graph for this function:

◆ getQuestionblocksTable()

ilObjSurvey::getQuestionblocksTable ( array  $arrFilter)

Retrieve data for question block browser.

Todo:
move to survey question manager, use dto

Definition at line 2901 of file class.ilObjSurvey.php.

References ilObject\$db, $ilDB, ILIAS\LTI\ToolProvider\$key, $survey_id, ilUtil\_getObjectsByOperations(), ilObject\_lookupObjId(), ilObject\_lookupTitle(), and getQuestionblockQuestions().

Referenced by ilSurveyQuestionblockbrowserTableGUI\initData().

2903  : array {
2904  $ilDB = $this->db;
2905 
2906  $where = "";
2907  if (array_key_exists('title', $arrFilter) && strlen($arrFilter['title'])) {
2908  $where .= " AND " . $ilDB->like('svy_qblk.title', 'text', "%%" . $arrFilter['title'] . "%%");
2909  }
2910 
2911  $query_result = $ilDB->query("SELECT svy_qblk.*, svy_svy.obj_fi FROM svy_qblk , svy_qblk_qst, svy_svy WHERE " .
2912  "svy_qblk.questionblock_id = svy_qblk_qst.questionblock_fi AND svy_svy.survey_id = svy_qblk_qst.survey_fi " .
2913  "$where GROUP BY svy_qblk.questionblock_id, svy_qblk.title, svy_qblk.show_questiontext, svy_qblk.show_blocktitle, " .
2914  "svy_qblk.owner_fi, svy_qblk.tstamp, svy_svy.obj_fi");
2915  $rows = array();
2916  if ($query_result->numRows()) {
2917  $survey_ref_ids = ilUtil::_getObjectsByOperations("svy", "write");
2918  $surveytitles = array();
2919  foreach ($survey_ref_ids as $survey_ref_id) {
2920  $survey_id = ilObject::_lookupObjId($survey_ref_id);
2921  $surveytitles[$survey_id] = ilObject::_lookupTitle($survey_id);
2922  }
2923  while ($row = $ilDB->fetchAssoc($query_result)) {
2924  $questions_array = $this->getQuestionblockQuestions($row["questionblock_id"]);
2925  $counter = 1;
2926  foreach ($questions_array as $key => $value) {
2927  $questions_array[$key] = "$counter. $value";
2928  $counter++;
2929  }
2930  if (strlen($surveytitles[$row["obj_fi"]] ?? "")) { // only questionpools which are not in trash
2931  $rows[$row["questionblock_id"]] = array(
2932  "questionblock_id" => $row["questionblock_id"],
2933  "title" => $row["title"],
2934  "svy" => $surveytitles[$row["obj_fi"]],
2935  "contains" => implode(", ", $questions_array),
2936  "owner" => $row["owner_fi"]
2937  );
2938  }
2939  }
2940  }
2941  return $rows;
2942  }
int $survey_id
A unique positive numerical ID which identifies the survey.
static _lookupObjId(int $ref_id)
getQuestionblockQuestions(int $questionblock_id)
static _lookupTitle(int $obj_id)
ilDBInterface $db
string $key
Consumer key/client ID value.
Definition: System.php:193
static _getObjectsByOperations( $a_obj_type, string $a_operation, int $a_usr_id=0, int $limit=0)
Get all objects of a specific type and check access This function is not recursive, instead it parses the serialized rbac_pa entries.
+ Here is the call graph for this function:
+ Here is the caller graph for this function:

◆ getQuestionGUI()

ilObjSurvey::getQuestionGUI ( string  $questiontype,
int  $question_id 
)

Definition at line 901 of file class.ilObjSurvey.php.

References SurveyQuestionGUI\_getQuestionGUI().

Referenced by duplicateQuestionForSurvey().

905  return SurveyQuestionGUI::_getQuestionGUI($questiontype, $question_id);
906  }
static _getQuestionGUI(?string $questiontype, int $question_id=-1)
Creates a question gui representation.
Basic class for all survey question types The SurveyQuestionGUI class defines and encapsulates basic ...
+ Here is the call graph for this function:
+ Here is the caller graph for this function:

◆ getQuestionpoolTitles()

ilObjSurvey::getQuestionpoolTitles ( bool  $could_be_offline = false,
bool  $showPath = false 
)

Returns the available question pools for the active user.

Returns
array<int, string> keys are obj IDs, values are titles

Definition at line 1376 of file class.ilObjSurvey.php.

References ilObjSurveyQuestionPool\_getAvailableQuestionpools().

1379  : array {
1380  return ilObjSurveyQuestionPool::_getAvailableQuestionpools(true, $could_be_offline, $showPath);
1381  }
static _getAvailableQuestionpools(bool $use_object_id=false, bool $could_be_offline=false, bool $showPath=false, string $permission="read")
Returns the available question pools for the active user.
+ Here is the call graph for this function:

◆ getQuestionsTable()

ilObjSurvey::getQuestionsTable ( array  $arrFilter)

Retrieve data for question browser.

Todo:
move to survey question manager, use dto

Definition at line 2839 of file class.ilObjSurvey.php.

References ilObject\$db, $ilDB, ilObjSurveyQuestionPool\_getQuestionTypeTranslations(), getAvailableQuestionpools(), and getExistingQuestions().

Referenced by ilSurveyQuestionbrowserTableGUI\initData().

2841  : array {
2842  $ilDB = $this->db;
2843  $where = "";
2844  if (array_key_exists('title', $arrFilter) && strlen($arrFilter['title'])) {
2845  $where .= " AND " . $ilDB->like('svy_question.title', 'text', "%%" . $arrFilter['title'] . "%%");
2846  }
2847  if (array_key_exists('description', $arrFilter) && strlen($arrFilter['description'])) {
2848  $where .= " AND " . $ilDB->like('svy_question.description', 'text', "%%" . $arrFilter['description'] . "%%");
2849  }
2850  if (array_key_exists('author', $arrFilter) && strlen($arrFilter['author'])) {
2851  $where .= " AND " . $ilDB->like('svy_question.author', 'text', "%%" . $arrFilter['author'] . "%%");
2852  }
2853  if (array_key_exists('type', $arrFilter) && strlen($arrFilter['type'])) {
2854  $where .= " AND svy_qtype.type_tag = " . $ilDB->quote($arrFilter['type'], 'text');
2855  }
2856  if (array_key_exists('spl', $arrFilter) && strlen($arrFilter['spl'])) {
2857  $where .= " AND svy_question.obj_fi = " . $ilDB->quote($arrFilter['spl'], 'integer');
2858  }
2859 
2860  $spls = $this->getAvailableQuestionpools(true, false, false);
2861  $forbidden = " AND " . $ilDB->in('svy_question.obj_fi', array_keys($spls), false, 'integer');
2862  $forbidden .= " AND svy_question.complete = " . $ilDB->quote("1", 'text');
2863  $existing = "";
2864  $existing_questions = $this->getExistingQuestions();
2865  if (count($existing_questions)) {
2866  $existing = " AND " . $ilDB->in('svy_question.question_id', $existing_questions, true, 'integer');
2867  }
2868 
2870 
2871  $query_result = $ilDB->query("SELECT svy_question.*, svy_qtype.type_tag, svy_qtype.plugin, object_reference.ref_id" .
2872  " FROM svy_question, svy_qtype, object_reference" .
2873  " WHERE svy_question.original_id IS NULL" . $forbidden . $existing .
2874  " AND svy_question.obj_fi = object_reference.obj_id AND svy_question.tstamp > 0" .
2875  " AND svy_question.questiontype_fi = svy_qtype.questiontype_id " . $where);
2876 
2877  $rows = array();
2878  if ($query_result->numRows()) {
2879  while ($row = $ilDB->fetchAssoc($query_result)) {
2880  if (array_key_exists('spl_txt', $arrFilter) && strlen($arrFilter['spl_txt'])) {
2881  if (stripos($spls[$row["obj_fi"]], $arrFilter['spl_txt']) === false) {
2882  continue;
2883  }
2884  }
2885 
2886  $row['ttype'] = $trans[$row['type_tag']];
2887  if ($row["plugin"]) {
2888  continue;
2889  } else {
2890  $rows[] = $row;
2891  }
2892  }
2893  }
2894  return $rows;
2895  }
getExistingQuestions()
Gets the question id&#39;s of the questions which are already in the survey.
ilDBInterface $db
getAvailableQuestionpools(bool $use_obj_id=false, bool $could_be_offline=false, bool $showPath=false, string $permission="read")
Returns the available question pools for the active user.
+ Here is the call graph for this function:
+ Here is the caller graph for this function:

◆ getQuestionType()

ilObjSurvey::getQuestionType ( int  $question_id)

Definition at line 909 of file class.ilObjSurvey.php.

References $data, ilObject\$db, and $ilDB.

Referenced by duplicateQuestionForSurvey().

911  : string {
912  $ilDB = $this->db;
913  if ($question_id < 1) {
914  return -1;
915  }
916  $result = $ilDB->queryF(
917  "SELECT type_tag FROM svy_question, svy_qtype WHERE svy_question.question_id = %s AND " .
918  "svy_question.questiontype_fi = svy_qtype.questiontype_id",
919  array('integer'),
920  array($question_id)
921  );
922  if ($result->numRows() === 1) {
923  $data = $ilDB->fetchAssoc($result);
924  return $data["type_tag"];
925  } else {
926  return "";
927  }
928  }
ilDBInterface $db
+ Here is the caller graph for this function:

◆ getRatersData()

ilObjSurvey::getRatersData ( int  $a_appraisee_id)
Todo:
move to appraisal manager

Definition at line 4596 of file class.ilObjSurvey.php.

References $data, ilObject\$db, $ilDB, $res, ilObjUser\_lookupEmail(), ilObjUser\_lookupName(), getSurveyCodesTableData(), and is360SurveyStarted().

Referenced by finishSurvey(), getAppraiseesData(), and sent360Reminders().

4598  : array {
4599  $ilDB = $this->db;
4600 
4601  $res = $anonymous_ids = array();
4602 
4603  $set = $ilDB->query("SELECT * FROM svy_360_rater" .
4604  " WHERE obj_id = " . $ilDB->quote($this->getSurveyId(), "integer") .
4605  " AND appr_id = " . $ilDB->quote($a_appraisee_id, "integer"));
4606  while ($row = $ilDB->fetchAssoc($set)) {
4607  if ($row["anonymous_id"]) {
4608  $res["a" . $row["anonymous_id"]] = array(
4609  "lastname" => "unknown code " . $row["anonymous_id"],
4610  "sent" => $row["mail_sent"],
4611  "finished" => null
4612  );
4613  $anonymous_ids[] = $row["anonymous_id"];
4614  } else {
4615  $name = ilObjUser::_lookupName($row["user_id"]);
4616  $name["name"] = $name["lastname"] . ", " . $name["firstname"];
4617  $name["user_id"] = "u" . $name["user_id"];
4618  $name["email"] = ilObjUser::_lookupEmail($row["user_id"]);
4619  $name["sent"] = $row["mail_sent"];
4620  $name["finished"] = (bool) $this->is360SurveyStarted($a_appraisee_id, (int) $row["user_id"]);
4621  $res["u" . $row["user_id"]] = $name;
4622  }
4623  }
4624 
4625  if (count($anonymous_ids)) {
4626  $data = $this->getSurveyCodesTableData($anonymous_ids);
4627  foreach ($data as $item) {
4628  if (isset($res["a" . $item["id"]])) {
4629  $res["a" . $item["id"]] = array(
4630  "user_id" => "a" . $item["id"],
4631  "lastname" => $item["last_name"],
4632  "firstname" => $item["first_name"],
4633  "name" => $item["last_name"] . ", " . $item["first_name"],
4634  "login" => "",
4635  "email" => $item["email"],
4636  "code" => $item["code"],
4637  "href" => $item["href"],
4638  "sent" => $res["a" . $item["id"]]["sent"],
4639  "finished" => (bool) $this->is360SurveyStarted($a_appraisee_id, 0, $item["code"])
4640  );
4641  }
4642  }
4643  }
4644 
4645  return $res;
4646  }
getSurveyCodesTableData(array $ids=null, string $lang=null)
Fetches the data for the survey codes table.
$res
Definition: ltiservices.php:69
static _lookupName(int $a_user_id)
lookup user name
ilDBInterface $db
is360SurveyStarted(int $appr_id, int $user_id, string $anonymous_code=null)
static _lookupEmail(int $a_user_id)
+ Here is the call graph for this function:
+ Here is the caller graph for this function:

◆ getReminderEnd()

ilObjSurvey::getReminderEnd ( )

Definition at line 5024 of file class.ilObjSurvey.php.

References $reminder_end.

Referenced by checkReminder(), importObject(), and saveToDb().

5024  : ?ilDate
5025  {
5026  return $this->reminder_end;
5027  }
+ Here is the caller graph for this function:

◆ getReminderFrequency()

ilObjSurvey::getReminderFrequency ( )

Definition at line 5034 of file class.ilObjSurvey.php.

References $reminder_frequency.

Referenced by checkReminder(), importObject(), and saveToDb().

5034  : int
5035  {
5037  }
+ Here is the caller graph for this function:

◆ getReminderLastSent()

ilObjSurvey::getReminderLastSent ( )

Definition at line 5054 of file class.ilObjSurvey.php.

References $reminder_last_sent.

Referenced by checkReminder(), and saveToDb().

5054  : ?string
5055  {
5057  }
string $reminder_last_sent
+ Here is the caller graph for this function:

◆ getReminderMailTemplates()

ilObjSurvey::getReminderMailTemplates ( int &  $defaultTemplateId = null)

Definition at line 5580 of file class.ilObjSurvey.php.

References $DIC, $res, and ilSurveyMailTemplateReminderContext\ID.

Referenced by checkReminder(), and getReminderTemplate().

5582  : array {
5583  global $DIC;
5584 
5585  $res = array();
5586 
5587  $templateService = $DIC->mail()->textTemplates();
5588  foreach ($templateService->loadTemplatesForContextId(ilSurveyMailTemplateReminderContext::ID) as $tmpl) {
5589  $res[$tmpl->getTplId()] = $tmpl->getTitle();
5590  if (null !== $defaultTemplateId && $tmpl->isDefault()) {
5591  $defaultTemplateId = $tmpl->getTplId();
5592  }
5593  }
5594 
5595  return $res;
5596  }
$res
Definition: ltiservices.php:69
global $DIC
Definition: feed.php:28
+ Here is the caller graph for this function:

◆ getReminderStart()

ilObjSurvey::getReminderStart ( )

Definition at line 5014 of file class.ilObjSurvey.php.

References $reminder_start.

Referenced by checkReminder(), importObject(), and saveToDb().

5014  : ?ilDate
5015  {
5016  return $this->reminder_start;
5017  }
+ Here is the caller graph for this function:

◆ getReminderStatus()

ilObjSurvey::getReminderStatus ( )

Definition at line 5004 of file class.ilObjSurvey.php.

References $reminder_status.

Referenced by checkReminder(), importObject(), and saveToDb().

5004  : bool
5005  {
5006  return $this->reminder_status;
5007  }
+ Here is the caller graph for this function:

◆ getReminderTarget()

ilObjSurvey::getReminderTarget ( )

◆ getReminderTemplate()

ilObjSurvey::getReminderTemplate ( bool  $selectDefault = false)

Definition at line 5067 of file class.ilObjSurvey.php.

References $reminder_tmpl, and getReminderMailTemplates().

Referenced by checkReminder(), importObject(), and saveToDb().

5069  : ?int {
5070  if ($selectDefault) {
5071  $defaultTemplateId = 0;
5072  $this->getReminderMailTemplates($defaultTemplateId);
5073 
5074  if ($defaultTemplateId > 0) {
5075  return $defaultTemplateId;
5076  }
5077  }
5078 
5079  return $this->reminder_tmpl;
5080  }
getReminderMailTemplates(int &$defaultTemplateId=null)
+ Here is the call graph for this function:
+ Here is the caller graph for this function:

◆ getSelfEvaluationResults()

ilObjSurvey::getSelfEvaluationResults ( )

Definition at line 5632 of file class.ilObjSurvey.php.

References $mode_self_eval_results.

Referenced by ILIAS\Survey\Mode\SelfEvaluation\UIModifier\getSurveySettingsResults(), saveToDb(), and toXML().

5632  : int
5633  {
5635  }
+ Here is the caller graph for this function:

◆ getShowQuestionTitles()

ilObjSurvey::getShowQuestionTitles ( )

Definition at line 1183 of file class.ilObjSurvey.php.

References $display_question_titles.

Referenced by importObject(), saveToDb(), and toXML().

1183  : bool
1184  {
1185  return (bool) $this->display_question_titles;
1186  }
int $display_question_titles
+ Here is the caller graph for this function:

◆ getSkillService()

ilObjSurvey::getSkillService ( )

Definition at line 4886 of file class.ilObjSurvey.php.

References $mode_skill_service.

Referenced by closeAppraisee(), importObject(), saveToDb(), and toXML().

4886  : bool
4887  {
4889  }
+ Here is the caller graph for this function:

◆ getStartDate()

ilObjSurvey::getStartDate ( )

Definition at line 1205 of file class.ilObjSurvey.php.

References $start_date.

Referenced by checkReminder(), hasStarted(), importObject(), saveToDb(), and toXML().

1205  : string
1206  {
1207  return $this->start_date;
1208  }
+ Here is the caller graph for this function:

◆ getSurveyCodesForExport()

ilObjSurvey::getSurveyCodesForExport ( array  $a_codes = null,
array  $a_ids = null 
)

Return a list of survey codes for file export, note: user_key needs to be null to export a record.

Parameters
?string[]$a_codes array of all survey codes that should be exported, if null...
?int[]$a_ids array of anonymous ids that should be exported
Returns
string comma separated list of survey codes an URLs for file export
Todo:
move to code manager
Exceptions
ilDateTimeException

Definition at line 3607 of file class.ilObjSurvey.php.

References ilObject\$db, $ilDB, ilObject\$lng, $params, $user, ilObject\getRefId(), getSurveyId(), IL_CAL_DATETIME, IL_CAL_UNIX, isSurveyCodeUsed(), and ilLanguage\txt().

3610  : string {
3611  $ilDB = $this->db;
3612  $ilUser = $this->user;
3613  $lng = $this->lng;
3614 
3615  $sql = "SELECT svy_anonymous.*, svy_finished.state" .
3616  " FROM svy_anonymous" .
3617  " LEFT JOIN svy_finished ON (svy_anonymous.survey_key = svy_finished.anonymous_id)" .
3618  " WHERE svy_anonymous.survey_fi = " . $ilDB->quote($this->getSurveyId(), "integer") .
3619  " AND svy_anonymous.user_key IS NULL";
3620 
3621  if ($a_codes) {
3622  $sql .= " AND " . $ilDB->in("svy_anonymous.survey_key", $a_codes, "", "text");
3623  } elseif ($a_ids) {
3624  $sql .= " AND " . $ilDB->in("svy_anonymous.anonymous_id", $a_ids, "", "text");
3625  }
3626 
3627  $export = array();
3628 
3629  // #14905
3630  $titles = array();
3631  $titles[] = '"' . $lng->txt("survey_code") . '"';
3632  $titles[] = '"' . $lng->txt("email") . '"';
3633  $titles[] = '"' . $lng->txt("lastname") . '"';
3634  $titles[] = '"' . $lng->txt("firstname") . '"';
3635  $titles[] = '"' . $lng->txt("create_date") . '"';
3636  $titles[] = '"' . $lng->txt("used") . '"';
3637  $titles[] = '"' . $lng->txt("mail_sent_short") . '"';
3638  $titles[] = '"' . $lng->txt("survey_code_url") . '"';
3639  $export[] = implode(";", $titles);
3640 
3641  $result = $ilDB->query($sql);
3642  $default_lang = $ilUser->getPref("survey_code_language");
3643  while ($row = $ilDB->fetchAssoc($result)) {
3644  $item = array();
3645  $item[] = $row["survey_key"];
3646 
3647  if ($row["externaldata"]) {
3648  $ext = unserialize((string) $row["externaldata"], ['allowed_classes' => false]);
3649  $item[] = $ext["email"];
3650  $item[] = $ext["lastname"];
3651  $item[] = $ext["firstname"];
3652  } else {
3653  $item[] = "";
3654  $item[] = "";
3655  $item[] = "";
3656  }
3657 
3658  // No relative (today, tomorrow...) dates in export.
3659  $date = new ilDateTime($row['tstamp'], IL_CAL_UNIX);
3660  $item[] = $date->get(IL_CAL_DATETIME);
3661 
3662  $item[] = ($this->isSurveyCodeUsed($row["survey_key"])) ? 1 : 0;
3663  $item[] = ($row["sent"]) ? 1 : 0;
3664 
3665  $params = array("accesscode" => $row["survey_key"]);
3666  if ($default_lang) {
3667  $params["lang"] = $default_lang;
3668  }
3669  $item[] = ilLink::_getLink($this->getRefId(), "svy", $params);
3670 
3671  $export[] = '"' . implode('";"', $item) . '"';
3672  }
3673  return implode("\n", $export);
3674  }
const IL_CAL_DATETIME
txt(string $a_topic, string $a_default_lang_fallback_mod="")
gets the text for a given topic if the topic is not in the list, the topic itself with "-" will be re...
if(! $DIC->user() ->getId()||!ilLTIConsumerAccess::hasCustomProviderCreationAccess()) $params
Definition: ltiregstart.php:33
const IL_CAL_UNIX
isSurveyCodeUsed(string $code)
ilLanguage $lng
ilDBInterface $db
+ Here is the call graph for this function:

◆ getSurveyCodesTableData()

ilObjSurvey::getSurveyCodesTableData ( array  $ids = null,
string  $lang = null 
)

Fetches the data for the survey codes table.

Parameters
?string$lang Language for the survey code URL
Todo:
move to code manager

Definition at line 3681 of file class.ilObjSurvey.php.

References ilObject\$db, $ilDB, $lang, $params, ilObject\getRefId(), getSurveyId(), and isSurveyCodeUsed().

Referenced by getRatersData().

3684  : array {
3685  $ilDB = $this->db;
3686 
3687  $codes = array();
3688 
3689  $sql = "SELECT svy_anonymous.*, svy_finished.state" .
3690  " FROM svy_anonymous" .
3691  " LEFT JOIN svy_finished ON (svy_anonymous.survey_key = svy_finished.anonymous_id)" .
3692  " WHERE svy_anonymous.survey_fi = " . $ilDB->quote($this->getSurveyId(), "integer") /*.
3693  " AND svy_anonymous.user_key IS NULL" */; // #15860
3694 
3695  if ($ids) {
3696  $sql .= " AND " . $ilDB->in("svy_anonymous.anonymous_id", $ids, "", "integer");
3697  }
3698 
3699  $sql .= " ORDER BY tstamp, survey_key ASC";
3700  $result = $ilDB->query($sql);
3701  if ($result->numRows() > 0) {
3702  while ($row = $ilDB->fetchAssoc($result)) {
3703  $href = "";
3704  $used = false;
3705  if ($this->isSurveyCodeUsed($row["survey_key"])) {
3706  $used = true;
3707  } else {
3708  $params = array("accesscode" => $row["survey_key"]);
3709  if ($lang) {
3710  $params["lang"] = $lang;
3711  }
3712  $href = ilLink::_getLink($this->getRefId(), "svy", $params);
3713  }
3714 
3715 
3716  $item = array(
3717  'id' => $row["anonymous_id"],
3718  'code' => $row["survey_key"],
3719  'date' => $row["tstamp"],
3720  'used' => $used,
3721  'sent' => $row['sent'],
3722  'href' => $href,
3723  'email' => '',
3724  'last_name' => '',
3725  'first_name' => ''
3726  );
3727 
3728  if ($row["externaldata"]) {
3729  $ext = unserialize((string) $row["externaldata"], ['allowed_classes' => false]);
3730  $item['email'] = $ext['email'] ?? "";
3731  $item['last_name'] = $ext['lastname'] ?? "";
3732  $item['first_name'] = $ext['firstname'] ?? "";
3733  }
3734 
3735  $codes[] = $item;
3736  }
3737  }
3738  return $codes;
3739  }
if(! $DIC->user() ->getId()||!ilLTIConsumerAccess::hasCustomProviderCreationAccess()) $params
Definition: ltiregstart.php:33
isSurveyCodeUsed(string $code)
ilDBInterface $db
$lang
Definition: xapiexit.php:26
+ Here is the call graph for this function:
+ Here is the caller graph for this function:

◆ getSurveyFinishedIds()

ilObjSurvey::getSurveyFinishedIds ( )

Get run ids.

Todo:
move to run manager
Returns
int[]

Definition at line 2676 of file class.ilObjSurvey.php.

References ilObject\$db, $ilDB, getSurveyId(), and ILIAS\Repository\int().

2676  : array
2677  {
2678  $ilDB = $this->db;
2679 
2680  $users = array();
2681  $result = $ilDB->queryF(
2682  "SELECT * FROM svy_finished WHERE survey_fi = %s",
2683  array('integer'),
2684  array($this->getSurveyId())
2685  );
2686  if ($result->numRows()) {
2687  while ($row = $ilDB->fetchAssoc($result)) {
2688  $users[] = (int) $row["finished_id"];
2689  }
2690  }
2691  return $users;
2692  }
ilDBInterface $db
+ Here is the call graph for this function:

◆ getSurveyId()

ilObjSurvey::getSurveyId ( )

Definition at line 930 of file class.ilObjSurvey.php.

References $survey_id.

Referenced by ILIAS\Survey\Code\CodeManager\__construct(), ILIAS\Survey\Execution\RunManager\__construct(), addAppraisee(), addConstraintToQuestion(), addQuestionToBlock(), addRater(), closeAppraisee(), createQuestionblock(), deleteAllUserData(), deleteConstraints(), deleteSurveyCode(), deleteSurveyRecord(), finishSurvey(), fixSequenceStructure(), getActiveID(), getAppraiseesToRate(), getConstraints(), getExistingQuestions(), getExternalCodeRecipients(), ilSurveyParticipantsTableGUI\getItems(), getMaxSumScore(), getNotificationTargetUserIds(), getSurveyCodesForExport(), getSurveyCodesTableData(), getSurveyFinishedIds(), getSurveyPages(), getSurveyParticipants(), getSurveyQuestions(), ILIAS\Survey\Mode\Standard\UIModifier\getSurveySettingsResults(), getUserAccessCode(), getUserSurveyExecutionStatus(), importObject(), importSurveyCode(), insertQuestion(), insertQuestionblock(), is360SurveyStarted(), isAnonymizedParticipant(), isRater(), isSurveyCodeUnique(), isSurveyCodeUsed(), isSurveyFinishedByCode(), loadQuestionsFromDb(), openAllAppraisees(), removeConstraintsConcerningQuestion(), removeQuestionFromBlock(), removeQuestions(), removeSelectedSurveyResults(), saveCompletionStatus(), saveHeading(), saveQuestionsToDb(), saveToDb(), saveUserAccessCode(), sendCodes(), set360RaterSent(), setObligatoryStates(), ILIAS\Survey\Mode\Standard\UIModifier\setValuesFromForm(), toXML(), and unfoldQuestionblocks().

930  : int
931  {
932  return $this->survey_id;
933  }
int $survey_id
A unique positive numerical ID which identifies the survey.
+ Here is the caller graph for this function:

◆ getSurveyPages()

ilObjSurvey::getSurveyPages ( )

Returns the survey pages in an array (a page contains one or more questions)

Todo:
move to survey question manager/repo, use dto

Definition at line 1933 of file class.ilObjSurvey.php.

References ilObject\$db, $ilDB, getConstraints(), and getSurveyId().

Referenced by getNextPage(), and toXML().

1933  : array
1934  {
1935  $ilDB = $this->db;
1936  // get questionblocks
1937  $all_questions = array();
1938  $result = $ilDB->queryF(
1939  "SELECT svy_question.*, svy_qtype.type_tag, svy_svy_qst.heading FROM " .
1940  "svy_question, svy_qtype, svy_svy_qst WHERE svy_svy_qst.survey_fi = %s AND " .
1941  "svy_svy_qst.question_fi = svy_question.question_id AND svy_question.questiontype_fi = svy_qtype.questiontype_id " .
1942  "ORDER BY svy_svy_qst.sequence",
1943  array('integer'),
1944  array($this->getSurveyId())
1945  );
1946  while ($row = $ilDB->fetchAssoc($result)) {
1947  $all_questions[$row["question_id"]] = $row;
1948  }
1949  // get all questionblocks
1950  $questionblocks = array();
1951  if (count($all_questions)) {
1952  $result = $ilDB->queryF(
1953  "SELECT svy_qblk.*, svy_qblk_qst.question_fi FROM svy_qblk, svy_qblk_qst " .
1954  "WHERE svy_qblk.questionblock_id = svy_qblk_qst.questionblock_fi AND svy_qblk_qst.survey_fi = %s " .
1955  "AND " . $ilDB->in('svy_qblk_qst.question_fi', array_keys($all_questions), false, 'integer'),
1956  array('integer'),
1957  array($this->getSurveyId())
1958  );
1959  while ($row = $ilDB->fetchAssoc($result)) {
1960  $questionblocks[$row['question_fi']] = $row;
1961  }
1962  }
1963 
1964  $all_pages = array();
1965  $pageindex = -1;
1966  $currentblock = "";
1967  foreach ($all_questions as $question_id => $row) {
1968  $constraints = array();
1969  if (isset($questionblocks[$question_id])) {
1970  if (!$currentblock or ($currentblock != $questionblocks[$question_id]['questionblock_id'])) {
1971  $pageindex++;
1972  }
1973  $all_questions[$question_id]['page'] = $pageindex;
1974  $all_questions[$question_id]["questionblock_title"] = $questionblocks[$question_id]['title'];
1975  $all_questions[$question_id]["questionblock_id"] = $questionblocks[$question_id]['questionblock_id'];
1976  $all_questions[$question_id]["questionblock_show_questiontext"] = $questionblocks[$question_id]['show_questiontext'];
1977  $all_questions[$question_id]["questionblock_show_blocktitle"] = $questionblocks[$question_id]['show_blocktitle'];
1978  $all_questions[$question_id]["questionblock_compress_view"] = $questionblocks[$question_id]['compress_view'];
1979  $currentblock = $questionblocks[$question_id]['questionblock_id'];
1980  } else {
1981  $pageindex++;
1982  $all_questions[$question_id]['page'] = $pageindex;
1983  $all_questions[$question_id]["questionblock_title"] = "";
1984  $all_questions[$question_id]["questionblock_id"] = "";
1985  $all_questions[$question_id]["questionblock_show_questiontext"] = 1;
1986  $all_questions[$question_id]["questionblock_show_blocktitle"] = 1;
1987  $all_questions[$question_id]["questionblock_compress_view"] = false;
1988  $currentblock = "";
1989  }
1990  $constraints = $this->getConstraints($question_id);
1991  $all_questions[$question_id]["constraints"] = $constraints;
1992  if (!isset($all_pages[$pageindex])) {
1993  $all_pages[$pageindex] = array();
1994  }
1995  $all_pages[$pageindex][] = $all_questions[$question_id];
1996  }
1997  // calculate position percentage for every page
1998  $max = count($all_pages);
1999  $counter = 1;
2000  foreach ($all_pages as $index => $block) {
2001  foreach ($block as $blockindex => $question) {
2002  $all_pages[$index][$blockindex]["position"] = $counter / $max;
2003  }
2004  $counter++;
2005  }
2006 
2007  return $all_pages;
2008  }
getConstraints(int $question_id)
Returns the constraints to a given question or questionblock.
ilDBInterface $db
+ Here is the call graph for this function:
+ Here is the caller graph for this function:

◆ getSurveyParticipants()

ilObjSurvey::getSurveyParticipants ( ?array  $finished_ids = null,
bool  $force_non_anonymous = false,
bool  $include_invites = false 
)
Todo:
move to run/participant manager/repo

Definition at line 451 of file class.ilObjSurvey.php.

References ilObject\$db, $ilDB, ilObjUser\_lookupFullname(), ilObjUser\_lookupName(), getSurveyId(), and getUserDataFromActiveId().

Referenced by ilSurveyParticipantsTableGUI\getItems().

455  : array {
456  $ilDB = $this->db;
457  $sql = "SELECT * FROM svy_finished" .
458  " WHERE survey_fi = " . $ilDB->quote($this->getSurveyId(), "integer");
459  if ($finished_ids) {
460  $sql .= " AND " . $ilDB->in("finished_id", $finished_ids, "", "integer");
461  }
462 
463  $result = $ilDB->query($sql);
464  $participants = array();
465  if ($result->numRows() > 0) {
466  while ($row = $ilDB->fetchAssoc($result)) {
467  $userdata = $this->getUserDataFromActiveId($row["finished_id"], $force_non_anonymous);
468  $userdata["finished"] = (bool) $row["state"];
469  $userdata["finished_tstamp"] = $row["tstamp"];
470  $participants[$userdata["sortname"] . $userdata["active_id"]] = $userdata;
471  }
472  }
473  $participant_ids = array_column($participants, "usr_id");
474  if ($include_invites) {
475  foreach ($this->invitation_manager->getAllForSurvey($this->getSurveyId()) as $usr_id) {
476  if (!in_array($usr_id, $participant_ids)) {
477  $name = ilObjUser::_lookupName($usr_id);
478  $participants[$name["lastname"] . "," . $name["firstname"] . $usr_id] = [
479  "fullname" => ilObjUser::_lookupFullname($usr_id),
480  "sortname" => $name["lastname"] . "," . $name["firstname"],
481  "fistname" => $name["firstname"],
482  "lastname" => $name["lastname"],
483  "login" => $name["login"],
484  "gender" => "",
485  "usr_id" => $usr_id,
486  "finished" => false,
487  "finished_tstamp" => 0,
488  "invited" => true
489  ];
490  }
491  }
492  }
493  return $participants;
494  }
static _lookupFullname(int $a_user_id)
static _lookupName(int $a_user_id)
lookup user name
ilDBInterface $db
getUserDataFromActiveId(int $active_id, bool $force_non_anonymous=false)
Returns run information.
+ Here is the call graph for this function:
+ Here is the caller graph for this function:

◆ getSurveyQuestions()

ilObjSurvey::getSurveyQuestions ( bool  $with_answers = false)

Returns the survey questions and questionblocks in an array.

Todo:
move to survey question manager/repo, use dto

Definition at line 1824 of file class.ilObjSurvey.php.

References $data, ilObject\$db, $ilDB, ILIAS\LTI\ToolProvider\$key, getConstraints(), and getSurveyId().

Referenced by getParticipantTextResults(), getUserSpecificResults(), SurveyConstraintsTableGUI\initItems(), and removeQuestions().

1826  : array {
1827  $ilDB = $this->db;
1828  // get questionblocks
1829  $all_questions = array();
1830  $result = $ilDB->queryF(
1831  "SELECT svy_qtype.type_tag, svy_qtype.plugin, svy_question.question_id, " .
1832  "svy_svy_qst.heading FROM svy_qtype, svy_question, svy_svy_qst WHERE svy_svy_qst.survey_fi = %s AND " .
1833  "svy_svy_qst.question_fi = svy_question.question_id AND svy_question.questiontype_fi = svy_qtype.questiontype_id " .
1834  "ORDER BY svy_svy_qst.sequence",
1835  array('integer'),
1836  array($this->getSurveyId())
1837  );
1838  while ($row = $ilDB->fetchAssoc($result)) {
1839  $add = true;
1840  if ($row["plugin"]) {
1841  $add = false;
1842  }
1843  if ($add) {
1844  $question = self::_instanciateQuestion($row["question_id"]);
1845  $questionrow = $question->getQuestionDataArray($row["question_id"]);
1846  foreach ($row as $key => $value) {
1847  $questionrow[$key] = $value;
1848  }
1849  $all_questions[$row["question_id"]] = $questionrow;
1850  $all_questions[$row["question_id"]]["usableForPrecondition"] = $question->usableForPrecondition();
1851  $all_questions[$row["question_id"]]["availableRelations"] = $question->getAvailableRelations();
1852  }
1853  }
1854  // get all questionblocks
1855  $questionblocks = array();
1856  if (count($all_questions)) {
1857  $result = $ilDB->queryF(
1858  "SELECT svy_qblk.*, svy_qblk_qst.question_fi FROM svy_qblk, svy_qblk_qst WHERE " .
1859  "svy_qblk.questionblock_id = svy_qblk_qst.questionblock_fi AND svy_qblk_qst.survey_fi = %s " .
1860  "AND " . $ilDB->in('svy_qblk_qst.question_fi', array_keys($all_questions), false, 'integer'),
1861  array('integer'),
1862  array($this->getSurveyId())
1863  );
1864  while ($row = $ilDB->fetchAssoc($result)) {
1865  $questionblocks[$row['question_fi']] = $row;
1866  }
1867  }
1868 
1869  foreach ($all_questions as $question_id => $row) {
1870  $constraints = $this->getConstraints($question_id);
1871  if (isset($questionblocks[$question_id])) {
1872  $all_questions[$question_id]["questionblock_title"] = $questionblocks[$question_id]['title'];
1873  $all_questions[$question_id]["questionblock_id"] = $questionblocks[$question_id]['questionblock_id'];
1874  } else {
1875  $all_questions[$question_id]["questionblock_title"] = "";
1876  $all_questions[$question_id]["questionblock_id"] = "";
1877  }
1878  $all_questions[$question_id]["constraints"] = $constraints;
1879  if ($with_answers) {
1880  $answers = array();
1881  $result = $ilDB->queryF(
1882  "SELECT svy_variable.*, svy_category.title FROM svy_variable, svy_category " .
1883  "WHERE svy_variable.question_fi = %s AND svy_variable.category_fi = svy_category.category_id " .
1884  "ORDER BY sequence ASC",
1885  array('integer'),
1886  array($question_id)
1887  );
1888  if ($result->numRows() > 0) {
1889  while ($data = $ilDB->fetchAssoc($result)) {
1890  $answers[] = $data["title"];
1891  }
1892  }
1893  $all_questions[$question_id]["answers"] = $answers;
1894  }
1895  }
1896  return $all_questions;
1897  }
getConstraints(int $question_id)
Returns the constraints to a given question or questionblock.
ilDBInterface $db
string $key
Consumer key/client ID value.
Definition: System.php:193
+ Here is the call graph for this function:
+ Here is the caller graph for this function:

◆ getSurveySkippedValue()

static ilObjSurvey::getSurveySkippedValue ( )
static

Definition at line 5564 of file class.ilObjSurvey.php.

References $DIC, ilObject\$lng, and ilLanguage\txt().

Referenced by ilSurveyResultsUserTableGUI\fillRow(), and SurveyQuestionEvaluation\getSkippedValue().

5564  : string
5565  {
5566  global $DIC;
5567 
5568  $lng = $DIC->language();
5569 
5570  // #13541
5571 
5572  $surveySetting = new ilSetting("survey");
5573  if (!$surveySetting->get("skipped_is_custom", false)) {
5574  return $lng->txt("skipped");
5575  } else {
5576  return $surveySetting->get("skipped_custom_value", "");
5577  }
5578  }
txt(string $a_topic, string $a_default_lang_fallback_mod="")
gets the text for a given topic if the topic is not in the list, the topic itself with "-" will be re...
global $DIC
Definition: feed.php:28
ilLanguage $lng
+ Here is the call graph for this function:
+ Here is the caller graph for this function:

◆ getSurveysWithTutorResults()

static ilObjSurvey::getSurveysWithTutorResults ( )
static
Returns
int[]

Definition at line 5640 of file class.ilObjSurvey.php.

References $ilDB, ilObject\$log, $q, $res, ilLogger\debug(), ilLoggerFactory\getLogger(), and ILIAS\Repository\int().

5640  : array
5641  {
5642  global $ilDB;
5643 
5644  $res = array();
5645 
5647 
5648 
5649  $q = "SELECT obj_fi FROM svy_svy" .
5650  " WHERE tutor_res_cron IS NULL" .
5651  " AND tutor_res_status = " . $ilDB->quote(1, "integer") .
5652  " AND enddate < " . $ilDB->quote(date("Ymd000000"), "text");
5653 
5654  if (DEVMODE) {
5655  $q = "SELECT obj_fi FROM svy_svy" .
5656  " WHERE tutor_res_status = " . $ilDB->quote(1, "integer") .
5657  " AND enddate < " . $ilDB->quote(date("Ymd000000"), "text");
5658  }
5659 
5660  $set = $ilDB->query($q);
5661 
5662  $log->debug($q);
5663 
5664  while ($row = $ilDB->fetchAssoc($set)) {
5665  $res[] = (int) $row["obj_fi"];
5666  }
5667 
5668  return $res;
5669  }
$res
Definition: ltiservices.php:69
static getLogger(string $a_component_id)
Get component logger.
$q
Definition: shib_logout.php:21
ilLogger $log
debug(string $message, array $context=[])
+ Here is the call graph for this function:

◆ getTextblock()

ilObjSurvey::getTextblock ( int  $question_id)
Todo:
move to survey question manager

Definition at line 3441 of file class.ilObjSurvey.php.

References ilObject\$db, and $ilDB.

Referenced by cloneTextblocks().

3443  : string {
3444  $ilDB = $this->db;
3445  $result = $ilDB->queryF(
3446  "SELECT * FROM svy_svy_qst WHERE question_fi = %s",
3447  array('integer'),
3448  array($question_id)
3449  );
3450  if ($row = $ilDB->fetchAssoc($result)) {
3451  return $row["heading"] ?? "";
3452  } else {
3453  return "";
3454  }
3455  }
ilDBInterface $db
+ Here is the caller graph for this function:

◆ getTutorNotificationRecipients()

ilObjSurvey::getTutorNotificationRecipients ( )

Mail being sent to tutors after all participants have finished the survey?

Definition at line 5103 of file class.ilObjSurvey.php.

References $tutor_ntf_recipients.

Referenced by importObject(), saveToDb(), and sendTutorNotification().

5103  : array
5104  {
5106  }
array $tutor_ntf_recipients
+ Here is the caller graph for this function:

◆ getTutorNotificationStatus()

ilObjSurvey::getTutorNotificationStatus ( )

Definition at line 5087 of file class.ilObjSurvey.php.

References $tutor_ntf_status.

Referenced by checkTutorNotification(), importObject(), and saveToDb().

5087  : bool
5088  {
5089  return $this->tutor_ntf_status;
5090  }
+ Here is the caller graph for this function:

◆ getTutorNotificationTarget()

ilObjSurvey::getTutorNotificationTarget ( )

Group that is checked for the "all participants have finished" mail Either a) all members of a parent group/course or b) all users which have been invited (svy_invitation) (= task on dashboard)

Definition at line 5122 of file class.ilObjSurvey.php.

References $tutor_ntf_target.

Referenced by checkTutorNotification(), importObject(), and saveToDb().

5122  : int
5123  {
5124  return $this->tutor_ntf_target;
5125  }
+ Here is the caller graph for this function:

◆ getTutorResultsRecipients()

ilObjSurvey::getTutorResultsRecipients ( )

Definition at line 5142 of file class.ilObjSurvey.php.

References $tutor_res_recipients.

Referenced by importObject(), and saveToDb().

5142  : array
5143  {
5145  }
array $tutor_res_recipients
+ Here is the caller graph for this function:

◆ getTutorResultsStatus()

ilObjSurvey::getTutorResultsStatus ( )

Definition at line 5132 of file class.ilObjSurvey.php.

References $tutor_res_status.

Referenced by importObject(), and saveToDb().

5132  : bool
5133  {
5134  return $this->tutor_res_status;
5135  }
+ Here is the caller graph for this function:

◆ getUserAccessCode()

ilObjSurvey::getUserAccessCode ( int  $user_id)

Returns a survey access code that was saved for a registered user.

Parameters
int$user_idThe database id of the user
Returns
string The survey access code of the user
Todo:
move to code manager

Definition at line 3946 of file class.ilObjSurvey.php.

References ilObject\$db, $ilDB, and getSurveyId().

3946  : string
3947  {
3948  $ilDB = $this->db;
3949  $access_code = "";
3950  $result = $ilDB->queryF(
3951  "SELECT survey_key FROM svy_anonymous WHERE survey_fi = %s AND user_key = %s",
3952  array('integer','text'),
3953  array($this->getSurveyId(), md5($user_id))
3954  );
3955  if ($result->numRows()) {
3956  $row = $ilDB->fetchAssoc($result);
3957  $access_code = $row["survey_key"];
3958  }
3959  return $access_code;
3960  }
ilDBInterface $db
+ Here is the call graph for this function:

◆ getUserData()

ilObjSurvey::getUserData ( array  $ids)

Returns a data of all users specified by id list.

Parameters
int[]$ids array of user id's
Returns
array The user data "usr_id, login, lastname, firstname, clientip" of the users with id as key
Todo:
use user service, remove direct access to usr_data table

Definition at line 4110 of file class.ilObjSurvey.php.

References ilObject\$db, and $ilDB.

4112  : array {
4113  $ilDB = $this->db;
4114 
4115  if (count($ids) === 0) {
4116  return array();
4117  }
4118 
4119  $result = $ilDB->query("SELECT usr_id, login, lastname, firstname FROM usr_data WHERE " . $ilDB->in('usr_id', $ids, false, 'integer') . " ORDER BY login");
4120  $result_array = array();
4121  while ($row = $ilDB->fetchAssoc($result)) {
4122  $result_array[$row["usr_id"]] = $row;
4123  }
4124  return $result_array;
4125  }
ilDBInterface $db

◆ getUserDataFromActiveId()

ilObjSurvey::getUserDataFromActiveId ( int  $active_id,
bool  $force_non_anonymous = false 
)

Returns run information.

Todo:
move to run manager/repo

Definition at line 2729 of file class.ilObjSurvey.php.

References ilObject\$db, $ilDB, ilObjUser\_lookupLogin(), ANONYMOUS_USER_ID, get360Mode(), ilObjUser\getFirstname(), ilObjUser\getFullname(), ilObjUser\getGender(), ilObjUser\getLastname(), ilObjUser\getLogin(), hasAnonymizedResults(), and ILIAS\Repository\lng().

Referenced by finishSurvey(), getEvaluationByUser(), and getSurveyParticipants().

2732  : array {
2733  $ilDB = $this->db;
2734 
2735  $surveySetting = new ilSetting("survey");
2736  $use_anonymous_id = $surveySetting->get("use_anonymous_id");
2737  $result = $ilDB->queryF(
2738  "SELECT * FROM svy_finished WHERE finished_id = %s",
2739  array('integer'),
2740  array($active_id)
2741  );
2742  $row = array();
2743  $foundrows = $result->numRows();
2744  if ($foundrows) {
2745  $row = $ilDB->fetchAssoc($result);
2746  }
2747  $name = ($use_anonymous_id) ? $row["anonymous_id"] : $this->lng->txt("anonymous");
2748  $userdata = array(
2749  "fullname" => $name,
2750  "sortname" => $name,
2751  "firstname" => "",
2752  "lastname" => "",
2753  "login" => "",
2754  "gender" => "",
2755  "active_id" => (string) $active_id
2756  );
2757  if ($foundrows) {
2758  if (($row["user_fi"] > 0) &&
2759  (($row["user_fi"] != ANONYMOUS_USER_ID &&
2760  !$this->hasAnonymizedResults() &&
2761  !$this->get360Mode()) || // 360° uses ANONYMIZE_CODE_ALL which is wrong - see ilObjSurveyGUI::afterSave()
2762  $force_non_anonymous)) {
2763  if (ilObjUser::_lookupLogin($row["user_fi"]) === '') {
2764  $userdata["fullname"] = $userdata["sortname"] = $this->lng->txt("deleted_user");
2765  } else {
2766  $user = new ilObjUser($row["user_fi"]);
2767  $userdata['usr_id'] = $row['user_fi'];
2768  $userdata["fullname"] = $user->getFullname();
2769  $gender = $user->getGender();
2770  if (strlen($gender) === 1) {
2771  $gender = $this->lng->txt("gender_$gender");
2772  }
2773  $userdata["gender"] = $gender;
2774  $userdata["firstname"] = $user->getFirstname();
2775  $userdata["lastname"] = $user->getLastname();
2776  $userdata["sortname"] = $user->getLastname() . ", " . $user->getFirstname();
2777  $userdata["login"] = $user->getLogin();
2778  }
2779  }
2780  if ($row["user_fi"] == 0 || $row["user_fi"] == ANONYMOUS_USER_ID) {
2781  $code = $this->code_manager->getByUserKey((string) $row["anonymous_id"]);
2782  if (!is_null($code) && $this->feature_config->usesAppraisees()) {
2783  $userdata["firstname"] = $code->getFirstName();
2784  $userdata["lastname"] = $code->getLastName();
2785  $userdata["sortname"] = $code->getLastName() . ", " . $code->getFirstName();
2786  }
2787  }
2788  }
2789  return $userdata;
2790  }
const ANONYMOUS_USER_ID
Definition: constants.php:27
getFullname(int $a_max_strlen=0)
ilDBInterface $db
static _lookupLogin(int $a_user_id)
+ Here is the call graph for this function:
+ Here is the caller graph for this function:

◆ getUserSettings()

ilObjSurvey::getUserSettings ( int  $usr_id,
string  $key 
)

Definition at line 675 of file class.ilObjSurvey.php.

References ilObject\$db, and $ilDB.

678  : array {
679  $ilDB = $this->db;
680 
681  $result = $ilDB->queryF(
682  "SELECT * FROM svy_settings WHERE usr_id = %s AND keyword = %s",
683  array('integer', 'text'),
684  array($usr_id, $key)
685  );
686  $found = array();
687  if ($result->numRows()) {
688  while ($row = $ilDB->fetchAssoc($result)) {
689  $found[$row['settings_id']] = $row;
690  }
691  }
692  return $found;
693  }
ilDBInterface $db
string $key
Consumer key/client ID value.
Definition: System.php:193

◆ getUserSpecificResults()

ilObjSurvey::getUserSpecificResults ( array  $finished_ids)

Calculates the evaluation data for the user specific results.

Parameters
int[]$finished_ids
Todo:
move to evaluation manager

Definition at line 2699 of file class.ilObjSurvey.php.

References $data, SurveyQuestion\_getQuestionType(), SurveyQuestion\_includeClass(), SurveyQuestion\_instanciateQuestionEvaluation(), and getSurveyQuestions().

Referenced by getParticipantTextResults().

2701  : array {
2702  $evaluation = array();
2703 
2704  foreach (array_keys($this->getSurveyQuestions()) as $question_id) {
2705  // get question instance
2706  $question_type = SurveyQuestion::_getQuestionType($question_id);
2707  SurveyQuestion::_includeClass($question_type);
2708  $question = new $question_type();
2709  $question->loadFromDb($question_id);
2710 
2711  $q_eval = SurveyQuestion::_instanciateQuestionEvaluation($question_id, $finished_ids);
2712  $q_res = $q_eval->getResults();
2713 
2714  $data = array();
2715  foreach ($finished_ids as $user_id) {
2716  $data[$user_id] = $q_eval->parseUserSpecificResults($q_res, $user_id);
2717  }
2718 
2719  $evaluation[$question_id] = $data;
2720  }
2721 
2722  return $evaluation;
2723  }
getSurveyQuestions(bool $with_answers=false)
Returns the survey questions and questionblocks in an array.
static _getQuestionType(int $question_id)
Returns the question type of a question with a given id.
static _instanciateQuestionEvaluation(int $question_id, array $a_finished_ids=null)
static _includeClass(string $question_type, int $gui=0)
Include the php class file for a given question type.
+ Here is the call graph for this function:
+ Here is the caller graph for this function:

◆ getUserSurveyExecutionStatus()

ilObjSurvey::getUserSurveyExecutionStatus ( string  $a_code = null)

Get current user execution status.

Generates a code in svy_anonymous for logged in raters, if codes are used Generates a code for the anonymous user, if the survey is set to anonymous and no codes are used

Parameters
?string$a_code
Returns
array|null
Todo:
move to run manager

Definition at line 4733 of file class.ilObjSurvey.php.

References ilObject\$db, $ilDB, $res, $user, ANONYMOUS_USER_ID, getAnonymize(), getSurveyId(), isAccessibleWithoutCode(), and isRater().

4735  : ?array {
4736  $ilUser = $this->user;
4737  $ilDB = $this->db;
4738  $user_id = $ilUser->getId();
4739  // code is obligatory?
4740  if (!$this->isAccessibleWithoutCode()) {
4741  if (!$a_code) {
4742  // registered raters do not need code
4743  if ($this->feature_config->usesAppraisees() &&
4744  $user_id !== ANONYMOUS_USER_ID &&
4745  $this->isRater(0, $user_id)) {
4746  // auto-generate code
4747  $code = $this->data_manager->code("")
4748  ->withUserId($user_id);
4749  $this->code_manager->add($code);
4750  $a_code = $this->code_manager->getByUserId($user_id);
4751  } else {
4752  return null;
4753  }
4754  }
4755  } elseif ($user_id === ANONYMOUS_USER_ID ||
4756  $this->getAnonymize() === self::ANONYMIZE_FREEACCESS) {
4757  // self::ANONYMIZE_FREEACCESS: anonymized, no codes
4758  // or anonymous user when no codes are used
4759  if (!$a_code) {
4760  // auto-generate code
4761  $code = $this->data_manager->code("")
4762  ->withUserId($user_id);
4763  $code_id = $this->code_manager->add($code);
4764  $a_code = $this->code_manager->getByCodeId($code_id);
4765  }
4766  } else {
4767  $a_code = null;
4768  }
4769 
4770  $res = array();
4771 
4772  // get runs for user id / code
4773  $sql = "SELECT * FROM svy_finished" .
4774  " WHERE survey_fi = " . $ilDB->quote($this->getSurveyId(), "integer");
4775  // if proper user id is given, use it or current code
4776  if ($user_id !== ANONYMOUS_USER_ID) {
4777  $sql .= " AND (user_fi = " . $ilDB->quote($user_id, "integer") .
4778  " OR anonymous_id = " . $ilDB->quote($a_code, "text") . ")";
4779  }
4780  // use anonymous code to find finished id(s)
4781  else {
4782  $sql .= " AND anonymous_id = " . $ilDB->quote($a_code, "text");
4783  }
4784  $set = $ilDB->query($sql);
4785  while ($row = $ilDB->fetchAssoc($set)) {
4786  $res[$row["finished_id"]] = array("appr_id" => $row["appr_id"],
4787  "user_id" => $row["user_fi"],
4788  "code" => $row["anonymous_id"],
4789  "finished" => (bool) $row["state"]);
4790  }
4791  return array("code" => $a_code, "runs" => $res);
4792  }
$res
Definition: ltiservices.php:69
const ANONYMOUS_USER_ID
Definition: constants.php:27
ilDBInterface $db
isRater(int $a_appraisee_id, int $a_user_id, int $a_anonymous_id=0)
+ Here is the call graph for this function:

◆ getVariables()

ilObjSurvey::getVariables ( int  $question_id)

Returns all variables (answer options/scale values) of a question.

Todo:
move to (pool?) question manager/repo

Definition at line 2155 of file class.ilObjSurvey.php.

References ilObject\$db, and $ilDB.

2157  : array {
2158  $ilDB = $this->db;
2159 
2160  $result_array = array();
2161  $result = $ilDB->queryF(
2162  "SELECT svy_variable.*, svy_category.title FROM svy_variable LEFT JOIN " .
2163  "svy_category ON svy_variable.category_fi = svy_category.category_id WHERE svy_variable.question_fi = %s " .
2164  "ORDER BY svy_variable.sequence",
2165  array('integer'),
2166  array($question_id)
2167  );
2168  while ($row = $ilDB->fetchObject($result)) {
2169  $result_array[$row->sequence] = $row;
2170  }
2171  return $result_array;
2172  }
ilDBInterface $db

◆ getWorkingtimeForParticipant()

ilObjSurvey::getWorkingtimeForParticipant ( int  $finished_id)
Todo:
move to run manager?

Definition at line 4178 of file class.ilObjSurvey.php.

References ilObject\$db, and $ilDB.

4180  : int {
4181  $ilDB = $this->db;
4182 
4183  $result = $ilDB->queryF(
4184  "SELECT * FROM svy_times WHERE finished_fi = %s",
4185  array('integer'),
4186  array($finished_id)
4187  );
4188  $total = 0;
4189  while ($row = $ilDB->fetchAssoc($result)) {
4190  if ($row['left_page'] > 0 && $row['entered_page'] > 0) {
4191  $total += $row['left_page'] - $row['entered_page'];
4192  }
4193  }
4194  return $total;
4195  }
ilDBInterface $db

◆ hasAnonymizedResults()

ilObjSurvey::hasAnonymizedResults ( )

Definition at line 977 of file class.ilObjSurvey.php.

References getAnonymize().

Referenced by ILIAS\Survey\Mode\Standard\UIModifier\getSurveySettingsResults(), getUserDataFromActiveId(), and sendNotificationMail().

977  : bool
978  {
979  return ($this->getAnonymize() === self::ANONYMIZE_ON ||
980  $this->getAnonymize() === self::ANONYMIZE_FREEACCESS);
981  }
+ Here is the call graph for this function:
+ Here is the caller graph for this function:

◆ hasAnonymousUserList()

ilObjSurvey::hasAnonymousUserList ( )

Definition at line 5559 of file class.ilObjSurvey.php.

References $anon_user_list.

Referenced by ILIAS\Survey\Mode\Standard\UIModifier\getSurveySettingsResults(), importObject(), saveToDb(), and toXML().

5559  : bool
5560  {
5561  return $this->anon_user_list;
5562  }
+ Here is the caller graph for this function:

◆ hasEnded()

ilObjSurvey::hasEnded ( )

Definition at line 1270 of file class.ilObjSurvey.php.

References getEndDate(), IL_CAL_TIMESTAMP, and IL_CAL_UNIX.

1270  : bool
1271  {
1272  $end = $this->getEndDate();
1273  if ($end) {
1274  $end_date = new ilDateTime($end, IL_CAL_TIMESTAMP);
1275  return ($end_date->get(IL_CAL_UNIX) < time());
1276  }
1277  return false;
1278  }
const IL_CAL_UNIX
const IL_CAL_TIMESTAMP
+ Here is the call graph for this function:

◆ hasMailConfirmation()

ilObjSurvey::hasMailConfirmation ( )

Definition at line 5549 of file class.ilObjSurvey.php.

References $mail_confirmation.

Referenced by importObject(), saveToDb(), and toXML().

5549  : bool
5550  {
5551  return $this->mail_confirmation;
5552  }
+ Here is the caller graph for this function:

◆ hasMailOwnResults()

ilObjSurvey::hasMailOwnResults ( )

Definition at line 5539 of file class.ilObjSurvey.php.

References $mail_own_results.

Referenced by importObject(), saveToDb(), and toXML().

5539  : bool
5540  {
5541  return $this->mail_own_results;
5542  }
+ Here is the caller graph for this function:

◆ hasQuestions()

ilObjSurvey::hasQuestions ( )

Definition at line 505 of file class.ilObjSurvey.php.

505  : bool
506  {
507  return count($this->questions);
508  }

◆ hasStarted()

ilObjSurvey::hasStarted ( )

Definition at line 1260 of file class.ilObjSurvey.php.

References getStartDate(), IL_CAL_TIMESTAMP, and IL_CAL_UNIX.

1260  : bool
1261  {
1262  $start = $this->getStartDate();
1263  if ($start) {
1264  $start_date = new ilDateTime($start, IL_CAL_TIMESTAMP);
1265  return ($start_date->get(IL_CAL_UNIX) < time());
1266  }
1267  return true;
1268  }
const IL_CAL_UNIX
const IL_CAL_TIMESTAMP
+ Here is the call graph for this function:

◆ hasViewOwnResults()

ilObjSurvey::hasViewOwnResults ( )

Definition at line 5529 of file class.ilObjSurvey.php.

References $view_own_results.

Referenced by importObject(), saveToDb(), and toXML().

5529  : bool
5530  {
5531  return $this->view_own_results;
5532  }
+ Here is the caller graph for this function:

◆ importObject()

ilObjSurvey::importObject ( array  $file_info,
int  $svy_qpl_id 
)
Exceptions
ilException
ilImportException
ilInvalidSurveyImportFileException
Returns
string error
Todo:
move to export sub-service

Definition at line 3194 of file class.ilObjSurvey.php.

References ilObject\$db, ilObject\$error, $ilDB, ILIAS\LTI\ToolProvider\$key, ilCopyWizardOptions\_getInstance(), SurveyQuestion\_getOriginalId(), ilObject\cloneMetaData(), get360Results(), get360SelfAppraisee(), get360SelfEvaluation(), get360SelfRaters(), getAnonymize(), getAuthor(), getEndDate(), getEvaluationAccess(), ilObject\getId(), getImportDirectory(), getIntroduction(), getMailAddresses(), getMailNotification(), getMailParticipantData(), getMode(), ilObject\getOfflineStatus(), getOutro(), getPoolUsage(), getReminderEnd(), getReminderFrequency(), getReminderStart(), getReminderStatus(), getReminderTarget(), getReminderTemplate(), getShowQuestionTitles(), getSkillService(), getStartDate(), getSurveyId(), getTutorNotificationRecipients(), getTutorNotificationStatus(), getTutorNotificationTarget(), getTutorResultsRecipients(), getTutorResultsStatus(), hasAnonymousUserList(), hasMailConfirmation(), hasMailOwnResults(), hasViewOwnResults(), ILIAS\Repository\lng(), loadFromDb(), locateImportFiles(), and ilFileUtils\moveUploadedFile().

3197  : string {
3198  if ($svy_qpl_id < 1) {
3199  $svy_qpl_id = -1;
3200  }
3201  // check if file was uploaded
3202  $source = $file_info["tmp_name"];
3203  $error = "";
3204  if (($source === 'none') || (!$source) || $file_info["error"] > UPLOAD_ERR_OK) {
3205  $error = $this->lng->txt("import_no_file_selected");
3206  }
3207  // check correct file type
3208  $isXml = false;
3209  $isZip = false;
3210  if ((strcmp($file_info["type"], "text/xml") === 0) || (strcmp($file_info["type"], "application/xml") === 0)) {
3211  $this->svy_log->debug("isXML");
3212  $isXml = true;
3213  }
3214  // too many different mime-types, so we use the suffix
3215  $suffix = pathinfo($file_info["name"]);
3216  if (strcmp(strtolower($suffix["extension"]), "zip") === 0) {
3217  $this->svy_log->debug("isZip");
3218  $isZip = true;
3219  }
3220  if (!$isXml && !$isZip) {
3221  $error = $this->lng->txt("import_wrong_file_type");
3222  $this->svy_log->debug("Survey: Import error. Filetype was \"" . $file_info["type"] . "\"");
3223  }
3224  if ($error === '') {
3225  // import file as a survey
3226  $import_dir = $this->getImportDirectory();
3227  $import_subdir = "";
3228  $importfile = "";
3229  if ($isZip) {
3230  $importfile = $import_dir . "/" . $file_info["name"];
3231  ilFileUtils::moveUploadedFile($source, $file_info["name"], $importfile);
3232  $this->domain->resources()->zip()->unzipFile($importfile);
3233  $found = $this->locateImportFiles($import_dir);
3234  if (!((strlen($found["dir"]) > 0) && (strlen($found["xml"]) > 0))) {
3235  $error = $this->lng->txt("wrong_import_file_structure");
3236  return $error;
3237  }
3238  $importfile = $found["xml"];
3239  $import_subdir = $found["dir"];
3240  } else {
3241  $importfile = tempnam($import_dir, "survey_import");
3242  ilFileUtils::moveUploadedFile($source, $file_info["name"], $importfile);
3243  }
3244 
3245  $this->svy_log->debug("Import file = $importfile");
3246  $this->svy_log->debug("Import subdir = $import_subdir");
3247 
3248  $fh = fopen($importfile, 'rb');
3249  if (!$fh) {
3250  $error = $this->lng->txt("import_error_opening_file");
3251  return $error;
3252  }
3253  $xml = fread($fh, filesize($importfile));
3254  $result = fclose($fh);
3255  if (!$result) {
3256  $error = $this->lng->txt("import_error_closing_file");
3257  return $error;
3258  }
3259 
3260  $this->import_manager->clearMobs();
3261  if (strpos($xml, "questestinterop")) {
3262  throw new ilInvalidSurveyImportFileException("Unsupported survey version (< 3.8) found.");
3263  } else {
3264  $this->svy_log->debug("survey id = " . $this->getId());
3265  $this->svy_log->debug("question pool id = " . $svy_qpl_id);
3266 
3267  $imp = new ilImport();
3268  $config = $imp->getConfig("Modules/Survey");
3269  $config->setQuestionPoolID($svy_qpl_id);
3270  $imp->getMapping()->addMapping("Modules/Survey", "svy", 0, $this->getId());
3271  $imp->importFromDirectory($import_subdir, "svy", "Modules/Survey");
3272  $this->svy_log->debug("config(Modules/survey)->getQuestionPoolId =" . $config->getQuestionPoolID());
3273  }
3274  }
3275  return $error;
3276  }
Import class.
getImportDirectory()
get import directory of survey
static moveUploadedFile(string $a_file, string $a_name, string $a_target, bool $a_raise_errors=true, string $a_mode="move_uploaded")
move uploaded file
ilErrorHandling $error
This file is part of ILIAS, a powerful learning management system published by ILIAS open source e-Le...
locateImportFiles(string $a_dir)
Locates the import directory and the xml file in a directory with an unzipped import file...
+ Here is the call graph for this function:

◆ importSurveyCode()

ilObjSurvey::importSurveyCode ( string  $a_anonymize_key,
int  $a_created,
array  $a_data 
)
Todo:
move to code manager

Definition at line 3774 of file class.ilObjSurvey.php.

References ilObject\$db, $ilDB, and getSurveyId().

3778  : void {
3779  $ilDB = $this->db;
3780 
3781  $next_id = $ilDB->nextId('svy_anonymous');
3782  $ilDB->manipulateF(
3783  "INSERT INTO svy_anonymous (anonymous_id, survey_key, survey_fi, externaldata, tstamp) " .
3784  "VALUES (%s, %s, %s, %s, %s)",
3785  array('integer','text','integer','text','integer'),
3786  array($next_id, $a_anonymize_key, $this->getSurveyId(), serialize($a_data), $a_created)
3787  );
3788  }
ilDBInterface $db
+ Here is the call graph for this function:

◆ initServices()

ilObjSurvey::initServices ( )
protected

Definition at line 194 of file class.ilObjSurvey.php.

References getMode(), ilObject\getRefId(), and ILIAS\Repository\user().

Referenced by __construct(), and read().

194  : void
195  {
196  if ($this->getRefId() > 0) {
197  $this->code_manager = $this
198  ->survey_service
199  ->domain()
200  ->code($this, $this->user->getId());
201  }
202  $this->feature_config = $this
203  ->survey_service
204  ->domain()
205  ->modeFeatureConfig($this->getMode());
206 
207  $this->data_manager = $this
208  ->survey_service
209  ->data();
210  }
+ Here is the call graph for this function:
+ Here is the caller graph for this function:

◆ insertQuestion()

ilObjSurvey::insertQuestion ( int  $question_id)

Inserts a question in the survey and saves the relation to the database.

Todo:
move to survey question manager/repo

Definition at line 550 of file class.ilObjSurvey.php.

References ilObject\$db, $ilDB, SurveyQuestion\_isComplete(), duplicateQuestionForSurvey(), getSurveyId(), isQuestionInSurvey(), loadQuestionsFromDb(), and saveCompletionStatus().

552  : bool {
553  $ilDB = $this->db;
554 
555  $this->svy_log->debug("insert question, id:" . $question_id);
556 
557  if (!SurveyQuestion::_isComplete($question_id)) {
558  $this->svy_log->debug("question is not complete");
559  return false;
560  } else {
561  // get maximum sequence index in test
562  $result = $ilDB->queryF(
563  "SELECT survey_question_id FROM svy_svy_qst WHERE survey_fi = %s",
564  array('integer'),
565  array($this->getSurveyId())
566  );
567  $sequence = $result->numRows();
568  $duplicate_id = $this->duplicateQuestionForSurvey($question_id);
569  $this->svy_log->debug("duplicate, id: " . $question_id . ", duplicate id: " . $duplicate_id);
570 
571  // check if question is not already in the survey, see #22018
572  if ($this->isQuestionInSurvey($duplicate_id)) {
573  return false;
574  }
575 
576  $next_id = $ilDB->nextId('svy_svy_qst');
577  $affectedRows = $ilDB->manipulateF(
578  "INSERT INTO svy_svy_qst (survey_question_id, survey_fi, question_fi, sequence, tstamp) VALUES (%s, %s, %s, %s, %s)",
579  array('integer', 'integer', 'integer', 'integer', 'integer'),
580  array($next_id, $this->getSurveyId(), $duplicate_id, $sequence, time())
581  );
582 
583  $this->svy_log->debug("added entry to svy_svy_qst, id: " . $next_id . ", question id: " . $duplicate_id . ", sequence: " . $sequence);
584 
585  $this->loadQuestionsFromDb();
586  $this->saveCompletionStatus();
587  return true;
588  }
589  }
duplicateQuestionForSurvey(int $question_id, bool $a_force=false)
Takes a question and creates a copy of the question for use in the survey.
static _isComplete(int $question_id)
Checks whether the question is complete or not.
isQuestionInSurvey(int $a_question_fi)
ilDBInterface $db
saveCompletionStatus()
Saves the completion status of the survey.
+ Here is the call graph for this function:

◆ insertQuestionblock()

ilObjSurvey::insertQuestionblock ( int  $questionblock_id)

Definition at line 609 of file class.ilObjSurvey.php.

References ilObject\$db, $ilDB, ilObject\$title, createQuestionblock(), and getSurveyId().

611  : void {
612 
613  $sequence_manager = $this->survey_service->domain()->sequence(
614  $this->getSurveyId(),
615  $this
616  );
617 
618  $ilDB = $this->db;
619  $result = $ilDB->queryF(
620  "SELECT svy_qblk.title, svy_qblk.show_questiontext, svy_qblk.show_blocktitle," .
621  " svy_qblk_qst.question_fi FROM svy_qblk, svy_qblk_qst, svy_svy_qst" .
622  " WHERE svy_qblk.questionblock_id = svy_qblk_qst.questionblock_fi" .
623  " AND svy_svy_qst.question_fi = svy_qblk_qst.question_fi" .
624  " AND svy_qblk.questionblock_id = %s" .
625  " ORDER BY svy_svy_qst.sequence",
626  array('integer'),
627  array($questionblock_id)
628  );
629  $questions = array();
630  $show_questiontext = false;
631  $show_blocktitle = false;
632  $title = "";
633  while ($row = $ilDB->fetchAssoc($result)) {
634  //$duplicate_id = $this->duplicateQuestionForSurvey($row["question_fi"]);
635  $duplicate_id = $sequence_manager->appendQuestion($row["question_fi"], true);
636  $questions[] = $duplicate_id;
637  $title = (string) $row["title"];
638  $show_questiontext = (bool) $row["show_questiontext"];
639  $show_blocktitle = (bool) $row["show_blocktitle"];
640  }
641  $this->createQuestionblock($title, $show_questiontext, $show_blocktitle, $questions);
642  }
string $title
ilDBInterface $db
createQuestionblock(string $title, bool $show_questiontext, bool $show_blocktitle, array $questions, bool $compress_view=false)
+ Here is the call graph for this function:

◆ is360SurveyStarted()

ilObjSurvey::is360SurveyStarted ( int  $appr_id,
int  $user_id,
string  $anonymous_code = null 
)
Todo:
move to appraisal manager

Definition at line 4701 of file class.ilObjSurvey.php.

References ilObject\$db, $ilDB, and getSurveyId().

Referenced by getRatersData(), and sent360Reminders().

4705  : ?int {
4706  $ilDB = $this->db;
4707 
4708  $sql = "SELECT * FROM svy_finished" .
4709  " WHERE survey_fi =" . $ilDB->quote($this->getSurveyId(), "integer") .
4710  " AND appr_id = " . $ilDB->quote($appr_id, "integer");
4711  if ($user_id) {
4712  $sql .= " AND user_fi = " . $ilDB->quote($user_id, "integer");
4713  } else {
4714  $sql .= " AND anonymous_id = " . $ilDB->quote($anonymous_code, "text");
4715  }
4716  $result = $ilDB->query($sql);
4717  if ($result->numRows() === 0) {
4718  return null;
4719  } else {
4720  $row = $ilDB->fetchAssoc($result);
4721  return (int) $row["state"];
4722  }
4723  }
ilDBInterface $db
+ Here is the call graph for this function:
+ Here is the caller graph for this function:

◆ isAccessibleWithoutCode()

ilObjSurvey::isAccessibleWithoutCode ( )

Definition at line 970 of file class.ilObjSurvey.php.

References getAnonymize().

Referenced by getUserSurveyExecutionStatus().

970  : bool
971  {
972  return ($this->getAnonymize() === self::ANONYMIZE_OFF ||
973  $this->getAnonymize() === self::ANONYMIZE_FREEACCESS);
974  }
+ Here is the call graph for this function:
+ Here is the caller graph for this function:

◆ isActivationLimited()

ilObjSurvey::isActivationLimited ( )

Definition at line 1330 of file class.ilObjSurvey.php.

References $activation_limited.

Referenced by saveToDb().

1330  : bool
1331  {
1333  }
+ Here is the caller graph for this function:

◆ isAnonymizedParticipant()

ilObjSurvey::isAnonymizedParticipant ( string  $key)
Parameters
string$key(access code)
Todo:
move to participant manager

Definition at line 3586 of file class.ilObjSurvey.php.

References ilObject\$db, $ilDB, and getSurveyId().

3586  : bool
3587  {
3588  $ilDB = $this->db;
3589 
3590  $result = $ilDB->queryF(
3591  "SELECT finished_id FROM svy_finished WHERE anonymous_id = %s AND survey_fi = %s",
3592  array('text','integer'),
3593  array($key, $this->getSurveyId())
3594  );
3595  return $result->numRows() === 1;
3596  }
ilDBInterface $db
string $key
Consumer key/client ID value.
Definition: System.php:193
+ Here is the call graph for this function:

◆ isAppraisee()

ilObjSurvey::isAppraisee ( int  $a_user_id)
Todo:
move to appraisal manager

Definition at line 4424 of file class.ilObjSurvey.php.

References ilObject\$db, and $ilDB.

Referenced by addAppraisee(), addRater(), getAppraiseesToRate(), and isRater().

4426  : bool {
4427  $ilDB = $this->db;
4428  $set = $ilDB->query("SELECT user_id" .
4429  " FROM svy_360_appr" .
4430  " WHERE obj_id = " . $ilDB->quote($this->getSurveyId(), "integer") .
4431  " AND user_id = " . $ilDB->quote($a_user_id, "integer"));
4432  return (bool) $ilDB->numRows($set);
4433  }
ilDBInterface $db
+ Here is the caller graph for this function:

◆ isAppraiseeClosed()

ilObjSurvey::isAppraiseeClosed ( int  $a_user_id)
Todo:
move to appraisal manager

Definition at line 4438 of file class.ilObjSurvey.php.

References ilObject\$db, and $ilDB.

Referenced by sent360Reminders().

4440  : bool {
4441  $ilDB = $this->db;
4442 
4443  $set = $ilDB->query("SELECT has_closed" .
4444  " FROM svy_360_appr" .
4445  " WHERE obj_id = " . $ilDB->quote($this->getSurveyId(), "integer") .
4446  " AND user_id = " . $ilDB->quote($a_user_id, "integer"));
4447  $row = $ilDB->fetchAssoc($set);
4448  return (bool) ($row["has_closed"] ?? false);
4449  }
ilDBInterface $db
+ Here is the caller graph for this function:

◆ isComplete()

ilObjSurvey::isComplete ( )

Check if survey is complete for use.

Todo:
move to survey manager

Definition at line 500 of file class.ilObjSurvey.php.

References ilObject\getTitle().

Referenced by saveCompletionStatus(), and saveToDb().

500  : bool
501  {
502  return ($this->getTitle() && count($this->questions));
503  }
+ Here is the call graph for this function:
+ Here is the caller graph for this function:

◆ isHTML()

ilObjSurvey::isHTML ( string  $a_text)

Checks if a given string contains HTML or not.

Todo:
move to export sub-service

Definition at line 4029 of file class.ilObjSurvey.php.

Referenced by addMaterialTag().

4031  : bool {
4032  if (preg_match("/<[^>]*?>/", $a_text)) {
4033  return true;
4034  } else {
4035  return false;
4036  }
4037  }
+ Here is the caller graph for this function:

◆ isQuestionInAnyBlock()

ilObjSurvey::isQuestionInAnyBlock ( int  $a_question_fi)
Todo:
move to survey question manager/repo

Definition at line 1592 of file class.ilObjSurvey.php.

References $DIC, and $ilDB.

Referenced by addQuestionToBlock(), and createQuestionblock().

1594  : bool {
1595  global $DIC;
1596 
1597  $ilDB = $DIC->database();
1598 
1599  $set = $ilDB->query("SELECT * FROM svy_qblk_qst " .
1600  " WHERE survey_fi = " . $ilDB->quote($this->getSurveyId(), "integer") .
1601  " AND question_fi = " . $ilDB->quote($a_question_fi, "integer"));
1602  if ($rec = $ilDB->fetchAssoc($set)) {
1603  return true;
1604  }
1605  return false;
1606  }
global $DIC
Definition: feed.php:28
+ Here is the caller graph for this function:

◆ isQuestionInSurvey()

ilObjSurvey::isQuestionInSurvey ( int  $a_question_fi)

Definition at line 592 of file class.ilObjSurvey.php.

References $DIC, and $ilDB.

Referenced by insertQuestion(), and saveQuestionsToDb().

594  : bool {
595  global $DIC;
596  //return false;
597  $ilDB = $DIC->database();
598 
599  $set = $ilDB->query("SELECT * FROM svy_svy_qst " .
600  " WHERE survey_fi = " . $ilDB->quote($this->getSurveyId(), "integer") .
601  " AND question_fi = " . $ilDB->quote($a_question_fi, "integer"));
602  if ($rec = $ilDB->fetchAssoc($set)) {
603  return true;
604  }
605  return false;
606  }
global $DIC
Definition: feed.php:28
+ Here is the caller graph for this function:

◆ isRater()

ilObjSurvey::isRater ( int  $a_appraisee_id,
int  $a_user_id,
int  $a_anonymous_id = 0 
)
Todo:
move to appraisal manager

Definition at line 4543 of file class.ilObjSurvey.php.

References ilObject\$db, $ilDB, get360SelfEvaluation(), getSurveyId(), and isAppraisee().

Referenced by addRater(), and getUserSurveyExecutionStatus().

4547  : bool {
4548  $ilDB = $this->db;
4549 
4550  // user is rater if already appraisee and active self-evaluation
4551  if ($this->isAppraisee($a_user_id) &&
4552  $this->get360SelfEvaluation() &&
4553  (!$a_appraisee_id || $a_appraisee_id === $a_user_id)) {
4554  return true;
4555  }
4556 
4557  // :TODO: should we get rid of code as well?
4558 
4559  $sql = "SELECT user_id" .
4560  " FROM svy_360_rater" .
4561  " WHERE obj_id = " . $ilDB->quote($this->getSurveyId(), "integer") .
4562  " AND user_id = " . $ilDB->quote($a_user_id, "integer") .
4563  " AND anonymous_id = " . $ilDB->quote($a_anonymous_id, "integer");
4564  if ($a_appraisee_id) {
4565  $sql .= " AND appr_id = " . $ilDB->quote($a_appraisee_id, "integer");
4566  }
4567  $set = $ilDB->query($sql);
4568  return (bool) $ilDB->numRows($set);
4569  }
isAppraisee(int $a_user_id)
ilDBInterface $db
+ Here is the call graph for this function:
+ Here is the caller graph for this function:

◆ isSurveyCodeUnique()

ilObjSurvey::isSurveyCodeUnique ( string  $code)
Todo:
move to code manager

Definition at line 3759 of file class.ilObjSurvey.php.

References ilObject\$db, $ilDB, and getSurveyId().

3761  : bool {
3762  $ilDB = $this->db;
3763  $result = $ilDB->queryF(
3764  "SELECT anonymous_id FROM svy_anonymous WHERE survey_fi = %s AND survey_key = %s",
3765  array('integer','text'),
3766  array($this->getSurveyId(), $code)
3767  );
3768  return !(($result->numRows() > 0));
3769  }
ilDBInterface $db
+ Here is the call graph for this function:

◆ isSurveyCodeUsed()

ilObjSurvey::isSurveyCodeUsed ( string  $code)
Todo:
move to code manager

Definition at line 3744 of file class.ilObjSurvey.php.

References ilObject\$db, $ilDB, and getSurveyId().

Referenced by getSurveyCodesForExport(), and getSurveyCodesTableData().

3746  : bool {
3747  $ilDB = $this->db;
3748  $result = $ilDB->queryF(
3749  "SELECT finished_id FROM svy_finished WHERE survey_fi = %s AND anonymous_id = %s",
3750  array('integer','text'),
3751  array($this->getSurveyId(), $code)
3752  );
3753  return $result->numRows() > 0;
3754  }
ilDBInterface $db
+ Here is the call graph for this function:
+ Here is the caller graph for this function:

◆ isSurveyFinishedByCode()

ilObjSurvey::isSurveyFinishedByCode ( string  $a_code)

Get if survey is finished for a specific anonymous user code.

Parameters
string$a_codeanonymous user code
Returns
bool
Todo:
move to run manager

Definition at line 3910 of file class.ilObjSurvey.php.

References getSurveyId().

Referenced by getExternalCodeRecipients().

3910  : bool
3911  {
3912  $result = $this->db->queryF(
3913  "SELECT state FROM svy_finished WHERE survey_fi = %s AND anonymous_id = %s",
3914  array('integer','text'),
3915  array($this->getSurveyId(), $a_code)
3916  );
3917 
3918  $row = $this->db->fetchAssoc($result);
3919 
3920  return $row['state'] ?? false;
3921  }
+ Here is the call graph for this function:
+ Here is the caller graph for this function:

◆ isUnusedCode()

ilObjSurvey::isUnusedCode ( string  $a_code,
int  $a_user_id 
)
Todo:
move to code manager

Definition at line 4815 of file class.ilObjSurvey.php.

References ilObject\$db, $ilDB, ANONYMOUS_USER_ID, and ILIAS\Repository\int().

4818  : bool {
4819  $ilDB = $this->db;
4820 
4821  $set = $ilDB->query("SELECT user_fi FROM svy_finished" .
4822  " WHERE survey_fi = " . $ilDB->quote($this->getSurveyId(), "integer") .
4823  " AND anonymous_id = " . $ilDB->quote($a_code, "text"));
4824  $user_id = $ilDB->fetchAssoc($set);
4825  $user_id = (int) $user_id["user_fi"];
4826 
4827  if ($user_id && ($user_id !== $a_user_id || $user_id === ANONYMOUS_USER_ID)) {
4828  return false;
4829  }
4830  return true;
4831  }
const ANONYMOUS_USER_ID
Definition: constants.php:27
ilDBInterface $db
+ Here is the call graph for this function:

◆ loadFromDb()

ilObjSurvey::loadFromDb ( )

Definition at line 983 of file class.ilObjSurvey.php.

References $data, ilObject\$db, $ilDB, ilRTE\_replaceMediaObjectImageSrc(), ilObject\getId(), ilObjectActivation\getItem(), IL_CAL_DATE, ILIAS\Repository\lng(), loadQuestionsFromDb(), set360Results(), set360SelfAppraisee(), set360SelfEvaluation(), set360SelfRaters(), setActivationEndDate(), setActivationLimited(), setActivationStartDate(), setActivationVisibility(), setAnonymize(), setAnonymousUserList(), setAuthor(), setCalculateSumScore(), setEndDate(), setEvaluationAccess(), setIntroduction(), setMailAddresses(), setMailConfirmation(), setMailNotification(), setMailOwnResults(), setMailParticipantData(), setMode(), setOutro(), setPoolUsage(), setReminderEnd(), setReminderFrequency(), setReminderLastSent(), setReminderStart(), setReminderStatus(), setReminderTarget(), setReminderTemplate(), setSelfEvaluationResults(), setShowQuestionTitles(), setSkillService(), setStartDate(), setSurveyId(), setTutorNotificationRecipients(), setTutorNotificationStatus(), setTutorNotificationTarget(), setTutorResultsRecipients(), setTutorResultsStatus(), setViewOwnResults(), and ilObjectActivation\TIMINGS_ACTIVATION.

Referenced by importObject(), and read().

983  : void
984  {
985  $ilDB = $this->db;
986  $result = $ilDB->queryF(
987  "SELECT * FROM svy_svy WHERE obj_fi = %s",
988  array('integer'),
989  array($this->getId())
990  );
991  if ($result->numRows() === 1) {
992  $data = $ilDB->fetchAssoc($result);
993  $this->setSurveyId($data["survey_id"]);
994  $this->setAuthor($data["author"] ?? "");
995  $this->setIntroduction(ilRTE::_replaceMediaObjectImageSrc((string) $data["introduction"], 1));
996  if ($data["outro"] === "survey_finished") {
997  $this->setOutro($this->lng->txt("survey_finished"));
998  } else {
999  $this->setOutro(ilRTE::_replaceMediaObjectImageSrc((string) $data["outro"], 1));
1000  }
1001  $this->setShowQuestionTitles((bool) $data["show_question_titles"]);
1002  $this->setStartDate((string) ($data["startdate"] ?? ""));
1003  $this->setEndDate((string) ($data["enddate"] ?? ""));
1004  $this->setAnonymize((int) $data["anonymize"]);
1005  $this->setEvaluationAccess($data["evaluation_access"] ?? "");
1006  $this->loadQuestionsFromDb();
1007  $this->setMailNotification((bool) $data['mailnotification']);
1008  $this->setMailAddresses((string) $data['mailaddresses']);
1009  $this->setMailParticipantData((string) $data['mailparticipantdata']);
1010  $this->setPoolUsage((bool) $data['pool_usage']);
1011  // Mode
1012  $this->setMode($data['mode']);
1013  // 360°
1014  $this->set360SelfEvaluation((bool) $data['mode_360_self_eval']);
1015  $this->set360SelfRaters((bool) $data['mode_360_self_rate']);
1016  $this->set360SelfAppraisee((bool) $data['mode_360_self_appr']);
1017  $this->set360Results((int) $data['mode_360_results']);
1018  // Mode self evaluated
1019  $this->setSelfEvaluationResults((int) $data['mode_self_eval_results']);
1020  // Competences
1021  $this->setSkillService((bool) $data['mode_skill_service']);
1022  // reminder/notification
1023  $this->setReminderStatus((bool) $data["reminder_status"]);
1024  $this->setReminderStart($data["reminder_start"] ? new ilDate($data["reminder_start"], IL_CAL_DATE) : null);
1025  $this->setReminderEnd($data["reminder_end"] ? new ilDate($data["reminder_end"], IL_CAL_DATE) : null);
1026  $this->setReminderFrequency((int) $data["reminder_frequency"]);
1027  $this->setReminderTarget((int) $data["reminder_target"]);
1028  $this->setReminderLastSent((string) $data["reminder_last_sent"]);
1029  $this->setReminderTemplate((int) $data["reminder_tmpl"]);
1030  $this->setTutorNotificationStatus($data["tutor_ntf_status"]);
1031  $this->setTutorNotificationRecipients(explode(";", $data["tutor_ntf_reci"] ?? ""));
1032  $this->setTutorNotificationTarget($data["tutor_ntf_target"]);
1033  $this->setTutorResultsStatus((bool) $data["tutor_res_status"]);
1034  $this->setTutorResultsRecipients(explode(";", $data["tutor_res_reci"] ?? ""));
1035 
1036  $this->setViewOwnResults((bool) $data["own_results_view"]);
1037  $this->setMailOwnResults((bool) $data["own_results_mail"]);
1038  $this->setMailConfirmation((bool) $data["confirmation_mail"]);
1039  $this->setCalculateSumScore((bool) $data["calculate_sum_score"]);
1040 
1041  $this->setAnonymousUserList((bool) $data["anon_user_list"]);
1042  }
1043 
1044  // moved activation to ilObjectActivation
1045  if (isset($this->ref_id) && $this->ref_id !== 0) {
1046  $activation = ilObjectActivation::getItem($this->ref_id);
1047  switch ($activation["timing_type"]) {
1049  $this->setActivationLimited(true);
1050  $this->setActivationStartDate($activation["timing_start"]);
1051  $this->setActivationEndDate($activation["timing_end"]);
1052  $this->setActivationVisibility($activation["visible"]);
1053  break;
1054 
1055  default:
1056  $this->setActivationLimited(false);
1057  break;
1058  }
1059  }
1060  }
static _replaceMediaObjectImageSrc(string $a_text, int $a_direction=0, string $nic='')
Replaces image source from mob image urls with the mob id or replaces mob id with the correct image s...
setTutorResultsRecipients(array $a_value)
setIntroduction(string $introduction="")
setReminderEnd(?ilDate $a_value=null)
setReminderFrequency(int $a_value)
setMailParticipantData(string $a_data)
Set preceding text (incl.
setEndDate(string $end_date="")
setSurveyId(int $survey_id)
setShowQuestionTitles(bool $a_show)
setAnonymize(int $a_anonymize)
set anonymize status
setReminderTemplate(?int $a_value)
setMailNotification(bool $a_notification)
Activate mail to tutors each time a participant finishes the survey.
setSelfEvaluationResults(int $a_value)
setMailConfirmation(bool $a_value)
set360Results(int $a_value)
setMailAddresses(string $a_addresses)
Set (Tutor) Recipients of "single participant has finished" mails.
setAuthor(string $author="")
setActivationVisibility(bool $a_value)
setActivationEndDate(int $ending_time=null)
setTutorNotificationStatus(bool $a_value)
Activates mail being sent to tutors after all participants have finished the survey.
setViewOwnResults(bool $a_value)
setOutro(string $outro="")
setReminderTarget(int $a_value)
setPoolUsage(bool $a_value)
setMailOwnResults(bool $a_value)
setCalculateSumScore(bool $a_val)
ilDBInterface $db
set360SelfRaters(bool $a_value)
setStartDate(string $start_date="")
setTutorNotificationRecipients(array $a_value)
Set tutor recipients for "all participants have finished" mail.
setTutorResultsStatus(bool $a_value)
set360SelfEvaluation(bool $a_value)
setReminderLastSent(?string $a_value)
set360SelfAppraisee(bool $a_value)
const IL_CAL_DATE
static getItem(int $ref_id)
setTutorNotificationTarget(int $a_value)
setActivationStartDate(int $starting_time=null)
setActivationLimited(bool $a_value)
setEvaluationAccess(string $evaluation_access=self::EVALUATION_ACCESS_OFF)
setAnonymousUserList(bool $a_value)
setSkillService(bool $a_val)
setMode(int $a_value)
setReminderStatus(bool $a_value)
setReminderStart(?ilDate $a_value=null)
+ Here is the call graph for this function:
+ Here is the caller graph for this function:

◆ loadQuestionsFromDb()

ilObjSurvey::loadQuestionsFromDb ( )

Definition at line 1062 of file class.ilObjSurvey.php.

References $data, ilObject\$db, $ilDB, and getSurveyId().

Referenced by insertQuestion(), and loadFromDb().

1062  : void
1063  {
1064  $ilDB = $this->db;
1065  $this->questions = array();
1066  $result = $ilDB->queryF(
1067  "SELECT * FROM svy_svy_qst WHERE survey_fi = %s ORDER BY sequence",
1068  array('integer'),
1069  array($this->getSurveyId())
1070  );
1071  while ($data = $ilDB->fetchAssoc($result)) {
1072  $this->questions[$data["sequence"]] = $data["question_fi"];
1073  }
1074  }
ilDBInterface $db
+ Here is the call graph for this function:
+ Here is the caller graph for this function:

◆ loadWorkingData()

ilObjSurvey::loadWorkingData ( int  $question_id,
int  $active_id 
)

Gets the given answer data of a question in a run.

Todo:
move to run(?) manager/repo

Definition at line 2315 of file class.ilObjSurvey.php.

References ilObject\$db, and $ilDB.

2318  : array {
2319  $ilDB = $this->db;
2320  $result_array = array();
2321  $result = $ilDB->queryF(
2322  "SELECT * FROM svy_answer WHERE question_fi = %s AND active_fi = %s",
2323  array('integer','integer'),
2324  array($question_id, $active_id)
2325  );
2326  if ($result->numRows() >= 1) {
2327  while ($row = $ilDB->fetchAssoc($result)) {
2328  $result_array[] = $row;
2329  }
2330  }
2331  return $result_array;
2332  }
ilDBInterface $db

◆ locateImportFiles()

ilObjSurvey::locateImportFiles ( string  $a_dir)

Locates the import directory and the xml file in a directory with an unzipped import file.

Returns
array An associative array containing "dir" (import directory) and "xml" (xml file)
Todo:
move to export sub-service

Definition at line 3145 of file class.ilObjSurvey.php.

Referenced by importObject().

3147  : ?array {
3148  if (!is_dir($a_dir) || is_int(strpos($a_dir, ".."))) {
3149  return null;
3150  }
3151  $importDirectory = "";
3152  $xmlFile = "";
3153 
3154  $current_dir = opendir($a_dir);
3155  $files = array();
3156  while ($entryname = readdir($current_dir)) {
3157  $files[] = $entryname;
3158  }
3159 
3160  foreach ($files as $file) {
3161  if (is_dir($a_dir . "/" . $file) and ($file !== "." and $file !== "..")) {
3162  // found directory created by zip
3163  $importDirectory = $a_dir . "/" . $file;
3164  }
3165  }
3166  closedir($current_dir);
3167  if ($importDirectory !== '') {
3168  // find the xml file
3169  $current_dir = opendir($importDirectory);
3170  $files = array();
3171  while ($entryname = readdir($current_dir)) {
3172  $files[] = $entryname;
3173  }
3174  foreach ($files as $file) {
3175  if (is_file($importDirectory . "/" . $file) &&
3176  ($file !== "." && $file !== "..") &&
3177  (preg_match("/^[0-9]{10}__[0-9]+__(svy_)*[0-9]+\.[A-Za-z]{1,3}$/", $file) ||
3178  preg_match("/^[0-9]{10}__[0-9]+__(survey__)*[0-9]+\.[A-Za-z]{1,3}$/", $file))) {
3179  // found xml file
3180  $xmlFile = $importDirectory . "/" . $file;
3181  }
3182  }
3183  }
3184  return array("dir" => $importDirectory, "xml" => $xmlFile);
3185  }
+ Here is the caller graph for this function:

◆ modifyQuestionblock()

ilObjSurvey::modifyQuestionblock ( int  $questionblock_id,
string  $title,
bool  $show_questiontext,
bool  $show_blocktitle,
bool  $compress_view = false 
)
Todo:
move to survey question manager/repo

Definition at line 1762 of file class.ilObjSurvey.php.

References ilObject\$db, and $ilDB.

1768  : void {
1769  $ilDB = $this->db;
1770  $ilDB->manipulateF(
1771  "UPDATE svy_qblk SET title = %s, show_questiontext = %s," .
1772  " show_blocktitle = %s, compress_view = %s WHERE questionblock_id = %s",
1773  array('text','text','text','integer', 'integer'),
1774  array($title, $show_questiontext, $show_blocktitle, $compress_view, $questionblock_id)
1775  );
1776  }
string $title
ilDBInterface $db

◆ moveQuestions()

ilObjSurvey::moveQuestions ( array  $move_questions,
int  $target_index,
int  $insert_mode 
)

Move questions and/or questionblocks to another position.

Parameters
array$move_questionsAn array with the question id's of the questions to move
int$target_indexThe question id of the target position
int$insert_mode0, if insert before the target position, 1 if insert after the target position
Todo:
move to survey question manager/repo

Definition at line 1390 of file class.ilObjSurvey.php.

References deleteConstraint(), getConstraints(), and saveQuestionsToDb().

Referenced by createQuestionblock().

1394  : void {
1395  $array_pos = array_search($target_index, $this->questions);
1396  $part1 = $part2 = [];
1397  if ($insert_mode === 0) {
1398  $part1 = array_slice($this->questions, 0, $array_pos);
1399  $part2 = array_slice($this->questions, $array_pos);
1400  } elseif ($insert_mode === 1) {
1401  $part1 = array_slice($this->questions, 0, $array_pos + 1);
1402  $part2 = array_slice($this->questions, $array_pos + 1);
1403  }
1404  $found = 0;
1405  foreach ($move_questions as $question_id) {
1406  if (!(!in_array($question_id, $part1))) {
1407  unset($part1[array_search($question_id, $part1)]);
1408  $found++;
1409  }
1410  if (!(!in_array($question_id, $part2))) {
1411  unset($part2[array_search($question_id, $part2)]);
1412  $found++;
1413  }
1414  }
1415  // sanity check: do not move questions if they have not be found in the array
1416  if ($found !== count($move_questions)) {
1417  return;
1418  }
1419  $part1 = array_values($part1);
1420  $part2 = array_values($part2);
1421  $this->questions = array_values(array_merge($part1, $move_questions, $part2));
1422  foreach ($move_questions as $question_id) {
1423  $constraints = $this->getConstraints($question_id);
1424  foreach ($constraints as $idx => $constraint) {
1425  foreach ($part2 as $next_question_id) {
1426  if ($constraint["question"] == $next_question_id) {
1427  // constraint concerning a question that follows -> delete constraint
1428  $this->deleteConstraint($constraint["id"]);
1429  }
1430  }
1431  }
1432  }
1433  $this->saveQuestionsToDb();
1434  }
getConstraints(int $question_id)
Returns the constraints to a given question or questionblock.
deleteConstraint(int $constraint_id)
Deletes a single constraint.
+ Here is the call graph for this function:
+ Here is the caller graph for this function:

◆ openAllAppraisees()

ilObjSurvey::openAllAppraisees ( )
Todo:
move to appraisal manager

Definition at line 4947 of file class.ilObjSurvey.php.

References ilObject\$db, $DIC, $ilDB, and getSurveyId().

4947  : void
4948  {
4949  $ilDB = $this->db;
4950 
4951  $ilDB->manipulate("UPDATE svy_360_appr" .
4952  " SET has_closed = " . $ilDB->quote(null, "integer") .
4953  " WHERE obj_id = " . $ilDB->quote($this->getSurveyId(), "integer"));
4954  }
ilDBInterface $db
+ Here is the call graph for this function:

◆ prepareTextareaOutput()

ilObjSurvey::prepareTextareaOutput ( string  $txt_output)

Prepares a string for a text area output in surveys.

Definition at line 4019 of file class.ilObjSurvey.php.

References ilLegacyFormElementsUtil\prepareTextareaOutput().

4021  : string {
4023  }
static prepareTextareaOutput(string $txt_output, bool $prepare_for_latex_output=false, bool $omitNl2BrWhenTextArea=false)
Prepares a string for a text area output where latex code may be in it If the text is HTML-free...
+ Here is the call graph for this function:

◆ read()

ilObjSurvey::read ( )

Definition at line 250 of file class.ilObjSurvey.php.

References initServices(), and loadFromDb().

250  : void
251  {
252  parent::read();
253  $this->loadFromDb();
254  $this->initServices();
255  }
+ Here is the call graph for this function:

◆ removeConstraintsConcerningQuestion()

ilObjSurvey::removeConstraintsConcerningQuestion ( int  $question_id)

Remove constraints concerning a question with a given question_id.

Todo:
move to constraint manager/repo

Definition at line 1454 of file class.ilObjSurvey.php.

References ilObject\$db, $ilDB, ILIAS\LTI\ToolProvider\$key, and getSurveyId().

Referenced by removeQuestion().

1456  : void {
1457  $ilDB = $this->db;
1458  $result = $ilDB->queryF(
1459  "SELECT constraint_fi FROM svy_qst_constraint WHERE question_fi = %s AND survey_fi = %s",
1460  array('integer','integer'),
1461  array($question_id, $this->getSurveyId())
1462  );
1463  if ($result->numRows() > 0) {
1464  $remove_constraints = array();
1465  while ($row = $ilDB->fetchAssoc($result)) {
1466  $remove_constraints[] = $row["constraint_fi"];
1467  }
1468  $affectedRows = $ilDB->manipulateF(
1469  "DELETE FROM svy_qst_constraint WHERE question_fi = %s AND survey_fi = %s",
1470  array('integer','integer'),
1471  array($question_id, $this->getSurveyId())
1472  );
1473  foreach ($remove_constraints as $key => $constraint_id) {
1474  $affectedRows = $ilDB->manipulateF(
1475  "DELETE FROM svy_constraint WHERE constraint_id = %s",
1476  array('integer'),
1477  array($constraint_id)
1478  );
1479  }
1480  }
1481  }
ilDBInterface $db
string $key
Consumer key/client ID value.
Definition: System.php:193
+ Here is the call graph for this function:
+ Here is the caller graph for this function:

◆ removeQuestion()

ilObjSurvey::removeQuestion ( int  $question_id)
Todo:
move to survey question manager/repo

Definition at line 1439 of file class.ilObjSurvey.php.

References removeConstraintsConcerningQuestion().

Referenced by delete(), and removeQuestions().

1441  : void {
1442  $question = self::_instanciateQuestion($question_id);
1443  #20610 if no question found, do nothing.
1444  if ($question) {
1445  $question->delete($question_id);
1446  $this->removeConstraintsConcerningQuestion($question_id);
1447  }
1448  }
removeConstraintsConcerningQuestion(int $question_id)
Remove constraints concerning a question with a given question_id.
+ Here is the call graph for this function:
+ Here is the caller graph for this function:

◆ removeQuestionFromBlock()

ilObjSurvey::removeQuestionFromBlock ( int  $question_id,
int  $questionblock_id 
)
Todo:
move to survey question manager/repo

Definition at line 1553 of file class.ilObjSurvey.php.

References ilObject\$db, $ilDB, and getSurveyId().

1556  : void {
1557  $ilDB = $this->db;
1558 
1559  $ilDB->manipulateF(
1560  "DELETE FROM svy_qblk_qst WHERE questionblock_fi = %s AND survey_fi = %s AND question_fi = %s",
1561  array('integer','integer','integer'),
1562  array($questionblock_id, $this->getSurveyId(), $question_id)
1563  );
1564  }
ilDBInterface $db
+ Here is the call graph for this function:

◆ removeQuestions()

ilObjSurvey::removeQuestions ( array  $remove_questions,
array  $remove_questionblocks 
)
Parameters
int[]$remove_questions question ids of the questions to remove
int[]$remove_questionblocks questionblock ids of the questions blocks to remove
Todo:
move to survey question manager/repo

Definition at line 1488 of file class.ilObjSurvey.php.

References $data, ilObject\$db, $ilDB, getSurveyId(), getSurveyQuestions(), removeQuestion(), and saveQuestionsToDb().

1491  : void {
1492  $ilDB = $this->db;
1493 
1494  $block_sizes = array();
1495  foreach ($this->getSurveyQuestions() as $question_id => $data) {
1496  if (in_array($question_id, $remove_questions) or in_array($data["questionblock_id"], $remove_questionblocks)) {
1497  unset($this->questions[array_search($question_id, $this->questions)]);
1498  $this->removeQuestion($question_id);
1499  } elseif ($data["questionblock_id"]) {
1500  $block_sizes[$data["questionblock_id"]] = ($block_sizes[$data["questionblock_id"]] ?? 0) + 1;
1501  }
1502  }
1503 
1504  // blocks with just 1 question need to be deleted
1505  foreach ($block_sizes as $block_id => $size) {
1506  if ($size < 2) {
1507  $remove_questionblocks[] = $block_id;
1508  }
1509  }
1510 
1511  foreach (array_unique($remove_questionblocks) as $questionblock_id) {
1512  $affectedRows = $ilDB->manipulateF(
1513  "DELETE FROM svy_qblk WHERE questionblock_id = %s",
1514  array('integer'),
1515  array($questionblock_id)
1516  );
1517  $affectedRows = $ilDB->manipulateF(
1518  "DELETE FROM svy_qblk_qst WHERE questionblock_fi = %s AND survey_fi = %s",
1519  array('integer','integer'),
1520  array($questionblock_id, $this->getSurveyId())
1521  );
1522  }
1523 
1524  $this->questions = array_values($this->questions);
1525  $this->saveQuestionsToDb();
1526  }
getSurveyQuestions(bool $with_answers=false)
Returns the survey questions and questionblocks in an array.
ilDBInterface $db
removeQuestion(int $question_id)
+ Here is the call graph for this function:

◆ removeSelectedSurveyResults()

ilObjSurvey::removeSelectedSurveyResults ( array  $finished_ids)

Deletes the user data of a given array of survey participants.

Todo:
move to run manager/repo

Definition at line 400 of file class.ilObjSurvey.php.

References ilObject\$db, $ilDB, ilObject\getId(), ilObjectLP\getInstance(), getSurveyId(), and ILIAS\Repository\int().

Referenced by deleteRater().

402  : void {
403  $ilDB = $this->db;
404 
405  $user_ids = [];
406 
407  foreach ($finished_ids as $finished_id) {
408  $result = $ilDB->queryF(
409  "SELECT finished_id, user_fi FROM svy_finished WHERE finished_id = %s",
410  array('integer'),
411  array($finished_id)
412  );
413  $row = $ilDB->fetchAssoc($result);
414  if ($row["user_fi"]) {
415  $user_ids[] = (int) $row["user_fi"];
416  }
417 
418  $affectedRows = $ilDB->manipulateF(
419  "DELETE FROM svy_answer WHERE active_fi = %s",
420  array('integer'),
421  array($row["finished_id"])
422  );
423 
424  $affectedRows = $ilDB->manipulateF(
425  "DELETE FROM svy_finished WHERE finished_id = %s",
426  array('integer'),
427  array($finished_id)
428  );
429 
430  $affectedRows = $ilDB->manipulateF(
431  "DELETE FROM svy_times WHERE finished_fi = %s",
432  array('integer'),
433  array($row["finished_id"])
434  );
435  }
436 
437  if (count($user_ids)) {
438  $lp_obj = ilObjectLP::getInstance($this->getId());
439  $lp_obj->resetLPDataForUserIds($user_ids);
440 
441  // remove invitations, if exist
442  foreach ($user_ids as $user_id) {
443  $this->invitation_manager->remove($this->getSurveyId(), $user_id);
444  }
445  }
446  }
ilDBInterface $db
static getInstance(int $obj_id)
+ Here is the call graph for this function:
+ Here is the caller graph for this function:

◆ saveAuthorToMetadata()

ilObjSurvey::saveAuthorToMetadata ( string  $a_author = "")

Saves an authors name into the lifecycle metadata if no lifecycle metadata exists This will only be called for conversion of "old" surveys where the author hasn't been stored in the lifecycle metadata.

Definition at line 1139 of file class.ilObjSurvey.php.

References $user, ilObjUser\getFullname(), ilObject\getId(), and ilObject\getType().

Referenced by doCreateMetaData().

1141  : void {
1142  $md = new ilMD($this->getId(), 0, $this->getType());
1143  $md_life = $md->getLifecycle();
1144  if (!$md_life) {
1145  if ($a_author === '') {
1146  $ilUser = $this->user;
1147  $a_author = $ilUser->getFullname();
1148  }
1149 
1150  $md_life = $md->addLifecycle();
1151  $md_life->save();
1152  $con = $md_life->addContribute();
1153  $con->setRole("Author");
1154  $con->save();
1155  $ent = $con->addEntity();
1156  $ent->setEntity($a_author);
1157  $ent->save();
1158  }
1159  }
getFullname(int $a_max_strlen=0)
+ Here is the call graph for this function:
+ Here is the caller graph for this function:

◆ saveCompletionStatus()

ilObjSurvey::saveCompletionStatus ( )

Saves the completion status of the survey.

Todo:
move to survey manager/repo

Definition at line 514 of file class.ilObjSurvey.php.

References ilObject\$db, getSurveyId(), isComplete(), and ilDBInterface\manipulateF().

Referenced by insertQuestion().

514  : void
515  {
516  $db = $this->db;
517  if ($this->getSurveyId() > 0) {
518  $db->manipulateF(
519  "UPDATE svy_svy SET complete = %s, tstamp = %s WHERE survey_id = %s",
520  array('text','integer','integer'),
521  array($this->isComplete(), time(), $this->getSurveyId())
522  );
523  }
524  }
manipulateF(string $query, array $types, array $values)
isComplete()
Check if survey is complete for use.
ilDBInterface $db
+ Here is the call graph for this function:
+ Here is the caller graph for this function:

◆ saveHeading()

ilObjSurvey::saveHeading ( string  $heading,
int  $insertbefore 
)
Todo:
move to survey question manager
Parameters
string$heading
int$insertbeforequestion id which gets the heading (before)

Definition at line 3562 of file class.ilObjSurvey.php.

References ilObject\$db, $ilDB, and getSurveyId().

Referenced by cloneTextblocks().

3565  : void {
3566  $ilDB = $this->db;
3567  if ($heading) {
3568  $ilDB->manipulateF(
3569  "UPDATE svy_svy_qst SET heading=%s WHERE survey_fi=%s AND question_fi=%s",
3570  array('text','integer','integer'),
3571  array($heading, $this->getSurveyId(), $insertbefore)
3572  );
3573  } else {
3574  $ilDB->manipulateF(
3575  "UPDATE svy_svy_qst SET heading=%s WHERE survey_fi=%s AND question_fi=%s",
3576  array('text','integer','integer'),
3577  array(null, $this->getSurveyId(), $insertbefore)
3578  );
3579  }
3580  }
ilDBInterface $db
+ Here is the call graph for this function:
+ Here is the caller graph for this function:

◆ saveQuestionsToDb()

ilObjSurvey::saveQuestionsToDb ( )

Definition at line 833 of file class.ilObjSurvey.php.

References ilObject\$db, $ilDB, $q, getSurveyId(), and isQuestionInSurvey().

Referenced by moveQuestions(), removeQuestions(), saveToDb(), and updateOrder().

833  : void
834  {
835  $ilDB = $this->db;
836 
837  $this->svy_log->debug("save questions");
838 
839  // gather old questions state
840  $old_questions = array();
841  $result = $ilDB->queryF(
842  "SELECT survey_question_id,question_fi,sequence" .
843  " FROM svy_svy_qst WHERE survey_fi = %s",
844  array('integer'),
845  array($this->getSurveyId())
846  );
847  while ($row = $ilDB->fetchAssoc($result)) {
848  $old_questions[$row["question_fi"]] = $row; // problem, as soon as duplicates exist, they will be hidden here
849  }
850 
851  // #15231 - diff with current questions state
852  $insert = $update = $delete = array();
853  foreach ($this->questions as $seq => $fi) {
854  if (!array_key_exists($fi, $old_questions)) { // really new fi IDs
855  $insert[] = $fi; // this should be ok, should not create duplicates here
856  } elseif ($old_questions[$fi]["sequence"] != $seq) { // we are updating one of the duplicates (if any)
857  $update[$fi] = $old_questions[$fi]["survey_question_id"];
858  }
859  // keep track of still relevant questions
860  unset($old_questions[$fi]); // deleting old question, if they are not in current array
861  }
862 
863  // delete obsolete question relations
864  if (count($old_questions)) {
865  $del_ids = array();
866  foreach ($old_questions as $fi => $old) {
867  $del_ids[] = $old["survey_question_id"];
868  }
869  $ilDB->manipulate($q = "DELETE FROM svy_svy_qst" .
870  " WHERE " . $ilDB->in("survey_question_id", $del_ids, "", "integer"));
871  $this->svy_log->debug("delete: " . $q);
872  }
873  unset($old_questions);
874 
875  // create/update question relations
876  foreach ($this->questions as $seq => $fi) {
877  if (in_array($fi, $insert)) {
878  // check if question is not already in the survey, see #22018
879  if (!$this->isQuestionInSurvey($fi)) {
880  $next_id = $ilDB->nextId('svy_svy_qst');
881  $ilDB->manipulateF(
882  "INSERT INTO svy_svy_qst" .
883  " (survey_question_id, survey_fi, question_fi, heading, sequence, tstamp)" .
884  " VALUES (%s, %s, %s, %s, %s, %s)",
885  array('integer', 'integer', 'integer', 'text', 'integer', 'integer'),
886  array($next_id, $this->getSurveyId(), $fi, null, $seq, time())
887  );
888  $this->svy_log->debug("insert svy_svy_qst, id:" . $next_id . ", fi: " . $fi . ", seq:" . $seq);
889  }
890  } elseif (array_key_exists($fi, $update)) {
891  $ilDB->manipulate("UPDATE svy_svy_qst" .
892  " SET sequence = " . $ilDB->quote($seq, "integer") .
893  ", tstamp = " . $ilDB->quote(time(), "integer") .
894  " WHERE survey_question_id = " . $ilDB->quote($update[$fi], "integer"));
895  $this->svy_log->debug("update svy_svy_qst, id:" . $update[$fi] . ", fi: " . $fi . ", seq:" . $seq);
896  }
897  }
898  }
isQuestionInSurvey(int $a_question_fi)
ilDBInterface $db
$q
Definition: shib_logout.php:21
+ Here is the call graph for this function:
+ Here is the caller graph for this function:

◆ saveToDb()

ilObjSurvey::saveToDb ( )

Definition at line 696 of file class.ilObjSurvey.php.

References ilObject\$db, $ilDB, ilRTE\_replaceMediaObjectImageSrc(), get360Results(), get360SelfAppraisee(), get360SelfEvaluation(), get360SelfRaters(), getActivationEndDate(), getActivationStartDate(), getActivationVisibility(), getAnonymize(), getAuthor(), getCalculateSumScore(), getEndDate(), getEvaluationAccess(), ilObject\getId(), getIntroduction(), ilObjectActivation\getItem(), getMailAddresses(), getMailNotification(), getMailParticipantData(), getMode(), getOutro(), getPoolUsage(), getReminderEnd(), getReminderFrequency(), getReminderLastSent(), getReminderStart(), getReminderStatus(), getReminderTarget(), getReminderTemplate(), getSelfEvaluationResults(), getShowQuestionTitles(), getSkillService(), getStartDate(), getSurveyId(), getTutorNotificationRecipients(), getTutorNotificationStatus(), getTutorNotificationTarget(), getTutorResultsRecipients(), getTutorResultsStatus(), hasAnonymousUserList(), hasMailConfirmation(), hasMailOwnResults(), hasViewOwnResults(), IL_CAL_DATE, isActivationLimited(), isComplete(), saveQuestionsToDb(), setSurveyId(), ilObjectActivation\TIMINGS_ACTIVATION, and ilObjectActivation\TIMINGS_DEACTIVATED.

Referenced by checkReminder(), and createReference().

696  : void
697  {
698  $ilDB = $this->db;
699 
700  // date handling
701  $rmd_start = $this->getReminderStart();
702  if (is_object($rmd_start)) {
703  $rmd_start = $rmd_start->get(IL_CAL_DATE);
704  }
705  $rmd_end = $this->getReminderEnd();
706  if (is_object($rmd_end)) {
707  $rmd_end = $rmd_end->get(IL_CAL_DATE);
708  }
709  if ($this->getSurveyId() < 1) {
710  $next_id = $ilDB->nextId('svy_svy');
711  $affectedRows = $ilDB->insert("svy_svy", array(
712  "survey_id" => array("integer", $next_id),
713  "obj_fi" => array("integer", $this->getId()),
714  "author" => array("text", $this->getAuthor()),
715  "introduction" => array("clob", ilRTE::_replaceMediaObjectImageSrc($this->getIntroduction(), 0)),
716  "outro" => array("clob", ilRTE::_replaceMediaObjectImageSrc($this->getOutro(), 0)),
717  "startdate" => array("text", $this->getStartDate()),
718  "enddate" => array("text", $this->getEndDate()),
719  "evaluation_access" => array("text", $this->getEvaluationAccess()),
720  "complete" => array("text", $this->isComplete()),
721  "created" => array("integer", time()),
722  "anonymize" => array("text", $this->getAnonymize()),
723  "show_question_titles" => array("text", $this->getShowQuestionTitles()),
724  "mailnotification" => array('integer', ($this->getMailNotification()) ? 1 : 0),
725  "mailaddresses" => array('text', $this->getMailAddresses()),
726  "mailparticipantdata" => array('text', $this->getMailParticipantData()),
727  "tstamp" => array("integer", time()),
728  "pool_usage" => array("integer", $this->getPoolUsage()),
729  // Mode type
730  "mode" => array("integer", $this->getMode()),
731  // 360°
732  "mode_360_self_eval" => array("integer", $this->get360SelfEvaluation()),
733  "mode_360_self_rate" => array("integer", $this->get360SelfRaters()),
734  "mode_360_self_appr" => array("integer", $this->get360SelfAppraisee()),
735  "mode_360_results" => array("integer", $this->get360Results()),
736  // competences
737  "mode_skill_service" => array("integer", (int) $this->getSkillService()),
738  // Self Evaluation Only
739  "mode_self_eval_results" => array("integer", self::RESULTS_SELF_EVAL_OWN),
740  // reminder/notification
741  "reminder_status" => array("integer", (int) $this->getReminderStatus()),
742  "reminder_start" => array("datetime", $rmd_start),
743  "reminder_end" => array("datetime", $rmd_end),
744  "reminder_frequency" => array("integer", $this->getReminderFrequency()),
745  "reminder_target" => array("integer", $this->getReminderTarget()),
746  "reminder_last_sent" => array("datetime", $this->getReminderLastSent()),
747  "reminder_tmpl" => array("text", $this->getReminderTemplate(true)),
748  "tutor_ntf_status" => array("integer", (int) $this->getTutorNotificationStatus()),
749  "tutor_ntf_reci" => array("text", implode(";", $this->getTutorNotificationRecipients())),
750  "tutor_ntf_target" => array("integer", $this->getTutorNotificationTarget()),
751  "own_results_view" => array("integer", $this->hasViewOwnResults()),
752  "own_results_mail" => array("integer", $this->hasMailOwnResults()),
753  "tutor_res_status" => array("integer", (int) $this->getTutorResultsStatus()),
754  "tutor_res_reci" => array("text", implode(";", $this->getTutorResultsRecipients())),
755  "confirmation_mail" => array("integer", $this->hasMailConfirmation()),
756  "anon_user_list" => array("integer", $this->hasAnonymousUserList()),
757  "calculate_sum_score" => array("integer", $this->getCalculateSumScore())
758  ));
759  $this->setSurveyId($next_id);
760  } else {
761  $affectedRows = $ilDB->update("svy_svy", array(
762  "author" => array("text", $this->getAuthor()),
763  "introduction" => array("clob", ilRTE::_replaceMediaObjectImageSrc($this->getIntroduction(), 0)),
764  "outro" => array("clob", ilRTE::_replaceMediaObjectImageSrc($this->getOutro(), 0)),
765  "startdate" => array("text", $this->getStartDate()),
766  "enddate" => array("text", $this->getEndDate()),
767  "evaluation_access" => array("text", $this->getEvaluationAccess()),
768  "complete" => array("text", $this->isComplete()),
769  "anonymize" => array("text", $this->getAnonymize()),
770  "show_question_titles" => array("text", $this->getShowQuestionTitles()),
771  "mailnotification" => array('integer', ($this->getMailNotification()) ? 1 : 0),
772  "mailaddresses" => array('text', $this->getMailAddresses()),
773  "mailparticipantdata" => array('text', $this->getMailParticipantData()),
774  "tstamp" => array("integer", time()),
775  "pool_usage" => array("integer", $this->getPoolUsage()),
776  //MODE TYPE
777  "mode" => array("integer", $this->getMode()),
778  // 360°
779  "mode_360_self_eval" => array("integer", $this->get360SelfEvaluation()),
780  "mode_360_self_rate" => array("integer", $this->get360SelfRaters()),
781  "mode_360_self_appr" => array("integer", $this->get360SelfAppraisee()),
782  "mode_360_results" => array("integer", $this->get360Results()),
783  // Competences
784  "mode_skill_service" => array("integer", (int) $this->getSkillService()),
785  // Self Evaluation Only
786  "mode_self_eval_results" => array("integer", $this->getSelfEvaluationResults()),
787  // reminder/notification
788  "reminder_status" => array("integer", $this->getReminderStatus()),
789  "reminder_start" => array("datetime", $rmd_start),
790  "reminder_end" => array("datetime", $rmd_end),
791  "reminder_frequency" => array("integer", $this->getReminderFrequency()),
792  "reminder_target" => array("integer", $this->getReminderTarget()),
793  "reminder_last_sent" => array("datetime", $this->getReminderLastSent()),
794  "reminder_tmpl" => array("text", $this->getReminderTemplate()),
795  "tutor_ntf_status" => array("integer", $this->getTutorNotificationStatus()),
796  "tutor_ntf_reci" => array("text", implode(";", $this->getTutorNotificationRecipients())),
797  "tutor_ntf_target" => array("integer", $this->getTutorNotificationTarget()),
798  "own_results_view" => array("integer", $this->hasViewOwnResults()),
799  "own_results_mail" => array("integer", $this->hasMailOwnResults()),
800  "tutor_res_status" => array("integer", (int) $this->getTutorResultsStatus()),
801  "tutor_res_reci" => array("text", implode(";", $this->getTutorResultsRecipients())),
802  "confirmation_mail" => array("integer", $this->hasMailConfirmation()),
803  "anon_user_list" => array("integer", $this->hasAnonymousUserList()),
804  "calculate_sum_score" => array("integer", $this->getCalculateSumScore())
805  ), array(
806  "survey_id" => array("integer", $this->getSurveyId())
807  ));
808  }
809  if ($affectedRows) {
810  // save questions to db
811  $this->saveQuestionsToDb();
812  }
813 
814  // moved activation to ilObjectActivation
815  if ($this->ref_id) {
816  ilObjectActivation::getItem($this->ref_id);
817 
818  $item = new ilObjectActivation();
819  if (!$this->isActivationLimited()) {
820  $item->setTimingType(ilObjectActivation::TIMINGS_DEACTIVATED);
821  } else {
822  $item->setTimingType(ilObjectActivation::TIMINGS_ACTIVATION);
823  $item->setTimingStart($this->getActivationStartDate());
824  $item->setTimingEnd($this->getActivationEndDate());
825  $item->toggleVisible($this->getActivationVisibility());
826  }
827 
828  $item->update($this->ref_id);
829  }
830  }
static _replaceMediaObjectImageSrc(string $a_text, int $a_direction=0, string $nic='')
Replaces image source from mob image urls with the mob id or replaces mob id with the correct image s...
getTutorNotificationTarget()
Group that is checked for the "all participants have finished" mail Either a) all members of a parent...
getMailParticipantData()
Preceding text (incl.
setSurveyId(int $survey_id)
isComplete()
Check if survey is complete for use.
getReminderTemplate(bool $selectDefault=false)
getTutorNotificationRecipients()
Mail being sent to tutors after all participants have finished the survey?
getMailNotification()
Send mail to tutors each time a participant finishes the survey?
ilDBInterface $db
const IL_CAL_DATE
static getItem(int $ref_id)
Class ilObjectActivation.
getMailAddresses()
(Tutor) Recipients of "single participant has finished" mails
+ Here is the call graph for this function:
+ Here is the caller graph for this function:

◆ saveUserAccessCode()

ilObjSurvey::saveUserAccessCode ( int  $user_id,
string  $access_code 
)

Saves a survey access code for a registered user to the database.

Parameters
int$user_idThe database id of the user
string$access_codeThe survey access code
Todo:
move to code manager

Definition at line 3968 of file class.ilObjSurvey.php.

References ilObject\$db, $ilDB, and getSurveyId().

3971  : void {
3972  $ilDB = $this->db;
3973 
3974  // not really sure what to do about ANONYMOUS_USER_ID
3975 
3976  $next_id = $ilDB->nextId('svy_anonymous');
3977  $affectedRows = $ilDB->manipulateF(
3978  "INSERT INTO svy_anonymous (anonymous_id, survey_key, survey_fi, user_key, tstamp) " .
3979  "VALUES (%s, %s, %s, %s, %s)",
3980  array('integer','text', 'integer', 'text', 'integer'),
3981  array($next_id, $access_code, $this->getSurveyId(), md5($user_id), time())
3982  );
3983  }
ilDBInterface $db
+ Here is the call graph for this function:

◆ saveUserSettings()

ilObjSurvey::saveUserSettings ( int  $usr_id,
string  $key,
string  $title,
string  $value 
)

Definition at line 645 of file class.ilObjSurvey.php.

References ilObject\$db, and $ilDB.

650  : void {
651  $ilDB = $this->db;
652 
653  $next_id = $ilDB->nextId('svy_settings');
654  $affectedRows = $ilDB->insert("svy_settings", array(
655  "settings_id" => array("integer", $next_id),
656  "usr_id" => array("integer", $usr_id),
657  "keyword" => array("text", $key),
658  "title" => array("text", $title),
659  "value" => array("clob", $value)
660  ));
661  }
string $title
ilDBInterface $db
string $key
Consumer key/client ID value.
Definition: System.php:193

◆ send360ReminderToUser()

ilObjSurvey::send360ReminderToUser ( int  $a_user_id,
array  $a_appraisee_ids 
)

Definition at line 5251 of file class.ilObjSurvey.php.

References ilObject\$lng, ilObjUser\_lookupLogin(), ANONYMOUS_USER_ID, ilUserUtil\getNamePresentation(), ilObject\getRefId(), ilObject\getTitle(), ilLanguage\getUserLanguage(), and ilLanguage\txt().

Referenced by sent360Reminders().

5254  : void {
5255  $this->svy_log->debug("Send mail to:" . $a_user_id);
5256 
5257  $ntf = new ilSystemNotification();
5258  $ntf->setLangModules(array("svy", "survey"));
5259  $ntf->setRefId($this->getRefId());
5260  $ntf->setGotoLangId('url');
5261 
5262  // user specific language
5263  $lng = $ntf->getUserLanguage($a_user_id);
5264 
5265  $ntf->setIntroductionLangId("svy_user_added_rater_reminder_mail");
5266  $subject = str_replace("%1", $this->getTitle(), $lng->txt("svy_user_added_rater"));
5267 
5268  foreach ($a_appraisee_ids as $appraisee_id) {
5269  $ntf->addAdditionalInfo("survey_360_appraisee", ilUserUtil::getNamePresentation($appraisee_id, false, false, "", true));
5270  }
5271 
5272  // #10044
5273  $mail = new ilMail(ANONYMOUS_USER_ID);
5274  $mail->enqueue(
5275  ilObjUser::_lookupLogin($a_user_id),
5276  "",
5277  "",
5278  $subject,
5279  $ntf->composeAndGetMessage($a_user_id, null, "read", true),
5280  []
5281  );
5282  }
const ANONYMOUS_USER_ID
Definition: constants.php:27
txt(string $a_topic, string $a_default_lang_fallback_mod="")
gets the text for a given topic if the topic is not in the list, the topic itself with "-" will be re...
getUserLanguage()
Return language of user.
static getNamePresentation( $a_user_id, bool $a_user_image=false, bool $a_profile_link=false, string $a_profile_back_link='', bool $a_force_first_lastname=false, bool $a_omit_login=false, bool $a_sortable=true, bool $a_return_data_array=false, $a_ctrl_path='ilpublicuserprofilegui')
Default behaviour is:
ilLanguage $lng
This file is part of ILIAS, a powerful learning management system published by ILIAS open source e-Le...
static _lookupLogin(int $a_user_id)
+ Here is the call graph for this function:
+ Here is the caller graph for this function:

◆ sendAppraiseeCloseNotification()

ilObjSurvey::sendAppraiseeCloseNotification ( int  $a_user_id)
Todo:
move to appraisal manager

Definition at line 4364 of file class.ilObjSurvey.php.

References ilObject\$lng, ilObjUser\_lookupLogin(), ANONYMOUS_USER_ID, ilObject\getRefId(), ilObject\getTitle(), ilLanguage\getUserLanguage(), and ilLanguage\txt().

Referenced by closeAppraisee().

4366  : void {
4367  $ntf = new ilSystemNotification();
4368  $ntf->setLangModules(array("svy", "survey"));
4369  $ntf->setRefId($this->getRefId());
4370  $ntf->setGotoLangId('url');
4371 
4372  // user specific language
4373  $lng = $ntf->getUserLanguage($a_user_id);
4374 
4375  $ntf->setIntroductionLangId("svy_user_added_appraisee_close_mail");
4376  $subject = str_replace("%1", $this->getTitle(), $lng->txt("svy_user_added_appraisee"));
4377 
4378  // #10044
4379  $mail = new ilMail(ANONYMOUS_USER_ID);
4380  $mail->enqueue(
4381  ilObjUser::_lookupLogin($a_user_id),
4382  "",
4383  "",
4384  $subject,
4385  $ntf->composeAndGetMessage($a_user_id, null, "read", true),
4386  []
4387  );
4388  }
const ANONYMOUS_USER_ID
Definition: constants.php:27
txt(string $a_topic, string $a_default_lang_fallback_mod="")
gets the text for a given topic if the topic is not in the list, the topic itself with "-" will be re...
getUserLanguage()
Return language of user.
ilLanguage $lng
This file is part of ILIAS, a powerful learning management system published by ILIAS open source e-Le...
static _lookupLogin(int $a_user_id)
+ Here is the call graph for this function:
+ Here is the caller graph for this function:

◆ sendAppraiseeNotification()

ilObjSurvey::sendAppraiseeNotification ( int  $a_user_id)
Todo:
move to appraisal manager

Definition at line 4335 of file class.ilObjSurvey.php.

References ilObject\$lng, ilObjUser\_lookupLogin(), ANONYMOUS_USER_ID, ilObject\getRefId(), ilObject\getTitle(), ilLanguage\getUserLanguage(), and ilLanguage\txt().

Referenced by addAppraisee().

4337  : void {
4338  $ntf = new ilSystemNotification();
4339  $ntf->setLangModules(array("svy", "survey"));
4340  $ntf->setRefId($this->getRefId());
4341  $ntf->setGotoLangId('url');
4342 
4343  // user specific language
4344  $lng = $ntf->getUserLanguage($a_user_id);
4345 
4346  $ntf->setIntroductionLangId("svy_user_added_appraisee_mail");
4347  $subject = str_replace("%1", $this->getTitle(), $lng->txt("svy_user_added_appraisee"));
4348 
4349  // #10044
4350  $mail = new ilMail(ANONYMOUS_USER_ID);
4351  $mail->enqueue(
4352  ilObjUser::_lookupLogin($a_user_id),
4353  "",
4354  "",
4355  $subject,
4356  $ntf->composeAndGetMessage($a_user_id, null, "read", true),
4357  []
4358  );
4359  }
const ANONYMOUS_USER_ID
Definition: constants.php:27
txt(string $a_topic, string $a_default_lang_fallback_mod="")
gets the text for a given topic if the topic is not in the list, the topic itself with "-" will be re...
getUserLanguage()
Return language of user.
ilLanguage $lng
This file is part of ILIAS, a powerful learning management system published by ILIAS open source e-Le...
static _lookupLogin(int $a_user_id)
+ Here is the call graph for this function:
+ Here is the caller graph for this function:

◆ sendCodes()

ilObjSurvey::sendCodes ( int  $not_sent,
string  $subject,
string  $message,
string  $lang 
)
Todo:
move to code manager

Definition at line 3793 of file class.ilObjSurvey.php.

References $data, ilObject\$db, $ilDB, ILIAS\LTI\ToolProvider\$key, $message, $url, ANONYMOUS_USER_ID, getExternalCodeRecipients(), ilObject\getRefId(), and getSurveyId().

3798  : void {
3799  /*
3800  * 0 = all
3801  * 1 = not sent
3802  * 2 = finished
3803  * 3 = not finished
3804  */
3805  $check_finished = ($not_sent > 1);
3806 
3807 
3808  $mail = new ilMail(ANONYMOUS_USER_ID);
3809  $recipients = $this->getExternalCodeRecipients($check_finished);
3810  foreach ($recipients as $data) {
3811  if ($data['email'] && $data['code']) {
3812  $do_send = false;
3813  switch ($not_sent) {
3814  case 1:
3815  $do_send = !(bool) $data['sent'];
3816  break;
3817 
3818  case 2:
3819  $do_send = $data['finished'];
3820  break;
3821 
3822  case 3:
3823  $do_send = !$data['finished'];
3824  break;
3825 
3826  default:
3827  $do_send = true;
3828  break;
3829  }
3830  if ($do_send) {
3831  // build text
3832  $messagetext = $message;
3833  $url = ilLink::_getLink(
3834  $this->getRefId(),
3835  "svy",
3836  array(
3837  "accesscode" => $data["code"],
3838  "lang" => $lang
3839  )
3840  );
3841  $messagetext = str_replace('[url]', $url, $messagetext);
3842  foreach ($data as $key => $value) {
3843  $messagetext = str_replace('[' . $key . ']', $value, $messagetext);
3844  }
3845 
3846  // send mail
3847  $mail->enqueue(
3848  $data['email'], // to
3849  "", // cc
3850  "", // bcc
3851  $subject, // subject
3852  $messagetext, // message
3853  array() // attachments
3854  );
3855  }
3856  }
3857  }
3858 
3859  $ilDB = $this->db;
3860  $ilDB->manipulateF(
3861  "UPDATE svy_anonymous SET sent = %s WHERE survey_fi = %s AND externaldata IS NOT NULL",
3862  array('integer','integer'),
3863  array(1, $this->getSurveyId())
3864  );
3865  }
const ANONYMOUS_USER_ID
Definition: constants.php:27
ilDBInterface $db
string $key
Consumer key/client ID value.
Definition: System.php:193
$url
Definition: ltiregstart.php:35
$lang
Definition: xapiexit.php:26
getExternalCodeRecipients(bool $a_check_finished=false)
$message
Definition: xapiexit.php:32
+ Here is the call graph for this function:

◆ sendNotificationMail()

ilObjSurvey::sendNotificationMail ( int  $a_user_id,
string  $a_anonymize_id,
int  $a_appr_id = 0 
)

These mails are sent to tutors for each single participant that finishes a survey.

It includes the "additional participant data" text that can be set in the settings screen.

Exceptions
ilWACException

Definition at line 2412 of file class.ilObjSurvey.php.

References $data, ILIAS\LTI\ToolProvider\$key, $mailparticipantdata, ilObjUser\_getUserData(), ilObjUser\_lookupId(), getActiveID(), ilUserUtil\getNamePresentation(), getParticipantTextResults(), ilObject\getRefId(), ilObjUser\getUserIdsByEmail(), hasAnonymizedResults(), and ILIAS\Repository\int().

2416  : void {
2417  // #12755
2418  $placeholders = array(
2419  "FIRST_NAME" => "firstname",
2420  "LAST_NAME" => "lastname",
2421  "LOGIN" => "login",
2422  // old style
2423  "firstname" => "firstname"
2424  );
2425 
2426  //mailaddresses is just text split by commas.
2427  //sendMail can send emails if it gets an user id or an email as first parameter.
2428  $recipients = explode(",", $this->mailaddresses ?? "");
2429  foreach ($recipients as $recipient) {
2430  // #11298
2431  $ntf = new ilSystemNotification();
2432  $ntf->setLangModules(array("survey"));
2433  $ntf->setRefId($this->getRefId());
2434  $ntf->setSubjectLangId('finished_mail_subject');
2435 
2436  $messagetext = $this->mailparticipantdata;
2437  $data = [];
2438  if (trim($messagetext ?? "")) {
2439  if (!$this->hasAnonymizedResults()) {
2440  $data = ilObjUser::_getUserData(array($a_user_id));
2441  $data = $data[0];
2442  }
2443  foreach ($placeholders as $key => $mapping) {
2444  if ($this->hasAnonymizedResults()) { // #16480
2445  $messagetext = str_replace('[' . $key . ']', '', $messagetext);
2446  } else {
2447  $messagetext = str_replace('[' . $key . ']', trim($data[$mapping] ?? ""), $messagetext);
2448  }
2449  }
2450  $ntf->setIntroductionDirect($messagetext);
2451  } else {
2452  $ntf->setIntroductionLangId('survey_notification_finished_introduction');
2453  }
2454 
2455  // 360°? add appraisee data
2456  if ($a_appr_id) {
2457  $ntf->addAdditionalInfo(
2458  'survey_360_appraisee',
2460  );
2461  }
2462 
2463  $active_id = $this->getActiveID($a_user_id, $a_anonymize_id, $a_appr_id);
2464  if ($active_id) { // 43908
2465  $ntf->addAdditionalInfo(
2466  'results',
2467  $this->getParticipantTextResults($active_id),
2468  true
2469  );
2470  }
2471 
2472  $ntf->setGotoLangId('survey_notification_tutor_link');
2473  $ntf->setReasonLangId('survey_notification_finished_reason');
2474 
2475  $recipient = trim($recipient ?? "");
2476  $user_id = (int) ilObjUser::_lookupId($recipient);
2477  if ($user_id > 0) {
2478  $ntf->sendMailAndReturnRecipients([$user_id]);
2479  } else {
2480  $user_ids = ilObjUser::getUserIdsByEmail($recipient);
2481  if (count($user_ids) > 0) {
2482  $ntf->sendMailAndReturnRecipients([current($user_ids)]);
2483  }
2484  }
2485  /* note: this block is replace by the single line above
2486  since the UI asks for account names and the "e-mail" fallback leads
2487  to strange issues like multiple mails. Also the test case has been
2488  adopted, see https://mantis.ilias.de/view.php?id=36327
2489  if (is_numeric($recipient)) {
2490  $lng = $ntf->getUserLanguage((int) $recipient);
2491  $ntf->sendMailAndReturnRecipients([(int) $recipient]);
2492  } else {
2493  $recipient = trim($recipient);
2494  $user_ids = ilObjUser::getUserIdsByEmail($recipient);
2495  if (empty($user_ids)) {
2496  $ntf->sendMailAndReturnRecipients([ilObjUser::_lookupId($recipient)]);
2497  } else {
2498  foreach ($user_ids as $user_id) {
2499  $lng = $ntf->getUserLanguage($user_id);
2500  $ntf->sendMailAndReturnRecipients(array($user_id));
2501  }
2502  }
2503  }*/
2504  }
2505  }
string $mailparticipantdata
static _lookupId($a_user_str)
static getUserIdsByEmail(string $a_email)
getParticipantTextResults(int $active_id)
static getNamePresentation( $a_user_id, bool $a_user_image=false, bool $a_profile_link=false, string $a_profile_back_link='', bool $a_force_first_lastname=false, bool $a_omit_login=false, bool $a_sortable=true, bool $a_return_data_array=false, $a_ctrl_path='ilpublicuserprofilegui')
Default behaviour is:
string $key
Consumer key/client ID value.
Definition: System.php:193
static _getUserData(array $a_internalids)
return user data for given user ids
getActiveID(int $user_id, string $anonymize_id, int $appr_id)
Get run id.
This file is part of ILIAS, a powerful learning management system published by ILIAS open source e-Le...
+ Here is the call graph for this function:

◆ sendRaterNotification()

ilObjSurvey::sendRaterNotification ( int  $a_user_id,
int  $a_appraisee_id 
)
Todo:
move to appraisal manager

Definition at line 4393 of file class.ilObjSurvey.php.

References ilObject\$lng, ilObjUser\_lookupLogin(), ANONYMOUS_USER_ID, ilUserUtil\getNamePresentation(), ilObject\getRefId(), ilObject\getTitle(), ilLanguage\getUserLanguage(), and ilLanguage\txt().

4396  : void {
4397  $ntf = new ilSystemNotification();
4398  $ntf->setLangModules(array("svy", "survey"));
4399  $ntf->setRefId($this->getRefId());
4400  $ntf->setGotoLangId('url');
4401 
4402  // user specific language
4403  $lng = $ntf->getUserLanguage($a_user_id);
4404 
4405  $ntf->setIntroductionLangId("svy_user_added_rater_mail");
4406  $subject = str_replace("%1", $this->getTitle(), $lng->txt("svy_user_added_rater"));
4407  $ntf->addAdditionalInfo("survey_360_appraisee", ilUserUtil::getNamePresentation($a_appraisee_id, false, false, "", true));
4408 
4409  // #10044
4410  $mail = new ilMail(ANONYMOUS_USER_ID);
4411  $mail->enqueue(
4412  ilObjUser::_lookupLogin($a_user_id),
4413  "",
4414  "",
4415  $subject,
4416  $ntf->composeAndGetMessage($a_user_id, null, "read", true),
4417  []
4418  );
4419  }
const ANONYMOUS_USER_ID
Definition: constants.php:27
txt(string $a_topic, string $a_default_lang_fallback_mod="")
gets the text for a given topic if the topic is not in the list, the topic itself with "-" will be re...
getUserLanguage()
Return language of user.
static getNamePresentation( $a_user_id, bool $a_user_image=false, bool $a_profile_link=false, string $a_profile_back_link='', bool $a_force_first_lastname=false, bool $a_omit_login=false, bool $a_sortable=true, bool $a_return_data_array=false, $a_ctrl_path='ilpublicuserprofilegui')
Default behaviour is:
ilLanguage $lng
This file is part of ILIAS, a powerful learning management system published by ILIAS open source e-Le...
static _lookupLogin(int $a_user_id)
+ Here is the call graph for this function:

◆ sendTutorNotification()

ilObjSurvey::sendTutorNotification ( )
protected

Send mail to tutors after all participants have finished the survey.

Definition at line 5318 of file class.ilObjSurvey.php.

References $message, ilLanguageFactory\_getLanguageOfUser(), ilLink\_getStaticLink(), ilObjUser\_lookupFullname(), ilObjUser\_lookupLogin(), ANONYMOUS_USER_ID, ilObject\getRefId(), ilObject\getTitle(), and getTutorNotificationRecipients().

Referenced by checkTutorNotification().

5318  : void
5319  {
5320  $link = ilLink::_getStaticLink($this->getRefId(), "svy");
5321 
5322  // get tutors being set in the setting
5323  foreach ($this->getTutorNotificationRecipients() as $user_id) {
5324  // use language of recipient to compose message
5325  $ulng = ilLanguageFactory::_getLanguageOfUser($user_id);
5326  $ulng->loadLanguageModule('survey');
5327 
5328  $subject = sprintf($ulng->txt('survey_notification_tutor_subject'), $this->getTitle());
5329  $message = sprintf($ulng->txt('survey_notification_tutor_salutation'), ilObjUser::_lookupFullname($user_id)) . "\n\n";
5330 
5331  $message .= $ulng->txt('survey_notification_tutor_body') . ":\n\n";
5332  $message .= $ulng->txt('obj_svy') . ": " . $this->getTitle() . "\n";
5333  $message .= "\n" . $ulng->txt('survey_notification_tutor_link') . ": " . $link;
5334 
5335  $mail_obj = new ilMail(ANONYMOUS_USER_ID);
5336  $mail_obj->appendInstallationSignature(true);
5337  $mail_obj->enqueue(
5338  ilObjUser::_lookupLogin($user_id),
5339  "",
5340  "",
5341  $subject,
5342  $message,
5343  array()
5344  );
5345  }
5346  }
const ANONYMOUS_USER_ID
Definition: constants.php:27
static _lookupFullname(int $a_user_id)
getTutorNotificationRecipients()
Mail being sent to tutors after all participants have finished the survey?
static _getLanguageOfUser(int $a_usr_id)
Get language object of user.
$message
Definition: xapiexit.php:32
static _lookupLogin(int $a_user_id)
+ Here is the call graph for this function:
+ Here is the caller graph for this function:

◆ sent360Reminders()

ilObjSurvey::sent360Reminders ( )

Send 360 reminders.

Definition at line 5182 of file class.ilObjSurvey.php.

References $app, $DIC, $id, ilObjUser\_lookupId(), ilRBACAccessHandler\checkAccessOfUser(), get360SelfAppraisee(), get360SelfEvaluation(), getAppraiseesData(), getRatersData(), getReminderTarget(), is360SurveyStarted(), isAppraiseeClosed(), and send360ReminderToUser().

Referenced by checkReminder().

5182  : void
5183  {
5184  global $DIC;
5185 
5186  $access = $DIC->access();
5187  // collect all open ratings
5188  $rater_ids = array();
5189  foreach ($this->getAppraiseesData() as $app) {
5190  $this->svy_log->debug("Handle appraisee " . $app['user_id']);
5191 
5192  if (!$this->isAppraiseeClosed($app['user_id'])) {
5193  $this->svy_log->debug("Check self evaluation, self: " . $this->get360SelfAppraisee() . ", target: " . $this->getReminderTarget());
5194 
5195  // self evaluation?
5196  if ($this->get360SelfEvaluation() &&
5197  in_array($this->getReminderTarget(), array(self::NOTIFICATION_APPRAISEES, self::NOTIFICATION_APPRAISEES_AND_RATERS))) {
5198  $this->svy_log->debug("...1");
5199  // did user already finished self evaluation?
5200  if (!$this->is360SurveyStarted((int) $app['user_id'], (int) $app['user_id'])) {
5201  $this->svy_log->debug("...2");
5202  if (!isset($rater_ids[$app['user_id']])) {
5203  $rater_ids[$app['user_id']] = array();
5204  }
5205  if (!isset($app["user_id"], $rater_ids[$app['user_id']])) {
5206  $rater_ids[$app['user_id']][] = $app["user_id"];
5207  }
5208  }
5209  }
5210 
5211  $this->svy_log->debug("Check raters.");
5212 
5213  // should raters be notified?
5214  if (
5215  in_array(
5216  $this->getReminderTarget(),
5217  array(self::NOTIFICATION_RATERS, self::NOTIFICATION_APPRAISEES_AND_RATERS),
5218  true
5219  )
5220  ) {
5221  foreach ($this->getRatersData($app['user_id']) as $rater) {
5222  $rater_id = 0;
5223  if ($rater["login"] !== "") {
5224  $rater_id = ilObjUser::_lookupId($rater["login"]);
5225  }
5226  if ($rater_id > 0) {
5227  // is rater not anonymous and did not rate yet?
5228  if (!($rater["anonymous_id"] ?? false) && !($rater["finished"] ?? false)) {
5229  if (!isset($rater_ids[$rater_id])) {
5230  $rater_ids[$rater_id] = array();
5231  }
5232  if (!in_array($app["user_id"], $rater_ids[$rater_id])) {
5233  $rater_ids[$rater_id][] = $app["user_id"];
5234  }
5235  }
5236  }
5237  }
5238  }
5239  }
5240  }
5241 
5242  $this->svy_log->debug("Found raters:" . count($rater_ids));
5243 
5244  foreach ($rater_ids as $id => $app) {
5245  if ($access->checkAccessOfUser((int) $id, "read", "", $this->getRefId())) {
5246  $this->send360ReminderToUser((int) $id, $app);
5247  }
5248  }
5249  }
$app
Definition: cli.php:39
static _lookupId($a_user_str)
global $DIC
Definition: feed.php:28
ilAccessHandler $access
is360SurveyStarted(int $appr_id, int $user_id, string $anonymous_code=null)
isAppraiseeClosed(int $a_user_id)
$id
plugin.php for ilComponentBuildPluginInfoObjectiveTest::testAddPlugins
Definition: plugin.php:23
send360ReminderToUser(int $a_user_id, array $a_appraisee_ids)
getRatersData(int $a_appraisee_id)
checkAccessOfUser(int $a_user_id, string $a_permission, string $a_cmd, int $a_ref_id, string $a_type="", ?int $a_obj_id=null, ?int $a_tree_id=null)
check access for an object (provide $a_type and $a_obj_id if available for better performance) ...
+ Here is the call graph for this function:
+ Here is the caller graph for this function:

◆ sentReminderPlaceholders()

ilObjSurvey::sentReminderPlaceholders ( string  $a_message,
int  $a_user_id,
array  $a_context_params 
)
protected

Definition at line 5598 of file class.ilObjSurvey.php.

References $context, Vendor\Package\$e, ilLoggerFactory\getLogger(), ilMailTemplateContextService\getTemplateContextById(), and ilSurveyMailTemplateReminderContext\ID.

Referenced by checkReminder().

5602  : string {
5603  // see ilMail::replacePlaceholders()
5604  try {
5606 
5607  $user = new \ilObjUser($a_user_id);
5608 
5609  $a_message = $this->placeholder_resolver->resolve($context, $a_message, $user, $a_context_params);
5610  } catch (\Exception $e) {
5611  ilLoggerFactory::getLogger('mail')->error(__METHOD__ . ' has been called with invalid context.');
5612  }
5613 
5614  return $a_message;
5615  }
$context
Definition: webdav.php:31
static getLogger(string $a_component_id)
Get component logger.
+ Here is the call graph for this function:
+ Here is the caller graph for this function:

◆ set360RaterSent()

ilObjSurvey::set360RaterSent ( int  $a_appraisee_id,
int  $a_user_id,
int  $a_anonymous_id,
int  $a_tstamp = null 
)
Todo:
move to appraisal manager

Definition at line 4894 of file class.ilObjSurvey.php.

References ilObject\$db, $ilDB, and getSurveyId().

4899  : void {
4900  $ilDB = $this->db;
4901 
4902  if (!$a_tstamp) {
4903  $a_tstamp = time();
4904  }
4905 
4906  $ilDB->manipulate("UPDATE svy_360_rater" .
4907  " SET mail_sent = " . $ilDB->quote($a_tstamp, "integer") .
4908  " WHERE obj_id = " . $ilDB->quote($this->getSurveyId(), "integer") .
4909  " AND appr_id = " . $ilDB->quote($a_appraisee_id, "integer") .
4910  " AND user_id = " . $ilDB->quote($a_user_id, "integer") .
4911  " AND anonymous_id = " . $ilDB->quote($a_anonymous_id, "integer"));
4912  }
ilDBInterface $db
+ Here is the call graph for this function:

◆ set360Results()

ilObjSurvey::set360Results ( int  $a_value)

Definition at line 4296 of file class.ilObjSurvey.php.

Referenced by loadFromDb(), ILIAS\Survey\Mode\IndividualFeedback\UIModifier\setValuesFromForm(), and ILIAS\Survey\Mode\Feedback360\UIModifier\setValuesFromForm().

4296  : void
4297  {
4298  $this->mode_360_results = $a_value;
4299  }
+ Here is the caller graph for this function:

◆ set360SelfAppraisee()

ilObjSurvey::set360SelfAppraisee ( bool  $a_value)

Definition at line 4276 of file class.ilObjSurvey.php.

Referenced by loadFromDb().

4276  : void
4277  {
4278  $this->mode_360_self_appr = $a_value;
4279  }
+ Here is the caller graph for this function:

◆ set360SelfEvaluation()

ilObjSurvey::set360SelfEvaluation ( bool  $a_value)

Definition at line 4266 of file class.ilObjSurvey.php.

Referenced by loadFromDb(), and ILIAS\Survey\Mode\Feedback360\UIModifier\setValuesFromForm().

4266  : void
4267  {
4268  $this->mode_360_self_eval = $a_value;
4269  }
+ Here is the caller graph for this function:

◆ set360SelfRaters()

ilObjSurvey::set360SelfRaters ( bool  $a_value)

Definition at line 4286 of file class.ilObjSurvey.php.

Referenced by loadFromDb().

4286  : void
4287  {
4288  $this->mode_360_self_rate = $a_value;
4289  }
+ Here is the caller graph for this function:

◆ setActivationEndDate()

ilObjSurvey::setActivationEndDate ( int  $ending_time = null)

Definition at line 5508 of file class.ilObjSurvey.php.

Referenced by loadFromDb().

5510  : void {
5511  $this->activation_ending_time = $ending_time;
5512  }
+ Here is the caller graph for this function:

◆ setActivationLimited()

ilObjSurvey::setActivationLimited ( bool  $a_value)

Definition at line 1335 of file class.ilObjSurvey.php.

Referenced by loadFromDb().

1335  : void
1336  {
1337  $this->activation_limited = $a_value;
1338  }
+ Here is the caller graph for this function:

◆ setActivationStartDate()

ilObjSurvey::setActivationStartDate ( int  $starting_time = null)

Definition at line 5502 of file class.ilObjSurvey.php.

Referenced by loadFromDb().

5504  : void {
5505  $this->activation_starting_time = $starting_time;
5506  }
+ Here is the caller graph for this function:

◆ setActivationVisibility()

ilObjSurvey::setActivationVisibility ( bool  $a_value)

Definition at line 1319 of file class.ilObjSurvey.php.

Referenced by loadFromDb().

1321  : void {
1322  $this->activation_visibility = $a_value;
1323  }
+ Here is the caller graph for this function:

◆ setAnonymize()

ilObjSurvey::setAnonymize ( int  $a_anonymize)

set anonymize status

Definition at line 938 of file class.ilObjSurvey.php.

Referenced by loadFromDb(), and ILIAS\Survey\Mode\Standard\UIModifier\setValuesFromForm().

938  : void
939  {
940  switch ($a_anonymize) {
941  case self::ANONYMIZE_OFF:
942  case self::ANONYMIZE_ON:
943  case self::ANONYMIZE_FREEACCESS:
944  case self::ANONYMIZE_CODE_ALL:
945  $this->anonymize = $a_anonymize;
946  break;
947  default:
948  $this->anonymize = self::ANONYMIZE_OFF;
949  break;
950  }
951  }
+ Here is the caller graph for this function:

◆ setAnonymousUserList()

ilObjSurvey::setAnonymousUserList ( bool  $a_value)

Definition at line 5554 of file class.ilObjSurvey.php.

Referenced by loadFromDb(), and ILIAS\Survey\Mode\Standard\UIModifier\setValuesFromForm().

5554  : void
5555  {
5556  $this->anon_user_list = $a_value;
5557  }
+ Here is the caller graph for this function:

◆ setAuthor()

ilObjSurvey::setAuthor ( string  $author = "")

Definition at line 1128 of file class.ilObjSurvey.php.

References $author.

Referenced by loadFromDb().

1130  : void {
1131  $this->author = $author;
1132  }
string $author
A text representation of the authors name.
+ Here is the caller graph for this function:

◆ setCalculateSumScore()

ilObjSurvey::setCalculateSumScore ( bool  $a_val)

Definition at line 958 of file class.ilObjSurvey.php.

Referenced by loadFromDb(), and ILIAS\Survey\Mode\Standard\UIModifier\setValuesFromForm().

960  : void {
961  $this->calculate_sum_score = $a_val;
962  }
+ Here is the caller graph for this function:

◆ setEndDate()

ilObjSurvey::setEndDate ( string  $end_date = "")
Parameters
string$end_date(YYYYMMDDHHMMSS)

Definition at line 1254 of file class.ilObjSurvey.php.

References $end_date.

Referenced by loadFromDb().

1256  : void {
1257  $this->end_date = $end_date;
1258  }
+ Here is the caller graph for this function:

◆ setEndDateAndTime()

ilObjSurvey::setEndDateAndTime ( string  $end_date,
string  $end_time 
)
Parameters
string$end_date(YYYY-MM-DD)
string$end_time(HH:MM:SS)

Definition at line 1284 of file class.ilObjSurvey.php.

References Vendor\Package\$d.

1287  : void {
1288  $y = '';
1289  $m = '';
1290  $d = '';
1291  $h = '';
1292  $i = '';
1293  $s = '';
1294  if (preg_match("/(\d{4})-(\d{2})-(\d{2})/", $end_date, $matches)) {
1295  $y = $matches[1];
1296  $m = $matches[2];
1297  $d = $matches[3];
1298  }
1299  if (preg_match("/(\d{2}):(\d{2}):(\d{2})/", $end_time, $matches)) {
1300  $h = $matches[1];
1301  $i = $matches[2];
1302  $s = $matches[3];
1303  }
1304  $this->end_date = sprintf('%04d%02d%02d%02d%02d%02d', $y, $m, $d, $h, $i, $s);
1305  }

◆ setEvaluationAccess()

ilObjSurvey::setEvaluationAccess ( string  $evaluation_access = self::EVALUATION_ACCESS_OFF)

Definition at line 1313 of file class.ilObjSurvey.php.

References $evaluation_access.

Referenced by loadFromDb(), and ILIAS\Survey\Mode\Standard\UIModifier\setValuesFromForm().

1315  : void {
1316  $this->evaluation_access = $evaluation_access;
1317  }
string $evaluation_access
+ Here is the caller graph for this function:

◆ setIntroduction()

ilObjSurvey::setIntroduction ( string  $introduction = "")

Definition at line 1193 of file class.ilObjSurvey.php.

References $introduction.

Referenced by loadFromDb().

1195  : void {
1196  $this->introduction = $introduction;
1197  }
+ Here is the caller graph for this function:

◆ setMailAddresses()

ilObjSurvey::setMailAddresses ( string  $a_addresses)

Set (Tutor) Recipients of "single participant has finished" mails.

Definition at line 4154 of file class.ilObjSurvey.php.

Referenced by loadFromDb().

4154  : void
4155  {
4156  $this->mailaddresses = $a_addresses;
4157  }
+ Here is the caller graph for this function:

◆ setMailConfirmation()

ilObjSurvey::setMailConfirmation ( bool  $a_value)

Definition at line 5544 of file class.ilObjSurvey.php.

Referenced by loadFromDb().

5544  : void
5545  {
5546  $this->mail_confirmation = $a_value;
5547  }
+ Here is the caller graph for this function:

◆ setMailNotification()

ilObjSurvey::setMailNotification ( bool  $a_notification)

Activate mail to tutors each time a participant finishes the survey.

Definition at line 4138 of file class.ilObjSurvey.php.

Referenced by loadFromDb().

4138  : void
4139  {
4140  $this->mailnotification = $a_notification;
4141  }
+ Here is the caller graph for this function:

◆ setMailOwnResults()

ilObjSurvey::setMailOwnResults ( bool  $a_value)

Definition at line 5534 of file class.ilObjSurvey.php.

Referenced by loadFromDb().

5534  : void
5535  {
5536  $this->mail_own_results = $a_value;
5537  }
+ Here is the caller graph for this function:

◆ setMailParticipantData()

ilObjSurvey::setMailParticipantData ( string  $a_data)

Set preceding text (incl.

placeholders) for "single participant has finished" mails

Definition at line 4170 of file class.ilObjSurvey.php.

Referenced by loadFromDb().

4170  : void
4171  {
4172  $this->mailparticipantdata = $a_data;
4173  }
+ Here is the caller graph for this function:

◆ setMode()

ilObjSurvey::setMode ( int  $a_value)

Definition at line 5617 of file class.ilObjSurvey.php.

Referenced by loadFromDb().

5617  : void
5618  {
5619  $this->mode = $a_value;
5620  }
+ Here is the caller graph for this function:

◆ setObligatoryStates()

ilObjSurvey::setObligatoryStates ( array  $obligatory_questions)

Sets the obligatory states for questions in a survey from the questions form.

Parameters
array$obligatory_questionskey is question id, value should be bool value
Todo:
move to survey question manager/repo

Definition at line 1904 of file class.ilObjSurvey.php.

References ilObject\$db, $ilDB, and getSurveyId().

1906  : void {
1907  $ilDB = $this->db;
1908  $result = $ilDB->queryF(
1909  "SELECT * FROM svy_svy_qst WHERE survey_fi = %s",
1910  array('integer'),
1911  array($this->getSurveyId())
1912  );
1913  if ($result->numRows()) {
1914  while ($row = $ilDB->fetchAssoc($result)) {
1915  if (!array_key_exists($row["question_fi"], $obligatory_questions)) {
1916  $obligatory_questions[$row["question_fi"]] = 0;
1917  }
1918  }
1919  }
1920  // set the obligatory states in the database
1921  foreach ($obligatory_questions as $question_fi => $obligatory) {
1922  // #12420
1923  $ilDB->manipulate("UPDATE svy_question" .
1924  " SET obligatory = " . $ilDB->quote($obligatory, "integer") .
1925  " WHERE question_id = " . $ilDB->quote($question_fi, "integer"));
1926  }
1927  }
ilDBInterface $db
+ Here is the call graph for this function:

◆ setOutro()

ilObjSurvey::setOutro ( string  $outro = "")

Definition at line 1199 of file class.ilObjSurvey.php.

References $outro.

Referenced by loadFromDb().

1201  : void {
1202  $this->outro = $outro;
1203  }
+ Here is the caller graph for this function:

◆ setPage()

ilObjSurvey::setPage ( int  $finished_id,
int  $page_id 
)

Sets the number of the active survey page.

Parameters
int$finished_idid of the active user
int$page_idindex of the page
Todo:
move to run manager/repo

Definition at line 2393 of file class.ilObjSurvey.php.

References ilObject\$db, and $ilDB.

2396  : void {
2397  $ilDB = $this->db;
2398 
2399  $ilDB->manipulateF(
2400  "UPDATE svy_finished SET lastpage = %s WHERE finished_id = %s",
2401  array('integer','integer'),
2402  array(($page_id) ?: 0, $finished_id)
2403  );
2404  }
ilDBInterface $db

◆ setPoolUsage()

ilObjSurvey::setPoolUsage ( bool  $a_value)

Definition at line 4211 of file class.ilObjSurvey.php.

Referenced by loadFromDb().

4211  : void
4212  {
4213  $this->pool_usage = $a_value;
4214  }
+ Here is the caller graph for this function:

◆ setReminderEnd()

ilObjSurvey::setReminderEnd ( ?ilDate  $a_value = null)

Definition at line 5029 of file class.ilObjSurvey.php.

Referenced by loadFromDb().

5029  : void
5030  {
5031  $this->reminder_end = $a_value;
5032  }
+ Here is the caller graph for this function:

◆ setReminderFrequency()

ilObjSurvey::setReminderFrequency ( int  $a_value)

Definition at line 5039 of file class.ilObjSurvey.php.

Referenced by loadFromDb().

5039  : void
5040  {
5041  $this->reminder_frequency = $a_value;
5042  }
+ Here is the caller graph for this function:

◆ setReminderLastSent()

ilObjSurvey::setReminderLastSent ( ?string  $a_value)

Definition at line 5059 of file class.ilObjSurvey.php.

Referenced by checkReminder(), and loadFromDb().

5059  : void
5060  {
5061  if ($a_value == "") {
5062  $a_value = null;
5063  }
5064  $this->reminder_last_sent = $a_value;
5065  }
+ Here is the caller graph for this function:

◆ setReminderStart()

ilObjSurvey::setReminderStart ( ?ilDate  $a_value = null)

Definition at line 5019 of file class.ilObjSurvey.php.

Referenced by loadFromDb().

5019  : void
5020  {
5021  $this->reminder_start = $a_value;
5022  }
+ Here is the caller graph for this function:

◆ setReminderStatus()

ilObjSurvey::setReminderStatus ( bool  $a_value)

Definition at line 5009 of file class.ilObjSurvey.php.

Referenced by loadFromDb().

5009  : void
5010  {
5011  $this->reminder_status = $a_value;
5012  }
+ Here is the caller graph for this function:

◆ setReminderTarget()

ilObjSurvey::setReminderTarget ( int  $a_value)

Definition at line 5049 of file class.ilObjSurvey.php.

Referenced by loadFromDb(), ILIAS\Survey\Mode\IndividualFeedback\UIModifier\setValuesFromForm(), and ILIAS\Survey\Mode\Feedback360\UIModifier\setValuesFromForm().

5049  : void
5050  {
5051  $this->reminder_target = $a_value;
5052  }
+ Here is the caller graph for this function:

◆ setReminderTemplate()

ilObjSurvey::setReminderTemplate ( ?int  $a_value)

Definition at line 5082 of file class.ilObjSurvey.php.

Referenced by loadFromDb().

5082  : void
5083  {
5084  $this->reminder_tmpl = $a_value;
5085  }
+ Here is the caller graph for this function:

◆ setSelfEvaluationResults()

ilObjSurvey::setSelfEvaluationResults ( int  $a_value)

Definition at line 5627 of file class.ilObjSurvey.php.

Referenced by loadFromDb(), and ILIAS\Survey\Mode\SelfEvaluation\UIModifier\setValuesFromForm().

5627  : void
5628  {
5629  $this->mode_self_eval_results = $a_value;
5630  }
+ Here is the caller graph for this function:

◆ setShowQuestionTitles()

ilObjSurvey::setShowQuestionTitles ( bool  $a_show)

Definition at line 1188 of file class.ilObjSurvey.php.

Referenced by loadFromDb().

1188  : void
1189  {
1190  $this->display_question_titles = $a_show;
1191  }
+ Here is the caller graph for this function:

◆ setSkillService()

ilObjSurvey::setSkillService ( bool  $a_val)

Definition at line 4881 of file class.ilObjSurvey.php.

Referenced by loadFromDb().

4881  : void
4882  {
4883  $this->mode_skill_service = $a_val;
4884  }
+ Here is the caller graph for this function:

◆ setStartDate()

ilObjSurvey::setStartDate ( string  $start_date = "")
Parameters
string$start_date(YYYYMMDDHHMMSS)

Definition at line 1213 of file class.ilObjSurvey.php.

References $start_date.

Referenced by loadFromDb().

1215  : void {
1216  $this->start_date = $start_date;
1217  }
+ Here is the caller graph for this function:

◆ setStartDateAndTime()

ilObjSurvey::setStartDateAndTime ( string  $start_date,
string  $start_time 
)
Parameters
string$start_date(YYYY-MM-DD)
string$start_time(HH:MM:SS)

Definition at line 1223 of file class.ilObjSurvey.php.

References Vendor\Package\$d.

1226  : void {
1227  $y = '';
1228  $m = '';
1229  $d = '';
1230  $h = '';
1231  $i = '';
1232  $s = '';
1233  if (preg_match("/(\d{4})-(\d{2})-(\d{2})/", $start_date, $matches)) {
1234  $y = $matches[1];
1235  $m = $matches[2];
1236  $d = $matches[3];
1237  }
1238  if (preg_match("/(\d{2}):(\d{2}):(\d{2})/", $start_time, $matches)) {
1239  $h = $matches[1];
1240  $i = $matches[2];
1241  $s = $matches[3];
1242  }
1243  $this->start_date = sprintf('%04d%02d%02d%02d%02d%02d', $y, $m, $d, $h, $i, $s);
1244  }

◆ setSurveyId()

ilObjSurvey::setSurveyId ( int  $survey_id)

Definition at line 4098 of file class.ilObjSurvey.php.

References $survey_id.

Referenced by loadFromDb(), and saveToDb().

4098  : void
4099  {
4100  $this->survey_id = $survey_id;
4101  }
int $survey_id
A unique positive numerical ID which identifies the survey.
+ Here is the caller graph for this function:

◆ setTutorNotificationRecipients()

ilObjSurvey::setTutorNotificationRecipients ( array  $a_value)

Set tutor recipients for "all participants have finished" mail.

Definition at line 5111 of file class.ilObjSurvey.php.

Referenced by loadFromDb().

5111  : void
5112  {
5113  $this->tutor_ntf_recipients = $a_value;
5114  }
+ Here is the caller graph for this function:

◆ setTutorNotificationStatus()

ilObjSurvey::setTutorNotificationStatus ( bool  $a_value)

Activates mail being sent to tutors after all participants have finished the survey.

Definition at line 5095 of file class.ilObjSurvey.php.

Referenced by loadFromDb().

5095  : void
5096  {
5097  $this->tutor_ntf_status = $a_value;
5098  }
+ Here is the caller graph for this function:

◆ setTutorNotificationTarget()

ilObjSurvey::setTutorNotificationTarget ( int  $a_value)

Definition at line 5127 of file class.ilObjSurvey.php.

Referenced by loadFromDb().

5127  : void
5128  {
5129  $this->tutor_ntf_target = $a_value;
5130  }
+ Here is the caller graph for this function:

◆ setTutorResultsRecipients()

ilObjSurvey::setTutorResultsRecipients ( array  $a_value)

Definition at line 5147 of file class.ilObjSurvey.php.

Referenced by loadFromDb().

5147  : void
5148  {
5149  $this->tutor_res_recipients = $a_value;
5150  }
+ Here is the caller graph for this function:

◆ setTutorResultsStatus()

ilObjSurvey::setTutorResultsStatus ( bool  $a_value)

Definition at line 5137 of file class.ilObjSurvey.php.

Referenced by loadFromDb().

5137  : void
5138  {
5139  $this->tutor_res_status = $a_value;
5140  }
+ Here is the caller graph for this function:

◆ setViewOwnResults()

ilObjSurvey::setViewOwnResults ( bool  $a_value)

Definition at line 5524 of file class.ilObjSurvey.php.

Referenced by loadFromDb().

5524  : void
5525  {
5526  $this->view_own_results = $a_value;
5527  }
+ Here is the caller graph for this function:

◆ toXML()

ilObjSurvey::toXML ( )

Returns a QTI xml representation of the survey.

Todo:
move to export sub-service

Definition at line 2948 of file class.ilObjSurvey.php.

References addMaterialTag(), get360Results(), get360SelfAppraisee(), get360SelfEvaluation(), get360SelfRaters(), getAnonymize(), getAuthor(), ilObject\getDescription(), getEndDate(), getEvaluationAccess(), ilObject\getId(), getIntroduction(), getMode(), ilObject\getOfflineStatus(), getOutro(), getPoolUsage(), getSelfEvaluationResults(), getShowQuestionTitles(), getSkillService(), getStartDate(), getSurveyId(), getSurveyPages(), ilObject\getTitle(), ilObject\getType(), hasAnonymousUserList(), hasMailConfirmation(), hasMailOwnResults(), hasViewOwnResults(), and ILIAS\Repository\int().

2948  : string
2949  {
2950  $a_xml_writer = new ilXmlWriter();
2951  // set xml header
2952  $a_xml_writer->xmlHeader();
2953  $attrs = array(
2954  "xmlns:xsi" => "http://www.w3.org/2001/XMLSchema-instance",
2955  "xsi:noNamespaceSchemaLocation" => "https://www.ilias.de/download/xsd/ilias_survey_4_2.xsd"
2956  );
2957  $a_xml_writer->xmlStartTag("surveyobject", $attrs);
2958  $attrs = array(
2959  "id" => $this->getSurveyId(),
2960  "title" => $this->getTitle()
2961  );
2962  $a_xml_writer->xmlStartTag("survey", $attrs);
2963 
2964  $a_xml_writer->xmlElement("description", null, $this->getDescription());
2965  $a_xml_writer->xmlElement("author", null, $this->getAuthor());
2966  $a_xml_writer->xmlStartTag("objectives");
2967  $attrs = array(
2968  "label" => "introduction"
2969  );
2970  $this->addMaterialTag($a_xml_writer, $this->getIntroduction(), true, true, $attrs);
2971  $attrs = array(
2972  "label" => "outro"
2973  );
2974  $this->addMaterialTag($a_xml_writer, $this->getOutro(), true, true, $attrs);
2975  $a_xml_writer->xmlEndTag("objectives");
2976 
2977  if ($this->getAnonymize()) {
2978  $attribs = array("enabled" => "1");
2979  } else {
2980  $attribs = array("enabled" => "0");
2981  }
2982  $a_xml_writer->xmlElement("anonymisation", $attribs);
2983  $a_xml_writer->xmlStartTag("restrictions");
2984  if ($this->getAnonymize() === 2) {
2985  $attribs = array("type" => "free");
2986  } else {
2987  $attribs = array("type" => "restricted");
2988  }
2989  $a_xml_writer->xmlElement("access", $attribs);
2990  if ($this->getStartDate()) {
2991  $attrs = array("type" => "date");
2992  preg_match("/(\d{4})(\d{2})(\d{2})(\d{2})(\d{2})(\d{2})/", $this->getStartDate(), $matches);
2993  $a_xml_writer->xmlElement("startingtime", $attrs, sprintf("%04d-%02d-%02dT%02d:%02d:00", $matches[1], $matches[2], $matches[3], $matches[4], $matches[5]));
2994  }
2995  if ($this->getEndDate()) {
2996  $attrs = array("type" => "date");
2997  preg_match("/(\d{4})(\d{2})(\d{2})(\d{2})(\d{2})(\d{2})/", $this->getEndDate(), $matches);
2998  $a_xml_writer->xmlElement("endingtime", $attrs, sprintf("%04d-%02d-%02dT%02d:%02d:00", $matches[1], $matches[2], $matches[3], $matches[4], $matches[5]));
2999  }
3000  $a_xml_writer->xmlEndTag("restrictions");
3001 
3002  // constraints
3003  $pages = $this->getSurveyPages();
3004  $hasconstraints = false;
3005  foreach ($pages as $question_array) {
3006  foreach ($question_array as $question) {
3007  if (count($question["constraints"])) {
3008  $hasconstraints = true;
3009  }
3010  }
3011  }
3012 
3013  if ($hasconstraints) {
3014  $a_xml_writer->xmlStartTag("constraints");
3015  foreach ($pages as $question_array) {
3016  foreach ($question_array as $question) {
3017  if (count($question["constraints"])) {
3018  // found constraints
3019  foreach ($question["constraints"] as $constraint) {
3020  $attribs = array(
3021  "sourceref" => $question["question_id"],
3022  "destref" => $constraint["question"],
3023  "relation" => $constraint["short"],
3024  "value" => $constraint["value"],
3025  "conjunction" => $constraint["conjunction"]
3026  );
3027  $a_xml_writer->xmlElement("constraint", $attribs);
3028  }
3029  }
3030  }
3031  }
3032  $a_xml_writer->xmlEndTag("constraints");
3033  }
3034 
3035  // add the rest of the preferences in qtimetadata tags, because there is no correspondent definition in QTI
3036  $a_xml_writer->xmlStartTag("metadata");
3037 
3038  $custom_properties = array();
3039  $custom_properties["evaluation_access"] = $this->getEvaluationAccess();
3040  $custom_properties["status"] = !$this->getOfflineStatus();
3041  $custom_properties["display_question_titles"] = $this->getShowQuestionTitles();
3042  $custom_properties["pool_usage"] = (int) $this->getPoolUsage();
3043 
3044  $custom_properties["own_results_view"] = (int) $this->hasViewOwnResults();
3045  $custom_properties["own_results_mail"] = (int) $this->hasMailOwnResults();
3046  $custom_properties["confirmation_mail"] = (int) $this->hasMailConfirmation();
3047 
3048  $custom_properties["anon_user_list"] = (int) $this->hasAnonymousUserList();
3049  $custom_properties["mode"] = $this->getMode();
3050  $custom_properties["mode_360_self_eval"] = (int) $this->get360SelfEvaluation();
3051  $custom_properties["mode_360_self_rate"] = (int) $this->get360SelfRaters();
3052  $custom_properties["mode_360_self_appr"] = (int) $this->get360SelfAppraisee();
3053  $custom_properties["mode_360_results"] = $this->get360Results();
3054  $custom_properties["mode_skill_service"] = (int) $this->getSkillService();
3055  $custom_properties["mode_self_eval_results"] = $this->getSelfEvaluationResults();
3056 
3057 
3058  // :TODO: skills?
3059 
3060  // reminder/tutor notification are (currently?) not exportable
3061 
3062  foreach ($custom_properties as $label => $value) {
3063  $a_xml_writer->xmlStartTag("metadatafield");
3064  $a_xml_writer->xmlElement("fieldlabel", null, $label);
3065  $a_xml_writer->xmlElement("fieldentry", null, $value);
3066  $a_xml_writer->xmlEndTag("metadatafield");
3067  }
3068 
3069  $a_xml_writer->xmlStartTag("metadatafield");
3070  $a_xml_writer->xmlElement("fieldlabel", null, "SCORM");
3071  $md = new ilMD($this->getId(), 0, $this->getType());
3072  $writer = new ilXmlWriter();
3073  $md->toXML($writer);
3074  $metadata = $writer->xmlDumpMem();
3075  $a_xml_writer->xmlElement("fieldentry", null, $metadata);
3076  $a_xml_writer->xmlEndTag("metadatafield");
3077 
3078  $a_xml_writer->xmlEndTag("metadata");
3079  $a_xml_writer->xmlEndTag("survey");
3080 
3081  $attribs = array("id" => $this->getId());
3082  $a_xml_writer->xmlStartTag("surveyquestions", $attribs);
3083  // add questionblock descriptions
3084  foreach ($pages as $question_array) {
3085  if (count($question_array) > 1) {
3086  $attribs = array("id" => $question_array[0]["question_id"]);
3087  $attribs = array(
3088  "showQuestiontext" => $question_array[0]["questionblock_show_questiontext"],
3089  "showBlocktitle" => $question_array[0]["questionblock_show_blocktitle"],
3090  "compressView" => $question_array[0]["questionblock_compress_view"]
3091  );
3092  $a_xml_writer->xmlStartTag("questionblock", $attribs);
3093  if (strlen($question_array[0]["questionblock_title"])) {
3094  $a_xml_writer->xmlElement("questionblocktitle", null, $question_array[0]["questionblock_title"]);
3095  }
3096  }
3097  foreach ($question_array as $question) {
3098  if (strlen($question["heading"] ?? "")) {
3099  $a_xml_writer->xmlElement("textblock", null, $question["heading"]);
3100  }
3101  $questionObject = self::_instanciateQuestion($question["question_id"]);
3102  //questionObject contains all the fields from the database. (loadFromDb)
3103  //we don't need the value from svy_qst_oblig table, we already have the values from svy_question table.
3104  //if ($questionObject !== FALSE) $questionObject->insertXML($a_xml_writer, FALSE, $obligatory_states[$question["question_id"]]);
3105  if ($questionObject !== false) {
3106  $questionObject->insertXML($a_xml_writer, false);
3107  }
3108  }
3109  if (count($question_array) > 1) {
3110  $a_xml_writer->xmlEndTag("questionblock");
3111  }
3112  }
3113 
3114  $a_xml_writer->xmlEndTag("surveyquestions");
3115  $a_xml_writer->xmlEndTag("surveyobject");
3116  $xml = $a_xml_writer->xmlDumpMem(false);
3117  return $xml;
3118  }
addMaterialTag(ilXmlWriter $a_xml_writer, string $a_material, bool $close_material_tag=true, bool $add_mobs=true, array $attribs=null)
Creates an XML material tag from a plain text or xhtml text.
getSurveyPages()
Returns the survey pages in an array (a page contains one or more questions)
This file is part of ILIAS, a powerful learning management system published by ILIAS open source e-Le...
+ Here is the call graph for this function:

◆ unfoldQuestionblocks()

ilObjSurvey::unfoldQuestionblocks ( array  $questionblocks)
Parameters
int[]$questionblocks question block ids
Todo:
move to survey question manager/repo

Definition at line 1532 of file class.ilObjSurvey.php.

References ilObject\$db, $ilDB, and getSurveyId().

1534  : void {
1535  $ilDB = $this->db;
1536  foreach ($questionblocks as $index) {
1537  $affectedRows = $ilDB->manipulateF(
1538  "DELETE FROM svy_qblk WHERE questionblock_id = %s",
1539  array('integer'),
1540  array($index)
1541  );
1542  $affectedRows = $ilDB->manipulateF(
1543  "DELETE FROM svy_qblk_qst WHERE questionblock_fi = %s AND survey_fi = %s",
1544  array('integer','integer'),
1545  array($index, $this->getSurveyId())
1546  );
1547  }
1548  }
ilDBInterface $db
+ Here is the call graph for this function:

◆ update()

ilObjSurvey::update (   $a_upload = false)

Definition at line 228 of file class.ilObjSurvey.php.

References ilObject\updateMetaData().

228  : bool
229  {
230  if (!$a_upload) {
231  $this->updateMetaData();
232  }
233 
234  if (!parent::update()) {
235  return false;
236  }
237 
238  // put here object specific stuff
239 
240  return true;
241  }
+ Here is the call graph for this function:

◆ updateCode()

ilObjSurvey::updateCode ( int  $a_id,
string  $a_email,
string  $a_last_name,
string  $a_first_name,
int  $a_sent 
)
Todo:
move to code manager

Definition at line 4219 of file class.ilObjSurvey.php.

References $data, ilObject\$db, $ilDB, and ilUtil\is_email().

4225  : bool {
4226  $ilDB = $this->db;
4227 
4228  $a_email = trim($a_email);
4229 
4230  // :TODO:
4231  if (($a_email && !ilUtil::is_email($a_email)) || $a_email === "") {
4232  return false;
4233  }
4234 
4235  $data = array("email" => $a_email,
4236  "lastname" => trim($a_last_name),
4237  "firstname" => trim($a_first_name));
4238 
4239  $fields = array(
4240  "externaldata" => array("text", serialize($data)),
4241  "sent" => array("integer", $a_sent)
4242  );
4243 
4244  $ilDB->update(
4245  "svy_anonymous",
4246  $fields,
4247  array("anonymous_id" => array("integer", $a_id))
4248  );
4249 
4250  return true;
4251  }
static is_email(string $a_email, ilMailRfc822AddressParserFactory $mailAddressParserFactory=null)
This preg-based function checks whether an e-mail address is formally valid.
ilDBInterface $db
+ Here is the call graph for this function:

◆ updateConjunctionForQuestions()

ilObjSurvey::updateConjunctionForQuestions ( array  $questions,
int  $conjunction 
)
Todo:
move to constraint manager/repo

Definition at line 2246 of file class.ilObjSurvey.php.

References ilObject\$db, and $ilDB.

2249  : void {
2250  $ilDB = $this->db;
2251  foreach ($questions as $question_id) {
2252  $ilDB->manipulateF(
2253  "UPDATE svy_constraint SET conjunction = %s " .
2254  "WHERE constraint_id IN (SELECT constraint_fi FROM svy_qst_constraint WHERE svy_qst_constraint.question_fi = %s)",
2255  array('integer','integer'),
2256  array($conjunction, $question_id)
2257  );
2258  }
2259  }
ilDBInterface $db

◆ updateConstraint()

ilObjSurvey::updateConstraint ( int  $precondition_id,
int  $if_question_id,
int  $relation,
float  $value,
int  $conjunction 
)
Todo:
move to constraint manager/repo

Definition at line 2227 of file class.ilObjSurvey.php.

References ilObject\$db, and $ilDB.

2233  : void {
2234  $ilDB = $this->db;
2235  $ilDB->manipulateF(
2236  "UPDATE svy_constraint SET question_fi = %s, relation_fi = %s, value = %s, conjunction = %s " .
2237  "WHERE constraint_id = %s",
2238  array('integer','integer','float','integer','integer'),
2239  array($if_question_id, $relation, $value, $conjunction, $precondition_id)
2240  );
2241  }
$relation
ilDBInterface $db

◆ updateOrder()

ilObjSurvey::updateOrder ( array  $a_order)

Definition at line 4197 of file class.ilObjSurvey.php.

References saveQuestionsToDb().

4199  : void {
4200  if (count($this->questions) === count($a_order)) {
4201  $this->questions = array_flip($a_order);
4202  $this->saveQuestionsToDb();
4203  }
4204  }
+ Here is the call graph for this function:

Field Documentation

◆ $access

ilAccessHandler ilObjSurvey::$access
protected

Definition at line 69 of file class.ilObjSurvey.php.

Referenced by checkReminder().

◆ $activation_ending_time

int ilObjSurvey::$activation_ending_time = null
protected

Definition at line 106 of file class.ilObjSurvey.php.

Referenced by getActivationEndDate().

◆ $activation_limited

bool ilObjSurvey::$activation_limited = false
protected

Definition at line 67 of file class.ilObjSurvey.php.

Referenced by isActivationLimited().

◆ $activation_starting_time

int ilObjSurvey::$activation_starting_time = null
protected

Definition at line 105 of file class.ilObjSurvey.php.

Referenced by getActivationStartDate().

◆ $activation_visibility

bool ilObjSurvey::$activation_visibility = false
protected

Definition at line 104 of file class.ilObjSurvey.php.

Referenced by getActivationVisibility().

◆ $anon_user_list

bool ilObjSurvey::$anon_user_list = false
protected

Definition at line 133 of file class.ilObjSurvey.php.

Referenced by hasAnonymousUserList().

◆ $anonymize

int ilObjSurvey::$anonymize = 0

Definition at line 93 of file class.ilObjSurvey.php.

Referenced by getAnonymize().

◆ $author

string ilObjSurvey::$author = ""

A text representation of the authors name.

The name of the author must not necessary be the name of the owner.

Definition at line 81 of file class.ilObjSurvey.php.

Referenced by setAuthor().

◆ $calculate_sum_score

bool ilObjSurvey::$calculate_sum_score = false
protected

Definition at line 71 of file class.ilObjSurvey.php.

Referenced by getCalculateSumScore().

◆ $code_manager

ILIAS Survey Code CodeManager ilObjSurvey::$code_manager
protected

Definition at line 139 of file class.ilObjSurvey.php.

◆ $data_manager

ILIAS Survey InternalDataService ilObjSurvey::$data_manager
protected

Definition at line 140 of file class.ilObjSurvey.php.

◆ $display_question_titles

int ilObjSurvey::$display_question_titles = 0

Definition at line 95 of file class.ilObjSurvey.php.

Referenced by getShowQuestionTitles().

◆ $domain

InternalDomainService ilObjSurvey::$domain
protected

Definition at line 64 of file class.ilObjSurvey.php.

◆ $end_date

string ilObjSurvey::$end_date = ""

Definition at line 89 of file class.ilObjSurvey.php.

Referenced by getEndDate(), and setEndDate().

◆ $evaluation_access

string ilObjSurvey::$evaluation_access = self::EVALUATION_ACCESS_OFF

Definition at line 85 of file class.ilObjSurvey.php.

Referenced by getEvaluationAccess(), and setEvaluationAccess().

◆ $feature_config

Mode FeatureConfig ilObjSurvey::$feature_config
protected

Definition at line 141 of file class.ilObjSurvey.php.

◆ $import_manager

ILIAS SurveyQuestionPool Export ImportManager ilObjSurvey::$import_manager
protected

Definition at line 142 of file class.ilObjSurvey.php.

◆ $introduction

string ilObjSurvey::$introduction = ""

Definition at line 82 of file class.ilObjSurvey.php.

Referenced by getIntroduction(), and setIntroduction().

◆ $invitation_manager

Participants InvitationsManager ilObjSurvey::$invitation_manager
protected

Definition at line 137 of file class.ilObjSurvey.php.

◆ $mail_confirmation

bool ilObjSurvey::$mail_confirmation = false
protected

Definition at line 131 of file class.ilObjSurvey.php.

Referenced by hasMailConfirmation().

◆ $mail_own_results

bool ilObjSurvey::$mail_own_results = false
protected

Definition at line 130 of file class.ilObjSurvey.php.

Referenced by hasMailOwnResults().

◆ $mailaddresses

string ilObjSurvey::$mailaddresses = ""

Definition at line 100 of file class.ilObjSurvey.php.

Referenced by getMailAddresses().

◆ $mailnotification

bool ilObjSurvey::$mailnotification = false

Definition at line 99 of file class.ilObjSurvey.php.

Referenced by getMailNotification().

◆ $mailparticipantdata

string ilObjSurvey::$mailparticipantdata = ""

Definition at line 101 of file class.ilObjSurvey.php.

Referenced by getMailParticipantData(), and sendNotificationMail().

◆ $mode

int ilObjSurvey::$mode = 0
protected

Definition at line 134 of file class.ilObjSurvey.php.

Referenced by getMode().

◆ $mode_360_results

int ilObjSurvey::$mode_360_results = 0
protected

Definition at line 112 of file class.ilObjSurvey.php.

Referenced by get360Results().

◆ $mode_360_self_appr

bool ilObjSurvey::$mode_360_self_appr = false
protected

Definition at line 110 of file class.ilObjSurvey.php.

Referenced by get360SelfAppraisee().

◆ $mode_360_self_eval

bool ilObjSurvey::$mode_360_self_eval = false
protected

Definition at line 109 of file class.ilObjSurvey.php.

Referenced by get360SelfEvaluation().

◆ $mode_360_self_rate

bool ilObjSurvey::$mode_360_self_rate = false
protected

Definition at line 111 of file class.ilObjSurvey.php.

Referenced by get360SelfRaters().

◆ $mode_self_eval_results

int ilObjSurvey::$mode_self_eval_results = 0
protected

Definition at line 135 of file class.ilObjSurvey.php.

Referenced by getSelfEvaluationResults().

◆ $mode_skill_service

bool ilObjSurvey::$mode_skill_service = false
protected

Definition at line 113 of file class.ilObjSurvey.php.

Referenced by getSkillService().

◆ $outro

string ilObjSurvey::$outro = ""

Definition at line 83 of file class.ilObjSurvey.php.

Referenced by getOutro(), and setOutro().

◆ $placeholder_resolver

ilMailTemplatePlaceholderResolver ilObjSurvey::$placeholder_resolver
protected

Definition at line 143 of file class.ilObjSurvey.php.

◆ $plugin_admin

ilPluginAdmin ilObjSurvey::$plugin_admin
protected

Definition at line 70 of file class.ilObjSurvey.php.

◆ $pool_usage

bool ilObjSurvey::$pool_usage = false

Definition at line 102 of file class.ilObjSurvey.php.

Referenced by getPoolUsage().

◆ $questions

array ilObjSurvey::$questions = []

Definition at line 91 of file class.ilObjSurvey.php.

◆ $reminder_end

ilDate ilObjSurvey::$reminder_end = null
protected

Definition at line 118 of file class.ilObjSurvey.php.

Referenced by getReminderEnd().

◆ $reminder_frequency

int ilObjSurvey::$reminder_frequency = 0
protected

Definition at line 119 of file class.ilObjSurvey.php.

Referenced by getReminderFrequency().

◆ $reminder_last_sent

string ilObjSurvey::$reminder_last_sent = null
protected

Definition at line 121 of file class.ilObjSurvey.php.

Referenced by getReminderLastSent().

◆ $reminder_start

ilDate ilObjSurvey::$reminder_start = null
protected

Definition at line 117 of file class.ilObjSurvey.php.

Referenced by getReminderStart().

◆ $reminder_status

bool ilObjSurvey::$reminder_status = false
protected

Definition at line 116 of file class.ilObjSurvey.php.

Referenced by getReminderStatus().

◆ $reminder_target

int ilObjSurvey::$reminder_target = 0
protected

Definition at line 120 of file class.ilObjSurvey.php.

Referenced by getReminderTarget().

◆ $reminder_tmpl

int ilObjSurvey::$reminder_tmpl = null
protected

Definition at line 122 of file class.ilObjSurvey.php.

Referenced by getReminderTemplate().

◆ $start_date

string ilObjSurvey::$start_date = ""

Definition at line 87 of file class.ilObjSurvey.php.

Referenced by getStartDate(), and setStartDate().

◆ $survey_id

int ilObjSurvey::$survey_id = 0

A unique positive numerical ID which identifies the survey.

This is the primary key from a database table.

Definition at line 76 of file class.ilObjSurvey.php.

Referenced by getQuestionblocksTable(), getSurveyId(), and setSurveyId().

◆ $survey_service

ILIAS Survey InternalService ilObjSurvey::$survey_service
protected

Definition at line 138 of file class.ilObjSurvey.php.

◆ $surveyCodeSecurity

bool ilObjSurvey::$surveyCodeSecurity = false

Definition at line 97 of file class.ilObjSurvey.php.

◆ $svy_log

ilLogger ilObjSurvey::$svy_log
protected

Definition at line 66 of file class.ilObjSurvey.php.

◆ $tutor_ntf_recipients

array ilObjSurvey::$tutor_ntf_recipients = []
protected

Definition at line 124 of file class.ilObjSurvey.php.

Referenced by getTutorNotificationRecipients().

◆ $tutor_ntf_status

bool ilObjSurvey::$tutor_ntf_status = false
protected

Definition at line 123 of file class.ilObjSurvey.php.

Referenced by getTutorNotificationStatus().

◆ $tutor_ntf_target

int ilObjSurvey::$tutor_ntf_target = 0
protected

Definition at line 125 of file class.ilObjSurvey.php.

Referenced by getTutorNotificationTarget().

◆ $tutor_res_recipients

array ilObjSurvey::$tutor_res_recipients = []
protected

Definition at line 127 of file class.ilObjSurvey.php.

Referenced by getTutorResultsRecipients().

◆ $tutor_res_status

bool ilObjSurvey::$tutor_res_status = false
protected

Definition at line 126 of file class.ilObjSurvey.php.

Referenced by getTutorResultsStatus().

◆ $user

ilObjUser ilObjSurvey::$user
protected

◆ $view_own_results

bool ilObjSurvey::$view_own_results = false
protected

Definition at line 129 of file class.ilObjSurvey.php.

Referenced by hasViewOwnResults().

◆ ANONYMIZE_CODE_ALL

const ilObjSurvey::ANONYMIZE_CODE_ALL = 3

◆ ANONYMIZE_FREEACCESS

const ilObjSurvey::ANONYMIZE_FREEACCESS = 2

◆ ANONYMIZE_OFF

const ilObjSurvey::ANONYMIZE_OFF = 0

◆ ANONYMIZE_ON

const ilObjSurvey::ANONYMIZE_ON = 1

◆ EVALUATION_ACCESS_ALL

const ilObjSurvey::EVALUATION_ACCESS_ALL = "1"

◆ EVALUATION_ACCESS_OFF

const ilObjSurvey::EVALUATION_ACCESS_OFF = "0"

◆ EVALUATION_ACCESS_PARTICIPANTS

const ilObjSurvey::EVALUATION_ACCESS_PARTICIPANTS = "2"

◆ MODE_360

◆ MODE_IND_FEEDB

◆ MODE_SELF_EVAL

◆ MODE_STANDARD

const ilObjSurvey::MODE_STANDARD = 0

Definition at line 45 of file class.ilObjSurvey.php.

Referenced by ilObjSurveyGUI\getTabs().

◆ NOTIFICATION_APPRAISEES

◆ NOTIFICATION_APPRAISEES_AND_RATERS

◆ NOTIFICATION_INVITED_USERS

const ilObjSurvey::NOTIFICATION_INVITED_USERS = 2

◆ NOTIFICATION_PARENT_COURSE

const ilObjSurvey::NOTIFICATION_PARENT_COURSE = 1

◆ NOTIFICATION_RATERS

◆ PRINT_HIDE_LABELS

const ilObjSurvey::PRINT_HIDE_LABELS = 1

◆ PRINT_SHOW_LABELS

const ilObjSurvey::PRINT_SHOW_LABELS = 3

◆ QUESTIONTITLES_HIDDEN

const ilObjSurvey::QUESTIONTITLES_HIDDEN = 0

Definition at line 37 of file class.ilObjSurvey.php.

◆ QUESTIONTITLES_VISIBLE

const ilObjSurvey::QUESTIONTITLES_VISIBLE = 1

Definition at line 38 of file class.ilObjSurvey.php.

◆ RESULTS_360_ALL

◆ RESULTS_360_NONE

◆ RESULTS_360_OWN

◆ RESULTS_SELF_EVAL_ALL

◆ RESULTS_SELF_EVAL_NONE

const ilObjSurvey::RESULTS_SELF_EVAL_NONE = 0

◆ RESULTS_SELF_EVAL_OWN

const ilObjSurvey::RESULTS_SELF_EVAL_OWN = 1

The documentation for this class was generated from the following file: