ILIAS  release_9 Revision v9.13-25-g2c18ec4c24f
ilCronManagerGUI Class Reference

Class ilCronManagerGUI. More...

+ Collaboration diagram for ilCronManagerGUI:

Public Member Functions

 executeCommand ()
 
 edit (ilPropertyFormGUI $a_form=null)
 
 update ()
 
 run ()
 
 confirmedRun ()
 
 activate ()
 
 confirmedActivate ()
 
 deactivate ()
 
 confirmedDeactivate ()
 
 reset ()
 
 confirmedReset ()
 
 addToExternalSettingsForm (int $a_form_id)
 

Protected Member Functions

 getRequestValue (string $key, \ILIAS\Refinery\Transformation $trafo, bool $forceRetrieval=false, $default=null)
 
 render ()
 
 getScheduleValueFormElementName (CronJobScheduleType $schedule_type)
 
 hasScheduleValue (CronJobScheduleType $schedule_type)
 
 initEditForm (string $a_job_id)
 
 getMultiActionData ()
 
 confirm (string $a_action)
 

Private Member Functions

 getScheduleTypeFormElementName (CronJobScheduleType $schedule_type)
 

Private Attributes

readonly ilLanguage $lng
 
readonly ilCtrlInterface $ctrl
 
readonly ilSetting $settings
 
readonly ilGlobalTemplateInterface $tpl
 
readonly Factory $uiFactory
 
readonly Renderer $uiRenderer
 
readonly ilUIService $uiService
 
readonly ilCronJobRepository $cronRepository
 
readonly ILIAS DI RBACServices $rbac
 
readonly ilErrorHandling $error
 
readonly WrapperFactory $httpRequest
 
readonly ILIAS Refinery Factory $refinery
 
readonly ilCronManager $cronManager
 
readonly ilObjUser $actor
 

Detailed Description

Member Function Documentation

◆ activate()

ilCronManagerGUI::activate ( )

Definition at line 354 of file class.ilCronManagerGUI.php.

References confirm().

354  : void
355  {
356  $this->confirm('activate');
357  }
confirm(string $a_action)
+ Here is the call graph for this function:

◆ addToExternalSettingsForm()

ilCronManagerGUI::addToExternalSettingsForm ( int  $a_form_id)

Definition at line 516 of file class.ilCronManagerGUI.php.

References $data.

516  : array
517  {
518  $form_elements = [];
519  $fields = [];
520  $data = $this->cronRepository->getCronJobData();
521  foreach ($data as $item) {
522  $job = $this->cronRepository->getJobInstance(
523  $item['job_id'],
524  $item['component'],
525  $item['class']
526  );
527  if (!is_null($job)) {
528  $job->addToExternalSettingsForm($a_form_id, $fields, (bool) $item['job_status']);
529  }
530  }
531 
532  if ($fields !== []) {
533  $form_elements = [
534  'cron_jobs' => [
535  'jumpToCronJobs',
536  $fields
537  ]
538  ];
539  }
540 
541  return $form_elements;
542  }

◆ confirm()

ilCronManagerGUI::confirm ( string  $a_action)
protected

Definition at line 461 of file class.ilCronManagerGUI.php.

References ILIAS\Repository\ctrl(), getMultiActionData(), ilCronJob\isManuallyExecutable(), ILIAS\Repository\lng(), ILIAS\Repository\rbac(), and SYSTEM_FOLDER_ID.

Referenced by activate(), deactivate(), reset(), and run().

461  : void
462  {
463  if (!$this->rbac->system()->checkAccess('write', SYSTEM_FOLDER_ID)) {
464  $this->error->raiseError($this->lng->txt('no_permission'), $this->error->WARNING);
465  }
466 
467  $jobs = $this->getMultiActionData();
468  if ($jobs === []) {
469  $this->tpl->setOnScreenMessage('info', $this->lng->txt('no_checkbox'), true);
470  $this->ctrl->redirect($this, 'render');
471  }
472 
473  if ('run' === $a_action) {
474  $jobs = array_filter($jobs, static function (ilCronJob $job): bool {
475  return $job->isManuallyExecutable();
476  });
477 
478  if ($jobs === []) {
479  $this->tpl->setOnScreenMessage('failure', $this->lng->txt('cron_no_executable_job_selected'), true);
480  $this->ctrl->redirect($this, 'render');
481  }
482  }
483 
484  $cgui = new ilConfirmationGUI();
485 
486  if (1 === count($jobs)) {
487  $jobKeys = array_keys($jobs);
488  $job_id = array_pop($jobKeys);
489  $job = array_pop($jobs);
490  $title = $job->getTitle();
491  if (!$title) {
492  $title = preg_replace('[^A-Za-z0-9_\-]', '', $job->getId());
493  }
494 
495  $cgui->setHeaderText(sprintf(
496  $this->lng->txt('cron_action_' . $a_action . '_sure'),
497  $title
498  ));
499 
500  $this->ctrl->setParameter($this, 'jid', $job_id);
501  } else {
502  $cgui->setHeaderText($this->lng->txt('cron_action_' . $a_action . '_sure_multi'));
503 
504  foreach ($jobs as $job_id => $job) {
505  $cgui->addItem('mjid[]', $job_id, $job->getTitle());
506  }
507  }
508 
509  $cgui->setFormAction($this->ctrl->getFormAction($this, 'confirmed' . ucfirst($a_action)));
510  $cgui->setCancel($this->lng->txt('cancel'), 'render');
511  $cgui->setConfirm($this->lng->txt('cron_action_' . $a_action), 'confirmed' . ucfirst($a_action));
512 
513  $this->tpl->setContent($cgui->getHTML());
514  }
const SYSTEM_FOLDER_ID
Definition: constants.php:35
+ Here is the call graph for this function:
+ Here is the caller graph for this function:

◆ confirmedActivate()

ilCronManagerGUI::confirmedActivate ( )

Definition at line 359 of file class.ilCronManagerGUI.php.

References ILIAS\Repository\ctrl(), getMultiActionData(), ILIAS\Repository\lng(), ILIAS\Repository\rbac(), and SYSTEM_FOLDER_ID.

359  : void
360  {
361  if (!$this->rbac->system()->checkAccess('write', SYSTEM_FOLDER_ID)) {
362  $this->error->raiseError($this->lng->txt('no_permission'), $this->error->WARNING);
363  }
364 
365  $jobs = $this->getMultiActionData();
366  if ($jobs !== []) {
367  foreach ($jobs as $job) {
368  if ($this->cronManager->isJobInactive($job->getId())) {
369  $this->cronManager->resetJob($job, $this->actor);
370  }
371  }
372 
373  $this->tpl->setOnScreenMessage('success', $this->lng->txt('cron_action_activate_success'), true);
374  } else {
375  $this->tpl->setOnScreenMessage('info', $this->lng->txt('no_checkbox'), true);
376  }
377 
378  $this->ctrl->redirect($this, 'render');
379  }
const SYSTEM_FOLDER_ID
Definition: constants.php:35
+ Here is the call graph for this function:

◆ confirmedDeactivate()

ilCronManagerGUI::confirmedDeactivate ( )

Definition at line 386 of file class.ilCronManagerGUI.php.

References ILIAS\Repository\ctrl(), getMultiActionData(), ILIAS\Repository\lng(), ILIAS\Repository\rbac(), and SYSTEM_FOLDER_ID.

386  : void
387  {
388  if (!$this->rbac->system()->checkAccess('write', SYSTEM_FOLDER_ID)) {
389  $this->error->raiseError($this->lng->txt('no_permission'), $this->error->WARNING);
390  }
391 
392  $jobs = $this->getMultiActionData();
393  if ($jobs !== []) {
394  foreach ($jobs as $job) {
395  if ($this->cronManager->isJobActive($job->getId())) {
396  $this->cronManager->deactivateJob($job, $this->actor, true);
397  }
398  }
399 
400  $this->tpl->setOnScreenMessage('success', $this->lng->txt('cron_action_deactivate_success'), true);
401  } else {
402  $this->tpl->setOnScreenMessage('info', $this->lng->txt('no_checkbox'), true);
403  }
404 
405  $this->ctrl->redirect($this, 'render');
406  }
const SYSTEM_FOLDER_ID
Definition: constants.php:35
+ Here is the call graph for this function:

◆ confirmedReset()

ilCronManagerGUI::confirmedReset ( )

Definition at line 413 of file class.ilCronManagerGUI.php.

References ILIAS\Repository\ctrl(), getMultiActionData(), ILIAS\Repository\lng(), ILIAS\Repository\rbac(), and SYSTEM_FOLDER_ID.

413  : void
414  {
415  if (!$this->rbac->system()->checkAccess('write', SYSTEM_FOLDER_ID)) {
416  $this->error->raiseError($this->lng->txt('no_permission'), $this->error->WARNING);
417  }
418 
419  $jobs = $this->getMultiActionData();
420  if ($jobs !== []) {
421  foreach ($jobs as $job) {
422  $this->cronManager->resetJob($job, $this->actor);
423  }
424  $this->tpl->setOnScreenMessage('success', $this->lng->txt('cron_action_reset_success'), true);
425  } else {
426  $this->tpl->setOnScreenMessage('info', $this->lng->txt('no_checkbox'), true);
427  }
428 
429  $this->ctrl->redirect($this, 'render');
430  }
const SYSTEM_FOLDER_ID
Definition: constants.php:35
+ Here is the call graph for this function:

◆ confirmedRun()

ilCronManagerGUI::confirmedRun ( )

Definition at line 336 of file class.ilCronManagerGUI.php.

References ILIAS\Repository\ctrl(), getRequestValue(), ILIAS\Repository\lng(), ILIAS\Repository\rbac(), ILIAS\Repository\refinery(), and SYSTEM_FOLDER_ID.

336  : void
337  {
338  if (!$this->rbac->system()->checkAccess('write', SYSTEM_FOLDER_ID)) {
339  $this->error->raiseError($this->lng->txt('no_permission'), $this->error->WARNING);
340  }
341 
342  $job_id = $this->getRequestValue('jid', $this->refinery->kindlyTo()->string());
343  if ($job_id) {
344  if ($this->cronManager->runJobManual($job_id, $this->actor)) {
345  $this->tpl->setOnScreenMessage('success', $this->lng->txt('cron_action_run_success'), true);
346  } else {
347  $this->tpl->setOnScreenMessage('failure', $this->lng->txt('cron_action_run_fail'), true);
348  }
349  }
350 
351  $this->ctrl->redirect($this, 'render');
352  }
const SYSTEM_FOLDER_ID
Definition: constants.php:35
getRequestValue(string $key, \ILIAS\Refinery\Transformation $trafo, bool $forceRetrieval=false, $default=null)
+ Here is the call graph for this function:

◆ deactivate()

ilCronManagerGUI::deactivate ( )

Definition at line 381 of file class.ilCronManagerGUI.php.

References confirm().

381  : void
382  {
383  $this->confirm('deactivate');
384  }
confirm(string $a_action)
+ Here is the call graph for this function:

◆ edit()

ilCronManagerGUI::edit ( ilPropertyFormGUI  $a_form = null)

Definition at line 175 of file class.ilCronManagerGUI.php.

References ILIAS\Repository\ctrl(), getRequestValue(), initEditForm(), ILIAS\Repository\lng(), ILIAS\Repository\rbac(), ILIAS\Repository\refinery(), and SYSTEM_FOLDER_ID.

Referenced by update().

175  : void
176  {
177  if (!$this->rbac->system()->checkAccess('write', SYSTEM_FOLDER_ID)) {
178  $this->error->raiseError($this->lng->txt('no_permission'), $this->error->WARNING);
179  }
180 
181  $job_id = $this->getRequestValue('jid', $this->refinery->kindlyTo()->string());
182  if (!$job_id) {
183  $this->ctrl->redirect($this, 'render');
184  }
185 
186  if ($a_form === null) {
187  $a_form = $this->initEditForm($job_id);
188  }
189 
190  $this->tpl->setContent($a_form->getHTML());
191  }
initEditForm(string $a_job_id)
const SYSTEM_FOLDER_ID
Definition: constants.php:35
getRequestValue(string $key, \ILIAS\Refinery\Transformation $trafo, bool $forceRetrieval=false, $default=null)
+ Here is the call graph for this function:
+ Here is the caller graph for this function:

◆ executeCommand()

ilCronManagerGUI::executeCommand ( )

PhpSwitchStatementWitSingleBranchInspection

Definition at line 109 of file class.ilCronManagerGUI.php.

References ILIAS\Repository\ctrl(), getRequestValue(), initEditForm(), ILIAS\Repository\lng(), ILIAS\Repository\rbac(), ILIAS\Repository\refinery(), ilUtil\stripSlashes(), and SYSTEM_FOLDER_ID.

109  : void
110  {
111  if (!$this->rbac->system()->checkAccess('visible,read', SYSTEM_FOLDER_ID)) {
112  $this->error->raiseError($this->lng->txt('no_permission'), $this->error->WARNING);
113  }
114 
115  $class = $this->ctrl->getNextClass($this);
116 
118  switch (strtolower($class)) {
119  case strtolower(ilPropertyFormGUI::class):
120  $job_id = $this->getRequestValue('jid', $this->refinery->kindlyTo()->string());
121  $form = $this->initEditForm(ilUtil::stripSlashes($job_id));
122  $this->ctrl->forwardCommand($form);
123  break;
124  }
125 
126  $cmd = $this->ctrl->getCmd('render');
127  $this->$cmd();
128  }
static stripSlashes(string $a_str, bool $a_strip_html=true, string $a_allow="")
initEditForm(string $a_job_id)
const SYSTEM_FOLDER_ID
Definition: constants.php:35
getRequestValue(string $key, \ILIAS\Refinery\Transformation $trafo, bool $forceRetrieval=false, $default=null)
+ Here is the call graph for this function:

◆ getMultiActionData()

ilCronManagerGUI::getMultiActionData ( )
protected
Returns
array<string, ilCronJob>

Definition at line 435 of file class.ilCronManagerGUI.php.

References $res, getRequestValue(), and ILIAS\Repository\refinery().

Referenced by confirm(), confirmedActivate(), confirmedDeactivate(), and confirmedReset().

435  : array
436  {
437  $res = [];
438 
439  $job_ids = [];
440  try {
441  try {
442  $job_ids = [$this->getRequestValue('jid', $this->refinery->kindlyTo()->string(), true)];
443  } catch (\ILIAS\Refinery\ConstraintViolationException | OutOfBoundsException) {
444  $job_ids = $this->getRequestValue('mjid', $this->refinery->kindlyTo()->listOf(
445  $this->refinery->kindlyTo()->string()
446  ), false, []);
447  }
448  } catch (\ILIAS\Refinery\ConstraintViolationException | OutOfBoundsException) {
449  }
450 
451  foreach ($job_ids as $job_id) {
452  $job = $this->cronRepository->getJobInstanceById($job_id);
453  if ($job instanceof ilCronJob) {
454  $res[$job_id] = $job;
455  }
456  }
457 
458  return $res;
459  }
$res
Definition: ltiservices.php:69
Class ChatMainBarProvider .
getRequestValue(string $key, \ILIAS\Refinery\Transformation $trafo, bool $forceRetrieval=false, $default=null)
+ Here is the call graph for this function:
+ Here is the caller graph for this function:

◆ getRequestValue()

ilCronManagerGUI::getRequestValue ( string  $key,
\ILIAS\Refinery\Transformation  $trafo,
bool  $forceRetrieval = false,
  $default = null 
)
protected
Parameters
mixed$default
Returns
mixed|null

Definition at line 78 of file class.ilCronManagerGUI.php.

References Vendor\Package\$e.

Referenced by confirmedRun(), edit(), executeCommand(), getMultiActionData(), and update().

83  {
84  $exc = null;
85 
86  try {
87  if ($forceRetrieval || $this->httpRequest->query()->has($key)) {
88  return $this->httpRequest->query()->retrieve($key, $trafo);
89  }
90  } catch (OutOfBoundsException $e) {
91  $exc = $e;
92  }
93 
94  try {
95  if ($forceRetrieval || $this->httpRequest->post()->has($key)) {
96  return $this->httpRequest->post()->retrieve($key, $trafo);
97  }
98  } catch (OutOfBoundsException $e) {
99  $exc = $e;
100  }
101 
102  if ($forceRetrieval && $exc) {
103  throw $exc;
104  }
105 
106  return $default ?? null;
107  }
string $key
Consumer key/client ID value.
Definition: System.php:193
+ Here is the caller graph for this function:

◆ getScheduleTypeFormElementName()

ilCronManagerGUI::getScheduleTypeFormElementName ( CronJobScheduleType  $schedule_type)
private

Definition at line 193 of file class.ilCronManagerGUI.php.

References ILIAS\Repository\lng(), and ILIAS\Cron\Schedule\SCHEDULE_TYPE_YEARLY.

Referenced by initEditForm().

193  : string
194  {
195  return match ($schedule_type) {
196  CronJobScheduleType::SCHEDULE_TYPE_DAILY => $this->lng->txt('cron_schedule_daily'),
197  CronJobScheduleType::SCHEDULE_TYPE_WEEKLY => $this->lng->txt('cron_schedule_weekly'),
198  CronJobScheduleType::SCHEDULE_TYPE_MONTHLY => $this->lng->txt('cron_schedule_monthly'),
199  CronJobScheduleType::SCHEDULE_TYPE_QUARTERLY => $this->lng->txt('cron_schedule_quarterly'),
200  CronJobScheduleType::SCHEDULE_TYPE_YEARLY => $this->lng->txt('cron_schedule_yearly'),
201  CronJobScheduleType::SCHEDULE_TYPE_IN_MINUTES => sprintf($this->lng->txt('cron_schedule_in_minutes'), 'x'),
202  CronJobScheduleType::SCHEDULE_TYPE_IN_HOURS => sprintf($this->lng->txt('cron_schedule_in_hours'), 'x'),
203  CronJobScheduleType::SCHEDULE_TYPE_IN_DAYS => sprintf($this->lng->txt('cron_schedule_in_days'), 'x'),
204  };
205  }
+ Here is the call graph for this function:
+ Here is the caller graph for this function:

◆ getScheduleValueFormElementName()

ilCronManagerGUI::getScheduleValueFormElementName ( CronJobScheduleType  $schedule_type)
protected

Definition at line 207 of file class.ilCronManagerGUI.php.

Referenced by initEditForm().

207  : string
208  {
209  return match ($schedule_type) {
210  CronJobScheduleType::SCHEDULE_TYPE_IN_MINUTES => 'smini',
211  CronJobScheduleType::SCHEDULE_TYPE_IN_HOURS => 'shri',
212  CronJobScheduleType::SCHEDULE_TYPE_IN_DAYS => 'sdyi',
213  default => throw new InvalidArgumentException(sprintf(
214  'The passed argument %s is invalid!',
215  var_export($schedule_type, true)
216  )),
217  };
218  }
+ Here is the caller graph for this function:

◆ hasScheduleValue()

ilCronManagerGUI::hasScheduleValue ( CronJobScheduleType  $schedule_type)
protected

Definition at line 220 of file class.ilCronManagerGUI.php.

Referenced by update().

220  : bool
221  {
222  return in_array($schedule_type, [
223  CronJobScheduleType::SCHEDULE_TYPE_IN_MINUTES,
224  CronJobScheduleType::SCHEDULE_TYPE_IN_HOURS,
225  CronJobScheduleType::SCHEDULE_TYPE_IN_DAYS
226  ], true);
227  }
+ Here is the caller graph for this function:

◆ initEditForm()

ilCronManagerGUI::initEditForm ( string  $a_job_id)
protected

Definition at line 229 of file class.ilCronManagerGUI.php.

References ILIAS\Repository\ctrl(), getScheduleTypeFormElementName(), getScheduleValueFormElementName(), ILIAS\Repository\lng(), and ilFormPropertyGUI\setRequired().

Referenced by edit(), executeCommand(), and update().

230  {
231  $job = $this->cronRepository->getJobInstanceById($a_job_id);
232  if (!($job instanceof ilCronJob)) {
233  $this->ctrl->redirect($this, 'render');
234  }
235 
236  $this->ctrl->setParameter($this, 'jid', $a_job_id);
237 
238  $jobs_data = $this->cronRepository->getCronJobData($job->getId());
239  $job_data = $jobs_data[0];
240 
241  $form = new ilPropertyFormGUI();
242  $form->setFormAction($this->ctrl->getFormAction($this, 'update'));
243  $form->setTitle($this->lng->txt('cron_action_edit') . ': "' . $job->getTitle() . '"');
244 
245  if ($job->hasFlexibleSchedule()) {
246  $type = new ilRadioGroupInputGUI($this->lng->txt('cron_schedule_type'), 'type');
247  $type->setRequired(true);
248  $type->setValue($job_data['schedule_type'] === null ? null : (string) $job_data['schedule_type']);
249 
250  foreach ($job->getAllScheduleTypes() as $schedule_type) {
251  if (!in_array($schedule_type, $job->getValidScheduleTypes(), true)) {
252  continue;
253  }
254 
255  $option = new ilRadioOption(
256  $this->getScheduleTypeFormElementName($schedule_type),
257  (string) $schedule_type->value
258  );
259  $type->addOption($option);
260 
261  if (in_array($schedule_type, $job->getScheduleTypesWithValues(), true)) {
262  $scheduleValue = new ilNumberInputGUI(
263  $this->lng->txt('cron_schedule_value'),
264  $this->getScheduleValueFormElementName($schedule_type)
265  );
266  $scheduleValue->allowDecimals(false);
267  $scheduleValue->setRequired(true);
268  $scheduleValue->setSize(5);
269  if (is_numeric($job_data['schedule_type']) &&
270  CronJobScheduleType::tryFrom((int) $job_data['schedule_type']) === $schedule_type) {
271  $scheduleValue->setValue($job_data['schedule_value'] === null ? null : (string) $job_data['schedule_value']);
272  }
273  $option->addSubItem($scheduleValue);
274  }
275  }
276 
277  $form->addItem($type);
278  }
279 
280  if ($job->hasCustomSettings()) {
281  $job->addCustomSettingsToForm($form);
282  }
283 
284  $form->addCommandButton('update', $this->lng->txt('save'));
285  $form->addCommandButton('render', $this->lng->txt('cancel'));
286 
287  return $form;
288  }
This file is part of ILIAS, a powerful learning management system published by ILIAS open source e-Le...
This class represents a property in a property form.
getScheduleTypeFormElementName(CronJobScheduleType $schedule_type)
setRequired(bool $a_required)
getScheduleValueFormElementName(CronJobScheduleType $schedule_type)
+ Here is the call graph for this function:
+ Here is the caller graph for this function:

◆ render()

ilCronManagerGUI::render ( )
protected

Definition at line 130 of file class.ilCronManagerGUI.php.

References $message, ILIAS\Repository\ctrl(), ilDatePresentation\formatDate(), IL_CAL_UNIX, ILIAS\Repository\lng(), ILIAS\Repository\rbac(), ILIAS\Repository\settings(), and SYSTEM_FOLDER_ID.

130  : void
131  {
132  $tstamp = $this->lng->txt('cronjob_last_start_unknown');
133  if ($this->settings->get('last_cronjob_start_ts')) {
135  new ilDateTime(
136  $this->settings->get('last_cronjob_start_ts'),
138  )
139  );
140  }
141 
142  $message = $this->uiFactory->messageBox()->info($this->lng->txt('cronjob_last_start') . ': ' . $tstamp);
143 
144  $cronJobs = $this->cronRepository->findAll();
145 
146  $tableFilterMediator = new ilCronManagerTableFilterMediator(
147  $cronJobs,
148  $this->uiFactory,
149  $this->uiService,
150  $this->lng
151  );
152  $filter = $tableFilterMediator->filter($this->ctrl->getFormAction(
153  $this,
154  'render',
155  '',
156  true
157  ));
158 
159  $tbl = new ilCronManagerTableGUI(
160  $this,
161  $this->cronRepository,
162  'render',
163  $this->rbac->system()->checkAccess('write', SYSTEM_FOLDER_ID)
164  );
165  $this->tpl->setContent(implode('', [
166  $this->uiRenderer->render([$message, $filter]),
167  $tbl->populate(
168  $tableFilterMediator->filteredJobs(
169  $filter
170  )
171  )->getHTML()
172  ]));
173  }
static formatDate(ilDateTime $date, bool $a_skip_day=false, bool $a_include_wd=false, bool $include_seconds=false)
const IL_CAL_UNIX
const SYSTEM_FOLDER_ID
Definition: constants.php:35
$message
Definition: xapiexit.php:32
+ Here is the call graph for this function:

◆ reset()

ilCronManagerGUI::reset ( )

Definition at line 408 of file class.ilCronManagerGUI.php.

References confirm().

408  : void
409  {
410  $this->confirm('reset');
411  }
confirm(string $a_action)
+ Here is the call graph for this function:

◆ run()

ilCronManagerGUI::run ( )

Definition at line 331 of file class.ilCronManagerGUI.php.

References confirm().

331  : void
332  {
333  $this->confirm('run');
334  }
confirm(string $a_action)
+ Here is the call graph for this function:

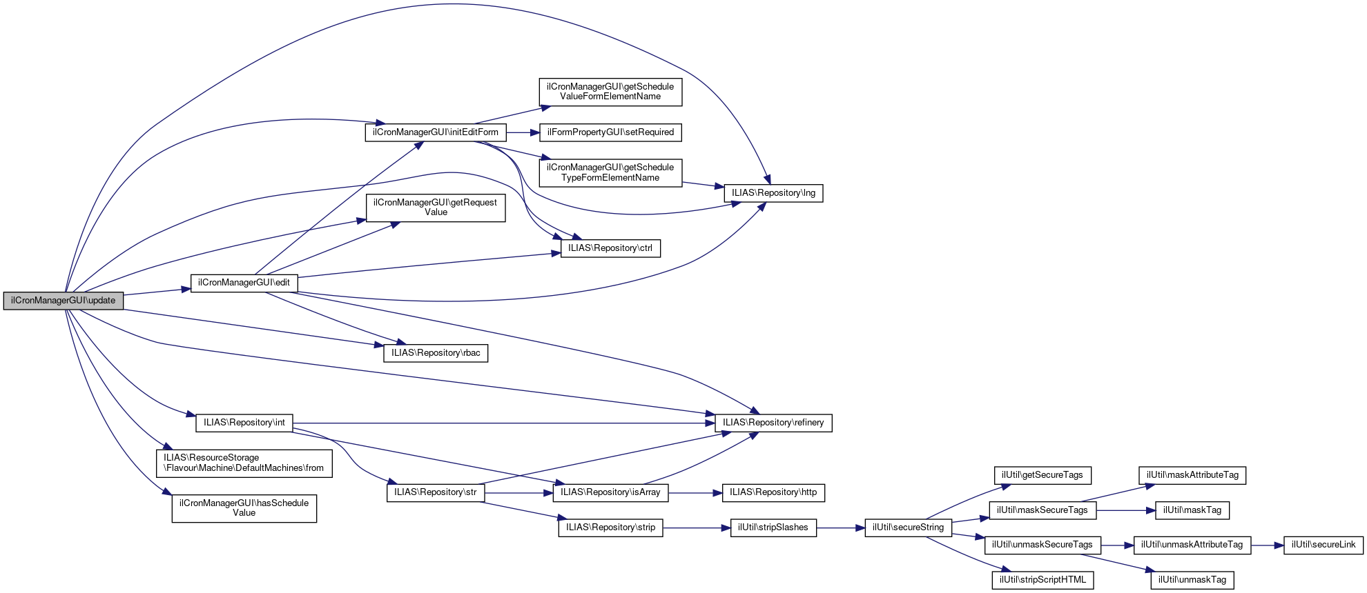
◆ update()

ilCronManagerGUI::update ( )

Definition at line 290 of file class.ilCronManagerGUI.php.

References $valid, ILIAS\Repository\ctrl(), edit(), ILIAS\ResourceStorage\Flavour\Machine\DefaultMachines\from(), getRequestValue(), hasScheduleValue(), initEditForm(), ILIAS\Repository\int(), ILIAS\Repository\lng(), ILIAS\Repository\rbac(), ILIAS\Repository\refinery(), and SYSTEM_FOLDER_ID.

290  : void
291  {
292  if (!$this->rbac->system()->checkAccess('write', SYSTEM_FOLDER_ID)) {
293  $this->error->raiseError($this->lng->txt('no_permission'), $this->error->WARNING);
294  }
295 
296  $job_id = $this->getRequestValue('jid', $this->refinery->kindlyTo()->string());
297  if (!$job_id) {
298  $this->ctrl->redirect($this, 'render');
299  }
300 
301  $form = $this->initEditForm($job_id);
302  if ($form->checkInput()) {
303  $job = $this->cronRepository->getJobInstanceById($job_id);
304  if ($job instanceof ilCronJob) {
305  $valid = true;
306  if ($job->hasCustomSettings() && !$job->saveCustomSettings($form)) {
307  $valid = false;
308  }
309 
310  if ($valid && $job->hasFlexibleSchedule()) {
311  $type = CronJobScheduleType::from((int) $form->getInput('type'));
312  $value = match (true) {
313  $this->hasScheduleValue($type) => (int) $form->getInput($this->getScheduleValueFormElementName($type)),
314  default => null,
315  };
316 
317  $this->cronRepository->updateJobSchedule($job, $type, $value);
318  }
319 
320  if ($valid) {
321  $this->tpl->setOnScreenMessage('success', $this->lng->txt('cron_action_edit_success'), true);
322  $this->ctrl->redirect($this, 'render');
323  }
324  }
325  }
326 
327  $form->setValuesByPost();
328  $this->edit($form);
329  }
$valid
initEditForm(string $a_job_id)
const SYSTEM_FOLDER_ID
Definition: constants.php:35
hasScheduleValue(CronJobScheduleType $schedule_type)
edit(ilPropertyFormGUI $a_form=null)
getRequestValue(string $key, \ILIAS\Refinery\Transformation $trafo, bool $forceRetrieval=false, $default=null)
+ Here is the call graph for this function:

Field Documentation

◆ $actor

readonly ilObjUser ilCronManagerGUI::$actor
private

Definition at line 48 of file class.ilCronManagerGUI.php.

◆ $cronManager

readonly ilCronManager ilCronManagerGUI::$cronManager
private

Definition at line 47 of file class.ilCronManagerGUI.php.

◆ $cronRepository

readonly ilCronJobRepository ilCronManagerGUI::$cronRepository
private

Definition at line 42 of file class.ilCronManagerGUI.php.

◆ $ctrl

readonly ilCtrlInterface ilCronManagerGUI::$ctrl
private

Definition at line 36 of file class.ilCronManagerGUI.php.

◆ $error

readonly ilErrorHandling ilCronManagerGUI::$error
private

Definition at line 44 of file class.ilCronManagerGUI.php.

◆ $httpRequest

readonly WrapperFactory ilCronManagerGUI::$httpRequest
private

Definition at line 45 of file class.ilCronManagerGUI.php.

◆ $lng

readonly ilLanguage ilCronManagerGUI::$lng
private

Definition at line 35 of file class.ilCronManagerGUI.php.

◆ $rbac

readonly ILIAS DI RBACServices ilCronManagerGUI::$rbac
private

Definition at line 43 of file class.ilCronManagerGUI.php.

◆ $refinery

readonly ILIAS Refinery Factory ilCronManagerGUI::$refinery
private

Definition at line 46 of file class.ilCronManagerGUI.php.

◆ $settings

readonly ilSetting ilCronManagerGUI::$settings
private

Definition at line 37 of file class.ilCronManagerGUI.php.

◆ $tpl

readonly ilGlobalTemplateInterface ilCronManagerGUI::$tpl
private

Definition at line 38 of file class.ilCronManagerGUI.php.

◆ $uiFactory

readonly Factory ilCronManagerGUI::$uiFactory
private

Definition at line 39 of file class.ilCronManagerGUI.php.

◆ $uiRenderer

readonly Renderer ilCronManagerGUI::$uiRenderer
private

Definition at line 40 of file class.ilCronManagerGUI.php.

◆ $uiService

readonly ilUIService ilCronManagerGUI::$uiService
private

Definition at line 41 of file class.ilCronManagerGUI.php.


The documentation for this class was generated from the following file: