ILIAS  release_9 Revision v9.13-25-g2c18ec4c24f
ilObjEmployeeTalk Class Reference
+ Inheritance diagram for ilObjEmployeeTalk:
+ Collaboration diagram for ilObjEmployeeTalk:

Public Member Functions

 __construct (int $a_id=0, bool $a_call_by_reference=true)
 
 read ()
 
 getParent ()
 
 getData ()
 
 setData (EmployeeTalk $data)
 
- Public Member Functions inherited from ilObject
 getObjectProperties ()
 
 flushObjectProperties ()
 
 withReferences ()
 determines whether objects are referenced or not (got ref ids or not) More...
 
 processAutoRating ()
 
 read ()
 
 getId ()
 
 setId (int $id)
 
 setRefId (int $ref_id)
 
 getRefId ()
 
 getType ()
 
 setType (string $type)
 
 getPresentationTitle ()
 get presentation title Normally same as title Overwritten for sessions More...
 
 getTitle ()
 
 getUntranslatedTitle ()
 Get untranslated object title WebDAV needs to access the untranslated title of an object. More...
 
 setTitle (string $title)
 
 getDescription ()
 
 setDescription (string $description)
 
 getLongDescription ()
 get object long description (stored in object_description) More...
 
 getImportId ()
 
 setImportId (string $import_id)
 
 setOfflineStatus (bool $status)
 
 getOfflineStatus ()
 
 supportsOfflineHandling ()
 
 getOwner ()
 
 getOwnerName ()
 get full name of object owner More...
 
 setOwner (int $usr_id)
 
 getCreateDate ()
 Get create date in YYYY-MM-DD HH-MM-SS format. More...
 
 getLastUpdateDate ()
 Get last update date in YYYY-MM-DD HH-MM-SS format. More...
 
 create ()
 note: title, description and type should be set when this function is called More...
 
 update ()
 
 MDUpdateListener (string $element)
 Metadata update listener. More...
 
 createMetaData ()
 
 updateMetaData ()
 
 deleteMetaData ()
 
 updateOwner ()
 update owner of object in db More...
 
 putInTree (int $parent_ref_id)
 maybe this method should be in tree object!? More...
 
 setPermissions (int $parent_ref_id)
 
 setParentRolePermissions (int $parent_ref_id)
 Initialize the permissions of parent roles (local roles of categories, global roles...) This method is overwritten in e.g. More...
 
 createReference ()
 creates reference for object More...
 
 countReferences ()
 
 delete ()
 delete object or referenced object (in the case of a referenced object, object data is only deleted if last reference is deleted) This function removes an object entirely from system!! More...
 
 initDefaultRoles ()
 init default roles settings Purpose of this function is to create a local role folder and local roles, that are needed depending on the object type. More...
 
 applyDidacticTemplate (int $tpl_id)
 
 getXMLZip ()
 
 getHTMLDirectory ()
 
 appendCopyInfo (int $target_id, int $copy_id)
 Prepend Copy info if object with same name exists in that container. More...
 
 cloneDependencies (int $target_id, int $copy_id)
 Clone object dependencies. More...
 
 cloneMetaData (ilObject $target_obj)
 Copy meta data. More...
 
 selfOrParentWithRatingEnabled ()
 
 getPossibleSubObjects (bool $filter=true)
 get all possible sub objects of this type the object can decide which types of sub objects are possible jut in time overwrite if the decision distinguish from standard model More...
 

Static Public Member Functions

static getRootOrgRefId ()
 
static getRootOrgId ()
 
static _exists (int $a_id, bool $a_reference=false, ?string $type=null)
 
- Static Public Member Functions inherited from ilObject
static _lookupObjIdByImportId (string $import_id)
 Get (latest) object id for an import id. More...
 
static _lookupImportId (int $obj_id)
 
static _lookupOwnerName (int $owner_id)
 Lookup owner name for owner id. More...
 
static _getIdForImportId (string $import_id)
 
static _getAllReferences (int $id)
 get all reference ids for object ID More...
 
static _lookupTitle (int $obj_id)
 
static lookupOfflineStatus (int $obj_id)
 Lookup offline status using objectDataCache. More...
 
static _lookupOwner (int $obj_id)
 Lookup owner user ID for object ID. More...
 
static _getIdsForTitle (string $title, string $type='', bool $partial_match=false)
 
static _lookupDescription (int $obj_id)
 
static _lookupLastUpdate (int $obj_id, bool $formatted=false)
 
static _getLastUpdateOfObjects (array $obj_ids)
 
static _lookupObjId (int $ref_id)
 
static _setDeletedDate (int $ref_id, int $deleted_by)
 
static setDeletedDates (array $ref_ids, int $user_id)
 
static _resetDeletedDate (int $ref_id)
 
static _lookupDeletedDate (int $ref_id)
 
static _writeTitle (int $obj_id, string $title)
 write title to db (static) More...
 
static _writeDescription (int $obj_id, string $desc)
 write description to db (static) More...
 
static _writeImportId (int $obj_id, string $import_id)
 write import id to db (static) More...
 
static _lookupType (int $id, bool $reference=false)
 
static _isInTrash (int $ref_id)
 
static _hasUntrashedReference (int $obj_id)
 checks whether an object has at least one reference that is not in trash More...
 
static _lookupObjectId (int $ref_id)
 
static _getObjectsDataForType (string $type, bool $omit_trash=false)
 get all objects of a certain type More...
 
static _exists (int $id, bool $reference=false, ?string $type=null)
 checks if an object exists in object_data More...
 
static _getObjectsByType (string $obj_type="", int $owner=null)
 
static _prepareCloneSelection (array $ref_ids, string $new_type, bool $show_path=true)
 Prepare copy wizard object selection. More...
 
static _getIcon (int $obj_id=0, string $size="big", string $type="", bool $offline=false)
 Get icon for repository item. More...
 
static collectDeletionDependencies (array &$deps, int $ref_id, int $obj_id, string $type, int $depth=0)
 Collect deletion dependencies. More...
 
static getDeletionDependencies (int $obj_id)
 Get deletion dependencies. More...
 
static getLongDescriptions (array $obj_ids)
 
static getAllOwnedRepositoryObjects (int $user_id)
 
static fixMissingTitles ($type, array &$obj_title_map)
 Try to fix missing object titles. More...
 
static _lookupCreationDate (int $obj_id)
 
static _getObjectTypeIdByTitle (string $type, \ilDBInterface $ilDB=null)
 

Data Fields

const TYPE = 'etal'
 
- Data Fields inherited from ilObject
const TITLE_LENGTH = 255
 
const DESC_LENGTH = 128
 
const LONG_DESC_LENGTH = 4000
 
const TABLE_OBJECT_DATA = "object_data"
 
array $objectList
 
string $untranslatedTitle
 

Static Private Member Functions

static loadRootOrgRefIdAndId ()
 

Private Attributes

 $repository
 
 $data
 

Static Private Attributes

static int $root_ref_id = -1
 
static int $root_id = -1
 

Additional Inherited Members

- Protected Member Functions inherited from ilObject
 doMDUpdateListener (string $a_element)
 
 beforeMDUpdateListener (string $a_element)
 
 doCreateMetaData ()
 
 beforeCreateMetaData ()
 
 doUpdateMetaData ()
 
 beforeUpdateMetaData ()
 
 doDeleteMetaData ()
 
 beforeDeleteMetaData ()
 
 handleAutoRating ()
 
 hasAutoRating ()
 
- Protected Attributes inherited from ilObject
ilLogger $obj_log
 
ILIAS $ilias
 
ilObjectDefinition $obj_definition
 
ilDBInterface $db
 
ilLogger $log
 
ilErrorHandling $error
 
ilTree $tree
 
ilAppEventHandler $app_event_handler
 
ilRbacAdmin $rbac_admin
 
ilRbacReview $rbac_review
 
ilObjUser $user
 
ilLanguage $lng
 
bool $call_by_reference
 
int $max_title = self::TITLE_LENGTH
 
int $max_desc = self::DESC_LENGTH
 
bool $add_dots = true
 
int $ref_id = null
 
string $type = ""
 
string $title = ""
 
string $desc = ""
 
string $long_desc = ""
 
int $owner = 0
 
string $create_date = ""
 
string $last_update = ""
 
string $import_id = ""
 
bool $register = false
 

Detailed Description

Definition at line 25 of file class.ilObjEmployeeTalk.php.

Constructor & Destructor Documentation

◆ __construct()

ilObjEmployeeTalk::__construct ( int  $a_id = 0,
bool  $a_call_by_reference = true 
)
Parameters
int$a_id
bool$a_call_by_reference

Definition at line 52 of file class.ilObjEmployeeTalk.php.

References $datetime, $GLOBALS, ILIAS\MetaData\Repository\Validation\Data\__construct(), IL_CAL_UNIX, ILIAS\UI\examples\Deck\repository(), and ilObject\setType().

53  {
54  $this->setType(self::TYPE);
55 
56  $this->repository = new IliasDBEmployeeTalkRepository($GLOBALS['DIC']->database());
58  $this->data = new EmployeeTalk(
59  -1,
60  $datetime,
61  $datetime,
62  false,
63  '',
64  '',
65  -1,
66  false,
67  false,
68  0
69  );
70 
71  parent::__construct($a_id, $a_call_by_reference);
72  }
$datetime
const IL_CAL_UNIX
setType(string $type)
__construct(VocabulariesInterface $vocabularies)
$GLOBALS["DIC"]
Definition: wac.php:31
+ Here is the call graph for this function:

Member Function Documentation

◆ _exists()

static ilObjEmployeeTalk::_exists ( int  $a_id,
bool  $a_reference = false,
?string  $type = null 
)
static
Parameters
int$a_id
bool$a_reference
string | null$type
Returns
bool

Definition at line 196 of file class.ilObjEmployeeTalk.php.

References $container, $GLOBALS, getData(), ilObject\getId(), getParent(), and ILIAS\UI\examples\Deck\repository().

196  : bool
197  {
198  return parent::_exists($a_id, $a_reference, "etal");
199  }
+ Here is the call graph for this function:

◆ getData()

◆ getParent()

ilObjEmployeeTalk::getParent ( )

Definition at line 185 of file class.ilObjEmployeeTalk.php.

Referenced by _exists(), read(), and ILIAS\EmployeeTalk\Notification\NotificationHandler\send().

186  {
187  return new ilObjEmployeeTalkSeries($this->tree->getParentId($this->getRefId()), true);
188  }
+ Here is the caller graph for this function:

◆ getRootOrgId()

static ilObjEmployeeTalk::getRootOrgId ( )
static
Returns
int

Definition at line 163 of file class.ilObjEmployeeTalk.php.

163  : int
164  {
165  self::loadRootOrgRefIdAndId();
166 
167  return self::$root_id;
168  }

◆ getRootOrgRefId()

static ilObjEmployeeTalk::getRootOrgRefId ( )
static
Returns
int

Definition at line 153 of file class.ilObjEmployeeTalk.php.

153  : int
154  {
155  self::loadRootOrgRefIdAndId();
156 
157  return self::$root_ref_id;
158  }

◆ loadRootOrgRefIdAndId()

static ilObjEmployeeTalk::loadRootOrgRefIdAndId ( )
staticprivate

Definition at line 170 of file class.ilObjEmployeeTalk.php.

References $DIC, $ilDB, $q, $res, and ILIAS\Repository\int().

170  : void
171  {
172  if (self::$root_ref_id === -1 || self::$root_id === -1) {
173  global $DIC;
174  $ilDB = $DIC['ilDB'];
175  $q = "SELECT o.obj_id, r.ref_id FROM object_data o
176  INNER JOIN object_reference r ON r.obj_id = o.obj_id
177  WHERE title = " . $ilDB->quote('__TalkTemplateAdministration', 'text') . "";
178  $set = $ilDB->query($q);
179  $res = $ilDB->fetchAssoc($set);
180  self::$root_id = (int) $res["obj_id"];
181  self::$root_ref_id = (int) $res["ref_id"];
182  }
183  }
$res
Definition: ltiservices.php:69
global $DIC
Definition: feed.php:28
$q
Definition: shib_logout.php:21
+ Here is the call graph for this function:

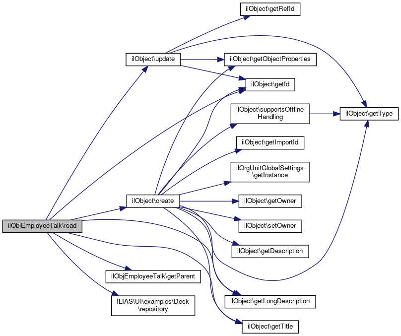
◆ read()

ilObjEmployeeTalk::read ( )

Definition at line 74 of file class.ilObjEmployeeTalk.php.

References $app, $container, $GLOBALS, ilObject\create(), ilObject\getId(), ilObject\getLongDescription(), getParent(), ilObject\getTitle(), ILIAS\UI\examples\Deck\repository(), ilCalendarEntry\TRANSLATION_NONE, and ilObject\update().

74  : void
75  {
76  parent::read();
77  $this->data = $this->repository->findByObjectId($this->getId());
78  }
+ Here is the call graph for this function:

◆ setData()

ilObjEmployeeTalk::setData ( EmployeeTalk  $data)
Parameters
EmployeeTalk$data
Returns
ilObjEmployeeTalk

Definition at line 248 of file class.ilObjEmployeeTalk.php.

References $data, getData(), and ILIAS\UI\examples\Deck\repository().

249  {
250  $this->data = clone $data;
251  return $this;
252  }
+ Here is the call graph for this function:

Field Documentation

◆ $data

EmployeeTalk ilObjEmployeeTalk::$data
private

Definition at line 46 of file class.ilObjEmployeeTalk.php.

Referenced by getData(), and setData().

◆ $repository

EmployeeTalkRepository ilObjEmployeeTalk::$repository
private

Definition at line 41 of file class.ilObjEmployeeTalk.php.

◆ $root_id

int ilObjEmployeeTalk::$root_id = -1
staticprivate

Definition at line 36 of file class.ilObjEmployeeTalk.php.

◆ $root_ref_id

int ilObjEmployeeTalk::$root_ref_id = -1
staticprivate

Definition at line 32 of file class.ilObjEmployeeTalk.php.

◆ TYPE


The documentation for this class was generated from the following file: