ILIAS  release_9 Revision v9.13-25-g2c18ec4c24f
ilObjForum Class Reference

Class ilObjForum. More...

+ Inheritance diagram for ilObjForum:
+ Collaboration diagram for ilObjForum:

Public Member Functions

 __construct (int $a_id=0, bool $a_call_by_reference=true)
 
 create ()
 
 setPermissions (int $parent_ref_id)
 
 updateModeratorRole (int $role_id)
 
 getCountUnread (int $a_usr_id, int $a_thread_id=0, bool $ignoreRoot=false)
 
 markThreadRead (int $a_usr_id, int $a_thread_id)
 
 markAllThreadsRead (int $a_usr_id)
 
 markPostRead (int $a_usr_id, int $a_thread_id, int $a_post_id)
 
 markPostUnread (int $a_user_id, int $a_post_id)
 
 isRead ($a_usr_id, $a_post_id)
 
 updateModificationUserId (int $usr_id)
 
 update ()
 
 isParentMembershipEnabledContainer ()
 
 getAllForumParticipants ()
 
 parentParticipants ()
 
 cloneAutoGeneratedRoles (self $new_obj)
 
 delete ()
 
 initDefaultRoles ()
 
 createSettings ()
 
 saveData ()
 
 getNumStickyThreads ()
 
 getPageObjIds ()
 
- Public Member Functions inherited from ilObject
 getObjectProperties ()
 
 flushObjectProperties ()
 
 withReferences ()
 determines whether objects are referenced or not (got ref ids or not) More...
 
 processAutoRating ()
 
 read ()
 
 getId ()
 
 setId (int $id)
 
 setRefId (int $ref_id)
 
 getRefId ()
 
 getType ()
 
 setType (string $type)
 
 getPresentationTitle ()
 get presentation title Normally same as title Overwritten for sessions More...
 
 getTitle ()
 
 getUntranslatedTitle ()
 Get untranslated object title WebDAV needs to access the untranslated title of an object. More...
 
 setTitle (string $title)
 
 getDescription ()
 
 setDescription (string $description)
 
 getLongDescription ()
 get object long description (stored in object_description) More...
 
 getImportId ()
 
 setImportId (string $import_id)
 
 setOfflineStatus (bool $status)
 
 getOfflineStatus ()
 
 supportsOfflineHandling ()
 
 getOwner ()
 
 getOwnerName ()
 get full name of object owner More...
 
 setOwner (int $usr_id)
 
 getCreateDate ()
 Get create date in YYYY-MM-DD HH-MM-SS format. More...
 
 getLastUpdateDate ()
 Get last update date in YYYY-MM-DD HH-MM-SS format. More...
 
 create ()
 note: title, description and type should be set when this function is called More...
 
 update ()
 
 MDUpdateListener (string $element)
 Metadata update listener. More...
 
 createMetaData ()
 
 updateMetaData ()
 
 deleteMetaData ()
 
 updateOwner ()
 update owner of object in db More...
 
 putInTree (int $parent_ref_id)
 maybe this method should be in tree object!? More...
 
 setPermissions (int $parent_ref_id)
 
 setParentRolePermissions (int $parent_ref_id)
 Initialize the permissions of parent roles (local roles of categories, global roles...) This method is overwritten in e.g. More...
 
 createReference ()
 creates reference for object More...
 
 countReferences ()
 
 delete ()
 delete object or referenced object (in the case of a referenced object, object data is only deleted if last reference is deleted) This function removes an object entirely from system!! More...
 
 initDefaultRoles ()
 init default roles settings Purpose of this function is to create a local role folder and local roles, that are needed depending on the object type. More...
 
 applyDidacticTemplate (int $tpl_id)
 
 getXMLZip ()
 
 getHTMLDirectory ()
 
 appendCopyInfo (int $target_id, int $copy_id)
 Prepend Copy info if object with same name exists in that container. More...
 
 cloneDependencies (int $target_id, int $copy_id)
 Clone object dependencies. More...
 
 cloneMetaData (ilObject $target_obj)
 Copy meta data. More...
 
 selfOrParentWithRatingEnabled ()
 
 getPossibleSubObjects (bool $filter=true)
 get all possible sub objects of this type the object can decide which types of sub objects are possible jut in time overwrite if the decision distinguish from standard model More...
 

Static Public Member Functions

static _lookupThreadSubject (int $a_thread_id)
 
static _deleteUser (int $a_usr_id)
 
static _deleteReadEntries (int $a_post_id)
 
static _lookupModeratorRole (int $a_ref_id)
 
static lookupForumIdByObjId (int $obj_id)
 
static lookupForumIdByRefId (int $ref_id)
 
static preloadForumIdsByObjIds (array $obj_ids)
 
static preloadForumIdsByRefIds (array $ref_ids)
 
static lookupStatisticsByRefId (int $ref_id)
 
static lookupLastPostByRefId (int $ref_id)
 
static getUserIdsOfLastPostsByRefIdAndThreadIds (int $ref_id, array $thread_ids)
 
static mergeForumUserRead (int $merge_source_thread_id, int $merge_target_thread_id)
 
- Static Public Member Functions inherited from ilObject
static _lookupObjIdByImportId (string $import_id)
 Get (latest) object id for an import id. More...
 
static _lookupImportId (int $obj_id)
 
static _lookupOwnerName (int $owner_id)
 Lookup owner name for owner id. More...
 
static _getIdForImportId (string $import_id)
 
static _getAllReferences (int $id)
 get all reference ids for object ID More...
 
static _lookupTitle (int $obj_id)
 
static lookupOfflineStatus (int $obj_id)
 Lookup offline status using objectDataCache. More...
 
static _lookupOwner (int $obj_id)
 Lookup owner user ID for object ID. More...
 
static _getIdsForTitle (string $title, string $type='', bool $partial_match=false)
 
static _lookupDescription (int $obj_id)
 
static _lookupLastUpdate (int $obj_id, bool $formatted=false)
 
static _getLastUpdateOfObjects (array $obj_ids)
 
static _lookupObjId (int $ref_id)
 
static _setDeletedDate (int $ref_id, int $deleted_by)
 
static setDeletedDates (array $ref_ids, int $user_id)
 
static _resetDeletedDate (int $ref_id)
 
static _lookupDeletedDate (int $ref_id)
 
static _writeTitle (int $obj_id, string $title)
 write title to db (static) More...
 
static _writeDescription (int $obj_id, string $desc)
 write description to db (static) More...
 
static _writeImportId (int $obj_id, string $import_id)
 write import id to db (static) More...
 
static _lookupType (int $id, bool $reference=false)
 
static _isInTrash (int $ref_id)
 
static _hasUntrashedReference (int $obj_id)
 checks whether an object has at least one reference that is not in trash More...
 
static _lookupObjectId (int $ref_id)
 
static _getObjectsDataForType (string $type, bool $omit_trash=false)
 get all objects of a certain type More...
 
static _exists (int $id, bool $reference=false, ?string $type=null)
 checks if an object exists in object_data More...
 
static _getObjectsByType (string $obj_type="", int $owner=null)
 
static _prepareCloneSelection (array $ref_ids, string $new_type, bool $show_path=true)
 Prepare copy wizard object selection. More...
 
static _getIcon (int $obj_id=0, string $size="big", string $type="", bool $offline=false)
 Get icon for repository item. More...
 
static collectDeletionDependencies (array &$deps, int $ref_id, int $obj_id, string $type, int $depth=0)
 Collect deletion dependencies. More...
 
static getDeletionDependencies (int $obj_id)
 Get deletion dependencies. More...
 
static getLongDescriptions (array $obj_ids)
 
static getAllOwnedRepositoryObjects (int $user_id)
 
static fixMissingTitles ($type, array &$obj_title_map)
 Try to fix missing object titles. More...
 
static _lookupCreationDate (int $obj_id)
 
static _getObjectTypeIdByTitle (string $type, \ilDBInterface $ilDB=null)
 

Data Fields

ilForum $Forum
 
- Data Fields inherited from ilObject
const TITLE_LENGTH = 255
 
const DESC_LENGTH = 128
 
const LONG_DESC_LENGTH = 4000
 
const TABLE_OBJECT_DATA = "object_data"
 
array $objectList
 
string $untranslatedTitle
 

Private Member Functions

 deleteDraftsByForumId (int $forum_id)
 

Private Attributes

ILIAS DI RBACServices $rbac
 
ilLogger $logger
 
ilSetting $settings
 

Static Private Attributes

static array $obj_id_to_forum_id_cache = []
 
static array $ref_id_to_forum_id_cache = []
 
static array $forum_statistics_cache = []
 
static array $forum_last_post_cache = []
 

Additional Inherited Members

- Protected Member Functions inherited from ilObject
 doMDUpdateListener (string $a_element)
 
 beforeMDUpdateListener (string $a_element)
 
 doCreateMetaData ()
 
 beforeCreateMetaData ()
 
 doUpdateMetaData ()
 
 beforeUpdateMetaData ()
 
 doDeleteMetaData ()
 
 beforeDeleteMetaData ()
 
 handleAutoRating ()
 
 hasAutoRating ()
 
- Protected Attributes inherited from ilObject
ilLogger $obj_log
 
ILIAS $ilias
 
ilObjectDefinition $obj_definition
 
ilDBInterface $db
 
ilLogger $log
 
ilErrorHandling $error
 
ilTree $tree
 
ilAppEventHandler $app_event_handler
 
ilRbacAdmin $rbac_admin
 
ilRbacReview $rbac_review
 
ilObjUser $user
 
ilLanguage $lng
 
bool $call_by_reference
 
int $max_title = self::TITLE_LENGTH
 
int $max_desc = self::DESC_LENGTH
 
bool $add_dots = true
 
int $ref_id = null
 
string $type = ""
 
string $title = ""
 
string $desc = ""
 
string $long_desc = ""
 
int $owner = 0
 
string $create_date = ""
 
string $last_update = ""
 
string $import_id = ""
 
bool $register = false
 

Detailed Description

Class ilObjForum.

Author
Wolfgang Merkens wmerk.nosp@m.ens@.nosp@m.datab.nosp@m.ay.d.nosp@m.e

Definition at line 26 of file class.ilObjForum.php.

Constructor & Destructor Documentation

◆ __construct()

ilObjForum::__construct ( int  $a_id = 0,
bool  $a_call_by_reference = true 
)

Definition at line 41 of file class.ilObjForum.php.

References $DIC, ILIAS\MetaData\Repository\Validation\Data\__construct(), ILIAS\Repository\logger(), ILIAS\Repository\rbac(), and ILIAS\Repository\settings().

42  {
43  global $DIC;
44 
45  $this->type = 'frm';
46  parent::__construct($a_id, $a_call_by_reference);
47 
48  $this->rbac = $DIC->rbac();
49  $this->logger = $DIC->logger()->root();
50 
51  $this->settings = $DIC->settings();
52  $this->Forum = new ilForum();
53  }
Class Forum core functions for forum.
global $DIC
Definition: feed.php:28
__construct(VocabulariesInterface $vocabularies)
+ Here is the call graph for this function:

Member Function Documentation

◆ _deleteReadEntries()

static ilObjForum::_deleteReadEntries ( int  $a_post_id)
static

Definition at line 259 of file class.ilObjForum.php.

References $DIC.

Referenced by ilForum\deletePost().

259  : void
260  {
261  global $DIC;
262 
263  $DIC->database()->manipulateF('DELETE FROM frm_user_read WHERE post_id = %s', ['integer'], [$a_post_id]);
264  }
global $DIC
Definition: feed.php:28
+ Here is the caller graph for this function:

◆ _deleteUser()

static ilObjForum::_deleteUser ( int  $a_usr_id)
static

Definition at line 249 of file class.ilObjForum.php.

References $data, and $DIC.

249  : void
250  {
251  global $DIC;
252 
253  $data = [$a_usr_id];
254 
255  $DIC->database()->manipulateF('DELETE FROM frm_user_read WHERE usr_id = %s', ['integer'], $data);
256  $DIC->database()->manipulateF('DELETE FROM frm_notification WHERE user_id = %s', ['integer'], $data);
257  }
global $DIC
Definition: feed.php:28

◆ _lookupModeratorRole()

static ilObjForum::_lookupModeratorRole ( int  $a_ref_id)
static

Definition at line 627 of file class.ilObjForum.php.

References $DIC, $ilDB, and $res.

627  : int
628  {
629  global $DIC;
630 
631  $ilDB = $DIC->database();
632 
633  $mod_title = 'il_frm_moderator_' . $a_ref_id;
634 
635  $res = $ilDB->queryF('SELECT obj_id FROM object_data WHERE title = %s', ['text'], [$mod_title]);
636  while ($row = $ilDB->fetchObject($res)) {
637  return (int) $row->obj_id;
638  }
639 
640  return 0;
641  }
$res
Definition: ltiservices.php:69
global $DIC
Definition: feed.php:28

◆ _lookupThreadSubject()

static ilObjForum::_lookupThreadSubject ( int  $a_thread_id)
static

Definition at line 96 of file class.ilObjForum.php.

References $DIC, $ilDB, and $res.

Referenced by ilObjForumSubItemListGUI\getHTML().

96  : string
97  {
98  global $DIC;
99 
100  $ilDB = $DIC->database();
101 
102  $res = $ilDB->queryF('SELECT thr_subject FROM frm_threads WHERE thr_pk = %s', ['integer'], [$a_thread_id]);
103  while ($row = $ilDB->fetchObject($res)) {
104  return $row->thr_subject ?? '';
105  }
106 
107  return '';
108  }
$res
Definition: ltiservices.php:69
global $DIC
Definition: feed.php:28
+ Here is the caller graph for this function:

◆ cloneAutoGeneratedRoles()

ilObjForum::cloneAutoGeneratedRoles ( self  $new_obj)

Definition at line 462 of file class.ilObjForum.php.

References ilObject\getOwner(), ilObject\getRefId(), ILIAS\Repository\logger(), and ILIAS\Repository\rbac().

Referenced by update().

462  : void
463  {
464  $src_moderator_role_id = self::_lookupModeratorRole($this->getRefId());
465  $new_moderator_role_id = self::_lookupModeratorRole($new_obj->getRefId());
466 
467  if (
468  0 === $src_moderator_role_id ||
469  0 === $new_moderator_role_id ||
470  0 === $this->getRefId() ||
471  0 === $new_obj->getRefId()
472  ) {
473  $this->logger->write(__METHOD__ . ' : Error cloning auto generated role: il_frm_moderator');
474  }
475 
476  $this->rbac->admin()->copyRolePermissions(
477  $src_moderator_role_id,
478  $this->getRefId(),
479  $new_obj->getRefId(),
480  $new_moderator_role_id,
481  true
482  );
483 
484  $this->logger->write(__METHOD__ . ' : Finished copying of role il_frm_moderator.');
485 
486  $moderators = new ilForumModerators($this->getRefId());
487  $src_moderator_usr_ids = $moderators->getCurrentModerators();
488  foreach ($src_moderator_usr_ids as $usr_id) {
489  // The object owner is already member of the moderator role when this method is called
490  // Since the new static caches are introduced with ILIAS 5.0, a database error occurs if we try to assign the user here.
491  if ($this->getOwner() !== $usr_id) {
492  $this->rbac->admin()->assignUser($new_moderator_role_id, $usr_id);
493  }
494  }
495  }
Class ilForumModerators.
+ Here is the call graph for this function:
+ Here is the caller graph for this function:

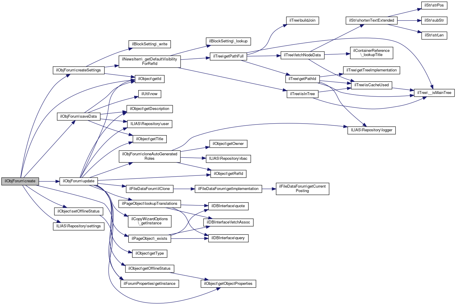
◆ create()

ilObjForum::create ( )

Definition at line 55 of file class.ilObjForum.php.

References $id, createSettings(), ilObject\getId(), ilForumProperties\getInstance(), saveData(), ilObject\setOfflineStatus(), ILIAS\Repository\settings(), update(), and ilForumProperties\VIEW_DATE_ASC.

55  : int
56  {
57  $id = parent::create();
58 
59  $properties = ilForumProperties::getInstance($this->getId());
60  $properties->setDefaultView(
61  (int) $this->settings->get('forum_default_view', (string) ilForumProperties::VIEW_DATE_ASC)
62  );
63  $properties->setAnonymisation(false);
64  $properties->setStatisticsStatus(false);
65  $properties->setPostActivation(false);
66  $properties->insert();
67 
68  $this->createSettings();
69 
70  $this->setOfflineStatus(true);
71  $this->update();
72  $this->saveData();
73 
74  return $id;
75  }
static getInstance(int $a_obj_id=0)
setOfflineStatus(bool $status)
$id
plugin.php for ilComponentBuildPluginInfoObjectiveTest::testAddPlugins
Definition: plugin.php:23
+ Here is the call graph for this function:

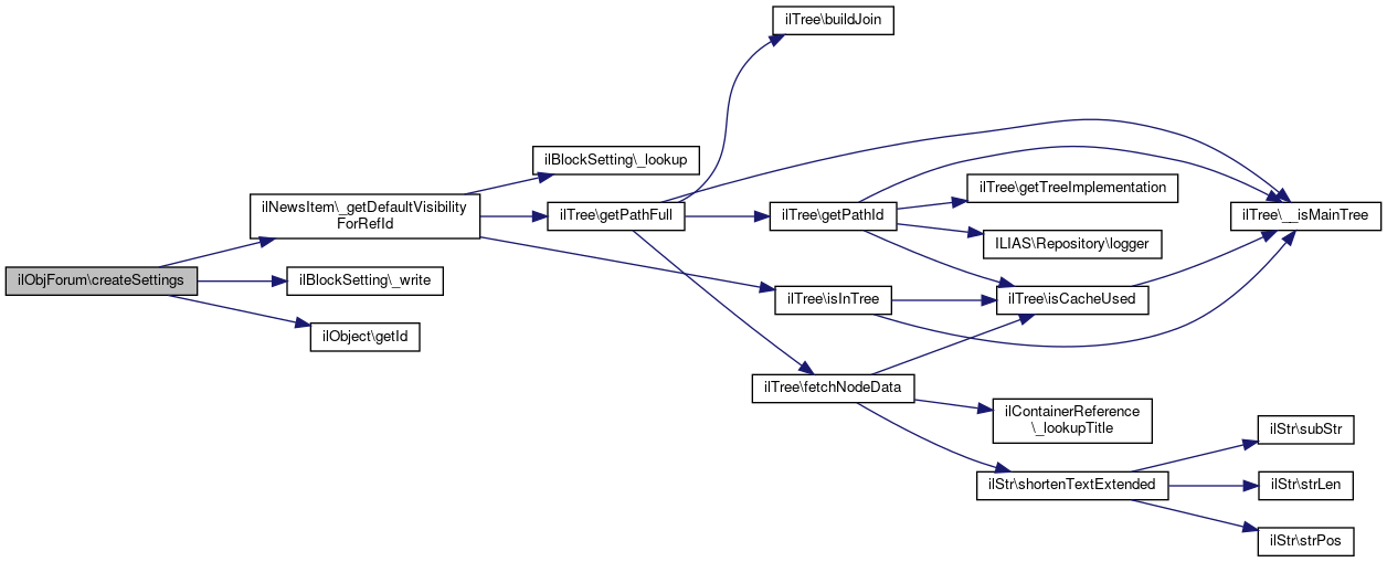
◆ createSettings()

ilObjForum::createSettings ( )

Definition at line 643 of file class.ilObjForum.php.

References $DIC, ilObject\$ref_id, ilNewsItem\_getDefaultVisibilityForRefId(), ilBlockSetting\_write(), and ilObject\getId().

Referenced by create().

643  : void
644  {
645  global $DIC;
646 
647  $ref_id = 0;
648  if ($DIC->http()->wrapper()->query()->has('ref_id')) {
649  $ref_id = $DIC->http()->wrapper()->query()->retrieve(
650  'ref_id',
651  $DIC->refinery()->kindlyTo()->int()
652  );
653  }
654 
655  // news settings (public notifications yes/no)
656  $default_visibility = ilNewsItem::_getDefaultVisibilityForRefId($ref_id);
657  if ($default_visibility === 'public') {
658  ilBlockSetting::_write('news', 'public_notifications', '1', 0, $this->getId());
659  }
660  }
static _getDefaultVisibilityForRefId(int $a_ref_id)
Get default visibility for reference id.
global $DIC
Definition: feed.php:28
static _write(string $a_type, string $a_setting, string $a_value, int $a_user=0, int $a_block_id=0)
Write setting to database.
+ Here is the call graph for this function:
+ Here is the caller graph for this function:

◆ delete()

ilObjForum::delete ( )

Definition at line 497 of file class.ilObjForum.php.

References $res, ilPageObject\_exists(), deleteDraftsByForumId(), ilObject\getId(), ilObject\getType(), ILIAS\Repository\int(), and ilDBConstants\T_INTEGER.

497  : bool
498  {
499  $this->Forum->setForumId($this->getId());
500 
501  if (!parent::delete()) {
502  return false;
503  }
504 
505  if (ilForumPage::_exists($this->getType(), $this->getId())) {
506  $originalPageObject = new ilForumPage($this->getId());
507  $originalPageObject->delete();
508  }
509 
510  $this->Forum->setMDB2WhereCondition('top_frm_fk = %s ', [ilDBConstants::T_INTEGER], [$this->getId()]);
511 
512  $topData = $this->Forum->getOneTopic();
513 
514  $threads = $this->Forum->getAllThreads($topData->getTopPk(), [
515  'is_moderator' => true,
516  ]);
517  $thread_ids_to_delete = [];
518  foreach ($threads['items'] as $thread) {
519  $thread_ids_to_delete[$thread->getId()] = $thread->getId();
520  }
521 
522  // Get All posting IDs
523  $posting_ids = [];
524  $res = $this->db->query(
525  'SELECT pos_pk FROM frm_posts WHERE '
526  . $this->db->in('pos_thr_fk', $thread_ids_to_delete, false, ilDBConstants::T_INTEGER)
527  );
528 
529  while ($row = $res->fetchObject()) {
530  $posting_ids[] = (int) $row->pos_pk;
531  }
532 
533  $tmp_file_obj = new ilFileDataForum($this->getId());
534  $tmp_file_obj->delete($posting_ids);
535 
536  // Get All draft IDs
537  $draft_ids = [];
538  $res = $this->db->query(
539  'SELECT draft_id FROM frm_posts_drafts WHERE '
540  . $this->db->in('thread_id', $thread_ids_to_delete, false, ilDBConstants::T_INTEGER)
541  );
542 
543  while ($row = $res->fetchObject()) {
544  $draft_ids[] = (int) $row->draft_id;
545  }
546 
547  $tmp_file_obj = new ilFileDataForumDrafts($this->getId());
548  $tmp_file_obj->delete($draft_ids);
549 
550  $this->db->manipulate(
551  'DELETE FROM frm_posts_tree WHERE ' . $this->db->in(
552  'thr_fk',
553  $thread_ids_to_delete,
554  false,
556  )
557  );
558  $this->db->manipulate(
559  'DELETE FROM frm_posts WHERE ' . $this->db->in(
560  'pos_thr_fk',
561  $thread_ids_to_delete,
562  false,
564  )
565  );
566  $this->db->manipulate(
567  'DELETE FROM frm_threads WHERE ' . $this->db->in(
568  'thr_pk',
569  $thread_ids_to_delete,
570  false,
572  )
573  );
574 
575  $obj_id = [$this->getId()];
576 
577  $this->db->manipulateF('DELETE FROM frm_data WHERE top_frm_fk = %s', [ilDBConstants::T_INTEGER], $obj_id);
578  $this->db->manipulateF('DELETE FROM frm_settings WHERE obj_id = %s', [ilDBConstants::T_INTEGER], $obj_id);
579  $this->db->manipulateF('DELETE FROM frm_user_read WHERE obj_id = %s', [ilDBConstants::T_INTEGER], $obj_id);
580  $this->db->manipulate(
581  'DELETE FROM frm_notification WHERE ' . $this->db->in(
582  'thread_id',
583  $thread_ids_to_delete,
584  false,
585  'integer'
586  )
587  );
588  $this->db->manipulateF('DELETE FROM frm_notification WHERE frm_id = %s', [ilDBConstants::T_INTEGER], $obj_id);
589  $this->db->manipulateF('DELETE FROM frm_posts_deleted WHERE obj_id = %s', [ilDBConstants::T_INTEGER], $obj_id);
590  $this->deleteDraftsByForumId($topData->getTopPk());
591 
592  return true;
593  }
$res
Definition: ltiservices.php:69
deleteDraftsByForumId(int $forum_id)
static _exists(string $a_parent_type, int $a_id, string $a_lang="", bool $a_no_cache=false)
Checks whether page exists.
+ Here is the call graph for this function:

◆ deleteDraftsByForumId()

ilObjForum::deleteDraftsByForumId ( int  $forum_id)
private

Definition at line 595 of file class.ilObjForum.php.

References $res, and ILIAS\Repository\int().

Referenced by delete().

595  : void
596  {
597  $res = $this->db->queryF(
598  'SELECT draft_id FROM frm_posts_drafts WHERE forum_id = %s',
599  ['integer'],
600  [$forum_id]
601  );
602 
603  $draft_ids = [];
604  while ($row = $this->db->fetchAssoc($res)) {
605  $draft_ids[] = (int) $row['draft_id'];
606  }
607 
608  if ($draft_ids !== []) {
609  $historyObj = new ilForumDraftsHistory();
610  $historyObj->deleteHistoryByDraftIds($draft_ids);
611 
612  $draftObj = new ilForumPostDraft();
613  $draftObj->deleteDraftsByDraftIds($draft_ids);
614  }
615  }
Class ilForumPostDraft.
$res
Definition: ltiservices.php:69
Class ilForumDraftHistory.
+ Here is the call graph for this function:
+ Here is the caller graph for this function:

◆ getAllForumParticipants()

ilObjForum::getAllForumParticipants ( )
Returns
list<int>

Definition at line 422 of file class.ilObjForum.php.

References ilForum\_getModerators(), ilObject\getRefId(), and parentParticipants().

422  : array
423  {
424  $participant_usr_ids = ilForum::_getModerators($this->getRefId());
425 
426  try {
427  $participants = $this->parentParticipants();
428  $participant_usr_ids = array_merge(
429  $participant_usr_ids,
430  $participants->getAdmins(),
431  $participants->getMembers(),
432  $participants->getTutors()
433  );
434  } catch (DomainException) {
435  }
436 
437  return array_unique($participant_usr_ids);
438  }
static _getModerators(int $a_ref_id)
+ Here is the call graph for this function:

◆ getCountUnread()

ilObjForum::getCountUnread ( int  $a_usr_id,
int  $a_thread_id = 0,
bool  $ignoreRoot = false 
)

Definition at line 110 of file class.ilObjForum.php.

References $res, ilObject\getId(), and ILIAS\Repository\int().

110  : int
111  {
112  $a_frm_id = $this->getId();
113  $topic_id = 0;
114  $num_posts = 0;
115  $count_read = 0;
116 
117  if ($a_thread_id === 0) {
118  $res = $this->db->queryF('SELECT top_pk FROM frm_data WHERE top_frm_fk = %s', ['integer'], [$a_frm_id]);
119  while ($row = $this->db->fetchObject($res)) {
120  $topic_id = (int) $row->top_pk;
121  }
122 
123  $res = $this->db->queryF(
124  '
125  SELECT COUNT(pos_pk) num_posts
126  FROM frm_posts
127  LEFT JOIN frm_posts_tree ON frm_posts_tree.pos_fk = pos_pk
128  WHERE pos_top_fk = %s' . ($ignoreRoot ? ' AND parent_pos != 0 ' : ''),
129  ['integer'],
130  [$topic_id]
131  );
132 
133  while ($row = $this->db->fetchObject($res)) {
134  $num_posts = (int) $row->num_posts;
135  }
136 
137  $res = $this->db->queryF(
138  'SELECT COUNT(post_id) count_read FROM frm_user_read WHERE obj_id = %s AND usr_id = %s',
139  ['integer', 'integer'],
140  [$a_frm_id, $a_usr_id]
141  );
142 
143  while ($row = $this->db->fetchObject($res)) {
144  $count_read = (int) $row->count_read;
145  }
146  } else {
147  $res = $this->db->queryF(
148  '
149  SELECT COUNT(pos_pk) num_posts FROM frm_posts
150  LEFT JOIN frm_posts_tree ON frm_posts_tree.pos_fk = pos_pk
151  WHERE pos_thr_fk = %s' . ($ignoreRoot ? ' AND parent_pos != 0 ' : ''),
152  ['integer'],
153  [$a_thread_id]
154  );
155 
156  $row = $this->db->fetchObject($res);
157  $num_posts = (int) $row->num_posts;
158 
159  $res = $this->db->queryF(
160  '
161  SELECT COUNT(post_id) count_read FROM frm_user_read
162  WHERE obj_id = %s
163  AND usr_id = %s
164  AND thread_id = %s',
165  ['integer', 'integer', 'integer'],
166  [$a_frm_id, $a_frm_id, $a_thread_id]
167  );
168 
169  $row = $this->db->fetchObject($res);
170  $count_read = (int) $row->count_read;
171  }
172  $unread = $num_posts - $count_read;
173 
174  return max($unread, 0);
175  }
$res
Definition: ltiservices.php:69
+ Here is the call graph for this function:

◆ getNumStickyThreads()

ilObjForum::getNumStickyThreads ( )

Definition at line 1064 of file class.ilObjForum.php.

References $res.

1064  : int
1065  {
1066  $res = $this->db->query(
1067  'SELECT COUNT(is_sticky) num_sticky FROM frm_threads
1068  INNER JOIN frm_data ON top_pk = thr_top_fk
1069  WHERE frm_data.top_frm_fk = ' . $this->db->quote($this->getId(), 'integer') . '
1070  AND is_sticky = ' . $this->db->quote(1, 'integer')
1071  );
1072  if ($row = $this->db->fetchAssoc($res)) {
1073  return (int) $row['num_sticky'];
1074  }
1075 
1076  return 0;
1077  }
$res
Definition: ltiservices.php:69

◆ getPageObjIds()

ilObjForum::getPageObjIds ( )
Returns
int[]

Definition at line 1082 of file class.ilObjForum.php.

References $res, ilObject\getId(), ilObject\getType(), and ILIAS\Repository\int().

1082  : array
1083  {
1084  $pageObjIds = [];
1085 
1086  $sql = 'SELECT DISTINCT page_id FROM page_object WHERE parent_id = %s AND parent_type = %s';
1087  $res = $this->db->queryF(
1088  $sql,
1089  ['integer', 'text'],
1090  [$this->getId(), $this->getType()]
1091  );
1092 
1093  while ($row = $this->db->fetchAssoc($res)) {
1094  $pageObjIds[] = (int) $row['page_id'];
1095  }
1096 
1097  return $pageObjIds;
1098  }
$res
Definition: ltiservices.php:69
+ Here is the call graph for this function:

◆ getUserIdsOfLastPostsByRefIdAndThreadIds()

static ilObjForum::getUserIdsOfLastPostsByRefIdAndThreadIds ( int  $ref_id,
array  $thread_ids 
)
static
Parameters
int[]$thread_ids
Returns
int[]

Definition at line 999 of file class.ilObjForum.php.

References $DIC, $ilDB, $res, and ILIAS\Repository\int().

Referenced by ilForumThreadObjectTableGUI\__construct(), and ilForumTopicTableGUI\initMergeThreadsTable().

999  : array
1000  {
1001  global $DIC;
1002 
1003  $ilAccess = $DIC->access();
1004  $ilUser = $DIC->user();
1005  $ilDB = $DIC->database();
1006 
1007  $act_clause = '';
1008  $act_inner_clause = '';
1009  if (!$ilAccess->checkAccess('moderate_frm', '', $ref_id)) {
1010  $act_clause .= " AND (t1.pos_status = " . $ilDB->quote(
1011  1,
1012  "integer"
1013  ) . " OR t1.pos_author_id = " . $ilDB->quote($ilUser->getId(), "integer") . ") ";
1014  $act_inner_clause .= " AND (t3.pos_status = " . $ilDB->quote(
1015  1,
1016  "integer"
1017  ) . " OR t3.pos_author_id = " . $ilDB->quote($ilUser->getId(), "integer") . ") ";
1018  }
1019 
1020  $in = $ilDB->in("t1.pos_thr_fk", $thread_ids, false, 'integer');
1021  $inner_in = $ilDB->in("t3.pos_thr_fk", $thread_ids, false, 'integer');
1022 
1023  $query = "
1024  SELECT t1.pos_display_user_id, t1.update_user
1025  FROM frm_posts t1
1026  INNER JOIN frm_posts_tree tree1 ON tree1.pos_fk = t1.pos_pk AND tree1.parent_pos != 0
1027  INNER JOIN (
1028  SELECT t3.pos_thr_fk, MAX(t3.pos_date) pos_date
1029  FROM frm_posts t3
1030  INNER JOIN frm_posts_tree tree2 ON tree2.pos_fk = t3.pos_pk AND tree2.parent_pos != 0
1031  WHERE $inner_in $act_inner_clause
1032  GROUP BY t3.pos_thr_fk
1033  ) t2 ON t2.pos_thr_fk = t1.pos_thr_fk AND t2.pos_date = t1.pos_date
1034  WHERE $in $act_clause
1035  GROUP BY t1.pos_thr_fk, t1.pos_display_user_id, t1.update_user
1036  ";
1037 
1038  $usr_ids = [];
1039 
1040  $res = $ilDB->query($query);
1041  while ($row = $ilDB->fetchAssoc($res)) {
1042  if ((int) $row['pos_display_user_id'] !== 0) {
1043  $usr_ids[] = (int) $row['pos_display_user_id'];
1044  }
1045  if ((int) $row['update_user'] !== 0) {
1046  $usr_ids[] = (int) $row['update_user'];
1047  }
1048  }
1049 
1050  return array_unique($usr_ids);
1051  }
$res
Definition: ltiservices.php:69
global $DIC
Definition: feed.php:28
+ Here is the call graph for this function:
+ Here is the caller graph for this function:

◆ initDefaultRoles()

ilObjForum::initDefaultRoles ( )

Definition at line 617 of file class.ilObjForum.php.

References ilObjRole\createDefaultRole(), ilObject\getId(), and ilObject\getRefId().

617  : void
618  {
620  'il_frm_moderator_' . $this->getRefId(),
621  "Moderator of forum obj_no." . $this->getId(),
622  'il_frm_moderator',
623  $this->getRefId()
624  );
625  }
static createDefaultRole(string $a_title, string $a_description, string $a_tpl_name, int $a_ref_id)
+ Here is the call graph for this function:

◆ isParentMembershipEnabledContainer()

ilObjForum::isParentMembershipEnabledContainer ( )

Definition at line 409 of file class.ilObjForum.php.

References ilObject\getRefId().

Referenced by parentParticipants().

409  : bool
410  {
411  $maybe_grp_ref_id = $this->tree->checkForParentType($this->getRefId(), 'grp');
412  if ($maybe_grp_ref_id > 0) {
413  return true;
414  }
415 
416  return $this->tree->checkForParentType($this->getRefId(), 'crs') > 0;
417  }
+ Here is the call graph for this function:
+ Here is the caller graph for this function:

◆ isRead()

ilObjForum::isRead (   $a_usr_id,
  $a_post_id 
)

Definition at line 238 of file class.ilObjForum.php.

References $res.

238  : bool
239  {
240  $res = $this->db->queryF(
241  'SELECT * FROM frm_user_read WHERE usr_id = %s AND post_id = %s',
242  ['integer', 'integer'],
243  [$a_usr_id, $a_post_id]
244  );
245 
246  return (bool) $this->db->numRows($res);
247  }
$res
Definition: ltiservices.php:69

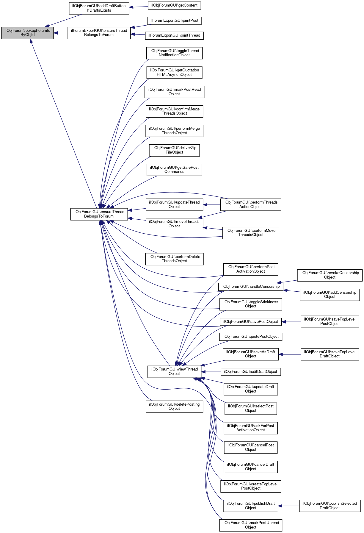
◆ lookupForumIdByObjId()

static ilObjForum::lookupForumIdByObjId ( int  $obj_id)
static

Definition at line 721 of file class.ilObjForum.php.

Referenced by ilObjForumGUI\addDraftButtonIfDraftsExists(), ilForumExportGUI\ensureThreadBelongsToForum(), and ilObjForumGUI\ensureThreadBelongsToForum().

721  : int
722  {
723  if (array_key_exists($obj_id, self::$obj_id_to_forum_id_cache)) {
724  return self::$obj_id_to_forum_id_cache[$obj_id];
725  }
726 
727  self::preloadForumIdsByObjIds([$obj_id]);
728 
729  return self::$obj_id_to_forum_id_cache[$obj_id];
730  }
+ Here is the caller graph for this function:

◆ lookupForumIdByRefId()

static ilObjForum::lookupForumIdByRefId ( int  $ref_id)
static

Definition at line 732 of file class.ilObjForum.php.

References ilObject\$ref_id.

Referenced by ilObjForumGUI\autosaveDraftAsyncObject(), ilObjForumGUI\autosaveThreadDraftAsyncObject(), and ilForumPostDraft\getDraftsStatisticsByRefId().

732  : int
733  {
734  if (array_key_exists($ref_id, self::$ref_id_to_forum_id_cache)) {
735  return self::$ref_id_to_forum_id_cache[$ref_id];
736  }
737 
738  self::preloadForumIdsByRefIds([$ref_id]);
739 
740  return self::$ref_id_to_forum_id_cache[$ref_id];
741  }
+ Here is the caller graph for this function:

◆ lookupLastPostByRefId()

static ilObjForum::lookupLastPostByRefId ( int  $ref_id)
static

Definition at line 921 of file class.ilObjForum.php.

References $data, $DIC, $ilDB, ilObject\$ref_id, $res, and ILIAS\Repository\int().

Referenced by ilObjForumAccess\getLastPostByRefId().

921  : ?array
922  {
923  global $DIC;
924 
925  $ilAccess = $DIC->access();
926  $ilUser = $DIC->user();
927  $ilDB = $DIC->database();
928 
929  if (array_key_exists($ref_id, self::$forum_last_post_cache)) {
930  return self::$forum_last_post_cache[$ref_id];
931  }
932 
933  $forumId = self::lookupForumIdByRefId($ref_id);
934  if ($forumId === 0) {
935  self::$forum_last_post_cache[$ref_id] = null;
936  return self::$forum_last_post_cache[$ref_id];
937  }
938 
939  $act_clause = '';
940  if (!$ilAccess->checkAccess('moderate_frm', '', $ref_id)) {
941  $act_clause .= ' AND (frm_posts.pos_status = ' . $ilDB->quote(
942  1,
943  'integer'
944  ) . ' OR frm_posts.pos_author_id = ' . $ilDB->quote($ilUser->getId(), 'integer') . ') ';
945  }
946 
947  $ilDB->setLimit(1, 0);
948  $query = "
949  SELECT *
950  FROM frm_posts
951  INNER JOIN frm_posts_tree tree1
952  ON tree1.pos_fk = frm_posts.pos_pk
953  AND tree1.parent_pos != 0
954  WHERE pos_top_fk = %s $act_clause
955  ORDER BY pos_date DESC
956  ";
957  $res = $ilDB->queryF(
958  $query,
959  ['integer'],
960  [$forumId]
961  );
962 
963  $data = $ilDB->fetchAssoc($res);
964  if (!is_array($data) || empty($data)) {
965  self::$forum_last_post_cache[$ref_id] = null;
966  return self::$forum_last_post_cache[$ref_id];
967  }
968 
969  $casted_data = [];
970  $casted_data['pos_pk'] = (int) $data['pos_pk'];
971  $casted_data['pos_top_fk'] = (int) $data['pos_top_fk'];
972  $casted_data['pos_thr_fk'] = (int) $data['pos_thr_fk'];
973  $casted_data['pos_usr_alias'] = (string) $data['pos_usr_alias'];
974  $casted_data['pos_subject'] = (string) $data['pos_subject'];
975  $casted_data['pos_date'] = (string) $data['pos_date'];
976  $casted_data['pos_update'] = (string) $data['pos_update'];
977  $casted_data['update_user'] = (int) $data['update_user'];
978  $casted_data['pos_cens'] = (int) $data['pos_cens'];
979  $casted_data['pos_cens_com'] = (string) $data['pos_cens_com'];
980  $casted_data['notify'] = (int) $data['notify'];
981  $casted_data['import_name'] = (string) $data['import_name'];
982  $casted_data['pos_status'] = (int) $data['pos_status'];
983  $casted_data['pos_message'] = (string) $data['pos_message'];
984  $casted_data['pos_author_id'] = (int) $data['pos_author_id'];
985  $casted_data['pos_display_user_id'] = (int) $data['pos_display_user_id'];
986  $casted_data['is_author_moderator'] = (int) $data['is_author_moderator'];
987  $casted_data['pos_cens_date'] = (string) $data['pos_cens_date'];
988  $casted_data['pos_activation_date'] = (string) $data['pos_activation_date'];
989 
990  self::$forum_last_post_cache[$ref_id] = $casted_data;
991 
992  return self::$forum_last_post_cache[$ref_id];
993  }
$res
Definition: ltiservices.php:69
global $DIC
Definition: feed.php:28
+ Here is the call graph for this function:
+ Here is the caller graph for this function:

◆ lookupStatisticsByRefId()

static ilObjForum::lookupStatisticsByRefId ( int  $ref_id)
static
Returns
array{num_posts: int, num_unread_posts: int}

Definition at line 814 of file class.ilObjForum.php.

References $DIC, $ilDB, $ilSetting, ilObject\$ref_id, $res, ilObject\_lookupObjectId(), ilForumProperties\getInstance(), and ILIAS\Repository\int().

Referenced by ilObjForumAccess\getStatisticsByRefId().

814  : array
815  {
816  global $DIC;
817 
818  $ilAccess = $DIC->access();
819  $ilUser = $DIC->user();
820  $ilDB = $DIC->database();
821  $ilSetting = $DIC->settings();
822 
823  if (isset(self::$forum_statistics_cache[$ref_id])) {
824  return self::$forum_statistics_cache[$ref_id];
825  }
826 
827  $statistics = [
828  'num_posts' => 0,
829  'num_unread_posts' => 0,
830  ];
831 
832  $forumId = self::lookupForumIdByRefId($ref_id);
833  if ($forumId === 0) {
834  self::$forum_statistics_cache[$ref_id] = $statistics;
835  return self::$forum_statistics_cache[$ref_id];
836  }
837 
839  $is_post_activation_enabled = $objProperties->isPostActivationEnabled();
840 
841  $act_clause = '';
842 
843  if ($is_post_activation_enabled && !$ilAccess->checkAccess('moderate_frm', '', $ref_id)) {
844  $act_clause .= ' AND (frm_posts.pos_status = ' . $ilDB->quote(
845  1,
846  'integer'
847  ) . ' OR frm_posts.pos_author_id = ' . $ilDB->quote($ilUser->getId(), 'integer') . ') ';
848  }
849 
850  if (!$ilUser->isAnonymous()) {
851  $query = "
852  (SELECT COUNT(frm_posts.pos_pk) cnt
853  FROM frm_posts
854  INNER JOIN frm_posts_tree tree1
855  ON tree1.pos_fk = frm_posts.pos_pk
856  AND tree1.parent_pos != 0
857  INNER JOIN frm_threads ON frm_posts.pos_thr_fk = frm_threads.thr_pk
858  WHERE frm_threads.thr_top_fk = %s $act_clause)
859 
860  UNION ALL
861 
862  (SELECT COUNT(DISTINCT(frm_user_read.post_id)) cnt
863  FROM frm_user_read
864  INNER JOIN frm_posts ON frm_user_read.post_id = frm_posts.pos_pk
865  INNER JOIN frm_posts_tree tree1
866  ON tree1.pos_fk = frm_posts.pos_pk
867  AND tree1.parent_pos != 0
868  INNER JOIN frm_threads ON frm_threads.thr_pk = frm_posts.pos_thr_fk
869  WHERE frm_user_read.usr_id = %s AND frm_posts.pos_top_fk = %s $act_clause)
870  ";
871 
872  $types = ['integer', 'integer', 'integer'];
873  $values = [$forumId, $ilUser->getId(), $forumId];
874 
875  $mapping = array_keys($statistics);
876  $res = $ilDB->queryF(
877  $query,
878  $types,
879  $values
880  );
881  for ($i = 0; $i < 2; $i++) {
882  $row = $ilDB->fetchAssoc($res);
883 
884  $statistics[$mapping[$i]] = (int) ((is_array($row) ? $row['cnt'] : 0));
885 
886  if ($i === 1) {
887  // unread = all - read
888  $statistics[$mapping[$i]] = $statistics[$mapping[$i - 1]] - $statistics[$mapping[$i]];
889  }
890  }
891  } else {
892  $query = "
893  SELECT COUNT(frm_posts.pos_pk) cnt
894  FROM frm_posts
895  INNER JOIN frm_posts_tree tree1
896  ON tree1.pos_fk = frm_posts.pos_pk
897  AND tree1.parent_pos != 0
898  INNER JOIN frm_threads ON frm_posts.pos_thr_fk = frm_threads.thr_pk
899  WHERE frm_threads.thr_top_fk = %s $act_clause
900  ";
901  $types = ['integer'];
902  $values = [$forumId];
903  $res = $ilDB->queryF(
904  $query,
905  $types,
906  $values
907  );
908  $row = $ilDB->fetchAssoc($res);
909 
910  $statistics = [
911  'num_posts' => (int) $row['cnt'],
912  'num_unread_posts' => (int) $row['cnt'],
913  ];
914  }
915 
916  self::$forum_statistics_cache[$ref_id] = $statistics;
917 
918  return self::$forum_statistics_cache[$ref_id];
919  }
$res
Definition: ltiservices.php:69
static getInstance(int $a_obj_id=0)
global $DIC
Definition: feed.php:28
static _lookupObjectId(int $ref_id)
global $ilSetting
Definition: privfeed.php:18
+ Here is the call graph for this function:
+ Here is the caller graph for this function:

◆ markAllThreadsRead()

ilObjForum::markAllThreadsRead ( int  $a_usr_id)

Definition at line 187 of file class.ilObjForum.php.

References $res, ilObject\getId(), and markThreadRead().

187  : void
188  {
189  $res = $this->db->queryF(
190  'SELECT thr_pk FROM frm_data, frm_threads WHERE top_frm_fk = %s AND top_pk = thr_top_fk',
191  ['integer'],
192  [$this->getId()]
193  );
194 
195  while ($row = $this->db->fetchObject($res)) {
196  $this->markThreadRead($a_usr_id, (int) $row->thr_pk);
197  }
198  }
$res
Definition: ltiservices.php:69
markThreadRead(int $a_usr_id, int $a_thread_id)
+ Here is the call graph for this function:

◆ markPostRead()

ilObjForum::markPostRead ( int  $a_usr_id,
int  $a_thread_id,
int  $a_post_id 
)

Definition at line 200 of file class.ilObjForum.php.

References $res, and ilObject\getId().

Referenced by markThreadRead().

200  : void
201  {
202  $res = $this->db->queryF(
203  '
204  SELECT thread_id FROM frm_user_read
205  WHERE usr_id = %s
206  AND obj_id = %s
207  AND thread_id = %s
208  AND post_id = %s',
209  ['integer', 'integer', 'integer', 'integer'],
210  [$a_usr_id, $this->getId(), $a_thread_id, $a_post_id]
211  );
212 
213  if ($this->db->numRows($res) === 0) {
214  $this->db->manipulateF(
215  '
216  INSERT INTO frm_user_read
217  ( usr_id,
218  obj_id,
219  thread_id,
220  post_id
221  )
222  VALUES (%s,%s,%s,%s)',
223  ['integer', 'integer', 'integer', 'integer'],
224  [$a_usr_id, $this->getId(), $a_thread_id, $a_post_id]
225  );
226  }
227  }
$res
Definition: ltiservices.php:69
+ Here is the call graph for this function:
+ Here is the caller graph for this function:

◆ markPostUnread()

ilObjForum::markPostUnread ( int  $a_user_id,
int  $a_post_id 
)

Definition at line 229 of file class.ilObjForum.php.

229  : void
230  {
231  $this->db->manipulateF(
232  'DELETE FROM frm_user_read WHERE usr_id = %s AND post_id = %s',
233  ['integer', 'integer'],
234  [$a_user_id, $a_post_id]
235  );
236  }

◆ markThreadRead()

ilObjForum::markThreadRead ( int  $a_usr_id,
int  $a_thread_id 
)

Definition at line 177 of file class.ilObjForum.php.

References $res, and markPostRead().

Referenced by markAllThreadsRead().

177  : bool
178  {
179  $res = $this->db->queryF('SELECT pos_pk FROM frm_posts WHERE pos_thr_fk = %s', ['integer'], [$a_thread_id]);
180  while ($row = $this->db->fetchObject($res)) {
181  $this->markPostRead($a_usr_id, $a_thread_id, (int) $row->pos_pk);
182  }
183 
184  return true;
185  }
$res
Definition: ltiservices.php:69
markPostRead(int $a_usr_id, int $a_thread_id, int $a_post_id)
+ Here is the call graph for this function:
+ Here is the caller graph for this function:

◆ mergeForumUserRead()

static ilObjForum::mergeForumUserRead ( int  $merge_source_thread_id,
int  $merge_target_thread_id 
)
static

Definition at line 1053 of file class.ilObjForum.php.

References $DIC.

Referenced by ilForum\mergeThreads().

1053  : void
1054  {
1055  global $DIC;
1056 
1057  $DIC->database()->update(
1058  'frm_user_read',
1059  ['thread_id' => ['integer', $merge_target_thread_id]],
1060  ['thread_id' => ['integer', $merge_source_thread_id]]
1061  );
1062  }
global $DIC
Definition: feed.php:28
+ Here is the caller graph for this function:

◆ parentParticipants()

ilObjForum::parentParticipants ( )
Exceptions
DomainException

Definition at line 443 of file class.ilObjForum.php.

References ilCourseParticipants\_getInstanceByObjId(), ilGroupParticipants\_getInstanceByObjId(), ilObjectFactory\getInstanceByRefId(), ilObject\getRefId(), and isParentMembershipEnabledContainer().

Referenced by getAllForumParticipants().

444  {
445  if (!$this->isParentMembershipEnabledContainer()) {
446  throw new DomainException('Parent is not a membership enabled container.');
447  }
448 
449  $maybe_grp_ref_id = $this->tree->checkForParentType($this->getRefId(), 'grp');
450  if ($maybe_grp_ref_id > 0) {
451  $parent_obj = ilObjectFactory::getInstanceByRefId($maybe_grp_ref_id);
452 
453  return ilGroupParticipants::_getInstanceByObjId($parent_obj->getId());
454  }
455 
456  $crs_ref_id = $this->tree->checkForParentType($this->getRefId(), 'crs');
457  $parent_obj = ilObjectFactory::getInstanceByRefId($crs_ref_id);
458 
459  return ilCourseParticipants::_getInstanceByObjId($parent_obj->getId());
460  }
isParentMembershipEnabledContainer()
static _getInstanceByObjId(int $a_obj_id)
static getInstanceByRefId(int $ref_id, bool $stop_on_error=true)
get an instance of an Ilias object by reference id
Base class for course and group participants.
static _getInstanceByObjId(int $a_obj_id)
Get singleton instance.
+ Here is the call graph for this function:
+ Here is the caller graph for this function:

◆ preloadForumIdsByObjIds()

static ilObjForum::preloadForumIdsByObjIds ( array  $obj_ids)
static
Parameters
int[]$obj_ids

Definition at line 746 of file class.ilObjForum.php.

References $DIC, $ilDB, $res, and ILIAS\Repository\int().

746  : void
747  {
748  global $DIC;
749 
750  $ilDB = $DIC->database();
751 
752  if (count($obj_ids) === 1) {
753  $in = ' objr.obj_id = ' . $ilDB->quote(current($obj_ids), 'integer') . ' ';
754  } else {
755  $in = $ilDB->in('objr.obj_id', $obj_ids, false, 'integer');
756  }
757  $query = "
758  SELECT frmd.top_pk, objr.ref_id, objr.obj_id
759  FROM object_reference objr
760  INNER JOIN frm_data frmd ON frmd.top_frm_fk = objr.obj_id
761  WHERE $in
762  ";
763  $res = $ilDB->query($query);
764 
765  // Prepare cache array
766  foreach ($obj_ids as $obj_id) {
767  self::$obj_id_to_forum_id_cache[$obj_id] = 0;
768  }
769 
770  while ($row = $ilDB->fetchAssoc($res)) {
771  self::$obj_id_to_forum_id_cache[(int) $row['obj_id']] = (int) $row['top_pk'];
772  self::$ref_id_to_forum_id_cache[(int) $row['ref_id']] = (int) $row['top_pk'];
773  }
774  }
$res
Definition: ltiservices.php:69
global $DIC
Definition: feed.php:28
+ Here is the call graph for this function:

◆ preloadForumIdsByRefIds()

static ilObjForum::preloadForumIdsByRefIds ( array  $ref_ids)
static
Parameters
int[]$ref_ids

Definition at line 779 of file class.ilObjForum.php.

References $DIC, $ilDB, ilObject\$ref_id, $res, and ILIAS\Repository\int().

Referenced by ilObjForumAccess\_preloadData().

779  : void
780  {
781  global $DIC;
782 
783  $ilDB = $DIC->database();
784 
785  if (count($ref_ids) === 1) {
786  $in = " objr.ref_id = " . $ilDB->quote(current($ref_ids), 'integer') . " ";
787  } else {
788  $in = $ilDB->in('objr.ref_id', $ref_ids, false, 'integer');
789  }
790  $query = "
791  SELECT frmd.top_pk, objr.ref_id, objr.obj_id
792  FROM object_reference objr
793  INNER JOIN frm_data frmd ON frmd.top_frm_fk = objr.obj_id
794  WHERE $in
795  ";
796  $res = $ilDB->query($query);
797 
798  // Prepare cache array
799  foreach ($ref_ids as $ref_id) {
800  if (!array_key_exists($ref_id, self::$ref_id_to_forum_id_cache)) {
801  self::$ref_id_to_forum_id_cache[$ref_id] = 0;
802  }
803  }
804 
805  while ($row = $ilDB->fetchAssoc($res)) {
806  self::$obj_id_to_forum_id_cache[(int) $row['obj_id']] = (int) $row['top_pk'];
807  self::$ref_id_to_forum_id_cache[(int) $row['ref_id']] = (int) $row['top_pk'];
808  }
809  }
$res
Definition: ltiservices.php:69
global $DIC
Definition: feed.php:28
+ Here is the call graph for this function:
+ Here is the caller graph for this function:

◆ saveData()

ilObjForum::saveData ( )

Definition at line 662 of file class.ilObjForum.php.

References ilObject\getDescription(), ilObject\getId(), ilObject\getTitle(), ilUtil\now(), and ILIAS\Repository\user().

Referenced by create().

662  : void
663  {
664  $nextId = $this->db->nextId('frm_data');
665 
666  $top_data = [
667  'top_frm_fk' => $this->getId(),
668  'top_name' => $this->getTitle(),
669  'top_description' => $this->getDescription(),
670  'top_num_posts' => 0,
671  'top_num_threads' => 0,
672  'top_last_post' => null,
673  'top_mods' => 0,
674  'top_usr_id' => $this->user->getId(),
675  'top_date' => ilUtil::now()
676  ];
677 
678  $this->db->manipulateF(
679  '
680  INSERT INTO frm_data
681  (
682  top_pk,
683  top_frm_fk,
684  top_name,
685  top_description,
686  top_num_posts,
687  top_num_threads,
688  top_last_post,
689  top_mods,
690  top_date,
691  top_usr_id
692  )
693  VALUES(%s, %s, %s, %s, %s, %s, %s, %s, %s, %s)',
694  [
695  'integer',
696  'integer',
697  'text',
698  'text',
699  'integer',
700  'integer',
701  'text',
702  'integer',
703  'timestamp',
704  'integer'
705  ],
706  [
707  $nextId,
708  $top_data['top_frm_fk'],
709  $top_data['top_name'],
710  $top_data['top_description'],
711  $top_data['top_num_posts'],
712  $top_data['top_num_threads'],
713  $top_data['top_last_post'],
714  $top_data['top_mods'],
715  $top_data['top_date'],
716  $top_data['top_usr_id']
717  ]
718  );
719  }
static now()
Return current timestamp in Y-m-d H:i:s format.
+ Here is the call graph for this function:
+ Here is the caller graph for this function:

◆ setPermissions()

ilObjForum::setPermissions ( int  $parent_ref_id)

Definition at line 77 of file class.ilObjForum.php.

References ilObject\getOwner(), ilObject\getRefId(), ILIAS\Repository\rbac(), and updateModeratorRole().

77  : void
78  {
79  parent::setPermissions($parent_ref_id);
80 
81  $roles = [self::_lookupModeratorRole($this->getRefId())];
82  $this->rbac->admin()->assignUser($roles[0], $this->getOwner());
83  $this->updateModeratorRole($roles[0]);
84  }
updateModeratorRole(int $role_id)
+ Here is the call graph for this function:

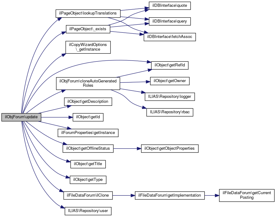
◆ update()

ilObjForum::update ( )

Definition at line 275 of file class.ilObjForum.php.

References ilObject\$object_properties, ilPageObject\_exists(), ilCopyWizardOptions\_getInstance(), cloneAutoGeneratedRoles(), ilObject\getDescription(), ilObject\getId(), ilForumProperties\getInstance(), ilObject\getOfflineStatus(), ilObject\getRefId(), ilObject\getTitle(), ilObject\getType(), ilFileDataForum\ilClone(), ilPageObject\lookupTranslations(), and ILIAS\Repository\user().

Referenced by create().

275  : bool
276  {
277  if (parent::update()) {
278  $this->db->manipulateF(
279  'UPDATE frm_data SET top_name = %s, top_description = %s, top_update = %s, update_user = %s WHERE top_frm_fk = %s',
280  ['text', 'text', 'timestamp', 'integer', 'integer'],
281  [
282  $this->getTitle(),
283  $this->getDescription(),
284  date("Y-m-d H:i:s"),
285  $this->user->getId(),
286  $this->getId()
287  ]
288  );
289 
290  return true;
291  }
292 
293  return false;
294  }
+ Here is the call graph for this function:
+ Here is the caller graph for this function:

◆ updateModeratorRole()

ilObjForum::updateModeratorRole ( int  $role_id)

Definition at line 86 of file class.ilObjForum.php.

References ilObject\getId().

Referenced by setPermissions().

86  : void
87  {
88  $this->db->manipulate(
89  'UPDATE frm_data SET top_mods = ' . $this->db->quote(
90  $role_id,
91  'integer'
92  ) . ' WHERE top_frm_fk = ' . $this->db->quote($this->getId(), 'integer')
93  );
94  }
+ Here is the call graph for this function:
+ Here is the caller graph for this function:

◆ updateModificationUserId()

ilObjForum::updateModificationUserId ( int  $usr_id)

Definition at line 266 of file class.ilObjForum.php.

References ilObject\getId().

266  : void
267  {
268  $this->db->manipulateF(
269  'UPDATE frm_data SET update_user = %s WHERE top_frm_fk = %s',
270  ['integer', 'integer'],
271  [$usr_id, $this->getId()],
272  );
273  }
+ Here is the call graph for this function:

Field Documentation

◆ $Forum

ilForum ilObjForum::$Forum

Definition at line 28 of file class.ilObjForum.php.

◆ $forum_last_post_cache

array ilObjForum::$forum_last_post_cache = []
staticprivate

Definition at line 36 of file class.ilObjForum.php.

◆ $forum_statistics_cache

array ilObjForum::$forum_statistics_cache = []
staticprivate

Definition at line 34 of file class.ilObjForum.php.

◆ $logger

ilLogger ilObjForum::$logger
private

Definition at line 38 of file class.ilObjForum.php.

◆ $obj_id_to_forum_id_cache

array ilObjForum::$obj_id_to_forum_id_cache = []
staticprivate

Definition at line 30 of file class.ilObjForum.php.

◆ $rbac

ILIAS DI RBACServices ilObjForum::$rbac
private

Definition at line 37 of file class.ilObjForum.php.

◆ $ref_id_to_forum_id_cache

array ilObjForum::$ref_id_to_forum_id_cache = []
staticprivate

Definition at line 32 of file class.ilObjForum.php.

◆ $settings

ilSetting ilObjForum::$settings
private

Definition at line 39 of file class.ilObjForum.php.


The documentation for this class was generated from the following file: