ILIAS  release_9 Revision v9.13-25-g2c18ec4c24f
ilPersonalSkillsGUI Class Reference

Personal skills GUI class. More...

+ Collaboration diagram for ilPersonalSkillsGUI:

Public Member Functions

 __construct ()
 
 getFilter ()
 
 setProfileId (int $a_val)
 
 getProfileId ()
 
 setGapAnalysisSelfEvalLevels (array $a_val)
 
 getGapAnalysisSelfEvalLevels ()
 
 setHistoryView (bool $a_val)
 
 getHistoryView ()
 
 getNonHistoricGapModeView ()
 
 getTriggerObjectsFilter ()
 
 setTriggerObjectsFilter (array $trigger_objects_filter)
 
 setIntroText (string $a_val)
 
 getIntroText ()
 
 getTriggerUserFilter ()
 
 setTriggerUserFilter (array $trigger_user_filter)
 
 hideSkill (int $a_skill_id, int $a_tref_id=0)
 
 getObjectId ()
 
 getObjectSkills ()
 
 setObjectSkills (int $a_obj_id, array $a_skills)
 
 setObjectSkillProfiles (int $cont_member_role_id)
 
 executeCommand ()
 
 setTabs (string $a_activate)
 
 setOfflineMode (string $a_file_path)
 
 getOfflineMode ()
 
 listSkills ()
 
 getSkillHTML (int $a_top_skill_id, int $a_user_id=0, bool $a_edit=false, int $a_tref_id=0)
 Get skill presentation HTML. More...
 
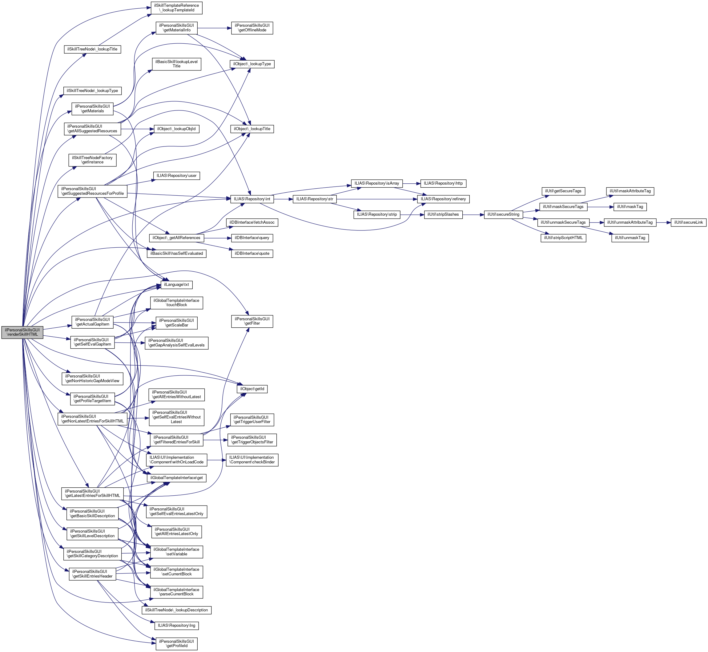
 renderSkillHTML (int $a_top_skill_id, int $a_user_id=0, bool $a_edit=false, int $a_tref_id=0)
 
 getMaterialInfo (int $a_wsp_id, int $a_user_id)
 Get material file name and goto url. More...
 
 addSkill ()
 
 confirmSkillRemove ()
 
 removeSkills ()
 
 assignMaterials ()
 Assign materials to skill levels. More...
 
 assignMaterial ()
 Assign materials to skill level. More...
 
 selectMaterial ()
 
 removeMaterial ()
 
 selfEvaluation ()
 
 saveSelfEvaluation ()
 
 listSkillsForAdd ()
 
 showProfiles ()
 
 listAllProfilesForGap ()
 
 listProfileForGap ()
 
 listRecordsForGap ()
 
 setGapAnalysisActualStatusModePerType (string $a_type, string $a_cat_title="")
 
 setGapAnalysisActualStatusModePerObject (int $a_obj_id, string $a_cat_title="")
 
 getMaterials (array $a_levels, int $a_tref_id=0, int $a_user_id=0)
 
 getProfileTargetItem (int $a_profile_id, array $a_levels, int $a_tref_id=0)
 
 getActualGapItem (array $a_levels, int $a_tref_id=0)
 
 getSelfEvalGapItem (array $a_levels, int $a_tref_id=0)
 
 getScaleBar (array $a_levels, $a_activated_levels)
 
 getEvalItem (array $a_levels, array $a_level_entry, bool $is_latest=false)
 
 getSkillLevelDescription (ilSkillTreeNode $skill)
 
 getSuggestedResourcesForProfile (array $a_levels, int $a_base_skill, int $a_tref_id, int $gap_mode_obj_id=0)
 
 getAllSuggestedResources (int $a_base_skill, int $a_tref_id)
 
 listAllAssignedProfiles ()
 
 listAssignedProfile ()
 

Data Fields

const LIST_SELECTED = "selected"
 
const LIST_PROFILES = ""
 

Protected Member Functions

 render ()
 
 applyFilter ()
 
 applyFilterAssignedProfiles ()
 Apply filter for profiles view. More...
 
 getSelfEvaluationForm (int $cur_basic_skill_id)
 
 getProfilesListed (array $profiles, bool $gap_mode=false)
 
 showInfoBoxForProfiles ()
 
 showInfoBoxForRecords ()
 
 getLatestEntriesForSkillHTML (int $top_skill_id, array $bs, ilSkillTreeNode $skill, ilObjUser $user, int $eval_type, array $level_data)
 
 getNonLatestEntriesForSkillHTML (int $top_skill_id, array $bs, ilSkillTreeNode $skill, ilObjUser $user, int $eval_type, array $level_data)
 
 getFilteredEntriesForSkill (array $entries, int $top_skill_id, array $bs, ilObjUser $user)
 
 getSelfEvalEntriesLatestOnly (array $entries)
 
 getSelfEvalEntriesWithoutLatest (array $entries)
 
 getAllEntriesLatestOnly (array $entries)
 
 getAllEntriesWithoutLatest (array $entries)
 
 getSkillEntriesHeader (int $eval_type)
 
 getSkillCategoryDescription (int $skill_id, int $tref_id)
 
 getBasicSkillDescription (string $description)
 

Protected Attributes

string $offline_mode = ""
 
array $actual_levels = []
 
array $next_level_fuls = []
 
array $gap_self_eval_levels = []
 
bool $history_view = false
 
array $trigger_objects_filter = []
 
string $intro_text = ""
 
array $hidden_skills = []
 
string $mode = ""
 
string $gap_mode = ""
 
int $gap_mode_obj_id = 0
 
string $gap_mode_type = ""
 
string $gap_cat_title = ""
 
UIServices $ui
 
ilCtrl $ctrl
 
ilLanguage $lng
 
ilHelpGUI $help
 
ilSetting $setting
 
ilObjUser $user
 
ilGlobalTemplateInterface $tpl
 
ilTabsGUI $tabs
 
ilToolbarGUI $toolbar
 
ilAccessHandler $access
 
Factory $ui_fac
 
Renderer $ui_ren
 
ServerRequestInterface $request
 
ResourceStorage $storage
 
DataFactory $data_fac
 
ilTree $tree
 
ilObjectDefinition $obj_definition
 
int $obj_id = 0
 
array $obj_skills = []
 
int $profile_id = 0
 
array $profile_levels = []
 
array $user_profiles = []
 
array $cont_profiles = []
 
bool $use_materials = false
 
ilSkillManagementSettings $skmg_settings
 
ilPersonalSkillsFilterGUI $filter
 
Service SkillPersonalGUIRequest $personal_gui_request
 
ilSkillTreeRepository $tree_repo
 
ilSkillLevelRepository $level_repo
 
Service SkillTreeService $tree_service
 
Service SkillInternalManagerService $internal_manager
 
Profile SkillProfileManager $profile_manager
 
Profile SkillProfileCompletionManager $profile_completion_manager
 
Personal PersonalSkillManager $personal_manager
 
Personal AssignedMaterialManager $assigned_material_manager
 
Personal SelfEvaluationManager $self_evaluation_manager
 
Resource SkillResourcesManager $resource_manager
 
Table TableManager $table_manager
 
ContainerSkills SkillInternalFactoryService $cont_factory_service
 
string $requested_list_mode = self::LIST_PROFILES
 
int $requested_node_id = 0
 
int $requested_profile_id = 0
 
int $requested_skill_id = 0
 
array $requested_skill_ids = []
 
int $requested_basic_skill_id = 0
 
int $requested_tref_id = 0
 
int $requested_level_id = 0
 
string $requested_table_assign_materials_action = ""
 
array $requested_table_assign_materials_level_ids = []
 
int $requested_table_assign_materials_wsp_id = 0
 
array $requested_wsp_ids = []
 
array $trigger_user_filter = []
 

Detailed Description

Personal skills GUI class.

Author
Alex Killing alex..nosp@m.kill.nosp@m.ing@g.nosp@m.mx.d.nosp@m.e ilPersonalSkillsGUI:

Definition at line 44 of file class.ilPersonalSkillsGUI.php.

Constructor & Destructor Documentation

◆ __construct()

ilPersonalSkillsGUI::__construct ( )

Definition at line 170 of file class.ilPersonalSkillsGUI.php.

References $ctrl, $DIC, $help, $ilSetting, $lng, $setting, ILIAS\Repository\access(), ILIAS\Repository\ctrl(), ILIAS\Repository\filter(), ILIAS\Repository\help(), ILIAS\Repository\lng(), ilLanguage\loadLanguageModule(), ILIAS\Repository\tabs(), ILIAS\Repository\toolbar(), ILIAS\Repository\ui(), and ILIAS\Repository\user().

171  {
172  global $DIC;
173 
174  $this->ctrl = $DIC->ctrl();
175  $this->lng = $DIC->language();
176  $this->help = $DIC["ilHelp"];
177  $this->setting = $DIC["ilSetting"];
178  $this->user = $DIC->user();
179  $this->tpl = $DIC["tpl"];
180  $this->tabs = $DIC->tabs();
181  $this->toolbar = $DIC->toolbar();
182  $this->access = $DIC->access();
183  $this->ui_fac = $DIC->ui()->factory();
184  $this->ui_ren = $DIC->ui()->renderer();
185  $this->request = $DIC->http()->request();
186  $this->ui = $DIC->ui();
187  $this->storage = $DIC->resourceStorage();
188  $this->data_fac = new \ILIAS\Data\Factory();
189  $this->tree = $DIC->repositoryTree();
190  $this->obj_definition = $DIC["objDefinition"];
191  $this->personal_gui_request = $DIC->skills()->internal()->gui()->personal_request();
192  $this->tree_repo = $DIC->skills()->internal()->repo()->getTreeRepo();
193  $this->level_repo = $DIC->skills()->internal()->repo()->getLevelRepo();
194  $this->tree_service = $DIC->skills()->tree();
195  $this->internal_manager = $DIC->skills()->internal()->manager();
196  $this->profile_manager = $this->internal_manager->getProfileManager();
197  $this->profile_completion_manager = $this->internal_manager->getProfileCompletionManager();
198  $this->personal_manager = $this->internal_manager->getPersonalSkillManager();
199  $this->assigned_material_manager = $this->internal_manager->getAssignedMaterialManager();
200  $this->self_evaluation_manager = $this->internal_manager->getSelfEvaluationManager();
201  $this->resource_manager = $this->internal_manager->getResourceManager();
202  $this->table_manager = $this->internal_manager->getTableManager();
203  $this->cont_factory_service = $DIC->skills()->internalContainer()->factory();
204 
205  $ilCtrl = $this->ctrl;
206  $ilHelp = $this->help;
207  $lng = $this->lng;
209 
210 
211  $lng->loadLanguageModule('skmg');
212  $ilHelp->setScreenIdComponent("skill");
213 
214  $ilCtrl->saveParameter($this, "skill_id");
215  $ilCtrl->saveParameter($this, "tref_id");
216  $ilCtrl->saveParameter($this, "profile_id");
217  $ilCtrl->saveParameter($this, "list_mode");
218 
219  $this->requested_list_mode = $this->personal_gui_request->getListMode();
220  $this->requested_node_id = $this->personal_gui_request->getNodeId();
221  $this->requested_profile_id = $this->personal_gui_request->getProfileId();
222  $this->requested_skill_id = $this->personal_gui_request->getSkillId();
223  $this->requested_skill_ids = $this->personal_gui_request->getSkillIds();
224  $this->requested_basic_skill_id = $this->personal_gui_request->getBasicSkillId();
225  $this->requested_tref_id = $this->personal_gui_request->getTrefId();
226  $this->requested_level_id = $this->personal_gui_request->getLevelId();
227  $this->requested_wsp_ids = $this->personal_gui_request->getWorkspaceIds();
228  $this->requested_table_assign_materials_action = $this->personal_gui_request->getTableAssignMaterialsAction();
229  $this->requested_table_assign_materials_level_ids = $this->personal_gui_request->getTableAssignMaterialsLevelIds();
230  $this->requested_table_assign_materials_wsp_id = $this->personal_gui_request->getTableAssignMaterialsWorkspaceId();
231 
232  $this->user_profiles = $this->profile_manager->getProfilesOfUser($this->user->getId());
233  $this->cont_profiles = [];
234 
235  $this->use_materials = !$ilSetting->get("disable_personal_workspace");
236 
237  $this->skmg_settings = new ilSkillManagementSettings();
238 
239  $this->filter = new ilPersonalSkillsFilterGUI();
240  }
This file is part of ILIAS, a powerful learning management system published by ILIAS open source e-Le...
loadLanguageModule(string $a_module)
Load language module.
global $DIC
Definition: feed.php:28
global $ilSetting
Definition: privfeed.php:18
filter(string $filter_id, $class_path, string $cmd, bool $activated=true, bool $expanded=true)
+ Here is the call graph for this function:

Member Function Documentation

◆ addSkill()

ilPersonalSkillsGUI::addSkill ( )

Definition at line 857 of file class.ilPersonalSkillsGUI.php.

References $ctrl, $lng, $requested_node_id, $user, and ilLanguage\txt().

857  : void
858  {
859  $ilCtrl = $this->ctrl;
860  $ilUser = $this->user;
861  $lng = $this->lng;
862 
863  $this->personal_manager->addPersonalSkill($ilUser->getId(), $this->requested_node_id);
864 
865  $this->tpl->setOnScreenMessage('success', $lng->txt("msg_object_modified"));
866  $ilCtrl->setParameter($this, "list_mode", self::LIST_SELECTED);
867  $ilCtrl->redirect($this, "listSkills");
868  }
txt(string $a_topic, string $a_default_lang_fallback_mod="")
gets the text for a given topic if the topic is not in the list, the topic itself with "-" will be re...
+ Here is the call graph for this function:

◆ applyFilter()

ilPersonalSkillsGUI::applyFilter ( )
protected

Definition at line 479 of file class.ilPersonalSkillsGUI.php.

References ILIAS\Repository\ctrl(), and getFilter().

479  : void
480  {
481  $this->getFilter()->save();
482  $this->ctrl->setParameter($this, "list_mode", self::LIST_SELECTED);
483  $this->ctrl->redirect($this, "listSkills");
484  }
+ Here is the call graph for this function:

◆ applyFilterAssignedProfiles()

ilPersonalSkillsGUI::applyFilterAssignedProfiles ( )
protected

Apply filter for profiles view.

Definition at line 489 of file class.ilPersonalSkillsGUI.php.

References ILIAS\Repository\ctrl(), and getFilter().

489  : void
490  {
491  $this->getFilter()->save();
492  $this->ctrl->redirect($this, "listAssignedProfile");
493  }
+ Here is the call graph for this function:

◆ assignMaterial()

ilPersonalSkillsGUI::assignMaterial ( )

Assign materials to skill level.

Definition at line 995 of file class.ilPersonalSkillsGUI.php.

References $ctrl, $ilSetting, $lng, $message, $setting, $tabs, $tpl, $ui, $url, $user, ILIAS\DI\UIServices\factory(), ILIAS\DI\UIServices\renderer(), ilGlobalTemplateInterface\setContent(), ilTreeExplorerGUI\setTypeWhiteList(), and ilLanguage\txt().

995  : void
996  {
997  $ilCtrl = $this->ctrl;
998  $ilUser = $this->user;
999  $lng = $this->lng;
1000  $tpl = $this->tpl;
1001  $ilTabs = $this->tabs;
1003  $ui = $this->ui;
1004 
1005  $message = "";
1006  if (!$ilSetting->get("disable_personal_workspace")) {
1007  $url = 'ilias.php?baseClass=ilDashboardGUI&cmd=jumpToWorkspace';
1008  $mbox = $ui->factory()->messageBox()->info($lng->txt("skmg_ass_materials_from_workspace"))
1009  ->withLinks([$ui->factory()->link()->standard(
1010  $lng->txt("personal_resources"),
1011  $url
1012  )]);
1013  $message = $ui->renderer()->render($mbox);
1014  }
1015 
1016  if ($this->requested_table_assign_materials_action === "assignMaterials"
1017  && !empty($this->requested_table_assign_materials_level_ids)) {
1018  $ilCtrl->setParameter($this, "level_id", $this->requested_table_assign_materials_level_ids[0]);
1019  }
1020  $ilCtrl->saveParameter($this, "skill_id");
1021  $ilCtrl->saveParameter($this, "level_id");
1022  $ilCtrl->saveParameter($this, "tref_id");
1023  $ilCtrl->saveParameter($this, "basic_skill_id");
1024 
1025  $ilTabs->setBackTarget(
1026  $lng->txt("back"),
1027  $ilCtrl->getLinkTarget($this, "assignMaterials")
1028  );
1029 
1030 
1031  $exp = new ilWorkspaceExplorerGUI($ilUser->getId(), $this, "assignMaterial", $this, "");
1032  $exp->setTypeWhiteList(array("blog", "wsrt", "wfld", "file", "tstv", "excv"));
1033  $exp->setSelectableTypes(array("file", "tstv", "excv"));
1034  $exp->setSelectMode("wsp_ids", true);
1035  if ($exp->handleCommand()) {
1036  return;
1037  }
1038 
1039  // fill template
1040  $mtpl = new ilTemplate("tpl.materials_selection.html", true, true, "Services/Skill");
1041  $mtpl->setVariable("EXP", $exp->getHTML());
1042 
1043  // toolbars
1044  $tb = new ilToolbarGUI();
1045  $tb->addFormButton(
1046  $lng->txt("select"),
1047  "selectMaterial"
1048  );
1049  $tb->setFormAction($ilCtrl->getFormAction($this));
1050  $tb->setOpenFormTag(true);
1051  $tb->setCloseFormTag(false);
1052  $mtpl->setVariable("TOOLBAR1", $tb->getHTML());
1053  $tb->setOpenFormTag(false);
1054  $tb->setCloseFormTag(true);
1055  $mtpl->setVariable("TOOLBAR2", $tb->getHTML());
1056 
1057  $tpl->setContent($message . $mtpl->get());
1058  }
txt(string $a_topic, string $a_default_lang_fallback_mod="")
gets the text for a given topic if the topic is not in the list, the topic itself with "-" will be re...
setTypeWhiteList(array $a_val)
Set type white list.
setContent(string $a_html)
Sets content for standard template.
renderer()
Get a renderer for UI components.
Definition: UIServices.php:43
Explorer for selecting a personal workspace item.
$url
Definition: ltiregstart.php:35
ilGlobalTemplateInterface $tpl
global $ilSetting
Definition: privfeed.php:18
$message
Definition: xapiexit.php:32
factory()
Get the factory that crafts UI components.
Definition: UIServices.php:35
+ Here is the call graph for this function:

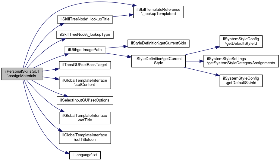
◆ assignMaterials()

ilPersonalSkillsGUI::assignMaterials ( )

Assign materials to skill levels.

Definition at line 923 of file class.ilPersonalSkillsGUI.php.

References Vendor\Package\$b, $ctrl, $lng, $requested_skill_id, $tabs, $toolbar, $tpl, ilSkillTemplateReference\_lookupTemplateId(), ilSkillTreeNode\_lookupTitle(), ilSkillTreeNode\_lookupType(), ilUtil\getImagePath(), ilTabsGUI\setBackTarget(), ilGlobalTemplateInterface\setContent(), ilSelectInputGUI\setOptions(), ilGlobalTemplateInterface\setTitle(), ilGlobalTemplateInterface\setTitleIcon(), and ilLanguage\txt().

923  : void
924  {
925  $ilCtrl = $this->ctrl;
926  $lng = $this->lng;
927  $tpl = $this->tpl;
928  $ilToolbar = $this->toolbar;
929  $ilTabs = $this->tabs;
930 
931  $cmd = ($this->requested_list_mode == self::LIST_SELECTED || empty($this->user_profiles))
932  ? "render"
933  : "listAssignedProfile";
934  $ilTabs->setBackTarget(
935  $lng->txt("back"),
936  $ilCtrl->getLinkTarget($this, $cmd)
937  );
938 
939  $ilCtrl->saveParameter($this, "skill_id");
940  $ilCtrl->saveParameter($this, "basic_skill_id");
941  $ilCtrl->saveParameter($this, "tref_id");
942 
943  $tpl->setTitle(ilSkillTreeNode::_lookupTitle($this->requested_skill_id));
944  $tpl->setTitleIcon(ilUtil::getImagePath("standard/icon_" .
945  ilSkillTreeNode::_lookupType($this->requested_skill_id) .
946  ".svg"));
947 
948  // basic skill selection
949  $vtree = $this->tree_repo->getVirtualTreeForNodeId($this->requested_skill_id);
950  $tref_id = 0;
951  $skill_id = $this->requested_skill_id;
952  if (ilSkillTreeNode::_lookupType($this->requested_skill_id) == "sktr") {
953  $tref_id = $this->requested_skill_id;
954  $skill_id = ilSkillTemplateReference::_lookupTemplateId($this->requested_skill_id);
955  }
956  $bs = $vtree->getSubTreeForCSkillId($skill_id . ":" . $tref_id, true);
957 
958  $options = [];
959  foreach ($bs as $b) {
960  $options[$b["skill_id"]] = ilSkillTreeNode::_lookupTitle((int) $b["skill_id"]);
961  }
962 
963  $cur_basic_skill_id = ($this->requested_basic_skill_id > 0)
964  ? $this->requested_basic_skill_id
965  : key($options);
966 
967  $ilCtrl->setParameter($this, "basic_skill_id", $cur_basic_skill_id);
968 
969  if (count($options) > 1) {
970  $si = new ilSelectInputGUI($lng->txt("skmg_skill"), "basic_skill_id");
971  $si->setOptions($options);
972  $si->setValue($cur_basic_skill_id);
973  $ilToolbar->addInputItem($si, true);
974  $ilToolbar->addFormButton(
975  $lng->txt("select"),
976  "assignMaterials"
977  );
978 
979  $ilToolbar->setFormAction($ilCtrl->getFormAction($this));
980  }
981 
982  $table = $this->table_manager->getAssignMaterialsTable(
983  $this->requested_skill_id,
984  $this->requested_tref_id,
985  $cur_basic_skill_id
986  )->getComponent();
987 
988  $tpl->setContent($this->ui_ren->render($table));
989  }
This class represents a selection list property in a property form.
txt(string $a_topic, string $a_default_lang_fallback_mod="")
gets the text for a given topic if the topic is not in the list, the topic itself with "-" will be re...
static getImagePath(string $img, string $module_path="", string $mode="output", bool $offline=false)
get image path (for images located in a template directory)
static _lookupTitle(int $a_obj_id, int $a_tref_id=0)
setOptions(array $a_options)
static _lookupType(int $a_obj_id)
setTitleIcon(string $a_icon_path, string $a_icon_desc="")
set title icon
setContent(string $a_html)
Sets content for standard template.
setBackTarget(string $a_title, string $a_target, string $a_frame="")
setTitle(string $a_title, bool $hidden=false)
Sets title in standard template.
ilGlobalTemplateInterface $tpl
+ Here is the call graph for this function:

◆ confirmSkillRemove()

ilPersonalSkillsGUI::confirmSkillRemove ( )

Definition at line 870 of file class.ilPersonalSkillsGUI.php.

References $ctrl, $lng, $requested_skill_id, $tpl, ilSkillTreeNode\_lookupTitle(), ilGlobalTemplateInterface\setContent(), and ilLanguage\txt().

870  : void
871  {
872  $lng = $this->lng;
873  $tpl = $this->tpl;
874  $ilCtrl = $this->ctrl;
875 
876  if ($this->requested_skill_id > 0) {
877  $this->requested_skill_ids[] = $this->requested_skill_id;
878  }
879  if (empty($this->requested_skill_ids)) {
880  $this->tpl->setOnScreenMessage('info', $lng->txt("no_checkbox"), true);
881  $ilCtrl->setParameter($this, "list_mode", self::LIST_SELECTED);
882  $ilCtrl->redirect($this, "listSkills");
883  } else {
884  $cgui = new ilConfirmationGUI();
885  $cgui->setFormAction($ilCtrl->getFormAction($this));
886  $cgui->setHeaderText($lng->txt("skmg_really_remove_skills"));
887  $cgui->setCancel($lng->txt("cancel"), "listSkills");
888  $cgui->setConfirm($lng->txt("remove"), "removeSkills");
889 
890  foreach ($this->requested_skill_ids as $i) {
891  $cgui->addItem("id[]", (string) $i, ilSkillTreeNode::_lookupTitle($i));
892  }
893 
894  $tpl->setContent($cgui->getHTML());
895  }
896  }
txt(string $a_topic, string $a_default_lang_fallback_mod="")
gets the text for a given topic if the topic is not in the list, the topic itself with "-" will be re...
static _lookupTitle(int $a_obj_id, int $a_tref_id=0)
setContent(string $a_html)
Sets content for standard template.
ilGlobalTemplateInterface $tpl
+ Here is the call graph for this function:

◆ executeCommand()

ilPersonalSkillsGUI::executeCommand ( )

Definition at line 357 of file class.ilPersonalSkillsGUI.php.

References $ctrl, $lng, $tpl, and $user.

357  : void
358  {
359  $ilCtrl = $this->ctrl;
360  $ilUser = $this->user;
361  $lng = $this->lng;
362  $tpl = $this->tpl;
363 
364  $next_class = $ilCtrl->getNextClass($this);
365 
366 
367  $cmd = $ilCtrl->getCmd("render");
368 
369  //$tpl->setTitle($lng->txt("skills"));
370  //$tpl->setTitleIcon(ilUtil::getImagePath("standard/icon_skmg.svg"));
371 
372  switch ($next_class) {
373  default:
374  $this->$cmd();
375  break;
376  }
377  }
ilGlobalTemplateInterface $tpl

◆ getActualGapItem()

ilPersonalSkillsGUI::getActualGapItem ( array  $a_levels,
int  $a_tref_id = 0 
)

Definition at line 1782 of file class.ilPersonalSkillsGUI.php.

References $gap_cat_title, $lng, ilObject\_lookupTitle(), ilGlobalTemplateInterface\get(), getScaleBar(), ilGlobalTemplateInterface\setVariable(), ilGlobalTemplateInterface\touchBlock(), and ilLanguage\txt().

Referenced by renderSkillHTML().

1782  : string
1783  {
1784  $lng = $this->lng;
1785 
1786  $a_activated_levels = [];
1787  foreach ($a_levels as $k => $v) {
1788  if ($this->actual_levels[$v["skill_id"]][$a_tref_id] == $v["id"]) {
1789  $a_activated_levels[] = $v["id"];
1790  }
1791  }
1792 
1793  if (empty($a_activated_levels)) {
1794  return "";
1795  }
1796 
1797  $title = "";
1798  if ($this->gap_cat_title != "") {
1799  $title = $this->gap_cat_title;
1800  } elseif ($this->gap_mode == "max_per_type") {
1801  $title = $lng->txt("objs_" . $this->gap_mode_type);
1802  } elseif ($this->gap_mode == "max_per_object") {
1803  $title = ilObject::_lookupTitle($this->gap_mode_obj_id);
1804  }
1805 
1806  $tpl = new ilTemplate("tpl.skill_eval_item.html", true, true, "Services/Skill");
1807  $tpl->setVariable("SCALE_BAR", $this->getScaleBar($a_levels, $a_activated_levels));
1808 
1809  $type = 1;
1810  $tpl->setVariable("TYPE", $lng->txt("skmg_eval_type_latest_" . $type));
1811  if ($type > 0) {
1812  $tpl->touchBlock("st" . $type);
1813  $tpl->touchBlock("stb" . $type);
1814  }
1815 
1816  if ($title != $lng->txt("skmg_eval_type_" . $type)) {
1817  $tpl->setVariable("TITLE", $title);
1818  }
1819 
1820  return $tpl->get();
1821  }
txt(string $a_topic, string $a_default_lang_fallback_mod="")
gets the text for a given topic if the topic is not in the list, the topic itself with "-" will be re...
touchBlock(string $block)
overwrites ITX::touchBlock.
get(string $part=self::DEFAULT_BLOCK)
Renders the given block and returns the html string.
setVariable(string $variable, $value='')
Sets the given variable to the given value.
static _lookupTitle(int $obj_id)
ilGlobalTemplateInterface $tpl
getScaleBar(array $a_levels, $a_activated_levels)
+ Here is the call graph for this function:
+ Here is the caller graph for this function:

◆ getAllEntriesLatestOnly()

ilPersonalSkillsGUI::getAllEntriesLatestOnly ( array  $entries)
protected

Definition at line 2082 of file class.ilPersonalSkillsGUI.php.

Referenced by getLatestEntriesForSkillHTML().

2082  : array
2083  {
2084  $first_self_added = false;
2085  $first_measurement_added = false;
2086  $first_appraisal_added = false;
2087  $latest_entries = [];
2088  foreach ($entries as $entry) {
2089  if (!$first_self_added && $entry["self_eval"] == 1) {
2090  $latest_entries[] = $entry;
2091  $first_self_added = true;
2092  continue;
2093  }
2094  if (!$first_measurement_added && $entry["trigger_obj_type"] == "tst") {
2095  $latest_entries[] = $entry;
2096  $first_measurement_added = true;
2097  continue;
2098  }
2099  if (!$first_appraisal_added && $entry["self_eval"] != 1 && $entry["trigger_obj_type"] != "tst") {
2100  $latest_entries[] = $entry;
2101  $first_appraisal_added = true;
2102  }
2103  }
2104 
2105  return $latest_entries;
2106  }
+ Here is the caller graph for this function:

◆ getAllEntriesWithoutLatest()

ilPersonalSkillsGUI::getAllEntriesWithoutLatest ( array  $entries)
protected

Definition at line 2108 of file class.ilPersonalSkillsGUI.php.

Referenced by getNonLatestEntriesForSkillHTML().

2108  : array
2109  {
2110  $first_self_filtered = false;
2111  $first_measurement_filtered = false;
2112  $first_appraisal_filtered = false;
2113  $non_latest_entries = [];
2114  foreach ($entries as $entry) {
2115  if (!$first_self_filtered && $entry["self_eval"] == 1) {
2116  $first_self_filtered = true;
2117  continue;
2118  }
2119  if (!$first_measurement_filtered && $entry["trigger_obj_type"] == "tst") {
2120  $first_measurement_filtered = true;
2121  continue;
2122  }
2123  if (!$first_appraisal_filtered && $entry["self_eval"] != 1 && $entry["trigger_obj_type"] != "tst") {
2124  $first_appraisal_filtered = true;
2125  continue;
2126  }
2127  $non_latest_entries[] = $entry;
2128  }
2129 
2130  return $non_latest_entries;
2131  }
+ Here is the caller graph for this function:

◆ getAllSuggestedResources()

ilPersonalSkillsGUI::getAllSuggestedResources ( int  $a_base_skill,
int  $a_tref_id 
)

Definition at line 2311 of file class.ilPersonalSkillsGUI.php.

References $lng, $r, $ref_id, $res, ilObject\_lookupObjId(), ilObject\_lookupTitle(), ilObject\_lookupType(), ilBasicSkill\lookupLevelTitle(), and ilLanguage\txt().

Referenced by renderSkillHTML().

2315  $lng = $this->lng;
2316 
2317  $res = $this->resource_manager->getResources($a_base_skill, $a_tref_id);
2318  $any = false;
2319  $item_groups = [];
2320  foreach ($res as $level) {
2321  $available = false;
2322  $cl = 0;
2323  $items = [];
2324  foreach ($level as $r) {
2325  if ($r->getImparting()) {
2326  $ref_id = $r->getRepoRefId();
2328  $title = ilObject::_lookupTitle($obj_id);
2329  $icon = $this->ui_fac->symbol()->icon()->standard(
2331  $lng->txt("icon") . " " . $lng->txt(ilObject::_lookupType($obj_id))
2332  );
2333  $link = $this->ui_fac->link()->standard($title, ilLink::_getLink($ref_id));
2334  $items[] = $this->ui_fac->item()->standard($link)->withLeadIcon($icon);
2335  $available = true;
2336  $any = true;
2337  $cl = $r->getLevelId();
2338  }
2339  }
2340  if ($available) {
2341  $item_groups[] = $this->ui_fac->item()->group(ilBasicSkill::lookupLevelTitle($cl), $items);
2342  }
2343  }
2344  if ($any) {
2345  $sec_panel = $this->ui_fac->panel()->secondary()->listing(
2346  $lng->txt("skmg_suggested_resources"),
2347  $item_groups
2348  );
2349  return $sec_panel;
2350  }
2351 
2352  return null;
2353  }
$res
Definition: ltiservices.php:69
txt(string $a_topic, string $a_default_lang_fallback_mod="")
gets the text for a given topic if the topic is not in the list, the topic itself with "-" will be re...
static lookupLevelTitle(int $a_id)
static _lookupObjId(int $ref_id)
$ref_id
Definition: ltiauth.php:67
static _lookupTitle(int $obj_id)
This describes a Secondary Panel.
Definition: Secondary.php:31
static _lookupType(int $id, bool $reference=false)
$r
+ Here is the call graph for this function:
+ Here is the caller graph for this function:

◆ getBasicSkillDescription()

ilPersonalSkillsGUI::getBasicSkillDescription ( string  $description)
protected

Definition at line 2167 of file class.ilPersonalSkillsGUI.php.

References ilGlobalTemplateInterface\get(), ilGlobalTemplateInterface\parseCurrentBlock(), ilGlobalTemplateInterface\setCurrentBlock(), and ilGlobalTemplateInterface\setVariable().

Referenced by renderSkillHTML().

2167  : string
2168  {
2169  $tpl = new ilTemplate("tpl.skill_description_basic.html", true, true, "Services/Skill");
2170 
2171  if (!empty($description)) {
2172  $tpl->setCurrentBlock("description_basic");
2173  $tpl->setVariable("DESCRIPTION_BASIC", $description);
2175  }
2176 
2177  return $tpl->get();
2178  }
get(string $part=self::DEFAULT_BLOCK)
Renders the given block and returns the html string.
setVariable(string $variable, $value='')
Sets the given variable to the given value.
setCurrentBlock(string $part=self::DEFAULT_BLOCK)
Sets the template to the given block.
ilGlobalTemplateInterface $tpl
parseCurrentBlock(string $block_name=self::DEFAULT_BLOCK)
Parses the given block.
+ Here is the call graph for this function:
+ Here is the caller graph for this function:

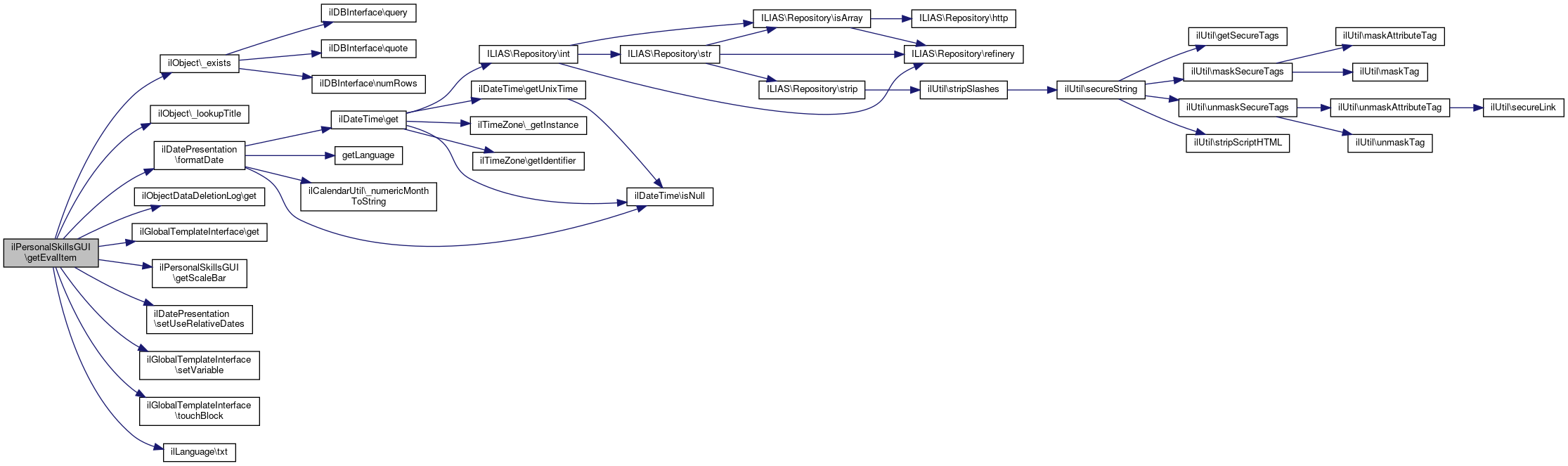
◆ getEvalItem()

ilPersonalSkillsGUI::getEvalItem ( array  $a_levels,
array  $a_level_entry,
bool  $is_latest = false 
)

Definition at line 1878 of file class.ilPersonalSkillsGUI.php.

References $access, $lng, ilObject\_exists(), ilObject\_lookupTitle(), ilDatePresentation\formatDate(), ilObjectDataDeletionLog\get(), ilGlobalTemplateInterface\get(), getScaleBar(), IL_CAL_DATETIME, ilDatePresentation\setUseRelativeDates(), ilGlobalTemplateInterface\setVariable(), ilGlobalTemplateInterface\touchBlock(), and ilLanguage\txt().

1878  : string
1879  {
1880  $lng = $this->lng;
1881  $ilAccess = $this->access;
1882 
1883  $tpl = new ilTemplate("tpl.skill_eval_item.html", true, true, "Services/Skill");
1884  $tpl->setVariable("SCALE_BAR", $this->getScaleBar($a_levels, $a_level_entry["level_id"]));
1885 
1886  $type = Personal\SkillEval::TYPE_APPRAISAL;
1887 
1888  if ($a_level_entry["self_eval"] == 1) {
1889  $type = Personal\SkillEval::TYPE_SELF_EVAL;
1890  }
1891 
1892  if ($a_level_entry["trigger_obj_type"] == "tst") {
1893  $type = Personal\SkillEval::TYPE_MEASUREMENT;
1894  }
1895 
1897  $title = "";
1898  if ($a_level_entry["trigger_obj_id"] > 0) {
1899  if (ilObject::_exists($a_level_entry["trigger_ref_id"], true)) {
1900  $title = ilObject::_lookupTitle($a_level_entry["trigger_obj_id"]);
1901  } elseif (!empty($del_data = ilObjectDataDeletionLog::get($a_level_entry["trigger_obj_id"]))) {
1902  $title = $del_data["title"];
1903  } else {
1904  $title = ($a_level_entry["trigger_title"]) ?? "";
1905  }
1906  }
1907 
1908  if ($a_level_entry["trigger_ref_id"] > 0
1909  && $ilAccess->checkAccess("read", "", $a_level_entry["trigger_ref_id"])) {
1910  $title = "<a href='" . ilLink::_getLink($a_level_entry["trigger_ref_id"]) . "'>" . $title . "</a>";
1911  }
1912 
1913  if ($is_latest) {
1914  $tpl->setVariable("TYPE", $lng->txt("skmg_eval_type_latest_" . $type));
1915  } else {
1916  $tpl->setVariable("TYPE", $lng->txt("skmg_eval_type_" . $type));
1917  }
1918  if ($type > 0) {
1919  $tpl->touchBlock("st" . $type);
1920  $tpl->touchBlock("stb" . $type);
1921  }
1922  $tpl->setVariable("TITLE", $title);
1923  $tpl->setVariable(
1924  "DATE",
1925  ilDatePresentation::formatDate(new ilDate($a_level_entry["status_date"], IL_CAL_DATETIME))
1926  );
1927 
1929 
1930  return $tpl->get();
1931  }
const IL_CAL_DATETIME
txt(string $a_topic, string $a_default_lang_fallback_mod="")
gets the text for a given topic if the topic is not in the list, the topic itself with "-" will be re...
touchBlock(string $block)
overwrites ITX::touchBlock.
static formatDate(ilDateTime $date, bool $a_skip_day=false, bool $a_include_wd=false, bool $include_seconds=false)
get(string $part=self::DEFAULT_BLOCK)
Renders the given block and returns the html string.
setVariable(string $variable, $value='')
Sets the given variable to the given value.
static _exists(int $id, bool $reference=false, ?string $type=null)
checks if an object exists in object_data
static _lookupTitle(int $obj_id)
ilGlobalTemplateInterface $tpl
static setUseRelativeDates(bool $a_status)
set use relative dates
getScaleBar(array $a_levels, $a_activated_levels)
+ Here is the call graph for this function:

◆ getFilter()

ilPersonalSkillsGUI::getFilter ( )

◆ getFilteredEntriesForSkill()

ilPersonalSkillsGUI::getFilteredEntriesForSkill ( array  $entries,
int  $top_skill_id,
array  $bs,
ilObjUser  $user 
)
protected

Definition at line 2031 of file class.ilPersonalSkillsGUI.php.

References getFilter(), ilObject\getId(), getTriggerObjectsFilter(), and getTriggerUserFilter().

Referenced by getLatestEntriesForSkillHTML(), and getNonLatestEntriesForSkillHTML().

2036  : array {
2037  // get date of self evaluation
2038  $se_date = $this->self_evaluation_manager->getSelfEvaluationDate($user->getId(), $top_skill_id, $bs["tref"], $bs["id"]);
2039  $se_rendered = $se_date == "";
2040 
2041  $filtered_entries = [];
2042  foreach ($entries as $level_entry) {
2043  if (count($this->getTriggerObjectsFilter()) && !in_array($level_entry['trigger_obj_id'], $this->getTriggerObjectsFilter())) {
2044  continue;
2045  }
2046  if (count($this->getTriggerUserFilter()) && !in_array($level_entry['trigger_user_id'], $this->getTriggerUserFilter())) {
2047  continue;
2048  }
2049 
2050  // render the self evaluation at the correct position within the list of object triggered entries
2051  if ($se_date > $level_entry["status_date"] && !$se_rendered) {
2052  $se_rendered = true;
2053  }
2054  if ($this->getFilter()->isInRange($level_entry)) {
2055  $filtered_entries[] = $level_entry;
2056  }
2057  }
2058 
2059  return $filtered_entries;
2060  }
+ Here is the call graph for this function:
+ Here is the caller graph for this function:

◆ getGapAnalysisSelfEvalLevels()

ilPersonalSkillsGUI::getGapAnalysisSelfEvalLevels ( )
Returns
array self evaluation values key1: base_skill_id, key2: tref_id: value: level id

Definition at line 268 of file class.ilPersonalSkillsGUI.php.

References $gap_self_eval_levels.

Referenced by getSelfEvalGapItem(), and setGapAnalysisActualStatusModePerObject().

268  : array
269  {
271  }
+ Here is the caller graph for this function:

◆ getHistoryView()

ilPersonalSkillsGUI::getHistoryView ( )

Definition at line 278 of file class.ilPersonalSkillsGUI.php.

References $history_view.

278  : bool
279  {
280  return $this->history_view;
281  }

◆ getIntroText()

ilPersonalSkillsGUI::getIntroText ( )

Definition at line 303 of file class.ilPersonalSkillsGUI.php.

References $intro_text.

Referenced by setGapAnalysisActualStatusModePerObject().

303  : string
304  {
305  return $this->intro_text;
306  }
+ Here is the caller graph for this function:

◆ getLatestEntriesForSkillHTML()

ilPersonalSkillsGUI::getLatestEntriesForSkillHTML ( int  $top_skill_id,
array  $bs,
ilSkillTreeNode  $skill,
ilObjUser  $user,
int  $eval_type,
array  $level_data 
)
protected

Definition at line 1933 of file class.ilPersonalSkillsGUI.php.

References $id, $lng, ilBasicSkill\EVAL_BY_SELF, ilGlobalTemplateInterface\get(), getAllEntriesLatestOnly(), getFilteredEntriesForSkill(), ilObject\getId(), getSelfEvalEntriesLatestOnly(), ilGlobalTemplateInterface\parseCurrentBlock(), ilGlobalTemplateInterface\setCurrentBlock(), ilGlobalTemplateInterface\setVariable(), ilLanguage\txt(), and ILIAS\UI\Implementation\Component\withOnLoadCode().

Referenced by renderSkillHTML().

1940  : string {
1941  $lng = $this->lng;
1942 
1943  $tpl = new ilTemplate("tpl.skill_entries_latest.html", true, true, "Services/Skill");
1944 
1945  $user_entries = $skill->getAllHistoricLevelEntriesOfUser($bs["tref"], $user->getId(), $eval_type);
1946  $user_entries_filtered = $this->getFilteredEntriesForSkill(
1947  $user_entries,
1948  $top_skill_id,
1949  $bs,
1950  $user
1951  );
1952  if ($eval_type == ilBasicSkill::EVAL_BY_SELF) {
1953  $latest_entries = $this->getSelfEvalEntriesLatestOnly($user_entries_filtered);
1954  } else {
1955  $latest_entries = $this->getAllEntriesLatestOnly($user_entries_filtered);
1956  }
1957 
1958  $latest_entries_html = "";
1959  foreach ($latest_entries as $entry) {
1960  $latest_entries_html .= $this->ui_ren->render(
1961  $this->ui_fac->legacy($this->getEvalItem($level_data, $entry, true))
1962  );
1963  }
1964 
1965  if (!empty($latest_entries_html)) {
1966  $tpl->setVariable("SKILL_ENTRIES", $latest_entries_html);
1967 
1968  if (count($user_entries_filtered) != count($latest_entries)) {
1969  $tpl->setCurrentBlock("all_entries_button");
1970  $show_all_button = $this->ui_fac->button()->standard($lng->txt("skmg_show_all"), "#")
1971  ->withOnLoadCode(function ($id) {
1972  return "$('#$id').on('click', function() {SkillEntries.showNonLatest($id); return false;})";
1973  });
1974  $tpl->setVariable("BUTTON", $this->ui_ren->render($show_all_button));
1976  }
1977 
1978  return $tpl->get();
1979  }
1980 
1981  return "";
1982  }
txt(string $a_topic, string $a_default_lang_fallback_mod="")
gets the text for a given topic if the topic is not in the list, the topic itself with "-" will be re...
get(string $part=self::DEFAULT_BLOCK)
Renders the given block and returns the html string.
setVariable(string $variable, $value='')
Sets the given variable to the given value.
setCurrentBlock(string $part=self::DEFAULT_BLOCK)
Sets the template to the given block.
ilGlobalTemplateInterface $tpl
$id
plugin.php for ilComponentBuildPluginInfoObjectiveTest::testAddPlugins
Definition: plugin.php:23
getFilteredEntriesForSkill(array $entries, int $top_skill_id, array $bs, ilObjUser $user)
parseCurrentBlock(string $block_name=self::DEFAULT_BLOCK)
Parses the given block.
getSelfEvalEntriesLatestOnly(array $entries)
+ Here is the call graph for this function:
+ Here is the caller graph for this function:

◆ getMaterialInfo()

ilPersonalSkillsGUI::getMaterialInfo ( int  $a_wsp_id,
int  $a_user_id 
)

Get material file name and goto url.

Definition at line 802 of file class.ilPersonalSkillsGUI.php.

References $url, ilObject\_lookupTitle(), ilObject\_lookupType(), and getOfflineMode().

Referenced by getMaterials().

802  : array
803  {
804  $ws_tree = new ilWorkspaceTree($a_user_id);
805  $ws_access = new ilWorkspaceAccessHandler();
806 
807  $obj_id = $ws_tree->lookupObjectId($a_wsp_id);
808  $caption = ilObject::_lookupTitle($obj_id);
809 
810  if (!$this->getOfflineMode()) {
811  $url = $ws_access->getGotoLink($a_wsp_id, $obj_id);
812  } else {
813  $url = $this->getOfflineMode() . "file_" . $obj_id . "/";
814 
815  // all possible material types for now
816  switch (ilObject::_lookupType($obj_id)) {
817  case "tstv":
818  $obj = new ilObjTestVerification($obj_id, false);
819  $url .= $obj->getOfflineFilename();
820  break;
821 
822  case "excv":
823  $obj = new ilObjExerciseVerification($obj_id, false);
824  $url .= $obj->getOfflineFilename();
825  break;
826 
827  case "crsv":
828  $obj = new ilObjCourseVerification($obj_id, false);
829  $url .= $obj->getOfflineFilename();
830  break;
831 
832  case "cmxv":
833  $obj = new ilObjCmiXapiVerification($obj_id, false);
834  $url .= $obj->getOfflineFilename();
835  break;
836 
837  case "ltiv":
838  $obj = new ilObjLTIConsumerVerification($obj_id, false);
839  $url .= $obj->getOfflineFilename();
840  break;
841 
842  case "scov":
843  $obj = new ilObjSCORMVerification($obj_id, false);
844  $url .= $obj->getOfflineFilename();
845  break;
846 
847  case "file":
848  $file = new ilObjFile($obj_id, false);
849  $url .= $file->getFileName();
850  break;
851  }
852  }
853 
854  return array($caption, $url, $obj_id);
855  }
This file is part of ILIAS, a powerful learning management system published by ILIAS open source e-Le...
This file is part of ILIAS, a powerful learning management system published by ILIAS open source e-Le...
This file is part of ILIAS, a powerful learning management system published by ILIAS open source e-Le...
This file is part of ILIAS, a powerful learning management system published by ILIAS open source e-Le...
static _lookupTitle(int $obj_id)
Class ilObjFile.
$url
Definition: ltiregstart.php:35
This file is part of ILIAS, a powerful learning management system published by ILIAS open source e-Le...
static _lookupType(int $id, bool $reference=false)
+ Here is the call graph for this function:
+ Here is the caller graph for this function:

◆ getMaterials()

ilPersonalSkillsGUI::getMaterials ( array  $a_levels,
int  $a_tref_id = 0,
int  $a_user_id = 0 
)

Definition at line 1699 of file class.ilPersonalSkillsGUI.php.

References $lng, $user, ilObject\_lookupType(), getMaterialInfo(), and ilLanguage\txt().

Referenced by renderSkillHTML().

1700  {
1701  $ilUser = $this->user;
1702  $lng = $this->lng;
1703 
1704  if ($a_user_id == 0) {
1705  $a_user_id = $ilUser->getId();
1706  }
1707 
1708  // only render, if materials given
1709  $got_mat = false;
1710  foreach ($a_levels as $v) {
1711  $mat_cnt = $this->assigned_material_manager->countAssignedMaterials(
1712  $a_user_id,
1713  $a_tref_id,
1714  (int) $v["id"]
1715  );
1716  if ($mat_cnt > 0) {
1717  $got_mat = true;
1718  }
1719  }
1720  if (!$got_mat) {
1721  return null;
1722  }
1723 
1724  $item_groups = [];
1725  foreach ($a_levels as $k => $v) {
1726  $got_mat = false;
1727  $items = [];
1728  foreach ($this->assigned_material_manager->getAssignedMaterials(
1729  $a_user_id,
1730  $a_tref_id,
1731  (int) $v["id"]
1732  ) as $item) {
1733  $mat_data = $this->getMaterialInfo($item->getWorkspaceId(), $a_user_id);
1734  $title = $mat_data[0];
1735  $icon = $this->ui_fac->symbol()->icon()->standard(
1736  ilObject::_lookupType($mat_data[2]),
1737  $lng->txt("icon") . " " . $lng->txt(ilObject::_lookupType($mat_data[2]))
1738  );
1739  $link = $this->ui_fac->link()->standard($title, $mat_data[1]);
1740  $items[] = $this->ui_fac->item()->standard($link)->withLeadIcon($icon);
1741  $got_mat = true;
1742  }
1743  if ($got_mat) {
1744  $item_groups[] = $this->ui_fac->item()->group($v["title"], $items);
1745  }
1746  }
1747  $mat_panel = $this->ui_fac->panel()->sub(
1748  $lng->txt("skmg_materials"),
1749  $item_groups
1750  );
1751 
1752  return $mat_panel;
1753  }
This describes a Sub Panel.
Definition: Sub.php:29
txt(string $a_topic, string $a_default_lang_fallback_mod="")
gets the text for a given topic if the topic is not in the list, the topic itself with "-" will be re...
getMaterialInfo(int $a_wsp_id, int $a_user_id)
Get material file name and goto url.
static _lookupType(int $id, bool $reference=false)
+ Here is the call graph for this function:
+ Here is the caller graph for this function:

◆ getNonHistoricGapModeView()

ilPersonalSkillsGUI::getNonHistoricGapModeView ( )

Definition at line 283 of file class.ilPersonalSkillsGUI.php.

Referenced by renderSkillHTML().

283  : bool
284  {
285  return ($this->mode == "gap" && !$this->history_view);
286  }
+ Here is the caller graph for this function:

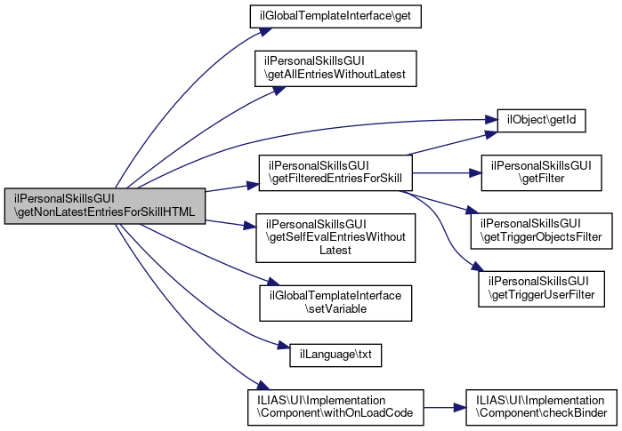
◆ getNonLatestEntriesForSkillHTML()

ilPersonalSkillsGUI::getNonLatestEntriesForSkillHTML ( int  $top_skill_id,
array  $bs,
ilSkillTreeNode  $skill,
ilObjUser  $user,
int  $eval_type,
array  $level_data 
)
protected

Definition at line 1984 of file class.ilPersonalSkillsGUI.php.

References $id, $lng, ilBasicSkill\EVAL_BY_SELF, ilGlobalTemplateInterface\get(), getAllEntriesWithoutLatest(), getFilteredEntriesForSkill(), ilObject\getId(), getSelfEvalEntriesWithoutLatest(), ilGlobalTemplateInterface\setVariable(), ilLanguage\txt(), and ILIAS\UI\Implementation\Component\withOnLoadCode().

Referenced by renderSkillHTML().

1991  : string {
1992  $lng = $this->lng;
1993 
1994  $tpl = new ilTemplate("tpl.skill_entries_non_latest.html", true, true, "Services/Skill");
1995 
1996  $user_entries = $skill->getAllHistoricLevelEntriesOfUser($bs["tref"], $user->getId(), $eval_type);
1997  $user_entries_filtered = $this->getFilteredEntriesForSkill(
1998  $user_entries,
1999  $top_skill_id,
2000  $bs,
2001  $user
2002  );
2003  if ($eval_type == ilBasicSkill::EVAL_BY_SELF) {
2004  $non_latest_entries = $this->getSelfEvalEntriesWithoutLatest($user_entries_filtered);
2005  } else {
2006  $non_latest_entries = $this->getAllEntriesWithoutLatest($user_entries_filtered);
2007  }
2008 
2009  $non_latest_entries_filtered_html = "";
2010  foreach ($non_latest_entries as $entry) {
2011  $non_latest_entries_filtered_html .= $this->ui_ren->render(
2012  $this->ui_fac->legacy($this->getEvalItem($level_data, $entry, false))
2013  );
2014  }
2015 
2016  if (!empty($non_latest_entries_filtered_html)) {
2017  $tpl->setVariable("SKILL_ENTRIES", $non_latest_entries_filtered_html);
2018 
2019  $show_latest_button = $this->ui_fac->button()->standard($lng->txt("skmg_show_latest_entries"), "#")
2020  ->withOnLoadCode(function ($id) {
2021  return "$('#$id').on('click', function() {SkillEntries.hideNonLatest($id); return false;})";
2022  });
2023  $tpl->setVariable("BUTTON", $this->ui_ren->render($show_latest_button));
2024 
2025  return $tpl->get();
2026  }
2027 
2028  return "";
2029  }
txt(string $a_topic, string $a_default_lang_fallback_mod="")
gets the text for a given topic if the topic is not in the list, the topic itself with "-" will be re...
get(string $part=self::DEFAULT_BLOCK)
Renders the given block and returns the html string.
setVariable(string $variable, $value='')
Sets the given variable to the given value.
ilGlobalTemplateInterface $tpl
$id
plugin.php for ilComponentBuildPluginInfoObjectiveTest::testAddPlugins
Definition: plugin.php:23
getFilteredEntriesForSkill(array $entries, int $top_skill_id, array $bs, ilObjUser $user)
getSelfEvalEntriesWithoutLatest(array $entries)
getAllEntriesWithoutLatest(array $entries)
+ Here is the call graph for this function:
+ Here is the caller graph for this function:

◆ getObjectId()

ilPersonalSkillsGUI::getObjectId ( )

Definition at line 329 of file class.ilPersonalSkillsGUI.php.

References $obj_id.

329  : int
330  {
331  return $this->obj_id;
332  }

◆ getObjectSkills()

ilPersonalSkillsGUI::getObjectSkills ( )
Returns
[]

Definition at line 337 of file class.ilPersonalSkillsGUI.php.

References $obj_skills.

Referenced by listRecordsForGap(), and setGapAnalysisActualStatusModePerObject().

337  : array
338  {
339  return $this->obj_skills;
340  }
+ Here is the caller graph for this function:

◆ getOfflineMode()

ilPersonalSkillsGUI::getOfflineMode ( )

Definition at line 414 of file class.ilPersonalSkillsGUI.php.

References $offline_mode.

Referenced by getMaterialInfo().

414  : string
415  {
416  return $this->offline_mode;
417  }
+ Here is the caller graph for this function:

◆ getProfileId()

ilPersonalSkillsGUI::getProfileId ( )

Definition at line 252 of file class.ilPersonalSkillsGUI.php.

References $profile_id.

Referenced by getSkillEntriesHeader(), listAssignedProfile(), renderSkillHTML(), and setGapAnalysisActualStatusModePerObject().

252  : int
253  {
254  return $this->profile_id;
255  }
+ Here is the caller graph for this function:

◆ getProfilesListed()

ilPersonalSkillsGUI::getProfilesListed ( array  $profiles,
bool  $gap_mode = false 
)
protected
Parameters
Profile

Definition at line 1329 of file class.ilPersonalSkillsGUI.php.

References ILIAS\Repository\ctrl(), ILIAS\Repository\lng(), and ILIAS\Repository\user().

Referenced by listAllAssignedProfiles(), and listAllProfilesForGap().

1330  {
1331  $prof_items = [];
1332 
1333  foreach ($profiles as $p) {
1334  $image_id = $p->getImageId();
1335  if ($image_id) {
1336  $identification = $this->storage->manage()->find($image_id);
1337  $src = $this->storage->consume()->src($identification);
1338  $image = $this->ui_fac->image()->responsive($src->getSrc(), $this->lng->txt("skmg_custom_image_alt"));
1339  } else {
1340  $image = $this->ui_fac->image()->responsive(
1341  "./templates/default/images/logo/ilias_logo_72x72.png",
1342  "ILIAS"
1343  );
1344  }
1345 
1346  $this->ctrl->setParameter($this, "profile_id", $p->getId());
1347  $link = $this->ui_fac->link()->standard(
1348  $p->getTitle(),
1349  $this->ctrl->getLinkTarget($this, $gap_mode ? "listProfileForGap" : "listAssignedProfile")
1350  );
1351  $this->ctrl->setParameter($this, "profile_id", "");
1352 
1353  $chart_value = $this->profile_completion_manager->getProfileProgress($this->user->getId(), $p->getId());
1354  $prof_item = $this->ui_fac->item()->standard($link)
1355  ->withDescription($p->getDescription())
1356  ->withLeadImage($image)
1357  ->withProgress($this->ui_fac->chart()->progressMeter()->standard(100, $chart_value));
1358 
1359  $prof_items[] = $prof_item;
1360  }
1361 
1362  $prof_list = $this->ui_fac->panel()->listing()->standard("", array(
1363  $this->ui_fac->item()->group("", $prof_items)
1364  ));
1365 
1366  return $prof_list;
1367  }
+ Here is the call graph for this function:
+ Here is the caller graph for this function:

◆ getProfileTargetItem()

ilPersonalSkillsGUI::getProfileTargetItem ( int  $a_profile_id,
array  $a_levels,
int  $a_tref_id = 0 
)

Definition at line 1755 of file class.ilPersonalSkillsGUI.php.

References $lng, ilGlobalTemplateInterface\get(), getScaleBar(), ilGlobalTemplateInterface\setVariable(), and ilLanguage\txt().

Referenced by renderSkillHTML().

1755  : string
1756  {
1757  $lng = $this->lng;
1758 
1759  $profile_levels = $this->profile_manager->getSkillLevels($a_profile_id);
1760 
1761  $a_activated_levels = [];
1762 
1763  foreach ($a_levels as $k => $v) {
1764  foreach ($profile_levels as $pl) {
1765  if ($pl->getLevelId() == $v["id"] &&
1766  $pl->getBaseSkillId() == $v["skill_id"] &&
1767  $a_tref_id == $pl->getTrefId()) {
1768  $a_activated_levels[] = $pl->getLevelId();
1769  }
1770  }
1771  }
1772 
1773  $tpl = new ilTemplate("tpl.skill_eval_item.html", true, true, "Services/Skill");
1774  $tpl->setVariable("SCALE_BAR", $this->getScaleBar($a_levels, $a_activated_levels));
1775 
1776  $tpl->setVariable("TYPE", $lng->txt("skmg_target_level"));
1777  $tpl->setVariable("TITLE", "");
1778 
1779  return $tpl->get();
1780  }
txt(string $a_topic, string $a_default_lang_fallback_mod="")
gets the text for a given topic if the topic is not in the list, the topic itself with "-" will be re...
get(string $part=self::DEFAULT_BLOCK)
Renders the given block and returns the html string.
setVariable(string $variable, $value='')
Sets the given variable to the given value.
ilGlobalTemplateInterface $tpl
getScaleBar(array $a_levels, $a_activated_levels)
+ Here is the call graph for this function:
+ Here is the caller graph for this function:

◆ getScaleBar()

ilPersonalSkillsGUI::getScaleBar ( array  $a_levels,
  $a_activated_levels 
)
Parameters
array$a_levels
array | string$a_activated_levels
Returns
string

Definition at line 1862 of file class.ilPersonalSkillsGUI.php.

Referenced by getActualGapItem(), getEvalItem(), getProfileTargetItem(), and getSelfEvalGapItem().

1862  : string
1863  {
1864  $vals = [];
1865 
1866  if (!is_array($a_activated_levels)) {
1867  $a_activated_levels = array($a_activated_levels);
1868  }
1869 
1870  foreach ($a_levels as $level) {
1871  $vals[$level["title"]] = (in_array($level["id"], $a_activated_levels));
1872  }
1873  $scale_bar = $this->ui_fac->chart()->scaleBar($vals);
1874 
1875  return $this->ui_ren->render($scale_bar);
1876  }
+ Here is the caller graph for this function:

◆ getSelfEvalEntriesLatestOnly()

ilPersonalSkillsGUI::getSelfEvalEntriesLatestOnly ( array  $entries)
protected

Definition at line 2062 of file class.ilPersonalSkillsGUI.php.

Referenced by getLatestEntriesForSkillHTML().

2062  : array
2063  {
2064  if (!empty($entries)) {
2065  $last_entry[] = $entries[0];
2066  return $last_entry;
2067  }
2068 
2069  return [];
2070  }
+ Here is the caller graph for this function:

◆ getSelfEvalEntriesWithoutLatest()

ilPersonalSkillsGUI::getSelfEvalEntriesWithoutLatest ( array  $entries)
protected

Definition at line 2072 of file class.ilPersonalSkillsGUI.php.

Referenced by getNonLatestEntriesForSkillHTML().

2072  : array
2073  {
2074  if (count($entries) > 1) {
2075  array_shift($entries);
2076  return $entries;
2077  }
2078 
2079  return [];
2080  }
+ Here is the caller graph for this function:

◆ getSelfEvalGapItem()

ilPersonalSkillsGUI::getSelfEvalGapItem ( array  $a_levels,
int  $a_tref_id = 0 
)

Definition at line 1823 of file class.ilPersonalSkillsGUI.php.

References $lng, ilGlobalTemplateInterface\get(), getGapAnalysisSelfEvalLevels(), getScaleBar(), ilGlobalTemplateInterface\setVariable(), ilGlobalTemplateInterface\touchBlock(), and ilLanguage\txt().

Referenced by renderSkillHTML().

1823  : string
1824  {
1825  $lng = $this->lng;
1826 
1827  $self_vals = $this->getGapAnalysisSelfEvalLevels();
1828  if (empty($self_vals)) {
1829  return "";
1830  }
1831 
1832  $a_activated_levels = [];
1833  foreach ($a_levels as $k => $v) {
1834  if (isset($self_vals[$v["skill_id"]][$a_tref_id]) &&
1835  $self_vals[$v["skill_id"]][$a_tref_id] == $v["id"]) {
1836  $a_activated_levels[] = $v["id"];
1837  }
1838  }
1839 
1840  if (empty($a_activated_levels)) {
1841  return "";
1842  }
1843 
1844  $tpl = new ilTemplate("tpl.skill_eval_item.html", true, true, "Services/Skill");
1845  $tpl->setVariable("SCALE_BAR", $this->getScaleBar($a_levels, $a_activated_levels));
1846 
1847  $type = 3;
1848  $tpl->setVariable("TYPE", $lng->txt("skmg_eval_type_latest_" . $type));
1849  if ($type > 0) {
1850  $tpl->touchBlock("st" . $type);
1851  $tpl->touchBlock("stb" . $type);
1852  }
1853 
1854  return $tpl->get();
1855  }
txt(string $a_topic, string $a_default_lang_fallback_mod="")
gets the text for a given topic if the topic is not in the list, the topic itself with "-" will be re...
touchBlock(string $block)
overwrites ITX::touchBlock.
get(string $part=self::DEFAULT_BLOCK)
Renders the given block and returns the html string.
setVariable(string $variable, $value='')
Sets the given variable to the given value.
ilGlobalTemplateInterface $tpl
getScaleBar(array $a_levels, $a_activated_levels)
+ Here is the call graph for this function:
+ Here is the caller graph for this function:

◆ getSelfEvaluationForm()

ilPersonalSkillsGUI::getSelfEvaluationForm ( int  $cur_basic_skill_id)
protected

Definition at line 1178 of file class.ilPersonalSkillsGUI.php.

References $requested_skill_id, $requested_tref_id, ILIAS\Repository\ctrl(), ilSkillTreeNodeFactory\getInstance(), ILIAS\Repository\lng(), and ILIAS\Repository\user().

Referenced by saveSelfEvaluation(), and selfEvaluation().

1178  : Form
1179  {
1180  $top_skill_id = $this->requested_skill_id;
1181  $tref_id = $this->requested_tref_id;
1182  $basic_skill_id = $cur_basic_skill_id;
1183 
1184  $self_eval = $this->ui_fac->input()->field()->radio($this->lng->txt("skmg_self_evaluation"))
1185  ->withRequired(true);
1186 
1187  $current_level_id = $this->self_evaluation_manager->getSelfEvaluation(
1188  $this->user->getId(),
1189  $top_skill_id,
1190  $tref_id,
1191  $basic_skill_id
1192  );
1193  $skill = \ilSkillTreeNodeFactory::getInstance($basic_skill_id);
1194  foreach ($skill->getLevelData() as $level) {
1195  $self_eval = $self_eval->withOption((string) $level["id"], $level["title"], $level["description"]);
1196  if ($current_level_id == $level["id"]) {
1197  $self_eval = $self_eval->withValue($level["id"]);
1198  }
1199  }
1200 
1201  $tree_id = $this->tree_repo->getTreeIdForNodeId($basic_skill_id);
1202  $node_manager = $this->internal_manager->getTreeNodeManager($tree_id);
1203  $section_title = $node_manager->getWrittenPath($basic_skill_id);
1204  $section_inputs = ["self_eval" => $self_eval];
1205  $section = $this->ui_fac->input()->field()->section(
1206  $section_inputs,
1207  $section_title
1208  );
1209 
1210  $form_action = $this->ctrl->getFormAction($this, "saveSelfEvaluation");
1211  return $this->ui_fac->input()->container()->form()->standard($form_action, ["section" => $section]);
1212  }
This describes commonalities between all forms.
Definition: Form.php:32
+ Here is the call graph for this function:
+ Here is the caller graph for this function:

◆ getSkillCategoryDescription()

ilPersonalSkillsGUI::getSkillCategoryDescription ( int  $skill_id,
int  $tref_id 
)
protected

Definition at line 2151 of file class.ilPersonalSkillsGUI.php.

References ilSkillTreeNode\_lookupDescription(), ilGlobalTemplateInterface\get(), ilGlobalTemplateInterface\parseCurrentBlock(), ilGlobalTemplateInterface\setCurrentBlock(), and ilGlobalTemplateInterface\setVariable().

Referenced by renderSkillHTML().

2151  : string
2152  {
2153  $tpl = new ilTemplate("tpl.skill_description_category.html", true, true, "Services/Skill");
2154 
2155  //if (ilSkillTreeNode::_lookupType($skill_id) == "scat") {
2156  $des = ilSkillTreeNode::_lookupDescription($skill_id);
2157  if (!empty($des)) {
2158  $tpl->setCurrentBlock("description_category");
2159  $tpl->setVariable("DESCRIPTION_CATEGORY", $des);
2161  }
2162  //}
2163 
2164  return $tpl->get();
2165  }
get(string $part=self::DEFAULT_BLOCK)
Renders the given block and returns the html string.
setVariable(string $variable, $value='')
Sets the given variable to the given value.
static _lookupDescription(int $a_obj_id)
setCurrentBlock(string $part=self::DEFAULT_BLOCK)
Sets the template to the given block.
ilGlobalTemplateInterface $tpl
parseCurrentBlock(string $block_name=self::DEFAULT_BLOCK)
Parses the given block.
+ Here is the call graph for this function:
+ Here is the caller graph for this function:

◆ getSkillEntriesHeader()

ilPersonalSkillsGUI::getSkillEntriesHeader ( int  $eval_type)
protected

Definition at line 2133 of file class.ilPersonalSkillsGUI.php.

References ilBasicSkill\EVAL_BY_SELF, ilGlobalTemplateInterface\get(), getProfileId(), ILIAS\Repository\lng(), ilGlobalTemplateInterface\parseCurrentBlock(), ilGlobalTemplateInterface\setCurrentBlock(), and ilGlobalTemplateInterface\setVariable().

Referenced by renderSkillHTML().

2133  : string
2134  {
2135  $tpl = new ilTemplate("tpl.skill_entries_header.html", true, true, "Services/Skill");
2136 
2137  if ($eval_type == ilBasicSkill::EVAL_BY_SELF) {
2138  $tpl->setVariable("HEADING", $this->lng->txt("skmg_self_evaluation"));
2139  $tpl->setCurrentBlock("header_byline");
2140  $tpl->setVariable("BYLINE", $this->lng->txt("skmg_self_evaluation_byline"));
2142  } else {
2143  if ($this->getProfileId() > 0) {
2144  $tpl->setVariable("HEADING", $this->lng->txt("skmg_skill_profile_records"));
2145  }
2146  }
2147 
2148  return $tpl->get();
2149  }
get(string $part=self::DEFAULT_BLOCK)
Renders the given block and returns the html string.
setVariable(string $variable, $value='')
Sets the given variable to the given value.
setCurrentBlock(string $part=self::DEFAULT_BLOCK)
Sets the template to the given block.
ilGlobalTemplateInterface $tpl
parseCurrentBlock(string $block_name=self::DEFAULT_BLOCK)
Parses the given block.
+ Here is the call graph for this function:
+ Here is the caller graph for this function:

◆ getSkillHTML()

ilPersonalSkillsGUI::getSkillHTML ( int  $a_top_skill_id,
int  $a_user_id = 0,
bool  $a_edit = false,
int  $a_tref_id = 0 
)

Get skill presentation HTML.

$a_top_skill_id is a node of the skill "main tree", it can be a tref id!

  • called in listSkills (this class) -> $a_top_skill is the selected user skill (main tree node id), tref_id not set
  • called in ilPortfolioPage -> $a_top_skill is the selected user skill (main tree node id), tref_id not set
  • called in getGapAnalysis (this class) -> $a_top_skill id is the (basic) skill_id, tref_id may be set

Definition at line 504 of file class.ilPersonalSkillsGUI.php.

References $tpl, and renderSkillHTML().

Referenced by listAssignedProfile(), listSkills(), and setGapAnalysisActualStatusModePerObject().

509  : string {
510  $main_tpl = $this->tpl;
511 
512  // user interface plugin slot + default rendering
513  $uip = new ilUIHookProcessor(
514  "Services/Skill",
515  "personal_skill_html",
516  array("personal_skills_gui" => $this, "top_skill_id" => $a_top_skill_id, "user_id" => $a_user_id,
517  "edit" => $a_edit, "tref_id" => $a_tref_id)
518  );
519  $skill_html = "";
520  if (!$uip->replaced()) {
521  $skill_html = $this->renderSkillHTML($a_top_skill_id, $a_user_id, $a_edit, $a_tref_id);
522  }
523  $skill_html = $uip->getHTML($skill_html);
524  $main_tpl->addJavaScript("./Services/Skill/js/SkillEntries.js");
525 
526  return $skill_html;
527  }
renderSkillHTML(int $a_top_skill_id, int $a_user_id=0, bool $a_edit=false, int $a_tref_id=0)
ilGlobalTemplateInterface $tpl
+ Here is the call graph for this function:
+ Here is the caller graph for this function:

◆ getSkillLevelDescription()

ilPersonalSkillsGUI::getSkillLevelDescription ( ilSkillTreeNode  $skill)

Definition at line 2180 of file class.ilPersonalSkillsGUI.php.

References ilGlobalTemplateInterface\get(), ilGlobalTemplateInterface\parseCurrentBlock(), ilGlobalTemplateInterface\setCurrentBlock(), and ilGlobalTemplateInterface\setVariable().

Referenced by renderSkillHTML().

2180  : string
2181  {
2182  $level_data = $skill->getLevelData();
2183  $tpl = new ilTemplate("tpl.skill_desc.html", true, true, "Services/Skill");
2184 
2185  $desc_exists = false;
2186  foreach ($level_data as $l) {
2187  if ($l["description"] != "") {
2188  $desc_exists = true;
2189  }
2190  }
2191  reset($level_data);
2192  if ($desc_exists) {
2193  foreach ($level_data as $l) {
2194  $tpl->setCurrentBlock("level");
2195  $tpl->setVariable("LEVEL_VAL", $l["title"]);
2196  $tpl->setVariable("LEVEL_DESC", nl2br($l["description"]));
2198  }
2199  }
2200 
2201  return $tpl->get();
2202  }
get(string $part=self::DEFAULT_BLOCK)
Renders the given block and returns the html string.
setVariable(string $variable, $value='')
Sets the given variable to the given value.
setCurrentBlock(string $part=self::DEFAULT_BLOCK)
Sets the template to the given block.
ilGlobalTemplateInterface $tpl
parseCurrentBlock(string $block_name=self::DEFAULT_BLOCK)
Parses the given block.
+ Here is the call graph for this function:
+ Here is the caller graph for this function:

◆ getSuggestedResourcesForProfile()

ilPersonalSkillsGUI::getSuggestedResourcesForProfile ( array  $a_levels,
int  $a_base_skill,
int  $a_tref_id,
int  $gap_mode_obj_id = 0 
)

Definition at line 2204 of file class.ilPersonalSkillsGUI.php.

References $lng, $r, $ref_id, $resources, ilObject\_getAllReferences(), ilObject\_lookupObjId(), ilObject\_lookupTitle(), ilObject\_lookupType(), ilBasicSkill\hasSelfEvaluated(), ILIAS\Repository\int(), ilLanguage\txt(), and ILIAS\Repository\user().

Referenced by renderSkillHTML().

2210  $lng = $this->lng;
2211 
2212  $gap_mode_obj_type = ilObject::_lookupType($gap_mode_obj_id);
2213  if ($gap_mode_obj_id > 0 && !$this->obj_definition->isContainer($gap_mode_obj_type)) {
2214  return null;
2215  }
2216 
2217  // note for self-evaluation
2218  if ($this->skmg_settings->getHideProfileBeforeSelfEval() &&
2219  !ilBasicSkill::hasSelfEvaluated($this->user->getId(), $a_base_skill, $a_tref_id)) {
2220  $sec_panel_content = $this->ui_fac->legacy($lng->txt("skmg_skill_needs_self_eval"));
2221  $sec_panel = $this->ui_fac->panel()->secondary()->legacy("", $sec_panel_content);
2222  return $sec_panel;
2223  }
2224 
2225  // suggested resources
2226  if ($this->resource_manager->isLevelTooLow($a_tref_id, $a_levels, $this->profile_levels, $this->actual_levels)) {
2227  $imp_resources = $this->resource_manager->getSuggestedResources(
2228  $a_base_skill,
2229  $a_tref_id,
2230  $a_levels,
2231  $this->profile_levels
2232  );
2233  $info = $this->ui_fac->item()->standard($lng->txt("skmg_recommended_learning_material_info"));
2234  $item_groups[] = $this->ui_fac->item()->group("", [$info]);
2235 
2236  $at_least_one_item = false;
2237  $highlighted_level = false;
2238 
2239  $sub_objects = [];
2240  $is_container = false;
2241  if ($gap_mode_obj_id > 0 && $this->obj_definition->isContainer($gap_mode_obj_type)) {
2242  $is_container = true;
2243  $sub_objects = $this->tree->getSubTree(
2244  $this->tree->getNodeData((int) current(\ilObject::_getAllReferences($gap_mode_obj_id))),
2245  false
2246  );
2247  }
2248 
2249  foreach ($imp_resources as $order_level_id => $resources) {
2250  $level_id = (int) substr(strrchr($order_level_id, '_'), 1);
2251  // do not show level if already reached
2252  if ($level_id <= $this->actual_levels[$a_base_skill][$a_tref_id]) {
2253  continue;
2254  }
2255  if ($level_id === $this->resource_manager->determineCurrentTargetLevel($a_levels, $this->profile_levels)) {
2256  $highlighted_level = true;
2257  }
2258  $level_title = $this->level_repo->lookupLevelTitle($level_id);
2259  $items = [];
2260  foreach ($resources as $r) {
2261  $ref_id = $r->getRepoRefId();
2262  // in containers: filter resources only by objects in sub tree
2263  if ($is_container && !in_array($ref_id, $sub_objects)) {
2264  continue;
2265  }
2267  $title = ilObject::_lookupTitle($obj_id);
2268  $icon = $this->ui_fac->symbol()->icon()->standard(
2270  $lng->txt("icon") . " " . $lng->txt(ilObject::_lookupType($obj_id))
2271  );
2272  $link = $this->ui_fac->link()->standard($title, ilLink::_getLink($ref_id));
2273  $items[] = $this->ui_fac->item()->standard($link)->withLeadIcon($icon);
2274  $at_least_one_item = true;
2275  }
2276  $item_groups[] = $this->ui_fac->item()->group(
2277  $highlighted_level
2278  ? "<strong>" . $level_title . " (" . $lng->txt("skmg_target_level") . ")</strong>"
2279  : $level_title,
2280  $items
2281  );
2282  }
2283  if ($at_least_one_item) {
2284  switch ($gap_mode_obj_type) {
2285  case "crs":
2286  $sec_panel_title = $lng->txt("skmg_recommended_learning_material_crs");
2287  break;
2288  case "grp":
2289  $sec_panel_title = $lng->txt("skmg_recommended_learning_material_grp");
2290  break;
2291  default:
2292  $sec_panel_title = $lng->txt("skmg_recommended_learning_material_global");
2293  }
2294 
2295  $sec_panel = $this->ui_fac->panel()->secondary()->listing(
2296  $sec_panel_title,
2297  $item_groups
2298  );
2299  } else {
2300  $sec_panel_content = $this->ui_fac->legacy($lng->txt("skmg_skill_needs_impr_no_res"));
2301  $sec_panel = $this->ui_fac->panel()->secondary()->legacy("", $sec_panel_content);
2302  }
2303  } else {
2304  $sec_panel_content = $this->ui_fac->legacy($lng->txt("skmg_skill_no_needs_impr_info"));
2305  $sec_panel = $this->ui_fac->panel()->secondary()->legacy($lng->txt("skmg_skill_no_needs_impr"), $sec_panel_content);
2306  }
2307 
2308  return $sec_panel;
2309  }
$resources
Definition: ltiservices.php:68
txt(string $a_topic, string $a_default_lang_fallback_mod="")
gets the text for a given topic if the topic is not in the list, the topic itself with "-" will be re...
static _getAllReferences(int $id)
get all reference ids for object ID
static _lookupObjId(int $ref_id)
static hasSelfEvaluated(int $a_user_id, int $a_skill_id, int $a_tref_id)
$ref_id
Definition: ltiauth.php:67
static _lookupTitle(int $obj_id)
This describes a Secondary Panel.
Definition: Secondary.php:31
static _lookupType(int $id, bool $reference=false)
$r
+ Here is the call graph for this function:
+ Here is the caller graph for this function:

◆ getTriggerObjectsFilter()

ilPersonalSkillsGUI::getTriggerObjectsFilter ( )

Definition at line 288 of file class.ilPersonalSkillsGUI.php.

References $trigger_objects_filter.

Referenced by getFilteredEntriesForSkill().

288  : array
289  {
291  }
+ Here is the caller graph for this function:

◆ getTriggerUserFilter()

ilPersonalSkillsGUI::getTriggerUserFilter ( )
Returns
string[]

Definition at line 311 of file class.ilPersonalSkillsGUI.php.

References $trigger_user_filter.

Referenced by getFilteredEntriesForSkill().

311  : array
312  {
314  }
+ Here is the caller graph for this function:

◆ hideSkill()

ilPersonalSkillsGUI::hideSkill ( int  $a_skill_id,
int  $a_tref_id = 0 
)

Definition at line 324 of file class.ilPersonalSkillsGUI.php.

324  : void
325  {
326  $this->hidden_skills[] = $a_skill_id . ":" . $a_tref_id;
327  }

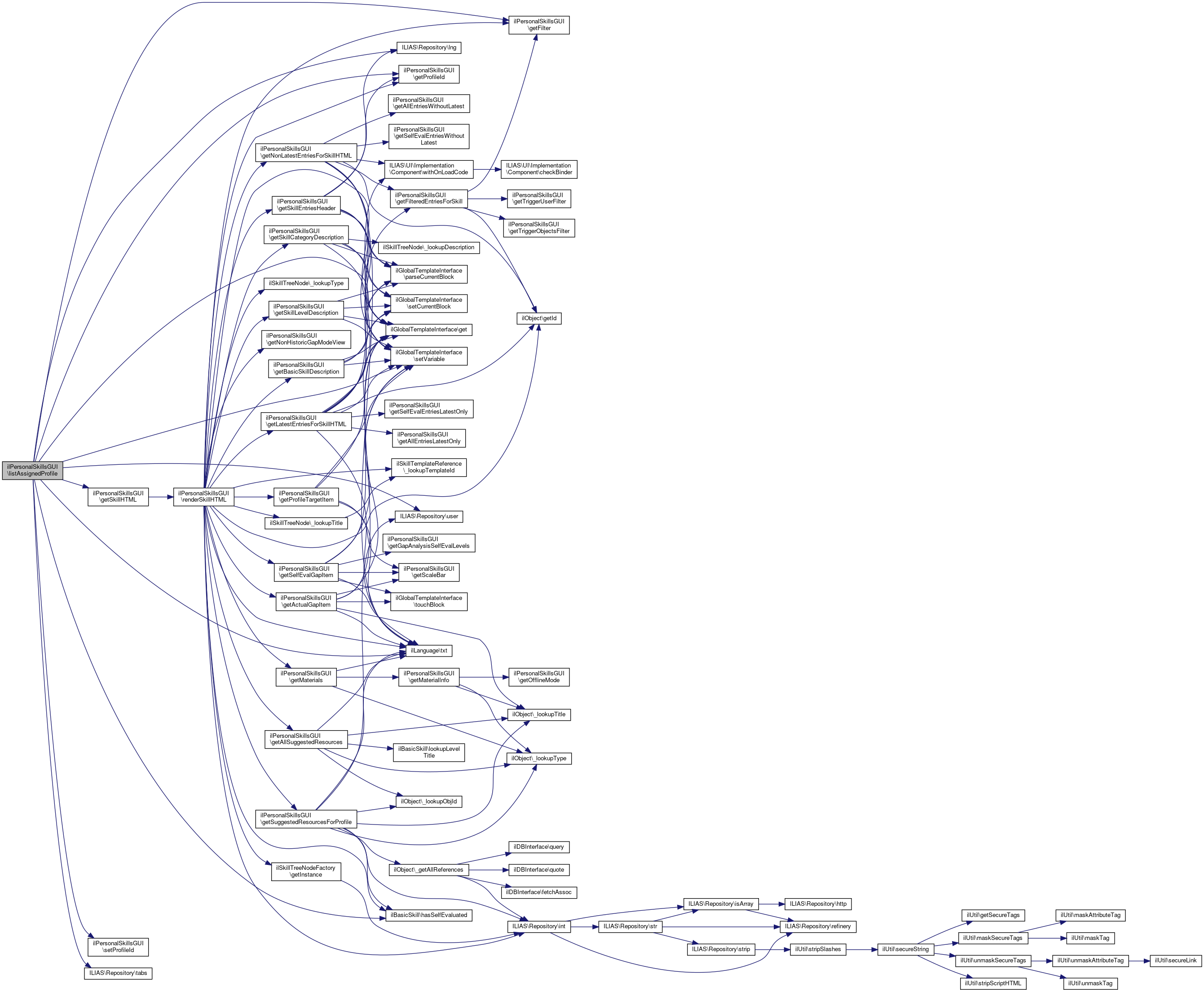
◆ listAllAssignedProfiles()

ilPersonalSkillsGUI::listAllAssignedProfiles ( )

Definition at line 2355 of file class.ilPersonalSkillsGUI.php.

References ILIAS\Repository\ctrl(), getProfilesListed(), and setTabs().

Referenced by render().

2355  : void
2356  {
2357  if (empty($this->user_profiles)) {
2358  $this->ctrl->redirect($this, "listSkills");
2359  }
2360 
2361  $this->setTabs("profile");
2362 
2363  $prof_list = $this->getProfilesListed($this->user_profiles);
2364 
2365  $this->tpl->setContent($this->ui_ren->render($prof_list));
2366  }
getProfilesListed(array $profiles, bool $gap_mode=false)
+ Here is the call graph for this function:
+ Here is the caller graph for this function:

◆ listAllProfilesForGap()

ilPersonalSkillsGUI::listAllProfilesForGap ( )

Definition at line 1287 of file class.ilPersonalSkillsGUI.php.

References getProfilesListed(), and showInfoBoxForProfiles().

1287  : void
1288  {
1289  if (empty($this->cont_profiles)) {
1290  $this->tpl->setContent($this->showInfoBoxForProfiles());
1291  return;
1292  }
1293 
1294  $prof_list = $this->getProfilesListed($this->cont_profiles, true);
1295 
1296  $html = $this->showInfoBoxForProfiles() . $this->ui_ren->render($prof_list);
1297  $this->tpl->setContent($html);
1298  }
getProfilesListed(array $profiles, bool $gap_mode=false)
+ Here is the call graph for this function:

◆ listAssignedProfile()

ilPersonalSkillsGUI::listAssignedProfile ( )

Definition at line 2368 of file class.ilPersonalSkillsGUI.php.

References $ctrl, $gap_mode, $gap_mode_obj_id, $gap_mode_type, $lng, $profile_levels, $tpl, ilGlobalTemplateInterface\get(), getFilter(), getProfileId(), getSkillHTML(), ilBasicSkill\hasSelfEvaluated(), ILIAS\Repository\lng(), setProfileId(), ilGlobalTemplateInterface\setVariable(), ILIAS\Repository\tabs(), ilLanguage\txt(), and ILIAS\Repository\user().

2368  : void
2369  {
2370  $ilCtrl = $this->ctrl;
2371  $lng = $this->lng;
2372 
2373  $main_tpl = $this->tpl;
2374 
2375  $tpl = new ilTemplate("tpl.skill_filter.html", true, true, "Services/Skill");
2376 
2377  $this->tabs->clearTargets();
2378  $this->tabs->setBackTarget(
2379  $this->lng->txt("back"),
2380  $ilCtrl->getLinkTarget($this, "listallassignedprofiles")
2381  );
2382  $this->setProfileId($this->requested_profile_id);
2383 
2384  $main_tpl->setTitle($this->profile_manager->lookupTitle($this->getProfileId()));
2385 
2386  $filter_toolbar = new ilToolbarGUI();
2387  $filter_toolbar->setFormAction($ilCtrl->getFormAction($this));
2388  $this->getFilter()->addToToolbar($filter_toolbar, true);
2389 
2390  $skills = [];
2391  if ($this->getProfileId() > 0) {
2392  $this->profile_levels = $this->profile_manager->getSkillLevels($this->getProfileId());
2393  $skills = $this->profile_levels;
2394  }
2395 
2396  $this->actual_levels = $this->profile_completion_manager->getActualMaxLevels(
2397  $this->user->getId(),
2398  $skills,
2402  );
2403 
2404  // render
2405  $html = "";
2406  $not_all_self_evaluated = false;
2407  foreach ($skills as $s) {
2408  if ($this->skmg_settings->getHideProfileBeforeSelfEval() &&
2409  !ilBasicSkill::hasSelfEvaluated($this->user->getId(), $s->getBaseSkillId(), $s->getTrefId())) {
2410  $not_all_self_evaluated = true;
2411  }
2412 
2413  // todo draft check
2414  $html .= $this->getSkillHTML($s->getBaseSkillId(), 0, true, $s->getTrefId());
2415  }
2416 
2417  if ($html != "") {
2418  $filter_toolbar->addFormButton($this->lng->txt("skmg_refresh_view"), "applyFilterAssignedProfiles");
2419 
2420  $tpl->setVariable("FILTER", $filter_toolbar->getHTML());
2421 
2422  $html = $tpl->get() . $html;
2423  }
2424 
2425  if ($not_all_self_evaluated) {
2426  $box = $this->ui_fac->messageBox()->info($lng->txt("skmg_skill_needs_self_eval_box"));
2427  $html = $this->ui_ren->render($box) . $html;
2428  }
2429 
2430  $main_tpl->setContent($html);
2431  }
txt(string $a_topic, string $a_default_lang_fallback_mod="")
gets the text for a given topic if the topic is not in the list, the topic itself with "-" will be re...
get(string $part=self::DEFAULT_BLOCK)
Renders the given block and returns the html string.
setVariable(string $variable, $value='')
Sets the given variable to the given value.
static hasSelfEvaluated(int $a_user_id, int $a_skill_id, int $a_tref_id)
getSkillHTML(int $a_top_skill_id, int $a_user_id=0, bool $a_edit=false, int $a_tref_id=0)
Get skill presentation HTML.
ilGlobalTemplateInterface $tpl
+ Here is the call graph for this function:

◆ listProfileForGap()

ilPersonalSkillsGUI::listProfileForGap ( )

Definition at line 1300 of file class.ilPersonalSkillsGUI.php.

References ILIAS\Repository\ctrl(), getFilter(), ilUtil\getImagePath(), ILIAS\Repository\lng(), setProfileId(), and ILIAS\Repository\tabs().

1300  : void
1301  {
1302  // needed fix for profiles in gap view, because there is no filter shown (yet)
1303  $this->getFilter()->clear();
1304  $this->tabs->clearTargets();
1305  $this->tabs->setBackTarget(
1306  $this->lng->txt("back"),
1307  $this->ctrl->getLinkTarget($this, "showProfiles")
1308  );
1309  $this->setProfileId($this->requested_profile_id);
1310  $this->tpl->setTitleIcon(ilUtil::getImagePath("standard/icon_skmg.svg"));
1311  $this->tpl->setTitle($this->profile_manager->lookupTitle($this->getProfileId()));
1312 
1313  $this->tpl->setContent($this->getGapAnalysisHTML());
1314  }
static getImagePath(string $img, string $module_path="", string $mode="output", bool $offline=false)
get image path (for images located in a template directory)
+ Here is the call graph for this function:

◆ listRecordsForGap()

ilPersonalSkillsGUI::listRecordsForGap ( )

Definition at line 1316 of file class.ilPersonalSkillsGUI.php.

References getObjectSkills(), and showInfoBoxForRecords().

1316  : void
1317  {
1318  if (empty($this->getObjectSkills())) {
1319  $this->tpl->setContent($this->showInfoBoxForRecords());
1320  return;
1321  }
1322 
1323  $this->tpl->setContent($this->getGapAnalysisHTML());
1324  }
+ Here is the call graph for this function:

◆ listSkills()

ilPersonalSkillsGUI::listSkills ( )

Definition at line 428 of file class.ilPersonalSkillsGUI.php.

References $ctrl, $lng, $path, $toolbar, $tpl, $user, ilGlobalTemplateInterface\get(), getFilter(), getSkillHTML(), ILIAS\Repository\lng(), setTabs(), ilGlobalTemplateInterface\setVariable(), ilSkillTreeNode\STATUS_DRAFT, and ilLanguage\txt().

Referenced by render().

428  : void
429  {
430  $ilCtrl = $this->ctrl;
431  $ilUser = $this->user;
432  $lng = $this->lng;
433  $main_tpl = $this->tpl;
434  $ilToolbar = $this->toolbar;
435 
436  $tpl = new ilTemplate("tpl.skill_filter.html", true, true, "Services/Skill");
437 
438  $this->setTabs("list_skills");
439 
440  // skill selection / add new personal skill
441  $ilToolbar->addFormButton(
442  $lng->txt("skmg_add_skill"),
443  "listSkillsForAdd"
444  );
445  $ilToolbar->setFormAction($ilCtrl->getFormAction($this));
446 
447  $filter_toolbar = new ilToolbarGUI();
448  $filter_toolbar->setFormAction($ilCtrl->getFormAction($this));
449  $this->getFilter()->addToToolbar($filter_toolbar, false);
450 
451  $skills = $this->personal_manager->getSelectedUserSkills($ilUser->getId());
452  $html = "";
453  foreach ($skills as $s) {
454  $path = $this->tree_service->getSkillTreePath($s->getSkillNodeId());
455 
456  // check draft
457  foreach ($path as $p) {
458  if ($p["status"] == ilSkillTreeNode::STATUS_DRAFT) {
459  continue(2);
460  }
461  }
462  $html .= $this->getSkillHTML($s->getSkillNodeId(), 0, true);
463  }
464 
465  // list skills
466 
467  if ($html != "") {
468  $filter_toolbar->addFormButton($this->lng->txt("skmg_refresh_view"), "applyFilter");
469  $tpl->setVariable("FILTER", $filter_toolbar->getHTML());
470  $html = $tpl->get() . $html;
471  } else {
472  $box = $this->ui_fac->messageBox()->info($lng->txt("skmg_no_skills_selected_info"));
473  $html = $this->ui_ren->render($box);
474  }
475 
476  $main_tpl->setContent($html);
477  }
txt(string $a_topic, string $a_default_lang_fallback_mod="")
gets the text for a given topic if the topic is not in the list, the topic itself with "-" will be re...
get(string $part=self::DEFAULT_BLOCK)
Renders the given block and returns the html string.
setVariable(string $variable, $value='')
Sets the given variable to the given value.
$path
Definition: ltiservices.php:32
getSkillHTML(int $a_top_skill_id, int $a_user_id=0, bool $a_edit=false, int $a_tref_id=0)
Get skill presentation HTML.
ilGlobalTemplateInterface $tpl
+ Here is the call graph for this function:
+ Here is the caller graph for this function:

◆ listSkillsForAdd()

ilPersonalSkillsGUI::listSkillsForAdd ( )

Definition at line 1256 of file class.ilPersonalSkillsGUI.php.

References $ctrl, $lng, $tabs, $tpl, ilTabsGUI\setBackTarget(), ilGlobalTemplateInterface\setContent(), and ilLanguage\txt().

1256  : void
1257  {
1258  $ilCtrl = $this->ctrl;
1259  $lng = $this->lng;
1260  $tpl = $this->tpl;
1261  $ilTabs = $this->tabs;
1262 
1263 
1264  $ilCtrl->setParameter($this, "list_mode", self::LIST_SELECTED);
1265  $ilTabs->setBackTarget(
1266  $lng->txt("back"),
1267  $ilCtrl->getLinkTarget($this, "render")
1268  );
1269  $ilCtrl->clearParameterByClass(get_class($this), "list_mode");
1270 
1271  $exp = new ilPersonalSkillExplorerGUI($this, "listSkillsForAdd", $this, "addSkill");
1272  if ($exp->getHasSelectableNodes()) {
1273  if (!$exp->handleCommand()) {
1274  $tpl->setContent($exp->getHTML());
1275  }
1276  $this->tpl->setOnScreenMessage('info', $lng->txt("skmg_select_skill"));
1277  } else {
1278  $this->tpl->setOnScreenMessage('info', $lng->txt("skmg_no_nodes_selectable"));
1279  }
1280  }
txt(string $a_topic, string $a_default_lang_fallback_mod="")
gets the text for a given topic if the topic is not in the list, the topic itself with "-" will be re...
Explorer for selecting a personal skill.
setContent(string $a_html)
Sets content for standard template.
setBackTarget(string $a_title, string $a_target, string $a_frame="")
ilGlobalTemplateInterface $tpl
+ Here is the call graph for this function:

◆ removeMaterial()

ilPersonalSkillsGUI::removeMaterial ( )

Definition at line 1089 of file class.ilPersonalSkillsGUI.php.

References $ctrl, $lng, $requested_tref_id, $user, ILIAS\Repository\int(), and ilLanguage\txt().

1089  : void
1090  {
1091  $ilCtrl = $this->ctrl;
1092  $ilUser = $this->user;
1093  $lng = $this->lng;
1094 
1095  if ($this->requested_table_assign_materials_action === "removeMaterial"
1096  && !empty($this->requested_table_assign_materials_level_ids)
1097  && $this->requested_table_assign_materials_wsp_id !== 0) {
1098  $this->assigned_material_manager->removeAssignedMaterial(
1099  $ilUser->getId(),
1101  (int) $this->requested_table_assign_materials_level_ids[0],
1102  $this->requested_table_assign_materials_wsp_id
1103  );
1104  $this->tpl->setOnScreenMessage('success', $lng->txt("msg_obj_modified"), true);
1105  }
1106  $ilCtrl->redirect($this, "assignMaterials");
1107  }
txt(string $a_topic, string $a_default_lang_fallback_mod="")
gets the text for a given topic if the topic is not in the list, the topic itself with "-" will be re...
+ Here is the call graph for this function:

◆ removeSkills()

ilPersonalSkillsGUI::removeSkills ( )

Definition at line 898 of file class.ilPersonalSkillsGUI.php.

References $ctrl, $lng, $user, and ilLanguage\txt().

898  : void
899  {
900  $ilCtrl = $this->ctrl;
901  $ilUser = $this->user;
902  $lng = $this->lng;
903 
904  if (!empty($this->requested_skill_ids)) {
905  foreach ($this->requested_skill_ids as $n_id) {
906  $this->personal_manager->removePersonalSkill($ilUser->getId(), $n_id);
907  }
908  }
909 
910  $this->tpl->setOnScreenMessage('success', $lng->txt("msg_object_modified"));
911  $ilCtrl->setParameter($this, "list_mode", self::LIST_SELECTED);
912  $ilCtrl->redirect($this, "listSkills");
913  }
txt(string $a_topic, string $a_default_lang_fallback_mod="")
gets the text for a given topic if the topic is not in the list, the topic itself with "-" will be re...
+ Here is the call graph for this function:

◆ render()

ilPersonalSkillsGUI::render ( )
protected

Definition at line 419 of file class.ilPersonalSkillsGUI.php.

References listAllAssignedProfiles(), and listSkills().

419  : void
420  {
421  if ($this->requested_list_mode == self::LIST_SELECTED || empty($this->user_profiles)) {
422  $this->listSkills();
423  } else {
424  $this->listAllAssignedProfiles();
425  }
426  }
+ Here is the call graph for this function:

◆ renderSkillHTML()

ilPersonalSkillsGUI::renderSkillHTML ( int  $a_top_skill_id,
int  $a_user_id = 0,
bool  $a_edit = false,
int  $a_tref_id = 0 
)

Definition at line 529 of file class.ilPersonalSkillsGUI.php.

References $ctrl, $lng, $path, $res, $use_materials, $user, ilSkillTemplateReference\_lookupTemplateId(), ilSkillTreeNode\_lookupTitle(), ilSkillTreeNode\_lookupType(), ilAccordionGUI\ALL_CLOSED, ilBasicSkill\EVAL_BY_ALL, ilBasicSkill\EVAL_BY_OTHERS, ilBasicSkill\EVAL_BY_SELF, getActualGapItem(), getAllSuggestedResources(), getBasicSkillDescription(), getFilter(), ilObject\getId(), ilSkillTreeNodeFactory\getInstance(), getLatestEntriesForSkillHTML(), getMaterials(), getNonHistoricGapModeView(), getNonLatestEntriesForSkillHTML(), getProfileId(), getProfileTargetItem(), getSelfEvalGapItem(), getSkillCategoryDescription(), getSkillEntriesHeader(), getSkillLevelDescription(), getSuggestedResourcesForProfile(), ilBasicSkill\hasSelfEvaluated(), ILIAS\Repository\int(), ilGlobalTemplateInterface\parseCurrentBlock(), ilSkillTreeNode\STATUS_DRAFT, and ilLanguage\txt().

Referenced by getSkillHTML().

534  : string {
535  $ilCtrl = $this->ctrl;
536  $ilUser = $this->user;
537  $lng = $this->lng;
538 
539  $sub_panels = [];
540 
541  if ($a_user_id == 0) {
542  $user = $ilUser;
543  } else {
544  $user = new ilObjUser($a_user_id);
545  }
546 
547  $tpl = new ilTemplate("tpl.skill_pres.html", true, true, "Services/Skill");
548 
549  $vtree = $this->tree_repo->getVirtualTreeForNodeId($a_top_skill_id);
550  $tref_id = $a_tref_id;
551  $skill_id = $a_top_skill_id;
552  if (ilSkillTreeNode::_lookupType($a_top_skill_id) == "sktr") {
553  $tref_id = $a_top_skill_id;
554  $skill_id = ilSkillTemplateReference::_lookupTemplateId($a_top_skill_id);
555  }
556  $b_skills = $vtree->getSubTreeForCSkillId($skill_id . ":" . $tref_id, true);
557 
558  foreach ($b_skills as $bs) {
559  $bs["id"] = (int) $bs["skill_id"];
560  $bs["tref"] = (int) $bs["tref_id"];
561 
562  $path = $this->tree_service->getSkillTreePath($bs["id"], $bs["tref"]);
563 
564  $panel_comps = [];
565 
566 
567  // check draft
568  foreach ($path as $p) {
569  if ($p["status"] == ilSkillTreeNode::STATUS_DRAFT) {
570  continue(2);
571  }
572  }
573  reset($path);
574 
575  $skill = ilSkillTreeNodeFactory::getInstance($bs["id"]);
576  $level_data = $skill->getLevelData();
577 
578 
579  $title = $sep = "";
580  $description = "";
581  $found = false;
582  foreach ($path as $p) {
583  if ($found) {
584  $title .= $sep . $p["title"];
585  $sep = " > ";
586  $description = $p["description"];
587  }
588  if ($a_top_skill_id == $p["child"]) {
589  $found = true;
590  }
591  }
592  if (empty($title)) {
593  $title = $lng->txt("skmg_skill_overview");
594  }
595 
596  // skill description
597  $panel_comps[] = $this->ui_fac->legacy($this->getBasicSkillDescription((string) $description));
598 
599 
600  // skill level description
601  $skl_lvl_desc = $this->getSkillLevelDescription($skill);
602  if (!empty($skl_lvl_desc)) {
603  $acc = new ilAccordionGUI();
604  $acc->setBehaviour(ilAccordionGUI::ALL_CLOSED);
605  $acc->addItem($lng->txt('skmg_skill_levels'), $skl_lvl_desc);
606  $panel_comps[] = $this->ui_fac->legacy($acc->getHTML());
607  }
608 
609  $prof_comp_head_rendered = false;
610  $has_at_least_one_entry = false;
611  if ($this->getProfileId() > 0) {
612  if ($this->getNonHistoricGapModeView()) {
613  if (!empty($self_eval_gap_item_prof = $this->getSelfEvalGapItem($level_data, $bs["tref"]))) {
614  $panel_comps[] = $this->ui_fac->legacy($this->getSkillEntriesHeader(ilBasicSkill::EVAL_BY_SELF));
615  $has_at_least_one_entry = true;
616  }
617  $panel_comps[] = $this->ui_fac->legacy($self_eval_gap_item_prof);
618  } else {
619  // get all self eval entries and render them
620  $self_eval_entries_latest = $this->getLatestEntriesForSkillHTML(
621  $a_top_skill_id,
622  $bs,
623  $skill,
624  $user,
626  $level_data
627  );
628  $self_eval_entries_non_latest = $this->getNonLatestEntriesForSkillHTML(
629  $a_top_skill_id,
630  $bs,
631  $skill,
632  $user,
634  $level_data
635  );
636 
637  if (!empty($self_eval_entries_latest)) {
638  $panel_comps[] = $this->ui_fac->legacy($this->getSkillEntriesHeader(ilBasicSkill::EVAL_BY_SELF));
639  $has_at_least_one_entry = true;
640  }
641  $panel_comps[] = $this->ui_fac->legacy($self_eval_entries_latest);
642  $panel_comps[] = $this->ui_fac->legacy($self_eval_entries_non_latest);
643  }
644 
645  if (!$this->skmg_settings->getHideProfileBeforeSelfEval() ||
646  ilBasicSkill::hasSelfEvaluated($user->getId(), $bs["id"], $bs["tref"])) {
647  if ($this->getFilter()->showTargetLevel()) {
648  $panel_comps[] = $this->ui_fac->legacy($this->getSkillEntriesHeader(ilBasicSkill::EVAL_BY_OTHERS));
649  $prof_comp_head_rendered = true;
650  $panel_comps[] = $this->ui_fac->legacy($this->getProfileTargetItem($this->getProfileId(), $level_data, $bs["tref"]));
651  }
652  }
653  }
654 
655  if ($this->getNonHistoricGapModeView()) {
656  if (!empty($actual_gap_item = $this->getActualGapItem($level_data, $bs["tref"]))) {
657  $panel_comps[] = $this->ui_fac->legacy($actual_gap_item);
658  $has_at_least_one_entry = true;
659  }
660  if ($this->getProfileId() == 0) {
661  if (!empty($self_eval_gap_item_non_prof = $this->getSelfEvalGapItem($level_data, $bs["tref"]))) {
662  $panel_comps[] = $this->ui_fac->legacy($self_eval_gap_item_non_prof);
663  $has_at_least_one_entry = true;
664  }
665  }
666  } else {
667  if ($this->getProfileId() > 0) {
668  // get all non-self eval entries and render them
669  $object_entries_latest = $this->getLatestEntriesForSkillHTML(
670  $a_top_skill_id,
671  $bs,
672  $skill,
673  $user,
675  $level_data
676  );
677  $object_entries_non_latest = $this->getNonLatestEntriesForSkillHTML(
678  $a_top_skill_id,
679  $bs,
680  $skill,
681  $user,
683  $level_data
684  );
685 
686  if (!empty($object_entries_latest) && !$prof_comp_head_rendered) {
687  $panel_comps[] = $this->ui_fac->legacy($this->getSkillEntriesHeader(ilBasicSkill::EVAL_BY_OTHERS));
688  }
689  if (!empty($object_entries_latest)) {
690  $has_at_least_one_entry = true;
691  }
692  $panel_comps[] = $this->ui_fac->legacy($object_entries_latest);
693  $panel_comps[] = $this->ui_fac->legacy($object_entries_non_latest);
694  } else {
695  // get all skill entries and render them
696  $all_entries_latest = $this->getLatestEntriesForSkillHTML(
697  $a_top_skill_id,
698  $bs,
699  $skill,
700  $user,
702  $level_data
703  );
704  $all_entries_non_latest = $this->getNonLatestEntriesForSkillHTML(
705  $a_top_skill_id,
706  $bs,
707  $skill,
708  $user,
710  $level_data
711  );
712 
713  if (!empty($all_entries_latest) && !$prof_comp_head_rendered) {
714  $panel_comps[] = $this->ui_fac->legacy($this->getSkillEntriesHeader(ilBasicSkill::EVAL_BY_OTHERS));
715  }
716  if (!empty($all_entries_latest)) {
717  $has_at_least_one_entry = true;
718  }
719  $panel_comps[] = $this->ui_fac->legacy($all_entries_latest);
720  $panel_comps[] = $this->ui_fac->legacy($all_entries_non_latest);
721  }
722  }
723 
724  if (!$has_at_least_one_entry) {
725  $panel_comps[] = $this->ui_fac->legacy("<br/>" . $lng->txt("skmg_no_skill_entries"));
726  }
727 
728  // suggested resources
729 
730  $sub = $this->ui_fac->panel()->sub($title, $panel_comps);
731  if ($this->getFilter()->showMaterialsRessources() && $this->getProfileId() > 0
732  && $res = $this->getSuggestedResourcesForProfile($level_data, $bs["id"], $bs["tref"], $this->gap_mode_obj_id)) {
733  $sub = $sub->withFurtherInformation($res);
734  } elseif ($this->getFilter()->showMaterialsRessources() && $this->getProfileId() == 0 && !$this->gap_mode_obj_id) {
735  // no profile, just list all resources and only in global view
736  $sugg = $this->getAllSuggestedResources($bs["id"], $bs["tref"]);
737  if ($sugg) {
738  $sub = $sub->withFurtherInformation($sugg);
739  }
740  }
741  if ($a_edit) {
742  $actions = [];
743  $ilCtrl->setParameterByClass("ilpersonalskillsgui", "skill_id", $a_top_skill_id);
744  $ilCtrl->setParameterByClass("ilpersonalskillsgui", "tref_id", $bs["tref"]);
745  $ilCtrl->setParameterByClass("ilpersonalskillsgui", "basic_skill_id", $bs["id"]);
746  $ilCtrl->setParameterByClass("ilpersonalskillsgui", "list_mode", $this->requested_list_mode);
747  if ($this->use_materials) {
748  $actions[] = $this->ui_fac->button()->shy(
749  $lng->txt('skmg_assign_materials'),
750  $ilCtrl->getLinkTargetByClass("ilpersonalskillsgui", "assignMaterials")
751  );
752  }
753  $actions[] = $this->ui_fac->button()->shy(
754  $lng->txt('skmg_self_evaluation'),
755  $ilCtrl->getLinkTargetByClass("ilpersonalskillsgui", "selfEvaluation")
756  );
757  $sub = $sub->withActions($this->ui_fac->dropdown()->standard($actions)->withLabel($lng->txt("actions")));
758  }
759 
760  $sub_panels[] = $sub;
761 
762  // materials
763  if ($this->mode != "gap" && $this->getFilter()->showMaterialsRessources() && $this->use_materials) {
764  $mat = $this->getMaterials($level_data, $bs["tref"], $user->getId());
765  if ($mat) {
766  $sub_panels[] = $mat;
767  }
768  }
769 
771  }
772 
773  $des = $this->getSkillCategoryDescription($skill_id, $tref_id);
774 
775  //put the description of the skill category to the very top of the sub panels
776  $sub_panels = $this->ui_fac->legacy($des . $this->ui_ren->render($sub_panels));
777 
778  $panel = $this->ui_fac->panel()->standard(
779  ilSkillTreeNode::_lookupTitle($skill_id, $tref_id),
780  $sub_panels
781  );
782 
783  if ($a_edit && $this->getProfileId() == 0) {
784  $actions = [];
785 
786  $ilCtrl->setParameterByClass("ilpersonalskillsgui", "skill_id", $a_top_skill_id);
787  $actions[] = $this->ui_fac->button()->shy(
788  $lng->txt('skmg_remove_skill'),
789  $ilCtrl->getLinkTargetByClass("ilpersonalskillsgui", "confirmSkillRemove")
790  );
791 
792  $panel = $panel->withActions($this->ui_fac->dropdown()->standard($actions)->withLabel($lng->txt("actions")));
793  }
794 
795  return $this->ui_ren->render($panel);
796  }
getSkillCategoryDescription(int $skill_id, int $tref_id)
$res
Definition: ltiservices.php:69
getMaterials(array $a_levels, int $a_tref_id=0, int $a_user_id=0)
txt(string $a_topic, string $a_default_lang_fallback_mod="")
gets the text for a given topic if the topic is not in the list, the topic itself with "-" will be re...
static _lookupTitle(int $a_obj_id, int $a_tref_id=0)
static _lookupType(int $a_obj_id)
getProfileTargetItem(int $a_profile_id, array $a_levels, int $a_tref_id=0)
$path
Definition: ltiservices.php:32
static hasSelfEvaluated(int $a_user_id, int $a_skill_id, int $a_tref_id)
getSkillLevelDescription(ilSkillTreeNode $skill)
getSelfEvalGapItem(array $a_levels, int $a_tref_id=0)
getActualGapItem(array $a_levels, int $a_tref_id=0)
ilGlobalTemplateInterface $tpl
getNonLatestEntriesForSkillHTML(int $top_skill_id, array $bs, ilSkillTreeNode $skill, ilObjUser $user, int $eval_type, array $level_data)
getBasicSkillDescription(string $description)
getSuggestedResourcesForProfile(array $a_levels, int $a_base_skill, int $a_tref_id, int $gap_mode_obj_id=0)
getAllSuggestedResources(int $a_base_skill, int $a_tref_id)
parseCurrentBlock(string $block_name=self::DEFAULT_BLOCK)
Parses the given block.
This file is part of ILIAS, a powerful learning management system published by ILIAS open source e-Le...
getLatestEntriesForSkillHTML(int $top_skill_id, array $bs, ilSkillTreeNode $skill, ilObjUser $user, int $eval_type, array $level_data)
+ Here is the call graph for this function:
+ Here is the caller graph for this function:

◆ saveSelfEvaluation()

ilPersonalSkillsGUI::saveSelfEvaluation ( )

Definition at line 1214 of file class.ilPersonalSkillsGUI.php.

References $ctrl, $data, $lng, $requested_basic_skill_id, $requested_skill_id, $requested_tref_id, $user, ilSkillTreeNode\_lookupTitle(), ilSkillTreeNode\_lookupType(), ilUtil\getImagePath(), getSelfEvaluationForm(), ILIAS\Repository\int(), ILIAS\Repository\tabs(), and ilLanguage\txt().

1214  : void
1215  {
1216  $ilCtrl = $this->ctrl;
1217  $ilUser = $this->user;
1218  $lng = $this->lng;
1219 
1220  $ilCtrl->setParameter($this, "basic_skill_id", $this->requested_basic_skill_id);
1221  $form = $this->getSelfEvaluationForm($this->requested_basic_skill_id);
1222  $ilCtrl->clearParameterByClass("ilpersonalskillsgui", "basic_skill_id");
1223  $cmd = ($this->requested_list_mode == self::LIST_SELECTED || empty($this->user_profiles))
1224  ? "render" : "listAssignedProfile";
1225 
1226  if ($this->request->getMethod() === "POST") {
1227  $form = $form->withRequest($this->request);
1228  $data = $form->getData();
1229  if (isset($data["section"]) && is_array($data["section"]) && !empty($data["section"]["self_eval"])) {
1230  $this->self_evaluation_manager->saveSelfEvaluation(
1231  $ilUser->getId(),
1235  (int) $data["section"]["self_eval"]
1236  );
1237  $this->tpl->setOnScreenMessage("success", $lng->txt("msg_obj_modified"), true);
1238  } else {
1239  $this->tpl->setContent($this->ui_ren->render($form));
1240  $this->tpl->setTitle(ilSkillTreeNode::_lookupTitle($this->requested_skill_id));
1241  $this->tpl->setTitleIcon(ilUtil::getImagePath("standard/icon_" .
1242  ilSkillTreeNode::_lookupType($this->requested_skill_id) .
1243  ".svg"));
1244  $this->tabs->clearTargets();
1245  $this->tabs->setBackTarget(
1246  $lng->txt("back"),
1247  $ilCtrl->getLinkTarget($this, $cmd)
1248  );
1249  return;
1250  }
1251  }
1252 
1253  $ilCtrl->redirect($this, $cmd);
1254  }
txt(string $a_topic, string $a_default_lang_fallback_mod="")
gets the text for a given topic if the topic is not in the list, the topic itself with "-" will be re...
static getImagePath(string $img, string $module_path="", string $mode="output", bool $offline=false)
get image path (for images located in a template directory)
static _lookupTitle(int $a_obj_id, int $a_tref_id=0)
static _lookupType(int $a_obj_id)
getSelfEvaluationForm(int $cur_basic_skill_id)
+ Here is the call graph for this function:

◆ selectMaterial()

ilPersonalSkillsGUI::selectMaterial ( )

Definition at line 1060 of file class.ilPersonalSkillsGUI.php.

References $ctrl, $lng, $requested_basic_skill_id, $requested_level_id, $requested_skill_id, $requested_tref_id, $user, and ilLanguage\txt().

1060  : void
1061  {
1062  $ilCtrl = $this->ctrl;
1063  $ilUser = $this->user;
1064  $lng = $this->lng;
1065 
1066 
1067  if (!empty($this->requested_wsp_ids)) {
1068  foreach ($this->requested_wsp_ids as $w) {
1069  $this->assigned_material_manager->assignMaterial(
1070  $ilUser->getId(),
1075  $w
1076  );
1077  }
1078  $this->tpl->setOnScreenMessage('success', $lng->txt("msg_obj_modified"), true);
1079  }
1080 
1081  $ilCtrl->saveParameter($this, "skill_id");
1082  $ilCtrl->saveParameter($this, "level_id");
1083  $ilCtrl->saveParameter($this, "tref_id");
1084  $ilCtrl->saveParameter($this, "basic_skill_id");
1085 
1086  $ilCtrl->redirect($this, "assignMaterials");
1087  }
txt(string $a_topic, string $a_default_lang_fallback_mod="")
gets the text for a given topic if the topic is not in the list, the topic itself with "-" will be re...
+ Here is the call graph for this function:

◆ selfEvaluation()

ilPersonalSkillsGUI::selfEvaluation ( )

Definition at line 1114 of file class.ilPersonalSkillsGUI.php.

References Vendor\Package\$b, $ctrl, $lng, $requested_skill_id, $tabs, $toolbar, $tpl, ilSkillTemplateReference\_lookupTemplateId(), ilSkillTreeNode\_lookupTitle(), ilSkillTreeNode\_lookupType(), ilUtil\getImagePath(), getSelfEvaluationForm(), ilTabsGUI\setBackTarget(), ilGlobalTemplateInterface\setContent(), ilSelectInputGUI\setOptions(), ilGlobalTemplateInterface\setTitle(), ilGlobalTemplateInterface\setTitleIcon(), and ilLanguage\txt().

1114  : void
1115  {
1116  $ilCtrl = $this->ctrl;
1117  $lng = $this->lng;
1118  $tpl = $this->tpl;
1119  $ilToolbar = $this->toolbar;
1120  $ilTabs = $this->tabs;
1121 
1122  $cmd = ($this->requested_list_mode == self::LIST_SELECTED || empty($this->user_profiles))
1123  ? "render"
1124  : "listAssignedProfile";
1125  $ilTabs->setBackTarget(
1126  $lng->txt("back"),
1127  $ilCtrl->getLinkTarget($this, $cmd)
1128  );
1129 
1130  $ilCtrl->saveParameter($this, "skill_id");
1131  $ilCtrl->saveParameter($this, "basic_skill_id");
1132  $ilCtrl->saveParameter($this, "tref_id");
1133 
1134  $tpl->setTitle(ilSkillTreeNode::_lookupTitle($this->requested_skill_id));
1135  $tpl->setTitleIcon(ilUtil::getImagePath("standard/icon_" .
1136  ilSkillTreeNode::_lookupType($this->requested_skill_id) .
1137  ".svg"));
1138 
1139  // basic skill selection
1140  $vtree = $this->tree_repo->getVirtualTreeForNodeId($this->requested_skill_id);
1141  $tref_id = 0;
1142  $skill_id = $this->requested_skill_id;
1143  if (ilSkillTreeNode::_lookupType($this->requested_skill_id) == "sktr") {
1144  $tref_id = $this->requested_skill_id;
1145  $skill_id = ilSkillTemplateReference::_lookupTemplateId($this->requested_skill_id);
1146  }
1147  $bs = $vtree->getSubTreeForCSkillId($skill_id . ":" . $tref_id, true);
1148 
1149 
1150  $options = [];
1151  foreach ($bs as $b) {
1152  $options[$b["skill_id"]] = ilSkillTreeNode::_lookupTitle((int) $b["skill_id"]);
1153  }
1154 
1155  $cur_basic_skill_id = ($this->requested_basic_skill_id > 0)
1156  ? $this->requested_basic_skill_id
1157  : key($options);
1158 
1159  $ilCtrl->setParameter($this, "basic_skill_id", $cur_basic_skill_id);
1160 
1161  if (count($options) > 1) {
1162  $si = new ilSelectInputGUI($lng->txt("skmg_skill"), "basic_skill_id");
1163  $si->setOptions($options);
1164  $si->setValue($cur_basic_skill_id);
1165  $ilToolbar->addInputItem($si, true);
1166  $ilToolbar->addFormButton(
1167  $lng->txt("select"),
1168  "selfEvaluation"
1169  );
1170 
1171  $ilToolbar->setFormAction($ilCtrl->getFormAction($this));
1172  }
1173 
1174  $form = $this->getSelfEvaluationForm($cur_basic_skill_id);
1175  $tpl->setContent($this->ui_ren->render($form));
1176  }
This class represents a selection list property in a property form.
txt(string $a_topic, string $a_default_lang_fallback_mod="")
gets the text for a given topic if the topic is not in the list, the topic itself with "-" will be re...
static getImagePath(string $img, string $module_path="", string $mode="output", bool $offline=false)
get image path (for images located in a template directory)
static _lookupTitle(int $a_obj_id, int $a_tref_id=0)
setOptions(array $a_options)
static _lookupType(int $a_obj_id)
setTitleIcon(string $a_icon_path, string $a_icon_desc="")
set title icon
setContent(string $a_html)
Sets content for standard template.
setBackTarget(string $a_title, string $a_target, string $a_frame="")
setTitle(string $a_title, bool $hidden=false)
Sets title in standard template.
ilGlobalTemplateInterface $tpl
getSelfEvaluationForm(int $cur_basic_skill_id)
+ Here is the call graph for this function:

◆ setGapAnalysisActualStatusModePerObject()

ilPersonalSkillsGUI::setGapAnalysisActualStatusModePerObject ( int  $a_obj_id,
string  $a_cat_title = "" 
)

Definition at line 1399 of file class.ilPersonalSkillsGUI.php.

References Vendor\Package\$a, $gap_cat_title, $lng, $path, $profile_levels, $user, ilSkillTreeNode\_lookupTitle(), ilObject\_lookupTitle(), ilObject\_lookupType(), getFilter(), getGapAnalysisSelfEvalLevels(), ilPanelGUI\getInstance(), getIntroText(), ilBasicSkill\getLevelData(), getObjectSkills(), getProfileId(), getSkillHTML(), ilBasicSkill\hasSelfEvaluated(), ilPanelGUI\PANEL_STYLE_PRIMARY, ilSkillTreeNode\STATUS_DRAFT, ilLanguage\txt(), and ILIAS\Repository\user().

1399  : void
1400  {
1401  $this->gap_mode = "max_per_object";
1402  $this->gap_mode_obj_id = $a_obj_id;
1403  $this->gap_cat_title = $a_cat_title;
1404  $this->mode = "gap";
1405  }
+ Here is the call graph for this function:

◆ setGapAnalysisActualStatusModePerType()

ilPersonalSkillsGUI::setGapAnalysisActualStatusModePerType ( string  $a_type,
string  $a_cat_title = "" 
)

Definition at line 1391 of file class.ilPersonalSkillsGUI.php.

1391  : void
1392  {
1393  $this->gap_mode = "max_per_type";
1394  $this->gap_mode_type = $a_type;
1395  $this->gap_cat_title = $a_cat_title;
1396  $this->mode = "gap";
1397  }

◆ setGapAnalysisSelfEvalLevels()

ilPersonalSkillsGUI::setGapAnalysisSelfEvalLevels ( array  $a_val)
Parameters
array<int,array<int,int>>$a_val self evaluation values key1: base_skill_id, key2: tref_id: value: level id

Definition at line 260 of file class.ilPersonalSkillsGUI.php.

260  : void
261  {
262  $this->gap_self_eval_levels = $a_val;
263  }

◆ setHistoryView()

ilPersonalSkillsGUI::setHistoryView ( bool  $a_val)

Definition at line 273 of file class.ilPersonalSkillsGUI.php.

273  : void
274  {
275  $this->history_view = $a_val;
276  }

◆ setIntroText()

ilPersonalSkillsGUI::setIntroText ( string  $a_val)

Definition at line 298 of file class.ilPersonalSkillsGUI.php.

298  : void
299  {
300  $this->intro_text = $a_val;
301  }

◆ setObjectSkillProfiles()

ilPersonalSkillsGUI::setObjectSkillProfiles ( int  $cont_member_role_id)

Definition at line 351 of file class.ilPersonalSkillsGUI.php.

353  : void {
354  $this->cont_profiles = $this->profile_manager->getAllProfilesOfRole($cont_member_role_id);
355  }

◆ setObjectSkills()

ilPersonalSkillsGUI::setObjectSkills ( int  $a_obj_id,
array  $a_skills 
)
Parameters

Definition at line 345 of file class.ilPersonalSkillsGUI.php.

345  : void
346  {
347  $this->obj_id = $a_obj_id;
348  $this->obj_skills = $a_skills;
349  }

◆ setOfflineMode()

ilPersonalSkillsGUI::setOfflineMode ( string  $a_file_path)

Definition at line 409 of file class.ilPersonalSkillsGUI.php.

409  : void
410  {
411  $this->offline_mode = $a_file_path;
412  }

◆ setProfileId()

ilPersonalSkillsGUI::setProfileId ( int  $a_val)

Definition at line 247 of file class.ilPersonalSkillsGUI.php.

Referenced by listAssignedProfile(), and listProfileForGap().

247  : void
248  {
249  $this->profile_id = $a_val;
250  }
+ Here is the caller graph for this function:

◆ setTabs()

ilPersonalSkillsGUI::setTabs ( string  $a_activate)

Definition at line 379 of file class.ilPersonalSkillsGUI.php.

References $ctrl, $lng, $tabs, ilTabsGUI\addTab(), and ilLanguage\txt().

Referenced by listAllAssignedProfiles(), and listSkills().

379  : void
380  {
381  $ilCtrl = $this->ctrl;
382  $lng = $this->lng;
383  $ilTabs = $this->tabs;
384 
385  if (!empty($this->user_profiles)) {
386  $ilCtrl->setParameter($this, "list_mode", self::LIST_PROFILES);
387  $ilTabs->addTab(
388  "profile",
389  $lng->txt("skmg_assigned_profiles"),
390  $ilCtrl->getLinkTarget($this, "render")
391  );
392  }
393 
394  // list skills
395  $ilCtrl->setParameter($this, "list_mode", self::LIST_SELECTED);
396  $ilTabs->addTab(
397  "list_skills",
398  $lng->txt("skmg_selected_skills"),
399  $ilCtrl->getLinkTarget($this, "render")
400  );
401 
402  $ilCtrl->clearParameterByClass(get_class($this), "list_mode");
403 
404  // assign materials
405 
406  $ilTabs->activateTab($a_activate);
407  }
txt(string $a_topic, string $a_default_lang_fallback_mod="")
gets the text for a given topic if the topic is not in the list, the topic itself with "-" will be re...
addTab(string $a_id, string $a_text, string $a_link, string $a_frame="")
Add a Tab.
+ Here is the call graph for this function:
+ Here is the caller graph for this function:

◆ setTriggerObjectsFilter()

ilPersonalSkillsGUI::setTriggerObjectsFilter ( array  $trigger_objects_filter)

Definition at line 293 of file class.ilPersonalSkillsGUI.php.

References $trigger_objects_filter.

293  : void
294  {
295  $this->trigger_objects_filter = $trigger_objects_filter;
296  }

◆ setTriggerUserFilter()

ilPersonalSkillsGUI::setTriggerUserFilter ( array  $trigger_user_filter)
Parameters
string[]$trigger_user_filter

Definition at line 319 of file class.ilPersonalSkillsGUI.php.

References $trigger_user_filter.

319  : void
320  {
321  $this->trigger_user_filter = $trigger_user_filter;
322  }

◆ showInfoBoxForProfiles()

ilPersonalSkillsGUI::showInfoBoxForProfiles ( )
protected

Definition at line 1369 of file class.ilPersonalSkillsGUI.php.

References ILIAS\Repository\ctrl(), and ILIAS\Repository\lng().

Referenced by listAllProfilesForGap().

1369  : string
1370  {
1371  if (!empty($this->cont_profiles)) {
1372  $link = $this->ui_fac->link()->standard(
1373  $this->lng->txt("skmg_open_all_assigned_profiles"),
1374  $this->ctrl->getLinkTargetByClass(["ilDashboardGUI", "ilAchievementsGUI", "ilPersonalSkillsGUI"])
1375  );
1376  $box = $this->ui_fac->messageBox()->info($this->lng->txt("skmg_cont_profiles_info"))->withLinks([$link]);
1377  } else {
1378  $box = $this->ui_fac->messageBox()->info($this->lng->txt("skmg_cont_profiles_info_empty"));
1379  }
1380 
1381  return $this->ui_ren->render($box);
1382  }
+ Here is the call graph for this function:
+ Here is the caller graph for this function:

◆ showInfoBoxForRecords()

ilPersonalSkillsGUI::showInfoBoxForRecords ( )
protected

Definition at line 1384 of file class.ilPersonalSkillsGUI.php.

References ILIAS\Repository\lng().

Referenced by listRecordsForGap().

1384  : string
1385  {
1386  $box = $this->ui_fac->messageBox()->info($this->lng->txt("skmg_cont_records_info_empty"));
1387 
1388  return $this->ui_ren->render($box);
1389  }
+ Here is the call graph for this function:
+ Here is the caller graph for this function:

◆ showProfiles()

ilPersonalSkillsGUI::showProfiles ( )

Definition at line 1282 of file class.ilPersonalSkillsGUI.php.

References ILIAS\Repository\ctrl().

1282  : void
1283  {
1284  $this->ctrl->redirectByClass("ilContSkillPresentationGUI", "showProfiles");
1285  }
+ Here is the call graph for this function:

Field Documentation

◆ $access

ilAccessHandler ilPersonalSkillsGUI::$access
protected

Definition at line 92 of file class.ilPersonalSkillsGUI.php.

Referenced by getEvalItem().

◆ $actual_levels

array ilPersonalSkillsGUI::$actual_levels = []
protected

Definition at line 54 of file class.ilPersonalSkillsGUI.php.

◆ $assigned_material_manager

Personal AssignedMaterialManager ilPersonalSkillsGUI::$assigned_material_manager
protected

Definition at line 134 of file class.ilPersonalSkillsGUI.php.

◆ $cont_factory_service

ContainerSkills SkillInternalFactoryService ilPersonalSkillsGUI::$cont_factory_service
protected

Definition at line 138 of file class.ilPersonalSkillsGUI.php.

◆ $cont_profiles

array ilPersonalSkillsGUI::$cont_profiles = []
protected

Definition at line 122 of file class.ilPersonalSkillsGUI.php.

◆ $ctrl

◆ $data_fac

DataFactory ilPersonalSkillsGUI::$data_fac
protected

Definition at line 97 of file class.ilPersonalSkillsGUI.php.

◆ $filter

ilPersonalSkillsFilterGUI ilPersonalSkillsGUI::$filter
protected

Definition at line 125 of file class.ilPersonalSkillsGUI.php.

Referenced by getFilter().

◆ $gap_cat_title

string ilPersonalSkillsGUI::$gap_cat_title = ""
protected

◆ $gap_mode

string ilPersonalSkillsGUI::$gap_mode = ""
protected

Definition at line 78 of file class.ilPersonalSkillsGUI.php.

Referenced by listAssignedProfile().

◆ $gap_mode_obj_id

int ilPersonalSkillsGUI::$gap_mode_obj_id = 0
protected

Definition at line 79 of file class.ilPersonalSkillsGUI.php.

Referenced by listAssignedProfile().

◆ $gap_mode_type

string ilPersonalSkillsGUI::$gap_mode_type = ""
protected

Definition at line 80 of file class.ilPersonalSkillsGUI.php.

Referenced by listAssignedProfile().

◆ $gap_self_eval_levels

array ilPersonalSkillsGUI::$gap_self_eval_levels = []
protected

Definition at line 64 of file class.ilPersonalSkillsGUI.php.

Referenced by getGapAnalysisSelfEvalLevels().

◆ $help

ilHelpGUI ilPersonalSkillsGUI::$help
protected

Definition at line 86 of file class.ilPersonalSkillsGUI.php.

Referenced by __construct().

◆ $hidden_skills

array ilPersonalSkillsGUI::$hidden_skills = []
protected

Definition at line 76 of file class.ilPersonalSkillsGUI.php.

◆ $history_view

bool ilPersonalSkillsGUI::$history_view = false
protected

Definition at line 65 of file class.ilPersonalSkillsGUI.php.

Referenced by getHistoryView().

◆ $internal_manager

Service SkillInternalManagerService ilPersonalSkillsGUI::$internal_manager
protected

Definition at line 130 of file class.ilPersonalSkillsGUI.php.

◆ $intro_text

string ilPersonalSkillsGUI::$intro_text = ""
protected

Definition at line 71 of file class.ilPersonalSkillsGUI.php.

Referenced by getIntroText().

◆ $level_repo

ilSkillLevelRepository ilPersonalSkillsGUI::$level_repo
protected

Definition at line 128 of file class.ilPersonalSkillsGUI.php.

◆ $lng

◆ $mode

string ilPersonalSkillsGUI::$mode = ""
protected

Definition at line 77 of file class.ilPersonalSkillsGUI.php.

◆ $next_level_fuls

array ilPersonalSkillsGUI::$next_level_fuls = []
protected

Definition at line 59 of file class.ilPersonalSkillsGUI.php.

◆ $obj_definition

ilObjectDefinition ilPersonalSkillsGUI::$obj_definition
protected

Definition at line 99 of file class.ilPersonalSkillsGUI.php.

◆ $obj_id

int ilPersonalSkillsGUI::$obj_id = 0
protected

Definition at line 101 of file class.ilPersonalSkillsGUI.php.

Referenced by getObjectId().

◆ $obj_skills

array ilPersonalSkillsGUI::$obj_skills = []
protected

Definition at line 106 of file class.ilPersonalSkillsGUI.php.

Referenced by getObjectSkills().

◆ $offline_mode

string ilPersonalSkillsGUI::$offline_mode = ""
protected

Definition at line 49 of file class.ilPersonalSkillsGUI.php.

Referenced by getOfflineMode().

◆ $personal_gui_request

Service SkillPersonalGUIRequest ilPersonalSkillsGUI::$personal_gui_request
protected

Definition at line 126 of file class.ilPersonalSkillsGUI.php.

◆ $personal_manager

Personal PersonalSkillManager ilPersonalSkillsGUI::$personal_manager
protected

Definition at line 133 of file class.ilPersonalSkillsGUI.php.

◆ $profile_completion_manager

Profile SkillProfileCompletionManager ilPersonalSkillsGUI::$profile_completion_manager
protected

Definition at line 132 of file class.ilPersonalSkillsGUI.php.

◆ $profile_id

int ilPersonalSkillsGUI::$profile_id = 0
protected

Definition at line 107 of file class.ilPersonalSkillsGUI.php.

Referenced by getProfileId().

◆ $profile_levels

array ilPersonalSkillsGUI::$profile_levels = []
protected

◆ $profile_manager

Profile SkillProfileManager ilPersonalSkillsGUI::$profile_manager
protected

Definition at line 131 of file class.ilPersonalSkillsGUI.php.

◆ $request

ServerRequestInterface ilPersonalSkillsGUI::$request
protected

Definition at line 95 of file class.ilPersonalSkillsGUI.php.

◆ $requested_basic_skill_id

int ilPersonalSkillsGUI::$requested_basic_skill_id = 0
protected

Definition at line 148 of file class.ilPersonalSkillsGUI.php.

Referenced by saveSelfEvaluation(), and selectMaterial().

◆ $requested_level_id

int ilPersonalSkillsGUI::$requested_level_id = 0
protected

Definition at line 150 of file class.ilPersonalSkillsGUI.php.

Referenced by selectMaterial().

◆ $requested_list_mode

string ilPersonalSkillsGUI::$requested_list_mode = self::LIST_PROFILES
protected

Definition at line 139 of file class.ilPersonalSkillsGUI.php.

◆ $requested_node_id

int ilPersonalSkillsGUI::$requested_node_id = 0
protected

Definition at line 140 of file class.ilPersonalSkillsGUI.php.

Referenced by addSkill().

◆ $requested_profile_id

int ilPersonalSkillsGUI::$requested_profile_id = 0
protected

Definition at line 141 of file class.ilPersonalSkillsGUI.php.

◆ $requested_skill_id

int ilPersonalSkillsGUI::$requested_skill_id = 0
protected

◆ $requested_skill_ids

array ilPersonalSkillsGUI::$requested_skill_ids = []
protected

Definition at line 147 of file class.ilPersonalSkillsGUI.php.

◆ $requested_table_assign_materials_action

string ilPersonalSkillsGUI::$requested_table_assign_materials_action = ""
protected

Definition at line 152 of file class.ilPersonalSkillsGUI.php.

◆ $requested_table_assign_materials_level_ids

array ilPersonalSkillsGUI::$requested_table_assign_materials_level_ids = []
protected

Definition at line 157 of file class.ilPersonalSkillsGUI.php.

◆ $requested_table_assign_materials_wsp_id

int ilPersonalSkillsGUI::$requested_table_assign_materials_wsp_id = 0
protected

Definition at line 158 of file class.ilPersonalSkillsGUI.php.

◆ $requested_tref_id

int ilPersonalSkillsGUI::$requested_tref_id = 0
protected

◆ $requested_wsp_ids

array ilPersonalSkillsGUI::$requested_wsp_ids = []
protected

Definition at line 163 of file class.ilPersonalSkillsGUI.php.

◆ $resource_manager

Resource SkillResourcesManager ilPersonalSkillsGUI::$resource_manager
protected

Definition at line 136 of file class.ilPersonalSkillsGUI.php.

◆ $self_evaluation_manager

Personal SelfEvaluationManager ilPersonalSkillsGUI::$self_evaluation_manager
protected

Definition at line 135 of file class.ilPersonalSkillsGUI.php.

◆ $setting

ilSetting ilPersonalSkillsGUI::$setting
protected

Definition at line 87 of file class.ilPersonalSkillsGUI.php.

Referenced by __construct(), and assignMaterial().

◆ $skmg_settings

ilSkillManagementSettings ilPersonalSkillsGUI::$skmg_settings
protected

Definition at line 124 of file class.ilPersonalSkillsGUI.php.

◆ $storage

ResourceStorage ilPersonalSkillsGUI::$storage
protected

Definition at line 96 of file class.ilPersonalSkillsGUI.php.

◆ $table_manager

Table TableManager ilPersonalSkillsGUI::$table_manager
protected

Definition at line 137 of file class.ilPersonalSkillsGUI.php.

◆ $tabs

ilTabsGUI ilPersonalSkillsGUI::$tabs
protected

◆ $toolbar

ilToolbarGUI ilPersonalSkillsGUI::$toolbar
protected

Definition at line 91 of file class.ilPersonalSkillsGUI.php.

Referenced by assignMaterials(), listSkills(), and selfEvaluation().

◆ $tpl

◆ $tree

ilTree ilPersonalSkillsGUI::$tree
protected

Definition at line 98 of file class.ilPersonalSkillsGUI.php.

◆ $tree_repo

ilSkillTreeRepository ilPersonalSkillsGUI::$tree_repo
protected

Definition at line 127 of file class.ilPersonalSkillsGUI.php.

◆ $tree_service

Service SkillTreeService ilPersonalSkillsGUI::$tree_service
protected

Definition at line 129 of file class.ilPersonalSkillsGUI.php.

◆ $trigger_objects_filter

array ilPersonalSkillsGUI::$trigger_objects_filter = []
protected

◆ $trigger_user_filter

array ilPersonalSkillsGUI::$trigger_user_filter = []
protected

Definition at line 168 of file class.ilPersonalSkillsGUI.php.

Referenced by getTriggerUserFilter(), and setTriggerUserFilter().

◆ $ui

UIServices ilPersonalSkillsGUI::$ui
protected

Definition at line 83 of file class.ilPersonalSkillsGUI.php.

Referenced by assignMaterial().

◆ $ui_fac

Factory ilPersonalSkillsGUI::$ui_fac
protected

Definition at line 93 of file class.ilPersonalSkillsGUI.php.

◆ $ui_ren

Renderer ilPersonalSkillsGUI::$ui_ren
protected

Definition at line 94 of file class.ilPersonalSkillsGUI.php.

◆ $use_materials

bool ilPersonalSkillsGUI::$use_materials = false
protected

Definition at line 123 of file class.ilPersonalSkillsGUI.php.

Referenced by renderSkillHTML().

◆ $user

◆ $user_profiles

array ilPersonalSkillsGUI::$user_profiles = []
protected

Definition at line 117 of file class.ilPersonalSkillsGUI.php.

◆ LIST_PROFILES

const ilPersonalSkillsGUI::LIST_PROFILES = ""

◆ LIST_SELECTED

const ilPersonalSkillsGUI::LIST_SELECTED = "selected"

Definition at line 46 of file class.ilPersonalSkillsGUI.php.


The documentation for this class was generated from the following file: