ILIAS  release_10 Revision v10.1-43-ga1241a92c2f
ilBadgeHandler Class Reference

Class ilBadgeHandler. More...

+ Collaboration diagram for ilBadgeHandler:

Public Member Functions

 isActive ()
 
 setActive (bool $a_value)
 
 getComponents ()
 
 setComponents (array $a_components=null)
 
 getProviderInstance (string $a_component_id)
 
 getComponentCaption (string $a_component_id)
 
 getUniqueTypeId (string $a_component_id, ilBadgeType $a_badge)
 
 getTypeInstanceByUniqueId (string $a_id)
 Get type instance by unique id (component, type) More...
 
 getInactiveTypes ()
 
 setInactiveTypes (array $a_types=null)
 
 getAvailableTypes (bool $exclude_inactive=true)
 Get badges types. More...
 
 getAvailableTypesForObjType (string $a_object_type)
 Get valid badges types for object type. More...
 
 getAvailableManualBadges (int $a_parent_obj_id, string $a_parent_obj_type=null)
 Get available manual badges for object id. More...
 
 isObjectActive (int $a_obj_id, ?string $a_obj_type=null)
 
 triggerEvaluation (string $a_type_id, int $a_user_id, array $a_params=null)
 
 getUserIds (int $a_parent_ref_id, int $a_parent_obj_id=null, string $a_parent_type=null)
 
 getInstancePath (ilBadgeAssignment $a_ass)
 
 countStaticBadgeInstances (ilBadge $a_badge)
 
 getBadgePath (ilBadge $a_badge)
 
 sendNotification (array $a_user_map, int $a_parent_ref_id=null)
 

Static Public Member Functions

static getInstance ()
 
static updateFromXML (string $a_component_id)
 Import component definition. More...
 
static clearFromXML (string $a_component_id)
 Remove component definition. More...
 

Data Fields

const GENERAL_INFO = 'inform_about_badges'
 

Protected Member Functions

 __construct ()
 
 getComponent (string $a_id)
 
 getBasePath ()
 
 countStaticBadgeInstancesHelper (int &$a_cnt, string $a_path)
 

Protected Attributes

ilComponentRepository $component_repository
 
ilDBInterface $db
 
ilTree $tree
 
ilLanguage $lng
 
ilSetting $settings
 

Static Protected Attributes

static ilBadgeHandler $instance = null
 

Detailed Description

Constructor & Destructor Documentation

◆ __construct()

ilBadgeHandler::__construct ( )
protected

Definition at line 40 of file class.ilBadgeHandler.php.

References $DIC, and ILIAS\Repository\settings().

41  {
42  global $DIC;
43 
44  if (isset($DIC['component.repository'])) {
45  $this->component_repository = $DIC['component.repository'];
46  }
47  $this->db = $DIC->database();
48  if (isset($DIC['tree'])) {
49  $this->tree = $DIC->repositoryTree();
50  }
51  $this->settings = new ilSetting('bdga');
52  }
global $DIC
Definition: shib_login.php:25
+ Here is the call graph for this function:

Member Function Documentation

◆ clearFromXML()

static ilBadgeHandler::clearFromXML ( string  $a_component_id)
static

Remove component definition.

Definition at line 302 of file class.ilBadgeHandler.php.

References $components, and $handler.

302  : void
303  {
304  $handler = self::getInstance();
305  $components = $handler->getComponents();
306  foreach ($components as $idx => $component) {
307  if ($component === $a_component_id) {
308  unset($components[$idx]);
309  }
310  }
311  $handler->setComponents($components);
312  }
$components
$handler
Definition: oai.php:14

◆ countStaticBadgeInstances()

ilBadgeHandler::countStaticBadgeInstances ( ilBadge  $a_badge)

Definition at line 444 of file class.ilBadgeHandler.php.

References $path, countStaticBadgeInstancesHelper(), getBasePath(), and ilBadge\getId().

444  : int
445  {
446  $path = $this->getBasePath() . 'instances/' . $a_badge->getId();
447  $cnt = 0;
448  if (is_dir($path)) {
450  }
451  return $cnt;
452  }
$path
Definition: ltiservices.php:30
countStaticBadgeInstancesHelper(int &$a_cnt, string $a_path)
+ Here is the call graph for this function:

◆ countStaticBadgeInstancesHelper()

ilBadgeHandler::countStaticBadgeInstancesHelper ( int &  $a_cnt,
string  $a_path 
)
protected

Definition at line 454 of file class.ilBadgeHandler.php.

Referenced by countStaticBadgeInstances().

457  : void {
458  foreach (glob($a_path . '/*') as $item) {
459  if (is_dir($item)) {
460  $this->countStaticBadgeInstancesHelper($a_cnt, $item);
461  } elseif (str_ends_with($item, '.json')) {
462  $a_cnt++;
463  }
464  }
465  }
countStaticBadgeInstancesHelper(int &$a_cnt, string $a_path)
+ Here is the caller graph for this function:

◆ getAvailableManualBadges()

ilBadgeHandler::getAvailableManualBadges ( int  $a_parent_obj_id,
string  $a_parent_obj_type = null 
)

Get available manual badges for object id.

Returns
array<int, string>

Definition at line 256 of file class.ilBadgeHandler.php.

References $res, ilObject\_lookupType(), getAvailableTypesForObjType(), and ilBadge\getInstancesByParentId().

259  : array {
260  $res = [];
261 
262  if (!$a_parent_obj_type) {
263  $a_parent_obj_type = ilObject::_lookupType($a_parent_obj_id);
264  }
265 
266  $badges = ilBadge::getInstancesByParentId($a_parent_obj_id);
267  foreach (self::getInstance()->getAvailableTypesForObjType($a_parent_obj_type) as $type_id => $type) {
268  if (!$type instanceof ilBadgeAuto) {
269  foreach ($badges as $badge) {
270  if ($badge->getTypeId() === $type_id &&
271  $badge->isActive()) {
272  $res[$badge->getId()] = $badge->getTitle();
273  }
274  }
275  }
276  }
277 
278  asort($res);
279  return $res;
280  }
$res
Definition: ltiservices.php:69
getAvailableTypesForObjType(string $a_object_type)
Get valid badges types for object type.
static getInstancesByParentId(int $a_parent_id, array $a_filter=null)
static _lookupType(int $id, bool $reference=false)
+ Here is the call graph for this function:

◆ getAvailableTypes()

ilBadgeHandler::getAvailableTypes ( bool  $exclude_inactive = true)

Get badges types.

Returns
array<string, ilBadgeType>

Definition at line 215 of file class.ilBadgeHandler.php.

References $id, $provider, $res, getComponents(), getInactiveTypes(), getProviderInstance(), and getUniqueTypeId().

Referenced by getAvailableTypesForObjType().

215  : array
216  {
217  $res = [];
218 
219  $inactive = $this->getInactiveTypes();
220  foreach ($this->getComponents() as $component_id) {
221  $provider = $this->getProviderInstance($component_id);
222  if ($provider) {
223  foreach ($provider->getBadgeTypes() as $type) {
224  $id = $this->getUniqueTypeId($component_id, $type);
225  if (!$exclude_inactive || !in_array($id, $inactive, true)) {
226  $res[$id] = $type;
227  }
228  }
229  }
230  }
231 
232  return $res;
233  }
$res
Definition: ltiservices.php:69
getUniqueTypeId(string $a_component_id, ilBadgeType $a_badge)
$provider
Definition: ltitoken.php:80
getProviderInstance(string $a_component_id)
$id
plugin.php for ilComponentBuildPluginInfoObjectiveTest::testAddPlugins
Definition: plugin.php:24
+ Here is the call graph for this function:
+ Here is the caller graph for this function:

◆ getAvailableTypesForObjType()

ilBadgeHandler::getAvailableTypesForObjType ( string  $a_object_type)

Get valid badges types for object type.

Returns
array<string, ilBadgeType>

Definition at line 239 of file class.ilBadgeHandler.php.

References $id, $res, and getAvailableTypes().

Referenced by getAvailableManualBadges().

239  : array
240  {
241  $res = [];
242 
243  foreach ($this->getAvailableTypes() as $id => $type) {
244  if (in_array($a_object_type, $type->getValidObjectTypes(), true)) {
245  $res[$id] = $type;
246  }
247  }
248 
249  return $res;
250  }
$res
Definition: ltiservices.php:69
$id
plugin.php for ilComponentBuildPluginInfoObjectiveTest::testAddPlugins
Definition: plugin.php:24
getAvailableTypes(bool $exclude_inactive=true)
Get badges types.
+ Here is the call graph for this function:
+ Here is the caller graph for this function:

◆ getBadgePath()

ilBadgeHandler::getBadgePath ( ilBadge  $a_badge)

Definition at line 467 of file class.ilBadgeHandler.php.

References $path, getBasePath(), ilBadge\getId(), and ilFileUtils\makeDirParents().

467  : string
468  {
469  $hash = md5($a_badge->getId());
470 
471  $path = $this->getBasePath() . 'badges/' .
472  floor($a_badge->getId() / 100) . '/' .
473  $hash . '/';
474 
476 
477  return $path;
478  }
static makeDirParents(string $a_dir)
Create a new directory and all parent directories.
$path
Definition: ltiservices.php:30
+ Here is the call graph for this function:

◆ getBasePath()

ilBadgeHandler::getBasePath ( )
protected

Definition at line 424 of file class.ilBadgeHandler.php.

References ilFileUtils\getWebspaceDir().

Referenced by countStaticBadgeInstances(), getBadgePath(), and getInstancePath().

424  : string
425  {
426  return ilFileUtils::getWebspaceDir() . '/pub_badges/';
427  }
static getWebspaceDir(string $mode="filesystem")
get webspace directory
+ Here is the call graph for this function:
+ Here is the caller graph for this function:

◆ getComponent()

ilBadgeHandler::getComponent ( string  $a_id)
protected

Definition at line 112 of file class.ilBadgeHandler.php.

Referenced by getComponentCaption(), and getProviderInstance().

112  : ?array
113  {
114  if (!$this->component_repository->hasComponentId($a_id)) {
115  return null;
116  }
117  $component = $this->component_repository->getComponentById($a_id);
118  return [
119  'type' => $component->getType(),
120  'name' => $component->getName()
121  ];
122  }
+ Here is the caller graph for this function:

◆ getComponentCaption()

ilBadgeHandler::getComponentCaption ( string  $a_component_id)

Definition at line 140 of file class.ilBadgeHandler.php.

References getComponent().

140  : string
141  {
142  $comp = $this->getComponent($a_component_id);
143  if ($comp) {
144  return $comp['type'] . '/' . $comp['name'];
145  }
146  return '';
147  }
getComponent(string $a_id)
+ Here is the call graph for this function:

◆ getComponents()

ilBadgeHandler::getComponents ( )
Returns
string[]

Definition at line 80 of file class.ilBadgeHandler.php.

References $components, and ILIAS\Repository\settings().

Referenced by getAvailableTypes().

80  : array
81  {
82  $components = $this->settings->get('components', null);
83  if ($components) {
84  return unserialize($components, ['allowed_classes' => false]);
85  }
86 
87  return [];
88  }
$components
+ Here is the call graph for this function:
+ Here is the caller graph for this function:

◆ getInactiveTypes()

ilBadgeHandler::getInactiveTypes ( )
Returns
string[]

Definition at line 184 of file class.ilBadgeHandler.php.

References ILIAS\Repository\settings().

Referenced by getAvailableTypes(), and triggerEvaluation().

184  : array
185  {
186  $types = $this->settings->get('inactive_types', null);
187  if ($types) {
188  return unserialize($types, ['allowed_classes' => false]);
189  }
190 
191  return [];
192  }
+ Here is the call graph for this function:
+ Here is the caller graph for this function:

◆ getInstance()

static ilBadgeHandler::getInstance ( )
static

Definition at line 54 of file class.ilBadgeHandler.php.

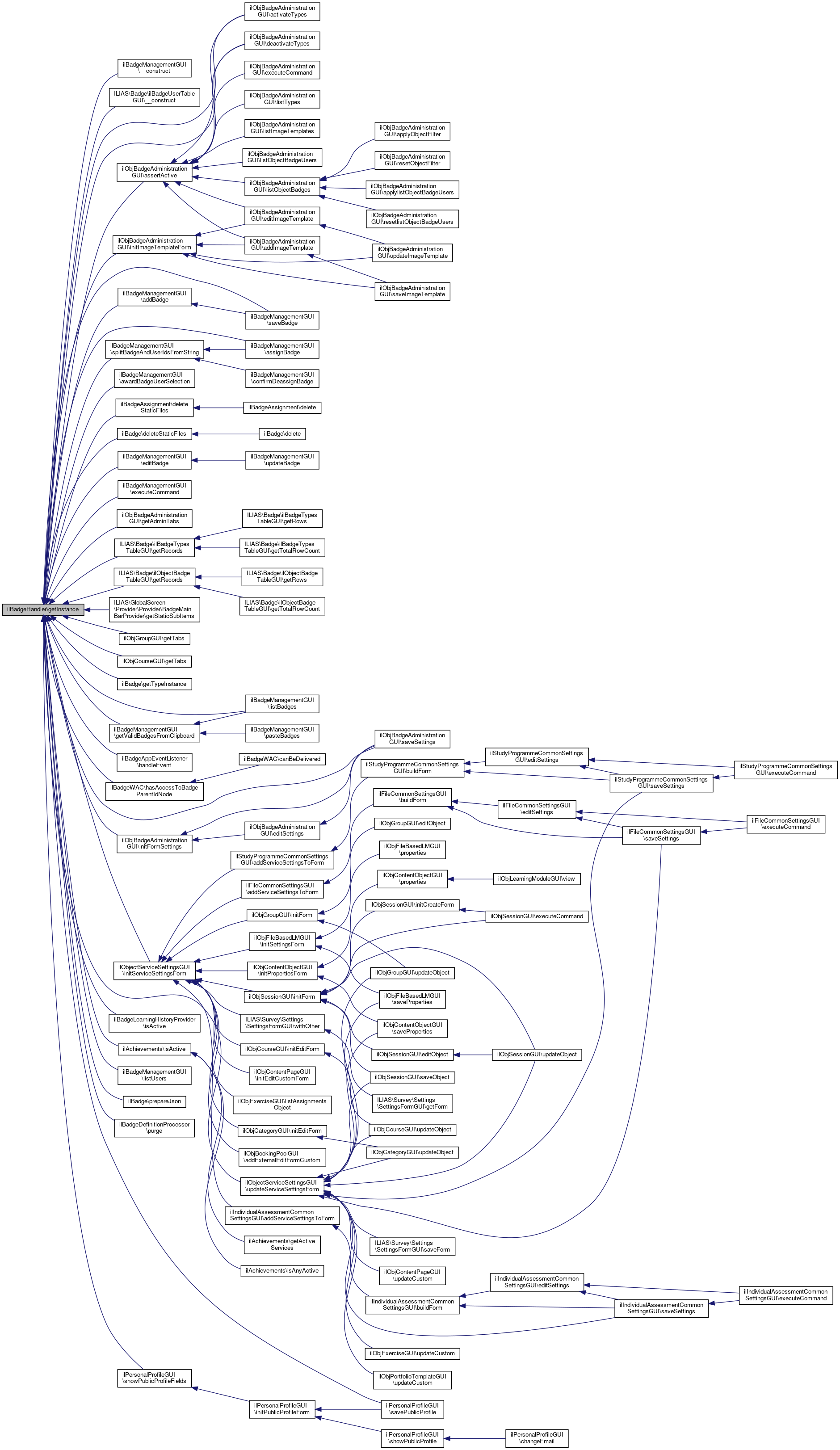
Referenced by ilBadgeManagementGUI\__construct(), ILIAS\Badge\ilBadgeUserTableGUI\__construct(), ilObjBadgeAdministrationGUI\activateTypes(), ilBadgeManagementGUI\addBadge(), ilObjBadgeAdministrationGUI\assertActive(), ilBadgeManagementGUI\assignBadge(), ilBadgeManagementGUI\awardBadgeUserSelection(), ilObjBadgeAdministrationGUI\deactivateTypes(), ilBadgeAssignment\deleteStaticFiles(), ilBadge\deleteStaticFiles(), ilBadgeManagementGUI\editBadge(), ilBadgeManagementGUI\executeCommand(), ilObjBadgeAdministrationGUI\getAdminTabs(), ILIAS\Badge\ilBadgeTypesTableGUI\getRecords(), ILIAS\Badge\ilObjectBadgeTableGUI\getRecords(), ILIAS\GlobalScreen\Provider\Provider\BadgeMainBarProvider\getStaticSubItems(), ilObjGroupGUI\getTabs(), ilObjCourseGUI\getTabs(), ilBadge\getTypeInstance(), ilBadgeManagementGUI\getValidBadgesFromClipboard(), ilBadgeAppEventListener\handleEvent(), ilBadgeWAC\hasAccessToBadgeParentIdNode(), ilObjBadgeAdministrationGUI\initFormSettings(), ilObjBadgeAdministrationGUI\initImageTemplateForm(), ilObjectServiceSettingsGUI\initServiceSettingsForm(), ilBadgeLearningHistoryProvider\isActive(), ilAchievements\isActive(), ilBadgeManagementGUI\listBadges(), ilBadgeManagementGUI\listUsers(), ilBadge\prepareJson(), ilBadgeDefinitionProcessor\purge(), ilBadgeManagementGUI\saveBadge(), ilPersonalProfileGUI\savePublicProfile(), ilObjBadgeAdministrationGUI\saveSettings(), ilPersonalProfileGUI\showPublicProfileFields(), ilBadgeManagementGUI\splitBadgeAndUserIdsFromString(), and ilObjectServiceSettingsGUI\updateServiceSettingsForm().

54  : self
55  {
56  if (!self::$instance) {
57  self::$instance = new self();
58  }
59  return self::$instance;
60  }
+ Here is the caller graph for this function:

◆ getInstancePath()

ilBadgeHandler::getInstancePath ( ilBadgeAssignment  $a_ass)

Definition at line 429 of file class.ilBadgeHandler.php.

References $path, ilBadgeAssignment\getBadgeId(), getBasePath(), ilBadgeAssignment\getUserId(), and ilFileUtils\makeDirParents().

429  : string
430  {
431  $hash = md5($a_ass->getBadgeId() . '_' . $a_ass->getUserId());
432 
433  $path = $this->getBasePath() . 'instances/' .
434  $a_ass->getBadgeId() . '/' .
435  floor($a_ass->getUserId() / 1000) . '/';
436 
438 
439  $path .= $hash . '.json';
440 
441  return $path;
442  }
static makeDirParents(string $a_dir)
Create a new directory and all parent directories.
$path
Definition: ltiservices.php:30
+ Here is the call graph for this function:

◆ getProviderInstance()

ilBadgeHandler::getProviderInstance ( string  $a_component_id)

Definition at line 124 of file class.ilBadgeHandler.php.

References getComponent().

Referenced by getAvailableTypes(), and getTypeInstanceByUniqueId().

124  : ?ilBadgeProvider
125  {
126  $comp = $this->getComponent($a_component_id);
127  if ($comp) {
128  $class = 'il' . $comp['name'] . 'BadgeProvider';
129  $file = '../' . $comp['type'] . '/' . $comp['name'] . '/classes/class.' . $class . '.php';
130  if (file_exists($file)) {
131  $obj = new $class();
132  if ($obj instanceof ilBadgeProvider) {
133  return $obj;
134  }
135  }
136  }
137  return null;
138  }
This file is part of ILIAS, a powerful learning management system published by ILIAS open source e-Le...
getComponent(string $a_id)
+ Here is the call graph for this function:
+ Here is the caller graph for this function:

◆ getTypeInstanceByUniqueId()

ilBadgeHandler::getTypeInstanceByUniqueId ( string  $a_id)

Get type instance by unique id (component, type)

Definition at line 163 of file class.ilBadgeHandler.php.

References $parts, $provider, and getProviderInstance().

Referenced by triggerEvaluation().

165  : ?ilBadgeType {
166  $parts = explode('/', $a_id);
167  $comp_id = $parts[0];
168  $type_id = $parts[1];
169 
170  $provider = $this->getProviderInstance($comp_id);
171  if ($provider) {
172  foreach ($provider->getBadgeTypes() as $type) {
173  if ($type->getId() === $type_id) {
174  return $type;
175  }
176  }
177  }
178  return null;
179  }
if($clientAssertionType !='urn:ietf:params:oauth:client-assertion-type:jwt-bearer'|| $grantType !='client_credentials') $parts
Definition: ltitoken.php:61
This file is part of ILIAS, a powerful learning management system published by ILIAS open source e-Le...
$provider
Definition: ltitoken.php:80
getProviderInstance(string $a_component_id)
+ Here is the call graph for this function:
+ Here is the caller graph for this function:

◆ getUniqueTypeId()

ilBadgeHandler::getUniqueTypeId ( string  $a_component_id,
ilBadgeType  $a_badge 
)

Definition at line 153 of file class.ilBadgeHandler.php.

References ilBadgeType\getId().

Referenced by getAvailableTypes().

156  : string {
157  return $a_component_id . '/' . $a_badge->getId();
158  }
getId()
Get typ id (unique for component)
+ Here is the call graph for this function:
+ Here is the caller graph for this function:

◆ getUserIds()

ilBadgeHandler::getUserIds ( int  $a_parent_ref_id,
int  $a_parent_obj_id = null,
string  $a_parent_type = null 
)
Parameters
int | null$a_parent_obj_id
string | null$a_parent_type
Returns
int[]

Definition at line 379 of file class.ilBadgeHandler.php.

References $tree, ilCourseParticipants\_getInstanceByObjId(), ilGroupParticipants\_getInstanceByObjId(), ilObject\_lookupObjectId(), and ilObject\_lookupType().

383  : array {
384  $tree = $this->tree;
385 
386  if (!$a_parent_obj_id) {
387  $a_parent_obj_id = ilObject::_lookupObjectId($a_parent_ref_id);
388  }
389  if (!$a_parent_type) {
390  $a_parent_type = ilObject::_lookupType($a_parent_obj_id);
391  }
392 
393  // try to get participants from (parent) course/group
394  switch ($a_parent_type) {
395  case 'crs':
396  $member_obj = ilCourseParticipants::_getInstanceByObjId($a_parent_obj_id);
397  return $member_obj->getMembers();
398 
399  case 'grp':
400  $member_obj = ilGroupParticipants::_getInstanceByObjId($a_parent_obj_id);
401  return $member_obj->getMembers();
402 
403  default:
404  // walk path to find course or group object and use members of that object
405  /* this does not work since getParticipantsForObject does not exist
406  $path = $tree->getPathId($a_parent_ref_id);
407  array_pop($path);
408  foreach (array_reverse($path) as $path_ref_id) {
409  $type = ilObject::_lookupType($path_ref_id, true);
410  if ($type == "crs" || $type == "grp") {
411  return $this->getParticipantsForObject($path_ref_id, null, $type);
412  }
413  }*/
414  break;
415  }
416  return [];
417  }
static _getInstanceByObjId(int $a_obj_id)
static _lookupObjectId(int $ref_id)
static _getInstanceByObjId(int $a_obj_id)
Get singleton instance.
static _lookupType(int $id, bool $reference=false)
+ Here is the call graph for this function:

◆ isActive()

ilBadgeHandler::isActive ( )

Definition at line 67 of file class.ilBadgeHandler.php.

References ILIAS\Repository\settings().

Referenced by isObjectActive(), and triggerEvaluation().

67  : bool
68  {
69  return (bool) $this->settings->get('active', '');
70  }
+ Here is the call graph for this function:
+ Here is the caller graph for this function:

◆ isObjectActive()

ilBadgeHandler::isObjectActive ( int  $a_obj_id,
?string  $a_obj_type = null 
)

Definition at line 319 of file class.ilBadgeHandler.php.

References ilContainer\_lookupContainerSetting(), ilObject\_lookupType(), ilObjectServiceSettingsGUI\BADGES, and isActive().

322  : bool {
323  if (!$this->isActive()) {
324  return false;
325  }
326 
327  if (!$a_obj_type) {
328  $a_obj_type = ilObject::_lookupType($a_obj_id);
329  }
330 
331  if ($a_obj_type !== 'bdga' && !ilContainer::_lookupContainerSetting(
332  $a_obj_id,
334  false
335  )) {
336  return false;
337  }
338 
339  return true;
340  }
static _lookupContainerSetting(int $a_id, string $a_keyword, string $a_default_value=null)
static _lookupType(int $id, bool $reference=false)
+ Here is the call graph for this function:

◆ sendNotification()

ilBadgeHandler::sendNotification ( array  $a_user_map,
int  $a_parent_ref_id = null 
)

Definition at line 485 of file class.ilBadgeHandler.php.

References $url, $user_id, ilObjUser\_lookupEmail(), ANONYMOUS_USER_ID, ilBadgeAssignment\exists(), ilUtil\getImagePath(), ilLanguage\getUserLanguage(), ilContext\hasHTML(), and ilLanguage\txt().

Referenced by triggerEvaluation().

488  : void {
489  $badges = [];
490 
491  foreach ($a_user_map as $user_id => $badge_ids) {
492  $user_badges = [];
493 
494  foreach ($badge_ids as $badge_id) {
495  // making extra sure
496  if (!ilBadgeAssignment::exists($badge_id, $user_id)) {
497  continue;
498  }
499 
500  if (!array_key_exists($badge_id, $badges)) {
501  $badges[$badge_id] = new ilBadge($badge_id);
502  }
503 
504  $badge = $badges[$badge_id];
505 
506  $user_badges[] = $badge->getTitle();
507  }
508 
509  if (count($user_badges)) {
510  // compose and send mail
511 
512  $ntf = new ilSystemNotification(false);
513  $ntf->setLangModules(['badge']);
514 
515  if (isset($a_parent_ref_id)) {
516  $ntf->setRefId($a_parent_ref_id);
517  }
518  $ntf->setGotoLangId('badge_notification_parent_goto');
519 
520  // user specific language
521  $lng = $ntf->getUserLanguage($user_id);
522 
523  $ntf->setIntroductionLangId('badge_notification_body');
524 
525  $ntf->addAdditionalInfo('badge_notification_badges', implode("\n", $user_badges), true);
526 
527  $url = ilLink::_getLink($user_id, 'usr', [], '_bdg');
528  $ntf->addAdditionalInfo('badge_notification_badges_goto', $url);
529 
530  $ntf->setReasonLangId('badge_notification_reason');
531 
532  // force email
533  $mail = new ilMail(ANONYMOUS_USER_ID);
534  $mail->enqueue(
536  '',
537  '',
538  $lng->txt('badge_notification_subject'),
539  $ntf->composeAndGetMessage($user_id, null, 'read', true),
540  []
541  );
542 
543 
544  // osd
545  // bug #24562
546  if (ilContext::hasHTML()) {
547  $url = new ilNotificationLink(new ilNotificationParameter('badge_notification_badges_goto', [], 'badge'), $url);
548  $osd_params = ['badge_list' => implode(', ', $user_badges)];
549 
550  $notification = new ilNotificationConfig(BadgeNotificationProvider::NOTIFICATION_TYPE);
551  $notification->setTitleVar('badge_notification_subject', [], 'badge');
552  $notification->setShortDescriptionVar('badge_notification_osd', $osd_params, 'badge');
553  $notification->setLongDescriptionVar('');
554  $notification->setLinks([$url]);
555  $notification->setIconPath(ilUtil::getImagePath('standard/icon_bdga.svg'));
556  $notification->setValidForSeconds(ilNotificationConfig::TTL_SHORT);
557  $notification->setVisibleForSeconds(ilNotificationConfig::DEFAULT_TTS);
558  $notification->setIdentification(new NotificationIdentification(
559  BadgeNotificationProvider::NOTIFICATION_TYPE,
560  self::GENERAL_INFO
561  ));
562  $notification->notifyByUsers([$user_id]);
563  }
564  }
565  }
566  }
const ANONYMOUS_USER_ID
Definition: constants.php:27
txt(string $a_topic, string $a_default_lang_fallback_mod="")
gets the text for a given topic if the topic is not in the list, the topic itself with "-" will be re...
getUserLanguage()
Return language of user.
description of a localized parameter this information is used locate translations while processing no...
$url
Definition: shib_logout.php:63
static hasHTML()
Has HTML output.
static getImagePath(string $image_name, string $module_path="", string $mode="output", bool $offline=false)
get image path (for images located in a template directory)
static exists(int $a_badge_id, int $a_user_id)
static _lookupEmail(int $a_user_id)
This file is part of ILIAS, a powerful learning management system published by ILIAS open source e-Le...
+ Here is the call graph for this function:
+ Here is the caller graph for this function:

◆ setActive()

ilBadgeHandler::setActive ( bool  $a_value)

Definition at line 72 of file class.ilBadgeHandler.php.

References ILIAS\Repository\settings().

72  : void
73  {
74  $this->settings->set('active', (string) $a_value);
75  }
+ Here is the call graph for this function:

◆ setComponents()

ilBadgeHandler::setComponents ( array  $a_components = null)
Parameters
string[]|null$a_components

Definition at line 94 of file class.ilBadgeHandler.php.

References ILIAS\Repository\settings().

94  : void
95  {
96  if (isset($a_components) && count($a_components) === 0) {
97  $a_components = null;
98  }
99  $this->settings->set(
100  'components',
101  $a_components !== null
102  ? serialize(array_unique($a_components))
103  : ''
104  );
105  }
+ Here is the call graph for this function:

◆ setInactiveTypes()

ilBadgeHandler::setInactiveTypes ( array  $a_types = null)
Parameters
string[]|null$a_types

Definition at line 197 of file class.ilBadgeHandler.php.

References ILIAS\Repository\settings().

197  : void
198  {
199  if (is_array($a_types) &&
200  !count($a_types)) {
201  $a_types = null;
202  }
203  $this->settings->set(
204  'inactive_types',
205  $a_types !== null
206  ? serialize(array_unique($a_types))
207  : ''
208  );
209  }
+ Here is the call graph for this function:

◆ triggerEvaluation()

ilBadgeHandler::triggerEvaluation ( string  $a_type_id,
int  $a_user_id,
array  $a_params = null 
)

Definition at line 342 of file class.ilBadgeHandler.php.

References ilBadgeAssignment\exists(), getInactiveTypes(), ilBadge\getInstancesByType(), getTypeInstanceByUniqueId(), isActive(), and sendNotification().

346  : void {
347  if (!$this->isActive() || in_array($a_type_id, $this->getInactiveTypes(), true)) {
348  return;
349  }
350 
351  $type = $this->getTypeInstanceByUniqueId($a_type_id);
352  if (!$type instanceof ilBadgeAuto) {
353  return;
354  }
355 
356  $new_badges = [];
357  foreach (ilBadge::getInstancesByType($a_type_id) as $badge) {
358  if ($badge->isActive()) {
359  // already assigned?
360  if (!ilBadgeAssignment::exists($badge->getId(), $a_user_id)) {
361  if ($type->evaluate($a_user_id, (array) $a_params, $badge->getConfiguration())) {
362  $ass = new ilBadgeAssignment($badge->getId(), $a_user_id);
363  $ass->store();
364 
365  $new_badges[$a_user_id][] = $badge->getId();
366  }
367  }
368  }
369  }
370 
371  $this->sendNotification($new_badges);
372  }
static getInstancesByType(string $a_type_id)
getTypeInstanceByUniqueId(string $a_id)
Get type instance by unique id (component, type)
sendNotification(array $a_user_map, int $a_parent_ref_id=null)
static exists(int $a_badge_id, int $a_user_id)
+ Here is the call graph for this function:

◆ updateFromXML()

static ilBadgeHandler::updateFromXML ( string  $a_component_id)
static

Import component definition.

Definition at line 291 of file class.ilBadgeHandler.php.

References $components, and $handler.

Referenced by ilBadgeDefinitionProcessor\beginTag().

291  : void
292  {
293  $handler = self::getInstance();
294  $components = $handler->getComponents();
295  $components[] = $a_component_id;
296  $handler->setComponents($components);
297  }
$components
$handler
Definition: oai.php:14
+ Here is the caller graph for this function:

Field Documentation

◆ $component_repository

ilComponentRepository ilBadgeHandler::$component_repository
protected

Definition at line 33 of file class.ilBadgeHandler.php.

◆ $db

ilDBInterface ilBadgeHandler::$db
protected

Definition at line 34 of file class.ilBadgeHandler.php.

◆ $instance

ilBadgeHandler ilBadgeHandler::$instance = null
staticprotected

Definition at line 38 of file class.ilBadgeHandler.php.

◆ $lng

ilLanguage ilBadgeHandler::$lng
protected

Definition at line 36 of file class.ilBadgeHandler.php.

◆ $settings

ilSetting ilBadgeHandler::$settings
protected

Definition at line 37 of file class.ilBadgeHandler.php.

◆ $tree

ilTree ilBadgeHandler::$tree
protected

Definition at line 35 of file class.ilBadgeHandler.php.

Referenced by getUserIds().

◆ GENERAL_INFO

const ilBadgeHandler::GENERAL_INFO = 'inform_about_badges'

Definition at line 31 of file class.ilBadgeHandler.php.


The documentation for this class was generated from the following file: