ILIAS  release_10 Revision v10.1-43-ga1241a92c2f
ilMailSearchObjectGUI Class Reference
+ Inheritance diagram for ilMailSearchObjectGUI:
+ Collaboration diagram for ilMailSearchObjectGUI:

Public Member Functions

 __construct (protected $wsp_access_handler=null, protected ?int $wsp_node_id=null)
 
 mailMembers ()
 
 cancel ()
 
 executeCommand ()
 

Protected Member Functions

 getObjectType ()
 
 getLocalDefaultRolePrefixes ()
 
 getRequestValue (string $key, \ILIAS\Refinery\Transformation $trafo, $default=null)
 
 addPermission (array $a_obj_ids)
 
 share ()
 
 mail ()
 
 mailObjects ()
 
 doesExposeMembers (ilObject $object)
 

Protected Attributes

GlobalHttpState $http
 
Refinery $refinery
 
string $view = null
 
ilGlobalTemplateInterface $tpl
 
ilCtrlInterface $ctrl
 
ilLanguage $lng
 
ilObjUser $user
 
ilErrorHandling $error
 
ilRbacSystem $rbacsystem
 
ilRbacReview $rbacreview
 
ilTree $tree
 
ilObjectDataCache $cache
 
ilFormatMail $umail
 
bool $mailing_allowed
 
ILIAS UI Factory $ui_factory
 
ILIAS UI Renderer $ui_renderer
 

Private Member Functions

 isDefaultRequestContext ()
 
 getContext ()
 
 isLocalRoleTitle (string $title)
 

Detailed Description

Definition at line 24 of file class.ilMailSearchObjectGUI.php.

Constructor & Destructor Documentation

◆ __construct()

ilMailSearchObjectGUI::__construct ( protected  $wsp_access_handler = null,
protected ?int  $wsp_node_id = null 
)
Parameters
ilWorkspaceAccessHandler | ilPortfolioAccessHandler | null$wsp_access_handler
Exceptions
ilCtrlException

Definition at line 47 of file class.ilMailSearchObjectGUI.php.

References $DIC, ILIAS\Repository\ctrl(), ILIAS\FileDelivery\http(), ILIAS\Repository\lng(), ILIAS\Repository\refinery(), and ILIAS\Repository\user().

48  {
49  global $DIC;
50 
51  $this->tpl = $DIC['tpl'];
52  $this->ctrl = $DIC['ilCtrl'];
53  $this->lng = $DIC['lng'];
54  $this->user = $DIC['ilUser'];
55  $this->error = $DIC['ilErr'];
56  $this->rbacsystem = $DIC['rbacsystem'];
57  $this->rbacreview = $DIC['rbacreview'];
58  $this->tree = $DIC['tree'];
59  $this->cache = $DIC['ilObjDataCache'];
60  $this->http = $DIC->http();
61  $this->refinery = $DIC->refinery();
62  $this->ui_factory = $DIC->ui()->factory();
63  $this->ui_renderer = $DIC->ui()->renderer();
64 
65  $this->ctrl->saveParameter($this, 'mobj_id');
66  $this->ctrl->saveParameter($this, 'ref');
67 
68  $mail = new ilMail($this->user->getId());
69  $this->mailing_allowed = $this->rbacsystem->checkAccess('internal_mail', $mail->getMailObjectReferenceId());
70 
71  $this->umail = new ilFormatMail($this->user->getId());
72 
73  $this->lng->loadLanguageModule('mail');
74  }
static http()
Fetches the global http state from ILIAS.
global $DIC
Definition: shib_login.php:25
+ Here is the call graph for this function:

Member Function Documentation

◆ addPermission()

ilMailSearchObjectGUI::addPermission ( array  $a_obj_ids)
protected
Parameters
int[]$a_obj_ids

Definition at line 129 of file class.ilMailSearchObjectGUI.php.

References ILIAS\Repository\ctrl(), and ILIAS\Repository\lng().

Referenced by share().

129  : void
130  {
131  $added = $this->wsp_access_handler->addMissingPermissionForObjects($this->wsp_node_id, $a_obj_ids);
132 
133  if ($added) {
134  $this->tpl->setOnScreenMessage('success', $this->lng->txt('wsp_share_success'), true);
135  }
136  $this->ctrl->redirectByClass(ilWorkspaceAccessGUI::class, 'share');
137  }
+ Here is the call graph for this function:
+ Here is the caller graph for this function:

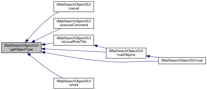
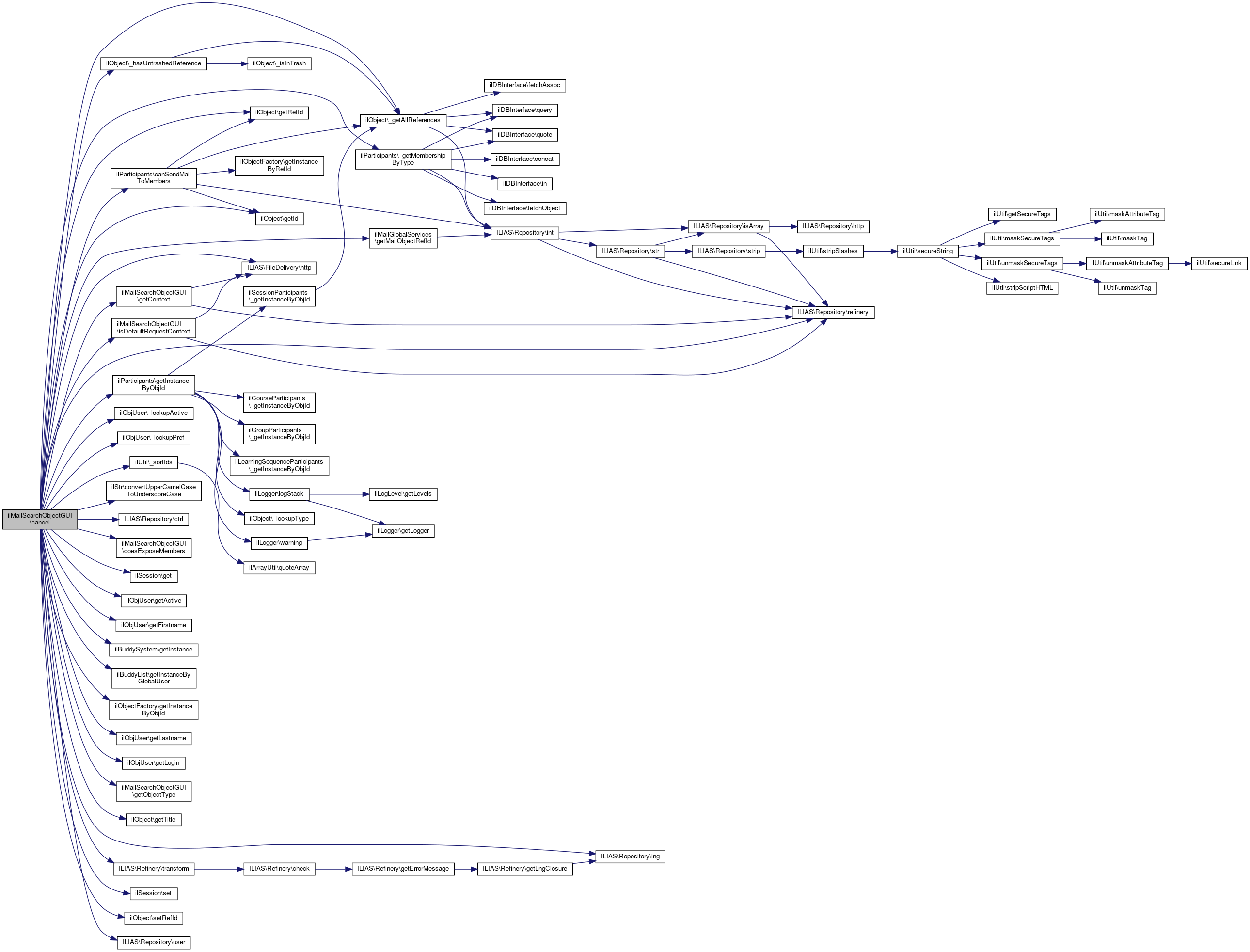
◆ cancel()

ilMailSearchObjectGUI::cancel ( )

Definition at line 356 of file class.ilMailSearchObjectGUI.php.

References $context, $data, $path, $ref_id, $relation, ilObject\_getAllReferences(), ilParticipants\_getMembershipByType(), ilObject\_hasUntrashedReference(), ilObjUser\_lookupActive(), ilObjUser\_lookupPref(), ilUtil\_sortIds(), ilParticipants\canSendMailToMembers(), ilStr\convertUpperCamelCaseToUnderscoreCase(), ILIAS\Repository\ctrl(), doesExposeMembers(), ilSession\get(), ilObjUser\getActive(), getContext(), ilObjUser\getFirstname(), ilObject\getId(), ilBuddySystem\getInstance(), ilBuddyList\getInstanceByGlobalUser(), ilObjectFactory\getInstanceByObjId(), ilParticipants\getInstanceByObjId(), ilObjUser\getLastname(), ilObjUser\getLogin(), ilMailGlobalServices\getMailObjectRefId(), getObjectType(), ilObject\getRefId(), ilObject\getTitle(), ILIAS\FileDelivery\http(), isDefaultRequestContext(), ILIAS\Repository\lng(), ILIAS\Repository\refinery(), ilSession\set(), ilObject\setRefId(), ILIAS\Refinery\transform(), and ILIAS\Repository\user().

356  : void
357  {
358  $view = '';
359  if ($this->http->wrapper()->query()->has('view')) {
360  $view = $this->http->wrapper()->query()->retrieve('view', $this->refinery->kindlyTo()->string());
361  }
362 
363  if ($view === 'myobjects' && $this->isDefaultRequestContext()) {
364  $this->ctrl->returnToParent($this);
365  } else {
366  $this->showMyObjects();
367  }
368  }
static http()
Fetches the global http state from ILIAS.
+ Here is the call graph for this function:

◆ doesExposeMembers()

ilMailSearchObjectGUI::doesExposeMembers ( ilObject  $object)
abstractprotected

Referenced by cancel().

+ Here is the caller graph for this function:

◆ executeCommand()

ilMailSearchObjectGUI::executeCommand ( )

Definition at line 625 of file class.ilMailSearchObjectGUI.php.

References ILIAS\Repository\ctrl(), ilBuddySystem\getInstance(), getObjectType(), and ILIAS\Repository\lng().

625  : bool
626  {
627  $forward_class = $this->ctrl->getNextClass($this) ?? '';
628  switch (strtolower($forward_class)) {
629  case strtolower(ilBuddySystemGUI::class):
630  if (!ilBuddySystem::getInstance()->isEnabled()) {
631  $this->error->raiseError($this->lng->txt('msg_no_perm_read'), $this->error->MESSAGE);
632  }
633 
634  $this->ctrl->saveParameter($this, 'search_' . $this->getObjectType());
635 
636  $this->ctrl->setReturn($this, 'showMembers');
637  $this->ctrl->forwardCommand(new ilBuddySystemGUI());
638  break;
639 
640  default:
641  if (!($cmd = $this->ctrl->getCmd())) {
642  $cmd = 'showMyObjects';
643  }
644 
645  $this->$cmd();
646  break;
647  }
648 
649  return true;
650  }
Class ilBuddySystemGUI.
if(!file_exists('../ilias.ini.php'))
+ Here is the call graph for this function:

◆ getContext()

ilMailSearchObjectGUI::getContext ( )
private

Definition at line 84 of file class.ilMailSearchObjectGUI.php.

References $context, ILIAS\FileDelivery\http(), and ILIAS\Repository\refinery().

Referenced by cancel().

84  : string
85  {
86  $context = 'mail';
87  if ($this->http->wrapper()->query()->has('ref')) {
88  $context = $this->http->wrapper()->query()->retrieve('ref', $this->refinery->kindlyTo()->string());
89  }
90 
91  return $context;
92  }
$context
Definition: webdav.php:31
static http()
Fetches the global http state from ILIAS.
+ Here is the call graph for this function:
+ Here is the caller graph for this function:

◆ getLocalDefaultRolePrefixes()

ilMailSearchObjectGUI::getLocalDefaultRolePrefixes ( )
abstractprotected
Returns
string[] Returns an array like ['il_crs_member_', 'il_crs_tutor', ...]

Referenced by isLocalRoleTitle().

+ Here is the caller graph for this function:

◆ getObjectType()

ilMailSearchObjectGUI::getObjectType ( )
abstractprotected

Referenced by cancel(), executeCommand(), isLocalRoleTitle(), mail(), mailObjects(), and share().

+ Here is the caller graph for this function:

◆ getRequestValue()

ilMailSearchObjectGUI::getRequestValue ( string  $key,
\ILIAS\Refinery\Transformation  $trafo,
  $default = null 
)
protected

Definition at line 112 of file class.ilMailSearchObjectGUI.php.

References ILIAS\FileDelivery\http().

113  {
114  $value = $default;
115  if ($this->http->wrapper()->query()->has($key)) {
116  $value = $this->http->wrapper()->query()->retrieve($key, $trafo);
117  }
118 
119  if ($this->http->wrapper()->post()->has($key)) {
120  $value = $this->http->wrapper()->post()->retrieve($key, $trafo);
121  }
122 
123  return $value;
124  }
static http()
Fetches the global http state from ILIAS.
+ Here is the call graph for this function:

◆ isDefaultRequestContext()

ilMailSearchObjectGUI::isDefaultRequestContext ( )
private

Definition at line 76 of file class.ilMailSearchObjectGUI.php.

References ILIAS\FileDelivery\http(), and ILIAS\Repository\refinery().

Referenced by cancel().

76  : bool
77  {
78  return (
79  !$this->http->wrapper()->query()->has('ref') ||
80  $this->http->wrapper()->query()->retrieve('ref', $this->refinery->kindlyTo()->string()) !== 'wsp'
81  );
82  }
static http()
Fetches the global http state from ILIAS.
+ Here is the call graph for this function:
+ Here is the caller graph for this function:

◆ isLocalRoleTitle()

ilMailSearchObjectGUI::isLocalRoleTitle ( string  $title)
private

Definition at line 94 of file class.ilMailSearchObjectGUI.php.

References getLocalDefaultRolePrefixes(), and getObjectType().

Referenced by mailObjects().

94  : bool
95  {
96  foreach ($this->getLocalDefaultRolePrefixes() as $local_role_prefix) {
97  if (str_starts_with($title, $local_role_prefix)) {
98  return true;
99  }
100  }
101 
102  return false;
103  }
+ Here is the call graph for this function:
+ Here is the caller graph for this function:

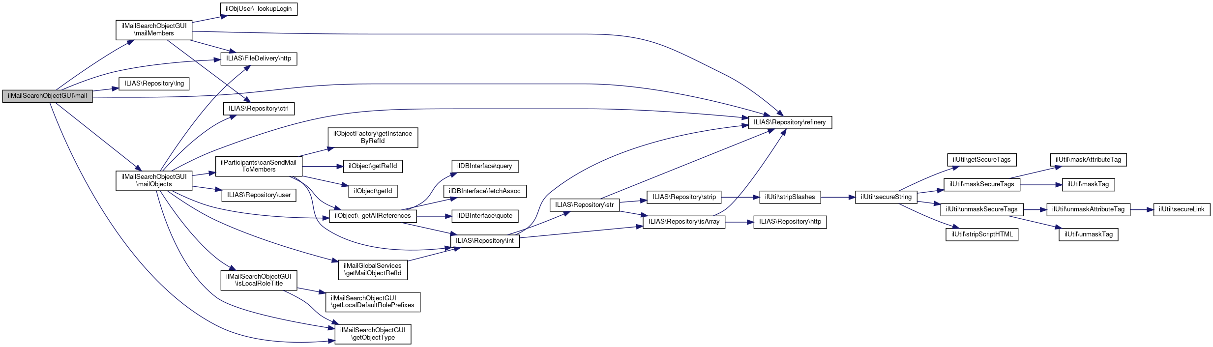
◆ mail()

ilMailSearchObjectGUI::mail ( )
protected

Definition at line 195 of file class.ilMailSearchObjectGUI.php.

References getObjectType(), ILIAS\FileDelivery\http(), ILIAS\Repository\lng(), mailMembers(), mailObjects(), and ILIAS\Repository\refinery().

195  : void
196  {
197  $view = '';
198  if ($this->http->wrapper()->query()->has('view')) {
199  $view = $this->http->wrapper()->query()->retrieve('view', $this->refinery->kindlyTo()->string());
200  }
201 
202  if ($view === 'myobjects') {
203  $obj_ids = [];
204  if ($this->http->wrapper()->query()->has('search_' . $this->getObjectType())) {
205  $obj_ids = [
206  $this->http->wrapper()->query()->retrieve(
207  'search_' . $this->getObjectType(),
208  $this->refinery->kindlyTo()->int()
209  )
210  ];
211  } elseif ($this->http->wrapper()->post()->has('search_' . $this->getObjectType())) {
212  $obj_ids = $this->http->wrapper()->post()->retrieve(
213  'search_' . $this->getObjectType(),
214  $this->refinery->kindlyTo()->listOf($this->refinery->kindlyTo()->int())
215  );
216  }
217 
218  if ($obj_ids !== []) {
219  $this->mailObjects();
220  } else {
221  $this->tpl->setOnScreenMessage('info', $this->lng->txt('mail_select_' . $this->getObjectType()));
222  $this->showMyObjects();
223  }
224  } elseif ($view === $this->getObjectType() . '_members') {
225  $usr_ids = [];
226  if ($this->http->wrapper()->query()->has('search_members')) {
227  $usr_ids = [
228  $this->http->wrapper()->query()->retrieve(
229  'search_members',
230  $this->refinery->kindlyTo()->int()
231  )
232  ];
233  } elseif ($this->http->wrapper()->post()->has('search_members')) {
234  $usr_ids = $this->http->wrapper()->post()->retrieve(
235  'search_members',
236  $this->refinery->kindlyTo()->listOf($this->refinery->kindlyTo()->int())
237  );
238  }
239 
240  if ($usr_ids !== []) {
241  $this->mailMembers();
242  } else {
243  $this->tpl->setOnScreenMessage('info', $this->lng->txt('mail_select_one_entry'));
244  $this->showMembers();
245  }
246  } else {
247  $this->showMyObjects();
248  }
249  }
static http()
Fetches the global http state from ILIAS.
+ Here is the call graph for this function:

◆ mailMembers()

ilMailSearchObjectGUI::mailMembers ( )

Definition at line 313 of file class.ilMailSearchObjectGUI.php.

References ilObjUser\_lookupLogin(), ILIAS\Repository\ctrl(), ILIAS\FileDelivery\http(), and ILIAS\Repository\refinery().

Referenced by mail().

313  : void
314  {
315  $members = [];
316  $usr_ids = [];
317  if ($this->http->wrapper()->query()->has('search_members')) {
318  $usr_ids = [
319  $this->http->wrapper()->query()->retrieve(
320  'search_members',
321  $this->refinery->kindlyTo()->int()
322  )
323  ];
324  } elseif ($this->http->wrapper()->post()->has('search_members')) {
325  $usr_ids = $this->http->wrapper()->post()->retrieve(
326  'search_members',
327  $this->refinery->kindlyTo()->listOf($this->refinery->kindlyTo()->int())
328  );
329  }
330 
331  $mail_data = $this->umail->retrieveFromStage();
332  foreach ($usr_ids as $usr_id) {
333  $login = ilObjUser::_lookupLogin($usr_id);
334  if (!$this->umail->existsRecipient($login, (string) $mail_data['rcp_to'])) {
335  $members[] = $login;
336  }
337  }
338  $mail_data = $this->umail->appendSearchResult(array_unique($members), 'to');
339 
340  $this->umail->persistToStage(
341  (int) $mail_data['user_id'],
342  $mail_data['attachments'],
343  $mail_data['rcp_to'],
344  $mail_data['rcp_cc'],
345  $mail_data['rcp_bcc'],
346  $mail_data['m_subject'],
347  $mail_data['m_message'],
348  $mail_data['use_placeholders'],
349  $mail_data['tpl_ctx_id'],
350  $mail_data['tpl_ctx_params']
351  );
352 
353  $this->ctrl->redirectToURL('ilias.php?baseClass=ilMailGUI&type=search_res');
354  }
static http()
Fetches the global http state from ILIAS.
static _lookupLogin(int $a_user_id)
+ Here is the call graph for this function:
+ Here is the caller graph for this function:

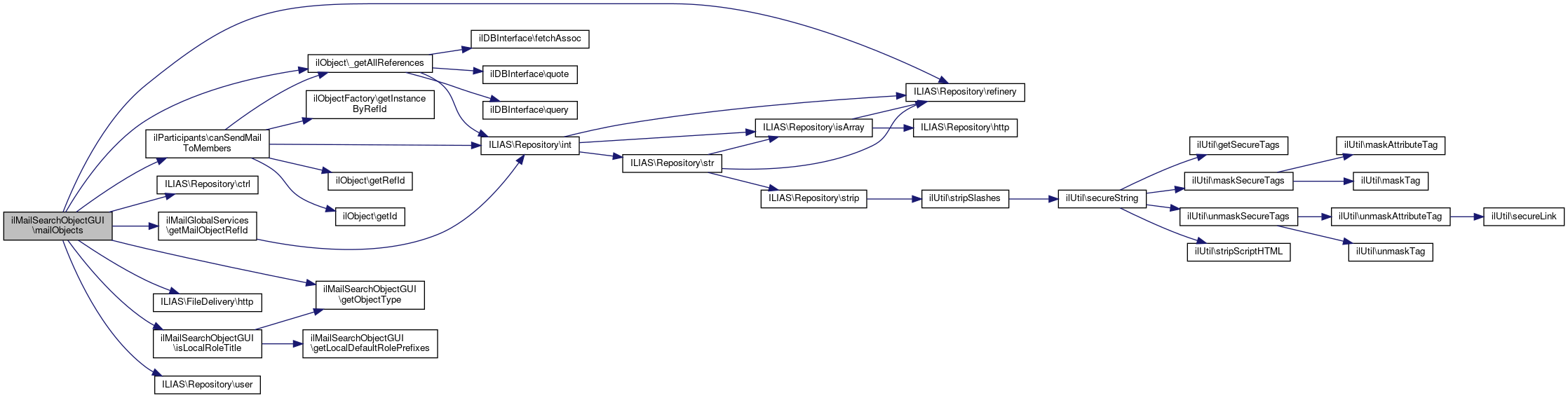
◆ mailObjects()

ilMailSearchObjectGUI::mailObjects ( )
protected

Definition at line 251 of file class.ilMailSearchObjectGUI.php.

References $ref_id, ilObject\_getAllReferences(), ilParticipants\canSendMailToMembers(), ILIAS\Repository\ctrl(), ilMailGlobalServices\getMailObjectRefId(), getObjectType(), ILIAS\FileDelivery\http(), isLocalRoleTitle(), ILIAS\Repository\refinery(), and ILIAS\Repository\user().

Referenced by mail().

251  : void
252  {
253  $members = [];
254  $mail_data = $this->umail->retrieveFromStage();
255 
256  $obj_ids = [];
257  if ($this->http->wrapper()->query()->has('search_' . $this->getObjectType())) {
258  $obj_ids = [
259  $this->http->wrapper()->query()->retrieve(
260  'search_' . $this->getObjectType(),
261  $this->refinery->kindlyTo()->int()
262  )
263  ];
264  } elseif ($this->http->wrapper()->post()->has('search_' . $this->getObjectType())) {
265  $obj_ids = $this->http->wrapper()->post()->retrieve(
266  'search_' . $this->getObjectType(),
267  $this->refinery->kindlyTo()->listOf($this->refinery->kindlyTo()->int())
268  );
269  }
270 
271  foreach ($obj_ids as $obj_id) {
272  $ref_ids = ilObject::_getAllReferences($obj_id);
273  foreach ($ref_ids as $ref_id) {
274  $can_send_mails = ilParticipants::canSendMailToMembers(
275  $ref_id,
276  $this->user->getId(),
278  );
279  if (!$can_send_mails) {
280  continue;
281  }
282 
283  $roles = $this->rbacreview->getAssignableChildRoles($ref_id);
284  foreach ($roles as $role) {
285  if ($this->isLocalRoleTitle($role['title'])) {
286  $recipient = (new ilRoleMailboxAddress($role['obj_id']))->value();
287  if (!$this->umail->existsRecipient($recipient, (string) $mail_data['rcp_to'])) {
288  $members[] = $recipient;
289  }
290  }
291  }
292  }
293  }
294 
295  $mail_data = $members !== [] ? $this->umail->appendSearchResult(array_unique($members), 'to') : $this->umail->retrieveFromStage();
296 
297  $this->umail->persistToStage(
298  (int) $mail_data['user_id'],
299  $mail_data['attachments'],
300  $mail_data['rcp_to'],
301  $mail_data['rcp_cc'],
302  $mail_data['rcp_bcc'],
303  $mail_data['m_subject'],
304  $mail_data['m_message'],
305  $mail_data['use_placeholders'],
306  $mail_data['tpl_ctx_id'],
307  $mail_data['tpl_ctx_params']
308  );
309 
310  $this->ctrl->redirectToURL('ilias.php?baseClass=ilMailGUI&type=search_res');
311  }
static _getAllReferences(int $id)
get all reference ids for object ID
Class ilRoleMailboxAddress.
$ref_id
Definition: ltiauth.php:66
static http()
Fetches the global http state from ILIAS.
static canSendMailToMembers(int|ilObject $ref_id_or_instance, ?int $usr_id=null, ?int $mail_obj_ref_id=null)
This method was introduced as a band-aid fix for #22764.
+ Here is the call graph for this function:
+ Here is the caller graph for this function:

◆ share()

ilMailSearchObjectGUI::share ( )
protected

Definition at line 139 of file class.ilMailSearchObjectGUI.php.

References addPermission(), getObjectType(), ILIAS\FileDelivery\http(), ILIAS\Repository\lng(), and ILIAS\Repository\refinery().

139  : void
140  {
141  $view = '';
142  if ($this->http->wrapper()->query()->has('view')) {
143  $view = $this->http->wrapper()->query()->retrieve('view', $this->refinery->kindlyTo()->string());
144  }
145 
146  if ($view === 'myobjects') {
147  $obj_ids = [];
148  if ($this->http->wrapper()->query()->has('search_' . $this->getObjectType())) {
149  $obj_ids = [
150  $this->http->wrapper()->query()->retrieve(
151  'search_' . $this->getObjectType(),
152  $this->refinery->kindlyTo()->int()
153  )
154  ];
155  } elseif ($this->http->wrapper()->post()->has('search_' . $this->getObjectType())) {
156  $obj_ids = $this->http->wrapper()->post()->retrieve(
157  'search_' . $this->getObjectType(),
158  $this->refinery->kindlyTo()->listOf($this->refinery->kindlyTo()->int())
159  );
160  }
161 
162  if ($obj_ids !== []) {
163  $this->addPermission($obj_ids);
164  } else {
165  $this->tpl->setOnScreenMessage('info', $this->lng->txt('mail_select_' . $this->getObjectType()));
166  $this->showMyObjects();
167  }
168  } elseif ($view === $this->getObjectType() . '_members') {
169  $usr_ids = [];
170  if ($this->http->wrapper()->query()->has('search_members')) {
171  $usr_ids = [
172  $this->http->wrapper()->query()->retrieve(
173  'search_members',
174  $this->refinery->kindlyTo()->int()
175  )
176  ];
177  } elseif ($this->http->wrapper()->post()->has('search_members')) {
178  $usr_ids = $this->http->wrapper()->post()->retrieve(
179  'search_members',
180  $this->refinery->kindlyTo()->listOf($this->refinery->kindlyTo()->int())
181  );
182  }
183 
184  if ($usr_ids !== []) {
185  $this->addPermission($usr_ids);
186  } else {
187  $this->tpl->setOnScreenMessage('info', $this->lng->txt('mail_select_one_entry'));
188  $this->showMembers();
189  }
190  } else {
191  $this->showMyObjects();
192  }
193  }
static http()
Fetches the global http state from ILIAS.
+ Here is the call graph for this function:

Field Documentation

◆ $cache

ilObjectDataCache ilMailSearchObjectGUI::$cache
protected

Definition at line 37 of file class.ilMailSearchObjectGUI.php.

◆ $ctrl

ilCtrlInterface ilMailSearchObjectGUI::$ctrl
protected

Definition at line 30 of file class.ilMailSearchObjectGUI.php.

◆ $error

ilErrorHandling ilMailSearchObjectGUI::$error
protected

Definition at line 33 of file class.ilMailSearchObjectGUI.php.

◆ $http

GlobalHttpState ilMailSearchObjectGUI::$http
protected

Definition at line 26 of file class.ilMailSearchObjectGUI.php.

◆ $lng

ilLanguage ilMailSearchObjectGUI::$lng
protected

Definition at line 31 of file class.ilMailSearchObjectGUI.php.

◆ $mailing_allowed

bool ilMailSearchObjectGUI::$mailing_allowed
protected

Definition at line 39 of file class.ilMailSearchObjectGUI.php.

◆ $rbacreview

ilRbacReview ilMailSearchObjectGUI::$rbacreview
protected

Definition at line 35 of file class.ilMailSearchObjectGUI.php.

◆ $rbacsystem

ilRbacSystem ilMailSearchObjectGUI::$rbacsystem
protected

Definition at line 34 of file class.ilMailSearchObjectGUI.php.

◆ $refinery

Refinery ilMailSearchObjectGUI::$refinery
protected

Definition at line 27 of file class.ilMailSearchObjectGUI.php.

◆ $tpl

ilGlobalTemplateInterface ilMailSearchObjectGUI::$tpl
protected

Definition at line 29 of file class.ilMailSearchObjectGUI.php.

◆ $tree

ilTree ilMailSearchObjectGUI::$tree
protected

Definition at line 36 of file class.ilMailSearchObjectGUI.php.

◆ $ui_factory

ILIAS UI Factory ilMailSearchObjectGUI::$ui_factory
protected

Definition at line 40 of file class.ilMailSearchObjectGUI.php.

◆ $ui_renderer

ILIAS UI Renderer ilMailSearchObjectGUI::$ui_renderer
protected

Definition at line 41 of file class.ilMailSearchObjectGUI.php.

◆ $umail

ilFormatMail ilMailSearchObjectGUI::$umail
protected

Definition at line 38 of file class.ilMailSearchObjectGUI.php.

◆ $user

ilObjUser ilMailSearchObjectGUI::$user
protected

Definition at line 32 of file class.ilMailSearchObjectGUI.php.

◆ $view

string ilMailSearchObjectGUI::$view = null
protected

Definition at line 28 of file class.ilMailSearchObjectGUI.php.


The documentation for this class was generated from the following file: