ILIAS  release_10 Revision v10.1-43-ga1241a92c2f
ilSCORM2004TrackingItemsTableGUI Class Reference

This file is part of ILIAS, a powerful learning management system published by ILIAS open source e-Learning e.V. More...

+ Inheritance diagram for ilSCORM2004TrackingItemsTableGUI:
+ Collaboration diagram for ilSCORM2004TrackingItemsTableGUI:

Public Member Functions

 __construct (int $a_obj_id, ?object $a_parent_obj, string $a_parent_cmd, array $a_userSelected, array $a_scosSelected, string $a_report)
 
 getSelectableColumns ()
 
 getObjId ()
 
 getItems ()
 
- Public Member Functions inherited from ilTable2GUI
 __construct (?object $a_parent_obj, string $a_parent_cmd="", string $a_template_context="")
 
 setOpenFormTag (bool $a_val)
 
 getOpenFormTag ()
 
 setCloseFormTag (bool $a_val)
 
 getCloseFormTag ()
 
 determineLimit ()
 
 getSelectableColumns ()
 Get selectable columns. More...
 
 determineSelectedColumns ()
 
 isColumnSelected (string $col)
 
 getSelectedColumns ()
 
 resetOffset (bool $a_in_determination=false)
 
 initFilter ()
 
 getParentObject ()
 
 getParentCmd ()
 
 setTopAnchor (string $a_val)
 
 getTopAnchor ()
 
 setNoEntriesText (string $a_text)
 
 getNoEntriesText ()
 
 setIsDataTable (bool $a_val)
 
 getIsDataTable ()
 
 setEnableTitle (bool $a_enabletitle)
 
 getEnableTitle ()
 
 setEnableHeader (bool $a_enableheader)
 
 getEnableHeader ()
 
 setEnableNumInfo (bool $a_val)
 
 getEnableNumInfo ()
 
 setTitle (string $a_title, string $a_icon="", string $a_icon_alt="")
 
 setDescription (string $a_val)
 
 getDescription ()
 
 setOrderField (string $a_order_field)
 
 getOrderField ()
 
 setData (array $a_data)
 
 getData ()
 
 dataExists ()
 
 setPrefix (string $a_prefix)
 
 getPrefix ()
 
 addFilterItem (ilTableFilterItem $a_input_item, bool $a_optional=false)
 
 addFilterItemByMetaType (string $id, int $type=self::FILTER_TEXT, bool $a_optional=false, string $caption="")
 Add filter by standard type. More...
 
 getFilterItems (bool $a_optionals=false)
 
 getFilterItemByPostVar (string $a_post_var)
 
 setFilterCols (int $a_val)
 
 getFilterCols ()
 
 setDisableFilterHiding (bool $a_val=true)
 
 getDisableFilterHiding ()
 
 isFilterSelected (string $a_col)
 Is given filter selected? More...
 
 getSelectedFilters ()
 
 determineSelectedFilters ()
 
 setCustomPreviousNext (string $a_prev_link, string $a_next_link)
 
 setFormAction (string $a_form_action, bool $a_multipart=false)
 
 getFormAction ()
 
 setFormName (string $a_name="")
 
 getFormName ()
 
 setId (string $a_val)
 
 getId ()
 
 setDisplayAsBlock (bool $a_val)
 
 getDisplayAsBlock ()
 
 setSelectAllCheckbox (string $a_select_all_checkbox, bool $a_select_all_on_top=false)
 
 setExternalSorting (bool $a_val)
 
 getExternalSorting ()
 
 setFilterCommand (string $a_val, string $a_caption="")
 
 getFilterCommand ()
 
 setResetCommand (string $a_val, string $a_caption="")
 
 getResetCommand ()
 
 setExternalSegmentation (bool $a_val)
 
 getExternalSegmentation ()
 
 setRowTemplate (string $a_template, string $a_template_dir="")
 Set row template. More...
 
 setDefaultOrderField (string $a_defaultorderfield)
 
 getDefaultOrderField ()
 
 setDefaultOrderDirection (string $a_defaultorderdirection)
 
 getDefaultOrderDirection ()
 
 setDefaultFilterVisiblity (bool $a_status)
 
 getDefaultFilterVisibility ()
 
 clearCommandButtons ()
 
 addCommandButton (string $a_cmd, string $a_text, string $a_onclick='', string $a_id="", string $a_class="")
 
 addCommandButtonInstance (ilButtonBase $a_button)
 
 addMultiItemSelectionButton (string $a_sel_var, array $a_options, string $a_cmd, string $a_text, string $a_default_selection='')
 
 setCloseCommand (string $a_link)
 
 addMultiCommand (string $a_cmd, string $a_text)
 
 addHiddenInput (string $a_name, string $a_value)
 
 addHeaderCommand (string $a_href, string $a_text, string $a_target="", string $a_img="")
 
 setTopCommands (bool $a_val)
 
 getTopCommands ()
 
 addColumn (string $a_text, string $a_sort_field="", string $a_width="", bool $a_is_checkbox_action_column=false, string $a_class="", string $a_tooltip="", bool $a_tooltip_with_html=false)
 
 getNavParameter ()
 
 setOrderLink (string $key, string $order_dir)
 
 fillHeader ()
 
 determineOffsetAndOrder (bool $a_omit_offset=false)
 
 storeNavParameter ()
 
 getHTML ()
 Get HTML. More...
 
 numericOrdering (string $a_field)
 Should this field be sorted numeric? More...
 
 render ()
 
 writeFilterToSession ()
 
 resetFilter ()
 
 fillFooter ()
 
 getLinkbar (string $a_num)
 
 fillHiddenRow ()
 
 fillActionRow ()
 
 setHeaderHTML (string $html)
 
 storeProperty (string $type, string $value)
 
 loadProperty (string $type)
 
 getCurrentState ()
 get current settings for order, limit, columns and filter More...
 
 setContext (string $id)
 
 getContext ()
 
 setShowRowsSelector (bool $a_value)
 Toggle rows-per-page selector. More...
 
 getShowRowsSelector ()
 
 setShowTemplates (bool $a_value)
 
 getShowTemplates ()
 
 restoreTemplate (string $a_name)
 Restore state from template. More...
 
 saveTemplate (string $a_name)
 Save current state as template. More...
 
 deleteTemplate (string $a_name)
 
 getLimit ()
 
 getOffset ()
 
 setExportFormats (array $formats)
 Set available export formats. More...
 
 setPrintMode (bool $a_value=false)
 
 getPrintMode ()
 
 getExportMode ()
 
 exportData (int $format, bool $send=false)
 Export and optionally send current table data. More...
 
 setEnableAllCommand (bool $a_value)
 
 setRowSelectorLabel (string $row_selector_label)
 
 getRowSelectorLabel ()
 
 setPreventDoubleSubmission (bool $a_val)
 
 getPreventDoubleSubmission ()
 
 setLimit (int $a_limit=0, int $a_default_limit=0)
 
- Public Member Functions inherited from ilTableGUI
 __construct (array $a_data=[], bool $a_global_tpl=true)
 
 setTemplate (ilTemplate $a_tpl)
 
 getTemplateObject ()
 
 setData (array $a_data)
 Set table data. More...
 
 getData ()
 
 setTitle (string $a_title, string $a_icon="", string $a_icon_alt="")
 
 setHelp (string $a_help_page, string $a_help_icon, string $a_help_icon_alt="")
 
 setHeaderNames (array $a_header_names)
 
 getColumnCount ()
 
 setHeaderVars (array $a_header_vars, array $a_header_params=[])
 
 setColumnWidth (array $a_column_width)
 set table column widths More...
 
 setOneColumnWidth (string $a_column_width, int $a_column_number)
 
 setMaxCount (int $a_max_count)
 set max. More...
 
 setLimit (int $a_limit=0, int $a_default_limit=0)
 set max. More...
 
 getLimit ()
 
 setPrefix (string $a_prefix)
 set prefix for sort and offset fields (if you have two or more tables on a page that you want to sort separately) More...
 
 setOffset (int $a_offset)
 set dataset offset More...
 
 getOffset ()
 
 setOrderColumn (string $a_order_column="", string $a_default_column="")
 
 getOrderColumn ()
 
 setOrderDirection (string $a_order_direction)
 
 getOrderDirection ()
 
 setFooter (string $a_style, string $a_previous="", string $a_next="")
 
 enable (string $a_module_name)
 
 disable (string $a_module_name)
 
 sortData ()
 
 render ()
 
 renderHeader ()
 
 setOrderLink (string $key, string $order_dir)
 
 setStyle (string $a_element, string $a_style)
 
 getStyle (string $a_element)
 
 setBase (string $a_base)
 
 getBase ()
 
 getFormName ()
 get the name of the parent form More...
 
 setFormName (string $a_name="cmd")
 
 getSelectAllCheckbox ()
 get the name of the checkbox that should be toggled with a select all button More...
 
 setSelectAllCheckbox (string $a_select_all_checkbox)
 
 clearActionButtons ()
 
 addActionButton (string $btn_name, string $btn_value)
 

Protected Member Functions

 parseValue (string $id, float|int|string|null $value, string $type)
 
 fillRow (array $a_set)
 Fill table row. More...
 
 fillHeaderExcel (ilExcel $a_excel, int &$a_row)
 
 fillRowExcel (ilExcel $a_excel, int &$a_row, array $a_set)
 
 fillHeaderCSV (ilCSVWriter $a_csv)
 
 fillRowCSV (ilCSVWriter $a_csv, array $a_set)
 
- Protected Member Functions inherited from ilTable2GUI
 getRequestedValues ()
 
 prepareOutput ()
 Anything that must be done before HTML is generated. More...
 
 isFilterVisible ()
 Check if filter is visible: manually shown (session, db) or default value set. More...
 
 isAdvMDFilter (ilAdvancedMDRecordGUI $a_gui, ilTableFilterItem $a_element)
 Check if filter element is based on adv md. More...
 
 fillRow (array $a_set)
 Standard Version of Fill Row. More...
 
 getFilterValue (ilTableFilterItem $a_item)
 Get current filter value. More...
 
 setFilterValue (ilTableFilterItem $a_item, $a_value)
 
 fillMetaExcel (ilExcel $a_excel, int &$a_row)
 Add meta information to excel export. More...
 
 fillHeaderExcel (ilExcel $a_excel, int &$a_row)
 Excel Version of Fill Header. More...
 
 fillRowExcel (ilExcel $a_excel, int &$a_row, array $a_set)
 Excel Version of Fill Row. More...
 
 fillMetaCSV (ilCSVWriter $a_csv)
 Add meta information to csv export. More...
 
 fillHeaderCSV (ilCSVWriter $a_csv)
 CSV Version of Fill Header. More...
 
 fillRowCSV (ilCSVWriter $a_csv, array $a_set)
 CSV Version of Fill Row. More...
 

Protected Attributes

ilAccessHandler $access
 
ilRbacSystem $rbacsystem
 
- Protected Attributes inherited from ilTable2GUI
string $requested_tmpl_delete
 
string $requested_tmpl_create
 
string $requested_nav_par2 = ""
 
string $requested_nav_par = ""
 
string $requested_nav_par1 = ""
 
ILIAS Table TableGUIRequest $table_request = null
 
array $selected_columns = []
 
ilCtrl $ctrl
 
object $parent_obj = null
 
string $parent_cmd = ""
 
string $close_command = ""
 
string $top_anchor = "il_table_top"
 
array $filters = array()
 
array $optional_filters = array()
 
string $filter_cmd = 'applyFilter'
 
string $reset_cmd = 'resetFilter'
 
int $filter_cols = 5
 
bool $ext_sort = false
 
bool $ext_seg = false
 
string $context = ""
 
array $mi_sel_buttons = []
 
bool $disable_filter_hiding = false
 
bool $top_commands = true
 
array $selectable_columns = array()
 
array $selected_column = array()
 
bool $show_templates = false
 
bool $show_rows_selector = true
 
bool $rows_selector_off = false
 
bool $nav_determined = false
 
bool $limit_determined = false
 
bool $filters_determined = false
 
bool $columns_determined = false
 
bool $open_form_tag = true
 
bool $close_form_tag = true
 
array $export_formats = []
 
int $export_mode = 0
 
bool $print_mode = false
 
bool $enable_command_for_all = false
 
bool $restore_filter = false
 
array $restore_filter_values = []
 
bool $default_filter_visibility = false
 
array $sortable_fields = array()
 
bool $prevent_double_submission = true
 
string $row_selector_label = ""
 
bool $select_all_on_top = false
 
array $sel_buttons = []
 
string $nav_value = ''
 
string $noentriestext = ''
 
string $css_row = ''
 
bool $display_as_block = false
 
string $description = ''
 
string $id = ""
 
bool $custom_prev_next = false
 
string $reset_cmd_txt = ""
 
string $defaultorderfield = ""
 
string $defaultorderdirection = ""
 
array $column = []
 
bool $datatable = false
 
bool $num_info = false
 
bool $form_multipart = false
 
array $row_data = []
 
string $order_field = ""
 
array $selected_filter = []
 
string $form_action = ""
 
string $formname = ""
 
string $sort_order = ""
 
array $buttons = []
 
array $multi = []
 
array $hidden_inputs = []
 
array $header_commands = []
 
string $row_template = ""
 
string $row_template_dir = ""
 
string $filter_cmd_txt = ""
 
string $custom_prev = ""
 
string $custom_next = ""
 
array $raw_post_data = null
 
ilGlobalTemplateInterface $main_tpl
 
- Protected Attributes inherited from ilTableGUI
string $sort_order
 
string $link_params
 
array $header_params
 
 $tpl
 
ilLanguage $lng
 

Private Attributes

int $obj_id = 0
 
int $user_id = 0
 
bool $bySCO = false
 
array $scosSelected = array()
 
array $userSelected = array()
 
bool $allowExportPrivacy = false
 
string $lmTitle = ""
 
string $report = ""
 

Additional Inherited Members

- Static Public Member Functions inherited from ilTable2GUI
static getAllCommandLimit ()
 
- Static Public Member Functions inherited from ilTableGUI
static linkbar (string $AScript, int $AHits, int $ALimit, int $AOffset, array $AParams=array(), array $ALayout=array(), string $prefix='')
 
- Data Fields inherited from ilTable2GUI
const FILTER_TEXT = 1
 
const FILTER_SELECT = 2
 
const FILTER_DATE = 3
 
const FILTER_LANGUAGE = 4
 
const FILTER_NUMBER_RANGE = 5
 
const FILTER_DATE_RANGE = 6
 
const FILTER_DURATION_RANGE = 7
 
const FILTER_DATETIME_RANGE = 8
 
const FILTER_CHECKBOX = 9
 
const EXPORT_EXCEL = 1
 
const EXPORT_CSV = 2
 
const ACTION_ALL_LIMIT = 1000
 
- Data Fields inherited from ilTableGUI
string $title = ""
 
string $icon = ""
 
string $icon_alt = ""
 
string $help_page = ""
 
string $help_icon = ""
 
string $help_icon_alt = ""
 
array $header_names = []
 
array $header_vars = []
 
array $linkbar_vars = []
 
array $data = []
 
int $column_count = 0
 
array $column_width = []
 
int $max_count = 0
 
int $limit = 0
 
bool $max_limit = false
 
int $offset = 0
 
string $order_column = ""
 
string $order_direction = ""
 
string $footer_style = ""
 
string $footer_previous = ""
 
string $footer_next = ""
 
bool $lang_support = true
 
bool $global_tpl = false
 
string $form_name = ""
 
string $select_all_checkbox = ""
 
array $action_buttons = []
 
string $prefix = ""
 
string $base = ""
 
array $enabled
 
array $styles
 

Detailed Description

This file is part of ILIAS, a powerful learning management system published by ILIAS open source e-Learning e.V.

ILIAS is licensed with the GPL-3.0, see https://www.gnu.org/licenses/gpl-3.0.en.html You should have received a copy of said license along with the source code, too.

If this is not the case or you just want to try ILIAS, you'll find us at: https://www.ilias.de https://github.com/ILIAS-eLearning Class ilSCORM2004TrackingItemsTableGUI

Author
Uwe Kohnle kohnl.nosp@m.e@in.nosp@m.terne.nosp@m.tleh.nosp@m.rer-g.nosp@m.mbh..nosp@m.de \

Definition at line 27 of file class.ilSCORM2004TrackingItemsTableGUI.php.

Constructor & Destructor Documentation

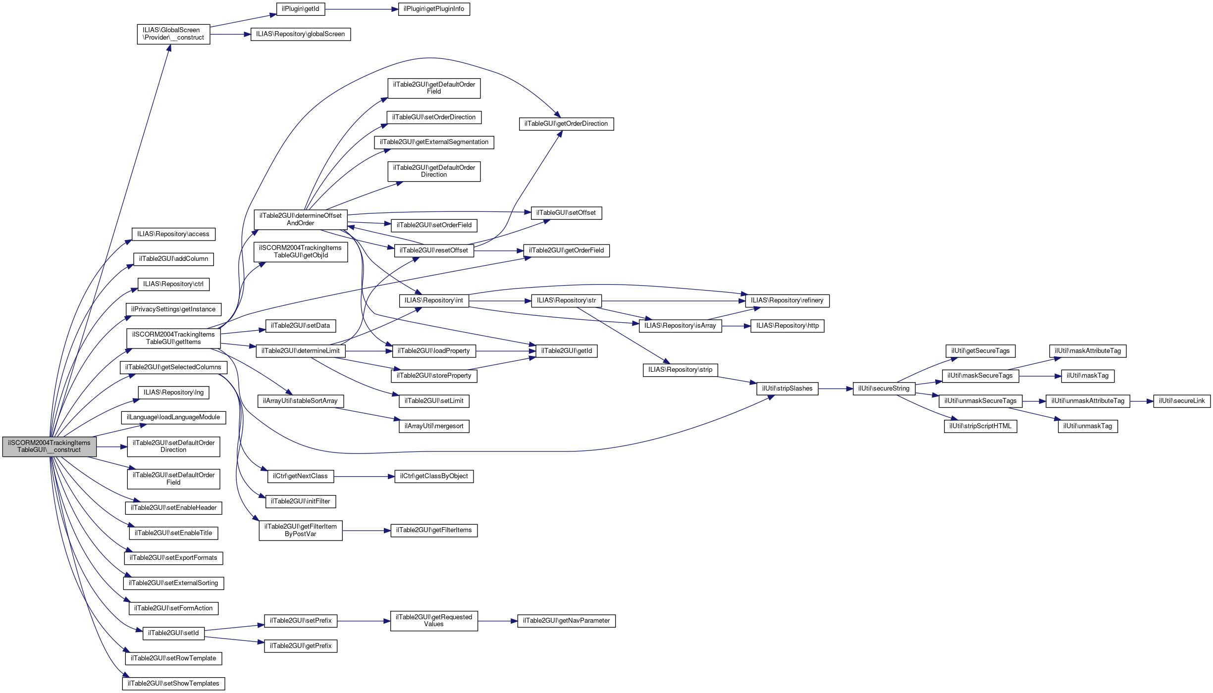
◆ __construct()

ilSCORM2004TrackingItemsTableGUI::__construct ( int  $a_obj_id,
?object  $a_parent_obj,
string  $a_parent_cmd,
array  $a_userSelected,
array  $a_scosSelected,
string  $a_report 
)
Parameters
mixed[]$a_userSelected
mixed[]$a_scosSelected

Definition at line 46 of file class.ilSCORM2004TrackingItemsTableGUI.php.

References $c, $DIC, ilTableGUI\$lng, ILIAS\GlobalScreen\Provider\__construct(), ILIAS\Repository\access(), ilTable2GUI\addColumn(), ILIAS\Repository\ctrl(), ilPrivacySettings\getInstance(), getItems(), ilTable2GUI\getSelectedColumns(), ILIAS\Repository\lng(), ilLanguage\loadLanguageModule(), ilTable2GUI\setDefaultOrderDirection(), ilTable2GUI\setDefaultOrderField(), ilTable2GUI\setEnableHeader(), ilTable2GUI\setEnableTitle(), ilTable2GUI\setExportFormats(), ilTable2GUI\setExternalSorting(), ilTable2GUI\setFormAction(), ilTable2GUI\setId(), ilTable2GUI\setRowTemplate(), and ilTable2GUI\setShowTemplates().

47  {
48  global $DIC;
49 
50  $this->ctrl = $DIC->ctrl();
51  $lng = $DIC->language();
52  $lng->loadLanguageModule("scormtrac");
53  $this->lng = $lng;
54  $this->access = $DIC->access();
55  $this->rbacsystem = $DIC->rbac()->system();
56 
57  $this->obj_id = $a_obj_id;
58  $this->report = $a_report;
59  $this->scosSelected = $a_scosSelected;
60  $this->userSelected = $a_userSelected;
61  if ($a_parent_cmd === "showTrackingItemsBySco") {
62  $this->bySCO = true;
63  }
64  if ($a_parent_obj !== null) {
65  $this->lmTitle = $a_parent_obj->getObject()->getTitle();
66  $this->setId('2004' . $this->report);
67  parent::__construct($a_parent_obj, $a_parent_cmd);
68  }
69  $privacy = ilPrivacySettings::getInstance();
70  $this->allowExportPrivacy = $privacy->enabledExportSCORM();
71 
72  // if($a_print_view)
73  // {
74  // $this->setPrintMode(true);
75  // }
76 
77  foreach ($this->getSelectedColumns() as $c) {
78  $l = $c;
79  if (in_array($l, array("status", "time", "score"))) {
80  $l = "cont_" . $l;
81  // } else {
82  // $l =
83  }
84  $s = $this->lng->txt($l);
85  if (substr($l, 0, 14) === "interaction_id") {
86  $s = $this->lng->txt(substr($l, 0, 14)) . ' ' . substr($l, 14);
87  }
88  if (substr($l, 0, 17) === "interaction_value") {
89  $s = sprintf($this->lng->txt(substr($l, 0, 17)), substr($l, 17, (strpos($l, ' ') - 17))) . substr($l, strpos($l, ' '));
90  }
91  if (substr($l, 0, 23) === "interaction_description") {
92  $s = $this->lng->txt(substr($l, 0, 23)) . ' ' . substr($l, 23);
93  }
94  $this->addColumn($s, $c);
95  }
96 
97  $this->setRowTemplate('tpl.scorm2004_tracking_items.html', 'components/ILIAS/Scorm2004');
98  $this->setFormAction($this->ctrl->getFormAction($this->getParentObject()));
99 
100  $this->setExternalSorting(true);
101  // $this->setExternalSegmentation(true);
102  $this->setEnableHeader(true);
103  $this->setEnableTitle(true);
104  // $this->setDefaultOrderField("cp_node_id, user_id");
105  $this->setDefaultOrderField("");
106  $this->setDefaultOrderDirection("asc");
107  $this->setShowTemplates(true);
108 
109  $this->setExportFormats(array(self::EXPORT_CSV, self::EXPORT_EXCEL));
110  // $this->initFilter();
111  $this->getItems();
112  }
setExportFormats(array $formats)
Set available export formats.
setFormAction(string $a_form_action, bool $a_multipart=false)
setEnableTitle(bool $a_enabletitle)
setShowTemplates(bool $a_value)
loadLanguageModule(string $a_module)
Load language module.
$c
Definition: deliver.php:9
ilLanguage $lng
setId(string $a_val)
setExternalSorting(bool $a_val)
setDefaultOrderField(string $a_defaultorderfield)
setRowTemplate(string $a_template, string $a_template_dir="")
Set row template.
global $DIC
Definition: shib_login.php:25
setDefaultOrderDirection(string $a_defaultorderdirection)
__construct(Container $dic, ilPlugin $plugin)
addColumn(string $a_text, string $a_sort_field="", string $a_width="", bool $a_is_checkbox_action_column=false, string $a_class="", string $a_tooltip="", bool $a_tooltip_with_html=false)
setEnableHeader(bool $a_enableheader)
+ Here is the call graph for this function:

Member Function Documentation

◆ fillHeaderCSV()

ilSCORM2004TrackingItemsTableGUI::fillHeaderCSV ( ilCSVWriter  $a_csv)
protected

Definition at line 266 of file class.ilSCORM2004TrackingItemsTableGUI.php.

References $c, ilCSVWriter\addColumn(), ilCSVWriter\addRow(), getSelectableColumns(), and ilTable2GUI\getSelectedColumns().

266  : void
267  {
268  $labels = $this->getSelectableColumns();
269  foreach ($this->getSelectedColumns() as $c) {
270  $a_csv->addColumn($labels[$c]["txt"]);
271  }
272 
273  $a_csv->addRow();
274  }
addColumn(string $a_col)
$c
Definition: deliver.php:9
+ Here is the call graph for this function:

◆ fillHeaderExcel()

ilSCORM2004TrackingItemsTableGUI::fillHeaderExcel ( ilExcel  $a_excel,
int &  $a_row 
)
protected

Definition at line 240 of file class.ilSCORM2004TrackingItemsTableGUI.php.

References $c, getSelectableColumns(), ilTable2GUI\getSelectedColumns(), and ilExcel\setCell().

240  : void
241  {
242  $labels = $this->getSelectableColumns();
243  $cnt = 0;
244  foreach ($this->getSelectedColumns() as $c) {
245  $a_excel->setCell($a_row, $cnt, $labels[$c]["txt"]);
246  $cnt++;
247  }
248  }
$c
Definition: deliver.php:9
setCell(int $a_row, int $col, $value, ?string $datatype=null, bool $disable_strip_tags_for_strings=false)
Set cell value.
+ Here is the call graph for this function:

◆ fillRow()

ilSCORM2004TrackingItemsTableGUI::fillRow ( array  $a_set)
protected

Fill table row.

Exceptions
ilTemplateException

Definition at line 230 of file class.ilSCORM2004TrackingItemsTableGUI.php.

References $c, ilTable2GUI\getSelectedColumns(), and parseValue().

230  : void
231  {
232  foreach ($this->getSelectedColumns() as $c) {
233  $this->tpl->setCurrentBlock("user_field");
234  $val = $this->parseValue($c, $a_set[$c], "scormtrac");
235  $this->tpl->setVariable("VAL_UF", $val);
236  $this->tpl->parseCurrentBlock();
237  }
238  }
$c
Definition: deliver.php:9
parseValue(string $id, float|int|string|null $value, string $type)
+ Here is the call graph for this function:

◆ fillRowCSV()

ilSCORM2004TrackingItemsTableGUI::fillRowCSV ( ilCSVWriter  $a_csv,
array  $a_set 
)
protected

Definition at line 276 of file class.ilSCORM2004TrackingItemsTableGUI.php.

References $c, ilLearningProgressBaseGUI\_getStatusText(), ilCSVWriter\addColumn(), ilCSVWriter\addRow(), ilTable2GUI\getSelectedColumns(), and parseValue().

276  : void
277  {
278  // $lng = $this->lng;
279  // $lng->loadLanguageModule("trac");
280  foreach ($this->getSelectedColumns() as $c) {
281  if ($c !== 'status') {
282  $val = $this->parseValue($c, $a_set[$c], "user");
283  } else {
284  $val = ilLearningProgressBaseGUI::_getStatusText((int) $a_set[$c]);
285  }
286  $a_csv->addColumn($val);
287  }
288 
289  $a_csv->addRow();
290  }
addColumn(string $a_col)
$c
Definition: deliver.php:9
static _getStatusText(int $a_status, ?ilLanguage $a_lng=null)
Get status alt text.
parseValue(string $id, float|int|string|null $value, string $type)
+ Here is the call graph for this function:

◆ fillRowExcel()

ilSCORM2004TrackingItemsTableGUI::fillRowExcel ( ilExcel  $a_excel,
int &  $a_row,
array  $a_set 
)
protected

Definition at line 250 of file class.ilSCORM2004TrackingItemsTableGUI.php.

References $c, ilLearningProgressBaseGUI\_getStatusText(), ilTable2GUI\getSelectedColumns(), parseValue(), and ilExcel\setCell().

250  : void
251  {
252  // $lng = $this->lng;
253  // $lng->loadLanguageModule("trac");
254  $cnt = 0;
255  foreach ($this->getSelectedColumns() as $c) {
256  if ($c !== 'status') {
257  $val = $this->parseValue($c, $a_set[$c], "user");
258  } else {
259  $val = ilLearningProgressBaseGUI::_getStatusText((int) $a_set[$c]);
260  }
261  $a_excel->setCell($a_row, $cnt, $val);
262  $cnt++;
263  }
264  }
$c
Definition: deliver.php:9
setCell(int $a_row, int $col, $value, ?string $datatype=null, bool $disable_strip_tags_for_strings=false)
Set cell value.
static _getStatusText(int $a_status, ?ilLanguage $a_lng=null)
Get status alt text.
parseValue(string $id, float|int|string|null $value, string $type)
+ Here is the call graph for this function:

◆ getItems()

ilSCORM2004TrackingItemsTableGUI::getItems ( )

Definition at line 157 of file class.ilSCORM2004TrackingItemsTableGUI.php.

References ilTable2GUI\determineLimit(), ilTable2GUI\determineOffsetAndOrder(), getObjId(), ilTableGUI\getOrderDirection(), ilTable2GUI\getOrderField(), ilTable2GUI\setData(), ilArrayUtil\stableSortArray(), and ilUtil\stripSlashes().

Referenced by __construct().

157  : void
158  {
159  $this->determineOffsetAndOrder(true);
160  $this->determineLimit();
161 
162  $ilSCORM2004TrackingItems = new ilSCORM2004TrackingItems();
163  switch ($this->report) {
164  case "exportSelectedCore":
165  $tr_data = $ilSCORM2004TrackingItems->exportSelectedCore((array) $this->userSelected, (array) $this->scosSelected, $this->bySCO, $this->allowExportPrivacy, $this->getObjId(), $this->lmTitle);
166  break;
167  case "exportSelectedInteractions":
168  $tr_data = $ilSCORM2004TrackingItems->exportSelectedInteractions((array) $this->userSelected, (array) $this->scosSelected, $this->bySCO, $this->allowExportPrivacy, $this->getObjId(), $this->lmTitle);
169  break;
170  case "exportSelectedObjectives":
171  $tr_data = $ilSCORM2004TrackingItems->exportSelectedObjectives((array) $this->userSelected, (array) $this->scosSelected, $this->bySCO, $this->allowExportPrivacy, $this->getObjId(), $this->lmTitle);
172  break;
173  case "exportObjGlobalToSystem":
174  $tr_data = $ilSCORM2004TrackingItems->exportObjGlobalToSystem((array) $this->userSelected, $this->allowExportPrivacy, $this->getObjId(), $this->lmTitle);
175  break;
176  case "tracInteractionItem":
177  $tr_data = $ilSCORM2004TrackingItems->tracInteractionItem((array) $this->userSelected, (array) $this->scosSelected, $this->bySCO, $this->allowExportPrivacy, $this->getObjId(), $this->lmTitle);
178  break;
179  case "tracInteractionUser":
180  $tr_data = $ilSCORM2004TrackingItems->tracInteractionUser((array) $this->userSelected, (array) $this->scosSelected, $this->bySCO, $this->allowExportPrivacy, $this->getObjId(), $this->lmTitle);
181  break;
182  case "tracInteractionUserAnswers":
183  $tr_data = $ilSCORM2004TrackingItems->tracInteractionUserAnswers((array) $this->userSelected, (array) $this->scosSelected, $this->bySCO, $this->allowExportPrivacy, $this->getObjId(), $this->lmTitle);
184  break;
185  case "exportSelectedSuccess":
186  $tr_data = $ilSCORM2004TrackingItems->exportSelectedSuccess((array) $this->userSelected, $this->allowExportPrivacy, $this->getObjId(), $this->lmTitle);
187  break;
188  }
189  // $this->setMaxCount($tr_data["cnt"]);
190  if (ilUtil::stripSlashes($this->getOrderField()) != "") {
191  $tr_data = ilArrayUtil::stableSortArray(
192  $tr_data,
195  );
196  }
197 
198  $this->setData($tr_data);
199  }
This file is part of ILIAS, a powerful learning management system published by ILIAS open source e-Le...
setData(array $a_data)
static stripSlashes(string $a_str, bool $a_strip_html=true, string $a_allow="")
static stableSortArray(array $array, string $a_array_sortby, string $a_array_sortorder="asc", bool $a_numeric=false)
Sort an aray using a stable sort algorithm, which preveserves the sequence of array elements which ha...
determineOffsetAndOrder(bool $a_omit_offset=false)
+ Here is the call graph for this function:
+ Here is the caller graph for this function:

◆ getObjId()

ilSCORM2004TrackingItemsTableGUI::getObjId ( )

Definition at line 152 of file class.ilSCORM2004TrackingItemsTableGUI.php.

References $obj_id.

Referenced by getItems().

152  : int
153  {
154  return $this->obj_id;
155  }
+ Here is the caller graph for this function:

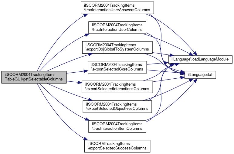
◆ getSelectableColumns()

ilSCORM2004TrackingItemsTableGUI::getSelectableColumns ( )
Returns
mixed[]

Definition at line 117 of file class.ilSCORM2004TrackingItemsTableGUI.php.

References ilSCORM2004TrackingItems\exportObjGlobalToSystemColumns(), ilSCORM2004TrackingItems\exportSelectedCoreColumns(), ilSCORM2004TrackingItems\exportSelectedInteractionsColumns(), ilSCORM2004TrackingItems\exportSelectedObjectivesColumns(), ilSCORMTrackingItems\exportSelectedSuccessColumns(), ilSCORM2004TrackingItems\tracInteractionItemColumns(), ilSCORM2004TrackingItems\tracInteractionUserAnswersColumns(), and ilSCORM2004TrackingItems\tracInteractionUserColumns().

Referenced by fillHeaderCSV(), and fillHeaderExcel().

117  : array
118  {
119  // default fields
120  $cols = array();
121 
122  switch ($this->report) {
123  case "exportSelectedCore":
124  $cols = ilSCORM2004TrackingItems::exportSelectedCoreColumns($this->bySCO, $this->allowExportPrivacy);
125  break;
126  case "exportSelectedInteractions":
128  break;
129  case "exportSelectedObjectives":
131  break;
132  case "exportObjGlobalToSystem":
134  break;
135  case "tracInteractionItem":
136  $cols = ilSCORM2004TrackingItems::tracInteractionItemColumns($this->bySCO, $this->allowExportPrivacy);
137  break;
138  case "tracInteractionUser":
139  $cols = ilSCORM2004TrackingItems::tracInteractionUserColumns($this->bySCO, $this->allowExportPrivacy);
140  break;
141  case "tracInteractionUserAnswers":
142  $cols = ilSCORM2004TrackingItems::tracInteractionUserAnswersColumns((array) $this->userSelected, (array) $this->scosSelected, $this->bySCO, $this->allowExportPrivacy);
143  break;
144  case "exportSelectedSuccess":
146  break;
147  }
148 
149  return $cols;
150  }
static exportSelectedCoreColumns(bool $b_orderBySCO, bool $b_allowExportPrivacy)
static tracInteractionItemColumns(bool $b_orderBySCO, bool $b_allowExportPrivacy)
static tracInteractionUserAnswersColumns(array $a_user, array $a_sco, bool $b_orderBySCO, bool $b_allowExportPrivacy)
static tracInteractionUserColumns(bool $b_orderBySCO, bool $b_allowExportPrivacy)
+ Here is the call graph for this function:
+ Here is the caller graph for this function:

◆ parseValue()

ilSCORM2004TrackingItemsTableGUI::parseValue ( string  $id,
float|int|string|null  $value,
string  $type 
)
protected
Parameters
string$id
float | int | string | null$value
string$type
Returns
string|float|int|null
Exceptions
ilLPException

Definition at line 208 of file class.ilSCORM2004TrackingItemsTableGUI.php.

References $path, $text, ilLearningProgressBaseGUI\_getStatusText(), ilLPStatusIcons\getInstance(), ilLPStatusIcons\ICON_VARIANT_SCORM, and ilUtil\img().

Referenced by fillRow(), fillRowCSV(), and fillRowExcel().

208  : float|int|string|null
209  {
210  if ($id === "status") {
212  $path = $icons->getImagePathForStatus((int) $value);
214  $value = ilUtil::img($path, $text);
215  }
216  //BLUM round
217  elseif ($id === "launch_data" || $id === "suspend_data") {
218  return $value;
219  }
220  if (is_numeric($value)) {
221  return round((float) $value, 2);
222  }
223  return $value;
224  }
static getInstance(int $variant=ilLPStatusIcons::ICON_VARIANT_DEFAULT, ?\ILIAS\UI\Renderer $renderer=null, ?\ILIAS\UI\Factory $factory=null)
static img(string $a_src, ?string $a_alt=null, $a_width="", $a_height="", $a_border=0, $a_id="", $a_class="")
Build img tag.
$path
Definition: ltiservices.php:30
$text
Definition: xapiexit.php:21
static _getStatusText(int $a_status, ?ilLanguage $a_lng=null)
Get status alt text.
+ Here is the call graph for this function:
+ Here is the caller graph for this function:

Field Documentation

◆ $access

ilAccessHandler ilSCORM2004TrackingItemsTableGUI::$access
protected

Definition at line 29 of file class.ilSCORM2004TrackingItemsTableGUI.php.

◆ $allowExportPrivacy

bool ilSCORM2004TrackingItemsTableGUI::$allowExportPrivacy = false
private

Definition at line 38 of file class.ilSCORM2004TrackingItemsTableGUI.php.

◆ $bySCO

bool ilSCORM2004TrackingItemsTableGUI::$bySCO = false
private

Definition at line 35 of file class.ilSCORM2004TrackingItemsTableGUI.php.

◆ $lmTitle

string ilSCORM2004TrackingItemsTableGUI::$lmTitle = ""
private

Definition at line 39 of file class.ilSCORM2004TrackingItemsTableGUI.php.

◆ $obj_id

int ilSCORM2004TrackingItemsTableGUI::$obj_id = 0
private

Definition at line 33 of file class.ilSCORM2004TrackingItemsTableGUI.php.

Referenced by getObjId().

◆ $rbacsystem

ilRbacSystem ilSCORM2004TrackingItemsTableGUI::$rbacsystem
protected

Definition at line 31 of file class.ilSCORM2004TrackingItemsTableGUI.php.

◆ $report

string ilSCORM2004TrackingItemsTableGUI::$report = ""
private

Definition at line 40 of file class.ilSCORM2004TrackingItemsTableGUI.php.

◆ $scosSelected

array ilSCORM2004TrackingItemsTableGUI::$scosSelected = array()
private

Definition at line 36 of file class.ilSCORM2004TrackingItemsTableGUI.php.

◆ $user_id

int ilSCORM2004TrackingItemsTableGUI::$user_id = 0
private

Definition at line 34 of file class.ilSCORM2004TrackingItemsTableGUI.php.

◆ $userSelected

array ilSCORM2004TrackingItemsTableGUI::$userSelected = array()
private

Definition at line 37 of file class.ilSCORM2004TrackingItemsTableGUI.php.


The documentation for this class was generated from the following file: