ILIAS  release_10 Revision v10.1-43-ga1241a92c2f
ilObjectGUI Class Reference

Class ilObjectGUI Basic methods of all Output classes. More...

+ Inheritance diagram for ilObjectGUI:
+ Collaboration diagram for ilObjectGUI:

Public Member Functions

 getRefId ()
 
 setAdminMode (string $mode)
 
 getAdminMode ()
 
 getObject ()
 
 executeCommand ()
 
 withReferences ()
 determines whether objects are referenced or not (got ref ids or not) More...
 
 setCreationMode (bool $mode=true)
 If true, a creation screen is displayed the current [ref_id] does belong to the parent class The mode is determined in ilRepositoryGUI. More...
 
 getCreationMode ()
 
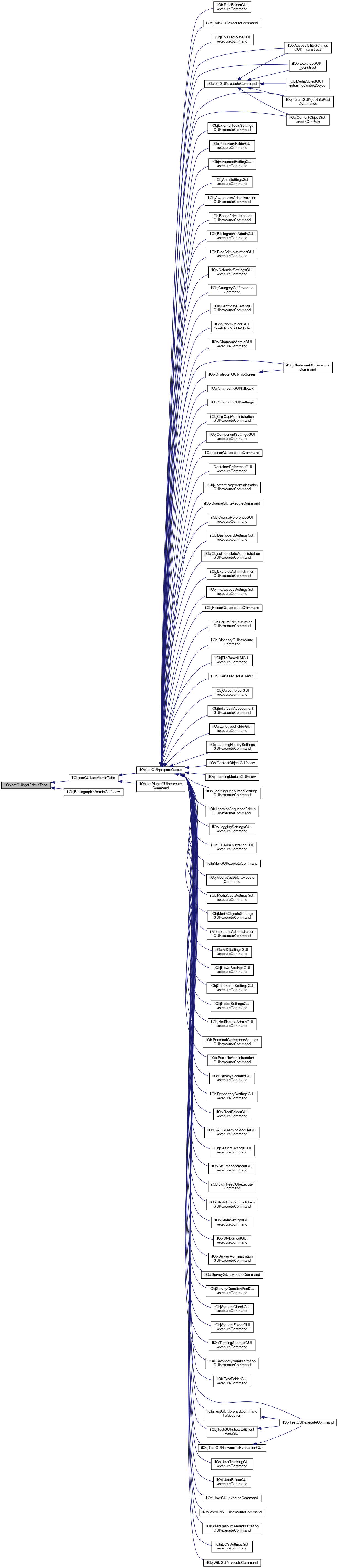
 prepareOutput (bool $show_sub_objects=true)
 
 getAdminTabs ()
 administration tabs show only permissions and trash folder More...
 
 getHTML ()
 
 confirmedDeleteObject ()
 confirmed deletion of object -> objects are moved to trash or deleted immediately, if trash is disabled More...
 
 cancelObject ()
 cancel action and go back to previous page More...
 
 createObject ()
 create new object form More...
 
 editAvailabilityPeriodObject ()
 
 saveAvailabilityPeriodObject ()
 
 cancelCreation ()
 cancel create action and go back to repository parent More...
 
 saveObject ()
 
 getDidacticTemplateVar (string $type)
 Get didactic template setting from creation screen. More...
 
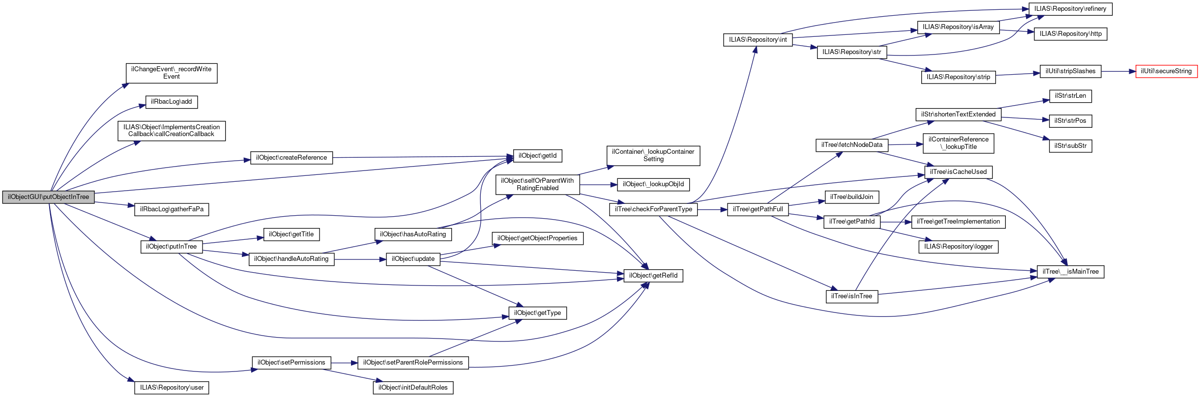
 putObjectInTree (ilObject $obj, int $parent_node_id=null)
 Add object to tree at given position. More...
 
 editObject ()
 
 addExternalEditFormCustom (ilPropertyFormGUI $form)
 
 updateObject ()
 updates object entry in object_data More...
 
 getFormAction (string $cmd, string $default_form_action="")
 Get form action for command (command is method name without "Object", e.g. More...
 
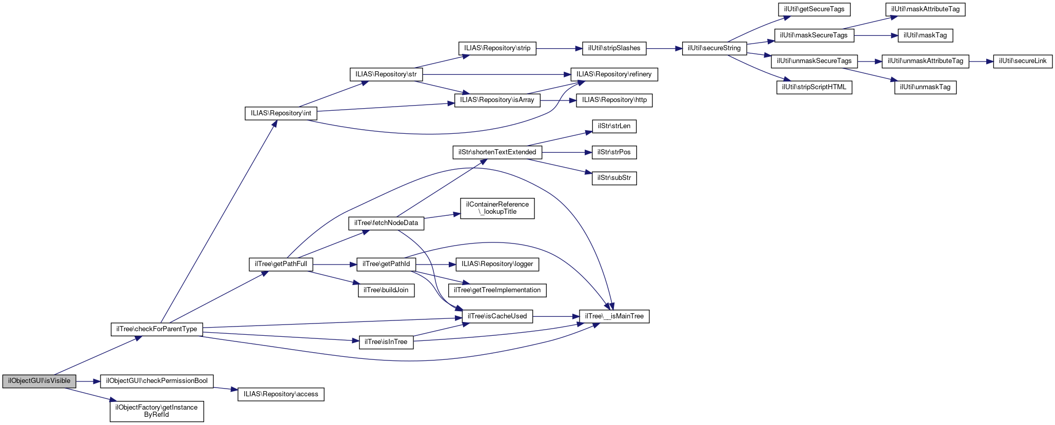
 isVisible (int $ref_id, string $type)
 
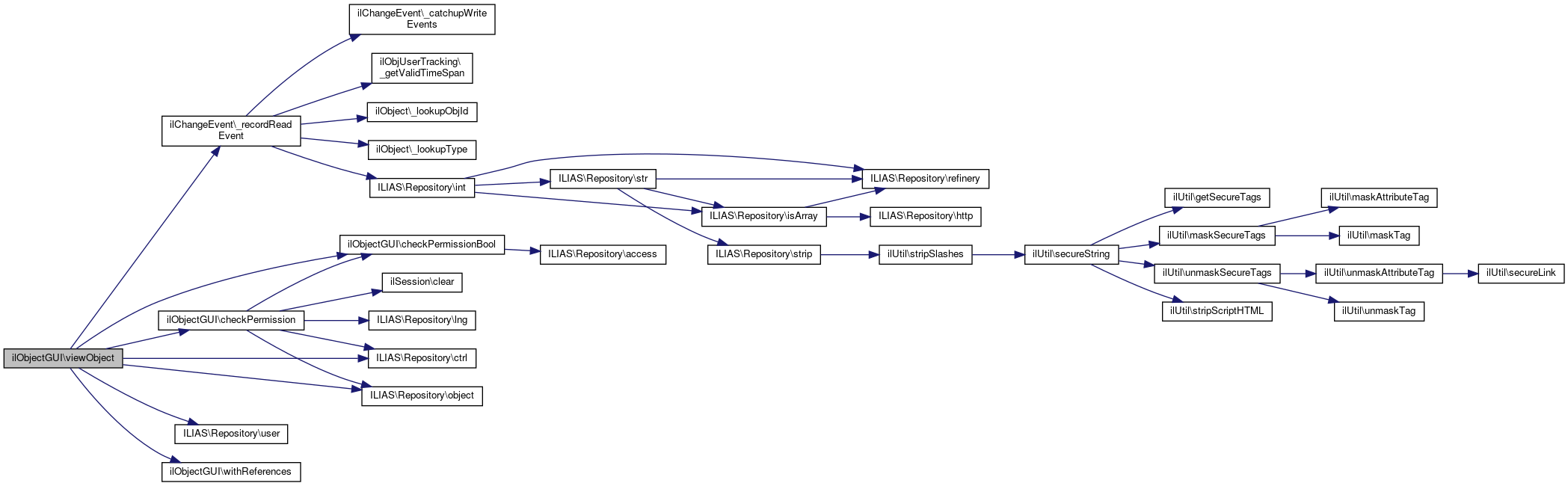
 viewObject ()
 viewObject container presentation for "administration -> repository, trash, permissions" More...
 
 deleteObject (bool $error=false)
 Display deletion confirmation screen. More...
 
 setColumnSettings (ilColumnGUI $column_gui)
 
 addToDeskObject ()
 
 removeFromDeskObject ()
 
- Public Member Functions inherited from ILIAS\Object\ImplementsCreationCallback
 callCreationCallback (\ilObject $object, \ilObjectDefinition $obj_definition, int $requested_crtcb)
 

Static Public Member Functions

static _gotoRepositoryRoot (bool $raise_error=false)
 Goto repository root. More...
 
static _gotoRepositoryNode (int $ref_id, string $cmd="")
 
static _gotoSharedWorkspaceNode (int $wsp_id)
 

Data Fields

const ADMIN_MODE_NONE = ""
 
const ADMIN_MODE_SETTINGS = "settings"
 
const ADMIN_MODE_REPOSITORY = "repository"
 
const UPLOAD_TYPE_LOCAL = 1
 
const UPLOAD_TYPE_UPLOAD_DIRECTORY = 2
 
const CFORM_NEW = 1
 
const CFORM_IMPORT = 2
 
const CFORM_CLONE = 3
 
const SUPPORTED_IMPORT_MIME_TYPES = [MimeType::APPLICATION__ZIP, MimeType::APPLICATION__X_ZIP_COMPRESSED]
 

Protected Member Functions

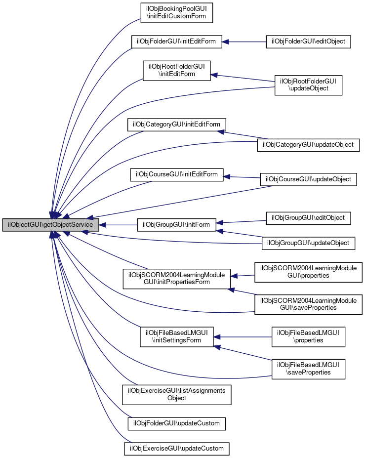
 getObjectService ()
 
 assignObject ()
 
 setTitleAndDescription ()
 
 createActionDispatcherGUI ()
 
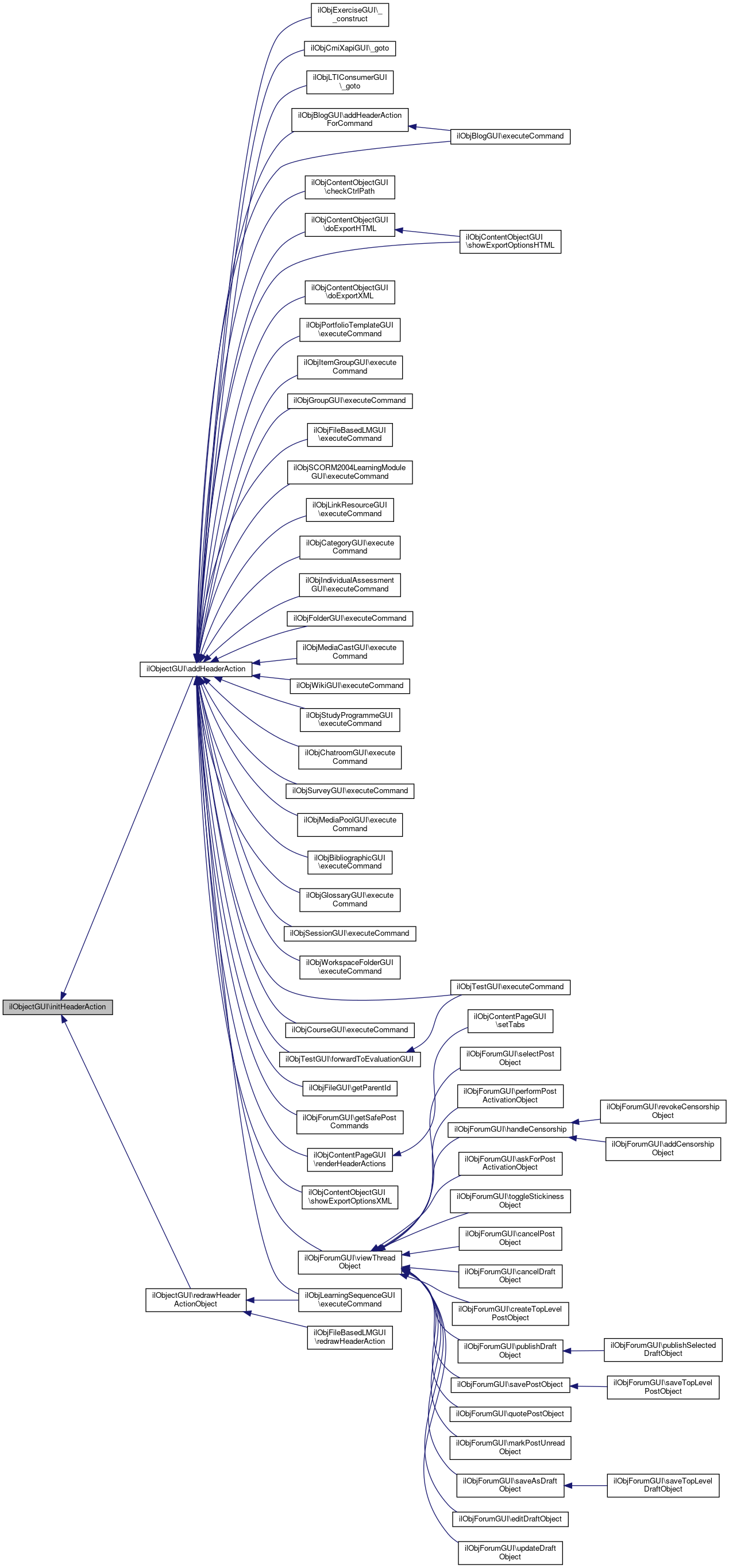
 initHeaderAction (?string $sub_type=null, ?int $sub_id=null)
 Add header action menu. More...
 
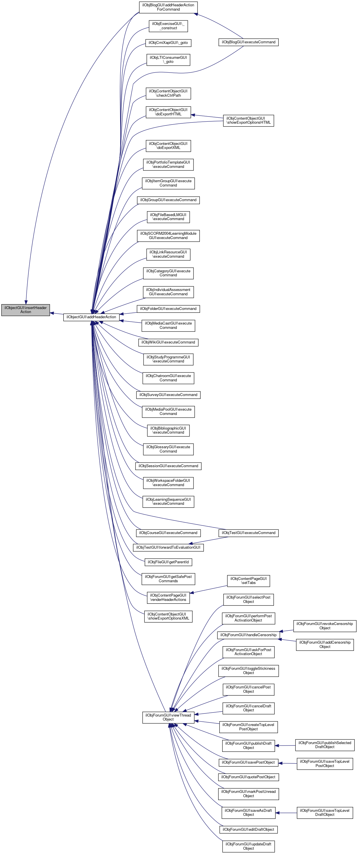
 insertHeaderAction (?ilObjectListGUI $list_gui=null)
 Insert header action into main template. More...
 
 addHeaderAction ()
 Add header action menu. More...
 
 redrawHeaderActionObject ()
 Ajax call: redraw action header only. More...
 
 setTabs ()
 set admin tabs More...
 
 setAdminTabs ()
 set admin tabs More...
 
 setLocator ()
 
 addLocatorItems ()
 should be overwritten to add object specific items (repository items are preloaded) More...
 
 omitLocator (bool $omit=true)
 
 addAdminLocatorItems (bool $do_not_add_object=false)
 should be overwritten to add object specific items (repository items are preloaded) More...
 
 getCreationFormsHTML (StandardForm|ilPropertyFormGUI|array $form)
 
 getTitleForCreationFormPage ()
 
 getCreationFormTitle ()
 
 initCreateForm (string $new_type)
 
 didacticTemplatesToForm ()
 
 initDidacticTemplate (ilPropertyFormGUI $form)
 
 retrieveAdditionalDidacticTemplateOptions ()
 
 addAdoptContentLinkToToolbar ()
 
 addImportButtonToToolbar ()
 
 addAvailabilityPeriodButtonToToolbar (ilToolbarGUI $toolbar)
 
 parseDidacticTemplateVar (string $var, string $type)
 
 afterSave (ilObject $new_object)
 Post (successful) object creation hook. More...
 
 initEditForm ()
 
 initEditCustomForm (ilPropertyFormGUI $a_form)
 Add custom fields to update form. More...
 
 getEditFormValues ()
 
 getEditFormCustomValues (array &$a_values)
 Add values to custom edit fields. More...
 
 validateCustom (ilPropertyFormGUI $form)
 Validate custom values (if not possible with checkInput()) More...
 
 updateCustom (ilPropertyFormGUI $form)
 Insert custom update form values into object. More...
 
 afterUpdate ()
 Post (successful) object update hook. More...
 
 routeImportCmdObject ()
 
 importFile (string $file_to_import, string $path_to_uploaded_file_in_temp_dir)
 
 deleteUploadedImportFile (string $path_to_uploaded_file_in_temp_dir)
 
 afterImport (ilObject $new_object)
 Post (successful) object import hook. More...
 
 setFormAction (string $cmd, string $form_action)
 
 getReturnLocation (string $cmd, string $default_location="")
 Get return location for command (command is method name without "Object", e.g. More...
 
 setReturnLocation (string $cmd, string $location)
 set specific return location for command More...
 
 getTargetFrame (string $cmd, string $default_target_frame="")
 get target frame for command (command is method name without "Object", e.g. More...
 
 setTargetFrame (string $cmd, string $target_frame)
 Set specific target frame for command. More...
 
 showPossibleSubObjects ()
 show possible sub objects (pull down menu) More...
 
 getTabs ()
 overwrite in derived GUI class of your object type More...
 
 redirectToRefId (int $ref_id, string $cmd="")
 redirects to (repository) view per ref id usually to a container and usually used at the end of a save/import method where the object gui type (of the new object) doesn't match with the type of the current ["ref_id"] value of the request More...
 
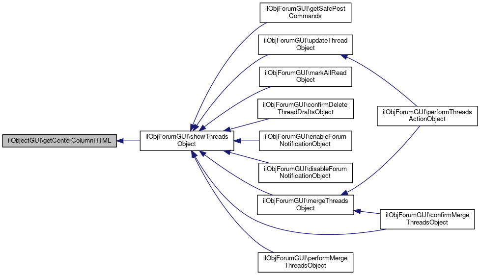
 getCenterColumnHTML ()
 Get center column. More...
 
 getRightColumnHTML ()
 Display right column. More...
 
 checkPermission (string $perm, string $cmd="", string $type="", ?int $ref_id=null)
 
 checkPermissionBool (string $perm, string $cmd="", string $type="", ?int $ref_id=null)
 
 enableDragDropFileUpload ()
 Enables the file upload into this object by dropping files. More...
 
 getCreatableObjectTypes ()
 
 buildAddNewItemElements (array $subtypes, string $create_target_class=ilRepositoryGUI::class, ?int $redirect_target_ref_id=null,)
 
 buildGroup (string $create_target_class, array $obj_types_in_group, string $title, array $subtypes)
 

Protected Attributes

ILIAS Notes Service $notes_service
 
ServerRequestInterface $request
 
ilLocatorGUI $locator
 
ilObjUser $user
 
ilAccessHandler $access
 
ilSetting $settings
 
ilToolbarGUI $toolbar
 
ilRbacAdmin $rbac_admin
 
ilRbacSystem $rbac_system
 
ilRbacReview $rbac_review
 
ilObjectService $object_service
 
ilObjectDefinition $obj_definition
 
ilGlobalTemplateInterface $tpl
 
ilTree $tree
 
ilCtrl $ctrl
 
ilErrorHandling $error
 
ilLanguage $lng
 
ilTabsGUI $tabs_gui
 
ILIAS $ilias
 
ArrayBasedRequestWrapper $post_wrapper
 
RequestWrapper $request_wrapper
 
Refinery $refinery
 
ilFavouritesManager $favourites
 
ilObjectCustomIconFactory $custom_icon_factory
 
UIFactory $ui_factory
 
UIRenderer $ui_renderer
 
Filesystem $temp_file_system
 
ilObject $object = null
 
bool $creation_mode = false
 
 $data
 
int $id
 
bool $call_by_reference = false
 
bool $prepare_output
 
int $ref_id
 
int $obj_id
 
int $maxcount
 
array $form_action = []
 
array $return_location = []
 
array $target_frame = []
 
string $tmp_import_dir
 
string $sub_objects = ""
 
bool $omit_locator = false
 
string $type = ""
 
string $admin_mode = self::ADMIN_MODE_NONE
 
int $requested_ref_id = 0
 
int $requested_crtptrefid = 0
 
int $requested_crtcb = 0
 
string $requested_new_type = ""
 
string $link_params
 
string $html = ""
 

Private Member Functions

 getMultiObjectPropertiesManipulator ()
 
 buildRefIdsFromData (array $data)
 
 buildDidacticTemplateOptions ()
 
 buildImportModal ()
 
 buildImportTypeSelectorModal (?string $file_to_import=null, ?string $upload_file_name=null)
 
 buildImportFormInputs ()
 
 buildImportTypeSelectorInputs (?string $file_to_import=null, ?string $file_name_in_temp_dir=null)
 
 retrieveAndCheckImportData ()
 
 retrieveAndCheckImportTypeData ()
 
 showImportTypeSelectorModal (?string $file_to_import=null, ?string $path_to_uploaded_file_in_temp_dir=null)
 
 retrieveFilesAndUploadTypeFromData (array $data)
 
 extractFileTypeFromImportFilename (string $filename)
 
 getFileToImportFromImportFormData (array $data)
 
 buildDeleletionModal (array $request_ids)
 
 buildDeletionModalItems (array $ref_ids)
 
 buildInputsForAdditionalDeletionReferences (int $ref_id, ilPathGUI $path_gui)
 
 initAddNewItemElementsFromNewItemGroups (string $create_target_class, array $new_item_groups, array $new_item_groups_subitems, array $subtypes)
 
 initAddnewItemElementsFromDefaultGroups (string $create_target_class, array $default_groups, array $subtypes)
 
 buildSubItemsForGroup (string $create_target_class, array $obj_types_in_group, array $subtypes)
 
 checkWritePermissionOnRefIdArray (array $ref_ids)
 
 getTranslatedObjectTypeNameFromItemArray (array $item_array)
 

Private Attributes

ilObjectRequestRetriever $retriever
 
MultiObjectPropertiesManipulator $multi_object_manipulator
 
RoundTrip $import_modal = null
 
RoundTrip $import_type_selector_modal = null
 

Detailed Description

Class ilObjectGUI Basic methods of all Output classes.

Author
Stefan Meyer meyer.nosp@m.@lei.nosp@m.fos.c.nosp@m.om

Definition at line 46 of file class.ilObjectGUI.php.

Member Function Documentation

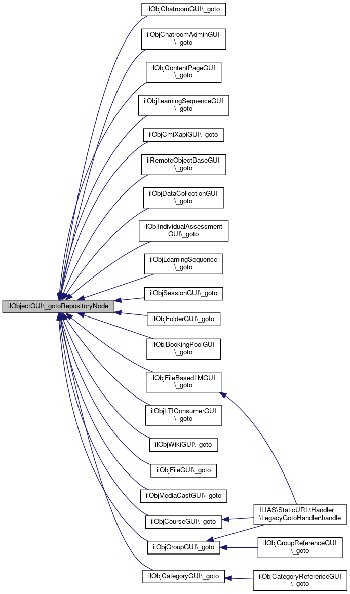
◆ _gotoRepositoryNode()

static ilObjectGUI::_gotoRepositoryNode ( int  $ref_id,
string  $cmd = "" 
)
static

Definition at line 2005 of file class.ilObjectGUI.php.

References $DIC, ilCtrl\redirectByClass(), and ilCtrl\setParameterByClass().

Referenced by ilObjChatroomGUI\_goto(), ilObjChatroomAdminGUI\_goto(), ilObjContentPageGUI\_goto(), ilObjLearningSequenceGUI\_goto(), ilObjCmiXapiGUI\_goto(), ilRemoteObjectBaseGUI\_goto(), ilObjDataCollectionGUI\_goto(), ilObjIndividualAssessmentGUI\_goto(), ilObjLearningSequence\_goto(), ilObjSessionGUI\_goto(), ilObjFolderGUI\_goto(), ilObjBookingPoolGUI\_goto(), ilObjFileBasedLMGUI\_goto(), ilObjLTIConsumerGUI\_goto(), ilObjWikiGUI\_goto(), ilObjFileGUI\_goto(), ilObjMediaCastGUI\_goto(), ilObjCategoryGUI\_goto(), ilObjGroupGUI\_goto(), and ilObjCourseGUI\_goto().

2005  : void
2006  {
2007  global $DIC;
2008 
2009  $ctrl = $DIC->ctrl();
2010  $ctrl->setParameterByClass("ilRepositoryGUI", "ref_id", $ref_id);
2011  $ctrl->redirectByClass("ilRepositoryGUI", $cmd);
2012  }
redirectByClass( $a_class, string $a_cmd=null, string $a_anchor=null, bool $is_async=false)
setParameterByClass(string $a_class, string $a_parameter, $a_value)
global $DIC
Definition: shib_login.php:25
+ Here is the call graph for this function:
+ Here is the caller graph for this function:

◆ _gotoRepositoryRoot()

static ilObjectGUI::_gotoRepositoryRoot ( bool  $raise_error = false)
static

Goto repository root.

Parameters

Definition at line 1986 of file class.ilObjectGUI.php.

References $DIC, $ilErr, ilCtrl\redirectByClass(), ROOT_FOLDER_ID, ilCtrl\setParameterByClass(), and ilLanguage\txt().

Referenced by ilStructureObjectGUI\_goto(), ilObjCmiXapiGUI\_goto(), ilObjRootFolderGUI\_goto(), ilObjDataCollectionGUI\_goto(), ilObjItemGroupGUI\_goto(), ilLMPageObjectGUI\_goto(), ilObjectPluginGUI\_goto(), ilGlossaryTermGUI\_goto(), ilObjLearningSequence\_goto(), ilObjSessionGUI\_goto(), ilObjBookingPoolGUI\_goto(), ilObjFileBasedLMGUI\_goto(), ilObjLTIConsumerGUI\_goto(), ilObjSAHSLearningModuleGUI\_goto(), ilObjSurveyGUI\_goto(), ilObjSurveyQuestionPoolGUI\_goto(), ilObjWikiGUI\_goto(), ilObjGlossaryGUI\_goto(), ilObjFileGUI\_goto(), ilObjMediaCastGUI\_goto(), ilObjMediaPoolGUI\_goto(), ilObjCategoryGUI\_goto(), ilObjSystemFolderGUI\_goto(), ilObjGroupGUI\_goto(), ilObjLinkResourceGUI\_goto(), ilObjContentObjectGUI\_goto(), ilObjTestGUI\_goto(), ilObjCourseGUI\_goto(), ilObjUserFolderGUI\_goto(), ilObjBibliographicGUI\handleNonAccess(), ilObjFileBasedLMGUI\importFromUploadDir(), and ilObjQuestionPoolGUI\infoScreenForward().

1986  : void
1987  {
1988  global $DIC;
1989 
1990  $ilAccess = $DIC->access();
1991  $ilErr = $DIC["ilErr"];
1992  $lng = $DIC->language();
1993  $ctrl = $DIC->ctrl();
1994 
1995  if ($ilAccess->checkAccess("read", "", ROOT_FOLDER_ID)) {
1996  $ctrl->setParameterByClass("ilRepositoryGUI", "ref_id", ROOT_FOLDER_ID);
1997  $ctrl->redirectByClass("ilRepositoryGUI");
1998  }
1999 
2000  if ($raise_error) {
2001  $ilErr->raiseError($lng->txt("msg_no_perm_read"), $ilErr->FATAL);
2002  }
2003  }
redirectByClass( $a_class, string $a_cmd=null, string $a_anchor=null, bool $is_async=false)
txt(string $a_topic, string $a_default_lang_fallback_mod="")
gets the text for a given topic if the topic is not in the list, the topic itself with "-" will be re...
const ROOT_FOLDER_ID
Definition: constants.php:32
setParameterByClass(string $a_class, string $a_parameter, $a_value)
$ilErr
Definition: raiseError.php:17
ilLanguage $lng
global $DIC
Definition: shib_login.php:25
+ Here is the call graph for this function:
+ Here is the caller graph for this function:

◆ _gotoSharedWorkspaceNode()

static ilObjectGUI::_gotoSharedWorkspaceNode ( int  $wsp_id)
static

Definition at line 2014 of file class.ilObjectGUI.php.

References $DIC, ilCtrl\redirectByClass(), and ilCtrl\setParameterByClass().

Referenced by ilObjFileGUI\_goto(), and ilFileStaticURLHandler\handle().

2014  : void
2015  {
2016  global $DIC;
2017 
2018  $ctrl = $DIC->ctrl();
2019  $ctrl->setParameterByClass(ilSharedResourceGUI::class, "wsp_id", $wsp_id);
2020  $ctrl->redirectByClass(ilSharedResourceGUI::class, "");
2021  }
redirectByClass( $a_class, string $a_cmd=null, string $a_anchor=null, bool $is_async=false)
setParameterByClass(string $a_class, string $a_parameter, $a_value)
global $DIC
Definition: shib_login.php:25
+ Here is the call graph for this function:
+ Here is the caller graph for this function:

◆ addAdminLocatorItems()

ilObjectGUI::addAdminLocatorItems ( bool  $do_not_add_object = false)
protected

should be overwritten to add object specific items (repository items are preloaded)

Definition at line 571 of file class.ilObjectGUI.php.

References ILIAS\Repository\ctrl(), ILIAS\Repository\lng(), ILIAS\Repository\locator(), ILIAS\Repository\object(), and SYSTEM_FOLDER_ID.

Referenced by prepareOutput().

571  : void
572  {
573  if ($this->admin_mode == self::ADMIN_MODE_SETTINGS) {
574  $this->ctrl->setParameterByClass(
575  "ilobjsystemfoldergui",
576  "ref_id",
578  );
579  $this->locator->addItem(
580  $this->lng->txt("administration"),
581  $this->ctrl->getLinkTargetByClass(["iladministrationgui", "ilobjsystemfoldergui"], "")
582  );
583  if ($this->object && ($this->object->getRefId() != SYSTEM_FOLDER_ID && !$do_not_add_object)) {
584  $this->locator->addItem(
585  $this->object->getTitle(),
586  $this->ctrl->getLinkTarget($this, "view")
587  );
588  }
589  } else {
590  $this->ctrl->setParameterByClass(
591  "iladministrationgui",
592  "ref_id",
593  ""
594  );
595  $this->ctrl->setParameterByClass(
596  "iladministrationgui",
597  "admin_mode",
598  "settings"
599  );
600  $this->ctrl->clearParametersByClass("iladministrationgui");
601  $this->locator->addAdministrationItems();
602  }
603  }
const SYSTEM_FOLDER_ID
Definition: constants.php:35
+ Here is the call graph for this function:
+ Here is the caller graph for this function:

◆ addAdoptContentLinkToToolbar()

ilObjectGUI::addAdoptContentLinkToToolbar ( )
protected

Definition at line 890 of file class.ilObjectGUI.php.

References ILIAS\Repository\ctrl(), ILIAS\Repository\lng(), and ILIAS\Repository\toolbar().

Referenced by ilObjCourseGUI\renderObject(), and ilObjGroupGUI\viewObject().

890  : void
891  {
892  $this->toolbar->addComponent(
893  $this->ui_factory->link()->standard(
894  $this->lng->txt('cntr_adopt_content'),
895  $this->ctrl->getLinkTargetByClass(
896  'ilObjectCopyGUI',
897  'adoptContent'
898  )
899  )
900  );
901  }
+ Here is the call graph for this function:
+ Here is the caller graph for this function:

◆ addAvailabilityPeriodButtonToToolbar()

ilObjectGUI::addAvailabilityPeriodButtonToToolbar ( ilToolbarGUI  $toolbar)
protected

Definition at line 955 of file class.ilObjectGUI.php.

References $toolbar, ilToolbarGUI\addComponent(), ilToolbarGUI\addSeparator(), and getMultiObjectPropertiesManipulator().

Referenced by ilContainerGUI\showAdministrationPanel().

955  : ilToolbarGUI
956  {
957  $toolbar->addSeparator();
958 
959  $toolbar->addComponent(
960  $this->getMultiObjectPropertiesManipulator()->getAvailabilityPeriodButton()
961  );
962  return $toolbar;
963  }
addComponent(\ILIAS\UI\Component\Component $a_comp)
ilToolbarGUI $toolbar
getMultiObjectPropertiesManipulator()
+ Here is the call graph for this function:
+ Here is the caller graph for this function:

◆ addExternalEditFormCustom()

ilObjectGUI::addExternalEditFormCustom ( ilPropertyFormGUI  $form)

Definition at line 1164 of file class.ilObjectGUI.php.

Referenced by ilObjItemGroupGUI\edit(), editObject(), and ilObjEmployeeTalkGUI\updateObject().

1164  : void
1165  {
1166  // has to be done AFTER setValuesByArray() ...
1167  }
+ Here is the caller graph for this function:

◆ addHeaderAction()

ilObjectGUI::addHeaderAction ( )
protected

Add header action menu.

Definition at line 463 of file class.ilObjectGUI.php.

References initHeaderAction(), and insertHeaderAction().

Referenced by ilObjExerciseGUI\__construct(), ilObjCmiXapiGUI\_goto(), ilObjLTIConsumerGUI\_goto(), ilObjBlogGUI\addHeaderActionForCommand(), ilObjContentObjectGUI\checkCtrlPath(), ilObjContentObjectGUI\doExportHTML(), ilObjContentObjectGUI\doExportXML(), ilObjPortfolioTemplateGUI\executeCommand(), ilObjItemGroupGUI\executeCommand(), ilObjGroupGUI\executeCommand(), ilObjFileBasedLMGUI\executeCommand(), ilObjSCORM2004LearningModuleGUI\executeCommand(), ilObjLinkResourceGUI\executeCommand(), ilObjCategoryGUI\executeCommand(), ilObjIndividualAssessmentGUI\executeCommand(), ilObjFolderGUI\executeCommand(), ilObjMediaCastGUI\executeCommand(), ilObjWikiGUI\executeCommand(), ilObjStudyProgrammeGUI\executeCommand(), ilObjChatroomGUI\executeCommand(), ilObjSurveyGUI\executeCommand(), ilObjMediaPoolGUI\executeCommand(), ilObjBibliographicGUI\executeCommand(), ilObjGlossaryGUI\executeCommand(), ilObjSessionGUI\executeCommand(), ilObjWorkspaceFolderGUI\executeCommand(), ilObjLearningSequenceGUI\executeCommand(), ilObjTestGUI\executeCommand(), ilObjBlogGUI\executeCommand(), ilObjCourseGUI\executeCommand(), ilObjTestGUI\forwardToEvaluationGUI(), ilObjFileGUI\getParentId(), ilObjForumGUI\getSafePostCommands(), ilObjContentPageGUI\renderHeaderActions(), ilObjContentObjectGUI\showExportOptionsHTML(), ilObjContentObjectGUI\showExportOptionsXML(), and ilObjForumGUI\viewThreadObject().

463  : void
464  {
465  $this->insertHeaderAction($this->initHeaderAction());
466  }
insertHeaderAction(?ilObjectListGUI $list_gui=null)
Insert header action into main template.
initHeaderAction(?string $sub_type=null, ?int $sub_id=null)
Add header action menu.
+ Here is the call graph for this function:
+ Here is the caller graph for this function:

◆ addImportButtonToToolbar()

ilObjectGUI::addImportButtonToToolbar ( )
protected

Definition at line 903 of file class.ilObjectGUI.php.

References buildImportModal(), ILIAS\Repository\lng(), and ILIAS\Repository\toolbar().

Referenced by ilContainerGUI\renderObject().

903  : void
904  {
905  $modal = $this->import_modal ?? $this->buildImportModal();
906  $this->toolbar->addComponent(
907  $this->ui_factory->button()->standard(
908  $this->lng->txt('import'),
909  $modal->getShowSignal()
910  )
911  );
912 
913  $this->tpl->setVariable(
914  'IL_OBJECT_IMPORT_MODAL',
915  $this->ui_renderer->render(
916  $this->import_type_selector_modal === null
917  ? $modal
918  : [$modal, $this->import_type_selector_modal]
919  )
920  );
921  }
+ Here is the call graph for this function:
+ Here is the caller graph for this function:

◆ addLocatorItems()

ilObjectGUI::addLocatorItems ( )
protected

should be overwritten to add object specific items (repository items are preloaded)

Definition at line 558 of file class.ilObjectGUI.php.

Referenced by setLocator().

558  : void
559  {
560  }
+ Here is the caller graph for this function:

◆ addToDeskObject()

ilObjectGUI::addToDeskObject ( )

Definition at line 2031 of file class.ilObjectGUI.php.

References ILIAS\Repository\ctrl(), ILIAS\Repository\lng(), ILIAS\Repository\refinery(), and ILIAS\Repository\user().

2031  : void
2032  {
2033  $this->favourites->add(
2034  $this->user->getId(),
2035  $this->request_wrapper->retrieve("item_ref_id", $this->refinery->kindlyTo()->int())
2036  );
2037  $this->lng->loadLanguageModule("rep");
2038  $this->tpl->setOnScreenMessage("success", $this->lng->txt("rep_added_to_favourites"), true);
2039  $this->ctrl->redirectToURL(ilLink::_getLink($this->requested_ref_id));
2040  }
+ Here is the call graph for this function:

◆ afterImport()

ilObjectGUI::afterImport ( ilObject  $new_object)
protected

Post (successful) object import hook.

Definition at line 1558 of file class.ilObjectGUI.php.

References ILIAS\Repository\ctrl(), and ILIAS\Repository\lng().

Referenced by importFile(), and ilObjBibliographicGUI\removeFromDesk().

1558  : void
1559  {
1560  $this->tpl->setOnScreenMessage("success", $this->lng->txt("object_added"), true);
1561  $this->ctrl->returnToParent($this);
1562  }
+ Here is the call graph for this function:
+ Here is the caller graph for this function:

◆ afterSave()

ilObjectGUI::afterSave ( ilObject  $new_object)
protected

Post (successful) object creation hook.

Definition at line 1139 of file class.ilObjectGUI.php.

References ILIAS\Repository\ctrl(), and ILIAS\Repository\lng().

Referenced by ilObjEmployeeTalkSeriesGUI\cancelObject(), ilObjPortfolioTemplateGUI\initDidacticTemplate(), ilObjExerciseVerificationGUI\save(), ilObjSCORMVerificationGUI\save(), ilObjLTIConsumerVerificationGUI\save(), ilObjCmiXapiVerificationGUI\save(), ilObjCourseVerificationGUI\save(), ilObjTestVerificationGUI\save(), ilObjEmployeeTalkSeriesGUI\saveObject(), and saveObject().

1139  : void
1140  {
1141  $this->tpl->setOnScreenMessage("success", $this->lng->txt("object_added"), true);
1142  $this->ctrl->returnToParent($this);
1143  }
+ Here is the call graph for this function:
+ Here is the caller graph for this function:

◆ afterUpdate()

ilObjectGUI::afterUpdate ( )
protected

Post (successful) object update hook.

Definition at line 1264 of file class.ilObjectGUI.php.

References ILIAS\Repository\ctrl(), and ILIAS\Repository\lng().

Referenced by ilObjEmployeeTalkGUI\updateObject(), and updateObject().

1264  : void
1265  {
1266  $this->tpl->setOnScreenMessage("success", $this->lng->txt("msg_obj_modified"), true);
1267  $this->ctrl->redirect($this, "edit");
1268  }
+ Here is the call graph for this function:
+ Here is the caller graph for this function:

◆ assignObject()

ilObjectGUI::assignObject ( )
protected

Definition at line 289 of file class.ilObjectGUI.php.

References ilObjectFactory\getInstanceByObjId(), and ilObjectFactory\getInstanceByRefId().

Referenced by ilObjLearningModuleGUI\__construct().

289  : void
290  {
291  // TODO: it seems that we always have to pass only the ref_id
292  if ($this->id != 0) {
293  if ($this->call_by_reference) {
294  $this->object = ilObjectFactory::getInstanceByRefId($this->id);
295  } else {
296  $this->object = ilObjectFactory::getInstanceByObjId($this->id);
297  }
298  }
299  }
static getInstanceByRefId(int $ref_id, bool $stop_on_error=true)
get an instance of an Ilias object by reference id
static getInstanceByObjId(?int $obj_id, bool $stop_on_error=true)
get an instance of an Ilias object by object id
+ Here is the call graph for this function:
+ Here is the caller graph for this function:

◆ buildAddNewItemElements()

ilObjectGUI::buildAddNewItemElements ( array  $subtypes,
string  $create_target_class = ilRepositoryGUI::class,
?int  $redirect_target_ref_id = null 
)
protected

Definition at line 2066 of file class.ilObjectGUI.php.

References ILIAS\Repository\ctrl(), ilObjRepositorySettings\getDefaultNewItemGrouping(), ilObjRepositorySettings\getNewItemGroups(), ilObjRepositorySettings\getNewItemGroupSubItems(), initAddnewItemElementsFromDefaultGroups(), and initAddNewItemElementsFromNewItemGroups().

Referenced by ilObjItemGroupGUI\listMaterials(), ilObjSessionGUI\materialsObject(), ilObjCourseGUI\renderAddNewItem(), ilContainerGUI\showPossibleSubObjects(), ilObjFolderGUI\showPossibleSubObjects(), and ilObjLearningSequenceGUI\showPossibleSubObjects().

2070  : array {
2071  if ($subtypes === []) {
2072  return [];
2073  }
2074  if ($redirect_target_ref_id !== null) {
2075  $this->ctrl->setParameterByClass($create_target_class, 'crtcb', (string) $redirect_target_ref_id);
2076  }
2077 
2078  $elements = $this->initAddNewItemElementsFromNewItemGroups(
2079  $create_target_class,
2082  $subtypes
2083  );
2084  if ($elements === []) {
2085  $elements = $this->initAddnewItemElementsFromDefaultGroups(
2086  $create_target_class,
2088  $subtypes
2089  );
2090  }
2091 
2092  $this->ctrl->clearParameterByClass(self::class, 'crtcb');
2093  return $elements;
2094  }
initAddnewItemElementsFromDefaultGroups(string $create_target_class, array $default_groups, array $subtypes)
initAddNewItemElementsFromNewItemGroups(string $create_target_class, array $new_item_groups, array $new_item_groups_subitems, array $subtypes)
+ Here is the call graph for this function:
+ Here is the caller graph for this function:

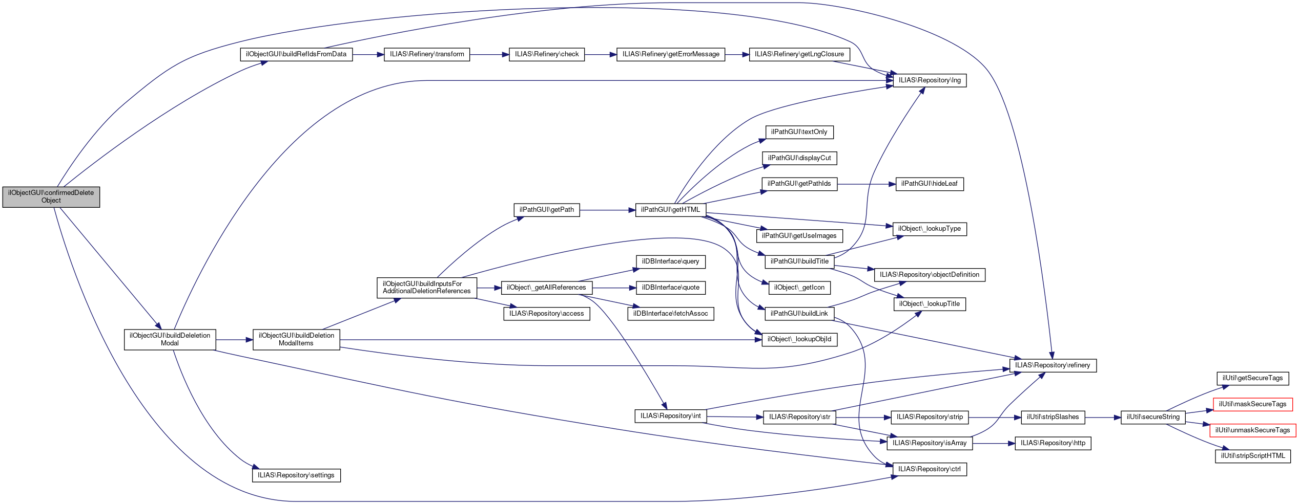
◆ buildDeleletionModal()

ilObjectGUI::buildDeleletionModal ( array  $request_ids)
private

Definition at line 1714 of file class.ilObjectGUI.php.

References ILIAS\UI\Implementation\Component\Input\$inputs, buildDeletionModalItems(), ILIAS\Repository\ctrl(), ILIAS\Repository\lng(), and ILIAS\Repository\settings().

Referenced by confirmedDeleteObject(), and deleteObject().

1714  : \ILIAS\UI\Component\Modal\RoundTrip
1715  {
1716  [$listing_items, $inputs, $has_additional_references] = $this->buildDeletionModalItems($request_ids);
1717 
1718  $msg = $this->lng->txt('info_delete_sure');
1719  if (!$this->settings->get('enable_trash')) {
1720  $msg .= "<br/>" . $this->lng->txt('info_delete_warning_no_trash');
1721  }
1722 
1723  $content = [
1724  $this->ui_factory->messageBox()->confirmation($msg),
1725  $this->ui_factory->listing()->unordered($listing_items)
1726  ];
1727 
1728  if ($has_additional_references) {
1729  $content[] = $this->ui_factory->messageBox()->confirmation(
1730  $this->lng->txt('multiple_reference_deletion_info') . ' '
1731  . $this->lng->txt('rep_multiple_reference_deletion_instruction')
1732  );
1733  }
1734 
1735  $this->ctrl->setParameterByClass(static::class, 'id', implode(',', $request_ids));
1736  $target_url = $this->ctrl->getFormActionByClass(static::class, 'confirmedDelete');
1737  $this->ctrl->clearParameterByClass(static::class, 'id');
1738 
1739  return $this->ui_factory->modal()->roundtrip(
1740  $this->lng->txt('confirm'),
1741  $content,
1742  $inputs,
1743  $target_url
1744  )->withSubmitLabel($this->lng->txt('delete'));
1745  }
buildDeletionModalItems(array $ref_ids)
+ Here is the call graph for this function:
+ Here is the caller graph for this function:

◆ buildDeletionModalItems()

ilObjectGUI::buildDeletionModalItems ( array  $ref_ids)
private

Definition at line 1747 of file class.ilObjectGUI.php.

References $c, ilObject\_lookupObjId(), ilObject\_lookupTitle(), and buildInputsForAdditionalDeletionReferences().

Referenced by buildDeleletionModal().

1747  : array
1748  {
1749  $path_gui = new ilPathGUI();
1750  $path_gui->enableTextOnly(true);
1751  $path_gui->enableHideLeaf(false);
1752  return array_reduce(
1753  $ref_ids,
1754  function (array $c, int $v) use ($path_gui): array {
1755  $c[0][] = ilObject::_lookupTitle(
1757  );
1758  $c[1][] = $this->ui_factory->input()->field()->hidden()->withValue($v);
1759 
1760  $other_references = $this->buildInputsForAdditionalDeletionReferences($v, $path_gui);
1761  if ($other_references !== []) {
1762  $c[1][] = $this->ui_factory->input()->field()->multiSelect(
1765  ),
1766  $other_references
1767  );
1768  $c[2] = true;
1769  }
1770  return $c;
1771  },
1772  [[], [], false]
1773  );
1774  }
buildInputsForAdditionalDeletionReferences(int $ref_id, ilPathGUI $path_gui)
$c
Definition: deliver.php:9
static _lookupObjId(int $ref_id)
static _lookupTitle(int $obj_id)
+ Here is the call graph for this function:
+ Here is the caller graph for this function:

◆ buildDidacticTemplateOptions()

ilObjectGUI::buildDidacticTemplateOptions ( )
private

Definition at line 850 of file class.ilObjectGUI.php.

References ilDidacticTemplateSettings\getInstanceByObjectType(), ILIAS\Repository\lng(), and retrieveAdditionalDidacticTemplateOptions().

Referenced by didacticTemplatesToForm(), and initDidacticTemplate().

850  : array
851  {
852  $this->lng->loadLanguageModule('didactic');
853  $existing_exclusive = false;
854  $options = [];
855  $options['dtpl_0'] = [
856  $this->lng->txt('didactic_default_type'),
857  sprintf(
858  $this->lng->txt('didactic_default_type_info'),
859  $this->lng->txt('objs_' . $this->type)
860  )
861  ];
862 
863  $templates = ilDidacticTemplateSettings::getInstanceByObjectType($this->type)->getTemplates();
864  if ($templates) {
865  foreach ($templates as $template) {
866  if ($template->isEffective((int) $this->requested_ref_id)) {
867  $options["dtpl_" . $template->getId()] = [
868  $template->getPresentationTitle(),
869  $template->getPresentationDescription()
870  ];
871 
872  if ($template->isExclusive()) {
873  $existing_exclusive = true;
874  }
875  }
876  }
877  }
878 
879  return [$existing_exclusive, array_merge($options, $this->retrieveAdditionalDidacticTemplateOptions())];
880  }
retrieveAdditionalDidacticTemplateOptions()
static getInstanceByObjectType(string $a_obj_type)
+ Here is the call graph for this function:
+ Here is the caller graph for this function:

◆ buildGroup()

ilObjectGUI::buildGroup ( string  $create_target_class,
array  $obj_types_in_group,
string  $title,
array  $subtypes 
)
protected

Definition at line 2169 of file class.ilObjectGUI.php.

References buildSubItemsForGroup(), and ILIAS\ILIASObject\Creation\Group.

Referenced by initAddnewItemElementsFromDefaultGroups(), initAddNewItemElementsFromNewItemGroups(), ilObjTalkTemplateAdministrationGUI\showPossibleSubObjects(), and ilObjOrgUnitGUI\showPossibleSubObjects().

2174  : ?AddNewItemElement {
2175  $add_new_items_content_array = $this->buildSubItemsForGroup(
2176  $create_target_class,
2177  $obj_types_in_group,
2178  $subtypes
2179  );
2180  if ($add_new_items_content_array === []) {
2181  return null;
2182  }
2183  return new AddNewItemElement(
2185  $title,
2186  null,
2187  null,
2188  $add_new_items_content_array
2189  );
2190  }
buildSubItemsForGroup(string $create_target_class, array $obj_types_in_group, array $subtypes)
+ Here is the call graph for this function:
+ Here is the caller graph for this function:

◆ buildImportFormInputs()

ilObjectGUI::buildImportFormInputs ( )
private

Definition at line 1270 of file class.ilObjectGUI.php.

References $type, extractFileTypeFromImportFilename(), ILIAS\Repository\lng(), ILIAS\Repository\refinery(), ilImportDirectoryFactory\TYPE_EXPORT, and ILIAS\Repository\user().

Referenced by buildImportModal().

1270  : array
1271  {
1272  $trafo = $this->refinery->custom()->transformation(
1273  function ($vs): array {
1274  if ($vs === null) {
1275  return null;
1276  }
1277  if (!isset($vs[1])) {
1278  return [self::UPLOAD_TYPE_LOCAL => $vs[0]];
1279  } elseif ((int) $vs[1][0] === self::UPLOAD_TYPE_LOCAL) {
1280  return [self::UPLOAD_TYPE_LOCAL => $vs[1][0][0]];
1281  } else {
1282  $upload_factory = new ilImportDirectoryFactory();
1283  $export_upload = $upload_factory->getInstanceForComponent(ilImportDirectoryFactory::TYPE_EXPORT);
1284  $type = $this->extractFileTypeFromImportFilename($vs[1][0]) ?? '';
1285  $file = $export_upload->getAbsolutePathForHash($this->user->getId(), $type, $vs[1][0]);
1286  return [
1287  self::UPLOAD_TYPE_UPLOAD_DIRECTORY => $file
1288  ];
1289  }
1290  }
1291  );
1292 
1293  $import_directory_factory = new ilImportDirectoryFactory();
1294  $upload_files = $import_directory_factory->getInstanceForComponent(ilImportDirectoryFactory::TYPE_EXPORT)
1295  ->getFilesFor($this->user->getId());
1296 
1297  $field_factory = $this->ui_factory->input()->field();
1298 
1299  $file_upload_input = $field_factory->file(new \ImportUploadHandlerGUI(), $this->lng->txt('import_file'))
1300  ->withAcceptedMimeTypes(self::SUPPORTED_IMPORT_MIME_TYPES)
1301  ->withRequired(true)
1302  ->withMaxFiles(1);
1303 
1304  if ($upload_files !== []) {
1305  $this->lng->loadLanguageModule('content');
1306 
1307  $file_upload_input = $field_factory->switchableGroup(
1308  [
1309  self::UPLOAD_TYPE_LOCAL => $field_factory->group(
1310  [$file_upload_input],
1311  $this->lng->txt('cont_choose_local')
1312  ),
1313  self::UPLOAD_TYPE_UPLOAD_DIRECTORY => $field_factory->group(
1314  [$field_factory->select($this->lng->txt('cont_uploaded_file'), $upload_files)->withRequired(true)],
1315  $this->lng->txt('cont_choose_upload_dir'),
1316  )
1317  ],
1318  $this->lng->txt('cont_choose_file_source')
1319  );
1320  }
1321 
1322  return [
1323  'upload' => $file_upload_input->withAdditionalTransformation($trafo)
1324  ];
1325  }
extractFileTypeFromImportFilename(string $filename)
+ Here is the call graph for this function:
+ Here is the caller graph for this function:

◆ buildImportModal()

ilObjectGUI::buildImportModal ( )
private

Definition at line 923 of file class.ilObjectGUI.php.

References buildImportFormInputs(), ILIAS\Repository\ctrl(), and ILIAS\Repository\lng().

Referenced by addImportButtonToToolbar(), and retrieveAndCheckImportData().

923  : RoundTrip
924  {
925  return $this->ui_factory->modal()
926  ->roundtrip(
927  $this->lng->txt('import'),
928  [],
929  $this->buildImportFormInputs(),
930  $this->ctrl->getFormAction($this, 'routeImportCmd')
931  )->withSubmitLabel($this->lng->txt('import'));
932  }
+ Here is the call graph for this function:
+ Here is the caller graph for this function:

◆ buildImportTypeSelectorInputs()

ilObjectGUI::buildImportTypeSelectorInputs ( ?string  $file_to_import = null,
?string  $file_name_in_temp_dir = null 
)
private

Definition at line 1327 of file class.ilObjectGUI.php.

References getTranslatedObjectTypeNameFromItemArray(), ILIAS\Repository\lng(), and ILIAS\Repository\object().

Referenced by buildImportTypeSelectorModal().

1330  : array {
1331  $ff = $this->ui_factory->input()->field();
1332 
1333  $possible_sub_objects = array_map(
1334  fn(array $v): string => $this->getTranslatedObjectTypeNameFromItemArray($v),
1335  $this->object->getPossibleSubObjects()
1336  );
1337 
1338  asort($possible_sub_objects);
1339 
1340  return [
1341  'type' => $ff->select(
1342  $this->lng->txt('select_object_type'),
1343  $possible_sub_objects
1344  )->withRequired(true),
1345  'file_to_import' => $ff->hidden()->withValue($file_to_import),
1346  'temp_file' => $ff->hidden()->withValue($file_name_in_temp_dir)
1347  ];
1348  }
getTranslatedObjectTypeNameFromItemArray(array $item_array)
+ Here is the call graph for this function:
+ Here is the caller graph for this function:

◆ buildImportTypeSelectorModal()

ilObjectGUI::buildImportTypeSelectorModal ( ?string  $file_to_import = null,
?string  $upload_file_name = null 
)
private

Definition at line 934 of file class.ilObjectGUI.php.

References buildImportTypeSelectorInputs(), ILIAS\Repository\ctrl(), and ILIAS\Repository\lng().

Referenced by retrieveAndCheckImportTypeData(), and showImportTypeSelectorModal().

937  : Roundtrip {
938  return $this->ui_factory->modal()
939  ->roundtrip(
940  $this->lng->txt('select_object_type'),
941  [
942  $this->ui_factory->messageBox()->info(
943  $this->lng->txt('select_import_type_info')
944  )
945  ],
947  $file_to_import,
948  $upload_file_name
949  ),
950  $this->ctrl->getFormActionByClass(static::class, 'routeImportCmd')
951  )->withCloseWithKeyboard(false)
952  ->withSubmitLabel($this->lng->txt('import'));
953  }
buildImportTypeSelectorInputs(?string $file_to_import=null, ?string $file_name_in_temp_dir=null)
+ Here is the call graph for this function:
+ Here is the caller graph for this function:

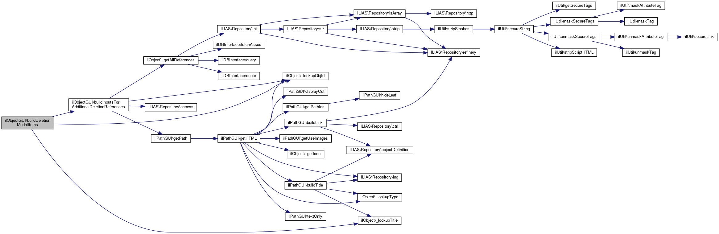
◆ buildInputsForAdditionalDeletionReferences()

ilObjectGUI::buildInputsForAdditionalDeletionReferences ( int  $ref_id,
ilPathGUI  $path_gui 
)
private

Definition at line 1776 of file class.ilObjectGUI.php.

References $c, ilObject\_getAllReferences(), ilObject\_lookupObjId(), ILIAS\Repository\access(), ilPathGUI\getPath(), and ROOT_FOLDER_ID.

Referenced by buildDeletionModalItems().

1776  : array
1777  {
1778  return array_reduce(
1780  function (array $c, int $v) use ($ref_id, $path_gui): array {
1781  if ($v !== $ref_id
1782  && !$this->tree->isDeleted($v)
1783  && $this->access->checkAccess('delete', '', $v)) {
1784  $c[$v] = $path_gui->getPath(ROOT_FOLDER_ID, $v);
1785  }
1786  return $c;
1787  },
1788  []
1789  );
1790  }
const ROOT_FOLDER_ID
Definition: constants.php:32
static _getAllReferences(int $id)
get all reference ids for object ID
$c
Definition: deliver.php:9
static _lookupObjId(int $ref_id)
getPath(int $a_startnode, int $a_endnode)
get path
+ Here is the call graph for this function:
+ Here is the caller graph for this function:

◆ buildRefIdsFromData()

ilObjectGUI::buildRefIdsFromData ( array  $data)
private

Definition at line 637 of file class.ilObjectGUI.php.

References $c, ILIAS\Repository\refinery(), and ILIAS\Refinery\transform().

Referenced by confirmedDeleteObject().

637  : array
638  {
639  return array_reduce(
640  $data,
641  function (array $c, array|int|null $v): array {
642  if ($v === null) {
643  return $c;
644  }
645 
646  if (is_array($v)) {
647  return array_merge(
648  $c,
649  $this->refinery->kindlyTo()->listOf($this->refinery->kindlyTo()->int())->transform($v)
650  );
651  }
652 
653  $c[] = $this->refinery->kindlyTo()->int()->transform($v);
654  return $c;
655  },
656  []
657  );
658  }
$c
Definition: deliver.php:9
+ Here is the call graph for this function:
+ Here is the caller graph for this function:

◆ buildSubItemsForGroup()

ilObjectGUI::buildSubItemsForGroup ( string  $create_target_class,
array  $obj_types_in_group,
array  $subtypes 
)
private

Definition at line 2192 of file class.ilObjectGUI.php.

References $type, ILIAS\Repository\ctrl(), ilObject\getIconForType(), and getTranslatedObjectTypeNameFromItemArray().

Referenced by buildGroup().

2196  : array {
2197  $add_new_items_content_array = [];
2198  foreach ($obj_types_in_group as $type) {
2199  if (!array_key_exists($type, $subtypes)) {
2200  continue;
2201  }
2202  $subitem = $subtypes[$type];
2203  $this->ctrl->setParameterByClass($create_target_class, 'new_type', $type);
2204  $add_new_items_content_array[$subitem['pos']] = new AddNewItemElement(
2205  AddNewItemElementTypes::Object,
2207  empty($subitem['plugin'])
2208  ? $this->ui_factory->symbol()->icon()->standard($type, '')
2209  : $this->ui_factory->symbol()->icon()->custom(
2210  ilObject::getIconForType($type),
2211  ''
2212  ),
2213  new URI(
2214  ILIAS_HTTP_PATH . '/' . $this->ctrl->getLinkTargetByClass($create_target_class, 'create')
2215  )
2216  );
2217  $this->ctrl->clearParameterByClass($create_target_class, 'new_type', $type);
2218  }
2219  ksort($add_new_items_content_array);
2220  return $add_new_items_content_array;
2221  }
The scope of this class is split ilias-conform URI&#39;s into components.
Definition: URI.php:34
getTranslatedObjectTypeNameFromItemArray(array $item_array)
static getIconForType(string $type)
+ Here is the call graph for this function:
+ Here is the caller graph for this function:

◆ cancelCreation()

ilObjectGUI::cancelCreation ( )

cancel create action and go back to repository parent

Definition at line 1018 of file class.ilObjectGUI.php.

References ILIAS\Repository\ctrl().

Referenced by ilObjChatroomGUI\executeCommand(), and ilObjLearningSequenceGUI\executeCommand().

1018  : void
1019  {
1020  $this->ctrl->redirectByClass("ilrepositorygui", "");
1021  }
+ Here is the call graph for this function:
+ Here is the caller graph for this function:

◆ cancelObject()

ilObjectGUI::cancelObject ( )

cancel action and go back to previous page

Definition at line 663 of file class.ilObjectGUI.php.

References ilSession\clear(), and ILIAS\Repository\ctrl().

Referenced by ilObjFileBasedLMGUI\cancel().

663  : void
664  {
665  ilSession::clear("saved_post");
666  $this->ctrl->returnToParent($this);
667  }
static clear(string $a_var)
+ Here is the call graph for this function:
+ Here is the caller graph for this function:

◆ checkPermission()

ilObjectGUI::checkPermission ( string  $perm,
string  $cmd = "",
string  $type = "",
?int  $ref_id = null 
)
protected

Definition at line 1936 of file class.ilObjectGUI.php.

References $_SERVER, checkPermissionBool(), ilSession\clear(), ILIAS\Repository\ctrl(), ILIAS\Repository\lng(), and ILIAS\Repository\object().

Referenced by ilObjBibliographicAdminGUI\__construct(), ilObjExerciseGUI\__construct(), ilObjMediaCastGUI\addCastItemObject(), ilObjBadgeAdministrationGUI\addImageTemplate(), ilObjWikiGUI\addImportantPageObject(), ilObjRoleFolderGUI\adjustRoleObject(), ilObjWikiGUI\allPagesObject(), ilObjCategoryGUI\assignRolesObject(), ilObjCategoryGUI\assignSaveObject(), ilObjSessionGUI\attendanceListObject(), ilObjCourseGUI\autoFillObject(), ilObjContentObjectGUI\checkCtrlPath(), ilObjCategoryGUI\checkGlobalRoles(), ilObjLanguageFolderGUI\checkLanguageObject(), ilObjBadgeAdministrationGUI\confirmDeleteImageTemplates(), ilObjMediaCastGUI\confirmDeletionItemsObject(), ilObjLanguageFolderGUI\confirmRefreshObject(), ilContainerGUI\confirmRemoveFromSystemObject(), ilObjLTIAdministrationGUI\createLTIConsumer(), ilObjMediaCastGUI\deleteItemsObject(), ilObjSurveyQuestionPoolGUI\deleteQuestionsObject(), ilObjCategoryGUI\deleteUsersObject(), ilObjMediaCastGUI\downloadItemObject(), ilObjWikiGUI\downloadUserHTMLExportObject(), ilObjWikiGUI\downloadUserHTMLExportWithCommentsObject(), ilObjMediaCastGUI\editCastItemObject(), ilObjBadgeAdministrationGUI\editImageTemplate(), ilObjWikiGUI\editImportantPagesObject(), ilObjCourseGUI\editInfoObject(), ilObjCategoryGUI\editInfoObject(), ilObjGroupGUI\editInfoObject(), ilObjUserTrackingGUI\editLPDefaultsObject(), ilObjGroupGUI\editObject(), ilObjMediaCastGUI\editOrderObject(), ilObjLoggingSettingsGUI\errorSettings(), ilObjLearningSequenceAdminGUI\executeCommand(), ilObjSystemCheckGUI\executeCommand(), ilObjGroupGUI\executeCommand(), ilObjSurveyQuestionPoolGUI\executeCommand(), ilObjFileBasedLMGUI\executeCommand(), ilObjRootFolderGUI\executeCommand(), ilObjCategoryGUI\executeCommand(), ilObjFolderGUI\executeCommand(), ilObjMediaCastGUI\executeCommand(), ilObjWikiGUI\executeCommand(), ilObjSurveyGUI\executeCommand(), ilObjGlossaryGUI\executeCommand(), ilObjSessionGUI\executeCommand(), ilObjLanguageFolderGUI\executeCommand(), ilObjAuthSettingsGUI\executeCommand(), ilObjCourseGUI\executeCommand(), ilObjSurveyQuestionPoolGUI\exportObject(), ilObjUserFolderGUI\exportObject(), ilObjMediaCastGUI\extractPreviewImageObject(), ilContainerGUI\forwardToPageObject(), ilObjForumGUI\getSafePostCommands(), ilObjExerciseGUI\getService(), ilObjWikiGUI\getUserHTMLExportProgressObject(), ilObjSurveyGUI\importSurveyObject(), ilObjCourseGUI\infoScreen(), ilObjBookingPoolGUI\infoScreen(), ilObjMediaCastGUI\infoScreen(), ilObjGroupGUI\infoScreen(), ilObjSurveyQuestionPoolGUI\infoScreenForward(), ilObjWikiGUI\infoScreenObject(), ilObjMediaCastGUI\infoScreenObject(), ilObjMediaCastGUI\initAddCastItemForm(), ilObjWikiGUI\initUserHTMLExportObject(), ilObjLanguageFolderGUI\installLocalObject(), ilObjLanguageFolderGUI\installObject(), ilObjSessionGUI\joinObject(), ilObjGroupGUI\leaveObject(), ilObjCourseGUI\leaveObject(), ilObjWikiGUI\listContributorsObject(), ilObjMediaCastGUI\listItemsObject(), ilObjWikiGUI\newPagesObject(), ilObjWikiGUI\orphanedPagesObject(), ilObjCategoryGUI\performDeleteUsersObject(), ilObjUserFolderGUI\performExportObject(), ilObjWikiGUI\performSearchObject(), ilObjCourseGUI\performUnsubscribeObject(), ilObjWikiGUI\popularPagesObject(), ilObjSessionGUI\printAttendanceListObject(), ilObjSurveyGUI\propertiesObject(), ilObjWikiGUI\randomPageObject(), ilObjWikiGUI\recentChangesObject(), ilObjLanguageFolderGUI\refreshObject(), ilObjLanguageFolderGUI\refreshSelectedObject(), ilObjSessionGUI\registerObject(), ilContainerGUI\removeFromSystemObject(), ilObjWikiGUI\removeImportantPagesObject(), ilObjFolderGUI\renderObject(), ilObjCourseGUI\renderObject(), ilObjLoggingSettingsGUI\resetComponentLevels(), ilObjCalendarSettingsGUI\save(), ilObjMediaCastGUI\saveCastItemObject(), ilObjLoggingSettingsGUI\saveComponentLevels(), ilObjAdvancedEditingGUI\saveGeneralPageSettingsObject(), ilObjWikiGUI\saveGradingObject(), ilObjBadgeAdministrationGUI\saveImageTemplate(), ilObjUserTrackingGUI\saveLPDefaultsObject(), ilObjAdvancedEditingGUI\saveObject(), ilObjWikiGUI\saveOrderingAndIndentObject(), ilObjAdvancedEditingGUI\savePageEditorSettingsObject(), ilObjExerciseAdministrationGUI\saveSettings(), ilObjBlogAdministrationGUI\saveSettings(), ilObjMediaObjectsSettingsGUI\saveSettings(), ilObjWebResourceAdministrationGUI\saveSettings(), ilMembershipAdministrationGUI\saveSettings(), ilObjAwarenessAdministrationGUI\saveSettings(), ilObjTaggingSettingsGUI\saveSettings(), ilObjStudyProgrammeAdminGUI\saveSettings(), ilObjBadgeAdministrationGUI\saveSettings(), ilObjLearningResourcesSettingsGUI\saveSettings(), ilObjAdvancedEditingGUI\saveSettingsObject(), ilObjUserTrackingGUI\saveSettingsObject(), ilObjAdvancedEditingGUI\saveTags(), ilObjWikiGUI\setAsStartPageObject(), ilObjLanguageFolderGUI\setSystemLanguageObject(), ilObjLanguageFolderGUI\setUserLanguageObject(), ilObjSessionGUI\showJoinRequestButton(), ilObjExerciseGUI\showOverviewObject(), ilObjTaggingSettingsGUI\showUsers(), ilObjWikiGUI\startUserHTMLExportObject(), ilObjSystemCheckGUI\trash(), ilContainerGUI\trashObject(), ilObjLanguageFolderGUI\uninstallChangesObject(), ilObjLanguageFolderGUI\uninstallObject(), ilObjGroupGUI\unsubscribeObject(), ilObjMediaCastGUI\updateCastItemObject(), ilObjLoggingSettingsGUI\updateErrorSettings(), ilObjBadgeAdministrationGUI\updateImageTemplate(), ilObjCourseGUI\updateInfoObject(), ilObjCategoryGUI\updateInfoObject(), ilObjGroupGUI\updateInfoObject(), ilObjLTIAdministrationGUI\updateLTIConsumer(), ilContainerReferenceGUI\updateObject(), ilObjGroupGUI\updateObject(), ilObjFolderGUI\viewObject(), ilObjRootFolderGUI\viewObject(), ilObjWikiGUI\viewObject(), viewObject(), and ilObjWikiGUI\viewPageObject().

1936  : void
1937  {
1938  if (!$this->checkPermissionBool($perm, $cmd, $type, $ref_id)) {
1939  if (!is_int(strpos($_SERVER['PHP_SELF'], 'goto.php'))) {
1940  if ($perm != 'create' && !is_object($this->object)) {
1941  return;
1942  }
1943 
1944  ilSession::clear('il_rep_ref_id');
1945 
1946  $this->tpl->setOnScreenMessage('failure', $this->lng->txt('msg_no_perm_read'), true);
1947  $parent_ref_id = $this->tree->getParentId($this->object->getRefId());
1948  if ($parent_ref_id > 0) {
1949  $this->ctrl->redirectToURL(ilLink::_getLink($parent_ref_id));
1950  } else {
1951  $this->ctrl->redirectToURL('login.php?cmd=force_login');
1952  }
1953  }
1954 
1955  $this->tpl->setOnScreenMessage('failure', $this->lng->txt('msg_no_perm_read'), true);
1956  self::_gotoRepositoryRoot();
1957  }
1958  }
$_SERVER['HTTP_HOST']
Definition: raiseError.php:10
checkPermissionBool(string $perm, string $cmd="", string $type="", ?int $ref_id=null)
static clear(string $a_var)
+ Here is the call graph for this function:
+ Here is the caller graph for this function:

◆ checkPermissionBool()

ilObjectGUI::checkPermissionBool ( string  $perm,
string  $cmd = "",
string  $type = "",
?int  $ref_id = null 
)
protected

Definition at line 1960 of file class.ilObjectGUI.php.

References $requested_ref_id, and ILIAS\Repository\access().

Referenced by ilObjExerciseGUI\__construct(), ilObjBadgeAdministrationGUI\activateTypes(), ilObjExerciseGUI\addContentSubTabs(), ilObjBookingPoolGUI\addExternalEditFormCustom(), ilObjSurveyGUI\addToNavigationHistory(), checkPermission(), ilObjLoggingSettingsGUI\components(), ilObjFileBasedLMGUI\createFromDirectory(), createObject(), ilObjTestGUI\createQuestionPoolAndCopyObject(), ilObjBadgeAdministrationGUI\deactivateTypes(), ilObjBadgeAdministrationGUI\deleteImageTemplates(), editAvailabilityPeriodObject(), ilObjMediaCastGUI\editObject(), ilObjFolderGUI\editObject(), editObject(), ilObjLTIAdministrationGUI\executeCommand(), ilObjSystemCheckGUI\executeCommand(), ilObjGroupGUI\executeCommand(), ilObjSurveyQuestionPoolGUI\executeCommand(), ilObjRootFolderGUI\executeCommand(), ilObjCategoryGUI\executeCommand(), ilObjIndividualAssessmentGUI\executeCommand(), ilObjFolderGUI\executeCommand(), ilObjMediaCastGUI\executeCommand(), ilObjCourseGUI\executeCommand(), ilObjObjectTemplateAdministrationGUI\getAdminTabs(), ilObjExerciseAdministrationGUI\getAdminTabs(), ilObjNotificationAdminGUI\getAdminTabs(), ilObjBlogAdministrationGUI\getAdminTabs(), ilObjPortfolioAdministrationGUI\getAdminTabs(), ilObjSystemCheckGUI\getAdminTabs(), getAdminTabs(), ilObjEmployeeTalkGUI\getAdminTabs(), ilObjRoleFolderGUI\getAdminTabs(), ilContainerGUI\getAdminTabs(), ilObjForumGUI\getSafePostCommands(), ilObjExerciseGUI\getService(), ilObjLearningResourcesSettingsGUI\getSettingsForm(), ilObjUserTrackingGUI\getTabs(), ilObjSurveyAdministrationGUI\getTabs(), ilObjSurveyGUI\getTabs(), ilObjLanguageFolderGUI\getTabs(), ilObjSurveyQuestionPoolGUI\getTabs(), ilObjAdvancedEditingGUI\getTinyForm(), ilObjCourseGUI\hasAdminPermission(), ilObjFileBasedLMGUI\importFromUploadDir(), ilObjQuestionPoolGUI\importVerifiedFileObject(), ilObjTestGUI\importVerifiedFileObject(), ilObjCourseGUI\infoScreen(), ilObjBookingPoolGUI\infoScreen(), ilObjMediaCastGUI\infoScreen(), ilObjGroupGUI\infoScreen(), ilObjSAHSLearningModuleGUI\infoScreenForward(), ilObjSurveyQuestionPoolGUI\infoScreenForward(), ilObjMediaCastGUI\infoScreenObject(), ilObjSessionGUI\initForm(), ilObjExerciseAdministrationGUI\initFormSettings(), ilObjBlogAdministrationGUI\initFormSettings(), ilObjCalendarSettingsGUI\initFormSettings(), ilObjAwarenessAdministrationGUI\initFormSettings(), ilObjAdvancedEditingGUI\initGeneralPageSettingsForm(), ilObjUserTrackingGUI\initLPDefaultsForm(), ilObjAdvancedEditingGUI\initPageEditorForm(), ilObjPrivacySecurityGUI\initPrivacyForm(), ilObjUserTrackingGUI\initSettingsForm(), isVisible(), ilObjExerciseGUI\listAssignmentsObject(), ilObjLTIAdministrationGUI\listConsumers(), ilObjBadgeAdministrationGUI\listImageTemplates(), ilObjFileBasedLMGUI\properties(), ilObjSurveyQuestionPoolGUI\questionsObject(), routeImportCmdObject(), saveAvailabilityPeriodObject(), ilObjTaggingSettingsGUI\saveForbiddenTags(), ilContainerReferenceGUI\saveObject(), ilObjGlossaryGUI\saveObject(), saveObject(), ilObjNotificationAdminGUI\saveOSDSettings(), ilObjFileBasedLMGUI\saveProperties(), ilObjRoleFolderGUI\saveSettingsObject(), ilObjUserFolderGUI\searchUserAccessFilterCallable(), setColumnSettings(), ilObjSystemCheckGUI\setMainSubTabs(), ilObjFileBasedLMGUI\setStartFile(), ilObjRootFolderGUI\updateObject(), ilObjCategoryGUI\updateObject(), updateObject(), ilObjUserFolderGUI\usrExportCsvObject(), ilObjUserFolderGUI\usrExportX86Object(), ilObjUserFolderGUI\usrExportXmlObject(), ilObjLanguageFolderGUI\viewObject(), and viewObject().

1960  : bool
1961  {
1962  if ($perm === "create") {
1963  if (!$ref_id) {
1965  }
1966  return $this->access->checkAccess($perm . "_" . $type, $cmd, $ref_id);
1967  }
1968 
1969  if (!is_object($this->object)) {
1970  return false;
1971  }
1972 
1973  if (!$ref_id) {
1974  $ref_id = $this->object->getRefId();
1975  }
1976 
1977  return $this->access->checkAccess($perm, $cmd, $ref_id);
1978  }
+ Here is the call graph for this function:
+ Here is the caller graph for this function:

◆ checkWritePermissionOnRefIdArray()

ilObjectGUI::checkWritePermissionOnRefIdArray ( array  $ref_ids)
private

Definition at line 2223 of file class.ilObjectGUI.php.

References ILIAS\Repository\access().

Referenced by editAvailabilityPeriodObject(), and saveAvailabilityPeriodObject().

2223  : bool
2224  {
2225  foreach ($ref_ids as $ref_id) {
2226  if (!$this->access->checkAccess('write', '', $ref_id)) {
2227  return false;
2228  }
2229  }
2230  return true;
2231  }
+ Here is the call graph for this function:
+ Here is the caller graph for this function:

◆ confirmedDeleteObject()

ilObjectGUI::confirmedDeleteObject ( )

confirmed deletion of object -> objects are moved to trash or deleted immediately, if trash is disabled

Definition at line 609 of file class.ilObjectGUI.php.

References $data, buildDeleletionModal(), buildRefIdsFromData(), ILIAS\Repository\ctrl(), and ILIAS\Repository\lng().

Referenced by ilObjLearningSequenceGUI\executeCommand().

609  : void
610  {
611  if (!$this->request_wrapper->has('id')) {
612  $this->tpl->setOnScreenMessage('failure', $this->lng->txt('no_checkbox'), true);
613  $this->ctrl->returnToParent($this);
614  }
615 
616  $data = $this->buildDeleletionModal(
617  explode(
618  ',',
619  $this->request_wrapper->retrieve(
620  'id',
621  $this->refinery->kindlyTo()->string()
622  )
623  )
624  )->withRequest($this->request)->getData();
625 
626  if ($data === null) {
627  $this->tpl->setOnScreenMessage('failure', $this->lng->txt('no_checkbox'), true);
628  $this->ctrl->returnToParent($this);
629  }
630 
631  $ru = new ilRepositoryTrashGUI($this);
632  $ru->deleteObjects($this->requested_ref_id, $this->buildRefIdsFromData($data));
633 
634  $this->ctrl->redirectByClass(static::class);
635  }
buildRefIdsFromData(array $data)
Repository GUI Utilities.
buildDeleletionModal(array $request_ids)
+ Here is the call graph for this function:
+ Here is the caller graph for this function:

◆ createActionDispatcherGUI()

ilObjectGUI::createActionDispatcherGUI ( )
protected

Definition at line 387 of file class.ilObjectGUI.php.

References $ref_id, ILIAS\Repository\access(), ILIAS\Repository\object(), and ilCommonActionDispatcherGUI\TYPE_REPOSITORY.

Referenced by initHeaderAction().

+ Here is the call graph for this function:
+ Here is the caller graph for this function:

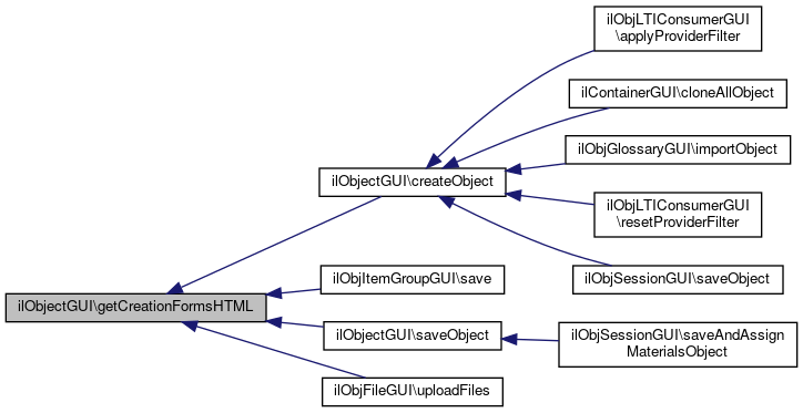
◆ createObject()

ilObjectGUI::createObject ( )

create new object form

Definition at line 672 of file class.ilObjectGUI.php.

References $requested_new_type, checkPermissionBool(), ILIAS\Repository\ctrl(), getCreationFormsHTML(), ilObject\getIconForType(), getTitleForCreationFormPage(), initCreateForm(), and ILIAS\Repository\lng().

Referenced by ilObjLTIConsumerGUI\applyProviderFilter(), ilContainerGUI\cloneAllObject(), ilObjGlossaryGUI\importObject(), ilObjLTIConsumerGUI\resetProviderFilter(), and ilObjSessionGUI\saveObject().

672  : void
673  {
674  $new_type = $this->requested_new_type;
675 
676  // add new object to custom parent container
677  $this->ctrl->saveParameter($this, "crtptrefid");
678  // use forced callback after object creation
679  $this->ctrl->saveParameter($this, "crtcb");
680 
681  if (!$this->checkPermissionBool('create', '', $new_type)) {
682  $this->error->raiseError($this->lng->txt("permission_denied"), $this->error->MESSAGE);
683  }
684 
685  $this->lng->loadLanguageModule($new_type);
686  $this->ctrl->setParameter($this, 'new_type', $new_type);
687 
688  $this->tpl->setTitleIcon(ilObject::getIconForType($this->requested_new_type));
689  $this->tpl->setTitle($this->getTitleForCreationFormPage());
690  $create_form = $this->initCreateForm($new_type);
691  $this->tabs_gui->setBackTarget($this->lng->txt('cancel'), $this->ctrl->getLinkTargetByClass(static::class, 'cancel'));
692  $this->tpl->setContent($this->getCreationFormsHTML($create_form));
693  }
getCreationFormsHTML(StandardForm|ilPropertyFormGUI|array $form)
string $requested_new_type
checkPermissionBool(string $perm, string $cmd="", string $type="", ?int $ref_id=null)
initCreateForm(string $new_type)
static getIconForType(string $type)
+ Here is the call graph for this function:
+ Here is the caller graph for this function:

◆ deleteObject()

ilObjectGUI::deleteObject ( bool  $error = false)

Display deletion confirmation screen.

Only for referenced objects. For user,role & rolt overwrite this function in the appropriate Object folders classes (ilObjUserFolderGUI,ilObjRoleFolderGUI)

Definition at line 1682 of file class.ilObjectGUI.php.

References buildDeleletionModal(), ILIAS\Repository\ctrl(), ILIAS\Repository\lng(), and ILIAS\Repository\refinery().

Referenced by ilObjLearningSequenceGUI\executeCommand().

1682  : void
1683  {
1684  $request_ids = [];
1685  if ($this->post_wrapper->has('id')) {
1686  $request_ids = $this->post_wrapper->retrieve(
1687  'id',
1688  $this->refinery->kindlyTo()->listOf($this->refinery->kindlyTo()->int())
1689  );
1690  }
1691 
1692  if (
1693  $this->request_wrapper->has('item_ref_id')
1694  && $this->request_wrapper->retrieve('item_ref_id', $this->refinery->kindlyTo()->string()) !== ""
1695  ) {
1696  $request_ids = [$this->request_wrapper->retrieve('item_ref_id', $this->refinery->kindlyTo()->int())];
1697  }
1698 
1699  if ($request_ids === []) {
1700  $this->tpl->setOnScreenMessage('failure', $this->lng->txt('no_checkbox'), true);
1701  $this->ctrl->returnToParent($this);
1702  }
1703 
1704  $modal = $this->buildDeleletionModal(array_unique($request_ids));
1705  $this->tpl->setVariable(
1706  'IL_OBJECT_EPHEMRAL_MODALS',
1707  $this->ui_renderer->render(
1708  $modal->withOnLoad($modal->getShowSignal())
1709  )
1710  );
1711  $this->renderObject();
1712  }
buildDeleletionModal(array $request_ids)
+ Here is the call graph for this function:
+ Here is the caller graph for this function:

◆ deleteUploadedImportFile()

ilObjectGUI::deleteUploadedImportFile ( string  $path_to_uploaded_file_in_temp_dir)
protected

Definition at line 1456 of file class.ilObjectGUI.php.

Referenced by ilObjQuestionPoolGUI\cleanupAfterImport(), ilObjSAHSLearningModuleGUI\importFile(), ilObjSurveyQuestionPoolGUI\importFile(), ilObjTestGUI\importFile(), importFile(), ilObjTestGUI\importVerifiedFileObject(), and routeImportCmdObject().

1456  : void
1457  {
1458  if ($path_to_uploaded_file_in_temp_dir !== ''
1459  && $this->temp_file_system->hasDir($path_to_uploaded_file_in_temp_dir)) {
1460  $this->temp_file_system->deleteDir($path_to_uploaded_file_in_temp_dir);
1461  }
1462  }
+ Here is the caller graph for this function:

◆ didacticTemplatesToForm()

ilObjectGUI::didacticTemplatesToForm ( )
protected

Definition at line 759 of file class.ilObjectGUI.php.

References buildDidacticTemplateOptions(), getCreationMode(), ILIAS\Repository\lng(), ilDidacticTemplateObjSettings\lookupTemplateId(), and ILIAS\Repository\object().

Referenced by ilObjItemGroupGUI\initCreateForm(), and initCreateForm().

759  : ?Radio
760  {
761  $this->lng->loadLanguageModule('didactic');
762 
763  list($existing_exclusive, $options) = $this->buildDidacticTemplateOptions();
764 
765  if (sizeof($options) < 2) {
766  return null;
767  }
768 
769  $didactic_templates_radio = $this->ui_factory->input()->field()->radio($this->lng->txt('type'));
770 
771  foreach ($options as $value => $option) {
772  if ($existing_exclusive && $value == 'dtpl_0') {
773  //Skip default disabled if an exclusive template exists - Whatever the f*** that means!
774  continue;
775  }
776  $didactic_templates_radio = $didactic_templates_radio->withOption($value, $option[0], $option[1] ?? '');
777  }
778 
779  if (!$this->getCreationMode()) {
780  $value = 'dtpl_' . ilDidacticTemplateObjSettings::lookupTemplateId($this->object->getRefId());
781 
782  $didactic_templates_radio = $didactic_templates_radio->withValue($value);
783 
784  if (!in_array($value, array_keys($options)) || ($existing_exclusive && $value == "dtpl_0")) {
785  //add or rename actual value to not available
786  $options[$value] = [$this->lng->txt('not_available')];
787  }
788  } else {
789  if ($existing_exclusive) {
790  //if an exclusive template exists use the second template as default value
791  $keys = array_keys($options);
792  $didactic_templates_radio = $didactic_templates_radio->withValue($keys[1]);
793  } else {
794  $didactic_templates_radio = $didactic_templates_radio->withValue('dtpl_0');
795  }
796  }
797 
798  return $didactic_templates_radio;
799  }
This is what a radio-input looks like.
Definition: Radio.php:28
+ Here is the call graph for this function:
+ Here is the caller graph for this function:

◆ editAvailabilityPeriodObject()

ilObjectGUI::editAvailabilityPeriodObject ( )

Definition at line 965 of file class.ilObjectGUI.php.

References checkPermissionBool(), checkWritePermissionOnRefIdArray(), getMultiObjectPropertiesManipulator(), and ILIAS\Repository\lng().

965  : void
966  {
967  $item_ref_ids = $this->retriever->getSelectedIdsFromObjectList();
968  if (!$this->checkPermissionBool('write')
969  && !$this->checkWritePermissionOnRefIdArray($item_ref_ids)) {
970  $this->tpl->setOnScreenMessage('failure', $this->lng->txt('msg_no_perm_write'));
971  return;
972  }
973 
974  $availability_period_modal = $this->getMultiObjectPropertiesManipulator()->getEditAvailabilityPeriodPropertiesModal(
975  $item_ref_ids,
976  $this
977  );
978  if ($availability_period_modal !== null) {
979  $this->tpl->setVariable(
980  'IL_OBJECT_EPHEMRAL_MODALS',
981  $this->ui_renderer->render(
982  $availability_period_modal->withOnLoad(
983  $availability_period_modal->getShowSignal()
984  )
985  )
986  );
987  }
988  $this->renderObject();
989  }
checkWritePermissionOnRefIdArray(array $ref_ids)
getMultiObjectPropertiesManipulator()
checkPermissionBool(string $perm, string $cmd="", string $type="", ?int $ref_id=null)
+ Here is the call graph for this function:

◆ editObject()

ilObjectGUI::editObject ( )

Definition at line 1145 of file class.ilObjectGUI.php.

References addExternalEditFormCustom(), checkPermissionBool(), getEditFormValues(), initEditForm(), and ILIAS\Repository\lng().

Referenced by ilContainerReferenceGUI\editReferenceObject(), ilContainerReferenceGUI\firstEditObject(), ilObjStudyProgrammeReferenceGUI\updateObject(), ilRemoteObjectBaseGUI\updateObject(), ilContainerReferenceGUI\updateObject(), ilObjGroupGUI\updateObject(), and ilObjCourseGUI\updateObject().

1145  : void
1146  {
1147  if (!$this->checkPermissionBool("write")) {
1148  $this->error->raiseError($this->lng->txt("msg_no_perm_write"), $this->error->MESSAGE);
1149  }
1150 
1151  $this->tabs_gui->activateTab("settings");
1152 
1153  $form = $this->initEditForm();
1154  $values = $this->getEditFormValues();
1155  if ($values) {
1156  $form->setValuesByArray($values);
1157  }
1158 
1159  $this->addExternalEditFormCustom($form);
1160 
1161  $this->tpl->setContent($form->getHTML());
1162  }
addExternalEditFormCustom(ilPropertyFormGUI $form)
checkPermissionBool(string $perm, string $cmd="", string $type="", ?int $ref_id=null)
+ Here is the call graph for this function:
+ Here is the caller graph for this function:

◆ enableDragDropFileUpload()

ilObjectGUI::enableDragDropFileUpload ( )
protected

Enables the file upload into this object by dropping files.

Definition at line 2026 of file class.ilObjectGUI.php.

Referenced by prepareOutput().

2026  : void
2027  {
2028  $this->tpl->setFileUploadRefId($this->ref_id);
2029  }
+ Here is the caller graph for this function:

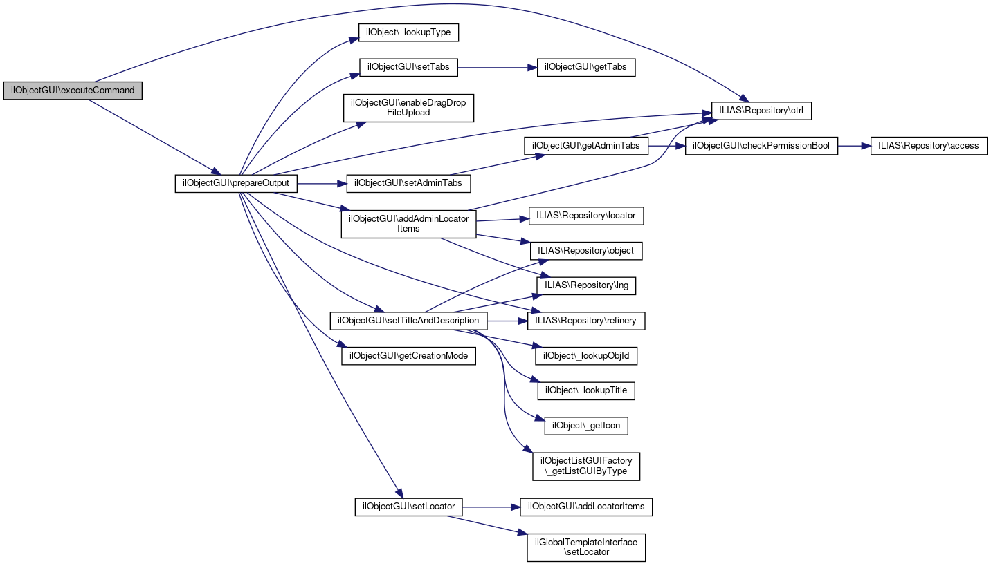
◆ executeCommand()

ilObjectGUI::executeCommand ( )

Definition at line 254 of file class.ilObjectGUI.php.

References ILIAS\Repository\ctrl(), and prepareOutput().

Referenced by ilObjAccessibilitySettingsGUI\__construct(), ilObjExerciseGUI\__construct(), ilObjContentObjectGUI\checkCtrlPath(), ilObjForumGUI\getSafePostCommands(), and ilObjMediaObjectGUI\returnToContextObject().

254  : void
255  {
256  $cmd = $this->ctrl->getCmd();
257 
258  $this->prepareOutput();
259  if (!$cmd) {
260  $cmd = "view";
261  }
262  $cmd .= "Object";
263  $this->$cmd();
264  }
prepareOutput(bool $show_sub_objects=true)
+ Here is the call graph for this function:
+ Here is the caller graph for this function:

◆ extractFileTypeFromImportFilename()

ilObjectGUI::extractFileTypeFromImportFilename ( string  $filename)
private

Definition at line 1530 of file class.ilObjectGUI.php.

Referenced by buildImportFormInputs(), and retrieveFilesAndUploadTypeFromData().

1530  : ?string
1531  {
1532  $matches = [];
1533  $result = preg_match('/[0-9]{10}__[0-9]{1,6}__([a-z]{1,4})_[0-9]{2,9}.zip/', $filename, $matches);
1534  if ($result === false
1535  || $result === 0
1536  || !isset($matches[1])) {
1537  return null;
1538  }
1539  return $matches[1];
1540  }
$filename
Definition: buildRTE.php:78
+ Here is the caller graph for this function:

◆ getAdminMode()

ilObjectGUI::getAdminMode ( )

Definition at line 239 of file class.ilObjectGUI.php.

References $admin_mode.

Referenced by ilObjRoleGUI\addAdminLocatorItems(), ilObjRoleGUI\addLocatorItems(), ilObjRoleGUI\getTabs(), and ilObjRoleGUI\userassignmentObject().

239  : string
240  {
241  return $this->admin_mode;
242  }
+ Here is the caller graph for this function:

◆ getAdminTabs()

ilObjectGUI::getAdminTabs ( )

administration tabs show only permissions and trash folder

Definition at line 500 of file class.ilObjectGUI.php.

References checkPermissionBool(), and ILIAS\Repository\ctrl().

Referenced by setAdminTabs(), and ilObjBibliographicAdminGUI\view().

500  : void
501  {
502  if ($this->checkPermissionBool("visible,read")) {
503  $this->tabs_gui->addTarget(
504  "view",
505  $this->ctrl->getLinkTarget($this, "view"),
506  ["", "view"],
507  get_class($this)
508  );
509  }
510 
511  if ($this->checkPermissionBool("edit_permission")) {
512  $this->tabs_gui->addTarget(
513  "perm_settings",
514  $this->ctrl->getLinkTargetByClass([get_class($this), 'ilpermissiongui'], "perm"),
515  "",
516  "ilpermissiongui"
517  );
518  }
519  }
checkPermissionBool(string $perm, string $cmd="", string $type="", ?int $ref_id=null)
+ Here is the call graph for this function:
+ Here is the caller graph for this function:

◆ getCenterColumnHTML()

ilObjectGUI::getCenterColumnHTML ( )
protected

Get center column.

Definition at line 1862 of file class.ilObjectGUI.php.

References ilObject\_lookupObjId(), ilObject\_lookupType(), ILIAS\Repository\ctrl(), ilColumnGUI\getCmdSide(), ILIAS\UI\Implementation\Component\Input\ViewControl\getContent(), ilColumnGUI\getScreenMode(), ILIAS\Repository\html(), IL_COL_LEFT, IL_COL_RIGHT, IL_SCREEN_SIDE, ILIAS\Repository\object(), and setColumnSettings().

Referenced by ilObjForumGUI\showThreadsObject().

1862  : string
1863  {
1864  $obj_id = ilObject::_lookupObjId($this->object->getRefId());
1865  $obj_type = ilObject::_lookupType($obj_id);
1866 
1867  if ($this->ctrl->getNextClass() != "ilcolumngui") {
1868  // normal command processing
1869  return $this->getContent();
1870  } else {
1871  if (!$this->ctrl->isAsynch()) {
1872  //if ($column_gui->getScreenMode() != IL_SCREEN_SIDE)
1874  // right column wants center
1876  $column_gui = new ilColumnGUI($obj_type, IL_COL_RIGHT);
1877  $this->setColumnSettings($column_gui);
1878  $this->html = $this->ctrl->forwardCommand($column_gui);
1879  }
1880  // left column wants center
1882  $column_gui = new ilColumnGUI($obj_type, IL_COL_LEFT);
1883  $this->setColumnSettings($column_gui);
1884  $this->html = $this->ctrl->forwardCommand($column_gui);
1885  }
1886  } else {
1887  // normal command processing
1888  return $this->getContent();
1889  }
1890  }
1891  }
1892  return "";
1893  }
static getCmdSide()
Get Column Side of Current Command.
const IL_COL_RIGHT
static _lookupObjId(int $ref_id)
Column user interface class.
static getScreenMode()
setColumnSettings(ilColumnGUI $column_gui)
static _lookupType(int $id, bool $reference=false)
const IL_SCREEN_SIDE
const IL_COL_LEFT
+ Here is the call graph for this function:
+ Here is the caller graph for this function:

◆ getCreatableObjectTypes()

ilObjectGUI::getCreatableObjectTypes ( )
protected

Definition at line 2051 of file class.ilObjectGUI.php.

References ILIAS\Repository\access(), ilObjectDefinition\MODE_REPOSITORY, and ILIAS\Repository\object().

Referenced by ilObjCourseGUI\renderAddNewItem(), ilContainerGUI\showPossibleSubObjects(), ilObjFolderGUI\showPossibleSubObjects(), and ilObjLearningSequenceGUI\showPossibleSubObjects().

2051  : array
2052  {
2053  $subtypes = $this->obj_definition->getCreatableSubObjects(
2054  $this->object->getType(),
2056  $this->object->getRefId()
2057  );
2058 
2059  return array_filter(
2060  $subtypes,
2061  fn($key) => $this->access->checkAccess('create_' . $key, '', $this->ref_id, $this->type),
2062  ARRAY_FILTER_USE_KEY
2063  );
2064  }
+ Here is the call graph for this function:
+ Here is the caller graph for this function:

◆ getCreationFormsHTML()

ilObjectGUI::getCreationFormsHTML ( StandardForm|ilPropertyFormGUI|array  $form)
protected
Parameters
StandardForm|ilPropertyFormGUI|array<ilPropertyFormGUI>$form

Definition at line 698 of file class.ilObjectGUI.php.

References getCreationFormTitle().

Referenced by createObject(), ilObjItemGroupGUI\save(), saveObject(), and ilObjFileGUI\uploadFiles().

698  : string
699  {
700  $title = $this->getCreationFormTitle();
701 
702  if (is_array($form)) {
703  throw new Exception('We do not deal with arrays here.');
704  }
705 
706  $content = $form;
707  if ($form instanceof ilPropertyFormGUI) {
708  $form->setTitle('');
709  $form->setTitleIcon('');
710  $form->setTableWidth('100%');
711  $content = $this->ui_factory->legacy($form->getHTML());
712  }
713 
714  return $this->ui_renderer->render(
715  $this->ui_factory->panel()->standard($title, $content)
716  );
717  }
+ Here is the call graph for this function:
+ Here is the caller graph for this function:

◆ getCreationFormTitle()

ilObjectGUI::getCreationFormTitle ( )
protected

Definition at line 727 of file class.ilObjectGUI.php.

References ILIAS\Repository\lng().

Referenced by getCreationFormsHTML().

727  : string
728  {
729  return $this->lng->txt($this->requested_new_type . '_new');
730  }
+ Here is the call graph for this function:
+ Here is the caller graph for this function:

◆ getCreationMode()

◆ getDidacticTemplateVar()

ilObjectGUI::getDidacticTemplateVar ( string  $type)

Get didactic template setting from creation screen.

Deprecated:
10 Will be removed with ILIAS 12

Definition at line 1072 of file class.ilObjectGUI.php.

References $data, Vendor\Package\$e, initCreateForm(), parseDidacticTemplateVar(), and ILIAS\Repository\refinery().

Referenced by ilContainerGUI\afterUpdate(), ilObjItemGroupGUI\afterUpdate(), ilObjBookingPoolGUI\afterUpdate(), ilObjSessionGUI\createRecurringSessions(), ilObjLTIConsumerGUI\saveCustom(), ilObjLTIConsumerGUI\saveObject(), ilContainerReferenceGUI\saveObject(), ilObjLinkResourceGUI\saveObject(), ilObjBibliographicGUI\saveObject(), ilObjGlossaryGUI\saveObject(), and ilObjSessionGUI\saveObject().

1072  : int
1073  {
1074  $create_form = $this->initCreateForm($this->type);
1075  if ($create_form instanceof StandardForm) {
1076  try {
1077  $data = $create_form->withRequest($this->request)->getData();
1078  return isset($data['didactic_templates'])
1079  ? $this->parseDidacticTemplateVar($data['didactic_templates'], $type)
1080  : 0;
1081  } catch (InvalidArgumentException $e) {
1082  }
1083  }
1084 
1085  if (!$this->post_wrapper->has('didactic_type')) {
1086  return 0;
1087  }
1088 
1089  $tpl = $this->post_wrapper->retrieve('didactic_type', $this->refinery->kindlyTo()->string());
1090  return $this->parseDidacticTemplateVar($tpl, $type);
1091  }
ilGlobalTemplateInterface $tpl
initCreateForm(string $new_type)
parseDidacticTemplateVar(string $var, string $type)
+ Here is the call graph for this function:
+ Here is the caller graph for this function:

◆ getEditFormCustomValues()

ilObjectGUI::getEditFormCustomValues ( array &  $a_values)
protected

Add values to custom edit fields.

Definition at line 1216 of file class.ilObjectGUI.php.

Referenced by ilObjEmployeeTalkGUI\addChangeDateButtonsToToolbar(), and getEditFormValues().

1216  : void
1217  {
1218  }
+ Here is the caller graph for this function:

◆ getEditFormValues()

ilObjectGUI::getEditFormValues ( )
protected

Definition at line 1205 of file class.ilObjectGUI.php.

References getEditFormCustomValues().

Referenced by ilObjItemGroupGUI\edit(), ilObjEmployeeTalkGUI\editObject(), and editObject().

1205  : array
1206  {
1207  $values["title"] = $this->object->getTitle();
1208  $values["desc"] = $this->object->getLongDescription();
1209  $this->getEditFormCustomValues($values);
1210  return $values;
1211  }
getEditFormCustomValues(array &$a_values)
Add values to custom edit fields.
+ Here is the call graph for this function:
+ Here is the caller graph for this function:

◆ getFileToImportFromImportFormData()

ilObjectGUI::getFileToImportFromImportFormData ( array  $data)
private

Definition at line 1542 of file class.ilObjectGUI.php.

References CLIENT_DATA_DIR.

Referenced by retrieveFilesAndUploadTypeFromData().

1543  {
1544  $upload_data = $data['upload'];
1545  if (array_key_first($upload_data) === self::UPLOAD_TYPE_LOCAL
1546  && $this->temp_file_system->hasDir($upload_data[self::UPLOAD_TYPE_LOCAL])) {
1547  $files = $this->temp_file_system->listContents($upload_data[self::UPLOAD_TYPE_LOCAL]);
1548  return CLIENT_DATA_DIR . DIRECTORY_SEPARATOR
1549  . 'temp' . DIRECTORY_SEPARATOR
1550  . $files[0]->getPath();
1551  }
1552  return $upload_data[self::UPLOAD_TYPE_UPLOAD_DIRECTORY];
1553  }
const CLIENT_DATA_DIR
Definition: constants.php:46
+ Here is the caller graph for this function:

◆ getFormAction()

ilObjectGUI::getFormAction ( string  $cmd,
string  $default_form_action = "" 
)

Get form action for command (command is method name without "Object", e.g.

"perm").

Definition at line 1567 of file class.ilObjectGUI.php.

Referenced by ilObjCourseGUI\redirectLocToTestConfirmation().

1567  : string
1568  {
1569  if ($this->form_action[$cmd] != "") {
1570  return $this->form_action[$cmd];
1571  }
1572 
1573  return $default_form_action;
1574  }
+ Here is the caller graph for this function:

◆ getHTML()

ilObjectGUI::getHTML ( )

Definition at line 521 of file class.ilObjectGUI.php.

References $html.

521  : string
522  {
523  return $this->html;
524  }

◆ getMultiObjectPropertiesManipulator()

ilObjectGUI::getMultiObjectPropertiesManipulator ( )
private

Definition at line 214 of file class.ilObjectGUI.php.

References $multi_object_manipulator.

Referenced by addAvailabilityPeriodButtonToToolbar(), editAvailabilityPeriodObject(), and saveAvailabilityPeriodObject().

215  {
216  if (!isset($this->multi_object_manipulator)) {
217  $this->multi_object_manipulator = ilObjectDIC::dic()['multi_object_properties_manipulator'];
218  }
220  }
MultiObjectPropertiesManipulator $multi_object_manipulator
+ Here is the caller graph for this function:

◆ getObject()

ilObjectGUI::getObject ( )

Definition at line 249 of file class.ilObjectGUI.php.

References $object.

Referenced by ilTestPersonalDefaultSettingsTableGUI\__construct(), ilItemGroupItemsTableGUI\__construct(), ilOrgUnitExportGUI\__construct(), ilMediaCastTableGUI\__construct(), ilContainerNewsSettingsGUI\__construct(), ilExtIdGUI\__construct(), ilContainerFilterAdminGUI\__construct(), ilBookingParticipantGUI\__construct(), ilContainerSkillGUI\__construct(), ilOrgUnitSimpleImportGUI\__construct(), ilContSkillPresentationGUI\__construct(), ilLocalUserGUI\__construct(), ilBookingGatewayGUI\__construct(), ilMediaCastManageTableGUI\__construct(), ilCourseContentGUI\__construct(), ilLOEditorGUI\__construct(), ilContSkillAdminGUI\__construct(), ilDclRecordListGUI\__construct(), ilObjLearningSequenceGUI\checkLPAccess(), ilObjForumGUI\checkUsersViewMode(), ilObjDataCollectionGUI\executeCommand(), ilObjTestGUI\executeCommand(), ilChatroom\getChatURL(), ilObjLearningSequenceGUI\getGUILearningProgress(), ilObjLearningSequenceGUI\getGUIMembers(), ilObjLearningSequenceGUI\getGUISettings(), ilContainerGUI\getItemPresentation(), ilContainerGUI\getModeManager(), ilChatroomFormFactory\getSettingsForm(), ilObjLearningSequenceGUI\getTabs(), ilObjQuestionPoolGUI\importVerifiedQuestionsFileObject(), ilObjMediaCastGUI\initAddCastItemForm(), ilObjItemGroupGUI\initCreateForm(), assQuestionGUI\outChapterSelector(), assQuestionGUI\outPageSelector(), ilObjBibliographicGUI\overwriteBibliographicFile(), ilAdministrationSettingsFormHandler\parseFieldValue(), ilObjCourseGUI\performUnsubscribeObject(), ilObjCategoryGUI\setEditTabs(), ilMediaPoolPageGUI\setMediaPoolPage(), ilObjGlossaryGUI\setSettingsSubTabs(), ilObjLearningSequenceGUI\unparticipate(), ilObjMediaCastGUI\updateCastItemObject(), and ilObjPortfolioBaseGUI\view().

249  : ?ilObject
250  {
251  return $this->object;
252  }
+ Here is the caller graph for this function:

◆ getObjectService()

◆ getRefId()

◆ getReturnLocation()

ilObjectGUI::getReturnLocation ( string  $cmd,
string  $default_location = "" 
)
protected

Get return location for command (command is method name without "Object", e.g.

"perm")

Definition at line 1584 of file class.ilObjectGUI.php.

Referenced by ilObjOrgUnitGUI\afterSave(), ilObjStudyProgrammeGUI\afterSave(), ilObjLearningSequenceGUI\afterSave(), ilObjCourseGUI\afterSave(), ilObjTestGUI\backToRepositoryObject(), and ilObjAuthSettingsGUI\setAuthModeObject().

1584  : string
1585  {
1586  if (($this->return_location[$cmd] ?? "") !== "") {
1587  return $this->return_location[$cmd];
1588  } else {
1589  return $default_location;
1590  }
1591  }
+ Here is the caller graph for this function:

◆ getRightColumnHTML()

ilObjectGUI::getRightColumnHTML ( )
protected

Display right column.

Definition at line 1898 of file class.ilObjectGUI.php.

References $html, ilObject\_lookupObjId(), ilObject\_lookupType(), ILIAS\Repository\ctrl(), IL_COL_RIGHT, IL_SCREEN_FULL, IL_SCREEN_SIDE, ILIAS\Repository\object(), and setColumnSettings().

Referenced by ilObjForumGUI\setSideBlocks().

1898  : string
1899  {
1900  $obj_id = ilObject::_lookupObjId($this->object->getRefId());
1901  $obj_type = ilObject::_lookupType($obj_id);
1902 
1903  $column_gui = new ilColumnGUI($obj_type, IL_COL_RIGHT);
1904 
1905  if ($column_gui->getScreenMode() == IL_SCREEN_FULL) {
1906  return "";
1907  }
1908 
1909  $this->setColumnSettings($column_gui);
1910 
1911  $html = "";
1912  if (
1913  $this->ctrl->getNextClass() == "ilcolumngui" &&
1914  $column_gui->getCmdSide() == IL_COL_RIGHT &&
1915  $column_gui->getScreenMode() == IL_SCREEN_SIDE
1916  ) {
1917  return $this->ctrl->forwardCommand($column_gui);
1918  }
1919 
1920  if (!$this->ctrl->isAsynch()) {
1921  return $this->ctrl->getHTML($column_gui);
1922  }
1923 
1924  return $html;
1925  }
const IL_COL_RIGHT
static _lookupObjId(int $ref_id)
const IL_SCREEN_FULL
Column user interface class.
setColumnSettings(ilColumnGUI $column_gui)
static _lookupType(int $id, bool $reference=false)
const IL_SCREEN_SIDE
+ Here is the call graph for this function:
+ Here is the caller graph for this function:

◆ getTabs()

ilObjectGUI::getTabs ( )
protected

overwrite in derived GUI class of your object type

Definition at line 1839 of file class.ilObjectGUI.php.

Referenced by ilObjExerciseGUI\addContentSubTabs(), and setTabs().

1839  : void
1840  {
1841  }
+ Here is the caller graph for this function:

◆ getTargetFrame()

ilObjectGUI::getTargetFrame ( string  $cmd,
string  $default_target_frame = "" 
)
protected

get target frame for command (command is method name without "Object", e.g.

"perm")

Definition at line 1604 of file class.ilObjectGUI.php.

1604  : string
1605  {
1606  if (isset($this->target_frame[$cmd]) && $this->target_frame[$cmd] != "") {
1607  return $this->target_frame[$cmd];
1608  }
1609 
1610  if (!empty($default_target_frame)) {
1611  return "target=\"" . $default_target_frame . "\"";
1612  }
1613 
1614  return "";
1615  }

◆ getTitleForCreationFormPage()

ilObjectGUI::getTitleForCreationFormPage ( )
protected

Definition at line 719 of file class.ilObjectGUI.php.

References ILIAS\Repository\lng(), and ilObjectPlugin\lookupTxtById().

Referenced by createObject().

719  : string
720  {
721  if (!$this->obj_definition->isPlugin($this->requested_new_type)) {
722  return $this->lng->txt('obj_' . $this->requested_new_type);
723  }
724  return ilObjectPlugin::lookupTxtById($this->requested_new_type, "obj_{$this->requested_new_type}");
725  }
static lookupTxtById(string $plugin_id, string $lang_var)
+ Here is the call graph for this function:
+ Here is the caller graph for this function:

◆ getTranslatedObjectTypeNameFromItemArray()

ilObjectGUI::getTranslatedObjectTypeNameFromItemArray ( array  $item_array)
private

Definition at line 2233 of file class.ilObjectGUI.php.

References ILIAS\Repository\lng(), and ilObjectPlugin\lookupTxtById().

Referenced by buildImportTypeSelectorInputs(), and buildSubItemsForGroup().

2233  : string
2234  {
2235  return empty($item_array['plugin'])
2236  ? $this->lng->txt('obj_' . $item_array['lng'])
2237  : ilObjectPlugin::lookupTxtById($item_array['lng'], 'obj_' . $item_array['lng']);
2238  }
static lookupTxtById(string $plugin_id, string $lang_var)
+ Here is the call graph for this function:
+ Here is the caller graph for this function:

◆ importFile()

ilObjectGUI::importFile ( string  $file_to_import,
string  $path_to_uploaded_file_in_temp_dir 
)
protected

Definition at line 1398 of file class.ilObjectGUI.php.

References Vendor\Package\$e, ilObject\_getAllReferences(), afterImport(), ILIAS\Object\ImplementsCreationCallback\callCreationCallback(), ILIAS\Repository\ctrl(), deleteUploadedImportFile(), ilObjectFactory\getInstanceByObjId(), ILIAS\Repository\lng(), and putObjectInTree().

1398  : void
1399  {
1400  if ($this instanceof ilContainerGUI) {
1401  $imp = new ilImportContainer($this->requested_ref_id);
1402  } else {
1403  $imp = new ilImport($this->requested_ref_id);
1404  }
1405 
1406  try {
1407  $new_id = $imp->importObject(
1408  null,
1409  $file_to_import,
1410  basename($file_to_import),
1411  $this->type,
1412  '',
1413  true
1414  );
1415  } catch (ilException $e) {
1416  $this->tmp_import_dir = $imp->getTemporaryImportDir();
1417  $this->tpl->setOnScreenMessage(
1418  'failure',
1419  $this->lng->txt('obj_import_file_error') . ' <br />' . $e->getMessage()
1420  );
1421  $this->deleteUploadedImportFile($path_to_uploaded_file_in_temp_dir);
1422  return;
1423  }
1424 
1425  if ($new_id === null
1426  || $new_id === 0) {
1427  $this->tpl->setOnScreenMessage('failure', $this->lng->txt('import_file_not_valid_here'));
1428  $this->deleteUploadedImportFile($path_to_uploaded_file_in_temp_dir);
1429  return;
1430  }
1431 
1432  $this->ctrl->setParameter($this, 'new_type', '');
1433 
1434  $new_obj = ilObjectFactory::getInstanceByObjId($new_id);
1435  // put new object id into tree - already done in import for containers
1436  if (!$this->obj_definition->isContainer($this->type)) {
1437  $this->putObjectInTree($new_obj);
1438  } else {
1439  $ref_ids = ilObject::_getAllReferences($new_obj->getId());
1440  if (count($ref_ids) === 1) {
1441  $new_obj->setRefId((int) current($ref_ids));
1442  }
1443  $this->callCreationCallback($new_obj, $this->obj_definition, $this->requested_crtcb); // see #24244
1444  }
1445 
1446  if ($path_to_uploaded_file_in_temp_dir !== ''
1447  && $this->temp_file_system->hasDir($path_to_uploaded_file_in_temp_dir)) {
1448  $this->temp_file_system->deleteDir($path_to_uploaded_file_in_temp_dir);
1449  }
1450 
1451  $this->afterImport($new_obj);
1452  $this->ctrl->setParameterByClass(get_class($new_obj), 'ref_id', $new_obj->getRefId());
1453  $this->ctrl->redirectByClass(get_class($new_obj));
1454  }
static _getAllReferences(int $id)
get all reference ids for object ID
Import class.
deleteUploadedImportFile(string $path_to_uploaded_file_in_temp_dir)
This file is part of ILIAS, a powerful learning management system published by ILIAS open source e-Le...
callCreationCallback(\ilObject $object, \ilObjectDefinition $obj_definition, int $requested_crtcb)
afterImport(ilObject $new_object)
Post (successful) object import hook.
putObjectInTree(ilObject $obj, int $parent_node_id=null)
Add object to tree at given position.
static getInstanceByObjId(?int $obj_id, bool $stop_on_error=true)
get an instance of an Ilias object by object id
Class ilContainerGUI This is a base GUI class for all container objects in ILIAS: root folder...
+ Here is the call graph for this function:

◆ initAddnewItemElementsFromDefaultGroups()

ilObjectGUI::initAddnewItemElementsFromDefaultGroups ( string  $create_target_class,
array  $default_groups,
array  $subtypes 
)
private

Definition at line 2127 of file class.ilObjectGUI.php.

References buildGroup(), and ILIAS\Repository\lng().

Referenced by buildAddNewItemElements().

2131  : array {
2132  $add_new_item_elements = [];
2133  $grouped_types = [];
2134 
2135  foreach ($default_groups['groups'] as $group_id => $group) {
2136  $obj_types_in_group = array_keys(
2137  array_filter(
2138  $default_groups['items'],
2139  fn($item_group_id) => $item_group_id === $group_id
2140  )
2141  );
2142  $grouped_types = array_merge($grouped_types, $obj_types_in_group);
2143 
2144  $group_element = $this->buildGroup(
2145  $create_target_class,
2146  $obj_types_in_group,
2147  $group['title'],
2148  $subtypes
2149  );
2150 
2151  if ($group_element !== null) {
2152  $add_new_item_elements[$group['pos']] = $group_element;
2153  }
2154  }
2155 
2156  $ungrouped_types = array_diff(array_keys($subtypes), $grouped_types);
2157  if ($ungrouped_types !== []) {
2158  $add_new_item_elements[] = $this->buildGroup(
2159  $create_target_class,
2160  $ungrouped_types,
2161  $this->lng->txt('rep_new_item_group_other'),
2162  $subtypes
2163  );
2164  }
2165 
2166  return $add_new_item_elements;
2167  }
buildGroup(string $create_target_class, array $obj_types_in_group, string $title, array $subtypes)
+ Here is the call graph for this function:
+ Here is the caller graph for this function:

◆ initAddNewItemElementsFromNewItemGroups()

ilObjectGUI::initAddNewItemElementsFromNewItemGroups ( string  $create_target_class,
array  $new_item_groups,
array  $new_item_groups_subitems,
array  $subtypes 
)
private

Definition at line 2096 of file class.ilObjectGUI.php.

References buildGroup(), and ILIAS\Repository\lng().

Referenced by buildAddNewItemElements().

2101  : array {
2102  if ($new_item_groups === []) {
2103  return [];
2104  }
2105 
2106  $new_item_groups[0] = $this->lng->txt('rep_new_item_group_other');
2107  $add_new_item_elements = [];
2108  foreach ($new_item_groups as $group_id => $group) {
2109  if (empty($new_item_groups_subitems[$group_id])) {
2110  continue;
2111  }
2112  $group_element = $this->buildGroup(
2113  $create_target_class,
2114  $new_item_groups_subitems[$group_id],
2115  $group['title'] ?? $group,
2116  $subtypes
2117  );
2118 
2119  if ($group_element !== null) {
2120  $add_new_item_elements[] = $group_element;
2121  }
2122  }
2123 
2124  return $add_new_item_elements;
2125  }
buildGroup(string $create_target_class, array $obj_types_in_group, string $title, array $subtypes)
+ Here is the call graph for this function:
+ Here is the caller graph for this function:

◆ initCreateForm()

ilObjectGUI::initCreateForm ( string  $new_type)
protected

Definition at line 732 of file class.ilObjectGUI.php.

References $refinery, ILIAS\Repository\ctrl(), didacticTemplatesToForm(), ILIAS\Repository\lng(), and ilObjectPlugin\lookupTxtById().

Referenced by createObject(), ilObjStudyProgrammeGUI\getAsyncCreationForm(), getDidacticTemplateVar(), ilObjTestGUI\getSelectedPersonalDefaultsSettingsFromForm(), and saveObject().

733  {
734  $form_fields['title_and_description'] = (new ilObject())->getObjectProperties()->getPropertyTitleAndDescription()->toForm(
735  $this->lng,
736  $this->ui_factory->input()->field(),
738  );
739 
740  $didactic_templates = $this->didacticTemplatesToForm();
741 
742  if ($didactic_templates !== null) {
743  $form_fields['didactic_templates'] = $didactic_templates;
744  }
745 
746  return $this->ui_factory->input()->container()->form()->standard(
747  $this->ctrl->getFormAction($this, 'save'),
748  $form_fields
749  )->withSubmitLabel(
750  !$this->obj_definition->isPlugin($new_type)
751  ? $this->lng->txt($new_type . '_add')
753  $this->requested_new_type,
754  "{$this->requested_new_type}_add"
755  )
756  );
757  }
Refinery $refinery
static lookupTxtById(string $plugin_id, string $lang_var)
+ Here is the call graph for this function:
+ Here is the caller graph for this function:

◆ initDidacticTemplate()

ilObjectGUI::initDidacticTemplate ( ilPropertyFormGUI  $form)
protected
Deprecated:
ILIAS 11 This will be removed with the next version

Definition at line 804 of file class.ilObjectGUI.php.

References $data, ilPropertyFormGUI\addItem(), buildDidacticTemplateOptions(), getCreationMode(), ILIAS\Repository\lng(), ilDidacticTemplateObjSettings\lookupTemplateId(), and ILIAS\Repository\object().

Referenced by ilObjCmiXapiGUI\initCreateForm(), ilObjEmployeeTalkSeriesGUI\initCreateForm(), ilObjBibliographicGUI\initCreateForm(), ilObjGlossaryGUI\initCreateForm(), ilObjItemGroupGUI\initEditCustomForm(), ilObjBookingPoolGUI\initEditCustomForm(), ilObjFolderGUI\initEditForm(), ilObjCategoryGUI\initEditForm(), ilObjCourseGUI\initEditForm(), ilObjSessionGUI\initForm(), and ilObjGroupGUI\initForm().

805  {
806  list($existing_exclusive, $options) = $this->buildDidacticTemplateOptions();
807 
808  if (sizeof($options) < 2) {
809  return $form;
810  }
811 
813  $this->lng->txt('type'),
814  'didactic_type'
815  );
816  // workaround for containers in edit mode
817  if (!$this->getCreationMode()) {
818  $value = 'dtpl_' . ilDidacticTemplateObjSettings::lookupTemplateId($this->object->getRefId());
819 
820  $type->setValue($value);
821 
822  if (!in_array($value, array_keys($options)) || ($existing_exclusive && $value == "dtpl_0")) {
823  //add or rename actual value to not available
824  $options[$value] = [$this->lng->txt('not_available')];
825  }
826  } else {
827  if ($existing_exclusive) {
828  //if an exclusive template exists use the second template as default value - Whatever the f*** that means!
829  $keys = array_keys($options);
830  $type->setValue($keys[1]);
831  } else {
832  $type->setValue('dtpl_0');
833  }
834  }
835  $form->addItem($type);
836 
837  foreach ($options as $id => $data) {
838  $option = new ilRadioOption($data[0] ?? '', (string) $id, $data[1] ?? '');
839  if ($existing_exclusive && $id == 'dtpl_0') {
840  //set default disabled if an exclusive template exists
841  $option->setDisabled(true);
842  }
843 
844  $type->addOption($option);
845  }
846 
847  return $form;
848  }
This file is part of ILIAS, a powerful learning management system published by ILIAS open source e-Le...
This class represents a property in a property form.
+ Here is the call graph for this function:
+ Here is the caller graph for this function:

◆ initEditCustomForm()

ilObjectGUI::initEditCustomForm ( ilPropertyFormGUI  $a_form)
protected

Add custom fields to update form.

Definition at line 1201 of file class.ilObjectGUI.php.

Referenced by initEditForm(), ilContainerGUI\initEditForm(), ilObjExerciseGUI\listAssignmentsObject(), and ilObjEmployeeTalkGUI\sendUpdateNotification().

1201  : void
1202  {
1203  }
+ Here is the caller graph for this function:

◆ initEditForm()

ilObjectGUI::initEditForm ( )
protected

Definition at line 1169 of file class.ilObjectGUI.php.

References $lng, ILIAS\Repository\ctrl(), initEditCustomForm(), ILIAS\Repository\lng(), ilLanguage\loadLanguageModule(), ilObject\LONG_DESC_LENGTH, ILIAS\Repository\object(), ilTextAreaInputGUI\setCols(), and ilObject\TITLE_LENGTH.

Referenced by ilObjItemGroupGUI\edit(), ilObjEmployeeTalkGUI\editObject(), editObject(), ilObjIndividualAssessmentGUI\getBaseEditForm(), ilObjEmployeeTalkGUI\sendUpdateNotification(), ilObjEmployeeTalkGUI\updateObject(), and updateObject().

1170  {
1171  $lng = $this->lng;
1172 
1173  $lng->loadLanguageModule($this->object->getType());
1174 
1175  $form = new ilPropertyFormGUI();
1176  $form->setFormAction($this->ctrl->getFormAction($this, "update"));
1177  $form->setTitle($this->lng->txt($this->object->getType() . "_edit"));
1178 
1179  $ti = new ilTextInputGUI($this->lng->txt("title"), "title");
1180  $ti->setSize(min(40, ilObject::TITLE_LENGTH));
1181  $ti->setMaxLength(ilObject::TITLE_LENGTH);
1182  $ti->setRequired(true);
1183  $form->addItem($ti);
1184 
1185  $ta = new ilTextAreaInputGUI($this->lng->txt("description"), "desc");
1186  $ta->setCols(40);
1187  $ta->setRows(2);
1188  $ta->setMaxNumOfChars(ilObject::LONG_DESC_LENGTH);
1189  $form->addItem($ta);
1190 
1191  $this->initEditCustomForm($form);
1192 
1193  $form->addCommandButton("update", $this->lng->txt("save"));
1194 
1195  return $form;
1196  }
const TITLE_LENGTH
loadLanguageModule(string $a_module)
Load language module.
const LONG_DESC_LENGTH
ilLanguage $lng
This class represents a text area property in a property form.
initEditCustomForm(ilPropertyFormGUI $a_form)
Add custom fields to update form.
+ Here is the call graph for this function:
+ Here is the caller graph for this function:

◆ initHeaderAction()

ilObjectGUI::initHeaderAction ( ?string  $sub_type = null,
?int  $sub_id = null 
)
protected

Add header action menu.

Definition at line 401 of file class.ilObjectGUI.php.

References ILIAS\Repository\access(), createActionDispatcherGUI(), ILIAS\Repository\ctrl(), ILIAS\Repository\object(), and ilObjectListGUI\prepareJsLinks().

Referenced by addHeaderAction(), and redrawHeaderActionObject().

401  : ?ilObjectListGUI
402  {
403  if (!$this->creation_mode && $this->object) {
404  $dispatcher = $this->createActionDispatcherGUI();
405 
406  $dispatcher->setSubObject($sub_type, $sub_id);
407 
409  $this->ctrl->getLinkTarget($this, "redrawHeaderAction", "", true),
410  "",
411  $this->ctrl->getLinkTargetByClass(["ilcommonactiondispatchergui", "iltagginggui"], "", "", true)
412  );
413 
414  $lg = $dispatcher->initHeaderAction();
415 
416  if (is_object($lg)) {
417  // to enable add to desktop / remove from desktop
418  if ($this instanceof ilDesktopItemHandling) {
419  $lg->setContainerObject($this);
420  }
421  // enable multi download
422  $lg->enableMultiDownload(true);
423 
424  // comments settings are always on (for the repository)
425  // should only be shown if active or permission to toggle
426  if (
427  $this->access->checkAccess("write", "", $this->ref_id) ||
428  $this->access->checkAccess("edit_permissions", "", $this->ref_id) ||
429  $this->notes_service->domain()->commentsActive($this->object->getId())
430  ) {
431  $lg->enableComments(true);
432  }
433 
434  $lg->enableNotes(true);
435  $lg->enableTags(true);
436  }
437 
438  return $lg;
439  }
440  return null;
441  }
static prepareJsLinks(string $redraw_url, string $notes_url, string $tags_url, ilGlobalTemplateInterface $tpl=null)
Insert js/ajax links into template.
+ Here is the call graph for this function:
+ Here is the caller graph for this function:

◆ insertHeaderAction()

ilObjectGUI::insertHeaderAction ( ?ilObjectListGUI  $list_gui = null)
protected

Insert header action into main template.

Definition at line 446 of file class.ilObjectGUI.php.

References ilContainer\_lookupContainerSetting(), and ILIAS\Repository\object().

Referenced by addHeaderAction(), and ilObjBlogGUI\addHeaderActionForCommand().

446  : void
447  {
448  if (
449  !is_object($this->object) ||
450  ilContainer::_lookupContainerSetting($this->object->getId(), "hide_top_actions")
451  ) {
452  return;
453  }
454 
455  if (is_object($list_gui)) {
456  $this->tpl->setHeaderActionMenu($list_gui->getHeaderAction());
457  }
458  }
static _lookupContainerSetting(int $a_id, string $a_keyword, string $a_default_value=null)
+ Here is the call graph for this function:
+ Here is the caller graph for this function:

◆ isVisible()

ilObjectGUI::isVisible ( int  $ref_id,
string  $type 
)

Definition at line 1625 of file class.ilObjectGUI.php.

References $tree, ilTree\checkForParentType(), checkPermissionBool(), and ilObjectFactory\getInstanceByRefId().

1625  : bool
1626  {
1627  $visible = $this->checkPermissionBool("visible,read", "", "", $ref_id);
1628 
1629  if ($visible && $type == 'crs') {
1630  $tree = $this->tree;
1631  if ($crs_id = $tree->checkForParentType($ref_id, 'crs')) {
1632  if (!$this->checkPermissionBool("write", "", "", $crs_id)) {
1633  // Show only activated courses
1634  $tmp_obj = ilObjectFactory::getInstanceByRefId($crs_id, false);
1635 
1636  if (!$tmp_obj->isActivated()) {
1637  unset($tmp_obj);
1638  $visible = false;
1639  }
1640  }
1641  }
1642  }
1643 
1644  return $visible;
1645  }
checkForParentType(int $a_ref_id, string $a_type, bool $a_exclude_source_check=false)
Check for parent type e.g check if a folder (ref_id 3) is in a parent course obj => checkForParentTyp...
static getInstanceByRefId(int $ref_id, bool $stop_on_error=true)
get an instance of an Ilias object by reference id
checkPermissionBool(string $perm, string $cmd="", string $type="", ?int $ref_id=null)
+ Here is the call graph for this function:

◆ omitLocator()

ilObjectGUI::omitLocator ( bool  $omit = true)
protected

Definition at line 562 of file class.ilObjectGUI.php.

Referenced by ilObjEmployeeTalkSeriesGUI\__construct(), and ilObjEmployeeTalkGUI\__construct().

562  : void
563  {
564  $this->omit_locator = $omit;
565  }
+ Here is the caller graph for this function:

◆ parseDidacticTemplateVar()

ilObjectGUI::parseDidacticTemplateVar ( string  $var,
string  $type 
)
protected

Definition at line 1093 of file class.ilObjectGUI.php.

Referenced by getDidacticTemplateVar(), ilObjTestGUI\getSelectedPersonalDefaultsSettingsFromForm(), ilObjCmiXapiGUI\save(), ilObjItemGroupGUI\save(), and saveObject().

1093  : int
1094  {
1095  if (substr($var, 0, strlen($type) + 1) != $type . "_") {
1096  return 0;
1097  }
1098 
1099  return (int) substr($var, strlen($type) + 1);
1100  }
+ Here is the caller graph for this function:

◆ prepareOutput()

ilObjectGUI::prepareOutput ( bool  $show_sub_objects = true)

Definition at line 301 of file class.ilObjectGUI.php.

References ilObject\_lookupType(), addAdminLocatorItems(), ILIAS\Repository\ctrl(), enableDragDropFileUpload(), getCreationMode(), ILIAS\Repository\refinery(), setAdminTabs(), setLocator(), setTabs(), and setTitleAndDescription().

Referenced by ilObjAccessibilitySettingsGUI\__construct(), ilObjExerciseGUI\__construct(), ilObjContentObjectGUI\checkCtrlPath(), ilObjFileBasedLMGUI\edit(), ilObjObjectTemplateAdministrationGUI\executeCommand(), ilObjUserTrackingGUI\executeCommand(), ilObjNewsSettingsGUI\executeCommand(), ilObjStyleSettingsGUI\executeCommand(), ilObjECSSettingsGUI\executeCommand(), ilObjExerciseAdministrationGUI\executeCommand(), ilObjTaxonomyAdministrationGUI\executeCommand(), ilObjSurveyAdministrationGUI\executeCommand(), ilObjCalendarSettingsGUI\executeCommand(), ilObjNotificationAdminGUI\executeCommand(), ilObjBlogAdministrationGUI\executeCommand(), ilObjCourseReferenceGUI\executeCommand(), ilObjWebDAVGUI\executeCommand(), ilObjMDSettingsGUI\executeCommand(), ilObjWebResourceAdministrationGUI\executeCommand(), ilObjLTIAdministrationGUI\executeCommand(), ilObjLearningResourcesSettingsGUI\executeCommand(), ilMembershipAdministrationGUI\executeCommand(), ilObjSearchSettingsGUI\executeCommand(), ilObjAdvancedEditingGUI\executeCommand(), ilObjMediaObjectsSettingsGUI\executeCommand(), ilObjPortfolioAdministrationGUI\executeCommand(), ilObjForumAdministrationGUI\executeCommand(), ilObjMailGUI\executeCommand(), ilObjAwarenessAdministrationGUI\executeCommand(), ilObjChatroomAdminGUI\executeCommand(), ilObjMediaCastSettingsGUI\executeCommand(), ilObjLearningHistorySettingsGUI\executeCommand(), ilObjSAHSLearningModuleGUI\executeCommand(), ilObjLoggingSettingsGUI\executeCommand(), ilObjRoleTemplateGUI\executeCommand(), ilObjBibliographicAdminGUI\executeCommand(), ilObjCmiXapiAdministrationGUI\executeCommand(), ilObjTaggingSettingsGUI\executeCommand(), ilObjCommentsSettingsGUI\executeCommand(), ilContainerReferenceGUI\executeCommand(), ilObjRoleFolderGUI\executeCommand(), ilObjNotesSettingsGUI\executeCommand(), ilObjPrivacySecurityGUI\executeCommand(), ilObjLearningSequenceAdminGUI\executeCommand(), ilObjBadgeAdministrationGUI\executeCommand(), ilObjPersonalWorkspaceSettingsGUI\executeCommand(), ilObjRecoveryFolderGUI\executeCommand(), ilObjContentPageAdministrationGUI\executeCommand(), ilObjSystemCheckGUI\executeCommand(), ilObjCertificateSettingsGUI\executeCommand(), ilObjObjectFolderGUI\executeCommand(), ilObjTestFolderGUI\executeCommand(), ilObjDashboardSettingsGUI\executeCommand(), ilObjSkillManagementGUI\executeCommand(), ilObjRepositorySettingsGUI\executeCommand(), ilObjSurveyQuestionPoolGUI\executeCommand(), ilObjRoleGUI\executeCommand(), ilObjFileAccessSettingsGUI\executeCommand(), ilObjSystemFolderGUI\executeCommand(), ilObjFileBasedLMGUI\executeCommand(), ilObjStudyProgrammeAdminGUI\executeCommand(), ilObjRootFolderGUI\executeCommand(), ilObjCategoryGUI\executeCommand(), ilObjIndividualAssessmentGUI\executeCommand(), ilObjFolderGUI\executeCommand(), ilObjMediaCastGUI\executeCommand(), ilObjComponentSettingsGUI\executeCommand(), ilObjUserGUI\executeCommand(), ilObjWikiGUI\executeCommand(), ilObjStyleSheetGUI\executeCommand(), ilObjChatroomGUI\executeCommand(), ilObjSurveyGUI\executeCommand(), ilObjUserFolderGUI\executeCommand(), ilObjSkillTreeGUI\executeCommand(), ilContainerGUI\executeCommand(), ilObjGlossaryGUI\executeCommand(), ilObjExternalToolsSettingsGUI\executeCommand(), executeCommand(), ilObjTestGUI\executeCommand(), ilObjLanguageFolderGUI\executeCommand(), ilObjAuthSettingsGUI\executeCommand(), ilObjCourseGUI\executeCommand(), ilObjChatroomGUI\fallback(), ilObjTestGUI\forwardCommandToQuestion(), ilObjTestGUI\forwardToEvaluationGUI(), ilObjForumGUI\getSafePostCommands(), ilObjChatroomGUI\infoScreen(), ilObjChatroomGUI\settings(), ilObjTestGUI\showEditTestPageGUI(), ilChatroomObjectGUI\switchToVisibleMode(), ilObjLearningModuleGUI\view(), and ilObjContentObjectGUI\view().

301  : bool
302  {
303  $this->tpl->loadStandardTemplate();
304  $base_class = $this->request_wrapper->retrieve("baseClass", $this->refinery->kindlyTo()->string());
305  if (strtolower($base_class) == "iladministrationgui") {
306  $this->addAdminLocatorItems();
307  $this->tpl->setLocator();
308 
309  $this->setTitleAndDescription();
310 
311  if ($this->getCreationMode() != true) {
312  $this->setAdminTabs();
313  }
314 
315  return false;
316  }
317  $this->setLocator();
318 
319  // in creation mode (parent) object and gui object do not fit
320  if ($this->getCreationMode() === true) {
321  // repository vs. workspace
322  if ($this->call_by_reference) {
323  // get gui class of parent and call their title and description method
324  $obj_type = ilObject::_lookupType($this->requested_ref_id, true);
325  $class_name = $this->obj_definition->getClassName($obj_type);
326  $class = strtolower("ilObj" . $class_name . "GUI");
327  $class_path = $this->ctrl->lookupClassPath($class);
328  $class_name = $this->ctrl->getClassForClasspath($class_path);
329  }
330  } else {
331  $this->setTitleAndDescription();
332 
333  // set tabs
334  $this->setTabs();
335 
336  $file_upload_dropzone = new ilObjFileUploadDropzone($this->ref_id);
337  if ($file_upload_dropzone->isUploadAllowed($this->object->getType())) {
338  $this->enableDragDropFileUpload();
339  }
340  }
341 
342  return true;
343  }
enableDragDropFileUpload()
Enables the file upload into this object by dropping files.
setTabs()
set admin tabs
addAdminLocatorItems(bool $do_not_add_object=false)
should be overwritten to add object specific items (repository items are preloaded) ...
static _lookupType(int $id, bool $reference=false)
setAdminTabs()
set admin tabs
+ Here is the call graph for this function:
+ Here is the caller graph for this function:

◆ putObjectInTree()

ilObjectGUI::putObjectInTree ( ilObject  $obj,
int  $parent_node_id = null 
)

Add object to tree at given position.

Definition at line 1105 of file class.ilObjectGUI.php.

References $requested_crtptrefid, $requested_ref_id, ilChangeEvent\_recordWriteEvent(), ilRbacLog\add(), ILIAS\Object\ImplementsCreationCallback\callCreationCallback(), ilRbacLog\CREATE_OBJECT, ilObject\createReference(), ilRbacLog\gatherFaPa(), ilObject\getId(), ilObject\getRefId(), ilObject\putInTree(), ilObject\setPermissions(), and ILIAS\Repository\user().

Referenced by ilObjFileBasedLMGUI\createFromDirectory(), ilObjSAHSLearningModuleGUI\importFile(), ilObjSurveyQuestionPoolGUI\importFile(), importFile(), ilObjSurveyGUI\importSurveyObject(), ilContainerReferenceGUI\saveObject(), ilObjEmployeeTalkSeriesGUI\saveObject(), ilObjGlossaryGUI\saveObject(), and saveObject().

1105  : void
1106  {
1107  if (!$parent_node_id) {
1108  $parent_node_id = $this->requested_ref_id;
1109  }
1110 
1111  // add new object to custom parent container
1112  if ($this->requested_crtptrefid > 0) {
1113  $parent_node_id = $this->requested_crtptrefid;
1114  }
1115 
1116  $obj->createReference();
1117  $obj->putInTree($parent_node_id);
1118  $obj->setPermissions($parent_node_id);
1119 
1120  $this->obj_id = $obj->getId();
1121  $this->ref_id = $obj->getRefId();
1122 
1123  // BEGIN ChangeEvent: Record save object.
1124  ilChangeEvent::_recordWriteEvent($this->obj_id, $this->user->getId(), 'create');
1125  // END ChangeEvent: Record save object.
1126 
1127  // rbac log
1128  $rbac_log_roles = $this->rbac_review->getParentRoleIds($this->ref_id, false);
1129  $rbac_log = ilRbacLog::gatherFaPa($this->ref_id, array_keys($rbac_log_roles), true);
1130  ilRbacLog::add(ilRbacLog::CREATE_OBJECT, $this->ref_id, $rbac_log);
1131 
1132  // use forced callback after object creation
1133  $this->callCreationCallback($obj, $this->obj_definition, $this->requested_crtcb);
1134  }
setPermissions(int $parent_ref_id)
createReference()
creates reference for object
static gatherFaPa(int $ref_id, array $role_ids, bool $add_action=false)
const CREATE_OBJECT
callCreationCallback(\ilObject $object, \ilObjectDefinition $obj_definition, int $requested_crtcb)
static _recordWriteEvent(int $obj_id, int $usr_id, string $action, ?int $parent_obj_id=null)
Records a write event.
static add(int $action, int $ref_id, array $diff, bool $source_ref_id=false)
putInTree(int $parent_ref_id)
maybe this method should be in tree object!?
+ Here is the call graph for this function:
+ Here is the caller graph for this function:

◆ redirectToRefId()

ilObjectGUI::redirectToRefId ( int  $ref_id,
string  $cmd = "" 
)
protected

redirects to (repository) view per ref id usually to a container and usually used at the end of a save/import method where the object gui type (of the new object) doesn't match with the type of the current ["ref_id"] value of the request

Definition at line 1850 of file class.ilObjectGUI.php.

References ilObject\_lookupType(), and ILIAS\Repository\ctrl().

Referenced by ilObjFolderGUI\afterSave(), ilObjCategoryGUI\afterSave(), and ilObjSessionGUI\unregisterObject().

1850  : void
1851  {
1852  $obj_type = ilObject::_lookupType($ref_id, true);
1853  $class_name = $this->obj_definition->getClassName($obj_type);
1854  $class = strtolower("ilObj" . $class_name . "GUI");
1855  $this->ctrl->setParameterByClass("ilrepositorygui", "ref_id", $ref_id);
1856  $this->ctrl->redirectByClass(["ilrepositorygui", $class], $cmd);
1857  }
static _lookupType(int $id, bool $reference=false)
+ Here is the call graph for this function:
+ Here is the caller graph for this function:

◆ redrawHeaderActionObject()

ilObjectGUI::redrawHeaderActionObject ( )
protected

Ajax call: redraw action header only.

Definition at line 471 of file class.ilObjectGUI.php.

References exit, and initHeaderAction().

Referenced by ilObjLearningSequenceGUI\executeCommand(), and ilObjFileBasedLMGUI\redrawHeaderAction().

471  : void
472  {
473  $lg = $this->initHeaderAction();
474  echo $lg->getHeaderAction();
475 
476  // we need to add onload code manually (rating, comments, etc.)
477  echo $this->tpl->getOnLoadCodeForAsynch();
478  exit;
479  }
initHeaderAction(?string $sub_type=null, ?int $sub_id=null)
Add header action menu.
+ Here is the call graph for this function:
+ Here is the caller graph for this function:

◆ removeFromDeskObject()

ilObjectGUI::removeFromDeskObject ( )

Definition at line 2042 of file class.ilObjectGUI.php.

References ILIAS\Repository\ctrl(), ILIAS\Repository\lng(), ILIAS\Repository\refinery(), and ILIAS\Repository\user().

2042  : void
2043  {
2044  $this->lng->loadLanguageModule("rep");
2045  $item_ref_id = $this->request_wrapper->retrieve("item_ref_id", $this->refinery->kindlyTo()->int());
2046  $this->favourites->remove($this->user->getId(), $item_ref_id);
2047  $this->tpl->setOnScreenMessage("success", $this->lng->txt("rep_removed_from_favourites"), true);
2048  $this->ctrl->redirectToURL(ilLink::_getLink($this->requested_ref_id));
2049  }
+ Here is the call graph for this function:

◆ retrieveAdditionalDidacticTemplateOptions()

ilObjectGUI::retrieveAdditionalDidacticTemplateOptions ( )
protected
Returns
array<string>

Definition at line 885 of file class.ilObjectGUI.php.

Referenced by buildDidacticTemplateOptions().

885  : array
886  {
887  return [];
888  }
+ Here is the caller graph for this function:

◆ retrieveAndCheckImportData()

ilObjectGUI::retrieveAndCheckImportData ( )
private

Definition at line 1464 of file class.ilObjectGUI.php.

References $data, and buildImportModal().

Referenced by routeImportCmdObject().

1464  : ?array
1465  {
1466  $modal = $this->buildImportModal()->withRequest($this->request);
1467  $data = $modal->getData();
1468 
1469  if ($data !== null) {
1470  return $data;
1471  }
1472 
1473  $this->import_modal = $modal->withOnLoad($modal->getShowSignal());
1474  return null;
1475  }
+ Here is the call graph for this function:
+ Here is the caller graph for this function:

◆ retrieveAndCheckImportTypeData()

ilObjectGUI::retrieveAndCheckImportTypeData ( )
private

Definition at line 1477 of file class.ilObjectGUI.php.

References $data, and buildImportTypeSelectorModal().

Referenced by routeImportCmdObject().

1477  : ?array
1478  {
1479  $modal = $this->buildImportTypeSelectorModal()->withRequest($this->request);
1480  $data = $modal->getData();
1481 
1482  if ($data !== null) {
1483  return $data;
1484  }
1485 
1486  $this->import_type_selector_modal = $modal->withOnLoad($modal->getShowSignal());
1487  return null;
1488  }
buildImportTypeSelectorModal(?string $file_to_import=null, ?string $upload_file_name=null)
+ Here is the call graph for this function:
+ Here is the caller graph for this function:

◆ retrieveFilesAndUploadTypeFromData()

ilObjectGUI::retrieveFilesAndUploadTypeFromData ( array  $data)
private

Definition at line 1505 of file class.ilObjectGUI.php.

References CLIENT_DATA_DIR, extractFileTypeFromImportFilename(), and getFileToImportFromImportFormData().

1505  : array
1506  {
1507  if (isset($data['type']) && isset($data['file_to_import']) && isset($data['temp_file'])) {
1508  return [
1509  $data['type'],
1510  implode(
1511  DIRECTORY_SEPARATOR,
1512  [CLIENT_DATA_DIR, 'temp', $data['temp_file'], $data['file_to_import']]
1513  ),
1514  $data['temp_file']
1515  ];
1516  }
1517  $file_to_import = $this->getFileToImportFromImportFormData($data);
1518  $path_to_uploaded_file_in_temp_dir = '';
1519  if (array_key_first($data['upload']) === self::UPLOAD_TYPE_LOCAL) {
1520  $path_to_uploaded_file_in_temp_dir = $data['upload'][self::UPLOAD_TYPE_LOCAL];
1521  }
1522 
1523  return [
1524  $this->extractFileTypeFromImportFilename(basename($file_to_import)),
1525  $file_to_import,
1526  $path_to_uploaded_file_in_temp_dir
1527  ];
1528  }
getFileToImportFromImportFormData(array $data)
extractFileTypeFromImportFilename(string $filename)
const CLIENT_DATA_DIR
Definition: constants.php:46
+ Here is the call graph for this function:

◆ routeImportCmdObject()

ilObjectGUI::routeImportCmdObject ( )
protected

Definition at line 1350 of file class.ilObjectGUI.php.

References $data, Vendor\Package\$e, checkPermissionBool(), ILIAS\Repository\ctrl(), deleteUploadedImportFile(), getRefId(), ILIAS\Repository\lng(), ILIAS\Repository\object(), ilObject2GUI\REPOSITORY_NODE_ID, retrieveAndCheckImportData(), retrieveAndCheckImportTypeData(), showImportTypeSelectorModal(), and viewObject().

Referenced by ilObjOrgUnitGUI\executeCommand(), and ilObjLearningSequenceGUI\executeCommand().

1350  : void
1351  {
1352  if ($this->request_wrapper->has('step')) {
1354  } else {
1355  $data = $this->retrieveAndCheckImportData();
1356  }
1357 
1358  if ($data === null) {
1359  $this->viewObject();
1360  return;
1361  }
1362 
1363  [$new_type, $file_to_import, $path_to_uploaded_file_in_temp_dir] = $this
1364  ->retrieveFilesAndUploadTypeFromData($data);
1365 
1366  if ($new_type === null) {
1368  basename($file_to_import),
1369  $path_to_uploaded_file_in_temp_dir
1370  );
1371  return;
1372  }
1373 
1374  // create permission is already checked in createObject. This check here is done to prevent hacking attempts
1375  if (!$this->checkPermissionBool('create', '', $new_type)
1376  || !in_array($new_type, $this->obj_definition->getAllObjects())
1377  || !array_key_exists($new_type, $this->object->getPossibleSubObjects())) {
1378  $this->deleteUploadedImportFile($path_to_uploaded_file_in_temp_dir);
1379  $this->tpl->setOnScreenMessage('failure', $this->lng->txt('no_create_permission'));
1380  $this->viewObject();
1381  return;
1382  }
1383 
1384  $this->lng->loadLanguageModule($new_type);
1385  $this->ctrl->setParameter($this, 'new_type', $new_type);
1386 
1387  $target_class = 'ilObj' . $this->obj_definition->getClassName($new_type) . 'GUI';
1388  try {
1389  $target = new $target_class('', 0, false, false);
1390  } catch (TypeError $e) {
1391  $target = new $target_class(0, ilObject2GUI::REPOSITORY_NODE_ID, $this->getRefId());
1392  }
1393  $target->importFile($file_to_import, $path_to_uploaded_file_in_temp_dir);
1394  $this->ctrl->clearParameterByClass(get_class($this), 'new_type');
1395  $this->viewObject();
1396  }
viewObject()
viewObject container presentation for "administration -> repository, trash, permissions" ...
deleteUploadedImportFile(string $path_to_uploaded_file_in_temp_dir)
showImportTypeSelectorModal(?string $file_to_import=null, ?string $path_to_uploaded_file_in_temp_dir=null)
checkPermissionBool(string $perm, string $cmd="", string $type="", ?int $ref_id=null)
+ Here is the call graph for this function:
+ Here is the caller graph for this function:

◆ saveAvailabilityPeriodObject()

ilObjectGUI::saveAvailabilityPeriodObject ( )

Definition at line 991 of file class.ilObjectGUI.php.

References checkPermissionBool(), checkWritePermissionOnRefIdArray(), getMultiObjectPropertiesManipulator(), and ILIAS\Repository\lng().

991  : void
992  {
993  $availability_period_modal = $this->getMultiObjectPropertiesManipulator()->saveEditAvailabilityPeriodPropertiesModal(
994  $this,
995  fn($ref_ids): bool => $this->checkPermissionBool('write') || $this->checkWritePermissionOnRefIdArray($ref_ids),
996  $this->request
997  );
998  if ($availability_period_modal === true) {
999  $this->tpl->setOnScreenMessage('success', $this->lng->txt('availability_period_changed'));
1000  } elseif ($availability_period_modal === false) {
1001  $this->tpl->setOnScreenMessage('failure', $this->lng->txt('msg_no_perm_write'));
1002  } else {
1003  $this->tpl->setVariable(
1004  'IL_OBJECT_EPHEMRAL_MODALS',
1005  $this->ui_renderer->render(
1006  $availability_period_modal->withOnLoad(
1007  $availability_period_modal->getShowSignal()
1008  )
1009  )
1010  );
1011  }
1012  $this->renderObject();
1013  }
checkWritePermissionOnRefIdArray(array $ref_ids)
getMultiObjectPropertiesManipulator()
checkPermissionBool(string $perm, string $cmd="", string $type="", ?int $ref_id=null)
+ Here is the call graph for this function:

◆ saveObject()

ilObjectGUI::saveObject ( )

Definition at line 1023 of file class.ilObjectGUI.php.

References $data, afterSave(), checkPermissionBool(), ILIAS\Repository\ctrl(), getCreationFormsHTML(), ILIAS\GlobalScreen\Scope\Footer\Factory\getTitle(), initCreateForm(), ILIAS\Repository\lng(), parseDidacticTemplateVar(), and putObjectInTree().

Referenced by ilObjSessionGUI\saveAndAssignMaterialsObject().

1023  : void
1024  {
1025  // create permission is already checked in createObject. This check here is done to prevent hacking attempts
1026  if (!$this->checkPermissionBool("create", "", $this->requested_new_type)) {
1027  $this->error->raiseError($this->lng->txt("no_create_permission"), $this->error->MESSAGE);
1028  }
1029 
1030  $this->lng->loadLanguageModule($this->requested_new_type);
1031  $this->ctrl->setParameter($this, "new_type", $this->requested_new_type);
1032 
1033  $form = $this->initCreateForm($this->requested_new_type)
1034  ->withRequest($this->request);
1035  $data = $form->getData();
1036  if ($data === null) {
1037  $this->tpl->setContent($this->getCreationFormsHTML($form));
1038  return;
1039  }
1040 
1041  $this->ctrl->setParameter($this, 'new_type', '');
1042 
1043  $class_name = 'ilObj' . $this->obj_definition->getClassName($this->requested_new_type);
1044 
1045  $new_obj = new $class_name();
1046  $new_obj->setType($this->requested_new_type);
1047  $new_obj->processAutoRating();
1048  $new_obj->setTitle($data['title_and_description']->getTitle());
1049  $new_obj->setDescription($data['title_and_description']->getDescription());
1050  $new_obj->create();
1051 
1052  $new_obj->getObjectProperties()->storePropertyTitleAndDescription(
1053  $data['title_and_description']
1054  );
1055 
1056  $this->putObjectInTree($new_obj);
1057 
1058  $dtpl = $data['didactic_templates'] ?? null;
1059  if ($dtpl !== null) {
1060  $dtpl_id = $this->parseDidacticTemplateVar($dtpl, 'dtpl');
1061  $new_obj->applyDidacticTemplate($dtpl_id);
1062  }
1063 
1064  $this->afterSave($new_obj);
1065  }
getCreationFormsHTML(StandardForm|ilPropertyFormGUI|array $form)
afterSave(ilObject $new_object)
Post (successful) object creation hook.
checkPermissionBool(string $perm, string $cmd="", string $type="", ?int $ref_id=null)
putObjectInTree(ilObject $obj, int $parent_node_id=null)
Add object to tree at given position.
initCreateForm(string $new_type)
parseDidacticTemplateVar(string $var, string $type)
+ Here is the call graph for this function:
+ Here is the caller graph for this function:

◆ setAdminMode()

ilObjectGUI::setAdminMode ( string  $mode)

Definition at line 227 of file class.ilObjectGUI.php.

227  : void
228  {
229  if (!in_array($mode, [
230  self::ADMIN_MODE_NONE,
231  self::ADMIN_MODE_REPOSITORY,
232  self::ADMIN_MODE_SETTINGS
233  ])) {
234  throw new ilObjectException("Unknown Admin Mode $mode.");
235  }
236  $this->admin_mode = $mode;
237  }
This file is part of ILIAS, a powerful learning management system published by ILIAS open source e-Le...

◆ setAdminTabs()

ilObjectGUI::setAdminTabs ( )
finalprotected

set admin tabs

Definition at line 492 of file class.ilObjectGUI.php.

References getAdminTabs().

Referenced by ilObjectPluginGUI\executeCommand(), and prepareOutput().

492  : void
493  {
494  $this->getAdminTabs();
495  }
getAdminTabs()
administration tabs show only permissions and trash folder
+ Here is the call graph for this function:
+ Here is the caller graph for this function:

◆ setColumnSettings()

ilObjectGUI::setColumnSettings ( ilColumnGUI  $column_gui)

Definition at line 1927 of file class.ilObjectGUI.php.

References checkPermissionBool(), ilColumnGUI\setEnableEdit(), and ilColumnGUI\setRepositoryMode().

Referenced by getCenterColumnHTML(), and getRightColumnHTML().

1927  : void
1928  {
1929  $column_gui->setRepositoryMode(true);
1930  $column_gui->setEnableEdit(false);
1931  if ($this->checkPermissionBool("write")) {
1932  $column_gui->setEnableEdit(true);
1933  }
1934  }
setRepositoryMode(bool $a_repositorymode)
setEnableEdit(bool $a_enableedit)
checkPermissionBool(string $perm, string $cmd="", string $type="", ?int $ref_id=null)
+ Here is the call graph for this function:
+ Here is the caller graph for this function:

◆ setCreationMode()

ilObjectGUI::setCreationMode ( bool  $mode = true)

If true, a creation screen is displayed the current [ref_id] does belong to the parent class The mode is determined in ilRepositoryGUI.

Definition at line 279 of file class.ilObjectGUI.php.

Referenced by ilObjTalkTemplateGUI\executeCommand(), ilContainerReferenceGUI\executeCommand(), ilObjCategoryGUI\executeCommand(), and ilObjStyleSheetGUI\executeCommand().

279  : void
280  {
281  $this->creation_mode = $mode;
282  }
+ Here is the caller graph for this function:

◆ setFormAction()

ilObjectGUI::setFormAction ( string  $cmd,
string  $form_action 
)
protected

Definition at line 1576 of file class.ilObjectGUI.php.

References $form_action.

1576  : void
1577  {
1578  $this->form_action[$cmd] = $form_action;
1579  }

◆ setLocator()

ilObjectGUI::setLocator ( )
protected

Definition at line 526 of file class.ilObjectGUI.php.

References $locator, $requested_ref_id, $tpl, addLocatorItems(), and ilGlobalTemplateInterface\setLocator().

Referenced by ilObjSAHSLearningModuleGUI\executeCommand(), ilObjFileBasedLMGUI\executeCommand(), prepareOutput(), and ilObjTestGUI\prepareSubGuiOutput().

526  : void
527  {
528  $ilLocator = $this->locator;
529  $tpl = $this->tpl;
530 
531  if ($this->omit_locator) {
532  return;
533  }
534 
535  // repository vs. workspace
536  if ($this->call_by_reference) {
537  // todo: admin workaround
538  // in the future, object gui classes should not be called in
539  // admin section anymore (rbac/trash handling in own classes)
541  if ($this->requested_ref_id === 0) {
542  $ref_id = $this->object->getRefId();
543  }
544  $ilLocator->addRepositoryItems($ref_id);
545  }
546 
547  if (!$this->creation_mode) {
548  $this->addLocatorItems();
549  }
550 
551  $tpl->setLocator();
552  }
setLocator()
Insert locator.
ilGlobalTemplateInterface $tpl
ilLocatorGUI $locator
addLocatorItems()
should be overwritten to add object specific items (repository items are preloaded) ...
+ Here is the call graph for this function:
+ Here is the caller graph for this function:

◆ setReturnLocation()

ilObjectGUI::setReturnLocation ( string  $cmd,
string  $location 
)
protected

set specific return location for command

Definition at line 1596 of file class.ilObjectGUI.php.

References $location.

1596  : void
1597  {
1598  $this->return_location[$cmd] = $location;
1599  }
$location
This file is part of ILIAS, a powerful learning management system published by ILIAS open source e-Le...
Definition: buildRTE.php:22

◆ setTabs()

◆ setTargetFrame()

ilObjectGUI::setTargetFrame ( string  $cmd,
string  $target_frame 
)
protected

Set specific target frame for command.

Definition at line 1620 of file class.ilObjectGUI.php.

1620  : void
1621  {
1622  $this->target_frame[$cmd] = "target=\"" . $target_frame . "\"";
1623  }

◆ setTitleAndDescription()

ilObjectGUI::setTitleAndDescription ( )
protected

Definition at line 345 of file class.ilObjectGUI.php.

References ilObject\_getIcon(), ilObjectListGUIFactory\_getListGUIByType(), ilObject\_lookupObjId(), ilObject\_lookupTitle(), ILIAS\Repository\lng(), ILIAS\Repository\object(), and ILIAS\Repository\refinery().

Referenced by ilObjContentObjectGUI\checkCtrlPath(), ilObjAuthSettingsGUI\executeCommand(), prepareOutput(), ilObjTestGUI\prepareSubGuiOutput(), and ilObjFileBasedLMGUI\setTabs().

345  : void
346  {
347  if (!is_object($this->object)) {
348  if ($this->requested_crtptrefid > 0) {
349  $cr_obj_id = ilObject::_lookupObjId($this->requested_crtcb);
350  $this->tpl->setTitle(
351  $this->refinery->encode()->htmlSpecialCharsAsEntities()->transform(
352  ilObject::_lookupTitle($cr_obj_id)
353  )
354  );
355  $this->tpl->setTitleIcon(ilObject::_getIcon($cr_obj_id));
356  }
357  return;
358  }
359  $this->tpl->setTitle(
360  $this->refinery->encode()->htmlSpecialCharsAsEntities()->transform(
361  $this->object->getPresentationTitle()
362  )
363  );
364  $this->tpl->setDescription(
365  $this->refinery->encode()->htmlSpecialCharsAsEntities()->transform(
366  $this->object->getLongDescription()
367  )
368  );
369 
370  $base_class = $this->request_wrapper->retrieve("baseClass", $this->refinery->kindlyTo()->string());
371  if (strtolower($base_class) === "iladministrationgui") {
372  // alt text would be same as heading -> empty alt text
373  $this->tpl->setTitleIcon(ilObject::_getIcon(0, "big", $this->object->getType()));
374  } else {
375  $this->tpl->setTitleIcon(
376  ilObject::_getIcon($this->object->getId(), "big", $this->object->getType()),
377  $this->lng->txt("obj_" . $this->object->getType())
378  );
379  }
380  if (!$this->obj_definition->isAdministrationObject($this->object->getType())) {
381  $lgui = ilObjectListGUIFactory::_getListGUIByType($this->object->getType());
382  $lgui->initItem($this->object->getRefId(), $this->object->getId(), $this->object->getType());
383  $this->tpl->setAlertProperties($lgui->getAlertProperties());
384  }
385  }
static _getIcon(int $obj_id=0, string $size="big", string $type="", bool $offline=false)
Get icon for repository item.
static _lookupObjId(int $ref_id)
static _lookupTitle(int $obj_id)
static _getListGUIByType(string $type, int $context=ilObjectListGUI::CONTEXT_REPOSITORY)
+ Here is the call graph for this function:
+ Here is the caller graph for this function:

◆ showImportTypeSelectorModal()

ilObjectGUI::showImportTypeSelectorModal ( ?string  $file_to_import = null,
?string  $path_to_uploaded_file_in_temp_dir = null 
)
private

Definition at line 1490 of file class.ilObjectGUI.php.

References buildImportTypeSelectorModal(), ILIAS\Repository\ctrl(), and viewObject().

Referenced by routeImportCmdObject().

1493  : void {
1494  $this->ctrl->setParameterByClass(static::class, 'step', 'select_type');
1495  $modal = $this->buildImportTypeSelectorModal(
1496  $file_to_import,
1497  $path_to_uploaded_file_in_temp_dir
1498  );
1499  $this->ctrl->clearParameterByClass(static::class, 'step');
1500  $this->import_type_selector_modal = $modal->withOnLoad($modal->getShowSignal());
1501  $this->viewObject();
1502  return;
1503  }
viewObject()
viewObject container presentation for "administration -> repository, trash, permissions" ...
buildImportTypeSelectorModal(?string $file_to_import=null, ?string $upload_file_name=null)
+ Here is the call graph for this function:
+ Here is the caller graph for this function:

◆ showPossibleSubObjects()

ilObjectGUI::showPossibleSubObjects ( )
protected

show possible sub objects (pull down menu)

Definition at line 1795 of file class.ilObjectGUI.php.

References $ref_id, $sub_objects, ilLegacyFormElementsUtil\formSelect(), ILIAS\Repository\lng(), ilObjectDefinition\MODE_REPOSITORY, and ILIAS\Repository\object().

1795  : void
1796  {
1797  if ($this->sub_objects == "") {
1798  $sub_objects = $this->obj_definition->getCreatableSubObjects(
1799  $this->object->getType(),
1802  );
1803  } else {
1805  }
1806 
1807  $subobj = [];
1808  if (count($sub_objects) > 0) {
1809  foreach ($sub_objects as $row) {
1810  $count = 0;
1811  if ($row["max"] > 0) {
1812  //how many elements are present?
1813  for ($i = 0; $i < count($this->data["ctrl"]); $i++) {
1814  if ($this->data["ctrl"][$i]["type"] == $row["name"]) {
1815  $count++;
1816  }
1817  }
1818  }
1819 
1820  if ($row["max"] == "" || $count < $row["max"]) {
1821  $subobj[] = $row["name"];
1822  }
1823  }
1824  }
1825 
1826  if (count($subobj) > 0) {
1827  $opts = ilLegacyFormElementsUtil::formSelect(12, "new_type", $subobj);
1828  $this->tpl->setCurrentBlock("add_object");
1829  $this->tpl->setVariable("SELECT_OBJTYPE", $opts);
1830  $this->tpl->setVariable("BTN_NAME", "create");
1831  $this->tpl->setVariable("TXT_ADD", $this->lng->txt("add"));
1832  $this->tpl->parseCurrentBlock();
1833  }
1834  }
static formSelect( $selected, string $varname, array $options, bool $multiple=false, bool $direct_text=false, int $size=0, string $style_class="", array $attribs=[], bool $disabled=false)
Builds a select form field with options and shows the selected option first.
+ Here is the call graph for this function:

◆ updateCustom()

ilObjectGUI::updateCustom ( ilPropertyFormGUI  $form)
protected

Insert custom update form values into object.

Definition at line 1257 of file class.ilObjectGUI.php.

Referenced by ilObjEmployeeTalkGUI\addChangeDateButtonsToToolbar(), ilObjEmployeeTalkGUI\updateObject(), and updateObject().

1257  : void
1258  {
1259  }
+ Here is the caller graph for this function:

◆ updateObject()

ilObjectGUI::updateObject ( )

updates object entry in object_data

Definition at line 1223 of file class.ilObjectGUI.php.

References afterUpdate(), checkPermissionBool(), initEditForm(), ILIAS\Repository\lng(), updateCustom(), and validateCustom().

Referenced by ilObjUserGUI\loadUserDefinedDataFromForm(), and ilObjFileBasedLMGUI\update().

1223  : void
1224  {
1225  if (!$this->checkPermissionBool("write")) {
1226  $this->error->raiseError($this->lng->txt("permission_denied"), $this->error->MESSAGE);
1227  }
1228 
1229  $form = $this->initEditForm();
1230  if ($form->checkInput() && $this->validateCustom($form)) {
1231  $this->updateCustom($form);
1232  $this->object->setTitle($form->getInput('title'));
1233  $this->object->setDescription($form->getInput('desc'));
1234  $this->object->update();
1235 
1236  $this->afterUpdate();
1237  return;
1238  }
1239 
1240  // display form again to correct errors
1241  $this->tabs_gui->activateTab("settings");
1242  $form->setValuesByPost();
1243  $this->tpl->setContent($form->getHTML());
1244  }
checkPermissionBool(string $perm, string $cmd="", string $type="", ?int $ref_id=null)
validateCustom(ilPropertyFormGUI $form)
Validate custom values (if not possible with checkInput())
afterUpdate()
Post (successful) object update hook.
updateCustom(ilPropertyFormGUI $form)
Insert custom update form values into object.
+ Here is the call graph for this function:
+ Here is the caller graph for this function:

◆ validateCustom()

ilObjectGUI::validateCustom ( ilPropertyFormGUI  $form)
protected

Validate custom values (if not possible with checkInput())

Definition at line 1249 of file class.ilObjectGUI.php.

Referenced by updateObject().

1249  : bool
1250  {
1251  return true;
1252  }
+ Here is the caller graph for this function:

◆ viewObject()

ilObjectGUI::viewObject ( )

viewObject container presentation for "administration -> repository, trash, permissions"

Definition at line 1650 of file class.ilObjectGUI.php.

References ilChangeEvent\_recordReadEvent(), checkPermission(), checkPermissionBool(), ILIAS\Repository\ctrl(), ILIAS\Repository\object(), ILIAS\Repository\user(), and withReferences().

Referenced by ilObjLanguageExtGUI\applyFilterObject(), ilObjLanguageExtGUI\cancelObject(), ilObjCourseGUI\executeCommand(), ilObjCourseGUI\gatewayObject(), ilObjCourseGUI\leaveObject(), ilObjCourseGUI\renderObject(), ilObjLanguageExtGUI\resetFilterObject(), ilObjCourseGUI\resetObject(), routeImportCmdObject(), ilObjLanguageExtGUI\saveObject(), showImportTypeSelectorModal(), and ilObjContentObjectGUI\view().

1650  : void
1651  {
1652  $this->checkPermission('visible') && $this->checkPermission('read');
1653 
1654  $this->tabs_gui->activateTab('view');
1655 
1657  $this->object->getType(),
1658  $this->object->getRefId(),
1659  $this->object->getId(),
1660  $this->user->getId()
1661  );
1662 
1663  if (!$this->withReferences()) {
1664  $this->ctrl->setParameter($this, 'obj_id', $this->obj_id);
1665  }
1666 
1667  $itab = new ilAdminSubItemsTableGUI(
1668  $this,
1669  "view",
1670  $this->requested_ref_id,
1671  $this->checkPermissionBool('write')
1672  );
1673 
1674  $this->tpl->setContent($itab->getHTML());
1675  }
TableGUI class for sub items listed in repository administration.
static _recordReadEvent(string $a_type, int $a_ref_id, int $obj_id, int $usr_id, bool $isCatchupWriteEvents=true, $a_ext_rc=null, $a_ext_time=null)
checkPermissionBool(string $perm, string $cmd="", string $type="", ?int $ref_id=null)
withReferences()
determines whether objects are referenced or not (got ref ids or not)
checkPermission(string $perm, string $cmd="", string $type="", ?int $ref_id=null)
+ Here is the call graph for this function:
+ Here is the caller graph for this function:

◆ withReferences()

ilObjectGUI::withReferences ( )

determines whether objects are referenced or not (got ref ids or not)

Definition at line 269 of file class.ilObjectGUI.php.

References $call_by_reference.

Referenced by viewObject().

269  : bool
270  {
272  }
+ Here is the caller graph for this function:

Field Documentation

◆ $access

ilAccessHandler ilObjectGUI::$access
protected

Definition at line 64 of file class.ilObjectGUI.php.

Referenced by ilObjMDSettingsGUI\__construct(), ilObjStudyProgrammeReferenceGUI\_goto(), ilObjCourseReferenceGUI\_goto(), ilObjIndividualAssessmentGUI\_goto(), ilObjFileBasedLMGUI\_goto(), ilObjMediaCastGUI\addContentSubTabs(), ilObjRoleGUI\adoptPermSaveObject(), ilObjContentObjectGUI\checkCtrlPath(), ilObjSurveyGUI\checkRbacOrPositionPermission(), ilContainerGUI\cloneAllObject(), ilContainerReferenceGUI\createObject(), ilObjRepositorySettingsGUI\executeCommand(), ilObjCategoryGUI\executeCommand(), ilObjEmployeeTalkSeriesGUI\executeCommand(), ilObjWikiGUI\executeCommand(), ilObjTestGUI\executeCommand(), ilObjTestGUI\forwardToInfoScreen(), ilObjMediaObjectsSettingsGUI\getAdminTabs(), ilObjSkillManagementGUI\getAdminTabs(), ilObjSkillTreeGUI\getAdminTabs(), ilObjMediaCastSettingsGUI\getForm(), ilObjExternalToolsSettingsGUI\getMapsForm(), ilObjBadgeAdministrationGUI\getObjectBadgesFromMultiAction(), ilObjNewsSettingsGUI\getSettingsForm(), ilObjFolderGUI\getTabs(), ilObjCategoryGUI\getTabs(), ilObjWikiGUI\getTabs(), ilObjFolderGUI\infoScreen(), ilObjWikiGUI\infoScreen(), ilObjCategoryGUI\infoScreen(), ilObjRepositorySettingsGUI\initCustomIconsForm(), ilObjCourseReferenceGUI\initForm(), ilObjTaggingSettingsGUI\initFormSettings(), ilObjBadgeAdministrationGUI\initFormSettings(), ilObjBookingPoolGUI\initHeaderAction(), ilObjMediaObjectsSettingsGUI\initMediaObjectsSettingsForm(), ilObjSurveyAdministrationGUI\initSettingsForm(), ilObjRepositorySettingsGUI\initSettingsForm(), ilObjMediaCastGUI\listItemsObject(), ilObjRepositorySettingsGUI\listModules(), ilObjRepositorySettingsGUI\listNewItemGroups(), ilObjBadgeAdministrationGUI\listTypes(), ilContainerReferenceGUI\loadPropertiesFromSettingsForm(), ilObjRepositorySettingsGUI\saveCustomIcons(), ilObjRepositorySettingsGUI\saveModules(), ilObjStudyProgrammeReferenceGUI\saveObject(), ilContainerReferenceGUI\saveObject(), ilObjMediaCastSettingsGUI\saveSettings(), ilObjPersonalWorkspaceSettingsGUI\saveSettings(), ilObjNewsSettingsGUI\saveSettings(), ilObjRepositorySettingsGUI\saveSettings(), ilObjSurveyAdministrationGUI\saveSettingsObject(), ilContainerGUI\setColumnSettings(), ilObjWikiGUI\setSettingsSubTabs(), ilObjMediaCastGUI\setTabs(), ilContainerGUI\showAdministrationPanel(), ilObjSCORM2004LearningModuleGUI\showTrackingItems(), ilObjSystemFolderGUI\viewObject(), and ilObjWikiGUI\viewPageObject().

◆ $admin_mode

string ilObjectGUI::$admin_mode = self::ADMIN_MODE_NONE
protected

Definition at line 106 of file class.ilObjectGUI.php.

Referenced by getAdminMode().

◆ $call_by_reference

◆ $creation_mode

bool ilObjectGUI::$creation_mode = false
protected

Definition at line 91 of file class.ilObjectGUI.php.

Referenced by getCreationMode().

◆ $ctrl

ilCtrl ilObjectGUI::$ctrl
protected

Definition at line 74 of file class.ilObjectGUI.php.

Referenced by ilObjExerciseGUI\__construct(), ilObjCourseReferenceGUI\_goto(), ilObjSurveyGUI\_goto(), ilObjSurveyQuestionPoolGUI\_goto(), ilObjWikiGUI\_goto(), ilObjGlossaryGUI\_goto(), ilObjMediaCastGUI\_goto(), ilObjContentObjectGUI\_goto(), ilObjUserFolderGUI\_goto(), ilObjExerciseGUI\addContentSubTabs(), ilObjWikiGUI\addImportantPageObject(), ilObjContentObjectGUI\addMenuEntry(), ilObjMediaCastGUI\addMobsToCast(), ilObjWikiGUI\addPagesSubTabs(), ilContainerGUI\addPageTabs(), ilObjWikiGUI\addPageTabs(), ilContainerGUI\addStandardContainerSubTabs(), ilObjContentObjectGUI\addTooltip(), ilObjExerciseGUI\afterSave(), ilObjSystemFolderGUI\benchmarkSubTabs(), ilObjExerciseAdministrationGUI\cancel(), ilObjBlogAdministrationGUI\cancel(), ilObjMediaCastSettingsGUI\cancel(), ilObjPortfolioAdministrationGUI\cancel(), ilObjTaggingSettingsGUI\cancel(), ilObjAwarenessAdministrationGUI\cancel(), ilObjStyleSheetGUI\cancelColorDeletionObject(), ilObjStyleSheetGUI\cancelColorSavingObject(), ilObjWikiGUI\cancelCreationPageUsingTemplateObject(), ilContainerGUI\cancelMoveLinkObject(), ilObjStyleSheetGUI\cancelTemplateDeletionObject(), ilObjStyleSheetGUI\cancelTemplateSavingObject(), ilObjContentObjectGUI\checkCtrlPath(), ilContainerGUI\clipboardObject(), ilContainerGUI\cloneAllObject(), ilContainerGUI\competencesObject(), ilObjBadgeAdministrationGUI\confirmDeleteImageTemplates(), ilObjBadgeAdministrationGUI\confirmDeleteObjectBadges(), ilObjMediaCastGUI\confirmDeletionItemsObject(), ilObjSkillTreeGUI\confirmedDeleteTrees(), ilObjContentObjectGUI\confirmGlossarySelection(), ilObjWikiGUI\confirmRemoveImportantPagesObject(), ilObjMediaObjectGUI\confirmSrtDeletionObject(), ilObjContentObjectGUI\copyItems(), ilContainerGUI\copyObject(), ilObjStyleSheetGUI\copyStyleObject(), ilObjWikiGUI\createPageUsingTemplateObject(), ilObjContentObjectGUI\cutItems(), ilContainerGUI\cutObject(), ilObjSkillTreeGUI\delete(), ilObjStyleSheetGUI\deleteColorConfirmationObject(), ilObjStyleSheetGUI\deleteColorObject(), ilObjSystemFolderGUI\deleteHeaderTitlesObject(), ilObjMediaCastGUI\deleteItemsObject(), ilObjStyleSheetGUI\deleteMediaQueriesObject(), ilObjStyleSheetGUI\deleteMediaQueryConfirmationObject(), ilObjSkillTreeGUI\deleteNodes(), ilObjStyleSheetGUI\deleteObject(), ilObjBadgeAdministrationGUI\deleteObjectBadges(), ilObjMediaObjectGUI\deleteSrtFilesObject(), ilObjStyleSheetGUI\deleteTemplateConfirmationObject(), ilObjStyleSheetGUI\deleteTemplateKeepClassesObject(), ilObjStyleSheetGUI\deleteTemplateObject(), ilObjContentObjectGUI\deleteTooltips(), ilObjMediaCastGUI\determinePlaytimeObject(), ilObjMediaCastGUI\downloadItemObject(), ilObjMediaCastGUI\editCastItemObject(), ilObjStyleSheetGUI\editColorObject(), ilObjContentObjectGUI\editGlossaries(), ilObjBadgeAdministrationGUI\editImageTemplate(), ilObjWikiGUI\editImportantPagesObject(), ilObjContentObjectGUI\editMasterLanguage(), ilObjStyleSheetGUI\editMediaQueryObject(), ilObjContentObjectGUI\editMenuEntry(), ilObjContentObjectGUI\editMenuProperties(), ilObjStyleSheetGUI\editObject(), ilObjSkillManagementGUI\editSettings(), ilObjSkillTreeGUI\editSkills(), ilObjSkillTreeGUI\editSkillTemplates(), ilObjStyleSheetGUI\editTemplateObject(), ilObjLearningHistorySettingsGUI\executeCommand(), ilObjCommentsSettingsGUI\executeCommand(), ilObjNotesSettingsGUI\executeCommand(), ilContainerReferenceGUI\executeCommand(), ilObjPersonalWorkspaceSettingsGUI\executeCommand(), ilObjCategoryGUI\executeCommand(), ilObjWikiGUI\executeCommand(), ilObjStyleSheetGUI\executeCommand(), ilObjTestGUI\executeCommand(), ilObjMediaObjectGUI\extractPreviewImageObject(), ilObjMediaCastGUI\extractPreviewImageObject(), ilObjContentObjectGUI\filterHelpChapters(), ilObjContentObjectGUI\filterTooltips(), ilObjLearningSequenceGUI\forwardByClass(), ilObjTestGUI\forwardToInfoScreen(), ilContainerGUI\forwardToPageObject(), ilObjLearningHistorySettingsGUI\getAdminTabs(), ilObjCommentsSettingsGUI\getAdminTabs(), ilObjNotesSettingsGUI\getAdminTabs(), ilObjPersonalWorkspaceSettingsGUI\getAdminTabs(), ilObjWikiGUI\getAssignmentButtons(), ilObjStyleSheetGUI\getCloneForm(), ilObjStyleSheetGUI\getCreateForm(), ilObjStyleSheetGUI\getImportForm(), ilObjExternalToolsSettingsGUI\getMapsForm(), ilObjBadgeAdministrationGUI\getObjectBadgesFromMultiAction(), ilObjNewsSettingsGUI\getSettingsForm(), ilObjLearningResourcesSettingsGUI\getSettingsForm(), ilObjPersonalWorkspaceSettingsGUI\getSettingsForm(), ilObjFolderGUI\getTabs(), ilObjWikiGUI\getTabs(), ilContainerGUI\getTabs(), ilObjWikiGUI\gotoPageObject(), ilObjBookingPoolGUI\infoScreen(), ilObjCategoryGUI\infoScreen(), ilObjQuestionPoolGUI\infoScreenForward(), ilObjMediaCastGUI\initAddCastItemForm(), ilObjPortfolioAdministrationGUI\initAuthorshipForm(), ilObjStyleSheetGUI\initColorForm(), ilObjTaggingSettingsGUI\initForbiddenTagsForm(), ilObjLearningHistorySettingsGUI\initForm(), ilObjCommentsSettingsGUI\initForm(), ilObjNotesSettingsGUI\initForm(), ilObjMediaObjectGUI\initForm(), ilObjBookingPoolGUI\initHeaderAction(), ilObjBadgeAdministrationGUI\initImageTemplateForm(), ilObjMediaObjectsSettingsGUI\initMediaObjectsSettingsForm(), ilObjStyleSheetGUI\initMediaQueryForm(), ilObjContentObjectGUI\initMenuEntryForm(), ilObjContentObjectGUI\initMenuForm(), ilObjStyleSheetGUI\initPropertiesForm(), ilObjContentObjectGUI\initPropertiesForm(), ilObjContentObjectGUI\initSetPageLayoutForm(), ilObjSurveyAdministrationGUI\initSettingsForm(), ilObjStyleSheetGUI\initTemplateForm(), ilObjStyleSheetGUI\initTemplateGenerationForm(), ilObjWikiGUI\initTemplateSelectionForm(), ilObjSkillTreeGUI\initTreeForm(), ilContainerGUI\keepObjectsInClipboardObject(), ilContainerGUI\linkObject(), ilObjExerciseGUI\listAssignmentsObject(), ilObjStyleSheetGUI\listColorsObject(), ilObjBadgeAdministrationGUI\listImageTemplates(), ilObjStyleSheetGUI\listMediaQueriesObject(), ilObjStyleSheetGUI\listTemplatesObject(), ilObjContentObjectGUI\pages(), ilContainerGUI\pasteObject(), ilObjWikiGUI\performSearchObject(), ilObjContentObjectGUI\proceedDragDrop(), ilObjFileBasedLMGUI\redirectAfterCreation(), ilContainerReferenceGUI\redirectObject(), ilObjWikiGUI\removeImportantPagesObject(), ilObjContentObjectGUI\removeLMGlossary(), ilContainerGUI\renderObject(), ilObjContentObjectGUI\resetNumberOfTries(), ilObjStyleSheetGUI\returnToUpperContextObject(), ilObjSkillTreeGUI\save(), ilObjAccessibilitySettingsGUI\saveAccessibilitySettings(), ilObjSkillTreeGUI\saveAllTemplateTitles(), ilObjSkillTreeGUI\saveAllTitles(), ilObjContentObjectGUI\saveAllTitles(), ilObjPortfolioAdministrationGUI\saveAuthorship(), ilObjSystemFolderGUI\saveBasicSettingsObject(), ilObjMediaCastGUI\saveCastItemObject(), ilObjStyleSheetGUI\saveColorObject(), ilObjSystemFolderGUI\saveContactInformationObject(), ilObjContentObjectGUI\saveExportIds(), ilObjTaggingSettingsGUI\saveForbiddenTags(), ilObjWikiGUI\saveGradingObject(), ilObjSystemFolderGUI\saveHeaderTitlesObject(), ilObjContentObjectGUI\saveHelpMapping(), ilObjBadgeAdministrationGUI\saveImageTemplate(), ilObjSystemFolderGUI\saveJavaServerObject(), ilObjExternalToolsSettingsGUI\saveMapsObject(), ilObjStyleSheetGUI\saveMediaQueryObject(), ilObjStyleSheetGUI\saveMediaQueryOrderObject(), ilObjRepositorySettingsGUI\saveModules(), ilObjMediaObjectGUI\saveMultiSrtObject(), ilObjBookingPoolGUI\saveNotificationObject(), ilObjStyleSheetGUI\saveObject(), ilObjWikiGUI\saveOrderingAndIndentObject(), ilObjAdvancedEditingGUI\savePageEditorSettingsObject(), ilObjContentObjectGUI\savePageLayout(), ilObjExerciseAdministrationGUI\saveSettings(), ilObjBlogAdministrationGUI\saveSettings(), ilObjMediaCastSettingsGUI\saveSettings(), ilObjMediaObjectsSettingsGUI\saveSettings(), ilObjPortfolioAdministrationGUI\saveSettings(), ilObjAwarenessAdministrationGUI\saveSettings(), ilObjLearningHistorySettingsGUI\saveSettings(), ilObjNotesSettingsGUI\saveSettings(), ilObjTaggingSettingsGUI\saveSettings(), ilObjPersonalWorkspaceSettingsGUI\saveSettings(), ilObjCommentsSettingsGUI\saveSettings(), ilObjBadgeAdministrationGUI\saveSettings(), ilObjLearningResourcesSettingsGUI\saveSettings(), ilObjNewsSettingsGUI\saveSettings(), ilObjSurveyAdministrationGUI\saveSettingsObject(), ilObjStyleSheetGUI\saveTemplateObject(), ilObjContentObjectGUI\saveTooltips(), ilObjContentObjectGUI\selectLMGlossary(), ilObjContentObjectGUI\sendMailToBlockedUsers(), ilObjWikiGUI\setAsStartPageObject(), ilObjContentObjectGUI\setContentSubTabs(), ilObjSystemFolderGUI\setGeneralSettingsSubTabs(), ilObjContentObjectGUI\setPageLayout(), ilObjContentObjectGUI\setPageLayoutInHierarchy(), ilObjMediaObjectGUI\setPropertiesSubTabs(), ilObjContentObjectGUI\setQuestionsSubTabs(), ilObjSystemFolderGUI\setServerInfoSubTabs(), ilObjDashboardSettingsGUI\setSettingsSubTabs(), ilObjWikiGUI\setSettingsSubTabs(), ilObjSystemFolderGUI\setSystemCheckSubTabs(), ilObjStyleSheetGUI\setTemplatesSubTabs(), ilObjMediaObjectGUI\showAllUsagesObject(), ilContainerGUI\showContainerPageTabs(), ilObjContentObjectGUI\showEntrySelector(), ilObjContentObjectGUI\showExportIDsOverview(), ilObjMediaCastGUI\showGallery(), ilObjContentObjectGUI\showLMGlossarySelector(), ilObjSkillTreeGUI\showLocator(), ilObjBookingPoolGUI\showProfileObject(), ilObjGlossaryGUI\showTaxonomy(), ilObjWikiGUI\showTemplateSelectionObject(), ilObjContentObjectGUI\showTooltipList(), ilObjSkillTreeGUI\showTree(), ilObjTaggingSettingsGUI\showUsers(), ilObjExerciseGUI\startAssignmentObject(), ilObjContentObjectGUI\switchToLanguage(), ilObjStyleSheetGUI\templateGenerationObject(), ilObjBadgeAdministrationGUI\toggleObjectBadges(), ilObjContentObjectGUI\unlockQuestion(), ilObjMediaCastGUI\updateCastItemObject(), ilObjStyleSheetGUI\updateColorObject(), ilObjBadgeAdministrationGUI\updateImageTemplate(), ilObjStyleSheetGUI\updateMediaQueryObject(), ilObjStyleSheetGUI\updateObject(), ilObjStyleSheetGUI\updateTemplateObject(), ilObjMediaObjectGUI\uploadMultipleSubtitleFileFormObject(), ilObjMediaObjectGUI\uploadSubtitleFileObject(), and ilObjWikiGUI\viewPageObject().

◆ $custom_icon_factory

ilObjectCustomIconFactory ilObjectGUI::$custom_icon_factory
protected

Definition at line 83 of file class.ilObjectGUI.php.

◆ $data

ilObjectGUI::$data
protected

Definition at line 92 of file class.ilObjectGUI.php.

Referenced by ilObjStudyProgrammeReferenceGUI\__construct(), ilObjTypeDefinitionGUI\__construct(), ilObjChatroomGUI\__construct(), ilObjMDSettingsGUI\__construct(), ilObjChatroomAdminGUI\__construct(), ilObjStudyProgrammeAdminGUI\__construct(), ilObjObjectFolderGUI\__construct(), ilObjLearningSequenceAdminGUI\__construct(), ilObjSAHSLearningModuleGUI\__construct(), ilObjSCORMLearningModuleGUI\__construct(), ilObjCertificateSettingsGUI\__construct(), ilObjIndividualAssessmentGUI\__construct(), ilObjComponentSettingsGUI\__construct(), ilObjForumGUI\__construct(), ilContainerGUI\_buildPath(), ilObjEmployeeTalkGUI\addChangeDateButtonsToToolbar(), ilObjSurveyGUI\afterSave(), ilObjWikiGUI\afterSave(), ilObjQuestionPoolGUI\buildInputQuestionType(), ilObjTestGUI\buildInputQuestionType(), ilObjQuestionPoolGUI\cleanupAfterImport(), ilContainerGUI\clipboardObject(), ilObjSurveyQuestionPoolGUI\confirmDeleteExportFileObject(), confirmedDeleteObject(), ilObjLTIConsumerGUI\contentSelectionRequest(), ilObjEmployeeTalkSeriesGUI\copyTemplateValues(), ilObjTestGUI\createQuestionPool(), ilObjForumAdministrationGUI\cronMessage(), ilObjSurveyQuestionPoolGUI\deleteQuestionsObject(), ilObjTypeDefinitionGUI\displayList(), ilObjTypeDefinitionGUI\editObject(), ilObjTermsOfServiceGUI\form(), ilObjDataProtectionGUI\form(), ilObjSessionGUI\getAttendanceListUserData(), getDidacticTemplateVar(), ilObjLearningSequenceAdminGUI\getForm(), ilObjTestGUI\getSelectedPersonalDefaultsSettingsFromForm(), ilObjUserGUI\getValues(), initDidacticTemplate(), ilObjSessionGUI\materialsObject(), ilObjBibliographicGUI\overwriteBibliographicFile(), ilObjQuestionPoolGUI\printObject(), ilObjFileGUI\putObjectInTree(), ilObjSurveyQuestionPoolGUI\questionsObject(), retrieveAndCheckImportData(), retrieveAndCheckImportTypeData(), routeImportCmdObject(), ilObjLearningSequenceAdminGUI\save(), ilObjContentPageAdministrationGUI\save(), ilObjCmiXapiGUI\save(), ilObjSkillTreeGUI\save(), ilObjItemGroupGUI\save(), ilObjPortfolioAdministrationGUI\saveAuthorship(), ilObjLTIConsumerGUI\saveContentSelection(), ilObjTestFolderGUI\saveGlobalSettingsObject(), ilObjTestFolderGUI\saveLogSettingsObject(), ilObjRoleTemplateGUI\saveObject(), ilObjRoleGUI\saveObject(), saveObject(), ilObjNotificationAdminGUI\saveOSDSettings(), ilObjDashboardSettingsGUI\savePresentation(), ilObjForumAdministrationGUI\saveSettings(), ilObjLearningHistorySettingsGUI\saveSettings(), ilObjNotesSettingsGUI\saveSettings(), ilObjCommentsSettingsGUI\saveSettings(), ilObjRepositorySettingsGUI\saveSettings(), ilObjDashboardSettingsGUI\saveSorting(), ilObjEmployeeTalkGUI\sendUpdateNotification(), ilObjLinkResourceGUI\settings(), ilObjSystemFolderGUI\showHeaderTitleObject(), ilObjDataCollectionGUI\update(), ilObjLinkResourceGUI\updateLinks(), ilCourseContentGUI\updateManagedTimings(), ilObjRoleTemplateGUI\updateObject(), ilObjRoleGUI\updateObject(), ilCourseContentGUI\updatePersonalTimings(), ilObjFileGUI\uploadFiles(), ilObjQuestionPoolGUI\uploadQuestionsImportObject(), and ilObjLanguageExtGUI\viewObject().

◆ $error

ilErrorHandling ilObjectGUI::$error
protected

◆ $favourites

ilFavouritesManager ilObjectGUI::$favourites
protected

Definition at line 82 of file class.ilObjectGUI.php.

◆ $form_action

◆ $html

◆ $id

int ilObjectGUI::$id
protected

Definition at line 93 of file class.ilObjectGUI.php.

Referenced by ilObjChatroomGUI\__construct(), ilObjMDSettingsGUI\__construct(), ilObjChatroomAdminGUI\__construct(), ilObjCertificateSettingsGUI\__construct(), ilObjFileServicesGUI\__construct(), ilObjLinkResourceGUI\__construct(), ilObjIndividualAssessmentGUI\__construct(), ilObjContentObjectGUI\__construct(), ilObjForumGUI\__construct(), ilObject2GUI\__construct(), ilObjLearningSequenceGUI\_goto(), ilObjTestVerificationGUI\_goto(), ilObjCmiXapiVerificationGUI\_goto(), ilObjLTIConsumerVerificationGUI\_goto(), ilObjSCORMVerificationGUI\_goto(), ilObjCourseVerificationGUI\_goto(), ilObjBibliographicGUI\_goto(), ilObjCmiXapiGUI\_goto(), ilObjPollGUI\_goto(), ilObjLTIConsumerGUI\_goto(), ilObjSAHSLearningModuleGUI\_goto(), ilObjPortfolioGUI\_goto(), ilObjWorkspaceFolderGUI\_goto(), ilObjContentObjectGUI\activatePages(), ilObjForumGUI\addActivationFormModal(), ilObjLanguageExtGUI\addNewEntryObject(), ilObjRoleGUI\adoptPermObject(), ilObjAuthSettingsGUI\authSettingsObject(), ilObjLanguageFolderGUI\buildConfirmModal(), ilObjUserFolderGUI\confirmaccessFreeObject(), ilObjUserFolderGUI\confirmaccessRestrictObject(), ilObjUserFolderGUI\confirmactivateObject(), ilObjUserFolderGUI\confirmdeactivateObject(), ilObjUserFolderGUI\confirmdeleteObject(), ilObjTaxonomyGUI\confirmedDelete(), ilObjSkillTreeGUI\confirmedDelete(), ilObjContentObjectGUI\confirmedDelete(), ilObjSkillTreeGUI\confirmedDeleteTrees(), ilObjMediaCastGUI\confirmItemDeletionObject(), ilObjPortfolioBaseGUI\confirmPortfolioPageDeletion(), ilObjQuestionPoolGUI\copyQuestions(), ilObjPortfolioTemplateGUI\createFromTemplate(), ilObjBadgeAdministrationGUI\deactivateTypes(), ilObjContentObjectGUI\delete(), ilObjTaxonomyGUI\deleteItems(), ilObjStyleSheetGUI\deleteMediaQueriesObject(), ilObjSkillTreeGUI\deleteNodes(), ilObjPortfolioBaseGUI\deletePortfolioPages(), ilObjRoleFolderGUI\deleteRoleObject(), ilObjGlossaryGUI\deleteTerms(), ilObjContentObjectGUI\deleteTooltips(), ilObjSCORMLearningModuleGUI\deleteTrackingForUser(), ilObjTypeDefinitionGUI\displayList(), ilObjForumGUI\doHistoryCheck(), ilObjExerciseVerificationGUI\downloadFromPortfolioPage(), ilObjTypeDefinitionGUI\editObject(), ilObjEmployeeTalkSeriesGUI\executeCommand(), ilObjBlogGUI\filterInactivePostings(), ilObjLanguageExtGUI\getId(), ilObjLinkResourceGUI\getLinkToListModal(), ilObjBlogGUI\getListItems(), ilObjTestGUI\getQuestionsTableQuery(), ilObjStyleSheetGUI\getRenderedCreationFormsHTML(), ilObjTestGUI\getTargetQuestionpoolForm(), ilObjDashboardSettingsGUI\getViewSectionSorting(), ilObjLanguageExtGUI\initAddNewEntryForm(), ilObjPortfolioTemplateGUI\initCopyPageFormOptions(), ilObjUserGUI\initForm(), ilObjForumGUI\initHeaderAction(), ilObjBadgeAdministrationGUI\initImageTemplateForm(), ilObjRepositorySettingsGUI\initNewItemGroupForm(), ilObjContentObjectGUI\initSetPageLayoutForm(), ilObjUserFolderGUI\initUserRoleAssignmentForm(), ilObjQuestionPoolGUI\moveQuestions(), ilContainerGUI\redrawListItemObject(), ilObjLanguageFolderGUI\refreshSelectedObject(), ilObjBlogGUI\renderNavigationByAuthors(), ilObjBlogGUI\renderNavigationByDate(), ilObjForumGUI\renderSplitButton(), ilObjSkillTreeGUI\saveAllTemplateTitles(), ilObjSkillTreeGUI\saveAllTitles(), ilObjLanguageExtGUI\saveNewEntryObject(), ilObjMediaCastGUI\saveOrderObject(), ilObjContentObjectGUI\savePageLayout(), ilObjFileServicesGUI\saveSettings(), ilObjContentObjectGUI\saveTooltips(), ilObjUserFolderGUI\showActionConfirmation(), ilObjBibliographicGUI\showDetails(), ilObjWorkspaceFolderGUI\showMoveIntoObjectTree(), ilObjLanguageFolderGUI\uninstallChangesObject(), and ilObjObjectFolderGUI\viewObject().

◆ $ilias

ILIAS ilObjectGUI::$ilias
protected

Definition at line 78 of file class.ilObjectGUI.php.

◆ $import_modal

RoundTrip ilObjectGUI::$import_modal = null
private

Definition at line 114 of file class.ilObjectGUI.php.

◆ $import_type_selector_modal

RoundTrip ilObjectGUI::$import_type_selector_modal = null
private

Definition at line 115 of file class.ilObjectGUI.php.

◆ $link_params

string ilObjectGUI::$link_params
protected

Definition at line 111 of file class.ilObjectGUI.php.

◆ $lng

ilLanguage ilObjectGUI::$lng
protected

Definition at line 76 of file class.ilObjectGUI.php.

Referenced by ilObjSurveyAdministrationGUI\__construct(), ilObjExternalToolsSettingsGUI\__construct(), ilObjSAHSLearningModuleGUI\__construct(), ilObjSCORM2004LearningModuleGUI\__construct(), ilObjFileBasedLMGUI\__construct(), ilObjDashboardSettingsGUI\__construct(), ilObjMediaCastGUI\__construct(), ilObjLanguageExtGUI\__construct(), ilObjExerciseGUI\__construct(), ilObjMediaObjectGUI\__construct(), ilObjStudyProgrammeGUI\__construct(), ilObjContentObjectGUI\__construct(), ilObjMediaObjectGUI\_getMediaInfoHTML(), ilObjStyleSheetGUI\_getTemplatePreview(), ilObjLearningSequenceGUI\_goto(), ilObjIndividualAssessmentGUI\_goto(), ilObjFolderGUI\_goto(), ilObjBookingPoolGUI\_goto(), ilObjFileBasedLMGUI\_goto(), ilObjSAHSLearningModuleGUI\_goto(), ilObjSurveyGUI\_goto(), ilObjSurveyQuestionPoolGUI\_goto(), ilObjWikiGUI\_goto(), ilObjGlossaryGUI\_goto(), ilObjMediaCastGUI\_goto(), ilObjCategoryGUI\_goto(), ilObjSystemFolderGUI\_goto(), ilObjGroupGUI\_goto(), ilObjForumGUI\_goto(), ilObjContentObjectGUI\_goto(), ilObjTestGUI\_goto(), ilObjCourseGUI\_goto(), ilObjUserFolderGUI\_goto(), ilObjCourseGUI\_modifyItemGUI(), ilObjBadgeAdministrationGUI\activateTypes(), ilObjExerciseGUI\addContentSubTabs(), ilObjMediaCastGUI\addContentSubTabs(), ilObjWikiGUI\addImportantPageObject(), ilContainerGUI\addStandardContainerSubTabs(), ilObjContentObjectGUI\addTabs(), ilObjContentObjectGUI\addTooltip(), ilObjGlossaryGUI\addUsagesToInfo(), ilObjSystemFolderGUI\benchmarkSubTabs(), ilObjStyleSheetGUI\cancelObject(), ilObjContentObjectGUI\checkCtrlPath(), ilContainerGUI\clipboardObject(), ilObjBadgeAdministrationGUI\confirmDeleteImageTemplates(), ilObjBadgeAdministrationGUI\confirmDeleteObjectBadges(), ilObjMediaCastGUI\confirmDeletionItemsObject(), ilObjContentObjectGUI\confirmGlossarySelection(), ilContainerGUI\confirmRemoveFromSystemObject(), ilObjWikiGUI\confirmRemoveImportantPagesObject(), ilObjMediaObjectGUI\confirmSrtDeletionObject(), ilObjContentObjectGUI\copyItems(), ilObjSkillTreeGUI\create(), ilObjWikiGUI\createPageUsingTemplateObject(), ilObjContentObjectGUI\cutItems(), ilObjBadgeAdministrationGUI\deactivateTypes(), ilObjStyleSheetGUI\deleteColorConfirmationObject(), ilObjSystemFolderGUI\deleteHeaderTitlesObject(), ilObjBadgeAdministrationGUI\deleteImageTemplates(), ilObjStyleSheetGUI\deleteMediaQueryConfirmationObject(), ilObjSkillTreeGUI\deleteNodes(), ilObjBadgeAdministrationGUI\deleteObjectBadges(), ilObjMediaObjectGUI\deleteSrtFilesObject(), ilObjStyleSheetGUI\deleteTemplateConfirmationObject(), ilObjContentObjectGUI\deleteTooltips(), ilObjMediaCastGUI\determinePlaytimeObject(), ilObjContentObjectGUI\editGlossaries(), ilObjWikiGUI\editImportantPagesObject(), ilObjContentObjectGUI\editMenuProperties(), ilObjMediaCastGUI\editOrderObject(), ilObjBlogAdministrationGUI\editSettings(), ilObjSkillManagementGUI\editSettings(), ilObjSkillTreeGUI\editSkills(), ilObjSkillTreeGUI\editSkillTemplates(), ilObjForumGUI\eventsFormBuilder(), ilObjTestGUI\executeCommand(), ilObjTestGUI\forwardToInfoScreen(), ilContainerGUI\forwardToPageObject(), ilObjPortfolioAdministrationGUI\getAdminTabs(), ilObjLearningHistorySettingsGUI\getAdminTabs(), ilObjCommentsSettingsGUI\getAdminTabs(), ilObjNotesSettingsGUI\getAdminTabs(), ilObjPersonalWorkspaceSettingsGUI\getAdminTabs(), ilObjSkillManagementGUI\getAdminTabs(), ilObjSkillTreeGUI\getAdminTabs(), ilObjWikiGUI\getAssignmentButtons(), ilObjMediaCastGUI\getCastItemValues(), ilObjMediaCastSettingsGUI\getForm(), ilObjSystemCheckGUI\getLang(), ilObjContentObjectGUI\getLayoutOption(), ilObjExternalToolsSettingsGUI\getMapsForm(), ilObjContentObjectGUI\getMultiLangHeader(), ilObjExerciseGUI\getService(), ilObjNewsSettingsGUI\getSettingsForm(), ilObjLearningResourcesSettingsGUI\getSettingsForm(), ilObjPersonalWorkspaceSettingsGUI\getSettingsForm(), ilObjStyleSheetGUI\getStyleExampleHTML(), ilObjTestGUI\getTable(), ilObjRootFolderGUI\getTabs(), ilObjSurveyAdministrationGUI\getTabs(), ilObjFolderGUI\getTabs(), ilObjCategoryGUI\getTabs(), ilObjFileBasedLMGUI\getTabs(), ilObjWikiGUI\getTabs(), ilObjStyleSheetGUI\getTabs(), ilObjSAHSLearningModuleGUI\getTemplate(), ilObjDashboardSettingsGUI\getViewSectionPresentation(), ilObjDashboardSettingsGUI\getViewSectionSorting(), ilObjWikiGUI\infoScreen(), ilObjQuestionPoolGUI\infoScreenForward(), ilObjMediaCastGUI\initAddCastItemForm(), ilObjPortfolioAdministrationGUI\initAuthorshipForm(), ilObjStyleSheetGUI\initColorForm(), ilObjSystemFolderGUI\initContactInformationForm(), ilObjSAHSLearningModuleGUI\initCreateForm(), ilObjWikiGUI\initCreateForm(), ilObjFolderGUI\initEditForm(), initEditForm(), ilContainerGUI\initEditForm(), ilObjPrivacySecurityGUI\initErrorMessages(), ilObjTaggingSettingsGUI\initForbiddenTagsForm(), ilObjLearningHistorySettingsGUI\initForm(), ilObjCommentsSettingsGUI\initForm(), ilObjNotesSettingsGUI\initForm(), ilObjMediaObjectGUI\initForm(), ilObjExerciseAdministrationGUI\initFormSettings(), ilObjBlogAdministrationGUI\initFormSettings(), ilObjPortfolioAdministrationGUI\initFormSettings(), ilObjTaggingSettingsGUI\initFormSettings(), ilObjAwarenessAdministrationGUI\initFormSettings(), ilObjBookingPoolGUI\initHeaderAction(), ilObjBadgeAdministrationGUI\initImageTemplateForm(), ilObjSystemFolderGUI\initJavaServerForm(), ilObjMediaObjectsSettingsGUI\initMediaObjectsSettingsForm(), ilObjStyleSheetGUI\initMediaQueryForm(), ilObjContentObjectGUI\initMenuEntryForm(), ilObjContentObjectGUI\initMenuForm(), ilObjSCORM2004LearningModuleGUI\initPropertiesForm(), ilObjStyleSheetGUI\initPropertiesForm(), ilObjContentObjectGUI\initPropertiesForm(), ilObjSystemFolderGUI\initServerInfoForm(), ilObjContentObjectGUI\initSetPageLayoutForm(), ilObjSurveyAdministrationGUI\initSettingsForm(), ilObjStyleSheetGUI\initTemplateForm(), ilObjStyleSheetGUI\initTemplateGenerationForm(), ilObjWikiGUI\initTemplateSelectionForm(), ilObjSkillTreeGUI\initTreeForm(), ilObjBadgeAdministrationGUI\listImageTemplates(), ilObjMediaCastGUI\listItemsObject(), ilObjContentObjectGUI\pages(), ilContainerGUI\performPasteIntoMultipleObjectsObject(), ilObjWikiGUI\performSearchObject(), ilObjSCORM2004LearningModuleGUI\properties(), ilObjContentObjectGUI\properties(), ilObjWikiGUI\removeImportantPagesObject(), ilObjContentObjectGUI\removeLMGlossary(), ilContainerGUI\renderObject(), ilObjWikiGUI\renderSideBlock(), ilObjContentObjectGUI\resetNumberOfTries(), ilObjSkillTreeGUI\save(), ilObjAccessibilitySettingsGUI\saveAccessibilitySettings(), ilObjSkillTreeGUI\saveAllTemplateTitles(), ilObjSkillTreeGUI\saveAllTitles(), ilObjPortfolioAdministrationGUI\saveAuthorship(), ilObjSystemFolderGUI\saveBasicSettingsObject(), ilObjMediaCastGUI\saveCastItemObject(), ilObjStyleSheetGUI\saveColorObject(), ilObjSystemFolderGUI\saveContactInformationObject(), ilObjContentObjectGUI\saveExportIds(), ilObjTaggingSettingsGUI\saveForbiddenTags(), ilObjWikiGUI\saveGradingObject(), ilObjSystemFolderGUI\saveHeaderTitlesObject(), ilObjContentObjectGUI\saveHelpMapping(), ilObjBadgeAdministrationGUI\saveImageTemplate(), ilObjSystemFolderGUI\saveJavaServerObject(), ilObjStyleSheetGUI\saveMediaQueryObject(), ilObjRepositorySettingsGUI\saveModules(), ilObjMediaObjectGUI\saveObject(), ilObjWikiGUI\saveOrderingAndIndentObject(), ilObjMediaCastGUI\saveOrderObject(), ilObjAdvancedEditingGUI\savePageEditorSettingsObject(), ilObjContentObjectGUI\savePageLayout(), ilObjContentObjectGUI\saveProperties(), ilObjMediaObjectGUI\savePropertiesObject(), ilObjMediaObjectsSettingsGUI\saveSettings(), ilObjLearningHistorySettingsGUI\saveSettings(), ilObjNotesSettingsGUI\saveSettings(), ilObjCommentsSettingsGUI\saveSettings(), ilObjStyleSheetGUI\saveTemplateObject(), ilObjContentObjectGUI\saveTooltips(), ilObjContentObjectGUI\selectLMGlossary(), ilObjEmployeeTalkGUI\sendUpdateNotification(), ilObjWikiGUI\setAsStartPageObject(), ilObjContentObjectGUI\setContentSubTabs(), ilObjCourseGUI\setContentSubTabs(), ilContainerGUI\setPageEditorTabs(), ilObjContentObjectGUI\setPageLayout(), ilObjMediaObjectGUI\setPropertiesSubTabs(), ilObjContentObjectGUI\setQuestionsSubTabs(), ilObjDashboardSettingsGUI\setSettingsSubTabs(), ilObjWikiGUI\setSettingsSubTabs(), ilObjSAHSLearningModuleGUI\setSettingsSubTabs(), ilObjFolderGUI\setSubTabs(), ilObjSCORMLearningModuleGUI\setSubTabs(), ilObjMediaCastGUI\setTabs(), ilObjRootFolderGUI\setTitleAndDescription(), ilObjContentObjectGUI\showActions(), ilContainerGUI\showAdministrationPanel(), ilObjMediaObjectGUI\showAllUsagesObject(), ilObjSystemFolderGUI\showBasicSettingsObject(), ilObjContentObjectGUI\showExportIDsOverview(), ilContainerGUI\showLinkListObject(), ilObjWikiGUI\showTemplateSelectionObject(), ilObjContentObjectGUI\showTooltipList(), ilObjSkillTreeGUI\showTree(), ilObjTaggingSettingsGUI\showUsers(), ilObjStyleSheetGUI\templateGenerationObject(), ilObjBadgeAdministrationGUI\toggleObjectBadges(), ilObjContentObjectGUI\unlockQuestion(), ilObjStyleSheetGUI\updateColorObject(), ilObjBadgeAdministrationGUI\updateImageTemplate(), ilObjStyleSheetGUI\updateObject(), ilObjStyleSheetGUI\updateTemplateObject(), ilObjMediaObjectGUI\uploadMultipleSubtitleFileFormObject(), ilObjMediaObjectGUI\uploadSubtitleFileObject(), and ilObjWikiGUI\viewPageObject().

◆ $locator

◆ $maxcount

int ilObjectGUI::$maxcount
protected

Definition at line 98 of file class.ilObjectGUI.php.

◆ $multi_object_manipulator

MultiObjectPropertiesManipulator ilObjectGUI::$multi_object_manipulator
private

Definition at line 87 of file class.ilObjectGUI.php.

Referenced by getMultiObjectPropertiesManipulator().

◆ $notes_service

ILIAS Notes Service ilObjectGUI::$notes_service
protected

Definition at line 59 of file class.ilObjectGUI.php.

Referenced by ilObjQuestionPoolGUI\getTable().

◆ $obj_definition

ilObjectDefinition ilObjectGUI::$obj_definition
protected

Definition at line 71 of file class.ilObjectGUI.php.

◆ $obj_id

◆ $object

ilObject ilObjectGUI::$object = null
protected

Definition at line 90 of file class.ilObjectGUI.php.

Referenced by ilObjLearningModuleGUI\__construct(), ilObjAccessibilitySettingsGUI\__construct(), ilObjMediaPoolGUI\__construct(), ilObjExerciseGUI\__construct(), ilObjCmiXapiGUI\_goto(), ilObjEmployeeTalkGUI\addChangeDateButtonsToToolbar(), ilObjBookingPoolGUI\addExternalEditFormCustom(), ilObjMediaPoolGUI\addMobsToPool(), ilObject2GUI\deleteConfirmedObjects(), ilObjPortfolioBaseGUI\deletePortfolioPages(), ilContainerGUI\downloadObject(), ilObjStyleSheetGUI\executeCommand(), ilObjMediaPoolGUI\executeCommand(), ilObjGlossaryGUI\executeCommand(), ilObjSurveyQuestionPoolGUI\exportObject(), ilObjBlogGUI\exportWithComments(), ilObjForumGUI\getForumObjects(), getObject(), ilObjForumGUI\getSafePostCommands(), ilObjExerciseGUI\getService(), ilObjTestGUI\getTable(), ilObjTestFolderGUI\getTestFolder(), ilObjTestGUI\getTestObject(), ilObjItemGroupGUI\initCreateForm(), ilContainerGUI\linkObject(), ilObjExerciseGUI\listAssignmentsObject(), ilObjUserGUI\loadUserDefinedDataFromForm(), ilObjUserGUI\loadValuesFromForm(), ilObjSessionGUI\membersObject(), ilObjCourseGUI\renderObject(), ilObjForumGUI\renderPostContent(), ilObjMediaObjectGUI\returnToContextObject(), ilObjWikiGUI\setAsStartPageObject(), ilObjMediaObjectGUI\setPropertiesSubTabs(), ilObjContentPageGUI\setTabs(), ilObjMediaObjectGUI\showAllUsagesObject(), ilObjExerciseGUI\showOverviewObject(), ilObjExerciseGUI\startAssignmentObject(), ilObjPortfolioBaseGUI\view(), and ilObjEmployeeTalkGUI\viewObject().

◆ $object_service

◆ $omit_locator

bool ilObjectGUI::$omit_locator = false
protected

Definition at line 104 of file class.ilObjectGUI.php.

◆ $post_wrapper

ArrayBasedRequestWrapper ilObjectGUI::$post_wrapper
protected

Definition at line 79 of file class.ilObjectGUI.php.

◆ $prepare_output

◆ $rbac_admin

ilRbacAdmin ilObjectGUI::$rbac_admin
protected

Definition at line 67 of file class.ilObjectGUI.php.

◆ $rbac_review

ilRbacReview ilObjectGUI::$rbac_review
protected

◆ $rbac_system

◆ $ref_id

int ilObjectGUI::$ref_id
protected

Definition at line 96 of file class.ilObjectGUI.php.

Referenced by ilObjLearningModuleGUI\__construct(), ilObjRoleTemplateGUI\__construct(), ilObjStyleSheetGUI\__construct(), ilObjForumGUI\__construct(), ilObjStudyProgrammeGUI\__construct(), ilObjChatroomGUI\_goto(), ilObjChatroomAdminGUI\_goto(), ilObjStudyProgrammeAdminGUI\_goto(), ilObjItemGroupGUI\_goto(), ilObjDataCollectionGUI\_goto(), ilObjectPluginGUI\_goto(), ilObjPollGUI\_goto(), ilObjSurveyGUI\_goto(), ilObjWikiGUI\_goto(), ilObjMediaPoolGUI\_goto(), ilObjForumGUI\_goto(), ilObjRoleTemplateGUI\addAdminLocatorItems(), ilObjIndividualAssessmentGUI\addToNavigationHistory(), ilObjStudyProgrammeGUI\addToNavigationHistory(), ilObjLearningSequenceGUI\checkLPAccess(), ilObject2GUI\checkPermission(), ilObjWikiGUI\checkPermissionBool(), ilContainerGUI\clipboardObject(), ilContainerGUI\cloneAllObject(), ilObjEmployeeTalkGUI\confirmedDeleteObject(), ilObjLTIConsumerGUI\contentSelectionRequest(), ilObjLTIConsumerGUI\contentSelectionResponse(), ilObjTestGUI\copyAndLinkQuestionsToPoolObject(), ilContainerGUI\copyObject(), ilObjChatroomGUI\createActionDispatcherGUI(), createActionDispatcherGUI(), ilObjPortfolioTemplateGUI\createFromTemplate(), ilContainerGUI\cutObject(), ilObjTypeDefinitionGUI\displayList(), ilObjTypeDefinitionGUI\editObject(), ilRemoteObjectBaseGUI\executeCommand(), ilObjPortfolioTemplateGUI\executeCommand(), ilObjGroupGUI\executeCommand(), ilObjTestGUI\forwardCommandToQuestionPreview(), getRefId(), ilObjItemGroupGUI\gotoParent(), ilRemoteObjectBaseGUI\infoScreen(), ilContainerGUI\linkObject(), ilContainerGUI\pasteObject(), ilContainerGUI\performPasteIntoMultipleObjectsObject(), ilObjRoleTemplateGUI\permSaveObject(), ilObjBlogGUI\renderList(), ilObjTypeDefinitionGUI\saveObject(), ilObjOrgUnitGUI\setContentSubTabs(), ilOrgUnitExtensionGUI\setLocator(), ilObject2GUI\setLocator(), ilObjDataCollectionGUI\setTabs(), ilContainerGUI\showAdministrationPanel(), showPossibleSubObjects(), ilCourseContentGUI\showStartObjects(), ilObjFileGUI\toggleLearningProgress(), ilCourseContentGUI\updateManagedTimings(), and ilCourseContentGUI\updatePersonalTimings().

◆ $refinery

Refinery ilObjectGUI::$refinery
protected

◆ $request

◆ $request_wrapper

RequestWrapper ilObjectGUI::$request_wrapper
protected

Definition at line 80 of file class.ilObjectGUI.php.

◆ $requested_crtcb

int ilObjectGUI::$requested_crtcb = 0
protected

Definition at line 109 of file class.ilObjectGUI.php.

◆ $requested_crtptrefid

int ilObjectGUI::$requested_crtptrefid = 0
protected

Definition at line 108 of file class.ilObjectGUI.php.

Referenced by putObjectInTree().

◆ $requested_new_type

string ilObjectGUI::$requested_new_type = ""
protected

Definition at line 110 of file class.ilObjectGUI.php.

Referenced by createObject().

◆ $requested_ref_id

◆ $retriever

ilObjectRequestRetriever ilObjectGUI::$retriever
private

Definition at line 86 of file class.ilObjectGUI.php.

◆ $return_location

array ilObjectGUI::$return_location = []
protected

Definition at line 100 of file class.ilObjectGUI.php.

◆ $settings

ilSetting ilObjectGUI::$settings
protected

Definition at line 65 of file class.ilObjectGUI.php.

Referenced by ilObjAccessibilitySettingsGUI\__construct(), ilObjMediaCastGUI\__construct(), ilObjEmployeeTalkGUI\addChangeDateButtonsToToolbar(), ilContainerGUI\addHeaderRow(), ilObjPortfolioAdministrationGUI\addToExternalSettingsForm(), ilObjRepositorySettingsGUI\addToExternalSettingsForm(), ilObjStudyProgrammeGUI\afterSave(), ilObjCategoryGUI\afterSave(), ilObjLearningSequenceGUI\afterSave(), ilObjAuthSettingsGUI\apacheAuthSettingsObject(), ilObjPortfolioGUI\createPortfolioFromAssignment(), ilObjPortfolioGUI\createPortfolioFromTemplateProcess(), ilObjPortfolioBaseGUI\deletePortfolioPages(), ilObjAuthSettingsGUI\editScriptObject(), ilObjBlogAdministrationGUI\editSettings(), ilObjECSSettingsGUI\executeCommand(), ilObjUserFolderGUI\generalSettingsObject(), ilContainerGUI\getContainerPageHTML(), ilObjPortfolioGUI\getCreationForm(), ilObjNewsSettingsGUI\getSettingsForm(), ilObjPersonalWorkspaceSettingsGUI\getSettingsForm(), ilObjSystemFolderGUI\initContactInformationForm(), ilObjPortfolioGUI\initCreateFromTemplateForm(), ilObjPortfolioGUI\initCreatePortfolioFromTemplateForm(), ilObjRepositorySettingsGUI\initCustomIconsForm(), ilObjCourseGUI\initEditForm(), ilObjUserGUI\initForm(), ilObjPortfolioAdministrationGUI\initFormSettings(), ilObjSystemFolderGUI\initJavaServerForm(), ilObjContentObjectGUI\initPropertiesForm(), ilObjSystemFolderGUI\initServerInfoForm(), ilObjRepositorySettingsGUI\initSettingsForm(), ilContainerGUI\initSortingForm(), ilObjUserGUI\isSettingChangeable(), ilObjSCORM2004LearningModuleGUI\properties(), ilObjBlogGUI\renderNavigation(), ilContainerGUI\renderObject(), ilObjLearningSequenceAdminGUI\save(), ilObjContentPageAdministrationGUI\save(), ilObjSearchSettingsGUI\saveAdvancedLuceneSettingsObject(), ilObjAuthSettingsGUI\saveApacheSettingsObject(), ilObjSystemFolderGUI\saveBasicSettingsObject(), ilObjSystemFolderGUI\saveContactInformationObject(), ilObjRepositorySettingsGUI\saveCustomIcons(), ilObjSystemFolderGUI\saveJavaServerObject(), ilObjRepositorySettingsGUI\saveModules(), ilObjRepositorySettingsGUI\saveNewItemGroupOrder(), ilObjNotificationAdminGUI\saveOSDSettings(), ilObjAdvancedEditingGUI\savePageEditorSettingsObject(), ilObjSCORM2004LearningModuleGUI\saveProperties(), ilObjContentObjectGUI\saveProperties(), ilObjPortfolioAdministrationGUI\saveSettings(), ilObjTaggingSettingsGUI\saveSettings(), ilObjPersonalWorkspaceSettingsGUI\saveSettings(), ilObjNewsSettingsGUI\saveSettings(), ilObjRepositorySettingsGUI\saveSettings(), ilContainerGUI\saveSortingSettings(), ilObjContentObjectGUI\setSubTabs(), ilObjSystemFolderGUI\showBasicSettingsObject(), ilObjNotificationAdminGUI\showOSDSettings(), ilObjCourseGUI\updateObject(), ilObjEmployeeTalkGUI\validateCustom(), and ilObjPortfolioBaseGUI\view().

◆ $sub_objects

string ilObjectGUI::$sub_objects = ""
protected

◆ $tabs_gui

◆ $target_frame

array ilObjectGUI::$target_frame = []
protected

Definition at line 101 of file class.ilObjectGUI.php.

Referenced by ilObject2GUI\getTargetFrame().

◆ $temp_file_system

Filesystem ilObjectGUI::$temp_file_system
protected

Definition at line 88 of file class.ilObjectGUI.php.

◆ $tmp_import_dir

string ilObjectGUI::$tmp_import_dir
protected

Definition at line 102 of file class.ilObjectGUI.php.

◆ $toolbar

◆ $tpl

ilGlobalTemplateInterface ilObjectGUI::$tpl
protected

Definition at line 72 of file class.ilObjectGUI.php.

Referenced by ilObjMediaObjectGUI\_getMediaInfoHTML(), ilObjMediaCastGUI\addCastItemObject(), ilObjStyleSheetGUI\addColorObject(), ilObjBadgeAdministrationGUI\addImageTemplate(), ilObjStyleSheetGUI\addMediaQueryObject(), ilObjIndividualAssessmentGUI\addMemberDataToInfo(), ilObjLanguageExtGUI\addNewEntryObject(), ilObjStyleSheetGUI\addTemplateObject(), ilObjWikiGUI\allPagesObject(), ilContainerGUI\clipboardObject(), ilObjBadgeAdministrationGUI\confirmDeleteImageTemplates(), ilObjBadgeAdministrationGUI\confirmDeleteObjectBadges(), ilObjMediaCastGUI\confirmDeletionItemsObject(), ilObjContentObjectGUI\confirmGlossarySelection(), ilObjWikiGUI\confirmRemoveImportantPagesObject(), ilObjMediaObjectGUI\confirmSrtDeletionObject(), ilObjStyleSheetGUI\createObject(), ilObjMediaObjectGUI\createObject(), ilObjWikiGUI\createPageUsingTemplateObject(), ilObjForumGUI\createThreadObject(), ilObjStyleSheetGUI\deleteColorConfirmationObject(), ilObjStyleSheetGUI\deleteMediaQueryConfirmationObject(), ilObjSkillTreeGUI\deleteNodes(), ilObjStyleSheetGUI\deleteObject(), ilObjStyleSheetGUI\deleteTemplateConfirmationObject(), ilObjStyleSheetGUI\displayTemplateEditForm(), ilObjMediaCastGUI\editCastItemObject(), ilObjStyleSheetGUI\editColorObject(), ilObjPortfolioAdministrationGUI\editDeclarationOfAuthorship(), ilObjTaggingSettingsGUI\editForbiddenTags(), ilObjContentObjectGUI\editGlossaries(), ilObjBadgeAdministrationGUI\editImageTemplate(), ilObjWikiGUI\editImportantPagesObject(), ilObjExternalToolsSettingsGUI\editMapsObject(), ilObjStyleSheetGUI\editMediaQueryObject(), ilObjContentObjectGUI\editMenuProperties(), ilObjMediaObjectGUI\editObject(), ilObjMediaCastGUI\editOrderObject(), ilObjMediaObjectsSettingsGUI\editSettings(), ilObjSkillTreeGUI\editSkills(), ilObjSkillTreeGUI\editSkillTemplates(), ilObjWikiGUI\executeCommand(), ilContainerGUI\executeCommand(), ilObjLearningSequenceGUI\executeCommand(), ilObjTestGUI\executeCommand(), ilObjTestGUI\forwardToInfoScreen(), ilObjStyleSheetGUI\generateTemplateObject(), ilObjSurveyQuestionPoolGUI\importFile(), ilObjSurveyQuestionPoolGUI\importQuestionsObject(), ilObjSurveyGUI\importSurveyObject(), ilObjStyleSheetGUI\includeCSS(), ilObjMediaObjectGUI\includePresentationJS(), ilObjCourseGUI\infoScreen(), ilObjContentObjectGUI\listBlockedUsers(), ilObjStyleSheetGUI\listColorsObject(), ilObjWikiGUI\listContributorsObject(), ilObjMediaCastGUI\listItemsObject(), ilObjContentObjectGUI\listLinks(), ilObjStyleSheetGUI\listMediaQueriesObject(), ilObjContentObjectGUI\listQuestions(), ilObjStyleSheetGUI\listTemplatesObject(), ilObjBadgeAdministrationGUI\listTypes(), ilObjWikiGUI\newPagesObject(), ilObjWikiGUI\orphanedPagesObject(), ilObjContentObjectGUI\pages(), ilObjWikiGUI\performSearchObject(), ilObjWikiGUI\popularPagesObject(), ilObjMediaCastGUI\populateFormFromPost(), ilObjSCORM2004LearningModuleGUI\properties(), ilObjStyleSheetGUI\propertiesObject(), ilObjWikiGUI\recentChangesObject(), ilContainerGUI\redrawListItemObject(), ilObjWikiGUI\renderSideBlock(), ilObjMediaObjectGUI\returnToContextObject(), ilObjSkillTreeGUI\save(), ilObjAccessibilitySettingsGUI\saveAccessibilitySettings(), ilObjSystemFolderGUI\saveBasicSettingsObject(), ilObjMediaCastGUI\saveCastItemObject(), ilObjStyleSheetGUI\saveColorObject(), ilObjSystemFolderGUI\saveContactInformationObject(), ilObjSystemFolderGUI\saveJavaServerObject(), ilObjStyleSheetGUI\saveMediaQueryObject(), ilObjMediaObjectGUI\saveObject(), ilObjMediaObjectGUI\savePropertiesObject(), ilObjStyleSheetGUI\saveTemplateObject(), ilObjGlossaryGUI\setContentStyleSheet(), ilObjWikiGUI\setContentStyleSheet(), setLocator(), ilObjContentObjectGUI\setPageLayout(), ilObjMediaObjectGUI\setPropertiesSubTabs(), ilObjSystemFolderGUI\setServerInfoSubTabs(), ilObjSurveyAdministrationGUI\settingsObject(), ilObjAdvancedEditingGUI\settingsObject(), ilObjMediaObjectGUI\showAllUsagesObject(), ilObjSystemFolderGUI\showBasicSettingsObject(), ilObjSystemFolderGUI\showContactInformationObject(), ilContainerGUI\showContainerFilter(), ilObjMediaCastGUI\showContentObject(), ilObjSystemFolderGUI\showDbBenchResults(), ilObjContentObjectGUI\showExportIDsOverview(), ilObjUserFolderGUI\showFieldChangeComponentsListeningConfirmDialog(), ilObjMediaCastGUI\showGallery(), ilObjSystemFolderGUI\showHeaderTitleObject(), ilObjSystemFolderGUI\showJavaServerObject(), ilContainerGUI\showLinkListObject(), ilObjContentObjectGUI\showLMGlossarySelector(), ilObjMediaObjectGUI\showMultiSubtitleConfirmationTableObject(), ilContainerGUI\showPasswordInstructionObject(), ilContainerGUI\showPermanentLink(), ilObjBookingPoolGUI\showProfileObject(), ilObjWikiGUI\showTemplateSelectionObject(), ilObjContentObjectGUI\showTooltipList(), ilObjSkillTreeGUI\showTree(), ilObjTaggingSettingsGUI\showUsers(), ilObjStyleSheetGUI\templateGenerationObject(), ilContainerGUI\trashObject(), ilObjStyleSheetGUI\updateColorObject(), ilObjStyleSheetGUI\updateMediaQueryObject(), ilObjStyleSheetGUI\updateObject(), ilObjSurveyQuestionPoolGUI\uploadQuestionsObject(), ilObjLanguageExtGUI\viewObject(), ilObjWikiGUI\viewPageObject(), and ilObjSurveyGUI\viewUserResultsObject().

◆ $tree

ilTree ilObjectGUI::$tree
protected

Definition at line 73 of file class.ilObjectGUI.php.

Referenced by ilObject2GUI\__construct(), ilContainerGUI\_buildPath(), ilObjItemGroupGUI\_goto(), ilObjPollGUI\_goto(), ilObjMediaPoolGUI\addLocatorItems(), ilObjMediaPoolGUI\addMobsToPool(), ilObjMediaPoolGUI\afterConstructor(), ilObjCategoryGUI\afterSave(), ilContainerGUI\cloneNodes(), ilObjContentObjectGUI\confirmedDelete(), ilObjSkillTreeGUI\delete(), ilObjPortfolioBaseGUI\deletePortfolioPages(), ilObjMediaPoolGUI\executeCommand(), ilObjFolderGUI\forwardToTimingsView(), ilObjCategoryGUI\getTaxonomiesForRefId(), ilObjItemGroupGUI\gotoParent(), ilObjMediaPoolGUI\handleUploadResult(), isVisible(), ilObjItemGroupGUI\listMaterials(), ilObjTaxonomyGUI\listNodes(), ilObjFolderGUI\modifyItemGUI(), ilObjTaxonomyGUI\pasteItems(), ilContainerGUI\pasteObject(), ilObjWorkspaceFolderGUI\performPasteIntoMultipleObjects(), ilContainerGUI\performPasteIntoMultipleObjectsObject(), ilObjSCORM2004LearningModuleGUI\properties(), ilObjExerciseVerificationGUI\render(), ilObjSCORMVerificationGUI\render(), ilObjCmiXapiVerificationGUI\render(), ilObjLTIConsumerVerificationGUI\render(), ilObjTestVerificationGUI\render(), ilObjCourseVerificationGUI\render(), ilObjBlogGUI\renderFullScreen(), ilObjMediaPoolGUI\returnFromItem(), ilObjBlogGUI\setSettingsSubTabs(), ilObjItemGroupGUI\setTabs(), ilContainerGUI\showLinkListObject(), ilObjContentObjectGUI\showLMGlossarySelector(), ilObjWorkspaceFolderGUI\showMoveIntoObjectTree(), and ilOrgUnitExtensionGUI\showTree().

◆ $type

◆ $ui_factory

◆ $ui_renderer

◆ $user

ilObjUser ilObjectGUI::$user
protected

Definition at line 63 of file class.ilObjectGUI.php.

Referenced by ilObjBookingPoolGUI\addExternalEditFormCustom(), ilObjMediaCastGUI\addMobsToCast(), ilContainerGUI\addStandardContainerSubTabs(), ilObjCategoryGUI\checkGlobalRoles(), ilObjSurveyQuestionPoolGUI\createQuestionObject(), ilObjRoleGUI\deassignUserObject(), ilObjSCORMLearningModuleGUI\deleteTrackingForUser(), ilObjCategoryGUI\deleteUsersObject(), ilObjMediaCastGUI\downloadItemObject(), ilObjCourseReferenceGUI\executeCommand(), ilObjFolderGUI\executeCommand(), ilObjMediaCastGUI\executeCommand(), ilObjCategoryGUI\getAssignableRoles(), ilContainerGUI\getContainerPageHTML(), ilObjExerciseGUI\getEditFormCustomValues(), ilObjMailGUI\getExternalSettingsForm(), ilObjContentObjectGUI\getPropertiesFormValues(), ilObjForumGUI\getSafePostCommands(), ilObjExerciseGUI\getService(), ilObjSurveyGUI\getTabs(), ilObjMediaCastGUI\handlePlayerCompletedEventObject(), ilObjMediaCastGUI\handlePlayerEventObject(), ilObjWikiGUI\infoScreen(), ilObjEmployeeTalkSeriesGUI\initCreateForm(), ilObjBookingPoolGUI\initHeaderAction(), ilObjUserTrackingGUI\initSettingsForm(), ilObjRoleFolderGUI\initSettingsForm(), ilObjCategoryGUI\listUsersObject(), ilObjUserGUI\loadUserDefinedDataFromForm(), ilObjUserGUI\loadValuesFromForm(), ilObjSurveyGUI\mailUserResultsObject(), ilObjExerciseGUI\outCertificateObject(), ilContainerGUI\pasteObject(), ilContainerGUI\performPasteIntoMultipleObjectsObject(), ilObjSurveyQuestionPoolGUI\questionsObject(), ilContainerGUI\renderObject(), ilObjMediaCastGUI\saveCastItemObject(), ilObjBookingPoolGUI\saveNotificationObject(), ilContainerGUI\savePasswordObject(), ilObjContentObjectGUI\saveProperties(), ilObjRoleFolderGUI\saveSettingsObject(), ilObjSurveyGUI\sendUserResultsMail(), ilObjMediaObjectGUI\setPropertiesSubTabs(), ilObjUserFolderGUI\showActionConfirmation(), ilObjMediaCastGUI\showContentObject(), ilObjExerciseGUI\showOverviewObject(), ilObjSCORM2004LearningModuleGUI\showTrackingItems(), ilObjSCORMLearningModuleGUI\showTrackingItems(), ilObjSkillTreeGUI\showTree(), ilObjExerciseGUI\startAssignmentObject(), ilObjMediaCastGUI\updateCastItemObject(), ilObjExerciseGUI\updateCustom(), ilObjCategoryGUI\updateObject(), and ilObjSurveyGUI\viewUserResultsObject().

◆ ADMIN_MODE_NONE

const ilObjectGUI::ADMIN_MODE_NONE = ""

Definition at line 50 of file class.ilObjectGUI.php.

◆ ADMIN_MODE_REPOSITORY

const ilObjectGUI::ADMIN_MODE_REPOSITORY = "repository"

Definition at line 52 of file class.ilObjectGUI.php.

◆ ADMIN_MODE_SETTINGS

const ilObjectGUI::ADMIN_MODE_SETTINGS = "settings"

Definition at line 51 of file class.ilObjectGUI.php.

◆ CFORM_CLONE

const ilObjectGUI::CFORM_CLONE = 3

Definition at line 57 of file class.ilObjectGUI.php.

◆ CFORM_IMPORT

const ilObjectGUI::CFORM_IMPORT = 2

Definition at line 56 of file class.ilObjectGUI.php.

◆ CFORM_NEW

const ilObjectGUI::CFORM_NEW = 1

Definition at line 55 of file class.ilObjectGUI.php.

◆ SUPPORTED_IMPORT_MIME_TYPES

const ilObjectGUI::SUPPORTED_IMPORT_MIME_TYPES = [MimeType::APPLICATION__ZIP, MimeType::APPLICATION__X_ZIP_COMPRESSED]

Definition at line 58 of file class.ilObjectGUI.php.

◆ UPLOAD_TYPE_LOCAL

const ilObjectGUI::UPLOAD_TYPE_LOCAL = 1

Definition at line 53 of file class.ilObjectGUI.php.

◆ UPLOAD_TYPE_UPLOAD_DIRECTORY

const ilObjectGUI::UPLOAD_TYPE_UPLOAD_DIRECTORY = 2

Definition at line 54 of file class.ilObjectGUI.php.


The documentation for this class was generated from the following file: