ILIAS  release_10 Revision v10.1-43-ga1241a92c2f
ilAdvancedMDSettingsGUI Class Reference
+ Collaboration diagram for ilAdvancedMDSettingsGUI:

Public Member Functions

 __construct (int $a_context, int $a_ref_id, ?string $a_obj_type=null, $a_sub_type=null)
 Constructor public. More...
 
 executeCommand ()
 
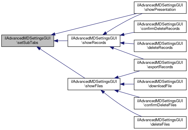
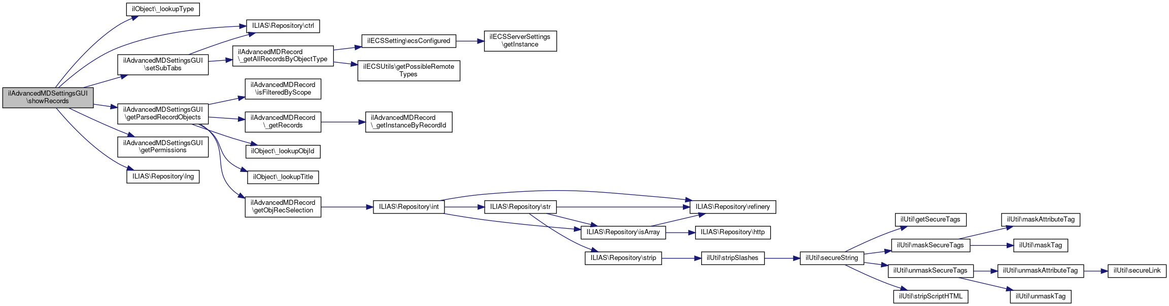
 showRecords ()
 
 updateSubstitutions ()
 Update substitution public. More...
 
 exportRecords ()
 Export records public. More...
 
 downloadFile ()
 Download XML file public. More...
 
 confirmDeleteFiles ()
 confirm delete files public More...
 
 deleteFiles ()
 Delete files public. More...
 
 confirmDeleteRecords ()
 Confirm delete public. More...
 
 deleteRecords ()
 Permanently delete records public. More...
 
 updateRecords ()
 Save records (assigned object typed) public. More...
 
 confirmDeleteFields ()
 
 deleteFields ()
 
 editRecord (ilPropertyFormGUI $form=null)
 
 updateFields ()
 Update fields public. More...
 
 updateRecord ()
 Update record public. More...
 
 createRecord (ilPropertyFormGUI $form=null)
 Show public. More...
 
 importRecord ()
 
 saveRecord ()
 Save record public. More...
 
 editField (ilPropertyFormGUI $a_form=null)
 Edit field public. More...
 
 updateField ()
 Update field public. More...
 
 createField (ilPropertyFormGUI $a_form=null)
 Show field type selection public. More...
 
 saveField ()
 
 editComplexOption (ilPropertyFormGUI $a_form=null)
 
 updateComplexOption ()
 

Data Fields

const CONTEXT_ADMINISTRATION = 1
 
const CONTEXT_OBJECT = 2
 

Protected Member Functions

 getRecordIdFromQuery ()
 
 getRecordIdsFromPost ()
 
 getFieldIdFromQuery ()
 
 getFieldIdsFromPost ()
 
 getFileIdsFromPost ()
 
 getFieldTypeFromQuery ()
 
 getFieldTypeFromPost ()
 
 getOidFromQuery ()
 
 getPositionsFromPost ()
 
 getPermissions ()
 
 initContextParameters (int $context, int $ref_id, ?string $obj_type, $sub_type)
 
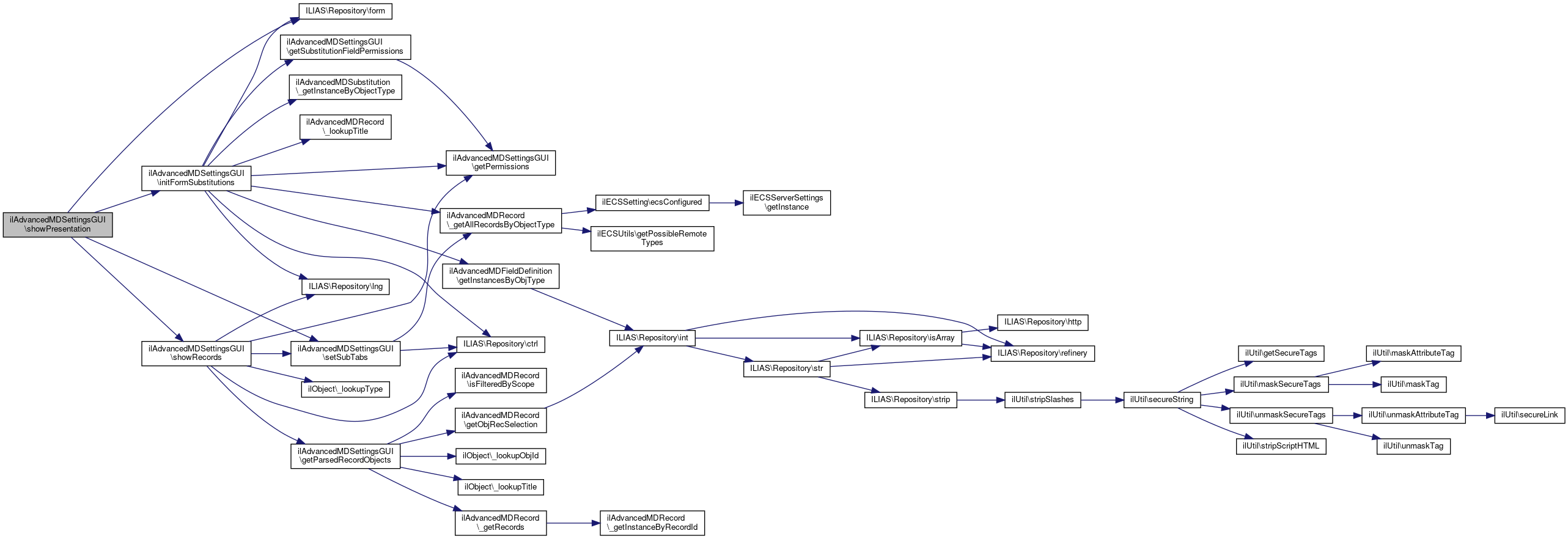
 showPresentation ()
 
 showFiles ()
 Show export files. More...
 
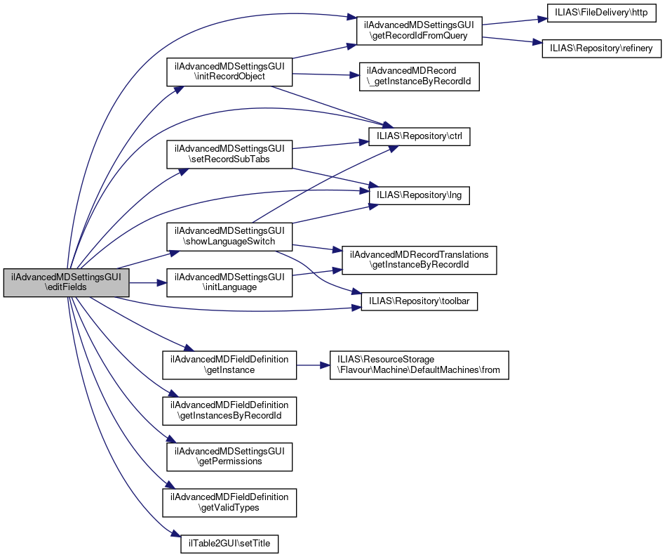
 editFields ()
 
 importRecords ()
 
 setRecordSubTabs (int $level=1, bool $show_settings=false)
 Set subtabs for record editing/creation. More...
 
 initImportForm ()
 
 initFieldForm (ilAdvancedMDFieldDefinition $a_definition)
 
 initForm ($a_mode)
 
 getSubstitutionFieldPermissions (string $a_obj_type, int $a_field_id)
 
 initFormSubstitutions ()
 init form table 'substitutions' protected More...
 
 loadRecordFormData (ilPropertyFormGUI $form)
 
 initRecordObject ()
 
 setSubTabs (int $context)
 Set sub tabs protected. More...
 
 getParsedRecordObjects ()
 
 initComplexOptionForm (ilAdvancedMDFieldDefinition $a_def)
 
 initLanguage (int $record_id)
 
 showLanguageSwitch (int $record_id, string $target)
 

Protected Attributes

const TAB_RECORD_SETTINGS = 'editRecord'
 
const TAB_TRANSLATION = 'translations'
 
ilPropertyFormGUI $import_form = null
 
ilPropertyFormGUI $form = null
 
ilLanguage $lng
 
ilGlobalTemplateInterface $tpl
 
ilCtrl $ctrl
 
RequestInterface $request
 
GlobalHttpState $http
 
RefineryFactory $refinery
 
ilDBInterface $db
 
ilTabsGUI $tabs_gui
 
UIFactory $ui_factory
 
Renderer $ui_renderer
 
ilToolbarGUI $toolbar
 
ilLogger $logger
 
ilObjUser $user
 
ilAdvancedMDPermissionHelper $permissions
 
ilAdvancedMDRecord $record = null
 
int $ref_id
 
int $obj_id
 
string $obj_type = null
 
 $sub_type = null
 

Private Attributes

 $context = null
 
string $active_language = ''
 

Detailed Description

Constructor & Destructor Documentation

◆ __construct()

ilAdvancedMDSettingsGUI::__construct ( int  $a_context,
int  $a_ref_id,
?string  $a_obj_type = null,
  $a_sub_type = null 
)

Constructor public.

PhpUndefinedMethodInspection

PhpFieldAssignmentTypeMismatchInspection

Definition at line 80 of file class.ilAdvancedMDSettingsGUI.php.

References $DIC, $ref_id, ILIAS\Repository\ctrl(), ilClaimingPermissionHelper\getInstance(), ILIAS\FileDelivery\http(), initContextParameters(), ILIAS\Repository\lng(), ILIAS\Repository\logger(), ILIAS\Repository\refinery(), ILIAS\Repository\toolbar(), and ILIAS\Repository\user().

81  {
82  global $DIC;
83 
84  $this->ctrl = $DIC->ctrl();
85  $this->lng = $DIC->language();
86  $this->lng->loadLanguageModule('meta');
87  $this->tpl = $DIC->ui()->mainTemplate();
88  $this->tabs_gui = $DIC->tabs();
89 
90  $this->refinery = $DIC->refinery();
91  $this->toolbar = $DIC->toolbar();
92  $this->ui_factory = $DIC->ui()->factory();
93  $this->ui_renderer = $DIC->ui()->renderer();
94  $this->request = $DIC->http()->request();
95  $this->http = $DIC->http();
96  $this->db = $DIC->database();
97  $this->user = $DIC->user();
98 
100  $this->logger = $DIC->logger()->amet();
101 
102  $this->context = $a_context;
103  $this->initContextParameters(
104  $this->context,
105  $a_ref_id,
106  $a_obj_type,
107  $a_sub_type
108  );
109 
111  $this->permissions = ilAdvancedMDPermissionHelper::getInstance($DIC->user()->getId(), $this->ref_id);
112  }
initContextParameters(int $context, int $ref_id, ?string $obj_type, $sub_type)
static http()
Fetches the global http state from ILIAS.
global $DIC
Definition: shib_login.php:25
static getInstance(int $a_user_id, int $a_ref_id)
+ Here is the call graph for this function:

Member Function Documentation

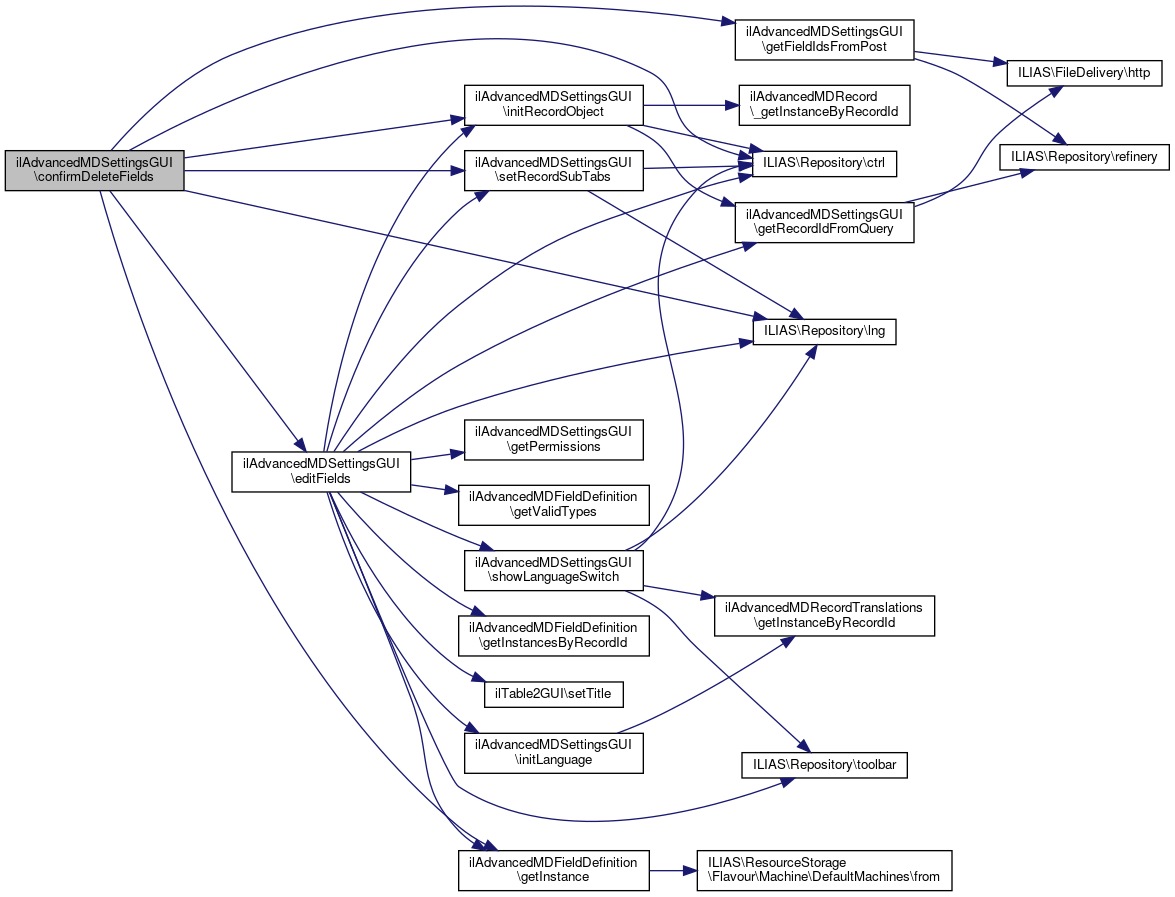
◆ confirmDeleteFields()

ilAdvancedMDSettingsGUI::confirmDeleteFields ( )

Definition at line 834 of file class.ilAdvancedMDSettingsGUI.php.

References ILIAS\Repository\ctrl(), editFields(), getFieldIdsFromPost(), ilAdvancedMDFieldDefinition\getInstance(), initRecordObject(), ILIAS\Repository\lng(), and setRecordSubTabs().

834  : void
835  {
836  $field_ids = $this->getFieldIdsFromPost();
837  if (!count($field_ids)) {
838  $this->tpl->setOnScreenMessage('failure', $this->lng->txt('select_one'));
839  $this->editFields();
840  return;
841  }
842 
843  $this->initRecordObject();
844  $this->setRecordSubTabs(2);
845 
846  $c_gui = new ilConfirmationGUI();
847 
848  // set confirm/cancel commands
849  $c_gui->setFormAction($this->ctrl->getFormAction($this, "deleteFields"));
850  $c_gui->setHeaderText($this->lng->txt("md_adv_delete_fields_sure"));
851  $c_gui->setCancel($this->lng->txt("cancel"), "editFields");
852  $c_gui->setConfirm($this->lng->txt("confirm"), "deleteFields");
853 
854  // add items to delete
855  foreach ($field_ids as $field_id) {
856  $field = ilAdvancedMDFieldDefinition::getInstance($field_id);
857  $c_gui->addItem("field_id[]", (string) $field_id, $field->getTitle() ?: 'No Title');
858  }
859  $this->tpl->setContent($c_gui->getHTML());
860  }
setRecordSubTabs(int $level=1, bool $show_settings=false)
Set subtabs for record editing/creation.
static getInstance(?int $a_field_id, ?int $a_type=null, string $language='')
+ Here is the call graph for this function:

◆ confirmDeleteFiles()

ilAdvancedMDSettingsGUI::confirmDeleteFiles ( )

confirm delete files public

Definition at line 569 of file class.ilAdvancedMDSettingsGUI.php.

References ILIAS\Repository\ctrl(), getFileIdsFromPost(), ILIAS\Repository\lng(), ilAdvancedMDRecordExportFiles\readFilesInfo(), showFiles(), and ILIAS\Repository\user().

569  : void
570  {
571  $file_ids = $this->getFileIdsFromPost();
572  if (count($file_ids) !== 1) {
573  $this->tpl->setOnScreenMessage('failure', $this->lng->txt('select_one'));
574  $this->showFiles();
575  return;
576  }
577 
578  $c_gui = new ilConfirmationGUI();
579  $c_gui->setFormAction($this->ctrl->getFormAction($this, "deleteFiles"));
580  $c_gui->setHeaderText($this->lng->txt("md_adv_delete_files_sure"));
581  $c_gui->setCancel($this->lng->txt("cancel"), "showFiles");
582  $c_gui->setConfirm($this->lng->txt("confirm"), "deleteFiles");
583 
584  $files = new ilAdvancedMDRecordExportFiles(
585  $this->user->getId(),
586  $this->context === self::CONTEXT_ADMINISTRATION ? null : new ObjectId($this->obj_id)
587  );
588  $file_data = $files->readFilesInfo();
589 
590  // add items to delete
591  foreach ($file_ids as $file_id) {
592  $info = $file_data[$file_id];
593  $c_gui->addItem(
594  "file_id[]",
595  (string) $file_id,
596  is_array($info['name'] ?? false) ? implode(',', $info['name']) : 'No Records'
597  );
598  }
599  $this->tpl->setContent($c_gui->getHTML());
600  }
+ Here is the call graph for this function:

◆ confirmDeleteRecords()

ilAdvancedMDSettingsGUI::confirmDeleteRecords ( )

Confirm delete public.

Definition at line 639 of file class.ilAdvancedMDSettingsGUI.php.

References ilAdvancedMDRecord\_getInstanceByRecordId(), ILIAS\Repository\ctrl(), getRecordIdsFromPost(), ilAdvancedMDRecord\getTitle(), initRecordObject(), ILIAS\Repository\lng(), setRecordSubTabs(), and showRecords().

639  : void
640  {
641  $this->initRecordObject();
642  $this->setRecordSubTabs();
643 
644  $record_ids = $this->getRecordIdsFromPost();
645  if (!count($record_ids)) {
646  $this->tpl->setOnScreenMessage('failure', $this->lng->txt('select_one'));
647  $this->showRecords();
648  return;
649  }
650 
651  $c_gui = new ilConfirmationGUI();
652 
653  // set confirm/cancel commands
654  $c_gui->setFormAction($this->ctrl->getFormAction($this, "deleteRecords"));
655  $c_gui->setHeaderText($this->lng->txt("md_adv_delete_record_sure"));
656  $c_gui->setCancel($this->lng->txt("cancel"), "showRecords");
657  $c_gui->setConfirm($this->lng->txt("confirm"), "deleteRecords");
658 
659  // add items to delete
660  foreach ($record_ids as $record_id) {
662  $c_gui->addItem("record_id[]", (string) $record_id, $record->getTitle() ?: 'No Title');
663  }
664  $this->tpl->setContent($c_gui->getHTML());
665  }
setRecordSubTabs(int $level=1, bool $show_settings=false)
Set subtabs for record editing/creation.
static _getInstanceByRecordId(int $a_record_id)
+ Here is the call graph for this function:

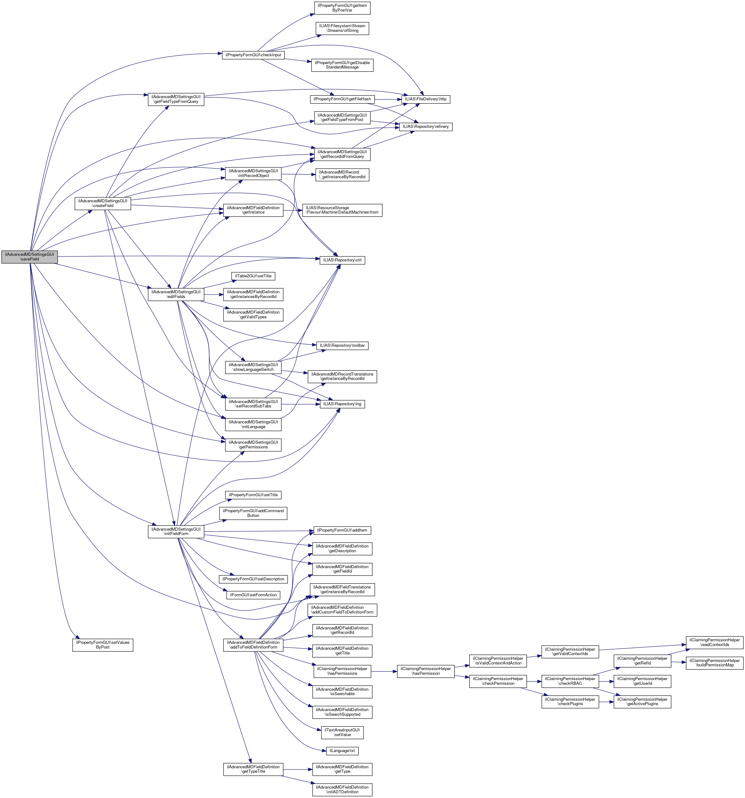
◆ createField()

ilAdvancedMDSettingsGUI::createField ( ilPropertyFormGUI  $a_form = null)

Show field type selection public.

Definition at line 1352 of file class.ilAdvancedMDSettingsGUI.php.

References ILIAS\Repository\ctrl(), editFields(), getFieldTypeFromPost(), getFieldTypeFromQuery(), ilAdvancedMDFieldDefinition\getInstance(), getRecordIdFromQuery(), initFieldForm(), initRecordObject(), and setRecordSubTabs().

Referenced by saveField().

1352  : void
1353  {
1354  $record_id = $this->getRecordIdFromQuery();
1355  $field_type = $this->getFieldTypeFromPost();
1356  if (!$field_type) {
1357  $field_type = $this->getFieldTypeFromQuery();
1358  }
1359 
1360  $this->initRecordObject();
1361  $this->ctrl->setParameter($this, 'ftype', $field_type);
1362  $this->setRecordSubTabs(2);
1363  if (!$record_id || !$field_type) {
1364  $this->editFields();
1365  return;
1366  }
1367 
1368  if (!$a_form) {
1369  $field_definition = ilAdvancedMDFieldDefinition::getInstance(null, $field_type);
1370  $field_definition->setRecordId($record_id);
1371  $a_form = $this->initFieldForm($field_definition);
1372  }
1373  $this->tpl->setContent($a_form->getHTML());
1374  }
setRecordSubTabs(int $level=1, bool $show_settings=false)
Set subtabs for record editing/creation.
static getInstance(?int $a_field_id, ?int $a_type=null, string $language='')
initFieldForm(ilAdvancedMDFieldDefinition $a_definition)
+ Here is the call graph for this function:
+ Here is the caller graph for this function:

◆ createRecord()

ilAdvancedMDSettingsGUI::createRecord ( ilPropertyFormGUI  $form = null)

Show public.

Parameters

Definition at line 1095 of file class.ilAdvancedMDSettingsGUI.php.

References ILIAS\Repository\form(), initForm(), initRecordObject(), and setRecordSubTabs().

Referenced by importRecord(), and saveRecord().

1095  : void
1096  {
1097  $this->initRecordObject();
1098  $this->setRecordSubTabs();
1099  if (!$form instanceof ilPropertyFormGUI) {
1100  $this->initForm('create');
1101  }
1102  $this->tpl->setContent($this->form->getHTML());
1103  }
setRecordSubTabs(int $level=1, bool $show_settings=false)
Set subtabs for record editing/creation.
form( $class_path, string $cmd, string $submit_caption="")
+ Here is the call graph for this function:
+ Here is the caller graph for this function:

◆ deleteFields()

ilAdvancedMDSettingsGUI::deleteFields ( )

Definition at line 862 of file class.ilAdvancedMDSettingsGUI.php.

References ilAdvancedMDPermissionHelper\ACTION_FIELD_DELETE, ilAdvancedMDPermissionHelper\CONTEXT_FIELD, ILIAS\Repository\ctrl(), editFields(), getFieldIdsFromPost(), ilAdvancedMDFieldDefinition\getInstance(), getPermissions(), and ILIAS\Repository\lng().

862  : void
863  {
864  $this->ctrl->saveParameter($this, 'record_id');
865 
866  $field_ids = $this->getFieldIdsFromPost();
867  if (!count($field_ids)) {
868  $this->tpl->setOnScreenMessage('failure', $this->lng->txt('select_one'));
869  $this->editFields();
870  return;
871  }
872 
873  // all fields have to be deletable
874  $fail = array();
875  foreach ($field_ids as $field_id) {
876  if (!$this->getPermissions()->hasPermission(
878  (string) $field_id,
880  )) {
881  $field = ilAdvancedMDFieldDefinition::getInstance($field_id);
882  $fail[] = $field->getTitle();
883  }
884  }
885  if ($fail) {
886  $this->tpl->setOnScreenMessage('failure', $this->lng->txt('msg_no_perm_delete') . " " . implode(", ", $fail), true);
887  $this->ctrl->redirect($this, "editFields");
888  }
889 
890  foreach ($field_ids as $field_id) {
891  $field = ilAdvancedMDFieldDefinition::getInstance($field_id);
892  $field->delete();
893  }
894  $this->tpl->setOnScreenMessage('success', $this->lng->txt('md_adv_deleted_fields'), true);
895  $this->ctrl->redirect($this, "editFields");
896  }
static getInstance(?int $a_field_id, ?int $a_type=null, string $language='')
+ Here is the call graph for this function:

◆ deleteFiles()

ilAdvancedMDSettingsGUI::deleteFiles ( )

Delete files public.

Parameters

Definition at line 607 of file class.ilAdvancedMDSettingsGUI.php.

References $GLOBALS, ILIAS\Repository\access(), ilAdvancedMDRecordExportFiles\deleteByFileId(), getFileIdsFromPost(), ILIAS\Repository\lng(), showFiles(), and ILIAS\Repository\user().

607  : void
608  {
609  $file_ids = $this->getFileIdsFromPost();
610  if (count($file_ids) === 0) {
611  $this->tpl->setOnScreenMessage('failure', $this->lng->txt('select_one'));
612  $this->showFiles();
613  return;
614  }
615 
616  if (!$GLOBALS['DIC']->access()->checkAccess('write', '', $this->ref_id)) {
617  $this->tpl->setOnScreenMessage('failure', $this->lng->txt('permission_denied'), true);
618  $GLOBALS['DIC']->ctrl()->redirect($this, 'showFiles');
619  }
620 
621  $files = new ilAdvancedMDRecordExportFiles(
622  $this->user->getId(),
623  $this->context === self::CONTEXT_ADMINISTRATION ? null : new ObjectId($this->obj_id)
624  );
625  foreach ($file_ids as $file_id) {
626  $files->deleteByFileId(
627  $this->user->getId(),
628  $file_id
629  );
630  }
631  $this->tpl->setOnScreenMessage('success', $this->lng->txt('md_adv_deleted_files'));
632  $this->showFiles();
633  }
$GLOBALS["DIC"]
Definition: wac.php:30
+ Here is the call graph for this function:

◆ deleteRecords()

ilAdvancedMDSettingsGUI::deleteRecords ( )

Permanently delete records public.

Definition at line 671 of file class.ilAdvancedMDSettingsGUI.php.

References ilAdvancedMDRecord\_getInstanceByRecordId(), ilAdvancedMDPermissionHelper\ACTION_RECORD_DELETE, ilAdvancedMDPermissionHelper\CONTEXT_RECORD, ILIAS\Repository\ctrl(), ilAdvancedMDRecord\delete(), ilAdvancedMDRecord\getParentObject(), getPermissions(), getRecordIdsFromPost(), ilAdvancedMDRecord\getTitle(), ILIAS\Repository\lng(), and showRecords().

671  : void
672  {
673  $record_ids = $this->getRecordIdsFromPost();
674  if (!count($record_ids)) {
675  $this->tpl->setOnScreenMessage('failure', $this->lng->txt('select_one'));
676  $this->showRecords();
677  return;
678  }
679 
680  // all records have to be deletable
681  $fail = array();
682  foreach ($record_ids as $record_id) {
683  // must not delete global records in local context
684  if ($this->context == self::CONTEXT_OBJECT) {
686  if (!$record->getParentObject()) {
687  $fail[] = $record->getTitle();
688  }
689  }
690 
691  if (!$this->getPermissions()->hasPermission(
693  (string) $record_id,
695  )) {
697  $fail[] = $record->getTitle();
698  }
699  }
700  if ($fail) {
701  $this->tpl->setOnScreenMessage('failure', $this->lng->txt('msg_no_perm_delete') . " " . implode(", ", $fail), true);
702  $this->ctrl->redirect($this, "showRecords");
703  }
704 
705  foreach ($record_ids as $record_id) {
707  $record->delete();
708  }
709  $this->tpl->setOnScreenMessage('success', $this->lng->txt('md_adv_deleted_records'), true);
710  $this->ctrl->redirect($this, "showRecords");
711  }
static _getInstanceByRecordId(int $a_record_id)
+ Here is the call graph for this function:

◆ downloadFile()

ilAdvancedMDSettingsGUI::downloadFile ( )

Download XML file public.

Parameters

Definition at line 550 of file class.ilAdvancedMDSettingsGUI.php.

References ilAdvancedMDRecordExportFiles\download(), getFileIdsFromPost(), ILIAS\Repository\lng(), showFiles(), and ILIAS\Repository\user().

550  : void
551  {
552  $file_ids = $this->getFileIdsFromPost();
553  if (count($file_ids) !== 1) {
554  $this->tpl->setOnScreenMessage('failure', $this->lng->txt('md_adv_select_one_file'));
555  $this->showFiles();
556  return;
557  }
558  $files = new ilAdvancedMDRecordExportFiles(
559  $this->user->getId(),
560  $this->context === self::CONTEXT_ADMINISTRATION ? null : new ObjectId($this->obj_id)
561  );
562  $files->download($file_ids[0], 'ilias_meta_data_record.xml');
563  }
download(string $file_id, string|null $filename_overwrite=null)
+ Here is the call graph for this function:

◆ editComplexOption()

ilAdvancedMDSettingsGUI::editComplexOption ( ilPropertyFormGUI  $a_form = null)

Definition at line 2259 of file class.ilAdvancedMDSettingsGUI.php.

References ILIAS\Repository\ctrl(), getFieldIdFromQuery(), ilAdvancedMDFieldDefinition\getInstance(), initComplexOptionForm(), and ILIAS\Repository\lng().

2259  : void
2260  {
2261  $field_id = $this->getFieldIdFromQuery();
2262  if (!$field_id) {
2263  $this->tpl->setOnScreenMessage('failure', $this->lng->txt('err_select_one'));
2264  $this->ctrl->redirect($this, 'showRecords');
2265  }
2266 
2267  $field_definition = ilAdvancedMDFieldDefinition::getInstance($field_id);
2268  if (!$field_definition->hasComplexOptions()) {
2269  $this->ctrl->redirect($this, "editField");
2270  }
2271 
2272  if (!$a_form) {
2273  $a_form = $this->initComplexOptionForm($field_definition);
2274  }
2275 
2276  $this->tpl->setContent($a_form->getHTML());
2277  }
initComplexOptionForm(ilAdvancedMDFieldDefinition $a_def)
static getInstance(?int $a_field_id, ?int $a_type=null, string $language='')
+ Here is the call graph for this function:

◆ editField()

ilAdvancedMDSettingsGUI::editField ( ilPropertyFormGUI  $a_form = null)

Edit field public.

Definition at line 1273 of file class.ilAdvancedMDSettingsGUI.php.

References ILIAS\Repository\ctrl(), editFields(), getFieldIdFromQuery(), ilAdvancedMDFieldDefinition\getInstance(), getRecordIdFromQuery(), initFieldForm(), initLanguage(), initRecordObject(), setRecordSubTabs(), and showLanguageSwitch().

Referenced by updateField().

1273  : void
1274  {
1275  $record_id = $this->getRecordIdFromQuery();
1276  $field_id = $this->getFieldIdFromQuery();
1277  if (!$record_id || !$field_id) {
1278  $this->editFields();
1279  return;
1280  }
1281  $this->ctrl->saveParameter($this, 'field_id');
1282  $this->ctrl->saveParameter($this, 'record_id');
1283  $this->initRecordObject();
1284  $this->setRecordSubTabs(2);
1285 
1286  $field_definition = ilAdvancedMDFieldDefinition::getInstance($field_id);
1287 
1288  if (!$a_form instanceof ilPropertyFormGUI) {
1289  $this->initLanguage($this->record->getRecordId());
1290  $this->showLanguageSwitch($this->record->getRecordId(), 'editField');
1291  $a_form = $this->initFieldForm($field_definition);
1292  }
1293  $table = null;
1294  if ($field_definition->hasComplexOptions()) {
1295  $table = $field_definition->getComplexOptionsOverview($this, "editField");
1296  }
1297  $this->tpl->setContent($a_form->getHTML() . $table);
1298  }
setRecordSubTabs(int $level=1, bool $show_settings=false)
Set subtabs for record editing/creation.
static getInstance(?int $a_field_id, ?int $a_type=null, string $language='')
showLanguageSwitch(int $record_id, string $target)
initFieldForm(ilAdvancedMDFieldDefinition $a_definition)
+ Here is the call graph for this function:
+ Here is the caller graph for this function:

◆ editFields()

ilAdvancedMDSettingsGUI::editFields ( )
protected

Definition at line 916 of file class.ilAdvancedMDSettingsGUI.php.

References $active_language, $DIC, ilAdvancedMDPermissionHelper\ACTION_RECORD_CREATE_FIELD, ilAdvancedMDPermissionHelper\ACTION_RECORD_FIELD_POSITIONS, ilAdvancedMDPermissionHelper\CONTEXT_RECORD, ILIAS\Repository\ctrl(), ilAdvancedMDFieldDefinition\getInstance(), ilAdvancedMDFieldDefinition\getInstancesByRecordId(), getPermissions(), getRecordIdFromQuery(), ilAdvancedMDFieldDefinition\getValidTypes(), initLanguage(), initRecordObject(), ILIAS\Repository\lng(), setRecordSubTabs(), ilTable2GUI\setTitle(), showLanguageSwitch(), and ILIAS\Repository\toolbar().

Referenced by confirmDeleteFields(), createField(), deleteFields(), editField(), saveField(), updateField(), and updateFields().

916  : void
917  {
918  global $DIC;
919 
920  $record_id = $this->getRecordIdFromQuery();
921  if (!$record_id) {
922  $this->ctrl->redirect($this, 'showRecords');
923  }
924  $this->ctrl->saveParameter($this, 'record_id');
925  $this->initRecordObject();
926  $this->setRecordSubTabs();
927  $this->initLanguage($record_id);
928  $this->showLanguageSwitch($record_id, 'editFields');
929 
930  $perm = $this->getPermissions()->hasPermissions(
932  (string) $this->record->getRecordId(),
933  array(
935  ,
937  )
938  );
939 
940  $filter_warn = [];
942  // type selection
943  $field_buttons = [];
944  foreach (ilAdvancedMDFieldDefinition::getValidTypes() as $type) {
945  $field = ilAdvancedMDFieldDefinition::getInstance(null, $type);
946 
947  $this->ctrl->setParameter($this, 'ftype', $type);
948  $create_link = $this->ctrl->getLinkTarget($this, 'createField');
949  $this->ctrl->clearParameterByClass(strtolower(self::class), 'ftype');
950 
951  $field_buttons[] = $this->ui_factory->button()->shy(
952  $this->lng->txt($field->getTypeTitle()),
953  $create_link
954  );
955 
956  if (!$field->isFilterSupported()) {
957  $filter_warn[] = $this->lng->txt($field->getTypeTitle());
958  }
959  }
960 
961  if (count($this->toolbar->getItems())) {
962  $this->toolbar->addSeparator();
963  }
964 
965  $dropdown = $this->ui_factory->dropdown()
966  ->standard($field_buttons)
967  ->withLabel($this->lng->txt('meta_advmd_add_field'));
968  $this->toolbar->addComponent($dropdown);
969  }
970 
971  // #17092
972  if (sizeof($filter_warn)) {
973  $this->tpl->setOnScreenMessage('info', sprintf($this->lng->txt("md_adv_field_filter_warning"), implode(", ", $filter_warn)));
974  }
975 
976  // show field table
978  $this->record->getRecordId(),
979  false,
981  );
982 
983  $table_gui = new ilAdvancedMDFieldTableGUI(
984  $this,
985  'editFields',
986  $this->getPermissions(),
988  $this->record->getDefaultLanguage()
989  );
990  $table_gui->setTitle($this->lng->txt("md_adv_field_table"));
991  $table_gui->parseDefinitions($fields);
992  if (sizeof($fields)) {
993  $table_gui->addCommandButton("updateFields", $this->lng->txt("save"));
994  }
995  $table_gui->addCommandButton("showRecords", $this->lng->txt('cancel'));
996  $table_gui->addMultiCommand("confirmDeleteFields", $this->lng->txt("delete"));
997  $table_gui->setSelectAllCheckbox("field_id");
998 
999  $this->tpl->setContent($table_gui->getHTML());
1000  }
setRecordSubTabs(int $level=1, bool $show_settings=false)
Set subtabs for record editing/creation.
static getInstancesByRecordId( $a_record_id, $a_only_searchable=false, string $language='')
Get definitions by record id.
static getInstance(?int $a_field_id, ?int $a_type=null, string $language='')
This file is part of ILIAS, a powerful learning management system published by ILIAS open source e-Le...
showLanguageSwitch(int $record_id, string $target)
global $DIC
Definition: shib_login.php:25
static getValidTypes()
Get all valid types.
setTitle(string $a_title, string $a_icon="", string $a_icon_alt="")
+ Here is the call graph for this function:
+ Here is the caller graph for this function:

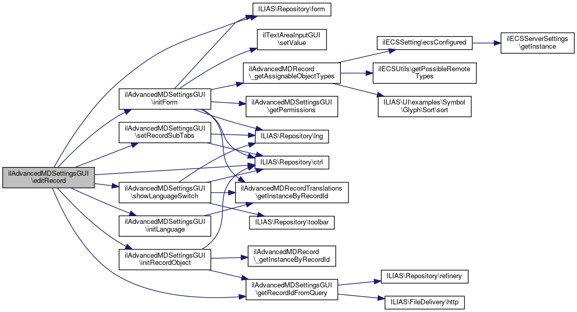
◆ editRecord()

ilAdvancedMDSettingsGUI::editRecord ( ilPropertyFormGUI  $form = null)

Definition at line 898 of file class.ilAdvancedMDSettingsGUI.php.

References ILIAS\Repository\ctrl(), ILIAS\Repository\form(), getRecordIdFromQuery(), initForm(), initLanguage(), initRecordObject(), setRecordSubTabs(), and showLanguageSwitch().

Referenced by updateRecord().

898  : void
899  {
900  $record_id = $this->getRecordIdFromQuery();
901  if (!$record_id) {
902  $this->ctrl->redirect($this, 'showRecords');
903  }
904  $this->initRecordObject();
905  $this->setRecordSubTabs(1, true);
906  $this->tabs_gui->activateTab(self::TAB_RECORD_SETTINGS);
907 
908  if (!$form instanceof ilPropertyFormGUI) {
909  $this->initLanguage($record_id);
910  $this->showLanguageSwitch($record_id, 'editRecord');
911  $this->initForm('edit');
912  }
913  $this->tpl->setContent($this->form->getHTML());
914  }
setRecordSubTabs(int $level=1, bool $show_settings=false)
Set subtabs for record editing/creation.
showLanguageSwitch(int $record_id, string $target)
form( $class_path, string $cmd, string $submit_caption="")
+ Here is the call graph for this function:
+ Here is the caller graph for this function:

◆ executeCommand()

ilAdvancedMDSettingsGUI::executeCommand ( )

Definition at line 263 of file class.ilAdvancedMDSettingsGUI.php.

References $GLOBALS, ILIAS\Repository\ctrl(), ILIAS\Repository\form(), initForm(), initRecordObject(), and setRecordSubTabs().

263  : void
264  {
265  $next_class = $this->ctrl->getNextClass($this);
266  $cmd = $this->ctrl->getCmd();
267  switch ($next_class) {
268  case strtolower(ilAdvancedMDRecordTranslationGUI::class):
269  $record = $this->initRecordObject();
270  $this->setRecordSubTabs(1, true);
271  $int_gui = new \ilAdvancedMDRecordTranslationGUI($record);
272  $this->ctrl->forwardCommand($int_gui);
273  break;
274 
275  case "ilpropertyformgui":
276  $this->initRecordObject();
277  $this->initForm(
278  $this->record->getRecordId() > 0 ? 'edit' : 'create'
279  );
280  $GLOBALS['DIC']->ctrl()->forwardCommand($this->form);
281  break;
282 
283  default:
284  if (!$cmd) {
285  $cmd = 'showRecords';
286  }
287  $this->$cmd();
288  }
289  }
setRecordSubTabs(int $level=1, bool $show_settings=false)
Set subtabs for record editing/creation.
$GLOBALS["DIC"]
Definition: wac.php:30
form( $class_path, string $cmd, string $submit_caption="")
+ Here is the call graph for this function:

◆ exportRecords()

ilAdvancedMDSettingsGUI::exportRecords ( )

Export records public.

Definition at line 479 of file class.ilAdvancedMDSettingsGUI.php.

References ilAdvancedMDRecord\_getInstanceByRecordId(), ilAdvancedMDPermissionHelper\ACTION_RECORD_EXPORT, ilAdvancedMDPermissionHelper\CONTEXT_RECORD, ilAdvancedMDRecordExportFiles\create(), ILIAS\Repository\ctrl(), getPermissions(), getRecordIdsFromPost(), ilAdvancedMDRecord\getTitle(), ILIAS\Repository\lng(), showFiles(), showRecords(), and ILIAS\Repository\user().

479  : void
480  {
481  $record_ids = $this->getRecordIdsFromPost();
482  if (!count($record_ids)) {
483  $this->tpl->setOnScreenMessage('failure', $this->lng->txt('select_one'));
484  $this->showRecords();
485  return;
486  }
487 
488  // all records have to be exportable
489  $fail = array();
490  foreach ($record_ids as $record_id) {
491  if (!$this->getPermissions()->hasPermission(
493  (string) $record_id,
495  )) {
497  $fail[] = $record->getTitle();
498  }
499  }
500  if ($fail) {
501  $this->tpl->setOnScreenMessage('failure', $this->lng->txt('msg_no_perm_copy') . " " . implode(", ", $fail), true);
502  $this->ctrl->redirect($this, "showRecords");
503  }
504 
505  $xml_writer = new ilAdvancedMDRecordXMLWriter((array) $record_ids);
506  $xml_writer->write();
507 
508  $export_files = new ilAdvancedMDRecordExportFiles(
509  $this->user->getId(),
510  $this->context === self::CONTEXT_ADMINISTRATION ? null : new ObjectId($this->obj_id)
511  );
512  $export_files->create($xml_writer->xmlDumpMem(false));
513 
514  $this->tpl->setOnScreenMessage('success', $this->lng->txt('md_adv_records_exported'));
515  $this->showFiles();
516  }
static _getInstanceByRecordId(int $a_record_id)
+ Here is the call graph for this function:

◆ getFieldIdFromQuery()

ilAdvancedMDSettingsGUI::getFieldIdFromQuery ( )
protected

Definition at line 140 of file class.ilAdvancedMDSettingsGUI.php.

References ILIAS\FileDelivery\http(), and ILIAS\Repository\refinery().

Referenced by editComplexOption(), editField(), updateComplexOption(), and updateField().

140  : ?int
141  {
142  if ($this->http->wrapper()->query()->has('field_id')) {
143  return $this->http->wrapper()->query()->retrieve(
144  'field_id',
145  $this->refinery->kindlyTo()->int()
146  );
147  }
148  return null;
149  }
static http()
Fetches the global http state from ILIAS.
+ Here is the call graph for this function:
+ Here is the caller graph for this function:

◆ getFieldIdsFromPost()

ilAdvancedMDSettingsGUI::getFieldIdsFromPost ( )
protected

Definition at line 151 of file class.ilAdvancedMDSettingsGUI.php.

References ILIAS\FileDelivery\http(), and ILIAS\Repository\refinery().

Referenced by confirmDeleteFields(), and deleteFields().

151  : SplFixedArray
152  {
153  if ($this->http->wrapper()->post()->has('field_id')) {
154  return SplFixedArray::fromArray(
155  $this->http->wrapper()->post()->retrieve(
156  'field_id',
157  $this->refinery->kindlyTo()->listOf(
158  $this->refinery->kindlyTo()->int()
159  )
160  )
161  );
162  }
163  return new SplFixedArray(0);
164  }
static http()
Fetches the global http state from ILIAS.
+ Here is the call graph for this function:
+ Here is the caller graph for this function:

◆ getFieldTypeFromPost()

ilAdvancedMDSettingsGUI::getFieldTypeFromPost ( )
protected

Definition at line 192 of file class.ilAdvancedMDSettingsGUI.php.

References ILIAS\FileDelivery\http(), and ILIAS\Repository\refinery().

Referenced by createField().

192  : ?int
193  {
194  if ($this->http->wrapper()->post()->has('ftype')) {
195  return $this->http->wrapper()->post()->retrieve(
196  'ftype',
197  $this->refinery->kindlyTo()->int()
198  );
199  }
200  return null;
201  }
static http()
Fetches the global http state from ILIAS.
+ Here is the call graph for this function:
+ Here is the caller graph for this function:

◆ getFieldTypeFromQuery()

ilAdvancedMDSettingsGUI::getFieldTypeFromQuery ( )
protected

Definition at line 181 of file class.ilAdvancedMDSettingsGUI.php.

References ILIAS\FileDelivery\http(), and ILIAS\Repository\refinery().

Referenced by createField(), and saveField().

181  : ?int
182  {
183  if ($this->http->wrapper()->query()->has('ftype')) {
184  return $this->http->wrapper()->query()->retrieve(
185  'ftype',
186  $this->refinery->kindlyTo()->int()
187  );
188  }
189  return null;
190  }
static http()
Fetches the global http state from ILIAS.
+ Here is the call graph for this function:
+ Here is the caller graph for this function:

◆ getFileIdsFromPost()

ilAdvancedMDSettingsGUI::getFileIdsFromPost ( )
protected

Definition at line 166 of file class.ilAdvancedMDSettingsGUI.php.

References ILIAS\FileDelivery\http(), and ILIAS\Repository\refinery().

Referenced by confirmDeleteFiles(), deleteFiles(), and downloadFile().

166  : SplFixedArray
167  {
168  if ($this->http->wrapper()->post()->has('file_id')) {
169  return SplFixedArray::fromArray(
170  $this->http->wrapper()->post()->retrieve(
171  'file_id',
172  $this->refinery->kindlyTo()->dictOf(
173  $this->refinery->kindlyTo()->string()
174  )
175  )
176  );
177  }
178  return new SplFixedArray(0);
179  }
static http()
Fetches the global http state from ILIAS.
+ Here is the call graph for this function:
+ Here is the caller graph for this function:

◆ getOidFromQuery()

ilAdvancedMDSettingsGUI::getOidFromQuery ( )
protected

Definition at line 203 of file class.ilAdvancedMDSettingsGUI.php.

References ILIAS\FileDelivery\http(), and ILIAS\Repository\refinery().

Referenced by initComplexOptionForm(), and updateComplexOption().

203  : ?string
204  {
205  if ($this->http->wrapper()->query()->has('oid')) {
206  return $this->http->wrapper()->query()->retrieve(
207  'oid',
208  $this->refinery->kindlyTo()->string()
209  );
210  }
211  return null;
212  }
static http()
Fetches the global http state from ILIAS.
+ Here is the call graph for this function:
+ Here is the caller graph for this function:

◆ getParsedRecordObjects()

ilAdvancedMDSettingsGUI::getParsedRecordObjects ( )
protected
Todo:
get rid of this (used in ilAdvancedMDRecordTableGUI) and the parsing there.

Also get rid of the usage in ilAvancedMDSettingsGUI::updateRecords

Definition at line 2129 of file class.ilAdvancedMDSettingsGUI.php.

References $obj_type, $res, $sub_type, ilAdvancedMDRecord\_getRecords(), ilObject\_lookupObjId(), ilObject\_lookupTitle(), ilAdvancedMDPermissionHelper\ACTION_RECORD_EDIT, ilAdvancedMDPermissionHelper\ACTION_RECORD_EDIT_FIELDS, ilAdvancedMDPermissionHelper\ACTION_RECORD_EDIT_PROPERTY, ilAdvancedMDPermissionHelper\ACTION_RECORD_TOGGLE_ACTIVATION, ilAdvancedMDPermissionHelper\CONTEXT_RECORD, ilAdvancedMDRecord\getObjRecSelection(), ilAdvancedMDRecord\isFilteredByScope(), and ilAdvancedMDPermissionHelper\SUBACTION_RECORD_OBJECT_TYPES.

Referenced by showRecords(), and updateRecords().

2129  : array
2130  {
2131  $res = [];
2132 
2133  $sub_type = (!is_array($this->sub_type))
2134  ? [$this->sub_type]
2135  : $this->sub_type;
2136 
2137  if ($this->context === self::CONTEXT_OBJECT) {
2138  // get all records selected for subtype
2139  foreach ($sub_type as $st) {
2140  $selected[$st] = ilAdvancedMDRecord::getObjRecSelection($this->obj_id, $st);
2141  }
2142  }
2143 
2144  $records = ilAdvancedMDRecord::_getRecords();
2145  $orderings = new ilAdvancedMDRecordObjectOrderings();
2146  $records = $orderings->sortRecords($records, $this->obj_id);
2147 
2148  $position = 0;
2149 
2150  // get all records usuable in current context
2151  foreach ($records as $record) {
2152  $parent_id = $record->getParentObject();
2153 
2154  if ($this->context == self::CONTEXT_ADMINISTRATION) {
2155  if ($parent_id) {
2156  continue;
2157  }
2158  } else {
2159  // does not match current object
2160  if ($parent_id && $parent_id != $this->obj_id) {
2161  continue;
2162  }
2163 
2164  // inactive records only in administration
2165  if (!$parent_id && !$record->isActive()) {
2166  continue;
2167  }
2168  // scope needs to match in object context
2169  if (
2171  $this->ref_id,
2172  $record->getScopes()
2173  )
2174  ) {
2175  continue;
2176  }
2177  }
2178 
2179  $tmp_arr = [];
2180  $tmp_arr['readonly'] = null;
2181  $tmp_arr['local'] = null;
2182  $tmp_arr['optional'] = null;
2183  $tmp_arr['id'] = $record->getRecordId();
2184  $tmp_arr['active'] = $record->isActive();
2185  $tmp_arr['title'] = $record->getTitle();
2186  $tmp_arr['description'] = $record->getDescription();
2187  $tmp_arr['fields'] = [];
2188  /*
2189  * This is a workaround to fix sorting by scope, see #21963
2190  */
2191  $tmp_arr['first_scope'] = ilObject::_lookupTitle(
2192  ilObject::_lookupObjId($record->getScopeRefIds()[0] ?? 0)
2193  );
2194  $tmp_arr['obj_types'] = $record->getAssignedObjectTypes();
2195  foreach ($record->getAssignedObjectTypes() as $idx => $item) {
2196  $tmp_arr['obj_types'][$idx]['context'] = null;
2197  }
2198  $position += 10;
2199  $tmp_arr['position'] = $position;
2200 
2201  $tmp_arr['perm'] = $this->permissions->hasPermissions(
2203  (string) $record->getRecordId(),
2204  array(
2206  ,
2208  ,
2210  ,
2213  )
2214  )
2215  );
2216 
2217  if ($this->obj_type) {
2218  $tmp_arr["readonly"] = !(bool) $parent_id;
2219  $tmp_arr["local"] = $parent_id;
2220 
2221  // local records are never optional (or unassigned)
2222  $assigned = (bool) $parent_id;
2223  $optional = false;
2224  foreach ($tmp_arr['obj_types'] as $idx => $item) {
2225  if ($item["obj_type"] == $this->obj_type &&
2226  in_array($item["sub_type"], $sub_type)) {
2227  $assigned = true;
2228  $optional = $item["optional"];
2229  $tmp_arr['obj_types'][$idx]['context'] = true;
2230  } else {
2231  unset($tmp_arr['obj_types'][$idx]);
2232  }
2233  }
2234  $tmp_arr['optional'] = $optional;
2235  if ($optional) {
2236  // in object context "active" means selected record
2237  // $tmp_arr['active'] = (is_array($selected[$item["sub_type"]]) && in_array($record->getRecordId(), $selected[$item["sub_type"]]));
2238  $tmp_arr['local_selected'] = [];
2239  foreach ($selected as $key => $records) {
2240  if (in_array($record->getRecordId(), $records)) {
2241  $tmp_arr['local_selected'][$this->obj_type][] = $key;
2242  }
2243  }
2244  }
2245  }
2246 
2247  if ($assigned ?? true) {
2248  $res[] = $tmp_arr;
2249  }
2250  }
2251  return $res;
2252  }
$res
Definition: ltiservices.php:69
static _getRecords()
Get records public.
static isFilteredByScope($a_ref_id, array $scopes)
Check if a given ref id is not filtered by scope restriction.
static _lookupObjId(int $ref_id)
static getObjRecSelection(int $a_obj_id, string $a_sub_type="")
Get repository object record selection.
static _lookupTitle(int $obj_id)
+ Here is the call graph for this function:
+ Here is the caller graph for this function:

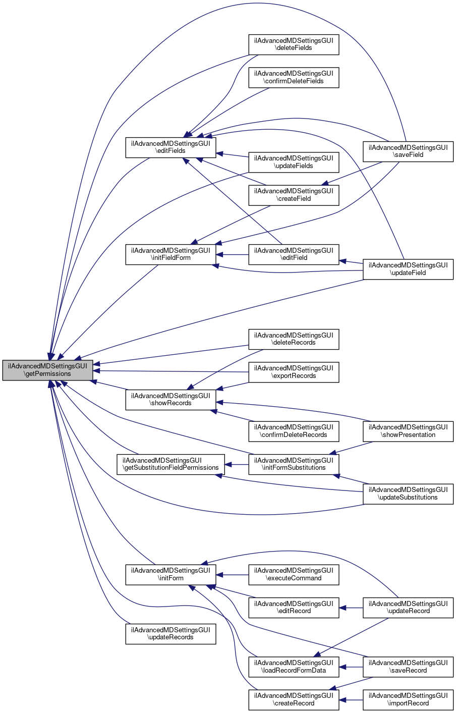
◆ getPermissions()

ilAdvancedMDSettingsGUI::getPermissions ( )
protected

◆ getPositionsFromPost()

ilAdvancedMDSettingsGUI::getPositionsFromPost ( )
protected
Returns
array<string, float>

Definition at line 217 of file class.ilAdvancedMDSettingsGUI.php.

References ILIAS\FileDelivery\http(), and ILIAS\Repository\refinery().

Referenced by updateFields(), and updateRecords().

217  : array
218  {
219  if ($this->http->wrapper()->post()->has('position')) {
220  return $this->http->wrapper()->post()->retrieve(
221  'position',
222  $this->refinery->kindlyTo()->dictOf(
223  $this->refinery->byTrying([
224  $this->refinery->kindlyTo()->float(),
225  $this->refinery->always(0)
226  ])
227  )
228  );
229  }
230  return [];
231  }
static http()
Fetches the global http state from ILIAS.
+ Here is the call graph for this function:
+ Here is the caller graph for this function:

◆ getRecordIdFromQuery()

ilAdvancedMDSettingsGUI::getRecordIdFromQuery ( )
protected

Definition at line 114 of file class.ilAdvancedMDSettingsGUI.php.

References ILIAS\FileDelivery\http(), and ILIAS\Repository\refinery().

Referenced by createField(), editField(), editFields(), editRecord(), initRecordObject(), saveField(), updateField(), updateFields(), and updateRecord().

114  : ?int
115  {
116  if ($this->http->wrapper()->query()->has('record_id')) {
117  return $this->http->wrapper()->query()->retrieve(
118  'record_id',
119  $this->refinery->kindlyTo()->int()
120  );
121  }
122  return null;
123  }
static http()
Fetches the global http state from ILIAS.
+ Here is the call graph for this function:
+ Here is the caller graph for this function:

◆ getRecordIdsFromPost()

ilAdvancedMDSettingsGUI::getRecordIdsFromPost ( )
protected

Definition at line 125 of file class.ilAdvancedMDSettingsGUI.php.

References ILIAS\FileDelivery\http(), and ILIAS\Repository\refinery().

Referenced by confirmDeleteRecords(), deleteRecords(), and exportRecords().

125  : SplFixedArray
126  {
127  if ($this->http->wrapper()->post()->has('record_id')) {
128  return SplFixedArray::fromArray(
129  $this->http->wrapper()->post()->retrieve(
130  'record_id',
131  $this->refinery->kindlyTo()->listOf(
132  $this->refinery->kindlyTo()->int()
133  )
134  )
135  );
136  }
137  return new SplFixedArray(0);
138  }
static http()
Fetches the global http state from ILIAS.
+ Here is the call graph for this function:
+ Here is the caller graph for this function:

◆ getSubstitutionFieldPermissions()

ilAdvancedMDSettingsGUI::getSubstitutionFieldPermissions ( string  $a_obj_type,
int  $a_field_id 
)
protected

Definition at line 1636 of file class.ilAdvancedMDSettingsGUI.php.

References ilAdvancedMDPermissionHelper\ACTION_SUBSTITUTION_CATEGORY_EDIT_FIELD_PROPERTY, ilAdvancedMDPermissionHelper\ACTION_SUBSTITUTION_CATEGORY_SHOW_FIELD, ilAdvancedMDPermissionHelper\ACTION_SUBSTITUTION_COURSE_EDIT_FIELD_PROPERTY, ilAdvancedMDPermissionHelper\ACTION_SUBSTITUTION_COURSE_SHOW_FIELD, ilAdvancedMDPermissionHelper\ACTION_SUBSTITUTION_EXERCISE_EDIT_FIELD_PROPERTY, ilAdvancedMDPermissionHelper\ACTION_SUBSTITUTION_EXERCISE_SHOW_FIELD, ilAdvancedMDPermissionHelper\ACTION_SUBSTITUTION_FILE_EDIT_FIELD_PROPERTY, ilAdvancedMDPermissionHelper\ACTION_SUBSTITUTION_FILE_SHOW_FIELD, ilAdvancedMDPermissionHelper\ACTION_SUBSTITUTION_GROUP_EDIT_FIELD_PROPERTY, ilAdvancedMDPermissionHelper\ACTION_SUBSTITUTION_GROUP_SHOW_FIELD, ilAdvancedMDPermissionHelper\ACTION_SUBSTITUTION_IASS_EDIT_FIELD_PROPERTY, ilAdvancedMDPermissionHelper\ACTION_SUBSTITUTION_IASS_SHOW_FIELD, ilAdvancedMDPermissionHelper\ACTION_SUBSTITUTION_ORG_UNIT_EDIT_FIELD_PROPERTY, ilAdvancedMDPermissionHelper\ACTION_SUBSTITUTION_ORG_UNIT_SHOW_FIELD, ilAdvancedMDPermissionHelper\ACTION_SUBSTITUTION_PRG_EDIT_FIELD_PROPERTY, ilAdvancedMDPermissionHelper\ACTION_SUBSTITUTION_PRG_SHOW_FIELD, ilAdvancedMDPermissionHelper\ACTION_SUBSTITUTION_SESSION_EDIT_FIELD_PROPERTY, ilAdvancedMDPermissionHelper\ACTION_SUBSTITUTION_SESSION_SHOW_FIELD, ilAdvancedMDPermissionHelper\CONTEXT_SUBSTITUTION_CATEGORY, ilAdvancedMDPermissionHelper\CONTEXT_SUBSTITUTION_COURSE, ilAdvancedMDPermissionHelper\CONTEXT_SUBSTITUTION_EXERCISE, ilAdvancedMDPermissionHelper\CONTEXT_SUBSTITUTION_FILE, ilAdvancedMDPermissionHelper\CONTEXT_SUBSTITUTION_GROUP, ilAdvancedMDPermissionHelper\CONTEXT_SUBSTITUTION_IASS, ilAdvancedMDPermissionHelper\CONTEXT_SUBSTITUTION_ORG_UNIT, ilAdvancedMDPermissionHelper\CONTEXT_SUBSTITUTION_PRG, ilAdvancedMDPermissionHelper\CONTEXT_SUBSTITUTION_SESSION, getPermissions(), ilAdvancedMDPermissionHelper\SUBACTION_SUBSTITUTION_BOLD, and ilAdvancedMDPermissionHelper\SUBACTION_SUBSTITUTION_NEWLINE.

Referenced by initFormSubstitutions(), and updateSubstitutions().

1636  : array
1637  {
1638  if ($a_obj_type == "crs") {
1639  $perm = $this->getPermissions()->hasPermissions(
1641  (string) $a_field_id,
1642  array(
1644  ,
1647  )
1648  ,
1651  )
1652  )
1653  );
1654  return array(
1656  ,
1658  ,
1660  );
1661  } elseif ($a_obj_type == "cat") {
1662  $perm = $this->getPermissions()->hasPermissions(
1664  (string) $a_field_id,
1665  array(
1667  ,
1670  )
1671  ,
1674  )
1675  )
1676  );
1677  return array(
1679  ,
1681  ,
1683  );
1684  } elseif ($a_obj_type == "sess") {
1685  $perm = $this->getPermissions()->hasPermissions(
1687  (string) $a_field_id,
1688  array(
1690  ,
1693  )
1694  ,
1697  )
1698  )
1699  );
1700  return array(
1702  ,
1704  ,
1706  );
1707  } elseif ($a_obj_type == "grp") {
1708  $perm = $this->getPermissions()->hasPermissions(
1710  (string) $a_field_id,
1711  array(
1713  ,
1716  )
1717  ,
1720  )
1721  )
1722  );
1723  return array(
1725  ,
1727  ,
1729  );
1730  } elseif ($a_obj_type == "iass") {
1731  $perm = $this->getPermissions()->hasPermissions(
1733  (string) $a_field_id,
1734  array(
1736  ,
1739  )
1740  ,
1743  )
1744  )
1745  );
1746  return array(
1748  ,
1750  ,
1752  );
1753  } elseif ($a_obj_type == "exc") {
1754  $perm = $this->getPermissions()->hasPermissions(
1756  (string) $a_field_id,
1757  array(
1759  ,
1762  )
1763  ,
1766  )
1767  )
1768  );
1769  return array(
1771  ,
1773  ,
1775  );
1776  } elseif ($a_obj_type == "file") {
1777  $perm = $this->getPermissions()->hasPermissions(
1779  (string) $a_field_id,
1780  array(
1782  ,
1785  )
1786  ,
1789  )
1790  )
1791  );
1792  return array(
1794  ,
1796  ,
1798  );
1799  } elseif ($a_obj_type == "prg") {
1800  $perm = $this->getPermissions()->hasPermissions(
1802  (string) $a_field_id,
1803  [
1805  [
1808  ],
1809  [
1812  ]
1813  ]
1814  );
1815  return array(
1817  ,
1819  ,
1821  );
1822  } elseif ($a_obj_type == "orgu") {
1823  $perm = $this->getPermissions()->hasPermissions(
1825  (string) $a_field_id,
1826  [
1828  ,
1829  [
1832  ]
1833  ,
1834  [
1837  ]
1838  ]
1839  );
1840  return [
1842  ,
1844  ,
1846  ];
1847  }
1848  return [];
1849  }
+ Here is the call graph for this function:
+ Here is the caller graph for this function:

◆ importRecord()

ilAdvancedMDSettingsGUI::importRecord ( )

Definition at line 1184 of file class.ilAdvancedMDSettingsGUI.php.

References createRecord(), ILIAS\Repository\ctrl(), importRecords(), initImportForm(), ILIAS\Repository\lng(), ilAdvancedMDRecordParser\MODE_INSERT, ilAdvancedMDRecordParser\MODE_INSERT_VALIDATION, and ilAdvancedMDRecordParser\setContext().

1184  : void
1185  {
1186  $this->initImportForm();
1187  if (!$this->import_form->checkInput()) {
1188  $this->import_form->setValuesByPost();
1189  $this->importRecords();
1190  return;
1191  }
1192 
1193  $import_files = new ilAdvancedMDRecordImportFiles();
1194  if (!$create_time = $import_files->moveUploadedFile($_FILES['file']['tmp_name'])) {
1195  $this->createRecord();
1196  return;
1197  }
1198 
1199  try {
1200  $parser = new ilAdvancedMDRecordParser($import_files->getImportFileByCreationDate($create_time));
1201 
1202  // local import?
1203  if ($this->context === self::CONTEXT_OBJECT) {
1204  $parser->setContext($this->obj_id, $this->obj_type, $this->sub_type);
1205  }
1206 
1207  // Validate
1209  $parser->startParsing();
1210 
1211  // Insert
1212  $parser->setMode(ilAdvancedMDRecordParser::MODE_INSERT);
1213  $parser->startParsing();
1214  $this->tpl->setOnScreenMessage('success', $this->lng->txt('md_adv_added_new_record'), true);
1215  $this->ctrl->redirect($this, "showRecords");
1216  } catch (ilSaxParserException $exc) {
1217  $this->tpl->setOnScreenMessage('failure', $exc->getMessage(), true);
1218  $this->ctrl->redirect($this, "importRecords");
1219  }
1220 
1221  // Finally delete import file
1222  $import_files->deleteFileByCreationDate($create_time);
1223  }
createRecord(ilPropertyFormGUI $form=null)
Show public.
setContext(int $a_obj_id, string $a_obj_type, ?string $a_sub_type=null)
SaxParserException thrown by ilSaxParser if property throwException is set.
SAX based XML parser for record import files.
+ Here is the call graph for this function:

◆ importRecords()

ilAdvancedMDSettingsGUI::importRecords ( )
protected

Definition at line 1105 of file class.ilAdvancedMDSettingsGUI.php.

References initImportForm(), initRecordObject(), and setRecordSubTabs().

Referenced by importRecord().

1105  : void
1106  {
1107  $this->initRecordObject();
1108  $this->setRecordSubTabs();
1109 
1110  // Import Table
1111  $this->initImportForm();
1112  $this->tpl->setContent($this->import_form->getHTML());
1113  }
setRecordSubTabs(int $level=1, bool $show_settings=false)
Set subtabs for record editing/creation.
+ Here is the call graph for this function:
+ Here is the caller graph for this function:

◆ initComplexOptionForm()

ilAdvancedMDSettingsGUI::initComplexOptionForm ( ilAdvancedMDFieldDefinition  $a_def)
protected

Definition at line 2279 of file class.ilAdvancedMDSettingsGUI.php.

References $form, ilPropertyFormGUI\addCommandButton(), ILIAS\Repository\ctrl(), getOidFromQuery(), ILIAS\Repository\lng(), ilFormGUI\setFormAction(), and ilPropertyFormGUI\setTitle().

Referenced by editComplexOption(), and updateComplexOption().

2280  {
2281  $this->ctrl->saveParameter($this, "record_id");
2282  $this->ctrl->saveParameter($this, "field_id");
2283  $this->ctrl->saveParameter($this, "oid");
2284 
2285  $form = new ilPropertyFormGUI();
2286  $form->setTitle($this->lng->txt("md_adv_edit_complex_option"));
2287  $form->setFormAction($this->ctrl->getFormAction($this, "updateComplexOption"));
2288 
2289  $oid = $this->getOidFromQuery();
2290  $a_def->initOptionForm($form, $oid);
2291 
2292  $form->addCommandButton("updateComplexOption", $this->lng->txt("save"));
2293  $form->addCommandButton("editField", $this->lng->txt("cancel"));
2294 
2295  return $form;
2296  }
setFormAction(string $a_formaction)
addCommandButton(string $a_cmd, string $a_text, string $a_id="")
+ Here is the call graph for this function:
+ Here is the caller graph for this function:

◆ initContextParameters()

ilAdvancedMDSettingsGUI::initContextParameters ( int  $context,
int  $ref_id,
?string  $obj_type,
  $sub_type 
)
protected
Parameters
string|string[]|null$sub_type

Definition at line 244 of file class.ilAdvancedMDSettingsGUI.php.

References $obj_type, $ref_id, $sub_type, and ilObject\_lookupObjId().

Referenced by __construct().

249  : void {
250  if ($context === self::CONTEXT_ADMINISTRATION) {
251  $this->ref_id = $ref_id;
252  $this->obj_id = null;
253  $this->obj_type = null;
254  $this->sub_type = null;
255  } else {
256  $this->ref_id = $ref_id;
257  $this->obj_id = ilObject::_lookupObjId($ref_id);
258  $this->obj_type = $obj_type;
259  $this->sub_type = $sub_type;
260  }
261  }
static _lookupObjId(int $ref_id)
+ Here is the call graph for this function:
+ Here is the caller graph for this function:

◆ initFieldForm()

ilAdvancedMDSettingsGUI::initFieldForm ( ilAdvancedMDFieldDefinition  $a_definition)
protected

Definition at line 1413 of file class.ilAdvancedMDSettingsGUI.php.

References $active_language, $form, ilPropertyFormGUI\addCommandButton(), ilPropertyFormGUI\addItem(), ilAdvancedMDFieldDefinition\addToFieldDefinitionForm(), ILIAS\Repository\ctrl(), ilAdvancedMDFieldDefinition\getDescription(), ilAdvancedMDFieldDefinition\getFieldId(), ilAdvancedMDFieldTranslations\getInstanceByRecordId(), getPermissions(), ilAdvancedMDFieldDefinition\getTypeTitle(), ILIAS\Repository\lng(), ilPropertyFormGUI\setDescription(), ilFormGUI\setFormAction(), and ilPropertyFormGUI\setTitle().

Referenced by createField(), editField(), saveField(), and updateField().

1414  {
1415  $is_creation_mode = $a_definition->getFieldId() ? false : true;
1416 
1417  $form = new ilPropertyFormGUI();
1418  $form->setFormAction($this->ctrl->getFormAction($this));
1419 
1420  $translations = ilAdvancedMDFieldTranslations::getInstanceByRecordId($this->record->getRecordId());
1421  if ($is_creation_mode) {
1422  $form->setDescription($a_definition->getDescription());
1423  } else {
1424  $form->setDescription($translations->getFormTranslationInfo(
1425  $a_definition->getFieldId(),
1427  ));
1428  }
1429  $type = new ilNonEditableValueGUI($this->lng->txt("type"));
1430  $type->setValue($this->lng->txt($a_definition->getTypeTitle()));
1431  $form->addItem($type);
1432  $a_definition->addToFieldDefinitionForm($form, $this->getPermissions(), $this->active_language);
1433 
1434  if ($is_creation_mode) {
1435  $form->setTitle($this->lng->txt('md_adv_create_field'));
1436  $form->addCommandButton('saveField', $this->lng->txt('create'));
1437  } else {
1438  $form->setTitle($this->lng->txt('md_adv_edit_field'));
1439  $form->addCommandButton('updateField', $this->lng->txt('save'));
1440  }
1441 
1442  $form->addCommandButton('editFields', $this->lng->txt('cancel'));
1443 
1444  return $form;
1445  }
setFormAction(string $a_formaction)
addCommandButton(string $a_cmd, string $a_text, string $a_id="")
addToFieldDefinitionForm(ilPropertyFormGUI $a_form, ilAdvancedMDPermissionHelper $a_permissions, string $language='')
Add input elements to definition form.
+ Here is the call graph for this function:
+ Here is the caller graph for this function:

◆ initForm()

ilAdvancedMDSettingsGUI::initForm (   $a_mode)
protected

Definition at line 1447 of file class.ilAdvancedMDSettingsGUI.php.

References $check, $form, $GLOBALS, $scope, ilAdvancedMDRecord\_getAssignableObjectTypes(), ilAdvancedMDPermissionHelper\ACTION_RECORD_EDIT_PROPERTY, ilAdvancedMDPermissionHelper\ACTION_RECORD_TOGGLE_ACTIVATION, ilAdvancedMDPermissionHelper\CONTEXT_RECORD, ILIAS\Repository\ctrl(), ILIAS\Repository\form(), ilAdvancedMDRecordTranslations\getInstanceByRecordId(), getPermissions(), ILIAS\Repository\lng(), ROOT_FOLDER_ID, ilTextAreaInputGUI\setValue(), ilAdvancedMDPermissionHelper\SUBACTION_RECORD_DESCRIPTION, ilAdvancedMDPermissionHelper\SUBACTION_RECORD_OBJECT_TYPES, and ilAdvancedMDPermissionHelper\SUBACTION_RECORD_TITLE.

Referenced by createRecord(), editRecord(), executeCommand(), saveRecord(), and updateRecord().

1448  {
1449  if ($this->form instanceof ilPropertyFormGUI) {
1450  return $this->form;
1451  }
1452  $perm = $this->getPermissions()->hasPermissions(
1454  (string) $this->record->getRecordId(),
1455  array(
1458  )
1459  ,
1462  )
1463  ,
1466  )
1467  ,
1469  )
1470  );
1471 
1472  $this->form = new ilPropertyFormGUI();
1473 
1474  $translations = ilAdvancedMDRecordTranslations::getInstanceByRecordId($this->record->getRecordId());
1475  $this->form->setDescription($translations->getFormTranslationInfo($this->active_language));
1476  $this->form->setFormAction($this->ctrl->getFormAction($this));
1477 
1478  // title
1479  $title = new ilTextInputGUI($this->lng->txt('title'), 'title');
1480  $title->setValue($this->record->getTitle());
1481  $title->setSize(20);
1482  $title->setMaxLength(70);
1483  $title->setRequired(true);
1484 
1486  $title->setDisabled(true);
1487  }
1488  $this->form->addItem($title);
1489  $translations->modifyTranslationInfoForTitle($this->form, $title, $this->active_language);
1490 
1491  // desc
1492  $desc = new ilTextAreaInputGUI($this->lng->txt('description'), 'desc');
1493  $desc->setValue($this->record->getDescription());
1494  $desc->setRows(3);
1495 
1497  $desc->setDisabled(true);
1498  }
1499  $this->form->addItem($desc);
1500  $translations->modifyTranslationInfoForDescription($this->form, $desc, $this->active_language);
1501 
1502  // active
1503  $check = new ilCheckboxInputGUI($this->lng->txt('md_adv_active'), 'active');
1504  $check->setChecked($this->record->isActive());
1505  $check->setValue("1");
1506  $this->form->addItem($check);
1507 
1509  $check->setDisabled(true);
1510  }
1511 
1512  if (!$this->obj_type) {
1513  // scope
1514  $scope = new ilCheckboxInputGUI($this->lng->txt('md_adv_scope'), 'scope');
1515  $scope->setInfo($this->lng->txt('md_adv_scope_info'));
1516  $scope->setChecked($this->record->enabledScope());
1517  $scope->setValue("1");
1518  $this->form->addItem($scope);
1519  $subitems = new ilRepositorySelector2InputGUI(
1520  $this->lng->txt('md_adv_scope_objects'),
1521  "scope_containers",
1522  true,
1523  $this->form
1524  );
1525  $subitems->setValue($this->record->getScopeRefIds());
1526  $exp = $subitems->getExplorerGUI();
1527 
1528  $definition = $GLOBALS['DIC']['objDefinition'];
1529  $white_list = [];
1530  foreach ($definition->getAllRepositoryTypes() as $type) {
1531  if ($definition->isContainer($type)) {
1532  $white_list[] = $type;
1533  }
1534  }
1535 
1536  $exp->setTypeWhiteList($white_list);
1537  $exp->setSkipRootNode(false);
1538  $exp->setRootId(ROOT_FOLDER_ID);
1539  $scope->addSubItem($subitems);
1540  }
1541 
1542  if (!$this->obj_type) {
1543  $section = new ilFormSectionHeaderGUI();
1544  $section->setTitle($this->lng->txt('md_obj_types'));
1545  $this->form->addItem($section);
1546 
1547  // see ilAdvancedMDRecordTableGUI::fillRow()
1548  $options = array(
1549  0 => $this->lng->txt("meta_obj_type_inactive"),
1550  1 => $this->lng->txt("meta_obj_type_mandatory"),
1551  2 => $this->lng->txt("meta_obj_type_optional")
1552  );
1553 
1554  foreach (ilAdvancedMDRecord::_getAssignableObjectTypes(true) as $type) {
1555  $t = $type["obj_type"] . ":" . $type["sub_type"];
1556  $this->lng->loadLanguageModule($type["obj_type"]);
1557 
1558  /*
1559  * BT 35914: workaround for hiding portfolio pages in portfolios,
1560  * since they only get data from portfolio templates
1561  */
1562  $hidden = false;
1563  if ($type["obj_type"] == "prtf" && $type["sub_type"] == "pfpg") {
1564  $hidden = true;
1565  }
1566  // EmployeeTalks get their md from templates
1567  if ($type["obj_type"] == "tals" && $type["sub_type"] == "etal") {
1568  $hidden = true;
1569  }
1570 
1571 
1572  $type_options = $options;
1573  switch ($type["obj_type"]) {
1574  case "orgu":
1575  // currently only optional records for org unit (types)
1576  unset($type_options[1]);
1577  break;
1578  case "talt":
1579  // currently only optional records for talk templates (types)
1580  unset($type_options[1]);
1581  break;
1582  case "rcrs":
1583  // optional makes no sense for ecs-courses
1584  unset($type_options[2]);
1585  break;
1586  }
1587 
1588  $value = 0;
1589  if ($a_mode == "edit") {
1590  foreach ($this->record->getAssignedObjectTypes() as $item) {
1591  if ($item["obj_type"] == $type["obj_type"] &&
1592  $item["sub_type"] == $type["sub_type"]) {
1593  $value = $item["optional"]
1594  ? 2
1595  : 1;
1596  }
1597  }
1598  }
1599 
1600  $sel_name = 'obj_types__' . $t;
1601 
1602  if ($hidden) {
1603  $hidden = new ilHiddenInputGUI($sel_name);
1604  $hidden->setValue((string) $value);
1605  $this->form->addItem($hidden);
1606  continue;
1607  }
1608 
1609  $check = new ilSelectInputGUI($type['text'], $sel_name);
1610  //$check = new ilSelectInputGUI($type["text"], 'obj_types[' . $t . ']');
1611  $check->setOptions($type_options);
1612  $check->setValue($value);
1613  $this->form->addItem($check);
1614 
1616  $check->setDisabled(true);
1617  }
1618  }
1619  }
1620 
1621  switch ($a_mode) {
1622  case 'create':
1623  $this->form->setTitle($this->lng->txt('md_adv_create_record'));
1624  $this->form->addCommandButton('saveRecord', $this->lng->txt('add'));
1625  $this->form->addCommandButton('showRecords', $this->lng->txt('cancel'));
1626  break;
1627 
1628  case 'edit':
1629  $this->form->setTitle($this->lng->txt('md_adv_edit_record'));
1630  $this->form->addCommandButton('updateRecord', $this->lng->txt('save'));
1631  $this->form->addCommandButton('showRecords', $this->lng->txt('cancel'));
1632  }
1633  return $this->form;
1634  }
$scope
Definition: ltiregstart.php:51
This class represents a selection list property in a property form.
const ROOT_FOLDER_ID
Definition: constants.php:32
static _getAssignableObjectTypes(bool $a_include_text=false)
Get assignable object type public.
This file is part of ILIAS, a powerful learning management system published by ILIAS open source e-Le...
$GLOBALS["DIC"]
Definition: wac.php:30
form( $class_path, string $cmd, string $submit_caption="")
This class represents a text area property in a property form.
$check
Definition: buildRTE.php:81
+ Here is the call graph for this function:
+ Here is the caller graph for this function:

◆ initFormSubstitutions()

ilAdvancedMDSettingsGUI::initFormSubstitutions ( )
protected

init form table 'substitutions' protected

Definition at line 1855 of file class.ilAdvancedMDSettingsGUI.php.

References $check, $DIC, $form, $obj_type, ilAdvancedMDRecord\_getAllRecordsByObjectType(), ilAdvancedMDSubstitution\_getInstanceByObjectType(), ilAdvancedMDRecord\_lookupTitle(), ilAdvancedMDPermissionHelper\ACTION_SUBSTITUTION_FIELD_POSITIONS, ilAdvancedMDPermissionHelper\ACTION_SUBSTITUTION_SHOW_DESCRIPTION, ilAdvancedMDPermissionHelper\ACTION_SUBSTITUTION_SHOW_FIELDNAMES, ilAdvancedMDPermissionHelper\CONTEXT_SUBSTITUTION, ILIAS\Repository\ctrl(), ILIAS\Repository\form(), ilAdvancedMDFieldDefinition\getInstancesByObjType(), getPermissions(), getSubstitutionFieldPermissions(), and ILIAS\Repository\lng().

Referenced by showPresentation(), and updateSubstitutions().

1856  {
1857  global $DIC;
1858 
1859  $ilAccess = $DIC['ilAccess'];
1860 
1861  if (!$visible_records = ilAdvancedMDRecord::_getAllRecordsByObjectType()) {
1862  return null;
1863  }
1864 
1865  $this->form = new ilPropertyFormGUI();
1866  $this->form->setFormAction($this->ctrl->getFormAction($this));
1867  #$this->form->setTableWidth('100%');
1868 
1869  // substitution
1870  foreach ($visible_records as $obj_type => $records) {
1871  $perm = null;
1872 
1873  if (in_array($obj_type, $this->permissions->getAllowedObjectTypes())) {
1874  $perm = $this->getPermissions()->hasPermissions(
1876  (string) $obj_type,
1877  array(
1879  ,
1881  ,
1883  )
1884  );
1885  }
1886 
1888 
1889  // Show section
1890  $section = new ilFormSectionHeaderGUI();
1891  $section->setTitle($this->lng->txt('objs_' . $obj_type));
1892  $this->form->addItem($section);
1893 
1894  $check = new ilCheckboxInputGUI($this->lng->txt('description'), 'enabled_desc_' . $obj_type);
1895  $check->setValue("1");
1896  $check->setOptionTitle($this->lng->txt('md_adv_desc_show'));
1897  $check->setChecked($sub->isDescriptionEnabled());
1898  $this->form->addItem($check);
1899 
1901  $check->setDisabled(true);
1902  }
1903 
1904  $check = new ilCheckboxInputGUI($this->lng->txt('md_adv_field_names'), 'enabled_field_names_' . $obj_type);
1905  $check->setValue("1");
1906  $check->setOptionTitle($this->lng->txt('md_adv_fields_show'));
1907  $check->setChecked($sub->enabledFieldNames());
1908  $this->form->addItem($check);
1909 
1911  $check->setDisabled(true);
1912  }
1913 
1914  $perm_pos = null;
1915  if ($perm) {
1917  }
1918 
1919  $definitions = ilAdvancedMDFieldDefinition::getInstancesByObjType($obj_type);
1920  $definitions = $sub->sortDefinitions($definitions);
1921 
1922  $counter = 1;
1923  foreach ($definitions as $def) {
1924  $definition_id = $def->getFieldId();
1925 
1926  $perm = $this->getSubstitutionFieldPermissions($obj_type, $definition_id);
1927 
1928  $title = ilAdvancedMDRecord::_lookupTitle((int) $def->getRecordId());
1929  $title = $def->getTitle() . ' (' . $title . ')';
1930 
1931  $check = new ilCheckboxInputGUI($title, 'show_' . $obj_type . '_' . $definition_id);
1932  $check->setValue("1");
1933  $check->setOptionTitle($this->lng->txt('md_adv_show'));
1934  $check->setChecked($sub->isSubstituted($definition_id));
1935 
1936  if ($perm && !$perm["show"]) {
1937  $check->setDisabled(true);
1938  }
1939 
1940  $pos = new ilNumberInputGUI(
1941  $this->lng->txt('position'),
1942  'position_' . $obj_type . '_' . $definition_id
1943  );
1944  $pos->setSize(3);
1945  $pos->setMaxLength(4);
1946  $pos->allowDecimals(true);
1947  $pos->setValue(sprintf('%.1f', $counter++));
1948  $check->addSubItem($pos);
1949 
1950  if ($perm && !$perm_pos) {
1951  $pos->setDisabled(true);
1952  }
1953 
1954  $bold = new ilCheckboxInputGUI(
1955  $this->lng->txt('bold'),
1956  'bold_' . $obj_type . '_' . $definition_id
1957  );
1958  $bold->setValue("1");
1959  $bold->setChecked($sub->isBold($definition_id));
1960  $check->addSubItem($bold);
1961 
1962  if ($perm && !$perm["bold"]) {
1963  $bold->setDisabled(true);
1964  }
1965 
1966  $bold = new ilCheckboxInputGUI(
1967  $this->lng->txt('newline'),
1968  'newline_' . $obj_type . '_' . $definition_id
1969  );
1970  $bold->setValue("1");
1971  $bold->setChecked($sub->hasNewline($definition_id));
1972  $check->addSubItem($bold);
1973 
1974  if ($perm && !$perm["newline"]) {
1975  $bold->setDisabled(true);
1976  }
1977 
1978  $this->form->addItem($check);
1979  }
1980  }
1981  $this->form->setTitle($this->lng->txt('md_adv_substitution_table'));
1982 
1983  if ($ilAccess->checkAccess('write', '', $this->ref_id)) {
1984  $this->form->addCommandButton('updateSubstitutions', $this->lng->txt('save'));
1985  }
1986  return $this->form;
1987  }
getSubstitutionFieldPermissions(string $a_obj_type, int $a_field_id)
static getInstancesByObjType($a_obj_type, $a_active_only=true)
global $DIC
Definition: shib_login.php:25
static _getAllRecordsByObjectType()
Get records by obj_type Note: this returns only records with no sub types!
form( $class_path, string $cmd, string $submit_caption="")
static _lookupTitle(int $a_record_id)
$check
Definition: buildRTE.php:81
static _getInstanceByObjectType(string $a_type)
+ Here is the call graph for this function:
+ Here is the caller graph for this function:

◆ initImportForm()

ilAdvancedMDSettingsGUI::initImportForm ( )
protected

Definition at line 1163 of file class.ilAdvancedMDSettingsGUI.php.

References ILIAS\Repository\ctrl(), ILIAS\Repository\lng(), and ilFileInputGUI\setSuffixes().

Referenced by importRecord(), and importRecords().

1163  : void
1164  {
1165  if (is_object($this->import_form)) {
1166  return;
1167  }
1168 
1169  $this->import_form = new ilPropertyFormGUI();
1170  $this->import_form->setMultipart(true);
1171  $this->import_form->setFormAction($this->ctrl->getFormAction($this));
1172 
1173  // add file property
1174  $file = new ilFileInputGUI($this->lng->txt('file'), 'file');
1175  $file->setSuffixes(array('xml'));
1176  $file->setRequired(true);
1177  $this->import_form->addItem($file);
1178 
1179  $this->import_form->setTitle($this->lng->txt('md_adv_import_record'));
1180  $this->import_form->addCommandButton('importRecord', $this->lng->txt('import'));
1181  $this->import_form->addCommandButton('showRecords', $this->lng->txt('cancel'));
1182  }
This class represents a file property in a property form.
setSuffixes(array $a_suffixes)
+ Here is the call graph for this function:
+ Here is the caller graph for this function:

◆ initLanguage()

ilAdvancedMDSettingsGUI::initLanguage ( int  $record_id)
protected

Definition at line 2316 of file class.ilAdvancedMDSettingsGUI.php.

References ilAdvancedMDRecordTranslations\getInstanceByRecordId().

Referenced by editField(), editFields(), editRecord(), saveField(), updateField(), and updateRecord().

2316  : void
2317  {
2318  $translations = ilAdvancedMDRecordTranslations::getInstanceByRecordId($record_id);
2319  // read active language
2320  $default = '';
2321  foreach ($translations->getTranslations() as $translation) {
2322  if ($translation->getLangKey() == $translations->getDefaultLanguage()) {
2323  $default = $translation->getLangKey();
2324  }
2325  }
2326  $active = $this->request->getQueryParams()['mdlang'] ?? $default;
2327  $this->active_language = $active;
2328  }
+ Here is the call graph for this function:
+ Here is the caller graph for this function:

◆ initRecordObject()

ilAdvancedMDSettingsGUI::initRecordObject ( )
protected
Todo:
get rid of $this->obj_id switch

Definition at line 2075 of file class.ilAdvancedMDSettingsGUI.php.

References $record, ilAdvancedMDRecord\_getInstanceByRecordId(), ILIAS\Repository\ctrl(), and getRecordIdFromQuery().

Referenced by confirmDeleteFields(), confirmDeleteRecords(), createField(), createRecord(), editField(), editFields(), editRecord(), executeCommand(), importRecords(), saveField(), saveRecord(), updateField(), and updateRecord().

2076  {
2077  if (!$this->record instanceof ilAdvancedMDRecord) {
2078  $record_id = $this->getRecordIdFromQuery();
2079  $this->record = ilAdvancedMDRecord::_getInstanceByRecordId((int) $record_id);
2080  $this->ctrl->saveParameter($this, 'record_id');
2081 
2082  // bind to parent object (aka local adv md)
2083  if (!$record_id && $this->obj_id) {
2084  $this->record->setParentObject($this->obj_id);
2085  }
2086  }
2087  return $this->record;
2088  }
static _getInstanceByRecordId(int $a_record_id)
+ Here is the call graph for this function:
+ Here is the caller graph for this function:

◆ loadRecordFormData()

ilAdvancedMDSettingsGUI::loadRecordFormData ( ilPropertyFormGUI  $form)
protected

Definition at line 1989 of file class.ilAdvancedMDSettingsGUI.php.

References $active_language, $record, $scope, $scopes, ilAdvancedMDRecord\_getAssignableObjectTypes(), ilAdvancedMDPermissionHelper\ACTION_RECORD_EDIT_PROPERTY, ilAdvancedMDPermissionHelper\ACTION_RECORD_TOGGLE_ACTIVATION, ilAdvancedMDPermissionHelper\CONTEXT_RECORD, ilPropertyFormGUI\getInput(), ilAdvancedMDRecordTranslations\getInstanceByRecordId(), getPermissions(), ilAdvancedMDPermissionHelper\SUBACTION_RECORD_DESCRIPTION, ilAdvancedMDPermissionHelper\SUBACTION_RECORD_OBJECT_TYPES, and ilAdvancedMDPermissionHelper\SUBACTION_RECORD_TITLE.

Referenced by saveRecord(), and updateRecord().

1990  {
1991  $translations = ilAdvancedMDRecordTranslations::getInstanceByRecordId($this->record->getRecordId());
1992 
1993  $perm = $this->getPermissions()->hasPermissions(
1995  (string) $this->record->getRecordId(),
1996  array(
1999  )
2000  ,
2003  )
2004  ,
2007  )
2008  ,
2010  )
2011  );
2012 
2014  $this->record->setActive((bool) $form->getInput('active'));
2015  }
2017  if (
2018  $translations->getDefaultTranslation() == null ||
2019  $translations->getDefaultTranslation()->getLangKey() == $this->active_language
2020  ) {
2021  $this->record->setTitle((string) $form->getInput('title'));
2022  }
2023  }
2025  if (
2026  $translations->getDefaultTranslation() == null ||
2027  $translations->getDefaultTranslation()->getLangKey() == $this->active_language) {
2028  $this->record->setDescription($form->getInput('desc'));
2029  }
2030  }
2031 
2032  if (!$this->obj_type) {
2034  $obj_types = [];
2035  foreach (ilAdvancedMDRecord::_getAssignableObjectTypes(true) as $type) {
2036  $t = $type["obj_type"] . ":" . $type["sub_type"];
2037  $value = $form->getInput('obj_types__' . $t);
2038  if (!$value) {
2039  continue;
2040  }
2041  $obj_types[] = [
2042  'obj_type' => $type['obj_type'],
2043  'sub_type' => $type['sub_type'],
2044  'optional' => ($value > 1)
2045  ];
2046  }
2047  $this->record->setAssignedObjectTypes($obj_types);
2048  }
2049  }
2050 
2051  $scopes = $form->getInput('scope');
2052  $scopes_selection = $form->getInput('scope_containers');
2053  if ($scopes && is_array($scopes_selection)) {
2054  $this->record->enableScope(true);
2055  $this->record->setScopes(
2056  array_map(
2057  function (string $scope_ref_id) {
2059  $scope->setRefId((int) $scope_ref_id);
2060  return $scope;
2061  },
2062  $scopes_selection
2063  )
2064  );
2065  } else {
2066  $this->record->enableScope(false);
2067  $this->record->setScopes([]);
2068  }
2069  return $this->record;
2070  }
Scope restrictions for advanced md records.
$scope
Definition: ltiregstart.php:51
$scopes
Definition: ltitoken.php:96
static _getAssignableObjectTypes(bool $a_include_text=false)
Get assignable object type public.
getInput(string $a_post_var, bool $ensureValidation=true)
Returns the input of an item, if item provides getInput method and as fallback the value of the HTTP-...
+ Here is the call graph for this function:
+ Here is the caller graph for this function:

◆ saveField()

ilAdvancedMDSettingsGUI::saveField ( )

Definition at line 1376 of file class.ilAdvancedMDSettingsGUI.php.

References $active_language, $form, ilPropertyFormGUI\checkInput(), createField(), ILIAS\Repository\ctrl(), editFields(), getFieldTypeFromQuery(), ilAdvancedMDFieldDefinition\getInstance(), ilAdvancedMDFieldTranslations\getInstanceByRecordId(), getPermissions(), getRecordIdFromQuery(), initFieldForm(), initLanguage(), initRecordObject(), ILIAS\Repository\lng(), and ilPropertyFormGUI\setValuesByPost().

1376  : void
1377  {
1378  $record_id = $this->getRecordIdFromQuery();
1379  $ftype = $this->getFieldTypeFromQuery();
1380 
1381  if (!$record_id || !$ftype) {
1382  $this->editFields();
1383  return;
1384  }
1385 
1386  $this->initRecordObject();
1387  $this->initLanguage($record_id);
1388  $this->ctrl->saveParameter($this, 'ftype');
1389 
1390  $field_definition = ilAdvancedMDFieldDefinition::getInstance(
1391  null,
1392  $ftype
1393  );
1394  $field_definition->setRecordId($record_id);
1395  $form = $this->initFieldForm($field_definition);
1396 
1397  if ($form->checkInput()) {
1398  $field_definition->importDefinitionFormPostValues($form, $this->getPermissions(), $this->active_language);
1399  $field_definition->save();
1400 
1401  $translations = ilAdvancedMDFieldTranslations::getInstanceByRecordId($record_id);
1402  $translations->read();
1403  $translations->updateFromForm($field_definition->getFieldId(), $this->active_language, $form);
1404 
1405  $this->tpl->setOnScreenMessage('success', $this->lng->txt('save_settings'), true);
1406  $this->ctrl->redirect($this, "editFields");
1407  }
1408 
1410  $this->createField($form);
1411  }
static getInstance(?int $a_field_id, ?int $a_type=null, string $language='')
createField(ilPropertyFormGUI $a_form=null)
Show field type selection public.
initFieldForm(ilAdvancedMDFieldDefinition $a_definition)
+ Here is the call graph for this function:

◆ saveRecord()

ilAdvancedMDSettingsGUI::saveRecord ( )

Save record public.

Parameters

Definition at line 1230 of file class.ilAdvancedMDSettingsGUI.php.

References $obj_type, $sub_type, createRecord(), ILIAS\Repository\ctrl(), ILIAS\Repository\form(), ilAdvancedMDRecord\getDefaultLanguage(), ilAdvancedMDRecordTranslations\getInstanceByRecordId(), ilAdvancedMDRecord\getRecordId(), initForm(), initRecordObject(), ILIAS\Repository\lng(), loadRecordFormData(), ilAdvancedMDRecord\save(), and ilAdvancedMDRecord\setDefaultLanguage().

1230  : void
1231  {
1232  $this->initRecordObject();
1233  $form = $this->initForm('create');
1234  if (!$this->form->checkInput()) {
1235  $this->tpl->setOnScreenMessage('failure', $this->lng->txt('err_check_input'));
1236  $this->createRecord($this->form);
1237  return;
1238  }
1239 
1240  $record = $this->loadRecordFormData($form);
1241  if ($this->obj_type) {
1242  $sub_types = (!is_array($this->sub_type))
1243  ? [$this->sub_type]
1244  : $this->sub_type;
1245  $assigned_object_types = array_map(function ($sub_type) {
1246  return [
1247  "obj_type" => $this->obj_type,
1248  "sub_type" => $sub_type,
1249  "optional" => false
1250  ];
1251  }, $sub_types);
1252  $this->record->setAssignedObjectTypes($assigned_object_types);
1253  }
1254 
1255  $record->setDefaultLanguage($this->lng->getDefaultLanguage());
1256  $record->save();
1257 
1259  $translations->addTranslationEntry($record->getDefaultLanguage(), true);
1260  $translations->updateTranslations(
1262  $this->form->getInput('title'),
1263  $this->form->getInput('desc')
1264  );
1265  $this->tpl->setOnScreenMessage('success', $this->lng->txt('md_adv_added_new_record'), true);
1266  $this->ctrl->redirect($this, 'showRecords');
1267  }
createRecord(ilPropertyFormGUI $form=null)
Show public.
loadRecordFormData(ilPropertyFormGUI $form)
setDefaultLanguage(string $language_code)
form( $class_path, string $cmd, string $submit_caption="")
+ Here is the call graph for this function:

◆ setRecordSubTabs()

ilAdvancedMDSettingsGUI::setRecordSubTabs ( int  $level = 1,
bool  $show_settings = false 
)
protected

Set subtabs for record editing/creation.

Definition at line 1118 of file class.ilAdvancedMDSettingsGUI.php.

References ILIAS\Repository\ctrl(), and ILIAS\Repository\lng().

Referenced by confirmDeleteFields(), confirmDeleteRecords(), createField(), createRecord(), editField(), editFields(), editRecord(), executeCommand(), and importRecords().

1118  : void
1119  {
1120  $this->tabs_gui->clearTargets();
1121  $this->tabs_gui->clearSubTabs();
1122 
1123  if ($level == 1) {
1124  $this->tabs_gui->setBackTarget(
1125  $this->lng->txt('md_adv_record_list'),
1126  $this->ctrl->getLinkTarget($this, 'showRecords')
1127  );
1128 
1129  if ($show_settings) {
1130  $this->tabs_gui->addTab(
1131  self::TAB_RECORD_SETTINGS,
1132  $this->lng->txt('settings'),
1133  $this->ctrl->getLinkTarget($this, self::TAB_RECORD_SETTINGS)
1134  );
1135  $this->ctrl->setParameterByClass(
1136  strtolower(\ilAdvancedMDRecordTranslationGUI::class),
1137  'record_id',
1138  $this->record->getRecordId()
1139  );
1140  $this->lng->loadLanguageModule('obj');
1141  $this->tabs_gui->addTab(
1142  self::TAB_TRANSLATION,
1143  $this->lng->txt('obj_multilinguality'),
1144  $this->ctrl->getLinkTargetByClass(
1145  strtolower(\ilAdvancedMDRecordTranslationGUI::class),
1146  ''
1147  )
1148  );
1149  }
1150  }
1151  if ($level == 2) {
1152  $this->tabs_gui->setBack2Target(
1153  $this->lng->txt('md_adv_record_list'),
1154  $this->ctrl->getLinkTarget($this, 'showRecords')
1155  );
1156  $this->tabs_gui->setBackTarget(
1157  $this->lng->txt('md_adv_field_list'),
1158  $this->ctrl->getLinkTarget($this, 'editFields')
1159  );
1160  }
1161  }
+ Here is the call graph for this function:
+ Here is the caller graph for this function:

◆ setSubTabs()

ilAdvancedMDSettingsGUI::setSubTabs ( int  $context)
protected

Set sub tabs protected.

Definition at line 2094 of file class.ilAdvancedMDSettingsGUI.php.

References ilAdvancedMDRecord\_getAllRecordsByObjectType(), and ILIAS\Repository\ctrl().

Referenced by showFiles(), showPresentation(), and showRecords().

2094  : void
2095  {
2096  if ($context == self::CONTEXT_OBJECT) {
2097  return;
2098  }
2099 
2100  $this->tabs_gui->clearSubTabs();
2101 
2102  $this->tabs_gui->addSubTabTarget(
2103  "md_adv_record_list",
2104  $this->ctrl->getLinkTarget($this, "showRecords"),
2105  '',
2106  '',
2107  '',
2108  true
2109  );
2110 
2112  $this->tabs_gui->addSubTabTarget(
2113  "md_adv_presentation",
2114  $this->ctrl->getLinkTarget($this, "showPresentation")
2115  );
2116  }
2117 
2118  $this->tabs_gui->addSubTabTarget(
2119  "md_adv_file_list",
2120  $this->ctrl->getLinkTarget($this, "showFiles"),
2121  "showFiles"
2122  );
2123  }
static _getAllRecordsByObjectType()
Get records by obj_type Note: this returns only records with no sub types!
+ Here is the call graph for this function:
+ Here is the caller graph for this function:

◆ showFiles()

ilAdvancedMDSettingsGUI::showFiles ( )
protected

Show export files.

Definition at line 521 of file class.ilAdvancedMDSettingsGUI.php.

References $GLOBALS, ILIAS\Repository\access(), ILIAS\Repository\lng(), ilAdvancedMDRecordExportFiles\readFilesInfo(), setSubTabs(), and ILIAS\Repository\user().

Referenced by confirmDeleteFiles(), deleteFiles(), downloadFile(), and exportRecords().

521  : void
522  {
523  $this->setSubTabs($this->context);
524  $this->tabs_gui->setSubTabActive('md_adv_file_list');
525 
526  $files = new ilAdvancedMDRecordExportFiles(
527  $this->user->getId(),
528  $this->context === self::CONTEXT_ADMINISTRATION ? null : new ObjectId($this->obj_id)
529  );
530  $file_data = $files->readFilesInfo();
531 
532  $table_gui = new ilAdvancedMDRecordExportFilesTableGUI($this, "showFiles");
533  $table_gui->setTitle($this->lng->txt("md_record_export_table"));
534  $table_gui->parseFiles($file_data);
535  $table_gui->addMultiCommand("downloadFile", $this->lng->txt('download'));
536 
537  if ($GLOBALS['DIC']->access()->checkAccess('write', '', $this->ref_id)) {
538  $table_gui->addMultiCommand("confirmDeleteFiles", $this->lng->txt("delete"));
539  }
540  $table_gui->setSelectAllCheckbox("file_id");
541 
542  $this->tpl->setContent($table_gui->getHTML());
543  }
setSubTabs(int $context)
Set sub tabs protected.
This file is part of ILIAS, a powerful learning management system published by ILIAS open source e-Le...
$GLOBALS["DIC"]
Definition: wac.php:30
+ Here is the call graph for this function:
+ Here is the caller graph for this function:

◆ showLanguageSwitch()

ilAdvancedMDSettingsGUI::showLanguageSwitch ( int  $record_id,
string  $target 
)
protected

Definition at line 2330 of file class.ilAdvancedMDSettingsGUI.php.

References ILIAS\Repository\ctrl(), ilAdvancedMDRecordTranslations\getInstanceByRecordId(), ILIAS\Repository\lng(), and ILIAS\Repository\toolbar().

Referenced by editField(), editFields(), editRecord(), updateField(), and updateRecord().

2330  : void
2331  {
2332  $translations = ilAdvancedMDRecordTranslations::getInstanceByRecordId($record_id);
2333 
2334  if (count($translations->getTranslations()) <= 1) {
2335  return;
2336  }
2337  $actions = [];
2338  foreach ($translations->getTranslations() as $translation) {
2339  $this->ctrl->setParameter($this, 'mdlang', $translation->getLangKey());
2340  $actions[$translation->getLangKey()] = $this->ctrl->getLinkTarget(
2341  $this,
2342  $target
2343  );
2344  }
2345  $this->ctrl->setParameter($this, 'mdlang', $this->active_language);
2346  $view_control = $this->ui_factory->viewControl()->mode(
2347  $actions,
2348  $this->lng->txt('meta_aria_language_selection')
2349  )->withActive($this->active_language);
2350  $this->toolbar->addComponent($view_control);
2351  }
+ Here is the call graph for this function:
+ Here is the caller graph for this function:

◆ showPresentation()

ilAdvancedMDSettingsGUI::showPresentation ( )
protected

Definition at line 354 of file class.ilAdvancedMDSettingsGUI.php.

References ILIAS\Repository\form(), initFormSubstitutions(), setSubTabs(), and showRecords().

354  : void
355  {
356  $this->setSubTabs($this->context);
357  $form = $this->initFormSubstitutions();
358  if ($form instanceof ilPropertyFormGUI) {
359  $this->tabs_gui->setSubTabActive('md_adv_presentation');
360  $this->tpl->setContent($this->form->getHTML());
361  return;
362  }
363  $this->showRecords();
364  }
setSubTabs(int $context)
Set sub tabs protected.
form( $class_path, string $cmd, string $submit_caption="")
initFormSubstitutions()
init form table &#39;substitutions&#39; protected
+ Here is the call graph for this function:

◆ showRecords()

ilAdvancedMDSettingsGUI::showRecords ( )

Definition at line 291 of file class.ilAdvancedMDSettingsGUI.php.

References $DIC, ilObject\_lookupType(), ilAdvancedMDPermissionHelper\ACTION_MD_CREATE_RECORD, ilAdvancedMDPermissionHelper\ACTION_MD_IMPORT_RECORDS, ilAdvancedMDPermissionHelper\CONTEXT_MD, ILIAS\Repository\ctrl(), getParsedRecordObjects(), getPermissions(), ILIAS\Repository\lng(), and setSubTabs().

Referenced by confirmDeleteRecords(), deleteRecords(), exportRecords(), and showPresentation().

291  : void
292  {
293  global $DIC;
294 
295  $ilToolbar = $DIC['ilToolbar'];
296  $ilAccess = $DIC['ilAccess'];
297 
298  $this->setSubTabs($this->context);
299 
300  $perm = $this->getPermissions()->hasPermissions(
302  (string) $this->ref_id,
303  array(
306  )
307  );
308 
310  $button = $this->ui_factory->button()->standard(
311  $this->lng->txt('add'),
312  $this->ctrl->getLinkTargetByClass(strtolower(self::class), "createRecord")
313  );
314  $ilToolbar->addComponent($button);
315 
317  $ilToolbar->addSeparator();
318  }
319  }
320 
321  if ($perm[ilAdvancedMDPermissionHelper::ACTION_MD_IMPORT_RECORDS]) {
322  $button = $this->ui_factory->button()->standard(
323  $this->lng->txt('import'),
324  $this->ctrl->getLinkTargetByClass(strtolower(self::class), "importRecords")
325  );
326  $ilToolbar->addComponent($button);
327  }
328 
329  $obj_type_context = ($this->obj_id > 0)
330  ? ilObject::_lookupType($this->obj_id)
331  : "";
332  $table_gui = new ilAdvancedMDRecordTableGUI(
333  $this,
334  "showRecords",
335  $this->getPermissions(),
336  $obj_type_context
337  );
338  $table_gui->setTitle($this->lng->txt("md_record_list_table"));
339  $table_gui->setData($this->getParsedRecordObjects());
340 
341  // permissions?
342  //$table_gui->addCommandButton('createRecord',$this->lng->txt('add'));
343  $table_gui->addMultiCommand("exportRecords", $this->lng->txt('export'));
344  $table_gui->setSelectAllCheckbox("record_id");
345 
346  if ($ilAccess->checkAccess('write', '', $this->ref_id)) {
347  $table_gui->addMultiCommand("confirmDeleteRecords", $this->lng->txt("delete"));
348  $table_gui->addCommandButton("updateRecords", $this->lng->txt("save"));
349  }
350 
351  $DIC->ui()->mainTemplate()->setContent($table_gui->getHTML());
352  }
setSubTabs(int $context)
Set sub tabs protected.
global $DIC
Definition: shib_login.php:25
static _lookupType(int $id, bool $reference=false)
+ Here is the call graph for this function:
+ Here is the caller graph for this function:

◆ updateComplexOption()

ilAdvancedMDSettingsGUI::updateComplexOption ( )

Definition at line 2298 of file class.ilAdvancedMDSettingsGUI.php.

References ilPropertyFormGUI\checkInput(), ILIAS\Repository\ctrl(), getFieldIdFromQuery(), ilAdvancedMDFieldDefinition\getInstance(), getOidFromQuery(), initComplexOptionForm(), and ILIAS\Repository\lng().

2298  : void
2299  {
2300  $field_id = $this->getFieldIdFromQuery();
2301  $field_definition = ilAdvancedMDFieldDefinition::getInstance($field_id);
2302  $oid = $this->getOidFromQuery();
2303 
2304  if ($field_definition->hasComplexOptions()) {
2305  $form = $this->initComplexOptionForm($field_definition);
2306  if ($form->checkInput() &&
2307  $field_definition->updateComplexOption($form, $oid)) {
2308  $field_definition->update();
2309  $this->tpl->setOnScreenMessage('success', $this->lng->txt("settings_saved"), true);
2310  }
2311  }
2312 
2313  $this->ctrl->redirect($this, "editField");
2314  }
initComplexOptionForm(ilAdvancedMDFieldDefinition $a_def)
static getInstance(?int $a_field_id, ?int $a_type=null, string $language='')
+ Here is the call graph for this function:

◆ updateField()

ilAdvancedMDSettingsGUI::updateField ( )

Update field public.

Definition at line 1304 of file class.ilAdvancedMDSettingsGUI.php.

References ilPropertyFormGUI\checkInput(), ILIAS\Repository\ctrl(), editField(), editFields(), getFieldIdFromQuery(), ilAdvancedMDFieldDefinition\getInstance(), ilAdvancedMDFieldTranslations\getInstanceByRecordId(), getPermissions(), getRecordIdFromQuery(), initFieldForm(), initLanguage(), initRecordObject(), ILIAS\Repository\lng(), ilPropertyFormGUI\setValuesByPost(), and showLanguageSwitch().

1304  : void
1305  {
1306  $record_id = $this->getRecordIdFromQuery();
1307  $field_id = $this->getFieldIdFromQuery();
1308  $this->ctrl->saveParameter($this, 'record_id');
1309  $this->ctrl->saveParameter($this, 'field_id');
1310 
1311  if (!$record_id || !$field_id) {
1312  $this->editFields();
1313  return;
1314  }
1315 
1316  $this->initRecordObject();
1317  $this->initLanguage($record_id);
1318  $this->showLanguageSwitch($record_id, 'editField');
1319 
1320  $confirm = false;
1321  $field_definition = ilAdvancedMDFieldDefinition::getInstance($field_id);
1322  $form = $this->initFieldForm($field_definition);
1323  if ($form->checkInput()) {
1324  $field_definition->importDefinitionFormPostValues($form, $this->getPermissions(), $this->active_language);
1325  if (!$field_definition->importDefinitionFormPostValuesNeedsConfirmation()) {
1326  $field_definition->update();
1327  $translations = ilAdvancedMDFieldTranslations::getInstanceByRecordId($this->record->getRecordId());
1328  $translations->updateFromForm($field_id, $this->active_language, $form);
1329 
1330  $this->tpl->setOnScreenMessage('success', $this->lng->txt('settings_saved'), true);
1331  $this->ctrl->redirect($this, 'editField');
1332  } else {
1333  $confirm = true;
1334  }
1335  }
1336 
1338 
1339  // fields needs confirmation of updated settings
1340  if ($confirm) {
1341  $this->tpl->setOnScreenMessage('info', $this->lng->txt("md_adv_confirm_definition"));
1342  $field_definition->prepareDefinitionFormConfirmation($form);
1343  }
1344 
1345  $this->editField($form);
1346  }
static getInstance(?int $a_field_id, ?int $a_type=null, string $language='')
showLanguageSwitch(int $record_id, string $target)
editField(ilPropertyFormGUI $a_form=null)
Edit field public.
initFieldForm(ilAdvancedMDFieldDefinition $a_definition)
+ Here is the call graph for this function:

◆ updateFields()

ilAdvancedMDSettingsGUI::updateFields ( )

Update fields public.

Definition at line 1006 of file class.ilAdvancedMDSettingsGUI.php.

References ilAdvancedMDPermissionHelper\ACTION_FIELD_EDIT_PROPERTY, ilAdvancedMDPermissionHelper\ACTION_RECORD_FIELD_POSITIONS, ilAdvancedMDPermissionHelper\CONTEXT_FIELD, ilAdvancedMDPermissionHelper\CONTEXT_RECORD, ILIAS\Repository\ctrl(), editFields(), ilAdvancedMDFieldDefinition\getInstancesByRecordId(), getPermissions(), getPositionsFromPost(), getRecordIdFromQuery(), ILIAS\FileDelivery\http(), ILIAS\Repository\lng(), and ilAdvancedMDPermissionHelper\SUBACTION_FIELD_SEARCHABLE.

1006  : void
1007  {
1008  $this->ctrl->saveParameter($this, 'record_id');
1009  $positions = $this->getPositionsFromPost();
1010  asort($positions, SORT_NUMERIC);
1011  $record_id = $this->getRecordIdFromQuery();
1012  if (!$record_id) {
1013  $this->tpl->setOnScreenMessage('failure', $this->lng->txt('select_one'));
1014  $this->editFields();
1015  return;
1016  }
1017 
1019 
1020  if ($this->getPermissions()->hasPermission(
1022  (string) $record_id,
1024  )) {
1025  $positions_flipped = array_flip(array_keys($positions));
1026  foreach ($fields as $field) {
1027  $field->setPosition((int) $positions_flipped[$field->getFieldId()]);
1028  $field->update();
1029  }
1030  }
1031 
1032  foreach ($fields as $field) {
1033  if ($this->getPermissions()->hasPermission(
1035  (string) $field->getFieldId(),
1038  )) {
1039  $post_searchable = (array) ($this->http->request()->getParsedBody()['searchable'] ?? []);
1040  $field->setSearchable((bool) ($post_searchable[$field->getFieldId()] ?? false));
1041  $field->update();
1042  }
1043  }
1044 
1045  $language = $this->request->getQueryParams()['mdlang'] ?? false;
1046  if ($language) {
1047  $this->ctrl->setParameter($this, 'mdlang', $this->request->getQueryParams()['mdlang']);
1048  }
1049  $this->tpl->setOnScreenMessage('success', $this->lng->txt('settings_saved'), true);
1050  $this->ctrl->redirect($this, "editFields");
1051  }
static getInstancesByRecordId( $a_record_id, $a_only_searchable=false, string $language='')
Get definitions by record id.
static http()
Fetches the global http state from ILIAS.
+ Here is the call graph for this function:

◆ updateRecord()

ilAdvancedMDSettingsGUI::updateRecord ( )

Update record public.

Parameters

Definition at line 1058 of file class.ilAdvancedMDSettingsGUI.php.

References ILIAS\Repository\ctrl(), editRecord(), ILIAS\Repository\form(), ilAdvancedMDRecordTranslations\getInstanceByRecordId(), getRecordIdFromQuery(), initForm(), initLanguage(), initRecordObject(), ILIAS\Repository\lng(), loadRecordFormData(), and showLanguageSwitch().

1058  : void
1059  {
1060  $record_id = $this->getRecordIdFromQuery();
1061  if (!$record_id) {
1062  $this->ctrl->redirect($this, 'showRecords');
1063  }
1064  $this->initRecordObject();
1065  $this->initLanguage($record_id);
1066  $this->showLanguageSwitch($record_id, 'editRecord');
1067 
1068  $form = $this->initForm('edit');
1069  if (!$this->form->checkInput()) {
1070  $this->tpl->setOnScreenMessage('failure', $this->lng->txt('err_check_input'));
1071  $this->form->setValuesByPost();
1072  $this->editRecord($this->form);
1073  return;
1074  }
1075 
1076  $this->loadRecordFormData($form);
1077  $this->record->update();
1078 
1079  $translations = ilAdvancedMDRecordTranslations::getInstanceByRecordId($this->record->getRecordId());
1080  $translations->updateTranslations(
1081  $this->active_language,
1082  $this->form->getInput('title'),
1083  $this->form->getInput('desc')
1084  );
1085 
1086  $this->tpl->setOnScreenMessage('success', $this->lng->txt('settings_saved'), true);
1087  $this->ctrl->redirect($this, 'editRecord');
1088  }
editRecord(ilPropertyFormGUI $form=null)
loadRecordFormData(ilPropertyFormGUI $form)
showLanguageSwitch(int $record_id, string $target)
form( $class_path, string $cmd, string $submit_caption="")
+ Here is the call graph for this function:

◆ updateRecords()

ilAdvancedMDSettingsGUI::updateRecords ( )

Save records (assigned object typed) public.

Parameters

Definition at line 718 of file class.ilAdvancedMDSettingsGUI.php.

References ilAdvancedMDRecord\_getInstanceByRecordId(), ilAdvancedMDPermissionHelper\ACTION_RECORD_EDIT_PROPERTY, ilAdvancedMDPermissionHelper\ACTION_RECORD_TOGGLE_ACTIVATION, ilAdvancedMDPermissionHelper\CONTEXT_RECORD, ILIAS\Repository\ctrl(), ilAdvancedMDRecord\deleteObjRecSelection(), getParsedRecordObjects(), getPermissions(), getPositionsFromPost(), ILIAS\FileDelivery\http(), ILIAS\Repository\int(), ILIAS\Repository\lng(), ilAdvancedMDRecord\saveObjRecSelection(), ilUtil\stripSlashes(), and ilAdvancedMDPermissionHelper\SUBACTION_RECORD_OBJECT_TYPES.

718  : void
719  {
720  // sort positions and renumber
721  $positions = $this->getPositionsFromPost();
722  $records = $this->getParsedRecordObjects();
723 
724  $all_positions = $positions;
725  foreach ($records as $record) {
726  if (!array_key_exists($record['id'], $all_positions)) {
727  $all_positions[$record['id']] = $record['position'];
728  }
729  }
730  asort($all_positions, SORT_NUMERIC);
731 
732  $sorted_positions = [];
733  $i = 1;
734  foreach ($all_positions as $record_id => $pos) {
735  $sorted_positions[(int) $record_id] = $i++;
736  }
737  $selected_global = [];
738 
739  $post_active = (array) ($this->http->request()->getParsedBody()['active'] ?? []);
740  if ($this->obj_id > 0) {
742  }
743  foreach ($records as $item) {
744  // BT 35518: this is kind of a hacky solution to skip items not in the table due to pagination
745  $is_on_page = array_key_exists($item['id'], $positions);
746 
747  $perm = $this->getPermissions()->hasPermissions(
749  (string) $item['id'],
750  [
752  [
755  ]
756  ]
757  );
758 
759  $record_obj = ilAdvancedMDRecord::_getInstanceByRecordId($item['id']);
760 
761  if (
763  $is_on_page
764  ) {
765  $obj_types = array();
766  $post_object_types = (array) ($this->http->request()->getParsedBody()['obj_types'] ?? []);
767  if (is_array($post_object_types[$record_obj->getRecordId()] ?? false)) {
768  foreach ($post_object_types[$record_obj->getRecordId()] as $type => $status) {
769  if ($status) {
770  $type = explode(":", $type);
771  $obj_types[] = array(
772  "obj_type" => ilUtil::stripSlashes($type[0]),
773  "sub_type" => ilUtil::stripSlashes($type[1]),
774  "optional" => ((int) $status == 2)
775  );
776  }
777  }
778  }
779 
780  // global records in global administration and local records in local administration
781  if (!$item['readonly']) {
782  // table adv_md_record_objs
783  $record_obj->setAssignedObjectTypes($obj_types);
784  } else { // global records in local administration
785  foreach ($obj_types as $t) {
786  // table adv_md_obj_rec_select
787  ilAdvancedMDRecord::saveObjRecSelection($this->obj_id, $t["sub_type"], [$record_obj->getRecordId()], false);
788  }
789  }
790  }
791 
792  if ($this->context == self::CONTEXT_ADMINISTRATION) {
793  if (
795  $is_on_page
796  ) {
797  $record_obj->setActive(isset($post_active[$record_obj->getRecordId()]));
798  }
799 
800  $record_obj->setGlobalPosition((int) $sorted_positions[$record_obj->getRecordId()]);
801  $record_obj->update();
802  } elseif (
804  $is_on_page
805  ) {
806  // global, optional record
807  if ($item['readonly'] &&
808  $item['optional'] &&
809  ($post_active[$item['id']] ?? false)) {
810  $selected_global[] = $item['id'];
811  } elseif ($item['local']) {
812  $record_obj = ilAdvancedMDRecord::_getInstanceByRecordId($item['id']);
813  $record_obj->setActive((bool) ($post_active[$item['id']] ?? false));
814  $record_obj->update();
815  }
816  }
817 
818  // save local sorting
819  if ($this->context == self::CONTEXT_OBJECT) {
820  $local_position = new \ilAdvancedMDRecordObjectOrdering(
821  $item['id'],
822  $this->obj_id,
823  $this->db
824  );
825  $local_position->setPosition((int) $sorted_positions[$item['id']]);
826  $local_position->save();
827  }
828  }
829 
830  $this->tpl->setOnScreenMessage('success', $this->lng->txt('settings_saved'), true);
831  $this->ctrl->redirect($this, "showRecords");
832  }
static stripSlashes(string $a_str, bool $a_strip_html=true, string $a_allow="")
static saveObjRecSelection(int $a_obj_id, string $a_sub_type="", array $a_records=null, bool $a_delete_before=true)
Save repository object record selection.
static _getInstanceByRecordId(int $a_record_id)
static http()
Fetches the global http state from ILIAS.
static deleteObjRecSelection(int $a_obj_id)
Delete repository object record selection.
+ Here is the call graph for this function:

◆ updateSubstitutions()

ilAdvancedMDSettingsGUI::updateSubstitutions ( )

Update substitution public.

Definition at line 370 of file class.ilAdvancedMDSettingsGUI.php.

References $DIC, ilAdvancedMDRecord\_getAllRecordsByObjectType(), ilAdvancedMDSubstitution\_getInstanceByObjectType(), ilAdvancedMDPermissionHelper\ACTION_SUBSTITUTION_FIELD_POSITIONS, ilAdvancedMDPermissionHelper\ACTION_SUBSTITUTION_SHOW_DESCRIPTION, ilAdvancedMDPermissionHelper\ACTION_SUBSTITUTION_SHOW_FIELDNAMES, ilPropertyFormGUI\checkInput(), ilAdvancedMDPermissionHelper\CONTEXT_SUBSTITUTION, ILIAS\Repository\ctrl(), ilPropertyFormGUI\getInput(), ilAdvancedMDFieldDefinition\getInstancesByObjType(), getPermissions(), getSubstitutionFieldPermissions(), initFormSubstitutions(), ILIAS\Repository\int(), ILIAS\Repository\lng(), and ilArrayUtil\sortArray().

370  : void
371  {
372  global $DIC;
373 
374  $ilAccess = $DIC['ilAccess'];
375 
376  if (!$ilAccess->checkAccess('write', '', $this->ref_id)) {
377  $this->ctrl->redirect($this, "showPresentation");
378  }
379 
380  $form = $this->initFormSubstitutions();
381  if (!$form instanceof ilPropertyFormGUI) {
382  $this->ctrl->redirect($this, 'showPresentation');
383  return;
384  }
385  if (!$form->checkInput()) {
386  $this->tpl->setOnScreenMessage('failure', $this->lng->txt('err_check_input'), true);
387  $this->ctrl->redirect($this, "showPresentation");
388  }
389 
390  if (!$visible_records = ilAdvancedMDRecord::_getAllRecordsByObjectType()) {
391  return;
392  }
393 
394  foreach ($visible_records as $obj_type => $record) {
395  $perm = null;
396 
397  if (in_array($obj_type, $this->permissions->getAllowedObjectTypes())) {
398  $perm = $this->getPermissions()->hasPermissions(
400  "0",
401  array(
403  ,
405  ,
407  )
408  );
409  }
412  $sub->enableDescription((bool) $form->getInput('enabled_desc_' . $obj_type));
413  }
414 
416  $sub->enableFieldNames((bool) $form->getInput('enabled_field_names_' . $obj_type));
417  }
418 
420  $definitions = $sub->sortDefinitions($definitions);
421 
422  // gather existing data
423  $counter = 1;
424  $old_sub = array();
425  foreach ($definitions as $def) {
426  $field_id = $def->getFieldId();
427  $old_sub[$field_id] = array(
428  "active" => $sub->isSubstituted($field_id),
429  "pos" => $counter++,
430  "bold" => $sub->isBold($field_id),
431  "newline" => $sub->hasNewline($field_id)
432  );
433  }
434 
435  $sub->resetSubstitutions();
436 
437  $new_sub = [];
438  foreach ($definitions as $def) {
439  $field_id = $def->getFieldId();
440  $old = $old_sub[$field_id];
441 
442  $perm_def = $this->getSubstitutionFieldPermissions($obj_type, $field_id);
443  if ($perm_def["show"] ?? false) {
444  $active = (bool) $form->getInput('show_' . $obj_type . '_' . $field_id);
445  } else {
446  $active = $old["active"] ?? false;
447  }
448  if ($active) {
449  $new_sub[$field_id] = $old;
451  $new_sub[$field_id]['pos'] = (int) $form->getInput('position_' . $obj_type . '_' . $field_id);
452  }
453  if ($perm_def["bold"] ?? false) {
454  $new_sub[$field_id]['bold'] = (bool) $form->getInput('bold_' . $obj_type . '_' . $field_id);
455  }
456  if ($perm_def["newline"] ?? false) {
457  $new_sub[$field_id]['newline'] = (bool) $form->getInput('newline_' . $obj_type . '_' . $field_id);
458  }
459  }
460  }
461 
462  if (sizeof($new_sub)) {
463  $new_sub = ilArrayUtil::sortArray($new_sub, "pos", "asc", true, true);
464  foreach ($new_sub as $field_id => $field) {
465  $sub->appendSubstitution($field_id, (bool) $field["bold"], (bool) $field["newline"]);
466  }
467  }
468  $sub->update();
469  }
470 
471  $this->tpl->setOnScreenMessage('success', $this->lng->txt('settings_saved'), true);
472  $this->ctrl->redirect($this, "showPresentation");
473  }
getInput(string $a_post_var, bool $ensureValidation=true)
Returns the input of an item, if item provides getInput method and as fallback the value of the HTTP-...
getSubstitutionFieldPermissions(string $a_obj_type, int $a_field_id)
static getInstancesByObjType($a_obj_type, $a_active_only=true)
global $DIC
Definition: shib_login.php:25
static _getAllRecordsByObjectType()
Get records by obj_type Note: this returns only records with no sub types!
initFormSubstitutions()
init form table &#39;substitutions&#39; protected
static sortArray(array $array, string $a_array_sortby_key, string $a_array_sortorder="asc", bool $a_numeric=false, bool $a_keep_keys=false)
static _getInstanceByObjectType(string $a_type)
+ Here is the call graph for this function:

Field Documentation

◆ $active_language

string ilAdvancedMDSettingsGUI::$active_language = ''
private

◆ $context

ilAdvancedMDSettingsGUI::$context = null
private

Definition at line 45 of file class.ilAdvancedMDSettingsGUI.php.

◆ $ctrl

ilCtrl ilAdvancedMDSettingsGUI::$ctrl
protected

Definition at line 51 of file class.ilAdvancedMDSettingsGUI.php.

◆ $db

ilDBInterface ilAdvancedMDSettingsGUI::$db
protected

Definition at line 55 of file class.ilAdvancedMDSettingsGUI.php.

◆ $form

ilPropertyFormGUI ilAdvancedMDSettingsGUI::$form = null
protected

◆ $http

GlobalHttpState ilAdvancedMDSettingsGUI::$http
protected

Definition at line 53 of file class.ilAdvancedMDSettingsGUI.php.

◆ $import_form

ilPropertyFormGUI ilAdvancedMDSettingsGUI::$import_form = null
protected

Definition at line 46 of file class.ilAdvancedMDSettingsGUI.php.

◆ $lng

ilLanguage ilAdvancedMDSettingsGUI::$lng
protected

Definition at line 49 of file class.ilAdvancedMDSettingsGUI.php.

◆ $logger

ilLogger ilAdvancedMDSettingsGUI::$logger
protected

Definition at line 61 of file class.ilAdvancedMDSettingsGUI.php.

◆ $obj_id

int ilAdvancedMDSettingsGUI::$obj_id
protected

Definition at line 69 of file class.ilAdvancedMDSettingsGUI.php.

◆ $obj_type

string ilAdvancedMDSettingsGUI::$obj_type = null
protected

◆ $permissions

ilAdvancedMDPermissionHelper ilAdvancedMDSettingsGUI::$permissions
protected

Definition at line 64 of file class.ilAdvancedMDSettingsGUI.php.

Referenced by getPermissions().

◆ $record

ilAdvancedMDRecord ilAdvancedMDSettingsGUI::$record = null
protected

Definition at line 65 of file class.ilAdvancedMDSettingsGUI.php.

Referenced by initRecordObject(), and loadRecordFormData().

◆ $ref_id

int ilAdvancedMDSettingsGUI::$ref_id
protected

Definition at line 68 of file class.ilAdvancedMDSettingsGUI.php.

Referenced by __construct(), and initContextParameters().

◆ $refinery

RefineryFactory ilAdvancedMDSettingsGUI::$refinery
protected

Definition at line 54 of file class.ilAdvancedMDSettingsGUI.php.

◆ $request

RequestInterface ilAdvancedMDSettingsGUI::$request
protected

Definition at line 52 of file class.ilAdvancedMDSettingsGUI.php.

◆ $sub_type

ilAdvancedMDSettingsGUI::$sub_type = null
protected

◆ $tabs_gui

ilTabsGUI ilAdvancedMDSettingsGUI::$tabs_gui
protected

Definition at line 57 of file class.ilAdvancedMDSettingsGUI.php.

◆ $toolbar

ilToolbarGUI ilAdvancedMDSettingsGUI::$toolbar
protected

Definition at line 60 of file class.ilAdvancedMDSettingsGUI.php.

◆ $tpl

ilGlobalTemplateInterface ilAdvancedMDSettingsGUI::$tpl
protected

Definition at line 50 of file class.ilAdvancedMDSettingsGUI.php.

◆ $ui_factory

UIFactory ilAdvancedMDSettingsGUI::$ui_factory
protected

Definition at line 58 of file class.ilAdvancedMDSettingsGUI.php.

◆ $ui_renderer

Renderer ilAdvancedMDSettingsGUI::$ui_renderer
protected

Definition at line 59 of file class.ilAdvancedMDSettingsGUI.php.

◆ $user

ilObjUser ilAdvancedMDSettingsGUI::$user
protected

Definition at line 62 of file class.ilAdvancedMDSettingsGUI.php.

◆ CONTEXT_ADMINISTRATION

const ilAdvancedMDSettingsGUI::CONTEXT_ADMINISTRATION = 1

Definition at line 35 of file class.ilAdvancedMDSettingsGUI.php.

Referenced by ilObjMDSettingsGUI\executeCommand().

◆ CONTEXT_OBJECT

const ilAdvancedMDSettingsGUI::CONTEXT_OBJECT = 2

◆ TAB_RECORD_SETTINGS

const ilAdvancedMDSettingsGUI::TAB_RECORD_SETTINGS = 'editRecord'
protected

Definition at line 38 of file class.ilAdvancedMDSettingsGUI.php.

◆ TAB_TRANSLATION

const ilAdvancedMDSettingsGUI::TAB_TRANSLATION = 'translations'
protected

Definition at line 39 of file class.ilAdvancedMDSettingsGUI.php.


The documentation for this class was generated from the following file: