ILIAS  release_4-4 Revision
ilObjExerciseGUI Class Reference

Class ilObjExerciseGUI. More...

+ Inheritance diagram for ilObjExerciseGUI:
+ Collaboration diagram for ilObjExerciseGUI:

Public Member Functions

 ilObjExerciseGUI ($a_data, $a_id, $a_call_by_reference, $a_prepare_output=true)
 Constructor public. More...
 
 getFiles ()
 
 setFiles ($a_files)
 
 executeCommand ()
 
 viewObject ()
 
 downloadObject ()
 User downloads (own) submitted files. More...
 
 confirmDeleteDeliveredObject ()
 Confirm deletion of delivered files. More...
 
 deleteDeliveredObject ()
 Delete file(s) submitted by user. More...
 
 submissionScreenObject ()
 Displays a form which allows members to deliver their solutions. More...
 
 uploadFormObject ()
 Display form for single file upload. More...
 
 uploadZipFormObject ()
 Display form for zip file upload. More...
 
 initUploadForm ()
 Init upload form form. More...
 
 initZipUploadForm ()
 Init upload form form. More...
 
 deliverFileObject ()
 Upload files. More...
 
 deliverUnzipObject ()
 Upload zip file. More...
 
 downloadFeedbackFileObject ()
 Download feedback file. More...
 
 downloadFileObject ()
 Download assignment file. More...
 
 cancelEditObject ()
 
 uploadZipObject ()
 
 uploadFileObject ()
 
 updateMembersObject ()
 update data of members table More...
 
 downloadReturnedObject ()
 Download submitted files of user. More...
 
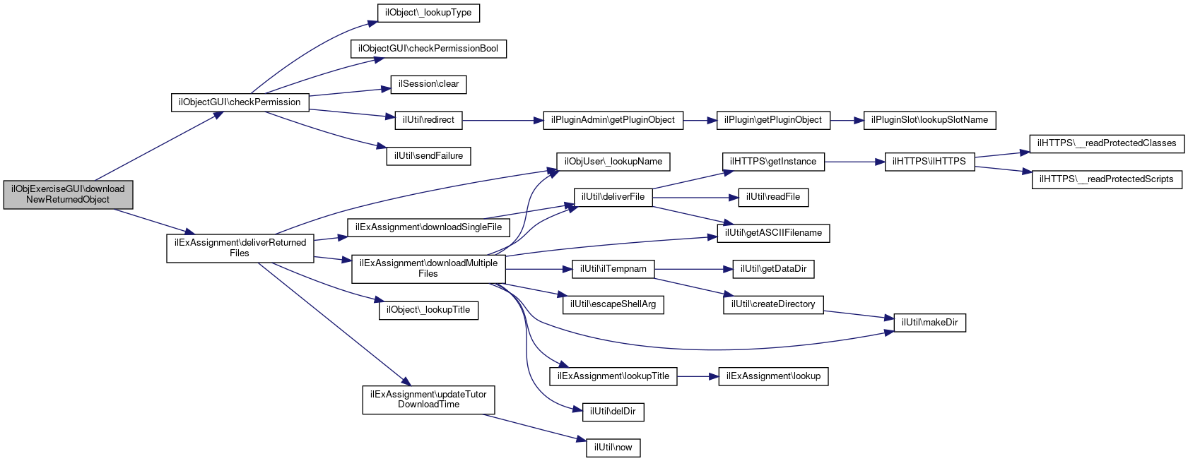
 downloadNewReturnedObject ()
 Download newly submitted files of user. More...
 
 addUserFromAutoCompleteObject ()
 Add user as member. More...
 
 addMembersObject ($a_user_ids=array())
 Add new partipant. More...
 
 membersObject ()
 All participants and submission of one assignment. More...
 
 selectAssignmentObject ()
 Select assignment. More...
 
 showParticipantObject ()
 Show Participant. More...
 
 selectParticipantObject ()
 Select participant. More...
 
 showGradesOverviewObject ()
 Show grades overview. More...
 
 redirectFeedbackMailObject ()
 set feedback status for member and redirect to mail screen More...
 
 downloadAllObject ()
 Download all submitted files (of all members). More...
 
 __getMembersOfObject ($a_result, $a_type)
 
 __showObjectSelect ($a_result, $a_type)
 
 sendMembersObject ()
 Send assignment per mail to participants. More...
 
 confirmDeassignMembersObject ()
 Confirm deassigning members. More...
 
 deassignMembersObject ()
 Deassign members from exercise. More...
 
 saveCommentsObject ()
 
 saveStatusParticipantObject ()
 Save assignment status (participant view) More...
 
 saveStatusAllObject ()
 
 saveStatusObject ($a_part_view=false, $a_force_all=false)
 Save status of selecte members. More...
 
 __getDateSelect ($a_type, $a_selected)
 
 __filterAssignedUsers ($a_result)
 
 addSubmissionSubTabs ($a_activate)
 adds tabs to tab gui object More...
 
 addContentSubTabs ($a_activate)
 Add subtabs of content view. More...
 
 getTabs ($tabs_gui)
 adds tabs to tab gui object More...
 
 infoScreenObject ()
 this one is called from the info button in the repository not very nice to set cmdClass/Cmd manually, if everything works through ilCtrl in the future this may be changed More...
 
 infoScreen ()
 show information screen More...
 
 editObject ()
 
 _goto ($a_target, $a_raw)
 redirect script More...
 
 addLocatorItems ()
 Add locator item. More...
 
 listAssignmentsObject ()
 List assignments. More...
 
 addAssignmentObject ()
 Create assignment. More...
 
 initAssignmentForm ($a_mode="create")
 Init assignment form. More...
 
 saveAssignmentObject ()
 Save assignment. More...
 
 editAssignmentObject ()
 Edit assignment. More...
 
 getAssignmentValues ()
 Get current values for assignment from. More...
 
 updateAssignmentObject ()
 Update assignment. More...
 
 confirmAssignmentsDeletionObject ()
 Confirm assignments deletion. More...
 
 deleteAssignmentsObject ()
 Delete assignments. More...
 
 saveAssignmentOrderObject ()
 Save assignments order. More...
 
 orderAssignmentsByDeadlineObject ()
 Order by deadline. More...
 
 setAssignmentHeader ()
 Set assignment header. More...
 
 showOverviewObject ()
 Show overview of assignments. More...
 
 listPublicSubmissionsObject ()
 List all submissions. More...
 
 exportExcelObject ()
 Export as excel. More...
 
 saveGradesObject ()
 Save grades. More...
 
 removeExistingSubmissions ()
 remove existing files/submissions for assignment More...
 
 submitBlog ($a_blog_id)
 Submit blog for assignment. More...
 
 submitPortfolio ($a_portfolio_id)
 Submit portfolio for assignment. More...
 
 certificateObject ()
 
 outCertificateObject ()
 
 submissionScreenTeamObject ()
 Displays a form which allows members to manage team uploads. More...
 
 addTeamMemberActionObject ($a_user_ids=array())
 
 confirmRemoveTeamMemberObject ()
 
 removeTeamMemberObject ()
 
 submissionScreenTeamLogObject ()
 
 createSingleMemberTeamObject ()
 
 showTeamLogObject ()
 
 editAssignmentTextObject (ilPropertyFormGUI $a_form=null)
 
 updateAssignmentTextAndReturnObject ()
 
 updateAssignmentTextObject ($a_return=false)
 
 showAssignmentTextObject ()
 
 listTextAssignmentWithPeerReviewObject ()
 
 listTextAssignmentObject ($a_show_peer_review=false)
 
 editPeerReviewObject ()
 
 updatePeerReviewObject ()
 
 updatePeerReviewCommentsObject ()
 
 updatePeerReviewTextObject ()
 
 showPersonalPeerReviewObject ()
 
 downloadGlobalFeedbackFileObject ()
 
 initMultiFeedbackForm ($a_ass_id)
 
 showMultiFeedbackObject (ilPropertyFormGUI $a_form=null)
 Show multi-feedback screen. More...
 
 downloadMultiFeedbackZipObject ()
 Download multi-feedback structrue file. More...
 
 uploadMultiFeedbackObject ()
 Upload multi feedback file. More...
 
 showMultiFeedbackConfirmationTableObject ()
 Show multi feedback confirmation table. More...
 
 cancelMultiFeedbackObject ()
 Cancel Multi Feedback. More...
 
 saveMultiFeedbackObject ()
 Save multi feedback. More...
 
- Public Member Functions inherited from ilObjectGUI
 ilObjectGUI ($a_data, $a_id=0, $a_call_by_reference=true, $a_prepare_output=true)
 Constructor public. More...
 
executeCommand ()
 execute command More...
 
 withReferences ()
 determines wether objects are referenced or not (got ref ids or not) More...
 
 setCreationMode ($a_mode=true)
 if true, a creation screen is displayed the current $_GET[ref_id] don't belong to the current class! the mode is determined in ilrepositorygui More...
 
 getCreationMode ()
 get creation mode More...
 
 getAdminTabs (&$tabs_gui)
 administration tabs show only permissions and trash folder More...
 
 getHTML ()
 
 confirmedDeleteObject ()
 confirmed deletion of object -> objects are moved to trash or deleted immediately, if trash is disabled More...
 
 cancelDeleteObject ()
 cancel deletion of object More...
 
 cancelObject ($in_rep=false)
 cancel action and go back to previous page public More...
 
 createObject ()
 create new object form More...
 
 cancelCreation ()
 cancel create action and go back to repository parent More...
 
 saveObject ()
 save object More...
 
 editObject ()
 edit object More...
 
 updateObject ()
 updates object entry in object_data More...
 
 getFormAction ($a_cmd, $a_formaction="")
 get form action for command (command is method name without "Object", e.g. More...
 
 isVisible ($a_ref_id, $a_type)
 
 viewObject ()
 list childs of current object More...
 
 deleteObject ($a_error=false)
 Display deletion confirmation screen. More...
 
 cloneAllObject ()
 Clone single (not container object) Method is overwritten in ilContainerGUI. More...
 

Protected Member Functions

 afterSave (ilObject $a_new_object)
 
 initEditCustomForm (ilPropertyFormGUI $a_form)
 Init properties form. More...
 
 getEditFormCustomValues (array &$a_values)
 Get values for properties form. More...
 
 updateCustom (ilPropertyFormGUI $a_form)
 
 setSettingsSubTabs ()
 
 sendNotifications ($assignment_id)
 Send submission notifications. More...
 
 createBlogObject ()
 
 selectBlogObject ()
 
 saveBlogObject ()
 
 setSelectedBlogObject ()
 
 askDirectionSubmissionObject ()
 
 directSubmitObject ()
 
 selectPortfolioObject ()
 
 initPortfolioTemplateForm (array $a_templates)
 
 createPortfolioTemplateObject (ilPropertyFormGUI $a_form=null)
 
 setSelectedPortfolioTemplateObject ()
 
 createPortfolioObject ()
 
 setSelectedPortfolioObject ()
 
 renderWorkspaceExplorer ($a_cmd)
 
 initTeamSubmission ($a_back_cmd, $a_mandatory_team=true)
 
 initAssignmentTextForm (ilExAssignment $a_ass, $a_read_only=false, $a_cancel_cmd="showOverview", $a_peer_review_cmd=null, $a_peer_rating_html=null)
 
 canPeerReviewBeEdited ()
 
- Protected Member Functions inherited from ilObjectGUI
 assignObject ()
 
 prepareOutput ()
 prepare output More...
 
 setTitleAndDescription ()
 called by prepare output More...
 
 initHeaderAction ($a_sub_type=null, $a_sub_id=null)
 Add header action menu. More...
 
 insertHeaderAction ($a_list_gui)
 Insert header action into main template. More...
 
 addHeaderAction ()
 Add header action menu. More...
 
 redrawHeaderActionObject ()
 Ajax call: redraw action header only. More...
 
 showMountWebfolderIcon ()
 
 setTabs ()
 set admin tabs public More...
 
 setAdminTabs ()
 set admin tabs public More...
 
 setLocator ()
 set Locator More...
 
 addLocatorItems ()
 should be overwritten to add object specific items (repository items are preloaded) More...
 
 omitLocator ($a_omit=true)
 
 addAdminLocatorItems ($a_do_not_add_object=false)
 should be overwritten to add object specific items (repository items are preloaded) More...
 
 initCreationForms ($a_new_type)
 Init creation froms. More...
 
 getCreationFormsHTML (array $a_forms)
 Get HTML for creation forms (accordion) More...
 
 initCreateForm ($a_new_type)
 Init object creation form. More...
 
 initDidacticTemplate (ilPropertyFormGUI $form)
 Show didactic template types. More...
 
 addDidacticTemplateOptions (array &$a_options)
 Add custom templates. More...
 
 getDidacticTemplateVar ($a_type)
 Get didactic template setting from creation screen. More...
 
 putObjectInTree (ilObject $a_obj, $a_parent_node_id=null)
 Add object to tree at given position. More...
 
 afterSave (ilObject $a_new_object)
 Post (successful) object creation hook. More...
 
 initEditForm ()
 Init object edit form. More...
 
 initEditCustomForm (ilPropertyFormGUI $a_form)
 Add custom fields to update form. More...
 
 getEditFormValues ()
 Get values for edit form. More...
 
 getEditFormCustomValues (array &$a_values)
 Add values to custom edit fields. More...
 
 updateCustom (ilPropertyFormGUI $a_form)
 Insert custom update form values into object. More...
 
 afterUpdate ()
 Post (successful) object update hook. More...
 
 initImportForm ($a_new_type)
 Init object import form. More...
 
 importFileObject ($parent_id=null)
 Import. More...
 
 afterImport (ilObject $a_new_object)
 Post (successful) object import hook. More...
 
 setFormAction ($a_cmd, $a_formaction)
 set specific form action for command More...
 
 getReturnLocation ($a_cmd, $a_location="")
 get return location for command (command is method name without "Object", e.g. More...
 
 setReturnLocation ($a_cmd, $a_location)
 set specific return location for command More...
 
 getTargetFrame ($a_cmd, $a_target_frame="")
 get target frame for command (command is method name without "Object", e.g. More...
 
 setTargetFrame ($a_cmd, $a_target_frame)
 set specific target frame for command More...
 
 showPossibleSubObjects ()
 show possible subobjects (pulldown menu) More...
 
 getTemplateFile ($a_cmd, $a_type="")
 get a template blockfile format: tpl. More...
 
 getTitlesByRefId ($a_ref_ids)
 get Titles of objects this method is used for error messages in methods cut/copy/paste More...
 
 getTabs (&$tabs_gui)
 get tabs abstract method. More...
 
 __showButton ($a_cmd, $a_text, $a_target='')
 
 hitsperpageObject ()
 
__initTableGUI ()
 
 __setTableGUIBasicData (&$tbl, &$result_set, $a_from="")
 standard implementation for tables use 'from' variable use different initial setting of table More...
 
 redirectToRefId ($a_ref_id, $a_cmd="")
 redirects to (repository) view per ref id usually to a container and usually used at the end of a save/import method where the object gui type (of the new object) doesn't match with the type of the current $_GET["ref_id"] value More...
 
 fillCloneTemplate ($a_tpl_varname, $a_type)
 Fill object clone template This method can be called from any object GUI class that wants to offer object cloning. More...
 
 getCenterColumnHTML ()
 Get center column. More...
 
 getRightColumnHTML ()
 Display right column. More...
 
 setColumnSettings ($column_gui)
 May be overwritten in subclasses. More...
 
 checkPermission ($a_perm, $a_cmd="", $a_type="", $a_ref_id=null)
 Check permission and redirect on error. More...
 
 checkPermissionBool ($a_perm, $a_cmd="", $a_type="", $a_ref_id=null)
 Check permission. More...
 
 enableDragDropFileUpload ()
 Enables the file upload into this object by dropping files. More...
 
 handleAutoRating (ilObject $a_new_obj)
 Activate rating automatically if parent container setting. More...
 

Additional Inherited Members

- Static Public Member Functions inherited from ilObjectGUI
static _gotoRepositoryRoot ($a_raise_error=false)
 Goto repository root. More...
 
static _gotoRepositoryNode ($a_ref_id, $a_cmd="frameset")
 Goto repository root. More...
 
- Data Fields inherited from ilObjectGUI
const COPY_WIZARD_NEEDS_PAGE = 1
 
 $ilias
 
 $objDefinition
 
 $tpl
 
 $tree
 
 $lng
 
 $data
 
 $object
 
 $ref_id
 
 $obj_id
 
 $maxcount
 
 $formaction
 
 $return_location
 
 $target_frame
 
 $tab_target_script
 
 $actions
 
 $sub_objects
 
 $omit_locator = false
 
const CFORM_NEW = 1
 
const CFORM_IMPORT = 2
 
const CFORM_CLONE = 3
 

Detailed Description

Member Function Documentation

◆ __filterAssignedUsers()

ilObjExerciseGUI::__filterAssignedUsers (   $a_result)

Definition at line 1714 of file class.ilObjExerciseGUI.php.

1715  {
1716  foreach($a_result as $user)
1717  {
1718  if(!$this->object->members_obj->isAssigned($user["id"]))
1719  {
1720  $filtered[] = $user;
1721  }
1722  }
1723 
1724  return $filtered ? $filtered : array();
1725  }

◆ __getDateSelect()

ilObjExerciseGUI::__getDateSelect (   $a_type,
  $a_selected 
)

Definition at line 1673 of file class.ilObjExerciseGUI.php.

References ilUtil\formSelect().

1674  {
1675  switch($a_type)
1676  {
1677  case "hour":
1678  for($i=0; $i<24; $i++)
1679  {
1680  $hours[$i] = $i < 10 ? "0".$i : $i;
1681  }
1682  return ilUtil::formSelect($a_selected,"d_hour",$hours,false,true);
1683 
1684  case "minutes":
1685  for($i=0;$i<60;$i++)
1686  {
1687  $minutes[$i] = $i < 10 ? "0".$i : $i;
1688  }
1689  return ilUtil::formSelect($a_selected,"d_minutes",$minutes,false,true);
1690 
1691  case "day":
1692  for($i=1; $i<32; $i++)
1693  {
1694  $days[$i] = $i < 10 ? "0".$i : $i;
1695  }
1696  return ilUtil::formSelect($a_selected,"d_day",$days,false,true);
1697 
1698  case "month":
1699  for($i=1; $i<13; $i++)
1700  {
1701  $month[$i] = $i < 10 ? "0".$i : $i;
1702  }
1703  return ilUtil::formSelect($a_selected,"d_month",$month,false,true);
1704 
1705  case "year":
1706  for($i = date("Y",time());$i < date("Y",time()) + 3;++$i)
1707  {
1708  $year[$i] = $i;
1709  }
1710  return ilUtil::formSelect($a_selected,"d_year",$year,false,true);
1711  }
1712  }
static formSelect($selected, $varname, $options, $multiple=false, $direct_text=false, $size="0", $style_class="", $attribs="", $disabled=false)
Builds a select form field with options and shows the selected option first.
+ Here is the call graph for this function:

◆ __getMembersOfObject()

ilObjExerciseGUI::__getMembersOfObject (   $a_result,
  $a_type 
)

Definition at line 1371 of file class.ilObjExerciseGUI.php.

References $result, and ilObjectFactory\getInstanceByRefId().

1372  {
1373 
1374  switch($a_type)
1375  {
1376  case "usr":
1377  return $a_result;
1378  case "grp":
1379  include_once "./Modules/Group/classes/class.ilObjGroup.php";
1380 
1381  $all_members = array();
1382  foreach($a_result as $group)
1383  {
1384  $tmp_grp_obj = ilObjectFactory::getInstanceByRefId($group["id"]);
1385 
1386  $members = $tmp_grp_obj->getGroupMemberIds();
1387  $all_members = array_merge($all_members,$members);
1388  }
1389  // FORMAT ARRAY
1390  $all_members = array_unique($all_members);
1391  foreach($all_members as $member)
1392  {
1393  $result[] = array("id" => $member);
1394  }
1395  return $result;
1396  }
1397  return true;
1398  }
getInstanceByRefId($a_ref_id, $stop_on_error=true)
get an instance of an Ilias object by reference id
$result
+ Here is the call graph for this function:

◆ __showObjectSelect()

ilObjExerciseGUI::__showObjectSelect (   $a_result,
  $a_type 
)

Definition at line 1400 of file class.ilObjExerciseGUI.php.

References ilObjectFactory\getInstanceByRefId().

1401  {
1402  include_once "./Services/Object/classes/class.ilObjectFactory.php";
1403 
1404  foreach($a_result as $obj)
1405  {
1406  $tmp_obj =& ilObjectFactory::getInstanceByRefId($obj["id"]);
1407  $this->tpl->setCurrentBlock("OBJ_SELECT_ROW");
1408  $this->tpl->setVariable("OBJ_ROW_TITLE",$tmp_obj->getTitle());
1409  $this->tpl->setVariable("OBJ_ROW_ID",$tmp_obj->getRefId());
1410  $this->tpl->setVariable("OBJ_ROW_DESCRIPTION",$tmp_obj->getDescription());
1411  $this->tpl->parseCurrentBlock();
1412 
1413  unset($tmp_obj);
1414  }
1415  $this->tpl->setCurrentBlock("OBJ_SELECT");
1416  $this->tpl->setVariable("OBJ_SELECT_TITLE",$this->lng->txt("title"));
1417  $this->tpl->setVariable("OBJ_SELECT_DESCRIPTION",$this->lng->txt("description"));
1418 
1419  $this->tpl->setVariable("OBJ_BTN1_VALUE",$this->lng->txt("select"));
1420  $this->tpl->setVariable("OBJ_BTN2_VALUE",$this->lng->txt("cancel"));
1421  $this->tpl->parseCurrentBlock();
1422  }
getInstanceByRefId($a_ref_id, $stop_on_error=true)
get an instance of an Ilias object by reference id
+ Here is the call graph for this function:

◆ _goto()

ilObjExerciseGUI::_goto (   $a_target,
  $a_raw 
)

redirect script

Parameters
string$a_target

Definition at line 1989 of file class.ilObjExerciseGUI.php.

References $_GET, $ilErr, ilObjectGUI\$lng, ilObjectGUI\_gotoRepositoryRoot(), ilObject\_lookupObjId(), ilObject\_lookupTitle(), exit, and ilUtil\sendFailure().

1990  {
1991  global $ilErr, $lng, $ilAccess;
1992 
1993  $ass_id = null;
1994  $parts = explode("_", $a_raw);
1995  if(sizeof($parts) == 2)
1996  {
1997  $ass_id = (int)$parts[1];
1998  }
1999 
2000  if ($ilAccess->checkAccess("read", "", $a_target))
2001  {
2002  if($ass_id)
2003  {
2004  $_GET["ass_id_goto"] = $ass_id;
2005  }
2006  $_GET["ref_id"] = $a_target;
2007  $_GET["cmd"] = "showOverview";
2008  $_GET["baseClass"] = "ilExerciseHandlerGUI";
2009  include("ilias.php");
2010  exit;
2011  }
2012  else if ($ilAccess->checkAccess("visible", "", $a_target))
2013  {
2014  $_GET["ref_id"] = $a_target;
2015  $_GET["cmd"] = "infoScreen";
2016  $_GET["baseClass"] = "ilExerciseHandlerGUI";
2017  include("ilias.php");
2018  exit;
2019  }
2020  else if ($ilAccess->checkAccess("read", "", ROOT_FOLDER_ID))
2021  {
2022  ilUtil::sendFailure(sprintf($lng->txt("msg_no_perm_read_item"),
2023  ilObject::_lookupTitle(ilObject::_lookupObjId($a_target))), true);
2025  }
2026 
2027  $ilErr->raiseError($lng->txt("msg_no_perm_read"), $ilErr->FATAL);
2028  }
exit
Definition: login.php:54
$_GET["client_id"]
static _gotoRepositoryRoot($a_raise_error=false)
Goto repository root.
static _lookupTitle($a_id)
lookup object title
static _lookupObjId($a_id)
static sendFailure($a_info="", $a_keep=false)
Send Failure Message to Screen.
+ Here is the call graph for this function:

◆ addAssignmentObject()

ilObjExerciseGUI::addAssignmentObject ( )

Create assignment.

Definition at line 2070 of file class.ilObjExerciseGUI.php.

References ilObjectGUI\$tpl, addContentSubTabs(), ilObjectGUI\checkPermission(), and initAssignmentForm().

2071  {
2072  global $tpl, $ilTabs;
2073 
2074  $this->checkPermission("write");
2075 
2076  $ilTabs->activateTab("content");
2077  $this->addContentSubTabs("list_assignments");
2078 
2079  $this->initAssignmentForm("create");
2080  $tpl->setContent($this->form->getHTML());
2081  }
initAssignmentForm($a_mode="create")
Init assignment form.
addContentSubTabs($a_activate)
Add subtabs of content view.
checkPermission($a_perm, $a_cmd="", $a_type="", $a_ref_id=null)
Check permission and redirect on error.
+ Here is the call graph for this function:

◆ addContentSubTabs()

ilObjExerciseGUI::addContentSubTabs (   $a_activate)

Add subtabs of content view.

Parameters
object$tabs_guiilTabsGUI object

Definition at line 1750 of file class.ilObjExerciseGUI.php.

References $ilCtrl, and ilObjectGUI\$lng.

Referenced by addAssignmentObject(), askDirectionSubmissionObject(), confirmAssignmentsDeletionObject(), createBlogObject(), editAssignmentTextObject(), listAssignmentsObject(), listPublicSubmissionsObject(), saveAssignmentObject(), showOverviewObject(), and updateAssignmentObject().

1751  {
1752  global $ilTabs, $lng, $ilCtrl, $ilAccess;
1753 
1754  $ilTabs->addSubTab("content", $lng->txt("view"),
1755  $ilCtrl->getLinkTarget($this, "showOverview"));
1756  if ($ilAccess->checkAccess("write", "", $this->ref_id))
1757  {
1758  $ilTabs->addSubTab("list_assignments", $lng->txt("edit"),
1759  $ilCtrl->getLinkTarget($this, "listAssignments"));
1760  }
1761  $ilTabs->activateSubTab($a_activate);
1762  }
global $ilCtrl
Definition: ilias.php:18
+ Here is the caller graph for this function:

◆ addLocatorItems()

ilObjExerciseGUI::addLocatorItems ( )

Add locator item.

Definition at line 2033 of file class.ilObjExerciseGUI.php.

References $_GET.

2034  {
2035  global $ilLocator;
2036 
2037  if (is_object($this->object))
2038  {
2039  $ilLocator->addItem($this->object->getTitle(), $this->ctrl->getLinkTarget($this, "infoScreen"), "", $_GET["ref_id"]);
2040  }
2041  }
$_GET["client_id"]

◆ addMembersObject()

ilObjExerciseGUI::addMembersObject (   $a_user_ids = array())

Add new partipant.

Definition at line 1023 of file class.ilObjExerciseGUI.php.

References $ilErr, ilObjectGUI\checkPermission(), ilExAssignment\getAssignmentDataOfExercise(), ilUtil\sendFailure(), ilUtil\sendSuccess(), and ilExAssignment\TYPE_UPLOAD_TEAM.

Referenced by addUserFromAutoCompleteObject().

1024  {
1025  global $ilAccess,$ilErr;
1026 
1027  $this->checkPermission("write");
1028  if(!count($a_user_ids))
1029  {
1030  ilUtil::sendFailure($this->lng->txt("no_checkbox"));
1031  return false;
1032  }
1033 
1034  if(!$this->object->members_obj->assignMembers($a_user_ids))
1035  {
1036  ilUtil::sendFailure($this->lng->txt("exc_members_already_assigned"));
1037  return false;
1038  }
1039  else
1040  {
1041  // #9946 - create team for new user(s) for each team upload assignment
1042  foreach(ilExAssignment::getAssignmentDataOfExercise($this->object->getId()) as $ass)
1043  {
1044  if($ass["type"] == ilExAssignment::TYPE_UPLOAD_TEAM)
1045  {
1046  $ass_obj = new ilExAssignment($ass["id"]);
1047  foreach($a_user_ids as $user_id)
1048  {
1049  $ass_obj->getTeamId($user_id, true);
1050  }
1051  }
1052  }
1053 
1054  ilUtil::sendSuccess($this->lng->txt("exc_members_assigned"),true);
1055  }
1056 //exit;
1057  $this->ctrl->redirect($this, "members");
1058  return true;
1059  }
static sendSuccess($a_info="", $a_keep=false)
Send Success Message to Screen.
static getAssignmentDataOfExercise($a_exc_id)
Get assignments data of an exercise in an array.
Exercise assignment.
static sendFailure($a_info="", $a_keep=false)
Send Failure Message to Screen.
checkPermission($a_perm, $a_cmd="", $a_type="", $a_ref_id=null)
Check permission and redirect on error.
+ Here is the call graph for this function:
+ Here is the caller graph for this function:

◆ addSubmissionSubTabs()

ilObjExerciseGUI::addSubmissionSubTabs (   $a_activate)

adds tabs to tab gui object

Parameters
object$tabs_guiilTabsGUI object

Definition at line 1732 of file class.ilObjExerciseGUI.php.

References $ilCtrl, and ilObjectGUI\$lng.

Referenced by membersObject(), showGradesOverviewObject(), showMultiFeedbackConfirmationTableObject(), showMultiFeedbackObject(), showParticipantObject(), and showTeamLogObject().

1733  {
1734  global $ilTabs, $lng, $ilCtrl;
1735 
1736  $ilTabs->addSubTab("assignment", $lng->txt("exc_assignment_view"),
1737  $ilCtrl->getLinkTarget($this, "members"));
1738  $ilTabs->addSubTab("participant", $lng->txt("exc_participant_view"),
1739  $ilCtrl->getLinkTarget($this, "showParticipant"));
1740  $ilTabs->addSubTab("grades", $lng->txt("exc_grades_overview"),
1741  $ilCtrl->getLinkTarget($this, "showGradesOverview"));
1742  $ilTabs->activateSubTab($a_activate);
1743  }
global $ilCtrl
Definition: ilias.php:18
+ Here is the caller graph for this function:

◆ addTeamMemberActionObject()

ilObjExerciseGUI::addTeamMemberActionObject (   $a_user_ids = array())

Definition at line 3525 of file class.ilObjExerciseGUI.php.

References $ilUser, ilExerciseMembers\_writeReturned(), ilObjectGUI\checkPermission(), ilUtil\sendFailure(), ilUtil\sendSuccess(), and ilExAssignment\updateStatusReturnedForUser().

Referenced by addUserFromAutoCompleteObject().

3526  {
3527  global $ilUser;
3528 
3529  $this->checkPermission("read");
3530 
3531  if(!count($a_user_ids))
3532  {
3533  ilUtil::sendFailure($this->lng->txt("no_checkbox"));
3534  return false;
3535  }
3536 
3537  $team_id = $this->ass->getTeamId($ilUser->getId());
3538  $has_files = $this->ass->getDeliveredFiles($this->object->getId(),
3539  $this->ass->getId(),
3540  $ilUser->getId());
3541  $all_members = $this->ass->getMembersOfAllTeams();
3542  $members = $this->ass->getTeamMembers($team_id);
3543 
3544  foreach($a_user_ids as $user_id)
3545  {
3546  if(!in_array($user_id, $all_members))
3547  {
3548  $this->ass->addTeamMember($team_id, $user_id, $this->ref_id);
3549 
3550  // #14277
3551  if (!$this->object->members_obj->isAssigned($user_id))
3552  {
3553  $this->object->members_obj->assignMember($user_id);
3554  }
3555 
3556  // see ilObjExercise::deliverFile()
3557  if($has_files)
3558  {
3559  ilExAssignment::updateStatusReturnedForUser($this->ass->getId(), $user_id, 1);
3560  ilExerciseMembers::_writeReturned($this->object->getId(), $user_id, 1);
3561  }
3562 
3563  // :TODO: log, notification
3564  }
3565  else if(!in_array($user_id, $members))
3566  {
3567  ilUtil::sendFailure($this->lng->txt("exc_members_already_assigned"), true);
3568  }
3569  }
3570 
3571  ilUtil::sendSuccess($this->lng->txt("settings_saved"), true);
3572  $this->ctrl->redirect($this, "submissionScreenTeam");
3573  }
static sendSuccess($a_info="", $a_keep=false)
Send Success Message to Screen.
_writeReturned($a_obj_id, $a_user_id, $a_status)
Write returned status.
static sendFailure($a_info="", $a_keep=false)
Send Failure Message to Screen.
global $ilUser
Definition: imgupload.php:15
checkPermission($a_perm, $a_cmd="", $a_type="", $a_ref_id=null)
Check permission and redirect on error.
updateStatusReturnedForUser($a_ass_id, $a_user_id, $a_status)
was: setStatusReturnedForMember($a_member_id,$a_status)
+ Here is the call graph for this function:
+ Here is the caller graph for this function:

◆ addUserFromAutoCompleteObject()

ilObjExerciseGUI::addUserFromAutoCompleteObject ( )

Add user as member.

Definition at line 974 of file class.ilObjExerciseGUI.php.

References $_POST, $_REQUEST, ilObjUser\_lookupId(), addMembersObject(), addTeamMemberActionObject(), membersObject(), ilUtil\sendFailure(), and submissionScreenTeamObject().

975  {
976  if(!strlen(trim($_POST['user_login'])))
977  {
978  ilUtil::sendFailure($this->lng->txt('msg_no_search_string'));
979  $this->membersObject();
980  return false;
981  }
982  $users = explode(',', $_POST['user_login']);
983 
984  $user_ids = array();
985  foreach($users as $user)
986  {
987  $user_id = ilObjUser::_lookupId($user);
988 
989  if(!$user_id)
990  {
991  ilUtil::sendFailure($this->lng->txt('user_not_known'));
992 
993  // add team member
994  if($_REQUEST['ctx'])
995  {
996  return $this->submissionScreenTeamObject();
997  }
998  else
999  {
1000  return $this->membersObject();
1001  }
1002  }
1003 
1004  $user_ids[] = $user_id;
1005  }
1006 
1007  if($_REQUEST['ctx'])
1008  {
1009  return $this->addTeamMemberActionObject($user_ids);
1010  }
1011 
1012  if(!$this->addMembersObject($user_ids));
1013  {
1014  $this->membersObject();
1015  return false;
1016  }
1017  return true;
1018  }
$_POST['username']
Definition: cron.php:12
membersObject()
All participants and submission of one assignment.
addTeamMemberActionObject($a_user_ids=array())
static _lookupId($a_user_str)
lookup id by login
submissionScreenTeamObject()
Displays a form which allows members to manage team uploads.
static sendFailure($a_info="", $a_keep=false)
Send Failure Message to Screen.
addMembersObject($a_user_ids=array())
Add new partipant.
if($_REQUEST['ilias_path']) define('ILIAS_HTTP_PATH' $_REQUEST['ilias_path']
Definition: index.php:7
+ Here is the call graph for this function:

◆ afterSave()

ilObjExerciseGUI::afterSave ( ilObject  $a_new_object)
protected

Definition at line 709 of file class.ilObjExerciseGUI.php.

References ilObject\getRefId(), ilUtil\redirect(), and ilUtil\sendSuccess().

710  {
711  $a_new_object->saveData();
712 
713  ilUtil::sendSuccess($this->lng->txt("exc_added"), true);
714  ilUtil::redirect("ilias.php?baseClass=ilExerciseHandlerGUI&ref_id=".$a_new_object->getRefId()."&cmd=addAssignment");
715  }
static sendSuccess($a_info="", $a_keep=false)
Send Success Message to Screen.
getRefId()
get reference id public
static redirect($a_script)
http redirect to other script
+ Here is the call graph for this function:

◆ askDirectionSubmissionObject()

ilObjExerciseGUI::askDirectionSubmissionObject ( )
protected

Definition at line 3060 of file class.ilObjExerciseGUI.php.

References $_REQUEST, ilObjectGUI\$tpl, and addContentSubTabs().

3061  {
3062  global $tpl;
3063 
3064  $this->tabs_gui->setTabActive("content");
3065  $this->addContentSubTabs("content");
3066 
3067  include_once "Services/Utilities/classes/class.ilConfirmationGUI.php";
3068  $conf = new ilConfirmationGUI();
3069 
3070 
3071  if($_REQUEST["blog_id"])
3072  {
3073  $this->ctrl->setParameter($this, "blog_id", $_REQUEST["blog_id"]);
3074  $txt = $this->lng->txt("exc_direct_submit_blog");
3075  }
3076  else
3077  {
3078  $this->ctrl->setParameter($this, "prtf_id", $_REQUEST["prtf_id"]);
3079  $txt = $this->lng->txt("exc_direct_submit_portfolio");
3080  }
3081  $conf->setFormAction($this->ctrl->getFormAction($this, "directSubmit"));
3082 
3083  $conf->setHeaderText($txt);
3084  $conf->setConfirm($this->lng->txt("submit"), "directSubmit");
3085  $conf->setCancel($this->lng->txt("cancel"), "showOverview");
3086 
3087  $tpl->setContent($conf->getHTML());
3088  }
addContentSubTabs($a_activate)
Add subtabs of content view.
if($_REQUEST['ilias_path']) define('ILIAS_HTTP_PATH' $_REQUEST['ilias_path']
Definition: index.php:7
Confirmation screen class.
+ Here is the call graph for this function:

◆ cancelEditObject()

ilObjExerciseGUI::cancelEditObject ( )

Definition at line 826 of file class.ilObjExerciseGUI.php.

827  {
828  $this->ctrl->redirect($this, "view");
829  }

◆ cancelMultiFeedbackObject()

ilObjExerciseGUI::cancelMultiFeedbackObject ( )

Cancel Multi Feedback.

Definition at line 4437 of file class.ilObjExerciseGUI.php.

References $_GET, and ilObjectGUI\checkPermission().

4438  {
4439  $this->checkPermission("write");
4440  $ass = new ilExAssignment((int) $_GET["ass_id"]);
4441  $ass->clearMultiFeedbackDirectory();
4442 
4443  $this->ctrl->redirect($this, "members");
4444  }
Exercise assignment.
$_GET["client_id"]
checkPermission($a_perm, $a_cmd="", $a_type="", $a_ref_id=null)
Check permission and redirect on error.
+ Here is the call graph for this function:

◆ canPeerReviewBeEdited()

ilObjExerciseGUI::canPeerReviewBeEdited ( )
protected

Definition at line 4093 of file class.ilObjExerciseGUI.php.

Referenced by editPeerReviewObject(), updatePeerReviewCommentsObject(), updatePeerReviewObject(), and updatePeerReviewTextObject().

4094  {
4095  // #16130
4096  return ($this->ass &&
4097  $this->ass->getPeerReview() &&
4098  $this->ass->getDeadline() &&
4099  $this->ass->getDeadline() < time() &&
4100  (!$this->ass->getPeerReviewDeadline() ||
4101  $this->ass->getPeerReviewDeadline() > time()));
4102  }
+ Here is the caller graph for this function:

◆ certificateObject()

ilObjExerciseGUI::certificateObject ( )

Definition at line 3400 of file class.ilObjExerciseGUI.php.

References setSettingsSubTabs().

3401  {
3402  $this->setSettingsSubTabs();
3403  $this->tabs_gui->activateTab("settings");
3404  $this->tabs_gui->activateSubTab("certificate");
3405 
3406  include_once "./Services/Certificate/classes/class.ilCertificateGUI.php";
3407  include_once "./Modules/Exercise/classes/class.ilExerciseCertificateAdapter.php";
3408  $output_gui = new ilCertificateGUI(new ilExerciseCertificateAdapter($this->object));
3409  $output_gui->certificateEditor();
3410  }
GUI class to create PDF certificates.
+ Here is the call graph for this function:

◆ confirmAssignmentsDeletionObject()

ilObjExerciseGUI::confirmAssignmentsDeletionObject ( )

Confirm assignments deletion.

Definition at line 2647 of file class.ilObjExerciseGUI.php.

References $_POST, $ilCtrl, ilObjectGUI\$lng, ilObjectGUI\$tpl, addContentSubTabs(), ilObjectGUI\checkPermission(), ilExAssignment\lookupTitle(), and ilUtil\sendInfo().

2648  {
2649  global $ilCtrl, $tpl, $lng, $ilTabs;
2650 
2651  $this->checkPermission("write");
2652 
2653  $ilTabs->activateTab("content");
2654  $this->addContentSubTabs("list_assignments");
2655 
2656  if (!is_array($_POST["id"]) || count($_POST["id"]) == 0)
2657  {
2658  ilUtil::sendInfo($lng->txt("no_checkbox"), true);
2659  $ilCtrl->redirect($this, "listAssignments");
2660  }
2661  else
2662  {
2663  include_once("./Services/Utilities/classes/class.ilConfirmationGUI.php");
2664  $cgui = new ilConfirmationGUI();
2665  $cgui->setFormAction($ilCtrl->getFormAction($this));
2666  $cgui->setHeaderText($lng->txt("exc_conf_del_assignments"));
2667  $cgui->setCancel($lng->txt("cancel"), "listAssignments");
2668  $cgui->setConfirm($lng->txt("delete"), "deleteAssignments");
2669 
2670  include_once("./Modules/Exercise/classes/class.ilExAssignment.php");
2671 
2672  foreach ($_POST["id"] as $i)
2673  {
2674  $cgui->addItem("id[]", $i, ilExAssignment::lookupTitle($i));
2675  }
2676 
2677  $tpl->setContent($cgui->getHTML());
2678  }
2679  }
$_POST['username']
Definition: cron.php:12
addContentSubTabs($a_activate)
Add subtabs of content view.
global $ilCtrl
Definition: ilias.php:18
static sendInfo($a_info="", $a_keep=false)
Send Info Message to Screen.
checkPermission($a_perm, $a_cmd="", $a_type="", $a_ref_id=null)
Check permission and redirect on error.
static lookupTitle($a_id)
Lookup title.
Confirmation screen class.
+ Here is the call graph for this function:

◆ confirmDeassignMembersObject()

ilObjExerciseGUI::confirmDeassignMembersObject ( )

Confirm deassigning members.

Definition at line 1468 of file class.ilObjExerciseGUI.php.

References $_POST, $ilCtrl, ilObjectGUI\$lng, ilObjectGUI\$tpl, ilObjectGUI\checkPermission(), ilUserUtil\getNamePresentation(), ilExAssignment\getTeamMembersByAssignmentId(), ilUtil\sendFailure(), and ilExAssignment\TYPE_UPLOAD_TEAM.

1469  {
1470  global $ilCtrl, $tpl, $lng, $ilTabs;
1471 
1472  $this->checkPermission("write");
1473  $ilTabs->activateTab("grades");
1474 
1475  if (!is_array($_POST["member"]) || count($_POST["member"]) == 0)
1476  {
1477  ilUtil::sendFailure($lng->txt("no_checkbox"), true);
1478  $ilCtrl->redirect($this, "members");
1479  }
1480  else
1481  {
1482  include_once("./Services/Utilities/classes/class.ilConfirmationGUI.php");
1483  $cgui = new ilConfirmationGUI();
1484  $cgui->setFormAction($ilCtrl->getFormAction($this));
1485  $cgui->setHeaderText($lng->txt("exc_msg_sure_to_deassign_participant"));
1486  $cgui->setCancel($lng->txt("cancel"), "members");
1487  $cgui->setConfirm($lng->txt("remove"), "deassignMembers");
1488 
1489  // team upload?
1490  if($this->ass->getType() == ilExAssignment::TYPE_UPLOAD_TEAM)
1491  {
1492  $members = array();
1493  foreach(array_keys($_POST["member"]) as $user_id)
1494  {
1495  $tmembers = ilExAssignment::getTeamMembersByAssignmentId($this->ass->getId(), $user_id);
1496  foreach($tmembers as $tuser_id)
1497  {
1498  $members[$tuser_id] = 1;
1499  }
1500  }
1501  }
1502  else
1503  {
1504  $members = $_POST["member"];
1505  }
1506 
1507  include_once("./Services/User/classes/class.ilUserUtil.php");
1508  foreach ($members as $k => $m)
1509  {
1510  $cgui->addItem("member[$k]", $m,
1511  ilUserUtil::getNamePresentation((int) $k, false, false, "", true));
1512  }
1513 
1514  $tpl->setContent($cgui->getHTML());
1515  }
1516  }
$_POST['username']
Definition: cron.php:12
static getNamePresentation($a_user_id, $a_user_image=false, $a_profile_link=false, $a_profile_back_link="", $a_force_first_lastname=false, $a_omit_login=false, $a_sortable=true)
Default behaviour is:
global $ilCtrl
Definition: ilias.php:18
static getTeamMembersByAssignmentId($a_ass_id, $a_user_id)
Find team members by assignment and team member.
static sendFailure($a_info="", $a_keep=false)
Send Failure Message to Screen.
checkPermission($a_perm, $a_cmd="", $a_type="", $a_ref_id=null)
Check permission and redirect on error.
Confirmation screen class.
+ Here is the call graph for this function:

◆ confirmDeleteDeliveredObject()

ilObjExerciseGUI::confirmDeleteDeliveredObject ( )

Confirm deletion of delivered files.

Definition at line 306 of file class.ilObjExerciseGUI.php.

References $_GET, $_POST, $ilCtrl, $ilUser, ilObjectGUI\$lng, ilObjectGUI\$tpl, ilObjectGUI\checkPermission(), ilExAssignment\getDeliveredFiles(), and ilUtil\sendFailure().

307  {
308  global $ilCtrl, $tpl, $lng, $ilUser;
309 
310  $this->checkPermission("read");
311 
312  $this->tabs_gui->clearTargets();
313  $this->tabs_gui->setBackTarget($this->lng->txt("back"),
314  $this->ctrl->getLinkTarget($this, "submissionScreen"));
315 
316  // $this->tabs_gui->setTabActive("content");
317  // $this->addContentSubTabs("content");
318 
319  if (mktime() > $this->ass->getDeadline() && ($this->ass->getDeadline() != 0))
320  {
321  ilUtil::sendFailure($this->lng->txt("exercise_time_over"), true);
322  $ilCtrl->redirect($this, "submissionScreen");
323  }
324 
325  if (!is_array($_POST["delivered"]) || count($_POST["delivered"]) == 0)
326  {
327  ilUtil::sendFailure($lng->txt("no_checkbox"), true);
328  $ilCtrl->redirect($this, "submissionScreen");
329  }
330  else
331  {
332  include_once("./Services/Utilities/classes/class.ilConfirmationGUI.php");
333  $cgui = new ilConfirmationGUI();
334  $cgui->setFormAction($ilCtrl->getFormAction($this));
335  $cgui->setHeaderText($lng->txt("info_delete_sure"));
336  $cgui->setCancel($lng->txt("cancel"), "submissionScreen");
337  $cgui->setConfirm($lng->txt("delete"), "deleteDelivered");
338 
339  $files = ilExAssignment::getDeliveredFiles($this->object->getId(), (int) $_GET["ass_id"],
340  $ilUser->getId());
341 //var_dump($files);
342  foreach ($_POST["delivered"] as $i)
343  {
344  reset ($files);
345  $title = "";
346  foreach ($files as $f)
347  {
348  if ($f["returned_id"] == $i)
349  {
350  $title = $f["filetitle"];
351  }
352  }
353  $cgui->addItem("delivered[]", $i, $title);
354  }
355 
356  $tpl->setContent($cgui->getHTML());
357  }
358  }
$_POST['username']
Definition: cron.php:12
$_GET["client_id"]
global $ilCtrl
Definition: ilias.php:18
getDeliveredFiles($a_exc_id, $a_ass_id, $a_user_id, $a_filter_empty_filename=false)
was: getDeliveredFiles($a_member_id)
static sendFailure($a_info="", $a_keep=false)
Send Failure Message to Screen.
global $ilUser
Definition: imgupload.php:15
checkPermission($a_perm, $a_cmd="", $a_type="", $a_ref_id=null)
Check permission and redirect on error.
Confirmation screen class.
+ Here is the call graph for this function:

◆ confirmRemoveTeamMemberObject()

ilObjExerciseGUI::confirmRemoveTeamMemberObject ( )

Definition at line 3575 of file class.ilObjExerciseGUI.php.

References $_POST, $file, $ilUser, ilObjectGUI\$tpl, ilExAssignment\getDeliveredFiles(), ilUserUtil\getNamePresentation(), initTeamSubmission(), removeTeamMemberObject(), and ilUtil\sendFailure().

3576  {
3577  global $ilUser, $tpl;
3578 
3579  $ids = $_POST["id"];
3580 
3581  if(!sizeof($ids))
3582  {
3583  ilUtil::sendFailure($this->lng->txt("select_one"), true);
3584  $this->ctrl->redirect($this, "submissionScreenTeam");
3585  }
3586 
3587  $team_id = $this->ass->getTeamId($ilUser->getId());
3588  $members = $this->ass->getTeamMembers($team_id);
3589 
3590  $team_deleted = false;
3591  if(sizeof($members) <= sizeof($ids))
3592  {
3593  if(sizeof($members) == 1 && $members[0] == $ilUser->getId())
3594  {
3595  // direct team deletion - no confirmation
3596  return $this->removeTeamMemberObject();
3597  }
3598  else
3599  {
3600  ilUtil::sendFailure($this->lng->txt("exc_team_at_least_one"), true);
3601  $this->ctrl->redirect($this, "submissionScreenTeam");
3602  }
3603  }
3604 
3605  // #11957
3606 
3607  $team_id = $this->initTeamSubmission("showOverview");
3608 
3609  include_once("./Services/Utilities/classes/class.ilConfirmationGUI.php");
3610  $cgui = new ilConfirmationGUI();
3611  $cgui->setFormAction($this->ctrl->getFormAction($this));
3612  $cgui->setHeaderText($this->lng->txt("exc_team_member_remove_sure"));
3613  $cgui->setCancel($this->lng->txt("cancel"), "submissionScreenTeam");
3614  $cgui->setConfirm($this->lng->txt("remove"), "removeTeamMember");
3615 
3616  $files = ilExAssignment::getDeliveredFiles($this->ass->getExerciseId(),
3617  $this->ass->getId(), $ilUser->getId());
3618 
3619  include_once "Services/User/classes/class.ilUserUtil.php";
3620 
3621  foreach($ids as $id)
3622  {
3623  $details = array();
3624  foreach ($files as $file)
3625  {
3626  if($file["owner_id"] == $id)
3627  {
3628  $details[] = $file["filetitle"];
3629  }
3630  }
3631  $uname = ilUserUtil::getNamePresentation($id);
3632  if(sizeof($details))
3633  {
3634  $uname .= ": ".implode(", ", $details);
3635  }
3636  $cgui->addItem("id[]", $id, $uname);
3637  }
3638 
3639  $tpl->setContent($cgui->getHTML());
3640  }
print $file
$_POST['username']
Definition: cron.php:12
static getNamePresentation($a_user_id, $a_user_image=false, $a_profile_link=false, $a_profile_back_link="", $a_force_first_lastname=false, $a_omit_login=false, $a_sortable=true)
Default behaviour is:
getDeliveredFiles($a_exc_id, $a_ass_id, $a_user_id, $a_filter_empty_filename=false)
was: getDeliveredFiles($a_member_id)
static sendFailure($a_info="", $a_keep=false)
Send Failure Message to Screen.
initTeamSubmission($a_back_cmd, $a_mandatory_team=true)
global $ilUser
Definition: imgupload.php:15
Confirmation screen class.
+ Here is the call graph for this function:

◆ createBlogObject()

ilObjExerciseGUI::createBlogObject ( )
protected

Definition at line 2923 of file class.ilObjExerciseGUI.php.

References $ilUser, ilObjectGUI\$tpl, addContentSubTabs(), ilObjectGUI\checkPermission(), renderWorkspaceExplorer(), and ilUtil\sendInfo().

Referenced by saveBlogObject().

2924  {
2925  global $ilUser;
2926 
2927  $this->checkPermission("read");
2928 
2929  // $this->tabs_gui->setBackTarget($this->lng->txt("back"), $this->ctrl->getLinkTarget($this, "showOverview"));
2930 
2931  $this->tabs_gui->setTabActive("content");
2932  $this->addContentSubTabs("content");
2933 
2934  if (mktime() > $this->ass->getDeadline() && ($this->ass->getDeadline() != 0))
2935  {
2936  ilUtil::sendInfo($this->lng->txt("exercise_time_over"));
2937  }
2938 
2939  $tpl = new ilTemplate("tpl.exc_select_resource.html", true, true, "Modules/Exercise");
2940  $tpl->setVariable("TXT_TITLE", $this->lng->txt("exc_create_blog").": ".$this->ass->getTitle());
2941  $tpl->setVariable("TREE", $this->renderWorkspaceExplorer("createBlog"));
2942  $tpl->setVariable("FORM_ACTION", $this->ctrl->getFormAction($this));
2943  $tpl->setVariable("TXT_SUBMIT", $this->lng->txt("save"));
2944  $tpl->setVariable("TXT_CANCEL", $this->lng->txt("cancel"));
2945  $tpl->setVariable("CMD_SUBMIT", "saveBlog");
2946  $tpl->setVariable("CMD_CANCEL", "showOverview");
2947 
2948  ilUtil::sendInfo($this->lng->txt("exc_create_blog_select_info"));
2949 
2950  $this->tpl->setContent($tpl->get());
2951  }
addContentSubTabs($a_activate)
Add subtabs of content view.
static sendInfo($a_info="", $a_keep=false)
Send Info Message to Screen.
special template class to simplify handling of ITX/PEAR
global $ilUser
Definition: imgupload.php:15
checkPermission($a_perm, $a_cmd="", $a_type="", $a_ref_id=null)
Check permission and redirect on error.
+ Here is the call graph for this function:
+ Here is the caller graph for this function:

◆ createPortfolioObject()

ilObjExerciseGUI::createPortfolioObject ( )
protected

Definition at line 3326 of file class.ilObjExerciseGUI.php.

References $ilUser, ilObjectGUI\checkPermission(), and ilUtil\sendSuccess().

Referenced by setSelectedPortfolioTemplateObject().

3327  {
3328  global $ilUser;
3329 
3330  $this->checkPermission("read");
3331 
3332  include_once "Modules/Portfolio/classes/class.ilObjPortfolio.php";
3333  $portfolio = new ilObjPortfolio();
3334  $portfolio->setTitle($this->object->getTitle()." - ".$this->ass->getTitle());
3335  $portfolio->create();
3336 
3337  $this->object->addResourceObject($portfolio->getId(), $this->ass->getId(), $ilUser->getId());
3338 
3339  ilUtil::sendSuccess($this->lng->txt("exc_portfolio_created"), true);
3340  $this->ctrl->redirect($this, "showOverview");
3341  }
static sendSuccess($a_info="", $a_keep=false)
Send Success Message to Screen.
global $ilUser
Definition: imgupload.php:15
checkPermission($a_perm, $a_cmd="", $a_type="", $a_ref_id=null)
Check permission and redirect on error.
+ Here is the call graph for this function:
+ Here is the caller graph for this function:

◆ createPortfolioTemplateObject()

ilObjExerciseGUI::createPortfolioTemplateObject ( ilPropertyFormGUI  $a_form = null)
protected

Definition at line 3269 of file class.ilObjExerciseGUI.php.

References ilObjectGUI\checkPermission(), ilObjPortfolioTemplate\getAvailablePortfolioTemplates(), and initPortfolioTemplateForm().

Referenced by setSelectedPortfolioTemplateObject().

3270  {
3271  $this->checkPermission("read");
3272 
3273  include_once "Modules/Portfolio/classes/class.ilObjPortfolioTemplate.php";
3275  if(!sizeof($templates))
3276  {
3277  $this->ctrl->redirect($this, "showOverview");
3278  }
3279 
3280  $this->tabs_gui->clearTargets();
3281  $this->tabs_gui->setBackTarget($this->lng->txt("back"), $this->ctrl->getLinkTarget($this, "showOverview"));
3282 
3283  if(!$a_form)
3284  {
3285  $a_form = $this->initPortfolioTemplateForm($templates);
3286  }
3287 
3288  $this->tpl->setContent($a_form->getHTML());
3289  }
initPortfolioTemplateForm(array $a_templates)
static getAvailablePortfolioTemplates($a_permission="read")
checkPermission($a_perm, $a_cmd="", $a_type="", $a_ref_id=null)
Check permission and redirect on error.
+ Here is the call graph for this function:
+ Here is the caller graph for this function:

◆ createSingleMemberTeamObject()

ilObjExerciseGUI::createSingleMemberTeamObject ( )

Definition at line 3705 of file class.ilObjExerciseGUI.php.

References $_GET, $cmd, and ilUtil\sendSuccess().

3706  {
3707  if(isset($_GET["lmem"]))
3708  {
3709  $user_id = $_GET["lmem"];
3710  $cmd = "members";
3711  }
3712  else
3713  {
3714  $user_id = $_GET["lpart"];
3715  $cmd = "showParticipant";
3716  }
3717  if($user_id)
3718  {
3719  $this->ass->getTeamId($user_id, true);
3720  ilUtil::sendSuccess($this->lng->txt("settings_saved"), true);
3721  }
3722  $this->ctrl->redirect($this, $cmd);
3723  }
static sendSuccess($a_info="", $a_keep=false)
Send Success Message to Screen.
$_GET["client_id"]
$cmd
Definition: sahs_server.php:35
+ Here is the call graph for this function:

◆ deassignMembersObject()

ilObjExerciseGUI::deassignMembersObject ( )

Deassign members from exercise.

Definition at line 1521 of file class.ilObjExerciseGUI.php.

References $_POST, $ilCtrl, ilObjectGUI\$lng, $usr_id, ilObjectGUI\checkPermission(), ilUtil\sendFailure(), and ilUtil\sendSuccess().

Referenced by updateMembersObject().

1522  {
1523  global $ilCtrl, $lng;
1524 
1525  $this->checkPermission("write");
1526 
1527  if(is_array($_POST["member"]))
1528  {
1529  foreach(array_keys($_POST["member"]) as $usr_id)
1530  {
1531  $this->object->members_obj->deassignMember((int) $usr_id);
1532  }
1533  ilUtil::sendSuccess($lng->txt("exc_msg_participants_removed"), true);
1534  $ilCtrl->redirect($this, "members");
1535  }
1536  else
1537  {
1538  ilUtil::sendFailure($this->lng->txt("no_checkbox"),true);
1539  $ilCtrl->redirect($this, "members");
1540  }
1541  }
static sendSuccess($a_info="", $a_keep=false)
Send Success Message to Screen.
$_POST['username']
Definition: cron.php:12
global $ilCtrl
Definition: ilias.php:18
static sendFailure($a_info="", $a_keep=false)
Send Failure Message to Screen.
checkPermission($a_perm, $a_cmd="", $a_type="", $a_ref_id=null)
Check permission and redirect on error.
+ Here is the call graph for this function:
+ Here is the caller graph for this function:

◆ deleteAssignmentsObject()

ilObjExerciseGUI::deleteAssignmentsObject ( )

Delete assignments.

Definition at line 2684 of file class.ilObjExerciseGUI.php.

References $_POST, $ilCtrl, ilObjectGUI\$lng, ilObjectGUI\checkPermission(), ilUtil\sendSuccess(), and ilUtil\stripSlashes().

2685  {
2686  global $ilDB, $ilCtrl, $lng;
2687 
2688  $this->checkPermission("write");
2689 
2690  $delete = false;
2691  if (is_array($_POST["id"]))
2692  {
2693  include_once("./Modules/Exercise/classes/class.ilExAssignment.php");
2694  foreach($_POST["id"] as $id)
2695  {
2696  $ass = new ilExAssignment(ilUtil::stripSlashes($id));
2697  $ass->delete();
2698  $delete = true;
2699  }
2700  }
2701 
2702  if ($delete)
2703  {
2704  ilUtil::sendSuccess($lng->txt("exc_assignments_deleted"), true);
2705  }
2706  $ilCtrl->redirect($this, "listAssignments");
2707  }
static sendSuccess($a_info="", $a_keep=false)
Send Success Message to Screen.
Exercise assignment.
$_POST['username']
Definition: cron.php:12
global $ilCtrl
Definition: ilias.php:18
static stripSlashes($a_str, $a_strip_html=true, $a_allow="")
strip slashes if magic qoutes is enabled
checkPermission($a_perm, $a_cmd="", $a_type="", $a_ref_id=null)
Check permission and redirect on error.
+ Here is the call graph for this function:

◆ deleteDeliveredObject()

ilObjExerciseGUI::deleteDeliveredObject ( )

Delete file(s) submitted by user.

Parameters

Definition at line 366 of file class.ilObjExerciseGUI.php.

References $_GET, $_POST, $ilCtrl, $ilUser, ilObjectGUI\checkPermission(), ilUtil\sendFailure(), and ilUtil\sendSuccess().

367  {
368  global $ilUser, $ilCtrl;
369 
370  $this->checkPermission("read");
371 
372  if (mktime() > $this->ass->getDeadline() && ($this->ass->getDeadline() != 0))
373  {
374  ilUtil::sendFailure($this->lng->txt("exercise_time_over"), true);
375  $ilCtrl->redirect($this, "submissionScreen");
376  }
377 
378  if (count($_POST["delivered"]) && (mktime() < $this->ass->getDeadline() ||
379  $this->ass->getDeadline() == 0))
380  {
381  $this->object->deleteDeliveredFiles($this->object->getId(), (int) $_GET["ass_id"],
382  $_POST["delivered"], $ilUser->id);
383 
384  $this->object->handleSubmission((int)$_GET['ass_id']);
385 
386  ilUtil::sendSuccess($this->lng->txt("exc_submitted_files_deleted"), true);
387  }
388  else
389  {
390  ilUtil::sendFailure($this->lng->txt("please_select_a_delivered_file_to_delete"), true);
391  }
392  $ilCtrl->redirect($this, "submissionScreen");
393  }
static sendSuccess($a_info="", $a_keep=false)
Send Success Message to Screen.
$_POST['username']
Definition: cron.php:12
$_GET["client_id"]
global $ilCtrl
Definition: ilias.php:18
static sendFailure($a_info="", $a_keep=false)
Send Failure Message to Screen.
global $ilUser
Definition: imgupload.php:15
checkPermission($a_perm, $a_cmd="", $a_type="", $a_ref_id=null)
Check permission and redirect on error.
+ Here is the call graph for this function:

◆ deliverFileObject()

ilObjExerciseGUI::deliverFileObject ( )

Upload files.

Definition at line 518 of file class.ilObjExerciseGUI.php.

References $_GET, $file, $ilCtrl, $ilUser, ilObjectGUI\$lng, $success, ilObjectGUI\checkPermission(), ilUtil\sendFailure(), ilUtil\sendInfo(), and sendNotifications().

519  {
520  global $ilUser, $lng, $ilCtrl;
521 
522  $this->checkPermission("read");
523 
524  // #15322
525  if (mktime() > $this->ass->getDeadline() && ($this->ass->getDeadline() != 0))
526  {
527  ilUtil::sendInfo($this->lng->txt("exercise_time_over"));
528  return;
529  }
530 
531  $success = false;
532  foreach ($_FILES["deliver"]["name"] as $k => $v)
533  {
534  $file = array(
535  "name" => $_FILES["deliver"]["name"][$k],
536  "type" => $_FILES["deliver"]["type"][$k],
537  "tmp_name" => $_FILES["deliver"]["tmp_name"][$k],
538  "error" => $_FILES["deliver"]["error"][$k],
539  "size" => $_FILES["deliver"]["size"][$k],
540  );
541  if(!$this->object->deliverFile($file, (int) $_GET["ass_id"], $ilUser->id))
542  {
543  ilUtil::sendFailure($this->lng->txt("exc_upload_error"), true);
544  }
545  else
546  {
547  $success = true;
548  }
549  }
550 
551  if($success)
552  {
553  $this->sendNotifications((int)$_GET["ass_id"]);
554  $this->object->handleSubmission((int)$_GET['ass_id']);
555  }
556  $ilCtrl->redirect($this, "submissionScreen");
557  }
print $file
$_GET["client_id"]
global $ilCtrl
Definition: ilias.php:18
static sendInfo($a_info="", $a_keep=false)
Send Info Message to Screen.
$success
Definition: Utf8Test.php:87
static sendFailure($a_info="", $a_keep=false)
Send Failure Message to Screen.
global $ilUser
Definition: imgupload.php:15
checkPermission($a_perm, $a_cmd="", $a_type="", $a_ref_id=null)
Check permission and redirect on error.
sendNotifications($assignment_id)
Send submission notifications.
+ Here is the call graph for this function:

◆ deliverUnzipObject()

ilObjExerciseGUI::deliverUnzipObject ( )

Upload zip file.

Definition at line 562 of file class.ilObjExerciseGUI.php.

References $_GET, $ilCtrl, ilObjectGUI\checkPermission(), ilUtil\sendInfo(), and sendNotifications().

563  {
564  global $ilCtrl;
565 
566  $this->checkPermission("read");
567 
568  // #15322
569  if (mktime() > $this->ass->getDeadline() && ($this->ass->getDeadline() != 0))
570  {
571  ilUtil::sendInfo($this->lng->txt("exercise_time_over"));
572  return;
573  }
574 
575  if (preg_match("/zip/",$_FILES["deliver"]["type"]) == 1)
576  {
577  if($this->object->processUploadedFile($_FILES["deliver"]["tmp_name"], "deliverFile", false,
578  (int) $_GET["ass_id"]))
579  {
580  $this->sendNotifications((int)$_GET["ass_id"]);
581  $this->object->handleSubmission((int)$_GET['ass_id']);
582  }
583  }
584 
585  $ilCtrl->redirect($this, "submissionScreen");
586  }
$_GET["client_id"]
global $ilCtrl
Definition: ilias.php:18
static sendInfo($a_info="", $a_keep=false)
Send Info Message to Screen.
checkPermission($a_perm, $a_cmd="", $a_type="", $a_ref_id=null)
Check permission and redirect on error.
sendNotifications($assignment_id)
Send submission notifications.
+ Here is the call graph for this function:

◆ directSubmitObject()

ilObjExerciseGUI::directSubmitObject ( )
protected

Definition at line 3090 of file class.ilObjExerciseGUI.php.

References $_REQUEST, $ilUser, $success, ilUtil\sendFailure(), ilUtil\sendSuccess(), submitBlog(), and submitPortfolio().

3091  {
3092  global $ilUser;
3093 
3094  $success = false;
3095 
3096  // submit current version of blog
3097  if($_REQUEST["blog_id"])
3098  {
3099  $success = $this->submitBlog($_REQUEST["blog_id"]);
3100  $this->ctrl->setParameter($this, "blog_id", "");
3101  }
3102  // submit current version of portfolio
3103  else if($_REQUEST["prtf_id"])
3104  {
3105  $success = $this->submitPortfolio($_REQUEST["prtf_id"]);
3106  $this->ctrl->setParameter($this, "prtf_id", "");
3107  }
3108 
3109  if($success)
3110  {
3111  ilUtil::sendSuccess($this->lng->txt("settings_saved"), true);
3112  }
3113  else
3114  {
3115  ilUtil::sendFailure($this->lng->txt("msg_failed"), true);
3116  }
3117  $this->ctrl->redirect($this, "showOverview");
3118  }
static sendSuccess($a_info="", $a_keep=false)
Send Success Message to Screen.
submitBlog($a_blog_id)
Submit blog for assignment.
$success
Definition: Utf8Test.php:87
static sendFailure($a_info="", $a_keep=false)
Send Failure Message to Screen.
submitPortfolio($a_portfolio_id)
Submit portfolio for assignment.
global $ilUser
Definition: imgupload.php:15
if($_REQUEST['ilias_path']) define('ILIAS_HTTP_PATH' $_REQUEST['ilias_path']
Definition: index.php:7
+ Here is the call graph for this function:

◆ downloadAllObject()

ilObjExerciseGUI::downloadAllObject ( )

Download all submitted files (of all members).

Definition at line 1344 of file class.ilObjExerciseGUI.php.

References $_GET, ilObject\_exists(), ilObjectGUI\checkPermission(), ilExAssignment\downloadAllDeliveredFiles(), exit, ilObjectFactory\getInstanceByObjId(), and ilExAssignment\updateTutorDownloadTime().

1345  {
1346  $this->checkPermission("write");
1347 
1348  $members = array();
1349 
1350  foreach($this->object->members_obj->getMembers() as $member_id)
1351  {
1352  // update download time
1353  ilExAssignment::updateTutorDownloadTime($this->object->getId(),
1354  (int) $_GET["ass_id"], $member_id);
1355 
1356  // get member object (ilObjUser)
1357  if (ilObject::_exists($member_id))
1358  {
1359  $tmp_obj =& ilObjectFactory::getInstanceByObjId($member_id);
1360  $members[$member_id] = $tmp_obj->getFirstname() . " " . $tmp_obj->getLastname();
1361  unset($tmp_obj);
1362  }
1363  }
1364 
1365  ilExAssignment::downloadAllDeliveredFiles($this->object->getId(),
1366  (int) $_GET["ass_id"], $members);
1367  exit;
1368  }
exit
Definition: login.php:54
static _exists($a_id, $a_reference=false, $a_type=null)
checks if an object exists in object_data
$_GET["client_id"]
downloadAllDeliveredFiles($a_exc_id, $a_ass_id, $members)
Download all submitted files of an assignment (all user)
updateTutorDownloadTime($a_exc_id, $a_ass_id, $a_user_id)
was: updateTutorDownloadTime($member_id)
getInstanceByObjId($a_obj_id, $stop_on_error=true)
get an instance of an Ilias object by object id
checkPermission($a_perm, $a_cmd="", $a_type="", $a_ref_id=null)
Check permission and redirect on error.
+ Here is the call graph for this function:

◆ downloadFeedbackFileObject()

ilObjExerciseGUI::downloadFeedbackFileObject ( )

Download feedback file.

Definition at line 591 of file class.ilObjExerciseGUI.php.

References $_GET, $_REQUEST, $file, $ilUser, ilObjectGUI\checkPermission(), ilUtil\deliverFile(), exit, ilUtil\sendFailure(), and ilExAssignment\TYPE_UPLOAD_TEAM.

592  {
593  global $rbacsystem, $ilUser;
594 
595  $file = $_REQUEST["file"];
596 
597  // check read permission
598  $this->checkPermission("read");
599 
600  if (!isset($file))
601  {
602  ilUtil::sendFailure($this->lng->txt("exc_select_one_file"),true);
603  $this->ctrl->redirect($this, "view");
604  }
605 
606  $ass = new ilExAssignment((int) $_GET["ass_id"]);
607 
608  if($ass->getType() == ilExAssignment::TYPE_UPLOAD_TEAM)
609  {
610  $feedback_id = "t".$ass->getTeamId($ilUser->getId());
611  }
612  else
613  {
614  $feedback_id = $ilUser->getId();
615  }
616 
617  // check, whether file belongs to assignment
618  include_once("./Modules/Exercise/classes/class.ilFSStorageExercise.php");
619  $storage = new ilFSStorageExercise($this->object->getId(), (int) $_GET["ass_id"]);
620  $files = $storage->getFeedbackFiles($feedback_id);
621  $file_exist = false;
622  foreach($files as $fb_file)
623  {
624  if($fb_file == $file)
625  {
626  $file_exist = true;
627  break;
628  }
629  }
630  if(!$file_exist)
631  {
632  echo "FILE DOES NOT EXIST";
633  exit;
634  }
635 
636  // check whether assignment as already started
637  $not_started_yet = false;
638  if ($ass->getStartTime() > 0 && time() - $ass->getStartTime() <= 0)
639  {
640  $not_started_yet = true;
641  }
642 
643  // deliver file
644  if (!$not_started_yet)
645  {
646  $p = $storage->getFeedbackFilePath($feedback_id, $file);
648  }
649 
650  return true;
651  }
print $file
exit
Definition: login.php:54
Exercise assignment.
$_GET["client_id"]
static deliverFile($a_file, $a_filename, $a_mime='', $isInline=false, $removeAfterDelivery=false, $a_exit_after=true)
deliver file for download via browser.
static sendFailure($a_info="", $a_keep=false)
Send Failure Message to Screen.
global $ilUser
Definition: imgupload.php:15
checkPermission($a_perm, $a_cmd="", $a_type="", $a_ref_id=null)
Check permission and redirect on error.
if($_REQUEST['ilias_path']) define('ILIAS_HTTP_PATH' $_REQUEST['ilias_path']
Definition: index.php:7
+ Here is the call graph for this function:

◆ downloadFileObject()

ilObjExerciseGUI::downloadFileObject ( )

Download assignment file.

Definition at line 656 of file class.ilObjExerciseGUI.php.

References $_GET, $_REQUEST, $file, ilObjectGUI\checkPermission(), ilUtil\deliverFile(), exit, ilExAssignment\getFiles(), and ilUtil\sendFailure().

657  {
658  global $rbacsystem;
659 
660  $file = $_REQUEST["file"];
661 
662  // check read permission
663  $this->checkPermission("read");
664 
665  if (!isset($file))
666  {
667  ilUtil::sendFailure($this->lng->txt("exc_select_one_file"),true);
668  $this->ctrl->redirect($this, "view");
669  }
670 
671  // check, whether file belongs to assignment
672  include_once("./Modules/Exercise/classes/class.ilExAssignment.php");
673  $files = ilExAssignment::getFiles($this->object->getId(), (int) $_GET["ass_id"]);
674  $file_exist = false;
675  foreach($files as $lfile)
676  {
677  if($lfile["name"] == $file)
678  {
679  $file_exist = true;
680  break;
681  }
682  }
683  if(!$file_exist)
684  {
685  echo "FILE DOES NOT EXIST";
686  exit;
687  }
688 
689  // check whether assignment as already started
690  $ass = new ilExAssignment((int) $_GET["ass_id"]);
691  $not_started_yet = false;
692  if ($ass->getStartTime() > 0 && time() - $ass->getStartTime() <= 0)
693  {
694  $not_started_yet = true;
695  }
696 
697  // deliver file
698  if (!$not_started_yet)
699  {
700  include_once("./Modules/Exercise/classes/class.ilFSStorageExercise.php");
701  $storage = new ilFSStorageExercise($this->object->getId(), (int) $_GET["ass_id"]);
702  $p = $storage->getAssignmentFilePath($file);
704  }
705 
706  return true;
707  }
print $file
exit
Definition: login.php:54
Exercise assignment.
$_GET["client_id"]
static getFiles($a_exc_id, $a_ass_id)
Get files.
static deliverFile($a_file, $a_filename, $a_mime='', $isInline=false, $removeAfterDelivery=false, $a_exit_after=true)
deliver file for download via browser.
static sendFailure($a_info="", $a_keep=false)
Send Failure Message to Screen.
checkPermission($a_perm, $a_cmd="", $a_type="", $a_ref_id=null)
Check permission and redirect on error.
if($_REQUEST['ilias_path']) define('ILIAS_HTTP_PATH' $_REQUEST['ilias_path']
Definition: index.php:7
+ Here is the call graph for this function:

◆ downloadGlobalFeedbackFileObject()

ilObjExerciseGUI::downloadGlobalFeedbackFileObject ( )

Definition at line 4308 of file class.ilObjExerciseGUI.php.

References $ilCtrl, and ilUtil\deliverFile().

4309  {
4310  global $ilCtrl;
4311 
4312  if(!$this->ass ||
4313  !$this->ass->getFeedbackFile() ||
4314  !$this->ass->getDeadline() ||
4315  $this->ass->getDeadline() > time())
4316  {
4317  $ilCtrl->redirect($this, "showOverview");
4318  }
4319 
4320  ilUtil::deliverFile($this->ass->getFeedbackFilePath(), $this->ass->getFeedbackFile());
4321  }
global $ilCtrl
Definition: ilias.php:18
static deliverFile($a_file, $a_filename, $a_mime='', $isInline=false, $removeAfterDelivery=false, $a_exit_after=true)
deliver file for download via browser.
+ Here is the call graph for this function:

◆ downloadMultiFeedbackZipObject()

ilObjExerciseGUI::downloadMultiFeedbackZipObject ( )

Download multi-feedback structrue file.

Definition at line 4380 of file class.ilObjExerciseGUI.php.

References $_GET.

4381  {
4382  $ass = new ilExAssignment((int) $_GET["ass_id"]);
4383  $ass->sendMultiFeedbackStructureFile($this->object);
4384  }
Exercise assignment.
$_GET["client_id"]

◆ downloadNewReturnedObject()

ilObjExerciseGUI::downloadNewReturnedObject ( )

Download newly submitted files of user.

Definition at line 941 of file class.ilObjExerciseGUI.php.

References $_GET, ilObjectGUI\checkPermission(), ilExAssignment\deliverReturnedFiles(), and exit.

942  {
943  global $ilAccess;
944 
945  $peer_review_mask_filename = false;
946 
947  if (!$ilAccess->checkAccess("write", "", $this->object->getRefId()))
948  {
949  // ok: read access + peer review
950  $ass = new ilExAssignment((int) $_GET["ass_id"]);
951  if(!($ilAccess->checkAccess("read", "", $this->object->getRefId()) &&
952  $ass->hasPeerReviewAccess((int) $_GET["member_id"])))
953  {
954  $this->checkPermission("write");
955  }
956  else
957  {
958  $peer_review_mask_filename = true;
959  }
960  }
961 
963  $this->object->getId(), (int) $_GET["ass_id"], (int) $_GET["member_id"],
964  true, $peer_review_mask_filename))
965  {
966  $this->ctrl->redirect($this, "members");
967  }
968  exit;
969  }
exit
Definition: login.php:54
Exercise assignment.
$_GET["client_id"]
deliverReturnedFiles($a_exc_id, $a_ass_id, $a_user_id, $a_only_new=false, $a_peer_review_mask_filename=false)
was: deliverReturnedFiles($a_member_id, $a_only_new = false)
checkPermission($a_perm, $a_cmd="", $a_type="", $a_ref_id=null)
Check permission and redirect on error.
+ Here is the call graph for this function:

◆ downloadObject()

ilObjExerciseGUI::downloadObject ( )

User downloads (own) submitted files.

Parameters

Definition at line 281 of file class.ilObjExerciseGUI.php.

References $_GET, $_REQUEST, $ilCtrl, $ilUser, ilObjectGUI\checkPermission(), ilExAssignment\downloadSelectedFiles(), exit, and ilUtil\sendFailure().

282  {
283  global $ilUser, $ilCtrl;
284 
285  $this->checkPermission("read");
286  if (count($_REQUEST["delivered"]))
287  {
288  if(!is_array($_REQUEST["delivered"]))
289  {
290  $_REQUEST["delivered"] = array($_REQUEST["delivered"]);
291  }
292  ilExAssignment::downloadSelectedFiles($this->object->getId(), (int) $_GET["ass_id"],
293  $ilUser->getId(), $_REQUEST["delivered"]);
294  exit;
295  }
296  else
297  {
298  ilUtil::sendFailure($this->lng->txt("please_select_a_delivered_file_to_download"), true);
299  $ilCtrl->redirect($this, "submissionScreen");
300  }
301  }
exit
Definition: login.php:54
$_GET["client_id"]
downloadSelectedFiles($a_exc_id, $a_ass_id, $a_user_id, $array_file_id)
was: downloadSelectedFiles($array_file_id,$a_user_id)?
global $ilCtrl
Definition: ilias.php:18
static sendFailure($a_info="", $a_keep=false)
Send Failure Message to Screen.
global $ilUser
Definition: imgupload.php:15
checkPermission($a_perm, $a_cmd="", $a_type="", $a_ref_id=null)
Check permission and redirect on error.
if($_REQUEST['ilias_path']) define('ILIAS_HTTP_PATH' $_REQUEST['ilias_path']
Definition: index.php:7
+ Here is the call graph for this function:

◆ downloadReturnedObject()

ilObjExerciseGUI::downloadReturnedObject ( )

Download submitted files of user.

Definition at line 899 of file class.ilObjExerciseGUI.php.

References $_GET, ilObjectGUI\checkPermission(), ilExAssignment\deliverReturnedFiles(), and exit.

900  {
901  global $ilAccess;
902 
903  $peer_review_mask_filename = false;
904 
905  if (!$ilAccess->checkAccess("write", "", $this->object->getRefId()))
906  {
907  if ($ilAccess->checkAccess("read", "", $this->object->getRefId()) &&
908  $this->object->getShowSubmissions() &&
909  $this->object->getTimestamp() - time() <= 0)
910  {
911  // ok: read access + public submissions
912  }
913  else
914  {
915  // ok: read access + peer review
916  $ass = new ilExAssignment((int) $_GET["ass_id"]);
917  if(!($ilAccess->checkAccess("read", "", $this->object->getRefId()) &&
918  $ass->hasPeerReviewAccess((int) $_GET["member_id"])))
919  {
920  $this->checkPermission("write");
921  }
922  else
923  {
924  $peer_review_mask_filename = true;
925  }
926  }
927  }
928 
930  $this->object->getId(), (int) $_GET["ass_id"], (int) $_GET["member_id"],
931  false, $peer_review_mask_filename))
932  {
933  $this->ctrl->redirect($this, "members");
934  }
935  exit;
936  }
exit
Definition: login.php:54
Exercise assignment.
$_GET["client_id"]
deliverReturnedFiles($a_exc_id, $a_ass_id, $a_user_id, $a_only_new=false, $a_peer_review_mask_filename=false)
was: deliverReturnedFiles($a_member_id, $a_only_new = false)
checkPermission($a_perm, $a_cmd="", $a_type="", $a_ref_id=null)
Check permission and redirect on error.
+ Here is the call graph for this function:

◆ editAssignmentObject()

ilObjExerciseGUI::editAssignmentObject ( )

Edit assignment.

Definition at line 2404 of file class.ilObjExerciseGUI.php.

References ilObjectGUI\$tpl, ilObjectGUI\checkPermission(), getAssignmentValues(), initAssignmentForm(), and setAssignmentHeader().

2405  {
2406  global $tpl, $ilTabs, $tpl;
2407 
2408  $this->checkPermission("write");
2409 
2410  $this->setAssignmentHeader();
2411  $ilTabs->activateTab("ass_settings");
2412 
2413  $this->initAssignmentForm("edit");
2414  $this->getAssignmentValues();
2415  $tpl->setContent($this->form->getHTML());
2416  }
initAssignmentForm($a_mode="create")
Init assignment form.
getAssignmentValues()
Get current values for assignment from.
setAssignmentHeader()
Set assignment header.
checkPermission($a_perm, $a_cmd="", $a_type="", $a_ref_id=null)
Check permission and redirect on error.
+ Here is the call graph for this function:

◆ editAssignmentTextObject()

ilObjExerciseGUI::editAssignmentTextObject ( ilPropertyFormGUI  $a_form = null)

Definition at line 3830 of file class.ilObjExerciseGUI.php.

References $ilCtrl, $ilUser, ilRTE\_replaceMediaObjectImageSrc(), addContentSubTabs(), ilObjectGUI\checkPermission(), ilDatePresentation\formatDate(), ilExAssignment\getDeliveredFiles(), IL_CAL_UNIX, initAssignmentTextForm(), ilUtil\sendInfo(), and ilExAssignment\TYPE_TEXT.

Referenced by updateAssignmentTextObject().

3831  {
3832  global $ilTabs, $ilCtrl, $ilUser;
3833 
3834  if(!$this->ass ||
3835  $this->ass->getType() != ilExAssignment::TYPE_TEXT ||
3836  ($this->ass->getDeadline() && $this->ass->getDeadline() - time() < 0))
3837  {
3838  $ilCtrl->redirect($this, "showOverview");
3839  }
3840 
3841  $this->checkPermission("read");
3842 
3843  $ilTabs->activateTab("content");
3844  $this->addContentSubTabs("content");
3845 
3846  if($this->ass->getDeadline())
3847  {
3848  ilUtil::sendInfo($this->lng->txt("exc_edit_until").": ".
3849  ilDatePresentation::formatDate(new ilDateTime($this->ass->getDeadline(),IL_CAL_UNIX)));
3850  }
3851 
3852  if(!$a_form)
3853  {
3854  $a_form = $this->initAssignmentTextForm($this->ass);
3855 
3856  $files = ilExAssignment::getDeliveredFiles($this->ass->getExerciseId(), $this->ass->getId(), $ilUser->getId());
3857  if($files)
3858  {
3859  $files = array_shift($files);
3860  if(trim($files["atext"]))
3861  {
3862  $text = $a_form->getItemByPostVar("atxt");
3863  // mob id to mob src
3864  $text->setValue(ilRTE::_replaceMediaObjectImageSrc($files["atext"], 1));
3865  }
3866  }
3867  }
3868 
3869  $this->tpl->setContent($a_form->getHTML());
3870  }
getItemByPostVar($a_post_var)
Get Item by POST variable.
const IL_CAL_UNIX
addContentSubTabs($a_activate)
Add subtabs of content view.
global $ilCtrl
Definition: ilias.php:18
static sendInfo($a_info="", $a_keep=false)
Send Info Message to Screen.
getDeliveredFiles($a_exc_id, $a_ass_id, $a_user_id, $a_filter_empty_filename=false)
was: getDeliveredFiles($a_member_id)
static formatDate(ilDateTime $date)
Format a date public.
Date and time handling
static _replaceMediaObjectImageSrc($a_text, $a_direction=0)
replaces image source from mob image urls with the mob id or replaces mob id with the correct image s...
initAssignmentTextForm(ilExAssignment $a_ass, $a_read_only=false, $a_cancel_cmd="showOverview", $a_peer_review_cmd=null, $a_peer_rating_html=null)
global $ilUser
Definition: imgupload.php:15
checkPermission($a_perm, $a_cmd="", $a_type="", $a_ref_id=null)
Check permission and redirect on error.
+ Here is the call graph for this function:
+ Here is the caller graph for this function:

◆ editObject()

ilObjExerciseGUI::editObject ( )

Definition at line 1962 of file class.ilObjExerciseGUI.php.

References setSettingsSubTabs().

1963  {
1964  $this->setSettingsSubTabs();
1965  $this->tabs_gui->activateSubTab("edit");
1966  return parent::editObject();
1967  }
+ Here is the call graph for this function:

◆ editPeerReviewObject()

ilObjExerciseGUI::editPeerReviewObject ( )

Definition at line 4104 of file class.ilObjExerciseGUI.php.

References $ilCtrl, $ilUser, ilObjectGUI\$tpl, canPeerReviewBeEdited(), ilObjectGUI\checkPermission(), ilDatePresentation\formatDate(), ilExAssignment\getNumberOfMissingFeedbacks(), IL_CAL_UNIX, ilUtil\sendFailure(), and ilUtil\sendInfo().

4105  {
4106  global $ilCtrl, $ilUser, $tpl;
4107 
4108  if(!$this->canPeerReviewBeEdited())
4109  {
4110  $ilCtrl->redirect($this, "showOverview");
4111  }
4112 
4113  $this->checkPermission("read");
4114 
4115  $this->tabs_gui->clearTargets();
4116  $this->tabs_gui->setBackTarget($this->lng->txt("back"), $this->ctrl->getLinkTarget($this, "showOverview"));
4117 
4118  $peer_items = $this->ass->getPeerReviewsByGiver($ilUser->getId());
4119  if(!sizeof($peer_items))
4120  {
4121  ilUtil::sendFailure($this->lng->txt("exc_peer_review_no_peers"), true);
4122  $ilCtrl->redirect($this, "showOverview");
4123  }
4124 
4125  $missing = ilExAssignment::getNumberOfMissingFeedbacks($this->ass->getId(), $this->ass->getPeerReviewMin());
4126  if($missing)
4127  {
4128  $dl = $this->ass->getPeerReviewDeadline();
4129  if(!$dl || $dl < time())
4130  {
4131  ilUtil::sendInfo(sprintf($this->lng->txt("exc_peer_review_missing_info"), $missing));
4132  }
4133  else
4134  {
4135  ilUtil::sendInfo(sprintf($this->lng->txt("exc_peer_review_missing_info_deadline"), $missing,
4137  }
4138  }
4139 
4140  $tpl->addJavaScript("Modules/Exercise/js/ilExcPeerReview.js");
4141  $tpl->addOnLoadCode("il.ExcPeerReview.setAjax('".
4142  $ilCtrl->getLinkTarget($this, "updatePeerReviewComments", "", true, false).
4143  "')");
4144 
4145  include_once "Modules/Exercise/classes/class.ilExAssignmentPeerReviewTableGUI.php";
4146  $tbl = new ilExAssignmentPeerReviewTableGUI($this, "editPeerReview", $this->ass, $ilUser->getId(), $peer_items, "exc_peer_review_give", "showOverview");
4147 
4148  $tpl->setContent($tbl->getHTML());
4149  }
static getNumberOfMissingFeedbacks($a_ass_id, $a_min)
const IL_CAL_UNIX
global $ilCtrl
Definition: ilias.php:18
static sendInfo($a_info="", $a_keep=false)
Send Info Message to Screen.
List all peers to be reviewed for user.
static formatDate(ilDateTime $date)
Format a date public.
Date and time handling
static sendFailure($a_info="", $a_keep=false)
Send Failure Message to Screen.
global $ilUser
Definition: imgupload.php:15
checkPermission($a_perm, $a_cmd="", $a_type="", $a_ref_id=null)
Check permission and redirect on error.
+ Here is the call graph for this function:

◆ executeCommand()

ilObjExerciseGUI::executeCommand ( )

Definition at line 57 of file class.ilObjExerciseGUI.php.

References $_GET, $_REQUEST, $cmd, $ilCtrl, $ilUser, ilObjectGUI\$lng, $ret, ilObjectGUI\addHeaderAction(), ilObjectGUI\checkPermission(), ilCommonActionDispatcherGUI\getInstanceFromAjaxCall(), ilUserUtil\getNamePresentation(), infoScreen(), initTeamSubmission(), ilExAssignment\lookupTitle(), ilLearningProgressBaseGUI\LP_CONTEXT_REPOSITORY, ilObjectGUI\prepareOutput(), ilUtil\sendInfo(), setAssignmentHeader(), setSettingsSubTabs(), ilFileSystemGUI\setTableId(), ilFileSystemGUI\setTitle(), and ilExAssignment\TYPE_UPLOAD_TEAM.

58  {
59  global $ilUser,$ilCtrl, $ilTabs, $lng;
60 
61  $next_class = $this->ctrl->getNextClass($this);
62  $cmd = $this->ctrl->getCmd();
63  $this->prepareOutput();
64 
65 //echo "-".$next_class."-".$cmd."-"; exit;
66  switch($next_class)
67  {
68  case "ilfilesystemgui":
69  $this->checkPermission("write");
70 
71  if ($_GET["fsmode"] == "feedback" ||
72  $_GET["fsmode"] == "feedbackpart") // feedback files
73  {
74  $ilCtrl->saveParameter($this, array("member_id"));
75  //$this->setAssignmentHeader();
76  //$ilTabs->activateTab("ass_files");
77  $ilTabs->clearTargets();
78 
79  if ($_GET["fsmode"] != "feedbackpart")
80  {
81  $ilTabs->setBackTarget($lng->txt("back"),
82  $ilCtrl->getLinkTarget($this, "members"));
83  }
84  else
85  {
86  $ilTabs->setBackTarget($lng->txt("back"),
87  $ilCtrl->getLinkTarget($this, "showParticipant"));
88  }
89 
90  ilUtil::sendInfo($lng->txt("exc_fb_tutor_info"));
91 
92  include_once("./Modules/Exercise/classes/class.ilFSStorageExercise.php");
93  $fstorage = new ilFSStorageExercise($this->object->getId(), (int) $_GET["ass_id"]);
94  $fstorage->create();
95 
96  include_once("./Services/User/classes/class.ilUserUtil.php");
97  $noti_rec_ids = array();
98  if($this->ass->getType() == ilExAssignment::TYPE_UPLOAD_TEAM)
99  {
100  $team_id = $this->ass->getTeamId((int) $_GET["member_id"]);
101  $feedback_id = "t".$team_id;
102  $fs_title = array();
103  foreach($this->ass->getTeamMembers($team_id) as $team_user_id)
104  {
105  $fs_title[] = ilUserUtil::getNamePresentation($team_user_id, false, false, "", true);
106  $noti_rec_ids[] = $team_user_id;
107  }
108  $fs_title = implode(" / ", $fs_title);
109  }
110  else
111  {
112  $feedback_id = $noti_rec_ids = (int) $_GET["member_id"];
113  $fs_title = ilUserUtil::getNamePresentation((int) $_GET["member_id"], false, false, "", true);
114  }
115 
116  include_once("./Services/FileSystem/classes/class.ilFileSystemGUI.php");
117  $fs_gui = new ilFileSystemGUI($fstorage->getFeedbackPath($feedback_id));
118  $fs_gui->setTableId("excfbfil".(int)$_GET["ass_id"]."_".$feedback_id);
119  $fs_gui->setAllowDirectories(false);
120  $fs_gui->setTitle($lng->txt("exc_fb_files")." - ".
121  ilExAssignment::lookupTitle((int) $_GET["ass_id"])." - ".
122  $fs_title);
123  $pcommand = $fs_gui->getLastPerformedCommand();
124  if (is_array($pcommand) && $pcommand["cmd"] == "create_file")
125  {
126  $this->object->sendFeedbackFileNotification($pcommand["name"],
127  $noti_rec_ids, (int) $_GET["ass_id"]);
128  }
129  $ret = $this->ctrl->forwardCommand($fs_gui);
130  }
131  else // assignment files
132  {
133  $this->setAssignmentHeader();
134  $ilTabs->activateTab("ass_files");
135  include_once("./Modules/Exercise/classes/class.ilFSStorageExercise.php");
136  $fstorage = new ilFSStorageExercise($this->object->getId(), (int) $_GET["ass_id"]);
137  $fstorage->create();
138  include_once("./Services/FileSystem/classes/class.ilFileSystemGUI.php");
139  $fs_gui = new ilFileSystemGUI($fstorage->getPath());
140  $fs_gui->setTitle($lng->txt("exc_instruction_files"));
141  $fs_gui->setTableId("excassfil".$_GET["ass_id"]);
142  $fs_gui->setAllowDirectories(false);
143  $ret = $this->ctrl->forwardCommand($fs_gui);
144  }
145  break;
146 
147  case "ilinfoscreengui":
148  $ilTabs->activateTab("info");
149  $this->infoScreen(); // forwards command
150  break;
151 
152  case 'ilpermissiongui':
153  $ilTabs->activateTab("permissions");
154  include_once("Services/AccessControl/classes/class.ilPermissionGUI.php");
155  $perm_gui =& new ilPermissionGUI($this);
156  $ret =& $this->ctrl->forwardCommand($perm_gui);
157  break;
158 
159  case "illearningprogressgui":
160  $ilTabs->activateTab("learning_progress");
161  include_once './Services/Tracking/classes/class.ilLearningProgressGUI.php';
162 
164  $this->object->getRefId(),
165  $_GET['user_id'] ? $_GET['user_id'] : $ilUser->getId());
166  $this->ctrl->forwardCommand($new_gui);
167  $this->tabs_gui->setTabActive('learning_progress');
168  break;
169 
170  case 'ilrepositorysearchgui':
171  $ilTabs->activateTab("grades");
172  include_once('./Services/Search/classes/class.ilRepositorySearchGUI.php');
173  $rep_search = new ilRepositorySearchGUI();
174  if(!$_REQUEST["ctx"])
175  {
176  $rep_search->setTitle($this->lng->txt("exc_add_participant"));
177  $rep_search->setCallback($this,'addMembersObject');
178 
179  // Set tabs
180  $this->tabs_gui->setTabActive('members');
181  $this->ctrl->setReturn($this,'members');
182 
183  #$this->__setSubTabs('members');
184  #$this->tabs_gui->setSubTabActive('members');
185  }
186  else
187  {
188  $this->ctrl->saveParameterByClass('ilRepositorySearchGUI', 'ctx', 1);
189 
190  $rep_search->setTitle($this->lng->txt("exc_team_member_add"));
191  $rep_search->setCallback($this,'addTeamMemberActionObject');
192 
193  // Set tabs
194  $this->initTeamSubmission("submissionScreenTeam");
195  $this->ctrl->setReturn($this,'submissionScreenTeam');
196  }
197  $ret =& $this->ctrl->forwardCommand($rep_search);
198  break;
199 
200  case 'ilobjectcopygui':
201  $ilCtrl->saveParameter($this, 'new_type');
202  $ilCtrl->setReturnByClass(get_class($this),'create');
203 
204  include_once './Services/Object/classes/class.ilObjectCopyGUI.php';
205  $cp = new ilObjectCopyGUI($this);
206  $cp->setType('exc');
207  $this->ctrl->forwardCommand($cp);
208  break;
209 
210  case "ilexportgui":
211  $ilTabs->activateTab("export");
212  include_once("./Services/Export/classes/class.ilExportGUI.php");
213  $exp_gui = new ilExportGUI($this);
214  $exp_gui->addFormat("xml");
215  $ret = $this->ctrl->forwardCommand($exp_gui);
216 // $this->tpl->show();
217  break;
218  case 'ilshoppurchasegui':
219  include_once './Services/Payment/classes/class.ilShopPurchaseGUI.php';
220  $sp = new ilShopPurchaseGUI($_GET['ref_id']);
221 
222  $this->ctrl->forwardCommand($sp);
223  break;
224 
225  case "ilcommonactiondispatchergui":
226  include_once("Services/Object/classes/class.ilCommonActionDispatcherGUI.php");
228  $this->ctrl->forwardCommand($gui);
229  break;
230 
231  case "ilcertificategui":
232  $this->setSettingsSubTabs();
233  $this->tabs_gui->activateTab("settings");
234  $this->tabs_gui->activateSubTab("certificate");
235  include_once "./Services/Certificate/classes/class.ilCertificateGUI.php";
236  include_once "./Modules/Exercise/classes/class.ilExerciseCertificateAdapter.php";
237  $output_gui = new ilCertificateGUI(new ilExerciseCertificateAdapter($this->object));
238  $this->ctrl->forwardCommand($output_gui);
239  break;
240 
241  case "ilratinggui":
242  $this->ass->updatePeerReviewTimestamp((int)$_REQUEST["peer_id"]);
243 
244  include_once("./Services/Rating/classes/class.ilRatingGUI.php");
245  $rating_gui = new ilRatingGUI();
246  $rating_gui->setObject($this->ass->getId(), "ass",
247  (int)$_REQUEST["peer_id"], "peer");
248  $this->ctrl->forwardCommand($rating_gui);
249  $ilCtrl->redirect($this, "editPeerReview");
250  break;
251 
252  default:
253  if(!$cmd)
254  {
255  $cmd = "infoScreen";
256  }
257 
258  $cmd .= "Object";
259 
260  $this->$cmd();
261 
262  break;
263  }
264 
265  $this->addHeaderAction();
266 
267  return true;
268  }
setTitle($a_val)
Set title.
GUI class for the workflow of copying objects.
$_GET["client_id"]
Class ilShopPurchaseGUI.
$cmd
Definition: sahs_server.php:35
static getNamePresentation($a_user_id, $a_user_image=false, $a_profile_link=false, $a_profile_back_link="", $a_force_first_lastname=false, $a_omit_login=false, $a_sortable=true)
Default behaviour is:
global $ilCtrl
Definition: ilias.php:18
static sendInfo($a_info="", $a_keep=false)
Send Info Message to Screen.
setTableId($a_val)
Set table id.
Export User Interface Class.
Class ilRatingGUI.
GUI class to create PDF certificates.
prepareOutput()
prepare output
initTeamSubmission($a_back_cmd, $a_mandatory_team=true)
global $ilUser
Definition: imgupload.php:15
setAssignmentHeader()
Set assignment header.
checkPermission($a_perm, $a_cmd="", $a_type="", $a_ref_id=null)
Check permission and redirect on error.
New PermissionGUI (extends from old ilPermission2GUI) RBAC related output.
if($_REQUEST['ilias_path']) define('ILIAS_HTTP_PATH' $_REQUEST['ilias_path']
Definition: index.php:7
File System Explorer GUI class.
addHeaderAction()
Add header action menu.
infoScreen()
show information screen
Class ilObjUserTrackingGUI.
static getInstanceFromAjaxCall()
(Re-)Build instance from ajax call
static lookupTitle($a_id)
Lookup title.
+ Here is the call graph for this function:

◆ exportExcelObject()

ilObjExerciseGUI::exportExcelObject ( )

Export as excel.

Definition at line 2874 of file class.ilObjExerciseGUI.php.

References ilObjectGUI\checkPermission(), and exit.

2875  {
2876  $this->checkPermission("write");
2877  $this->object->exportGradesExcel();
2878  exit;
2879  }
exit
Definition: login.php:54
checkPermission($a_perm, $a_cmd="", $a_type="", $a_ref_id=null)
Check permission and redirect on error.
+ Here is the call graph for this function:

◆ getAssignmentValues()

ilObjExerciseGUI::getAssignmentValues ( )

Get current values for assignment from.

Definition at line 2422 of file class.ilObjExerciseGUI.php.

References $_GET, ilExAssignment\getAllDeliveredFiles(), IL_CAL_UNIX, ilDateTime\setDate(), and ilExAssignment\TYPE_UPLOAD_TEAM.

Referenced by editAssignmentObject().

2423  {
2424  $values = array();
2425 
2426  $ass = new ilExAssignment($_GET["ass_id"]);
2427  $values["title"] = $ass->getTitle();
2428  if ($ass->getStartTime() > 0)
2429  {
2430  $values["start_time_cb"] = true;
2431  }
2432  $values["mandatory"] = $ass->getMandatory();
2433  $values["instruction"] = $ass->getInstruction();
2434  $values["type"] = $ass->getType();
2435  if ($ass->getDeadline() > 0)
2436  {
2437  $values["deadline_cb"] = true;
2438  }
2439  if($this->ass->getType() == ilExAssignment::TYPE_UPLOAD_TEAM)
2440  {
2441  $this->form->removeItemByPostVar("peer");
2442  $this->form->removeItemByPostVar("peer_min");
2443  $this->form->removeItemByPostVar("peer_dl");
2444  }
2445  else
2446  {
2447  $values["peer"] = $ass->getPeerReview();
2448  $values["peer_min"] = $ass->getPeerReviewMin();
2449 
2450  if ($ass->getPeerReviewDeadline() > 0)
2451  {
2452  $values["peer_dl_tgl"] = true;
2453  $peer_dl_date = new ilDateTime($ass->getPeerReviewDeadline(), IL_CAL_UNIX);
2454  $peer_dl = $this->form->getItemByPostVar("peer_dl");
2455  $peer_dl->setDate($peer_dl_date);
2456  }
2457  }
2458  $this->form->setValuesByArray($values);
2459 
2460  if ($ass->getDeadline() > 0)
2461  {
2462  $edit_date = new ilDateTime($ass->getDeadline(), IL_CAL_UNIX);
2463  $ed_item = $this->form->getItemByPostVar("deadline");
2464  $ed_item->setDate($edit_date);
2465  }
2466 
2467  if ($ass->getStartTime() > 0)
2468  {
2469  $edit_date = new ilDateTime($ass->getStartTime(), IL_CAL_UNIX);
2470  $ed_item = $this->form->getItemByPostVar("start_time");
2471  $ed_item->setDate($edit_date);
2472  }
2473 
2474  if($ass->getFeedbackFile())
2475  {
2476  $this->form->getItemByPostVar("fb")->setChecked(true);
2477  $this->form->getItemByPostVar("fb_cron")->setChecked($ass->hasFeedbackCron());
2478  $this->form->getItemByPostVar("fb_file")->setValue(basename($ass->getFeedbackFilePath()));
2479  }
2480 
2481  // if there are any submissions we cannot change type anymore
2482  if(sizeof(ilExAssignment::getAllDeliveredFiles($this->object->getId(), $ass->getId())) ||
2483  $this->ass->getType() == ilExAssignment::TYPE_UPLOAD_TEAM)
2484  {
2485  $this->form->getItemByPostVar("type")->setDisabled(true);
2486  }
2487  }
Exercise assignment.
getAllDeliveredFiles($a_exc_id, $a_ass_id)
was: getAllDeliveredFiles()
$_GET["client_id"]
const IL_CAL_UNIX
Date and time handling
setDate($a_date, $a_format)
set date
+ Here is the call graph for this function:
+ Here is the caller graph for this function:

◆ getEditFormCustomValues()

ilObjExerciseGUI::getEditFormCustomValues ( array &  $a_values)
protected

Get values for properties form.

Definition at line 788 of file class.ilObjExerciseGUI.php.

References $ilUser, ilNotification\hasNotification(), and ilNotification\TYPE_EXERCISE_SUBMISSION.

789  {
790  global $ilUser;
791 
792  $a_values["desc"] = $this->object->getLongDescription();
793  $a_values["show_submissions"] = $this->object->getShowSubmissions();
794  $a_values["pass_mode"] = $this->object->getPassMode();
795  if ($a_values["pass_mode"] == "nr")
796  {
797  $a_values["pass_nr"] = $this->object->getPassNr();
798  }
799 
800  include_once "./Services/Notification/classes/class.ilNotification.php";
801  $a_values["notification"] = ilNotification::hasNotification(
803  $this->object->getId());
804 
805  $a_values['completion_by_submission'] = (int) $this->object->isCompletionBySubmissionEnabled();
806  }
static hasNotification($type, $user_id, $id)
Check notification status for object and user.
global $ilUser
Definition: imgupload.php:15
+ Here is the call graph for this function:

◆ getFiles()

ilObjExerciseGUI::getFiles ( )

Definition at line 47 of file class.ilObjExerciseGUI.php.

48  {
49  return $this->files ? $this->files : array();
50  }

◆ getTabs()

ilObjExerciseGUI::getTabs (   $tabs_gui)

adds tabs to tab gui object

Parameters
object$tabs_guiilTabsGUI object

Definition at line 1770 of file class.ilObjExerciseGUI.php.

References $_GET, $ilUser, ilObjectGUI\$lng, and ilLearningProgressAccess\checkAccess().

1771  {
1772  global $ilAccess, $ilUser, $lng, $ilHelp;
1773 
1774  $ilHelp->setScreenIdComponent("exc");
1775 
1776  if ($ilAccess->checkAccess("read", "", $this->object->getRefId()))
1777  {
1778  $tabs_gui->addTab("content",
1779  $lng->txt("exc_assignments"),
1780  $this->ctrl->getLinkTarget($this, "showOverview"));
1781  }
1782 
1783  $next_class = strtolower($this->ctrl->getNextClass());
1784  if ($ilAccess->checkAccess("visible", "", $this->object->getRefId()))
1785  {
1786  $tabs_gui->addTab("info",
1787  $lng->txt("info_short"),
1788  $this->ctrl->getLinkTargetByClass("ilinfoscreengui", "showSummary"));
1789  }
1790 
1791  // edit properties
1792  if ($ilAccess->checkAccess("write", "", $this->ref_id))
1793  {
1794  /*$tabs_gui->addTab("assignments",
1795  $lng->txt("exc_edit_assignments"),
1796  $this->ctrl->getLinkTarget($this, 'listAssignments'));*/
1797 
1798  $tabs_gui->addTab("settings",
1799  $lng->txt("settings"),
1800  $this->ctrl->getLinkTarget($this, 'edit'));
1801 
1802  $tabs_gui->addTab("grades",
1803  $lng->txt("exc_submissions_and_grades"),
1804  $this->ctrl->getLinkTarget($this, 'members'));
1805  }
1806 
1807  // learning progress
1808  $save_sort_order = $_GET["sort_order"]; // hack, because exercise sort parameters
1809  $save_sort_by = $_GET["sort_by"]; // must not be forwarded to learning progress
1810  $save_offset = $_GET["offset"];
1811  $_GET["offset"] = $_GET["sort_by"] = $_GET["sort_order"] = "";
1812 
1813  include_once './Services/Tracking/classes/class.ilLearningProgressAccess.php';
1814  if(ilLearningProgressAccess::checkAccess($this->object->getRefId()))
1815  {
1816  $tabs_gui->addTab('learning_progress',
1817  $lng->txt('learning_progress'),
1818  $this->ctrl->getLinkTargetByClass(array('ilobjexercisegui','illearningprogressgui'),''));
1819  }
1820 
1821  $_GET["sort_order"] = $save_sort_order; // hack, part ii
1822  $_GET["sort_by"] = $save_sort_by;
1823  $_GET["offset"] = $save_offset;
1824 
1825  // export
1826  if ($ilAccess->checkAccess("write", "", $this->object->getRefId()))
1827  {
1828  $tabs_gui->addTab("export",
1829  $lng->txt("export"),
1830  $this->ctrl->getLinkTargetByClass("ilexportgui", ""));
1831  }
1832 
1833 
1834  // permissions
1835  if ($ilAccess->checkAccess("edit_permission", "", $this->ref_id))
1836  {
1837  $tabs_gui->addTab('permissions',
1838  $lng->txt("perm_settings"),
1839  $this->ctrl->getLinkTargetByClass(array(get_class($this),'ilpermissiongui'), "perm"));
1840  }
1841  }
$_GET["client_id"]
static checkAccess($a_ref_id, $a_allow_only_read=true)
check access to learning progress
global $ilUser
Definition: imgupload.php:15
+ Here is the call graph for this function:

◆ ilObjExerciseGUI()

ilObjExerciseGUI::ilObjExerciseGUI (   $a_data,
  $a_id,
  $a_call_by_reference,
  $a_prepare_output = true 
)

Constructor public.

Definition at line 28 of file class.ilObjExerciseGUI.php.

References $_GET, ilObjectGUI\$lng, and ilObjectGUI\ilObjectGUI().

29  {
30  global $lng;
31 
32  $this->type = "exc";
33  $this->ilObjectGUI($a_data,$a_id,$a_call_by_reference,false);
34 
35  $lng->loadLanguageModule("exercise");
36  $lng->loadLanguageModule("exc");
37  $this->ctrl->saveParameter($this,
38  array("ass_id", "part_id", "fsmode"));
39 
40  if ($_GET["ass_id"] > 0)
41  {
42  include_once("./Modules/Exercise/classes/class.ilExAssignment.php");
43  $this->ass = new ilExAssignment((int) $_GET["ass_id"]);
44  }
45  }
Exercise assignment.
$_GET["client_id"]
ilObjectGUI($a_data, $a_id=0, $a_call_by_reference=true, $a_prepare_output=true)
Constructor public.
+ Here is the call graph for this function:

◆ infoScreen()

ilObjExerciseGUI::infoScreen ( )

show information screen

Definition at line 1858 of file class.ilObjExerciseGUI.php.

References $_GET, $ilUser, $img, ilObjectGUI\$lng, ilLPMarks\_lookupComment(), ilLPMarks\_lookupMark(), ilObjectGUI\checkPermission(), and ilExAssignment\getAssignmentDataOfExercise().

Referenced by executeCommand(), and infoScreenObject().

1859  {
1860  global $ilAccess, $ilUser, $ilTabs, $lng;
1861 
1862  $ilTabs->activateTab("info");
1863 
1864  $this->checkPermission("visible");
1865 
1866  include_once("./Services/InfoScreen/classes/class.ilInfoScreenGUI.php");
1867  $info = new ilInfoScreenGUI($this);
1868 
1869  $info->enablePrivateNotes();
1870 
1871  $info->enableNews();
1872  if ($ilAccess->checkAccess("write", "", $_GET["ref_id"]))
1873  {
1874  $info->enableNewsEditing();
1875  $info->setBlockProperty("news", "settings", true);
1876  }
1877 
1878  // standard meta data
1879  //$info->addMetaDataSections($this->object->getId(),0, $this->object->getType());
1880 
1881  // instructions
1882  $info->addSection($this->lng->txt("exc_overview"));
1883  include_once("./Modules/Exercise/classes/class.ilExAssignment.php");
1884  $ass = ilExAssignment::getAssignmentDataOfExercise($this->object->getId());
1885  $cnt = 0;
1886  $mcnt = 0;
1887  foreach ($ass as $a)
1888  {
1889  $cnt++;
1890  if ($a["mandatory"])
1891  {
1892  $mcnt++;
1893  }
1894  }
1895  $info->addProperty($lng->txt("exc_assignments"), $cnt);
1896  $info->addProperty($lng->txt("exc_mandatory"), $mcnt);
1897  if ($this->object->getPassMode() != "nr")
1898  {
1899  $info->addProperty($lng->txt("exc_pass_mode"),
1900  $lng->txt("exc_msg_all_mandatory_ass"));
1901  }
1902  else
1903  {
1904  $info->addProperty($lng->txt("exc_pass_mode"),
1905  sprintf($lng->txt("exc_msg_min_number_ass"), $this->object->getPassNr()));
1906  }
1907 
1908  // feedback from tutor
1909  include_once("Services/Tracking/classes/class.ilLPMarks.php");
1910  if ($ilAccess->checkAccess("read", "", $this->ref_id))
1911  {
1912  $lpcomment = ilLPMarks::_lookupComment($ilUser->getId(), $this->object->getId());
1913  $mark = ilLPMarks::_lookupMark($ilUser->getId(), $this->object->getId());
1914  //$status = ilExerciseMembers::_lookupStatus($this->object->getId(), $ilUser->getId());
1915  $st = $this->object->determinStatusOfUser($ilUser->getId());
1916  $status = $st["overall_status"];
1917  if ($lpcomment != "" || $mark != "" || $status != "notgraded")
1918  {
1919  $info->addSection($this->lng->txt("exc_feedback_from_tutor"));
1920  if ($lpcomment != "")
1921  {
1922  $info->addProperty($this->lng->txt("exc_comment"),
1923  $lpcomment);
1924  }
1925  if ($mark != "")
1926  {
1927  $info->addProperty($this->lng->txt("exc_mark"),
1928  $mark);
1929  }
1930 
1931  //if ($status == "")
1932  //{
1933  // $info->addProperty($this->lng->txt("status"),
1934  // $this->lng->txt("message_no_delivered_files"));
1935  //}
1936  //else
1937  if ($status != "notgraded")
1938  {
1939  $img = '<img src="'.ilUtil::getImagePath("scorm/".$status.".png").'" '.
1940  ' alt="'.$lng->txt("exc_".$status).'" title="'.$lng->txt("exc_".$status).
1941  '" />';
1942 
1943  $add = "";
1944  if ($st["failed_a_mandatory"])
1945  {
1946  $add = " (".$lng->txt("exc_msg_failed_mandatory").")";
1947  }
1948  else if ($status == "failed")
1949  {
1950  $add = " (".$lng->txt("exc_msg_missed_minimum_number").")";
1951  }
1952  $info->addProperty($this->lng->txt("status"),
1953  $img." ".$this->lng->txt("exc_".$status).$add);
1954  }
1955  }
1956  }
1957 
1958  // forward the command
1959  $this->ctrl->forwardCommand($info);
1960  }
static getAssignmentDataOfExercise($a_exc_id)
Get assignments data of an exercise in an array.
Class ilInfoScreenGUI.
$_GET["client_id"]
_lookupMark($a_usr_id, $a_obj_id)
_lookupComment($a_usr_id, $a_obj_id)
global $ilUser
Definition: imgupload.php:15
checkPermission($a_perm, $a_cmd="", $a_type="", $a_ref_id=null)
Check permission and redirect on error.
+ Here is the call graph for this function:
+ Here is the caller graph for this function:

◆ infoScreenObject()

ilObjExerciseGUI::infoScreenObject ( )

this one is called from the info button in the repository not very nice to set cmdClass/Cmd manually, if everything works through ilCtrl in the future this may be changed

Definition at line 1848 of file class.ilObjExerciseGUI.php.

References infoScreen().

Referenced by viewObject().

1849  {
1850  $this->ctrl->setCmd("showSummary");
1851  $this->ctrl->setCmdClass("ilinfoscreengui");
1852  $this->infoScreen();
1853  }
infoScreen()
show information screen
+ Here is the call graph for this function:
+ Here is the caller graph for this function:

◆ initAssignmentForm()

ilObjExerciseGUI::initAssignmentForm (   $a_mode = "create")

Init assignment form.

Parameters
int$a_mode"create"/"edit"

Definition at line 2088 of file class.ilObjExerciseGUI.php.

References $ilCtrl, $ilSetting, ilObjectGUI\$lng, ilCheckboxInputGUI\setChecked(), ilFileWizardInputGUI\setFilenames(), ilFormPropertyGUI\setInfo(), ilTextInputGUI\setMaxLength(), ilSelectInputGUI\setOptions(), ilFormPropertyGUI\setRequired(), ilTextAreaInputGUI\setRows(), ilDateTimeInputGUI\setShowTime(), ilExAssignment\TYPE_BLOG, ilExAssignment\TYPE_PORTFOLIO, ilExAssignment\TYPE_TEXT, ilExAssignment\TYPE_UPLOAD, and ilExAssignment\TYPE_UPLOAD_TEAM.

Referenced by addAssignmentObject(), editAssignmentObject(), saveAssignmentObject(), and updateAssignmentObject().

2089  {
2090  global $lng, $ilCtrl, $ilSetting;
2091 
2092  // init form
2093  $lng->loadLanguageModule("form");
2094  include_once("./Services/Form/classes/class.ilPropertyFormGUI.php");
2095  $this->form = new ilPropertyFormGUI();
2096  $this->form->setTableWidth("600px");
2097  if ($a_mode == "edit")
2098  {
2099  $this->form->setTitle($lng->txt("exc_edit_assignment"));
2100  }
2101  else
2102  {
2103  $this->form->setTitle($lng->txt("exc_new_assignment"));
2104  }
2105  $this->form->setFormAction($ilCtrl->getFormAction($this));
2106 
2107  // type
2108  include_once("./Modules/Exercise/classes/class.ilExAssignment.php");
2109  $types = array(ilExAssignment::TYPE_UPLOAD => $this->lng->txt("exc_type_upload"),
2110  ilExAssignment::TYPE_UPLOAD_TEAM => $this->lng->txt("exc_type_upload_team"),
2111  ilExAssignment::TYPE_TEXT => $this->lng->txt("exc_type_text"));
2112  if(!$ilSetting->get('disable_wsp_blogs'))
2113  {
2114  $types[ilExAssignment::TYPE_BLOG] = $this->lng->txt("exc_type_blog");
2115  }
2116  if($ilSetting->get('user_portfolios'))
2117  {
2118  $types[ilExAssignment::TYPE_PORTFOLIO] = $this->lng->txt("exc_type_portfolio");
2119  }
2120  if(sizeof($types) > 1)
2121  {
2122  $ty = new ilSelectInputGUI($this->lng->txt("exc_assignment_type"), "type");
2123  $ty->setOptions($types);
2124  $ty->setRequired(true);
2125  }
2126  else
2127  {
2128  $ty = new ilHiddenInputGUI("type");
2129  $ty->setValue(ilExAssignment::TYPE_UPLOAD);
2130  }
2131  $this->form->addItem($ty);
2132 
2133  // title
2134  $ti = new ilTextInputGUI($this->lng->txt("title"), "title");
2135  $ti->setMaxLength(200);
2136  $ti->setRequired(true);
2137  $this->form->addItem($ti);
2138 
2139  // start time y/n
2140  $cb = new ilCheckboxInputGUI($this->lng->txt("exc_start_time"), "start_time_cb");
2141  $this->form->addItem($cb);
2142 
2143  // start time
2144  $edit_date = new ilDateTimeInputGUI("", "start_time");
2145  $edit_date->setShowTime(true);
2146  $cb->addSubItem($edit_date);
2147 
2148 
2149  // deadline y/n
2150  $dcb = new ilCheckboxInputGUI($this->lng->txt("exc_deadline"), "deadline_cb");
2151  $dcb->setChecked(true);
2152  $this->form->addItem($dcb);
2153 
2154  // Deadline
2155  $edit_date = new ilDateTimeInputGUI($lng->txt(""), "deadline");
2156  $edit_date->setShowTime(true);
2157  $dcb->addSubItem($edit_date);
2158 
2159  // mandatory
2160  $cb = new ilCheckboxInputGUI($this->lng->txt("exc_mandatory"), "mandatory");
2161  $cb->setInfo($this->lng->txt("exc_mandatory_info"));
2162  $cb->setChecked(true);
2163  $this->form->addItem($cb);
2164 
2165  // Work Instructions
2166  $desc_input = new ilTextAreaInputGUI($lng->txt("exc_instruction"), "instruction");
2167  $desc_input->setRows(20);
2168  $desc_input->setUseRte(true);
2169  $desc_input->setRteTagSet("mini");
2170  $this->form->addItem($desc_input);
2171 
2172  // files
2173  if ($a_mode == "create")
2174  {
2175  $files = new ilFileWizardInputGUI($this->lng->txt('objs_file'),'files');
2176  $files->setFilenames(array(0 => ''));
2177  $this->form->addItem($files);
2178  }
2179 
2180  // peer review
2181  $peer = new ilCheckboxInputGUI($lng->txt("exc_peer_review"), "peer");
2182  $peer->setInfo($this->lng->txt("exc_peer_review_ass_setting_info"));
2183  $this->form->addItem($peer);
2184 
2185  if ($a_mode == "create")
2186  {
2187  $peer->setInfo($lng->txt("exc_peer_review_info"));
2188  }
2189 
2190  $peer_min = new ilNumberInputGUI($lng->txt("exc_peer_review_min_number"), "peer_min");
2191  $peer_min->setInfo($lng->txt("exc_peer_review_min_number_info"));
2192  $peer_min->setRequired(true);
2193  $peer_min->setValue(5);
2194  $peer_min->setSize(3);
2195  $peer_min->setValue(2);
2196  $peer->addSubItem($peer_min);
2197 
2198  $peer_dl = new ilDateTimeInputGUI($lng->txt("exc_peer_review_deadline"), "peer_dl");
2199  $peer_dl->setInfo($lng->txt("exc_peer_review_deadline_info"));
2200  $peer_dl->enableDateActivation("", "peer_dl_tgl");
2201  $peer_dl->setShowTime(true);
2202  $peer->addSubItem($peer_dl);
2203 
2204 
2205  // global feedback
2206 
2207  $fb = new ilCheckboxInputGUI($lng->txt("exc_global_feedback_file"), "fb");
2208  $this->form->addItem($fb);
2209 
2210  $fb_file = new ilFileInputGUi($lng->txt("file"), "fb_file");
2211  $fb_file->setRequired(true); // will be disabled on update if file exists (see below)
2212  // $fb_file->setAllowDeletion(true); makes no sense if required (overwrite or keep)
2213  $fb->addSubItem($fb_file);
2214 
2215  // #15467
2216  if($a_mode != "create" &&
2217  $this->ass &&
2218  $this->ass->getFeedbackFile())
2219  {
2220  $fb_file->setRequired(false);
2221  }
2222 
2223  $fb_cron = new ilCheckboxInputGUI($lng->txt("exc_global_feedback_file_cron"), "fb_cron");
2224  $fb_cron->setInfo($lng->txt("exc_global_feedback_file_cron_info"));
2225  $fb->addSubItem($fb_cron);
2226 
2227  // save and cancel commands
2228  if ($a_mode == "create")
2229  {
2230  $this->form->addCommandButton("saveAssignment", $lng->txt("save"));
2231  $this->form->addCommandButton("listAssignments", $lng->txt("cancel"));
2232  }
2233  else
2234  {
2235  $this->form->addCommandButton("updateAssignment", $lng->txt("save"));
2236  $this->form->addCommandButton("listAssignments", $lng->txt("cancel"));
2237  }
2238  }
This class represents a selection list property in a property form.
This class represents a property form user interface.
This class represents a file wizard property in a property form.
This class represents a checkbox property in a property form.
This class represents a date/time property in a property form.
global $ilCtrl
Definition: ilias.php:18
setInfo($a_info)
Set Information Text.
setChecked($a_checked)
Set Checked.
This class represents a hidden form property in a property form.
This class represents a number property in a property form.
This class represents a text property in a property form.
setMaxLength($a_maxlength)
Set Max Length.
setOptions($a_options)
Set Options.
global $ilSetting
Definition: privfeed.php:40
setFilenames($a_filenames)
Set filenames.
This class represents a text area property in a property form.
setRequired($a_required)
Set Required.
setShowTime($a_showtime)
Set Show Time Information.
+ Here is the call graph for this function:
+ Here is the caller graph for this function:

◆ initAssignmentTextForm()

ilObjExerciseGUI::initAssignmentTextForm ( ilExAssignment  $a_ass,
  $a_read_only = false,
  $a_cancel_cmd = "showOverview",
  $a_peer_review_cmd = null,
  $a_peer_rating_html = null 
)
protected

Definition at line 3760 of file class.ilObjExerciseGUI.php.

References $ilCtrl, $ilUser, ilExAssignment\getMandatory(), ilExAssignment\getTitle(), ilTextAreaInputGUI\setCols(), ilCustomInputGUI\setHtml(), and ilFormPropertyGUI\setRequired().

Referenced by editAssignmentTextObject(), showAssignmentTextObject(), and updateAssignmentTextObject().

3761  {
3762  global $ilCtrl, $ilUser;
3763 
3764  include_once "Services/Form/classes/class.ilPropertyFormGUI.php";
3765  $form = new ilPropertyFormGUI();
3766  $form->setTitle($this->lng->txt("exc_assignment")." \"".$a_ass->getTitle()."\"");
3767 
3768  if(!$a_read_only)
3769  {
3770  $text = new ilTextAreaInputGUI($this->lng->txt("exc_your_text"), "atxt");
3771  $text->setRequired((bool)$a_ass->getMandatory());
3772  $text->setRows(40);
3773  $form->addItem($text);
3774 
3775  // custom rte tags
3776  $text->setUseRte(true);
3777  $text->setRTESupport($ilUser->getId(), "exca~", "exc_ass");
3778 
3779  // see ilObjForumGUI
3780  $text->disableButtons(array(
3781  'charmap',
3782  'undo',
3783  'redo',
3784  'justifyleft',
3785  'justifycenter',
3786  'justifyright',
3787  'justifyfull',
3788  'anchor',
3789  'fullscreen',
3790  'cut',
3791  'copy',
3792  'paste',
3793  'pastetext',
3794  // 'formatselect' #13234
3795  ));
3796 
3797  $form->setFormAction($ilCtrl->getFormAction($this, "updateAssignmentText"));
3798  $form->addCommandButton("updateAssignmentTextAndReturn", $this->lng->txt("save_return"));
3799  $form->addCommandButton("updateAssignmentText", $this->lng->txt("save"));
3800  }
3801  else
3802  {
3803  $text = new ilNonEditableValueGUI($this->lng->txt("exc_files_returned_text"), "atxt", true);
3804  $form->addItem($text);
3805 
3806  if(!$a_peer_review_cmd)
3807  {
3808  $form->setFormAction($ilCtrl->getFormAction($this, "showOverview"));
3809  }
3810  else
3811  {
3812  $rating = new ilCustomInputGUI($this->lng->txt("exc_peer_review_rating"));
3813  $rating->setHtml($a_peer_rating_html);
3814  $form->addItem($rating);
3815 
3816  $comm = new ilTextAreaInputGUI($this->lng->txt("exc_peer_review_comment"), "comm");
3817  $comm->setCols(75);
3818  $comm->setRows(15);
3819  $form->addItem($comm);
3820 
3821  $form->setFormAction($ilCtrl->getFormAction($this, $a_peer_review_cmd));
3822  $form->addCommandButton($a_peer_review_cmd, $this->lng->txt("save"));
3823  }
3824  }
3825  $form->addCommandButton($a_cancel_cmd, $this->lng->txt("cancel"));
3826 
3827  return $form;
3828  }
setHtml($a_html)
Set Html.
This class represents a property form user interface.
global $ilCtrl
Definition: ilias.php:18
getMandatory()
Get mandatory.
This class represents a custom property in a property form.
global $ilUser
Definition: imgupload.php:15
This class represents a non editable value in a property form.
This class represents a text area property in a property form.
setRequired($a_required)
Set Required.
+ Here is the call graph for this function:
+ Here is the caller graph for this function:

◆ initEditCustomForm()

ilObjExerciseGUI::initEditCustomForm ( ilPropertyFormGUI  $a_form)
protected

Init properties form.

Definition at line 720 of file class.ilObjExerciseGUI.php.

References $section, ilPropertyFormGUI\addItem(), ilExAssignment\countMandatory(), ilFormPropertyGUI\setInfo(), ilNumberInputGUI\setSize(), and ilPropertyFormGUI\setTitle().

721  {
722  $a_form->setTitle($this->lng->txt("exc_edit_exercise"));
723 
725  $section->setTitle($this->lng->txt('exc_passing_exc'));
726  $a_form->addItem($section);
727 
728  // pass mode
729  $radg = new ilRadioGroupInputGUI($this->lng->txt("exc_pass_mode"), "pass_mode");
730 
731  $op1 = new ilRadioOption($this->lng->txt("exc_pass_all"), "all",
732  $this->lng->txt("exc_pass_all_info"));
733  $radg->addOption($op1);
734  $op2 = new ilRadioOption($this->lng->txt("exc_pass_minimum_nr"), "nr",
735  $this->lng->txt("exc_pass_minimum_nr_info"));
736  $radg->addOption($op2);
737 
738  // minimum number of assignments to pass
739  $ni = new ilNumberInputGUI($this->lng->txt("exc_min_nr"), "pass_nr");
740  $ni->setSize(4);
741  $ni->setMaxLength(4);
742  $ni->setRequired(true);
743  include_once("./Modules/Exercise/classes/class.ilExAssignment.php");
744  $mand = ilExAssignment::countMandatory($this->object->getId());
745  $min = max($mand, 1);
746  $ni->setMinValue($min);
747  $ni->setInfo($this->lng->txt("exc_min_nr_info"));
748  $op2->addSubItem($ni);
749 
750  $a_form->addItem($radg);
751 
752  // completion by submission
753  $subcompl = new ilRadioGroupInputGUI($this->lng->txt("exc_passed_status_determination"), "completion_by_submission");
754  $op1 = new ilRadioOption($this->lng->txt("exc_completion_by_tutor"), 0, "");
755  $subcompl->addOption($op1);
756  $op2 = new ilRadioOption($this->lng->txt("exc_completion_by_submission"), 1,$this->lng->txt("exc_completion_by_submission_info"));
757  $subcompl->addOption($op2);
758  $a_form->addItem($subcompl);
759 
760  /*$subcompl = new ilCheckboxInputGUI($this->lng->txt('exc_completion_by_submission'), 'completion_by_submission');
761  $subcompl->setInfo($this->lng->txt('exc_completion_by_submission_info'));
762  $subcompl->setValue(1);
763  $a_form->addItem($subcompl);*/
764 
766  $section->setTitle($this->lng->txt('exc_publishing'));
767  $a_form->addItem($section);
768 
769  // show submissions
770  $cb = new ilCheckboxInputGUI($this->lng->txt("exc_show_submissions"), "show_submissions");
771  $cb->setInfo($this->lng->txt("exc_show_submissions_info"));
772  $a_form->addItem($cb);
773 
775  $section->setTitle($this->lng->txt('exc_notification'));
776  $a_form->addItem($section);
777 
778  // submission notifications
779  $cbox = new ilCheckboxInputGUI($this->lng->txt("exc_submission_notification"), "notification");
780  $cbox->setInfo($this->lng->txt("exc_submission_notification_info"));
781  $a_form->addItem($cbox);
782 
783  }
This class represents an option in a radio group.
countMandatory($a_ex_id)
Order assignments by deadline date.
This class represents a section header in a property form.
This class represents a checkbox property in a property form.
addItem($a_item)
Add Item (Property, SectionHeader).
setInfo($a_info)
Set Information Text.
$section
Definition: Utf8Test.php:84
This class represents a property in a property form.
setTitle($a_title)
Set Title.
This class represents a number property in a property form.
setSize($a_size)
Set Size.
+ Here is the call graph for this function:

◆ initMultiFeedbackForm()

ilObjExerciseGUI::initMultiFeedbackForm (   $a_ass_id)

Definition at line 4327 of file class.ilObjExerciseGUI.php.

References ilObjectGUI\$lng, ilExAssignment\lookupTitle(), and ilFileInputGUI\setSuffixes().

Referenced by showMultiFeedbackObject(), and uploadMultiFeedbackObject().

4328  {
4329  global $lng;
4330 
4331  include_once("Services/Form/classes/class.ilPropertyFormGUI.php");
4332  $form = new ilPropertyFormGUI();
4333  $form->addCommandButton("uploadMultiFeedback", $lng->txt("upload"));
4334  $form->addCommandButton("members", $lng->txt("cancel"));
4335 
4336  // multi feedback file
4337  $fi = new ilFileInputGUI($lng->txt("exc_multi_feedback_file"), "mfzip");
4338  $fi->setSuffixes(array("zip"));
4339  $fi->setRequired(true);
4340  $form->addItem($fi);
4341 
4342  $form->setTitle(ilExAssignment::lookupTitle($a_ass_id));
4343  $form->setFormAction($this->ctrl->getFormAction($this, "uploadMultiFeedback"));
4344 
4345  return $form;
4346  }
This class represents a property form user interface.
This class represents a file property in a property form.
setSuffixes($a_suffixes)
Set Accepted Suffixes.
static lookupTitle($a_id)
Lookup title.
+ Here is the call graph for this function:
+ Here is the caller graph for this function:

◆ initPortfolioTemplateForm()

ilObjExerciseGUI::initPortfolioTemplateForm ( array  $a_templates)
protected

Definition at line 3246 of file class.ilObjExerciseGUI.php.

References ilFormPropertyGUI\setRequired().

Referenced by createPortfolioTemplateObject(), and setSelectedPortfolioTemplateObject().

3247  {
3248  include_once "Services/Form/classes/class.ilPropertyFormGUI.php";
3249  $form = new ilPropertyFormGUI();
3250  $form->setTitle($this->lng->txt("exc_create_portfolio").": ".$this->ass->getTitle());
3251  $form->setFormAction($this->ctrl->getFormAction($this, "setSelectedPortfolioTemplate"));
3252 
3253  $prtt = new ilRadioGroupInputGUI($this->lng->txt("obj_prtt"), "prtt");
3254  $prtt->setRequired(true);
3255  $prtt->addOption(new ilRadioOption($this->lng->txt("exc_create_portfolio_no_template"), -1));
3256  foreach($a_templates as $id => $title)
3257  {
3258  $prtt->addOption(new ilRadioOption('"'.$title.'"', $id));
3259  }
3260  $prtt->setValue(-1);
3261  $form->addItem($prtt);
3262 
3263  $form->addCommandButton("setSelectedPortfolioTemplate", $this->lng->txt("save"));
3264  $form->addCommandButton("showOverview", $this->lng->txt("cancel"));
3265 
3266  return $form;
3267  }
This class represents an option in a radio group.
This class represents a property form user interface.
This class represents a property in a property form.
setRequired($a_required)
Set Required.
+ Here is the call graph for this function:
+ Here is the caller graph for this function:

◆ initTeamSubmission()

ilObjExerciseGUI::initTeamSubmission (   $a_back_cmd,
  $a_mandatory_team = true 
)
protected

Definition at line 3428 of file class.ilObjExerciseGUI.php.

References $ilUser, ilObjectGUI\checkPermission(), and ilExAssignment\TYPE_UPLOAD_TEAM.

Referenced by confirmRemoveTeamMemberObject(), executeCommand(), submissionScreenObject(), submissionScreenTeamLogObject(), and submissionScreenTeamObject().

3429  {
3430  global $ilUser, $ilHelp;
3431 
3432  $this->checkPermission("read");
3433 
3434  if($a_mandatory_team && $this->ass->getType() != ilExAssignment::TYPE_UPLOAD_TEAM)
3435  {
3436  $this->ctrl->redirect($this, "submissionScreen");
3437  }
3438 
3439  $this->tabs_gui->clearTargets();
3440  $ilHelp->setScreenIdComponent("exc");
3441  $this->tabs_gui->setBackTarget($this->lng->txt("back"),
3442  $this->ctrl->getLinkTarget($this, $a_back_cmd));
3443 
3444  if($this->ass->getType() == ilExAssignment::TYPE_UPLOAD_TEAM)
3445  {
3446  $this->tabs_gui->addTab("submissions", $this->lng->txt("files"),
3447  $this->ctrl->getLinkTarget($this, "submissionScreen"));
3448 
3449  $this->tabs_gui->addTab("team", $this->lng->txt("exc_team"),
3450  $this->ctrl->getLinkTarget($this, "submissionScreenTeam"));
3451 
3452  $this->tabs_gui->addTab("log", $this->lng->txt("exc_team_log"),
3453  $this->ctrl->getLinkTarget($this, "submissionScreenTeamLog"));
3454 
3455  $this->tabs_gui->activateTab("team");
3456 
3457  $team_id = $this->ass->getTeamId($ilUser->getId());
3458 
3459  if(!$team_id)
3460  {
3461  $team_id = $this->ass->getTeamId($ilUser->getId(), true);
3462 
3463  // #12337
3464  if (!$this->object->members_obj->isAssigned($ilUser->getId()))
3465  {
3466  $this->object->members_obj->assignMember($ilUser->getId());
3467  }
3468  }
3469 
3470  return $team_id;
3471  }
3472  else
3473  {
3474  $ilHelp->setScreenId("submissions");
3475  }
3476  }
global $ilUser
Definition: imgupload.php:15
checkPermission($a_perm, $a_cmd="", $a_type="", $a_ref_id=null)
Check permission and redirect on error.
+ Here is the call graph for this function:
+ Here is the caller graph for this function:

◆ initUploadForm()

ilObjExerciseGUI::initUploadForm ( )

Init upload form form.

Definition at line 471 of file class.ilObjExerciseGUI.php.

References $ilCtrl, ilObjectGUI\$lng, and ilFileWizardInputGUI\setFilenames().

Referenced by uploadFormObject().

472  {
473  global $lng, $ilCtrl;
474 
475  include_once("Services/Form/classes/class.ilPropertyFormGUI.php");
476  $this->form = new ilPropertyFormGUI();
477 
478  // file input
479  include_once("./Services/Form/classes/class.ilFileWizardInputGUI.php");
480  $fi = new ilFileWizardInputGUI($lng->txt("file"), "deliver");
481  $fi->setFilenames(array(0 => ''));
482  //$fi->setInfo($lng->txt(""));
483  $this->form->addItem($fi);
484 
485  $this->form->addCommandButton("deliverFile", $lng->txt("upload"));
486  $this->form->addCommandButton("submissionScreen", $lng->txt("cancel"));
487 
488  $this->form->setTitle($lng->txt("file_add"));
489  $this->form->setFormAction($ilCtrl->getFormAction($this));
490  }
This class represents a property form user interface.
This class represents a file wizard property in a property form.
global $ilCtrl
Definition: ilias.php:18
setFilenames($a_filenames)
Set filenames.
+ Here is the call graph for this function:
+ Here is the caller graph for this function:

◆ initZipUploadForm()

ilObjExerciseGUI::initZipUploadForm ( )

Init upload form form.

Definition at line 495 of file class.ilObjExerciseGUI.php.

References $ilCtrl, ilObjectGUI\$lng, and ilFileInputGUI\setSuffixes().

Referenced by uploadZipFormObject().

496  {
497  global $lng, $ilCtrl;
498 
499  include_once("Services/Form/classes/class.ilPropertyFormGUI.php");
500  $this->form = new ilPropertyFormGUI();
501 
502  // desc
503  include_once("./Services/Form/classes/class.ilFileInputGUI.php");
504  $fi = new ilFileInputGUI($lng->txt("file"), "deliver");
505  $fi->setSuffixes(array("zip"));
506  $this->form->addItem($fi);
507 
508  $this->form->addCommandButton("deliverUnzip", $lng->txt("upload"));
509  $this->form->addCommandButton("submissionScreen", $lng->txt("cancel"));
510 
511  $this->form->setTitle($lng->txt("header_zip"));
512  $this->form->setFormAction($ilCtrl->getFormAction($this));
513  }
This class represents a property form user interface.
This class represents a file property in a property form.
global $ilCtrl
Definition: ilias.php:18
setSuffixes($a_suffixes)
Set Accepted Suffixes.
+ Here is the call graph for this function:
+ Here is the caller graph for this function:

◆ listAssignmentsObject()

ilObjExerciseGUI::listAssignmentsObject ( )

List assignments.

Definition at line 2050 of file class.ilObjExerciseGUI.php.

References $ilCtrl, ilObjectGUI\$lng, $t, ilObjectGUI\$tpl, addContentSubTabs(), and ilObjectGUI\checkPermission().

2051  {
2052  global $tpl, $ilTabs, $ilToolbar, $lng, $ilCtrl;
2053 
2054  $this->checkPermission("write");
2055 
2056  $ilTabs->activateTab("content");
2057  $this->addContentSubTabs("list_assignments");
2058 
2059  $ilToolbar->addButton($lng->txt("exc_add_assignment"),
2060  $ilCtrl->getLinkTarget($this, "addAssignment"));
2061 
2062  include_once("./Modules/Exercise/classes/class.ilAssignmentsTableGUI.php");
2063  $t = new ilAssignmentsTableGUI($this, "listAssignments", $this->object);
2064  $tpl->setContent($t->getHTML());
2065  }
addContentSubTabs($a_activate)
Add subtabs of content view.
global $ilCtrl
Definition: ilias.php:18
checkPermission($a_perm, $a_cmd="", $a_type="", $a_ref_id=null)
Check permission and redirect on error.
+ Here is the call graph for this function:

◆ listPublicSubmissionsObject()

ilObjExerciseGUI::listPublicSubmissionsObject ( )

List all submissions.

Definition at line 2841 of file class.ilObjExerciseGUI.php.

References $_GET, $tab, ilObjectGUI\$tpl, addContentSubTabs(), ilObjectGUI\checkPermission(), and ilExAssignment\TYPE_TEXT.

2842  {
2843  global $tpl, $ilTabs;
2844 
2845  $this->checkPermission("read");
2846 
2847  if(!$this->object->getShowSubmissions())
2848  {
2849  $this->ctrl->redirect($this, "view");
2850  }
2851 
2852  $ilTabs->activateTab("content");
2853  $this->addContentSubTabs("content");
2854 
2855  if($this->ass->getType() != ilExAssignment::TYPE_TEXT)
2856  {
2857  include_once("./Modules/Exercise/classes/class.ilPublicSubmissionsTableGUI.php");
2858  $tab = new ilPublicSubmissionsTableGUI($this, "listPublicSubmissions",
2859  $this->object, (int) $_GET["ass_id"]);
2860  $tpl->setContent($tab->getHTML());
2861  }
2862  else
2863  {
2864  // #13271
2865  include_once "Modules/Exercise/classes/class.ilExAssignmentListTextTableGUI.php";
2866  $tbl = new ilExAssignmentListTextTableGUI($this, "listPublicSubmissions", $this->ass, false, true);
2867  $tpl->setContent($tbl->getHTML());
2868  }
2869  }
$_GET["client_id"]
addContentSubTabs($a_activate)
Add subtabs of content view.
checkPermission($a_perm, $a_cmd="", $a_type="", $a_ref_id=null)
Check permission and redirect on error.
+ Here is the call graph for this function:

◆ listTextAssignmentObject()

ilObjExerciseGUI::listTextAssignmentObject (   $a_show_peer_review = false)

Definition at line 4065 of file class.ilObjExerciseGUI.php.

References $cmd, $ilCtrl, ilObjectGUI\$lng, ilObjectGUI\$tpl, ilObjectGUI\checkPermission(), and ilExAssignment\TYPE_TEXT.

Referenced by listTextAssignmentWithPeerReviewObject().

4066  {
4067  global $tpl, $ilToolbar, $ilCtrl, $ilTabs, $lng;
4068 
4069  $this->checkPermission("write");
4070 
4071  if(!$this->ass || $this->ass->getType() != ilExAssignment::TYPE_TEXT)
4072  {
4073  $ilCtrl->redirect($this, "member");
4074  }
4075 
4076  $ilTabs->clearTargets();
4077  $ilTabs->setBackTarget($lng->txt("back"),
4078  $ilCtrl->getLinkTarget($this, "members"));
4079 
4080  if($a_show_peer_review)
4081  {
4082  $cmd = "listTextAssignmentWithPeerReview";
4083  }
4084  else
4085  {
4086  $cmd = "listTextAssignment";
4087  }
4088  include_once "Modules/Exercise/classes/class.ilExAssignmentListTextTableGUI.php";
4089  $tbl = new ilExAssignmentListTextTableGUI($this, $cmd, $this->ass, $a_show_peer_review);
4090  $tpl->setContent($tbl->getHTML());
4091  }
$cmd
Definition: sahs_server.php:35
global $ilCtrl
Definition: ilias.php:18
checkPermission($a_perm, $a_cmd="", $a_type="", $a_ref_id=null)
Check permission and redirect on error.
+ Here is the call graph for this function:
+ Here is the caller graph for this function:

◆ listTextAssignmentWithPeerReviewObject()

ilObjExerciseGUI::listTextAssignmentWithPeerReviewObject ( )

Definition at line 4060 of file class.ilObjExerciseGUI.php.

References listTextAssignmentObject().

4061  {
4062  $this->listTextAssignmentObject(true);
4063  }
listTextAssignmentObject($a_show_peer_review=false)
+ Here is the call graph for this function:

◆ membersObject()

ilObjExerciseGUI::membersObject ( )

All participants and submission of one assignment.

Definition at line 1065 of file class.ilObjExerciseGUI.php.

References $_GET, $ilCtrl, ilObjectGUI\$lng, $options, $si, ilObjectGUI\$tpl, ilObjectGUI\$tree, addSubmissionSubTabs(), ilObjectGUI\checkPermission(), ilRepositorySearchGUI\fillAutoCompleteToolbar(), ilExAssignment\getAllDeliveredFiles(), ilExAssignment\getAssignmentDataOfExercise(), ilUtil\sendInfo(), and ilExAssignment\TYPE_TEXT.

Referenced by addUserFromAutoCompleteObject(), saveCommentsObject(), and selectAssignmentObject().

1066  {
1067  global $rbacsystem, $tree, $tpl, $ilToolbar, $ilCtrl, $ilTabs, $lng;
1068 
1069  $ilTabs->activateTab("grades");
1070 
1071  include_once 'Services/Tracking/classes/class.ilLPMarks.php';
1072 
1073  $this->checkPermission("write");
1074  $this->addSubmissionSubTabs("assignment");
1075 
1076  // assignment selection
1077  include_once("./Modules/Exercise/classes/class.ilExAssignment.php");
1078  $ass = ilExAssignment::getAssignmentDataOfExercise($this->object->getId());
1079 
1080  if ($_GET["ass_id"] == "")
1081  {
1082  $a = current($ass);
1083  $_GET["ass_id"] = $a["id"];
1084  }
1085 
1086  reset($ass);
1087  if (count($ass) > 1)
1088  {
1089  $options = array();
1090  foreach ($ass as $a)
1091  {
1092  $options[$a["id"]] = $a["title"];
1093  }
1094  include_once("./Services/Form/classes/class.ilSelectInputGUI.php");
1095  $si = new ilSelectInputGUI($this->lng->txt(""), "ass_id");
1096  $si->setOptions($options);
1097  $si->setValue($_GET["ass_id"]);
1098  $ilToolbar->addInputItem($si);
1099 
1100  $ilToolbar->addFormButton($this->lng->txt("exc_select_ass"),
1101  "selectAssignment");
1102  $ilToolbar->addSeparator();
1103  }
1104 
1105  // add member
1106  include_once './Services/Search/classes/class.ilRepositorySearchGUI.php';
1108  $this,
1109  $ilToolbar,
1110  array(
1111  'auto_complete_name' => $lng->txt('user'),
1112  'submit_name' => $lng->txt('add'),
1113  'add_search' => true,
1114  'add_from_container' => $_GET["ref_id"]
1115  )
1116  );
1117 
1118  // we do not want the ilRepositorySearchGUI form action
1119  $ilToolbar->setFormAction($ilCtrl->getFormAction($this));
1120 
1121  $ilToolbar->addSeparator();
1122 
1123  // multi-feebdack
1124  $ilToolbar->addButton($this->lng->txt("exc_multi_feedback"),
1125  $this->ctrl->getLinkTarget($this, "showMultiFeedback"));
1126 
1127  if (count($ass) > 0)
1128  {
1129  $ctype = null;
1130  foreach($ass as $item)
1131  {
1132  if($item["id"] == $_GET["ass_id"])
1133  {
1134  $ctype = $item["type"];
1135  }
1136  }
1137  if($ctype == ilExAssignment::TYPE_TEXT)
1138  {
1139  $ilToolbar->addSeparator();
1140  $ilToolbar->addFormButton($lng->txt("exc_list_text_assignment"), "listTextAssignment");
1141  }
1142  else if(count(ilExAssignment::getAllDeliveredFiles($this->object->getId(), $_GET["ass_id"])))
1143  {
1144  $ilToolbar->addSeparator();
1145  $ilToolbar->addFormButton($lng->txt("download_all_returned_files"), "downloadAll");
1146  }
1147 
1148  include_once("./Modules/Exercise/classes/class.ilExerciseMemberTableGUI.php");
1149  $exc_tab = new ilExerciseMemberTableGUI($this, "members", $this->object, $_GET["ass_id"]);
1150  $tpl->setContent($exc_tab->getHTML());
1151  }
1152  else
1153  {
1154  ilUtil::sendInfo($lng->txt("exc_no_assignments_available"));
1155  }
1156  return;
1157  }
static getAssignmentDataOfExercise($a_exc_id)
Get assignments data of an exercise in an array.
This class represents a selection list property in a property form.
getAllDeliveredFiles($a_exc_id, $a_ass_id)
was: getAllDeliveredFiles()
$_GET["client_id"]
addSubmissionSubTabs($a_activate)
adds tabs to tab gui object
global $ilCtrl
Definition: ilias.php:18
static sendInfo($a_info="", $a_keep=false)
Send Info Message to Screen.
if(!is_array($argv)) $options
static fillAutoCompleteToolbar($parent_object, ilToolbarGUI $toolbar=null, $a_options=array())
fill toolbar with
checkPermission($a_perm, $a_cmd="", $a_type="", $a_ref_id=null)
Check permission and redirect on error.
+ Here is the call graph for this function:
+ Here is the caller graph for this function:

◆ orderAssignmentsByDeadlineObject()

ilObjExerciseGUI::orderAssignmentsByDeadlineObject ( )

Order by deadline.

Definition at line 2728 of file class.ilObjExerciseGUI.php.

References $ilCtrl, ilObjectGUI\$lng, ilObjectGUI\checkPermission(), ilExAssignment\orderAssByDeadline(), and ilUtil\sendSuccess().

2729  {
2730  global $lng, $ilCtrl;
2731 
2732  $this->checkPermission("write");
2733 
2734  include_once("./Modules/Exercise/classes/class.ilExAssignment.php");
2735  ilExAssignment::orderAssByDeadline($this->object->getId());
2736 
2737  ilUtil::sendSuccess($lng->txt("exc_saved_order"), true);
2738  $ilCtrl->redirect($this, "listAssignments");
2739  }
static sendSuccess($a_info="", $a_keep=false)
Send Success Message to Screen.
orderAssByDeadline($a_ex_id)
Order assignments by deadline date.
global $ilCtrl
Definition: ilias.php:18
checkPermission($a_perm, $a_cmd="", $a_type="", $a_ref_id=null)
Check permission and redirect on error.
+ Here is the call graph for this function:

◆ outCertificateObject()

ilObjExerciseGUI::outCertificateObject ( )

Definition at line 3412 of file class.ilObjExerciseGUI.php.

References $ilUser, ilUtil\sendFailure(), and showOverviewObject().

3413  {
3414  global $ilUser;
3415 
3416  if($this->object->hasUserCertificate($ilUser->getId()))
3417  {
3418  ilUtil::sendFailure($this->lng->txt("msg_failed"));
3419  $this->showOverviewObject();
3420  }
3421 
3422  include_once "./Services/Certificate/classes/class.ilCertificate.php";
3423  include_once "./Modules/Exercise/classes/class.ilExerciseCertificateAdapter.php";
3424  $certificate = new ilCertificate(new ilExerciseCertificateAdapter($this->object));
3425  $certificate->outCertificate(array("user_id" => $ilUser->getId()));
3426  }
showOverviewObject()
Show overview of assignments.
static sendFailure($a_info="", $a_keep=false)
Send Failure Message to Screen.
global $ilUser
Definition: imgupload.php:15
Create PDF certificates.
+ Here is the call graph for this function:

◆ redirectFeedbackMailObject()

ilObjExerciseGUI::redirectFeedbackMailObject ( )

set feedback status for member and redirect to mail screen

Definition at line 1290 of file class.ilObjExerciseGUI.php.

References $_GET, $_POST, ilObjUser\_lookupLogin(), ilObjectGUI\checkPermission(), ilMailFormCall\getRedirectTarget(), ilExAssignment\getTeamMembersByAssignmentId(), ilUtil\redirect(), ilUtil\sendFailure(), ilExAssignment\TYPE_UPLOAD_TEAM, and ilExAssignment\updateStatusFeedbackForUser().

Referenced by updateMembersObject().

1291  {
1292  $this->checkPermission("write");
1293 
1294  $members = array();
1295 
1296  if ($_GET["member_id"] != "")
1297  {
1298  if($this->ass->getType() == ilExAssignment::TYPE_UPLOAD_TEAM)
1299  {
1300  $members = ilExAssignment::getTeamMembersByAssignmentId($this->ass->getId(), $_GET["member_id"]);
1301  }
1302  else
1303  {
1304  $members = array($_GET["member_id"]);
1305  }
1306  }
1307  else if(count($_POST["member"]) > 0)
1308  {
1309  if($this->ass->getType() == ilExAssignment::TYPE_UPLOAD_TEAM)
1310  {
1311  foreach(array_keys($_POST["member"]) as $user_id)
1312  {
1313  $members = array_merge($members, ilExAssignment::getTeamMembersByAssignmentId($this->ass->getId(), $user_id));
1314  }
1315  $members = array_unique($members);
1316  }
1317  else
1318  {
1319  $members = array_keys($_POST["member"]);
1320  }
1321  }
1322 
1323  if($members)
1324  {
1325  $logins = array();
1326  foreach($members as $user_id)
1327  {
1328  ilExAssignment::updateStatusFeedbackForUser($this->ass->getId(), $user_id, 1);
1329  $logins[] = ilObjUser::_lookupLogin($user_id);
1330  }
1331  $logins = implode($logins, ",");
1332 
1333  require_once 'Services/Mail/classes/class.ilMailFormCall.php';
1334  ilUtil::redirect(ilMailFormCall::getRedirectTarget($this, 'members', array(), array('type' => 'new', 'rcp_to' => $logins)));
1335  }
1336 
1337  ilUtil::sendFailure($this->lng->txt("no_checkbox"),true);
1338  $this->ctrl->redirect($this, "members");
1339  }
static getRedirectTarget($gui, $cmd, Array $gui_params=array(), Array $mail_params=array())
$_POST['username']
Definition: cron.php:12
$_GET["client_id"]
static getTeamMembersByAssignmentId($a_ass_id, $a_user_id)
Find team members by assignment and team member.
updateStatusFeedbackForUser($a_ass_id, $a_user_id, $a_status)
was: setStatusFeedbackForMember($a_member_id,$a_status)
_lookupLogin($a_user_id)
lookup login
static sendFailure($a_info="", $a_keep=false)
Send Failure Message to Screen.
checkPermission($a_perm, $a_cmd="", $a_type="", $a_ref_id=null)
Check permission and redirect on error.
static redirect($a_script)
http redirect to other script
+ Here is the call graph for this function:
+ Here is the caller graph for this function:

◆ removeExistingSubmissions()

ilObjExerciseGUI::removeExistingSubmissions ( )

remove existing files/submissions for assignment

Definition at line 3044 of file class.ilObjExerciseGUI.php.

References $ilUser, ilExAssignment\deleteDeliveredFiles(), and ilExAssignment\getDeliveredFiles().

Referenced by setSelectedBlogObject(), setSelectedPortfolioObject(), submitBlog(), and submitPortfolio().

3045  {
3046  global $ilUser;
3047 
3048  $submitted = ilExAssignment::getDeliveredFiles($this->ass->getExerciseId(), $this->ass->getId(), $ilUser->getId());
3049  if($submitted)
3050  {
3051  $files = array();
3052  foreach($submitted as $item)
3053  {
3054  $files[] = $item["returned_id"];
3055  }
3056  ilExAssignment::deleteDeliveredFiles($this->ass->getExerciseId(), $this->ass->getId(), $files, $ilUser->getId());
3057  }
3058  }
getDeliveredFiles($a_exc_id, $a_ass_id, $a_user_id, $a_filter_empty_filename=false)
was: getDeliveredFiles($a_member_id)
deleteDeliveredFiles($a_exc_id, $a_ass_id, $file_id_array, $a_user_id)
was: deleteDeliveredFiles($file_id_array, $a_member_id)
global $ilUser
Definition: imgupload.php:15
+ Here is the call graph for this function:
+ Here is the caller graph for this function:

◆ removeTeamMemberObject()

ilObjExerciseGUI::removeTeamMemberObject ( )

Definition at line 3642 of file class.ilObjExerciseGUI.php.

References $_POST, $ilUser, ilExerciseMembers\_writeReturned(), ilUtil\sendFailure(), ilUtil\sendSuccess(), and ilExAssignment\updateStatusReturnedForUser().

Referenced by confirmRemoveTeamMemberObject().

3643  {
3644  global $ilUser;
3645 
3646  $ids = $_POST["id"];
3647 
3648  if(!sizeof($ids))
3649  {
3650  ilUtil::sendFailure($this->lng->txt("select_one"), true);
3651  $this->ctrl->redirect($this, "submissionScreenTeam");
3652  }
3653 
3654  $team_id = $this->ass->getTeamId($ilUser->getId());
3655  $members = $this->ass->getTeamMembers($team_id);
3656 
3657  $team_deleted = false;
3658  if(sizeof($members) <= sizeof($ids))
3659  {
3660  if(sizeof($members) == 1 && $members[0] == $ilUser->getId())
3661  {
3662  $team_deleted = true;
3663  }
3664  else
3665  {
3666  ilUtil::sendFailure($this->lng->txt("exc_team_at_least_one"), true);
3667  $this->ctrl->redirect($this, "submissionScreenTeam");
3668  }
3669  }
3670 
3671  foreach($ids as $user_id)
3672  {
3673  $this->ass->removeTeamMember($team_id, $user_id, $this->ref_id);
3674 
3675  ilExAssignment::updateStatusReturnedForUser($this->ass->getId(), $user_id, 0);
3676  ilExerciseMembers::_writeReturned($this->object->getId(), $user_id, 0);
3677 
3678  // :TODO: log, notification
3679  }
3680 
3681  ilUtil::sendSuccess($this->lng->txt("settings_saved"), true);
3682 
3683  if(!$team_deleted)
3684  {
3685  $this->ctrl->redirect($this, "submissionScreenTeam");
3686  }
3687  else
3688  {
3689  $this->ctrl->redirect($this, "showOverview");
3690  }
3691  }
static sendSuccess($a_info="", $a_keep=false)
Send Success Message to Screen.
$_POST['username']
Definition: cron.php:12
_writeReturned($a_obj_id, $a_user_id, $a_status)
Write returned status.
static sendFailure($a_info="", $a_keep=false)
Send Failure Message to Screen.
global $ilUser
Definition: imgupload.php:15
updateStatusReturnedForUser($a_ass_id, $a_user_id, $a_status)
was: setStatusReturnedForMember($a_member_id,$a_status)
+ Here is the call graph for this function:
+ Here is the caller graph for this function:

◆ renderWorkspaceExplorer()

ilObjExerciseGUI::renderWorkspaceExplorer (   $a_cmd)
protected

Definition at line 3361 of file class.ilObjExerciseGUI.php.

References $_GET, $ilUser, ilObjectGUI\$tree, and ilWorkspaceExplorer\SEL_TYPE_RADIO.

Referenced by createBlogObject(), and selectBlogObject().

3362  {
3363  global $ilUser;
3364 
3365  include_once "Services/PersonalWorkspace/classes/class.ilWorkspaceTree.php";
3366  include_once "Services/PersonalWorkspace/classes/class.ilWorkspaceAccessHandler.php";
3367  require_once 'Services/PersonalWorkspace/classes/class.ilWorkspaceExplorer.php';
3368 
3369  $tree = new ilWorkspaceTree($ilUser->getId());
3370  $access_handler = new ilWorkspaceAccessHandler($tree);
3372  'exc_wspexpand', $tree, $access_handler);
3373  $exp->setTargetGet('wsp_id');
3374 
3375  if($a_cmd == "selectBlog")
3376  {
3377  $exp->removeAllFormItemTypes();
3378  $exp->addFilter('blog');
3379  $exp->addFormItemForType('blog');
3380  }
3381 
3382  if($_GET['exc_wspexpand'] == '')
3383  {
3384  // not really used as session is already set [see above]
3385  $expanded = $tree->readRootId();
3386  }
3387  else
3388  {
3389  $expanded = $_GET['exc_wspexpand'];
3390  }
3391 
3392  $exp->setExpandTarget($this->ctrl->getLinkTarget($this, $a_cmd));
3393  $exp->setPostVar('node');
3394  $exp->setExpand($expanded);
3395  $exp->setOutput(0);
3396 
3397  return $exp->getOutput();
3398  }
$_GET["client_id"]
Access handler for personal workspace.
Tree handler for personal workspace.
global $ilUser
Definition: imgupload.php:15
+ Here is the caller graph for this function:

◆ saveAssignmentObject()

ilObjExerciseGUI::saveAssignmentObject ( )

Save assignment.

Definition at line 2244 of file class.ilObjExerciseGUI.php.

References $_POST, $ilCtrl, ilObjectGUI\$lng, ilObjectGUI\$tpl, $valid, addContentSubTabs(), ilObjectGUI\checkPermission(), IL_CAL_UNIX, initAssignmentForm(), ilUtil\sendFailure(), ilUtil\sendSuccess(), and ilExAssignment\TYPE_UPLOAD_TEAM.

2245  {
2246  global $tpl, $lng, $ilCtrl, $ilTabs;
2247 
2248  $this->checkPermission("write");
2249 
2250  $ilTabs->activateTab("content");
2251  $this->addContentSubTabs("list_assignments");
2252 
2253  $this->initAssignmentForm("create");
2254  if ($this->form->checkInput())
2255  {
2256  include_once("./Modules/Exercise/classes/class.ilExAssignment.php");
2257 
2258  // additional checks
2259 
2260  $valid = true;
2261 
2262  if ($_POST["start_time_cb"] && $_POST["deadline_cb"])
2263  {
2264  // check whether start date is before end date
2265  $start_date =
2266  $this->form->getItemByPostVar("start_time")->getDate();
2267  $end_date =
2268  $this->form->getItemByPostVar("deadline")->getDate();
2269  if ($start_date->get(IL_CAL_UNIX) >=
2270  $end_date->get(IL_CAL_UNIX))
2271  {
2272  $this->form->getItemByPostVar("start_time")
2273  ->setAlert($lng->txt("exc_start_date_should_be_before_end_date"));
2274  $this->form->getItemByPostVar("deadline")
2275  ->setAlert($lng->txt("exc_start_date_should_be_before_end_date"));
2276  $valid = false;
2277  }
2278  }
2279 
2280  if($_POST["type"] == ilExAssignment::TYPE_UPLOAD_TEAM && $_POST["peer"])
2281  {
2282  $this->form->getItemByPostVar("peer")
2283  ->setAlert($lng->txt("exc_team_upload_not_supported"));
2284  $valid = false;
2285  }
2286 
2287  if(!$_POST["deadline_cb"])
2288  {
2289  if($_POST["peer"])
2290  {
2291  $this->form->getItemByPostVar("peer")
2292  ->setAlert($lng->txt("exc_needs_deadline"));
2293  $valid = false;
2294  }
2295  if($_POST["fb"])
2296  {
2297  $this->form->getItemByPostVar("fb")
2298  ->setAlert($lng->txt("exc_needs_deadline"));
2299  $valid = false;
2300  }
2301  }
2302  else
2303  {
2304  if($_POST["type"] != ilExAssignment::TYPE_UPLOAD_TEAM &&
2305  $_POST["peer"] &&
2306  $_POST["peer_dl_tgl"])
2307  {
2308  $peer_dl = $this->form->getItemByPostVar("peer_dl")->getDate();
2309  $peer_dl = $peer_dl->get(IL_CAL_UNIX);
2310  $end_date = $this->form->getItemByPostVar("deadline")->getDate();
2311  $end_date = $end_date->get(IL_CAL_UNIX);
2312 
2313  // #13877
2314  if ($peer_dl < $end_date)
2315  {
2316  $this->form->getItemByPostVar("peer_dl")
2317  ->setAlert($lng->txt("exc_peer_deadline_mismatch"));
2318  $valid = false;
2319  }
2320  }
2321  }
2322 
2323  if(!$valid)
2324  {
2325  ilUtil::sendFailure($lng->txt("form_input_not_valid"));
2326  $this->form->setValuesByPost();
2327  $tpl->setContent($this->form->getHtml());
2328  return;
2329  }
2330 
2331  $ass = new ilExAssignment();
2332  $ass->setTitle($_POST["title"]);
2333  $ass->setInstruction($_POST["instruction"]);
2334  $ass->setExerciseId($this->object->getId());
2335  $ass->setMandatory($_POST["mandatory"]);
2336  $ass->setType($_POST["type"]);
2337 
2338  if ($_POST["start_time_cb"])
2339  {
2340  $date =
2341  $this->form->getItemByPostVar("start_time")->getDate();
2342  $ass->setStartTime($date->get(IL_CAL_UNIX));
2343  }
2344  else
2345  {
2346  $ass->setStartTime(null);
2347  }
2348 
2349  // deadline
2350  if ($_POST["deadline_cb"])
2351  {
2352  $date =
2353  $this->form->getItemByPostVar("deadline")->getDate();
2354  $ass->setDeadline($date->get(IL_CAL_UNIX));
2355  }
2356  else
2357  {
2358  $ass->setDeadline(null);
2359  }
2360 
2362  {
2363  $ass->setPeerReview($_POST["peer"]);
2364  $ass->setPeerReviewMin($_POST["peer_min"]);
2365 
2366  if($_POST["peer_dl_tgl"])
2367  {
2368  $peer_dl = $this->form->getItemByPostVar("peer_dl")->getDate();
2369  $ass->setPeerReviewDeadline($peer_dl->get(IL_CAL_UNIX));
2370  }
2371  else
2372  {
2373  $ass->setPeerReviewDeadline(null);
2374  }
2375  }
2376 
2377  // #13380
2378  $ass->setFeedbackCron($_POST["fb_cron"]);
2379 
2380  $ass->save();
2381 
2382  // save files
2383  $ass->uploadAssignmentFiles($_FILES["files"]);
2384 
2385  if($_FILES["fb_file"]["tmp_name"])
2386  {
2387  $ass->handleFeedbackFileUpload($_FILES["fb_file"]);
2388  $ass->update();
2389  }
2390 
2391  ilUtil::sendSuccess($lng->txt("msg_obj_modified"), true);
2392  $ilCtrl->redirect($this, "listAssignments");
2393  }
2394  else
2395  {
2396  $this->form->setValuesByPost();
2397  $tpl->setContent($this->form->getHtml());
2398  }
2399  }
static sendSuccess($a_info="", $a_keep=false)
Send Success Message to Screen.
initAssignmentForm($a_mode="create")
Init assignment form.
Exercise assignment.
$_POST['username']
Definition: cron.php:12
$valid
const IL_CAL_UNIX
addContentSubTabs($a_activate)
Add subtabs of content view.
global $ilCtrl
Definition: ilias.php:18
static sendFailure($a_info="", $a_keep=false)
Send Failure Message to Screen.
checkPermission($a_perm, $a_cmd="", $a_type="", $a_ref_id=null)
Check permission and redirect on error.
+ Here is the call graph for this function:

◆ saveAssignmentOrderObject()

ilObjExerciseGUI::saveAssignmentOrderObject ( )

Save assignments order.

Definition at line 2712 of file class.ilObjExerciseGUI.php.

References $_POST, $ilCtrl, ilObjectGUI\$lng, ilObjectGUI\checkPermission(), ilExAssignment\saveAssOrderOfExercise(), and ilUtil\sendSuccess().

2713  {
2714  global $lng, $ilCtrl;
2715 
2716  $this->checkPermission("write");
2717 
2718  include_once("./Modules/Exercise/classes/class.ilExAssignment.php");
2719  ilExAssignment::saveAssOrderOfExercise($this->object->getId(), $_POST["order"]);
2720 
2721  ilUtil::sendSuccess($lng->txt("exc_saved_order"), true);
2722  $ilCtrl->redirect($this, "listAssignments");
2723  }
static sendSuccess($a_info="", $a_keep=false)
Send Success Message to Screen.
$_POST['username']
Definition: cron.php:12
saveAssOrderOfExercise($a_ex_id, $a_order)
Save ordering of all assignments of an exercise.
global $ilCtrl
Definition: ilias.php:18
checkPermission($a_perm, $a_cmd="", $a_type="", $a_ref_id=null)
Check permission and redirect on error.
+ Here is the call graph for this function:

◆ saveBlogObject()

ilObjExerciseGUI::saveBlogObject ( )
protected

Definition at line 2984 of file class.ilObjExerciseGUI.php.

References $_POST, $ilUser, ilObjectGUI\$tree, createBlogObject(), ilUtil\sendFailure(), and ilUtil\sendSuccess().

2985  {
2986  global $ilUser;
2987 
2988  if(!$_POST["node"])
2989  {
2990  ilUtil::sendFailure($this->lng->txt("select_one"));
2991  return $this->createBlogObject();
2992  }
2993 
2994  $parent_node = $_POST["node"];
2995 
2996  include_once "Modules/Blog/classes/class.ilObjBlog.php";
2997  include_once "Services/PersonalWorkspace/classes/class.ilWorkspaceTree.php";
2998  include_once "Services/PersonalWorkspace/classes/class.ilWorkspaceAccessHandler.php";
2999 
3000  $blog = new ilObjBlog();
3001  $blog->setTitle($this->object->getTitle()." - ".$this->ass->getTitle());
3002  $blog->create();
3003 
3004  $tree = new ilWorkspaceTree($ilUser->getId());
3005 
3006  $node_id = $tree->insertObject($parent_node, $blog->getId());
3007 
3008  $access_handler = new ilWorkspaceAccessHandler($tree);
3009  $access_handler->setPermissions($parent_node, $node_id);
3010 
3011  $this->object->addResourceObject($node_id, $this->ass->getId(), $ilUser->getId());
3012 
3013  ilUtil::sendSuccess($this->lng->txt("exc_blog_created"), true);
3014  $this->ctrl->redirect($this, "showOverview");
3015  }
static sendSuccess($a_info="", $a_keep=false)
Send Success Message to Screen.
$_POST['username']
Definition: cron.php:12
Access handler for personal workspace.
Tree handler for personal workspace.
Class ilObjBlog.
static sendFailure($a_info="", $a_keep=false)
Send Failure Message to Screen.
global $ilUser
Definition: imgupload.php:15
+ Here is the call graph for this function:

◆ saveCommentsObject()

ilObjExerciseGUI::saveCommentsObject ( )

Definition at line 1543 of file class.ilObjExerciseGUI.php.

References $_GET, $_POST, ilObjectGUI\checkPermission(), membersObject(), ilUtil\sendSuccess(), and ilUtil\stripSlashes().

1544  {
1545  $this->checkPermission("write");
1546 
1547  if(!isset($_POST['comments_value']))
1548  {
1549  return;
1550  }
1551 
1552  $this->object->members_obj->setNoticeForMember($_GET["member_id"],
1553  ilUtil::stripSlashes($_POST["comments_value"]));
1554  ilUtil::sendSuccess($this->lng->txt("exc_members_comments_saved"));
1555  $this->membersObject();
1556  }
static sendSuccess($a_info="", $a_keep=false)
Send Success Message to Screen.
$_POST['username']
Definition: cron.php:12
$_GET["client_id"]
membersObject()
All participants and submission of one assignment.
static stripSlashes($a_str, $a_strip_html=true, $a_allow="")
strip slashes if magic qoutes is enabled
checkPermission($a_perm, $a_cmd="", $a_type="", $a_ref_id=null)
Check permission and redirect on error.
+ Here is the call graph for this function:

◆ saveGradesObject()

ilObjExerciseGUI::saveGradesObject ( )

Save grades.

Definition at line 2884 of file class.ilObjExerciseGUI.php.

References $_POST, $ilCtrl, ilObjectGUI\$lng, ilObjectGUI\checkPermission(), ilUtil\sendSuccess(), and ilUtil\stripSlashes().

2885  {
2886  global $ilCtrl, $lng;
2887 
2888  $this->checkPermission("write");
2889  include_once 'Services/Tracking/classes/class.ilLPMarks.php';
2890 
2891  if (is_array($_POST["lcomment"]))
2892  {
2893  foreach ($_POST["lcomment"] as $k => $v)
2894  {
2895  $marks_obj = new ilLPMarks($this->object->getId(), (int) $k);
2896  $marks_obj->setComment(ilUtil::stripSlashes($v));
2897  $marks_obj->setMark(ilUtil::stripSlashes($_POST["mark"][$k]));
2898  $marks_obj->update();
2899  }
2900  }
2901  ilUtil::sendSuccess($lng->txt("exc_msg_saved_grades"), true);
2902  $ilCtrl->redirect($this, "showGradesOverview");
2903  }
static sendSuccess($a_info="", $a_keep=false)
Send Success Message to Screen.
$_POST['username']
Definition: cron.php:12
global $ilCtrl
Definition: ilias.php:18
static stripSlashes($a_str, $a_strip_html=true, $a_allow="")
strip slashes if magic qoutes is enabled
checkPermission($a_perm, $a_cmd="", $a_type="", $a_ref_id=null)
Check permission and redirect on error.
+ Here is the call graph for this function:

◆ saveMultiFeedbackObject()

ilObjExerciseGUI::saveMultiFeedbackObject ( )

Save multi feedback.

Definition at line 4449 of file class.ilObjExerciseGUI.php.

References $_GET, $_POST, ilObjectGUI\checkPermission(), and ilUtil\sendSuccess().

4450  {
4451  $this->checkPermission("write");
4452  $ass = new ilExAssignment((int) $_GET["ass_id"]);
4453  $ass->saveMultiFeedbackFiles($_POST["file"]);
4454 
4455  ilUtil::sendSuccess($this->lng->txt("msg_obj_modified"), true);
4456  $this->ctrl->redirect($this, "members");
4457  }
static sendSuccess($a_info="", $a_keep=false)
Send Success Message to Screen.
Exercise assignment.
$_POST['username']
Definition: cron.php:12
$_GET["client_id"]
checkPermission($a_perm, $a_cmd="", $a_type="", $a_ref_id=null)
Check permission and redirect on error.
+ Here is the call graph for this function:

◆ saveStatusAllObject()

ilObjExerciseGUI::saveStatusAllObject ( )

Definition at line 1567 of file class.ilObjExerciseGUI.php.

References saveStatusObject().

1568  {
1569  $this->saveStatusObject(false, true);
1570  }
saveStatusObject($a_part_view=false, $a_force_all=false)
Save status of selecte members.
+ Here is the call graph for this function:

◆ saveStatusObject()

ilObjExerciseGUI::saveStatusObject (   $a_part_view = false,
  $a_force_all = false 
)

Save status of selecte members.

Definition at line 1575 of file class.ilObjExerciseGUI.php.

References $_GET, $_POST, $ilCtrl, ilObjUser\_lookupName(), ilObjectGUI\checkPermission(), ilExAssignment\lookupMarkOfUser(), ilUtil\sendSuccess(), ilUtil\stripSlashes(), ilExAssignment\TYPE_UPLOAD_TEAM, ilExAssignment\updateCommentForUser(), ilExAssignment\updateMarkOfUser(), ilExAssignment\updateNoticeForUser(), ilExAssignment\updateStatusOfUser(), and ilExAssignment\updateStatusTimeOfUser().

Referenced by saveStatusAllObject(), saveStatusParticipantObject(), and updateMembersObject().

1576  {
1577  global $ilCtrl;
1578 
1579  $this->checkPermission("write");
1580 
1581  include_once("./Modules/Exercise/classes/class.ilExAssignment.php");
1582 
1583 // include_once 'Services/Tracking/classes/class.ilLPMarks.php';
1584 
1585  $saved_for = array();
1586 
1587  foreach($_POST["id"] as $key => $value)
1588  {
1589  if (!$a_part_view)
1590  {
1591  if (!$a_force_all && $_POST["member"][$key] != "1")
1592  {
1593  continue;
1594  }
1595  else
1596  {
1597  $uname = ilObjUser::_lookupName($key);
1598  $saved_for[] = $uname["lastname"].", ".$uname["firstname"];
1599  }
1600  }
1601  if (!$a_part_view)
1602  {
1603  $ass_id = (int) $_GET["ass_id"];
1604  $user_id = (int) $key;
1605  }
1606  else
1607  {
1608  $ass_id = (int) $key;
1609  $user_id = (int) $_GET["part_id"];
1610  }
1611 
1612  // team upload?
1613  if(is_object($this->ass) and $this->ass->getType() == ilExAssignment::TYPE_UPLOAD_TEAM)
1614  {
1615  $team_id = $this->ass->getTeamId($user_id);
1616  $user_ids = $this->ass->getTeamMembers($team_id);
1617 
1618  if (count($_POST["member"]) > 0)
1619  {
1620  foreach($user_ids as $user_id)
1621  {
1622  if($user_id != $key)
1623  {
1624  $uname = ilObjUser::_lookupName($user_id);
1625  $saved_for[] = $uname["lastname"].", ".$uname["firstname"];
1626  }
1627  }
1628  }
1629  }
1630  else
1631  {
1632  $user_ids = array($user_id);
1633  }
1634 
1635  foreach($user_ids as $user_id)
1636  {
1637  ilExAssignment::updateStatusOfUser($ass_id, $user_id,
1638  ilUtil::stripSlashes($_POST["status"][$key]));
1639  ilExAssignment::updateNoticeForUser($ass_id, $user_id,
1640  ilUtil::stripSlashes($_POST["notice"][$key]));
1641 
1642  if (ilUtil::stripSlashes($_POST['mark'][$key]) !=
1643  ilExAssignment::lookupMarkOfUser($ass_id, $user_id))
1644  {
1645  ilExAssignment::updateStatusTimeOfUser($ass_id, $user_id);
1646  }
1647 
1648  ilExAssignment::updateMarkOfUser($ass_id, $user_id,
1649  ilUtil::stripSlashes($_POST['mark'][$key]));
1650  ilExAssignment::updateCommentForUser($ass_id, $user_id,
1651  ilUtil::stripSlashes($_POST['lcomment'][$key]));
1652  }
1653  }
1654 
1655  if (count($saved_for) > 0)
1656  {
1657  $save_for_str = "(".implode($saved_for, " - ").")";
1658  }
1659  if($save_for_str || $a_part_view)
1660  {
1661  ilUtil::sendSuccess($this->lng->txt("exc_status_saved")." ".$save_for_str,true);
1662  }
1663  if (!$a_part_view)
1664  {
1665  $ilCtrl->redirect($this, "members");
1666  }
1667  else
1668  {
1669  $ilCtrl->redirect($this, "showParticipant");
1670  }
1671  }
static sendSuccess($a_info="", $a_keep=false)
Send Success Message to Screen.
static _lookupName($a_user_id)
lookup user name
$_POST['username']
Definition: cron.php:12
updateCommentForUser($a_ass_id, $a_user_id, $a_value)
Update comment.
$_GET["client_id"]
updateStatusTimeOfUser($a_ass_id, $a_user_id)
was: updateStatusTimeForMember($a_user_id)
lookupMarkOfUser($a_ass_id, $a_user_id)
Lookup user mark.
global $ilCtrl
Definition: ilias.php:18
updateMarkOfUser($a_ass_id, $a_user_id, $a_value)
Update mark.
static stripSlashes($a_str, $a_strip_html=true, $a_allow="")
strip slashes if magic qoutes is enabled
updateNoticeForUser($a_ass_id, $a_user_id, $a_notice)
was: setNoticeForMember($a_member_id,$a_notice)
checkPermission($a_perm, $a_cmd="", $a_type="", $a_ref_id=null)
Check permission and redirect on error.
updateStatusOfUser($a_ass_id, $a_user_id, $a_status)
was: setStatusForMember($a_member_id,$a_status)
+ Here is the call graph for this function:
+ Here is the caller graph for this function:

◆ saveStatusParticipantObject()

ilObjExerciseGUI::saveStatusParticipantObject ( )

Save assignment status (participant view)

Definition at line 1562 of file class.ilObjExerciseGUI.php.

References saveStatusObject().

1563  {
1564  $this->saveStatusObject(true);
1565  }
saveStatusObject($a_part_view=false, $a_force_all=false)
Save status of selecte members.
+ Here is the call graph for this function:

◆ selectAssignmentObject()

ilObjExerciseGUI::selectAssignmentObject ( )

Select assignment.

Definition at line 1162 of file class.ilObjExerciseGUI.php.

References $_GET, $_POST, membersObject(), and ilUtil\stripSlashes().

1163  {
1164  global $ilTabs;
1165 
1166  $ilTabs->activateTab("grades");
1167 
1168  $_GET["ass_id"] = ilUtil::stripSlashes($_POST["ass_id"]);
1169  $this->membersObject();
1170  }
$_POST['username']
Definition: cron.php:12
$_GET["client_id"]
membersObject()
All participants and submission of one assignment.
static stripSlashes($a_str, $a_strip_html=true, $a_allow="")
strip slashes if magic qoutes is enabled
+ Here is the call graph for this function:

◆ selectBlogObject()

ilObjExerciseGUI::selectBlogObject ( )
protected

Definition at line 2953 of file class.ilObjExerciseGUI.php.

References $ilUser, ilObjectGUI\$tpl, ilObjectGUI\checkPermission(), renderWorkspaceExplorer(), and ilUtil\sendInfo().

2954  {
2955  global $ilUser;
2956 
2957  $this->checkPermission("read");
2958 
2959  $this->tabs_gui->clearTargets();
2960  $this->tabs_gui->setBackTarget($this->lng->txt("back"), $this->ctrl->getLinkTarget($this, "showOverview"));
2961 
2962  // $this->tabs_gui->setTabActive("content");
2963  // $this->addContentSubTabs("content");
2964 
2965  if (mktime() > $this->ass->getDeadline() && ($this->ass->getDeadline() != 0))
2966  {
2967  ilUtil::sendInfo($this->lng->txt("exercise_time_over"));
2968  }
2969 
2970  $tpl = new ilTemplate("tpl.exc_select_resource.html", true, true, "Modules/Exercise");
2971  $tpl->setVariable("TXT_TITLE", $this->lng->txt("exc_select_blog").": ".$this->ass->getTitle());
2972  $tpl->setVariable("TREE", $this->renderWorkspaceExplorer("selectBlog"));
2973  $tpl->setVariable("FORM_ACTION", $this->ctrl->getFormAction($this));
2974  $tpl->setVariable("TXT_SUBMIT", $this->lng->txt("save"));
2975  $tpl->setVariable("TXT_CANCEL", $this->lng->txt("cancel"));
2976  $tpl->setVariable("CMD_SUBMIT", "setSelectedBlog");
2977  $tpl->setVariable("CMD_CANCEL", "showOverview");
2978 
2979  ilUtil::sendInfo($this->lng->txt("exc_select_blog_info"));
2980 
2981  $this->tpl->setContent($tpl->get());
2982  }
static sendInfo($a_info="", $a_keep=false)
Send Info Message to Screen.
special template class to simplify handling of ITX/PEAR
global $ilUser
Definition: imgupload.php:15
checkPermission($a_perm, $a_cmd="", $a_type="", $a_ref_id=null)
Check permission and redirect on error.
+ Here is the call graph for this function:

◆ selectParticipantObject()

ilObjExerciseGUI::selectParticipantObject ( )

Select participant.

Definition at line 1249 of file class.ilObjExerciseGUI.php.

References $_GET, $_POST, showParticipantObject(), and ilUtil\stripSlashes().

1250  {
1251  global $ilTabs;
1252 
1253  $ilTabs->activateTab("grades");
1254 
1255  $_GET["part_id"] = ilUtil::stripSlashes($_POST["part_id"]);
1256  $this->showParticipantObject();
1257  }
$_POST['username']
Definition: cron.php:12
$_GET["client_id"]
static stripSlashes($a_str, $a_strip_html=true, $a_allow="")
strip slashes if magic qoutes is enabled
showParticipantObject()
Show Participant.
+ Here is the call graph for this function:

◆ selectPortfolioObject()

ilObjExerciseGUI::selectPortfolioObject ( )
protected

Definition at line 3202 of file class.ilObjExerciseGUI.php.

References $ilUser, ilObjectGUI\$tpl, ilObjectGUI\checkPermission(), ilObjPortfolio\getPortfoliosOfUser(), and ilUtil\sendInfo().

Referenced by setSelectedBlogObject(), and setSelectedPortfolioObject().

3203  {
3204  global $ilUser;
3205 
3206  $this->checkPermission("read");
3207 
3208  $this->tabs_gui->clearTargets();
3209  $this->tabs_gui->setBackTarget($this->lng->txt("back"), $this->ctrl->getLinkTarget($this, "showOverview"));
3210 
3211  // $this->tabs_gui->setTabActive("content");
3212  // $this->addContentSubTabs("content");
3213 
3214  if (mktime() > $this->ass->getDeadline() && ($this->ass->getDeadline() != 0))
3215  {
3216  ilUtil::sendInfo($this->lng->txt("exercise_time_over"));
3217  }
3218 
3219  $tpl = new ilTemplate("tpl.exc_select_resource.html", true, true, "Modules/Exercise");
3220 
3221  include_once "Modules/Portfolio/classes/class.ilObjPortfolio.php";
3222  $portfolios = ilObjPortfolio::getPortfoliosOfUser($ilUser->getId());
3223  if($portfolios)
3224  {
3225  $tpl->setCurrentBlock("item");
3226  foreach($portfolios as $portfolio)
3227  {
3228  $tpl->setVariable("ITEM_ID", $portfolio["id"]);
3229  $tpl->setVariable("ITEM_TITLE", $portfolio["title"]);
3230  $tpl->parseCurrentBlock();
3231  }
3232  }
3233 
3234  $tpl->setVariable("TXT_TITLE", $this->lng->txt("exc_select_portfolio").": ".$this->ass->getTitle());
3235  $tpl->setVariable("FORM_ACTION", $this->ctrl->getFormAction($this));
3236  $tpl->setVariable("TXT_SUBMIT", $this->lng->txt("save"));
3237  $tpl->setVariable("TXT_CANCEL", $this->lng->txt("cancel"));
3238  $tpl->setVariable("CMD_SUBMIT", "setSelectedPortfolio");
3239  $tpl->setVariable("CMD_CANCEL", "showOverview");
3240 
3241  ilUtil::sendInfo($this->lng->txt("exc_select_portfolio_info"));
3242 
3243  $this->tpl->setContent($tpl->get());
3244  }
static getPortfoliosOfUser($a_user_id)
Get views of user.
static sendInfo($a_info="", $a_keep=false)
Send Info Message to Screen.
special template class to simplify handling of ITX/PEAR
global $ilUser
Definition: imgupload.php:15
checkPermission($a_perm, $a_cmd="", $a_type="", $a_ref_id=null)
Check permission and redirect on error.
+ Here is the call graph for this function:
+ Here is the caller graph for this function:

◆ sendMembersObject()

ilObjExerciseGUI::sendMembersObject ( )

Send assignment per mail to participants.

Definition at line 1427 of file class.ilObjExerciseGUI.php.

References $_GET, $_POST, $ilCtrl, ilObjectGUI\checkPermission(), ilExAssignment\getTeamMembersByAssignmentId(), ilUtil\sendFailure(), ilUtil\sendSuccess(), and ilExAssignment\TYPE_UPLOAD_TEAM.

Referenced by updateMembersObject().

1428  {
1429  global $ilCtrl;
1430 
1431  $this->checkPermission("write");
1432 
1433  if(!count($_POST["member"]))
1434  {
1435  ilUtil::sendFailure($this->lng->txt("no_checkbox"),true);
1436  }
1437  else
1438  {
1439  // team upload?
1440  if($this->ass->getType() == ilExAssignment::TYPE_UPLOAD_TEAM)
1441  {
1442  $members = array();
1443  foreach(array_keys($_POST["member"]) as $user_id)
1444  {
1445  $tmembers = ilExAssignment::getTeamMembersByAssignmentId($this->ass->getId(), $user_id);
1446  foreach($tmembers as $tuser_id)
1447  {
1448  $members[$tuser_id] = 1;
1449  }
1450  }
1451  }
1452  else
1453  {
1454  $members = $_POST["member"];
1455  }
1456 
1457  $this->object->sendAssignment($this->object->getId(),
1458  (int) $_GET["ass_id"], $members);
1459 
1460  ilUtil::sendSuccess($this->lng->txt("exc_sent"),true);
1461  }
1462  $ilCtrl->redirect($this, "members");
1463  }
static sendSuccess($a_info="", $a_keep=false)
Send Success Message to Screen.
$_POST['username']
Definition: cron.php:12
$_GET["client_id"]
global $ilCtrl
Definition: ilias.php:18
static getTeamMembersByAssignmentId($a_ass_id, $a_user_id)
Find team members by assignment and team member.
static sendFailure($a_info="", $a_keep=false)
Send Failure Message to Screen.
checkPermission($a_perm, $a_cmd="", $a_type="", $a_ref_id=null)
Check permission and redirect on error.
+ Here is the call graph for this function:
+ Here is the caller graph for this function:

◆ sendNotifications()

ilObjExerciseGUI::sendNotifications (   $assignment_id)
protected

Send submission notifications.

Parameters
int$assignment_id

Definition at line 2909 of file class.ilObjExerciseGUI.php.

References ilNotification\getNotificationsForObject(), ilNotification\TYPE_EXERCISE_SUBMISSION, and ilExerciseMailNotification\TYPE_SUBMISSION_UPLOAD.

Referenced by deliverFileObject(), deliverUnzipObject(), submitBlog(), submitPortfolio(), and updateAssignmentTextObject().

2910  {
2911  include_once "./Services/Notification/classes/class.ilNotification.php";
2913 
2914  include_once "./Modules/Exercise/classes/class.ilExerciseMailNotification.php";
2915  $not = new ilExerciseMailNotification();
2917  $not->setAssignmentId($assignment_id);
2918  $not->setRefId($this->ref_id);
2919  $not->setRecipients($users);
2920  $not->send();
2921  }
static getNotificationsForObject($type, $id, $page_id=null, $ignore_threshold=false)
Get all users for given object.
+ Here is the call graph for this function:
+ Here is the caller graph for this function:

◆ setAssignmentHeader()

ilObjExerciseGUI::setAssignmentHeader ( )

Set assignment header.

Definition at line 2744 of file class.ilObjExerciseGUI.php.

References $_GET, $ilCtrl, ilObjectGUI\$lng, ilObjectGUI\$tpl, and ilExAssignment\lookupTitle().

Referenced by editAssignmentObject(), and executeCommand().

2745  {
2746  global $ilTabs, $lng, $ilCtrl, $tpl, $ilHelp;
2747 
2748  include_once("./Modules/Exercise/classes/class.ilExAssignment.php");
2749  $tpl->setTitle(ilExAssignment::lookupTitle((int) $_GET["ass_id"]));
2750  $tpl->setDescription("");
2751 
2752  $ilTabs->clearTargets();
2753  $ilHelp->setScreenIdComponent("exc");
2754 
2755  $ilTabs->setBackTarget($lng->txt("back"),
2756  $ilCtrl->getLinkTarget($this, "listAssignments"));
2757 
2758  $ilTabs->addTab("ass_settings",
2759  $lng->txt("settings"),
2760  $ilCtrl->getLinkTarget($this, "editAssignment"));
2761 
2762  $ilTabs->addTab("ass_files",
2763  $lng->txt("exc_instruction_files"),
2764  $ilCtrl->getLinkTargetByClass("ilfilesystemgui", "listFiles"));
2765 
2766  }
$_GET["client_id"]
global $ilCtrl
Definition: ilias.php:18
static lookupTitle($a_id)
Lookup title.
+ Here is the call graph for this function:
+ Here is the caller graph for this function:

◆ setFiles()

ilObjExerciseGUI::setFiles (   $a_files)

Definition at line 52 of file class.ilObjExerciseGUI.php.

53  {
54  $this->files = $a_files;
55  }

◆ setSelectedBlogObject()

ilObjExerciseGUI::setSelectedBlogObject ( )
protected

Definition at line 3017 of file class.ilObjExerciseGUI.php.

References $_POST, $ilUser, ilObjectGUI\$tree, removeExistingSubmissions(), selectPortfolioObject(), ilUtil\sendFailure(), and ilUtil\sendSuccess().

3018  {
3019  global $ilUser;
3020 
3021  if($_POST["node"])
3022  {
3023  include_once "Services/PersonalWorkspace/classes/class.ilWorkspaceTree.php";
3024  $tree = new ilWorkspaceTree($ilUser->getId());
3025  $node = $tree->getNodeData($_POST["node"]);
3026  if($node && $node["type"] == "blog")
3027  {
3028  $this->removeExistingSubmissions();
3029  $this->object->addResourceObject($node["wsp_id"], $this->ass->getId(), $ilUser->getId());
3030 
3031  ilUtil::sendSuccess($this->lng->txt("exc_blog_selected"), true);
3032  $this->ctrl->setParameter($this, "blog_id", $node["wsp_id"]);
3033  $this->ctrl->redirect($this, "askDirectionSubmission");
3034  }
3035  }
3036 
3037  ilUtil::sendFailure($this->lng->txt("select_one"));
3038  return $this->selectPortfolioObject();
3039  }
static sendSuccess($a_info="", $a_keep=false)
Send Success Message to Screen.
$_POST['username']
Definition: cron.php:12
Tree handler for personal workspace.
removeExistingSubmissions()
remove existing files/submissions for assignment
static sendFailure($a_info="", $a_keep=false)
Send Failure Message to Screen.
global $ilUser
Definition: imgupload.php:15
+ Here is the call graph for this function:

◆ setSelectedPortfolioObject()

ilObjExerciseGUI::setSelectedPortfolioObject ( )
protected

Definition at line 3343 of file class.ilObjExerciseGUI.php.

References $_POST, $ilUser, removeExistingSubmissions(), selectPortfolioObject(), ilUtil\sendFailure(), and ilUtil\sendSuccess().

3344  {
3345  global $ilUser;
3346 
3347  if($_POST["item"])
3348  {
3349  $this->removeExistingSubmissions();
3350  $this->object->addResourceObject($_POST["item"], $this->ass->getId(), $ilUser->getId());
3351 
3352  ilUtil::sendSuccess($this->lng->txt("exc_portfolio_selected"), true);
3353  $this->ctrl->setParameter($this, "prtf_id", $_POST["item"]);
3354  $this->ctrl->redirect($this, "askDirectionSubmission");
3355  }
3356 
3357  ilUtil::sendFailure($this->lng->txt("select_one"));
3358  return $this->selectPortfolioObject();
3359  }
static sendSuccess($a_info="", $a_keep=false)
Send Success Message to Screen.
$_POST['username']
Definition: cron.php:12
removeExistingSubmissions()
remove existing files/submissions for assignment
static sendFailure($a_info="", $a_keep=false)
Send Failure Message to Screen.
global $ilUser
Definition: imgupload.php:15
+ Here is the call graph for this function:

◆ setSelectedPortfolioTemplateObject()

ilObjExerciseGUI::setSelectedPortfolioTemplateObject ( )
protected

Definition at line 3291 of file class.ilObjExerciseGUI.php.

References ilObjectGUI\checkPermission(), createPortfolioObject(), createPortfolioTemplateObject(), ilObjPortfolioTemplate\getAvailablePortfolioTemplates(), and initPortfolioTemplateForm().

3292  {
3293  $this->checkPermission("read");
3294 
3295  include_once "Modules/Portfolio/classes/class.ilObjPortfolioTemplate.php";
3297  if(!sizeof($templates))
3298  {
3299  $this->ctrl->redirect($this, "showOverview");
3300  }
3301 
3302  $form = $this->initPortfolioTemplateForm($templates);
3303  if($form->checkInput())
3304  {
3305  $prtt = $form->getInput("prtt");
3306  if($prtt > 0 && array_key_exists($prtt, $templates))
3307  {
3308  $title = $this->object->getTitle()." - ".$this->ass->getTitle();
3309  $this->ctrl->setParameterByClass("ilObjPortfolioGUI", "exc_id", $this->object->getRefId());
3310  $this->ctrl->setParameterByClass("ilObjPortfolioGUI", "ass_id", $this->ass->getId());
3311  $this->ctrl->setParameterByClass("ilObjPortfolioGUI", "pt", $title);
3312  $this->ctrl->setParameterByClass("ilObjPortfolioGUI", "prtt", $prtt);
3313  $this->ctrl->redirectByClass(array("ilPersonalDesktopGUI", "ilPortfolioRepositoryGUI", "ilObjPortfolioGUI"), "createPortfolioFromTemplate");
3314  }
3315  else
3316  {
3317  // do not use template
3318  return $this->createPortfolioObject();
3319  }
3320  }
3321 
3322  $form->setValuesByPost();
3323  $this->createPortfolioTemplateObject($form);
3324  }
initPortfolioTemplateForm(array $a_templates)
createPortfolioTemplateObject(ilPropertyFormGUI $a_form=null)
static getAvailablePortfolioTemplates($a_permission="read")
checkPermission($a_perm, $a_cmd="", $a_type="", $a_ref_id=null)
Check permission and redirect on error.
+ Here is the call graph for this function:

◆ setSettingsSubTabs()

ilObjExerciseGUI::setSettingsSubTabs ( )
protected

Definition at line 1969 of file class.ilObjExerciseGUI.php.

References ilCertificate\isActive().

Referenced by certificateObject(), editObject(), and executeCommand().

1970  {
1971  $this->tabs_gui->addSubTab("edit",
1972  $this->lng->txt("general_settings"),
1973  $this->ctrl->getLinkTarget($this, "edit"));
1974 
1975  include_once "Services/Certificate/classes/class.ilCertificate.php";
1977  {
1978  $this->tabs_gui->addSubTab("certificate",
1979  $this->lng->txt("certificate"),
1980  $this->ctrl->getLinkTarget($this, "certificate"));
1981  }
1982  }
+ Here is the call graph for this function:
+ Here is the caller graph for this function:

◆ showAssignmentTextObject()

ilObjExerciseGUI::showAssignmentTextObject ( )

Definition at line 3956 of file class.ilObjExerciseGUI.php.

References $_GET, $ilCtrl, $ilUser, ilObjectGUI\$lng, ilObjectGUI\$tpl, ilRTE\_replaceMediaObjectImageSrc(), ilObjectGUI\checkPermission(), ilExAssignment\getDeliveredFiles(), ilUserUtil\getNamePresentation(), initAssignmentTextForm(), and ilExAssignment\TYPE_TEXT.

3957  {
3958  global $ilCtrl, $ilUser, $lng, $tpl;
3959 
3960  if(!$this->ass ||
3961  $this->ass->getType() != ilExAssignment::TYPE_TEXT)
3962  {
3963  $ilCtrl->redirect($this, "showOverview");
3964  }
3965 
3966  $add_rating = null;
3967 
3968  // tutor
3969  if((int)$_GET["grd"])
3970  {
3971  $this->checkPermission("write");
3972 
3973  if((int)$_GET["grd"] == 1)
3974  {
3975  $user_id = (int)$_GET["member_id"];
3976  $cancel_cmd = "members";
3977  }
3978  else
3979  {
3980  $user_id = (int)$_GET["part_id"];
3981  $cancel_cmd = "showParticipant";
3982  }
3983  }
3984  // peer review
3985  else if($this->ass->hasPeerReviewAccess((int)$_GET["member_id"]))
3986  {
3987  $this->checkPermission("read");
3988 
3989  $user_id = (int)$_GET["member_id"];
3990  $cancel_cmd = "editPeerReview";
3991 
3992  // rating
3993  $add_rating = "updatePeerReviewText";
3994  $ilCtrl->setParameter($this, "peer_id", $user_id);
3995  include_once './Services/Rating/classes/class.ilRatingGUI.php';
3996  $rating = new ilRatingGUI();
3997  $rating->setObject($this->ass->getId(), "ass", $user_id, "peer");
3998  $rating->setUserId($ilUser->getId());
3999  $rating = '<div id="rtr_widget">'.$rating->getHTML(false, true,
4000  "il.ExcPeerReview.saveSingleRating(".$user_id.", %rating%)").'</div>';
4001 
4002  $ilCtrl->setParameter($this, "ssrtg", 1);
4003  $tpl->addJavaScript("Modules/Exercise/js/ilExcPeerReview.js");
4004  $tpl->addOnLoadCode("il.ExcPeerReview.setAjax('".
4005  $ilCtrl->getLinkTarget($this, "updatePeerReviewComments", "", true, false).
4006  "')");
4007  $ilCtrl->setParameter($this, "ssrtg", "");
4008  }
4009  // personal
4010  else
4011  {
4012  $this->checkPermission("read");
4013 
4014  $user_id = $ilUser->getId();
4015  $cancel_cmd = "showOverview";
4016  }
4017 
4018  $this->tabs_gui->clearTargets();
4019  $this->tabs_gui->setBackTarget($this->lng->txt("back"), $this->ctrl->getLinkTarget($this, $cancel_cmd));
4020 
4021  $a_form = $this->initAssignmentTextForm($this->ass, true, $cancel_cmd, $add_rating, $rating);
4022 
4023  if(($user_id != $ilUser->getId() || (bool)$_GET["grd"]))
4024  {
4025  if(!stristr($cancel_cmd, "peer"))
4026  {
4027  include_once "Services/User/classes/class.ilUserUtil.php";
4028  $a_form->setDescription(ilUserUtil::getNamePresentation($user_id));
4029  }
4030  else
4031  {
4032  $a_form->setDescription($lng->txt("id").": ".(int)$_GET["seq"]);
4033 
4034  foreach($this->ass->getPeerReviewsByPeerId($user_id) as $item)
4035  {
4036  if($item["giver_id"] == $ilUser->getId())
4037  {
4038  $a_form->getItemByPostVar("comm")->setValue($item["pcomment"]);
4039  break;
4040  }
4041  }
4042  }
4043  }
4044 
4045  $files = ilExAssignment::getDeliveredFiles($this->ass->getExerciseId(), $this->ass->getId(), $user_id);
4046  if($files)
4047  {
4048  $files = array_shift($files);
4049  if(trim($files["atext"]))
4050  {
4051  $text = $a_form->getItemByPostVar("atxt");
4052  // mob id to mob src
4053  $text->setValue(ilRTE::_replaceMediaObjectImageSrc($files["atext"], 1));
4054  }
4055  }
4056 
4057  $this->tpl->setContent($a_form->getHTML());
4058  }
$_GET["client_id"]
static getNamePresentation($a_user_id, $a_user_image=false, $a_profile_link=false, $a_profile_back_link="", $a_force_first_lastname=false, $a_omit_login=false, $a_sortable=true)
Default behaviour is:
global $ilCtrl
Definition: ilias.php:18
Class ilRatingGUI.
getDeliveredFiles($a_exc_id, $a_ass_id, $a_user_id, $a_filter_empty_filename=false)
was: getDeliveredFiles($a_member_id)
static _replaceMediaObjectImageSrc($a_text, $a_direction=0)
replaces image source from mob image urls with the mob id or replaces mob id with the correct image s...
initAssignmentTextForm(ilExAssignment $a_ass, $a_read_only=false, $a_cancel_cmd="showOverview", $a_peer_review_cmd=null, $a_peer_rating_html=null)
global $ilUser
Definition: imgupload.php:15
checkPermission($a_perm, $a_cmd="", $a_type="", $a_ref_id=null)
Check permission and redirect on error.
+ Here is the call graph for this function:

◆ showGradesOverviewObject()

ilObjExerciseGUI::showGradesOverviewObject ( )

Show grades overview.

Definition at line 1262 of file class.ilObjExerciseGUI.php.

References $ilCtrl, ilObjectGUI\$lng, ilObjectGUI\$tpl, ilObjectGUI\$tree, addSubmissionSubTabs(), and ilObjectGUI\checkPermission().

1263  {
1264  global $rbacsystem, $tree, $tpl, $ilToolbar, $ilCtrl, $ilTabs, $lng;
1265 
1266  $this->checkPermission("write");
1267 
1268  $ilTabs->activateTab("grades");
1269  $this->addSubmissionSubTabs("grades");
1270 
1271  include_once("./Modules/Exercise/classes/class.ilExAssignment.php");
1272  $mem_obj = new ilExerciseMembers($this->object);
1273  $mems = $mem_obj->getMembers();
1274 
1275  if (count($mems) > 0)
1276  {
1277  $ilToolbar->addButton($lng->txt("exc_export_excel"),
1278  $ilCtrl->getLinkTarget($this, "exportExcel"));
1279  }
1280 
1281  include_once("./Modules/Exercise/classes/class.ilExGradesTableGUI.php");
1282  $grades_tab = new ilExGradesTableGUI($this, "showGradesOverview",
1283  $this->object, $mem_obj);
1284  $tpl->setContent($grades_tab->getHTML());
1285  }
Class ilExerciseMembers.
addSubmissionSubTabs($a_activate)
adds tabs to tab gui object
global $ilCtrl
Definition: ilias.php:18
checkPermission($a_perm, $a_cmd="", $a_type="", $a_ref_id=null)
Check permission and redirect on error.
Exercise participant table.
+ Here is the call graph for this function:

◆ showMultiFeedbackConfirmationTableObject()

ilObjExerciseGUI::showMultiFeedbackConfirmationTableObject ( )

Show multi feedback confirmation table.

Parameters

Definition at line 4420 of file class.ilObjExerciseGUI.php.

References $_GET, $tab, ilObjectGUI\$tpl, addSubmissionSubTabs(), and ilObjectGUI\checkPermission().

4421  {
4422  global $ilTabs, $tpl;
4423 
4424  $ilTabs->activateTab("grades");
4425  $this->checkPermission("write");
4426  $this->addSubmissionSubTabs("assignment");
4427 
4428  $ass = new ilExAssignment((int) $_GET["ass_id"]);
4429  include_once("./Modules/Exercise/classes/class.ilFeedbackConfirmationTable2GUI.php");
4430  $tab = new ilFeedbackConfirmationTable2GUI($this, "showMultiFeedbackConfirmationTable", $ass);
4431  $tpl->setContent($tab->getHTML());
4432  }
Exercise assignment.
$_GET["client_id"]
addSubmissionSubTabs($a_activate)
adds tabs to tab gui object
checkPermission($a_perm, $a_cmd="", $a_type="", $a_ref_id=null)
Check permission and redirect on error.
+ Here is the call graph for this function:

◆ showMultiFeedbackObject()

ilObjExerciseGUI::showMultiFeedbackObject ( ilPropertyFormGUI  $a_form = null)

Show multi-feedback screen.

Parameters

Definition at line 4354 of file class.ilObjExerciseGUI.php.

References $_GET, ilObjectGUI\$lng, ilObjectGUI\$tpl, addSubmissionSubTabs(), ilObjectGUI\checkPermission(), initMultiFeedbackForm(), and ilUtil\sendInfo().

Referenced by uploadMultiFeedbackObject().

4355  {
4356  global $ilTabs, $ilToolbar, $lng, $tpl;
4357 
4358  $ass_id = (int)$_GET["ass_id"];
4359 
4360  ilUtil::sendInfo($lng->txt("exc_multi_feedb_info"));
4361 
4362  $ilTabs->activateTab("grades");
4363  $this->checkPermission("write");
4364  $this->addSubmissionSubTabs("assignment");
4365 
4366  $ilToolbar->addButton($lng->txt("exc_download_zip_structure"),
4367  $this->ctrl->getLinkTarget($this, "downloadMultiFeedbackZip"));
4368 
4369  if(!$a_form)
4370  {
4371  $a_form = $this->initMultiFeedbackForm($ass_id);
4372  }
4373 
4374  $tpl->setContent($a_form->getHTML());
4375  }
$_GET["client_id"]
addSubmissionSubTabs($a_activate)
adds tabs to tab gui object
static sendInfo($a_info="", $a_keep=false)
Send Info Message to Screen.
checkPermission($a_perm, $a_cmd="", $a_type="", $a_ref_id=null)
Check permission and redirect on error.
+ Here is the call graph for this function:
+ Here is the caller graph for this function:

◆ showOverviewObject()

ilObjExerciseGUI::showOverviewObject ( )

Show overview of assignments.

Definition at line 2776 of file class.ilObjExerciseGUI.php.

References $_GET, $ilUser, ilObjectGUI\$tpl, ilCertificate\_isComplete(), ilLearningProgress\_tracProgress(), addContentSubTabs(), ilObjectGUI\checkPermission(), and ilExAssignment\getAssignmentDataOfExercise().

Referenced by outCertificateObject().

2777  {
2778  global $tpl, $ilTabs, $ilUser, $ilToolbar;
2779 
2780  $this->checkPermission("read");
2781 
2782  include_once("./Services/Tracking/classes/class.ilLearningProgress.php");
2783  ilLearningProgress::_tracProgress($ilUser->getId(),$this->object->getId(),
2784  $this->object->getRefId(), 'exc');
2785 
2786  $ilTabs->activateTab("content");
2787  $this->addContentSubTabs("content");
2788 
2789  // show certificate?
2790  if($this->object->hasUserCertificate($ilUser->getId()))
2791  {
2792  include_once "./Modules/Exercise/classes/class.ilExerciseCertificateAdapter.php";
2793  include_once "./Services/Certificate/classes/class.ilCertificate.php";
2794  $adapter = new ilExerciseCertificateAdapter($this->object);
2795  if(ilCertificate::_isComplete($adapter))
2796  {
2797  $ilToolbar->addButton($this->lng->txt("certificate"),
2798  $this->ctrl->getLinkTarget($this, "outCertificate"));
2799  }
2800  }
2801 
2802  include_once("./Modules/Exercise/classes/class.ilExAssignment.php");
2803  include_once("./Services/Accordion/classes/class.ilAccordionGUI.php");
2804  $acc = new ilAccordionGUI();
2805  $acc->setId("exc_ow_".$this->object->getId());
2806  $ass_data = ilExAssignment::getAssignmentDataOfExercise($this->object->getId());
2807  include_once("./Modules/Exercise/classes/class.ilExAssignmentGUI.php");
2808  $ass_gui = new ilExAssignmentGUI($this->object);
2809 
2810  foreach ($ass_data as $ass)
2811  {
2812  // incoming assignment deeplink
2813  $force_open = false;
2814  if(isset($_GET["ass_id_goto"]) &&
2815  (int)$_GET["ass_id_goto"] == $ass["id"])
2816  {
2817  $force_open = true;
2818  }
2819 
2820  $acc->addItem($ass_gui->getOverviewHeader($ass),
2821  $ass_gui->getOverviewBody($ass),
2822  $force_open);
2823  }
2824 
2825  if (count($ass_data) < 2)
2826  {
2827  $acc->setBehaviour("FirstOpen");
2828  }
2829  else
2830  {
2831  $acc->setBehaviour("OneOpenSession");
2832  }
2833 
2834 
2835  $tpl->setContent($acc->getHTML());
2836  }
static getAssignmentDataOfExercise($a_exc_id)
Get assignments data of an exercise in an array.
$_GET["client_id"]
_isComplete($adapter)
Checks the status of the certificate.
addContentSubTabs($a_activate)
Add subtabs of content view.
GUI clas for exercise assignments.
_tracProgress($a_user_id, $a_obj_id, $a_ref_id, $a_obj_type='')
global $ilUser
Definition: imgupload.php:15
checkPermission($a_perm, $a_cmd="", $a_type="", $a_ref_id=null)
Check permission and redirect on error.
Accordion user interface class.
+ Here is the call graph for this function:
+ Here is the caller graph for this function:

◆ showParticipantObject()

ilObjExerciseGUI::showParticipantObject ( )

Show Participant.

Definition at line 1175 of file class.ilObjExerciseGUI.php.

References $_GET, $ilCtrl, ilObjectGUI\$lng, $options, $si, ilObjectGUI\$tpl, ilObjectGUI\$tree, ilObjUser\_lookupName(), ilObject\_lookupType(), addSubmissionSubTabs(), ilObjectGUI\checkPermission(), ilExAssignment\getAssignmentDataOfExercise(), ilUtil\sendInfo(), and ilUtil\sortArray().

Referenced by selectParticipantObject().

1176  {
1177  global $rbacsystem, $tree, $tpl, $ilToolbar, $ilCtrl, $ilTabs, $lng;
1178 
1179  $this->checkPermission("write");
1180 
1181  $ilTabs->activateTab("grades");
1182  $this->addSubmissionSubTabs("participant");
1183 
1184  // participant selection
1185  include_once("./Modules/Exercise/classes/class.ilExAssignment.php");
1186  $ass = ilExAssignment::getAssignmentDataOfExercise($this->object->getId());
1187  $members = $this->object->members_obj->getMembers();
1188 
1189  if (count($members) == 0)
1190  {
1191  ilUtil::sendInfo($lng->txt("exc_no_participants"));
1192  return;
1193  }
1194 
1195  $mems = array();
1196  foreach ($members as $mem_id)
1197  {
1198  if (ilObject::_lookupType($mem_id) == "usr")
1199  {
1200  include_once("./Services/User/classes/class.ilObjUser.php");
1201  $name = ilObjUser::_lookupName($mem_id);
1202  $mems[$mem_id] = $name;
1203  }
1204  }
1205 
1206  $mems = ilUtil::sortArray($mems, "lastname", "asc", false, true);
1207 
1208  if ($_GET["part_id"] == "" && count($mems) > 0)
1209  {
1210  $_GET["part_id"] = key($mems);
1211  }
1212 
1213  reset($mems);
1214  if (count($mems) > 1)
1215  {
1216  $options = array();
1217  foreach ($mems as $k => $m)
1218  {
1219  $options[$k] =
1220  $m["lastname"].", ".$m["firstname"]." [".$m["login"]."]";
1221  }
1222  include_once("./Services/Form/classes/class.ilSelectInputGUI.php");
1223  $si = new ilSelectInputGUI($this->lng->txt(""), "part_id");
1224  $si->setOptions($options);
1225  $si->setValue($_GET["part_id"]);
1226  $ilToolbar->addInputItem($si);
1227 
1228  $ilToolbar->setFormAction($ilCtrl->getFormAction($this));
1229  $ilToolbar->addFormButton($this->lng->txt("exc_select_part"),
1230  "selectParticipant");
1231  }
1232 
1233  if (count($mems) > 0)
1234  {
1235  include_once("./Modules/Exercise/classes/class.ilExParticipantTableGUI.php");
1236  $part_tab = new ilExParticipantTableGUI($this, "showParticipant",
1237  $this->object, $_GET["part_id"]);
1238  $tpl->setContent($part_tab->getHTML());
1239  }
1240  else
1241  {
1242  ilUtil::sendInfo($this->lng->txt("exc_no_assignments_available"));
1243  }
1244  }
static _lookupName($a_user_id)
lookup user name
static getAssignmentDataOfExercise($a_exc_id)
Get assignments data of an exercise in an array.
This class represents a selection list property in a property form.
$_GET["client_id"]
addSubmissionSubTabs($a_activate)
adds tabs to tab gui object
Exercise participant table.
static sortArray($array, $a_array_sortby, $a_array_sortorder=0, $a_numeric=false, $a_keep_keys=false)
sortArray
global $ilCtrl
Definition: ilias.php:18
static sendInfo($a_info="", $a_keep=false)
Send Info Message to Screen.
if(!is_array($argv)) $options
static _lookupType($a_id, $a_reference=false)
lookup object type
checkPermission($a_perm, $a_cmd="", $a_type="", $a_ref_id=null)
Check permission and redirect on error.
+ Here is the call graph for this function:
+ Here is the caller graph for this function:

◆ showPersonalPeerReviewObject()

ilObjExerciseGUI::showPersonalPeerReviewObject ( )

Definition at line 4253 of file class.ilObjExerciseGUI.php.

References $_GET, $ilCtrl, $ilUser, ilObjectGUI\$tpl, ilObjectGUI\checkPermission(), and ilUtil\sendFailure().

4254  {
4255  global $ilCtrl, $ilUser, $tpl;
4256 
4257  if(!$this->ass ||
4258  !$this->ass->getPeerReview() ||
4259  !$this->ass->getDeadline() ||
4260  $this->ass->getDeadline()-time() > 0)
4261  {
4262  $ilCtrl->redirect($this, "showOverview");
4263  }
4264 
4265  // tutor
4266  if((int)$_GET["grd"])
4267  {
4268  $this->checkPermission("write");
4269 
4270  if((int)$_GET["grd"] == 1)
4271  {
4272  $user_id = (int)$_GET["member_id"];
4273  $cancel_cmd = "members";
4274  }
4275  else
4276  {
4277  $user_id = (int)$_GET["part_id"];
4278  $cancel_cmd = "showParticipant";
4279  }
4280  }
4281  // personal
4282  else
4283  {
4284  $this->checkPermission("read");
4285 
4286  $user_id = $ilUser->getId();
4287  $cancel_cmd = "showOverview";
4288  }
4289 
4290  $this->tabs_gui->clearTargets();
4291  $this->tabs_gui->setBackTarget($this->lng->txt("back"), $this->ctrl->getLinkTarget($this, $cancel_cmd));
4292 
4293  $peer_items = $this->ass->getPeerReviewsByPeerId($user_id, true);
4294  if(!sizeof($peer_items))
4295  {
4296  // #11373
4297  ilUtil::sendFailure($this->lng->txt("exc_peer_review_no_peers_reviewed_yet"), true);
4298  $ilCtrl->redirect($this, "showOverview");
4299  }
4300 
4301  include_once "Modules/Exercise/classes/class.ilExAssignmentPeerReviewTableGUI.php";
4302  $tbl = new ilExAssignmentPeerReviewTableGUI($this, "editPeerReview",
4303  $this->ass, $user_id, $peer_items, "exc_peer_review_show", $cancel_cmd, true);
4304 
4305  $tpl->setContent($tbl->getHTML());
4306  }
$_GET["client_id"]
global $ilCtrl
Definition: ilias.php:18
List all peers to be reviewed for user.
static sendFailure($a_info="", $a_keep=false)
Send Failure Message to Screen.
global $ilUser
Definition: imgupload.php:15
checkPermission($a_perm, $a_cmd="", $a_type="", $a_ref_id=null)
Check permission and redirect on error.
+ Here is the call graph for this function:

◆ showTeamLogObject()

ilObjExerciseGUI::showTeamLogObject ( )

Definition at line 3725 of file class.ilObjExerciseGUI.php.

References $_GET, addSubmissionSubTabs(), ilObjectGUI\checkPermission(), and ilExAssignment\getTeamIdByAssignment().

3726  {
3727  $this->checkPermission("write");
3728  $this->tabs_gui->activateTab("grades");
3729 
3730  if(isset($_GET["lmem"]))
3731  {
3732  $this->addSubmissionSubTabs("assignment");
3733 
3734  $this->tabs_gui->setBackTarget($this->lng->txt("back"),
3735  $this->ctrl->getLinkTarget($this, "members"));
3736 
3737  $team_id = ilExAssignment::getTeamIdByAssignment($this->ass->getId(), (int)$_GET["lmem"]);
3738 
3739  $this->ctrl->saveParameter($this, "lmem");
3740  }
3741  else
3742  {
3743  $this->addSubmissionSubTabs("participant");
3744 
3745  $this->tabs_gui->setBackTarget($this->lng->txt("back"),
3746  $this->ctrl->getLinkTarget($this, "showParticipant"));
3747 
3748  $team_id = ilExAssignment::getTeamIdByAssignment($this->ass->getId(), (int)$_GET["lpart"]);
3749 
3750  $this->ctrl->saveParameter($this, "lpart");
3751  }
3752 
3753  include_once "Modules/Exercise/classes/class.ilExAssignmentTeamLogTableGUI.php";
3754  $tbl = new ilExAssignmentTeamLogTableGUI($this, "showTeamLog",
3755  $team_id);
3756 
3757  $this->tpl->setContent($tbl->getHTML());
3758  }
$_GET["client_id"]
addSubmissionSubTabs($a_activate)
adds tabs to tab gui object
checkPermission($a_perm, $a_cmd="", $a_type="", $a_ref_id=null)
Check permission and redirect on error.
static getTeamIdByAssignment($a_ass_id, $a_user_id)
Find team by assignment.
+ Here is the call graph for this function:

◆ submissionScreenObject()

ilObjExerciseGUI::submissionScreenObject ( )

Displays a form which allows members to deliver their solutions.

public

Definition at line 400 of file class.ilObjExerciseGUI.php.

References $_GET, $tab, initTeamSubmission(), and ilUtil\sendInfo().

401  {
402  global $ilToolbar;
403 
404  $this->initTeamSubmission("showOverview", false);
405  $this->tabs_gui->activateTab("submissions");
406 
407  // $this->tabs_gui->setTabActive("content");
408  // $this->addContentSubTabs("content");
409 
410  if (mktime() > $this->ass->getDeadline() && ($this->ass->getDeadline() != 0))
411  {
412  ilUtil::sendInfo($this->lng->txt("exercise_time_over"));
413  }
414  else
415  {
416  $ilToolbar->addButton($this->lng->txt("file_add"),
417  $this->ctrl->getLinkTarget($this, "uploadForm"));
418 
419  $ilToolbar->addButton($this->lng->txt("header_zip"),
420  $this->ctrl->getLinkTarget($this, "uploadZipForm"));
421  }
422 
423  include_once("./Modules/Exercise/classes/class.ilExcDeliveredFilesTableGUI.php");
424  $tab = new ilExcDeliveredFilesTableGUI($this, "submissionScreen", $this->object, $_GET["ass_id"]);
425  $this->tpl->setContent($tab->getHTML());
426  }
$_GET["client_id"]
static sendInfo($a_info="", $a_keep=false)
Send Info Message to Screen.
initTeamSubmission($a_back_cmd, $a_mandatory_team=true)
+ Here is the call graph for this function:

◆ submissionScreenTeamLogObject()

ilObjExerciseGUI::submissionScreenTeamLogObject ( )

Definition at line 3693 of file class.ilObjExerciseGUI.php.

References initTeamSubmission().

3694  {
3695  $team_id = $this->initTeamSubmission("showOverview");
3696  $this->tabs_gui->activateTab("log");
3697 
3698  include_once "Modules/Exercise/classes/class.ilExAssignmentTeamLogTableGUI.php";
3699  $tbl = new ilExAssignmentTeamLogTableGUI($this, "submissionScreenTeamLog",
3700  $team_id);
3701 
3702  $this->tpl->setContent($tbl->getHTML());
3703  }
initTeamSubmission($a_back_cmd, $a_mandatory_team=true)
+ Here is the call graph for this function:

◆ submissionScreenTeamObject()

ilObjExerciseGUI::submissionScreenTeamObject ( )

Displays a form which allows members to manage team uploads.

public

Definition at line 3483 of file class.ilObjExerciseGUI.php.

References ilRepositorySearchGUI\fillAutoCompleteToolbar(), initTeamSubmission(), ilExAssignmentTeamTableGUI\MODE_EDIT, and ilUtil\sendInfo().

Referenced by addUserFromAutoCompleteObject().

3484  {
3485  global $ilToolbar;
3486 
3487  $team_id = $this->initTeamSubmission("showOverview");
3488 
3489  // $this->tabs_gui->setTabActive("content");
3490  // $this->addContentSubTabs("content");
3491 
3492  // #13414
3493  $read_only = (mktime() > $this->ass->getDeadline() && ($this->ass->getDeadline() != 0));
3494 
3495  if ($read_only)
3496  {
3497  ilUtil::sendInfo($this->lng->txt("exercise_time_over"));
3498  }
3499  else
3500  {
3501  $this->ctrl->setParameterByClass('ilRepositorySearchGUI', 'ctx', 1);
3502  $this->ctrl->setParameter($this, 'ctx', 1);
3503 
3504  // add member
3505  include_once './Services/Search/classes/class.ilRepositorySearchGUI.php';
3507  $this,
3508  $ilToolbar,
3509  array(
3510  'auto_complete_name' => $this->lng->txt('user'),
3511  'submit_name' => $this->lng->txt('add'),
3512  'add_search' => true,
3513  'add_from_container' => $this->object->getRefId()
3514  )
3515  );
3516  }
3517 
3518  include_once "Modules/Exercise/classes/class.ilExAssignmentTeamTableGUI.php";
3519  $tbl = new ilExAssignmentTeamTableGUI($this, "submissionScreenTeam",
3520  ilExAssignmentTeamTableGUI::MODE_EDIT, $team_id, $this->ass, null, $read_only);
3521 
3522  $this->tpl->setContent($tbl->getHTML());
3523  }
static sendInfo($a_info="", $a_keep=false)
Send Info Message to Screen.
List all team members of an assignment.
initTeamSubmission($a_back_cmd, $a_mandatory_team=true)
static fillAutoCompleteToolbar($parent_object, ilToolbarGUI $toolbar=null, $a_options=array())
fill toolbar with
+ Here is the call graph for this function:
+ Here is the caller graph for this function:

◆ submitBlog()

ilObjExerciseGUI::submitBlog (   $a_blog_id)

Submit blog for assignment.

Parameters
int$a_blog_id
Returns
bool

Definition at line 3126 of file class.ilObjExerciseGUI.php.

References $file, $ilUser, $size, removeExistingSubmissions(), sendNotifications(), and ilObject2GUI\WORKSPACE_NODE_ID.

Referenced by directSubmitObject().

3127  {
3128  global $ilUser;
3129 
3130  if($this->object && $this->ass)
3131  {
3132  $blog_id = $a_blog_id;
3133 
3134  include_once "Modules/Blog/classes/class.ilObjBlogGUI.php";
3135  $blog_gui = new ilObjBlogGUI($blog_id, ilObjBlogGUI::WORKSPACE_NODE_ID);
3136  if($blog_gui->object)
3137  {
3138  $file = $blog_gui->buildExportFile();
3139  $size = filesize($file);
3140  if($size)
3141  {
3142  $this->removeExistingSubmissions();
3143 
3144  $meta = array(
3145  "name" => $blog_id,
3146  "tmp_name" => $file,
3147  "size" => $size
3148  );
3149  $this->object->deliverFile($meta, $this->ass->getId(), $ilUser->getId(), true);
3150 
3151  $this->sendNotifications($this->ass->getId());
3152  $this->object->handleSubmission($this->ass->getId());
3153  return true;
3154  }
3155  }
3156  }
3157  return false;
3158  }
print $file
$size
Definition: RandomTest.php:79
Class ilObjBlogGUI.
removeExistingSubmissions()
remove existing files/submissions for assignment
global $ilUser
Definition: imgupload.php:15
sendNotifications($assignment_id)
Send submission notifications.
+ Here is the call graph for this function:
+ Here is the caller graph for this function:

◆ submitPortfolio()

ilObjExerciseGUI::submitPortfolio (   $a_portfolio_id)

Submit portfolio for assignment.

Parameters
int$a_portfolio_id
Returns
bool

Definition at line 3166 of file class.ilObjExerciseGUI.php.

References $file, $ilUser, $size, removeExistingSubmissions(), and sendNotifications().

Referenced by directSubmitObject().

3167  {
3168  global $ilUser;
3169 
3170  if($this->object && $this->ass)
3171  {
3172  $prtf_id = $a_portfolio_id;
3173 
3174  include_once "Modules/Portfolio/classes/class.ilObjPortfolio.php";
3175  $prtf = new ilObjPortfolio($prtf_id, false);
3176  if($prtf->getTitle())
3177  {
3178  include_once "Modules/Portfolio/classes/class.ilPortfolioHTMLExport.php";
3179  $export = new ilPortfolioHTMLExport(null, $prtf);
3180  $file = $export->buildExportFile();
3181  $size = filesize($file);
3182  if($size)
3183  {
3184  $this->removeExistingSubmissions();
3185 
3186  $meta = array(
3187  "name" => $prtf_id,
3188  "tmp_name" => $file,
3189  "size" => $size
3190  );
3191  $this->object->deliverFile($meta, $this->ass->getId(), $ilUser->getId(), true);
3192 
3193  $this->sendNotifications($this->ass->getId());
3194  $this->object->handleSubmission($this->ass->getId());
3195  return true;
3196  }
3197  }
3198  }
3199  return false;
3200  }
print $file
$size
Definition: RandomTest.php:79
Portfolio HTML exporter class.
removeExistingSubmissions()
remove existing files/submissions for assignment
global $ilUser
Definition: imgupload.php:15
sendNotifications($assignment_id)
Send submission notifications.
+ Here is the call graph for this function:
+ Here is the caller graph for this function:

◆ updateAssignmentObject()

ilObjExerciseGUI::updateAssignmentObject ( )

Update assignment.

Definition at line 2493 of file class.ilObjExerciseGUI.php.

References $_GET, $_POST, $ilCtrl, ilObjectGUI\$lng, ilObjectGUI\$tpl, $valid, addContentSubTabs(), ilObjectGUI\checkPermission(), IL_CAL_UNIX, initAssignmentForm(), ilUtil\sendFailure(), ilUtil\sendSuccess(), and ilExAssignment\TYPE_UPLOAD_TEAM.

2494  {
2495  global $tpl, $lng, $ilCtrl, $ilTabs;
2496 
2497  $this->checkPermission("write");
2498 
2499  $ilTabs->activateTab("content");
2500  $this->addContentSubTabs("list_assignments");
2501 
2502  $this->initAssignmentForm("edit");
2503  if ($this->form->checkInput())
2504  {
2505  include_once("./Modules/Exercise/classes/class.ilExAssignment.php");
2506 
2507  // additional checks
2508 
2509  $valid = true;
2510 
2511  if ($_POST["start_time_cb"] && $_POST["deadline_cb"])
2512  {
2513  // check whether start date is before end date
2514  $start_date =
2515  $this->form->getItemByPostVar("start_time")->getDate();
2516  $end_date =
2517  $this->form->getItemByPostVar("deadline")->getDate();
2518  if ($start_date->get(IL_CAL_UNIX) >=
2519  $end_date->get(IL_CAL_UNIX))
2520  {
2521  $this->form->getItemByPostVar("start_time")
2522  ->setAlert($lng->txt("exc_start_date_should_be_before_end_date"));
2523  $this->form->getItemByPostVar("deadline")
2524  ->setAlert($lng->txt("exc_start_date_should_be_before_end_date"));
2525  $valid = false;
2526  }
2527  }
2528 
2529  if(!$_POST["deadline_cb"])
2530  {
2531  if($_POST["peer"])
2532  {
2533  $this->form->getItemByPostVar("peer")
2534  ->setAlert($lng->txt("exc_needs_deadline"));
2535  $valid = false;
2536  }
2537  if($_POST["fb"])
2538  {
2539  $this->form->getItemByPostVar("fb")
2540  ->setAlert($lng->txt("exc_needs_deadline"));
2541  $valid = false;
2542  }
2543  }
2544  else
2545  {
2546  if($_POST["type"] != ilExAssignment::TYPE_UPLOAD_TEAM &&
2547  $_POST["peer"] &&
2548  $_POST["peer_dl_tgl"])
2549  {
2550  $peer_dl = $this->form->getItemByPostVar("peer_dl")->getDate();
2551  $peer_dl = $peer_dl->get(IL_CAL_UNIX);
2552  $end_date = $this->form->getItemByPostVar("deadline")->getDate();
2553  $end_date = $end_date->get(IL_CAL_UNIX);
2554 
2555  // #13877
2556  if ($peer_dl < $end_date)
2557  {
2558  $this->form->getItemByPostVar("peer_dl")
2559  ->setAlert($lng->txt("exc_peer_deadline_mismatch"));
2560  $valid = false;
2561  }
2562  }
2563  }
2564 
2565  if(!$valid)
2566  {
2567  ilUtil::sendFailure($lng->txt("form_input_not_valid"));
2568  $this->form->setValuesByPost();
2569  $tpl->setContent($this->form->getHtml());
2570  return;
2571  }
2572 
2573  $ass = new ilExAssignment($_GET["ass_id"]);
2574  $ass->setTitle($_POST["title"]);
2575  $ass->setInstruction($_POST["instruction"]);
2576  $ass->setExerciseId($this->object->getId());
2577  $ass->setMandatory($_POST["mandatory"]);
2578  $ass->setType($_POST["type"]);
2579 
2580  if ($_POST["start_time_cb"])
2581  {
2582  $date =
2583  $this->form->getItemByPostVar("start_time")->getDate();
2584  $ass->setStartTime($date->get(IL_CAL_UNIX));
2585  }
2586  else
2587  {
2588  $ass->setStartTime(null);
2589  }
2590 
2591  // deadline
2592  if ($_POST["deadline_cb"])
2593  {
2594  $date = $this->form->getItemByPostVar("deadline")->getDate();
2595  $ass->setDeadline($date->get(IL_CAL_UNIX));
2596  }
2597  else
2598  {
2599  $ass->setDeadline(null);
2600  }
2601 
2603  {
2604  $ass->setPeerReview($_POST["peer"]);
2605  $ass->setPeerReviewMin($_POST["peer_min"]);
2606 
2607  if($_POST["peer_dl_tgl"])
2608  {
2609  $peer_dl = $this->form->getItemByPostVar("peer_dl")->getDate();
2610  $ass->setPeerReviewDeadline($peer_dl->get(IL_CAL_UNIX));
2611  }
2612  else
2613  {
2614  $ass->setPeerReviewDeadline(null);
2615  }
2616  }
2617 
2618  if(!$_POST["fb"] ||
2619  $this->form->getItemByPostVar("fb_file")->getDeletionFlag())
2620  {
2621  $ass->deleteFeedbackFile();
2622  $ass->setFeedbackFile(null);
2623  }
2624  else if($_FILES["fb_file"]["tmp_name"]) // #15189
2625  {
2626  $ass->handleFeedbackFileUpload($_FILES["fb_file"]);
2627  }
2628 
2629  // #13380
2630  $ass->setFeedbackCron($_POST["fb_cron"]);
2631 
2632  $ass->update();
2633  ilUtil::sendSuccess($lng->txt("msg_obj_modified"), true);
2634  $ilCtrl->redirect($this, "editAssignment");
2635  }
2636  else
2637  {
2638  $this->form->setValuesByPost();
2639  $tpl->setContent($this->form->getHtml());
2640  }
2641  }
static sendSuccess($a_info="", $a_keep=false)
Send Success Message to Screen.
initAssignmentForm($a_mode="create")
Init assignment form.
Exercise assignment.
$_POST['username']
Definition: cron.php:12
$_GET["client_id"]
$valid
const IL_CAL_UNIX
addContentSubTabs($a_activate)
Add subtabs of content view.
global $ilCtrl
Definition: ilias.php:18
static sendFailure($a_info="", $a_keep=false)
Send Failure Message to Screen.
checkPermission($a_perm, $a_cmd="", $a_type="", $a_ref_id=null)
Check permission and redirect on error.
+ Here is the call graph for this function:

◆ updateAssignmentTextAndReturnObject()

ilObjExerciseGUI::updateAssignmentTextAndReturnObject ( )

Definition at line 3872 of file class.ilObjExerciseGUI.php.

References updateAssignmentTextObject().

3873  {
3874  $this->updateAssignmentTextObject(true);
3875  }
updateAssignmentTextObject($a_return=false)
+ Here is the call graph for this function:

◆ updateAssignmentTextObject()

ilObjExerciseGUI::updateAssignmentTextObject (   $a_return = false)

Definition at line 3877 of file class.ilObjExerciseGUI.php.

References $ilCtrl, $ilUser, $mobs, ilObjMediaObject\_exists(), ilRTE\_getMediaObjects(), ilObjAdvancedEditing\_getUsedHTMLTags(), ilObjMediaObject\_removeUsage(), ilRTE\_replaceMediaObjectImageSrc(), ilObjMediaObject\_saveUsage(), ilObjectGUI\checkPermission(), editAssignmentTextObject(), ilExAssignment\getDeliveredFiles(), initAssignmentTextForm(), ilUtil\sendFailure(), sendNotifications(), ilUtil\sendSuccess(), and ilExAssignment\TYPE_TEXT.

Referenced by updateAssignmentTextAndReturnObject().

3878  {
3879  global $ilCtrl, $ilUser;
3880 
3881  $times_up = ($this->ass->getDeadline() && $this->ass->getDeadline() - time() < 0);
3882 
3883  if(!$this->ass ||
3884  $this->ass->getType() != ilExAssignment::TYPE_TEXT ||
3885  $times_up)
3886  {
3887  if($times_up)
3888  {
3889  ilUtil::sendFailure($this->lng->txt("exercise_time_over"), true);
3890  }
3891  $ilCtrl->redirect($this, "showOverview");
3892  }
3893 
3894  $this->checkPermission("read");
3895 
3896  $form = $this->initAssignmentTextForm($this->ass);
3897 
3898  // we are not using a purifier, so we have to set the valid RTE tags
3899  // :TODO:
3900  include_once("./Services/AdvancedEditing/classes/class.ilObjAdvancedEditing.php");
3901  $rte = $form->getItemByPostVar("atxt");
3902  $rte->setRteTags(ilObjAdvancedEditing::_getUsedHTMLTags("exc_ass"));
3903 
3904  if($form->checkInput())
3905  {
3906  $text = trim($form->getInput("atxt"));
3907 
3908  $existing = (bool)ilExAssignment::getDeliveredFiles($this->ass->getExerciseId(),
3909  $this->ass->getId(), $ilUser->getId());
3910 
3911  $returned_id = $this->object->updateTextSubmission(
3912  $this->ass->getExerciseId(),
3913  $this->ass->getId(),
3914  $ilUser->getId(),
3915  // mob src to mob id
3917 
3918  // no empty text
3919  if($returned_id)
3920  {
3921  if(!$existing)
3922  {
3923  // #14332 - new text
3924  $this->sendNotifications($this->ass->getId());
3925  $this->object->handleSubmission($this->ass->getId());
3926  }
3927 
3928  // mob usage
3929  include_once "Services/MediaObjects/classes/class.ilObjMediaObject.php";
3930  $mobs = ilRTE::_getMediaObjects($text, 0);
3931  foreach($mobs as $mob)
3932  {
3933  if(ilObjMediaObject::_exists($mob))
3934  {
3935  ilObjMediaObject::_removeUsage($mob, 'exca~:html', $ilUser->getId());
3936  ilObjMediaObject::_saveUsage($mob, 'exca:html', $returned_id);
3937  }
3938  }
3939  }
3940 
3941  ilUtil::sendSuccess($this->lng->txt("settings_saved"), true);
3942  if($a_return)
3943  {
3944  $ilCtrl->redirect($this, "showOverview");
3945  }
3946  else
3947  {
3948  $ilCtrl->redirect($this, "editAssignmentText");
3949  }
3950  }
3951 
3952  $form->setValuesByPost();
3953  $this->editAssignmentTextObject($form);
3954  }
static _getMediaObjects($a_text, $a_direction=0)
Returns all media objects found in the passed string.
static sendSuccess($a_info="", $a_keep=false)
Send Success Message to Screen.
editAssignmentTextObject(ilPropertyFormGUI $a_form=null)
_removeUsage($a_mob_id, $a_type, $a_id, $a_usage_hist_nr=0, $a_lang="-")
Remove usage of mob in another container.
global $ilCtrl
Definition: ilias.php:18
$mobs
_saveUsage($a_mob_id, $a_type, $a_id, $a_usage_hist_nr=0, $a_lang="-")
Save usage of mob within another container (e.g.
getDeliveredFiles($a_exc_id, $a_ass_id, $a_user_id, $a_filter_empty_filename=false)
was: getDeliveredFiles($a_member_id)
static _exists($a_id)
checks wether a lm content object with specified id exists or not
static sendFailure($a_info="", $a_keep=false)
Send Failure Message to Screen.
static _replaceMediaObjectImageSrc($a_text, $a_direction=0)
replaces image source from mob image urls with the mob id or replaces mob id with the correct image s...
initAssignmentTextForm(ilExAssignment $a_ass, $a_read_only=false, $a_cancel_cmd="showOverview", $a_peer_review_cmd=null, $a_peer_rating_html=null)
global $ilUser
Definition: imgupload.php:15
& _getUsedHTMLTags($a_module="")
Returns an array of all allowed HTML tags for text editing.
checkPermission($a_perm, $a_cmd="", $a_type="", $a_ref_id=null)
Check permission and redirect on error.
sendNotifications($assignment_id)
Send submission notifications.
+ Here is the call graph for this function:
+ Here is the caller graph for this function:

◆ updateCustom()

ilObjExerciseGUI::updateCustom ( ilPropertyFormGUI  $a_form)
protected

Definition at line 808 of file class.ilObjExerciseGUI.php.

References $ilUser, ilPropertyFormGUI\getInput(), ilNotification\setNotification(), and ilNotification\TYPE_EXERCISE_SUBMISSION.

809  {
810  global $ilUser;
811  $this->object->setShowSubmissions($a_form->getInput("show_submissions"));
812  $this->object->setPassMode($a_form->getInput("pass_mode"));
813  if ($this->object->getPassMode() == "nr")
814  {
815  $this->object->setPassNr($a_form->getInput("pass_nr"));
816  }
817 
818  $this->object->setCompletionBySubmission($a_form->getInput('completion_by_submission') == 1 ? true : false);
819 
820  include_once "./Services/Notification/classes/class.ilNotification.php";
822  $ilUser->getId(), $this->object->getId(),
823  (bool)$a_form->getInput("notification"));
824  }
static setNotification($type, $user_id, $id, $status=true)
Set notification status for object and user.
getInput($a_post_var, $ensureValidation=true)
Returns the value of a HTTP-POST variable, identified by the passed id.
global $ilUser
Definition: imgupload.php:15
+ Here is the call graph for this function:

◆ updateMembersObject()

ilObjExerciseGUI::updateMembersObject ( )

update data of members table

Definition at line 862 of file class.ilObjExerciseGUI.php.

References $_POST, ilObjectGUI\checkPermission(), deassignMembersObject(), exit, redirectFeedbackMailObject(), saveStatusObject(), and sendMembersObject().

863  {
864  global $rbacsystem;
865 
866  $this->checkPermission("write");
867 
868  if ($_POST["downloadReturned"])
869  {
870  $this->object->members_obj->deliverReturnedFiles(key($_POST["downloadReturned"]));
871  exit;
872  }
873  else
874  {
875  switch($_POST["action"])
876  {
877  case "save_status":
878  $this->saveStatusObject();
879  break;
880 
881  case "send_member":
882  $this->sendMembersObject();
883  break;
884 
885  case "redirectFeedbackMail":
887  break;
888 
889  case "delete_member":
890  $this->deassignMembersObject();
891  break;
892  }
893  }
894  }
exit
Definition: login.php:54
$_POST['username']
Definition: cron.php:12
sendMembersObject()
Send assignment per mail to participants.
redirectFeedbackMailObject()
set feedback status for member and redirect to mail screen
saveStatusObject($a_part_view=false, $a_force_all=false)
Save status of selecte members.
checkPermission($a_perm, $a_cmd="", $a_type="", $a_ref_id=null)
Check permission and redirect on error.
deassignMembersObject()
Deassign members from exercise.
+ Here is the call graph for this function:

◆ updatePeerReviewCommentsObject()

ilObjExerciseGUI::updatePeerReviewCommentsObject ( )

Definition at line 4184 of file class.ilObjExerciseGUI.php.

References $_POST, $_REQUEST, $ilCtrl, $ilUser, ilObjectGUI\$tpl, canPeerReviewBeEdited(), exit, ilUtil\stripSlashes(), and ilRating\writeRatingForUserAndObject().

4185  {
4186  global $ilCtrl, $ilUser, $tpl;
4187 
4188  if(!$this->canPeerReviewBeEdited() ||
4189  !sizeof($_POST["pc"]) ||
4190  !$ilCtrl->isAsynch())
4191  {
4192  exit();
4193  }
4194 
4195  $rating_peer_id = $_POST["rating_peer_id"];
4196  $giver_id = $ilUser->getId();
4197 
4198  // save rating
4199  include_once './Services/Rating/classes/class.ilRating.php';
4200  ilRating::writeRatingForUserAndObject($this->ass->getId(), "ass",
4201  $rating_peer_id, "peer", $giver_id, $_POST["rating"]);
4202 
4203  // save comments
4204  foreach($_POST["pc"] as $peer_id => $value)
4205  {
4206  if($peer_id)
4207  {
4208  $this->ass->updatePeerReviewComment($peer_id, ilUtil::stripSlashes($value)); // #16128
4209  }
4210  }
4211 
4212 
4213  // render current rating
4214 
4215  $ilCtrl->setParameter($this->parent_obj, "peer_id", $rating_peer_id);
4216 
4217  include_once './Services/Rating/classes/class.ilRatingGUI.php';
4218  $rating = new ilRatingGUI();
4219  $rating->setObject($this->ass->getId(), "ass", $rating_peer_id, "peer");
4220  $rating->setUserId($giver_id);
4221 
4222  if(!$_REQUEST["ssrtg"])
4223  {
4224  echo $rating->getHTML(false, true,
4225  "il.ExcPeerReview.saveComments(".$rating_peer_id.", %rating%)");
4226  }
4227  else
4228  {
4229  echo '<div id="rtr_widget">'.$rating->getHTML(false, true,
4230  "il.ExcPeerReview.saveSingleRating(".$rating_peer_id.", %rating%)").'</div>';
4231  }
4232 
4233  echo $tpl->getOnLoadCodeForAsynch();
4234  exit();
4235  }
exit
Definition: login.php:54
$_POST['username']
Definition: cron.php:12
static writeRatingForUserAndObject($a_obj_id, $a_obj_type, $a_sub_obj_id, $a_sub_obj_type, $a_user_id, $a_rating, $a_category_id=0)
Write rating for a user and an object.
global $ilCtrl
Definition: ilias.php:18
Class ilRatingGUI.
static stripSlashes($a_str, $a_strip_html=true, $a_allow="")
strip slashes if magic qoutes is enabled
global $ilUser
Definition: imgupload.php:15
if($_REQUEST['ilias_path']) define('ILIAS_HTTP_PATH' $_REQUEST['ilias_path']
Definition: index.php:7
+ Here is the call graph for this function:

◆ updatePeerReviewObject()

ilObjExerciseGUI::updatePeerReviewObject ( )

Definition at line 4151 of file class.ilObjExerciseGUI.php.

References $_POST, $ilCtrl, $ilUser, canPeerReviewBeEdited(), ilObjectGUI\checkPermission(), ilUtil\sendFailure(), ilUtil\sendInfo(), and ilUtil\stripSlashes().

4152  {
4153  global $ilUser, $ilCtrl;
4154 
4155  if(!$this->canPeerReviewBeEdited() ||
4156  !sizeof($_POST["pc"]))
4157  {
4158  $ilCtrl->redirect($this, "showOverview");
4159  }
4160 
4161  $this->checkPermission("read");
4162 
4163  $peer_items = $this->ass->getPeerReviewsByGiver($ilUser->getId());
4164  if(!sizeof($peer_items))
4165  {
4166  ilUtil::sendFailure($this->lng->txt("exc_peer_review_no_peers"), true);
4167  $ilCtrl->redirect($this, "showOverview");
4168  }
4169 
4170  foreach($_POST["pc"] as $idx => $value)
4171  {
4172  $idx = explode("__", $idx);
4173  $peer_id = $idx[1];
4174  if($idx[0] == $ilUser->getId() && trim($value))
4175  {
4176  $this->ass->updatePeerReviewComment($peer_id, ilUtil::stripSlashes($value)); // #16128
4177  }
4178  }
4179 
4180  ilUtil::sendInfo($this->lng->txt("exc_peer_review_updated"), true);
4181  $ilCtrl->redirect($this, "editPeerReview");
4182  }
$_POST['username']
Definition: cron.php:12
global $ilCtrl
Definition: ilias.php:18
static sendInfo($a_info="", $a_keep=false)
Send Info Message to Screen.
static stripSlashes($a_str, $a_strip_html=true, $a_allow="")
strip slashes if magic qoutes is enabled
static sendFailure($a_info="", $a_keep=false)
Send Failure Message to Screen.
global $ilUser
Definition: imgupload.php:15
checkPermission($a_perm, $a_cmd="", $a_type="", $a_ref_id=null)
Check permission and redirect on error.
+ Here is the call graph for this function:

◆ updatePeerReviewTextObject()

ilObjExerciseGUI::updatePeerReviewTextObject ( )

Definition at line 4237 of file class.ilObjExerciseGUI.php.

References $_POST, $_REQUEST, $ilCtrl, canPeerReviewBeEdited(), ilUtil\sendInfo(), and ilUtil\stripSlashes().

4238  {
4239  global $ilCtrl;
4240 
4241  if(!$this->canPeerReviewBeEdited() ||
4242  !(int)$_REQUEST["peer_id"])
4243  {
4244  $ilCtrl->redirect($this, "editPeerReview");
4245  }
4246 
4247  $this->ass->updatePeerReviewComment((int)$_REQUEST["peer_id"], ilUtil::stripSlashes(trim($_POST["comm"]))); // #16128
4248 
4249  ilUtil::sendInfo($this->lng->txt("exc_peer_review_updated"), true);
4250  $ilCtrl->redirect($this, "editPeerReview");
4251  }
$_POST['username']
Definition: cron.php:12
global $ilCtrl
Definition: ilias.php:18
static sendInfo($a_info="", $a_keep=false)
Send Info Message to Screen.
static stripSlashes($a_str, $a_strip_html=true, $a_allow="")
strip slashes if magic qoutes is enabled
if($_REQUEST['ilias_path']) define('ILIAS_HTTP_PATH' $_REQUEST['ilias_path']
Definition: index.php:7
+ Here is the call graph for this function:

◆ uploadFileObject()

ilObjExerciseGUI::uploadFileObject ( )

Definition at line 845 of file class.ilObjExerciseGUI.php.

References ilObjectGUI\checkPermission(), and ilUtil\sendFailure().

846  {
847  global $rbacsystem;
848 
849  $this->checkPermission("write");
850 
851  if(!$this->object->addUploadedFile($_FILES["file"]))
852  {
853  ilUtil::sendFailure($this->lng->txt("exc_upload_error"),true);
854  }
855  $this->ctrl->redirect($this, "edit");
856  }
static sendFailure($a_info="", $a_keep=false)
Send Failure Message to Screen.
checkPermission($a_perm, $a_cmd="", $a_type="", $a_ref_id=null)
Check permission and redirect on error.
+ Here is the call graph for this function:

◆ uploadFormObject()

ilObjExerciseGUI::uploadFormObject ( )

Display form for single file upload.

Definition at line 431 of file class.ilObjExerciseGUI.php.

References initUploadForm().

432  {
433  if (mktime() < $this->ass->getDeadline() || ($this->ass->getDeadline() == 0))
434  {
435  $this->tabs_gui->clearTargets();
436  $this->tabs_gui->setBackTarget($this->lng->txt("back"),
437  $this->ctrl->getLinkTarget($this, "submissionScreen"));
438 
439  $this->initUploadForm();
440  $this->tpl->setContent($this->form->getHTML());
441  }
442  else
443  {
444  $this->ctrl->redirect($this, "submissionScreen");
445  }
446  }
initUploadForm()
Init upload form form.
+ Here is the call graph for this function:

◆ uploadMultiFeedbackObject()

ilObjExerciseGUI::uploadMultiFeedbackObject ( )

Upload multi feedback file.

Definition at line 4389 of file class.ilObjExerciseGUI.php.

References $_GET, initMultiFeedbackForm(), ilUtil\sendFailure(), showMultiFeedbackObject(), and ilUtil\stripSlashesArray().

4390  {
4391  $ass_id = (int)$_GET["ass_id"];
4392 
4393  // #11983
4394  $form = $this->initMultiFeedbackForm($ass_id);
4395  if($form->checkInput())
4396  {
4397  try
4398  {
4399  $ass = new ilExAssignment($ass_id);
4400  $ass->uploadMultiFeedbackFile(ilUtil::stripSlashesArray($_FILES["mfzip"]));
4401  $this->ctrl->redirect($this, "showMultiFeedbackConfirmationTable");
4402  }
4403  catch (ilExerciseException $e)
4404  {
4405  ilUtil::sendFailure($e->getMessage(), true);
4406  $this->ctrl->redirect($this, "showMultiFeedback");
4407  }
4408  }
4409 
4410  $form->setValuesByPost();
4411  $this->showMultiFeedbackObject($form);
4412  }
Exercise assignment.
$_GET["client_id"]
static sendFailure($a_info="", $a_keep=false)
Send Failure Message to Screen.
static stripSlashesArray($a_arr, $a_strip_html=true, $a_allow="")
Strip slashes from array.
showMultiFeedbackObject(ilPropertyFormGUI $a_form=null)
Show multi-feedback screen.
Class to report exception.
+ Here is the call graph for this function:

◆ uploadZipFormObject()

ilObjExerciseGUI::uploadZipFormObject ( )

Display form for zip file upload.

Definition at line 451 of file class.ilObjExerciseGUI.php.

References initZipUploadForm().

452  {
453  if (mktime() < $this->ass->getDeadline() || ($this->ass->getDeadline() == 0))
454  {
455  $this->tabs_gui->clearTargets();
456  $this->tabs_gui->setBackTarget($this->lng->txt("back"),
457  $this->ctrl->getLinkTarget($this, "submissionScreen"));
458 
459  $this->initZipUploadForm();
460  $this->tpl->setContent($this->form->getHTML());
461  }
462  else
463  {
464  $this->ctrl->redirect($this, "submissionScreen");
465  }
466  }
initZipUploadForm()
Init upload form form.
+ Here is the call graph for this function:

◆ uploadZipObject()

ilObjExerciseGUI::uploadZipObject ( )

Definition at line 831 of file class.ilObjExerciseGUI.php.

References ilObjectGUI\checkPermission(), and ilUtil\sendFailure().

832  {
833  global $rbacsystem;
834 
835  $this->checkPermission("write");
836 
837  if(!$this->object->addUploadedFile($_FILES["zipfile"], true))
838  {
839  ilUtil::sendFailure($this->lng->txt("exc_upload_error"),true);
840  }
841  $this->ctrl->redirect($this, "edit");
842 
843  }
static sendFailure($a_info="", $a_keep=false)
Send Failure Message to Screen.
checkPermission($a_perm, $a_cmd="", $a_type="", $a_ref_id=null)
Check permission and redirect on error.
+ Here is the call graph for this function:

◆ viewObject()

ilObjExerciseGUI::viewObject ( )

Definition at line 270 of file class.ilObjExerciseGUI.php.

References infoScreenObject().

271  {
272  $this->infoScreenObject();
273  }
infoScreenObject()
this one is called from the info button in the repository not very nice to set cmdClass/Cmd manually...
+ Here is the call graph for this function:

The documentation for this class was generated from the following file: