ILIAS  release_9 Revision v9.13-25-g2c18ec4c24f
ilInfoScreenGUI Class Reference

Class ilInfoScreenGUI. More...

+ Collaboration diagram for ilInfoScreenGUI:

Public Member Functions

 __construct (?object $a_gui_object=null)
 
 executeCommand ()
 
 setMessageBox (ILIAS\UI\Component\MessageBox\MessageBox $a_val)
 
 getMessageBox ()
 
 setTableClass (string $a_val)
 
 getTableClass ()
 
 enablePrivateNotes (bool $a_enable=true)
 
 enableLearningProgress (bool $a_enable=true)
 
 enableAvailability (bool $a_enable=true)
 
 enableBookingInfo (bool $a_enable=true)
 
 enableFeedback (bool $a_enable=true)
 
 enableNews (bool $a_enable=true)
 
 enableNewsEditing (bool $a_enable=true)
 
 setBlockProperty (string $a_block_type, string $a_property, string $a_value)
 This function is supposed to be used for block type specific properties, that should be passed to ilBlockGUI->setProperty. More...
 
 getAllBlockProperties ()
 
 addSection (string $a_title)
 
 setFormAction (string $a_form_action)
 
 removeFormAction ()
 
 addProperty (string $a_name, string $a_value, string $a_link="")
 add a property to current section More...
 
 addPropertyCheckbox (string $a_name, string $a_checkbox_name, string $a_checkbox_value, string $a_checkbox_label="", bool $a_checkbox_checked=false)
 
 addPropertyTextinput (string $a_name, string $a_input_name, string $a_input_value="", string $a_input_size="", string $direct_button_command="", string $direct_button_label="", bool $direct_button_primary=false)
 
 addButton (string $a_title, string $a_link, string $a_frame="", string $a_position="top", bool $a_primary=false)
 
 addFormButton (string $a_command, string $a_title, string $a_position="top")
 add a form button to the info screen the form buttons are only valid if a form action is set More...
 
 addHiddenElement (string $a_name, string $a_value)
 
 addMetaDataSections (int $a_rep_obj_id, int $a_obj_id, string $a_type)
 
 showSummary ()
 
 getCenterColumnHTML ()
 
 getRightColumnHTML ()
 
 setColumnSettings (ilColumnGUI $column_gui)
 Set column settings. More...
 
 setOpenFormTag (bool $a_val)
 
 setCloseFormTag (bool $a_val)
 
 getHTML ()
 
 getContextRefId ()
 
 setContextRefId (int $contextRefId)
 
 getContextObjId ()
 
 setContextObjId (int $contextObjId)
 
 getContentObjType ()
 
 setContentObjType (string $contentObjType)
 
 showLearningProgress (ilTemplate $a_tpl)
 
 saveProgress (bool $redirect=true)
 
 showNotesSection ()
 
 showLDAPRoleGroupMappingInfo (string $a_section='')
 
 setTabs ()
 
 getTabs (ilTabsGUI $tabs_gui)
 
 addTagging ()
 
 saveTags ()
 
 hideFurtherSections (bool $a_add_toggle=true)
 
 getHiddenToggleButton ()
 
 addAccessPeriodProperty ()
 

Data Fields

ilLanguage $lng
 
ilCtrl $ctrl
 
object $gui_object
 
array $top_buttons = array()
 
array $top_formbuttons = array()
 
array $hiddenelements = array()
 
string $table_class = "il_InfoScreen"
 
bool $open_form_tag = true
 
bool $close_form_tag = true
 
string $form_action
 

Protected Member Functions

 addAvailability ()
 
 addPreconditions ()
 Add preconditions. More...
 
 addPreconditionSection (ilObject $obj, array $conditions, bool $obligatory=true)
 

Protected Attributes

ILIAS Repository HTML HTMLUtil $html
 
ILIAS DI UIServices $ui
 
ILIAS UI Component MessageBox MessageBox $mbox = null
 
ilTabsGUI $tabs_gui
 
ilRbacSystem $rbacsystem
 
ilGlobalPageTemplate $tpl
 
ilAccessHandler $access
 
ilObjUser $user
 
ilTree $tree
 
ilSetting $settings
 
Metadata $metadata
 
int $contextRefId = null
 
int $contextObjId = null
 
string $contentObjType = null
 
bool $booking_enabled = false
 
bool $availability_enabled = true
 
bool $hidden = false
 
array $section = []
 
array $block_property = []
 
bool $news_editing = false
 
bool $show_hidden_toggle = false
 
int $sec_nr = 0
 
bool $private_notes_enabled = false
 
bool $news_enabled = false
 
bool $feedback_enabled = false
 
bool $learning_progress_enabled = false
 
StandardGUIRequest $request
 

Detailed Description

Constructor & Destructor Documentation

◆ __construct()

ilInfoScreenGUI::__construct ( ?object  $a_gui_object = null)

Definition at line 72 of file class.ilInfoScreenGUI.php.

References $DIC, $lng, ILIAS\Repository\access(), ILIAS\Repository\ctrl(), ILIAS\Repository\html(), ILIAS\Repository\lng(), ILIAS\Repository\settings(), ILIAS\Repository\ui(), and ILIAS\Repository\user().

73  {
74  global $DIC;
75 
76  $this->rbacsystem = $DIC->rbac()->system();
77  $this->tpl = $DIC["tpl"];
78  $this->access = $DIC->access();
79  $this->user = $DIC->user();
80  $this->tree = $DIC->repositoryTree();
81  $this->settings = $DIC->settings();
82  $ilCtrl = $DIC->ctrl();
83  $lng = $DIC->language();
84  $ilTabs = $DIC->tabs();
85  $this->metadata = $DIC->learningObjectMetadata();
86 
87  $this->ctrl = $ilCtrl;
88  $this->lng = $lng;
89  $this->tabs_gui = $ilTabs;
90  $this->gui_object = $a_gui_object;
91  $this->form_action = "";
92  $this->top_formbuttons = array();
93  $this->hiddenelements = array();
94  $this->ui = $DIC->ui();
95  $this->request = $DIC->infoScreen()->internal()->gui()->standardRequest();
96  $this->html = $DIC->infoScreen()->internal()->gui()->html();
97  }
global $DIC
Definition: feed.php:28
+ Here is the call graph for this function:

Member Function Documentation

◆ addAccessPeriodProperty()

ilInfoScreenGUI::addAccessPeriodProperty ( )
Exceptions
ilDatabaseException
ilDateTimeException

Definition at line 1224 of file class.ilInfoScreenGUI.php.

References addProperty(), ilDatePresentation\formatPeriod(), IL_CAL_UNIX, ILIAS\Repository\lng(), and ilObjectActivation\TIMINGS_ACTIVATION.

Referenced by addAvailability().

1224  : void
1225  {
1226  $a_obj = $this->gui_object->getObject();
1227 
1228  $this->lng->loadLanguageModule("rep");
1229  $this->lng->loadLanguageModule("crs");
1230 
1231  // links to the object
1232  if (is_object($a_obj)) {
1233  $act = new ilObjectActivation();
1234  $act->read($a_obj->getRefId());
1235  if ($act->getTimingType() == ilObjectActivation::TIMINGS_ACTIVATION) {
1236  $this->addProperty(
1237  $this->lng->txt('rep_activation_access'),
1239  new ilDateTime($act->getTimingStart(), IL_CAL_UNIX),
1240  new ilDateTime($act->getTimingEnd(), IL_CAL_UNIX)
1241  )
1242  );
1243  } else {
1244  $this->addProperty(
1245  $this->lng->txt('rep_activation_access'),
1246  $this->lng->txt('crs_visibility_limitless')
1247  );
1248  }
1249  }
1250  }
addProperty(string $a_name, string $a_value, string $a_link="")
add a property to current section
const IL_CAL_UNIX
static formatPeriod(ilDateTime $start, ilDateTime $end, bool $a_skip_starting_day=false)
Format a period of two dates Shows: 14.
Class ilObjectActivation.
+ Here is the call graph for this function:
+ Here is the caller graph for this function:

◆ addAvailability()

ilInfoScreenGUI::addAvailability ( )
protected
Exceptions
ilDatabaseException
ilDateTimeException

Definition at line 1085 of file class.ilInfoScreenGUI.php.

References addAccessPeriodProperty(), addSection(), ILIAS\Repository\lng(), and ilObjectActivation\TIMINGS_ACTIVATION.

Referenced by getHTML().

1085  : void
1086  {
1087  if (
1088  !is_object($this->gui_object) ||
1089  !method_exists($this->gui_object, "getObject") ||
1090  !is_object($this->gui_object->getObject())
1091  ) {
1092  return;
1093  }
1094 
1095  $obj = $this->gui_object->getObject();
1096  if ($obj->getRefId() <= 0) {
1097  return;
1098  }
1099 
1100  $act = new ilObjectActivation();
1101  $act->read($obj->getRefId());
1102  if ($act->getTimingType() == ilObjectActivation::TIMINGS_ACTIVATION) {
1103  $this->lng->loadLanguageModule("rep");
1104  $this->addSection($this->lng->txt("rep_activation_availability"));
1105  $this->addAccessPeriodProperty();
1106  }
1107  }
addSection(string $a_title)
Class ilObjectActivation.
+ Here is the call graph for this function:
+ Here is the caller graph for this function:

◆ addButton()

ilInfoScreenGUI::addButton ( string  $a_title,
string  $a_link,
string  $a_frame = "",
string  $a_position = "top",
bool  $a_primary = false 
)

Definition at line 306 of file class.ilInfoScreenGUI.php.

Referenced by getHTML().

312  : void {
313  if ($a_position == "top") {
314  $this->top_buttons[] =
315  array("title" => $a_title,"link" => $a_link,"target" => $a_frame,"primary" => $a_primary);
316  }
317  }
+ Here is the caller graph for this function:

◆ addFormButton()

ilInfoScreenGUI::addFormButton ( string  $a_command,
string  $a_title,
string  $a_position = "top" 
)

add a form button to the info screen the form buttons are only valid if a form action is set

Definition at line 323 of file class.ilInfoScreenGUI.php.

327  : void {
328  if ($a_position == "top") {
329  $this->top_formbuttons[] = array("command" => $a_command, "title" => $a_title);
330  }
331  }

◆ addHiddenElement()

ilInfoScreenGUI::addHiddenElement ( string  $a_name,
string  $a_value 
)

Definition at line 333 of file class.ilInfoScreenGUI.php.

Referenced by ILIAS\Survey\InfoScreen\InfoScreenGUI\addStartResumeSection().

333  : void
334  {
335  $this->hiddenelements[] = array("name" => $a_name, "value" => $a_value);
336  }
+ Here is the caller graph for this function:

◆ addMetaDataSections()

ilInfoScreenGUI::addMetaDataSections ( int  $a_rep_obj_id,
int  $a_obj_id,
string  $a_type 
)

Definition at line 338 of file class.ilInfoScreenGUI.php.

References $access, $ctrl, $lng, $r, $ref_id, $tree, $user, $webdav_dic, ilObject\_getAllReferences(), ilMDUtils\_getDefaultCopyright(), ilDAVActivationChecker\_isActive(), ilChangeEvent\_isActive(), ilChangeEvent\_lookupReadEvents(), ilMDUtils\_parseCopyright(), addProperty(), addSection(), ANONYMOUS_USER_ID, ilDatePresentation\formatDate(), ilECSServerSettings\getInstance(), ilObjectFactory\getInstanceByObjId(), ILIAS\Repository\html(), IL_CAL_DATETIME, ilTree\isInTree(), ILIAS\Repository\lng(), ilLanguage\loadLanguageModule(), ilLanguage\txt(), and ilObjUser\userExists().

338  : void
339  {
340  $lng = $this->lng;
341 
342  $lng->loadLanguageModule("meta");
343 
344  $md_reader = $this->metadata->read($a_rep_obj_id, $a_obj_id, $a_type);
345  $md_paths = $this->metadata->paths();
346  $md_data_helper = $this->metadata->dataHelper();
347 
348  // general
349  $lang_data = $md_reader->allData($md_paths->languages());
350  $langs = $md_data_helper->makePresentableAsList(', ', ...$lang_data);
351 
352  $keyword_data = $md_reader->allData($md_paths->keywords());
353  $keywords = $md_data_helper->makePresentableAsList(', ', ...$keyword_data);
354 
355  // authors
356  $author_data = $md_reader->allData($md_paths->authors());
357  $author = $md_data_helper->makePresentableAsList(', ', ...$author_data);
358 
359  // copyright
360  $copyright_description = $md_reader->firstData($md_paths->copyright())->value();
361  if ($copyright_description) {
362  $copyright = ilMDUtils::_parseCopyright($copyright_description);
363  } else {
364  $copyright = ilMDUtils::_getDefaultCopyright();
365  }
366 
367  // learning time
368  $learning_time_data = $md_reader->firstData($md_paths->firstTypicalLearningTime());
369  $learning_time = $md_data_helper->makePresentable($learning_time_data);
370 
371  // output
372 
373  // general section
374  $this->addSection($lng->txt("meta_general"));
375  if ($langs != "") { // language
376  $this->addProperty(
377  $lng->txt("language"),
378  $this->html->escape($langs)
379  );
380  }
381  if ($keywords != "") { // keywords
382  $this->addProperty(
383  $lng->txt("keywords"),
384  $this->html->escape($keywords)
385  );
386  }
387  if ($author != "") { // author
388  $this->addProperty(
389  $lng->txt("author"),
390  $this->html->escape($author)
391  );
392  }
393  if ($copyright != "") { // copyright
394  $this->addProperty(
395  $lng->txt("meta_copyright"),
396  $copyright
397  );
398  }
399  if ($learning_time != "") { // typical learning time
400  $this->addProperty(
401  $lng->txt("meta_typical_learning_time"),
402  $this->html->escape($learning_time)
403  );
404  }
405  }
static _parseCopyright(string $a_copyright)
Returns an empty string if copyright selection is not active, regardless of input.
txt(string $a_topic, string $a_default_lang_fallback_mod="")
gets the text for a given topic if the topic is not in the list, the topic itself with "-" will be re...
addProperty(string $a_name, string $a_value, string $a_link="")
add a property to current section
static _getDefaultCopyright()
Returns an empty string if copyright selection is not active.
loadLanguageModule(string $a_module)
Load language module.
addSection(string $a_title)
+ Here is the call graph for this function:

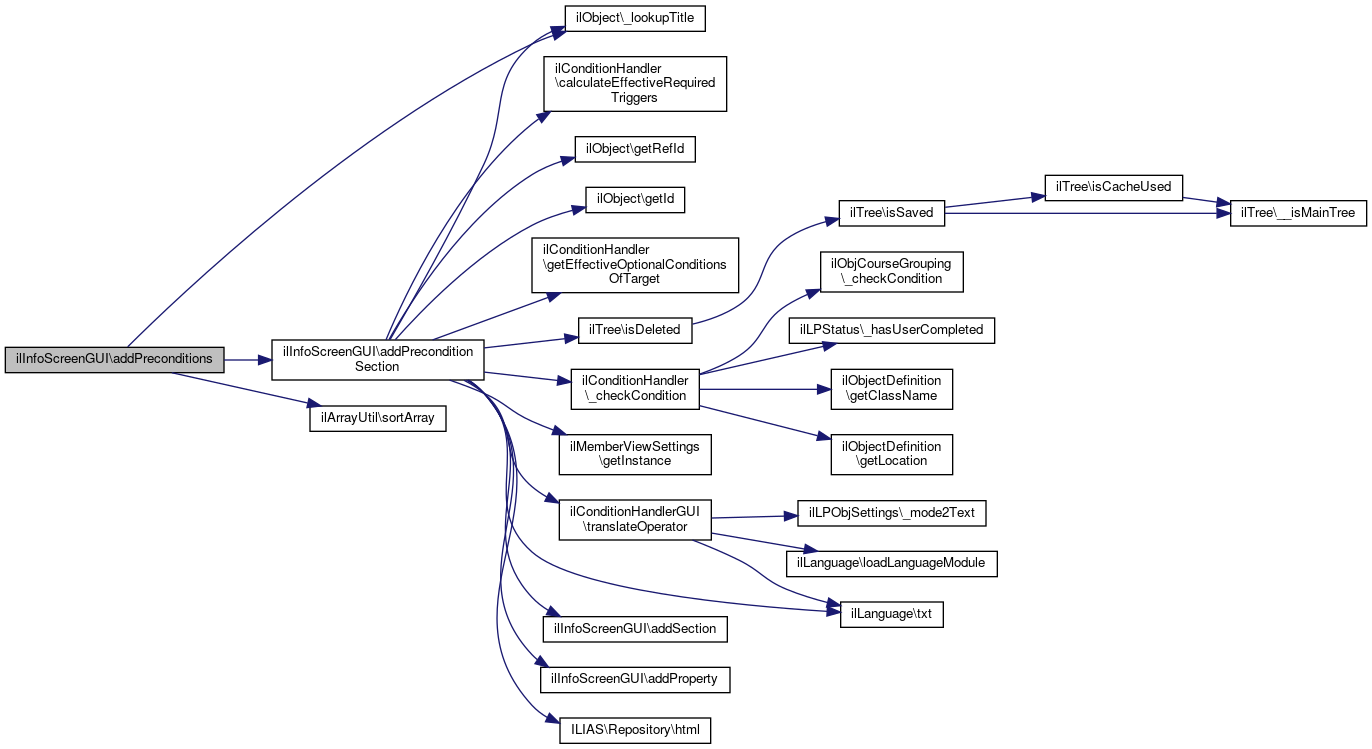
◆ addPreconditions()

ilInfoScreenGUI::addPreconditions ( )
protected

Add preconditions.

Definition at line 1112 of file class.ilInfoScreenGUI.php.

References ilObject\_lookupTitle(), addPreconditionSection(), and ilArrayUtil\sortArray().

Referenced by getHTML().

1112  : void
1113  {
1114  if (
1115  !is_object($this->gui_object) ||
1116  !method_exists($this->gui_object, "getObject") ||
1117  !is_object($this->gui_object->getObject())
1118  ) {
1119  return;
1120  }
1121 
1122  $obj = $this->gui_object->getObject();
1123  if ($obj->getRefId() <= 0) {
1124  return;
1125  }
1126 
1127  $conditions = ilConditionHandler::_getEffectiveConditionsOfTarget($obj->getRefId(), $obj->getId());
1128 
1129  if (sizeof($conditions)) {
1130  for ($i = 0; $i < count($conditions); $i++) {
1131  $conditions[$i]['title'] = ilObject::_lookupTitle($conditions[$i]['trigger_obj_id']);
1132  }
1133  $conditions = ilArrayUtil::sortArray($conditions, 'title', 'DESC');
1134 
1135  // Show obligatory and optional preconditions seperated
1136  $this->addPreconditionSection($obj, $conditions, true);
1137  $this->addPreconditionSection($obj, $conditions, false);
1138  }
1139  }
addPreconditionSection(ilObject $obj, array $conditions, bool $obligatory=true)
static _lookupTitle(int $obj_id)
static sortArray(array $array, string $a_array_sortby_key, string $a_array_sortorder="asc", bool $a_numeric=false, bool $a_keep_keys=false)
+ Here is the call graph for this function:
+ Here is the caller graph for this function:

◆ addPreconditionSection()

ilInfoScreenGUI::addPreconditionSection ( ilObject  $obj,
array  $conditions,
bool  $obligatory = true 
)
protected

Definition at line 1141 of file class.ilInfoScreenGUI.php.

References $lng, $tree, ilConditionHandler\_checkCondition(), ilObject\_lookupTitle(), addProperty(), addSection(), ilConditionHandler\calculateEffectiveRequiredTriggers(), ilConditionHandler\getEffectiveOptionalConditionsOfTarget(), ilObject\getId(), ilMemberViewSettings\getInstance(), ilObject\getRefId(), ILIAS\Repository\html(), ilTree\isDeleted(), ilConditionHandlerGUI\translateOperator(), and ilLanguage\txt().

Referenced by addPreconditions().

1145  : void {
1146  $lng = $this->lng;
1147  $tree = $this->tree;
1148 
1149  $num_required = ilConditionHandler::calculateEffectiveRequiredTriggers($obj->getRefId(), $obj->getId());
1150  $num_optional_required =
1151  $num_required - count($conditions) + count(ilConditionHandler::getEffectiveOptionalConditionsOfTarget($obj->getRefId(), $obj->getId()));
1152 
1153  // Check if all conditions are fulfilled
1154  $visible_conditions = array();
1155  $passed_optional = 0;
1156  foreach ($conditions as $condition) {
1157  if ($obligatory and !$condition['obligatory']) {
1158  continue;
1159  }
1160  if (!$obligatory and $condition['obligatory']) {
1161  continue;
1162  }
1163 
1164  if ($tree->isDeleted($condition['trigger_ref_id'])) {
1165  continue;
1166  }
1167 
1168  $ok = ilConditionHandler::_checkCondition($condition) and
1169  !ilMemberViewSettings::getInstance()->isActive();
1170 
1171  if (!$ok) {
1172  $visible_conditions[] = $condition['id'];
1173  }
1174 
1175  if (!$obligatory and $ok) {
1176  ++$passed_optional;
1177  // optional passed
1178  if ($passed_optional >= $num_optional_required) {
1179  return;
1180  }
1181  }
1182  }
1183 
1184  $properties = [];
1185 
1186  foreach ($conditions as $condition) {
1187  if (!isset($condition["id"]) || !in_array($condition['id'], $visible_conditions)) {
1188  continue;
1189  }
1190 
1191  $properties[] = [
1193  $condition['trigger_obj_id'],
1194  $condition['operator']
1195  ) . ' ' . $condition['value'],
1196  "title" => ilObject::_lookupTitle($condition['trigger_obj_id']),
1197  "link" => ilLink::_getLink($condition['trigger_ref_id'])
1198  ];
1199  }
1200 
1201  if (count($properties) > 0) {
1202  if ($obligatory) {
1203  $this->addSection($lng->txt("preconditions_obligatory_hint"));
1204  } else {
1205  $this->addSection(sprintf(
1206  $lng->txt("preconditions_optional_hint"),
1207  $num_optional_required - $passed_optional
1208  ));
1209  }
1210 
1211  foreach ($properties as $p) {
1212  $this->addProperty(
1213  $p["condition"],
1214  "<a href='" . $p["link"] . "'>" . $this->html->strip($p["title"]) . "</a>"
1215  );
1216  }
1217  }
1218  }
txt(string $a_topic, string $a_default_lang_fallback_mod="")
gets the text for a given topic if the topic is not in the list, the topic itself with "-" will be re...
addProperty(string $a_name, string $a_value, string $a_link="")
add a property to current section
isDeleted(int $a_node_id)
This is a wrapper for isSaved() with a more useful name.
static _checkCondition(array $condition, int $a_usr_id=0)
checks wether a single condition is fulfilled every trigger object type must implement a static metho...
static _lookupTitle(int $obj_id)
static calculateEffectiveRequiredTriggers(int $a_target_ref_id, int $a_target_obj_id, string $a_target_obj_type='')
addSection(string $a_title)
static translateOperator(int $a_obj_id, string $a_operator)
static getEffectiveOptionalConditionsOfTarget(int $a_target_ref_id, int $a_target_obj_id, string $a_obj_type='')
+ Here is the call graph for this function:
+ Here is the caller graph for this function:

◆ addProperty()

ilInfoScreenGUI::addProperty ( string  $a_name,
string  $a_value,
string  $a_link = "" 
)

add a property to current section

Parameters
string$a_nameproperty name string
string$a_valueproperty value
string$a_linklink (will link the property value string)

Definition at line 242 of file class.ilInfoScreenGUI.php.

References $sec_nr.

Referenced by ilLearningProgressBaseGUI\__appendLPDetails(), ilLearningProgressBaseGUI\__showObjectDetails(), addAccessPeriodProperty(), ILIAS\Survey\InfoScreen\InfoScreenGUI\addAppraiseeInfo(), ilObjIndividualAssessmentGUI\addContactDataToInfo(), ilObjRemoteCourseGUI\addCustomInfoFields(), ilObjRemoteGlossaryGUI\addCustomInfoFields(), ilObjRemoteGroupGUI\addCustomInfoFields(), ilObjRemoteTestGUI\addCustomInfoFields(), ilObjRemoteFileGUI\addCustomInfoFields(), ilObjRemoteLearningModuleGUI\addCustomInfoFields(), ilObjRemoteWikiGUI\addCustomInfoFields(), ilExAssignmentGUI\addFiles(), ilObjIndividualAssessmentGUI\addGeneralDataToInfo(), ilExAssignmentGUI\addInstructions(), ilObjIndividualAssessmentGUI\addMemberDataToInfo(), addMetaDataSections(), addPreconditionSection(), ILIAS\Survey\InfoScreen\InfoScreenGUI\addPrivacyInfo(), ilExAssignmentGUI\addPublicSubmissions(), ilExAssignmentGUI\addSchedule(), ILIAS\Survey\InfoScreen\InfoScreenGUI\addStartResumeSection(), ilExAssignmentGUI\addSubmission(), ilExAssignmentGUI\addSubmissionFeedback(), addTagging(), ilObjGlossaryGUI\addUsagesToInfo(), ilResourceStorageInfoGUI\append(), ilAppointmentPresentationGUI\getHTML(), ilExSubmissionTextGUI\getOverviewContent(), ilExSubmissionFileGUI\getOverviewContent(), ilExSubmissionTeamGUI\getOverviewContent(), ilExPeerReviewGUI\getOverviewContent(), ilExSubmissionObjectGUI\getOverviewContentBlog(), ilExSubmissionObjectGUI\getOverviewContentPortfolio(), ilExAssTypeWikiTeamGUI\renderOverviewContent(), and showLDAPRoleGroupMappingInfo().

242  : void
243  {
244  $this->section[$this->sec_nr]["properties"][] =
245  array("name" => $a_name, "value" => $a_value,
246  "link" => $a_link);
247  }
+ Here is the caller graph for this function:

◆ addPropertyCheckbox()

ilInfoScreenGUI::addPropertyCheckbox ( string  $a_name,
string  $a_checkbox_name,
string  $a_checkbox_value,
string  $a_checkbox_label = "",
bool  $a_checkbox_checked = false 
)
Deprecated:

Definition at line 252 of file class.ilInfoScreenGUI.php.

References $sec_nr.

258  : void {
259  $checkbox = "<input type=\"checkbox\" name=\"$a_checkbox_name\" value=\"$a_checkbox_value\" id=\"$a_checkbox_name$a_checkbox_value\"";
260  if ($a_checkbox_checked) {
261  $checkbox .= " checked=\"checked\"";
262  }
263  $checkbox .= " />";
264  if (strlen($a_checkbox_label)) {
265  $checkbox .= "&nbsp;<label for=\"$a_checkbox_name$a_checkbox_value\">$a_checkbox_label</label>";
266  }
267  $this->section[$this->sec_nr]["properties"][] =
268  array("name" => $a_name, "value" => $checkbox, "link" => "");
269  }

◆ addPropertyTextinput()

ilInfoScreenGUI::addPropertyTextinput ( string  $a_name,
string  $a_input_name,
string  $a_input_value = "",
string  $a_input_size = "",
string  $direct_button_command = "",
string  $direct_button_label = "",
bool  $direct_button_primary = false 
)
Deprecated:

Definition at line 274 of file class.ilInfoScreenGUI.php.

References $sec_nr, and ilLegacyFormElementsUtil\prepareFormOutput().

282  : void {
283  $input = "<span class=\"form-inline\"><input class=\"form-control\" type=\"text\" name=\"$a_input_name\" id=\"$a_input_name\"";
284  if (strlen($a_input_value)) {
285  $input .= " value=\"" . ilLegacyFormElementsUtil::prepareFormOutput($a_input_value) . "\"";
286  }
287  if (strlen($a_input_size)) {
288  $input .= " size=\"" . $a_input_size . "\"";
289  }
290  $input .= " />";
291  if (strlen($direct_button_command) && strlen($direct_button_label)) {
292  $css = "";
293  if ($direct_button_primary) {
294  $css = " btn-primary";
295  }
296  $input .= " <input type=\"submit\" class=\"btn btn-default" . $css . "\" name=\"cmd[$direct_button_command]\" value=\"$direct_button_label\" />";
297  }
298  $input .= "</span>";
299  $this->section[$this->sec_nr]["properties"][] =
300  array("name" => "<label for=\"$a_input_name\">$a_name</label>", "value" => $input);
301  }
static prepareFormOutput($a_str, bool $a_strip=false)
+ Here is the call graph for this function:

◆ addSection()

◆ addTagging()

ilInfoScreenGUI::addTagging ( )

Definition at line 1026 of file class.ilInfoScreenGUI.php.

References $lng, addProperty(), addSection(), ilLanguage\loadLanguageModule(), and ilLanguage\txt().

Referenced by getHTML().

1026  : void
1027  {
1028  $lng = $this->lng;
1029 
1030  $lng->loadLanguageModule("tagging");
1031  $tags_set = new ilSetting("tags");
1032 
1033  $tagging_gui = new ilTaggingGUI();
1034  $tagging_gui->setObject(
1035  $this->gui_object->getObject()->getId(),
1036  $this->gui_object->getObject()->getType()
1037  );
1038 
1039  $this->addSection($lng->txt("tagging_tags"));
1040 
1041  if ($tags_set->get("enable_all_users")) {
1042  $this->addProperty(
1043  $lng->txt("tagging_all_users"),
1044  $tagging_gui->getAllUserTagsForObjectHTML()
1045  );
1046  }
1047 
1048  $this->addProperty(
1049  $lng->txt("tagging_my_tags"),
1050  $tagging_gui->getTaggingInputHTML()
1051  );
1052  }
txt(string $a_topic, string $a_default_lang_fallback_mod="")
gets the text for a given topic if the topic is not in the list, the topic itself with "-" will be re...
Class ilTaggingGUI.
addProperty(string $a_name, string $a_value, string $a_link="")
add a property to current section
loadLanguageModule(string $a_module)
Load language module.
addSection(string $a_title)
+ Here is the call graph for this function:
+ Here is the caller graph for this function:

◆ enableAvailability()

ilInfoScreenGUI::enableAvailability ( bool  $a_enable = true)

Definition at line 178 of file class.ilInfoScreenGUI.php.

178  : void
179  {
180  $this->availability_enabled = $a_enable;
181  }

◆ enableBookingInfo()

ilInfoScreenGUI::enableBookingInfo ( bool  $a_enable = true)

Definition at line 183 of file class.ilInfoScreenGUI.php.

183  : void
184  {
185  $this->booking_enabled = $a_enable;
186  }

◆ enableFeedback()

ilInfoScreenGUI::enableFeedback ( bool  $a_enable = true)

Definition at line 189 of file class.ilInfoScreenGUI.php.

189  : void
190  {
191  $this->feedback_enabled = $a_enable;
192  }

◆ enableLearningProgress()

ilInfoScreenGUI::enableLearningProgress ( bool  $a_enable = true)

Definition at line 173 of file class.ilInfoScreenGUI.php.

173  : void
174  {
175  $this->learning_progress_enabled = $a_enable;
176  }

◆ enableNews()

ilInfoScreenGUI::enableNews ( bool  $a_enable = true)

Definition at line 194 of file class.ilInfoScreenGUI.php.

194  : void
195  {
196  $this->news_enabled = $a_enable;
197  }

◆ enableNewsEditing()

ilInfoScreenGUI::enableNewsEditing ( bool  $a_enable = true)

Definition at line 199 of file class.ilInfoScreenGUI.php.

199  : void
200  {
201  $this->news_editing = $a_enable;
202  }

◆ enablePrivateNotes()

ilInfoScreenGUI::enablePrivateNotes ( bool  $a_enable = true)

Definition at line 168 of file class.ilInfoScreenGUI.php.

168  : void
169  {
170  $this->private_notes_enabled = $a_enable;
171  }

◆ executeCommand()

ilInfoScreenGUI::executeCommand ( )
Exceptions
ilCtrlException
ilDatabaseException
ilDateTimeException
ilObjectNotFoundException

Definition at line 105 of file class.ilInfoScreenGUI.php.

References $tpl, ILIAS\Repository\ctrl(), ilCommonActionDispatcherGUI\getInstanceFromAjaxCall(), ilPublicUserProfileGUI\setBackUrl(), ilGlobalPageTemplate\setContent(), setTabs(), showNotesSection(), and showSummary().

105  : void
106  {
107  $tpl = $this->tpl;
108 
109  $next_class = $this->ctrl->getNextClass($this);
110 
111  $cmd = $this->ctrl->getCmd("showSummary");
112  $this->ctrl->setReturn($this, "showSummary");
113 
114  $this->setTabs();
115 
116  switch ($next_class) {
117  case strtolower(ilCommentGUI::class):
118  if ($this->ctrl->isAsynch()) {
119  $this->showNotesSection();
120  } else {
121  $this->showSummary(); // forwards command
122  }
123  break;
124 
125  case "ilcolumngui":
126  $this->showSummary();
127  break;
128 
129  case "ilpublicuserprofilegui":
130  $user_profile = new ilPublicUserProfileGUI($this->request->getUserId());
131  $user_profile->setBackUrl($this->ctrl->getLinkTarget($this, "showSummary"));
132  $html = $this->ctrl->forwardCommand($user_profile);
134  break;
135 
136  case "ilcommonactiondispatchergui":
138  $this->ctrl->forwardCommand($gui);
139  break;
140 
141  default:
142  $this->$cmd();
143  break;
144  }
145  }
setBackUrl(string $backurl)
Set Back Link URL.
GUI class for public user profile presentation.
if(!file_exists(getcwd() . '/ilias.ini.php'))
Definition: confirmReg.php:21
ILIAS Repository HTML HTMLUtil $html
ilGlobalPageTemplate $tpl
static getInstanceFromAjaxCall()
(Re-)Build instance from ajax call
setContent(string $a_html)
Sets content for standard template.
+ Here is the call graph for this function:

◆ getAllBlockProperties()

ilInfoScreenGUI::getAllBlockProperties ( )

Definition at line 213 of file class.ilInfoScreenGUI.php.

References $block_property.

Referenced by setColumnSettings().

213  : array
214  {
215  return $this->block_property;
216  }
+ Here is the caller graph for this function:

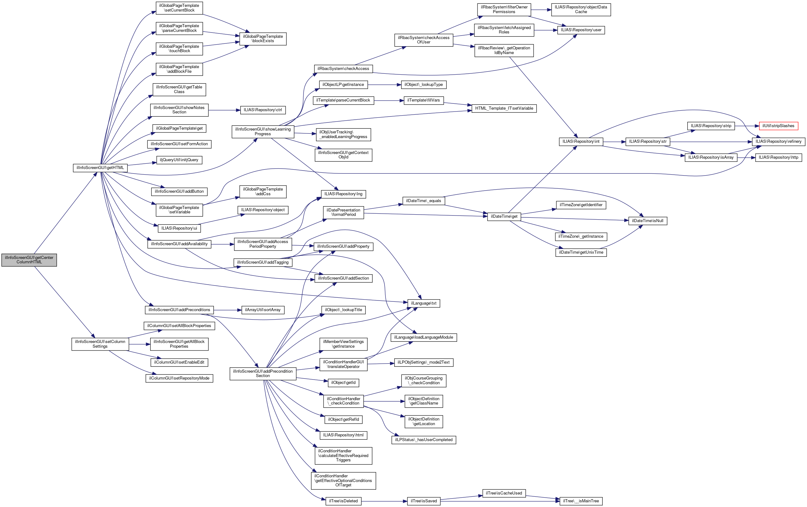
◆ getCenterColumnHTML()

ilInfoScreenGUI::getCenterColumnHTML ( )
Returns
string
Exceptions
ilCtrlException
ilDatabaseException
ilDateTimeException
ilObjectNotFoundException

Definition at line 586 of file class.ilInfoScreenGUI.php.

References $ctrl, $html, getHTML(), IL_COL_CENTER, IL_COL_LEFT, IL_COL_RIGHT, IL_SCREEN_SIDE, and setColumnSettings().

Referenced by showSummary().

586  : string
587  {
588  $ilCtrl = $this->ctrl;
589  $html = "";
590  $column_gui = new ilColumnGUI("info", IL_COL_CENTER);
591  $this->setColumnSettings($column_gui);
592 
593  if (!$ilCtrl->isAsynch()) {
594  if ($column_gui->getScreenMode() != IL_SCREEN_SIDE) {
595  // right column wants center
596  if ($column_gui->getCmdSide() == IL_COL_RIGHT) {
597  $column_gui = new ilColumnGUI("info", IL_COL_RIGHT);
598  $this->setColumnSettings($column_gui);
599  $html = $ilCtrl->forwardCommand($column_gui);
600  }
601  // left column wants center
602  if ($column_gui->getCmdSide() == IL_COL_LEFT) {
603  $column_gui = new ilColumnGUI("info", IL_COL_LEFT);
604  $this->setColumnSettings($column_gui);
605  $html = $ilCtrl->forwardCommand($column_gui);
606  }
607  } else {
608  $html = $this->getHTML();
609  }
610  }
611 
612  return $html;
613  }
const IL_COL_CENTER
const IL_COL_RIGHT
setColumnSettings(ilColumnGUI $column_gui)
Set column settings.
Column user interface class.
ILIAS Repository HTML HTMLUtil $html
const IL_SCREEN_SIDE
const IL_COL_LEFT
+ Here is the call graph for this function:
+ Here is the caller graph for this function:

◆ getContentObjType()

ilInfoScreenGUI::getContentObjType ( )

Definition at line 849 of file class.ilInfoScreenGUI.php.

References $contentObjType.

849  : string
850  {
851  if ($this->contentObjType !== null) {
852  return $this->contentObjType;
853  }
854 
855  return $this->gui_object->getObject()->getType();
856  }

◆ getContextObjId()

ilInfoScreenGUI::getContextObjId ( )

Definition at line 835 of file class.ilInfoScreenGUI.php.

References $contextObjId.

Referenced by ilBookingInfoScreenAdapter\__construct(), saveProgress(), and showLearningProgress().

835  : int
836  {
837  if ($this->contextObjId !== null) {
838  return $this->contextObjId;
839  }
840 
841  return $this->gui_object->getObject()->getId();
842  }
+ Here is the caller graph for this function:

◆ getContextRefId()

ilInfoScreenGUI::getContextRefId ( )

Definition at line 821 of file class.ilInfoScreenGUI.php.

References $contextRefId.

Referenced by saveProgress().

821  : int
822  {
823  if ($this->contextRefId !== null) {
824  return $this->contextRefId;
825  }
826 
827  return $this->gui_object->getObject()->getRefId();
828  }
+ Here is the caller graph for this function:

◆ getHiddenToggleButton()

ilInfoScreenGUI::getHiddenToggleButton ( )

Definition at line 1073 of file class.ilInfoScreenGUI.php.

References $lng, and ilLanguage\txt().

1073  : string
1074  {
1075  $lng = $this->lng;
1076 
1077  return "<a onClick=\"toggleSections(this, '" . $lng->txt("show_hidden_sections") . "', '" . $lng->txt("hide_visible_sections") . "'); return false;\" href=\"#\">" . $lng->txt("show_hidden_sections") . "</a>";
1078  }
txt(string $a_topic, string $a_default_lang_fallback_mod="")
gets the text for a given topic if the topic is not in the list, the topic itself with "-" will be re...
+ Here is the call graph for this function:

◆ getHTML()

ilInfoScreenGUI::getHTML ( )
Returns
string
Exceptions
ilCtrlException
ilDatabaseException
ilDateTimeException
ilObjectNotFoundException

Definition at line 665 of file class.ilInfoScreenGUI.php.

References $ctrl, $ilSetting, $lng, $sec_nr, $settings, $user, addAvailability(), ilGlobalPageTemplate\addBlockFile(), addButton(), addPreconditions(), addTagging(), ANONYMOUS_USER_ID, ilGlobalPageTemplate\get(), getTableClass(), iljQueryUtil\initjQuery(), ilGlobalPageTemplate\parseCurrentBlock(), ilGlobalPageTemplate\setCurrentBlock(), setFormAction(), ilGlobalPageTemplate\setVariable(), showLearningProgress(), showNotesSection(), ilGlobalPageTemplate\touchBlock(), ilLanguage\txt(), and ILIAS\Repository\ui().

Referenced by getCenterColumnHTML(), and ilCalendarAppointmentPresentationGUI\getModalHTML().

665  : string
666  {
667  $lng = $this->lng;
669  $ilCtrl = $this->ctrl;
670  $ilUser = $this->user;
671 
672  $tpl = new ilTemplate("tpl.infoscreen.html", true, true, "Services/InfoScreen");
673 
674  // other class handles form action (@todo: this is not implemented/tested)
675  if ($this->form_action == "") {
676  $this->setFormAction($ilCtrl->getFormAction($this));
677  }
678 
680 
681  if ($this->hidden) {
682  $tpl->touchBlock("hidden_js");
683  if ($this->show_hidden_toggle) {
684  $this->addButton($lng->txt("show_hidden_sections"), "JavaScript:toggleSections(this, '" . $lng->txt("show_hidden_sections") . "', '" . $lng->txt("hide_visible_sections") . "');");
685  }
686  }
687 
688 
689  // DEPRECATED - use ilToolbarGUI
690 
691  // add top buttons
692  if (count($this->top_buttons) > 0) {
693  $tpl->addBlockFile("TOP_BUTTONS", "top_buttons", "tpl.buttons.html");
694 
695  foreach ($this->top_buttons as $button) {
696  // view button
697  $tpl->setCurrentBlock("btn_cell");
698  $tpl->setVariable("BTN_LINK", $button["link"]);
699  $tpl->setVariable("BTN_TARGET", $button["target"]);
700  $tpl->setVariable("BTN_TXT", $button["title"]);
701  if ($button["primary"]) {
702  $tpl->setVariable("BTN_CLASS", " btn-primary");
703  }
705  }
706  }
707 
708  // add top formbuttons
709  if ((count($this->top_formbuttons) > 0) && ($this->form_action !== '')) {
710  $tpl->addBlockFile("TOP_FORMBUTTONS", "top_submitbuttons", "tpl.submitbuttons.html", "Services/InfoScreen");
711 
712  foreach ($this->top_formbuttons as $button) {
713  // view button
714  $tpl->setCurrentBlock("btn_submit_cell");
715  $tpl->setVariable("BTN_COMMAND", $button["command"]);
716  $tpl->setVariable("BTN_NAME", $button["title"]);
718  }
719  }
720 
721  // add form action
722  if ($this->form_action != "") {
723  if ($this->open_form_tag) {
724  $tpl->setCurrentBlock("formtop");
725  $tpl->setVariable("FORMACTION", $this->form_action);
727  }
728 
729  if ($this->close_form_tag) {
730  $tpl->touchBlock("formbottom");
731  }
732  }
733 
734  if (count($this->hiddenelements)) {
735  foreach ($this->hiddenelements as $hidden) {
736  $tpl->setCurrentBlock("hidden_element");
737  $tpl->setVariable("HIDDEN_NAME", $hidden["name"]);
738  $tpl->setVariable("HIDDEN_VALUE", $hidden["value"]);
740  }
741  }
742 
743  if ($this->availability_enabled) {
744  $this->addAvailability();
745  }
746 
747  $this->addPreconditions();
748 
749  // learning progress
750  if ($this->learning_progress_enabled) {
751  $this->showLearningProgress($tpl);
752  }
753 
754  // notes section
755  if ($this->private_notes_enabled && !$ilSetting->get('disable_notes')) {
756  $html = $this->showNotesSection();
757  $tpl->setCurrentBlock("notes");
758  $tpl->setVariable("NOTES", $html);
760  }
761 
762  // tagging
763  if (
764  isset($this->gui_object) &&
765  method_exists($this->gui_object, "getObject") &&
766  is_object($this->gui_object->getObject())
767  ) {
768  $tags_set = new ilSetting("tags");
769  if ($tags_set->get("enable") && $ilUser->getId() != ANONYMOUS_USER_ID) {
770  $this->addTagging();
771  }
772 
773  $this->addObjectSections();
774  }
775 
776  // render all sections
777  for ($i = 1; $i <= $this->sec_nr; $i++) {
778  if (isset($this->section[$i]["properties"])) {
779  // section properties
780  foreach ($this->section[$i]["properties"] as $property) {
781  if ($property["name"] != "") {
782  if (($property["link"] ?? "") == "") {
783  $tpl->setCurrentBlock("pv");
784  $tpl->setVariable("TXT_PROPERTY_VALUE", $property["value"]);
785  } else {
786  $tpl->setCurrentBlock("lpv");
787  $tpl->setVariable("TXT_PROPERTY_LVALUE", $property["value"]);
788  $tpl->setVariable("LINK_PROPERTY_VALUE", $property["link"]);
789  }
791  $tpl->setCurrentBlock("property_row");
792  $tpl->setVariable("TXT_PROPERTY", $property["name"]);
793  } else {
794  $tpl->setCurrentBlock("property_full_row");
795  $tpl->setVariable("TXT_PROPERTY_FULL_VALUE", $property["value"]);
796  }
798  }
799 
800  // section header
801  if ($this->section[$i]["hidden"] ?? false) {
802  $tpl->setVariable("SECTION_HIDDEN", " style=\"display:none;\"");
803  $tpl->setVariable("SECTION_ID", "hidable_" . $i);
804  } else {
805  $tpl->setVariable("SECTION_ID", $i);
806  }
807  $tpl->setVariable("TCLASS", $this->getTableClass());
808  $tpl->setVariable("TXT_SECTION", $this->section[$i]["title"]);
809  $tpl->setCurrentBlock("row");
811  }
812  }
813 
814  if (!is_null($this->mbox)) {
815  $tpl->setVariable("MBOX", $this->ui->renderer()->render([$this->mbox]));
816  }
817 
818  return $tpl->get();
819  }
addPreconditions()
Add preconditions.
setCurrentBlock(string $blockname=self::DEFAULT_BLOCK)
Sets the template to the given block.
const ANONYMOUS_USER_ID
Definition: constants.php:27
addButton(string $a_title, string $a_link, string $a_frame="", string $a_position="top", bool $a_primary=false)
txt(string $a_topic, string $a_default_lang_fallback_mod="")
gets the text for a given topic if the topic is not in the list, the topic itself with "-" will be re...
parseCurrentBlock(string $blockname=self::DEFAULT_BLOCK)
Parses the given block.
setFormAction(string $a_form_action)
addBlockFile(string $var, string $block, string $template_name, string $in_module=null)
overwrites ITX::addBlockFile
get(string $part=self::DEFAULT_BLOCK)
Renders the given block and returns the html string.
showLearningProgress(ilTemplate $a_tpl)
touchBlock(string $blockname)
overwrites ITX::touchBlock.
static initjQuery(ilGlobalTemplateInterface $a_tpl=null)
inits and adds the jQuery JS-File to the global or a passed template
ILIAS Repository HTML HTMLUtil $html
global $ilSetting
Definition: privfeed.php:18
ilGlobalPageTemplate $tpl
setVariable(string $variable, $value='')
Sets the given variable to the given value.
+ Here is the call graph for this function:
+ Here is the caller graph for this function:

◆ getMessageBox()

ilInfoScreenGUI::getMessageBox ( )

Definition at line 152 of file class.ilInfoScreenGUI.php.

References $mbox.

153  {
154  return $this->mbox;
155  }
ILIAS UI Component MessageBox MessageBox $mbox

◆ getRightColumnHTML()

ilInfoScreenGUI::getRightColumnHTML ( )
Returns
string
Exceptions
ilCtrlException

Definition at line 619 of file class.ilInfoScreenGUI.php.

References $ctrl, $html, $news_enabled, IL_COL_RIGHT, IL_SCREEN_SIDE, and setColumnSettings().

Referenced by showSummary().

619  : string
620  {
621  $ilCtrl = $this->ctrl;
622 
623  $html = "";
624  $column_gui = new ilColumnGUI("info", IL_COL_RIGHT);
625  $this->setColumnSettings($column_gui);
626 
627  if ($ilCtrl->getNextClass() == "ilcolumngui" &&
628  $column_gui->getCmdSide() == IL_COL_RIGHT &&
629  $column_gui->getScreenMode() == IL_SCREEN_SIDE) {
630  $html = $ilCtrl->forwardCommand($column_gui);
631  } elseif (!$ilCtrl->isAsynch() && $this->news_enabled) {
632  $html = $ilCtrl->getHTML($column_gui);
633  }
634 
635  return $html;
636  }
const IL_COL_RIGHT
setColumnSettings(ilColumnGUI $column_gui)
Set column settings.
Column user interface class.
ILIAS Repository HTML HTMLUtil $html
const IL_SCREEN_SIDE
+ Here is the call graph for this function:
+ Here is the caller graph for this function:

◆ getTableClass()

ilInfoScreenGUI::getTableClass ( )

Definition at line 163 of file class.ilInfoScreenGUI.php.

References $table_class.

Referenced by getHTML().

163  : string
164  {
165  return $this->table_class;
166  }
+ Here is the caller graph for this function:

◆ getTabs()

ilInfoScreenGUI::getTabs ( ilTabsGUI  $tabs_gui)

Definition at line 1010 of file class.ilInfoScreenGUI.php.

References ilTabsGUI\addSubTabTarget(), and ILIAS\Repository\ctrl().

Referenced by setTabs().

1010  : void
1011  {
1012  $next_class = $this->ctrl->getNextClass($this);
1013  $force_active = ($next_class == "ilnotegui");
1014 
1015  $tabs_gui->addSubTabTarget(
1016  'summary',
1017  $this->ctrl->getLinkTarget($this, "showSummary"),
1018  array("showSummary", ""),
1019  get_class($this),
1020  "",
1021  $force_active
1022  );
1023  }
addSubTabTarget(string $a_text, string $a_link, $a_cmd="", $a_cmdClass="", string $a_frame="", bool $a_activate=false, bool $a_dir_text=false)
+ Here is the call graph for this function:
+ Here is the caller graph for this function:

◆ hideFurtherSections()

ilInfoScreenGUI::hideFurtherSections ( bool  $a_add_toggle = true)

Definition at line 1067 of file class.ilInfoScreenGUI.php.

1067  : void
1068  {
1069  $this->hidden = true;
1070  $this->show_hidden_toggle = $a_add_toggle;
1071  }

◆ removeFormAction()

ilInfoScreenGUI::removeFormAction ( )

Definition at line 230 of file class.ilInfoScreenGUI.php.

230  : void
231  {
232  $this->form_action = "";
233  }

◆ saveProgress()

ilInfoScreenGUI::saveProgress ( bool  $redirect = true)

Definition at line 901 of file class.ilInfoScreenGUI.php.

References $user, ilObject\_lookupType(), ilLearningProgress\_tracProgress(), ilLPStatusWrapper\_updateStatus(), ILIAS\Repository\ctrl(), getContextObjId(), getContextRefId(), ILIAS\Repository\lng(), and ilLPMarks\setCompleted().

901  : void
902  {
903  $ilUser = $this->user;
904 
905  // ensure a read event
907  $ilUser->getId(),
908  $this->getContextObjId(),
909  $this->getContextRefId(),
911  );
912 
913  $lp_marks = new ilLPMarks($this->getContextObjId(), $ilUser->getId());
914  $lp_marks->setCompleted((bool) $this->request->getLPEdit());
915  $lp_marks->update();
916 
917  ilLPStatusWrapper::_updateStatus($this->getContextObjId(), $ilUser->getId());
918 
919  $this->lng->loadLanguageModule('trac');
920  $this->tpl->setOnScreenMessage('success', $this->lng->txt('trac_updated_status'), true);
921 
922  if ($redirect) {
923  $this->ctrl->redirect($this, ""); // #14993
924  }
925  }
static _tracProgress(int $a_user_id, int $a_obj_id, int $a_ref_id, string $a_obj_type='')
setCompleted(bool $a_status)
static _lookupType(int $id, bool $reference=false)
static _updateStatus(int $a_obj_id, int $a_usr_id, ?object $a_obj=null, bool $a_percentage=false, bool $a_force_raise=false)
+ Here is the call graph for this function:

◆ saveTags()

ilInfoScreenGUI::saveTags ( )

Definition at line 1054 of file class.ilInfoScreenGUI.php.

References ILIAS\Repository\ctrl(), and ILIAS\Repository\lng().

1054  : void
1055  {
1056  $tagging_gui = new ilTaggingGUI();
1057  $tagging_gui->setObject(
1058  $this->gui_object->getObject()->getId(),
1059  $this->gui_object->getObject()->getType()
1060  );
1061  $tagging_gui->saveInput();
1062 
1063  $this->tpl->setOnScreenMessage('success', $this->lng->txt('msg_obj_modified'), true);
1064  $this->ctrl->redirect($this, ""); // #14993
1065  }
Class ilTaggingGUI.
+ Here is the call graph for this function:

◆ setBlockProperty()

ilInfoScreenGUI::setBlockProperty ( string  $a_block_type,
string  $a_property,
string  $a_value 
)

This function is supposed to be used for block type specific properties, that should be passed to ilBlockGUI->setProperty.

Definition at line 208 of file class.ilInfoScreenGUI.php.

208  : void
209  {
210  $this->block_property[$a_block_type][$a_property] = $a_value;
211  }

◆ setCloseFormTag()

ilInfoScreenGUI::setCloseFormTag ( bool  $a_val)

Definition at line 653 of file class.ilInfoScreenGUI.php.

653  : void
654  {
655  $this->close_form_tag = $a_val;
656  }

◆ setColumnSettings()

ilInfoScreenGUI::setColumnSettings ( ilColumnGUI  $column_gui)

Set column settings.

Definition at line 641 of file class.ilInfoScreenGUI.php.

References getAllBlockProperties(), ilColumnGUI\setAllBlockProperties(), ilColumnGUI\setEnableEdit(), and ilColumnGUI\setRepositoryMode().

Referenced by getCenterColumnHTML(), and getRightColumnHTML().

641  : void
642  {
643  $column_gui->setEnableEdit($this->news_editing);
644  $column_gui->setRepositoryMode(true);
645  $column_gui->setAllBlockProperties($this->getAllBlockProperties());
646  }
setRepositoryMode(bool $a_repositorymode)
setEnableEdit(bool $a_enableedit)
setAllBlockProperties(array $a_block_properties)
+ Here is the call graph for this function:
+ Here is the caller graph for this function:

◆ setContentObjType()

ilInfoScreenGUI::setContentObjType ( string  $contentObjType)

Definition at line 858 of file class.ilInfoScreenGUI.php.

References $contentObjType.

858  : void
859  {
860  $this->contentObjType = $contentObjType;
861  }

◆ setContextObjId()

ilInfoScreenGUI::setContextObjId ( int  $contextObjId)

Definition at line 844 of file class.ilInfoScreenGUI.php.

References $contextObjId.

844  : void
845  {
846  $this->contextObjId = $contextObjId;
847  }

◆ setContextRefId()

ilInfoScreenGUI::setContextRefId ( int  $contextRefId)

Definition at line 830 of file class.ilInfoScreenGUI.php.

References $contextRefId.

830  : void
831  {
832  $this->contextRefId = $contextRefId;
833  }

◆ setFormAction()

ilInfoScreenGUI::setFormAction ( string  $a_form_action)

Definition at line 225 of file class.ilInfoScreenGUI.php.

Referenced by getHTML(), and ilCalendarAppointmentPresentationGUI\getModalHTML().

225  : void
226  {
227  $this->form_action = $a_form_action;
228  }
+ Here is the caller graph for this function:

◆ setMessageBox()

ilInfoScreenGUI::setMessageBox ( ILIAS\UI\Component\MessageBox\MessageBox  $a_val)

Definition at line 147 of file class.ilInfoScreenGUI.php.

Referenced by ILIAS\Survey\InfoScreen\InfoScreenGUI\displayNotStartableReasons().

147  : void
148  {
149  $this->mbox = $a_val;
150  }
+ Here is the caller graph for this function:

◆ setOpenFormTag()

ilInfoScreenGUI::setOpenFormTag ( bool  $a_val)

Definition at line 648 of file class.ilInfoScreenGUI.php.

648  : void
649  {
650  $this->open_form_tag = $a_val;
651  }

◆ setTableClass()

ilInfoScreenGUI::setTableClass ( string  $a_val)

Definition at line 158 of file class.ilInfoScreenGUI.php.

158  : void
159  {
160  $this->table_class = $a_val;
161  }

◆ setTabs()

ilInfoScreenGUI::setTabs ( )

Definition at line 1005 of file class.ilInfoScreenGUI.php.

References getTabs().

Referenced by executeCommand().

1005  : void
1006  {
1007  $this->getTabs($this->tabs_gui);
1008  }
getTabs(ilTabsGUI $tabs_gui)
+ Here is the call graph for this function:
+ Here is the caller graph for this function:

◆ showLDAPRoleGroupMappingInfo()

ilInfoScreenGUI::showLDAPRoleGroupMappingInfo ( string  $a_section = '')
Parameters
string$a_sectionsection name. Leave empty to place this info string inside a section

Definition at line 985 of file class.ilInfoScreenGUI.php.

References ilLDAPRoleGroupMapping\_getInstance(), addProperty(), addSection(), and ILIAS\Repository\lng().

985  : void
986  {
987  if (strlen($a_section)) {
988  $this->addSection($a_section);
989  }
990  $ldap_mapping = ilLDAPRoleGroupMapping::_getInstance();
991  if ($infos = $ldap_mapping->getInfoStrings($this->gui_object->getObject()->getId())) {
992  $info_combined = '<div style="color:green;">';
993  $counter = 0;
994  foreach ($infos as $info_string) {
995  if ($counter++) {
996  $info_combined .= '<br />';
997  }
998  $info_combined .= $info_string;
999  }
1000  $info_combined .= '</div>';
1001  $this->addProperty($this->lng->txt('applications'), $info_combined);
1002  }
1003  }
addProperty(string $a_name, string $a_value, string $a_link="")
add a property to current section
static _getInstance()
Get singleton instance of this class.
addSection(string $a_title)
+ Here is the call graph for this function:

◆ showLearningProgress()

ilInfoScreenGUI::showLearningProgress ( ilTemplate  $a_tpl)
Parameters
ilTemplate$a_tpl
Exceptions
ilDateTimeException

Definition at line 867 of file class.ilInfoScreenGUI.php.

References $rbacsystem, $user, ilObjUserTracking\_enabledLearningProgress(), ANONYMOUS_USER_ID, ilRbacSystem\checkAccess(), getContextObjId(), ilObjectLP\getInstance(), ILIAS\Repository\lng(), ilLPObjSettings\LP_MODE_MANUAL, ilTemplate\parseCurrentBlock(), and HTML_Template_IT\setVariable().

Referenced by getHTML().

867  : void
868  {
869  return;
870 
871  $ilUser = $this->user;
873 
874  if (!$rbacsystem->checkAccess('read', $this->getContextRefId())) {
875  return;
876  }
877  if ($ilUser->getId() == ANONYMOUS_USER_ID) {
878  return;
879  }
880 
882  return;
883  }
884 
885  $olp = ilObjectLP::getInstance($this->getContextObjId());
886  if ($olp->getCurrentMode() != ilLPObjSettings::LP_MODE_MANUAL) {
887  return;
888  }
889 
890  $this->lng->loadLanguageModule('trac');
891 
892  // section header
893  // $a_tpl->setCurrentBlock("header_row");
894  $a_tpl->setVariable(
895  "TXT_SECTION",
896  $this->lng->txt('learning_progress')
897  );
898  $a_tpl->parseCurrentBlock();
899  }
parseCurrentBlock(string $part=ilGlobalTemplateInterface::DEFAULT_BLOCK)
const ANONYMOUS_USER_ID
Definition: constants.php:27
checkAccess(string $a_operations, int $a_ref_id, string $a_type="")
checkAccess represents the main method of the RBAC-system in ILIAS3 developers want to use With this ...
setVariable($variable, $value='')
Sets a variable value.
Definition: IT.php:546
static getInstance(int $obj_id)
+ Here is the call graph for this function:
+ Here is the caller graph for this function:

◆ showNotesSection()

ilInfoScreenGUI::showNotesSection ( )
Returns
string
Exceptions
ilCtrlException

Definition at line 932 of file class.ilInfoScreenGUI.php.

References $access, $DIC, $html, $ilSetting, $ref_id, $settings, and ILIAS\Repository\ctrl().

Referenced by executeCommand(), and getHTML().

932  : string
933  {
934  global $DIC;
935 
936  $ilAccess = $this->access;
938  $notes_gui = $DIC->notes()->gui();
939  $notes_gui->initJavascript();
940  $comments_gui = $notes_gui->getCommentsGUI(
941  $this->gui_object->getObject()->getId(),
942  0,
943  $this->gui_object->getObject()->getType()
944  );
945 
946  $next_class = $this->ctrl->getNextClass($this);
947  $comments_gui->setUseObjectTitleHeader(false);
948 
949  // global switch
950  if ($ilSetting->get("disable_comments")) {
951  return "";
952  } else {
953  $ref_id = $this->gui_object->getObject()->getRefId();
954  $has_write = $ilAccess->checkAccess("write", "", $ref_id);
955 
956  if ($has_write && $ilSetting->get("comments_del_tutor", "1")) {
957  $comments_gui->enablePublicNotesDeletion();
958  }
959 
960  /* should probably be discussed further
961  for now this will only work properly with comments settings
962  (see ilNoteGUI constructor)
963  */
964  if ($has_write ||
965  $ilAccess->checkAccess("edit_permissions", "", $ref_id)) {
966  $comments_gui->enableCommentsSettings();
967  }
968  }
969 
970  /* moved to action menu
971  $notes_gui->enablePrivateNotes();
972  */
973  if ($next_class === strtolower(ilCommentGUI::class)) {
974  $html = $this->ctrl->forwardCommand($comments_gui);
975  } else {
976  $html = $comments_gui->getListHTML();
977  }
978 
979  return $html;
980  }
ilAccessHandler $access
global $DIC
Definition: feed.php:28
$ref_id
Definition: ltiauth.php:67
ILIAS Repository HTML HTMLUtil $html
global $ilSetting
Definition: privfeed.php:18
+ Here is the call graph for this function:
+ Here is the caller graph for this function:

◆ showSummary()

ilInfoScreenGUI::showSummary ( )
Exceptions
ilCtrlException
ilDatabaseException
ilDateTimeException
ilObjectNotFoundException

Definition at line 570 of file class.ilInfoScreenGUI.php.

References $tpl, getCenterColumnHTML(), getRightColumnHTML(), ilGlobalPageTemplate\setContent(), and ilGlobalPageTemplate\setRightContent().

Referenced by executeCommand().

570  : void
571  {
572  $tpl = $this->tpl;
573 
576  }
setRightContent(string $a_html)
Sets content of right column.
ilGlobalPageTemplate $tpl
setContent(string $a_html)
Sets content for standard template.
+ Here is the call graph for this function:
+ Here is the caller graph for this function:

Field Documentation

◆ $access

ilAccessHandler ilInfoScreenGUI::$access
protected

Definition at line 39 of file class.ilInfoScreenGUI.php.

Referenced by addMetaDataSections(), and showNotesSection().

◆ $availability_enabled

bool ilInfoScreenGUI::$availability_enabled = true
protected

Definition at line 58 of file class.ilInfoScreenGUI.php.

◆ $block_property

array ilInfoScreenGUI::$block_property = []
protected

Definition at line 61 of file class.ilInfoScreenGUI.php.

Referenced by getAllBlockProperties().

◆ $booking_enabled

bool ilInfoScreenGUI::$booking_enabled = false
protected

Definition at line 57 of file class.ilInfoScreenGUI.php.

◆ $close_form_tag

bool ilInfoScreenGUI::$close_form_tag = true

Definition at line 52 of file class.ilInfoScreenGUI.php.

◆ $contentObjType

string ilInfoScreenGUI::$contentObjType = null
protected

Definition at line 55 of file class.ilInfoScreenGUI.php.

Referenced by getContentObjType(), and setContentObjType().

◆ $contextObjId

int ilInfoScreenGUI::$contextObjId = null
protected

Definition at line 54 of file class.ilInfoScreenGUI.php.

Referenced by getContextObjId(), and setContextObjId().

◆ $contextRefId

int ilInfoScreenGUI::$contextRefId = null
protected

Definition at line 53 of file class.ilInfoScreenGUI.php.

Referenced by getContextRefId(), and setContextRefId().

◆ $ctrl

ilCtrl ilInfoScreenGUI::$ctrl

◆ $feedback_enabled

bool ilInfoScreenGUI::$feedback_enabled = false
protected

Definition at line 67 of file class.ilInfoScreenGUI.php.

◆ $form_action

string ilInfoScreenGUI::$form_action

Definition at line 56 of file class.ilInfoScreenGUI.php.

◆ $gui_object

object ilInfoScreenGUI::$gui_object

Definition at line 46 of file class.ilInfoScreenGUI.php.

◆ $hidden

bool ilInfoScreenGUI::$hidden = false
protected

Definition at line 59 of file class.ilInfoScreenGUI.php.

Referenced by addSection().

◆ $hiddenelements

array ilInfoScreenGUI::$hiddenelements = array()

Definition at line 49 of file class.ilInfoScreenGUI.php.

◆ $html

ILIAS Repository HTML HTMLUtil ilInfoScreenGUI::$html
protected

◆ $learning_progress_enabled

bool ilInfoScreenGUI::$learning_progress_enabled = false
protected

Definition at line 68 of file class.ilInfoScreenGUI.php.

◆ $lng

◆ $mbox

ILIAS UI Component MessageBox MessageBox ilInfoScreenGUI::$mbox = null
protected

Definition at line 35 of file class.ilInfoScreenGUI.php.

Referenced by getMessageBox().

◆ $metadata

Metadata ilInfoScreenGUI::$metadata
protected

Definition at line 43 of file class.ilInfoScreenGUI.php.

◆ $news_editing

bool ilInfoScreenGUI::$news_editing = false
protected

Definition at line 62 of file class.ilInfoScreenGUI.php.

◆ $news_enabled

bool ilInfoScreenGUI::$news_enabled = false
protected

Definition at line 66 of file class.ilInfoScreenGUI.php.

Referenced by getRightColumnHTML().

◆ $open_form_tag

bool ilInfoScreenGUI::$open_form_tag = true

Definition at line 51 of file class.ilInfoScreenGUI.php.

◆ $private_notes_enabled

bool ilInfoScreenGUI::$private_notes_enabled = false
protected

Definition at line 65 of file class.ilInfoScreenGUI.php.

◆ $rbacsystem

ilRbacSystem ilInfoScreenGUI::$rbacsystem
protected

Definition at line 37 of file class.ilInfoScreenGUI.php.

Referenced by showLearningProgress().

◆ $request

StandardGUIRequest ilInfoScreenGUI::$request
protected

Definition at line 69 of file class.ilInfoScreenGUI.php.

◆ $sec_nr

int ilInfoScreenGUI::$sec_nr = 0
protected

◆ $section

array ilInfoScreenGUI::$section = []
protected

Definition at line 60 of file class.ilInfoScreenGUI.php.

◆ $settings

ilSetting ilInfoScreenGUI::$settings
protected

Definition at line 42 of file class.ilInfoScreenGUI.php.

Referenced by getHTML(), and showNotesSection().

◆ $show_hidden_toggle

bool ilInfoScreenGUI::$show_hidden_toggle = false
protected

Definition at line 63 of file class.ilInfoScreenGUI.php.

◆ $table_class

string ilInfoScreenGUI::$table_class = "il_InfoScreen"

Definition at line 50 of file class.ilInfoScreenGUI.php.

Referenced by getTableClass().

◆ $tabs_gui

ilTabsGUI ilInfoScreenGUI::$tabs_gui
protected

Definition at line 36 of file class.ilInfoScreenGUI.php.

◆ $top_buttons

array ilInfoScreenGUI::$top_buttons = array()

Definition at line 47 of file class.ilInfoScreenGUI.php.

◆ $top_formbuttons

array ilInfoScreenGUI::$top_formbuttons = array()

Definition at line 48 of file class.ilInfoScreenGUI.php.

◆ $tpl

ilGlobalPageTemplate ilInfoScreenGUI::$tpl
protected

Definition at line 38 of file class.ilInfoScreenGUI.php.

Referenced by executeCommand(), and showSummary().

◆ $tree

ilTree ilInfoScreenGUI::$tree
protected

Definition at line 41 of file class.ilInfoScreenGUI.php.

Referenced by addMetaDataSections(), and addPreconditionSection().

◆ $ui

ILIAS DI UIServices ilInfoScreenGUI::$ui
protected

Definition at line 34 of file class.ilInfoScreenGUI.php.

◆ $user

ilObjUser ilInfoScreenGUI::$user
protected

The documentation for this class was generated from the following file: