ILIAS  release_10 Revision v10.1-43-ga1241a92c2f
ilObjLearningSequence Class Reference
+ Inheritance diagram for ilObjLearningSequence:
+ Collaboration diagram for ilObjLearningSequence:

Public Member Functions

 __construct (int $id=0, bool $call_by_reference=true)
 
 read ()
 
 create ()
 
 update ()
 
 delete ()
 
 getDI ()
 
 getLocalDI ()
 
 getLSActivation ()
 
 updateActivation (ilLearningSequenceActivation $settings)
 
 getLSSettings ()
 
 updateSettings (ilLearningSequenceSettings $settings)
 
 getLSParticipants ()
 
 getMembersObject ()
 
 getLSAccess ()
 
 getLSItems ()
 
 storeLSItems (array $ls_items)
 Update LSItems. More...
 
 deletePostConditionsForSubObjects (array $ref_ids)
 Delete post conditions for ref ids. More...
 
 getPossiblePostConditionsForType (string $type)
 
 getStateDB ()
 
 getLSLearnerItems (int $usr_id)
 
 getLSRoles ()
 
 getMailToMembersType ()
 Get mail to members type. More...
 
 getShowMembers ()
 
 announceLSOOnline ()
 
 announceLSOOffline ()
 
 setEffectiveOnlineStatus (bool $status)
 
 getCurrentUserCurriculum ()
 
 getCurrentUserLaunchButtons ()
 
 getLocalLearningSequenceRoles (bool $translate=false)
 
 getDefaultMemberRole ()
 
 getDefaultAdminRole ()
 
 getDefaultLearningSequenceRoles (string $a_grp_id="")
 
 initDefaultRoles ()
 
 readMemberData (array $user_ids, array $columns=null)
 
 getParentObjectInfo (int $ref_id, array $search_types)
 
 getLPCompletionStates ()
 
 getContentPageId ()
 
 hasContentPage (LSOPageType $page_type)
 
 createContentPage (LSOPageType $page_type)
 
 getContentPageHTML (LSOPageType $page_type)
 
- Public Member Functions inherited from ilContainer
 getTileSizes ()
 
 getObjectTranslation ()
 
 setObjectTranslation (?ilObjectTranslation $obj_trans)
 
 createContainerDirectory ()
 
 getContainerDirectory ()
 
 setHiddenFilesFound (bool $a_hiddenfilesfound)
 
 getHiddenFilesFound ()
 
 getStyleSheetId ()
 
 setStyleSheetId (int $a_style_id)
 
 setNewsTimeline (bool $a_val)
 
 getNewsTimeline ()
 
 setNewsTimelineAutoEntries (bool $a_val)
 
 getNewsTimelineAutoEntries ()
 
 setNewsTimelineLandingPage (bool $a_val)
 
 getNewsTimelineLandingPage ()
 
 isNewsTimelineEffective ()
 
 isNewsTimelineLandingPageEffective ()
 
 setNewsBlockActivated (bool $a_val)
 
 getNewsBlockActivated ()
 
 setUseNews (bool $a_val)
 
 getUseNews ()
 
 cloneDependencies (int $target_id, int $copy_id)
 Clone object dependencies (container sorting) More...
 
 cloneAllObject (string $session_id, string $client_id, string $new_type, int $ref_id, int $clone_source, array $options, bool $soap_call=false, int $a_submode=1)
 
 delete ()
 delete category and all related data More...
 
 getViewMode ()
 
 getOrderType ()
 
 setOrderType (int $a_value)
 
 isClassificationFilterActive ()
 
 filteredSubtree ()
 Note grp/crs currently allow to filter in their whole subtrees Catetories only their direct childs. More...
 
 getSubItems (bool $a_admin_panel_enabled=false, bool $a_include_side_block=false, int $a_get_single=0, ilContainerUserFilter $container_user_filter=null)
 
 gotItems ()
 
 addAdditionalSubItemInformation (array &$object)
 Add additional information to sub item, e.g. More...
 
 getGroupedObjTypes ()
 
 enablePageEditing ()
 
 create ()
 
 putInTree (int $parent_ref_id)
 
 update ()
 
 read ()
 
 readContainerSettings ()
 
 removeTranslations ()
 
 deleteTranslation (string $a_lang)
 
 addTranslation (string $a_title, string $a_desc, string $a_lang, string $a_lang_default)
 
- Public Member Functions inherited from ilObject
 getObjectProperties ()
 
 flushObjectProperties ()
 
 withReferences ()
 determines whether objects are referenced or not (got ref ids or not) More...
 
 processAutoRating ()
 
 read ()
 
 getId ()
 
 setId (int $id)
 
 setRefId (int $ref_id)
 
 getRefId ()
 
 getType ()
 
 setType (string $type)
 
 getPresentationTitle ()
 get presentation title Normally same as title Overwritten for sessions More...
 
 getTitle ()
 
 getUntranslatedTitle ()
 Get untranslated object title WebDAV needs to access the untranslated title of an object. More...
 
 setTitle (string $title)
 
 getDescription ()
 
 setDescription (string $description)
 
 getLongDescription ()
 get object long description (stored in object_description) More...
 
 getImportId ()
 
 setImportId (string $import_id)
 
 setOfflineStatus (bool $status)
 
 getOfflineStatus ()
 
 supportsOfflineHandling ()
 
 getOwner ()
 
 getOwnerName ()
 get full name of object owner More...
 
 setOwner (int $usr_id)
 
 getCreateDate ()
 Get create date in YYYY-MM-DD HH-MM-SS format. More...
 
 getLastUpdateDate ()
 Get last update date in YYYY-MM-DD HH-MM-SS format. More...
 
 create ()
 note: title, description and type should be set when this function is called More...
 
 update ()
 
 MDUpdateListener (string $element)
 Metadata update listener. More...
 
 createMetaData ()
 
 updateMetaData ()
 
 deleteMetaData ()
 
 updateOwner ()
 update owner of object in db More...
 
 putInTree (int $parent_ref_id)
 maybe this method should be in tree object!? More...
 
 setPermissions (int $parent_ref_id)
 
 setParentRolePermissions (int $parent_ref_id)
 Initialize the permissions of parent roles (local roles of categories, global roles...) This method is overwritten in e.g. More...
 
 createReference ()
 creates reference for object More...
 
 countReferences ()
 
 delete ()
 delete object or referenced object (in the case of a referenced object, object data is only deleted if last reference is deleted) This function removes an object entirely from system!! More...
 
 initDefaultRoles ()
 init default roles settings Purpose of this function is to create a local role folder and local roles, that are needed depending on the object type. More...
 
 applyDidacticTemplate (int $tpl_id)
 
 getXMLZip ()
 
 getHTMLDirectory ()
 
 appendCopyInfo (int $target_id, int $copy_id)
 Prepend Copy info if object with same name exists in that container. More...
 
 cloneDependencies (int $target_id, int $copy_id)
 Clone object dependencies. More...
 
 cloneMetaData (ilObject $target_obj)
 Copy meta data. More...
 
 selfOrParentWithRatingEnabled ()
 
 getPossibleSubObjects (bool $filter=true)
 get all possible sub objects of this type the object can decide which types of sub objects are possible jut in time overwrite if the decision distinguish from standard model More...
 

Static Public Member Functions

static getInstanceByRefId (int $ref_id)
 
static _goto (string $target, string $add="")
 Goto target learning sequence. More...
 
- Static Public Member Functions inherited from ilContainer
static _getContainerDirectory (int $a_id)
 
static _lookupContainerSetting (int $a_id, string $a_keyword, string $a_default_value=null)
 
static _hasContainerSetting (int $a_id, string $a_keyword)
 
static _writeContainerSetting (int $a_id, string $a_keyword, string $a_value)
 
static _getContainerSettings (int $a_id)
 
static _deleteContainerSettings (int $a_id, string $a_keyword="", bool $a_keyword_like=false)
 
static _exportContainerSettings (ilXmlWriter $a_xml, int $a_obj_id)
 
static getCompleteDescriptions (array $objects)
 overwrites description fields to long or short description in an assoc array keys needed (obj_id and description) More...
 
- Static Public Member Functions inherited from ilObject
static _lookupObjIdByImportId (string $import_id)
 Get (latest) object id for an import id. More...
 
static _lookupImportId (int $obj_id)
 
static _lookupOwnerName (int $owner_id)
 Lookup owner name for owner id. More...
 
static _getIdForImportId (string $import_id)
 
static _getAllReferences (int $id)
 get all reference ids for object ID More...
 
static _lookupTitle (int $obj_id)
 
static lookupOfflineStatus (int $obj_id)
 Lookup offline status using objectDataCache. More...
 
static _lookupOwner (int $obj_id)
 Lookup owner user ID for object ID. More...
 
static _getIdsForTitle (string $title, string $type='', bool $partial_match=false)
 
static _lookupDescription (int $obj_id)
 
static _lookupLastUpdate (int $obj_id, bool $formatted=false)
 
static _getLastUpdateOfObjects (array $obj_ids)
 
static _lookupObjId (int $ref_id)
 
static _setDeletedDate (int $ref_id, int $deleted_by)
 
static setDeletedDates (array $ref_ids, int $user_id)
 
static _resetDeletedDate (int $ref_id)
 
static _lookupDeletedDate (int $ref_id)
 
static _writeTitle (int $obj_id, string $title)
 write title to db (static) More...
 
static _writeDescription (int $obj_id, string $desc)
 write description to db (static) More...
 
static _writeImportId (int $obj_id, string $import_id)
 write import id to db (static) More...
 
static _lookupType (int $id, bool $reference=false)
 
static _isInTrash (int $ref_id)
 
static _hasUntrashedReference (int $obj_id)
 checks whether an object has at least one reference that is not in trash More...
 
static _lookupObjectId (int $ref_id)
 
static _getObjectsDataForType (string $type, bool $omit_trash=false)
 get all objects of a certain type More...
 
static _exists (int $id, bool $reference=false, ?string $type=null)
 checks if an object exists in object_data More...
 
static _getObjectsByType (string $obj_type="", int $owner=null)
 
static _prepareCloneSelection (array $ref_ids, string $new_type, bool $show_path=true)
 Prepare copy wizard object selection. More...
 
static getIconForType (string $type)
 
static _getIcon (int $obj_id=0, string $size="big", string $type="", bool $offline=false)
 Get icon for repository item. More...
 
static collectDeletionDependencies (array &$deps, int $ref_id, int $obj_id, string $type, int $depth=0)
 Collect deletion dependencies. More...
 
static getDeletionDependencies (int $obj_id)
 Get deletion dependencies. More...
 
static getLongDescriptions (array $obj_ids)
 
static getAllOwnedRepositoryObjects (int $user_id)
 
static fixMissingTitles ($type, array &$obj_title_map)
 Try to fix missing object titles. More...
 
static _lookupCreationDate (int $obj_id)
 
static _getObjectTypeIdByTitle (string $type, \ilDBInterface $ilDB=null)
 

Data Fields

const OBJ_TYPE = 'lso'
 
const E_CREATE = 'create'
 
const E_UPDATE = 'update'
 
const E_DELETE = 'delete'
 
- Data Fields inherited from ilContainer
const VIEW_SESSIONS = 0
 
const VIEW_OBJECTIVE = 1
 
const VIEW_TIMING = 2
 
const VIEW_ARCHIVE = 3
 
const VIEW_SIMPLE = 4
 
const VIEW_BY_TYPE = 5
 
const VIEW_INHERIT = 6
 
const VIEW_DEFAULT = self::VIEW_BY_TYPE
 
const SORT_TITLE = 0
 
const SORT_MANUAL = 1
 
const SORT_ACTIVATION = 2
 
const SORT_INHERIT = 3
 
const SORT_CREATION = 4
 
const SORT_DIRECTION_ASC = 0
 
const SORT_DIRECTION_DESC = 1
 
const SORT_NEW_ITEMS_POSITION_TOP = 0
 
const SORT_NEW_ITEMS_POSITION_BOTTOM = 1
 
const SORT_NEW_ITEMS_ORDER_TITLE = 0
 
const SORT_NEW_ITEMS_ORDER_CREATION = 1
 
const SORT_NEW_ITEMS_ORDER_ACTIVATION = 2
 
const TILE_NORMAL = 0
 
const TILE_SMALL = 1
 
const TILE_LARGE = 2
 
const TILE_EXTRA_LARGE = 3
 
const TILE_FULL = 4
 
array $items = []
 
- Data Fields inherited from ilObject
const TITLE_LENGTH = 255
 
const DESC_LENGTH = 128
 
const LONG_DESC_LENGTH = 4000
 
const TABLE_OBJECT_DATA = "object_data"
 
array $objectList
 
string $untranslatedTitle
 

Protected Member Functions

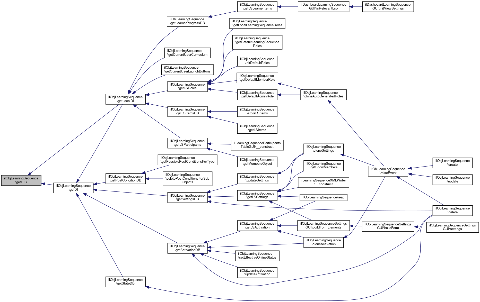
 raiseEvent (string $event_type)
 
 cloneIntroAndExtroContentPages (ilObjLearningSequence $new_obj, array $cp_types)
 
 cloneAutoGeneratedRoles (ilObjLearningSequence $new_obj)
 
 cloneSettings (ilObjLearningSequence $new_obj)
 
 cloneLPSettings (int $obj_id)
 
 cloneActivation (ilObjLearningSequence $new_obj, int $a_copy_id)
 
 getDIC ()
 
 getSettingsDB ()
 
 getActivationDB ()
 
 getLSItemsDB ()
 
 getPostConditionDB ()
 
 getLearnerProgressDB ()
 
- Protected Member Functions inherited from ilContainer
 getInitialSubitems ()
 
 applyContainerUserFilter (array $objects, ilContainerUserFilter $container_user_filter=null)
 
- Protected Member Functions inherited from ilObject
 doMDUpdateListener (string $a_element)
 
 beforeMDUpdateListener (string $a_element)
 
 doCreateMetaData ()
 
 beforeCreateMetaData ()
 
 doUpdateMetaData ()
 
 beforeUpdateMetaData ()
 
 doDeleteMetaData ()
 
 beforeDeleteMetaData ()
 
 handleAutoRating ()
 
 hasAutoRating ()
 

Protected Attributes

ilLSItemsDB $items_db = null
 
ilLSPostConditionDB $conditions_db = null
 
ilLearnerProgressDB $learner_progress_db = null
 
ilLearningSequenceParticipants $ls_participants = null
 
ilLearningSequenceSettings $ls_settings = null
 
ilLSStateDB $state_db = null
 
ilLearningSequenceRoles $ls_roles = null
 
ilLearningSequenceSettingsDB $settings_db = null
 
ilLearningSequenceActivationDB $activation_db = null
 
ilLearningSequenceActivation $ls_activation = null
 
ArrayAccess $di = null
 
ArrayAccess $local_di = null
 
ilObjLearningSequenceAccess $ls_access = null
 
ArrayAccess $dic
 
ilCtrl $ctrl
 
ILIAS News Service $il_news
 
ilConditionHandler $il_condition_handler
 
- Protected Attributes inherited from ilContainer
News $news
 
ILIAS Style Content DomainService $content_style_domain
 
ILIAS Container InternalDomainService $domain
 
ilAccessHandler $access
 
ilRbacSystem $rbacsystem
 
ilObjUser $user
 
ilObjectDefinition $obj_definition
 
int $order_type = 0
 
bool $hiddenfilesfound = false
 
bool $news_timeline = false
 
bool $news_timeline_auto_entries = false
 
ilSetting $setting
 
ilObjectTranslation $obj_trans = null
 
int $style_id = 0
 
bool $news_timeline_landing_page = false
 
bool $news_block_activated = false
 
bool $use_news = false
 
ilRecommendedContentManager $recommended_content_manager
 
array $type_grps = null
 
- Protected Attributes inherited from ilObject
ilLogger $obj_log
 
ILIAS $ilias
 
ilObjectDefinition $obj_definition
 
ilDBInterface $db
 
ilLogger $log
 
ilErrorHandling $error
 
ilTree $tree
 
ilAppEventHandler $app_event_handler
 
ilRbacAdmin $rbac_admin
 
ilRbacReview $rbac_review
 
ilObjUser $user
 
ilLanguage $lng
 
LOMServices $lom_services
 
bool $call_by_reference
 
int $max_title = self::TITLE_LENGTH
 
int $max_desc = self::DESC_LENGTH
 
bool $add_dots = true
 
int $ref_id = null
 
string $type = ""
 
string $title = ""
 
string $desc = ""
 
string $long_desc = ""
 
int $owner = 0
 
string $create_date = ""
 
string $last_update = ""
 
string $import_id = ""
 
bool $register = false
 

Additional Inherited Members

- Static Public Attributes inherited from ilContainer
static bool $data_preloaded = false
 

Detailed Description

Definition at line 21 of file class.ilObjLearningSequence.php.

Constructor & Destructor Documentation

◆ __construct()

ilObjLearningSequence::__construct ( int  $id = 0,
bool  $call_by_reference = true 
)

Definition at line 48 of file class.ilObjLearningSequence.php.

References ilObject\$call_by_reference, $DIC, $id, ILIAS\GlobalScreen\Provider\__construct(), ILIAS\Repository\ctrl(), ILIAS\Repository\lng(), and ILIAS\Repository\user().

49  {
50  global $DIC;
51  $this->dic = $DIC;
52 
53  $this->type = self::OBJ_TYPE;
54  $this->lng = $DIC['lng'];
55  $this->ctrl = $DIC['ilCtrl'];
56  $this->user = $DIC['ilUser'];
57  $this->tree = $DIC['tree'];
58  $this->log = $DIC["ilLoggerFactory"]->getRootLogger();
59  $this->app_event_handler = $DIC['ilAppEventHandler'];
60  $this->il_news = $DIC->news();
61  $this->il_condition_handler = new ilConditionHandler();
62 
64 
65  $this->lng->loadLanguageModule('rbac');
66  }
bool $call_by_reference
global $DIC
Definition: shib_login.php:25
$id
plugin.php for ilComponentBuildPluginInfoObjectiveTest::testAddPlugins
Definition: plugin.php:24
__construct(Container $dic, ilPlugin $plugin)
+ Here is the call graph for this function:

Member Function Documentation

◆ _goto()

static ilObjLearningSequence::_goto ( string  $target,
string  $add = "" 
)
static

Goto target learning sequence.

Definition at line 451 of file class.ilObjLearningSequence.php.

References $DIC, $ilErr, ilObject\$lng, ILIAS\UI\examples\Layout\Page\Standard\$refinery, ILIAS\UI\examples\Layout\Page\Standard\$request_wrapper, ilObjectGUI\_gotoRepositoryNode(), ilObjectGUI\_gotoRepositoryRoot(), ilObject\_lookupObjId(), ilObject\_lookupTitle(), ilObject\_lookupType(), ANONYMOUS_USER_ID, ilMembershipRegistrationCodeUtils\handleCode(), ilUtil\redirect(), ROOT_FOLDER_ID, and ilLanguage\txt().

451  : void
452  {
453  global $DIC;
454  $main_tpl = $DIC->ui()->mainTemplate();
455 
456  $ilAccess = $DIC['ilAccess'];
457  $ilErr = $DIC['ilErr'];
458  $lng = $DIC['lng'];
459  $ilUser = $DIC['ilUser'];
460  $request_wrapper = $DIC->http()->wrapper()->query();
461  $refinery = $DIC->refinery();
462 
463  if (substr($add, 0, 5) == 'rcode') {
464  if ($ilUser->getId() == ANONYMOUS_USER_ID) {
465  $request_target = $request_wrapper->retrieve("target", $refinery->kindlyTo()->string());
466  // Redirect to login for anonymous
468  "login.php?target=" . $request_target . "&cmd=force_login&lang=" .
469  $ilUser->getCurrentLanguage()
470  );
471  }
472 
473  // Redirects to target location after assigning user to learning sequence
475  $target,
477  substr($add, 5)
478  );
479  }
480 
481  if ($add == "mem" && $ilAccess->checkAccess("manage_members", "", $target)) {
482  ilObjectGUI::_gotoRepositoryNode($target, "members");
483  }
484 
485  if ($ilAccess->checkAccess("read", "", $target)) {
487  } else {
488  // to do: force flat view
489  if ($ilAccess->checkAccess("visible", "", $target)) {
490  ilObjectGUI::_gotoRepositoryNode($target, "infoScreenGoto");
491  } else {
492  if ($ilAccess->checkAccess("read", "", ROOT_FOLDER_ID)) {
493  $main_tpl->setOnScreenMessage('failure', sprintf(
494  $lng->txt("msg_no_perm_read_item"),
496  ), true);
498  }
499  }
500  }
501 
502  $ilErr->raiseError($lng->txt("msg_no_perm_read"), $ilErr->FATAL);
503  }
static handleCode(int $a_ref_id, string $a_type, string $a_code)
const ANONYMOUS_USER_ID
Definition: constants.php:27
txt(string $a_topic, string $a_default_lang_fallback_mod="")
gets the text for a given topic if the topic is not in the list, the topic itself with "-" will be re...
const ROOT_FOLDER_ID
Definition: constants.php:32
static _gotoRepositoryNode(int $ref_id, string $cmd="")
$ilErr
Definition: raiseError.php:17
static _lookupObjId(int $ref_id)
static _lookupTitle(int $obj_id)
ilLanguage $lng
global $DIC
Definition: shib_login.php:25
static redirect(string $a_script)
static _lookupType(int $id, bool $reference=false)
static _gotoRepositoryRoot(bool $raise_error=false)
Goto repository root.
+ Here is the call graph for this function:

◆ announceLSOOffline()

ilObjLearningSequence::announceLSOOffline ( )

Definition at line 521 of file class.ilObjLearningSequence.php.

521  : void
522  {
523  //NYI
524  }

◆ announceLSOOnline()

ilObjLearningSequence::announceLSOOnline ( )

Definition at line 510 of file class.ilObjLearningSequence.php.

References $context, $il_news, and ilObject\getRefId().

510  : void
511  {
512  $ns = $this->il_news;
513  $context = $ns->contextForRefId($this->getRefId());
514  $item = $ns->item($context);
515  $item->setContentIsLangVar(true);
516  $item->setContentTextIsLangVar(true);
517  $item->setTitle("lso_news_online_title");
518  $item->setContent("lso_news_online_txt");
519  $ns->data()->save($item);
520  }
$context
Definition: webdav.php:31
+ Here is the call graph for this function:

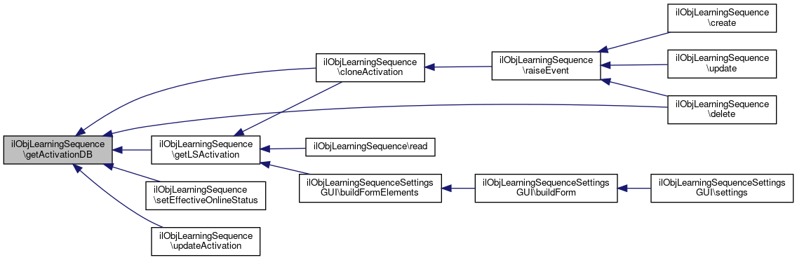
◆ cloneActivation()

ilObjLearningSequence::cloneActivation ( ilObjLearningSequence  $new_obj,
int  $a_copy_id 
)
protected

Definition at line 224 of file class.ilObjLearningSequence.php.

References ilCopyWizardOptions\_getInstance(), getActivationDB(), getLSActivation(), and ilObject\getObjectProperties().

Referenced by raiseEvent().

224  : void
225  {
226  // #14596
227  $cwo = ilCopyWizardOptions::_getInstance($a_copy_id);
228  if ($cwo->isRootNode($this->getRefId())) {
229  $activation = $new_obj->getLSActivation()->withIsOnline(false);
230  } else {
231  $activation = $new_obj->getLSActivation()
232  ->withIsOnline($this->getLSActivation()->getIsOnline())
233  ->withActivationStart($this->getLSActivation()->getActivationStart())
234  ->withActivationEnd($this->getLSActivation()->getActivationEnd());
235  }
236 
237  $new_status = ($new_obj->getLSActivation()->getEffectiveOnlineStatus())
238  ? $new_obj->getObjectProperties()->getPropertyIsOnline()->withOnline()
239  : $new_obj->getObjectProperties()->getPropertyIsOnline()->withOffline();
240  $new_obj->getObjectProperties()->storePropertyIsOnline($new_status);
241 
242  $new_obj->getActivationDB()->store(
243  $activation
244  );
245  }
static _getInstance(int $a_copy_id)
+ Here is the call graph for this function:
+ Here is the caller graph for this function:

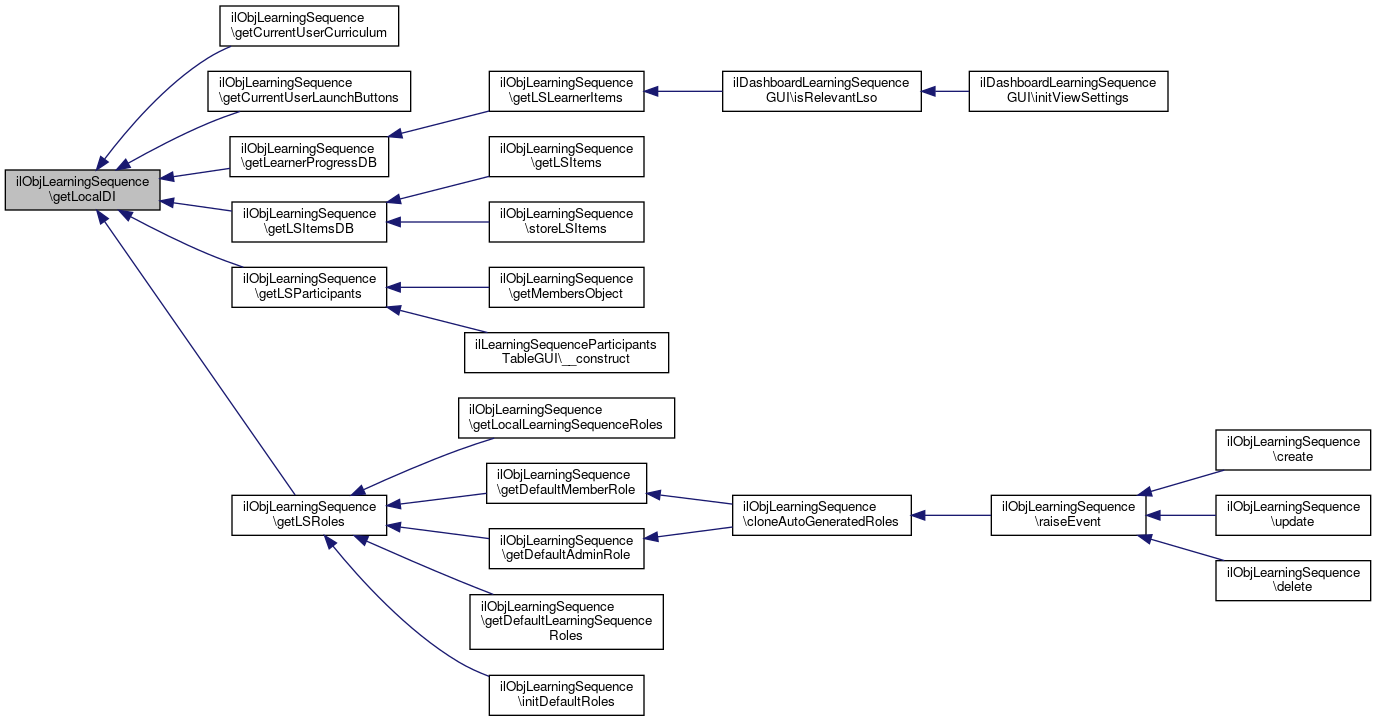
◆ cloneAutoGeneratedRoles()

ilObjLearningSequence::cloneAutoGeneratedRoles ( ilObjLearningSequence  $new_obj)
protected

Definition at line 170 of file class.ilObjLearningSequence.php.

References getDefaultAdminRole(), getDefaultMemberRole(), and ilObject\getRefId().

Referenced by raiseEvent().

170  : bool
171  {
172  $admin = $this->getDefaultAdminRole();
173  $new_admin = $new_obj->getDefaultAdminRole();
174 
175  if (!$admin || !$new_admin || !$this->getRefId() || !$new_obj->getRefId()) {
176  $this->log->write(__METHOD__ . ' : Error cloning auto generated role: il_lso_admin');
177  }
178 
179  $this->rbac_admin->copyRolePermissions($admin, $this->getRefId(), $new_obj->getRefId(), $new_admin, true);
180  $this->log->write(__METHOD__ . ' : Finished copying of role lso_admin.');
181 
182  $member = $this->getDefaultMemberRole();
183  $new_member = $new_obj->getDefaultMemberRole();
184 
185  if (!$member || !$new_member) {
186  $this->log->write(__METHOD__ . ' : Error cloning auto generated role: il_lso_member');
187  }
188 
189  $this->rbac_admin->copyRolePermissions($member, $this->getRefId(), $new_obj->getRefId(), $new_member, true);
190  $this->log->write(__METHOD__ . ' : Finished copying of role lso_member.');
191 
192  return true;
193  }
+ Here is the call graph for this function:
+ Here is the caller graph for this function:

◆ cloneIntroAndExtroContentPages()

ilObjLearningSequence::cloneIntroAndExtroContentPages ( ilObjLearningSequence  $new_obj,
array  $cp_types 
)
protected

Definition at line 151 of file class.ilObjLearningSequence.php.

References ilObject\$type, createContentPage(), EXTRO, and getContentPageId().

Referenced by raiseEvent().

151  : void
152  {
153  foreach ($cp_types as $type) {
154  $old_intro_page_id = $this->getContentPageId();
155  if ($type === 'lsoi') {
156  $new_obj->createContentPage(LSOPageType::INTRO);
157  $new_copg_id = $new_obj->getContentPageId();
158  $original_page = new \ilLSOIntroPage($old_intro_page_id);
159  $original_page->copy($new_copg_id, $type, $new_copg_id);
160  }
161  if ($type === 'lsoe') {
163  $new_copg_id = $new_obj->getContentPageId();
164  $original_page = new ilLSOExtroPage($old_intro_page_id);
165  $original_page->copy($new_copg_id, $type, $new_copg_id);
166  }
167  }
168  }
string $type
createContentPage(LSOPageType $page_type)
+ Here is the call graph for this function:
+ Here is the caller graph for this function:

◆ cloneLPSettings()

ilObjLearningSequence::cloneLPSettings ( int  $obj_id)
protected

Definition at line 218 of file class.ilObjLearningSequence.php.

References ilObject\getId().

Referenced by raiseEvent().

218  : void
219  {
220  $lp_settings = new ilLPObjSettings($this->getId());
221  $lp_settings->cloneSettings($obj_id);
222  }
+ Here is the call graph for this function:
+ Here is the caller graph for this function:

◆ cloneSettings()

ilObjLearningSequence::cloneSettings ( ilObjLearningSequence  $new_obj)
protected

Definition at line 195 of file class.ilObjLearningSequence.php.

References getLSSettings(), and updateSettings().

Referenced by raiseEvent().

195  : void
196  {
197  $source = $this->getLSSettings();
198  $target = $new_obj->getLSSettings();
199 
200  foreach ($source->getUploads() as $key => $upload_info) {
201  $target = $target->withUpload($upload_info, $key);
202  }
203 
204  foreach ($source->getDeletions() as $deletion) {
205  $target = $target->withDeletion($deletion);
206  }
207 
208  $target = $target
209  ->withAbstract($source->getAbstract())
210  ->withExtro($source->getExtro())
211  ->withAbstractImage($source->getAbstractImage())
212  ->withExtroImage($source->getExtroImage())
213  ;
214 
215  $new_obj->updateSettings($target);
216  }
updateSettings(ilLearningSequenceSettings $settings)
+ Here is the call graph for this function:
+ Here is the caller graph for this function:

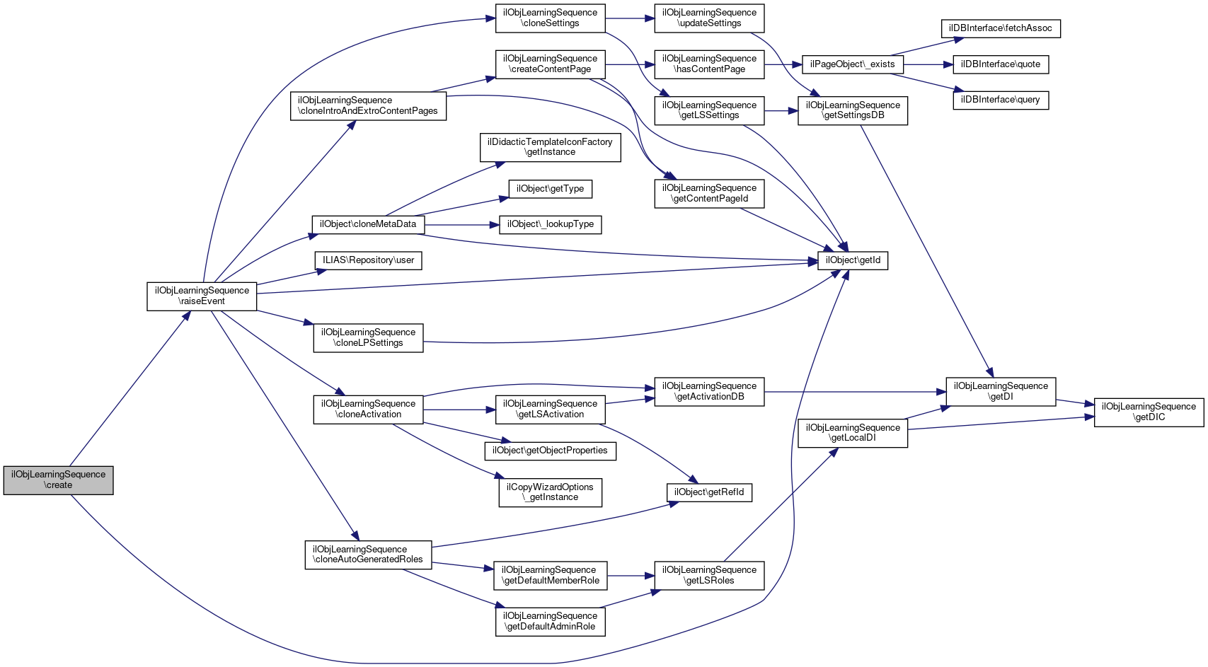
◆ create()

ilObjLearningSequence::create ( )

Definition at line 82 of file class.ilObjLearningSequence.php.

References $id, ilObject\getId(), and raiseEvent().

82  : int
83  {
84  $id = parent::create();
85  if (!$id) {
86  return 0;
87  }
88  $this->raiseEvent(self::E_CREATE);
89 
90  return $this->getId();
91  }
$id
plugin.php for ilComponentBuildPluginInfoObjectiveTest::testAddPlugins
Definition: plugin.php:24
+ Here is the call graph for this function:

◆ createContentPage()

ilObjLearningSequence::createContentPage ( LSOPageType  $page_type)

Definition at line 621 of file class.ilObjLearningSequence.php.

References getContentPageId(), ilObject\getId(), and hasContentPage().

Referenced by cloneIntroAndExtroContentPages().

621  : void
622  {
623  if ($this->hasContentPage($page_type)) {
624  throw new \LogicException('will not create content page - it already exists.');
625  }
626  $new_page_object = $page_type === LSOPageType::INTRO ? new ilLSOIntroPage() : new ilLSOExtroPage();
627  $new_page_object->setId($this->getContentPageId());
628  $new_page_object->setParentId($this->getId());
629  $new_page_object->createFromXML();
630  }
hasContentPage(LSOPageType $page_type)
+ Here is the call graph for this function:
+ Here is the caller graph for this function:

◆ delete()

ilObjLearningSequence::delete ( )

Definition at line 103 of file class.ilObjLearningSequence.php.

References ilParticipants\_deleteAllEntries(), getActivationDB(), ilObject\getId(), ilObject\getRefId(), getSettingsDB(), getStateDB(), and raiseEvent().

103  : bool
104  {
105  if (!parent::delete()) {
106  return false;
107  }
108 
110  $this->getSettingsDB()->delete($this->getId());
111  $this->getStateDB()->deleteFor($this->getRefId());
112  $this->getActivationDB()->deleteForRefId($this->getRefId());
113 
114  $this->raiseEvent(self::E_DELETE);
115 
116  return true;
117  }
static _deleteAllEntries(int $a_obj_id)
Delete all entries Normally called in case of object deletion.
+ Here is the call graph for this function:

◆ deletePostConditionsForSubObjects()

ilObjLearningSequence::deletePostConditionsForSubObjects ( array  $ref_ids)

Delete post conditions for ref ids.

Parameters
int[]

Definition at line 384 of file class.ilObjLearningSequence.php.

References ilObject\$db, getPostConditionDB(), and ilObject\getRefId().

384  : void
385  {
386  $rep_utils = new ilRepUtil();
387  $rep_utils->deleteObjects($this->getRefId(), $ref_ids);
388  $db = $this->getPostConditionDB();
389  $db->delete($ref_ids);
390  }
This file is part of ILIAS, a powerful learning management system published by ILIAS open source e-Le...
ilDBInterface $db
+ Here is the call graph for this function:

◆ getActivationDB()

ilObjLearningSequence::getActivationDB ( )
protected

Definition at line 285 of file class.ilObjLearningSequence.php.

References $activation_db, and getDI().

Referenced by cloneActivation(), delete(), getLSActivation(), setEffectiveOnlineStatus(), and updateActivation().

286  {
287  if (!$this->activation_db) {
288  $this->activation_db = $this->getDI()['db.activation'];
289  }
290  return $this->activation_db;
291  }
ilLearningSequenceActivationDB $activation_db
This file is part of ILIAS, a powerful learning management system published by ILIAS open source e-Le...
+ Here is the call graph for this function:
+ Here is the caller graph for this function:

◆ getContentPageHTML()

ilObjLearningSequence::getContentPageHTML ( LSOPageType  $page_type)

Definition at line 632 of file class.ilObjLearningSequence.php.

References EXTRO, getContentPageId(), and hasContentPage().

Referenced by ilLSLocalDI\init().

632  : string
633  {
634  if (!$this->hasContentPage($page_type)) {
635  return '';
636  }
637 
638  $gui = $page_type === LSOPageType::INTRO ?
639  new ilObjLearningSequenceEditIntroGUI(LSOPageType::INTRO->value, $this->getContentPageId()) :
641 
642  $gui->setPresentationTitle("");
643  $gui->setTemplateOutput(false);
644  $gui->setHeader("");
645  $ret = $gui->showPage();
646  return $ret;
647  }
This file is part of ILIAS, a powerful learning management system published by ILIAS open source e-Le...
This file is part of ILIAS, a powerful learning management system published by ILIAS open source e-Le...
hasContentPage(LSOPageType $page_type)
LSOPageType
Definition: LSOPageType.php:21
setPresentationTitle(string $a_title="")
+ Here is the call graph for this function:
+ Here is the caller graph for this function:

◆ getContentPageId()

ilObjLearningSequence::getContentPageId ( )

Definition at line 611 of file class.ilObjLearningSequence.php.

References ilObject\getId().

Referenced by cloneIntroAndExtroContentPages(), createContentPage(), and getContentPageHTML().

611  : int
612  {
613  return $this->getId();
614  }
+ Here is the call graph for this function:
+ Here is the caller graph for this function:

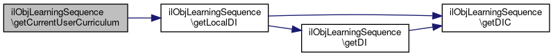
◆ getCurrentUserCurriculum()

ilObjLearningSequence::getCurrentUserCurriculum ( )

Definition at line 532 of file class.ilObjLearningSequence.php.

References getLocalDI().

532  : string
533  {
534  $dic = $this->getLocalDI();
535  $curriculum = $dic["player.curriculumbuilder"]->getLearnerCurriculum(false);
536  return $dic['ui.renderer']->render($curriculum);
537  }
+ Here is the call graph for this function:

◆ getCurrentUserLaunchButtons()

ilObjLearningSequence::getCurrentUserLaunchButtons ( )

Definition at line 539 of file class.ilObjLearningSequence.php.

References getLocalDI().

539  : string
540  {
541  $dic = $this->getLocalDI();
542  $buttons = $dic["player.launchlinksbuilder"]->getLaunchbuttonsComponent();
543  return $dic['ui.renderer']->render($buttons);
544  }
+ Here is the call graph for this function:

◆ getDefaultAdminRole()

ilObjLearningSequence::getDefaultAdminRole ( )

Definition at line 563 of file class.ilObjLearningSequence.php.

References getLSRoles().

Referenced by cloneAutoGeneratedRoles().

563  : int
564  {
565  return $this->getLSRoles()->getDefaultAdminRole();
566  }
+ Here is the call graph for this function:
+ Here is the caller graph for this function:

◆ getDefaultLearningSequenceRoles()

ilObjLearningSequence::getDefaultLearningSequenceRoles ( string  $a_grp_id = "")
Returns
array<string, int>|[]

Definition at line 571 of file class.ilObjLearningSequence.php.

References getLSRoles().

571  : array
572  {
573  return $this->getLSRoles()->getDefaultLearningSequenceRoles($a_grp_id);
574  }
+ Here is the call graph for this function:

◆ getDefaultMemberRole()

ilObjLearningSequence::getDefaultMemberRole ( )

Definition at line 558 of file class.ilObjLearningSequence.php.

References getLSRoles().

Referenced by cloneAutoGeneratedRoles().

558  : int
559  {
560  return $this->getLSRoles()->getDefaultMemberRole();
561  }
+ Here is the call graph for this function:
+ Here is the caller graph for this function:

◆ getDI()

ilObjLearningSequence::getDI ( )

Definition at line 252 of file class.ilObjLearningSequence.php.

References $di, and getDIC().

Referenced by getActivationDB(), getLocalDI(), getPostConditionDB(), getSettingsDB(), and getStateDB().

252  : ArrayAccess
253  {
254  if (is_null($this->di)) {
255  $di = new ilLSDI();
256  $di->init($this->getDIC());
257  $this->di = $di;
258  }
259  return $this->di;
260  }
+ Here is the call graph for this function:
+ Here is the caller graph for this function:

◆ getDIC()

ilObjLearningSequence::getDIC ( )
protected

Definition at line 247 of file class.ilObjLearningSequence.php.

References $dic.

Referenced by getDI(), and getLocalDI().

247  : ArrayAccess
248  {
249  return $this->dic;
250  }
+ Here is the caller graph for this function:

◆ getInstanceByRefId()

static ilObjLearningSequence::getInstanceByRefId ( int  $ref_id)
static

Definition at line 68 of file class.ilObjLearningSequence.php.

References ilObjectFactory\getInstanceByRefId().

Referenced by ilDashboardLearningSequenceGUI\confirmedRemove(), and ilDashboardLearningSequenceGUI\initViewSettings().

68  : ?\ilObject
69  {
71  }
Class ilObject Basic functions for all objects.
static getInstanceByRefId(int $ref_id, bool $stop_on_error=true)
get an instance of an Ilias object by reference id
+ Here is the call graph for this function:
+ Here is the caller graph for this function:

◆ getLearnerProgressDB()

ilObjLearningSequence::getLearnerProgressDB ( )
protected

Definition at line 407 of file class.ilObjLearningSequence.php.

References $learner_progress_db, and getLocalDI().

Referenced by getLSLearnerItems().

408  {
409  if (!$this->learner_progress_db) {
410  $this->learner_progress_db = $this->getLocalDI()['db.progress'];
411  }
413  }
This file is part of ILIAS, a powerful learning management system published by ILIAS open source e-Le...
ilLearnerProgressDB $learner_progress_db
+ Here is the call graph for this function:
+ Here is the caller graph for this function:

◆ getLocalDI()

ilObjLearningSequence::getLocalDI ( )

Definition at line 262 of file class.ilObjLearningSequence.php.

References $di, $local_di, getDI(), and getDIC().

Referenced by getCurrentUserCurriculum(), getCurrentUserLaunchButtons(), getLearnerProgressDB(), getLSItemsDB(), getLSParticipants(), and getLSRoles().

262  : ArrayAccess
263  {
264  if (is_null($this->local_di)) {
265  $di = new ilLSLocalDI();
266  $di->init(
267  $this->getDIC(),
268  $this->getDI(),
269  new \ILIAS\Data\Factory(),
270  $this
271  );
272  $this->local_di = $di;
273  }
274  return $this->local_di;
275  }
Interface Observer Contains several chained tasks and infos about them.
+ Here is the call graph for this function:
+ Here is the caller graph for this function:

◆ getLocalLearningSequenceRoles()

ilObjLearningSequence::getLocalLearningSequenceRoles ( bool  $translate = false)
Returns
array<string, int>

Definition at line 553 of file class.ilObjLearningSequence.php.

References getLSRoles().

553  : array
554  {
555  return $this->getLSRoles()->getLocalLearningSequenceRoles($translate);
556  }
+ Here is the call graph for this function:

◆ getLPCompletionStates()

ilObjLearningSequence::getLPCompletionStates ( )
Returns
int[]

Definition at line 604 of file class.ilObjLearningSequence.php.

References ilLPStatus\LP_STATUS_COMPLETED_NUM.

604  : array
605  {
606  return [
608  ];
609  }
const LP_STATUS_COMPLETED_NUM

◆ getLSAccess()

ilObjLearningSequence::getLSAccess ( )

Definition at line 352 of file class.ilObjLearningSequence.php.

References $ls_access.

353  {
354  if (is_null($this->ls_access)) {
355  $this->ls_access = new ilObjLearningSequenceAccess();
356  }
357 
358  return $this->ls_access;
359  }
ilObjLearningSequenceAccess $ls_access

◆ getLSActivation()

ilObjLearningSequence::getLSActivation ( )

Definition at line 293 of file class.ilObjLearningSequence.php.

References $ls_activation, getActivationDB(), and ilObject\getRefId().

Referenced by ilObjLearningSequenceSettingsGUI\buildFormElements(), cloneActivation(), and read().

294  {
295  if (!$this->ls_activation) {
296  $this->ls_activation = $this->getActivationDB()->getActivationForRefId($this->getRefId());
297  }
298 
299  return $this->ls_activation;
300  }
ilLearningSequenceActivation $ls_activation
This file is part of ILIAS, a powerful learning management system published by ILIAS open source e-Le...
+ Here is the call graph for this function:
+ Here is the caller graph for this function:

◆ getLSItems()

ilObjLearningSequence::getLSItems ( )
Returns
LSItem[]

Definition at line 364 of file class.ilObjLearningSequence.php.

References ilObject\$db, getLSItemsDB(), and ilObject\getRefId().

364  : array
365  {
366  $db = $this->getLSItemsDB();
367  return $db->getLSItems($this->getRefId());
368  }
ilDBInterface $db
+ Here is the call graph for this function:

◆ getLSItemsDB()

ilObjLearningSequence::getLSItemsDB ( )
protected

Definition at line 323 of file class.ilObjLearningSequence.php.

References $items_db, and getLocalDI().

Referenced by getLSItems(), and storeLSItems().

323  : ilLSItemsDB
324  {
325  if (!$this->items_db) {
326  $this->items_db = $this->getLocalDI()['db.lsitems'];
327  }
328  return $this->items_db;
329  }
Class ilLSItemsDB.
Definition: ilLSItemsDB.php:24
+ Here is the call graph for this function:
+ Here is the caller graph for this function:

◆ getLSLearnerItems()

ilObjLearningSequence::getLSLearnerItems ( int  $usr_id)
Returns
LSLearnerItem[]

Definition at line 426 of file class.ilObjLearningSequence.php.

References ilObject\$db, getLearnerProgressDB(), and ilObject\getRefId().

Referenced by ilDashboardLearningSequenceGUI\isRelevantLso().

426  : array
427  {
428  $db = $this->getLearnerProgressDB();
429  return $db->getLearnerItems($usr_id, $this->getRefId());
430  }
ilDBInterface $db
+ Here is the call graph for this function:
+ Here is the caller graph for this function:

◆ getLSParticipants()

ilObjLearningSequence::getLSParticipants ( )

Definition at line 339 of file class.ilObjLearningSequence.php.

References $ls_participants, and getLocalDI().

Referenced by ilLearningSequenceParticipantsTableGUI\__construct(), and getMembersObject().

340  {
341  if (!$this->ls_participants) {
342  $this->ls_participants = $this->getLocalDI()['participants'];
343  }
344 
345  return $this->ls_participants;
346  }
This file is part of ILIAS, a powerful learning management system published by ILIAS open source e-Le...
ilLearningSequenceParticipants $ls_participants
+ Here is the call graph for this function:
+ Here is the caller graph for this function:

◆ getLSRoles()

ilObjLearningSequence::getLSRoles ( )

Definition at line 432 of file class.ilObjLearningSequence.php.

References $ls_roles, and getLocalDI().

Referenced by getDefaultAdminRole(), getDefaultLearningSequenceRoles(), getDefaultMemberRole(), getLocalLearningSequenceRoles(), and initDefaultRoles().

433  {
434  if (!$this->ls_roles) {
435  $this->ls_roles = $this->getLocalDI()['roles'];
436  }
437  return $this->ls_roles;
438  }
ilLearningSequenceRoles $ls_roles
+ Here is the call graph for this function:
+ Here is the caller graph for this function:

◆ getLSSettings()

ilObjLearningSequence::getLSSettings ( )

Definition at line 308 of file class.ilObjLearningSequence.php.

References $ls_settings, ilObject\getId(), and getSettingsDB().

Referenced by ilLearningSequenceXMLWriter\__construct(), ilObjLearningSequenceSettingsGUI\buildFormElements(), cloneSettings(), getShowMembers(), and read().

309  {
310  if (!$this->ls_settings) {
311  $this->ls_settings = $this->getSettingsDB()->getSettingsFor($this->getId());
312  }
313 
314  return $this->ls_settings;
315  }
ilLearningSequenceSettings $ls_settings
This file is part of ILIAS, a powerful learning management system published by ILIAS open source e-Le...
+ Here is the call graph for this function:
+ Here is the caller graph for this function:

◆ getMailToMembersType()

ilObjLearningSequence::getMailToMembersType ( )

Get mail to members type.

Definition at line 443 of file class.ilObjLearningSequence.php.

443  : int
444  {
445  return 0;
446  }

◆ getMembersObject()

ilObjLearningSequence::getMembersObject ( )

Definition at line 347 of file class.ilObjLearningSequence.php.

References getLSParticipants().

347  : \ilLearningSequenceParticipants //used by Services/Membership/classes/class.ilMembershipGUI.php
348  {
349  return $this->getLSParticipants();
350  }
This file is part of ILIAS, a powerful learning management system published by ILIAS open source e-Le...
+ Here is the call graph for this function:

◆ getParentObjectInfo()

ilObjLearningSequence::getParentObjectInfo ( int  $ref_id,
array  $search_types 
)

Definition at line 591 of file class.ilObjLearningSequence.php.

591  : ?array
592  {
593  foreach ($this->tree->getPathFull($ref_id) as $hop) {
594  if (in_array($hop['type'], $search_types)) {
595  return $hop;
596  }
597  }
598  return null;
599  }

◆ getPossiblePostConditionsForType()

ilObjLearningSequence::getPossiblePostConditionsForType ( string  $type)
Returns
array<"value" => "option_text">

Definition at line 395 of file class.ilObjLearningSequence.php.

References getPostConditionDB(), and ILIAS\Repository\lng().

395  : array
396  {
397  $condition_types = $this->il_condition_handler->getOperatorsByTriggerType($type);
398  $conditions = [
399  $this->getPostConditionDB()::STD_ALWAYS_OPERATOR => $this->lng->txt('condition_always')
400  ];
401  foreach ($condition_types as $cond_type) {
402  $conditions[$cond_type] = $this->lng->txt('condition_' . $cond_type);
403  }
404  return $conditions;
405  }
string $type
+ Here is the call graph for this function:

◆ getPostConditionDB()

ilObjLearningSequence::getPostConditionDB ( )
protected

Definition at line 331 of file class.ilObjLearningSequence.php.

References $conditions_db, and getDI().

Referenced by deletePostConditionsForSubObjects(), and getPossiblePostConditionsForType().

332  {
333  if (!$this->conditions_db) {
334  $this->conditions_db = $this->getDI()["db.postconditions"];
335  }
336  return $this->conditions_db;
337  }
This file is part of ILIAS, a powerful learning management system published by ILIAS open source e-Le...
+ Here is the call graph for this function:
+ Here is the caller graph for this function:

◆ getSettingsDB()

ilObjLearningSequence::getSettingsDB ( )
protected

Definition at line 277 of file class.ilObjLearningSequence.php.

References $settings_db, and getDI().

Referenced by delete(), getLSSettings(), and updateSettings().

278  {
279  if (!$this->settings_db) {
280  $this->settings_db = $this->getDI()['db.settings'];
281  }
282  return $this->settings_db;
283  }
ilLearningSequenceSettingsDB $settings_db
This file is part of ILIAS, a powerful learning management system published by ILIAS open source e-Le...
+ Here is the call graph for this function:
+ Here is the caller graph for this function:

◆ getShowMembers()

ilObjLearningSequence::getShowMembers ( )

Definition at line 505 of file class.ilObjLearningSequence.php.

References getLSSettings().

505  : bool
506  {
507  return $this->getLSSettings()->getMembersGallery();
508  }
+ Here is the call graph for this function:

◆ getStateDB()

ilObjLearningSequence::getStateDB ( )

Definition at line 415 of file class.ilObjLearningSequence.php.

References $state_db, and getDI().

Referenced by delete().

415  : ilLSStateDB
416  {
417  if (!$this->state_db) {
418  $this->state_db = $this->getDI()['db.states'];
419  }
420  return $this->state_db;
421  }
This file is part of ILIAS, a powerful learning management system published by ILIAS open source e-Le...
+ Here is the call graph for this function:
+ Here is the caller graph for this function:

◆ hasContentPage()

ilObjLearningSequence::hasContentPage ( LSOPageType  $page_type)

Definition at line 616 of file class.ilObjLearningSequence.php.

References ilPageObject\_exists().

Referenced by createContentPage(), and getContentPageHTML().

616  : bool
617  {
618  return ilContainerPage::_exists($page_type->value, $this->getContentPageId());
619  }
static _exists(string $a_parent_type, int $a_id, string $a_lang="", bool $a_no_cache=false)
Checks whether page exists.
+ Here is the call graph for this function:
+ Here is the caller graph for this function:

◆ initDefaultRoles()

ilObjLearningSequence::initDefaultRoles ( )

Definition at line 576 of file class.ilObjLearningSequence.php.

References getLSRoles().

576  : void
577  {
578  $this->getLSRoles()->initDefaultRoles();
579  }
+ Here is the call graph for this function:

◆ raiseEvent()

ilObjLearningSequence::raiseEvent ( string  $event_type)
protected

Definition at line 119 of file class.ilObjLearningSequence.php.

References cloneActivation(), cloneAutoGeneratedRoles(), cloneIntroAndExtroContentPages(), cloneLPSettings(), ilObject\cloneMetaData(), cloneSettings(), EXTRO, ilObject\getId(), and ILIAS\Repository\user().

Referenced by create(), delete(), and update().

119  : void
120  {
121  $this->app_event_handler->raise(
122  'components/ILIAS/LearningSequence',
123  $event_type,
124  array(
125  'obj_id' => $this->getId(),
126  'appointments' => null
127  )
128  );
129  }
+ Here is the call graph for this function:
+ Here is the caller graph for this function:

◆ read()

ilObjLearningSequence::read ( )

Definition at line 73 of file class.ilObjLearningSequence.php.

References getLSActivation(), getLSSettings(), and ilObject\getRefId().

73  : void
74  {
75  parent::read();
76  $this->getLSSettings();
77  if ($this->getRefId()) {
78  $this->getLSActivation();
79  }
80  }
+ Here is the call graph for this function:

◆ readMemberData()

ilObjLearningSequence::readMemberData ( array  $user_ids,
array  $columns = null 
)
Parameters
array<int|string>$user_ids
string[]$columns
Returns
array<int|string, array>

Definition at line 586 of file class.ilObjLearningSequence.php.

586  : array
587  {
588  return $this->getLsRoles()->readMemberData($user_ids, $columns);
589  }

◆ setEffectiveOnlineStatus()

ilObjLearningSequence::setEffectiveOnlineStatus ( bool  $status)

Definition at line 526 of file class.ilObjLearningSequence.php.

References getActivationDB(), and ilObject\getRefId().

526  : void
527  {
528  $act_db = $this->getActivationDB();
529  $act_db->setEffectiveOnlineStatus($this->getRefId(), $status);
530  }
+ Here is the call graph for this function:

◆ storeLSItems()

ilObjLearningSequence::storeLSItems ( array  $ls_items)

Update LSItems.

Parameters
LSItem[]

Definition at line 374 of file class.ilObjLearningSequence.php.

References ilObject\$db, and getLSItemsDB().

374  : void
375  {
376  $db = $this->getLSItemsDB();
377  $db->storeItems($ls_items);
378  }
ilDBInterface $db
+ Here is the call graph for this function:

◆ update()

ilObjLearningSequence::update ( )

Definition at line 93 of file class.ilObjLearningSequence.php.

References raiseEvent().

93  : bool
94  {
95  if (!parent::update()) {
96  return false;
97  }
98  $this->raiseEvent(self::E_UPDATE);
99 
100  return true;
101  }
+ Here is the call graph for this function:

◆ updateActivation()

ilObjLearningSequence::updateActivation ( ilLearningSequenceActivation  $settings)

Definition at line 302 of file class.ilObjLearningSequence.php.

References getActivationDB().

302  : void
303  {
304  $this->getActivationDB()->store($settings);
305  $this->ls_activation = $settings;
306  }
+ Here is the call graph for this function:

◆ updateSettings()

ilObjLearningSequence::updateSettings ( ilLearningSequenceSettings  $settings)

Definition at line 317 of file class.ilObjLearningSequence.php.

References getSettingsDB().

Referenced by cloneSettings().

317  : void
318  {
319  $this->getSettingsDB()->store($settings);
320  $this->ls_settings = $settings;
321  }
+ Here is the call graph for this function:
+ Here is the caller graph for this function:

Field Documentation

◆ $activation_db

ilLearningSequenceActivationDB ilObjLearningSequence::$activation_db = null
protected

Definition at line 37 of file class.ilObjLearningSequence.php.

Referenced by getActivationDB().

◆ $conditions_db

ilLSPostConditionDB ilObjLearningSequence::$conditions_db = null
protected

Definition at line 30 of file class.ilObjLearningSequence.php.

Referenced by getPostConditionDB().

◆ $ctrl

ilCtrl ilObjLearningSequence::$ctrl
protected

Definition at line 43 of file class.ilObjLearningSequence.php.

◆ $di

ArrayAccess ilObjLearningSequence::$di = null
protected

Definition at line 39 of file class.ilObjLearningSequence.php.

Referenced by getDI(), and getLocalDI().

◆ $dic

ArrayAccess ilObjLearningSequence::$dic
protected

Definition at line 42 of file class.ilObjLearningSequence.php.

Referenced by getDIC().

◆ $il_condition_handler

ilConditionHandler ilObjLearningSequence::$il_condition_handler
protected

Definition at line 45 of file class.ilObjLearningSequence.php.

◆ $il_news

ILIAS News Service ilObjLearningSequence::$il_news
protected

Definition at line 44 of file class.ilObjLearningSequence.php.

Referenced by announceLSOOnline().

◆ $items_db

ilLSItemsDB ilObjLearningSequence::$items_db = null
protected

Definition at line 29 of file class.ilObjLearningSequence.php.

Referenced by getLSItemsDB().

◆ $learner_progress_db

ilLearnerProgressDB ilObjLearningSequence::$learner_progress_db = null
protected

Definition at line 31 of file class.ilObjLearningSequence.php.

Referenced by getLearnerProgressDB().

◆ $local_di

ArrayAccess ilObjLearningSequence::$local_di = null
protected

Definition at line 40 of file class.ilObjLearningSequence.php.

Referenced by getLocalDI().

◆ $ls_access

ilObjLearningSequenceAccess ilObjLearningSequence::$ls_access = null
protected

Definition at line 41 of file class.ilObjLearningSequence.php.

Referenced by getLSAccess().

◆ $ls_activation

ilLearningSequenceActivation ilObjLearningSequence::$ls_activation = null
protected

Definition at line 38 of file class.ilObjLearningSequence.php.

Referenced by getLSActivation().

◆ $ls_participants

ilLearningSequenceParticipants ilObjLearningSequence::$ls_participants = null
protected

Definition at line 32 of file class.ilObjLearningSequence.php.

Referenced by getLSParticipants().

◆ $ls_roles

ilLearningSequenceRoles ilObjLearningSequence::$ls_roles = null
protected

Definition at line 35 of file class.ilObjLearningSequence.php.

Referenced by getLSRoles().

◆ $ls_settings

ilLearningSequenceSettings ilObjLearningSequence::$ls_settings = null
protected

Definition at line 33 of file class.ilObjLearningSequence.php.

Referenced by getLSSettings().

◆ $settings_db

ilLearningSequenceSettingsDB ilObjLearningSequence::$settings_db = null
protected

Definition at line 36 of file class.ilObjLearningSequence.php.

Referenced by getSettingsDB().

◆ $state_db

ilLSStateDB ilObjLearningSequence::$state_db = null
protected

Definition at line 34 of file class.ilObjLearningSequence.php.

Referenced by getStateDB().

◆ E_CREATE

const ilObjLearningSequence::E_CREATE = 'create'

Definition at line 25 of file class.ilObjLearningSequence.php.

◆ E_DELETE

const ilObjLearningSequence::E_DELETE = 'delete'

Definition at line 27 of file class.ilObjLearningSequence.php.

◆ E_UPDATE

const ilObjLearningSequence::E_UPDATE = 'update'

Definition at line 26 of file class.ilObjLearningSequence.php.

◆ OBJ_TYPE

const ilObjLearningSequence::OBJ_TYPE = 'lso'

The documentation for this class was generated from the following file: