ILIAS  release_10 Revision v10.1-43-ga1241a92c2f
ilObjDataCollectionGUI Class Reference

ilObjDataCollectionGUI: ilInfoScreenGUI, ilNoteGUI, ilCommonActionDispatcherGUI ilObjDataCollectionGUI: ilPermissionGUI, ilObjectCopyGUI, ilExportGUI ilObjDataCollectionGUI: ilDclRecordListGUI, ilDclRecordEditGUI ilObjDataCollectionGUI: ilDclDetailedViewGUI ilObjDataCollectionGUI: ilDclTableListGUI, ilObjFileGUI ilObjDataCollectionGUI: ilObjUserGUI ilObjDataCollectionGUI: ilRatingGUI ilObjDataCollectionGUI: ilPropertyFormGUI ilObjDataCollectionGUI: ilDclPropertyFormGUI ilObjDataCollectionGUI: ilObjectMetaDataGUI ilObjDataCollectionGUI: ilObjectContentStyleSettingsGUI More...

+ Inheritance diagram for ilObjDataCollectionGUI:
+ Collaboration diagram for ilObjDataCollectionGUI:

Public Member Functions

 __construct (int $a_id=0, int $a_id_type=self::REPOSITORY_NODE_ID, int $a_parent_node_id=0)
 
 getObjectId ()
 
 getStandardCmd ()
 
 getType ()
 
 executeCommand ()
 
 infoScreen ()
 
 render ()
 
 infoScreenForward ()
 
 edit ()
 
 update ()
 
 listRecords ()
 
 getDataCollectionObject ()
 
 toggleNotification ()
 
- Public Member Functions inherited from ilObject2GUI
 __construct (int $id=0, int $id_type=self::REPOSITORY_NODE_ID, int $parent_node_id=0)
 
 executeCommand ()
 execute command More...
 
 getIdType ()
 
 delete ()
 Display delete confirmation form (repository/workspace switch) More...
 
 confirmedDelete ()
 Delete objects (repository/workspace switch) More...
 
 getHTML ()
 
 withReferences ()
 Final/Private declaration of unchanged parent methods. More...
 
 setCreationMode (bool $mode=true)
 
 getCreationMode ()
 
 prepareOutput (bool $show_sub_objects=true)
 
 isVisible (int $ref_id, string $type)
 
 setColumnSettings (ilColumnGUI $column_gui)
 
 view ()
 view object content (repository/workspace switch) More...
 
 getType ()
 Functions that must be overwritten. More...
 
 create ()
 CRUD. More...
 
 save ()
 
 edit ()
 
 update ()
 
 cancel ()
 
 putObjectInTree (ilObject $obj, int $parent_node_id=null)
 Add object to tree at given position. More...
 
- Public Member Functions inherited from ilObjectGUI
 getRefId ()
 
 setAdminMode (string $mode)
 
 getAdminMode ()
 
 getObject ()
 
 executeCommand ()
 
 withReferences ()
 determines whether objects are referenced or not (got ref ids or not) More...
 
 setCreationMode (bool $mode=true)
 If true, a creation screen is displayed the current [ref_id] does belong to the parent class The mode is determined in ilRepositoryGUI. More...
 
 getCreationMode ()
 
 prepareOutput (bool $show_sub_objects=true)
 
 getAdminTabs ()
 administration tabs show only permissions and trash folder More...
 
 getHTML ()
 
 confirmedDeleteObject ()
 confirmed deletion of object -> objects are moved to trash or deleted immediately, if trash is disabled More...
 
 cancelObject ()
 cancel action and go back to previous page More...
 
 createObject ()
 create new object form More...
 
 editAvailabilityPeriodObject ()
 
 saveAvailabilityPeriodObject ()
 
 cancelCreation ()
 cancel create action and go back to repository parent More...
 
 saveObject ()
 
 getDidacticTemplateVar (string $type)
 Get didactic template setting from creation screen. More...
 
 putObjectInTree (ilObject $obj, int $parent_node_id=null)
 Add object to tree at given position. More...
 
 editObject ()
 
 addExternalEditFormCustom (ilPropertyFormGUI $form)
 
 updateObject ()
 updates object entry in object_data More...
 
 getFormAction (string $cmd, string $default_form_action="")
 Get form action for command (command is method name without "Object", e.g. More...
 
 isVisible (int $ref_id, string $type)
 
 viewObject ()
 viewObject container presentation for "administration -> repository, trash, permissions" More...
 
 deleteObject (bool $error=false)
 Display deletion confirmation screen. More...
 
 setColumnSettings (ilColumnGUI $column_gui)
 
 addToDeskObject ()
 
 removeFromDeskObject ()
 
- Public Member Functions inherited from ILIAS\Object\ImplementsCreationCallback
 callCreationCallback (\ilObject $object, \ilObjectDefinition $obj_definition, int $requested_crtcb)
 

Static Public Member Functions

static _goto (string $a_target)
 
- Static Public Member Functions inherited from ilObject2GUI
static handleAfterSaveCallback (ilObject $obj, ?int $callback_ref_id)
 After creation callback. More...
 
- Static Public Member Functions inherited from ilObjectGUI
static _gotoRepositoryRoot (bool $raise_error=false)
 Goto repository root. More...
 
static _gotoRepositoryNode (int $ref_id, string $cmd="")
 
static _gotoSharedWorkspaceNode (int $wsp_id)
 

Data Fields

const GET_REF_ID = 'ref_id'
 
const GET_TABLE_ID = 'table_id'
 
const GET_VIEW_ID = 'tableview_id'
 
const GET_RECORD_ID = 'record_id'
 
const TAB_EDIT_DCL = 'settings'
 
const TAB_LIST_TABLES = 'dcl_tables'
 
const TAB_META_DATA = 'meta_data'
 
const TAB_EXPORT = 'export'
 
const TAB_LIST_PERMISSIONS = 'perm_settings'
 
const TAB_INFO = 'info_short'
 
const TAB_CONTENT = 'content'
 
ilObject $object = null
 
- Data Fields inherited from ilObject2GUI
const OBJECT_ID = 0
 
const REPOSITORY_NODE_ID = 1
 
const WORKSPACE_NODE_ID = 2
 
const REPOSITORY_OBJECT_ID = 3
 
const WORKSPACE_OBJECT_ID = 4
 
const PORTFOLIO_OBJECT_ID = 5
 
- Data Fields inherited from ilObjectGUI
const ADMIN_MODE_NONE = ""
 
const ADMIN_MODE_SETTINGS = "settings"
 
const ADMIN_MODE_REPOSITORY = "repository"
 
const UPLOAD_TYPE_LOCAL = 1
 
const UPLOAD_TYPE_UPLOAD_DIRECTORY = 2
 
const CFORM_NEW = 1
 
const CFORM_IMPORT = 2
 
const CFORM_CLONE = 3
 
const SUPPORTED_IMPORT_MIME_TYPES = [MimeType::APPLICATION__ZIP, MimeType::APPLICATION__X_ZIP_COMPRESSED]
 

Protected Member Functions

 handleExport (bool $do_default=false)
 
 handleExportAsync ()
 
 getTableViewId ()
 
 addLocatorItems ()
 
 afterSave (ilObject $new_object)
 
 setTabs ()
 
 initForm ()
 
 setEditTabs ()
 
 addHeaderAction ()
 
- Protected Member Functions inherited from ilObject2GUI
 afterConstructor ()
 Do anything that should be done after constructor in here. More...
 
 assignObject ()
 create object instance as internal property (repository/workspace switch) More...
 
 getAccessHandler ()
 
 setLocator ()
 set Locator More...
 
 deleteConfirmedObjects ()
 Delete objects (workspace specific) This should probably be moved elsewhere as done with RepUtil. More...
 
 setTitleAndDescription ()
 
 omitLocator (bool $omit=true)
 
 getTargetFrame (string $cmd, string $target_frame="")
 
 setTargetFrame (string $cmd, string $target_frame)
 
 getCenterColumnHTML ()
 
 getRightColumnHTML ()
 
 checkPermission (string $perm, string $cmd="", string $type="", int $ref_id=null)
 
 showPossibleSubObjects ()
 
 redirectToRefId (int $ref_id, string $cmd="")
 
 addAdminLocatorItems (bool $do_not_add_object=false)
 
 setTabs ()
 create tabs (repository/workspace switch) More...
 
 getReturnLocation (string $cmd, string $location="")
 Deprecated functions. More...
 
 setReturnLocation (string $cmd, string $location)
 
 showActions ()
 
 getTabs ()
 
 addLocatorItems ()
 Functions to be overwritten. More...
 
 checkPermissionBool (string $perm, string $cmd="", string $type="", ?int $node_id=null)
 
 initHeaderAction (?string $sub_type=null, ?int $sub_id=null)
 Add header action menu. More...
 
 redrawHeaderAction ()
 Updating icons after ajax call. More...
 
- Protected Member Functions inherited from ilObjectGUI
 getObjectService ()
 
 assignObject ()
 
 setTitleAndDescription ()
 
 createActionDispatcherGUI ()
 
 initHeaderAction (?string $sub_type=null, ?int $sub_id=null)
 Add header action menu. More...
 
 insertHeaderAction (?ilObjectListGUI $list_gui=null)
 Insert header action into main template. More...
 
 addHeaderAction ()
 Add header action menu. More...
 
 redrawHeaderActionObject ()
 Ajax call: redraw action header only. More...
 
 setTabs ()
 set admin tabs More...
 
 setAdminTabs ()
 set admin tabs More...
 
 setLocator ()
 
 addLocatorItems ()
 should be overwritten to add object specific items (repository items are preloaded) More...
 
 omitLocator (bool $omit=true)
 
 addAdminLocatorItems (bool $do_not_add_object=false)
 should be overwritten to add object specific items (repository items are preloaded) More...
 
 getCreationFormsHTML (StandardForm|ilPropertyFormGUI|array $form)
 
 getTitleForCreationFormPage ()
 
 getCreationFormTitle ()
 
 initCreateForm (string $new_type)
 
 didacticTemplatesToForm ()
 
 initDidacticTemplate (ilPropertyFormGUI $form)
 
 retrieveAdditionalDidacticTemplateOptions ()
 
 addAdoptContentLinkToToolbar ()
 
 addImportButtonToToolbar ()
 
 addAvailabilityPeriodButtonToToolbar (ilToolbarGUI $toolbar)
 
 parseDidacticTemplateVar (string $var, string $type)
 
 afterSave (ilObject $new_object)
 Post (successful) object creation hook. More...
 
 initEditForm ()
 
 initEditCustomForm (ilPropertyFormGUI $a_form)
 Add custom fields to update form. More...
 
 getEditFormValues ()
 
 getEditFormCustomValues (array &$a_values)
 Add values to custom edit fields. More...
 
 validateCustom (ilPropertyFormGUI $form)
 Validate custom values (if not possible with checkInput()) More...
 
 updateCustom (ilPropertyFormGUI $form)
 Insert custom update form values into object. More...
 
 afterUpdate ()
 Post (successful) object update hook. More...
 
 routeImportCmdObject ()
 
 importFile (string $file_to_import, string $path_to_uploaded_file_in_temp_dir)
 
 deleteUploadedImportFile (string $path_to_uploaded_file_in_temp_dir)
 
 afterImport (ilObject $new_object)
 Post (successful) object import hook. More...
 
 setFormAction (string $cmd, string $form_action)
 
 getReturnLocation (string $cmd, string $default_location="")
 Get return location for command (command is method name without "Object", e.g. More...
 
 setReturnLocation (string $cmd, string $location)
 set specific return location for command More...
 
 getTargetFrame (string $cmd, string $default_target_frame="")
 get target frame for command (command is method name without "Object", e.g. More...
 
 setTargetFrame (string $cmd, string $target_frame)
 Set specific target frame for command. More...
 
 showPossibleSubObjects ()
 show possible sub objects (pull down menu) More...
 
 getTabs ()
 overwrite in derived GUI class of your object type More...
 
 redirectToRefId (int $ref_id, string $cmd="")
 redirects to (repository) view per ref id usually to a container and usually used at the end of a save/import method where the object gui type (of the new object) doesn't match with the type of the current ["ref_id"] value of the request More...
 
 getCenterColumnHTML ()
 Get center column. More...
 
 getRightColumnHTML ()
 Display right column. More...
 
 checkPermission (string $perm, string $cmd="", string $type="", ?int $ref_id=null)
 
 checkPermissionBool (string $perm, string $cmd="", string $type="", ?int $ref_id=null)
 
 enableDragDropFileUpload ()
 Enables the file upload into this object by dropping files. More...
 
 getCreatableObjectTypes ()
 
 buildAddNewItemElements (array $subtypes, string $create_target_class=ilRepositoryGUI::class, ?int $redirect_target_ref_id=null,)
 
 buildGroup (string $create_target_class, array $obj_types_in_group, string $title, array $subtypes)
 

Protected Attributes

ilCtrl $ctrl
 
ilLanguage $lng
 
ILIAS HTTP Services $http
 
ilTabsGUI $tabs
 
int $table_id
 
- Protected Attributes inherited from ilObject2GUI
ilObjectDefinition $obj_definition
 
ilGlobalTemplateInterface $tpl
 
ilCtrl $ctrl
 
ilLanguage $lng
 
ilTabsGUI $tabs_gui
 
ilFavouritesManager $favourites
 
ilErrorHandling $error
 
ilLocatorGUI $locator
 
ilObjUser $user
 
ilAccessHandler $access
 
ilToolbarGUI $toolbar
 
ArrayBasedRequestWrapper $post_wrapper
 
RequestWrapper $request_wrapper
 
Factory $refinery
 
ilRbacAdmin $rbac_admin
 
ilRbacSystem $rbac_system
 
ilRbacReview $rbac_review
 
int $request_ref_id
 
int $id_type
 
int $parent_id
 
string $type
 
string $html
 
int $object_id
 
int $node_id = null
 
array $creation_forms = []
 
 $access_handler
 
- Protected Attributes inherited from ilObjectGUI
ILIAS Notes Service $notes_service
 
ServerRequestInterface $request
 
ilLocatorGUI $locator
 
ilObjUser $user
 
ilAccessHandler $access
 
ilSetting $settings
 
ilToolbarGUI $toolbar
 
ilRbacAdmin $rbac_admin
 
ilRbacSystem $rbac_system
 
ilRbacReview $rbac_review
 
ilObjectService $object_service
 
ilObjectDefinition $obj_definition
 
ilGlobalTemplateInterface $tpl
 
ilTree $tree
 
ilCtrl $ctrl
 
ilErrorHandling $error
 
ilLanguage $lng
 
ilTabsGUI $tabs_gui
 
ILIAS $ilias
 
ArrayBasedRequestWrapper $post_wrapper
 
RequestWrapper $request_wrapper
 
Refinery $refinery
 
ilFavouritesManager $favourites
 
ilObjectCustomIconFactory $custom_icon_factory
 
UIFactory $ui_factory
 
UIRenderer $ui_renderer
 
Filesystem $temp_file_system
 
ilObject $object = null
 
bool $creation_mode = false
 
 $data
 
int $id
 
bool $call_by_reference = false
 
bool $prepare_output
 
int $ref_id
 
int $obj_id
 
int $maxcount
 
array $form_action = []
 
array $return_location = []
 
array $target_frame = []
 
string $tmp_import_dir
 
string $sub_objects = ""
 
bool $omit_locator = false
 
string $type = ""
 
string $admin_mode = self::ADMIN_MODE_NONE
 
int $requested_ref_id = 0
 
int $requested_crtptrefid = 0
 
int $requested_crtcb = 0
 
string $requested_new_type = ""
 
string $link_params
 
string $html = ""
 

Private Member Functions

 setTableId (int $objectOrRefId=0)
 
 addJavaScript ()
 
 addTab (string $langKey, string $link)
 

Detailed Description

Constructor & Destructor Documentation

◆ __construct()

ilObjDataCollectionGUI::__construct ( int  $a_id = 0,
int  $a_id_type = self::REPOSITORY_NODE_ID,
int  $a_parent_node_id = 0 
)

Definition at line 60 of file class.ilObjDataCollectionGUI.php.

References $DIC, ILIAS\GlobalScreen\Provider\__construct(), addJavaScript(), ILIAS\Repository\ctrl(), ilObjectGUI\getRefId(), ILIAS\FileDelivery\http(), ILIAS\Repository\lng(), setTableId(), and ILIAS\Repository\tabs().

61  {
62  global $DIC;
63 
64  parent::__construct($a_id, $a_id_type, $a_parent_node_id);
65 
66  $this->http = $DIC->http();
67  $this->tabs = $DIC->tabs();
68 
69  $this->lng->loadLanguageModule('dcl');
70  $this->lng->loadLanguageModule('content');
71  $this->lng->loadLanguageModule('obj');
72  $this->lng->loadLanguageModule('cntr');
73 
74  $this->setTableId($this->getRefId());
75 
76  if (!$this->ctrl->isAsynch()) {
77  $this->addJavaScript();
78  }
79 
80  $this->ctrl->saveParameter($this, 'table_id');
81  }
static http()
Fetches the global http state from ILIAS.
global $DIC
Definition: shib_login.php:25
__construct(Container $dic, ilPlugin $plugin)
+ Here is the call graph for this function:

Member Function Documentation

◆ _goto()

static ilObjDataCollectionGUI::_goto ( string  $a_target)
static

Definition at line 335 of file class.ilObjDataCollectionGUI.php.

References ilObject2GUI\$access, $DIC, ilObjectGUI\$ref_id, $table_id, ilObject2GUI\$tpl, ilObjectGUI\_gotoRepositoryNode(), ilObjectGUI\_gotoRepositoryRoot(), ilObject\_lookupObjId(), ilObject\_lookupTitle(), ilRBACAccessHandler\checkAccess(), ILIAS\Repository\int(), ilCtrl\redirectByClass(), ilGlobalTemplateInterface\setOnScreenMessage(), ilCtrl\setParameterByClass(), and ilLanguage\txt().

335  : void
336  {
337  global $DIC;
338  $lng = $DIC->language();
339 
340  $ctrl = $DIC->ctrl();
341  $access = $DIC->access();
342  $tpl = $DIC->ui()->mainTemplate();
343 
344  $values = [self::GET_REF_ID, self::GET_TABLE_ID, self::GET_VIEW_ID, self::GET_RECORD_ID];
345  $values = array_combine($values, array_pad(explode('_', $a_target), count($values), 0));
346 
347  $ref_id = (int) $values[self::GET_REF_ID];
348 
349  if ($access->checkAccess('read', '', $ref_id)) {
350  $ctrl->setParameterByClass(ilRepositoryGUI::class, self::GET_REF_ID, $ref_id);
352  $table_id = (int) $values[self::GET_TABLE_ID];
353  if ($table_id !== 0 && isset($object->getVisibleTables()[$table_id])) {
354  $ctrl->setParameterByClass(ilObjDataCollectionGUI::class, self::GET_TABLE_ID, $table_id);
355  $table = $object->getVisibleTables()[$table_id];
356  $view_id = (int) $values[self::GET_VIEW_ID];
357  if ($view_id !== 0 && isset($table->getTableViews()[$view_id])) {
358  $ctrl->setParameterByClass(ilObjDataCollectionGUI::class, self::GET_VIEW_ID, $view_id);
359  }
360  $record_id = (int) $values[self::GET_RECORD_ID];
361  if ($record_id !== 0 && isset($table->getRecords()[$record_id])) {
362  $ctrl->setParameterByClass(ilDclDetailedViewGUI::class, self::GET_RECORD_ID, $record_id);
363  $ctrl->redirectByClass([ilRepositoryGUI::class, self::class, ilDclDetailedViewGUI::class], 'renderRecord');
364  }
365  }
366  $ctrl->redirectByClass([ilRepositoryGUI::class, self::class, ilDclRecordListGUI::class], 'listRecords');
367  } elseif ($access->checkAccess('visbile', '', $ref_id)) {
368  ilObjectGUI::_gotoRepositoryNode((int) $a_target, 'infoScreen');
369  } else {
370  $message = sprintf(
371  $lng->txt('msg_no_perm_read_item'),
373  );
374  $tpl->setOnScreenMessage('failure', $message, true);
375 
377  }
378  }
redirectByClass( $a_class, string $a_cmd=null, string $a_anchor=null, bool $is_async=false)
txt(string $a_topic, string $a_default_lang_fallback_mod="")
gets the text for a given topic if the topic is not in the list, the topic itself with "-" will be re...
setOnScreenMessage(string $type, string $a_txt, bool $a_keep=false)
Set a message to be displayed to the user.
checkAccess(string $a_permission, string $a_cmd, int $a_ref_id, string $a_type="", ?int $a_obj_id=null, ?int $a_tree_id=null)
check access for an object (provide $a_type and $a_obj_id if available for better performance) ...
static _gotoRepositoryNode(int $ref_id, string $cmd="")
setParameterByClass(string $a_class, string $a_parameter, $a_value)
static _lookupObjId(int $ref_id)
static _lookupTitle(int $obj_id)
global $DIC
Definition: shib_login.php:25
ilGlobalTemplateInterface $tpl
static _gotoRepositoryRoot(bool $raise_error=false)
Goto repository root.
ilAccessHandler $access
+ Here is the call graph for this function:

◆ addHeaderAction()

ilObjDataCollectionGUI::addHeaderAction ( )
protected

Definition at line 541 of file class.ilObjDataCollectionGUI.php.

References ilObjectGUI\$obj_id, ILIAS\Repository\access(), ANONYMOUS_USER_ID, ILIAS\Repository\ctrl(), ilUtil\getImagePath(), ilNotification\hasNotification(), ILIAS\Repository\lng(), ilObjectListGUI\prepareJsLinks(), ilNotification\TYPE_DATA_COLLECTION, ilCommonActionDispatcherGUI\TYPE_REPOSITORY, and ILIAS\Repository\user().

Referenced by executeCommand().

541  : void
542  {
544  $this->ctrl->getLinkTarget($this, 'redrawHeaderAction', '', true),
545  '',
546  $this->ctrl->getLinkTargetByClass([ilCommonActionDispatcherGUI::class, ilTaggingGUI::class], '', '', true)
547  );
548 
549  $dispatcher = new ilCommonActionDispatcherGUI(ilCommonActionDispatcherGUI::TYPE_REPOSITORY, $this->access, 'dcl', $this->ref_id, $this->obj_id);
550 
551  $lg = $dispatcher->initHeaderAction();
552 
553  if ($this->user->getId() != ANONYMOUS_USER_ID and $this->object->getNotification() == 1) {
555  $this->ctrl->setParameter($this, 'ntf', 1);
556  $lg->addCustomCommand($this->ctrl->getLinkTarget($this, 'toggleNotification'), 'dcl_notification_deactivate_dcl');
557  $lg->addHeaderIcon('not_icon', ilUtil::getImagePath('object/notification_on.svg'), $this->lng->txt('dcl_notification_activated'));
558  } else {
559  $this->ctrl->setParameter($this, 'ntf', 2);
560  $lg->addCustomCommand($this->ctrl->getLinkTarget($this, 'toggleNotification'), 'dcl_notification_activate_dcl');
561  $lg->addHeaderIcon('not_icon', ilUtil::getImagePath('object/notification_off.svg'), $this->lng->txt('dcl_notification_deactivated'));
562  }
563  $this->ctrl->setParameter($this, 'ntf', '');
564  }
565 
566  $this->tpl->setHeaderActionMenu($lg->getHeaderAction());
567  }
const ANONYMOUS_USER_ID
Definition: constants.php:27
static prepareJsLinks(string $redraw_url, string $notes_url, string $tags_url, ilGlobalTemplateInterface $tpl=null)
Insert js/ajax links into template.
static getImagePath(string $image_name, string $module_path="", string $mode="output", bool $offline=false)
get image path (for images located in a template directory)
static hasNotification(int $type, int $user_id, int $id)
Check notification status for object and user.
Class ilCommonActionDispatcherGUI.
+ Here is the call graph for this function:
+ Here is the caller graph for this function:

◆ addJavaScript()

ilObjDataCollectionGUI::addJavaScript ( )
private

Definition at line 104 of file class.ilObjDataCollectionGUI.php.

Referenced by __construct().

104  : void
105  {
106  $this->tpl->addJavaScript('assets/js/datacollection.js');
107  }
+ Here is the caller graph for this function:

◆ addLocatorItems()

ilObjDataCollectionGUI::addLocatorItems ( )
protected

Definition at line 324 of file class.ilObjDataCollectionGUI.php.

References ILIAS\Repository\ctrl(), ILIAS\Repository\locator(), and ILIAS\Repository\object().

324  : void
325  {
326  if (is_object($this->object) === true) {
327  $this->locator->addItem(
328  $this->object->getTitle(),
329  $this->ctrl->getLinkTarget($this, ''),
330  (string) $this->object->getRefId()
331  );
332  }
333  }
+ Here is the call graph for this function:

◆ addTab()

ilObjDataCollectionGUI::addTab ( string  $langKey,
string  $link 
)
private

Definition at line 413 of file class.ilObjDataCollectionGUI.php.

References ILIAS\Repository\lng(), and ILIAS\Repository\tabs().

Referenced by setTabs().

413  : void
414  {
415  $this->tabs->addTab($langKey, $this->lng->txt($langKey), $link);
416  }
+ Here is the call graph for this function:
+ Here is the caller graph for this function:

◆ afterSave()

ilObjDataCollectionGUI::afterSave ( ilObject  $new_object)
protected

Definition at line 380 of file class.ilObjDataCollectionGUI.php.

References ILIAS\Repository\ctrl(), and ILIAS\Repository\lng().

380  : void
381  {
382  $this->tpl->setOnScreenMessage('success', $this->lng->txt('object_added'), true);
383  $this->ctrl->redirectByClass(ilDclTableListGUI::class, 'listTables');
384  }
+ Here is the call graph for this function:

◆ edit()

ilObjDataCollectionGUI::edit ( )

Definition at line 455 of file class.ilObjDataCollectionGUI.php.

References ilObject2GUI\checkPermissionBool(), ILIAS\Repository\lng(), setEditTabs(), and ILIAS\Repository\tabs().

455  : void
456  {
457  if (!$this->checkPermissionBool('write')) {
458  $this->tpl->setOnScreenMessage($this->tpl::MESSAGE_TYPE_FAILURE, $this->lng->txt('permission_denied'));
459  }
460 
461  $this->setEditTabs();
462  $this->tabs->activateTab(self::TAB_EDIT_DCL);
463 
464  $this->tpl->setContent($this->ui_renderer->render($this->initForm()));
465  }
checkPermissionBool(string $perm, string $cmd="", string $type="", ?int $node_id=null)
+ Here is the call graph for this function:

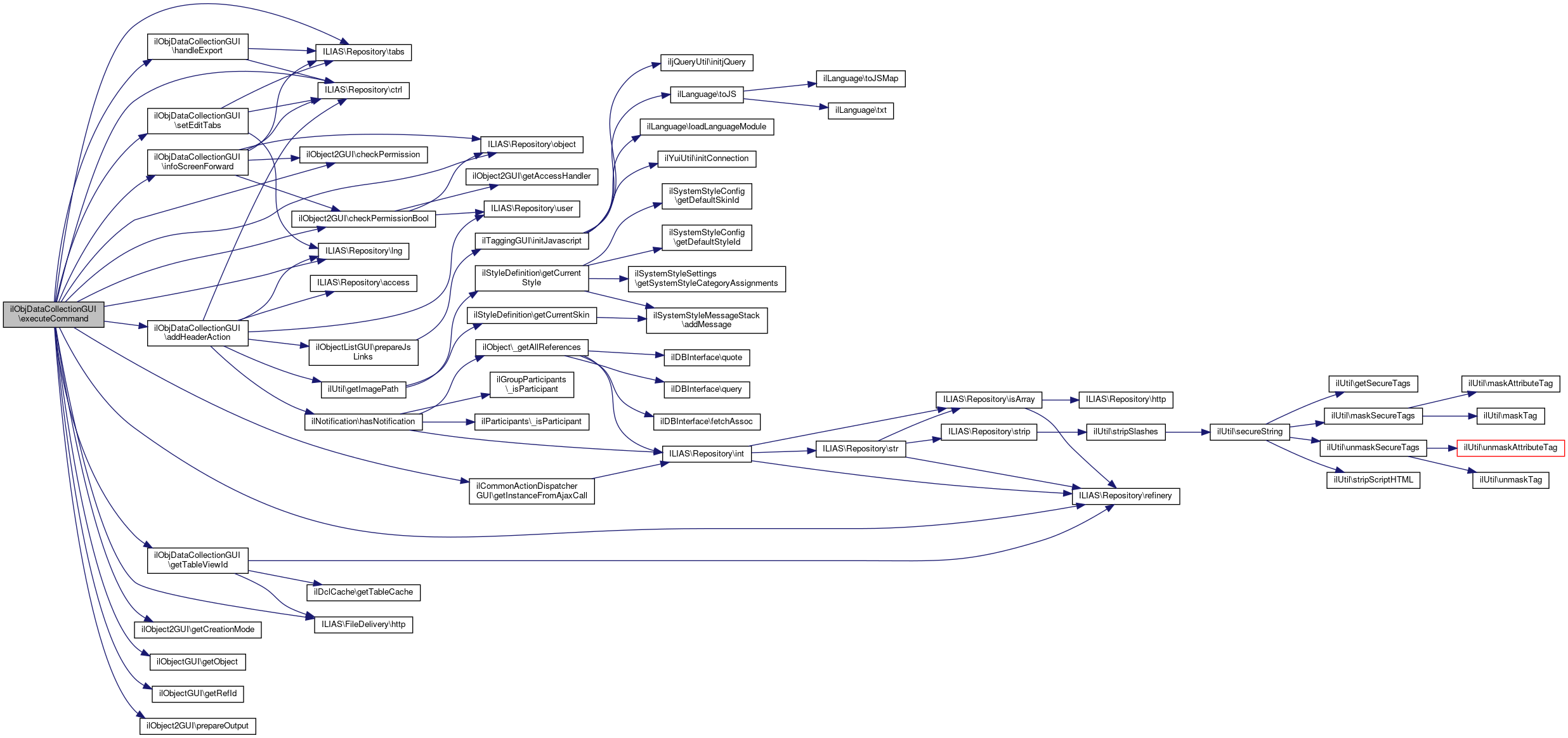
◆ executeCommand()

ilObjDataCollectionGUI::executeCommand ( )

Definition at line 119 of file class.ilObjDataCollectionGUI.php.

References $DIC, Vendor\Package\$e, addHeaderAction(), ilObject2GUI\checkPermission(), ilObject2GUI\checkPermissionBool(), ilDclRecordListGUI\CMD_LIST_RECORDS, ILIAS\Repository\ctrl(), ilObject2GUI\getCreationMode(), ilCommonActionDispatcherGUI\getInstanceFromAjaxCall(), ilObjectGUI\getObject(), ilObjectGUI\getRefId(), getTableViewId(), handleExport(), ILIAS\FileDelivery\http(), infoScreenForward(), ILIAS\Repository\lng(), ILIAS\Repository\object(), ilObject2GUI\prepareOutput(), ILIAS\Repository\refinery(), setEditTabs(), and ILIAS\Repository\tabs().

119  : void
120  {
121  global $DIC;
122 
123  $ilNavigationHistory = $DIC['ilNavigationHistory'];
124  $DIC->help()->setScreenIdComponent('dcl');
125  $link = $this->ctrl->getLinkTarget($this, 'render');
126 
127  if ($this->getObject() !== null) {
128  $ilNavigationHistory->addItem($this->object->getRefId(), $link, 'dcl');
129  }
130 
131  $next_class = $this->ctrl->getNextClass($this);
132  $cmd = $this->ctrl->getCmd();
133 
134  if (!$this->getCreationMode() && $next_class != 'ilinfoscreengui' && $cmd !== 'infoScreen' && !$this->checkPermissionBool('read')) {
135  $DIC->ui()->mainTemplate()->loadStandardTemplate();
136  $DIC->ui()->mainTemplate()->setContent('Permission Denied.');
137  return;
138  }
139 
140  switch ($next_class) {
141  case strtolower(ilInfoScreenGUI::class):
142  $this->prepareOutput();
143  $this->tabs->activateTab(self::TAB_INFO);
144  $this->infoScreenForward();
145  break;
146  case strtolower(ilCommonActionDispatcherGUI::class):
147  $this->prepareOutput();
149  $gui->enableCommentsSettings(false);
150  $this->ctrl->forwardCommand($gui);
151  break;
152  case strtolower(ilPermissionGUI::class):
153  $this->prepareOutput();
154  $this->tabs->activateTab(self::TAB_LIST_PERMISSIONS);
155  $perm_gui = new ilPermissionGUI($this);
156  $this->ctrl->forwardCommand($perm_gui);
157  break;
158  case strtolower(ilObjectCopyGUI::class):
159  $cp = new ilObjectCopyGUI($this);
160  $cp->setType('dcl');
161  $DIC->ui()->mainTemplate()->loadStandardTemplate();
162  $this->ctrl->forwardCommand($cp);
163  break;
164  case strtolower(ilDclTableListGUI::class):
165  $this->prepareOutput();
166  $this->tabs->activateTab(self::TAB_LIST_TABLES);
167  $tablelist_gui = new ilDclTableListGUI($this);
168  $this->ctrl->forwardCommand($tablelist_gui);
169  break;
170  case strtolower(ilDclRecordListGUI::class):
171  $this->addHeaderAction();
172  $this->prepareOutput();
173  $this->tabs->activateTab(self::TAB_CONTENT);
174  try {
175  $recordlist_gui = new ilDclRecordListGUI($this, $this->table_id, $this->getTableViewId());
176  $this->ctrl->forwardCommand($recordlist_gui);
177  } catch (ilDclNoTableviewException $e) {
178  $this->tpl->setOnScreenMessage($this->tpl::MESSAGE_TYPE_INFO, $this->lng->txt('dcl_no_tableview_found'));
179  }
180  break;
181  case strtolower(ilDclRecordEditGUI::class):
182  $this->prepareOutput();
183  $this->tabs->activateTab(self::TAB_CONTENT);
184  $recordedit_gui = new ilDclRecordEditGUI($this, $this->table_id, $this->getTableViewId());
185  $this->ctrl->forwardCommand($recordedit_gui);
186  break;
187  case strtolower(ilObjFileGUI::class):
188  $this->prepareOutput();
189  $this->tabs->activateTab(self::TAB_CONTENT);
190  $file_gui = new ilObjFile($this->getRefId());
191  $this->ctrl->forwardCommand($file_gui);
192  break;
193  case strtolower(ilRatingGUI::class):
194  $rgui = new ilRatingGUI();
195 
196  $record_id = $this->http->wrapper()->query()->retrieve('record_id', $this->refinery->kindlyTo()->int());
197  $field_id = $this->http->wrapper()->query()->retrieve('field_id', $this->refinery->kindlyTo()->int());
198 
199  $rgui->setObject($record_id, 'dcl_record', $field_id, 'dcl_field');
200  $rgui->executeCommand();
201  $this->ctrl->redirectToURL($this->http->request()->getServerParams()['HTTP_REFERER'] ?? '');
202  break;
203  case strtolower(ilDclDetailedViewGUI::class):
204  $this->prepareOutput();
205  $recordview_gui = new ilDclDetailedViewGUI($this, $this->getTableViewId());
206  $this->ctrl->forwardCommand($recordview_gui);
207  $this->tabs->setBackTarget(
208  $this->lng->txt('back'),
209  $this->ctrl->getLinkTargetByClass(
210  ilDclRecordListGUI::class,
212  )
213  );
214  break;
215  case strtolower(ilNoteGUI::class):
216  $this->prepareOutput();
217  $recordviewGui = new ilDclDetailedViewGUI($this, $this->getTableViewId());
218  $this->ctrl->forwardCommand($recordviewGui);
219  $this->tabs->clearTargets();
220  $this->tabs->setBackTarget($this->lng->txt('back'), $this->ctrl->getLinkTarget($this, ''));
221  break;
222  case strtolower(ilExportGUI::class):
223  $this->prepareOutput();
224  $this->handleExport();
225  break;
226  case strtolower(ilDclPropertyFormGUI::class):
227  $recordedit_gui = new ilDclRecordEditGUI($this, $this->table_id, $this->getTableViewId());
228  $recordedit_gui->getRecord();
229  $recordedit_gui->initForm();
230  $form = $recordedit_gui->getForm();
231  $this->ctrl->forwardCommand($form);
232  break;
233  case strtolower(ilObjectMetaDataGUI::class):
234  $this->checkPermission('write');
235  $this->prepareOutput();
236  $this->tabs->activateTab(self::TAB_META_DATA);
237  $gui = new ilObjectMetaDataGUI($this->object);
238  $this->ctrl->forwardCommand($gui);
239  break;
240  case strtolower(ilObjectContentStyleSettingsGUI::class):
241  $this->prepareOutput();
242  $this->setEditTabs();
243  $this->tabs->activateTab('settings');
244  $this->tabs->activateSubTab('cont_style');
245  global $DIC;
246  $settings_gui = $DIC->contentStyle()->gui()->objectSettingsGUIForRefId(null, $this->ref_id);
247  $this->ctrl->forwardCommand($settings_gui);
248  break;
249  default:
250  parent::executeCommand();
251  }
252  }
checkPermission(string $perm, string $cmd="", string $type="", int $ref_id=null)
handleExport(bool $do_default=false)
Class ilObjectMetaDataGUI.
GUI class for the workflow of copying objects.
prepareOutput(bool $show_sub_objects=true)
ilDclTableListGUI: ilDclFieldListGUI, ilDclFieldEditGUI, ilDclTableViewGUI, ilDclTableEditGUI ...
static http()
Fetches the global http state from ILIAS.
This file is part of ILIAS, a powerful learning management system published by ILIAS open source e-Le...
checkPermissionBool(string $perm, string $cmd="", string $type="", ?int $node_id=null)
Class ilObjFile.
global $DIC
Definition: shib_login.php:25
static getInstanceFromAjaxCall()
(Re-)Build instance from ajax call
ilDclDetailedViewGUI: ilDclDetailedViewDefinitionGUI, ilEditClipboardGUI, ilCommentGUI ...
+ Here is the call graph for this function:

◆ getDataCollectionObject()

ilObjDataCollectionGUI::getDataCollectionObject ( )

Definition at line 513 of file class.ilObjDataCollectionGUI.php.

514  {
515  return new ilObjDataCollection($this->ref_id, true);
516  }

◆ getObjectId()

ilObjDataCollectionGUI::getObjectId ( )

Definition at line 99 of file class.ilObjDataCollectionGUI.php.

References ilObjectGUI\$obj_id.

99  : int
100  {
101  return $this->obj_id;
102  }

◆ getStandardCmd()

ilObjDataCollectionGUI::getStandardCmd ( )

Definition at line 109 of file class.ilObjDataCollectionGUI.php.

109  : string
110  {
111  return 'render';
112  }

◆ getTableViewId()

ilObjDataCollectionGUI::getTableViewId ( )
protected

Definition at line 274 of file class.ilObjDataCollectionGUI.php.

References ilDclCache\getTableCache(), ILIAS\FileDelivery\http(), and ILIAS\Repository\refinery().

Referenced by executeCommand().

274  : int
275  {
276  $tableview_id = null;
277  if ($this->http->wrapper()->query()->has('tableview_id')) {
278  $tableview_id = $this->http->wrapper()->query()->retrieve(
279  'tableview_id',
280  $this->refinery->kindlyTo()->int()
281  );
282  }
283  if ($this->http->wrapper()->post()->has('tableview_id')) {
284  $tableview_id = $this->http->wrapper()->post()->retrieve(
285  'tableview_id',
286  $this->refinery->kindlyTo()->int()
287  );
288  }
289  if (!$tableview_id) {
290  $table_obj = ilDclCache::getTableCache($this->table_id);
291  $tableview_id = $table_obj->getFirstTableViewId();
292  }
293  if ($tableview_id === null) {
294  throw new ilDclNoTableviewException('No visible tableview configured!');
295  }
296  return $tableview_id;
297  }
static http()
Fetches the global http state from ILIAS.
static getTableCache(int $table_id=null)
+ Here is the call graph for this function:
+ Here is the caller graph for this function:

◆ getType()

ilObjDataCollectionGUI::getType ( )

Definition at line 114 of file class.ilObjDataCollectionGUI.php.

References ilObjDataCollection\TYPE.

114  : string
115  {
117  }

◆ handleExport()

ilObjDataCollectionGUI::handleExport ( bool  $do_default = false)
protected

Definition at line 254 of file class.ilObjDataCollectionGUI.php.

References ILIAS\Repository\ctrl(), and ILIAS\Repository\tabs().

Referenced by executeCommand().

254  : void
255  {
256  $this->tabs->setTabActive(self::TAB_EXPORT);
257  $exp_gui = new ilExportGUI($this);
258  if ($do_default) {
259  $exp_gui->listExportFiles();
260  } else {
261  $this->ctrl->forwardCommand($exp_gui);
262  }
263  }
+ Here is the call graph for this function:
+ Here is the caller graph for this function:

◆ handleExportAsync()

ilObjDataCollectionGUI::handleExportAsync ( )
protected

Definition at line 265 of file class.ilObjDataCollectionGUI.php.

References ILIAS\Repository\ctrl(), ilDclContentExporter\exportAsync(), ILIAS\Repository\object(), and ILIAS\Repository\tabs().

265  : void
266  {
267  $this->tabs->setTabActive(self::TAB_EXPORT);
268  $exp_gui = new ilExportGUI($this);
269  $exporter = new ilDclContentExporter($this->object->getRefId(), null);
270  $exporter->exportAsync();
271  $this->ctrl->redirect($exp_gui);
272  }
exportAsync(string $format=self::EXPORT_EXCEL, string $filepath=null)
Hook-Class for exporting data-collections (used in SOAP-Class) This Class avoids duplicated code by r...
+ Here is the call graph for this function:

◆ infoScreen()

ilObjDataCollectionGUI::infoScreen ( )

Definition at line 299 of file class.ilObjDataCollectionGUI.php.

References ILIAS\Repository\ctrl().

299  : void
300  {
301  $this->ctrl->redirectByClass(ilInfoScreenGUI::class, 'showSummary');
302  }
+ Here is the call graph for this function:

◆ infoScreenForward()

ilObjDataCollectionGUI::infoScreenForward ( )

Definition at line 309 of file class.ilObjDataCollectionGUI.php.

References ilObject2GUI\checkPermission(), ilObject2GUI\checkPermissionBool(), ILIAS\Repository\ctrl(), ILIAS\Repository\object(), and ILIAS\Repository\tabs().

Referenced by executeCommand().

309  : void
310  {
311  $this->tabs->activateTab(self::TAB_INFO);
312 
313  if (!$this->checkPermissionBool('visible')) {
314  $this->checkPermission('read');
315  }
316 
317  $info = new ilInfoScreenGUI($this);
318  $info->enablePrivateNotes();
319  $info->addMetaDataSections($this->object->getId(), 0, $this->object->getType());
320 
321  $this->ctrl->forwardCommand($info);
322  }
checkPermission(string $perm, string $cmd="", string $type="", int $ref_id=null)
checkPermissionBool(string $perm, string $cmd="", string $type="", ?int $node_id=null)
+ Here is the call graph for this function:
+ Here is the caller graph for this function:

◆ initForm()

ilObjDataCollectionGUI::initForm ( )
protected

Definition at line 418 of file class.ilObjDataCollectionGUI.php.

References ILIAS\UI\Implementation\Component\Input\$inputs, ilObject2GUI\$refinery, ILIAS\Repository\ctrl(), ILIAS\Repository\lng(), ILIAS\Repository\object(), and ILIAS\UI\Implementation\Component\Input\withValue().

Referenced by update().

418  : Form
419  {
420  $inputs = [];
421 
422  $edit = [];
423  $edit['title'] = $this->ui_factory->input()->field()->text($this->lng->txt('title'))->withRequired(true);
424  $edit['description'] = $this->ui_factory->input()->field()->textarea($this->lng->txt('description'));
425  $edit['notification'] = $this->ui_factory->input()->field()->checkbox(
426  $this->lng->txt('dcl_activate_notification'),
427  $this->lng->txt('dcl_notification_info')
428  );
429  $inputs['edit'] = $this->ui_factory->input()->field()->section($edit, $this->lng->txt($this->type . '_edit'))
430  ->withValue([
431  'title' => $this->object->getTitle(),
432  'description' => $this->object->getLongDescription(),
433  'notification' => $this->object->getNotification(),
434  ]);
435 
436  $availability = [];
437  $availability['online'] = $this->ui_factory->input()->field()->checkbox(
438  $this->lng->txt('online'),
439  $this->lng->txt('dcl_online_info')
440  );
441  $inputs['availability'] = $this->ui_factory->input()->field()->section($availability, $this->lng->txt('obj_activation_list_gui'))
442  ->withValue(['online' => $this->object->getOnline(),]);
443 
444  $presentation = [];
445  $presentation['tile_image'] = $this->object->getObjectProperties()->getPropertyTileImage()->toForm(
446  $this->lng,
447  $this->ui_factory->input()->field(),
449  );
450  $inputs['presentation'] = $this->ui_factory->input()->field()->section($presentation, $this->lng->txt('cont_presentation'));
451 
452  return $this->ui_factory->input()->container()->form()->standard($this->ctrl->getFormAction($this, 'update'), $inputs);
453  }
This describes commonalities between all forms.
Definition: Form.php:32
withValue($value)
Get an input like this with another value displayed on the client side.
Definition: Group.php:59
+ Here is the call graph for this function:
+ Here is the caller graph for this function:

◆ listRecords()

ilObjDataCollectionGUI::listRecords ( )
final

Definition at line 508 of file class.ilObjDataCollectionGUI.php.

References ILIAS\Repository\ctrl().

Referenced by render().

508  : void
509  {
510  $this->ctrl->redirectByClass(ilDclRecordListGUI::class, 'show');
511  }
+ Here is the call graph for this function:
+ Here is the caller graph for this function:

◆ render()

ilObjDataCollectionGUI::render ( )

Definition at line 304 of file class.ilObjDataCollectionGUI.php.

References listRecords().

304  : void
305  {
306  $this->listRecords();
307  }
+ Here is the call graph for this function:

◆ setEditTabs()

ilObjDataCollectionGUI::setEditTabs ( )
protected

Definition at line 492 of file class.ilObjDataCollectionGUI.php.

References ILIAS\Repository\ctrl(), ILIAS\Repository\lng(), and ILIAS\Repository\tabs().

Referenced by edit(), executeCommand(), and update().

492  : void
493  {
494  $this->tabs->addSubTab(
495  'general',
496  $this->lng->txt('general'),
497  $this->ctrl->getLinkTargetByClass(self::class, 'edit')
498  );
499  $this->tabs->addSubTab(
500  'cont_style',
501  $this->lng->txt('cont_style'),
502  $this->ctrl->getLinkTargetByClass(ilObjectContentStyleSettingsGUI::class)
503  );
504 
505  $this->tabs->activateSubTab('general');
506  }
+ Here is the call graph for this function:
+ Here is the caller graph for this function:

◆ setTableId()

ilObjDataCollectionGUI::setTableId ( int  $objectOrRefId = 0)
private

Definition at line 83 of file class.ilObjDataCollectionGUI.php.

References ilObjDataCollectionAccess\hasWriteAccess(), ILIAS\FileDelivery\http(), and ILIAS\Repository\refinery().

Referenced by __construct().

83  : void
84  {
85  if ($this->http->wrapper()->query()->has('table_id')) {
86  $this->table_id = $this->http->wrapper()->query()->retrieve('table_id', $this->refinery->kindlyTo()->int());
87  } elseif ($this->http->wrapper()->query()->has('tableview_id')) {
88  $this->table_id = ilDclTableView::find(
89  $this->http->wrapper()->query()->retrieve('tableview_id', $this->refinery->kindlyTo()->int())
90  )->getTableId();
91  } elseif ($objectOrRefId > 0) {
92  $tables = ilObjDataCollectionAccess::hasWriteAccess($this->ref_id) ? $this->object->getTables() : $this->object->getVisibleTables();
93  if ($tables !== []) {
94  $this->table_id = array_shift($tables)->getId();
95  }
96  }
97  }
static http()
Fetches the global http state from ILIAS.
static hasWriteAccess(int $ref, ?int $user_id=0)
+ Here is the call graph for this function:
+ Here is the caller graph for this function:

◆ setTabs()

ilObjDataCollectionGUI::setTabs ( )
protected

Definition at line 386 of file class.ilObjDataCollectionGUI.php.

References ilObjectGUI\$ref_id, ILIAS\Repository\access(), addTab(), ILIAS\Repository\ctrl(), and ILIAS\Repository\lng().

386  : void
387  {
388  $ref_id = $this->object->getRefId();
389 
390  if ($this->access->checkAccess('read', '', $ref_id) === true) {
391  $this->addTab(self::TAB_CONTENT, $this->ctrl->getLinkTargetByClass(ilDclRecordListGUI::class, 'show'));
392  }
393 
394  if ($this->access->checkAccess('visible', '', $ref_id) === true || $this->access->checkAccess('read', '', $ref_id) === true) {
395  $this->addTab(self::TAB_INFO, $this->ctrl->getLinkTargetByClass(ilInfoScreenGUI::class, 'showSummary'));
396  }
397 
398  if ($this->access->checkAccess('write', '', $ref_id) === true) {
399  $this->addTab(self::TAB_EDIT_DCL, $this->ctrl->getLinkTarget($this, 'edit'));
400  $this->addTab(self::TAB_LIST_TABLES, $this->ctrl->getLinkTargetByClass(ilDclTableListGUI::class, 'listTables'));
401  $mdgui = new ilObjectMetaDataGUI($this->object);
402  if ($mdtab = $mdgui->getTab()) {
403  $this->tabs_gui->addTab(self::TAB_META_DATA, $this->lng->txt('meta_data'), $mdtab);
404  }
405  $this->addTab(self::TAB_EXPORT, $this->ctrl->getLinkTargetByClass(ilExportGUI::class, ''));
406  }
407 
408  if ($this->access->checkAccess('edit_permission', '', $ref_id) === true) {
409  $this->addTab(self::TAB_LIST_PERMISSIONS, $this->ctrl->getLinkTargetByClass(ilPermissionGUI::class, 'perm'));
410  }
411  }
Class ilObjectMetaDataGUI.
addTab(string $langKey, string $link)
+ Here is the call graph for this function:

◆ toggleNotification()

ilObjDataCollectionGUI::toggleNotification ( )
final

Definition at line 518 of file class.ilObjDataCollectionGUI.php.

References ilObjectGUI\$obj_id, ILIAS\Repository\ctrl(), ILIAS\FileDelivery\http(), ILIAS\Repository\refinery(), ilNotification\setNotification(), ilNotification\TYPE_DATA_COLLECTION, and ILIAS\Repository\user().

518  : void
519  {
520  $ntf = $this->http->wrapper()->query()->retrieve('ntf', $this->refinery->kindlyTo()->int());
521  switch ($ntf) {
522  case 1:
525  $this->user->getId(),
527  false
528  );
529  break;
530  case 2:
533  $this->user->getId(),
535  );
536  break;
537  }
538  $this->ctrl->redirectByClass(ilDclRecordListGUI::class, 'show');
539  }
static http()
Fetches the global http state from ILIAS.
static setNotification(int $type, int $user_id, int $id, bool $status=true)
Set notification status for object and user.
+ Here is the call graph for this function:

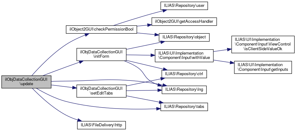
◆ update()

ilObjDataCollectionGUI::update ( )

Definition at line 467 of file class.ilObjDataCollectionGUI.php.

References ilObjectGUI\$data, ilObject2GUI\checkPermissionBool(), ILIAS\FileDelivery\http(), initForm(), ILIAS\Repository\lng(), setEditTabs(), and ILIAS\Repository\tabs().

467  : void
468  {
469  if (!$this->checkPermissionBool('write')) {
470  $this->error->raiseError($this->lng->txt('permission_denied'), $this->error->MESSAGE);
471  }
472 
473  $this->setEditTabs();
474  $this->tabs->activateTab(self::TAB_EDIT_DCL);
475 
476  $form = $this->initForm()->withRequest($this->http->request());
477  $data = $form->getData();
478 
479  if ($data !== null) {
480  $this->object->setTitle($data['edit']['title']);
481  $this->object->setDescription($data['edit']['description']);
482  $this->object->setNotification($data['edit']['notification']);
483  $this->object->setOnline($data['availability']['online']);
484  $this->object->getObjectProperties()->storePropertyTileImage($data['presentation']['tile_image']);
485  $this->object->update();
486  $this->tpl->setOnScreenMessage('success', $this->lng->txt('msg_obj_modified'), true);
487  }
488 
489  $this->tpl->setContent($this->ui_renderer->render($form));
490  }
static http()
Fetches the global http state from ILIAS.
checkPermissionBool(string $perm, string $cmd="", string $type="", ?int $node_id=null)
+ Here is the call graph for this function:

Field Documentation

◆ $ctrl

ilCtrl ilObjDataCollectionGUI::$ctrl
protected

Definition at line 54 of file class.ilObjDataCollectionGUI.php.

◆ $http

ILIAS HTTP Services ilObjDataCollectionGUI::$http
protected

Definition at line 56 of file class.ilObjDataCollectionGUI.php.

◆ $lng

ilLanguage ilObjDataCollectionGUI::$lng
protected

Definition at line 55 of file class.ilObjDataCollectionGUI.php.

◆ $object

ilObject ilObjDataCollectionGUI::$object = null

Definition at line 53 of file class.ilObjDataCollectionGUI.php.

◆ $table_id

int ilObjDataCollectionGUI::$table_id
protected

Definition at line 58 of file class.ilObjDataCollectionGUI.php.

Referenced by _goto().

◆ $tabs

ilTabsGUI ilObjDataCollectionGUI::$tabs
protected

Definition at line 57 of file class.ilObjDataCollectionGUI.php.

◆ GET_RECORD_ID

const ilObjDataCollectionGUI::GET_RECORD_ID = 'record_id'

Definition at line 43 of file class.ilObjDataCollectionGUI.php.

◆ GET_REF_ID

const ilObjDataCollectionGUI::GET_REF_ID = 'ref_id'

Definition at line 40 of file class.ilObjDataCollectionGUI.php.

◆ GET_TABLE_ID

const ilObjDataCollectionGUI::GET_TABLE_ID = 'table_id'

Definition at line 41 of file class.ilObjDataCollectionGUI.php.

◆ GET_VIEW_ID

const ilObjDataCollectionGUI::GET_VIEW_ID = 'tableview_id'

Definition at line 42 of file class.ilObjDataCollectionGUI.php.

◆ TAB_CONTENT

const ilObjDataCollectionGUI::TAB_CONTENT = 'content'

Definition at line 51 of file class.ilObjDataCollectionGUI.php.

◆ TAB_EDIT_DCL

const ilObjDataCollectionGUI::TAB_EDIT_DCL = 'settings'

Definition at line 45 of file class.ilObjDataCollectionGUI.php.

◆ TAB_EXPORT

const ilObjDataCollectionGUI::TAB_EXPORT = 'export'

Definition at line 48 of file class.ilObjDataCollectionGUI.php.

◆ TAB_INFO

const ilObjDataCollectionGUI::TAB_INFO = 'info_short'

Definition at line 50 of file class.ilObjDataCollectionGUI.php.

◆ TAB_LIST_PERMISSIONS

const ilObjDataCollectionGUI::TAB_LIST_PERMISSIONS = 'perm_settings'

Definition at line 49 of file class.ilObjDataCollectionGUI.php.

◆ TAB_LIST_TABLES

const ilObjDataCollectionGUI::TAB_LIST_TABLES = 'dcl_tables'

Definition at line 46 of file class.ilObjDataCollectionGUI.php.

◆ TAB_META_DATA

const ilObjDataCollectionGUI::TAB_META_DATA = 'meta_data'

Definition at line 47 of file class.ilObjDataCollectionGUI.php.


The documentation for this class was generated from the following file: