ILIAS  release_10 Revision v10.1-43-ga1241a92c2f
ilGroupMembershipGUI Class Reference

GUI class for membership features. More...

+ Inheritance diagram for ilGroupMembershipGUI:
+ Collaboration diagram for ilGroupMembershipGUI:

Public Member Functions

 __construct (ilObjectGUI $repository_gui, ilObject $repository_obj)
 
 filterUserIdsByRbacOrPositionOfCurrentUser (array $a_user_ids)
 Filter user ids by access. More...
 
 assignMembers (array $user_ids, string $a_type)
 
 getLocalTypeRole (bool $a_translation=false)
 
 getPrintMemberData (array $a_members)
 
 getAttendanceListUserData (int $user_id, array $filters=[])
 Callback from attendance list. More...
 
- Public Member Functions inherited from ilMembershipGUI
 __construct (ilObjectGUI $repository_gui, ilObject $repository_obj)
 
 getParentGUI ()
 
 getParentObject ()
 
 getMembersObject ()
 
 filterUserIdsByRbacOrPositionOfCurrentUser (array $a_user_ids)
 Filter user ids by access. More...
 
 executeCommand ()
 
 getAttendanceListUserData (int $user_id, array $filters=[])
 
 updateParticipants ()
 update members More...
 
 createMailSignature ()
 Create Mail signature. More...
 
 addMemberTab (ilTabsGUI $tabs, bool $a_is_participant=false)
 
 readMemberData (array $usr_ids, array $columns)
 Required for member table guis. More...
 
 getLocalRoles ()
 
 confirmAssignSubscribers ()
 Show subscription confirmation. More...
 
 confirmRefuseSubscribers ()
 Refuse subscriber confirmation. More...
 
 assignSubscribers ()
 Do assignment of subscription request. More...
 
 confirmAssignFromWaitingList ()
 Assign from waiting list (confirmatoin) More...
 
 assignFromWaitingList ()
 Assign from waiting list. More...
 
 confirmRefuseFromList ()
 Refuse from waiting list (confirmation) More...
 

Protected Member Functions

 getMailMemberRoles ()
 
 updateParticipantsStatus ()
 save in participants table More...
 
 initParticipantTableGUI ()
 
 initEditParticipantTableGUI (array $participants)
 
 initParticipantTemplate ()
 Init participant view template. More...
 
 initWaitingList ()
 
 getDefaultRole ()
 
 getMailContextOptions ()
 
- Protected Member Functions inherited from ilMembershipGUI
 initParticipantsFromPost ()
 
 initMemberIdFromGet ()
 
 initSubscribersFromPost ()
 
 initWaitingListIdsFromPost ()
 
 getLanguage ()
 
 getCtrl ()
 
 getLogger ()
 
 getMailMemberRoles ()
 
 checkPermissionBool (string $a_permission, string $a_cmd='', string $a_type='', int $a_ref_id=0)
 
 checkRbacOrPositionAccessBool (string $a_rbac_perm, string $a_pos_perm, int $a_ref_id=0)
 
 checkPermission (string $a_permission, string $a_cmd="")
 Check permission If not granted redirect to parent gui. More...
 
 checkRbacOrPermissionAccess (string $a_rbac_perm, string $a_pos_perm)
 check rbac or position access More...
 
 canAddOrSearchUsers ()
 Check if current user is allowed to add / search users. More...
 
 participants ()
 Show participant table, subscriber table, wating list table;. More...
 
 getParticipantTableTitle ()
 
 participantsApplyFilter ()
 Apply filter for participant table. More...
 
 participantsResetFilter ()
 reset participants filter More...
 
 editMember ()
 Edit one participant. More...
 
 editParticipants (array $post_participants=array())
 Edit participants. More...
 
 updateLPFromStatus (int $usr_id, bool $has_passed)
 
 confirmDeleteParticipants ()
 Show confirmation screen for participants deletion. More...
 
 deleteParticipants ()
 
 sendMailToSelectedUsers ()
 
 getMailContextOptions ()
 
 membersMap ()
 Members map. More...
 
 mailMembersBtn ()
 
 showParticipantsToolbar ()
 Show participants toolbar. More...
 
 showMemberExportToolbarButton (ilToolbarGUI $toolbar, ?string $a_back_cmd=null, bool $a_separator=false)
 
 showMailToMemberToolbarButton (ilToolbarGUI $toolbar, ?string $a_back_cmd=null, bool $a_separator=false)
 Show mail to member toolbar button. More...
 
 getMailButtonLabel ()
 
 getDefaultCommand ()
 
 getMemberTabName ()
 
 setSubTabs (ilTabsGUI $tabs)
 Set sub tabs. More...
 
 parseSubscriberTable ()
 Parse table of subscription request. More...
 
 initSubscriberTable ()
 
 refuseSubscribers ()
 
 parseWaitingListTable ()
 Parse table of subscription request. More...
 
 refuseFromList ()
 refuse from waiting list More...
 
 addToClipboard ()
 Add selected users to user clipboard. More...
 
 getDefaultRole ()
 
 activateSubTab (string $a_sub_tab)
 
 printMembers ()
 
 printMembersOutput ()
 print members output More...
 
 printForMembersOutput ()
 print members output More...
 
 jump2UsersGallery ()
 
 initAttendanceList (bool $a_for_members=false)
 

Protected Attributes

GlobalHttpState $http
 
Factory $refinery
 
- Protected Attributes inherited from ilMembershipGUI
GlobalHttpState $http
 
Factory $refinery
 
ilLanguage $lng
 
ilCtrlInterface $ctrl
 
ilLogger $logger
 
ilGlobalTemplateInterface $tpl
 
ilAccessHandler $access
 
ilParticipants $participants = null
 
ilObjUser $user
 
ilErrorHandling $error
 
ilTabsGUI $tabs
 
ilToolbarGUI $toolbar
 
ilRbacSystem $rbacsystem
 
ilRbacReview $rbacreview
 
ilTree $tree
 
array $member_data = []
 

Detailed Description

Constructor & Destructor Documentation

◆ __construct()

ilGroupMembershipGUI::__construct ( ilObjectGUI  $repository_gui,
ilObject  $repository_obj 
)

Definition at line 39 of file class.ilGroupMembershipGUI.php.

References $DIC, ILIAS\GlobalScreen\Provider\__construct(), ILIAS\FileDelivery\http(), and ILIAS\Repository\refinery().

40  {
41  global $DIC;
42 
43  parent::__construct($repository_gui, $repository_obj);
44  $this->refinery = $DIC->refinery();
45  $this->http = $DIC->http();
46  }
static http()
Fetches the global http state from ILIAS.
global $DIC
Definition: shib_login.php:25
__construct(Container $dic, ilPlugin $plugin)
+ Here is the call graph for this function:

Member Function Documentation

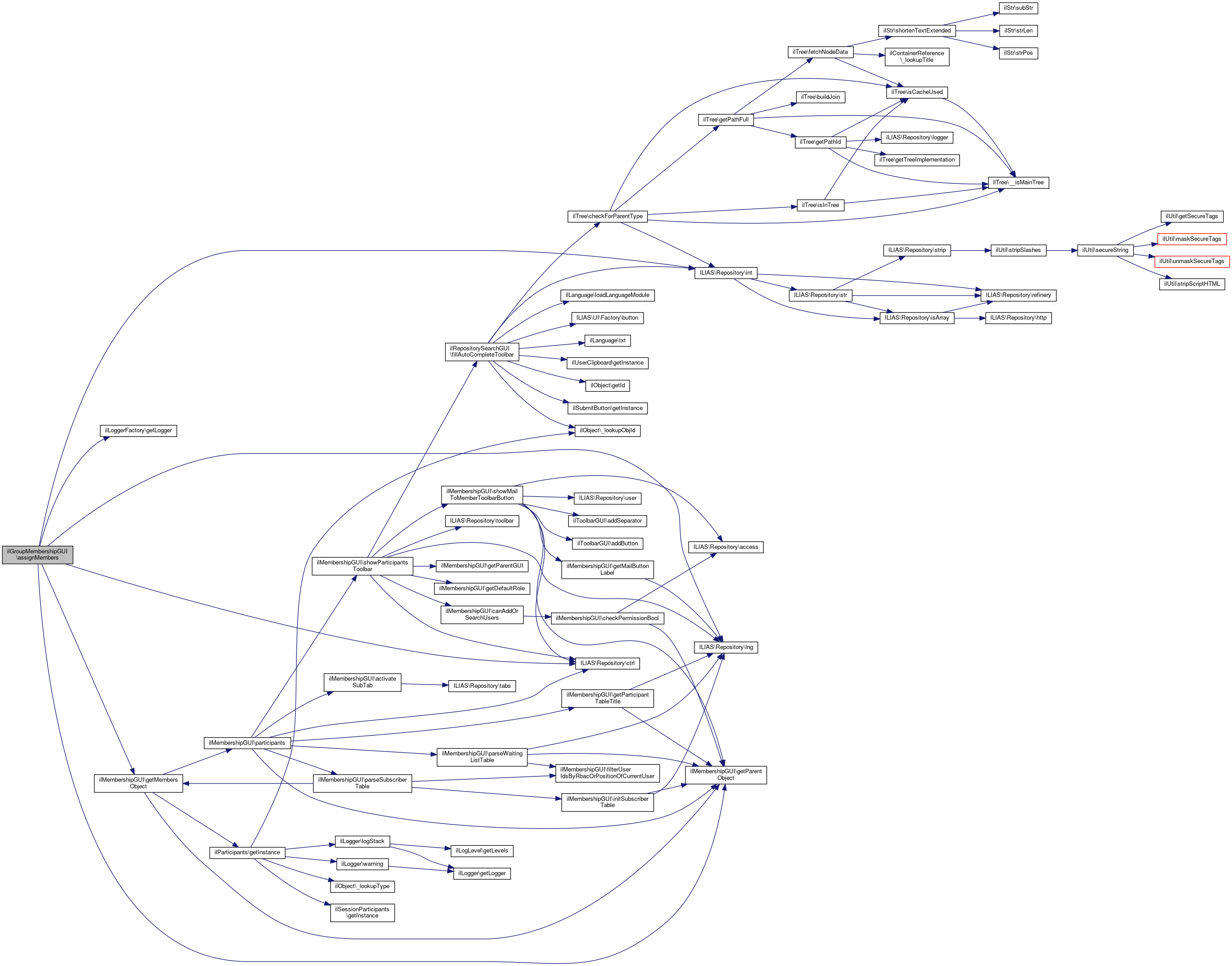
◆ assignMembers()

ilGroupMembershipGUI::assignMembers ( array  $user_ids,
string  $a_type 
)

Definition at line 72 of file class.ilGroupMembershipGUI.php.

References ILIAS\Repository\ctrl(), ilLoggerFactory\getLogger(), ilMembershipGUI\getMembersObject(), ilMembershipGUI\getParentObject(), ilParticipants\IL_GRP_ADMIN, ilParticipants\IL_GRP_MEMBER, ILIAS\Repository\int(), ILIAS\Repository\lng(), and ilGroupMembershipMailNotification\TYPE_ADMISSION_MEMBER.

72  : bool
73  {
74  $a_type = (int) $a_type;
75  if (!count($user_ids)) {
76  $this->lng->loadLanguageModule('search');
77  $this->tpl->setOnScreenMessage('failure', $this->lng->txt('search_err_user_not_exist'), true);
78  return false;
79  }
80 
81  $assigned = false;
82  foreach ($user_ids as $new_member) {
83  $new_member = (int) $new_member;
84  if ($this->getMembersObject()->isAssigned($new_member)) {
85  continue;
86  }
87  switch ($a_type) {
88  case $this->getParentObject()->getDefaultAdminRole():
89  $this->getMembersObject()->add($new_member, ilParticipants::IL_GRP_ADMIN);
90  $this->getMembersObject()->sendNotification(
92  $new_member
93  );
94  $assigned = true;
95  break;
96 
97  case $this->getParentObject()->getDefaultMemberRole():
98  $this->getMembersObject()->add($new_member, ilParticipants::IL_GRP_MEMBER);
99  $this->getMembersObject()->sendNotification(
101  $new_member
102  );
103  $assigned = true;
104  break;
105 
106  default:
107  if (in_array($a_type, $this->getParentObject()->getLocalGroupRoles(true))) {
108  $this->getMembersObject()->add($new_member, ilParticipants::IL_GRP_MEMBER);
109  $this->getMembersObject()->updateRoleAssignments($new_member, (array) $a_type);
110  } else {
111  ilLoggerFactory::getLogger('crs')->notice('Can not find role with id .' . $a_type . ' to assign users.');
112  $this->tpl->setOnScreenMessage('failure', $this->lng->txt("crs_cannot_find_role"), true);
113  return false;
114  }
115  $this->getMembersObject()->sendNotification(
117  $new_member
118  );
119  $assigned = true;
120  break;
121  }
122  }
123 
124  if ($assigned) {
125  $this->tpl->setOnScreenMessage('success', $this->lng->txt("grp_msg_member_assigned"), true);
126  } else {
127  $this->tpl->setOnScreenMessage('info', $this->lng->txt('grp_users_already_assigned'), true);
128  }
129  $this->ctrl->redirect($this, 'participants');
130  return true;
131  }
static getLogger(string $a_component_id)
Get component logger.
+ Here is the call graph for this function:

◆ filterUserIdsByRbacOrPositionOfCurrentUser()

ilGroupMembershipGUI::filterUserIdsByRbacOrPositionOfCurrentUser ( array  $a_user_ids)

Filter user ids by access.

Parameters
int[]$a_user_ids
Returns
int[]

Definition at line 62 of file class.ilGroupMembershipGUI.php.

References ILIAS\Repository\access(), and ilMembershipGUI\getParentObject().

62  : array
63  {
64  return $this->access->filterUserIdsByRbacOrPositionOfCurrentUser(
65  'manage_members',
66  'manage_members',
67  $this->getParentObject()->getRefId(),
68  $a_user_ids
69  );
70  }
+ Here is the call graph for this function:

◆ getAttendanceListUserData()

ilGroupMembershipGUI::getAttendanceListUserData ( int  $user_id,
array  $filters = [] 
)

Callback from attendance list.

Definition at line 244 of file class.ilGroupMembershipGUI.php.

References $user_id, ilDatePresentation\formatDate(), IL_CAL_UNIX, ILIAS\Repository\lng(), and ilDatePresentation\setUseRelativeDates().

244  : array
245  {
246  if (is_array($this->member_data) && array_key_exists($user_id, $this->member_data)) {
247  $user_data = $this->member_data[$user_id];
248  if (isset($user_data['access_time_unix'])) {
250  $user_data['access'] = ilDatePresentation::formatDate(
251  new ilDateTime($user_data['access_time_unix'], IL_CAL_UNIX)
252  );
254  }
255  if (isset($this->member_data['progress'])) {
256  $user_data['progress'] = $this->lng->txt($this->member_data['progress']);
257  }
258  return $user_data;
259  }
260  return [];
261  }
static array static setUseRelativeDates(bool $a_status)
set use relative dates
static formatDate(ilDateTime $date, bool $a_skip_day=false, bool $a_include_wd=false, bool $include_seconds=false, ilObjUser $user=null,)
const IL_CAL_UNIX
+ Here is the call graph for this function:

◆ getDefaultRole()

ilGroupMembershipGUI::getDefaultRole ( )
protected

Definition at line 229 of file class.ilGroupMembershipGUI.php.

References ilMembershipGUI\getParentGUI().

229  : ?int
230  {
231  return $this->getParentGUI()->getObject()->getDefaultMemberRole();
232  }
+ Here is the call graph for this function:

◆ getLocalTypeRole()

ilGroupMembershipGUI::getLocalTypeRole ( bool  $a_translation = false)

Definition at line 215 of file class.ilGroupMembershipGUI.php.

References ilMembershipGUI\getParentObject().

215  : array
216  {
217  return $this->getParentObject()->getLocalGroupRoles($a_translation);
218  }
+ Here is the call graph for this function:

◆ getMailContextOptions()

ilGroupMembershipGUI::getMailContextOptions ( )
protected

Definition at line 266 of file class.ilGroupMembershipGUI.php.

References ilContainer\_lookupContainerSetting(), ilObjectServiceSettingsGUI\EXTERNAL_MAIL_PREFIX, ILIAS\Survey\Mode\getId(), ilMembershipGUI\getParentObject(), and ilMail\PROP_CONTEXT_SUBJECT_PREFIX.

266  : array
267  {
268  $context_options = [
270  $this->getParentObject()->getId(),
272  ''
273  ),
274  ];
275 
276  return $context_options;
277  }
const PROP_CONTEXT_SUBJECT_PREFIX
static _lookupContainerSetting(int $a_id, string $a_keyword, string $a_default_value=null)
+ Here is the call graph for this function:

◆ getMailMemberRoles()

ilGroupMembershipGUI::getMailMemberRoles ( )
protected
Returns
ilAbstractMailMemberRoles | null

Definition at line 51 of file class.ilGroupMembershipGUI.php.

52  {
53  return new ilMailMemberGroupRoles();
54  }
Class ilMailMemberCourseRoles.
Class ilAbstractMailMemberRoles.

◆ getPrintMemberData()

ilGroupMembershipGUI::getPrintMemberData ( array  $a_members)

Definition at line 234 of file class.ilGroupMembershipGUI.php.

References ilMembershipGUI\$member_data, ilMembershipGUI\getParentGUI(), and ilMembershipGUI\readMemberData().

234  : array
235  {
236  $member_data = $this->readMemberData($a_members, array());
237  $member_data = $this->getParentGUI()->addCustomData($member_data);
238  return $member_data;
239  }
readMemberData(array $usr_ids, array $columns)
Required for member table guis.
+ Here is the call graph for this function:

◆ initEditParticipantTableGUI()

ilGroupMembershipGUI::initEditParticipantTableGUI ( array  $participants)
protected

Definition at line 196 of file class.ilGroupMembershipGUI.php.

References ilMembershipGUI\getParentGUI(), ilMembershipGUI\getParentObject(), ILIAS\Repository\lng(), and ilMembershipGUI\readMemberData().

197  {
198  $table = new ilGroupEditParticipantsTableGUI($this, $this->getParentObject());
199  $table->setTitle($this->lng->txt($this->getParentObject()->getType() . '_header_edit_members'));
200  $table->setData($this->getParentGUI()->readMemberData($participants));
201 
202  return $table;
203  }
readMemberData(array $usr_ids, array $columns)
Required for member table guis.
ilParticipants $participants
+ Here is the call graph for this function:

◆ initParticipantTableGUI()

ilGroupMembershipGUI::initParticipantTableGUI ( )
protected

Definition at line 179 of file class.ilGroupMembershipGUI.php.

References ilObjUserTracking\_enabledLearningProgress(), ilObjUserTracking\_enabledUserRelatedData(), ILIAS\Survey\Mode\getId(), ilObjectLP\getInstance(), and ilMembershipGUI\getParentObject().

180  {
181  $show_tracking =
183  ;
184  if ($show_tracking) {
185  $olp = ilObjectLP::getInstance($this->getParentObject()->getId());
186  $show_tracking = $olp->isActive();
187  }
188 
189  return new ilGroupParticipantsTableGUI(
190  $this,
191  $this->getParentObject(),
192  $show_tracking
193  );
194  }
This file is part of ILIAS, a powerful learning management system published by ILIAS open source e-Le...
static getInstance(int $obj_id)
+ Here is the call graph for this function:

◆ initParticipantTemplate()

ilGroupMembershipGUI::initParticipantTemplate ( )
protected

Init participant view template.

Definition at line 210 of file class.ilGroupMembershipGUI.php.

210  : void
211  {
212  $this->tpl->addBlockFile('ADM_CONTENT', 'adm_content', 'tpl.grp_edit_members.html', 'components/ILIAS/Group');
213  }

◆ initWaitingList()

ilGroupMembershipGUI::initWaitingList ( )
protected

Definition at line 221 of file class.ilGroupMembershipGUI.php.

References ILIAS\Survey\Mode\getId(), and ilMembershipGUI\getParentObject().

222  {
223  return new ilGroupWaitingList($this->getParentObject()->getId());
224  }
Waiting list for groups.
+ Here is the call graph for this function:

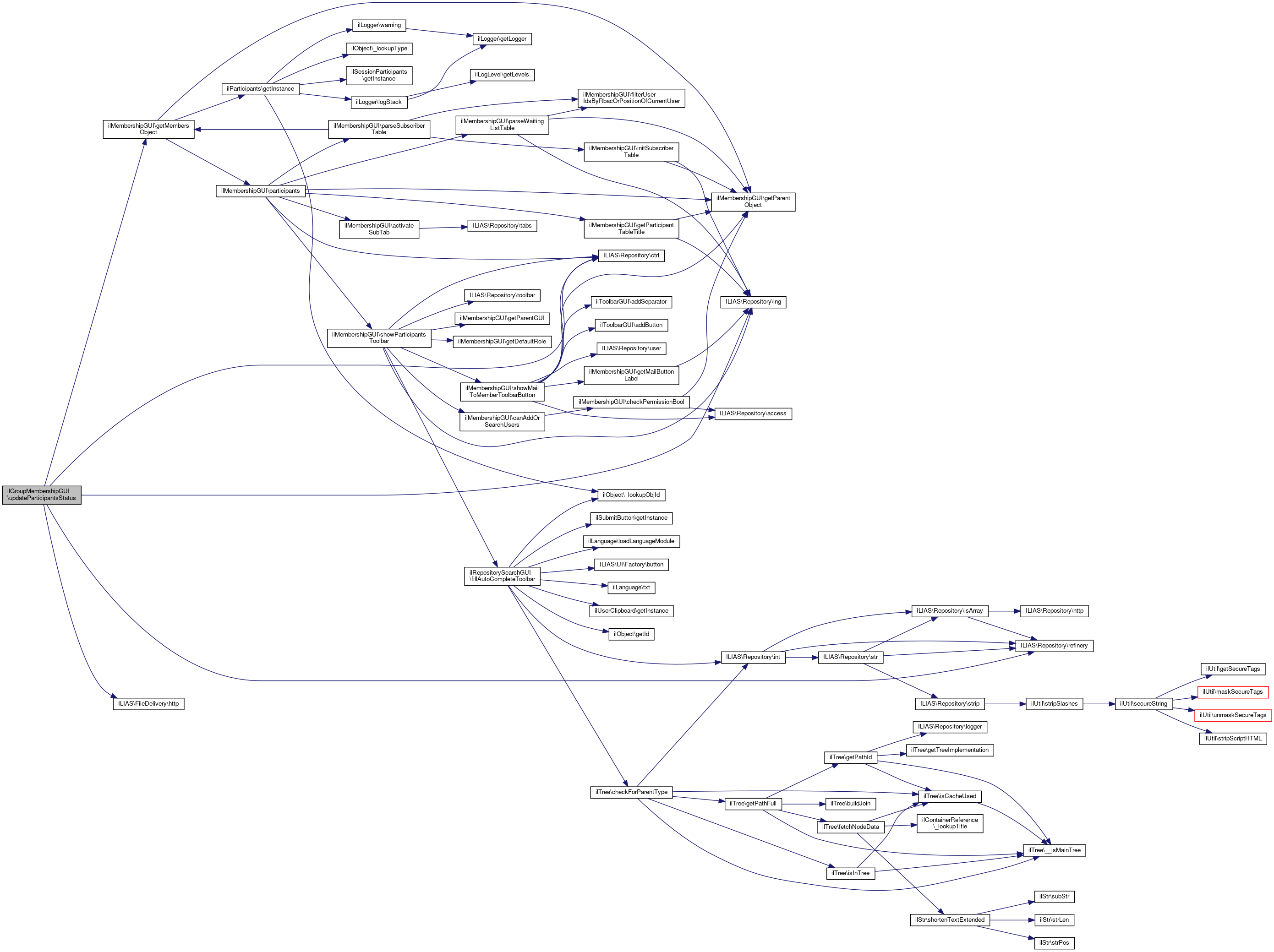
◆ updateParticipantsStatus()

ilGroupMembershipGUI::updateParticipantsStatus ( )
protected

save in participants table

Definition at line 136 of file class.ilGroupMembershipGUI.php.

References ilMembershipGUI\$participants, ILIAS\Repository\ctrl(), ilMembershipGUI\getMembersObject(), ILIAS\FileDelivery\http(), ILIAS\Repository\lng(), and ILIAS\Repository\refinery().

136  : void
137  {
138  $participants = [];
139  if ($this->http->wrapper()->post()->has('visible_member_ids')) {
140  $participants = $this->http->wrapper()->post()->retrieve(
141  'visible_member_ids',
142  $this->refinery->kindlyTo()->listOf(
143  $this->refinery->kindlyTo()->int()
144  )
145  );
146  }
147  $notification = [];
148  if ($this->http->wrapper()->post()->has('notification')) {
149  $notification = $this->http->wrapper()->post()->retrieve(
150  'notification',
151  $this->refinery->kindlyTo()->listOf(
152  $this->refinery->kindlyTo()->int()
153  )
154  );
155  }
156  $contact = [];
157  if ($this->http->wrapper()->post()->has('contact')) {
158  $contact = $this->http->wrapper()->post()->retrieve(
159  'contact',
160  $this->refinery->kindlyTo()->listOf(
161  $this->refinery->kindlyTo()->int()
162  )
163  );
164  }
165  foreach ($participants as $mem_id) {
166  if ($this->getMembersObject()->isAdmin($mem_id)) {
167  $this->getMembersObject()->updateContact($mem_id, in_array($mem_id, $contact));
168  $this->getMembersObject()->updateNotification($mem_id, in_array($mem_id, $notification));
169  } else {
170  $this->getMembersObject()->updateContact($mem_id, false);
171  $this->getMembersObject()->updateNotification($mem_id, false);
172  }
173  }
174  $this->tpl->setOnScreenMessage('success', $this->lng->txt('settings_saved'), true);
175  $this->ctrl->redirect($this, 'participants');
176  }
static http()
Fetches the global http state from ILIAS.
ilParticipants $participants
+ Here is the call graph for this function:

Field Documentation

◆ $http

GlobalHttpState ilGroupMembershipGUI::$http
protected

Definition at line 36 of file class.ilGroupMembershipGUI.php.

◆ $refinery

Factory ilGroupMembershipGUI::$refinery
protected

Definition at line 37 of file class.ilGroupMembershipGUI.php.


The documentation for this class was generated from the following file: