ILIAS  release_10 Revision v10.1-43-ga1241a92c2f
ilObjEmployeeTalkGUI Class Reference

Class ilObjEmployeeTalkGUI. More...

+ Inheritance diagram for ilObjEmployeeTalkGUI:
+ Collaboration diagram for ilObjEmployeeTalkGUI:

Public Member Functions

 __construct ()
 
 setLinkToParentGUI (string $link)
 
 redirectToParentGUI ()
 
 executeCommand ()
 
 editObject ()
 
 updateObject ()
 
 confirmedDeleteObject ()
 
 addChangeDateButtonsToToolbar ()
 
 viewObject ()
 
 getAdminTabs ()
 
- Public Member Functions inherited from ilObjectGUI
 getRefId ()
 
 setAdminMode (string $mode)
 
 getAdminMode ()
 
 getObject ()
 
 executeCommand ()
 
 withReferences ()
 determines whether objects are referenced or not (got ref ids or not) More...
 
 setCreationMode (bool $mode=true)
 If true, a creation screen is displayed the current [ref_id] does belong to the parent class The mode is determined in ilRepositoryGUI. More...
 
 getCreationMode ()
 
 prepareOutput (bool $show_sub_objects=true)
 
 getAdminTabs ()
 administration tabs show only permissions and trash folder More...
 
 getHTML ()
 
 confirmedDeleteObject ()
 confirmed deletion of object -> objects are moved to trash or deleted immediately, if trash is disabled More...
 
 cancelObject ()
 cancel action and go back to previous page More...
 
 createObject ()
 create new object form More...
 
 editAvailabilityPeriodObject ()
 
 saveAvailabilityPeriodObject ()
 
 cancelCreation ()
 cancel create action and go back to repository parent More...
 
 saveObject ()
 
 getDidacticTemplateVar (string $type)
 Get didactic template setting from creation screen. More...
 
 putObjectInTree (ilObject $obj, int $parent_node_id=null)
 Add object to tree at given position. More...
 
 editObject ()
 
 addExternalEditFormCustom (ilPropertyFormGUI $form)
 
 updateObject ()
 updates object entry in object_data More...
 
 getFormAction (string $cmd, string $default_form_action="")
 Get form action for command (command is method name without "Object", e.g. More...
 
 isVisible (int $ref_id, string $type)
 
 viewObject ()
 viewObject container presentation for "administration -> repository, trash, permissions" More...
 
 deleteObject (bool $error=false)
 Display deletion confirmation screen. More...
 
 setColumnSettings (ilColumnGUI $column_gui)
 
 addToDeskObject ()
 
 removeFromDeskObject ()
 
- Public Member Functions inherited from ILIAS\Object\ImplementsCreationCallback
 callCreationCallback (\ilObject $object, \ilObjectDefinition $obj_definition, int $requested_crtcb)
 

Protected Member Functions

 validateCustom (ilPropertyFormGUI $form)
 
 getTabs ()
 
- Protected Member Functions inherited from ilObjectGUI
 getObjectService ()
 
 assignObject ()
 
 setTitleAndDescription ()
 
 createActionDispatcherGUI ()
 
 initHeaderAction (?string $sub_type=null, ?int $sub_id=null)
 Add header action menu. More...
 
 insertHeaderAction (?ilObjectListGUI $list_gui=null)
 Insert header action into main template. More...
 
 addHeaderAction ()
 Add header action menu. More...
 
 redrawHeaderActionObject ()
 Ajax call: redraw action header only. More...
 
 setTabs ()
 set admin tabs More...
 
 setAdminTabs ()
 set admin tabs More...
 
 setLocator ()
 
 addLocatorItems ()
 should be overwritten to add object specific items (repository items are preloaded) More...
 
 omitLocator (bool $omit=true)
 
 addAdminLocatorItems (bool $do_not_add_object=false)
 should be overwritten to add object specific items (repository items are preloaded) More...
 
 getCreationFormsHTML (StandardForm|ilPropertyFormGUI|array $form)
 
 getTitleForCreationFormPage ()
 
 getCreationFormTitle ()
 
 initCreateForm (string $new_type)
 
 didacticTemplatesToForm ()
 
 initDidacticTemplate (ilPropertyFormGUI $form)
 
 retrieveAdditionalDidacticTemplateOptions ()
 
 addAdoptContentLinkToToolbar ()
 
 addImportButtonToToolbar ()
 
 addAvailabilityPeriodButtonToToolbar (ilToolbarGUI $toolbar)
 
 parseDidacticTemplateVar (string $var, string $type)
 
 afterSave (ilObject $new_object)
 Post (successful) object creation hook. More...
 
 initEditForm ()
 
 initEditCustomForm (ilPropertyFormGUI $a_form)
 Add custom fields to update form. More...
 
 getEditFormValues ()
 
 getEditFormCustomValues (array &$a_values)
 Add values to custom edit fields. More...
 
 validateCustom (ilPropertyFormGUI $form)
 Validate custom values (if not possible with checkInput()) More...
 
 updateCustom (ilPropertyFormGUI $form)
 Insert custom update form values into object. More...
 
 afterUpdate ()
 Post (successful) object update hook. More...
 
 routeImportCmdObject ()
 
 importFile (string $file_to_import, string $path_to_uploaded_file_in_temp_dir)
 
 deleteUploadedImportFile (string $path_to_uploaded_file_in_temp_dir)
 
 afterImport (ilObject $new_object)
 Post (successful) object import hook. More...
 
 setFormAction (string $cmd, string $form_action)
 
 getReturnLocation (string $cmd, string $default_location="")
 Get return location for command (command is method name without "Object", e.g. More...
 
 setReturnLocation (string $cmd, string $location)
 set specific return location for command More...
 
 getTargetFrame (string $cmd, string $default_target_frame="")
 get target frame for command (command is method name without "Object", e.g. More...
 
 setTargetFrame (string $cmd, string $target_frame)
 Set specific target frame for command. More...
 
 showPossibleSubObjects ()
 show possible sub objects (pull down menu) More...
 
 getTabs ()
 overwrite in derived GUI class of your object type More...
 
 redirectToRefId (int $ref_id, string $cmd="")
 redirects to (repository) view per ref id usually to a container and usually used at the end of a save/import method where the object gui type (of the new object) doesn't match with the type of the current ["ref_id"] value of the request More...
 
 getCenterColumnHTML ()
 Get center column. More...
 
 getRightColumnHTML ()
 Display right column. More...
 
 checkPermission (string $perm, string $cmd="", string $type="", ?int $ref_id=null)
 
 checkPermissionBool (string $perm, string $cmd="", string $type="", ?int $ref_id=null)
 
 enableDragDropFileUpload ()
 Enables the file upload into this object by dropping files. More...
 
 getCreatableObjectTypes ()
 
 buildAddNewItemElements (array $subtypes, string $create_target_class=ilRepositoryGUI::class, ?int $redirect_target_ref_id=null,)
 
 buildGroup (string $create_target_class, array $obj_types_in_group, string $title, array $subtypes)
 

Protected Attributes

HttpServices $http
 
Refinery $refinery
 
UIFactory $ui_factory
 
ilPropertyFormGUI $form
 
bool $isReadonly
 
ilObjEmployeeTalkAccess $talkAccess
 
IliasDBEmployeeTalkSeriesRepository $repository
 
MetadataHandlerInterface $md_handler
 
NotificationHandlerInterface $notif_handler
 
- Protected Attributes inherited from ilObjectGUI
ILIAS Notes Service $notes_service
 
ServerRequestInterface $request
 
ilLocatorGUI $locator
 
ilObjUser $user
 
ilAccessHandler $access
 
ilSetting $settings
 
ilToolbarGUI $toolbar
 
ilRbacAdmin $rbac_admin
 
ilRbacSystem $rbac_system
 
ilRbacReview $rbac_review
 
ilObjectService $object_service
 
ilObjectDefinition $obj_definition
 
ilGlobalTemplateInterface $tpl
 
ilTree $tree
 
ilCtrl $ctrl
 
ilErrorHandling $error
 
ilLanguage $lng
 
ilTabsGUI $tabs_gui
 
ILIAS $ilias
 
ArrayBasedRequestWrapper $post_wrapper
 
RequestWrapper $request_wrapper
 
Refinery $refinery
 
ilFavouritesManager $favourites
 
ilObjectCustomIconFactory $custom_icon_factory
 
UIFactory $ui_factory
 
UIRenderer $ui_renderer
 
Filesystem $temp_file_system
 
ilObject $object = null
 
bool $creation_mode = false
 
 $data
 
int $id
 
bool $call_by_reference = false
 
bool $prepare_output
 
int $ref_id
 
int $obj_id
 
int $maxcount
 
array $form_action = []
 
array $return_location = []
 
array $target_frame = []
 
string $tmp_import_dir
 
string $sub_objects = ""
 
bool $omit_locator = false
 
string $type = ""
 
string $admin_mode = self::ADMIN_MODE_NONE
 
int $requested_ref_id = 0
 
int $requested_crtptrefid = 0
 
int $requested_crtcb = 0
 
string $requested_new_type = ""
 
string $link_params
 
string $html = ""
 

Private Member Functions

 checkAccessOrFail ()
 
 sendNotification (ilObjEmployeeTalk ... $talks)
 
 sendUpdateNotification (ilObjEmployeeTalk ... $talks)
 

Private Attributes

string $link_to_parent
 

Additional Inherited Members

- Static Public Member Functions inherited from ilObjectGUI
static _gotoRepositoryRoot (bool $raise_error=false)
 Goto repository root. More...
 
static _gotoRepositoryNode (int $ref_id, string $cmd="")
 
static _gotoSharedWorkspaceNode (int $wsp_id)
 
- Data Fields inherited from ilObjectGUI
const ADMIN_MODE_NONE = ""
 
const ADMIN_MODE_SETTINGS = "settings"
 
const ADMIN_MODE_REPOSITORY = "repository"
 
const UPLOAD_TYPE_LOCAL = 1
 
const UPLOAD_TYPE_UPLOAD_DIRECTORY = 2
 
const CFORM_NEW = 1
 
const CFORM_IMPORT = 2
 
const CFORM_CLONE = 3
 
const SUPPORTED_IMPORT_MIME_TYPES = [MimeType::APPLICATION__ZIP, MimeType::APPLICATION__X_ZIP_COMPRESSED]
 

Detailed Description

Constructor & Destructor Documentation

◆ __construct()

ilObjEmployeeTalkGUI::__construct ( )

Definition at line 59 of file class.ilObjEmployeeTalkGUI.php.

References $DIC, $refId, ILIAS\GlobalScreen\Provider\__construct(), ilObjEmployeeTalkAccess\getInstance(), ILIAS\FileDelivery\http(), ILIAS\Repository\lng(), ilObjectGUI\omitLocator(), ILIAS\Repository\refinery(), ILIAS\UI\examples\Deck\repository(), and ILIAS\Repository\user().

60  {
61  global $DIC;
62 
63  $this->http = $DIC->http();
64  $this->refinery = $DIC->refinery();
65  $refId = $this->http->wrapper()->query()->retrieve(
66  "ref_id",
67  $this->refinery->kindlyTo()->int()
68  );
69  parent::__construct([], $refId, true, false);
70 
71  $DIC->language()->loadLanguageModule('mst');
72  $DIC->language()->loadLanguageModule('trac');
73  $DIC->language()->loadLanguageModule('etal');
74  $DIC->language()->loadLanguageModule('dateplaner');
75  $this->lng = $DIC->language();
76  $this->ui_factory = $DIC->ui()->factory();
77 
78  $this->type = 'etal';
79 
80  $this->omitLocator();
81  $DIC->ui()->mainTemplate()->setTitle($this->lng->txt('mst_my_staff'));
82  $this->talkAccess = ilObjEmployeeTalkAccess::getInstance();
83  $this->repository = new IliasDBEmployeeTalkSeriesRepository($this->user, $DIC->database());
84  $this->md_handler = new MetadataHandler();
85  $this->notif_handler = new NotificationHandler(new VCalendarGenerator($DIC->language()));
86  }
omitLocator(bool $omit=true)
repository()
description: > Example for rendering a repository card
Definition: repository.php:17
$refId
Definition: xapitoken.php:56
static http()
Fetches the global http state from ILIAS.
global $DIC
Definition: shib_login.php:25
__construct(Container $dic, ilPlugin $plugin)
+ Here is the call graph for this function:

Member Function Documentation

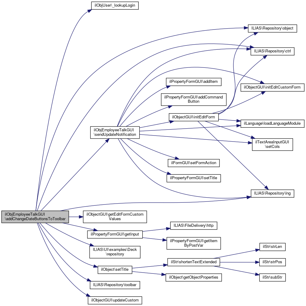
◆ addChangeDateButtonsToToolbar()

ilObjEmployeeTalkGUI::addChangeDateButtonsToToolbar ( )

Definition at line 342 of file class.ilObjEmployeeTalkGUI.php.

References ilObjectGUI\$data, $location, ilObjectGUI\$object, ilObjectGUI\$settings, ilObjUser\_lookupLogin(), ILIAS\Repository\ctrl(), ilEmployeeTalkAppointmentGUI\EDIT_MODE, ilEmployeeTalkAppointmentGUI\EDIT_MODE_APPOINTMENT, ilEmployeeTalkAppointmentGUI\EDIT_MODE_SERIES, ilObjectGUI\getEditFormCustomValues(), ilPropertyFormGUI\getInput(), ILIAS\Repository\lng(), ILIAS\Repository\object(), ILIAS\UI\examples\Deck\repository(), sendUpdateNotification(), ilObject\setTitle(), ILIAS\Repository\toolbar(), and ilObjectGUI\updateCustom().

Referenced by editObject(), and updateObject().

342  : void
343  {
344  if ($this->isReadonly) {
345  return;
346  }
347  $appointment_class = strtolower(ilEmployeeTalkAppointmentGUI::class);
348  $this->ctrl->setParameterByClass($appointment_class, 'ref_id', $this->ref_id);
349 
350  $this->ctrl->setParameterByClass(
351  $appointment_class,
354  );
355  $link_single = $this->ctrl->getLinkTargetByClass(
356  $appointment_class,
357  ControlFlowCommand::UPDATE_INDEX
358  );
359  $button_single = $this->ui_factory->button()->standard(
360  $this->lng->txt('change_date_of_talk'),
361  $link_single
362  );
363 
364  $this->ctrl->setParameterByClass(
365  $appointment_class,
368  );
369  $link_all = $this->ctrl->getLinkTargetByClass(
370  $appointment_class,
371  ControlFlowCommand::UPDATE_INDEX
372  );
373  $button_all = $this->ui_factory->button()->standard(
374  $this->lng->txt('change_date_of_series'),
375  $link_all
376  );
377 
378  $this->ctrl->clearParametersByClass($appointment_class);
379 
380  $this->toolbar->addComponent($button_single);
381  $this->toolbar->addComponent($button_all);
382  }
+ Here is the call graph for this function:
+ Here is the caller graph for this function:

◆ checkAccessOrFail()

ilObjEmployeeTalkGUI::checkAccessOrFail ( )
private

Definition at line 88 of file class.ilObjEmployeeTalkGUI.php.

References ILIAS\Repository\ctrl(), and ILIAS\Repository\lng().

Referenced by executeCommand().

88  : void
89  {
90  if (!$this->talkAccess->canRead($this->object->getRefId())) {
91  $this->tpl->setOnScreenMessage('failure', $this->lng->txt("permission_denied"), true);
92  $this->ctrl->redirectByClass(ilDashboardGUI::class, "");
93  }
94  }
+ Here is the call graph for this function:
+ Here is the caller graph for this function:

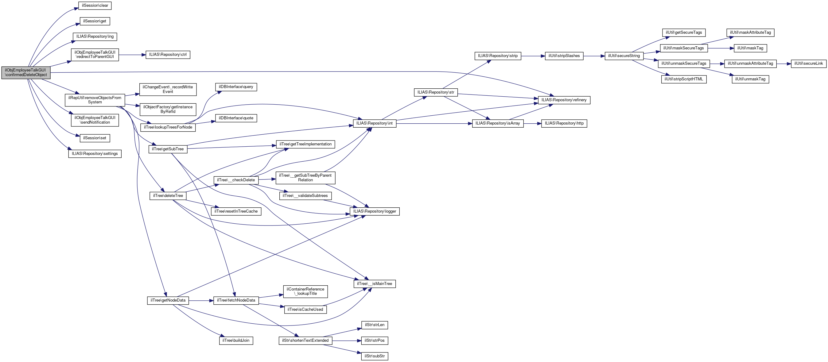
◆ confirmedDeleteObject()

ilObjEmployeeTalkGUI::confirmedDeleteObject ( )

Definition at line 219 of file class.ilObjEmployeeTalkGUI.php.

References ilObjectGUI\$ref_id, $refId, ilSession\clear(), ilSession\get(), ILIAS\Repository\lng(), redirectToParentGUI(), ILIAS\Repository\refinery(), ilRepUtil\removeObjectsFromSystem(), sendNotification(), ilSession\set(), and ILIAS\Repository\settings().

219  : void
220  {
221  if (!$this->talkAccess->canDelete($this->ref_id)) {
222  ilSession::clear("saved_post");
223  $this->tpl->setOnScreenMessage('failure', $this->lng->txt("permission_denied"), true);
224  $this->redirectToParentGUI();
225 
226  return;
227  }
228 
229  if ($this->post_wrapper->has("interruptive_items")) {
230  $ref_id = $this->post_wrapper->retrieve(
231  "interruptive_items",
232  $this->refinery->kindlyTo()->listOf($this->refinery->kindlyTo()->int())
233  );
234  $saved_post = array_unique(array_merge(ilSession::get('saved_post') ?? [], $ref_id));
235  ilSession::set('saved_post', $saved_post);
236  }
237 
238  $ru = new ilRepositoryTrashGUI($this);
239  $ref_ids = ilSession::get("saved_post");
240  $talks = [];
241 
242  foreach ($ref_ids as $refId) {
243  $talks[] = new ilObjEmployeeTalk(intval($refId), true);
244  }
245 
246  $this->sendNotification(...$talks);
247 
248  $ru->deleteObjects($this->requested_ref_id, $ref_ids);
249  $trashEnabled = boolval($this->settings->get('enable_trash'));
250 
251  if ($trashEnabled) {
253  }
254 
255  ilSession::clear("saved_post");
256 
257  $this->redirectToParentGUI();
258  }
static get(string $a_var)
sendNotification(ilObjEmployeeTalk ... $talks)
$refId
Definition: xapitoken.php:56
Repository GUI Utilities.
static removeObjectsFromSystem(array $a_ref_ids, bool $a_from_recovery_folder=false)
remove objects from trash bin and all entries therefore every object needs a specific deleteObject() ...
static clear(string $a_var)
static set(string $a_var, $a_val)
Set a value.
+ Here is the call graph for this function:

◆ editObject()

ilObjEmployeeTalkGUI::editObject ( )

Definition at line 167 of file class.ilObjEmployeeTalkGUI.php.

References addChangeDateButtonsToToolbar(), ilObjectGUI\getEditFormValues(), ilPropertyFormGUI\getHTML(), ilObjectGUI\initEditForm(), and ilPropertyFormGUI\setValuesByArray().

167  : void
168  {
169  $this->tabs_gui->activateTab('settings');
170 
171  $form = $this->initEditForm();
172  $values = $this->getEditFormValues();
173  if ($values) {
174  $form->setValuesByArray($values);
175  }
176 
178  $this->tpl->setContent($form->getHTML());
179  }
setValuesByArray(array $a_values, bool $a_restrict_to_value_keys=false)
+ Here is the call graph for this function:

◆ executeCommand()

ilObjEmployeeTalkGUI::executeCommand ( )

Definition at line 109 of file class.ilObjEmployeeTalkGUI.php.

References checkAccessOrFail(), ILIAS\Repository\ctrl(), ILIAS\FileDelivery\http(), ILIAS\Repository\lng(), ILIAS\Repository\object(), ilUserAutoComplete\PRIVACY_MODE_IGNORE_USER_SETTING, and ILIAS\Repository\refinery().

109  : void
110  {
111  $this->checkAccessOrFail();
112  $this->isReadonly = !$this->talkAccess->canEdit($this->object->getRefId());
113 
114  // determine next class in the call structure
115  $next_class = $this->ctrl->getNextClass($this);
116 
117  switch ($next_class) {
118  case 'ilpermissiongui':
119  parent::prepareOutput();
120  $this->tabs_gui->activateTab('perm_settings');
121  $ilPermissionGUI = new ilPermissionGUI($this);
122  $this->ctrl->forwardCommand($ilPermissionGUI);
123  break;
124  case 'ilinfoscreengui':
125  parent::prepareOutput();
126  $this->tabs_gui->activateTab('info_short');
127  $ilInfoScreenGUI = new ilInfoScreenGUI($this);
128  $this->ctrl->forwardCommand($ilInfoScreenGUI);
129  break;
130  case strtolower(ilRepositorySearchGUI::class):
131  $repo = new ilRepositorySearchGUI();
132  //TODO: Add user filter
134  //$repo->addUserAccessFilterCallable(function () {
135  // $orgUnitUser = ilOrgUnitUser::getInstanceById($this->container->user()->getId());
136  // $orgUnitUser->addPositions() ;
137  //});
138  $this->ctrl->forwardCommand($repo);
139  break;
140  case strtolower(ilEmployeeTalkAppointmentGUI::class):
141  $appointmentGUI = new ilEmployeeTalkAppointmentGUI(
142  $this->tpl,
143  $this->lng,
144  $this->ctrl,
145  $this->http,
146  $this->refinery,
147  $this->tabs_gui,
148  $this->notif_handler,
149  $this->object
150  );
151  $this->ctrl->forwardCommand($appointmentGUI);
152  break;
153  case strtolower(ilPropertyFormGUI::class):
154  /*
155  * Only used for async loading of the repository tree in custom md
156  * internal links (see #43636). This is necessary since EmployeeTalks don't
157  * use ilObjectMetaDataGUI.
158  */
159  $form = $this->getMetadataForm()->getFormGUI();
160  $this->ctrl->forwardCommand($form);
161  break;
162  default:
163  parent::executeCommand();
164  }
165  }
static http()
Fetches the global http state from ILIAS.
Class ilEmployeeTalkAppointmentGUI.
+ Here is the call graph for this function:

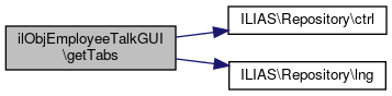
◆ getAdminTabs()

ilObjEmployeeTalkGUI::getAdminTabs ( )
Parameters
ilTabsGUI$tabs_gui

Definition at line 522 of file class.ilObjEmployeeTalkGUI.php.

References $container, $GLOBALS, $refId, ilObject\_exists(), ilObjectGUI\checkPermissionBool(), ILIAS\Repository\ctrl(), getTabs(), and ILIAS\Repository\lng().

522  : void
523  {
524  $this->getTabs();
525 
526  if ($this->checkPermissionBool("edit_permission")) {
527  $this->tabs_gui->addTab(
528  'perm_settings',
529  $this->lng->txt('perm_settings'),
530  $this->ctrl->getLinkTargetByClass(
531  [
532  get_class($this),
533  'ilpermissiongui'
534  ],
535  'perm'
536  )
537  );
538  }
539  }
checkPermissionBool(string $perm, string $cmd="", string $type="", ?int $ref_id=null)
+ Here is the call graph for this function:

◆ getTabs()

ilObjEmployeeTalkGUI::getTabs ( )
protected

Definition at line 500 of file class.ilObjEmployeeTalkGUI.php.

References ILIAS\Repository\ctrl(), and ILIAS\Repository\lng().

Referenced by getAdminTabs().

500  : void
501  {
502  $this->tabs_gui->addTab(
503  'view_content',
504  $this->lng->txt("content"),
505  $this->ctrl->getLinkTarget($this, ControlFlowCommand::INDEX)
506  );
507  $this->tabs_gui->addTab(
508  "info_short",
509  "Info",
510  $this->ctrl->getLinkTargetByClass(strtolower(ilInfoScreenGUI::class), "showSummary")
511  );
512  $this->tabs_gui->addTab(
513  'settings',
514  $this->lng->txt("settings"),
515  $this->ctrl->getLinkTarget($this, ControlFlowCommand::UPDATE)
516  );
517  }
+ Here is the call graph for this function:
+ Here is the caller graph for this function:

◆ redirectToParentGUI()

ilObjEmployeeTalkGUI::redirectToParentGUI ( )

Definition at line 101 of file class.ilObjEmployeeTalkGUI.php.

References ILIAS\Repository\ctrl().

Referenced by confirmedDeleteObject().

101  : void
102  {
103  if (isset($this->link_to_parent)) {
104  $this->ctrl->redirectToURL($this->link_to_parent);
105  }
106  $this->ctrl->redirectByClass(strtolower(ilEmployeeTalkMyStaffListGUI::class));
107  }
+ Here is the call graph for this function:
+ Here is the caller graph for this function:

◆ sendNotification()

ilObjEmployeeTalkGUI::sendNotification ( ilObjEmployeeTalk ...  $talks)
private

Definition at line 260 of file class.ilObjEmployeeTalkGUI.php.

References ILIAS\EmployeeTalk\Notification\CANCELLATION.

Referenced by confirmedDeleteObject().

260  : void
261  {
262  $this->notif_handler->send(NotificationType::CANCELLATION, ...$talks);
263  }
+ Here is the caller graph for this function:

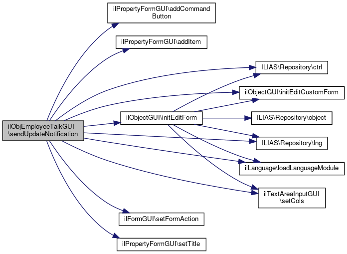
◆ sendUpdateNotification()

ilObjEmployeeTalkGUI::sendUpdateNotification ( ilObjEmployeeTalk ...  $talks)
private

Definition at line 265 of file class.ilObjEmployeeTalkGUI.php.

References ilObjectGUI\$data, $form, ilObjectGUI\$lng, $location, ilPropertyFormGUI\addCommandButton(), ilPropertyFormGUI\addItem(), ILIAS\Repository\ctrl(), ilObjectGUI\initEditCustomForm(), ilObjectGUI\initEditForm(), ILIAS\Repository\lng(), ilLanguage\loadLanguageModule(), ilTextAreaInputGUI\setCols(), ilFormGUI\setFormAction(), ilPropertyFormGUI\setTitle(), and ilObject\TITLE_LENGTH.

Referenced by addChangeDateButtonsToToolbar(), and viewObject().

265  : void
266  {
267  $this->notif_handler->send(NotificationType::UPDATE, ...$talks);
268  }
+ Here is the call graph for this function:
+ Here is the caller graph for this function:

◆ setLinkToParentGUI()

ilObjEmployeeTalkGUI::setLinkToParentGUI ( string  $link)

Definition at line 96 of file class.ilObjEmployeeTalkGUI.php.

96  : void
97  {
98  $this->link_to_parent = $link;
99  }

◆ updateObject()

ilObjEmployeeTalkGUI::updateObject ( )

Definition at line 196 of file class.ilObjEmployeeTalkGUI.php.

References $isReadonly, addChangeDateButtonsToToolbar(), ilObjectGUI\addExternalEditFormCustom(), ilObjectGUI\afterUpdate(), ilPropertyFormGUI\checkInput(), ilPropertyFormGUI\getInput(), ilObjectGUI\initEditForm(), ilPropertyFormGUI\setValuesByPost(), ilObjectGUI\updateCustom(), and validateCustom().

196  : void
197  {
198  $form = $this->initEditForm();
200  if ($form->checkInput() &&
201  $this->validateCustom($form) &&
203  $this->object->setTitle($form->getInput("title"));
204  $this->object->setDescription($form->getInput("desc"));
205  $this->updateCustom($form);
206  $this->object->update();
207 
208  $this->afterUpdate();
209  return;
210  }
211 
212  // display form again to correct errors
213  $this->tabs_gui->activateTab("settings");
216  $this->tpl->setContent($form->getHtml());
217  }
validateCustom(ilPropertyFormGUI $form)
getInput(string $a_post_var, bool $ensureValidation=true)
Returns the input of an item, if item provides getInput method and as fallback the value of the HTTP-...
addExternalEditFormCustom(ilPropertyFormGUI $form)
afterUpdate()
Post (successful) object update hook.
updateCustom(ilPropertyFormGUI $form)
Insert custom update form values into object.
+ Here is the call graph for this function:

◆ validateCustom()

ilObjEmployeeTalkGUI::validateCustom ( ilPropertyFormGUI  $form)
protected

Definition at line 181 of file class.ilObjEmployeeTalkGUI.php.

References $refId, ilObjectGUI\$settings, ilPropertyFormGUI\getInput(), ILIAS\Repository\object(), and ILIAS\UI\examples\Deck\repository().

Referenced by updateObject().

181  : bool
182  {
183  $refId = $this->object->getRefId();
184  $settings = $this->repository->readEmployeeTalkSerieSettings($this->object->getId());
185  $oldLockSettings = $settings->isLockedEditing();
186  $lockEdititngForOthers = boolval(
187  intval($form->getInput('etal_settings_locked_for_others'))
188  );
189  if ($oldLockSettings === $lockEdititngForOthers) {
190  return true;
191  }
192 
193  return $this->talkAccess->canEditTalkLockStatus($refId);
194  }
repository()
description: > Example for rendering a repository card
Definition: repository.php:17
$refId
Definition: xapitoken.php:56
getInput(string $a_post_var, bool $ensureValidation=true)
Returns the input of an item, if item provides getInput method and as fallback the value of the HTTP-...
ilSetting $settings
+ Here is the call graph for this function:
+ Here is the caller graph for this function:

◆ viewObject()

ilObjEmployeeTalkGUI::viewObject ( )

Definition at line 472 of file class.ilObjEmployeeTalkGUI.php.

References ilObjectGUI\$object, ILIAS\Repository\ctrl(), ILIAS\Repository\lng(), and sendUpdateNotification().

472  : void
473  {
474  $this->tabs_gui->activateTab('view_content');
475  $form = $this->getMetadataForm();
476  $this->tpl->setContent($form->render());
477  }
+ Here is the call graph for this function:

Field Documentation

◆ $form

ilPropertyFormGUI ilObjEmployeeTalkGUI::$form
protected

Definition at line 51 of file class.ilObjEmployeeTalkGUI.php.

Referenced by sendUpdateNotification().

◆ $http

HttpServices ilObjEmployeeTalkGUI::$http
protected

Definition at line 48 of file class.ilObjEmployeeTalkGUI.php.

◆ $isReadonly

bool ilObjEmployeeTalkGUI::$isReadonly
protected

Definition at line 52 of file class.ilObjEmployeeTalkGUI.php.

Referenced by updateObject().

◆ $link_to_parent

string ilObjEmployeeTalkGUI::$link_to_parent
private

Definition at line 57 of file class.ilObjEmployeeTalkGUI.php.

◆ $md_handler

MetadataHandlerInterface ilObjEmployeeTalkGUI::$md_handler
protected

Definition at line 55 of file class.ilObjEmployeeTalkGUI.php.

◆ $notif_handler

NotificationHandlerInterface ilObjEmployeeTalkGUI::$notif_handler
protected

Definition at line 56 of file class.ilObjEmployeeTalkGUI.php.

◆ $refinery

Refinery ilObjEmployeeTalkGUI::$refinery
protected

Definition at line 49 of file class.ilObjEmployeeTalkGUI.php.

◆ $repository

IliasDBEmployeeTalkSeriesRepository ilObjEmployeeTalkGUI::$repository
protected

Definition at line 54 of file class.ilObjEmployeeTalkGUI.php.

◆ $talkAccess

ilObjEmployeeTalkAccess ilObjEmployeeTalkGUI::$talkAccess
protected

Definition at line 53 of file class.ilObjEmployeeTalkGUI.php.

◆ $ui_factory

UIFactory ilObjEmployeeTalkGUI::$ui_factory
protected

Definition at line 50 of file class.ilObjEmployeeTalkGUI.php.


The documentation for this class was generated from the following file: