ILIAS  release_10 Revision v10.1-43-ga1241a92c2f
ilMediaCastTableGUI Class Reference

TableGUI class for table NewsForContext. More...

+ Inheritance diagram for ilMediaCastTableGUI:
+ Collaboration diagram for ilMediaCastTableGUI:

Public Member Functions

 __construct (ilObjMediaCastGUI $a_parent_obj, string $a_parent_cmd="", bool $a_edit_order=false, bool $a_presentation_mode=false)
 
- Public Member Functions inherited from ilTable2GUI
 __construct (?object $a_parent_obj, string $a_parent_cmd="", string $a_template_context="")
 
 setOpenFormTag (bool $a_val)
 
 getOpenFormTag ()
 
 setCloseFormTag (bool $a_val)
 
 getCloseFormTag ()
 
 determineLimit ()
 
 getSelectableColumns ()
 Get selectable columns. More...
 
 determineSelectedColumns ()
 
 isColumnSelected (string $col)
 
 getSelectedColumns ()
 
 resetOffset (bool $a_in_determination=false)
 
 initFilter ()
 
 getParentObject ()
 
 getParentCmd ()
 
 setTopAnchor (string $a_val)
 
 getTopAnchor ()
 
 setNoEntriesText (string $a_text)
 
 getNoEntriesText ()
 
 setIsDataTable (bool $a_val)
 
 getIsDataTable ()
 
 setEnableTitle (bool $a_enabletitle)
 
 getEnableTitle ()
 
 setEnableHeader (bool $a_enableheader)
 
 getEnableHeader ()
 
 setEnableNumInfo (bool $a_val)
 
 getEnableNumInfo ()
 
 setTitle (string $a_title, string $a_icon="", string $a_icon_alt="")
 
 setDescription (string $a_val)
 
 getDescription ()
 
 setOrderField (string $a_order_field)
 
 getOrderField ()
 
 setData (array $a_data)
 
 getData ()
 
 dataExists ()
 
 setPrefix (string $a_prefix)
 
 getPrefix ()
 
 addFilterItem (ilTableFilterItem $a_input_item, bool $a_optional=false)
 
 addFilterItemByMetaType (string $id, int $type=self::FILTER_TEXT, bool $a_optional=false, string $caption="")
 Add filter by standard type. More...
 
 getFilterItems (bool $a_optionals=false)
 
 getFilterItemByPostVar (string $a_post_var)
 
 setFilterCols (int $a_val)
 
 getFilterCols ()
 
 setDisableFilterHiding (bool $a_val=true)
 
 getDisableFilterHiding ()
 
 isFilterSelected (string $a_col)
 Is given filter selected? More...
 
 getSelectedFilters ()
 
 determineSelectedFilters ()
 
 setCustomPreviousNext (string $a_prev_link, string $a_next_link)
 
 setFormAction (string $a_form_action, bool $a_multipart=false)
 
 getFormAction ()
 
 setFormName (string $a_name="")
 
 getFormName ()
 
 setId (string $a_val)
 
 getId ()
 
 setDisplayAsBlock (bool $a_val)
 
 getDisplayAsBlock ()
 
 setSelectAllCheckbox (string $a_select_all_checkbox, bool $a_select_all_on_top=false)
 
 setExternalSorting (bool $a_val)
 
 getExternalSorting ()
 
 setFilterCommand (string $a_val, string $a_caption="")
 
 getFilterCommand ()
 
 setResetCommand (string $a_val, string $a_caption="")
 
 getResetCommand ()
 
 setExternalSegmentation (bool $a_val)
 
 getExternalSegmentation ()
 
 setRowTemplate (string $a_template, string $a_template_dir="")
 Set row template. More...
 
 setDefaultOrderField (string $a_defaultorderfield)
 
 getDefaultOrderField ()
 
 setDefaultOrderDirection (string $a_defaultorderdirection)
 
 getDefaultOrderDirection ()
 
 setDefaultFilterVisiblity (bool $a_status)
 
 getDefaultFilterVisibility ()
 
 clearCommandButtons ()
 
 addCommandButton (string $a_cmd, string $a_text, string $a_onclick='', string $a_id="", string $a_class="")
 
 addCommandButtonInstance (ilButtonBase $a_button)
 
 addMultiItemSelectionButton (string $a_sel_var, array $a_options, string $a_cmd, string $a_text, string $a_default_selection='')
 
 setCloseCommand (string $a_link)
 
 addMultiCommand (string $a_cmd, string $a_text)
 
 addHiddenInput (string $a_name, string $a_value)
 
 addHeaderCommand (string $a_href, string $a_text, string $a_target="", string $a_img="")
 
 setTopCommands (bool $a_val)
 
 getTopCommands ()
 
 addColumn (string $a_text, string $a_sort_field="", string $a_width="", bool $a_is_checkbox_action_column=false, string $a_class="", string $a_tooltip="", bool $a_tooltip_with_html=false)
 
 getNavParameter ()
 
 setOrderLink (string $key, string $order_dir)
 
 fillHeader ()
 
 determineOffsetAndOrder (bool $a_omit_offset=false)
 
 storeNavParameter ()
 
 getHTML ()
 Get HTML. More...
 
 numericOrdering (string $a_field)
 Should this field be sorted numeric? More...
 
 render ()
 
 writeFilterToSession ()
 
 resetFilter ()
 
 fillFooter ()
 
 getLinkbar (string $a_num)
 
 fillHiddenRow ()
 
 fillActionRow ()
 
 setHeaderHTML (string $html)
 
 storeProperty (string $type, string $value)
 
 loadProperty (string $type)
 
 getCurrentState ()
 get current settings for order, limit, columns and filter More...
 
 setContext (string $id)
 
 getContext ()
 
 setShowRowsSelector (bool $a_value)
 Toggle rows-per-page selector. More...
 
 getShowRowsSelector ()
 
 setShowTemplates (bool $a_value)
 
 getShowTemplates ()
 
 restoreTemplate (string $a_name)
 Restore state from template. More...
 
 saveTemplate (string $a_name)
 Save current state as template. More...
 
 deleteTemplate (string $a_name)
 
 getLimit ()
 
 getOffset ()
 
 setExportFormats (array $formats)
 Set available export formats. More...
 
 setPrintMode (bool $a_value=false)
 
 getPrintMode ()
 
 getExportMode ()
 
 exportData (int $format, bool $send=false)
 Export and optionally send current table data. More...
 
 setEnableAllCommand (bool $a_value)
 
 setRowSelectorLabel (string $row_selector_label)
 
 getRowSelectorLabel ()
 
 setPreventDoubleSubmission (bool $a_val)
 
 getPreventDoubleSubmission ()
 
 setLimit (int $a_limit=0, int $a_default_limit=0)
 
- Public Member Functions inherited from ilTableGUI
 __construct (array $a_data=[], bool $a_global_tpl=true)
 
 setTemplate (ilTemplate $a_tpl)
 
 getTemplateObject ()
 
 setData (array $a_data)
 Set table data. More...
 
 getData ()
 
 setTitle (string $a_title, string $a_icon="", string $a_icon_alt="")
 
 setHelp (string $a_help_page, string $a_help_icon, string $a_help_icon_alt="")
 
 setHeaderNames (array $a_header_names)
 
 getColumnCount ()
 
 setHeaderVars (array $a_header_vars, array $a_header_params=[])
 
 setColumnWidth (array $a_column_width)
 set table column widths More...
 
 setOneColumnWidth (string $a_column_width, int $a_column_number)
 
 setMaxCount (int $a_max_count)
 set max. More...
 
 setLimit (int $a_limit=0, int $a_default_limit=0)
 set max. More...
 
 getLimit ()
 
 setPrefix (string $a_prefix)
 set prefix for sort and offset fields (if you have two or more tables on a page that you want to sort separately) More...
 
 setOffset (int $a_offset)
 set dataset offset More...
 
 getOffset ()
 
 setOrderColumn (string $a_order_column="", string $a_default_column="")
 
 getOrderColumn ()
 
 setOrderDirection (string $a_order_direction)
 
 getOrderDirection ()
 
 setFooter (string $a_style, string $a_previous="", string $a_next="")
 
 enable (string $a_module_name)
 
 disable (string $a_module_name)
 
 sortData ()
 
 render ()
 
 renderHeader ()
 
 setOrderLink (string $key, string $order_dir)
 
 setStyle (string $a_element, string $a_style)
 
 getStyle (string $a_element)
 
 setBase (string $a_base)
 
 getBase ()
 
 getFormName ()
 get the name of the parent form More...
 
 setFormName (string $a_name="cmd")
 
 getSelectAllCheckbox ()
 get the name of the checkbox that should be toggled with a select all button More...
 
 setSelectAllCheckbox (string $a_select_all_checkbox)
 
 clearActionButtons ()
 
 addActionButton (string $btn_name, string $btn_value)
 

Protected Member Functions

 fillRow (array $a_set)
 
- Protected Member Functions inherited from ilTable2GUI
 getRequestedValues ()
 
 prepareOutput ()
 Anything that must be done before HTML is generated. More...
 
 isFilterVisible ()
 Check if filter is visible: manually shown (session, db) or default value set. More...
 
 isAdvMDFilter (ilAdvancedMDRecordGUI $a_gui, ilTableFilterItem $a_element)
 Check if filter element is based on adv md. More...
 
 fillRow (array $a_set)
 Standard Version of Fill Row. More...
 
 getFilterValue (ilTableFilterItem $a_item)
 Get current filter value. More...
 
 setFilterValue (ilTableFilterItem $a_item, $a_value)
 
 fillMetaExcel (ilExcel $a_excel, int &$a_row)
 Add meta information to excel export. More...
 
 fillHeaderExcel (ilExcel $a_excel, int &$a_row)
 Excel Version of Fill Header. More...
 
 fillRowExcel (ilExcel $a_excel, int &$a_row, array $a_set)
 Excel Version of Fill Row. More...
 
 fillMetaCSV (ilCSVWriter $a_csv)
 Add meta information to csv export. More...
 
 fillHeaderCSV (ilCSVWriter $a_csv)
 CSV Version of Fill Header. More...
 
 fillRowCSV (ilCSVWriter $a_csv, array $a_set)
 CSV Version of Fill Row. More...
 

Protected Attributes

ILIAS MediaObjects MediaType MediaTypeManager $media_type
 
bool $presentation_mode
 
StandardGUIRequest $request
 
ilAccessHandler $access
 
bool $downloadable = false
 
bool $edit_order
 
ILIAS DI UIServices $ui
 
- Protected Attributes inherited from ilTable2GUI
string $requested_tmpl_delete
 
string $requested_tmpl_create
 
string $requested_nav_par2 = ""
 
string $requested_nav_par = ""
 
string $requested_nav_par1 = ""
 
ILIAS Table TableGUIRequest $table_request = null
 
array $selected_columns = []
 
ilCtrl $ctrl
 
object $parent_obj = null
 
string $parent_cmd = ""
 
string $close_command = ""
 
string $top_anchor = "il_table_top"
 
array $filters = array()
 
array $optional_filters = array()
 
string $filter_cmd = 'applyFilter'
 
string $reset_cmd = 'resetFilter'
 
int $filter_cols = 5
 
bool $ext_sort = false
 
bool $ext_seg = false
 
string $context = ""
 
array $mi_sel_buttons = []
 
bool $disable_filter_hiding = false
 
bool $top_commands = true
 
array $selectable_columns = array()
 
array $selected_column = array()
 
bool $show_templates = false
 
bool $show_rows_selector = true
 
bool $rows_selector_off = false
 
bool $nav_determined = false
 
bool $limit_determined = false
 
bool $filters_determined = false
 
bool $columns_determined = false
 
bool $open_form_tag = true
 
bool $close_form_tag = true
 
array $export_formats = []
 
int $export_mode = 0
 
bool $print_mode = false
 
bool $enable_command_for_all = false
 
bool $restore_filter = false
 
array $restore_filter_values = []
 
bool $default_filter_visibility = false
 
array $sortable_fields = array()
 
bool $prevent_double_submission = true
 
string $row_selector_label = ""
 
bool $select_all_on_top = false
 
array $sel_buttons = []
 
string $nav_value = ''
 
string $noentriestext = ''
 
string $css_row = ''
 
bool $display_as_block = false
 
string $description = ''
 
string $id = ""
 
bool $custom_prev_next = false
 
string $reset_cmd_txt = ""
 
string $defaultorderfield = ""
 
string $defaultorderdirection = ""
 
array $column = []
 
bool $datatable = false
 
bool $num_info = false
 
bool $form_multipart = false
 
array $row_data = []
 
string $order_field = ""
 
array $selected_filter = []
 
string $form_action = ""
 
string $formname = ""
 
string $sort_order = ""
 
array $buttons = []
 
array $multi = []
 
array $hidden_inputs = []
 
array $header_commands = []
 
string $row_template = ""
 
string $row_template_dir = ""
 
string $filter_cmd_txt = ""
 
string $custom_prev = ""
 
string $custom_next = ""
 
array $raw_post_data = null
 
ilGlobalTemplateInterface $main_tpl
 
- Protected Attributes inherited from ilTableGUI
string $sort_order
 
string $link_params
 
array $header_params
 
 $tpl
 
ilLanguage $lng
 

Additional Inherited Members

- Static Public Member Functions inherited from ilTable2GUI
static getAllCommandLimit ()
 
- Static Public Member Functions inherited from ilTableGUI
static linkbar (string $AScript, int $AHits, int $ALimit, int $AOffset, array $AParams=array(), array $ALayout=array(), string $prefix='')
 
- Data Fields inherited from ilTable2GUI
const FILTER_TEXT = 1
 
const FILTER_SELECT = 2
 
const FILTER_DATE = 3
 
const FILTER_LANGUAGE = 4
 
const FILTER_NUMBER_RANGE = 5
 
const FILTER_DATE_RANGE = 6
 
const FILTER_DURATION_RANGE = 7
 
const FILTER_DATETIME_RANGE = 8
 
const FILTER_CHECKBOX = 9
 
const EXPORT_EXCEL = 1
 
const EXPORT_CSV = 2
 
const ACTION_ALL_LIMIT = 1000
 
- Data Fields inherited from ilTableGUI
string $title = ""
 
string $icon = ""
 
string $icon_alt = ""
 
string $help_page = ""
 
string $help_icon = ""
 
string $help_icon_alt = ""
 
array $header_names = []
 
array $header_vars = []
 
array $linkbar_vars = []
 
array $data = []
 
int $column_count = 0
 
array $column_width = []
 
int $max_count = 0
 
int $limit = 0
 
bool $max_limit = false
 
int $offset = 0
 
string $order_column = ""
 
string $order_direction = ""
 
string $footer_style = ""
 
string $footer_previous = ""
 
string $footer_next = ""
 
bool $lang_support = true
 
bool $global_tpl = false
 
string $form_name = ""
 
string $select_all_checkbox = ""
 
array $action_buttons = []
 
string $prefix = ""
 
string $base = ""
 
array $enabled
 
array $styles
 

Detailed Description

TableGUI class for table NewsForContext.

Author
Alexander Killing killi.nosp@m.ng@l.nosp@m.eifos.nosp@m..de

Definition at line 25 of file class.ilMediaCastTableGUI.php.

Constructor & Destructor Documentation

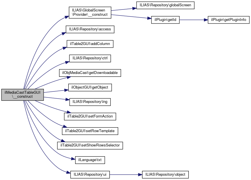
◆ __construct()

ilMediaCastTableGUI::__construct ( ilObjMediaCastGUI  $a_parent_obj,
string  $a_parent_cmd = "",
bool  $a_edit_order = false,
bool  $a_presentation_mode = false 
)

Definition at line 35 of file class.ilMediaCastTableGUI.php.

References $DIC, ilTableGUI\$lng, ILIAS\GlobalScreen\Provider\__construct(), ILIAS\Repository\access(), ilTable2GUI\addColumn(), ILIAS\Repository\ctrl(), ilObjMediaCast\getDownloadable(), ilObjectGUI\getObject(), ILIAS\Repository\lng(), ilTable2GUI\setFormAction(), ilTable2GUI\setRowTemplate(), ilTable2GUI\setShowRowsSelector(), ilLanguage\txt(), and ILIAS\Repository\ui().

40  {
41  global $DIC;
42 
43  $this->ctrl = $DIC->ctrl();
44  $this->lng = $DIC->language();
45  $this->access = $DIC->access();
46  $ilCtrl = $DIC->ctrl();
47  $lng = $DIC->language();
48  $this->request = $DIC->mediaCast()
49  ->internal()
50  ->gui()
51  ->standardRequest();
52  $this->ui = $DIC->ui();
53  $this->edit_order = $a_edit_order;
54  $this->presentation_mode = $a_presentation_mode;
55 
56  parent::__construct($a_parent_obj, $a_parent_cmd);
57 
58  // Check whether download-buttons will be displayed
59  $mediacast = new ilObjMediaCast($a_parent_obj->getObject()->getRefId());
60  $this->downloadable = $mediacast->getDownloadable();
61 
62  if (!$this->presentation_mode) {
63  $this->addColumn("", "", "1");
64  }
65  $this->addColumn($lng->txt("title"));
66  $this->addColumn($lng->txt("properties"));
67  if (!$this->edit_order) {
68  $this->addColumn($lng->txt("mcst_play"), "", "320px");
69  }
70 
71  $this->setFormAction($ilCtrl->getFormAction($a_parent_obj));
72  $this->setRowTemplate(
73  "tpl.table_media_cast_row.html",
74  "components/ILIAS/MediaCast"
75  );
76 
77  $this->media_type = $DIC->mediaObjects()->internal()->domain()->mediaType();
78 
79  $this->setShowRowsSelector(true);
80  }
txt(string $a_topic, string $a_default_lang_fallback_mod="")
gets the text for a given topic if the topic is not in the list, the topic itself with "-" will be re...
setFormAction(string $a_form_action, bool $a_multipart=false)
ilLanguage $lng
setShowRowsSelector(bool $a_value)
Toggle rows-per-page selector.
This file is part of ILIAS, a powerful learning management system published by ILIAS open source e-Le...
setRowTemplate(string $a_template, string $a_template_dir="")
Set row template.
global $DIC
Definition: shib_login.php:25
__construct(Container $dic, ilPlugin $plugin)
addColumn(string $a_text, string $a_sort_field="", string $a_width="", bool $a_is_checkbox_action_column=false, string $a_class="", string $a_tooltip="", bool $a_tooltip_with_html=false)
+ Here is the call graph for this function:

Member Function Documentation

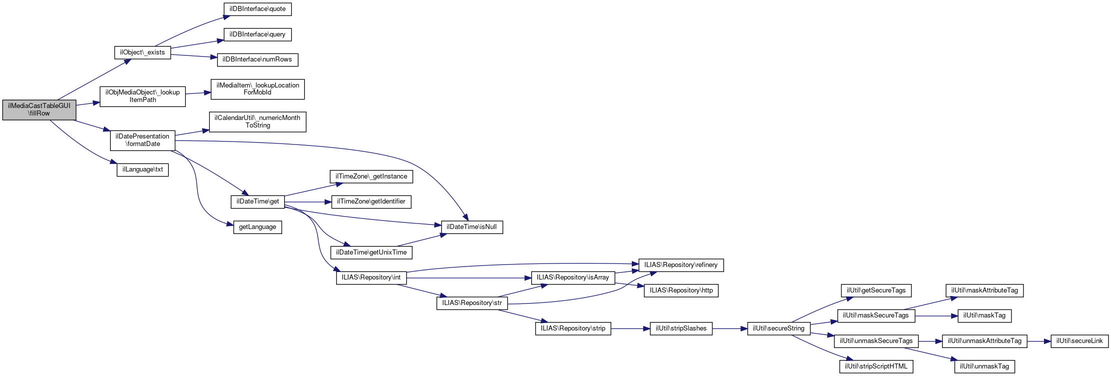
◆ fillRow()

ilMediaCastTableGUI::fillRow ( array  $a_set)
protected

Definition at line 82 of file class.ilMediaCastTableGUI.php.

References $access, ilTable2GUI\$ctrl, ilTableGUI\$lng, $presentation_mode, ilObjMediaCast\$purposes, $ui, ilObject\_exists(), ilObjMediaObject\_lookupItemPath(), ilDatePresentation\formatDate(), IL_CAL_DATETIME, NEWS_PUBLIC, and ilLanguage\txt().

82  : void
83  {
84  $lng = $this->lng;
85  $ilCtrl = $this->ctrl;
86  $ilAccess = $this->access;
87  $size = 0;
88  $ui = $this->ui;
89 
90  $news_set = new ilSetting("news");
91  $enable_internal_rss = $news_set->get("enable_rss_for_internal");
92 
93  if ($this->presentation_mode) {
94  $ilCtrl->setParameterByClass("ilobjmediacastgui", "presentation", "1");
95  }
96 
97  // access
98  if ($enable_internal_rss && !$this->presentation_mode) {
99  $this->tpl->setCurrentBlock("access");
100  $this->tpl->setVariable("TXT_ACCESS", $lng->txt("news_news_item_visibility"));
101  if ($a_set["visibility"] == NEWS_PUBLIC) {
102  $this->tpl->setVariable("VAL_ACCESS", $lng->txt("news_visibility_public"));
103  } else {
104  $this->tpl->setVariable("VAL_ACCESS", $lng->txt("news_visibility_users"));
105  }
106  $this->tpl->parseCurrentBlock();
107  }
108 
109  $ilCtrl->setParameterByClass("ilobjmediacastgui", "item_id", "");
110 
111  if (ilObject::_exists($a_set["mob_id"])) {
112  if ($a_set["update_date"] != "") {
113  $this->tpl->setCurrentBlock("last_update");
114  $this->tpl->setVariable(
115  "TXT_LAST_UPDATE",
116  $lng->txt("last_update")
117  );
118  $this->tpl->setVariable(
119  "VAL_LAST_UPDATE",
120  ilDatePresentation::formatDate(new ilDateTime($a_set["update_date"], IL_CAL_DATETIME))
121  );
122  $this->tpl->parseCurrentBlock();
123  }
124 
125  $mob = new ilObjMediaObject($a_set["mob_id"]);
126  $med = $mob->getMediaItem("Standard");
127 
128  $this->tpl->setVariable(
129  "VAL_TITLE",
130  $a_set["title"]
131  );
132  $this->tpl->setVariable(
133  "VAL_DESCRIPTION",
134  $a_set["content"]
135  );
136  $this->tpl->setVariable(
137  "TXT_CREATED",
138  $lng->txt("created")
139  );
140  $this->tpl->setVariable(
141  "VAL_CREATED",
142  ilDatePresentation::formatDate(new ilDateTime($a_set["creation_date"], IL_CAL_DATETIME))
143  );
144 
145  $this->tpl->setVariable(
146  "TXT_DURATION",
147  $lng->txt("mcst_play_time")
148  );
149 
150  if ($a_set["playtime"] != "00:00:00") {
151  $this->tpl->setVariable(
152  "VAL_DURATION",
153  $a_set["playtime"]
154  );
155  } else {
156  $this->tpl->setVariable("VAL_DURATION", "-");
157  }
158 
159  if (!$this->edit_order) {
160  if ($this->downloadable) {
161  $ilCtrl->setParameterByClass("ilobjmediacastgui", "item_id", $a_set["id"]);
162  // to keep always the order of the purposes
163  // iterate through purposes and display the according mediaitems
164  foreach (ilObjMediaCast::$purposes as $purpose) {
165  $a_mob = $mob->getMediaItem($purpose);
166  if (!is_object($a_mob)) {
167  continue;
168  }
169  $ilCtrl->setParameterByClass("ilobjmediacastgui", "purpose", $a_mob->getPurpose());
170  $file = ilObjMediaObject::_lookupItemPath($a_mob->getMobId(), false, false, $a_mob->getPurpose());
171  if (is_file($file)) {
172  $size = filesize($file);
173  $size = ", " . sprintf("%.1f MB", $size / 1024 / 1024);
174  }
175  $format = ($a_mob->getFormat() != "") ? $a_mob->getFormat() : "audio/mpeg";
176  $this->tpl->setCurrentBlock("downloadable");
177  $this->tpl->setVariable("TXT_DOWNLOAD", $lng->txt("mcst_download_" . strtolower($a_mob->getPurpose())));
178  $this->tpl->setVariable("CMD_DOWNLOAD", $ilCtrl->getLinkTargetByClass("ilobjmediacastgui", "downloadItem"));
179  $this->tpl->setVariable("TITLE_DOWNLOAD", "(" . $format . $size . ")");
180  $this->tpl->parseCurrentBlock();
181  }
182  }
183 
184  // the news id will be used as player id, see also ilObjMediaCastGUI
185  $event_url = ($this->presentation_mode)
186  ? $ilCtrl->getLinkTarget($this->parent_obj, "handlePlayerEvent", "", true, false)
187  : "";
188  if (!is_null($med)) {
189  $file = $mob->getStandardSrc();
190  $comp = null;
191  if ($this->media_type->isAudio($med->getFormat())) {
192  $comp = $ui->factory()->player()->audio(
193  $file,
194  ""
195  );
196  } elseif ($this->media_type->isVideo($med->getFormat())) {
197  $comp = $ui->factory()->player()->video(
198  $file
199  );
200  } elseif ($this->media_type->isImage($med->getFormat())) {
201  $comp = $ui->factory()->image()->responsive($file, "");
202  }
203  if (!is_null($comp)) {
204  $this->tpl->setVariable("PLAYER", $ui->renderer()->render($comp));
205  }
206  }
207 
208  // edit link
209  $ilCtrl->setParameterByClass("ilobjmediacastgui", "item_id", $a_set["id"]);
210  if ($ilAccess->checkAccess("write", "", $this->request->getRefId()) &&
211  !$this->presentation_mode) {
212  $this->tpl->setCurrentBlock("edit");
213  $this->tpl->setVariable("TXT_EDIT", $lng->txt("edit"));
214  $this->tpl->setVariable(
215  "CMD_EDIT",
216  $ilCtrl->getLinkTargetByClass("ilobjmediacastgui", "editCastItem")
217  );
218 
219  if (!is_int(strpos($med->getFormat(), "image/"))) {
220  $this->tpl->setVariable("TXT_DET_PLAYTIME", $lng->txt("mcst_det_playtime"));
221  $this->tpl->setVariable(
222  "CMD_DET_PLAYTIME",
223  $ilCtrl->getLinkTargetByClass("ilobjmediacastgui", "determinePlaytime")
224  );
225  }
226  $this->tpl->parseCurrentBlock();
227 
228  $this->tpl->setCurrentBlock("edit_checkbox");
229  $this->tpl->setVariable("VAL_ID", $a_set["id"]);
230  $this->tpl->parseCurrentBlock();
231  // $this->tpl->touchBlock("contrl_col");
232  }
233  } else {
234  $this->tpl->setCurrentBlock("edit_order");
235  $this->tpl->setVariable("VAL_ID", $a_set["id"]);
236  $this->tpl->setVariable("VAL_ORDER", $a_set["order"]);
237  $this->tpl->parseCurrentBlock();
238  // $this->tpl->touchBlock("contrl_col");
239  }
240 
241  // download and play counter
242  if (!$this->presentation_mode) {
243  if ($a_set["mob_cnt_download"] > 0) {
244  $this->tpl->setCurrentBlock("prop");
245  $this->tpl->setVariable("TXT_PROP", $lng->txt("mcst_download_cnt"));
246  $this->tpl->setVariable("VAL_PROP", $a_set["mob_cnt_download"]);
247  $this->tpl->parseCurrentBlock();
248  }
249  if ($a_set["mob_cnt_play"] > 0) {
250  $this->tpl->setCurrentBlock("prop");
251  $this->tpl->setVariable("TXT_PROP", $lng->txt("mcst_play_cnt"));
252  $this->tpl->setVariable("VAL_PROP", $a_set["mob_cnt_play"]);
253  $this->tpl->parseCurrentBlock();
254  }
255  }
256  }
257  }
static formatDate(ilDateTime $date, bool $a_skip_day=false, bool $a_include_wd=false, bool $include_seconds=false, ilObjUser $user=null,)
const IL_CAL_DATETIME
txt(string $a_topic, string $a_default_lang_fallback_mod="")
gets the text for a given topic if the topic is not in the list, the topic itself with "-" will be re...
ilLanguage $lng
static _exists(int $id, bool $reference=false, ?string $type=null)
checks if an object exists in object_data
const NEWS_PUBLIC
static array $purposes
static _lookupItemPath(int $a_mob_id, bool $a_url_encode=false, bool $a_web=true, string $a_purpose="")
Get path for item with specific purpose.
+ Here is the call graph for this function:

Field Documentation

◆ $access

ilAccessHandler ilMediaCastTableGUI::$access
protected

Definition at line 30 of file class.ilMediaCastTableGUI.php.

Referenced by fillRow().

◆ $downloadable

bool ilMediaCastTableGUI::$downloadable = false
protected

Definition at line 31 of file class.ilMediaCastTableGUI.php.

◆ $edit_order

bool ilMediaCastTableGUI::$edit_order
protected

Definition at line 32 of file class.ilMediaCastTableGUI.php.

◆ $media_type

ILIAS MediaObjects MediaType MediaTypeManager ilMediaCastTableGUI::$media_type
protected

Definition at line 27 of file class.ilMediaCastTableGUI.php.

◆ $presentation_mode

bool ilMediaCastTableGUI::$presentation_mode
protected

Definition at line 28 of file class.ilMediaCastTableGUI.php.

Referenced by fillRow().

◆ $request

StandardGUIRequest ilMediaCastTableGUI::$request
protected

Definition at line 29 of file class.ilMediaCastTableGUI.php.

◆ $ui

ILIAS DI UIServices ilMediaCastTableGUI::$ui
protected

Definition at line 33 of file class.ilMediaCastTableGUI.php.

Referenced by fillRow().


The documentation for this class was generated from the following file: