ILIAS  release_10 Revision v10.1-43-ga1241a92c2f
ilObjGlossaryGUI Class Reference

GUI class for ilGlossary. More...

+ Inheritance diagram for ilObjGlossaryGUI:
+ Collaboration diagram for ilObjGlossaryGUI:

Public Member Functions

 __construct ( $a_data, int $a_id=0, bool $a_call_by_reference=true, bool $a_prepare_output=true)
 
 executeCommand ()
 
 importObject ()
 
 saveObject ()
 
 showInfoScreen ()
 
 viewObject ()
 
 properties ()
 
 getProperties (int $tax_id)
 
 getActions (int $tax_id)
 
 listTerms ()
 
 showToolbarForStandard ()
 
 showToolbarForCollection ()
 
 showSelectedGlossariesForCollection ()
 
 showModalForCollection ()
 
 saveGlossaryForCollection ()
 
 removeGlossaryFromCollection ()
 
 actTaxonomy ()
 
 deactTaxonomy ()
 Hide Taxonomy. More...
 
 addTerm ()
 add term More...
 
 exportHTML ()
 create html package More...
 
 deleteTerms ()
 
 view ()
 
 getTemplate ()
 
 setSettingsSubTabs (string $a_active)
 
 setContentStyleSheet (ilGlobalTemplateInterface $a_tpl=null)
 
 showTaxonomy ()
 Show taxonomy. More...
 
 editGlossaries ()
 Edit automatically linked glossaries. More...
 
 showGlossarySelector ()
 Show auto glossary selection. More...
 
 confirmGlossarySelection ()
 
 selectGlossaryLink ()
 Select a glossary and link all its terms. More...
 
 selectGlossary ()
 Select auto glossary. More...
 
 removeGlossary ()
 
 copyTerms ()
 Copy terms to clipboard. More...
 
 referenceTerms ()
 Add terms to be referenced to clipboard. More...
 
 clearClipboard ()
 
 pasteTerms ()
 
- Public Member Functions inherited from ilObjectGUI
 getRefId ()
 
 setAdminMode (string $mode)
 
 getAdminMode ()
 
 getObject ()
 
 executeCommand ()
 
 withReferences ()
 determines whether objects are referenced or not (got ref ids or not) More...
 
 setCreationMode (bool $mode=true)
 If true, a creation screen is displayed the current [ref_id] does belong to the parent class The mode is determined in ilRepositoryGUI. More...
 
 getCreationMode ()
 
 prepareOutput (bool $show_sub_objects=true)
 
 getAdminTabs ()
 administration tabs show only permissions and trash folder More...
 
 getHTML ()
 
 confirmedDeleteObject ()
 confirmed deletion of object -> objects are moved to trash or deleted immediately, if trash is disabled More...
 
 cancelObject ()
 cancel action and go back to previous page More...
 
 createObject ()
 create new object form More...
 
 editAvailabilityPeriodObject ()
 
 saveAvailabilityPeriodObject ()
 
 cancelCreation ()
 cancel create action and go back to repository parent More...
 
 saveObject ()
 
 getDidacticTemplateVar (string $type)
 Get didactic template setting from creation screen. More...
 
 putObjectInTree (ilObject $obj, int $parent_node_id=null)
 Add object to tree at given position. More...
 
 editObject ()
 
 addExternalEditFormCustom (ilPropertyFormGUI $form)
 
 updateObject ()
 updates object entry in object_data More...
 
 getFormAction (string $cmd, string $default_form_action="")
 Get form action for command (command is method name without "Object", e.g. More...
 
 isVisible (int $ref_id, string $type)
 
 viewObject ()
 viewObject container presentation for "administration -> repository, trash, permissions" More...
 
 deleteObject (bool $error=false)
 Display deletion confirmation screen. More...
 
 setColumnSettings (ilColumnGUI $column_gui)
 
 addToDeskObject ()
 
 removeFromDeskObject ()
 
- Public Member Functions inherited from ILIAS\Object\ImplementsCreationCallback
 callCreationCallback (\ilObject $object, \ilObjectDefinition $obj_definition, int $requested_crtcb)
 

Static Public Member Functions

static addUsagesToInfo (ilInfoScreenGUI $info, int $glo_id)
 Add usages to info screen. More...
 
static _goto (string $a_target)
 
- Static Public Member Functions inherited from ilObjectGUI
static _gotoRepositoryRoot (bool $raise_error=false)
 Goto repository root. More...
 
static _gotoRepositoryNode (int $ref_id, string $cmd="")
 
static _gotoSharedWorkspaceNode (int $wsp_id)
 

Data Fields

ilGlossaryTerm $term = null
 
- Data Fields inherited from ilObjectGUI
const ADMIN_MODE_NONE = ""
 
const ADMIN_MODE_SETTINGS = "settings"
 
const ADMIN_MODE_REPOSITORY = "repository"
 
const UPLOAD_TYPE_LOCAL = 1
 
const UPLOAD_TYPE_UPLOAD_DIRECTORY = 2
 
const CFORM_NEW = 1
 
const CFORM_IMPORT = 2
 
const CFORM_CLONE = 3
 
const SUPPORTED_IMPORT_MIME_TYPES = [MimeType::APPLICATION__ZIP, MimeType::APPLICATION__X_ZIP_COMPRESSED]
 

Protected Member Functions

 assignObject ()
 
 initCreateForm (string $new_type)
 
 showTaxInPresentation ()
 
 hideTaxInPresentation ()
 
 getModalsToRender ()
 
 setLocator ()
 
 getTabs ()
 
 putTermsIntoClipBoard ()
 
- Protected Member Functions inherited from ilObjectGUI
 getObjectService ()
 
 assignObject ()
 
 setTitleAndDescription ()
 
 createActionDispatcherGUI ()
 
 initHeaderAction (?string $sub_type=null, ?int $sub_id=null)
 Add header action menu. More...
 
 insertHeaderAction (?ilObjectListGUI $list_gui=null)
 Insert header action into main template. More...
 
 addHeaderAction ()
 Add header action menu. More...
 
 redrawHeaderActionObject ()
 Ajax call: redraw action header only. More...
 
 setTabs ()
 set admin tabs More...
 
 setAdminTabs ()
 set admin tabs More...
 
 setLocator ()
 
 addLocatorItems ()
 should be overwritten to add object specific items (repository items are preloaded) More...
 
 omitLocator (bool $omit=true)
 
 addAdminLocatorItems (bool $do_not_add_object=false)
 should be overwritten to add object specific items (repository items are preloaded) More...
 
 getCreationFormsHTML (StandardForm|ilPropertyFormGUI|array $form)
 
 getTitleForCreationFormPage ()
 
 getCreationFormTitle ()
 
 initCreateForm (string $new_type)
 
 didacticTemplatesToForm ()
 
 initDidacticTemplate (ilPropertyFormGUI $form)
 
 retrieveAdditionalDidacticTemplateOptions ()
 
 addAdoptContentLinkToToolbar ()
 
 addImportButtonToToolbar ()
 
 addAvailabilityPeriodButtonToToolbar (ilToolbarGUI $toolbar)
 
 parseDidacticTemplateVar (string $var, string $type)
 
 afterSave (ilObject $new_object)
 Post (successful) object creation hook. More...
 
 initEditForm ()
 
 initEditCustomForm (ilPropertyFormGUI $a_form)
 Add custom fields to update form. More...
 
 getEditFormValues ()
 
 getEditFormCustomValues (array &$a_values)
 Add values to custom edit fields. More...
 
 validateCustom (ilPropertyFormGUI $form)
 Validate custom values (if not possible with checkInput()) More...
 
 updateCustom (ilPropertyFormGUI $form)
 Insert custom update form values into object. More...
 
 afterUpdate ()
 Post (successful) object update hook. More...
 
 routeImportCmdObject ()
 
 importFile (string $file_to_import, string $path_to_uploaded_file_in_temp_dir)
 
 deleteUploadedImportFile (string $path_to_uploaded_file_in_temp_dir)
 
 afterImport (ilObject $new_object)
 Post (successful) object import hook. More...
 
 setFormAction (string $cmd, string $form_action)
 
 getReturnLocation (string $cmd, string $default_location="")
 Get return location for command (command is method name without "Object", e.g. More...
 
 setReturnLocation (string $cmd, string $location)
 set specific return location for command More...
 
 getTargetFrame (string $cmd, string $default_target_frame="")
 get target frame for command (command is method name without "Object", e.g. More...
 
 setTargetFrame (string $cmd, string $target_frame)
 Set specific target frame for command. More...
 
 showPossibleSubObjects ()
 show possible sub objects (pull down menu) More...
 
 getTabs ()
 overwrite in derived GUI class of your object type More...
 
 redirectToRefId (int $ref_id, string $cmd="")
 redirects to (repository) view per ref id usually to a container and usually used at the end of a save/import method where the object gui type (of the new object) doesn't match with the type of the current ["ref_id"] value of the request More...
 
 getCenterColumnHTML ()
 Get center column. More...
 
 getRightColumnHTML ()
 Display right column. More...
 
 checkPermission (string $perm, string $cmd="", string $type="", ?int $ref_id=null)
 
 checkPermissionBool (string $perm, string $cmd="", string $type="", ?int $ref_id=null)
 
 enableDragDropFileUpload ()
 Enables the file upload into this object by dropping files. More...
 
 getCreatableObjectTypes ()
 
 buildAddNewItemElements (array $subtypes, string $create_target_class=ilRepositoryGUI::class, ?int $redirect_target_ref_id=null,)
 
 buildGroup (string $create_target_class, array $obj_types_in_group, string $title, array $subtypes)
 

Protected Attributes

ILIAS GlobalScreen Services $global_screen
 
ILIAS Glossary Taxonomy TaxonomyManager $tax_manager = null
 
ILIAS Glossary InternalDomainService $domain
 
ILIAS Glossary InternalGUIService $gui
 
ILIAS DI UIServices $ui
 
ILIAS Taxonomy Service $taxonomy
 
ilRbacSystem $rbacsystem
 
ilPropertyFormGUI $form
 
int $tax_node = 0
 
ilObjTaxonomy $tax
 
 $tax_id
 
bool $in_administration = false
 
ILIAS Glossary Presentation GUIService $gui_presentation_service
 
ilTermDefinitionBulkCreationGUI $term_def_bulk_gui
 
ILIAS Glossary Editing EditingGUIRequest $edit_request
 
ILIAS Glossary Term TermManager $term_manager
 
int $term_id = 0
 
ilTabsGUI $tabs
 
ilSetting $setting
 
ilHelpGUI $help
 
ilGlossaryTermPermission $term_perm
 
ilLogger $log
 
ILIAS Style Content GUIService $content_style_gui
 
ILIAS Style Content Object ObjectFacade $content_style_domain
 
ILIAS UI Factory $ui_fac
 
ILIAS UI Renderer $ui_ren
 
array $modals_to_render = []
 
string $requested_table_glossary_term_list_action = ""
 
array $requested_table_glossary_term_list_ids = []
 
- Protected Attributes inherited from ilObjectGUI
ILIAS Notes Service $notes_service
 
ServerRequestInterface $request
 
ilLocatorGUI $locator
 
ilObjUser $user
 
ilAccessHandler $access
 
ilSetting $settings
 
ilToolbarGUI $toolbar
 
ilRbacAdmin $rbac_admin
 
ilRbacSystem $rbac_system
 
ilRbacReview $rbac_review
 
ilObjectService $object_service
 
ilObjectDefinition $obj_definition
 
ilGlobalTemplateInterface $tpl
 
ilTree $tree
 
ilCtrl $ctrl
 
ilErrorHandling $error
 
ilLanguage $lng
 
ilTabsGUI $tabs_gui
 
ILIAS $ilias
 
ArrayBasedRequestWrapper $post_wrapper
 
RequestWrapper $request_wrapper
 
Refinery $refinery
 
ilFavouritesManager $favourites
 
ilObjectCustomIconFactory $custom_icon_factory
 
UIFactory $ui_factory
 
UIRenderer $ui_renderer
 
Filesystem $temp_file_system
 
ilObject $object = null
 
bool $creation_mode = false
 
 $data
 
int $id
 
bool $call_by_reference = false
 
bool $prepare_output
 
int $ref_id
 
int $obj_id
 
int $maxcount
 
array $form_action = []
 
array $return_location = []
 
array $target_frame = []
 
string $tmp_import_dir
 
string $sub_objects = ""
 
bool $omit_locator = false
 
string $type = ""
 
string $admin_mode = self::ADMIN_MODE_NONE
 
int $requested_ref_id = 0
 
int $requested_crtptrefid = 0
 
int $requested_crtcb = 0
 
string $requested_new_type = ""
 
string $link_params
 
string $html = ""
 

Detailed Description

Constructor & Destructor Documentation

◆ __construct()

ilObjGlossaryGUI::__construct (   $a_data,
int  $a_id = 0,
bool  $a_call_by_reference = true,
bool  $a_prepare_output = true 
)

Definition at line 67 of file class.ilObjGlossaryGUI.php.

References $DIC, $service, $tax_node, $term_id, ILIAS\GlobalScreen\Provider\__construct(), ilGlossaryTerm\_lookGlossaryID(), ILIAS\Repository\access(), ILIAS\Repository\ctrl(), ilGlossaryTermPermission\getInstance(), ILIAS\Repository\help(), ilGlossaryTermReferences\isReferenced(), ILIAS\Repository\lng(), ILIAS\Repository\object(), ILIAS\Repository\tabs(), ILIAS\Repository\toolbar(), ILIAS\Repository\ui(), and ILIAS\Repository\user().

72  {
73  global $DIC;
74 
75  $service = $DIC->glossary()->internal();
76  $this->gui = $gui = $service->gui();
77  $this->domain = $domain = $service->domain();
78 
79  $this->lng = $domain->lng();
80  $this->user = $domain->user();
81  $this->setting = $domain->settings();
82  $this->access = $domain->access();
83  $this->rbacsystem = $domain->rbac()->system();
84  $this->log = $domain->log();
85 
86  $this->ctrl = $gui->ctrl();
87  $this->toolbar = $gui->toolbar();
88  $this->tabs = $gui->tabs();
89  $this->help = $gui->help();
90  $this->ui = $gui->ui();
91  $this->ui_fac = $gui->ui()->factory();
92  $this->ui_ren = $gui->ui()->renderer();
93  $this->global_screen = $gui->globalScreen();
94  $this->gui_presentation_service = $gui->presentation();
95 
96  $this->edit_request = $gui->editing()->request();
97  $this->term_perm = ilGlossaryTermPermission::getInstance();
98  $this->requested_table_glossary_term_list_action = $this->edit_request->getTableGlossaryTermListAction();
99  $this->requested_table_glossary_term_list_ids = $this->edit_request->getTableGlossaryTermListIds();
100 
101  $this->ctrl->saveParameter($this, array("ref_id"));
102  $this->lng->loadLanguageModule("content");
103  $this->lng->loadLanguageModule("glo");
104 
105  $this->type = "glo";
106  parent::__construct($a_data, $a_id, $a_call_by_reference, false);
107 
108  // determine term id and check whether it is valid (belongs to
109  // current glossary)
110  if (($this->requested_table_glossary_term_list_action == "editTerm"
111  || $this->requested_table_glossary_term_list_action == "editDefinition")
112  && !empty($this->requested_table_glossary_term_list_ids)) {
113  $this->term_id = $this->requested_table_glossary_term_list_ids[0];
114  } else {
115  $this->term_id = $this->edit_request->getTermId();
116  }
117  $term_glo_id = ilGlossaryTerm::_lookGlossaryID($this->term_id);
118  if ($this->term_id > 0 && $term_glo_id != $this->object->getId()
120  $this->term_id = 0;
121  }
122  $this->ctrl->setParameterByClass("ilglossarytermgui", "term_id", $this->term_id);
123 
124  $this->tax_id = $this->object->getTaxonomyId();
125  if ($this->tax_id > 0) {
126  $this->ctrl->saveParameter($this, array("show_tax", "tax_node"));
127 
128  $this->tax = new ilObjTaxonomy($this->tax_id);
129  }
130  $tax_node = $this->edit_request->getTaxNode();
131  if ($tax_node > 1 && $this->tax->getTree()->readRootId() != $tax_node) {
132  $this->tax_node = $tax_node;
133  }
134 
135  if ($this->getGlossary()) {
136  $this->term_manager = $domain->term(
137  $this->getGlossary(),
138  $this->user->getId()
139  );
140  $this->tax_manager = $domain->taxonomy(
141  $this->getGlossary()
142  );
143  }
144 
145  $this->term_def_bulk_gui = $this->gui_presentation_service
146  ->TermDefinitionBulkCreationGUI($this->getGlossary());
147 
148  $this->in_administration =
149  (strtolower($this->edit_request->getBaseClass()) == "iladministrationgui");
150  $cs = $DIC->contentStyle();
151  $this->content_style_gui = $cs->gui();
152  if (is_object($this->object)) {
153  $this->content_style_domain = $cs->domain()->styleForRefId($this->object->getRefId());
154  $this->taxonomy = $DIC->taxonomy();
155  }
156  }
This file is part of ILIAS, a powerful learning management system published by ILIAS open source e-Le...
static isReferenced(array $a_glo_id, int $a_term_id)
Is a term referenced by a set of glossaries.
global $DIC
Definition: shib_login.php:25
$service
Definition: ltiresult.php:36
__construct(Container $dic, ilPlugin $plugin)
ILIAS Glossary InternalGUIService $gui
ILIAS Glossary InternalDomainService $domain
static _lookGlossaryID(int $term_id)
get glossary id form term id
+ Here is the call graph for this function:

Member Function Documentation

◆ _goto()

static ilObjGlossaryGUI::_goto ( string  $a_target)
static

Definition at line 963 of file class.ilObjGlossaryGUI.php.

References ilObjectGUI\$ctrl, $DIC, ilObjectGUI\$lng, ilObjectGUI\_gotoRepositoryRoot(), ilObject\_lookupObjId(), ilObject\_lookupTitle(), ilCtrl\redirectByClass(), ROOT_FOLDER_ID, ilCtrl\setParameterByClass(), and ilLanguage\txt().

Referenced by ILIAS\StaticURL\Handler\LegacyGotoHandler\handle().

963  : void
964  {
965  global $DIC;
966  $main_tpl = $DIC->ui()->mainTemplate();
967 
968  $lng = $DIC->language();
969  $ilAccess = $DIC->access();
970  $ctrl = $DIC->ctrl();
971 
972  if ($ilAccess->checkAccess("read", "", $a_target)) {
973  $ctrl->setParameterByClass("ilGlossaryPresentationGUI", "ref_id", $a_target);
974  $ctrl->redirectByClass("ilGlossaryPresentationGUI", "");
975  } elseif ($ilAccess->checkAccess("visible", "", $a_target)) {
976  $ctrl->setParameterByClass("ilGlossaryPresentationGUI", "ref_id", $a_target);
977  $ctrl->redirectByClass("ilGlossaryPresentationGUI", "infoScreen");
978  } elseif ($ilAccess->checkAccess("read", "", ROOT_FOLDER_ID)) {
979  $main_tpl->setOnScreenMessage('failure', sprintf(
980  $lng->txt("msg_no_perm_read_item"),
982  ), true);
984  }
985 
986  throw new ilPermissionException($lng->txt("no_permission"));
987  }
redirectByClass( $a_class, string $a_cmd=null, string $a_anchor=null, bool $is_async=false)
txt(string $a_topic, string $a_default_lang_fallback_mod="")
gets the text for a given topic if the topic is not in the list, the topic itself with "-" will be re...
const ROOT_FOLDER_ID
Definition: constants.php:32
setParameterByClass(string $a_class, string $a_parameter, $a_value)
static _lookupObjId(int $ref_id)
ilLanguage $lng
This file is part of ILIAS, a powerful learning management system published by ILIAS open source e-Le...
static _lookupTitle(int $obj_id)
global $DIC
Definition: shib_login.php:25
static _gotoRepositoryRoot(bool $raise_error=false)
Goto repository root.
+ Here is the call graph for this function:
+ Here is the caller graph for this function:

◆ actTaxonomy()

ilObjGlossaryGUI::actTaxonomy ( )

Definition at line 756 of file class.ilObjGlossaryGUI.php.

References ILIAS\Repository\ctrl().

756  : void
757  {
758  $this->ctrl->setParameter($this, "show_tax", 1);
759  $this->ctrl->redirect($this, "listTerms");
760  }
+ Here is the call graph for this function:

◆ addTerm()

ilObjGlossaryGUI::addTerm ( )

add term

Definition at line 775 of file class.ilObjGlossaryGUI.php.

References ilGlossaryTerm\create(), ILIAS\Repository\ctrl(), ilGlossaryTerm\getId(), ILIAS\Repository\lng(), ilGlossaryTerm\setGlossary(), ilGlossaryTerm\setLanguage(), and ilGlossaryTerm\setTerm().

775  : void
776  {
777  $new_term = $this->edit_request->getNewTerm();
778  if ($new_term == "") {
779  $this->tpl->setOnScreenMessage('failure', $this->lng->txt("cont_please_enter_a_term"), true);
780  $this->ctrl->redirect($this, "listTerms");
781  }
782 
783  // add term
784  $lang = $this->edit_request->getTermLanguage();
785  $term = new ilGlossaryTerm();
786  $term->setGlossary($this->getGlossary());
787  $term->setTerm($new_term);
788  $term->setLanguage($lang);
789  $term->create();
790 
791  $this->term_manager->setSessionLang($lang);
792 
793  $this->ctrl->setParameterByClass("ilglossarydefpagegui", "term_id", $term->getId());
794  $this->ctrl->redirectByClass(array("ilglossarytermgui",
795  "iltermdefinitioneditorgui", "ilglossarydefpagegui"), "edit");
796  }
This file is part of ILIAS, a powerful learning management system published by ILIAS open source e-Le...
setGlossary(ilObjGlossary $a_glossary)
setTerm(string $a_term)
create(bool $a_omit_page_creation=false)
setLanguage(string $a_language)
+ Here is the call graph for this function:

◆ addUsagesToInfo()

static ilObjGlossaryGUI::addUsagesToInfo ( ilInfoScreenGUI  $info,
int  $glo_id 
)
static

Add usages to info screen.

Definition at line 470 of file class.ilObjGlossaryGUI.php.

References $DIC, ilObjectGUI\$lng, ilObject\_getAllReferences(), ilObject\_lookupTitle(), ilInfoScreenGUI\addProperty(), ilInfoScreenGUI\addSection(), ilObjSAHSLearningModule\getScormModulesForGlossary(), and ilLanguage\txt().

Referenced by ilGlossaryPresentationGUI\outputInfoScreen().

473  : void {
474  global $DIC;
475 
476  $lng = $DIC->language();
477  $ilAccess = $DIC->access();
478 
479  $info->addSection($lng->txt("glo_usages"));
481  foreach ($sms as $sm) {
482  $link = false;
483  $refs = ilObject::_getAllReferences($sm);
484  foreach ($refs as $ref) {
485  if ($link === false && $ilAccess->checkAccess("write", "", $ref)) {
486  $link = ilLink::_getLink($ref, 'sahs');
487  }
488  }
489 
490  $entry = ilObject::_lookupTitle($sm);
491  if ($link !== false) {
492  $entry = "<a href='" . $link . "' target='_top'>" . $entry . "</a>";
493  }
494 
495  $info->addProperty($lng->txt("obj_sahs"), $entry);
496  }
497  }
txt(string $a_topic, string $a_default_lang_fallback_mod="")
gets the text for a given topic if the topic is not in the list, the topic itself with "-" will be re...
static _getAllReferences(int $id)
get all reference ids for object ID
addProperty(string $a_name, string $a_value, string $a_link="")
add a property to current section
static getScormModulesForGlossary(int $a_glo_id)
Get SCORM modules that assign a certain glossary.
ilLanguage $lng
static _lookupTitle(int $obj_id)
global $DIC
Definition: shib_login.php:25
addSection(string $a_title)
+ Here is the call graph for this function:
+ Here is the caller graph for this function:

◆ assignObject()

ilObjGlossaryGUI::assignObject ( )
protected

Definition at line 354 of file class.ilObjGlossaryGUI.php.

354  : void
355  {
356  $this->object = new ilObjGlossary($this->id, true);
357  }
This file is part of ILIAS, a powerful learning management system published by ILIAS open source e-Le...

◆ clearClipboard()

ilObjGlossaryGUI::clearClipboard ( )

Definition at line 1211 of file class.ilObjGlossaryGUI.php.

References ILIAS\Repository\ctrl(), and ILIAS\Repository\user().

1211  : void
1212  {
1213  $this->user->clipboardDeleteObjectsOfType("term");
1214  $this->ctrl->redirect($this, "listTerms");
1215  }
+ Here is the call graph for this function:

◆ confirmGlossarySelection()

ilObjGlossaryGUI::confirmGlossarySelection ( )

Definition at line 1087 of file class.ilObjGlossaryGUI.php.

References ILIAS\Repository\ctrl(), and ILIAS\Repository\lng().

1087  : void
1088  {
1089  $cgui = new ilConfirmationGUI();
1090  $this->ctrl->setParameter($this, "glo_ref_id", $this->edit_request->getGlossaryRefId());
1091  $cgui->setFormAction($this->ctrl->getFormAction($this));
1092  $cgui->setHeaderText($this->lng->txt("glo_link_glo_in_glo"));
1093  $cgui->setCancel($this->lng->txt("no"), "selectGlossary");
1094  $cgui->setConfirm($this->lng->txt("yes"), "selectGlossaryLink");
1095  $this->tpl->setContent($cgui->getHTML());
1096  }
+ Here is the call graph for this function:

◆ copyTerms()

ilObjGlossaryGUI::copyTerms ( )

Copy terms to clipboard.

Definition at line 1139 of file class.ilObjGlossaryGUI.php.

References ILIAS\Repository\ctrl(), ILIAS\Repository\lng(), putTermsIntoClipBoard(), and ilEditClipboard\setAction().

1139  : void
1140  {
1141  $this->putTermsIntoClipBoard();
1142 
1144  $this->tpl->setOnScreenMessage('info', $this->lng->txt("glo_selected_terms_have_been_copied"), true);
1145  $this->ctrl->redirect($this, "listTerms");
1146  }
static setAction(string $a_action)
+ Here is the call graph for this function:

◆ deactTaxonomy()

ilObjGlossaryGUI::deactTaxonomy ( )

Hide Taxonomy.

Definition at line 765 of file class.ilObjGlossaryGUI.php.

References ILIAS\Repository\ctrl().

765  : void
766  {
767  $this->ctrl->setParameter($this, "show_tax", "");
768  $this->ctrl->redirect($this, "listTerms");
769  }
+ Here is the call graph for this function:

◆ deleteTerms()

ilObjGlossaryGUI::deleteTerms ( )

Definition at line 808 of file class.ilObjGlossaryGUI.php.

References ilObjectGUI\$id, ILIAS\Repository\ctrl(), ilGlossaryTermReferences\deleteTerm(), ilGlossaryTermReferences\isReferenced(), ILIAS\Repository\lng(), and ILIAS\Repository\object().

808  : void
809  {
810  if (!empty($this->edit_request->getTermIdsInModal())
811  && $ids = $this->edit_request->getTermIdsInModal()) {
812  foreach ($ids as $id) {
813  if (ilGlossaryTermReferences::isReferenced([$this->object->getId()], $id)) {
814  $refs = new ilGlossaryTermReferences($this->object->getId());
815  $refs->deleteTerm($id);
816  $refs->update();
817  } else {
818  $this->term_manager->deleteTerm($id);
819  }
820  }
821  }
822  $this->tpl->setOnScreenMessage('success', $this->lng->txt("msg_obj_modified"), true);
823  $this->ctrl->redirect($this, "listTerms");
824  }
This file is part of ILIAS, a powerful learning management system published by ILIAS open source e-Le...
static isReferenced(array $a_glo_id, int $a_term_id)
Is a term referenced by a set of glossaries.
+ Here is the call graph for this function:

◆ editGlossaries()

ilObjGlossaryGUI::editGlossaries ( )

Edit automatically linked glossaries.

Definition at line 1050 of file class.ilObjGlossaryGUI.php.

References ILIAS\Repository\ctrl(), ILIAS\Repository\lng(), setSettingsSubTabs(), ILIAS\Repository\tabs(), and ILIAS\Repository\toolbar().

1050  : void
1051  {
1052  $this->tabs->setTabActive("settings");
1053  $this->setSettingsSubTabs("glossaries");
1054 
1055  $this->toolbar->addButton(
1056  $this->lng->txt("add"),
1057  $this->ctrl->getLinkTarget($this, "showGlossarySelector")
1058  );
1059 
1060  $table = $this->domain->table()->getGlossaryAutoLinkTable($this->getGlossary())->getComponent();
1061 
1062  $this->tpl->setContent($this->ui_ren->render($table));
1063  }
setSettingsSubTabs(string $a_active)
+ Here is the call graph for this function:

◆ executeCommand()

ilObjGlossaryGUI::executeCommand ( )

Definition at line 158 of file class.ilObjGlossaryGUI.php.

References ilObjectGUI\$object, ilObjectGUI\$requested_ref_id, ilObjectGUI\addHeaderAction(), ilObjectGUI\checkPermission(), ILIAS\Repository\ctrl(), ilObjectGUI\getCreationMode(), ilGlossaryForeignTermCollectorGUI\getInstance(), ilCommonActionDispatcherGUI\getInstanceFromAjaxCall(), getTemplate(), ILIAS\Repository\lng(), ILIAS\Repository\object(), ilObjectGUI\prepareOutput(), setLocator(), setSettingsSubTabs(), ilObjectGUI\setTabs(), showInfoScreen(), and ILIAS\Repository\tabs().

158  : void
159  {
160  $cmd = $this->ctrl->getCmd();
161  $next_class = $this->ctrl->getNextClass($this);
162 
163  $this->log->debug("glossary term, next class " . $next_class . ", cmd: " . $cmd);
164 
165  switch ($next_class) {
166  case 'ilobjectmetadatagui':
167  $this->checkPermission("write");
168 
169  $this->getTemplate();
170  $this->setTabs();
171  $this->setLocator();
172  $this->addHeaderAction();
173 
174  $this->tabs_gui->activateTab('meta_data');
175  $md_gui = new ilObjectMetaDataGUI($this->object, 'term');
176  $this->ctrl->forwardCommand($md_gui);
177  break;
178 
179  case "ilglossarytermgui":
180  if (!$this->term_perm->checkPermission("edit_content", $this->term_id) &&
181  !$this->term_perm->checkPermission("write", $this->term_id)) {
182  throw new ilGlossaryException("No permission.");
183  }
184  $this->getTemplate();
185  $this->ctrl->setReturn($this, "listTerms");
186  $term_gui = new ilGlossaryTermGUI($this->term_id);
187  $term_gui->setGlossary($this->getGlossary());
188  $this->ctrl->forwardCommand($term_gui);
189  break;
190 
191  case "ilinfoscreengui":
192  $this->addHeaderAction();
193  $this->showInfoScreen();
194  $this->tabs->activateTab("info_short");
195  break;
196 
197  case "ilobjectcontentstylesettingsgui":
198  $this->checkPermission("write");
199  $this->prepareOutput();
200  $this->addHeaderAction();
201  $this->tabs_gui->activateTab("settings");
202  $this->setSettingsSubTabs("style");
203  $settings_gui = $this->content_style_gui
204  ->objectSettingsGUIForRefId(
205  null,
206  $this->object->getRefId()
207  );
208  $this->ctrl->forwardCommand($settings_gui);
209  break;
210 
211 
212  case 'ilpermissiongui':
213  if ($this->in_administration) {
214  $this->prepareOutput();
215  } else {
216  $this->getTemplate();
217  $this->setTabs();
218  $this->setLocator();
219  $this->addHeaderAction();
220  }
221  $perm_gui = new ilPermissionGUI($this);
222  $ret = $this->ctrl->forwardCommand($perm_gui);
223  break;
224 
225  case "ilcommonactiondispatchergui":
227  $this->prepareOutput();
228  $this->ctrl->forwardCommand($gui);
229  break;
230 
231  case strtolower(ilTaxonomySettingsGUI::class):
232  $this->getTemplate();
233  $this->setTabs();
234  $this->setLocator();
235  $this->addHeaderAction();
236  $this->tabs->activateTab("settings");
237  $this->setSettingsSubTabs("taxonomy");
238 
239  $this->ctrl->setReturn($this, "properties");
240  $tax_gui = $this->taxonomy->gui()->getSettingsGUI(
241  $this->object->getId(),
242  $this->lng->txt("glo_tax_info"),
243  false,
244  $this
245  );
246  $ret = $this->ctrl->forwardCommand($tax_gui);
247  break;
248 
249  case "ilexportgui":
250  $this->checkPermission("write");
251  $this->getTemplate();
252  $this->setTabs();
253  $this->tabs->activateTab("export");
254  $this->setLocator();
255  $exp_gui = new ilExportGUI($this);
256  $ret = $this->ctrl->forwardCommand($exp_gui);
257  break;
258 
259  case 'ilobjectcopygui':
260  $this->prepareOutput();
261  $cp = new ilObjectCopyGUI($this);
262  $cp->setType('glo');
263  $this->ctrl->forwardCommand($cp);
264  break;
265 
266  case "ilglossaryforeigntermcollectorgui":
267  if (!$this->rbacsystem->checkAccess('write', $this->object->getRefId()) &&
268  !$this->rbacsystem->checkAccess('edit_content', $this->object->getRefId())) {
269  throw new ilGlossaryException("No permission.");
270  }
271  $this->ctrl->setReturn($this, "");
272  $this->getTemplate();
273  $this->setTabs();
274  $this->setLocator();
275  $this->addHeaderAction();
277  $this->ctrl->forwardCommand($coll);
278  break;
279 
280  case "iltermdefinitionbulkcreationgui":
281  if (!$this->rbacsystem->checkAccess('write', $this->object->getRefId()) &&
282  !$this->rbacsystem->checkAccess('edit_content', $this->object->getRefId())) {
283  throw new ilGlossaryException("No permission.");
284  }
285  $this->ctrl->setReturn($this, "listTerms");
286  $this->ctrl->forwardCommand($this->term_def_bulk_gui);
287  break;
288 
289  case strtolower(SettingsGUI::class):
290  $this->checkPermission("write");
291  $this->getTemplate();
292  $this->setTabs();
293  $this->tabs->activateTab("settings");
294  $this->setLocator();
295  $this->setSettingsSubTabs("general_settings");
296  $this->checkPermission("write");
297  $gui = $this->gui->settings()->settingsGUI(
298  $this->object->getId(),
300  $this->getCreationMode(),
301  $this,
303  );
304  $this->ctrl->forwardCommand($gui);
305  break;
306 
307  default:
308  if (!$this->rbacsystem->checkAccess('write', $this->object->getRefId()) &&
309  !$this->rbacsystem->checkAccess('edit_content', $this->object->getRefId())) {
310  throw new ilGlossaryException("No permission.");
311  }
312  $cmd = $this->ctrl->getCmd("listTerms");
313 
314  if (($cmd == "create") && ($this->edit_request->getNewType() == "term")) {
315  $this->ctrl->redirectByClass(ilGlossaryTermGUI::class, "create");
316  } else {
317  if ($this->in_administration ||
318  $this->getCreationMode()) {
319  $this->prepareOutput();
320  $cmd .= "Object";
321  } else {
322  $this->getTemplate();
323  $this->setTabs();
324  $this->setLocator();
325  $this->addHeaderAction();
326 
327  if ($cmd == "redrawHeaderAction") {
328  $cmd = "redrawHeaderActionObject";
329  }
330  }
331  $this->$cmd();
332  }
333  break;
334  }
335 
336  if (!$this->in_administration && !$this->getCreationMode()) {
337  $this->tpl->printToStdout();
338  }
339  }
static getInstance(ilObjGlossaryGUI $a_glossary_gui)
Class ilObjectMetaDataGUI.
GUI class for the workflow of copying objects.
prepareOutput(bool $show_sub_objects=true)
This file is part of ILIAS, a powerful learning management system published by ILIAS open source e-Le...
setSettingsSubTabs(string $a_active)
setTabs()
set admin tabs
ILIAS Glossary InternalGUIService $gui
This file is part of ILIAS, a powerful learning management system published by ILIAS open source e-Le...
addHeaderAction()
Add header action menu.
checkPermission(string $perm, string $cmd="", string $type="", ?int $ref_id=null)
static getInstanceFromAjaxCall()
(Re-)Build instance from ajax call
+ Here is the call graph for this function:

◆ exportHTML()

ilObjGlossaryGUI::exportHTML ( )

create html package

Definition at line 801 of file class.ilObjGlossaryGUI.php.

References ILIAS\Repository\ctrl().

801  : void
802  {
803  $glo_exp = new ilGlossaryExport($this->getGlossary(), "html");
804  $glo_exp->buildExportFileHTML();
805  $this->ctrl->redirectByClass("ilexportgui", "");
806  }
This file is part of ILIAS, a powerful learning management system published by ILIAS open source e-Le...
+ Here is the call graph for this function:

◆ getActions()

ilObjGlossaryGUI::getActions ( int  $tax_id)

Implements ILIAS\Taxonomy\Settings\ModifierGUIInterface.

Definition at line 530 of file class.ilObjGlossaryGUI.php.

References ILIAS\Repository\ctrl(), ILIAS\Repository\lng(), and ILIAS\Repository\ui().

532  : array {
533  $actions = [];
534  $this->ctrl->setParameterByClass(self::class, "glo_tax_id", $tax_id);
535  $active = $this->object->getShowTaxonomy();
536  if (!$active) {
537  $actions[] = $this->ui->factory()->button()->shy(
538  $this->lng->txt("glo_show_in_presentation_on"),
539  $this->ctrl->getLinkTargetByClass(
540  self::class,
541  "showTaxInPresentation"
542  )
543  );
544  } else {
545  $actions[] = $this->ui->factory()->button()->shy(
546  $this->lng->txt("glo_show_in_presentation_off"),
547  $this->ctrl->getLinkTargetByClass(
548  self::class,
549  "hideTaxInPresentation"
550  )
551  );
552  }
553  $this->ctrl->setParameterByClass(self::class, "glo_tax_id", null);
554 
555  return $actions;
556  }
+ Here is the call graph for this function:

◆ getModalsToRender()

ilObjGlossaryGUI::getModalsToRender ( )
protected
Returns
[]

Definition at line 600 of file class.ilObjGlossaryGUI.php.

References $modals_to_render.

Referenced by listTerms().

600  : array
601  {
603  }
+ Here is the caller graph for this function:

◆ getProperties()

ilObjGlossaryGUI::getProperties ( int  $tax_id)

Implements ILIAS\Taxonomy\Settings\ModifierGUIInterface.

Definition at line 517 of file class.ilObjGlossaryGUI.php.

References ILIAS\Repository\lng().

519  : array {
520  $active = $this->object->getShowTaxonomy();
521  $value = $active
522  ? $this->lng->txt("yes")
523  : $this->lng->txt("no");
524 
525  return [
526  $this->lng->txt("glo_show_in_presentation") => $value
527  ];
528  }
+ Here is the call graph for this function:

◆ getTabs()

ilObjGlossaryGUI::getTabs ( )
protected

Definition at line 862 of file class.ilObjGlossaryGUI.php.

References ILIAS\Repository\ctrl(), ILIAS\Repository\help(), and ILIAS\Repository\lng().

862  : void
863  {
864  $this->help->setScreenIdComponent("glo");
865 
866  // list terms
867  $cmd = $this->ctrl->getCmd();
868  $force_active = ($cmd == "" || $cmd == "listTerms");
869 
870 
871  if ($this->rbacsystem->checkAccess('write', $this->object->getRefId()) ||
872  $this->rbacsystem->checkAccess('edit_content', $this->object->getRefId())) {
873  $this->tabs_gui->addTab(
874  "content",
875  $this->lng->txt("content"),
876  $this->ctrl->getLinkTarget($this, "listTerms")
877  );
878  }
879 
880  $this->tabs_gui->addTab(
881  "info_short",
882  $this->lng->txt("info_short"),
883  $this->ctrl->getLinkTargetByClass("ilinfoscreengui", "showSummary")
884  );
885 
886  // properties
887  if ($this->rbacsystem->checkAccess('write', $this->object->getRefId())) {
888  $this->tabs_gui->addTab(
889  "settings",
890  $this->lng->txt("settings"),
891  $this->ctrl->getLinkTargetByClass(SettingsGUI::class)
892  );
893 
894  // meta data
895  $mdgui = new ilObjectMetaDataGUI($this->object, "term");
896  $mdtab = $mdgui->getTab();
897  if ($mdtab) {
898  $this->tabs_gui->addTab(
899  "meta_data",
900  $this->lng->txt("meta_data"),
901  $mdtab
902  );
903  }
904 
905  // export
906  $this->tabs_gui->addTab(
907  "export",
908  $this->lng->txt("export"),
909  $this->ctrl->getLinkTargetByClass("ilexportgui", "")
910  );
911  }
912 
913  // permissions
914  if ($this->rbacsystem->checkAccess('edit_permission', $this->object->getRefId())) {
915  $this->tabs_gui->addTab(
916  "perm_settings",
917  $this->lng->txt("perm_settings"),
918  $this->ctrl->getLinkTargetByClass(array(get_class($this),'ilpermissiongui'), "perm")
919  );
920  }
921 
922  $this->tabs_gui->addNonTabbedLink(
923  "presentation_view",
924  $this->lng->txt("glo_presentation_view"),
925  "ilias.php?baseClass=ilGlossaryPresentationGUI&amp;ref_id=" . $this->object->getRefId()
926  );
927  }
Class ilObjectMetaDataGUI.
+ Here is the call graph for this function:

◆ getTemplate()

ilObjGlossaryGUI::getTemplate ( )

Definition at line 845 of file class.ilObjGlossaryGUI.php.

References ilGlossaryTerm\_lookGlossaryTerm(), ilUtil\getImagePath(), and ILIAS\Repository\lng().

Referenced by executeCommand(), and showInfoScreen().

845  : void
846  {
847  $this->tpl->loadStandardTemplate();
848 
849  $title = $this->object->getTitle();
850 
851 
852  if ($this->term_id > 0) {
853  $this->tpl->setTitle($this->lng->txt("term") . ": " .
854  ilGlossaryTerm::_lookGlossaryTerm($this->term_id));
855  } else {
856  parent::setTitleAndDescription();
857  $this->tpl->setTitleIcon(ilUtil::getImagePath("standard/icon_glo.svg"));
858  $this->tpl->setTitle($this->lng->txt("glo") . ": " . $title);
859  }
860  }
static _lookGlossaryTerm(int $term_id)
get glossary term
static getImagePath(string $image_name, string $module_path="", string $mode="output", bool $offline=false)
get image path (for images located in a template directory)
+ Here is the call graph for this function:
+ Here is the caller graph for this function:

◆ hideTaxInPresentation()

ilObjGlossaryGUI::hideTaxInPresentation ( )
protected

Definition at line 565 of file class.ilObjGlossaryGUI.php.

References ILIAS\Repository\ctrl().

565  : void
566  {
567  $this->object->setShowTaxonomy(false);
568  $this->object->update();
569  $this->ctrl->redirectByClass(ilTaxonomySettingsGUI::class);
570  }
+ Here is the call graph for this function:

◆ importObject()

ilObjGlossaryGUI::importObject ( )

Definition at line 388 of file class.ilObjGlossaryGUI.php.

References ilObjectGUI\createObject().

388  : void
389  {
390  $this->createObject();
391  }
createObject()
create new object form
+ Here is the call graph for this function:

◆ initCreateForm()

ilObjGlossaryGUI::initCreateForm ( string  $new_type)
protected

Definition at line 359 of file class.ilObjGlossaryGUI.php.

References $form, ilPropertyFormGUI\addCommandButton(), ilPropertyFormGUI\addItem(), ILIAS\Repository\ctrl(), ilObjectGUI\initDidacticTemplate(), ILIAS\Repository\lng(), ilTextAreaInputGUI\setCols(), ilFormGUI\setFormAction(), ilFormGUI\setTarget(), ilPropertyFormGUI\setTitle(), and ilObject\TITLE_LENGTH.

Referenced by saveObject().

360  {
361  $form = new ilPropertyFormGUI();
362  $form->setTarget("_top");
363  $form->setFormAction($this->ctrl->getFormAction($this));
364  $form->setTitle($this->lng->txt($new_type . "_new"));
365 
366  // title
367  $ti = new ilTextInputGUI($this->lng->txt("title"), "title");
368  $ti->setSize(min(40, ilObject::TITLE_LENGTH));
369  $ti->setMaxLength(ilObject::TITLE_LENGTH);
370  $ti->setRequired(true);
371  $form->addItem($ti);
372 
373  // description
374  $ta = new ilTextAreaInputGUI($this->lng->txt("description"), "desc");
375  $ta->setCols(40);
376  $ta->setRows(2);
377  $form->addItem($ta);
378 
379  // didactic template
380  $form = $this->initDidacticTemplate($form);
381 
382  $form->addCommandButton("save", $this->lng->txt($new_type . "_add"));
383  $form->addCommandButton("cancel", $this->lng->txt("cancel"));
384 
385  return $form;
386  }
const TITLE_LENGTH
setTarget(string $a_target)
setFormAction(string $a_formaction)
initDidacticTemplate(ilPropertyFormGUI $form)
addCommandButton(string $a_cmd, string $a_text, string $a_id="")
This class represents a text area property in a property form.
ilPropertyFormGUI $form
+ Here is the call graph for this function:
+ Here is the caller graph for this function:

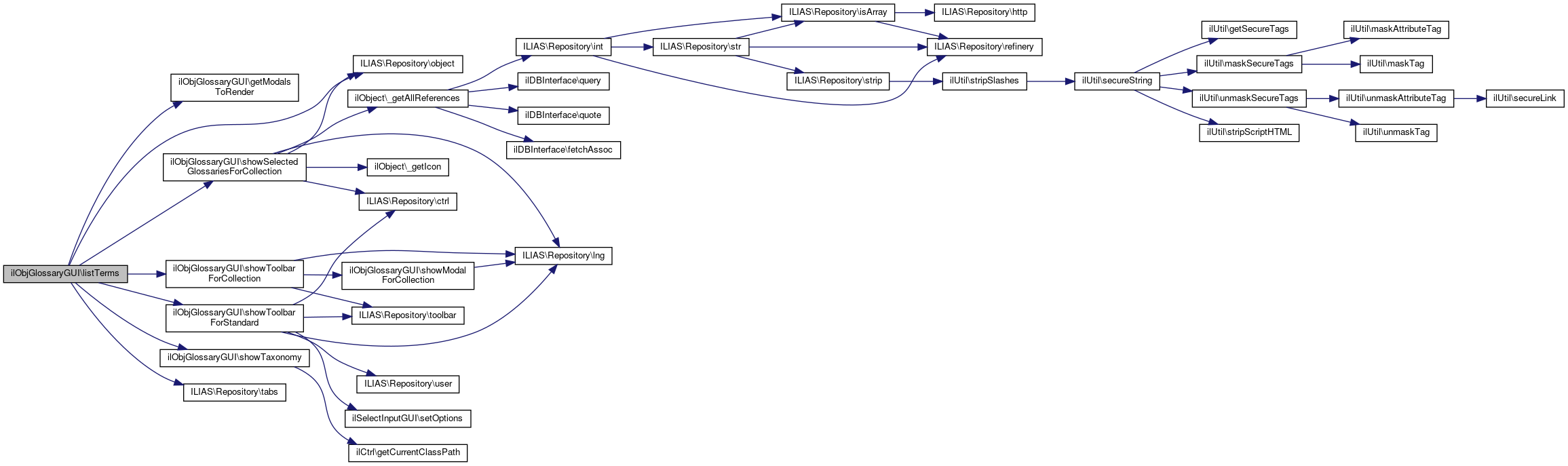
◆ listTerms()

ilObjGlossaryGUI::listTerms ( )

Definition at line 572 of file class.ilObjGlossaryGUI.php.

References getModalsToRender(), ILIAS\Repository\object(), showSelectedGlossariesForCollection(), showTaxonomy(), showToolbarForCollection(), showToolbarForStandard(), and ILIAS\Repository\tabs().

572  : void
573  {
574  $this->tabs->activateTab("content");
575 
576  $this->showTaxonomy();
577 
578  $panel_html = "";
579  $modals = "";
580  $tab_html = "";
581  if ($this->object->isVirtual()) {
582  $this->showToolbarForCollection();
583  $panel = $this->showSelectedGlossariesForCollection();
584  $panel_html = $this->ui_ren->render($panel);
585  $modals = $this->ui_ren->render($this->getModalsToRender());
586  } else {
587  $this->showToolbarForStandard();
588  $table = $this->domain->table()->getTermListTable($this->getGlossary(), $this->tax_node)->getComponent();
589  $tab_html = $this->ui_ren->render($table);
590  }
591 
592  $this->tabs->activateTab("content");
593 
594  $this->tpl->setContent($panel_html . $modals . $tab_html);
595  }
showTaxonomy()
Show taxonomy.
+ Here is the call graph for this function:

◆ pasteTerms()

ilObjGlossaryGUI::pasteTerms ( )

Definition at line 1217 of file class.ilObjGlossaryGUI.php.

References ilGlossaryTerm\_copyTerm(), ilGlossaryTermReferences\addTerm(), ILIAS\Repository\ctrl(), ilEditClipboard\getAction(), ILIAS\Repository\lng(), ILIAS\Repository\object(), and ILIAS\Repository\user().

1217  : void
1218  {
1219  if (ilEditClipboard::getAction() == "copy") {
1220  foreach ($this->user->getClipboardObjects("term") as $item) {
1221  ilGlossaryTerm::_copyTerm($item["id"], $this->object->getId());
1222  }
1223  }
1224  if (ilEditClipboard::getAction() == "link") {
1225  $refs = new ilGlossaryTermReferences($this->object->getId());
1226  foreach ($this->user->getClipboardObjects("term") as $item) {
1227  $refs->addTerm($item["id"]);
1228  }
1229  $refs->update();
1230  }
1231  $this->tpl->setOnScreenMessage('success', $this->lng->txt("msg_obj_modified"), true);
1232  $this->ctrl->redirect($this, "listTerms");
1233  }
This file is part of ILIAS, a powerful learning management system published by ILIAS open source e-Le...
static _copyTerm(int $a_term_id, int $a_glossary_id)
Copy a term to a glossary.
+ Here is the call graph for this function:

◆ properties()

ilObjGlossaryGUI::properties ( )

Definition at line 512 of file class.ilObjGlossaryGUI.php.

References ILIAS\Repository\ctrl().

512  : void
513  {
514  $this->ctrl->redirectByClass(SettingsGUI::class);
515  }
+ Here is the call graph for this function:

◆ putTermsIntoClipBoard()

ilObjGlossaryGUI::putTermsIntoClipBoard ( )
protected

Definition at line 1160 of file class.ilObjGlossaryGUI.php.

References ilGlossaryTerm\_lookGlossaryTerm(), ILIAS\Repository\ctrl(), ILIAS\Repository\lng(), and ILIAS\Repository\user().

Referenced by copyTerms(), and referenceTerms().

1160  : void
1161  {
1162  $this->user->clipboardDeleteObjectsOfType("term");
1163  $time = date("Y-m-d H:i:s");
1164  $order = 0;
1165  if (($this->requested_table_glossary_term_list_action === "copyTerms"
1166  || $this->requested_table_glossary_term_list_action === "referenceTerms")
1167  && !empty($this->requested_table_glossary_term_list_ids)
1168  && $this->requested_table_glossary_term_list_ids[0] === "ALL_OBJECTS"
1169  ) {
1170  $terms = $this->object->getTermList(
1171  "",
1172  "",
1173  "",
1174  $this->tax_node,
1175  true,
1176  true,
1177  null,
1178  false,
1179  true
1180  );
1181  foreach ($terms as $term) {
1182  $this->user->addObjectToClipboard(
1183  (int) $term["id"],
1184  "term",
1185  ilGlossaryTerm::_lookGlossaryTerm((int) $term["id"]),
1186  0,
1187  $time,
1188  $order
1189  );
1190  }
1191  } elseif ($this->requested_table_glossary_term_list_action === "copyTerms"
1192  || $this->requested_table_glossary_term_list_action === "referenceTerms") {
1193  foreach ($this->requested_table_glossary_term_list_ids as $term_id) {
1194  $this->user->addObjectToClipboard(
1195  (int) $term_id,
1196  "term",
1197  ilGlossaryTerm::_lookGlossaryTerm((int) $term_id),
1198  0,
1199  $time,
1200  $order
1201  );
1202  }
1203  }
1204  if (empty($this->requested_table_glossary_term_list_ids)) {
1205  $this->tpl->setOnScreenMessage('failure', $this->lng->txt("no_checkbox"), true);
1206  $this->ctrl->redirect($this, "listTerms");
1207  }
1208  }
static _lookGlossaryTerm(int $term_id)
get glossary term
+ Here is the call graph for this function:
+ Here is the caller graph for this function:

◆ referenceTerms()

ilObjGlossaryGUI::referenceTerms ( )

Add terms to be referenced to clipboard.

Definition at line 1151 of file class.ilObjGlossaryGUI.php.

References ILIAS\Repository\ctrl(), ILIAS\Repository\lng(), putTermsIntoClipBoard(), and ilEditClipboard\setAction().

1151  : void
1152  {
1153  $this->putTermsIntoClipBoard();
1154 
1156  $this->tpl->setOnScreenMessage('info', $this->lng->txt("glo_selected_terms_have_been_copied"), true);
1157  $this->ctrl->redirect($this, "listTerms");
1158  }
static setAction(string $a_action)
+ Here is the call graph for this function:

◆ removeGlossary()

ilObjGlossaryGUI::removeGlossary ( )

Definition at line 1127 of file class.ilObjGlossaryGUI.php.

References ILIAS\Repository\ctrl(), and ILIAS\Repository\lng().

1127  : void
1128  {
1129  $this->object->removeAutoGlossary($this->edit_request->getGlossaryIdInModal());
1130  $this->object->update();
1131 
1132  $this->tpl->setOnScreenMessage('success', $this->lng->txt("msg_obj_modified"), true);
1133  $this->ctrl->redirect($this, "editGlossaries");
1134  }
+ Here is the call graph for this function:

◆ removeGlossaryFromCollection()

ilObjGlossaryGUI::removeGlossaryFromCollection ( )

Definition at line 748 of file class.ilObjGlossaryGUI.php.

References ILIAS\Repository\ctrl(), and ILIAS\Repository\lng().

748  : void
749  {
750  $glo_id = $this->edit_request->getGlossaryIdInModal();
751  $this->object->removeGlossaryFromCollection($glo_id);
752  $this->tpl->setOnScreenMessage("success", $this->lng->txt("glo_removed_from_collection_info"), true);
753  $this->ctrl->redirect($this, "listTerms");
754  }
+ Here is the call graph for this function:

◆ saveGlossaryForCollection()

ilObjGlossaryGUI::saveGlossaryForCollection ( )

Definition at line 736 of file class.ilObjGlossaryGUI.php.

References ilObjGlossary\addGlossaryForCollection(), ILIAS\Repository\ctrl(), and ILIAS\Repository\lng().

736  : void
737  {
738  $selected_glo = new ilObjGlossary($this->edit_request->getSelectedGlossaryRefId(), true);
739  if ($selected_glo->getId() === $this->object->getId()) {
740  $this->tpl->setOnScreenMessage("info", $this->lng->txt("glo_selected_glossary_is_current_info"), true);
741  } else {
742  $this->object->addGlossaryForCollection($selected_glo->getId());
743  $this->tpl->setOnScreenMessage("success", $this->lng->txt("glo_added_to_collection_info"), true);
744  }
745  $this->ctrl->redirect($this, "listTerms");
746  }
addGlossaryForCollection(int $glo_id)
This file is part of ILIAS, a powerful learning management system published by ILIAS open source e-Le...
+ Here is the call graph for this function:

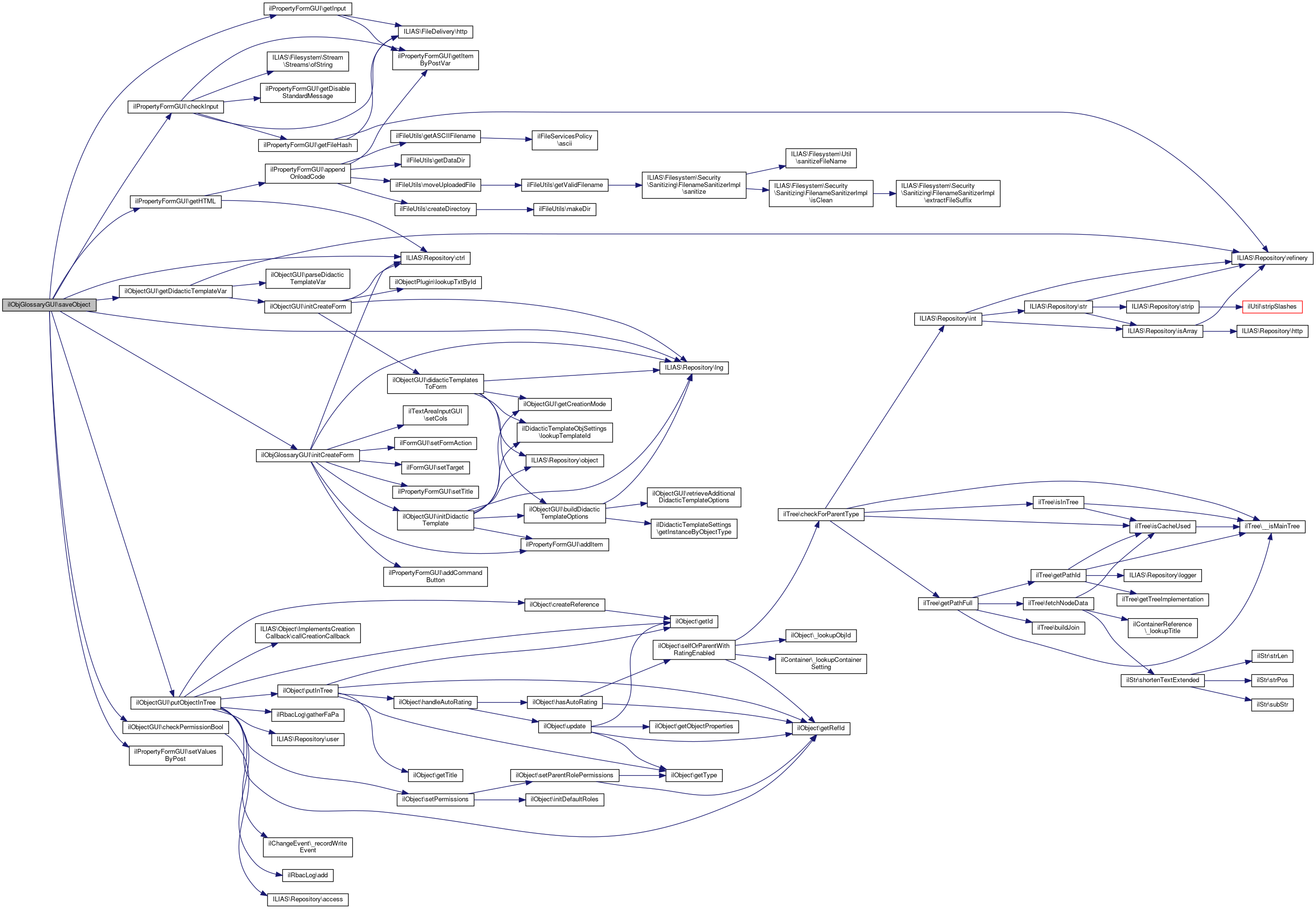
◆ saveObject()

ilObjGlossaryGUI::saveObject ( )

Definition at line 393 of file class.ilObjGlossaryGUI.php.

References ilPropertyFormGUI\checkInput(), ilObjectGUI\checkPermissionBool(), ILIAS\Repository\ctrl(), ilObjectGUI\getDidacticTemplateVar(), ilPropertyFormGUI\getHTML(), ilPropertyFormGUI\getInput(), initCreateForm(), ILIAS\Repository\lng(), ilObjectGUI\putObjectInTree(), and ilPropertyFormGUI\setValuesByPost().

393  : void
394  {
395  $new_type = $this->edit_request->getNewType();
396 
397  // create permission is already checked in createObject. This check here is done to prevent hacking attempts
398  if (!$this->checkPermissionBool("create", "", $new_type)) {
399  throw new ilPermissionException($this->lng->txt("no_create_permission"));
400  }
401 
402  $this->lng->loadLanguageModule($new_type);
403  $this->ctrl->setParameter($this, "new_type", $new_type);
404 
405  $form = $this->initCreateForm($new_type);
406  if ($form->checkInput()) {
407  $this->ctrl->setParameter($this, "new_type", "");
408 
409  $newObj = new ilObjGlossary();
410  $newObj->setType($new_type);
411  $newObj->setTitle($form->getInput("title"));
412  $newObj->setDescription($form->getInput("desc"));
413  $newObj->setVirtualMode("none");
414  $newObj->create();
415 
416  $this->putObjectInTree($newObj);
417 
418  // apply didactic template?
419  $dtpl = $this->getDidacticTemplateVar("dtpl");
420  if ($dtpl) {
421  $newObj->applyDidacticTemplate($dtpl);
422  }
423 
424  // always send a message
425  $this->tpl->setOnScreenMessage('success', $this->lng->txt("glo_added"), true);
426  $this->ctrl->setParameterByClass(
427  ilObjGlossaryGUI::class,
428  "ref_id",
429  $newObj->getRefId()
430  );
431  $this->ctrl->redirectByClass(
432  [ilGlossaryEditorGUI::class, ilObjGlossaryGUI::class],
433  "properties"
434  );
435  }
436 
437  // display only this form to correct input
439  $this->tpl->setContent($form->getHTML());
440  }
initCreateForm(string $new_type)
This file is part of ILIAS, a powerful learning management system published by ILIAS open source e-Le...
getDidacticTemplateVar(string $type)
Get didactic template setting from creation screen.
getInput(string $a_post_var, bool $ensureValidation=true)
Returns the input of an item, if item provides getInput method and as fallback the value of the HTTP-...
This file is part of ILIAS, a powerful learning management system published by ILIAS open source e-Le...
checkPermissionBool(string $perm, string $cmd="", string $type="", ?int $ref_id=null)
putObjectInTree(ilObject $obj, int $parent_node_id=null)
Add object to tree at given position.
ilPropertyFormGUI $form
+ Here is the call graph for this function:

◆ selectGlossary()

ilObjGlossaryGUI::selectGlossary ( )

Select auto glossary.

Definition at line 1112 of file class.ilObjGlossaryGUI.php.

References ilObject\_lookupObjId(), ILIAS\Repository\ctrl(), and ILIAS\Repository\lng().

Referenced by selectGlossaryLink().

1112  : void
1113  {
1114  $glos = $this->object->getAutoGlossaries();
1115  $glo_ref_id = $this->edit_request->getGlossaryRefId();
1116  $glo_id = ilObject::_lookupObjId($glo_ref_id);
1117  if (!in_array($glo_id, $glos)) {
1118  $glos[] = $glo_id;
1119  }
1120  $this->object->setAutoGlossaries($glos);
1121  $this->object->update();
1122 
1123  $this->tpl->setOnScreenMessage('success', $this->lng->txt("msg_obj_modified"), true);
1124  $this->ctrl->redirect($this, "editGlossaries");
1125  }
static _lookupObjId(int $ref_id)
+ Here is the call graph for this function:
+ Here is the caller graph for this function:

◆ selectGlossaryLink()

ilObjGlossaryGUI::selectGlossaryLink ( )

Select a glossary and link all its terms.

Definition at line 1101 of file class.ilObjGlossaryGUI.php.

References selectGlossary().

1101  : void
1102  {
1103  $glo_ref_id = $this->edit_request->getGlossaryRefId();
1104  $this->object->autoLinkGlossaryTerms($glo_ref_id);
1105  $this->selectGlossary();
1106  }
selectGlossary()
Select auto glossary.
+ Here is the call graph for this function:

◆ setContentStyleSheet()

ilObjGlossaryGUI::setContentStyleSheet ( ilGlobalTemplateInterface  $a_tpl = null)

Definition at line 994 of file class.ilObjGlossaryGUI.php.

References ilObjectGUI\$tpl, ilGlobalTemplateInterface\addCss(), and ILIAS\Repository\object().

996  : void {
997  if ($a_tpl != null) {
998  $ctpl = $a_tpl;
999  } else {
1000  $ctpl = $this->tpl;
1001  }
1002 
1003  $this->content_style_gui->addCss($ctpl, $this->object->getRefId());
1004  }
ilGlobalTemplateInterface $tpl
addCss(string $a_css_file, string $media="screen")
Add a css file that should be included in the header.
+ Here is the call graph for this function:

◆ setLocator()

ilObjGlossaryGUI::setLocator ( )
protected

Definition at line 826 of file class.ilObjGlossaryGUI.php.

Referenced by executeCommand(), and showInfoScreen().

826  : void
827  {
828  if (strtolower($this->edit_request->getBaseClass()) != "ilglossaryeditorgui") {
829  parent::setLocator();
830  } elseif (is_object($this->object)) {
831  $gloss_loc = new ilGlossaryLocatorGUI();
832  if (is_object($this->term)) {
833  $gloss_loc->setTerm($this->term);
834  }
835  $gloss_loc->setGlossary($this->getGlossary());
836  $gloss_loc->display();
837  }
838  }
+ Here is the caller graph for this function:

◆ setSettingsSubTabs()

ilObjGlossaryGUI::setSettingsSubTabs ( string  $a_active)

Definition at line 929 of file class.ilObjGlossaryGUI.php.

References ILIAS\Repository\ctrl(), ILIAS\Survey\Mode\getId(), ilObjectGUI\getObject(), ILIAS\Repository\lng(), and ILIAS\Repository\tabs().

Referenced by editGlossaries(), executeCommand(), and showGlossarySelector().

929  : void
930  {
931  if (in_array(
932  $a_active,
933  array("general_settings", "style", "taxonomy", "glossaries")
934  )) {
935  // general properties
936  $this->tabs->addSubTab(
937  "general_settings",
938  $this->lng->txt("settings"),
939  $this->ctrl->getLinkTarget($this, 'properties')
940  );
941 
942  // style properties
943  $this->tabs->addSubTab(
944  "style",
945  $this->lng->txt("obj_sty"),
946  $this->ctrl->getLinkTargetByClass("ilobjectcontentstylesettingsgui", '')
947  );
948 
949  $this->taxonomy->gui()->addSettingsSubTab($this->getObject()->getId());
950 
951  // style properties
952  $this->tabs->addSubTab(
953  "glossaries",
954  $this->lng->txt("cont_auto_glossaries"),
955  $this->ctrl->getLinkTarget($this, 'editGlossaries')
956  );
957 
958  $this->tabs->activateSubTab($a_active);
959  }
960  }
+ Here is the call graph for this function:
+ Here is the caller graph for this function:

◆ showGlossarySelector()

ilObjGlossaryGUI::showGlossarySelector ( )

Show auto glossary selection.

Definition at line 1068 of file class.ilObjGlossaryGUI.php.

References ILIAS\Repository\ctrl(), ilExplorer\setExpand(), setSettingsSubTabs(), and ILIAS\Repository\tabs().

1068  : void
1069  {
1070  $this->tabs->setTabActive("settings");
1071  $this->setSettingsSubTabs("glossaries");
1072 
1073  $exp = new ilSearchRootSelector($this->ctrl->getLinkTarget($this, 'showGlossarySelector'));
1074  $search_root_expand = $this->edit_request->getSearchRootExpand();
1075  $exp->setExpand($search_root_expand ?: $this->tree->readRootId());
1076  $exp->setExpandTarget($this->ctrl->getLinkTarget($this, 'showGlossarySelector'));
1077  $exp->setTargetClass(get_class($this));
1078  $exp->setCmd('confirmGlossarySelection');
1079  $exp->setClickableTypes(array("glo"));
1080  $exp->addFilter("glo");
1081 
1082  // build html-output
1083  $exp->setOutput(0);
1084  $this->tpl->setContent($exp->getOutput());
1085  }
setSettingsSubTabs(string $a_active)
setExpand($a_node_id)
set the expand option this value is stored in a SESSION variable to save it different view (lo view...
+ Here is the call graph for this function:

◆ showInfoScreen()

ilObjGlossaryGUI::showInfoScreen ( )

Definition at line 442 of file class.ilObjGlossaryGUI.php.

References ILIAS\Repository\access(), ILIAS\Repository\ctrl(), getTemplate(), ILIAS\Repository\lng(), ILIAS\Repository\object(), setLocator(), and ilObjectGUI\setTabs().

Referenced by executeCommand().

442  : void
443  {
444  $this->getTemplate();
445  $this->setTabs();
446  $this->setLocator();
447  $this->lng->loadLanguageModule("meta");
448 
449  $info = new ilInfoScreenGUI($this);
450  $info->enablePrivateNotes();
451  $info->enableNews();
452  if ($this->access->checkAccess("write", "", $this->requested_ref_id)) {
453  $info->enableNewsEditing();
454  $news_set = new ilSetting("news");
455  $enable_internal_rss = $news_set->get("enable_rss_for_internal");
456  if ($enable_internal_rss) {
457  $info->setBlockProperty("news", "settings", true);
458  }
459  }
460  $info->addMetaDataSections($this->object->getId(), 0, $this->object->getType());
461 
462  self::addUsagesToInfo($info, $this->object->getId());
463 
464  $this->ctrl->forwardCommand($info);
465  }
setTabs()
set admin tabs
+ Here is the call graph for this function:
+ Here is the caller graph for this function:

◆ showModalForCollection()

ilObjGlossaryGUI::showModalForCollection ( )

Definition at line 719 of file class.ilObjGlossaryGUI.php.

References ILIAS\Repository\lng().

Referenced by showToolbarForCollection().

720  {
722  $this,
723  "showModalForCollection",
724  $this,
725  "saveGlossaryForCollection",
726  "sel_glo_ref_id"
727  );
728  $modal = $this->ui_fac->modal()->roundtrip(
729  $this->lng->txt("glo_add_to_collection"),
730  $this->ui_fac->legacy(!$exp->handleCommand() ? $exp->getHTML(true) : "")
731  );
732 
733  return $modal;
734  }
+ Here is the call graph for this function:
+ Here is the caller graph for this function:

◆ showSelectedGlossariesForCollection()

ilObjGlossaryGUI::showSelectedGlossariesForCollection ( )
Returns
[]

Definition at line 663 of file class.ilObjGlossaryGUI.php.

References $components, ilObjectGUI\$form_action, ilObject\_getAllReferences(), ilObject\_getIcon(), ILIAS\Repository\ctrl(), ILIAS\Repository\lng(), and ILIAS\Repository\object().

Referenced by listTerms().

663  : array
664  {
665  $items = [];
666  $glo_ids = $this->object->getAllGlossaryIds(true);
667  $at_least_one_glossary = false;
668  foreach ($glo_ids as $glo_id) {
669  if ($this->object->getId() === $glo_id) {
670  continue;
671  }
672  $glossary = new ilObjGlossary($glo_id, false);
673  $glo_ref_id = current(ilObject::_getAllReferences($glossary->getId()));
674  $glo_link = $this->ui_fac->link()->standard($glossary->getTitle(), ilLink::_getLink($glo_ref_id));
675  $glo_item = $this->ui_fac->item()->standard($glo_link);
676  $glo_item = $glo_item->withDescription($glossary->getDescription());
677  $form_action = $this->ctrl->getFormActionByClass(ilObjGlossaryGUI::class, "removeGlossaryFromCollection");
678  $delete_modal = $this->ui_fac->modal()->interruptive(
679  "",
680  $this->lng->txt("glo_really_remove_from_collection"),
682  )->withAffectedItems([
683  $this->ui_fac->modal()->interruptiveItem()->standard(
684  $glossary->getId(),
685  $glossary->getTitle(),
686  $this->ui_fac->image()->standard(
687  ilObject::_getIcon($glossary->getId(), "small", $glossary->getType()),
688  $this->lng->txt("icon") . " " . $this->lng->txt("obj_" . $glossary->getType())
689  )
690  )
691  ]);
692  $actions = $this->ui_fac->dropdown()->standard([
693  $this->ui_fac->button()->shy($this->lng->txt("remove"), "")->withOnClick($delete_modal->getShowSignal()),
694  ]);
695  $glo_item = $glo_item->withActions($actions);
696 
697  $items[] = $glo_item;
698  $this->modals_to_render[] = $delete_modal;
699  $at_least_one_glossary = true;
700  }
701 
702  $components = [];
703  if (!$at_least_one_glossary) {
704  $message_box = $this->ui_fac->messageBox()->info($this->lng->txt("glo_collection_empty_info"));
705  $components[] = $message_box;
706  }
707  if (!empty($items)) {
708  $item_group = $this->ui_fac->item()->group($this->lng->txt("glo_selected_glossaries_info"), $items);
709  $panel = $this->ui_fac->panel()->listing()->standard(
710  $this->lng->txt("glo_selected_glossaries"),
711  [$item_group]
712  );
713  $components[] = $panel;
714  }
715 
716  return $components;
717  }
static _getIcon(int $obj_id=0, string $size="big", string $type="", bool $offline=false)
Get icon for repository item.
This file is part of ILIAS, a powerful learning management system published by ILIAS open source e-Le...
static _getAllReferences(int $id)
get all reference ids for object ID
$components
+ Here is the call graph for this function:
+ Here is the caller graph for this function:

◆ showTaxInPresentation()

ilObjGlossaryGUI::showTaxInPresentation ( )
protected

Definition at line 558 of file class.ilObjGlossaryGUI.php.

References ILIAS\Repository\ctrl().

558  : void
559  {
560  $this->object->setShowTaxonomy(true);
561  $this->object->update();
562  $this->ctrl->redirectByClass(ilTaxonomySettingsGUI::class);
563  }
+ Here is the call graph for this function:

◆ showTaxonomy()

ilObjGlossaryGUI::showTaxonomy ( )

Show taxonomy.

Definition at line 1009 of file class.ilObjGlossaryGUI.php.

References ilObjectGUI\$ctrl, $tax_id, ilCtrl\getCurrentClassPath(), ilTaxonomyGSToolProvider\SHOW_TAX_TREE, ilTaxonomyGSToolProvider\TAX_ID, ilTaxonomyGSToolProvider\TAX_TREE_CMD, ilTaxonomyGSToolProvider\TAX_TREE_GUI_PATH, and ilTaxonomyGSToolProvider\TAX_TREE_PARENT_CMD.

Referenced by listTerms().

1009  : void
1010  {
1011  $ctrl = $this->ctrl;
1012 
1013  if (is_null($this->tax_manager) || !$this->tax_manager->showInEditing()) {
1014  return;
1015  }
1016 
1017  $tool_context = $this->global_screen->tool()->context()->current();
1018 
1019  $tax_id = $this->tax_manager->getTaxonomyId();
1020 
1021  $tool_context->addAdditionalData(
1023  true
1024  );
1025  $tool_context->addAdditionalData(
1028  );
1029  $tool_context->addAdditionalData(
1031  $tax_id
1032  );
1033  $tool_context->addAdditionalData(
1035  "listTerms"
1036  );
1037  $tool_context->addAdditionalData(
1039  "showTaxonomy"
1040  );
1041  }
getCurrentClassPath()
+ Here is the call graph for this function:
+ Here is the caller graph for this function:

◆ showToolbarForCollection()

ilObjGlossaryGUI::showToolbarForCollection ( )

Definition at line 652 of file class.ilObjGlossaryGUI.php.

References ILIAS\Repository\lng(), showModalForCollection(), and ILIAS\Repository\toolbar().

Referenced by listTerms().

652  : void
653  {
654  $modal = $this->showModalForCollection();
655  $button = $this->ui_fac->button()->standard($this->lng->txt("glo_add_glossary"), "")->withOnClick($modal->getShowSignal());
656  $this->modals_to_render[] = $modal;
657  $this->toolbar->addComponent($button);
658  }
+ Here is the call graph for this function:
+ Here is the caller graph for this function:

◆ showToolbarForStandard()

ilObjGlossaryGUI::showToolbarForStandard ( )

Definition at line 605 of file class.ilObjGlossaryGUI.php.

References ILIAS\Repository\ctrl(), ILIAS\Repository\lng(), ilSelectInputGUI\setOptions(), ILIAS\Repository\toolbar(), and ILIAS\Repository\user().

Referenced by listTerms().

605  : void
606  {
607  // term
608  $ti = new ilTextInputGUI($this->lng->txt("cont_new_term"), "new_term");
609  $ti->setMaxLength(80);
610  $ti->setSize(20);
611  $this->toolbar->addInputItem($ti, true);
612 
613  // language
614  $this->lng->loadLanguageModule("meta");
615  $lang = $this->domain->metadata()->getLOMLanguagesForSelectInputs();
616  $session_lang = $this->term_manager->getSessionLang();
617  if ($session_lang != "") {
618  $s_lang = $session_lang;
619  } else {
620  $s_lang = $this->user->getLanguage();
621  }
622  $si = new ilSelectInputGUI($this->lng->txt("language"), "term_language");
623  $si->setOptions($lang);
624  $si->setValue($s_lang);
625  $this->toolbar->addInputItem($si, true);
626 
627  $this->toolbar->setFormAction($this->ctrl->getFormAction($this));
628  $this->toolbar->addFormButton($this->lng->txt("glo_add_new_term"), "addTerm");
629 
630  $this->toolbar->addSeparator();
631 
632  //ilEditClipboard::getAction() == "copy"
633  if ($this->user->clipboardHasObjectsOfType("term")) {
634  $this->toolbar->addButton(
635  $this->lng->txt("paste"),
636  $this->ctrl->getLinkTarget($this, "pasteTerms")
637  );
638  $this->toolbar->addButton(
639  $this->lng->txt("clear_clipboard"),
640  $this->ctrl->getLinkTarget($this, "clearClipboard")
641  );
642  } else {
643  $this->toolbar->addButton(
644  $this->lng->txt("glo_add_from_other"),
645  $this->ctrl->getLinkTargetByClass("ilglossaryforeigntermcollectorgui", "")
646  );
647  }
648 
649  $this->term_def_bulk_gui->modifyToolbar($this->toolbar);
650  }
This class represents a selection list property in a property form.
setOptions(array $a_options)
+ Here is the call graph for this function:
+ Here is the caller graph for this function:

◆ view()

ilObjGlossaryGUI::view ( )

Definition at line 840 of file class.ilObjGlossaryGUI.php.

References viewObject().

840  : void
841  {
842  $this->viewObject();
843  }
+ Here is the call graph for this function:

◆ viewObject()

ilObjGlossaryGUI::viewObject ( )

Definition at line 500 of file class.ilObjGlossaryGUI.php.

References ILIAS\Repository\lng().

Referenced by view().

500  : void
501  {
502  if ($this->in_administration) {
503  parent::viewObject();
504  return;
505  }
506 
507  if (!$this->rbacsystem->checkAccess("visible,read", $this->object->getRefId())) {
508  throw new ilPermissionException($this->lng->txt("permission_denied"));
509  }
510  }
This file is part of ILIAS, a powerful learning management system published by ILIAS open source e-Le...
+ Here is the call graph for this function:
+ Here is the caller graph for this function:

Field Documentation

◆ $content_style_domain

ILIAS Style Content Object ObjectFacade ilObjGlossaryGUI::$content_style_domain
protected

Definition at line 57 of file class.ilObjGlossaryGUI.php.

◆ $content_style_gui

ILIAS Style Content GUIService ilObjGlossaryGUI::$content_style_gui
protected

Definition at line 56 of file class.ilObjGlossaryGUI.php.

◆ $domain

ILIAS Glossary InternalDomainService ilObjGlossaryGUI::$domain
protected

Definition at line 35 of file class.ilObjGlossaryGUI.php.

◆ $edit_request

ILIAS Glossary Editing EditingGUIRequest ilObjGlossaryGUI::$edit_request
protected

Definition at line 47 of file class.ilObjGlossaryGUI.php.

◆ $form

ilPropertyFormGUI ilObjGlossaryGUI::$form
protected

Definition at line 40 of file class.ilObjGlossaryGUI.php.

Referenced by initCreateForm().

◆ $global_screen

ILIAS GlobalScreen Services ilObjGlossaryGUI::$global_screen
protected

Definition at line 33 of file class.ilObjGlossaryGUI.php.

◆ $gui

ILIAS Glossary InternalGUIService ilObjGlossaryGUI::$gui
protected

Definition at line 36 of file class.ilObjGlossaryGUI.php.

◆ $gui_presentation_service

ILIAS Glossary Presentation GUIService ilObjGlossaryGUI::$gui_presentation_service
protected

Definition at line 45 of file class.ilObjGlossaryGUI.php.

◆ $help

ilHelpGUI ilObjGlossaryGUI::$help
protected

Definition at line 53 of file class.ilObjGlossaryGUI.php.

◆ $in_administration

bool ilObjGlossaryGUI::$in_administration = false
protected

Definition at line 44 of file class.ilObjGlossaryGUI.php.

◆ $log

ilLogger ilObjGlossaryGUI::$log
protected

Definition at line 55 of file class.ilObjGlossaryGUI.php.

◆ $modals_to_render

array ilObjGlossaryGUI::$modals_to_render = []
protected

Definition at line 60 of file class.ilObjGlossaryGUI.php.

Referenced by getModalsToRender().

◆ $rbacsystem

ilRbacSystem ilObjGlossaryGUI::$rbacsystem
protected

Definition at line 39 of file class.ilObjGlossaryGUI.php.

◆ $requested_table_glossary_term_list_action

string ilObjGlossaryGUI::$requested_table_glossary_term_list_action = ""
protected

Definition at line 61 of file class.ilObjGlossaryGUI.php.

◆ $requested_table_glossary_term_list_ids

array ilObjGlossaryGUI::$requested_table_glossary_term_list_ids = []
protected

Definition at line 65 of file class.ilObjGlossaryGUI.php.

◆ $setting

ilSetting ilObjGlossaryGUI::$setting
protected

Definition at line 52 of file class.ilObjGlossaryGUI.php.

◆ $tabs

ilTabsGUI ilObjGlossaryGUI::$tabs
protected

Definition at line 51 of file class.ilObjGlossaryGUI.php.

◆ $tax

ilObjTaxonomy ilObjGlossaryGUI::$tax
protected

Definition at line 42 of file class.ilObjGlossaryGUI.php.

◆ $tax_id

ilObjGlossaryGUI::$tax_id
protected

Definition at line 43 of file class.ilObjGlossaryGUI.php.

Referenced by showTaxonomy().

◆ $tax_manager

ILIAS Glossary Taxonomy TaxonomyManager ilObjGlossaryGUI::$tax_manager = null
protected

Definition at line 34 of file class.ilObjGlossaryGUI.php.

◆ $tax_node

int ilObjGlossaryGUI::$tax_node = 0
protected

Definition at line 41 of file class.ilObjGlossaryGUI.php.

Referenced by __construct().

◆ $taxonomy

ILIAS Taxonomy Service ilObjGlossaryGUI::$taxonomy
protected

Definition at line 38 of file class.ilObjGlossaryGUI.php.

◆ $term

ilGlossaryTerm ilObjGlossaryGUI::$term = null

Definition at line 49 of file class.ilObjGlossaryGUI.php.

◆ $term_def_bulk_gui

ilTermDefinitionBulkCreationGUI ilObjGlossaryGUI::$term_def_bulk_gui
protected

Definition at line 46 of file class.ilObjGlossaryGUI.php.

◆ $term_id

int ilObjGlossaryGUI::$term_id = 0
protected

Definition at line 50 of file class.ilObjGlossaryGUI.php.

Referenced by __construct().

◆ $term_manager

ILIAS Glossary Term TermManager ilObjGlossaryGUI::$term_manager
protected

Definition at line 48 of file class.ilObjGlossaryGUI.php.

◆ $term_perm

ilGlossaryTermPermission ilObjGlossaryGUI::$term_perm
protected

Definition at line 54 of file class.ilObjGlossaryGUI.php.

◆ $ui

ILIAS DI UIServices ilObjGlossaryGUI::$ui
protected

Definition at line 37 of file class.ilObjGlossaryGUI.php.

◆ $ui_fac

ILIAS UI Factory ilObjGlossaryGUI::$ui_fac
protected

Definition at line 58 of file class.ilObjGlossaryGUI.php.

◆ $ui_ren

ILIAS UI Renderer ilObjGlossaryGUI::$ui_ren
protected

Definition at line 59 of file class.ilObjGlossaryGUI.php.


The documentation for this class was generated from the following file: