ILIAS  release_10 Revision v10.1-43-ga1241a92c2f
ilObjSCORMLearningModule Class Reference

This file is part of ILIAS, a powerful learning management system published by ILIAS open source e-Learning e.V. More...

+ Inheritance diagram for ilObjSCORMLearningModule:
+ Collaboration diagram for ilObjSCORMLearningModule:

Public Member Functions

 __construct (int $a_id=0, bool $a_call_by_reference=true)
 Constructor. More...
 
 getTrackingItems ()
 
 readObject ()
 read manifest file More...
 
 setLearningProgressSettingsAtUpload ()
 set settings for learning progress determination per default at upload More...
 
 getTrackedItems ()
 get all tracked items of current user More...
 
 getTrackedUsers (string $a_search)
 Return the last access timestamp for a given user. More...
 
 getAttemptsForUsers ()
 Get attempts for all users. More...
 
 getAttemptsForUser (int $a_user_id)
 get number of attempts for a certain user and package More...
 
 getModuleVersionForUsers ()
 Get module version for users. More...
 
 getModuleVersionForUser (int $a_user_id)
 get module version that tracking data for a user was recorded on More...
 
 getTrackingDataPerUser (int $a_sco_id, int $a_user_id)
 Get tracking data per user. More...
 
 getTrackingDataAgg (int $a_user_id)
 
 getTrackingDataAggSco (int $a_sco_id)
 
 exportSelected (bool $a_all, array $a_users=array())
 Export selected user tracking data ilObjUser $ilUser. More...
 
 importTrackingData (string $a_file)
 
 importSuccess (string $a_file)
 
 importSuccessForSahsUser (int $user_id, ?DateTimeImmutable $last_access, int $status, ?int $attempts=null, ?int $percentage_completed=null, ?int $sco_total_time_sec=null)
 
 get_user_id (string $a_login)
 
 getUserIdEmail (string $a_mail)
 assumes that only one account exists for a mailadress More...
 
 sendExportFile (string $a_header, string $a_content)
 send export file to browser More...
 
 getAllScoIds ()
 
 getStatusForUser (int $a_user, array $a_allScoIds, bool $a_numerical=false)
 
 getCourseCompletionForUser (int $a_user)
 
 getLastVisited (int $user_id)
 
 deleteTrackingDataOfUsers (array $a_users)
 
- Public Member Functions inherited from ilObjSAHSLearningModule
 __construct (int $a_id=0, bool $a_call_by_reference=true)
 Constructor. More...
 
 create (bool $upload=false)
 create file based lm More...
 
 read ()
 read object More...
 
 getEditable ()
 Set Editable. More...
 
 setTries (int $a_tries)
 Set default tries for questions. More...
 
 getTries ()
 
 setLocalization (string $a_val)
 
 getLocalization ()
 
 getDiskUsage ()
 Gets the disk usage of the object in bytes. More...
 
 createDataDirectory ()
 creates data directory for package files ("./public/data/lm_data/lm_<id>") More...
 
 getDataDirectory (?string $mode="filesystem")
 get data directory of lm More...
 
 getAPIAdapterName ()
 get api adapter name More...
 
 setAPIAdapterName (string $a_api)
 set api adapter name More...
 
 getAPIFunctionsPrefix ()
 get api functions prefix More...
 
 setAPIFunctionsPrefix (string $a_prefix)
 set api functions prefix More...
 
 getCreditMode ()
 get credit mode More...
 
 setDefaultLessonMode (string $a_lesson_mode)
 set default lesson mode More...
 
 getDefaultLessonMode ()
 get default lesson mode More...
 
 getStyleSheetId ()
 get ID of assigned style sheet object More...
 
 setStyleSheetId (int $a_style_id)
 set ID of assigned style sheet object More...
 
 setAutoReview (bool $a_auto_review)
 set auto review as true/false for SCORM 1.2 More...
 
 getAutoReview ()
 get auto review as true/false for SCORM 1.2 More...
 
 setAutoReviewChar (?string $a_auto_review)
 set auto review as Char for SCORM 2004 More...
 
 getAutoReviewChar ()
 get auto review as Char for SCORM 2004 More...
 
 getMaxAttempt ()
 
 setMaxAttempt (int $a_max_attempt)
 
 getModuleVersion ()
 
 getAssignedGlossary ()
 
 setAssignedGlossary (int $a_assigned_glossary)
 
 setModuleVersion (int $a_module_version)
 
 getSession ()
 
 setSession (bool $a_session)
 
 getNoMenu ()
 disable menu More...
 
 setNoMenu (bool $a_no_menu)
 disable menu More...
 
 getHideNavig ()
 hide navigation tree More...
 
 setHideNavig (bool $a_hide_navig)
 disable menu More...
 
 getCacheDeactivated ()
 BrowserCacheDisabled for SCORM 2004 / ENABLE_JS_DEBUG. More...
 
 getSessionDeactivated ()
 sessionDisabled for SCORM 2004 More...
 
 getDebugActivated ()
 debugActivated More...
 
 getIe_force_render ()
 force Internet Explorer to render again after some Milliseconds - useful for learning Modules with a lot of iframes or frames and IE >=10 More...
 
 setIe_force_render (bool $a_ie_force_render)
 
 getFourth_Edition ()
 SCORM 2004 4th edition features. More...
 
 setFourth_edition (bool $a_fourth_edition)
 
 getSequencing ()
 
 setSequencing (bool $a_sequencing)
 
 getInteractions ()
 
 setInteractions (bool $a_interactions)
 
 getObjectives ()
 
 setObjectives (bool $a_objectives)
 
 getComments ()
 
 setComments (bool $a_comments)
 
 getTime_from_lms ()
 
 setTime_from_lms (bool $a_time_from_lms)
 
 getCheck_values ()
 
 setCheck_values (bool $a_check_values)
 
 getDebug ()
 offlineMode More...
 
 setDebug (bool $a_debug)
 
 setAutoContinue (bool $a_auto_continue)
 debug pw More...
 
 getAutoContinue ()
 
 getAuto_last_visited ()
 
 setAuto_last_visited (bool $a_auto_last_visited)
 
 setAutoSuspend (bool $a_auto_suspend)
 Set sequencing expert mode. More...
 
 getAutoSuspend ()
 
 getOpenMode ()
 open_mode 0: in Tab/new Window like in previous versions 1: in iFrame with width=100% and heigth=100% 2: in iFrame with specified width and height 3: 4: 5: in new Window without specified width and height 6: in new Window with specified width and height More...
 
 setOpenMode (int $a_open_mode)
 
 getWidth ()
 
 setWidth (int $a_width)
 
 getHeight ()
 
 setHeight (int $a_height)
 
 getMasteryScore ()
 
 setMasteryScore (?int $a_mastery_score)
 
 checkMasteryScoreValues ()
 check mastery_score / min_normalized_measure of SCOs (SCORM 1.2) / objectives (SCORM 2004) More...
 
 getMasteryScoreValues ()
 
 getIdSetting ()
 
 setIdSetting (int $a_id_setting)
 
 getNameSetting ()
 
 setNameSetting (int $a_name_setting)
 
 update ()
 
 setSubType (string $a_sub_type)
 
 getSubType ()
 
 delete ()
 delete SCORM learning module and all related data More...
 
 getPointsInPercent ()
 Returns the points in percent for the learning module This is called by the certificate generator if [SCORM_POINTS] is inserted. More...
 
 getMaxPoints ()
 Returns score.max for the learning module, refered to the last sco where score.max is set. More...
 
 populateByDirectoy (string $a_dir, string $a_filename="")
 Populate by directory. More...
 
 getApiStudentId ()
 Get cmi.core.student_id / cmi.learner_id for API. More...
 
 getApiStudentName ()
 Get cmi.core.student_name / cmi.learner_name for API note: 'lastname, firstname' is required for SCORM 1.2; 9 = no name to hide student_name for external content. More...
 
 getViewButton ()
 get button for view More...
 
- Public Member Functions inherited from ilObject
 getObjectProperties ()
 
 flushObjectProperties ()
 
 withReferences ()
 determines whether objects are referenced or not (got ref ids or not) More...
 
 processAutoRating ()
 
 read ()
 
 getId ()
 
 setId (int $id)
 
 setRefId (int $ref_id)
 
 getRefId ()
 
 getType ()
 
 setType (string $type)
 
 getPresentationTitle ()
 get presentation title Normally same as title Overwritten for sessions More...
 
 getTitle ()
 
 getUntranslatedTitle ()
 Get untranslated object title WebDAV needs to access the untranslated title of an object. More...
 
 setTitle (string $title)
 
 getDescription ()
 
 setDescription (string $description)
 
 getLongDescription ()
 get object long description (stored in object_description) More...
 
 getImportId ()
 
 setImportId (string $import_id)
 
 setOfflineStatus (bool $status)
 
 getOfflineStatus ()
 
 supportsOfflineHandling ()
 
 getOwner ()
 
 getOwnerName ()
 get full name of object owner More...
 
 setOwner (int $usr_id)
 
 getCreateDate ()
 Get create date in YYYY-MM-DD HH-MM-SS format. More...
 
 getLastUpdateDate ()
 Get last update date in YYYY-MM-DD HH-MM-SS format. More...
 
 create ()
 note: title, description and type should be set when this function is called More...
 
 update ()
 
 MDUpdateListener (string $element)
 Metadata update listener. More...
 
 createMetaData ()
 
 updateMetaData ()
 
 deleteMetaData ()
 
 updateOwner ()
 update owner of object in db More...
 
 putInTree (int $parent_ref_id)
 maybe this method should be in tree object!? More...
 
 setPermissions (int $parent_ref_id)
 
 setParentRolePermissions (int $parent_ref_id)
 Initialize the permissions of parent roles (local roles of categories, global roles...) This method is overwritten in e.g. More...
 
 createReference ()
 creates reference for object More...
 
 countReferences ()
 
 delete ()
 delete object or referenced object (in the case of a referenced object, object data is only deleted if last reference is deleted) This function removes an object entirely from system!! More...
 
 initDefaultRoles ()
 init default roles settings Purpose of this function is to create a local role folder and local roles, that are needed depending on the object type. More...
 
 applyDidacticTemplate (int $tpl_id)
 
 getXMLZip ()
 
 getHTMLDirectory ()
 
 appendCopyInfo (int $target_id, int $copy_id)
 Prepend Copy info if object with same name exists in that container. More...
 
 cloneDependencies (int $target_id, int $copy_id)
 Clone object dependencies. More...
 
 cloneMetaData (ilObject $target_obj)
 Copy meta data. More...
 
 selfOrParentWithRatingEnabled ()
 
 getPossibleSubObjects (bool $filter=true)
 get all possible sub objects of this type the object can decide which types of sub objects are possible jut in time overwrite if the decision distinguish from standard model More...
 

Static Public Member Functions

static _getTrackingItems (int $a_obj_id)
 get all tracking items of scorm object More...
 
static _getAllScoIds (int $a_id)
 Get an array of id's for all Sco's in the module. More...
 
static _getStatusForUser (int $a_id, int $a_user, array $a_allScoIds, bool $a_numerical=false)
 Get the status of a SCORM module for a given user. More...
 
static _getCourseCompletionForUser (int $a_id, int $a_user)
 Get the completion of a SCORM module for a given user. More...
 
static _removeTrackingDataForUser (int $user_id)
 to be called from IlObjUser More...
 
static _getScoresForUser (int $a_item_id, int $a_user_id)
 
- Static Public Member Functions inherited from ilObjSAHSLearningModule
static getAffectiveLocalization (int $a_id)
 Get affective localization. More...
 
static _lookupSubType (int $a_obj_id)
 lookup subtype id (scorm, ) More...
 
static _getTries (int $a_id)
 obsolet? More...
 
static getScormModulesForGlossary (int $a_glo_id)
 Get SCORM modules that assign a certain glossary. More...
 
static lookupAssignedGlossary (int $a_slm_id)
 Get SCORM modules that assign a certain glossary. More...
 
- Static Public Member Functions inherited from ilObject
static _lookupObjIdByImportId (string $import_id)
 Get (latest) object id for an import id. More...
 
static _lookupImportId (int $obj_id)
 
static _lookupOwnerName (int $owner_id)
 Lookup owner name for owner id. More...
 
static _getIdForImportId (string $import_id)
 
static _getAllReferences (int $id)
 get all reference ids for object ID More...
 
static _lookupTitle (int $obj_id)
 
static lookupOfflineStatus (int $obj_id)
 Lookup offline status using objectDataCache. More...
 
static _lookupOwner (int $obj_id)
 Lookup owner user ID for object ID. More...
 
static _getIdsForTitle (string $title, string $type='', bool $partial_match=false)
 
static _lookupDescription (int $obj_id)
 
static _lookupLastUpdate (int $obj_id, bool $formatted=false)
 
static _getLastUpdateOfObjects (array $obj_ids)
 
static _lookupObjId (int $ref_id)
 
static _setDeletedDate (int $ref_id, int $deleted_by)
 
static setDeletedDates (array $ref_ids, int $user_id)
 
static _resetDeletedDate (int $ref_id)
 
static _lookupDeletedDate (int $ref_id)
 
static _writeTitle (int $obj_id, string $title)
 write title to db (static) More...
 
static _writeDescription (int $obj_id, string $desc)
 write description to db (static) More...
 
static _writeImportId (int $obj_id, string $import_id)
 write import id to db (static) More...
 
static _lookupType (int $id, bool $reference=false)
 
static _isInTrash (int $ref_id)
 
static _hasUntrashedReference (int $obj_id)
 checks whether an object has at least one reference that is not in trash More...
 
static _lookupObjectId (int $ref_id)
 
static _getObjectsDataForType (string $type, bool $omit_trash=false)
 get all objects of a certain type More...
 
static _exists (int $id, bool $reference=false, ?string $type=null)
 checks if an object exists in object_data More...
 
static _getObjectsByType (string $obj_type="", int $owner=null)
 
static _prepareCloneSelection (array $ref_ids, string $new_type, bool $show_path=true)
 Prepare copy wizard object selection. More...
 
static getIconForType (string $type)
 
static _getIcon (int $obj_id=0, string $size="big", string $type="", bool $offline=false)
 Get icon for repository item. More...
 
static collectDeletionDependencies (array &$deps, int $ref_id, int $obj_id, string $type, int $depth=0)
 Collect deletion dependencies. More...
 
static getDeletionDependencies (int $obj_id)
 Get deletion dependencies. More...
 
static getLongDescriptions (array $obj_ids)
 
static getAllOwnedRepositoryObjects (int $user_id)
 
static fixMissingTitles ($type, array &$obj_title_map)
 Try to fix missing object titles. More...
 
static _lookupCreationDate (int $obj_id)
 
static _getObjectTypeIdByTitle (string $type, \ilDBInterface $ilDB=null)
 

Protected Member Functions

 kindlyToDateTime (string $format, string $maybe_datetime, ?DateTimeImmutable $default=null)
 
- Protected Member Functions inherited from ilObject
 doMDUpdateListener (string $a_element)
 
 beforeMDUpdateListener (string $a_element)
 
 doCreateMetaData ()
 
 beforeCreateMetaData ()
 
 doUpdateMetaData ()
 
 beforeUpdateMetaData ()
 
 doDeleteMetaData ()
 
 beforeDeleteMetaData ()
 
 handleAutoRating ()
 
 hasAutoRating ()
 

Private Member Functions

 parseUserId (string $il_id)
 Parse il_usr_123_6 id. More...
 
 importRaw (string $a_file)
 Import raw data. More...
 
 lookupSCOId (string $a_referrer)
 resolves manifest SCOID to internal ILIAS SCO ID More...
 

Additional Inherited Members

- Data Fields inherited from ilObject
const TITLE_LENGTH = 255
 
const DESC_LENGTH = 128
 
const LONG_DESC_LENGTH = 4000
 
const TABLE_OBJECT_DATA = "object_data"
 
array $objectList
 
string $untranslatedTitle
 
- Protected Attributes inherited from ilObjSAHSLearningModule
bool $sequencing = false
 
string $localization = ""
 
string $mastery_score_values = ""
 
int $tries = 0
 
string $api_adapter = 'API'
 
ILIAS DI UIServices $ui
 
- Protected Attributes inherited from ilObject
ilLogger $obj_log
 
ILIAS $ilias
 
ilObjectDefinition $obj_definition
 
ilDBInterface $db
 
ilLogger $log
 
ilErrorHandling $error
 
ilTree $tree
 
ilAppEventHandler $app_event_handler
 
ilRbacAdmin $rbac_admin
 
ilRbacReview $rbac_review
 
ilObjUser $user
 
ilLanguage $lng
 
LOMServices $lom_services
 
bool $call_by_reference
 
int $max_title = self::TITLE_LENGTH
 
int $max_desc = self::DESC_LENGTH
 
bool $add_dots = true
 
int $ref_id = null
 
string $type = ""
 
string $title = ""
 
string $desc = ""
 
string $long_desc = ""
 
int $owner = 0
 
string $create_date = ""
 
string $last_update = ""
 
string $import_id = ""
 
bool $register = false
 

Detailed Description

This file is part of ILIAS, a powerful learning management system published by ILIAS open source e-Learning e.V.

ILIAS is licensed with the GPL-3.0, see https://www.gnu.org/licenses/gpl-3.0.en.html You should have received a copy of said license along with the source code, too.

If this is not the case or you just want to try ILIAS, you'll find us at: https://www.ilias.de https://github.com/ILIAS-eLearning Class ilObjSCORMLearningModule

Author
Alex Killing alex..nosp@m.kill.nosp@m.ing@g.nosp@m.mx.d.nosp@m.e $Id$

\

Definition at line 29 of file class.ilObjSCORMLearningModule.php.

Constructor & Destructor Documentation

◆ __construct()

ilObjSCORMLearningModule::__construct ( int  $a_id = 0,
bool  $a_call_by_reference = true 
)

Constructor.

Parameters
integer$a_idreference_id or object_id
boolean$a_call_by_referencetreat the id as reference_id (true) or object_id (false)

Definition at line 36 of file class.ilObjSCORMLearningModule.php.

References ILIAS\GlobalScreen\Provider\__construct().

37  {
38  $this->type = "sahs";
39  parent::__construct($a_id, $a_call_by_reference);
40  }
__construct(Container $dic, ilPlugin $plugin)
+ Here is the call graph for this function:

Member Function Documentation

◆ _getAllScoIds()

static ilObjSCORMLearningModule::_getAllScoIds ( int  $a_id)
static

Get an array of id's for all Sco's in the module.

Parameters
int$a_idObject id
Returns
array Sco id's

Definition at line 1056 of file class.ilObjSCORMLearningModule.php.

References $DIC, and $ilDB.

Referenced by _getCourseCompletionForUser().

1056  : array
1057  {
1058  global $DIC;
1059  $ilDB = $DIC->database();
1060 
1061  $scos = array();
1062 
1063  $val_set = $ilDB->queryF(
1064  '
1065  SELECT scorm_object.obj_id,
1066  scorm_object.title,
1067  scorm_object.c_type,
1068  scorm_object.slm_id,
1069  scorm_object.obj_id scoid
1070  FROM scorm_object,sc_item,sc_resource
1071  WHERE(scorm_object.slm_id = %s
1072  AND scorm_object.obj_id = sc_item.obj_id
1073  AND sc_item.identifierref = sc_resource.import_id
1074  AND sc_resource.scormtype = %s)
1075  GROUP BY scorm_object.obj_id,
1076  scorm_object.title,
1077  scorm_object.c_type,
1078  scorm_object.slm_id,
1079  scorm_object.obj_id ',
1080  array('integer', 'text'),
1081  array($a_id,'sco')
1082  );
1083 
1084  while ($val_rec = $ilDB->fetchAssoc($val_set)) {
1085  $scos[] = $val_rec['scoid'];
1086  }
1087  return $scos;
1088  }
global $DIC
Definition: shib_login.php:25
+ Here is the caller graph for this function:

◆ _getCourseCompletionForUser()

static ilObjSCORMLearningModule::_getCourseCompletionForUser ( int  $a_id,
int  $a_user 
)
static

Get the completion of a SCORM module for a given user.

Parameters
int$a_idObject id
int$a_userUser id
Returns
string Completion status

Definition at line 1140 of file class.ilObjSCORMLearningModule.php.

References _getAllScoIds(), and _getStatusForUser().

1140  : bool
1141  {
1143  }
static _getStatusForUser(int $a_id, int $a_user, array $a_allScoIds, bool $a_numerical=false)
Get the status of a SCORM module for a given user.
static _getAllScoIds(int $a_id)
Get an array of id&#39;s for all Sco&#39;s in the module.
+ Here is the call graph for this function:

◆ _getScoresForUser()

static ilObjSCORMLearningModule::_getScoresForUser ( int  $a_item_id,
int  $a_user_id 
)
static

Definition at line 1240 of file class.ilObjSCORMLearningModule.php.

References $DIC, and $ilDB.

Referenced by ilLPCollectionOfSCOs\getScoresForUserAndCP_Node_Id().

1240  : array
1241  {
1242  global $DIC;
1243  $ilDB = $DIC->database();
1244 
1245  $retAr = array("raw" => null, "max" => null, "scaled" => null);
1246  $val_set = $ilDB->queryF(
1247  "
1248  SELECT lvalue, rvalue FROM scorm_tracking
1249  WHERE sco_id = %s
1250  AND user_id = %s
1251  AND (lvalue = 'cmi.core.score.raw' OR lvalue = 'cmi.core.score.max')",
1252  array('integer', 'integer'),
1253  array($a_item_id, $a_user_id)
1254  );
1255  while ($val_rec = $ilDB->fetchAssoc($val_set)) {
1256  if ($val_rec['lvalue'] === "cmi.core.score.raw") {
1257  $retAr["raw"] = $val_rec["rvalue"];
1258  }
1259  if ($val_rec['lvalue'] === "cmi.core.score.max") {
1260  $retAr["max"] = $val_rec["rvalue"];
1261  }
1262  }
1263  if ($retAr["raw"] != null && $retAr["max"] != null) {
1264  $retAr["scaled"] = ($retAr["raw"] / $retAr["max"]);
1265  }
1266 
1267  return $retAr;
1268  }
global $DIC
Definition: shib_login.php:25
+ Here is the caller graph for this function:

◆ _getStatusForUser()

static ilObjSCORMLearningModule::_getStatusForUser ( int  $a_id,
int  $a_user,
array  $a_allScoIds,
bool  $a_numerical = false 
)
static

Get the status of a SCORM module for a given user.

Parameters
int$a_idObject id
int$a_userUser id
array$a_allScoIdsArray of Sco id's in this module
boolean$a_numericalText (false) or boolean result (true)
Returns
bool Status result

Definition at line 1098 of file class.ilObjSCORMLearningModule.php.

References $DIC, $ilDB, ilObject\$lng, and ilLanguage\txt().

Referenced by _getCourseCompletionForUser().

1098  : bool
1099  {
1100  global $DIC;
1101  $ilDB = $DIC->database();
1102  $lng = $DIC->language();
1103 
1104  $scos = $a_allScoIds;
1105  //check if all SCO's are completed
1106  $scos_c = implode(',', $scos);
1107 
1108  $val_set = $ilDB->queryF(
1109  '
1110  SELECT * FROM scorm_tracking
1111  WHERE (user_id = %s
1112  AND obj_id = %s
1113  AND ' . $ilDB->in('sco_id', $scos, false, 'integer') . '
1114  AND ((lvalue = %s AND ' . $ilDB->like('rvalue', 'clob', 'completed') . ')
1115  OR (lvalue = %s AND ' . $ilDB->like('rvalue', 'clob', 'passed') . ')))',
1116  array('integer','integer','text','text'),
1117  array($a_user,$a_id,'cmi.core.lesson_status', 'cmi.core.lesson_status')
1118  );
1119  while ($val_rec = $ilDB->fetchAssoc($val_set)) {
1120  $key = array_search($val_rec['sco_id'], $scos);
1121  unset($scos[$key]);
1122  }
1123  $completion = false;
1124  //check for completion
1125  if (count($scos) == 0) {
1126  $completion = ($a_numerical === true) ? true : $lng->txt("cont_complete");
1127  }
1128  if (count($scos) > 0) {
1129  $completion = ($a_numerical === true) ? false : $lng->txt("cont_incomplete");
1130  }
1131  return $completion;
1132  }
txt(string $a_topic, string $a_default_lang_fallback_mod="")
gets the text for a given topic if the topic is not in the list, the topic itself with "-" will be re...
ilLanguage $lng
global $DIC
Definition: shib_login.php:25
+ Here is the call graph for this function:
+ Here is the caller graph for this function:

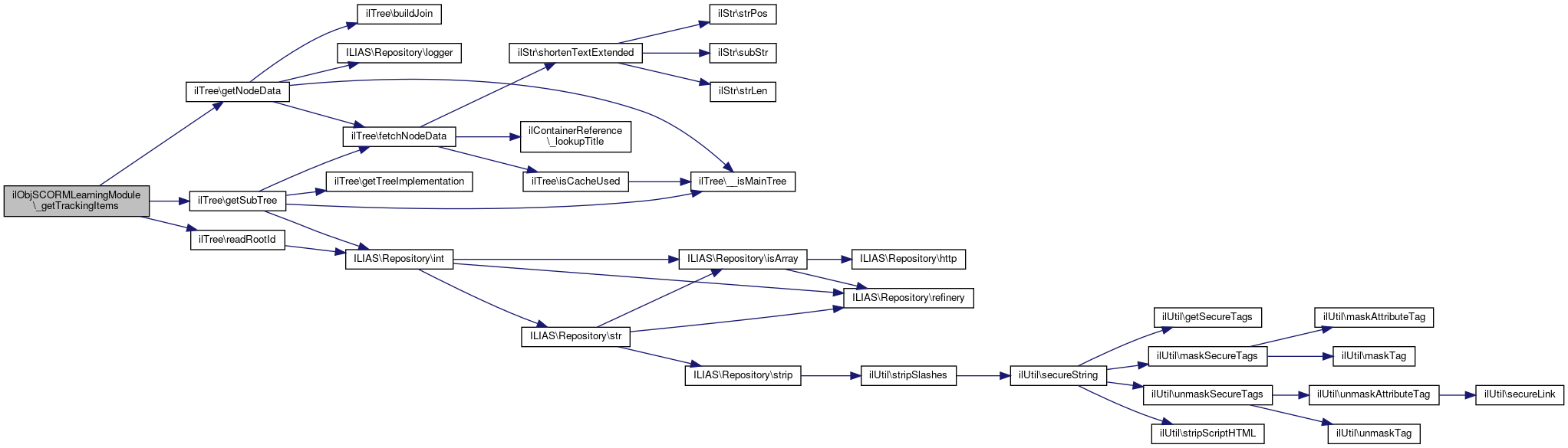
◆ _getTrackingItems()

static ilObjSCORMLearningModule::_getTrackingItems ( int  $a_obj_id)
static

get all tracking items of scorm object

Definition at line 50 of file class.ilObjSCORMLearningModule.php.

References ilObject\$tree, ilTree\getNodeData(), ilTree\getSubTree(), and ilTree\readRootId().

Referenced by ilLPCollectionOfSCOs\getPossibleItems(), and getTrackingItems().

50  : array
51  {
52  $tree = new ilSCORMTree($a_obj_id);
53  $root_id = $tree->readRootId();
54 
55  $items = array();
56  $childs = $tree->getSubTree($tree->getNodeData($root_id));
57 
58  foreach ($childs as $child) {
59  if ($child["c_type"] === "sit") {
60  $sc_item = new ilSCORMItem((int) $child["obj_id"]);
61  if ($sc_item->getIdentifierRef() != "") {
62  $items[] = $sc_item;
63  }
64  }
65  }
66 
67  return $items;
68  }
getNodeData(int $a_node_id, ?int $a_tree_pk=null)
get all information of a node.
ilTree $tree
This file is part of ILIAS, a powerful learning management system published by ILIAS open source e-Le...
This file is part of ILIAS, a powerful learning management system published by ILIAS open source e-Le...
getSubTree(array $a_node, bool $a_with_data=true, array $a_type=[])
get all nodes in the subtree under specified node
+ Here is the call graph for this function:
+ Here is the caller graph for this function:

◆ _removeTrackingDataForUser()

static ilObjSCORMLearningModule::_removeTrackingDataForUser ( int  $user_id)
static

to be called from IlObjUser

Definition at line 1223 of file class.ilObjSCORMLearningModule.php.

References $DIC, and $ilDB.

Referenced by ilObjUser\delete().

1223  : void
1224  {
1225  global $DIC;
1226  $ilDB = $DIC->database();
1227  //gobjective
1228  $ilDB->manipulateF(
1229  'DELETE FROM scorm_tracking WHERE user_id = %s',
1230  array('integer'),
1231  array($user_id)
1232  );
1233  $ilDB->manipulateF(
1234  'DELETE FROM sahs_user WHERE user_id = %s',
1235  array('integer'),
1236  array($user_id)
1237  );
1238  }
global $DIC
Definition: shib_login.php:25
+ Here is the caller graph for this function:

◆ deleteTrackingDataOfUsers()

ilObjSCORMLearningModule::deleteTrackingDataOfUsers ( array  $a_users)

Definition at line 1287 of file class.ilObjSCORMLearningModule.php.

References $DIC, $ilDB, ilObject\$user, ilChangeEvent\_deleteReadEventsForUsers(), ilLPStatusWrapper\_updateStatus(), ilObject\getId(), and ILIAS\Repository\int().

Referenced by importSuccess().

1287  : void
1288  {
1289  global $DIC;
1290  $ilDB = $DIC->database();
1291 
1292  ilChangeEvent::_deleteReadEventsForUsers($this->getId(), $a_users);
1293 
1294  foreach ($a_users as $usr) {
1295  $user = (int) $usr;
1296  $ilDB->manipulateF(
1297  '
1298  DELETE FROM scorm_tracking
1299  WHERE user_id = %s
1300  AND obj_id = %s',
1301  array('integer', 'integer'),
1302  array($user, $this->getID())
1303  );
1304 
1305  $ilDB->manipulateF(
1306  '
1307  DELETE FROM sahs_user
1308  WHERE user_id = %s
1309  AND obj_id = %s',
1310  array('integer', 'integer'),
1311  array($user, $this->getID())
1312  );
1313 
1315  }
1316  }
global $DIC
Definition: shib_login.php:25
static _deleteReadEventsForUsers(int $a_obj_id, array $a_user_ids)
static _updateStatus(int $a_obj_id, int $a_usr_id, ?object $a_obj=null, bool $a_percentage=false, bool $a_force_raise=false)
ilObjUser $user
+ Here is the call graph for this function:
+ Here is the caller graph for this function:

◆ exportSelected()

ilObjSCORMLearningModule::exportSelected ( bool  $a_all,
array  $a_users = array() 
)

Export selected user tracking data ilObjUser $ilUser.

Definition at line 516 of file class.ilObjSCORMLearningModule.php.

References $data, $DIC, $ilDB, $res, ilLearningProgressBaseGUI\__readStatus(), ilObject\getId(), ilPrivacySettings\getInstance(), ilObject\getTitle(), sendExportFile(), ilSCORMTrackingItems\userDataArrayForExport(), and ilSCORMTrackingItems\userDataHeaderForExport().

516  : void
517  {
518  global $DIC;
519  $ilDB = $DIC->database();
520  $ilUser = $DIC->user();
521  $privacy = ilPrivacySettings::getInstance();
522  $allowExportPrivacy = $privacy->enabledExportSCORM();
523 
524  $csv = "";
525  $query = 'SELECT * FROM sahs_user WHERE obj_id = %s';
526  if (count($a_users) > 0) {
527  $query .= ' AND ' . $ilDB->in('user_id', $a_users, false, 'integer');
528  }
529  $res = $ilDB->queryF(
530  $query,
531  array('integer'),
532  array($this->getId())
533  );
534  while ($data = $ilDB->fetchAssoc($res)) {
535  $csv = $csv . $data["obj_id"]
536  . ";\"" . $this->getTitle() . "\""
537  . ";" . $data["module_version"]
538  . ";\"" . implode("\";\"", ilSCORMTrackingItems::userDataArrayForExport((int) $data["user_id"], $allowExportPrivacy)) . "\""
539  . ";\"" . $data["last_access"] . "\""
540  . ";\"" . ilLearningProgressBaseGUI::__readStatus((int) $data["obj_id"], (int) $data["user_id"]) . "\"" //not $data["status"] because modifications to learning progress could have made before export
541  . ";" . $data["package_attempts"]
542  . ";" . $data["percentage_completed"]
543  . ";" . $data["sco_total_time_sec"]
544 // . ";\"" . $certificateDate ."\""
545  . "\n";
546  }
548  $header = "LearningModuleId;LearningModuleTitle;LearningModuleVersion;" . str_replace(',', ';', $udh["cols"]) . ";"
549  . "LastAccess;Status;Attempts;percentageCompletedSCOs;SumTotal_timeSeconds\n";
550 
551  $this->sendExportFile($header, $csv);
552  }
$res
Definition: ltiservices.php:69
static userDataArrayForExport(int $user, bool $b_allowExportPrivacy=false)
global $DIC
Definition: shib_login.php:25
sendExportFile(string $a_header, string $a_content)
send export file to browser
static __readStatus(int $a_obj_id, int $user_id)
PhpInconsistentReturnPointsInspection
+ Here is the call graph for this function:

◆ get_user_id()

ilObjSCORMLearningModule::get_user_id ( string  $a_login)

Definition at line 970 of file class.ilObjSCORMLearningModule.php.

References $DIC, and $ilDB.

Referenced by importRaw(), ilObjSCORM2004LearningModule\importSuccess(), and importSuccess().

970  : ?int
971  {
972  global $DIC;
973  $ilDB = $DIC->database();
974  $ilUser = $DIC->user();
975 
976  $val_set = $ilDB->queryF(
977  'SELECT * FROM usr_data WHERE(login=%s)',
978  array('text'),
979  array($a_login)
980  );
981  $val_rec = $ilDB->fetchAssoc($val_set);
982 
983  if (count($val_rec) > 0) {
984  return (int) $val_rec['usr_id'];
985  }
986 
987  return null;
988  }
global $DIC
Definition: shib_login.php:25
+ Here is the caller graph for this function:

◆ getAllScoIds()

ilObjSCORMLearningModule::getAllScoIds ( )
Returns
array

Definition at line 1148 of file class.ilObjSCORMLearningModule.php.

References $DIC, $ilDB, and ilObject\getId().

Referenced by getCourseCompletionForUser().

1148  : array
1149  {
1150  global $DIC;
1151  $ilDB = $DIC->database();
1152 
1153  $scos = array();
1154  //get all SCO's of this object
1155  $val_set = $ilDB->queryF(
1156  '
1157  SELECT scorm_object.obj_id,
1158  scorm_object.title,
1159  scorm_object.c_type,
1160  scorm_object.slm_id,
1161  scorm_object.obj_id scoid
1162  FROM scorm_object, sc_item,sc_resource
1163  WHERE(scorm_object.slm_id = %s
1164  AND scorm_object.obj_id = sc_item.obj_id
1165  AND sc_item.identifierref = sc_resource.import_id
1166  AND sc_resource.scormtype = %s )
1167  GROUP BY scorm_object.obj_id,
1168  scorm_object.title,
1169  scorm_object.c_type,
1170  scorm_object.slm_id,
1171  scorm_object.obj_id',
1172  array('integer','text'),
1173  array($this->getId(),'sco')
1174  );
1175 
1176  while ($val_rec = $ilDB->fetchAssoc($val_set)) {
1177  $scos[] = $val_rec['scoid'];
1178  }
1179  return $scos;
1180  }
global $DIC
Definition: shib_login.php:25
+ Here is the call graph for this function:
+ Here is the caller graph for this function:

◆ getAttemptsForUser()

ilObjSCORMLearningModule::getAttemptsForUser ( int  $a_user_id)

get number of attempts for a certain user and package

Definition at line 307 of file class.ilObjSCORMLearningModule.php.

References $DIC, $ilDB, and ilObject\getId().

307  : int
308  {
309  global $DIC;
310  $ilDB = $DIC->database();
311  $val_set = $ilDB->queryF(
312  'SELECT package_attempts FROM sahs_user WHERE obj_id = %s AND user_id = %s',
313  array('integer','integer'),
314  array($this->getId(),$a_user_id)
315  );
316 
317  $val_rec = $ilDB->fetchAssoc($val_set);
318 
319  if ($val_rec["package_attempts"] == null) {
320  $val_rec["package_attempts"] = 0;
321  }
322  return (int) $val_rec["package_attempts"];
323  }
global $DIC
Definition: shib_login.php:25
+ Here is the call graph for this function:

◆ getAttemptsForUsers()

ilObjSCORMLearningModule::getAttemptsForUsers ( )

Get attempts for all users.

Returns
int[]

Definition at line 288 of file class.ilObjSCORMLearningModule.php.

References $DIC, $ilDB, $res, ilDBConstants\FETCHMODE_ASSOC, ilObject\getId(), and ILIAS\Repository\int().

288  : array
289  {
290  global $DIC;
291  $ilDB = $DIC->database();
292  $query = 'SELECT user_id, package_attempts FROM sahs_user WHERE obj_id = ' . $ilDB->quote($this->getId(), 'integer') . ' ';
293  $res = $ilDB->query($query);
294 
295  $attempts = array();
296  while ($row = $res->fetchRow(ilDBConstants::FETCHMODE_ASSOC)) {
297  $attempts[$row['user_id']] = (int) $row['package_attempts'];
298  }
299  return $attempts;
300  }
$res
Definition: ltiservices.php:69
global $DIC
Definition: shib_login.php:25
+ Here is the call graph for this function:

◆ getCourseCompletionForUser()

ilObjSCORMLearningModule::getCourseCompletionForUser ( int  $a_user)

Definition at line 1215 of file class.ilObjSCORMLearningModule.php.

References getAllScoIds(), and getStatusForUser().

1215  : bool
1216  {
1217  return $this->getStatusForUser($a_user, $this->getAllScoIds(), true);
1218  }
getStatusForUser(int $a_user, array $a_allScoIds, bool $a_numerical=false)
+ Here is the call graph for this function:

◆ getLastVisited()

ilObjSCORMLearningModule::getLastVisited ( int  $user_id)

Definition at line 1270 of file class.ilObjSCORMLearningModule.php.

References $DIC, and $ilDB.

Referenced by ilObjSCORMInitData\getIliasScormVars().

1270  : string
1271  {
1272  global $DIC;
1273  $ilDB = $DIC->database();
1274  $val_set = $ilDB->queryF(
1275  'SELECT last_visited FROM sahs_user WHERE obj_id = %s AND user_id = %s',
1276  array('integer','integer'),
1277  array($this->getID(),$user_id)
1278  );
1279  while ($val_rec = $ilDB->fetchAssoc($val_set)) {
1280  if ($val_rec["last_visited"] != null) {
1281  return "" . $val_rec["last_visited"];
1282  }
1283  }
1284  return '0';
1285  }
global $DIC
Definition: shib_login.php:25
+ Here is the caller graph for this function:

◆ getModuleVersionForUser()

ilObjSCORMLearningModule::getModuleVersionForUser ( int  $a_user_id)

get module version that tracking data for a user was recorded on

Definition at line 345 of file class.ilObjSCORMLearningModule.php.

References $DIC, $ilDB, and ilObject\getId().

345  : string
346  {
347  global $DIC;
348  $ilDB = $DIC->database();
349  $val_set = $ilDB->queryF(
350  'SELECT module_version FROM sahs_user WHERE obj_id = %s AND user_id = %s',
351  array('integer','integer'),
352  array($this->getId(),$a_user_id,0)
353  );
354 
355  $val_rec = $ilDB->fetchAssoc($val_set);
356 
357  if ($val_rec["module_version"] == null) {
358  $val_rec["module_version"] = "";
359  }
360  return $val_rec["module_version"];
361  }
global $DIC
Definition: shib_login.php:25
+ Here is the call graph for this function:

◆ getModuleVersionForUsers()

ilObjSCORMLearningModule::getModuleVersionForUsers ( )

Get module version for users.

Definition at line 328 of file class.ilObjSCORMLearningModule.php.

References $DIC, $ilDB, $res, ilDBConstants\FETCHMODE_ASSOC, ilObject\getId(), and ILIAS\Repository\int().

328  : array
329  {
330  global $DIC;
331  $ilDB = $DIC->database();
332  $query = 'SELECT user_id, module_version FROM sahs_user WHERE obj_id = ' . $ilDB->quote($this->getId(), 'integer') . ' ';
333  $res = $ilDB->query($query);
334 
335  $versions = array();
336  while ($row = $res->fetchRow(ilDBConstants::FETCHMODE_ASSOC)) {
337  $versions[$row['user_id']] = (int) $row['module_version'];
338  }
339  return $versions;
340  }
$res
Definition: ltiservices.php:69
global $DIC
Definition: shib_login.php:25
+ Here is the call graph for this function:

◆ getStatusForUser()

ilObjSCORMLearningModule::getStatusForUser ( int  $a_user,
array  $a_allScoIds,
bool  $a_numerical = false 
)

Definition at line 1182 of file class.ilObjSCORMLearningModule.php.

References $DIC, $ilDB, and ILIAS\Repository\lng().

Referenced by getCourseCompletionForUser().

1182  : bool
1183  {
1184  global $DIC;
1185  $ilDB = $DIC->database();
1186  $scos = $a_allScoIds;
1187  //loook up status
1188  //check if all SCO's are completed
1189  $scos_c = implode(',', $scos);
1190 
1191  $val_set = $ilDB->queryF(
1192  '
1193  SELECT sco_id FROM scorm_tracking
1194  WHERE (user_id = %s
1195  AND obj_id = %s
1196  AND ' . $ilDB->in('sco_id', $scos, false, 'integer') . '
1197  AND ((lvalue = %s AND ' . $ilDB->like('rvalue', 'clob', 'completed') . ') OR (lvalue = %s AND ' . $ilDB->like('rvalue', 'clob', 'passed') . ') ) )',
1198  array('integer','integer','text','text',),
1199  array($a_user,$this->getID(),'cmi.core.lesson_status','cmi.core.lesson_status')
1200  );
1201  while ($val_rec = $ilDB->fetchAssoc($val_set)) {
1202  $key = array_search($val_rec['sco_id'], $scos);
1203  unset($scos[$key]);
1204  }
1205  //check for completion
1206  if (count($scos) == 0) {
1207  $completion = ($a_numerical === true) ? true : $this->lng->txt("cont_complete");
1208  }
1209  if (count($scos) > 0) {
1210  $completion = ($a_numerical === true) ? false : $this->lng->txt("cont_incomplete");
1211  }
1212  return $completion;
1213  }
global $DIC
Definition: shib_login.php:25
+ Here is the call graph for this function:
+ Here is the caller graph for this function:

◆ getTrackedItems()

ilObjSCORMLearningModule::getTrackedItems ( )

get all tracked items of current user

Definition at line 206 of file class.ilObjSCORMLearningModule.php.

References $DIC, $ilDB, and ilObject\getId().

206  : array
207  {
208  global $DIC;
209  $ilDB = $DIC->database();
210  $ilUser = $DIC->user();
211 
212  $sco_set = $ilDB->queryF(
213  '
214  SELECT DISTINCT sco_id FROM scorm_tracking WHERE obj_id = %s',
215  array('integer'),
216  array($this->getId())
217  );
218 
219  $items = array();
220  while ($sco_rec = $ilDB->fetchAssoc($sco_set)) {
221  $sc_item = new ilSCORMItem((int) $sco_rec["sco_id"]);
222  if ($sc_item->getIdentifierRef() != "") {
223  $items[] = $sc_item;
224  }
225  }
226 
227  return $items;
228  }
global $DIC
Definition: shib_login.php:25
This file is part of ILIAS, a powerful learning management system published by ILIAS open source e-Le...
+ Here is the call graph for this function:

◆ getTrackedUsers()

ilObjSCORMLearningModule::getTrackedUsers ( string  $a_search)

Return the last access timestamp for a given user.

Parameters
int$a_obj_idobject id
int$user_iduser id
Returns
timestamp

Definition at line 258 of file class.ilObjSCORMLearningModule.php.

References $DIC, $ilDB, and ilObject\getId().

258  : array
259  {
260  global $DIC;
261  $ilDB = $DIC->database();
262  $ilUser = $DIC->user();
263  //TODO: UK last_access is not correct if no Commit or last_visited_sco
264  // $query = 'SELECT user_id,MAX(c_timestamp) last_access, lastname, firstname FROM scorm_tracking st ' .
265  $query = 'SELECT user_id, last_access, lastname, firstname FROM sahs_user st ' .
266  'JOIN usr_data ud ON st.user_id = ud.usr_id ' .
267  'WHERE obj_id = ' . $ilDB->quote($this->getId(), 'integer');
268  if ($a_search) {
269  // $query .= ' AND (' . $ilDB->like('lastname', 'text', '%' . $a_search . '%') . ' OR ' . $ilDB->like('firstname', 'text', '%' . $a_search . '%') .')';
270  $query .= ' AND ' . $ilDB->like('lastname', 'text', '%' . $a_search . '%');
271  }
272  $query .= ' GROUP BY user_id, lastname, firstname, last_access';
273  $sco_set = $ilDB->query($query);
274 
275  $items = array();
276  while ($sco_rec = $ilDB->fetchAssoc($sco_set)) {
277  $items[] = $sco_rec;
278  }
279  return $items;
280  }
global $DIC
Definition: shib_login.php:25
+ Here is the call graph for this function:

◆ getTrackingDataAgg()

ilObjSCORMLearningModule::getTrackingDataAgg ( int  $a_user_id)

Definition at line 390 of file class.ilObjSCORMLearningModule.php.

References $data, $DIC, $ilDB, and ilObject\getId().

390  : array
391  {
392  global $DIC;
393  $ilDB = $DIC->database();
394 
395  // get all users with any tracking data
396  $sco_set = $ilDB->queryF(
397  '
398  SELECT DISTINCT sco_id FROM scorm_tracking
399  WHERE obj_id = %s
400  AND user_id = %s
401  AND sco_id <> %s',
402  array('integer','integer','integer'),
403  array($this->getId(),$a_user_id,0)
404  );
405 
406  $data = array();
407  while ($sco_rec = $ilDB->fetchAssoc($sco_set)) {
408  $data_set = $ilDB->queryF(
409  '
410  SELECT * FROM scorm_tracking
411  WHERE obj_id = %s
412  AND sco_id = %s
413  AND user_id = %s
414  AND lvalue <> %s
415  AND (lvalue = %s
416  OR lvalue = %s
417  OR lvalue = %s)',
418  array('integer','integer','integer','text','text','text','text'),
419  array($this->getId(),
420  $sco_rec["sco_id"],
421  $a_user_id,
422  "package_attempts",
423  "cmi.core.lesson_status",
424  "cmi.core.total_time",
425  "cmi.core.score.raw")
426  );
427 
428  $score = $time = $status = "";
429 
430  while ($data_rec = $ilDB->fetchAssoc($data_set)) {
431  switch ($data_rec["lvalue"]) {
432  case "cmi.core.lesson_status":
433  $status = $data_rec["rvalue"];
434  break;
435 
436  case "cmi.core.total_time":
437  $time = $data_rec["rvalue"];
438  break;
439 
440  case "cmi.core.score.raw":
441  $score = $data_rec["rvalue"];
442  break;
443  }
444  }
445  $sc_item = new ilSCORMItem((int) $sco_rec["sco_id"]);
446  $data[] = array("sco_id" => (int) $sco_rec["sco_id"], "title" => $sc_item->getTitle(),
447  "score" => $score, "time" => $time, "status" => $status);
448  }
449  return (array) $data;
450  }
global $DIC
Definition: shib_login.php:25
This file is part of ILIAS, a powerful learning management system published by ILIAS open source e-Le...
+ Here is the call graph for this function:

◆ getTrackingDataAggSco()

ilObjSCORMLearningModule::getTrackingDataAggSco ( int  $a_sco_id)

Definition at line 452 of file class.ilObjSCORMLearningModule.php.

References $data, $DIC, $ilDB, and ilObject\getId().

452  : array
453  {
454  global $DIC;
455  $ilDB = $DIC->database();
456 
457  // get all users with any tracking data
458  $user_set = $ilDB->queryF(
459  '
460  SELECT DISTINCT user_id FROM scorm_tracking
461  WHERE obj_id = %s
462  AND sco_id = %s',
463  array('integer','integer'),
464  array($this->getId(),$a_sco_id)
465  );
466 
467  $data = array();
468  while ($user_rec = $ilDB->fetchAssoc($user_set)) {
469  $data_set = $ilDB->queryF(
470  '
471  SELECT * FROM scorm_tracking
472  WHERE obj_id = %s
473  AND sco_id = %s
474  AND user_id = %s
475  AND (lvalue = %s
476  OR lvalue = %s
477  OR lvalue = %s)',
478  array('integer','integer','integer','text','text','text'),
479  array($this->getId(),
480  $a_sco_id,
481  $user_rec["user_id"],
482  "cmi.core.lesson_status",
483  "cmi.core.total_time",
484  "cmi.core.score.raw")
485  );
486 
487  $score = $time = $status = "";
488 
489  while ($data_rec = $ilDB->fetchAssoc($data_set)) {
490  switch ($data_rec["lvalue"]) {
491  case "cmi.core.lesson_status":
492  $status = $data_rec["rvalue"];
493  break;
494 
495  case "cmi.core.total_time":
496  $time = $data_rec["rvalue"];
497  break;
498 
499  case "cmi.core.score.raw":
500  $score = $data_rec["rvalue"];
501  break;
502  }
503  }
504 
505  $data[] = array("user_id" => $user_rec["user_id"],
506  "score" => $score, "time" => $time, "status" => $status);
507  }
508 
509  return $data;
510  }
global $DIC
Definition: shib_login.php:25
+ Here is the call graph for this function:

◆ getTrackingDataPerUser()

ilObjSCORMLearningModule::getTrackingDataPerUser ( int  $a_sco_id,
int  $a_user_id 
)

Get tracking data per user.

Definition at line 366 of file class.ilObjSCORMLearningModule.php.

References $data, $DIC, $ilDB, and ilObject\getId().

366  : array
367  {
368  global $DIC;
369  $ilDB = $DIC->database();
370 
371  $data_set = $ilDB->queryF(
372  '
373  SELECT * FROM scorm_tracking
374  WHERE user_id = %s
375  AND sco_id = %s
376  AND obj_id = %s
377  ORDER BY lvalue',
378  array('integer','integer','integer'),
379  array($a_user_id,$a_sco_id,$this->getId())
380  );
381 
382  $data = array();
383  while ($data_rec = $ilDB->fetchAssoc($data_set)) {
384  $data[] = $data_rec;
385  }
386 
387  return $data;
388  }
global $DIC
Definition: shib_login.php:25
+ Here is the call graph for this function:

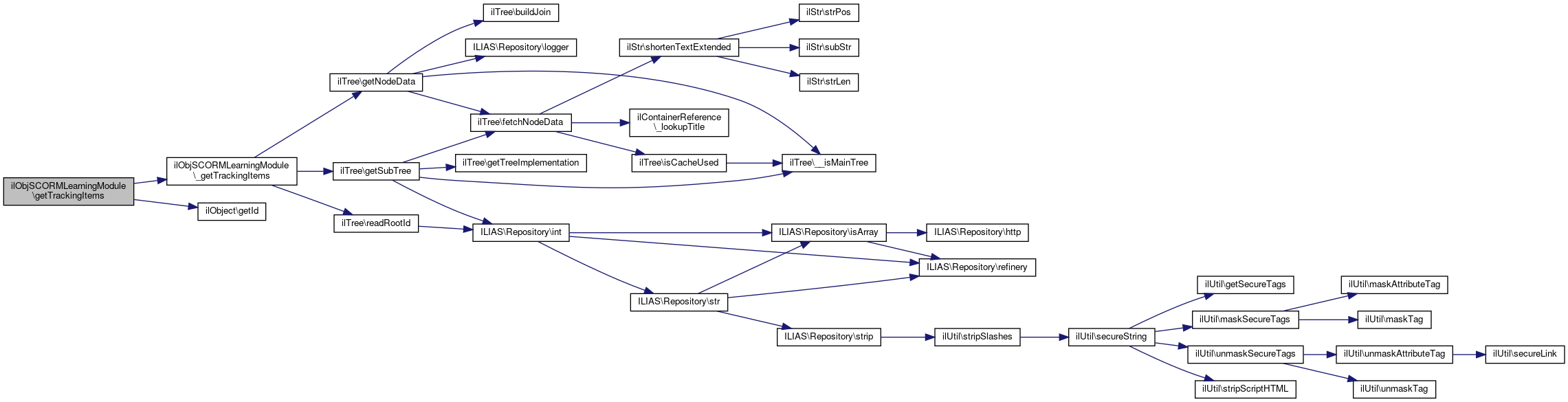
◆ getTrackingItems()

ilObjSCORMLearningModule::getTrackingItems ( )

Definition at line 42 of file class.ilObjSCORMLearningModule.php.

References _getTrackingItems(), and ilObject\getId().

42  : array
43  {
45  }
static _getTrackingItems(int $a_obj_id)
get all tracking items of scorm object
+ Here is the call graph for this function:

◆ getUserIdEmail()

ilObjSCORMLearningModule::getUserIdEmail ( string  $a_mail)

assumes that only one account exists for a mailadress

Definition at line 1021 of file class.ilObjSCORMLearningModule.php.

References $DIC, and $ilDB.

1021  : int
1022  {
1023  global $DIC;
1024  $ilDB = $DIC->database();
1025  $ilUser = $DIC->user();
1026 
1027  $val_set = $ilDB->queryF(
1028  'SELECT usr_id FROM usr_data WHERE(email=%s)',
1029  array('text'),
1030  array($a_mail)
1031  );
1032  $val_rec = $ilDB->fetchAssoc($val_set);
1033 
1034 
1035  return (int) $val_rec["usr_id"];
1036  }
global $DIC
Definition: shib_login.php:25

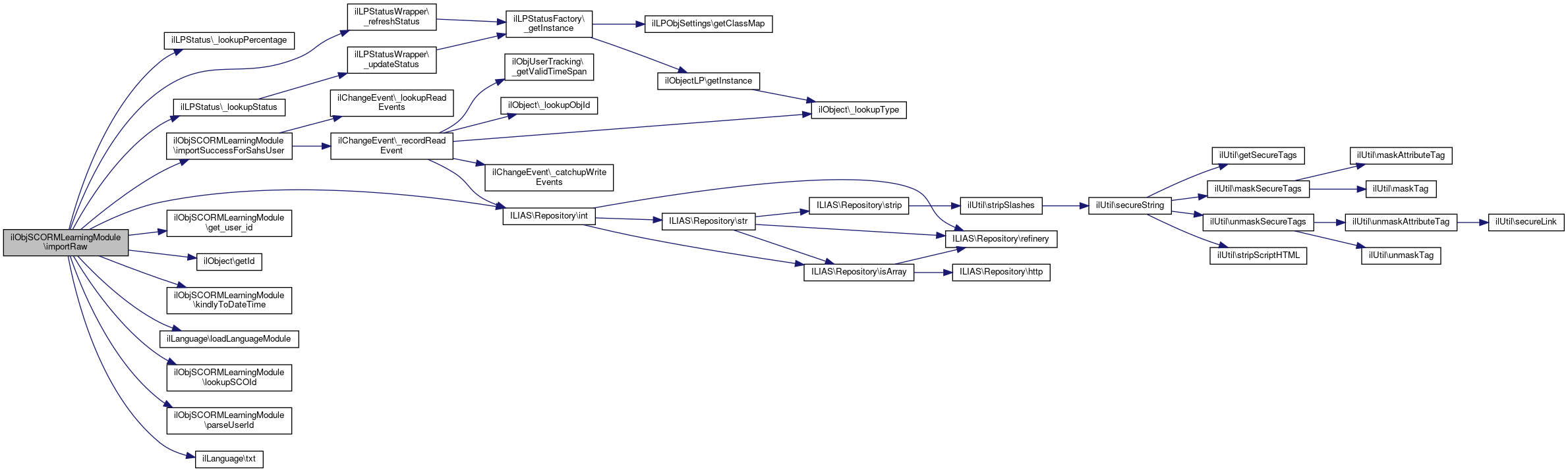
◆ importRaw()

ilObjSCORMLearningModule::importRaw ( string  $a_file)
private

Import raw data.

Definition at line 818 of file class.ilObjSCORMLearningModule.php.

References $data, $DIC, $ilDB, ilObject\$lng, $user_id, ilLPStatus\_lookupPercentage(), ilLPStatus\_lookupStatus(), ilLPStatusWrapper\_refreshStatus(), get_user_id(), ilObject\getId(), importSuccessForSahsUser(), ILIAS\Repository\int(), kindlyToDateTime(), ilLanguage\loadLanguageModule(), lookupSCOId(), parseUserId(), and ilLanguage\txt().

Referenced by importTrackingData().

818  : bool
819  {
820  global $DIC;
821  $ilDB = $DIC->database();
822  $ilUser = $DIC->user();
823  $lng = $DIC->language();
824  $lng->loadLanguageModule("scormtrac");
825 
826  $fhandle = fopen($a_file, "r");
827 
828  $fields = fgetcsv($fhandle, 2 ** 16, ';');
829  $users = array();
830  $a_last_access = array();
831  $a_time = array();
832  $a_package_attempts = array();
833  $a_module_version = array();
834  while (($csv_rows = fgetcsv($fhandle, 2 ** 16, ";")) !== false) {
835  $data = array_combine($fields, $csv_rows);
836  if ($data['Userid']) {
837  $user_id = $this->parseUserId($data['Userid']);
838  } elseif ($data[$lng->txt("user")]) {
839  if (is_int($data[$lng->txt("user")])) {
840  $user_id = $data[$lng->txt("user")];
841  }
842  }
843  if ($data[$lng->txt("login")]) {
844  $user_id = $this->get_user_id($data[$lng->txt("login")]);
845  }
846  if (!$user_id) {
847  continue;
848  }
849 
850  if ($data['Scoid']) {
851  $il_sco_id = $this->lookupSCOId($data['Scoid']);
852  }
853  if ($data[$lng->txt("identifierref")]) {
854  $il_sco_id = $this->lookupSCOId($data[$lng->txt("identifierref")]);
855  }
856  if (!$il_sco_id) {
857  continue;
858  }
859 
860  $c_timestamp = null;
861  foreach ([$lng->txt("c_timestamp"), 'Timestamp'] as $key) {
862  if (!empty($data[$key])) {
863  $c_timestamp = $this->kindlyToDateTime('Y-m-d H:i:s', $data[$key]);
864  break;
865  }
866  }
867 
868  $c_timestamp ??= new DateTimeImmutable('now');
869  if (!isset($a_last_access[$user_id]) || $a_last_access[$user_id] < $c_timestamp) {
870  $a_last_access[$user_id] = $c_timestamp;
871  }
872 
873  if (!$data['Key']) {
874  continue;
875  }
876  if (!$data['Value']) {
877  $data['Value'] = "";
878  }
879 
880  if ($data['Key'] === "cmi.core.total_time" && $data['Value'] != "") {
881  $tarr = explode(":", $data['Value']);
882  $sec = (int) $tarr[2] + (int) $tarr[1] * 60 +
883  (int) substr($tarr[0], strlen($tarr[0]) - 3) * 60 * 60;
884  if ($a_time[$user_id]) {
885  $a_time[$user_id] += $sec;
886  } else {
887  $a_time[$user_id] = $sec;
888  }
889  }
890  //do the actual import
891  if ($il_sco_id > 0) {
892  $statement = $ilDB->queryF(
893  '
894  SELECT * FROM scorm_tracking
895  WHERE user_id = %s
896  AND sco_id = %s
897  AND lvalue = %s
898  AND obj_id = %s',
899  array('integer', 'integer', 'text', 'integer'),
900  array($user_id, $il_sco_id, $data['Key'], $this->getID())
901  );
902  if ($ilDB->numRows($statement) > 0) {
903  $ilDB->update(
904  'scorm_tracking',
905  array(
906  'rvalue' => array('clob', $data['Value']),
907  'c_timestamp' => array('timestamp', $c_timestamp)
908  ),
909  array(
910  'user_id' => array('integer', $user_id),
911  'sco_id' => array('integer', $il_sco_id),
912  'lvalue' => array('text', $data['Key']),
913  'obj_id' => array('integer', $this->getId())
914  )
915  );
916  } else {
917  $ilDB->insert('scorm_tracking', array(
918  'obj_id' => array('integer', $this->getId()),
919  'user_id' => array('integer', $user_id),
920  'sco_id' => array('integer', $il_sco_id),
921  'lvalue' => array('text', $data['Key']),
922  'rvalue' => array('clob', $data['Value']),
923  'c_timestamp' => array('timestamp', $data['Timestamp'])
924  ));
925  }
926  }
927  // $package_attempts = 1;
928  if ($il_sco_id == 0) {
929  if ($data['Key'] === "package_attempts") {
930  $a_package_attempts[$user_id] = $data['Value'];
931  }
932  // if ($data['Key'] == "module_version") $a_module_version[$user_id] = $data['Value'];
933  }
934  if (!in_array($user_id, $users)) {
935  $users[] = $user_id;
936  }
937  }
938  fclose($fhandle);
939  ilLPStatusWrapper::_refreshStatus($this->getId(), $users);
940  foreach ($users as $user_id) {
941  $attempts = 1;
942  if ($a_package_attempts[$user_id]) {
943  $attempts = $a_package_attempts[$user_id];
944  }
945  // $module_version = 1;
946  // if ($a_module_version[$user_id]) $module_version = $a_module_version[$user_id];
947  $sco_total_time_sec = null;
948  if ($a_time[$user_id]) {
949  $sco_total_time_sec = $a_time[$user_id];
950  }
951  $last_access = null;
952  if (isset($a_last_access[$user_id])) {
953  $last_access = $a_last_access[$user_id];
954  }
955  // $status = ilLPStatusWrapper::_determineStatus($this->getId(),$user_id);
956  $status = (int) ilLPStatus::_lookupStatus($this->getId(), $user_id);
957  // $percentage_completed = ilLPStatusSCORM::determinePercentage($this->getId(),$user_id);
958  $percentage_completed = ilLPStatus::_lookupPercentage($this->getId(), $user_id);
959 
960  $this->importSuccessForSahsUser($user_id, $last_access, $status, $attempts, $percentage_completed, $sco_total_time_sec);
961  }
962 
963  return true;
964  }
txt(string $a_topic, string $a_default_lang_fallback_mod="")
gets the text for a given topic if the topic is not in the list, the topic itself with "-" will be re...
kindlyToDateTime(string $format, string $maybe_datetime, ?DateTimeImmutable $default=null)
static _lookupPercentage(int $a_obj_id, int $a_user_id)
Lookup percentage.
loadLanguageModule(string $a_module)
Load language module.
lookupSCOId(string $a_referrer)
resolves manifest SCOID to internal ILIAS SCO ID
ilLanguage $lng
global $DIC
Definition: shib_login.php:25
static _refreshStatus(int $a_obj_id, ?array $a_users=null)
static _lookupStatus(int $a_obj_id, int $a_user_id, bool $a_create=true)
Lookup status.
importSuccessForSahsUser(int $user_id, ?DateTimeImmutable $last_access, int $status, ?int $attempts=null, ?int $percentage_completed=null, ?int $sco_total_time_sec=null)
parseUserId(string $il_id)
Parse il_usr_123_6 id.
+ Here is the call graph for this function:
+ Here is the caller graph for this function:

◆ importSuccess()

ilObjSCORMLearningModule::importSuccess ( string  $a_file)

Definition at line 587 of file class.ilObjSCORMLearningModule.php.

References $data, $DIC, $ilDB, $user_id, ilLPStatusWrapper\_refreshStatus(), deleteTrackingDataOfUsers(), get_user_id(), ilObject\getId(), ilObjectLP\getInstance(), importSuccessForSahsUser(), ILIAS\Repository\int(), kindlyToDateTime(), ilLPStatus\LP_STATUS_COMPLETED_NUM, ilLPStatus\LP_STATUS_FAILED, ilLPStatus\LP_STATUS_FAILED_NUM, ilLPStatus\LP_STATUS_IN_PROGRESS, ilLPStatus\LP_STATUS_IN_PROGRESS_NUM, ilLPStatus\LP_STATUS_NOT_ATTEMPTED, and ilLPStatus\LP_STATUS_NOT_ATTEMPTED_NUM.

Referenced by importTrackingData().

587  : bool
588  {
589  global $DIC;
590  $ilDB = $DIC->database();
591  $ilUser = $DIC->user();
592  $scos = array();
593  $olp = ilObjectLP::getInstance($this->getId());
594  $collection = $olp->getCollectionInstance();
595  if ($collection) {
596  $scos = $collection->getItems();
597  }
598 
599  $fhandle = fopen($a_file, "r");
600 
601  $obj_id = $this->getID();
602  $fields = fgetcsv($fhandle, 2 ** 16, ';');
603  $users = array();
604  $usersToDelete = array();
605  while (($csv_rows = fgetcsv($fhandle, 2 ** 16, ";")) !== false) {
606  $user_id = 0;
607  $data = array_combine($fields, $csv_rows);
608  //no check the format - sufficient to import users
609  if (isset($data["Login"])) {
610  $user_id = $this->get_user_id($data["Login"]);
611  }
612  if (isset($data["login"])) {
613  $user_id = $this->get_user_id($data["login"]);
614  }
615  //add mail in future
616  if (isset($data["user"]) && is_numeric($data["user"])) {
617  $user_id = (int) $data["user"];
618  }
619 
620  if ($user_id > 0) {
621  $last_access = new DateTimeImmutable('now');
622  if (isset($data['LastAccess']) && $data['LastAccess']) {
623  $last_access = $this->kindlyToDateTime('Y-m-d H:i:s', $data['LastAccess']);
624  } elseif (isset($data['Date']) && $data['Date']) {
625  $last_access = $this->kindlyToDateTime('d.m.Y', $data['Date']);
626  }
627 
629 
630  if (isset($data["Status"])) {
631  if (is_int($data["Status"])) {
632  $status = $data["Status"];
633  } elseif ($data["Status"] == "0" || $data["Status"] == "1" || $data["Status"] == "2" || $data["Status"] == "3") {
634  $status = (int) $data["Status"];
635  } elseif ($data["Status"] == ilLPStatus::LP_STATUS_NOT_ATTEMPTED) {
637  } elseif ($data["Status"] == ilLPStatus::LP_STATUS_IN_PROGRESS) {
639  } elseif ($data["Status"] == ilLPStatus::LP_STATUS_FAILED) {
641  }
642  }
643 
644  $attempts = null;
645  if (isset($data["Attempts"])) {
646  $attempts = (int) $data["Attempts"];
647  }
648 
649  $percentage_completed = 0;
650  if ($status == ilLPStatus::LP_STATUS_COMPLETED_NUM) {
651  $percentage_completed = 100;
652  }
653  if (isset($data['percentageCompletedSCOs'])) {
654  $percentage_completed = (int) $data['percentageCompletedSCOs'];
655  }
656 
657  $sco_total_time_sec = null;
658  if (isset($data['SumTotal_timeSeconds'])) {
659  $sco_total_time_sec = (int) $data['SumTotal_timeSeconds'];
660  }
661 
663  $usersToDelete[] = $user_id;
664  } else {
665  $this->importSuccessForSahsUser($user_id, $last_access, $status, $attempts, $percentage_completed, $sco_total_time_sec);
666  $users[] = $user_id;
667  }
668 
669  if ($status == ilLPStatus::LP_STATUS_COMPLETED_NUM) {
670  foreach ($scos as $sco_id) {
671  $statement = $ilDB->queryF(
672  '
673  SELECT * FROM scorm_tracking
674  WHERE user_id = %s
675  AND sco_id = %s
676  AND lvalue = %s
677  AND obj_id = %s',
678  array('integer','integer','text','integer'),
679  array($user_id, $sco_id, 'cmi.core.lesson_status',$obj_id)
680  );
681  if ($ilDB->numRows($statement) > 0) {
682  $ilDB->update(
683  'scorm_tracking',
684  array(
685  'rvalue' => array('clob', 'completed'),
686  'c_timestamp' => array('timestamp', $last_access?->format('Y-m-d H:i:s'))
687  ),
688  array(
689  'user_id' => array('integer', $user_id),
690  'sco_id' => array('integer', $sco_id),
691  'lvalue' => array('text', 'cmi.core.lesson_status'),
692  'obj_id' => array('integer', $obj_id)
693  )
694  );
695  } else {
696  $ilDB->insert('scorm_tracking', array(
697  'obj_id' => array('integer', $obj_id),
698  'user_id' => array('integer', $user_id),
699  'sco_id' => array('integer', $sco_id),
700  'lvalue' => array('text', 'cmi.core.lesson_status'),
701  'rvalue' => array('clob', 'completed'),
702  'c_timestamp' => array('timestamp', $last_access?->format('Y-m-d H:i:s'))
703  ));
704  }
705  }
706  }
707  } else {
708  //echo "Warning! User $csv_rows[0] does not exist in ILIAS. Data for this user was skipped.\n";
709  }
710  }
711 
712  if (count($usersToDelete) > 0) {
713  // include_once("../components/ILIAS/Tracking/classes/class.ilLPMarks.php");
714  // ilLPMarks::_deleteForUsers($this->getId(), $usersToDelete);
715  $this->deleteTrackingDataOfUsers($usersToDelete);
716  }
717  ilLPStatusWrapper::_refreshStatus($this->getId(), $users);
718  return true;
719  }
const LP_STATUS_COMPLETED_NUM
kindlyToDateTime(string $format, string $maybe_datetime, ?DateTimeImmutable $default=null)
const LP_STATUS_NOT_ATTEMPTED
const LP_STATUS_IN_PROGRESS_NUM
const LP_STATUS_IN_PROGRESS
const LP_STATUS_FAILED
global $DIC
Definition: shib_login.php:25
static _refreshStatus(int $a_obj_id, ?array $a_users=null)
const LP_STATUS_NOT_ATTEMPTED_NUM
importSuccessForSahsUser(int $user_id, ?DateTimeImmutable $last_access, int $status, ?int $attempts=null, ?int $percentage_completed=null, ?int $sco_total_time_sec=null)
static getInstance(int $obj_id)
const LP_STATUS_FAILED_NUM
+ Here is the call graph for this function:
+ Here is the caller graph for this function:

◆ importSuccessForSahsUser()

ilObjSCORMLearningModule::importSuccessForSahsUser ( int  $user_id,
?DateTimeImmutable  $last_access,
int  $status,
?int  $attempts = null,
?int  $percentage_completed = null,
?int  $sco_total_time_sec = null 
)

Definition at line 744 of file class.ilObjSCORMLearningModule.php.

References $DIC, $ilDB, $user_id, ilChangeEvent\_lookupReadEvents(), and ilChangeEvent\_recordReadEvent().

Referenced by importRaw(), ilObjSCORM2004LearningModule\importSuccess(), and importSuccess().

751  : void {
752  global $DIC;
753  $ilDB = $DIC->database();
754  $statement = $ilDB->queryF(
755  'SELECT * FROM sahs_user WHERE obj_id = %s AND user_id = %s',
756  array('integer','integer'),
757  array($this->getID(),$user_id)
758  );
759  if ($ilDB->numRows($statement) > 0) {
760  $ilDB->update(
761  'sahs_user',
762  array(
763  'last_access' => array('timestamp', $last_access?->format('Y-m-d H:i:s')),
764  'status' => array('integer', $status),
765  'package_attempts' => array('integer', $attempts),
766  'percentage_completed' => array('integer', $percentage_completed),
767  'sco_total_time_sec' => array('integer', $sco_total_time_sec)
768  ),
769  array(
770  'obj_id' => array('integer', $this->getID()),
771  'user_id' => array('integer', $user_id)
772  )
773  );
774  } else {
775  $ilDB->insert('sahs_user', array(
776  'obj_id' => array('integer', $this->getID()),
777  'user_id' => array('integer', $user_id),
778  'last_access' => array('timestamp', $last_access?->format('Y-m-d H:i:s')),
779  'status' => array('integer', $status),
780  'package_attempts' => array('integer', $attempts),
781  'percentage_completed' => array('integer', $percentage_completed),
782  'sco_total_time_sec' => array('integer', $sco_total_time_sec)
783  ));
784  }
785  // since 8 necessary because attempts can be null
786  if (ilChangeEvent::_lookupReadEvents($this->getID(), $user_id) == []) {
787  ilChangeEvent::_recordReadEvent("sahs", $DIC->http()->wrapper()->query()->retrieve('ref_id', $DIC->refinery()->kindlyTo()->int()), $this->getID(), $user_id, false);
788  }
789 
790  ilChangeEvent::_recordReadEvent("sahs", $DIC->http()->wrapper()->query()->retrieve('ref_id', $DIC->refinery()->kindlyTo()->int()), $this->getID(), $user_id, false, $attempts, $sco_total_time_sec);
791  }
static _recordReadEvent(string $a_type, int $a_ref_id, int $obj_id, int $usr_id, bool $isCatchupWriteEvents=true, $a_ext_rc=null, $a_ext_time=null)
global $DIC
Definition: shib_login.php:25
static _lookupReadEvents($obj_id, $usr_id=null)
Reads all read events which occured on the object.
+ Here is the call graph for this function:
+ Here is the caller graph for this function:

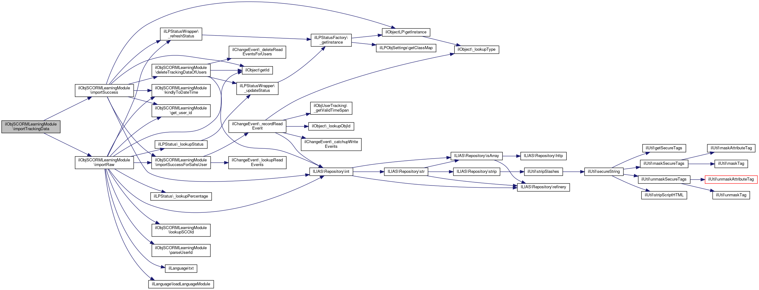
◆ importTrackingData()

ilObjSCORMLearningModule::importTrackingData ( string  $a_file)

Definition at line 554 of file class.ilObjSCORMLearningModule.php.

References $DIC, $ilDB, importRaw(), and importSuccess().

554  : bool
555  {
556  global $DIC;
557  $ilDB = $DIC->database();
558  $ilUser = $DIC->user();
559 
560  $success = false;
561  //echo file_get_contents($a_file);
562  $method = null;
563 
564  //lets import
565  $fhandle = fopen($a_file, "r");
566 
567  //the top line is the field names
568  $fields = fgetcsv($fhandle, 2 ** 16, ';');
569  //lets check the import method
570  fclose($fhandle);
571 
572  switch ($fields[0]) {
573  case "Scoid":
574  case "SCO-Identifier":
575  $success = $this->importRaw($a_file);
576  break;
577  case "Department":
578  case "LearningModuleId":
579  $success = $this->importSuccess($a_file);
580  break;
581  default:
582  return false;
583  }
584  return $success;
585  }
global $DIC
Definition: shib_login.php:25
importRaw(string $a_file)
Import raw data.
+ Here is the call graph for this function:

◆ kindlyToDateTime()

ilObjSCORMLearningModule::kindlyToDateTime ( string  $format,
string  $maybe_datetime,
?DateTimeImmutable  $default = null 
)
protected

Definition at line 721 of file class.ilObjSCORMLearningModule.php.

References $datetime.

Referenced by importRaw(), ilObjSCORM2004LearningModule\importSuccess(), and importSuccess().

725  : ?DateTimeImmutable {
726  $datetime = $default;
727 
728  if ($maybe_datetime === '0000-00-00 00:00:00' || $maybe_datetime === '0000-00-00') {
729  return null;
730  }
731 
732  try {
733  $parsed_date = DateTimeImmutable::createFromFormat($format, $maybe_datetime);
734  if ($parsed_date !== false) {
735  $datetime = $parsed_date;
736  }
737  } catch (Throwable) {
738  // Ignore
739  }
740 
741  return $datetime;
742  }
$datetime
+ Here is the caller graph for this function:

◆ lookupSCOId()

ilObjSCORMLearningModule::lookupSCOId ( string  $a_referrer)
private

resolves manifest SCOID to internal ILIAS SCO ID

Definition at line 993 of file class.ilObjSCORMLearningModule.php.

References $DIC, and $ilDB.

Referenced by importRaw().

993  : int
994  {
995  global $DIC;
996  $ilDB = $DIC->database();
997  $ilUser = $DIC->user();
998 
999  //non specific SCO entries
1000  if ($a_referrer == "0") {
1001  return 0;
1002  }
1003 
1004  $val_set = $ilDB->queryF(
1005  '
1006  SELECT obj_id FROM sc_item,scorm_tree
1007  WHERE (obj_id = child
1008  AND identifierref = %s
1009  AND slm_id = %s)',
1010  array('text','integer'),
1011  array($a_referrer,$this->getID())
1012  );
1013  $val_rec = $ilDB->fetchAssoc($val_set);
1014 
1015  return (int) $val_rec["obj_id"];
1016  }
global $DIC
Definition: shib_login.php:25
+ Here is the caller graph for this function:

◆ parseUserId()

ilObjSCORMLearningModule::parseUserId ( string  $il_id)
private

Parse il_usr_123_6 id.

Definition at line 796 of file class.ilObjSCORMLearningModule.php.

References $DIC, $ilSetting, and $parts.

Referenced by importRaw().

796  : int
797  {
798  global $DIC;
799  $ilSetting = $DIC->settings();
800 
801  $parts = explode('_', $il_id);
802 
803  if (!count((array) $parts)) {
804  return 0;
805  }
806  if (!isset($parts[2]) or !isset($parts[3])) {
807  return 0;
808  }
809  if ($parts[2] != $ilSetting->get('inst_id', $parts[2])) {
810  return 0;
811  }
812  return (int) $parts[3];
813  }
if($clientAssertionType !='urn:ietf:params:oauth:client-assertion-type:jwt-bearer'|| $grantType !='client_credentials') $parts
Definition: ltitoken.php:61
global $DIC
Definition: shib_login.php:25
global $ilSetting
Definition: privfeed.php:32
+ Here is the caller graph for this function:

◆ readObject()

ilObjSCORMLearningModule::readObject ( )

read manifest file

Exceptions
ilSaxParserException

Definition at line 74 of file class.ilObjSCORMLearningModule.php.

References $DIC, $ilErr, ilObjSAHSLearningModule\getDataDirectory(), and ILIAS\Repository\lng().

74  : string
75  {
76  global $DIC;
77  $ilErr = $DIC['ilErr'];
78 
79  $needs_convert = false;
80 
81  // convert imsmanifest.xml file in iso to utf8 if needed
82 
83  $manifest_file = $this->getDataDirectory() . "/imsmanifest.xml";
84 
85  // check if manifestfile exists and space left on device...
86  $check_for_manifest_file = is_file($manifest_file);
87 
88  // if no manifestfile
89  if (!$check_for_manifest_file) {
90  $ilErr->raiseError($this->lng->txt("Manifestfile $manifest_file not found!"), $ilErr->MESSAGE);
91  return "";
92  }
93 
94  if ($check_for_manifest_file) {
95  $manifest_file_array = file($manifest_file);
96  foreach ($manifest_file_array as $mfa) {
97  // if (seems_not_utf8($mfa))
98  if (@iconv('UTF-8', 'UTF-8', $mfa) != $mfa) {
99  $needs_convert = true;
100  break;
101  }
102  }
103 
104  // to copy the file we need some extraspace, counted in bytes *2 ... we need 2 copies....
105  $estimated_manifest_filesize = filesize($manifest_file) * 2;
106 
107  // i deactivated this, because it seems to fail on some windows systems (see bug #1795)
108  //$check_disc_free = disk_free_space($this->getDataDirectory()) - $estimated_manifest_filesize;
109  $check_disc_free = 2;
110  }
111 
112  // if $manifest_file needs to be converted to UTF8
113  if ($needs_convert) {
114  // if file exists and enough space left on device
115  if ($check_for_manifest_file && ($check_disc_free > 1)) {
116  // create backup from original
117  if (!copy($manifest_file, $manifest_file . ".old")) {
118  echo "Failed to copy $manifest_file...<br>\n";
119  }
120 
121  // read backupfile, convert each line to utf8, write line to new file
122  // php < 4.3 style
123  $f_write_handler = fopen($manifest_file . ".new", "w");
124  $f_read_handler = fopen($manifest_file . ".old", "r");
125  while (!feof($f_read_handler)) {
126  $zeile = fgets($f_read_handler);
127  //echo mb_detect_encoding($zeile);
128  fwrite($f_write_handler, utf8_encode($zeile));
129  }
130  fclose($f_read_handler);
131  fclose($f_write_handler);
132 
133  // copy new utf8-file to imsmanifest.xml
134  if (!copy($manifest_file . ".new", $manifest_file)) {
135  echo "Failed to copy $manifest_file...<br>\n";
136  }
137 
138  if (!@is_file($manifest_file)) {
139  $ilErr->raiseError($this->lng->txt("cont_no_manifest"), $ilErr->WARNING);
140  }
141  } else {
142  // gives out the specific error
143 
144  if (!($check_disc_free > 1)) {
145  $ilErr->raiseError($this->lng->txt("Not enough space left on device!"), $ilErr->MESSAGE);
146  }
147  return "";
148  }
149  } else {
150  // check whether file starts with BOM (that confuses some sax parsers, see bug #1795)
151  $hmani = fopen($manifest_file, "r");
152  $start = fread($hmani, 3);
153  if (strtolower(bin2hex($start)) === "efbbbf") {
154  $f_write_handler = fopen($manifest_file . ".new", "w");
155  while (!feof($hmani)) {
156  $n = fread($hmani, 900);
157  fwrite($f_write_handler, $n);
158  }
159  fclose($f_write_handler);
160  fclose($hmani);
161 
162  // copy new utf8-file to imsmanifest.xml
163  if (!copy($manifest_file . ".new", $manifest_file)) {
164  echo "Failed to copy $manifest_file...<br>\n";
165  }
166  } else {
167  fclose($hmani);
168  }
169  }
170 
171  // todo determine imsmanifest.xml path here...
172  $slmParser = new ilSCORMPackageParser($this, $manifest_file);
173  $slmParser->startParsing();
174  return (string) $slmParser->getPackageTitle();
175  }
$ilErr
Definition: raiseError.php:17
This file is part of ILIAS, a powerful learning management system published by ILIAS open source e-Le...
global $DIC
Definition: shib_login.php:25
getDataDirectory(?string $mode="filesystem")
get data directory of lm
+ Here is the call graph for this function:

◆ sendExportFile()

ilObjSCORMLearningModule::sendExportFile ( string  $a_header,
string  $a_content 
)

send export file to browser

Definition at line 1042 of file class.ilObjSCORMLearningModule.php.

References $filename, $timestamp, ilUtil\deliverData(), exit, and ilObject\getRefId().

Referenced by exportSelected().

1042  : void
1043  {
1044  $timestamp = time();
1045  $refid = $this->getRefId();
1046  $filename = "scorm_tracking_" . $refid . "_" . $timestamp . ".csv";
1047  ilUtil::deliverData($a_header . $a_content, $filename);
1048  exit;
1049  }
static deliverData(string $a_data, string $a_filename, string $mime="application/octet-stream")
$filename
Definition: buildRTE.php:78
foreach($mandatory_scripts as $file) $timestamp
Definition: buildRTE.php:70
+ Here is the call graph for this function:
+ Here is the caller graph for this function:

◆ setLearningProgressSettingsAtUpload()

ilObjSCORMLearningModule::setLearningProgressSettingsAtUpload ( )

set settings for learning progress determination per default at upload

Definition at line 180 of file class.ilObjSCORMLearningModule.php.

References $DIC, $ilSetting, $lm_set, ilObjUserTracking\_enabledLearningProgress(), ilObject\getId(), and ilLPObjSettings\LP_MODE_SCORM.

180  : void
181  {
182  global $DIC;
183  $ilSetting = $DIC->settings();
184  //condition 1
185  $lm_set = new ilSetting("lm");
186  if ($lm_set->get('scorm_lp_auto_activate') != 1) {
187  return;
188  }
190  return;
191  }
192  $lm_set = new ilLPObjSettings($this->getId());
194  $lm_set->insert();
195  $collection = new ilLPCollectionOfSCOs($this->getId(), ilLPObjSettings::LP_MODE_SCORM);
196  $scos = array();
197  foreach ($collection->getPossibleItems() as $sco_id => $item) {
198  $scos[] = $sco_id;
199  }
200  $collection->activateEntries($scos);
201  }
global $DIC
Definition: shib_login.php:25
$lm_set
global $ilSetting
Definition: privfeed.php:32
+ Here is the call graph for this function:

The documentation for this class was generated from the following file: