ILIAS  release_4-4 Revision
ilObjGroupGUI Class Reference

Class ilObjGroupGUI. More...

+ Inheritance diagram for ilObjGroupGUI:
+ Collaboration diagram for ilObjGroupGUI:

Public Member Functions

 __construct ($a_data, $a_id, $a_call_by_reference, $a_prepare_output=false)
 Constructor public. More...
 
executeCommand ()
 
 viewObject ()
 
 renderObject ()
 Render group. More...
 
 modifyItemGUI ($a_item_list_gui, $a_item_data, $a_show_path)
 Modify Item ListGUI for presentation in container. More...
 
 saveObject ()
 save object More...
 
 editObject ()
 Edit object. More...
 
 updateGroupTypeObject ()
 change group type More...
 
 updateObject ()
 update GroupObject More...
 
 editGroupIconsObject ($a_form=null)
 edit container icons More...
 
 initGroupIconsForm ()
 
 updateGroupIconsObject ()
 update group icons More...
 
 editMapSettingsObject ()
 Edit Map Settings. More...
 
 saveMapSettingsObject ()
 
 membersMapObject ()
 Members map. More...
 
 editInfoObject ()
 edit info More...
 
 updateInfoObject ()
 update info More...
 
 membersGalleryObject ()
 Builds a group members gallery as a layer of left-floating images. More...
 
 readMemberData ($ids, $role='admin', $selected_columns=null)
 
 membersObject ()
 edit members More...
 
 assignSubscribersObject ()
 assign subscribers More...
 
 refuseSubscribersObject ()
 refuse subscribers More...
 
 assignFromWaitingListObject ()
 add from waiting list More...
 
 refuseFromListObject ()
 refuse from waiting list More...
 
 confirmDeleteMembersObject ()
 delete selected members More...
 
 deleteMembersObject ()
 delete members More...
 
 sendMailToSelectedUsersObject ()
 show send mail More...
 
 setShowHidePrefs ()
 set preferences (show/hide tabel content) More...
 
 editMemberObject ()
 edit one member More...
 
 editMembersObject ()
 edit member(s) More...
 
 updateMembersObject ()
 update members More...
 
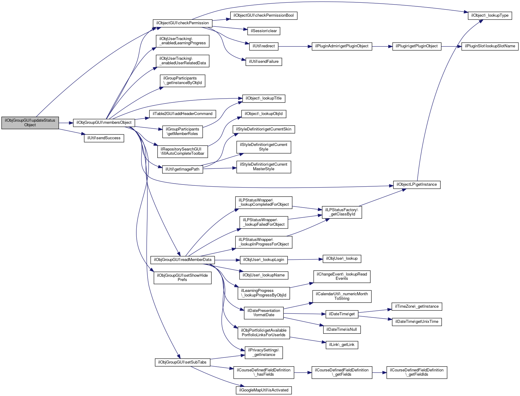
 updateStatusObject ()
 update status More...
 
 canceledObject ()
 canceledObject is called when operation is canceled, method links back public More...
 
 leaveObject ()
 leave Group public More...
 
 unsubscribeObject ()
 unsubscribe from group More...
 
 assignMemberObject ()
 displays confirmation formular with users that shall be assigned to group public More...
 
 addUserObject ($user_ids, $a_type)
 displays confirmation formular with users that shall be assigned to group public More...
 
 mailMembersObject ()
 Form for mail to group members. More...
 
 refuseApplicantsObject ()
 adds applicant to group as member public More...
 
 getTabs (&$tabs_gui)
 
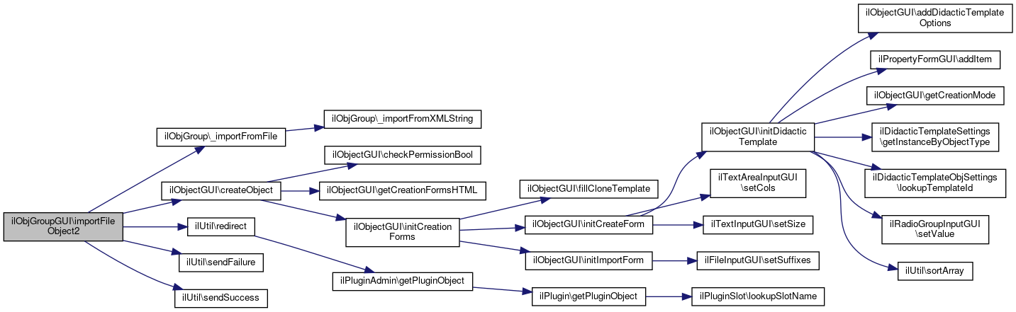
 importFileObject2 ()
 
 exportObject ()
 Creates the output form for group member export. More...
 
 exportMembersObject ()
 Exports group members to Microsoft Excel file. More...
 
 cleanString ($str)
 Clean output string from german umlauts. More...
 
 infoScreenObject ()
 set sub tabs More...
 
 infoScreen ()
 show information screen More...
 
 saveNotificationObject ()
 :TEMP: Save notification setting (from infoscreen) More...
 
 _goto ($a_target, $a_add="")
 goto target group More...
 
 load ()
 load settings More...
 
 prepareOutput ()
 Handle member view. More...
 
 printMembersObject ()
 
 getAttendanceListUserData ($a_user_id)
 
 printMembersOutputObject ()
 
- Public Member Functions inherited from ilObjectGUI
 ilObjectGUI ($a_data, $a_id=0, $a_call_by_reference=true, $a_prepare_output=true)
 Constructor public. More...
 
executeCommand ()
 execute command More...
 
 withReferences ()
 determines wether objects are referenced or not (got ref ids or not) More...
 
 setCreationMode ($a_mode=true)
 if true, a creation screen is displayed the current $_GET[ref_id] don't belong to the current class! the mode is determined in ilrepositorygui More...
 
 getCreationMode ()
 get creation mode More...
 
 getAdminTabs (&$tabs_gui)
 administration tabs show only permissions and trash folder More...
 
 getHTML ()
 
 confirmedDeleteObject ()
 confirmed deletion of object -> objects are moved to trash or deleted immediately, if trash is disabled More...
 
 cancelDeleteObject ()
 cancel deletion of object More...
 
 cancelObject ($in_rep=false)
 cancel action and go back to previous page public More...
 
 createObject ()
 create new object form More...
 
 cancelCreation ()
 cancel create action and go back to repository parent More...
 
 saveObject ()
 save object More...
 
 editObject ()
 edit object More...
 
 updateObject ()
 updates object entry in object_data More...
 
 getFormAction ($a_cmd, $a_formaction="")
 get form action for command (command is method name without "Object", e.g. More...
 
 isVisible ($a_ref_id, $a_type)
 
 viewObject ()
 list childs of current object More...
 
 deleteObject ($a_error=false)
 Display deletion confirmation screen. More...
 
 cloneAllObject ()
 Clone single (not container object) Method is overwritten in ilContainerGUI. More...
 
- Public Member Functions inherited from ilContainerGUI
 ilContainerGUI ($a_data, $a_id, $a_call_by_reference=true, $a_prepare_output=true)
 Constructor public. More...
 
executeCommand ()
 execute command note: this method is overwritten in all container objects More...
 
 forwardToStyleSheet ()
 Forward to style object. More...
 
forwardToPageObject ()
 forward command to page object More...
 
 addPageTabs ()
 Add page tabs. More...
 
 getContainerPageHTML ()
 Get container page HTML. More...
 
 prepareOutput ($a_show_subobjects=true)
 prepare output More...
 
 showTreeFlatIcon ()
 
 setTitleAndDescription ()
 called by prepare output More...
 
 showPossibleSubObjects ()
 show possible sub objects selection list More...
 
 getContentGUI ()
 Get content gui object. More...
 
 renderObject ()
 render the object More...
 
 setContentSubTabs ()
 Set content sub tabs. More...
 
 showAdministrationPanel (&$tpl)
 show administration panel More...
 
 __showTimingsButton (&$tpl)
 
 showPermanentLink (&$tpl)
 show permanent link More...
 
 switchToStdEditorObject ()
 Switch to standard page editor. More...
 
 switchToOldEditorObject ()
 Switch to old page editor. More...
 
 useNewEditorObject ()
 Use new editor (-> delete xhtml content page) More...
 
 editPageFrameObject ()
 show page editor frameset More...
 
 editPageContentObject ()
 edit page content (for repository root node and categories) More...
 
 savePageContentObject ()
 
 cancelPageContentObject ()
 
 renderItemList ($a_type="all")
 
 showLinkListObject ()
 
 clearAdminCommandsDetermination ()
 cleaer administration commands determination More...
 
newBlockTemplate ()
 determin admin commands More...
 
 addHeaderRow (&$a_tpl, $a_type, $a_show_image=true)
 adds a header row to a block template More...
 
 addStandardRow (&$a_tpl, $a_html, $a_item_ref_id="", $a_item_obj_id="", $a_image_type="")
 adds a standard row to a block template More...
 
 addMessageRow (&$a_tpl, $a_message, $a_type)
 add message row More...
 
 resetRowType ()
 
 setPageEditorTabs ()
 Add page editor tabs. More...
 
 addStandardContainerSubTabs ($a_include_view=true)
 Add standar container subtabs for view, manage, oderdering and text/media editor link. More...
 
 getTabs (&$tabs_gui)
 common tabs for all container objects (should be called at the end of child getTabs() method More...
 
 enableAdministrationPanelObject ()
 enable administration panel More...
 
 disableAdministrationPanelObject ()
 enable administration panel More...
 
 editOrderObject ()
 Edit order. More...
 
 isActiveOrdering ()
 Check if ordering is enabled. More...
 
 addToDeskObject ()
 
 removeFromDeskObject ()
 
 enableMultiDownloadObject ()
 
 isMultiDownloadEnabled ()
 
 lockObject ()
 
 cutObject ()
 cut object(s) out from a container and write the information to clipboard More...
 
 copyObject ()
 Copy object(s) out from a container and write the information to clipboard It is not possible to copy multiple objects at once. More...
 
 downloadObject ()
 
 linkObject ()
 create an new reference of an object in tree it's like a hard link of unix More...
 
 clearObject ()
 clear clipboard and go back to last object More...
 
 performPasteIntoMultipleObjectsObject ()
 
 initAndDisplayLinkIntoMultipleObjectsObject ()
 
 showPasteTreeObject ()
 Show paste tree. More...
 
 cancelMoveLinkObject ()
 Cancel move|link empty clipboard and return to parent. More...
 
 keepObjectsInClipboardObject ()
 Keep objects in the clipboard. More...
 
 initAndDisplayCopyIntoMultipleObjectsObject ()
 
 initAndDisplayMoveIntoObjectObject ()
 
 pasteObject ()
 paste object from clipboard to current place Depending on the chosen command the object(s) are linked, copied or moved More...
 
 clipboardObject ()
 Copy object(s) out from a container and write the information to clipboard It is not possible to copy multiple objects at once. More...
 
 showCustomIconsEditing ($a_input_colspan=1, ilPropertyFormGUI $a_form=null, $a_as_section=true)
 show edit section of custom icons for container More...
 
 isActiveAdministrationPanel ()
 
 setColumnSettings ($column_gui)
 May be overwritten in subclasses. More...
 
 allowBlocksMoving ()
 Standard is to allow blocks moving. More...
 
 allowBlocksConfigure ()
 Standard is to allow blocks configuration. More...
 
 cloneWizardPageTreeObject ()
 public More...
 
 cloneWizardPageListObject ()
 public More...
 
 cloneWizardPageObject ($a_tree_view=true)
 Show clone wizard page for container objects. More...
 
 cloneAllObject ()
 Clone all object Overwritten method for copying container objects. More...
 
 saveSortingObject ()
 Save Sorting. More...
 
 cloneNodes ($srcRef, $dstRef, &$mapping, $newName=null)
 Recursively clones all nodes of the RBAC tree. More...
 
 modifyItemGUI (&$a_item_list_gui, $a_item_data, $a_show_path)
 Modify Item ListGUI for presentation in container. More...
 
 editStylePropertiesObject ()
 Edit style properties. More...
 
 initStylePropertiesForm ()
 Init style properties form. More...
 
 createStyleObject ()
 Create Style. More...
 
 editStyleObject ()
 Edit Style. More...
 
 deleteStyleObject ()
 Delete Style. More...
 
 saveStyleSettingsObject ()
 Save style settings. More...
 
 getAsynchItemListObject ()
 Get item list command drop down asynchronously. More...
 
 redrawListItemObject ()
 Redraw a list item (ajax) More...
 
 showRepTree ($a_initial_call=false)
 Show tree. More...
 
 trashObject ()
 Show trash content of object. More...
 
 removeFromSystemObject ()
 remove objects from trash bin and all entries therefore every object needs a specific deleteObject() method More...
 
 undeleteObject ()
 Get objects back from trash. More...
 
 confirmRemoveFromSystemObject ()
 confirmation screen remove from system More...
 

Protected Member Functions

 initCreateForm ($a_new_type)
 
 initInfoEditor ()
 init info editor More...
 
 initForm ($a_mode='edit')
 init create/edit form More...
 
 loadDate ($a_field)
 load date More...
 
 setSubTabs ($a_tab)
 set sub tabs More...
 
 createMailSignature ()
 Create a course mail signature. More...
 
 initHeaderAction ($a_sub_type=null, $a_sub_id=null)
 
 initAttendanceList ()
 Init attendance list object. More...
 
- Protected Member Functions inherited from ilObjectGUI
 assignObject ()
 
 prepareOutput ()
 prepare output More...
 
 setTitleAndDescription ()
 called by prepare output More...
 
 initHeaderAction ($a_sub_type=null, $a_sub_id=null)
 Add header action menu. More...
 
 insertHeaderAction ($a_list_gui)
 Insert header action into main template. More...
 
 addHeaderAction ()
 Add header action menu. More...
 
 redrawHeaderActionObject ()
 Ajax call: redraw action header only. More...
 
 showMountWebfolderIcon ()
 
 setTabs ()
 set admin tabs public More...
 
 setAdminTabs ()
 set admin tabs public More...
 
 setLocator ()
 set Locator More...
 
 addLocatorItems ()
 should be overwritten to add object specific items (repository items are preloaded) More...
 
 omitLocator ($a_omit=true)
 
 addAdminLocatorItems ($a_do_not_add_object=false)
 should be overwritten to add object specific items (repository items are preloaded) More...
 
 initCreationForms ($a_new_type)
 Init creation froms. More...
 
 getCreationFormsHTML (array $a_forms)
 Get HTML for creation forms (accordion) More...
 
 initCreateForm ($a_new_type)
 Init object creation form. More...
 
 initDidacticTemplate (ilPropertyFormGUI $form)
 Show didactic template types. More...
 
 addDidacticTemplateOptions (array &$a_options)
 Add custom templates. More...
 
 getDidacticTemplateVar ($a_type)
 Get didactic template setting from creation screen. More...
 
 putObjectInTree (ilObject $a_obj, $a_parent_node_id=null)
 Add object to tree at given position. More...
 
 afterSave (ilObject $a_new_object)
 Post (successful) object creation hook. More...
 
 initEditForm ()
 Init object edit form. More...
 
 initEditCustomForm (ilPropertyFormGUI $a_form)
 Add custom fields to update form. More...
 
 getEditFormValues ()
 Get values for edit form. More...
 
 getEditFormCustomValues (array &$a_values)
 Add values to custom edit fields. More...
 
 updateCustom (ilPropertyFormGUI $a_form)
 Insert custom update form values into object. More...
 
 afterUpdate ()
 Post (successful) object update hook. More...
 
 initImportForm ($a_new_type)
 Init object import form. More...
 
 importFileObject ($parent_id=null)
 Import. More...
 
 afterImport (ilObject $a_new_object)
 Post (successful) object import hook. More...
 
 setFormAction ($a_cmd, $a_formaction)
 set specific form action for command More...
 
 getReturnLocation ($a_cmd, $a_location="")
 get return location for command (command is method name without "Object", e.g. More...
 
 setReturnLocation ($a_cmd, $a_location)
 set specific return location for command More...
 
 getTargetFrame ($a_cmd, $a_target_frame="")
 get target frame for command (command is method name without "Object", e.g. More...
 
 setTargetFrame ($a_cmd, $a_target_frame)
 set specific target frame for command More...
 
 showPossibleSubObjects ()
 show possible subobjects (pulldown menu) More...
 
 getTemplateFile ($a_cmd, $a_type="")
 get a template blockfile format: tpl. More...
 
 getTitlesByRefId ($a_ref_ids)
 get Titles of objects this method is used for error messages in methods cut/copy/paste More...
 
 getTabs (&$tabs_gui)
 get tabs abstract method. More...
 
 __showButton ($a_cmd, $a_text, $a_target='')
 
 hitsperpageObject ()
 
__initTableGUI ()
 
 __setTableGUIBasicData (&$tbl, &$result_set, $a_from="")
 standard implementation for tables use 'from' variable use different initial setting of table More...
 
 redirectToRefId ($a_ref_id, $a_cmd="")
 redirects to (repository) view per ref id usually to a container and usually used at the end of a save/import method where the object gui type (of the new object) doesn't match with the type of the current $_GET["ref_id"] value More...
 
 fillCloneTemplate ($a_tpl_varname, $a_type)
 Fill object clone template This method can be called from any object GUI class that wants to offer object cloning. More...
 
 getCenterColumnHTML ()
 Get center column. More...
 
 getRightColumnHTML ()
 Display right column. More...
 
 setColumnSettings ($column_gui)
 May be overwritten in subclasses. More...
 
 checkPermission ($a_perm, $a_cmd="", $a_type="", $a_ref_id=null)
 Check permission and redirect on error. More...
 
 checkPermissionBool ($a_perm, $a_cmd="", $a_type="", $a_ref_id=null)
 Check permission. More...
 
 enableDragDropFileUpload ()
 Enables the file upload into this object by dropping files. More...
 
 handleAutoRating (ilObject $a_new_obj)
 Activate rating automatically if parent container setting. More...
 
- Protected Member Functions inherited from ilContainerGUI
 getEditFormValues ()
 Get values for edit form. More...
 
 afterUpdate ()
 
 showPasswordInstructionObject ($a_init=true)
 Show webdav password instruction. More...
 
 initFormPasswordInstruction ()
 Init password form. More...
 
 savePasswordObject ()
 Save password. More...
 
 initHeaderAction ($a_sub_type=null, $a_sub_id=null)
 Add file manager link. More...
 
 fileManagerLaunchObject ()
 Launch jnlp. More...
 

Private Member Functions

 checkAgreement ()
 Check agreement and redirect if it is not accepted. More...
 

Additional Inherited Members

- Static Public Member Functions inherited from ilObjectGUI
static _gotoRepositoryRoot ($a_raise_error=false)
 Goto repository root. More...
 
static _gotoRepositoryNode ($a_ref_id, $a_cmd="frameset")
 Goto repository root. More...
 
- Static Public Member Functions inherited from ilContainerGUI
static _buildPath ($a_ref_id, $a_course_ref_id)
 build path More...
 
- Data Fields inherited from ilObjectGUI
const COPY_WIZARD_NEEDS_PAGE = 1
 
 $ilias
 
 $objDefinition
 
 $tpl
 
 $tree
 
 $lng
 
 $data
 
 $object
 
 $ref_id
 
 $obj_id
 
 $maxcount
 
 $formaction
 
 $return_location
 
 $target_frame
 
 $tab_target_script
 
 $actions
 
 $sub_objects
 
 $omit_locator = false
 
const CFORM_NEW = 1
 
const CFORM_IMPORT = 2
 
const CFORM_CLONE = 3
 
- Data Fields inherited from ilContainerGUI
 $bl_cnt = 1
 
 $multi_download_enabled = false
 

Detailed Description

Constructor & Destructor Documentation

◆ __construct()

ilObjGroupGUI::__construct (   $a_data,
  $a_id,
  $a_call_by_reference,
  $a_prepare_output = false 
)

Constructor public.

Definition at line 31 of file class.ilObjGroupGUI.php.

References ilContainerGUI\ilContainerGUI().

32  {
33  $this->type = "grp";
34  $this->ilContainerGUI($a_data,$a_id,$a_call_by_reference,$a_prepare_output);
35 
36  $this->lng->loadLanguageModule('grp');
37  }
ilContainerGUI($a_data, $a_id, $a_call_by_reference=true, $a_prepare_output=true)
Constructor public.
+ Here is the call graph for this function:

Member Function Documentation

◆ _goto()

ilObjGroupGUI::_goto (   $a_target,
  $a_add = "" 
)

goto target group

Definition at line 2494 of file class.ilObjGroupGUI.php.

References $_GET, $ilErr, $ilUser, ilObjectGUI\$lng, ilObjectGUI\_gotoRepositoryNode(), ilObjectGUI\_gotoRepositoryRoot(), ilObject\_lookupObjId(), ilObject\_lookupTitle(), ilObject\_lookupType(), ilMembershipRegistrationCodeUtils\handleCode(), ilUtil\redirect(), and ilUtil\sendFailure().

2495  {
2496  global $ilAccess, $ilErr, $lng,$ilUser;
2497 
2498  include_once './Services/Membership/classes/class.ilMembershipRegistrationCodeUtils.php';
2499  if(substr($a_add,0,5) == 'rcode')
2500  {
2501  if($ilUser->getId() == ANONYMOUS_USER_ID)
2502  {
2503  // Redirect to login for anonymous
2505  "login.php?target=".$_GET["target"]."&cmd=force_login&lang=".
2506  $ilUser->getCurrentLanguage()
2507  );
2508  }
2509 
2510  // Redirects to target location after assigning user to course
2512  $a_target,
2514  substr($a_add,5)
2515  );
2516  }
2517 
2518  if ($a_add == "mem" && $ilAccess->checkAccess("write", "", $a_target))
2519  {
2520  ilObjectGUI::_gotoRepositoryNode($a_target, "members");
2521  }
2522 
2523  if ($ilAccess->checkAccess("read", "", $a_target))
2524  {
2526  }
2527  else
2528  {
2529  // to do: force flat view
2530  if ($ilAccess->checkAccess("visible", "", $a_target))
2531  {
2532  ilObjectGUI::_gotoRepositoryNode($a_target, "infoScreenGoto");
2533  }
2534  else
2535  {
2536  if ($ilAccess->checkAccess("read", "", ROOT_FOLDER_ID))
2537  {
2538  ilUtil::sendFailure(sprintf($lng->txt("msg_no_perm_read_item"),
2539  ilObject::_lookupTitle(ilObject::_lookupObjId($a_target))), true);
2541  }
2542  }
2543  }
2544  $ilErr->raiseError($lng->txt("msg_no_perm_read"), $ilErr->FATAL);
2545  }
$_GET["client_id"]
static _gotoRepositoryRoot($a_raise_error=false)
Goto repository root.
static _lookupTitle($a_id)
lookup object title
static handleCode($a_ref_id, $a_type, $a_code)
Handle target parameter.
static _gotoRepositoryNode($a_ref_id, $a_cmd="frameset")
Goto repository root.
static _lookupObjId($a_id)
static _lookupType($a_id, $a_reference=false)
lookup object type
static sendFailure($a_info="", $a_keep=false)
Send Failure Message to Screen.
global $ilUser
Definition: imgupload.php:15
static redirect($a_script)
http redirect to other script
+ Here is the call graph for this function:

◆ addUserObject()

ilObjGroupGUI::addUserObject (   $user_ids,
  $a_type 
)

displays confirmation formular with users that shall be assigned to group public

Definition at line 1884 of file class.ilObjGroupGUI.php.

References $_SESSION, $GLOBALS, ilObjUser\_addDesktopItem(), ilForumNotification\checkForumsExistsInsert(), ilObjGroup\GRP_ADMIN, ilObjGroup\GRP_MEMBER, ilUtil\sendFailure(), ilUtil\sendSuccess(), and ilGroupMembershipMailNotification\TYPE_ADMISSION_MEMBER.

1885  {
1886  if (empty($user_ids[0]))
1887  {
1888  $GLOBALS['lng']->loadLanguageModule('search');
1889  ilUtil::sendFailure($this->lng->txt('search_err_user_not_exist'),true);
1890  return false;
1891  }
1892 
1893  foreach ($user_ids as $new_member)
1894  {
1895  switch($a_type)
1896  {
1898  if (!$this->object->addMember($new_member,$this->object->getDefaultMemberRole()))
1899  {
1900  $this->ilErr->raiseError("An Error occured while assigning user to group !",$this->ilErr->MESSAGE);
1901  }
1902  break;
1903 
1904  case ilObjGroup::GRP_ADMIN:
1905  if (!$this->object->addMember($new_member,$this->object->getDefaultAdminRole()))
1906  {
1907  $this->ilErr->raiseError("An Error occured while assigning user to group !",$this->ilErr->MESSAGE);
1908  }
1909  break;
1910  }
1911 
1912  ilObjUser::_addDesktopItem($new_member, $this->object->getRefId(), 'grp');
1913 
1914  include_once './Modules/Group/classes/class.ilGroupMembershipMailNotification.php';
1915  $this->object->members_obj->sendNotification(
1917  $new_member
1918  );
1919 
1920  include_once './Modules/Forum/classes/class.ilForumNotification.php';
1921  ilForumNotification::checkForumsExistsInsert($this->object->getRefId(), $new_member);
1922  }
1923 
1924  unset($_SESSION["saved_post"]);
1925  unset($_SESSION['grp_usr_search_result']);
1926 
1927  ilUtil::sendSuccess($this->lng->txt("grp_msg_member_assigned"),true);
1928  $this->ctrl->redirect($this,'members');
1929  }
< a tabindex="-1" style="border-style: none;" href="#" title="Refresh Image" onclick="document.getElementById('siimage').src = './securimage_show.php?sid=' + Math.random(); this.blur(); return false">< img src="./images/refresh.png" alt="Reload Image" height="32" width="32" onclick="this.blur()" align="bottom" border="0"/></a >< br/>< strong > Enter Code *if($_SERVER['REQUEST_METHOD']=='POST' &&@ $_POST['do']=='contact') $_SESSION['ctform']['success']
static sendSuccess($a_info="", $a_keep=false)
Send Success Message to Screen.
$GLOBALS['ct_recipient']
static sendFailure($a_info="", $a_keep=false)
Send Failure Message to Screen.
static _addDesktopItem($a_usr_id, $a_item_id, $a_type, $a_par="")
add an item to user&#39;s personal desktop
static checkForumsExistsInsert($ref_id, $user_id=0)
+ Here is the call graph for this function:

◆ assignFromWaitingListObject()

ilObjGroupGUI::assignFromWaitingListObject ( )

add from waiting list

public

Parameters

Definition at line 1370 of file class.ilObjGroupGUI.php.

References $_POST, ilForumNotification\checkForumsExistsInsert(), ilObjectGUI\checkPermission(), ilObjectFactory\getInstanceByObjId(), IL_GRP_MEMBER, membersObject(), ilWaitingList\removeFromList(), ilUtil\sendFailure(), ilUtil\sendSuccess(), and ilGroupMembershipMailNotification\TYPE_ACCEPTED_SUBSCRIPTION_MEMBER.

1371  {
1372  $this->checkPermission('write');
1373 
1374  if(!count($_POST["waiting"]))
1375  {
1376  ilUtil::sendFailure($this->lng->txt("no_checkbox"));
1377  $this->membersObject();
1378  return false;
1379  }
1380 
1381  include_once('./Modules/Group/classes/class.ilGroupWaitingList.php');
1382  $waiting_list = new ilGroupWaitingList($this->object->getId());
1383 
1384  include_once './Modules/Group/classes/class.ilGroupMembershipMailNotification.php';
1385 
1386  $added_users = 0;
1387  foreach($_POST["waiting"] as $user_id)
1388  {
1389  if(!$tmp_obj = ilObjectFactory::getInstanceByObjId($user_id,false))
1390  {
1391  continue;
1392  }
1393  if($this->object->members_obj->isAssigned($user_id))
1394  {
1395  continue;
1396  }
1397  $this->object->members_obj->add($user_id,IL_GRP_MEMBER);
1398  $this->object->members_obj->sendNotification(
1400  $user_id
1401  );
1402  $waiting_list->removeFromList($user_id);
1403 
1404  include_once('./Modules/Forum/classes/class.ilForumNotification.php');
1405  ilForumNotification::checkForumsExistsInsert($this->object->getRefId(), $user_id);
1406 
1407  ++$added_users;
1408  }
1409  if($added_users)
1410  {
1411  ilUtil::sendSuccess($this->lng->txt("grp_users_added"));
1412  $this->membersObject();
1413 
1414  return true;
1415  }
1416  else
1417  {
1418  ilUtil::sendFailure($this->lng->txt("grp_users_already_assigned"));
1419  $this->searchObject();
1420 
1421  return false;
1422  }
1423  }
static sendSuccess($a_info="", $a_keep=false)
Send Success Message to Screen.
$_POST['username']
Definition: cron.php:12
removeFromList($a_usr_id)
remove usr from list
const IL_GRP_MEMBER
Waiting list for groups.
getInstanceByObjId($a_obj_id, $stop_on_error=true)
get an instance of an Ilias object by object id
static sendFailure($a_info="", $a_keep=false)
Send Failure Message to Screen.
checkPermission($a_perm, $a_cmd="", $a_type="", $a_ref_id=null)
Check permission and redirect on error.
static checkForumsExistsInsert($ref_id, $user_id=0)
membersObject()
edit members
+ Here is the call graph for this function:

◆ assignMemberObject()

ilObjGroupGUI::assignMemberObject ( )

displays confirmation formular with users that shall be assigned to group public

Definition at line 1856 of file class.ilObjGroupGUI.php.

References $_POST, $_SESSION, and ilUtil\sendSuccess().

1857  {
1858  $user_ids = $_POST["id"];
1859 
1860  if (empty($user_ids[0]))
1861  {
1862  // TODO: jumps back to grp content. go back to last search result
1863  $this->ilErr->raiseError($this->lng->txt("no_checkbox"),$this->ilErr->MESSAGE);
1864  }
1865 
1866  foreach ($user_ids as $new_member)
1867  {
1868  if (!$this->object->addMember($new_member,$this->object->getDefaultMemberRole()))
1869  {
1870  $this->ilErr->raiseError("An Error occured while assigning user to group !",$this->ilErr->MESSAGE);
1871  }
1872  }
1873 
1874  unset($_SESSION["saved_post"]);
1875 
1876  ilUtil::sendSuccess($this->lng->txt("grp_msg_member_assigned"),true);
1877  $this->ctrl->redirect($this,'members');
1878  }
< a tabindex="-1" style="border-style: none;" href="#" title="Refresh Image" onclick="document.getElementById('siimage').src = './securimage_show.php?sid=' + Math.random(); this.blur(); return false">< img src="./images/refresh.png" alt="Reload Image" height="32" width="32" onclick="this.blur()" align="bottom" border="0"/></a >< br/>< strong > Enter Code *if($_SERVER['REQUEST_METHOD']=='POST' &&@ $_POST['do']=='contact') $_SESSION['ctform']['success']
static sendSuccess($a_info="", $a_keep=false)
Send Success Message to Screen.
$_POST['username']
Definition: cron.php:12
+ Here is the call graph for this function:

◆ assignSubscribersObject()

ilObjGroupGUI::assignSubscribersObject ( )

assign subscribers

public

Returns

Definition at line 1297 of file class.ilObjGroupGUI.php.

References $_POST, $ilIliasIniFile, $ilUser, ilObjectGUI\$lng, $usr_id, ilForumNotification\checkForumsExistsInsert(), ilObjectGUI\checkPermission(), IL_GRP_MEMBER, membersObject(), ilUtil\sendFailure(), ilUtil\sendSuccess(), and ilGroupMembershipMailNotification\TYPE_ACCEPTED_SUBSCRIPTION_MEMBER.

1298  {
1299  global $lng, $ilIliasIniFile,$ilUser;
1300 
1301  $this->checkPermission('write');
1302 
1303  if(!count($_POST['subscribers']))
1304  {
1305  ilUtil::sendFailure($this->lng->txt('no_checkbox'));
1306  $this->membersObject();
1307  return false;
1308  }
1309 
1310  include_once './Modules/Group/classes/class.ilGroupMembershipMailNotification.php';
1311  foreach($_POST['subscribers'] as $usr_id)
1312  {
1313  $this->object->members_obj->sendNotification(
1315  $usr_id
1316  );
1317 
1318  $this->object->members_obj->add($usr_id,IL_GRP_MEMBER);
1319  $this->object->members_obj->deleteSubscriber($usr_id);
1320 
1321  include_once('./Modules/Forum/classes/class.ilForumNotification.php');
1322  ilForumNotification::checkForumsExistsInsert($this->object->getRefId(), $usr_id);
1323  }
1324  ilUtil::sendSuccess($this->lng->txt("grp_msg_applicants_assigned"),true);
1325  $this->ctrl->redirect($this,'members');
1326  return true;
1327  }
static sendSuccess($a_info="", $a_keep=false)
Send Success Message to Screen.
$_POST['username']
Definition: cron.php:12
const IL_GRP_MEMBER
global $ilIliasIniFile
static sendFailure($a_info="", $a_keep=false)
Send Failure Message to Screen.
global $ilUser
Definition: imgupload.php:15
checkPermission($a_perm, $a_cmd="", $a_type="", $a_ref_id=null)
Check permission and redirect on error.
static checkForumsExistsInsert($ref_id, $user_id=0)
membersObject()
edit members
+ Here is the call graph for this function:

◆ canceledObject()

ilObjGroupGUI::canceledObject ( )

canceledObject is called when operation is canceled, method links back public

Definition at line 1776 of file class.ilObjGroupGUI.php.

References $_GET, and ilObjectGUI\$return_location.

1777  {
1778  $return_location = $_GET["cmd_return_location"];
1779  if (strcmp($return_location, "") == 0)
1780  {
1781  $return_location = "";
1782  }
1783 
1784  $this->ctrl->redirect($this, $return_location);
1785  }
$_GET["client_id"]

◆ checkAgreement()

ilObjGroupGUI::checkAgreement ( )
private

Check agreement and redirect if it is not accepted.

private

Definition at line 3050 of file class.ilObjGroupGUI.php.

References $ilUser, ilCourseUserData\_checkRequired(), ilPrivacySettings\_getInstance(), ilMemberAgreement\_hasAccepted(), ilCourseDefinedFieldDefinition\_hasFields(), and ilMemberViewSettings\getInstance().

Referenced by viewObject().

3051  {
3052  global $ilUser,$ilAccess;
3053 
3054  if($ilAccess->checkAccess('write','',$this->object->getRefId()))
3055  {
3056  return true;
3057  }
3058 
3059  // Disable aggrement if is not member of group
3060  if(!$this->object->members_obj->isAssigned($ilUser->getId()))
3061  {
3062  return true;
3063  }
3064 
3065  include_once './Services/Container/classes/class.ilMemberViewSettings.php';
3066  if(ilMemberViewSettings::getInstance()->isActive())
3067  {
3068  return true;
3069  }
3070 
3071  include_once('Services/PrivacySecurity/classes/class.ilPrivacySettings.php');
3072  include_once('Services/Membership/classes/class.ilMemberAgreement.php');
3073  $privacy = ilPrivacySettings::_getInstance();
3074 
3075  // Check agreement
3076  if(($privacy->groupConfirmationRequired() or ilCourseDefinedFieldDefinition::_hasFields($this->object->getId()))
3077  and !ilMemberAgreement::_hasAccepted($ilUser->getId(),$this->object->getId()))
3078  {
3079  return false;
3080  }
3081  // Check required fields
3082  include_once('Modules/Course/classes/Export/class.ilCourseUserData.php');
3083  if(!ilCourseUserData::_checkRequired($ilUser->getId(),$this->object->getId()))
3084  {
3085  return false;
3086  }
3087  return true;
3088  }
static _hasAccepted($a_usr_id, $a_obj_id)
Check if user has accepted agreement.
static _checkRequired($a_usr_id, $a_obj_id)
Check required fields.
static _hasFields($a_container_id)
Check if there are any define fields.
global $ilUser
Definition: imgupload.php:15
static getInstance()
Get instance.
static _getInstance()
Get instance of ilPrivacySettings.
+ Here is the call graph for this function:
+ Here is the caller graph for this function:

◆ cleanString()

ilObjGroupGUI::cleanString (   $str)

Clean output string from german umlauts.

Clean output string from german umlauts. Replaces �� -> ae etc.

Parameters
string$strString to clean
Returns
string Cleaned string

Definition at line 2341 of file class.ilObjGroupGUI.php.

Referenced by exportMembersObject().

2342  {
2343  return str_replace(array("��","��","��","��","��","��","��"), array("ae","oe","ue","ss","Ae","Oe","Ue"), $str);
2344  }
+ Here is the caller graph for this function:

◆ confirmDeleteMembersObject()

ilObjGroupGUI::confirmDeleteMembersObject ( )

delete selected members

public

Definition at line 1465 of file class.ilObjGroupGUI.php.

References $_POST, ilGroupParticipants\_getInstanceByObjId(), ilObjectGUI\checkPermission(), ilUtil\getImagePath(), membersObject(), readMemberData(), ilUtil\sendFailure(), and setSubTabs().

1466  {
1467  $this->checkPermission('write');
1468 
1469  $participants_to_delete = (array) array_unique(array_merge((array) $_POST['admins'],(array) $_POST['members'], (array) $_POST['roles']));
1470 
1471  if(!count($participants_to_delete))
1472  {
1473  ilUtil::sendFailure($this->lng->txt('no_checkbox'));
1474  $this->membersObject();
1475  return false;
1476  }
1477 
1478  // Check last admin
1479  $admins = (array) ilGroupParticipants::_getInstanceByObjId($this->object->getId())->getAdmins();
1480 
1481  $admins_after = (array) array_diff($admins, $participants_to_delete);
1482  if(!count($admins_after) and count($admins))
1483  {
1484  ilUtil::sendFailure($this->lng->txt('grp_err_administrator_required'));
1485  $this->membersObject();
1486  return false;
1487  }
1488 
1489  $this->setSubTabs('members');
1490  $this->tabs_gui->setTabActive('members');
1491  $this->tabs_gui->setSubTabActive('grp_edit_members');
1492 
1493  include_once('./Services/Utilities/classes/class.ilConfirmationGUI.php');
1494  $confirm = new ilConfirmationGUI();
1495  $confirm->setFormAction($this->ctrl->getFormAction($this,'deleteMembers'));
1496  $confirm->setHeaderText($this->lng->txt('grp_dismiss_member'));
1497  $confirm->setConfirm($this->lng->txt('confirm'),'deleteMembers');
1498  $confirm->setCancel($this->lng->txt('cancel'),'members');
1499 
1500  foreach($this->readMemberData(array_merge((array) $_POST['admins'],(array) $_POST['members'], (array) $_POST['roles'])) as $participants)
1501  {
1502  $confirm->addItem('participants[]',
1503  $participants['usr_id'],
1504  $participants['lastname'].', '.$participants['firstname'].' ['.$participants['login'].']',
1505  ilUtil::getImagePath('icon_usr.png'));
1506  }
1507 
1508  $this->tpl->setContent($confirm->getHTML());
1509  }
$_POST['username']
Definition: cron.php:12
setSubTabs($a_tab)
set sub tabs
static getImagePath($img, $module_path="", $mode="output", $offline=false)
get image path (for images located in a template directory)
static _getInstanceByObjId($a_obj_id)
Get singleton instance.
static sendFailure($a_info="", $a_keep=false)
Send Failure Message to Screen.
readMemberData($ids, $role='admin', $selected_columns=null)
checkPermission($a_perm, $a_cmd="", $a_type="", $a_ref_id=null)
Check permission and redirect on error.
membersObject()
edit members
Confirmation screen class.
+ Here is the call graph for this function:

◆ createMailSignature()

ilObjGroupGUI::createMailSignature ( )
protected

Create a course mail signature.

Returns

Definition at line 3117 of file class.ilObjGroupGUI.php.

References ilLink\_getLink().

Referenced by mailMembersObject(), and sendMailToSelectedUsersObject().

3118  {
3119  $link = chr(13).chr(10).chr(13).chr(10);
3120  $link .= $this->lng->txt('grp_mail_permanent_link');
3121  $link .= chr(13).chr(10).chr(13).chr(10);
3122  include_once 'Services/Link/classes/class.ilLink.php';
3123  $link .= ilLink::_getLink($this->object->getRefId());
3124  return rawurlencode(base64_encode($link));
3125  }
+ Here is the call graph for this function:
+ Here is the caller graph for this function:

◆ deleteMembersObject()

ilObjGroupGUI::deleteMembersObject ( )

delete members

public

Parameters

Definition at line 1518 of file class.ilObjGroupGUI.php.

References $_POST, ilForumNotification\checkForumsExistsDelete(), ilObjectGUI\checkPermission(), membersObject(), ilUtil\sendFailure(), ilUtil\sendSuccess(), and ilGroupMembershipMailNotification\TYPE_DISMISS_MEMBER.

1519  {
1520  $this->checkPermission('write');
1521 
1522  if(!count($_POST['participants']))
1523  {
1524  ilUtil::sendFailure($this->lng->txt('no_checkbox'));
1525  $this->membersObject();
1526  return true;
1527  }
1528 
1529  $this->object->members_obj->deleteParticipants($_POST['participants']);
1530 
1531  // Send notification
1532  include_once './Modules/Group/classes/class.ilGroupMembershipMailNotification.php';
1533  include_once './Modules/Forum/classes/class.ilForumNotification.php';
1534  foreach($_POST['participants'] as $part)
1535  {
1536  $this->object->members_obj->sendNotification(
1538  $part
1539  );
1540  ilForumNotification::checkForumsExistsDelete($this->object->getRefId(), $part);
1541  }
1542 
1543 
1544  ilUtil::sendSuccess($this->lng->txt("grp_msg_membership_annulled"));
1545  $this->membersObject();
1546  return true;
1547  }
static sendSuccess($a_info="", $a_keep=false)
Send Success Message to Screen.
$_POST['username']
Definition: cron.php:12
static sendFailure($a_info="", $a_keep=false)
Send Failure Message to Screen.
static checkForumsExistsDelete($ref_id, $user_id=0)
checkPermission($a_perm, $a_cmd="", $a_type="", $a_ref_id=null)
Check permission and redirect on error.
membersObject()
edit members
+ Here is the call graph for this function:

◆ editGroupIconsObject()

ilObjGroupGUI::editGroupIconsObject (   $a_form = null)

edit container icons

Definition at line 589 of file class.ilObjGroupGUI.php.

References ilObjectGUI\$tpl, ilObjectGUI\checkPermission(), initGroupIconsForm(), and setSubTabs().

Referenced by updateGroupIconsObject().

590  {
591  global $tpl;
592 
593  $this->checkPermission('write');
594 
595  $this->setSubTabs("settings");
596  $this->tabs_gui->setTabActive('settings');
597  $this->tabs_gui->setSubTabActive('grp_icon_settings');
598 
599  if(!$a_form)
600  {
601  $a_form = $this->initGroupIconsForm();
602  }
603 
604  $tpl->setContent($a_form->getHTML());
605  }
setSubTabs($a_tab)
set sub tabs
checkPermission($a_perm, $a_cmd="", $a_type="", $a_ref_id=null)
Check permission and redirect on error.
+ Here is the call graph for this function:
+ Here is the caller graph for this function:

◆ editInfoObject()

ilObjGroupGUI::editInfoObject ( )

edit info

public

Returns

Definition at line 784 of file class.ilObjGroupGUI.php.

References $ilErr, ilObjectGUI\checkPermission(), initInfoEditor(), and setSubTabs().

Referenced by updateInfoObject().

785  {
786  global $ilErr,$ilAccess;
787 
788  $this->checkPermission('write');
789 
790  $this->setSubTabs('settings');
791  $this->tabs_gui->setTabActive('settings');
792  $this->tabs_gui->setSubTabActive('grp_info_settings');
793 
794  $this->initInfoEditor();
795  $this->tpl->setContent($this->form->getHTML());
796  }
initInfoEditor()
init info editor
setSubTabs($a_tab)
set sub tabs
checkPermission($a_perm, $a_cmd="", $a_type="", $a_ref_id=null)
Check permission and redirect on error.
+ Here is the call graph for this function:
+ Here is the caller graph for this function:

◆ editMapSettingsObject()

ilObjGroupGUI::editMapSettingsObject ( )

Edit Map Settings.

Definition at line 664 of file class.ilObjGroupGUI.php.

References $ilCtrl, $ilUser, ilGoogleMapUtil\getDefaultSettings(), ilGoogleMapUtil\isActivated(), ilLocationInputGUI\setLatitude(), setSubTabs(), and ilCheckboxInputGUI\setValue().

665  {
666  global $ilUser, $ilCtrl, $ilUser, $ilAccess;
667 
668  $this->setSubTabs("settings");
669  $this->tabs_gui->setTabActive('settings');
670  $this->tabs_gui->setSubTabActive('grp_map_settings');
671 
672  include_once('./Services/GoogleMaps/classes/class.ilGoogleMapUtil.php');
674  !$ilAccess->checkAccess("write", "", $this->object->getRefId()))
675  {
676  return;
677  }
678 
679  $latitude = $this->object->getLatitude();
680  $longitude = $this->object->getLongitude();
681  $zoom = $this->object->getLocationZoom();
682 
683  // Get Default settings, when nothing is set
684  if ($latitude == 0 && $longitude == 0 && $zoom == 0)
685  {
687  $latitude = $def["latitude"];
688  $longitude = $def["longitude"];
689  $zoom = $def["zoom"];
690  }
691 
692 
693  //$this->tpl->setTitleIcon(ilUtil::getImagePath("icon_pd_b.png"), $this->lng->txt("personal_desktop"));
694  //$this->tpl->setVariable("HEADER", $this->lng->txt("personal_desktop"));
695 
696  include_once("./Services/Form/classes/class.ilPropertyFormGUI.php");
697  $form = new ilPropertyFormGUI();
698  $form->setFormAction($ilCtrl->getFormAction($this));
699 
700  $form->setTitle($this->lng->txt("grp_map_settings"));
701 
702  // enable map
703  $public = new ilCheckboxInputGUI($this->lng->txt("grp_enable_map"),
704  "enable_map");
705  $public->setValue("1");
706  $public->setChecked($this->object->getEnableGroupMap());
707  $form->addItem($public);
708 
709  // map location
710  $loc_prop = new ilLocationInputGUI($this->lng->txt("grp_map_location"),
711  "location");
712  $loc_prop->setLatitude($latitude);
713  $loc_prop->setLongitude($longitude);
714  $loc_prop->setZoom($zoom);
715  $form->addItem($loc_prop);
716 
717  $form->addCommandButton("saveMapSettings", $this->lng->txt("save"));
718 
719  $this->tpl->setVariable("ADM_CONTENT", $form->getHTML());
720  }
setLatitude($a_latitude)
Set Latitude.
This class represents a property form user interface.
static getDefaultSettings()
Get default longitude, latitude and zoom.
static isActivated()
Checks whether Google Map feature is activated.
This class represents a checkbox property in a property form.
setSubTabs($a_tab)
set sub tabs
global $ilCtrl
Definition: ilias.php:18
setValue($a_value)
Set Value.
This class represents a location property in a property form.
global $ilUser
Definition: imgupload.php:15
+ Here is the call graph for this function:

◆ editMemberObject()

ilObjGroupGUI::editMemberObject ( )

edit one member

public

Definition at line 1624 of file class.ilObjGroupGUI.php.

References $_GET, $_POST, and editMembersObject().

1625  {
1626  $_POST['members'] = array((int) $_GET['member_id']);
1627  $this->editMembersObject();
1628  }
$_POST['username']
Definition: cron.php:12
$_GET["client_id"]
editMembersObject()
edit member(s)
+ Here is the call graph for this function:

◆ editMembersObject()

ilObjGroupGUI::editMembersObject ( )

edit member(s)

public

Returns

Definition at line 1636 of file class.ilObjGroupGUI.php.

References $_POST, ilGroupParticipants\_getInstanceByObjId(), ilObjectGUI\checkPermission(), membersObject(), readMemberData(), ilUtil\sendFailure(), and setSubTabs().

Referenced by editMemberObject(), and updateMembersObject().

1637  {
1638  $this->checkPermission('write');
1639 
1640  $post_participants = array_unique(array_merge((array) $_POST['admins'],(array) $_POST['members'], (array) $_POST['roles']));
1641  $real_participants = ilGroupParticipants::_getInstanceByObjId($this->object->getId())->getParticipants();
1642  $participants = array_intersect((array) $post_participants, (array) $real_participants);
1643 
1644  if(!count($participants))
1645  {
1646  ilUtil::sendFailure($this->lng->txt('no_checkbox'));
1647  $this->membersObject();
1648  return false;
1649  }
1650 
1651  $this->setSubTabs('members');
1652  $this->tabs_gui->setTabActive('members');
1653  $this->tabs_gui->setSubTabActive('grp_edit_members');
1654 
1655  include_once('./Modules/Group/classes/class.ilGroupEditParticipantsTableGUI.php');
1656  $table_gui = new ilGroupEditParticipantsTableGUI($this);
1657  $table_gui->setTitle($this->lng->txt('grp_mem_change_status'),'icon_usr.png',$this->lng->txt('grp_mem_change_status'));
1658  $table_gui->setData($this->readMemberData($participants));
1659 
1660  $this->tpl->setContent($table_gui->getHTML());
1661  return true;
1662  }
$_POST['username']
Definition: cron.php:12
setSubTabs($a_tab)
set sub tabs
static _getInstanceByObjId($a_obj_id)
Get singleton instance.
static sendFailure($a_info="", $a_keep=false)
Send Failure Message to Screen.
readMemberData($ids, $role='admin', $selected_columns=null)
checkPermission($a_perm, $a_cmd="", $a_type="", $a_ref_id=null)
Check permission and redirect on error.
membersObject()
edit members
+ Here is the call graph for this function:
+ Here is the caller graph for this function:

◆ editObject()

ilObjGroupGUI::editObject ( )

Edit object.

public

Parameters
boolshow warning, if group type has been changed
Returns

Definition at line 439 of file class.ilObjGroupGUI.php.

References $_GET, ilObjectGUI\checkPermission(), initForm(), and setSubTabs().

Referenced by updateObject().

440  {
441  $this->checkPermission("write");
442 
443  $this->setSubTabs('settings');
444  $this->tabs_gui->setTabActive('settings');
445  $this->tabs_gui->setSubTabActive('grp_settings');
446 
447  $this->tpl->addBlockFile('ADM_CONTENT','adm_content','tpl.grp_edit.html','Modules/Group');
448  if($_GET['group_type_changed'])
449  {
450  $this->ctrl->clearParameters($this);
451  $this->tpl->setVariable('GRP_FORMACTION',$this->ctrl->getFormAction($this));
452  $this->tpl->setVariable('TXT_SW_GRP_TYPE_S',$this->lng->txt('grp_change_type'));
453  $this->tpl->setVariable('TXT_SW_GRP_TYPE_C',$this->lng->txt('cancel'));
454  $this->initForm('update_group_type');
455  }
456  else
457  {
458  $this->initForm('edit');
459  }
460  $this->tpl->setVariable('EDIT_FORM',$this->form->getHTML());
461  }
$_GET["client_id"]
initForm($a_mode='edit')
init create/edit form
setSubTabs($a_tab)
set sub tabs
checkPermission($a_perm, $a_cmd="", $a_type="", $a_ref_id=null)
Check permission and redirect on error.
+ Here is the call graph for this function:
+ Here is the caller graph for this function:

◆ executeCommand()

& ilObjGroupGUI::executeCommand ( )

Definition at line 39 of file class.ilObjGroupGUI.php.

References $_GET, $cmd, $ilCtrl, $ilErr, $ilUser, $ret, ilGroupParticipants\_getInstanceByObjId(), ilObjectGUI\addHeaderAction(), ilObjectServiceSettingsGUI\CALENDAR_VISIBILITY, ilObjectGUI\checkPermission(), ilContainerGUI\forwardToPageObject(), ilContainerGUI\forwardToStyleSheet(), ilObjStyleSheet\getContentStylePath(), ilObjectGUI\getCreationMode(), ilCommonActionDispatcherGUI\getInstanceFromAjaxCall(), ilObjGroup\GRP_ADMIN, ilObjGroup\GRP_MEMBER, infoScreen(), ilLearningProgressBaseGUI\LP_CONTEXT_REPOSITORY, prepareOutput(), renderObject(), setSubTabs(), and ilContainerGUI\showRepTree().

40  {
41  global $ilUser,$rbacsystem,$ilAccess, $ilNavigationHistory,$ilErr, $ilCtrl;
42 
43  $next_class = $this->ctrl->getNextClass($this);
44  $cmd = $this->ctrl->getCmd();
45  $this->prepareOutput();
46 
47  // show repository tree
48  $this->showRepTree(true);
49 
50  // add entry to navigation history
51  if (!$this->getCreationMode() &&
52  $ilAccess->checkAccess("read", "", $_GET["ref_id"]))
53  {
54  $ilNavigationHistory->addItem($_GET["ref_id"],
55  $ilCtrl->getLinkTargetByClass("ilrepositorygui", "frameset"), "grp");
56  }
57 
58  switch($next_class)
59  {
60  case 'ilgroupregistrationgui':
61  $this->ctrl->setReturn($this,'');
62  $this->tabs_gui->setTabActive('join');
63  include_once('./Modules/Group/classes/class.ilGroupRegistrationGUI.php');
64  $registration = new ilGroupRegistrationGUI($this->object);
65  $this->ctrl->forwardCommand($registration);
66  break;
67 
68  case 'ilpermissiongui':
69  $this->tabs_gui->setTabActive('perm_settings');
70  include_once("Services/AccessControl/classes/class.ilPermissionGUI.php");
71  $perm_gui =& new ilPermissionGUI($this);
72  $ret =& $this->ctrl->forwardCommand($perm_gui);
73  break;
74 
75  case 'ilrepositorysearchgui':
76  include_once('./Services/Search/classes/class.ilRepositorySearchGUI.php');
77  $rep_search =& new ilRepositorySearchGUI();
78  $rep_search->setCallback($this,
79  'addUserObject',
80  array(
81  ilObjGroup::GRP_MEMBER => $this->lng->txt('il_grp_member'),
82  ilObjGroup::GRP_ADMIN => $this->lng->txt('il_grp_admin')
83  ));
84 
85  // Set tabs
86  $this->tabs_gui->setTabActive('members');
87  $this->ctrl->setReturn($this,'members');
88  $ret =& $this->ctrl->forwardCommand($rep_search);
89  $this->setSubTabs('members');
90  $this->tabs_gui->setSubTabActive('members');
91  break;
92 
93  case "ilinfoscreengui":
94  $ret =& $this->infoScreen();
95  break;
96 
97  case "illearningprogressgui":
98  include_once './Services/Tracking/classes/class.ilLearningProgressGUI.php';
99 
101  $this->object->getRefId(),
102  $_GET['user_id'] ? $_GET['user_id'] : $ilUser->getId());
103  $this->ctrl->forwardCommand($new_gui);
104  $this->tabs_gui->setTabActive('learning_progress');
105  break;
106 
107  case 'ilobjcoursegroupinggui':
108  $this->setSubTabs('settings');
109 
110  include_once './Modules/Course/classes/class.ilObjCourseGroupingGUI.php';
111  $this->ctrl->setReturn($this,'edit');
112  $crs_grp_gui =& new ilObjCourseGroupingGUI($this->object,(int) $_GET['obj_id']);
113  $this->ctrl->forwardCommand($crs_grp_gui);
114 
115  $this->tabs_gui->setTabActive('settings');
116  $this->tabs_gui->setSubTabActive('groupings');
117  break;
118 
119  case 'ilcoursecontentgui':
120 
121  include_once './Modules/Course/classes/class.ilCourseContentGUI.php';
122  $course_content_obj = new ilCourseContentGUI($this);
123  $this->ctrl->forwardCommand($course_content_obj);
124  break;
125 
126  case 'ilpublicuserprofilegui':
127  require_once './Services/User/classes/class.ilPublicUserProfileGUI.php';
128  $this->setSubTabs('members');
129  $this->tabs_gui->setTabActive('group_members');
130  $this->tabs_gui->setSubTabActive('grp_members_gallery');
131  $profile_gui = new ilPublicUserProfileGUI($_GET["user"]);
132  $profile_gui->setBackUrl($ilCtrl->getLinkTarget($this, "membersGallery"));
133  $html = $this->ctrl->forwardCommand($profile_gui);
134  $this->tpl->setVariable("ADM_CONTENT", $html);
135  break;
136 
137  case "ilcolumngui":
138  $this->tabs_gui->setTabActive('none');
139  $this->checkPermission("read");
140  include_once("./Services/Style/classes/class.ilObjStyleSheet.php");
141  $this->tpl->setVariable("LOCATION_CONTENT_STYLESHEET",
142  ilObjStyleSheet::getContentStylePath($this->object->getStyleSheetId()));
143  $this->renderObject();
144  break;
145 
146  // container page editing
147  case "ilcontainerpagegui":
148  $ret = $this->forwardToPageObject();
149  if ($ret != "")
150  {
151  $this->tpl->setContent($ret);
152  }
153  break;
154 
155  case 'ilobjectcopygui':
156  include_once './Services/Object/classes/class.ilObjectCopyGUI.php';
157  $cp = new ilObjectCopyGUI($this);
158  $cp->setType('grp');
159  $this->ctrl->forwardCommand($cp);
160  break;
161 
162  case "ilobjstylesheetgui":
163  $this->forwardToStyleSheet();
164  break;
165 
166  case 'ilobjectcustomuserfieldsgui':
167  include_once './Services/Membership/classes/class.ilObjectCustomUserFieldsGUI.php';
168  $cdf_gui = new ilObjectCustomUserFieldsGUI($this->object->getId());
169  $this->setSubTabs('settings');
170  $this->tabs_gui->setTabActive('settings');
171  $this->ctrl->forwardCommand($cdf_gui);
172  break;
173 
174  case 'ilmemberagreementgui':
175  include_once('Services/Membership/classes/class.ilMemberAgreementGUI.php');
176  $this->ctrl->setReturn($this,'');
177  $this->tabs_gui->setTabActive('view_content');
178  $agreement = new ilMemberAgreementGUI($this->object->getRefId());
179  $this->ctrl->forwardCommand($agreement);
180  break;
181 
182  case 'ilexportgui':
183  $this->tabs_gui->setTabActive('export');
184  include_once './Services/Export/classes/class.ilExportGUI.php';
185  $exp = new ilExportGUI($this);
186  $exp->addFormat('xml');
187  $this->ctrl->forwardCommand($exp);
188  break;
189 
190  case 'ilmemberexportgui':
191  include_once('./Services/Membership/classes/Export/class.ilMemberExportGUI.php');
192 
193  $this->setSubTabs('members');
194  $this->tabs_gui->setTabActive('members');
195  $this->tabs_gui->setSubTabActive('export_members');
196  $export = new ilMemberExportGUI($this->object->getRefId());
197  $this->ctrl->forwardCommand($export);
198  break;
199 
200  case "ilcommonactiondispatchergui":
201  include_once("Services/Object/classes/class.ilCommonActionDispatcherGUI.php");
203  $this->ctrl->forwardCommand($gui);
204  break;
205 
206  case 'ilobjectservicesettingsgui':
207  $this->ctrl->setReturn($this,'edit');
208  $this->setSubTabs("settings");
209  $this->tabs_gui->activateTab('settings');
210  $this->tabs_gui->activateSubTab('tool_settings');
211 
212  include_once './Services/Object/classes/class.ilObjectServiceSettingsGUI.php';
213  $service = new ilObjectServiceSettingsGUI(
214  $this,
215  $this->object->getId(),
216  array(
218  ));
219  $this->ctrl->forwardCommand($service);
220  break;
221 
222  case 'ilsessionoverviewgui':
223  $this->setSubTabs('members');
224  $this->tabs_gui->setTabActive('members');
225  $this->tabs_gui->setSubTabActive('events');
226 
227  include_once './Modules/Group/classes/class.ilGroupParticipants.php';
228  $prt = ilGroupParticipants::_getInstanceByObjId($this->object->getId());
229 
230  include_once('./Modules/Session/classes/class.ilSessionOverviewGUI.php');
231  $overview = new ilSessionOverviewGUI($this->object->getRefId(), $prt);
232  $this->ctrl->forwardCommand($overview);
233  break;
234 
235  default:
236 
237  // check visible permission
238  if (!$this->getCreationMode() and !$ilAccess->checkAccess('visible','',$this->object->getRefId(),'grp'))
239  {
240  $ilErr->raiseError($this->lng->txt("msg_no_perm_read"),$ilErr->MESSAGE);
241  }
242 
243  // #9401 - see also ilStartupGUI::_checkGoto()
244  if($cmd == 'infoScreenGoto')
245  {
246  if($this->object->isRegistrationEnabled())
247  {
248  $cmd = 'join';
249  }
250  else
251  {
252  $cmd = 'infoScreen';
253  }
254  }
255 
256  // check read permission
257  if ((!$this->getCreationMode()
258  && !$rbacsystem->checkAccess('read',$this->object->getRefId()) && $cmd != 'infoScreen')
259  || $cmd == 'join')
260  {
261  // no join permission -> redirect to info screen
262  if (!$rbacsystem->checkAccess('join',$this->object->getRefId()))
263  {
264  $this->ctrl->redirect($this, "infoScreen");
265  }
266  else // no read -> show registration
267  {
268  include_once('./Modules/Group/classes/class.ilGroupRegistrationGUI.php');
269  $this->ctrl->redirectByClass("ilGroupRegistrationGUI", "show");
270  }
271  }
272  if(!$cmd)
273  {
274  $cmd = 'view';
275  }
276  $cmd .= 'Object';
277  $this->$cmd();
278  break;
279  }
280 
281  $this->addHeaderAction();
282  }
renderObject()
Render group.
GUI class for the workflow of copying objects.
$_GET["client_id"]
$cmd
Definition: sahs_server.php:35
setSubTabs($a_tab)
set sub tabs
global $ilCtrl
Definition: ilias.php:18
prepareOutput()
Handle member view.
infoScreen()
show information screen
Export User Interface Class.
GUI class for public user profile presentation.
forwardToStyleSheet()
Forward to style object.
& forwardToPageObject()
forward command to page object
GUI class for group registrations.
static _getInstanceByObjId($a_obj_id)
Get singleton instance.
Class ilObjCourseGroupingGUI.
global $ilUser
Definition: imgupload.php:15
getContentStylePath($a_style_id)
get content style path
Class ilCourseContentGUI.
getCreationMode()
get creation mode
checkPermission($a_perm, $a_cmd="", $a_type="", $a_ref_id=null)
Check permission and redirect on error.
New PermissionGUI (extends from old ilPermission2GUI) RBAC related output.
GUI class for service settings (calendar, notes, comments)
addHeaderAction()
Add header action menu.
Class ilObjUserTrackingGUI.
static getInstanceFromAjaxCall()
(Re-)Build instance from ajax call
showRepTree($a_initial_call=false)
Show tree.
+ Here is the call graph for this function:

◆ exportMembersObject()

ilObjGroupGUI::exportMembersObject ( )

Exports group members to Microsoft Excel file.

Exports group members to Microsoft Excel file

Definition at line 2195 of file class.ilObjGroupGUI.php.

References ilObjectGUI\$data, $row, and cleanString().

2196  {
2197  $title = preg_replace("/\s/", "_", $this->object->getTitle());
2198  include_once "./Services/Excel/classes/class.ilExcelWriterAdapter.php";
2199  $adapter = new ilExcelWriterAdapter("export_" . $title . ".xls");
2200  $workbook = $adapter->getWorkbook();
2201  // Creating a worksheet
2202  $format_bold =& $workbook->addFormat();
2203  $format_bold->setBold();
2204  $format_percent =& $workbook->addFormat();
2205  $format_percent->setNumFormat("0.00%");
2206  $format_datetime =& $workbook->addFormat();
2207  $format_datetime->setNumFormat("DD/MM/YYYY hh:mm:ss");
2208  $format_title =& $workbook->addFormat();
2209  $format_title->setBold();
2210  $format_title->setColor('black');
2211  $format_title->setPattern(1);
2212  $format_title->setFgColor('silver');
2213  $worksheet =& $workbook->addWorksheet();
2214  $column = 0;
2215  $profile_data = array("email", "gender", "firstname", "lastname", "person_title", "institution",
2216  "department", "street", "zipcode","city", "country", "phone_office", "phone_home", "phone_mobile",
2217  "fax", "matriculation");
2218  foreach ($profile_data as $data)
2219  {
2220  $worksheet->writeString(0, $column++, $this->cleanString($this->lng->txt($data)), $format_title);
2221  }
2222  $member_ids = $this->object->getGroupMemberIds();
2223  $row = 1;
2224  foreach ($member_ids as $member_id)
2225  {
2226  $column = 0;
2227  $member =& $this->ilias->obj_factory->getInstanceByObjId($member_id);
2228  if ($member->getPref("public_email")=="y")
2229  {
2230  $worksheet->writeString($row, $column++, $this->cleanString($member->getEmail()));
2231  }
2232  else
2233  {
2234  $column++;
2235  }
2236  $worksheet->writeString($row, $column++, $this->cleanString($this->lng->txt("gender_" . $member->getGender())));
2237  $worksheet->writeString($row, $column++, $this->cleanString($member->getFirstname()));
2238  $worksheet->writeString($row, $column++, $this->cleanString($member->getLastname()));
2239  $worksheet->writeString($row, $column++, $this->cleanString($member->getUTitle()));
2240  if ($member->getPref("public_institution")=="y")
2241  {
2242  $worksheet->writeString($row, $column++, $this->cleanString($member->getInstitution()));
2243  }
2244  else
2245  {
2246  $column++;
2247  }
2248  if ($member->getPref("public_department")=="y")
2249  {
2250  $worksheet->writeString($row, $column++, $this->cleanString($member->getDepartment()));
2251  }
2252  else
2253  {
2254  $column++;
2255  }
2256  if ($member->getPref("public_street")=="y")
2257  {
2258  $worksheet->writeString($row, $column++, $this->cleanString($member->getStreet()));
2259  }
2260  else
2261  {
2262  $column++;
2263  }
2264  if ($member->getPref("public_zip")=="y")
2265  {
2266  $worksheet->writeString($row, $column++, $this->cleanString($member->getZipcode()));
2267  }
2268  else
2269  {
2270  $column++;
2271  }
2272  if ($member->getPref("public_city")=="y")
2273  {
2274  $worksheet->writeString($row, $column++, $this->cleanString($member->getCity()));
2275  }
2276  else
2277  {
2278  $column++;
2279  }
2280  if ($member->getPref("public_country")=="y")
2281  {
2282  $worksheet->writeString($row, $column++, $this->cleanString($member->getCountry()));
2283  }
2284  else
2285  {
2286  $column++;
2287  }
2288  if ($member->getPref("public_phone_office")=="y")
2289  {
2290  $worksheet->writeString($row, $column++, $this->cleanString($member->getPhoneOffice()));
2291  }
2292  else
2293  {
2294  $column++;
2295  }
2296  if ($member->getPref("public_phone_home")=="y")
2297  {
2298  $worksheet->writeString($row, $column++, $this->cleanString($member->getPhoneHome()));
2299  }
2300  else
2301  {
2302  $column++;
2303  }
2304  if ($member->getPref("public_phone_mobile")=="y")
2305  {
2306  $worksheet->writeString($row, $column++, $this->cleanString($member->getPhoneMobile()));
2307  }
2308  else
2309  {
2310  $column++;
2311  }
2312  if ($member->getPref("public_fax")=="y")
2313  {
2314  $worksheet->writeString($row, $column++, $this->cleanString($member->getFax()));
2315  }
2316  else
2317  {
2318  $column++;
2319  }
2320  if ($member->getPref("public_matriculation")=="y")
2321  {
2322  $worksheet->writeString($row, $column++, $this->cleanString($member->getMatriculation()));
2323  }
2324  else
2325  {
2326  $column++;
2327  }
2328  $row++;
2329  }
2330  $workbook->close();
2331  }
Class ilExcelWriterAdapter.
redirection script todo: (a better solution should control the processing via a xml file) ...
cleanString($str)
Clean output string from german umlauts.
+ Here is the call graph for this function:

◆ exportObject()

ilObjGroupGUI::exportObject ( )

Creates the output form for group member export.

Creates the output form for group member export

Definition at line 2179 of file class.ilObjGroupGUI.php.

References ilObjectGUI\getFormAction().

2180  {
2181  $this->tpl->addBlockfile("ADM_CONTENT", "adm_content", "tpl.grp_members_export.html",
2182  "Modules/Group");
2183  $this->tpl->setCurrentBlock("adm_content");
2184  $this->tpl->setVariable("FORMACTION", $this->getFormAction("export",$this->ctrl->getFormAction($this)));
2185  $this->tpl->setVariable("BUTTON_EXPORT", $this->lng->txt("export_group_members"));
2186  $this->tpl->parseCurrentBlock();
2187  }
getFormAction($a_cmd, $a_formaction="")
get form action for command (command is method name without "Object", e.g.
+ Here is the call graph for this function:

◆ getAttendanceListUserData()

ilObjGroupGUI::getAttendanceListUserData (   $a_user_id)

Definition at line 3226 of file class.ilObjGroupGUI.php.

References ilObjectGUI\$data.

3227  {
3228  $data = $this->members_data[$a_user_id];
3229  $data['access'] = $data['access_time'];
3230  $data['progress'] = $this->lng->txt($data['progress']);
3231 
3232  return $data;
3233  }

◆ getTabs()

ilObjGroupGUI::getTabs ( $tabs_gui)

Definition at line 2041 of file class.ilObjGroupGUI.php.

References $ilUser, ilObjectGUI\$lng, ilWaitingList\_isOnList(), ilGroupParticipants\_isParticipant(), and ilLearningProgressAccess\checkAccess().

2042  {
2043  global $rbacsystem, $ilUser, $ilAccess, $lng, $ilHelp;
2044 
2045  $ilHelp->setScreenIdComponent("grp");
2046 
2047  if ($rbacsystem->checkAccess('read',$this->ref_id))
2048  {
2049  $tabs_gui->addTab("view_content", $lng->txt("content"),
2050  $this->ctrl->getLinkTarget($this, ""));
2051  }
2052  if ($rbacsystem->checkAccess('visible',$this->ref_id))
2053  {
2054  $tabs_gui->addTarget("info_short",
2055  $this->ctrl->getLinkTargetByClass(
2056  array("ilobjgroupgui", "ilinfoscreengui"), "showSummary"),
2057  "infoScreen",
2058  "", "",false);
2059  }
2060 
2061 
2062  if ($ilAccess->checkAccess('write','',$this->object->getRefId()))
2063  {
2064  $tabs_gui->addTarget("settings",
2065  $this->ctrl->getLinkTarget($this, "edit"), array("edit", "editMapSettings"), get_class($this),
2066  "");
2067  }
2068 
2069 
2070  $is_participant = ilGroupParticipants::_isParticipant($this->ref_id, $ilUser->getId());
2071 
2072  // Members
2073  $mem_cmd = $ilAccess->checkAccess('write','',$this->ref_id) ? "members" : "membersGallery";
2074  if($mem_cmd != "membersGallery" || $is_participant)
2075  {
2076  $tabs_gui->addTarget("members",
2077  $this->ctrl->getLinkTarget($this, $mem_cmd),
2078  array(),
2079  get_class($this));
2080  }
2081 
2082  // learning progress
2083  include_once './Services/Tracking/classes/class.ilLearningProgressAccess.php';
2084  if(ilLearningProgressAccess::checkAccess($this->object->getRefId(), $is_participant))
2085  {
2086  $tabs_gui->addTarget('learning_progress',
2087  $this->ctrl->getLinkTargetByClass(array('ilobjgroupgui','illearningprogressgui'),''),
2088  '',
2089  array('illplistofobjectsgui','illplistofsettingsgui','illearningprogressgui','illplistofprogressgui'));
2090  }
2091 
2092 
2093  if($ilAccess->checkAccess('write','',$this->object->getRefId()))
2094  {
2095  $tabs_gui->addTarget(
2096  'export',
2097  $this->ctrl->getLinkTargetByClass('ilexportgui',''),
2098  'export',
2099  'ilexportgui'
2100  );
2101  }
2102 
2103  /*
2104  if ($rbacsystem->checkAccess('write',$this->object->getRefId()))
2105  {
2106 
2107 
2108  $tabs_gui->addTarget('export',
2109  $this->ctrl->getLinkTarget($this,'listExportFiles'),
2110  array('listExportFiles','exportXML','confirmDeleteExportFile','downloadExportFile'),
2111  get_class($this));
2112  }
2113  */
2114  // parent tabs (all container: edit_permission, clipboard, trash
2115  parent::getTabs($tabs_gui);
2116 
2117  if($ilAccess->checkAccess('join','',$this->object->getRefId()) and
2118  !$this->object->members_obj->isAssigned($ilUser->getId()))
2119  {
2120  include_once './Modules/Group/classes/class.ilGroupWaitingList.php';
2121  if(ilGroupWaitingList::_isOnList($ilUser->getId(), $this->object->getId()))
2122  {
2123  $tabs_gui->addTab(
2124  'leave',
2125  $this->lng->txt('membership_leave'),
2126  $this->ctrl->getLinkTargetByClass('ilgroupregistrationgui','show','')
2127  );
2128 
2129  }
2130  else
2131  {
2132 
2133  $tabs_gui->addTarget("join",
2134  $this->ctrl->getLinkTargetByClass('ilgroupregistrationgui', "show"),
2135  'show',
2136  "");
2137  }
2138  }
2139  if($ilAccess->checkAccess('leave','',$this->object->getRefId()) and
2140  $this->object->members_obj->isMember($ilUser->getId()))
2141  {
2142  $tabs_gui->addTarget("grp_btn_unsubscribe",
2143  $this->ctrl->getLinkTarget($this, "leave"),
2144  '',
2145  "");
2146  }
2147  }
static _isParticipant($a_ref_id, $a_usr_id)
Static function to check if a user is a participant of the container object.
static checkAccess($a_ref_id, $a_allow_only_read=true)
check access to learning progress
static _isOnList($a_usr_id, $a_obj_id)
Check if a user on the waiting list.
global $ilUser
Definition: imgupload.php:15
+ Here is the call graph for this function:

◆ importFileObject2()

ilObjGroupGUI::importFileObject2 ( )

Definition at line 2151 of file class.ilObjGroupGUI.php.

References $_GET, ilObjectGUI\$ref_id, ilObjGroup\_importFromFile(), ilObjectGUI\createObject(), ilUtil\redirect(), ilUtil\sendFailure(), and ilUtil\sendSuccess().

2152  {
2153  if(!is_array($_FILES['xmldoc']))
2154  {
2155  ilUtil::sendFailure($this->lng->txt("import_file_not_valid"));
2156  $this->createObject();
2157  return false;
2158  }
2159 
2160  include_once './Modules/Group/classes/class.ilObjGroup.php';
2161 
2162  if($ref_id = ilObjGroup::_importFromFile($_FILES['xmldoc'],(int) $_GET['ref_id']))
2163  {
2164  $this->ctrl->setParameter($this, "ref_id", $ref_id);
2165  ilUtil::sendSuccess($this->lng->txt("import_grp_finished"),true);
2166  ilUtil::redirect($this->ctrl->getLinkTarget($this,'edit','',false,false));
2167  }
2168 
2169  ilUtil::sendFailure($this->lng->txt("import_file_not_valid"));
2170  $this->createObject();
2171  }
static sendSuccess($a_info="", $a_keep=false)
Send Success Message to Screen.
$_GET["client_id"]
createObject()
create new object form
static sendFailure($a_info="", $a_keep=false)
Send Failure Message to Screen.
static redirect($a_script)
http redirect to other script
_importFromFile($file, $parent_id)
Static used for importing an group from xml zip file.
+ Here is the call graph for this function:

◆ infoScreen()

ilObjGroupGUI::infoScreen ( )

show information screen

Definition at line 2366 of file class.ilObjGroupGUI.php.

References $ilSetting, $ilUser, ilCourseDefinedFieldDefinition\_fieldsToInfoString(), ilCourseDefinedFieldDefinition\_getFields(), ilPrivacySettings\_getInstance(), ilExportFieldsInfo\_getInstanceByType(), ilDatePresentation\formatDate(), GRP_REGISTRATION_DIRECT, GRP_REGISTRATION_PASSWORD, GRP_REGISTRATION_REQUEST, and ilUtil\makeClickable().

Referenced by executeCommand(), and infoScreenObject().

2367  {
2368  global $rbacsystem, $ilUser, $ilSetting;
2369 
2370  $this->tabs_gui->setTabActive('info_short');
2371 
2372  if(!$rbacsystem->checkAccess("visible", $this->ref_id))
2373  {
2374  $this->ilias->raiseError($this->lng->txt("msg_no_perm_read"),$this->ilias->error_obj->MESSAGE);
2375  }
2376 
2377  include_once("./Services/InfoScreen/classes/class.ilInfoScreenGUI.php");
2378  $info = new ilInfoScreenGUI($this);
2379 
2380  if(strlen($this->object->getInformation()))
2381  {
2382  $info->addSection($this->lng->txt('grp_general_informations'));
2383  $info->addProperty($this->lng->txt('grp_information'), nl2br(
2384  ilUtil::makeClickable ($this->object->getInformation(), true)));
2385  }
2386 
2387  $info->enablePrivateNotes();
2388  $info->enableLearningProgress(true);
2389 
2390  $info->addSection($this->lng->txt('group_registration'));
2391  $info->showLDAPRoleGroupMappingInfo();
2392 
2393  if(!$this->object->isRegistrationEnabled())
2394  {
2395  $info->addProperty($this->lng->txt('group_registration_mode'),
2396  $this->lng->txt('grp_reg_deac_info_screen'));
2397 
2398  }
2399  else
2400  {
2401  switch($this->object->getRegistrationType())
2402  {
2404  $info->addProperty($this->lng->txt('group_registration_mode'),
2405  $this->lng->txt('grp_reg_direct_info_screen'));
2406  break;
2407 
2409  $info->addProperty($this->lng->txt('group_registration_mode'),
2410  $this->lng->txt('grp_reg_req_info_screen'));
2411  break;
2412 
2414  $info->addProperty($this->lng->txt('group_registration_mode'),
2415  $this->lng->txt('grp_reg_passwd_info_screen'));
2416  break;
2417 
2418  }
2419  /*
2420  $info->addProperty($this->lng->txt('group_registration_time'),
2421  ilDatePresentation::formatPeriod(
2422  $this->object->getRegistrationStart(),
2423  $this->object->getRegistrationEnd()));
2424  */
2425  if($this->object->isRegistrationUnlimited())
2426  {
2427  $info->addProperty($this->lng->txt('group_registration_time'),
2428  $this->lng->txt('grp_registration_unlimited'));
2429  }
2430  elseif($this->object->getRegistrationStart()->getUnixTime() < time())
2431  {
2432  $info->addProperty($this->lng->txt("group_registration_time"),
2433  $this->lng->txt('cal_until').' '.
2434  ilDatePresentation::formatDate($this->object->getRegistrationEnd()));
2435  }
2436  elseif($this->object->getRegistrationStart()->getUnixTime() >= time())
2437  {
2438  $info->addProperty($this->lng->txt("group_registration_time"),
2439  $this->lng->txt('cal_from').' '.
2440  ilDatePresentation::formatDate($this->object->getRegistrationStart()));
2441  }
2442  if ($this->object->isMembershipLimited())
2443  {
2444  $info->addProperty($this->lng->txt("mem_free_places"),
2445  max(0,$this->object->getMaxMembers() - $this->object->members_obj->getCountMembers()));
2446 
2447  }
2448 
2449  }
2450 
2451  // Confirmation
2452  include_once('Services/PrivacySecurity/classes/class.ilPrivacySettings.php');
2453  $privacy = ilPrivacySettings::_getInstance();
2454 
2455  include_once('Modules/Course/classes/Export/class.ilCourseDefinedFieldDefinition.php');
2456  if($privacy->groupConfirmationRequired() or ilCourseDefinedFieldDefinition::_getFields($this->object->getId()) or $privacy->enabledGroupExport())
2457  {
2458  include_once('Services/PrivacySecurity/classes/class.ilExportFieldsInfo.php');
2459 
2460  $field_info = ilExportFieldsInfo::_getInstanceByType($this->object->getType());
2461 
2462  $this->lng->loadLanguageModule('ps');
2463  $info->addSection($this->lng->txt('grp_user_agreement_info'));
2464  $info->addProperty($this->lng->txt('ps_export_data'),$field_info->exportableFieldsToInfoString());
2465 
2466  if($fields = ilCourseDefinedFieldDefinition::_fieldsToInfoString($this->object->getId()))
2467  {
2468  $info->addProperty($this->lng->txt('ps_grp_user_fields'),$fields);
2469  }
2470  }
2471 
2472 
2473  // forward the command
2474  $this->ctrl->forwardCommand($info);
2475  }
Class ilInfoScreenGUI.
static _fieldsToInfoString($a_obj_id)
Fields to info string.
const GRP_REGISTRATION_PASSWORD
const GRP_REGISTRATION_REQUEST
static _getInstanceByType($a_type)
Get Singleton Instance.
static makeClickable($a_text, $detectGotoLinks=false)
makeClickable In Texten enthaltene URLs und Mail-Adressen klickbar machen
static formatDate(ilDateTime $date)
Format a date public.
redirection script todo: (a better solution should control the processing via a xml file) ...
global $ilUser
Definition: imgupload.php:15
global $ilSetting
Definition: privfeed.php:40
static _getInstance()
Get instance of ilPrivacySettings.
const GRP_REGISTRATION_DIRECT
static _getFields($a_container_id, $a_sort=IL_CDF_SORT_NAME)
Get all fields of a container.
+ Here is the call graph for this function:
+ Here is the caller graph for this function:

◆ infoScreenObject()

ilObjGroupGUI::infoScreenObject ( )

set sub tabs

this one is called from the info button in the repository not very nice to set cmdClass/Cmd manually, if everything works through ilCtrl in the future this may be changed

Definition at line 2356 of file class.ilObjGroupGUI.php.

References infoScreen().

2357  {
2358  $this->ctrl->setCmd("showSummary");
2359  $this->ctrl->setCmdClass("ilinfoscreengui");
2360  $this->infoScreen();
2361  }
infoScreen()
show information screen
+ Here is the call graph for this function:

◆ initAttendanceList()

ilObjGroupGUI::initAttendanceList ( )
protected

Init attendance list object.

Returns
ilAttendanceList

Definition at line 3186 of file class.ilObjGroupGUI.php.

References ilObjUserTracking\_enabledLearningProgress(), ilObjUserTracking\_enabledUserRelatedData(), ilPrivacySettings\_getInstance(), ilGroupParticipants\_getInstanceByObjId(), and ilObjectLP\getInstance().

Referenced by printMembersObject(), and printMembersOutputObject().

3187  {
3188  include_once('./Modules/Group/classes/class.ilGroupParticipants.php');
3189  $members_obj = ilGroupParticipants::_getInstanceByObjId($this->object->getId());
3190 
3191  include_once('./Modules/Group/classes/class.ilGroupWaitingList.php');
3192  $waiting_list = new ilGroupWaitingList($this->object->getId());
3193 
3194  include_once 'Services/Membership/classes/class.ilAttendanceList.php';
3195  $list = new ilAttendanceList($this, $members_obj, $waiting_list);
3196  $list->setId('grpmemlst');
3197 
3198  $list->setTitle($this->lng->txt('grp_members_print_title'),
3199  $this->lng->txt('obj_grp').': '.$this->object->getTitle());
3200 
3201  include_once './Services/Tracking/classes/class.ilObjUserTracking.php';
3202  $this->show_tracking = (ilObjUserTracking::_enabledLearningProgress() and
3203  ilObjUserTracking::_enabledUserRelatedData());
3204  if($this->show_tracking)
3205  {
3206  include_once('./Services/Object/classes/class.ilObjectLP.php');
3207  $olp = ilObjectLP::getInstance($this->object->getId());
3208  $this->show_tracking = $olp->isActive();
3209  }
3210  if($this->show_tracking)
3211  {
3212  $this->lng->loadLanguageModule('trac');
3213  $list->addPreset('progress', $this->lng->txt('learning_progress'), true);
3214  }
3215 
3216  include_once('./Services/PrivacySecurity/classes/class.ilPrivacySettings.php');
3217  $privacy = ilPrivacySettings::_getInstance();
3218  if($privacy->enabledGroupAccessTimes())
3219  {
3220  $list->addPreset('access', $this->lng->txt('last_access'), true);
3221  }
3222 
3223  return $list;
3224  }
Base class for attendance lists.
static _enabledLearningProgress()
check wether learing progress is enabled or not
Waiting list for groups.
static _getInstanceByObjId($a_obj_id)
Get singleton instance.
if(!file_exists(getcwd().'/ilias.ini.php')) if(isset( $_GET["client_id"]))
registration confirmation script for ilias
Definition: confirmReg.php:20
static _getInstance()
Get instance of ilPrivacySettings.
static getInstance($a_obj_id)
+ Here is the call graph for this function:
+ Here is the caller graph for this function:

◆ initCreateForm()

ilObjGroupGUI::initCreateForm (   $a_new_type)
protected

Definition at line 345 of file class.ilObjGroupGUI.php.

References initForm().

346  {
347  if(!is_object($this->object))
348  {
349  $this->object = new ilObjGroup();
350  }
351 
352  $this->initForm('create');
353  return $this->form;
354  }
initForm($a_mode='edit')
init create/edit form
Class ilObjGroup.
+ Here is the call graph for this function:

◆ initForm()

ilObjGroupGUI::initForm (   $a_mode = 'edit')
protected

init create/edit form

protected

Parameters
stringedit or create
Returns

Definition at line 2555 of file class.ilObjGroupGUI.php.

References $ilUser, $pass, ilObjectGUI\$tpl, ilObjectGUI\$tree, ilLink\_getLink(), ilRadioOption\addSubItem(), ilObjectServiceSettingsGUI\AUTO_RATING_NEW_OBJECTS, ilObjectServiceSettingsGUI\CALENDAR_VISIBILITY, ilMembershipRegistrationCodeUtils\generateCode(), ilUtil\getImagePath(), GRP_REGISTRATION_DEACTIVATED, GRP_REGISTRATION_DIRECT, GRP_REGISTRATION_PASSWORD, GRP_REGISTRATION_REQUEST, GRP_TYPE_CLOSED, GRP_TYPE_PUBLIC, ilObjectServiceSettingsGUI\initServiceSettingsForm(), ilContainerSortingSettings\lookupSortModeFromParentContainer(), ilObjGroup\MAIL_ALLOWED_ALL, ilObjGroup\MAIL_ALLOWED_TUTORS, ilObjectServiceSettingsGUI\NEWS_VISIBILITY, ilCheckboxInputGUI\setChecked(), ilRadioOption\setInfo(), ilDateDurationInputGUI\setStartText(), ilTextInputGUI\setSubmitFormOnEnter(), ilRadioOption\setTitle(), ilTextInputGUI\setValue(), ilCheckboxInputGUI\setValue(), ilRadioGroupInputGUI\setValue(), ilRadioOption\setValue(), ilTextAreaInputGUI\setValue(), ilContainer\SORT_INHERIT, ilContainer\SORT_MANUAL, ilContainer\SORT_TITLE, ilObject\TITLE_LENGTH, ilContainer\VIEW_BY_TYPE, ilContainer\VIEW_INHERIT, ilContainer\VIEW_SESSIONS, and ilContainer\VIEW_SIMPLE.

Referenced by editObject(), initCreateForm(), and updateObject().

2556  {
2557  global $ilUser,$tpl,$tree;
2558 
2559  if(is_object($this->form))
2560  {
2561  return true;
2562  }
2563 
2564  include_once("./Services/Form/classes/class.ilPropertyFormGUI.php");
2565 
2566  $this->form = new ilPropertyFormGUI();
2567  switch($a_mode)
2568  {
2569  case 'edit':
2570  $this->form->setFormAction($this->ctrl->getFormAction($this,'update'));
2571  break;
2572 
2573  default:
2574  $this->form->setTableWidth('600px');
2575  $this->form->setFormAction($this->ctrl->getFormAction($this,'save'));
2576  break;
2577  }
2578 
2579  // title
2580  $title = new ilTextInputGUI($this->lng->txt('title'),'title');
2581  $title->setSubmitFormOnEnter(true);
2582  $title->setValue($this->object->getTitle());
2583  $title->setSize(min(40, ilObject::TITLE_LENGTH));
2584  $title->setMaxLength(ilObject::TITLE_LENGTH);
2585  $title->setRequired(true);
2586  $this->form->addItem($title);
2587 
2588  // desc
2589  $desc = new ilTextAreaInputGUI($this->lng->txt('description'),'desc');
2590  $desc->setValue($this->object->getLongDescription());
2591  $desc->setRows(2);
2592  $desc->setCols(40);
2593  $this->form->addItem($desc);
2594 
2595  // Group type
2596  $grp_type = new ilRadioGroupInputGUI($this->lng->txt('grp_typ'),'grp_type');
2597 
2598  if($a_mode == 'edit')
2599  {
2600  $type = ($this->object->getGroupType() ? $this->object->getGroupType() : $this->object->readGroupStatus());
2601  }
2602  else
2603  {
2604  $type = ($this->object->getGroupType() ? $this->object->getGroupType() : GRP_TYPE_PUBLIC);
2605  }
2606 
2607  $grp_type->setValue($type);
2608  $grp_type->setRequired(true);
2609 
2610 
2611  // PUBLIC GROUP
2612  $opt_public = new ilRadioOption($this->lng->txt('grp_public'),GRP_TYPE_PUBLIC,$this->lng->txt('grp_public_info'));
2613  $grp_type->addOption($opt_public);
2614 
2615 
2616  // CLOSED GROUP
2617  $opt_closed = new ilRadioOption($this->lng->txt('grp_closed'),GRP_TYPE_CLOSED,$this->lng->txt('grp_closed_info'));
2618  $grp_type->addOption($opt_closed);
2619  if($a_mode == 'update_group_type')
2620  {
2621  $grp_type->setAlert($this->lng->txt('grp_type_changed_info'));
2622  }
2623  $this->form->addItem($grp_type);
2624 
2625  if($a_mode == 'edit')
2626  {
2627  // Group registration ############################################################
2628  $pres = new ilFormSectionHeaderGUI();
2629  $pres->setTitle($this->lng->txt('grp_setting_header_registration'));
2630  $this->form->addItem($pres);
2631 
2632  // Registration type
2633  $reg_type = new ilRadioGroupInputGUI($this->lng->txt('group_registration_mode'),'registration_type');
2634  $reg_type->setValue($this->object->getRegistrationType());
2635 
2636  $opt_dir = new ilRadioOption($this->lng->txt('grp_reg_direct'),GRP_REGISTRATION_DIRECT);#$this->lng->txt('grp_reg_direct_info'));
2637  $reg_type->addOption($opt_dir);
2638 
2639  $opt_pass = new ilRadioOption($this->lng->txt('grp_pass_request'),GRP_REGISTRATION_PASSWORD);
2640  $pass = new ilTextInputGUI($this->lng->txt("password"),'password');
2641  $pass->setInfo($this->lng->txt('grp_reg_password_info'));
2642  $pass->setValue($this->object->getPassword());
2643  $pass->setSize(10);
2644  $pass->setMaxLength(32);
2645  $opt_pass->addSubItem($pass);
2646  $reg_type->addOption($opt_pass);
2647 
2648  $opt_req = new ilRadioOption($this->lng->txt('grp_reg_request'),GRP_REGISTRATION_REQUEST,$this->lng->txt('grp_reg_request_info'));
2649  $reg_type->addOption($opt_req);
2650 
2651  $opt_deact = new ilRadioOption($this->lng->txt('grp_reg_no_selfreg'),GRP_REGISTRATION_DEACTIVATED,$this->lng->txt('grp_reg_disabled_info'));
2652  $reg_type->addOption($opt_deact);
2653 
2654  // Registration codes
2655  $reg_code = new ilCheckboxInputGUI($this->lng->txt('grp_reg_code'),'reg_code_enabled');
2656  $reg_code->setChecked($this->object->isRegistrationAccessCodeEnabled());
2657  $reg_code->setValue(1);
2658  $reg_code->setInfo($this->lng->txt('grp_reg_code_enabled_info'));
2659  $this->form->addItem($reg_type);
2660 
2661  // Registration codes
2662  if(!$this->object->getRegistrationAccessCode())
2663  {
2664  include_once './Services/Membership/classes/class.ilMembershipRegistrationCodeUtils.php';
2665  $this->object->setRegistrationAccessCode(ilMembershipRegistrationCodeUtils::generateCode());
2666  }
2667  $reg_link = new ilHiddenInputGUI('reg_code');
2668  $reg_link->setValue($this->object->getRegistrationAccessCode());
2669  $this->form->addItem($reg_link);
2670 
2671  $link = new ilCustomInputGUI($this->lng->txt('grp_reg_code_link'));
2672  include_once './Services/Link/classes/class.ilLink.php';
2673  $val = ilLink::_getLink($this->object->getRefId(),$this->object->getType(),array(),'_rcode'.$this->object->getRegistrationAccessCode());
2674  $link->setHTML('<font class="small">'.$val.'</font>');
2675  $reg_code->addSubItem($link);
2676  $this->form->addItem($reg_code);
2677 
2678 
2679  // time limit
2680  $time_limit = new ilCheckboxInputGUI($this->lng->txt('grp_reg_limited'),'reg_limit_time');
2681 // $time_limit->setOptionTitle($this->lng->txt('grp_reg_limit_time'));
2682  $time_limit->setChecked($this->object->isRegistrationUnlimited() ? false : true);
2683 
2684  $this->lng->loadLanguageModule('dateplaner');
2685  include_once './Services/Form/classes/class.ilDateDurationInputGUI.php';
2686  $tpl->addJavaScript('./Services/Form/js/date_duration.js');
2687  $dur = new ilDateDurationInputGUI($this->lng->txt('grp_reg_period'),'reg');
2688  $dur->setStartText($this->lng->txt('cal_start'));
2689  $dur->setEndText($this->lng->txt('cal_end'));
2690  $dur->setMinuteStepSize(5);
2691  $dur->setShowDate(true);
2692  $dur->setShowTime(true);
2693  $dur->setStart($this->object->getRegistrationStart());
2694  $dur->setEnd($this->object->getRegistrationEnd());
2695 
2696  $time_limit->addSubItem($dur);
2697  $this->form->addItem($time_limit);
2698 
2699  // max member
2700  $lim = new ilCheckboxInputGUI($this->lng->txt('reg_grp_max_members_short'),'registration_membership_limited');
2701  $lim->setValue(1);
2702 // $lim->setOptionTitle($this->lng->txt('reg_grp_max_members'));
2703  $lim->setChecked($this->object->isMembershipLimited());
2704 
2705 
2706  $max = new ilTextInputGUI($this->lng->txt('reg_grp_max_members'),'registration_max_members');
2707  $max->setValue($this->object->getMaxMembers() ? $this->object->getMaxMembers() : '');
2708  //$max->setTitle($this->lng->txt('members'));
2709  $max->setSize(3);
2710  $max->setMaxLength(4);
2711  $max->setInfo($this->lng->txt('grp_reg_max_members_info'));
2712  $lim->addSubItem($max);
2713 
2714  $wait = new ilCheckboxInputGUI($this->lng->txt('grp_waiting_list'),'waiting_list');
2715  $wait->setValue(1);
2716  //$wait->setOptionTitle($this->lng->txt('grp_waiting_list'));
2717  $wait->setInfo($this->lng->txt('grp_waiting_list_info'));
2718  $wait->setChecked($this->object->isWaitingListEnabled() ? true : false);
2719  $lim->addSubItem($wait);
2720  $this->form->addItem($lim);
2721 
2722 
2723 
2724  // Group presentation
2725  $hasParentCourse = $tree->checkForParentType($this->object->getRefId(),'crs');
2726  $pres = new ilFormSectionHeaderGUI();
2727  $pres->setTitle($this->lng->txt('grp_setting_header_presentation'));
2728  $this->form->addItem($pres);
2729 
2730  // presentation type
2731  $view_type = new ilRadioGroupInputGUI($this->lng->txt('grp_presentation_type'),'view_mode');
2732  if($hasParentCourse)
2733  {
2734  switch($this->object->getViewMode())
2735  {
2737  $course_view_mode = ': '.$this->lng->txt('cntr_view_sessions');
2738  break;
2739 
2741  $course_view_mode = ': '.$this->lng->txt('cntr_view_simple');
2742  break;
2743 
2745  $course_view_mode = ': '.$this->lng->txt('cntr_view_by_type');
2746  break;
2747  }
2748 
2749  $opt = new ilRadioOption($this->lng->txt('grp_view_inherit').$course_view_mode,ilContainer::VIEW_INHERIT);
2750  $opt->setInfo($this->lng->txt('grp_view_inherit_info'));
2751  $view_type->addOption($opt);
2752  }
2753 
2754  if($hasParentCourse &&
2755  $this->object->getViewMode(false) == ilContainer::VIEW_INHERIT)
2756  {
2757  $view_type->setValue(ilContainer::VIEW_INHERIT);
2758  }
2759  else
2760  {
2761  $view_type->setValue($this->object->getViewMode(true));
2762  }
2763 
2764  $opt = new ilRadioOption($this->lng->txt('cntr_view_simple'),ilContainer::VIEW_SIMPLE);
2765  $opt->setInfo($this->lng->txt('grp_view_info_simple'));
2766  $view_type->addOption($opt);
2767 
2768  $opt = new ilRadioOption($this->lng->txt('cntr_view_by_type'), ilContainer::VIEW_BY_TYPE);
2769  $opt->setInfo($this->lng->txt('grp_view_info_by_type'));
2770  $view_type->addOption($opt);
2771  $this->form->addItem($view_type);
2772 
2773 
2774  $sog = new ilRadioGroupInputGUI($this->lng->txt('sorting_header'),'sor');
2775 
2776  include_once './Services/Container/classes/class.ilContainerSortingSettings.php';
2777  $sort = new ilContainerSortingSettings($this->object->getId());
2778  $sog->setValue($sort->getSortMode());
2779  $sog->setRequired(true);
2780 
2781  if($hasParentCourse)
2782  {
2783  $sde = new ilRadioOption();
2784  $sde->setValue(ilContainer::SORT_INHERIT);
2785 
2786  $title = $this->lng->txt('sort_inherit_prefix');
2787  $title .= ' ('.ilContainerSortingSettings::sortModeToString(
2789  $sde->setTitle($title);
2790  $sde->setInfo($this->lng->txt('sorting_info_inherit'));
2791  $sog->addOption($sde);
2792  }
2793 
2794  $sma = new ilRadioOption();
2795  $sma->setValue(ilContainer::SORT_TITLE);
2796  $sma->setTitle($this->lng->txt('sorting_title_header'));
2797  $sma->setInfo($this->lng->txt('sorting_info_title'));
2798  $sog->addOption($sma);
2799 
2800  $sti = new ilRadioOption();
2801  $sti->setValue(ilContainer::SORT_MANUAL);
2802  $sti->setTitle($this->lng->txt('sorting_manual_header'));
2803  $sti->setInfo($this->lng->txt('sorting_info_manual'));
2804  $sog->addOption($sti);
2805 
2806  $this->form->addItem($sog);
2807 
2808  // additional features
2809  $feat = new ilFormSectionHeaderGUI();
2810  $feat->setTitle($this->lng->txt('obj_features'));
2811  $this->form->addItem($feat);
2812 
2813  include_once './Services/Object/classes/class.ilObjectServiceSettingsGUI.php';
2815  $this->object->getId(),
2816  $this->form,
2817  array(
2821  )
2822  );
2823 
2824  // Notification Settings
2825  /*$notification = new ilFormSectionHeaderGUI();
2826  $notification->setTitle($this->lng->txt('grp_notification'));
2827  $this->form->addItem($notification);*/
2828 
2829  // Show members type
2830  $mail_type = new ilRadioGroupInputGUI($this->lng->txt('grp_mail_type'), 'mail_type');
2831  $mail_type->setValue($this->object->getMailToMembersType());
2832 
2833  $mail_tutors = new ilRadioOption($this->lng->txt('grp_mail_tutors_only'), ilObjGroup::MAIL_ALLOWED_TUTORS,
2834  $this->lng->txt('grp_mail_tutors_only_info'));
2835  $mail_type->addOption($mail_tutors);
2836 
2837  $mail_all = new ilRadioOption($this->lng->txt('grp_mail_all'), ilObjGroup::MAIL_ALLOWED_ALL,
2838  $this->lng->txt('grp_mail_all_info'));
2839  $mail_type->addOption($mail_all);
2840  $this->form->addItem($mail_type);
2841  }
2842 
2843  switch($a_mode)
2844  {
2845  case 'create':
2846  $this->form->setTitle($this->lng->txt('grp_new'));
2847  $this->form->setTitleIcon(ilUtil::getImagePath('icon_grp.png'));
2848 
2849  $this->form->addCommandButton('save',$this->lng->txt('grp_new'));
2850  $this->form->addCommandButton('cancel',$this->lng->txt('cancel'));
2851  return true;
2852 
2853  case 'edit':
2854  $this->form->setTitle($this->lng->txt('grp_edit'));
2855  $this->form->setTitleIcon(ilUtil::getImagePath('icon_grp.png'));
2856 
2857  // Edit ecs export settings
2858  include_once 'Modules/Group/classes/class.ilECSGroupSettings.php';
2859  $ecs = new ilECSGroupSettings($this->object);
2860  $ecs->addSettingsToForm($this->form, 'grp');
2861 
2862  $this->form->addCommandButton('update',$this->lng->txt('save'));
2863  $this->form->addCommandButton('cancel',$this->lng->txt('cancel'));
2864  return true;
2865 
2866  case 'update_group_type':
2867  $grp_type->setValue(
2868  $type == GRP_TYPE_PUBLIC ?
2869  GRP_TYPE_CLOSED :
2871  );
2872 
2873  $this->form->setTitle($this->lng->txt('grp_edit'));
2874  $this->form->setTitleIcon(ilUtil::getImagePath('icon_grp.png'));
2875  return true;
2876  }
2877  return true;
2878  }
setSubmitFormOnEnter($a_val)
Set submit form on enter.
This class represents an option in a radio group.
setTitle($a_title)
Set Title.
const GRP_REGISTRATION_DEACTIVATED
This class represents a property form user interface.
const TITLE_LENGTH
max length of object title
This class represents a section header in a property form.
setValue($a_value)
Set Value.
This class represents a checkbox property in a property form.
const GRP_REGISTRATION_PASSWORD
setInfo($a_info)
Set Info.
const GRP_REGISTRATION_REQUEST
const GRP_TYPE_PUBLIC
setChecked($a_checked)
Set Checked.
This class represents a hidden form property in a property form.
input GUI for a time span (start and end date)
This class represents a property in a property form.
setValue($a_value)
Set Value.
addSubItem($a_item)
Add Subitem.
const MAIL_ALLOWED_TUTORS
static getImagePath($img, $module_path="", $mode="output", $offline=false)
get image path (for images located in a template directory)
Class ilECSGroupSettings.
const GRP_TYPE_CLOSED
setValue($a_value)
Set Value.
This class represents a text property in a property form.
static lookupSortModeFromParentContainer($a_obj_id)
Lookup sort mode from parent container.
setStartText($a_txt)
Set text, which will be shown before the start date.
This class represents a custom property in a property form.
static generateCode()
Generate new registration key.
global $ilUser
Definition: imgupload.php:15
const MAIL_ALLOWED_ALL
This class represents a text area property in a property form.
static initServiceSettingsForm($a_obj_id, ilPropertyFormGUI $form, $services)
Init service settings form.
setValue($a_value)
Set Value.
const GRP_REGISTRATION_DIRECT
+ Here is the call graph for this function:
+ Here is the caller graph for this function:

◆ initGroupIconsForm()

ilObjGroupGUI::initGroupIconsForm ( )

Definition at line 607 of file class.ilObjGroupGUI.php.

References ilContainerGUI\showCustomIconsEditing().

Referenced by editGroupIconsObject(), and updateGroupIconsObject().

608  {
609  include_once "Services/Form/classes/class.ilPropertyFormGUI.php";
610  $form = new ilPropertyFormGUI();
611  $form->setFormAction($this->ctrl->getFormAction($this));
612 
613  $this->showCustomIconsEditing(1, $form);
614 
615  // $form->setTitle($this->lng->txt('edit_grouping'));
616  $form->addCommandButton('updateGroupIcons', $this->lng->txt('save'));
617 
618  return $form;
619  }
This class represents a property form user interface.
showCustomIconsEditing($a_input_colspan=1, ilPropertyFormGUI $a_form=null, $a_as_section=true)
show edit section of custom icons for container
+ Here is the call graph for this function:
+ Here is the caller graph for this function:

◆ initHeaderAction()

ilObjGroupGUI::initHeaderAction (   $a_sub_type = null,
  $a_sub_id = null 
)
protected

Definition at line 3127 of file class.ilObjGroupGUI.php.

References $ilSetting, $ilUser, ilGroupParticipants\_isParticipant(), and ilUtil\getImagePath().

3128  {
3129  global $ilSetting, $ilUser;
3130 
3131  $lg = parent::initHeaderAction($a_sub_type, $a_sub_id);
3132 
3133  include_once('./Modules/Group/classes/class.ilGroupParticipants.php');
3134  if($ilSetting->get("crsgrp_ntf") &&
3135  ilGroupParticipants::_isParticipant($this->ref_id, $ilUser->getId()))
3136  {
3137  if(!$ilUser->getPref("grpcrs_ntf_".$this->ref_id))
3138  {
3139  $lg->addHeaderIcon("not_icon",
3140  ilUtil::getImagePath("notification_off.png"),
3141  $this->lng->txt("grp_notification_deactivated"));
3142 
3143  $this->ctrl->setParameter($this, "grp_ntf", 1);
3144  $caption = "grp_activate_notification";
3145  }
3146  else
3147  {
3148  $lg->addHeaderIcon("not_icon",
3149  ilUtil::getImagePath("notification_on.png"),
3150  $this->lng->txt("grp_notification_activated"));
3151 
3152  $this->ctrl->setParameter($this, "grp_ntf", 0);
3153  $caption = "grp_deactivate_notification";
3154  }
3155 
3156  $lg->addCustomCommand($this->ctrl->getLinkTarget($this, "saveNotification"),
3157  $caption);
3158 
3159 
3160  $this->ctrl->setParameter($this, "grp_ntf", "");
3161  }
3162 
3163  return $lg;
3164  }
static _isParticipant($a_ref_id, $a_usr_id)
Static function to check if a user is a participant of the container object.
static getImagePath($img, $module_path="", $mode="output", $offline=false)
get image path (for images located in a template directory)
global $ilUser
Definition: imgupload.php:15
global $ilSetting
Definition: privfeed.php:40
+ Here is the call graph for this function:

◆ initInfoEditor()

ilObjGroupGUI::initInfoEditor ( )
protected

init info editor

protected

Returns

Definition at line 804 of file class.ilObjGroupGUI.php.

References ilFormPropertyGUI\setInfo().

Referenced by editInfoObject().

805  {
806  if(is_object($this->form))
807  {
808  return true;
809  }
810 
811  include_once("./Services/Form/classes/class.ilPropertyFormGUI.php");
812  $this->form = new ilPropertyFormGUI();
813  $this->form->setFormAction($this->ctrl->getFormAction($this,'updateInfo'));
814  $this->form->setTitle($this->lng->txt('grp_general_informations'));
815  $this->form->addCommandButton('updateInfo',$this->lng->txt('save'));
816  $this->form->addCommandButton('cancel',$this->lng->txt('cancel'));
817 
818  $area = new ilTextAreaInputGUI($this->lng->txt('grp_information'),'important');
819  $area->setInfo($this->lng->txt('grp_information_info'));
820  $area->setValue($this->object->getInformation());
821  $area->setRows(8);
822  $area->setCols(80);
823  $this->form->addItem($area);
824  }
This class represents a property form user interface.
setInfo($a_info)
Set Information Text.
This class represents a text area property in a property form.
+ Here is the call graph for this function:
+ Here is the caller graph for this function:

◆ leaveObject()

ilObjGroupGUI::leaveObject ( )

leave Group public

Definition at line 1793 of file class.ilObjGroupGUI.php.

References $ilUser, ilGroupParticipants\_getInstanceByObjId(), ilObjectGUI\checkPermission(), ilUtil\sendFailure(), and viewObject().

1794  {
1795  global $ilUser;
1796 
1797  $this->checkPermission('leave');
1798 
1799  $part = ilGroupParticipants::_getInstanceByObjId($this->object->getId());
1800  if($part->isLastAdmin($ilUser->getId()))
1801  {
1802  ilUtil::sendFailure($this->lng->txt('grp_err_administrator_required'));
1803  $this->viewObject();
1804  return false;
1805  }
1806 
1807  $this->tabs_gui->setTabActive('grp_btn_unsubscribe');
1808 
1809  include_once "Services/Utilities/classes/class.ilConfirmationGUI.php";
1810  $cgui = new ilConfirmationGUI();
1811  $cgui->setHeaderText($this->lng->txt('grp_dismiss_myself'));
1812  $cgui->setFormAction($this->ctrl->getFormAction($this));
1813  $cgui->setCancel($this->lng->txt("cancel"), "cancel");
1814  $cgui->setConfirm($this->lng->txt("grp_btn_unsubscribe"), "unsubscribe");
1815  $this->tpl->setContent($cgui->getHTML());
1816  }
static _getInstanceByObjId($a_obj_id)
Get singleton instance.
static sendFailure($a_info="", $a_keep=false)
Send Failure Message to Screen.
global $ilUser
Definition: imgupload.php:15
checkPermission($a_perm, $a_cmd="", $a_type="", $a_ref_id=null)
Check permission and redirect on error.
Confirmation screen class.
+ Here is the call graph for this function:

◆ load()

ilObjGroupGUI::load ( )

load settings

public

Returns

Definition at line 2886 of file class.ilObjGroupGUI.php.

References $_POST, loadDate(), and ilUtil\stripSlashes().

Referenced by updateObject().

2887  {
2888  $this->object->setTitle(ilUtil::stripSlashes($_POST['title']));
2889  $this->object->setDescription(ilUtil::stripSlashes($_POST['desc']));
2890  $this->object->setGroupType(ilUtil::stripSlashes($_POST['grp_type']));
2891  $this->object->setRegistrationType(ilUtil::stripSlashes($_POST['registration_type']));
2892  $this->object->setPassword(ilUtil::stripSlashes($_POST['password']));
2893  $this->object->enableUnlimitedRegistration((bool) !$_POST['reg_limit_time']);
2894  $this->object->setRegistrationStart($this->loadDate('start'));
2895  $this->object->setRegistrationEnd($this->loadDate('end'));
2896  $this->object->enableMembershipLimitation((bool) $_POST['registration_membership_limited']);
2897  $this->object->setMaxMembers((int) $_POST['registration_max_members']);
2898  $this->object->enableWaitingList((bool) $_POST['waiting_list']);
2899  $this->object->enableRegistrationAccessCode((bool) $_POST['reg_code_enabled']);
2900  $this->object->setRegistrationAccessCode(ilUtil::stripSlashes($_POST['reg_code']));
2901  $this->object->setViewMode(ilUtil::stripSlashes($_POST['view_mode']));
2902  $this->object->setMailToMembersType((int) $_POST['mail_type']);
2903 
2904  return true;
2905  }
$_POST['username']
Definition: cron.php:12
loadDate($a_field)
load date
static stripSlashes($a_str, $a_strip_html=true, $a_allow="")
strip slashes if magic qoutes is enabled
+ Here is the call graph for this function:
+ Here is the caller graph for this function:

◆ loadDate()

ilObjGroupGUI::loadDate (   $a_field)
protected

load date

protected

Parameters

Definition at line 2914 of file class.ilObjGroupGUI.php.

References $_POST, $ilUser, and IL_CAL_FKT_GETDATE.

Referenced by load().

2915  {
2916  global $ilUser;
2917 
2918  include_once('./Services/Calendar/classes/class.ilDateTime.php');
2919 
2920  $dt['year'] = (int) $_POST['reg'][$a_field]['date']['y'];
2921  $dt['mon'] = (int) $_POST['reg'][$a_field]['date']['m'];
2922  $dt['mday'] = (int) $_POST['reg'][$a_field]['date']['d'];
2923  $dt['hours'] = (int) $_POST['reg'][$a_field]['time']['h'];
2924  $dt['minutes'] = (int) $_POST['reg'][$a_field]['time']['m'];
2925  $dt['seconds'] = (int) $_POST['reg'][$a_field]['time']['s'];
2926 
2927  $date = new ilDateTime($dt,IL_CAL_FKT_GETDATE,$ilUser->getTimeZone());
2928  return $date;
2929  }
$_POST['username']
Definition: cron.php:12
Date and time handling
const IL_CAL_FKT_GETDATE
global $ilUser
Definition: imgupload.php:15
+ Here is the caller graph for this function:

◆ mailMembersObject()

ilObjGroupGUI::mailMembersObject ( )

Form for mail to group members.

Definition at line 1934 of file class.ilObjGroupGUI.php.

References $_GET, ilObjectGUI\$ilias, ilObject\_getIdsForTitle(), ilObjRole\_getTranslation(), ilObject\_lookupTitle(), createMailSignature(), ilUtil\formCheckbox(), ilUtil\getImagePath(), ilMailFormCall\getLinkTarget(), ilUtil\sendInfo(), and setSubTabs().

1935  {
1936  global $rbacreview, $ilObjDataCache, $ilias;
1937  include_once('./Services/AccessControl/classes/class.ilObjRole.php');
1938 
1939  $this->lng->loadLanguageModule('mail');
1940  if(!isset($_GET['returned_from_mail']))
1941  {
1942  ilUtil::sendInfo($this->lng->txt('mail_select_recipients'));
1943  }
1944 
1945  $this->tpl->addBlockFile('ADM_CONTENT','adm_content','tpl.mail_members.html','Services/Contact');
1946 
1947 
1948  $this->setSubTabs('members');
1949  $this->tabs_gui->setTabActive('members');
1950 
1951  require_once 'Services/Mail/classes/class.ilMailFormCall.php';
1952  $this->tpl->setVariable("MAILACTION", ilMailFormCall::getLinkTarget($this, 'mailMembers', array(), array('type' => 'role','sig' => $this->createMailSignature())));
1953  $this->tpl->setVariable("IMG_ARROW",ilUtil::getImagePath('arrow_downright.png'));
1954  $this->tpl->setVariable("TXT_MARKED_ENTRIES",$this->lng->txt('marked_entries'));
1955  $this->tpl->setVariable("OK",$this->lng->txt('next'));
1956 
1957  // Get role mailbox addresses
1958  $role_folder = $rbacreview->getRoleFolderOfObject($this->object->getRefId());
1959  $role_ids = $rbacreview->getRolesOfRoleFolder($role_folder['ref_id'], false);
1960  $role_addrs = array();
1961 
1962  // Sort by relevance
1963  $sorted_role_ids = array();
1964  $counter = 2;
1965  foreach($role_ids as $role_id)
1966  {
1967  switch(substr(ilObject::_lookupTitle($role_id),0,8))
1968  {
1969  case 'il_grp_a':
1970  $sorted_role_ids[1] = $role_id;
1971  break;
1972 
1973  case 'il_grp_m':
1974  $sorted_role_ids[0] = $role_id;
1975  break;
1976 
1977  default:
1978  $sorted_role_ids[$counter++] = $role_id;
1979  break;
1980  }
1981  }
1982  ksort($sorted_role_ids,SORT_NUMERIC);
1983  foreach ((array) $sorted_role_ids as $role_id)
1984  {
1985  $this->tpl->setCurrentBlock("mailbox_row");
1986  $role_addr = $rbacreview->getRoleMailboxAddress($role_id);
1987 
1988  // check if role title is unique. if not force use pear mail for roles
1989  $ids_for_role_title = ilObject::_getIdsForTitle(ilObject::_lookupTitle($role_id), 'role');
1990  if(count($ids_for_role_title) >= 2)
1991  {
1992  $ilias->setSetting('pear_mail_enable', 1);
1993  }
1994 
1995  $this->tpl->setVariable("CHECK_MAILBOX",ilUtil::formCheckbox(1,'roles[]',
1996  htmlspecialchars($role_addr)
1997  ));
1998 
1999  if (ilMail::_usePearMail() && substr($role_addr, 0, 4) != '#il_')
2000  {
2001  // if pear mail is enabled, mailbox addresses are already localized in the language of the user
2002  $this->tpl->setVariable("MAILBOX",$role_addr);
2003  }
2004  else
2005  {
2006  // if pear mail is not enabled, we need to localize mailbox addresses in the language of the user
2007  $this->tpl->setVariable("MAILBOX",ilObjRole::_getTranslation($ilObjDataCache->lookupTitle($role_id)) . " (".$role_addr.")");
2008  }
2009  $this->tpl->parseCurrentBlock();
2010  }
2011  }
static getLinkTarget($gui, $cmd, Array $gui_params=array(), Array $mail_params=array())
$_GET["client_id"]
_getTranslation($a_role_title)
static _lookupTitle($a_id)
lookup object title
setSubTabs($a_tab)
set sub tabs
static sendInfo($a_info="", $a_keep=false)
Send Info Message to Screen.
static getImagePath($img, $module_path="", $mode="output", $offline=false)
get image path (for images located in a template directory)
createMailSignature()
Create a course mail signature.
static _getIdsForTitle($title, $type='', $partialmatch=false)
static formCheckbox($checked, $varname, $value, $disabled=false)
??? public
+ Here is the call graph for this function:

◆ membersGalleryObject()

ilObjGroupGUI::membersGalleryObject ( )

Builds a group members gallery as a layer of left-floating images.

Author
Arturo Gonzalez artur.nosp@m.ogf@.nosp@m.gmail.nosp@m..com public

Definition at line 850 of file class.ilObjGroupGUI.php.

References $file, $ilUser, ilObjectFactory\getInstanceByObjId(), ilUtil\getStyleSheetLocation(), setSubTabs(), and ilUtil\sortArray().

851  {
852  global $rbacsystem, $ilAccess, $ilUser;
853 
854  $is_admin = (bool) $rbacsystem->checkAccess("write", $this->object->getRefId());
855 
856  $this->tpl->addBlockFile('ADM_CONTENT','adm_content','tpl.crs_members_gallery.html','Modules/Course');
857 
858  $this->setSubTabs('members');
859  $this->tabs_gui->setTabActive('members');
860 
861  $member_ids = $this->object->getGroupMemberIds();
862  $admin_ids = $this->object->getGroupAdminIds();
863 
864  // fetch all users data in one shot to improve performance
865  $members = $this->object->getGroupMemberData($member_ids);
866 
867  // MEMBERS
868  if(count($members))
869  {
870  $ordered_members = array();
871 
872  foreach($members as $member)
873  {
874  // get user object
875  if(!($usr_obj = ilObjectFactory::getInstanceByObjId($member["id"],false)))
876  {
877  continue;
878  }
879 
880  if(!$usr_obj->getActive())
881  {
882  continue;
883  }
884 
885  // please do not use strtoupper on first/last name for output
886  // this messes up with some unicode characters, i guess
887  // depending on php verion, alex
888  array_push($ordered_members,array("id" => $member["id"],
889  "login" => $usr_obj->getLogin(),
890  "lastname" => $usr_obj->getLastName(),
891  "firstname" => $usr_obj->getFirstName(),
892  "sortlastname" => strtoupper($usr_obj->getLastName()).strtoupper($usr_obj->getFirstName()),
893  "usr_obj" => $usr_obj));
894  }
895 
896  $ordered_members=ilUtil::sortArray($ordered_members,"sortlastname","asc");
897 
898  foreach($ordered_members as $member) {
899 
900  $usr_obj = $member["usr_obj"];
901 
902  $public_profile = $usr_obj->getPref("public_profile");
903  if ($public_profile == "g")
904  {
905  $public_profile = "y";
906  }
907 
908  // SET LINK TARGET FOR USER PROFILE
909  $this->ctrl->setParameterByClass("ilpublicuserprofilegui", "user", $member["id"]);
910  $profile_target = $this->ctrl->getLinkTargetByClass("ilpublicuserprofilegui","getHTML");
911 
912  // GET USER IMAGE
913  $file = $usr_obj->getPersonalPicturePath("xsmall");
914 
915  switch(in_array($member["id"],$admin_ids))
916  {
917  //admins
918  case 1:
919  if ($public_profile == "y")
920  {
921  $this->tpl->setCurrentBlock("member_linked");
922  $this->tpl->setVariable("LINK_PROFILE", $profile_target);
923  $this->tpl->setVariable("SRC_USR_IMAGE", $file);
924  $this->tpl->parseCurrentBlock();
925  }
926  else
927  {
928  $this->tpl->setCurrentBlock("member_not_linked");
929  $this->tpl->setVariable("SRC_USR_IMAGE", $file);
930  $this->tpl->parseCurrentBlock();
931  }
932  $this->tpl->setCurrentBlock("member");
933  break;
934 
935  case 0:
936  if ($public_profile == "y")
937  {
938  $this->tpl->setCurrentBlock("member_linked");
939  $this->tpl->setVariable("LINK_PROFILE", $profile_target);
940  $this->tpl->setVariable("SRC_USR_IMAGE", $file);
941  $this->tpl->parseCurrentBlock();
942  }
943  else
944  {
945  $this->tpl->setCurrentBlock("member_not_linked");
946  $this->tpl->setVariable("SRC_USR_IMAGE", $file);
947  $this->tpl->parseCurrentBlock();
948  }
949  $this->tpl->setCurrentBlock("member");
950  break;
951  }
952 
953  if (in_array($member["id"],$admin_ids)) {
954  $this->tpl->setVariable("MEMBER_CLASS", "il_Admin");
955  }
956  else {
957  $this->tpl->setVariable("MEMBER_CLASS", "il_Member");
958  }
959 
960 
961  // do not show name, if public profile is not activated
962  if ($public_profile == "y")
963  {
964  $this->tpl->setVariable("FIRSTNAME", $member["firstname"]);
965  $this->tpl->setVariable("LASTNAME", $member["lastname"]);
966  }
967  $this->tpl->setVariable("LOGIN", $usr_obj->getLogin());
968  $this->tpl->parseCurrentBlock();
969  }
970  $this->tpl->setCurrentBlock("members");
971  //$this->tpl->setVariable("MEMBERS_TABLE_HEADER",$this->lng->txt('crs_members_title'));
972  $this->tpl->parseCurrentBlock();
973  }
974 
975  $this->tpl->setVariable("TITLE",$this->lng->txt('crs_members_print_title'));
976  $this->tpl->setVariable("CSS_PATH",ilUtil::getStyleSheetLocation());
977  }
print $file
static getStyleSheetLocation($mode="output", $a_css_name="", $a_css_location="")
get full style sheet file name (path inclusive) of current user
static sortArray($array, $a_array_sortby, $a_array_sortorder=0, $a_numeric=false, $a_keep_keys=false)
sortArray
setSubTabs($a_tab)
set sub tabs
getInstanceByObjId($a_obj_id, $stop_on_error=true)
get an instance of an Ilias object by object id
global $ilUser
Definition: imgupload.php:15
+ Here is the call graph for this function:

◆ membersMapObject()

ilObjGroupGUI::membersMapObject ( )

Members map.

Definition at line 738 of file class.ilObjGroupGUI.php.

References ilObjectGUI\$tpl, ilGoogleMapUtil\isActivated(), and setSubTabs().

739  {
740  global $tpl;
741 
742  $this->setSubTabs('members');
743  $this->tabs_gui->setTabActive('members');
744 
745  include_once("./Services/GoogleMaps/classes/class.ilGoogleMapUtil.php");
746  if (!ilGoogleMapUtil::isActivated() || !$this->object->getEnableGroupMap())
747  {
748  return;
749  }
750 
751  include_once("./Services/GoogleMaps/classes/class.ilGoogleMapGUI.php");
752  $map = new ilGoogleMapGUI();
753  $map->setMapId("group_map");
754  $map->setWidth("700px");
755  $map->setHeight("500px");
756  $map->setLatitude($this->object->getLatitude());
757  $map->setLongitude($this->object->getLongitude());
758  $map->setZoom($this->object->getLocationZoom());
759  $map->setEnableTypeControl(true);
760  $map->setEnableNavigationControl(true);
761  $map->setEnableCentralMarker(true);
762 
763 
764  $member_ids = $this->object->getGroupMemberIds();
765  $admin_ids = $this->object->getGroupAdminIds();
766 
767  // fetch all users data in one shot to improve performance
768  $members = $this->object->getGroupMemberData($member_ids);
769  foreach($member_ids as $user_id)
770  {
771  $map->addUserMarker($user_id);
772  }
773  $tpl->setContent($map->getHTML());
774  $tpl->setLeftContent($map->getUserListHTML());
775  }
static isActivated()
Checks whether Google Map feature is activated.
setSubTabs($a_tab)
set sub tabs
User interface class for google maps.
+ Here is the call graph for this function:

◆ membersObject()

ilObjGroupGUI::membersObject ( )

edit members

public

Returns

Definition at line 1070 of file class.ilObjGroupGUI.php.

References $GLOBALS, $ilCtrl, $ilUser, ilObjectGUI\$lng, ilObjUserTracking\_enabledLearningProgress(), ilObjUserTracking\_enabledUserRelatedData(), ilGroupParticipants\_getInstanceByObjId(), ilObject\_lookupTitle(), ilTable2GUI\addHeaderCommand(), ilObjectGUI\checkPermission(), ilRepositorySearchGUI\fillAutoCompleteToolbar(), ilUtil\getImagePath(), ilObjectLP\getInstance(), ilGroupParticipants\getMemberRoles(), ilObjGroup\GRP_ADMIN, ilObjGroup\GRP_MEMBER, readMemberData(), setShowHidePrefs(), and setSubTabs().

Referenced by assignFromWaitingListObject(), assignSubscribersObject(), confirmDeleteMembersObject(), deleteMembersObject(), editMembersObject(), refuseFromListObject(), refuseSubscribersObject(), sendMailToSelectedUsersObject(), updateMembersObject(), and updateStatusObject().

1071  {
1072  global $ilUser, $ilToolbar, $lng, $ilCtrl;
1073 
1074  include_once('./Modules/Group/classes/class.ilGroupParticipants.php');
1075  include_once('./Modules/Group/classes/class.ilGroupParticipantsTableGUI.php');
1076 
1077  $this->checkPermission('write');
1078 
1079  include_once './Services/Tracking/classes/class.ilObjUserTracking.php';
1080  $this->show_tracking = (ilObjUserTracking::_enabledLearningProgress() and
1081  ilObjUserTracking::_enabledUserRelatedData());
1082  if($this->show_tracking)
1083  {
1084  include_once('./Services/Object/classes/class.ilObjectLP.php');
1085  $olp = ilObjectLP::getInstance($this->object->getId());
1086  $this->show_tracking = $olp->isActive();
1087  }
1088 
1089  $part = ilGroupParticipants::_getInstanceByObjId($this->object->getId());
1090 
1091  $this->setSubTabs('members');
1092  $this->tabs_gui->setTabActive('members');
1093  $this->tabs_gui->setSubTabActive('grp_edit_members');
1094 
1095  $this->tpl->addBlockfile('ADM_CONTENT','adm_content','tpl.grp_edit_members.html','Modules/Group');
1096  $this->tpl->setVariable('FORMACTION',$this->ctrl->getFormAction($this));
1097 
1098  // add members
1099  include_once './Services/Search/classes/class.ilRepositorySearchGUI.php';
1101  $this,
1102  $ilToolbar,
1103  array(
1104  'auto_complete_name' => $lng->txt('user'),
1105  'user_type' => array(
1106  ilObjGroup::GRP_MEMBER => $lng->txt("member"),
1107  ilObjGroup::GRP_ADMIN => $lng->txt("administrator")
1108  ),
1109  'submit_name' => $lng->txt('add')
1110  )
1111  );
1112 
1113  // spacer
1114  $ilToolbar->addSeparator();
1115 
1116  // search button
1117  $ilToolbar->addButton($this->lng->txt("grp_search_users"),
1118  $this->ctrl->getLinkTargetByClass('ilRepositorySearchGUI','start'));
1119 
1120  $ilToolbar->addSeparator();
1121 
1122  // print button
1123  $ilToolbar->addButton($this->lng->txt("grp_print_list"),
1124  $this->ctrl->getLinkTarget($this, 'printMembers'));
1125 
1126  $this->setShowHidePrefs();
1127 
1128 
1129  // Waiting list table
1130  include_once('./Modules/Group/classes/class.ilGroupWaitingList.php');
1131  $waiting_list = new ilGroupWaitingList($this->object->getId());
1132  if(count($wait = $waiting_list->getAllUsers()))
1133  {
1134  include_once('./Services/Membership/classes/class.ilWaitingListTableGUI.php');
1135  if($ilUser->getPref('grp_wait_hide'))
1136  {
1137  $table_gui = new ilWaitingListTableGUI($this,$waiting_list,false);
1138  $this->ctrl->setParameter($this,'wait_hide',0);
1139  $table_gui->addHeaderCommand($this->ctrl->getLinkTarget($this,'members'),
1140  $this->lng->txt('show'),
1141  '',
1142  ilUtil::getImagePath('edit_add.png'));
1143  $this->ctrl->clearParameters($this);
1144  }
1145  else
1146  {
1147  $table_gui = new ilWaitingListTableGUI($this,$waiting_list,true);
1148  $this->ctrl->setParameter($this,'wait_hide',1);
1149  $table_gui->addHeaderCommand($this->ctrl->getLinkTarget($this,'members'),
1150  $this->lng->txt('hide'),
1151  '',
1152  ilUtil::getImagePath('edit_remove.png'));
1153  $this->ctrl->clearParameters($this);
1154  }
1155  $table_gui->setUsers($wait);
1156  $table_gui->setTitle($this->lng->txt('grp_header_waiting_list'),'icon_usr.png',$this->lng->txt('group_new_registrations'));
1157  $this->tpl->setVariable('TABLE_SUB',$table_gui->getHTML());
1158  }
1159 
1160 
1161  // Subscriber table
1162  if($part->getSubscribers())
1163  {
1164  include_once('./Services/Membership/classes/class.ilSubscriberTableGUI.php');
1165  if($ilUser->getPref('grp_subscriber_hide'))
1166  {
1167  $table_gui = new ilSubscriberTableGUI($this,false);
1168  $this->ctrl->setParameter($this,'subscriber_hide',0);
1169  $table_gui->addHeaderCommand($this->ctrl->getLinkTarget($this,'members'),
1170  $this->lng->txt('show'),
1171  '',
1172  ilUtil::getImagePath('edit_add.png'));
1173  $this->ctrl->clearParameters($this);
1174  }
1175  else
1176  {
1177  $table_gui = new ilSubscriberTableGUI($this,true);
1178  $this->ctrl->setParameter($this,'subscriber_hide',1);
1179  $table_gui->addHeaderCommand($this->ctrl->getLinkTarget($this,'members'),
1180  $this->lng->txt('hide'),
1181  '',
1182  ilUtil::getImagePath('edit_remove.png'));
1183  $this->ctrl->clearParameters($this);
1184  }
1185  $table_gui->readSubscriberData();
1186  $table_gui->setTitle($this->lng->txt('group_new_registrations'),'icon_usr.png',$this->lng->txt('group_new_registrations'));
1187  $this->tpl->setVariable('TABLE_SUB',$table_gui->getHTML());
1188  }
1189 
1190  if(count($part->getAdmins()))
1191  {
1192  if($ilUser->getPref('grp_admin_hide'))
1193  {
1194  $table_gui = new ilGroupParticipantsTableGUI($this,'admin',false,false);
1195  $this->ctrl->setParameter($this,'admin_hide',0);
1196  $table_gui->addHeaderCommand($this->ctrl->getLinkTarget($this,'members'),
1197  $this->lng->txt('show'),
1198  '',
1199  ilUtil::getImagePath('edit_add.png'));
1200  $this->ctrl->clearParameters($this);
1201  }
1202  else
1203  {
1204  $table_gui = new ilGroupParticipantsTableGUI($this,'admin',true,false);
1205  $this->ctrl->setParameter($this,'admin_hide',1);
1206  $table_gui->addHeaderCommand($this->ctrl->getLinkTarget($this,'members'),
1207  $this->lng->txt('hide'),
1208  '',
1209  ilUtil::getImagePath('edit_remove.png'));
1210  $this->ctrl->clearParameters($this);
1211  }
1212  $table_gui->setTitle($this->lng->txt('grp_admins'),'icon_usr.png',$this->lng->txt('grp_admins'));
1213  $table_gui->parse($this->readMemberData($part->getAdmins()));
1214  $this->tpl->setVariable('ADMINS',$table_gui->getHTML());
1215  }
1216 
1217  if($GLOBALS['rbacreview']->getNumberOfAssignedUsers(array($this->object->getDefaultMemberRole())))
1218  {
1219  if($ilUser->getPref('grp_member_hide'))
1220  {
1221  $table_gui = new ilGroupParticipantsTableGUI($this,'member',false,$this->show_tracking,$this->object->getDEfaultMemberRole());
1222  $this->ctrl->setParameter($this,'member_hide',0);
1223  $table_gui->addHeaderCommand($this->ctrl->getLinkTarget($this,'members'),
1224  $this->lng->txt('show'),
1225  '',
1226  ilUtil::getImagePath('edit_add.png'));
1227  $this->ctrl->clearParameters($this);
1228  }
1229  else
1230  {
1231  $table_gui = new ilGroupParticipantsTableGUI($this,'member',true,$this->show_tracking,$this->object->getDefaultMemberRole());
1232  $this->ctrl->setParameter($this,'member_hide',1);
1233  $table_gui->addHeaderCommand($this->ctrl->getLinkTarget($this,'members'),
1234  $this->lng->txt('hide'),
1235  '',
1236  ilUtil::getImagePath('edit_remove.png'));
1237  $this->ctrl->clearParameters($this);
1238  }
1239 
1240  $table_gui->setTitle($this->lng->txt('grp_members'),'icon_usr.png',$this->lng->txt('grp_members'));
1241  $table_gui->parse($this->readMemberData($GLOBALS['rbacreview']->assignedUsers($this->object->getDefaultMemberRole()),
1242  null, $table_gui->getSelectedColumns()));
1243  $this->tpl->setCurrentBlock('member_block');
1244  $this->tpl->setVariable('MEMBERS',$table_gui->getHTML());
1245  $this->tpl->parseCurrentBlock();
1246  }
1247 
1248  foreach(ilGroupParticipants::getMemberRoles($this->object->getRefId()) as $role_id)
1249  {
1250  // Do not show table if no user is assigned
1251  if(!($GLOBALS['rbacreview']->getNumberOfAssignedUsers(array($role_id))))
1252  {
1253  continue;
1254  }
1255  if($ilUser->getPref('grp_role_hide'.$role_id))
1256  {
1257  $table_gui = new ilGroupParticipantsTableGUI($this,'role',false,$this->show_tracking,$role_id);
1258  $this->ctrl->setParameter($this,'role_hide_'.$role_id,0);
1259  $table_gui->addHeaderCommand($this->ctrl->getLinkTarget($this,'members'),
1260  $this->lng->txt('show'),
1261  '',
1262  ilUtil::getImagePath('edit_add.png'));
1263  $this->ctrl->clearParameters($this);
1264  }
1265  else
1266  {
1267  $table_gui = new ilGroupParticipantsTableGUI($this,'role',true,$this->show_tracking,$role_id);
1268  $this->ctrl->setParameter($this,'role_hide_'.$role_id,1);
1269  $table_gui->addHeaderCommand($this->ctrl->getLinkTarget($this,'members'),
1270  $this->lng->txt('hide'),
1271  '',
1272  ilUtil::getImagePath('edit_remove.png'));
1273  $this->ctrl->clearParameters($this);
1274  }
1275 
1276  $table_gui->setTitle(ilObject::_lookupTitle($role_id),'icon_usr.gif',ilObject::_lookupTitle($role_id));
1277  $table_gui->parse($this->readMemberData($GLOBALS['rbacreview']->assignedUsers($role_id)));
1278  $this->tpl->setCurrentBlock('member_block');
1279  $this->tpl->setVariable('MEMBERS',$table_gui->getHTML());
1280  $this->tpl->parseCurrentBlock();
1281  }
1282 
1283  $this->tpl->setVariable('TXT_SELECTED_USER',$this->lng->txt('grp_selected_users'));
1284  $this->tpl->setVariable('BTN_FOOTER_EDIT',$this->lng->txt('edit'));
1285  $this->tpl->setVariable('BTN_FOOTER_VAL',$this->lng->txt('remove'));
1286  $this->tpl->setVariable('BTN_FOOTER_MAIL',$this->lng->txt('grp_mem_send_mail'));
1287  $this->tpl->setVariable('ARROW_DOWN',ilUtil::getImagePath('arrow_downright.png'));
1288 
1289  }
static _lookupTitle($a_id)
lookup object title
static getMemberRoles($a_ref_id)
Get member roles (not auto generated)
setSubTabs($a_tab)
set sub tabs
addHeaderCommand($a_href, $a_text, $a_target="", $a_img="")
Add Header Command (Link) (Image needed for now)
global $ilCtrl
Definition: ilias.php:18
static _enabledLearningProgress()
check wether learing progress is enabled or not
$GLOBALS['ct_recipient']
static getImagePath($img, $module_path="", $mode="output", $offline=false)
get image path (for images located in a template directory)
Waiting list for groups.
GUI class for course/group subscriptions.
static _getInstanceByObjId($a_obj_id)
Get singleton instance.
if(!file_exists(getcwd().'/ilias.ini.php')) if(isset( $_GET["client_id"]))
registration confirmation script for ilias
Definition: confirmReg.php:20
global $ilUser
Definition: imgupload.php:15
static fillAutoCompleteToolbar($parent_object, ilToolbarGUI $toolbar=null, $a_options=array())
fill toolbar with
readMemberData($ids, $role='admin', $selected_columns=null)
GUI class for course/group waiting list.
checkPermission($a_perm, $a_cmd="", $a_type="", $a_ref_id=null)
Check permission and redirect on error.
setShowHidePrefs()
set preferences (show/hide tabel content)
static getInstance($a_obj_id)
+ Here is the call graph for this function:
+ Here is the caller graph for this function:

◆ modifyItemGUI()

ilObjGroupGUI::modifyItemGUI (   $a_item_list_gui,
  $a_item_data,
  $a_show_path 
)

Modify Item ListGUI for presentation in container.

Definition at line 329 of file class.ilObjGroupGUI.php.

References ilObjectGUI\$tree, ilObjCourse\_lookupAboStatus(), ilObject\_lookupObjId(), and ilObjCourseGUI\_modifyItemGUI().

330  {
331  global $tree;
332 
333  // if folder is in a course, modify item list gui according to course requirements
334  if ($course_ref_id = $tree->checkForParentType($this->object->getRefId(),'crs'))
335  {
336  include_once("./Modules/Course/classes/class.ilObjCourse.php");
337  include_once("./Modules/Course/classes/class.ilObjCourseGUI.php");
338  $course_obj_id = ilObject::_lookupObjId($course_ref_id);
339  ilObjCourseGUI::_modifyItemGUI($a_item_list_gui,'ilcoursecontentgui',$a_item_data, $a_show_path,
340  ilObjCourse::_lookupAboStatus($course_obj_id), $course_ref_id, $course_obj_id,
341  $this->object->getRefId());
342  }
343  }
static _modifyItemGUI($a_item_list_gui, $a_cmd_class, $a_item_data, $a_show_path, $a_abo_status, $a_course_ref_id, $a_course_obj_id, $a_parent_ref_id=0)
We need a static version of this, e.g.
static _lookupObjId($a_id)
+ Here is the call graph for this function:

◆ prepareOutput()

ilObjGroupGUI::prepareOutput ( )

Handle member view.

Returns

Definition at line 3095 of file class.ilObjGroupGUI.php.

References ilObjectGUI\getCreationMode().

Referenced by executeCommand().

3096  {
3097  global $rbacsystem;
3098  if(!$this->getCreationMode())
3099  {
3100  /*
3101  include_once './Services/Container/classes/class.ilMemberViewSettings.php';
3102  $settings = ilMemberViewSettings::getInstance();
3103  if($settings->isActive() and $settings->getContainer() != $this->object->getRefId())
3104  {
3105  $settings->setContainer($this->object->getRefId());
3106  $rbacsystem->initMemberView();
3107  }
3108  */
3109  }
3110  parent::prepareOutput();
3111  }
getCreationMode()
get creation mode
+ Here is the call graph for this function:
+ Here is the caller graph for this function:

◆ printMembersObject()

ilObjGroupGUI::printMembersObject ( )

Definition at line 3166 of file class.ilObjGroupGUI.php.

References ilObjectGUI\checkPermission(), and initAttendanceList().

3167  {
3168  global $ilTabs;
3169 
3170  $this->checkPermission('write');
3171 
3172  $ilTabs->clearTargets();
3173  $ilTabs->setBackTarget($this->lng->txt('back'),
3174  $this->ctrl->getLinkTarget($this, 'members'));
3175 
3176  $list = $this->initAttendanceList();
3177  $form = $list->initForm('printMembersOutput');
3178  $this->tpl->setContent($form->getHTML());
3179  }
initAttendanceList()
Init attendance list object.
checkPermission($a_perm, $a_cmd="", $a_type="", $a_ref_id=null)
Check permission and redirect on error.
+ Here is the call graph for this function:

◆ printMembersOutputObject()

ilObjGroupGUI::printMembersOutputObject ( )

Definition at line 3235 of file class.ilObjGroupGUI.php.

References ilGroupParticipants\_getInstanceByObjId(), exit, initAttendanceList(), and readMemberData().

3236  {
3237  $list = $this->initAttendanceList();
3238  $list->initFromForm();
3239  $list->setCallback(array($this, 'getAttendanceListUserData'));
3240 
3241  $part = ilGroupParticipants::_getInstanceByObjId($this->object->getId());
3242  $this->members_data = $this->readMemberData($part->getParticipants());
3243  $list->getNonMemberUserData($this->members_data);
3244 
3245  echo $list->getFullscreenHTML();
3246  exit();
3247  }
exit
Definition: login.php:54
static _getInstanceByObjId($a_obj_id)
Get singleton instance.
initAttendanceList()
Init attendance list object.
readMemberData($ids, $role='admin', $selected_columns=null)
+ Here is the call graph for this function:

◆ readMemberData()

ilObjGroupGUI::readMemberData (   $ids,
  $role = 'admin',
  $selected_columns = null 
)

Definition at line 980 of file class.ilObjGroupGUI.php.

References $failed, $usr_id, ilPrivacySettings\_getInstance(), ilLPStatusWrapper\_lookupCompletedForObject(), ilLPStatusWrapper\_lookupFailedForObject(), ilLPStatusWrapper\_lookupInProgressForObject(), ilObjUser\_lookupLogin(), ilObjUser\_lookupName(), ilLearningProgress\_lookupProgressByObjId(), ilDatePresentation\formatDate(), ilObjPortfolio\getAvailablePortfolioLinksForUserIds(), IL_CAL_UNIX, ilLPStatus\LP_STATUS_COMPLETED, ilLPStatus\LP_STATUS_FAILED, ilLPStatus\LP_STATUS_IN_PROGRESS, and ilLPStatus\LP_STATUS_NOT_ATTEMPTED.

Referenced by confirmDeleteMembersObject(), editMembersObject(), membersObject(), and printMembersOutputObject().

981  {
982  include_once('./Services/PrivacySecurity/classes/class.ilPrivacySettings.php');
983  $privacy = ilPrivacySettings::_getInstance();
984 
985  if($this->show_tracking)
986  {
987  include_once 'Services/Tracking/classes/class.ilLPStatusWrapper.php';
988  $completed = ilLPStatusWrapper::_lookupCompletedForObject($this->object->getId());
989  $in_progress = ilLPStatusWrapper::_lookupInProgressForObject($this->object->getId());
990  $failed = ilLPStatusWrapper::_lookupFailedForObject($this->object->getId());
991  }
992 
993  if($privacy->enabledGroupAccessTimes())
994  {
995  include_once('./Services/Tracking/classes/class.ilLearningProgress.php');
996  $progress = ilLearningProgress::_lookupProgressByObjId($this->object->getId());
997  }
998 
999  $do_prtf = (is_array($selected_columns) &&
1000  in_array('prtf', $selected_columns) &&
1001  is_array($ids));
1002  if($do_prtf)
1003  {
1004  include_once "Modules/Portfolio/classes/class.ilObjPortfolio.php";
1006  $this->ctrl->getLinkTarget($this, "members"));
1007  }
1008 
1009  foreach($ids as $usr_id)
1010  {
1011  $name = ilObjUser::_lookupName($usr_id);
1012  $tmp_data['firstname'] = $name['firstname'];
1013  $tmp_data['lastname'] = $name['lastname'];
1014  $tmp_data['login'] = ilObjUser::_lookupLogin($usr_id);
1015  $tmp_data['notification'] = $this->object->members_obj->isNotificationEnabled($usr_id) ? 1 : 0;
1016  $tmp_data['usr_id'] = $usr_id;
1017  $tmp_data['login'] = ilObjUser::_lookupLogin($usr_id);
1018 
1019  if($this->show_tracking)
1020  {
1021  if(in_array($usr_id,$completed))
1022  {
1023  $tmp_data['progress'] = ilLPStatus::LP_STATUS_COMPLETED;
1024  }
1025  elseif(in_array($usr_id,$in_progress))
1026  {
1027  $tmp_data['progress'] = ilLPStatus::LP_STATUS_IN_PROGRESS;
1028  }
1029  elseif(in_array($usr_id,$failed))
1030  {
1031  $tmp_data['progress'] = ilLPStatus::LP_STATUS_FAILED;
1032  }
1033  else
1034  {
1035  $tmp_data['progress'] = ilLPStatus::LP_STATUS_NOT_ATTEMPTED;
1036  }
1037  }
1038 
1039  if($privacy->enabledGroupAccessTimes())
1040  {
1041  if(isset($progress[$usr_id]['ts']) and $progress[$usr_id]['ts'])
1042  {
1043  $tmp_data['access_time'] = ilDatePresentation::formatDate(
1044  $tmp_date = new ilDateTime($progress[$usr_id]['ts'],IL_CAL_UNIX));
1045  $tmp_data['access_time_unix'] = $tmp_date->get(IL_CAL_UNIX);
1046  }
1047  else
1048  {
1049  $tmp_data['access_time'] = $this->lng->txt('no_date');
1050  $tmp_data['access_time_unix'] = 0;
1051  }
1052  }
1053 
1054  if($do_prtf)
1055  {
1056  $tmp_data['prtf'] = $all_prtf[$usr_id];
1057  }
1058 
1059  $members[$usr_id] = $tmp_data;
1060  }
1061  return $members ? $members : array();
1062  }
static _lookupName($a_user_id)
lookup user name
const LP_STATUS_NOT_ATTEMPTED
static _lookupFailedForObject($a_obj_id, $a_user_ids=null)
Get failed users for object.
const IL_CAL_UNIX
const LP_STATUS_IN_PROGRESS
const LP_STATUS_FAILED
static _lookupProgressByObjId($a_obj_id)
lookup progress for a specific object
static formatDate(ilDateTime $date)
Format a date public.
Date and time handling
_lookupLogin($a_user_id)
lookup login
static getAvailablePortfolioLinksForUserIds(array $a_owner_ids, $a_back_url=null)
$failed
Definition: Utf8Test.php:86
static _lookupInProgressForObject($a_obj_id, $a_user_ids=null)
Get in progress users for object.
static _getInstance()
Get instance of ilPrivacySettings.
static _lookupCompletedForObject($a_obj_id, $a_user_ids=null)
Get completed users for object.
const LP_STATUS_COMPLETED
+ Here is the call graph for this function:
+ Here is the caller graph for this function:

◆ refuseApplicantsObject()

ilObjGroupGUI::refuseApplicantsObject ( )

adds applicant to group as member public

Definition at line 2017 of file class.ilObjGroupGUI.php.

References $_POST, $_SESSION, and ilUtil\sendSuccess().

2018  {
2019  $user_ids = $_POST["user_id"];
2020 
2021  if (empty($user_ids[0]))
2022  {
2023  $this->ilErr->raiseError($this->lng->txt("no_checkbox"),$this->ilErr->MESSAGE);
2024  }
2025  include_once 'Services/Mail/classes/class.ilMail.php';
2026  $mail = new ilMail($_SESSION["AccountId"]);
2027 
2028  foreach ($user_ids as $new_member)
2029  {
2030  $user =& $this->ilias->obj_factory->getInstanceByObjId($new_member);
2031 
2032  $this->object->deleteApplicationListEntry($new_member);
2033  $mail->sendMail($user->getLogin(),"","","Membership application refused: Group ".$this->object->getTitle(),"Your application has been refused.",array(),array('system'));
2034  }
2035 
2036  ilUtil::sendSuccess($this->lng->txt("grp_msg_applicants_removed"),true);
2037  $this->ctrl->redirect($this,'members');
2038  }
< a tabindex="-1" style="border-style: none;" href="#" title="Refresh Image" onclick="document.getElementById('siimage').src = './securimage_show.php?sid=' + Math.random(); this.blur(); return false">< img src="./images/refresh.png" alt="Reload Image" height="32" width="32" onclick="this.blur()" align="bottom" border="0"/></a >< br/>< strong > Enter Code *if($_SERVER['REQUEST_METHOD']=='POST' &&@ $_POST['do']=='contact') $_SESSION['ctform']['success']
static sendSuccess($a_info="", $a_keep=false)
Send Success Message to Screen.
$_POST['username']
Definition: cron.php:12
Class Mail this class handles base functions for mail handling.
redirection script todo: (a better solution should control the processing via a xml file) ...
+ Here is the call graph for this function:

◆ refuseFromListObject()

ilObjGroupGUI::refuseFromListObject ( )

refuse from waiting list

public

Returns

Definition at line 1431 of file class.ilObjGroupGUI.php.

References $_POST, ilObjectGUI\checkPermission(), membersObject(), ilWaitingList\removeFromList(), ilUtil\sendFailure(), ilUtil\sendSuccess(), and ilGroupMembershipMailNotification\TYPE_REFUSED_SUBSCRIPTION_MEMBER.

1432  {
1433  $this->checkPermission('write');
1434 
1435  if(!count($_POST['waiting']))
1436  {
1437  ilUtil::sendFailure($this->lng->txt('no_checkbox'));
1438  $this->membersObject();
1439  return false;
1440  }
1441 
1442  include_once('./Modules/Group/classes/class.ilGroupWaitingList.php');
1443  $waiting_list = new ilGroupWaitingList($this->object->getId());
1444 
1445  include_once './Modules/Group/classes/class.ilGroupMembershipMailNotification.php';
1446  foreach($_POST["waiting"] as $user_id)
1447  {
1448  $waiting_list->removeFromList($user_id);
1449  $this->object->members_obj->sendNotification(
1451  $user_id
1452  );
1453  }
1454 
1455  ilUtil::sendSuccess($this->lng->txt('grp_users_removed_from_list'));
1456  $this->membersObject();
1457  return true;
1458  }
static sendSuccess($a_info="", $a_keep=false)
Send Success Message to Screen.
$_POST['username']
Definition: cron.php:12
removeFromList($a_usr_id)
remove usr from list
Waiting list for groups.
static sendFailure($a_info="", $a_keep=false)
Send Failure Message to Screen.
checkPermission($a_perm, $a_cmd="", $a_type="", $a_ref_id=null)
Check permission and redirect on error.
membersObject()
edit members
+ Here is the call graph for this function:

◆ refuseSubscribersObject()

ilObjGroupGUI::refuseSubscribersObject ( )

refuse subscribers

public

Returns

Definition at line 1335 of file class.ilObjGroupGUI.php.

References $_POST, ilObjectGUI\$lng, $usr_id, ilObjectGUI\checkPermission(), membersObject(), ilUtil\sendFailure(), ilUtil\sendSuccess(), and ilGroupMembershipMailNotification\TYPE_REFUSED_SUBSCRIPTION_MEMBER.

1336  {
1337  global $lng;
1338 
1339  $this->checkPermission('write');
1340 
1341  if(!count($_POST['subscribers']))
1342  {
1343  ilUtil::sendFailure($this->lng->txt('no_checkbox'));
1344  $this->membersObject();
1345  return false;
1346  }
1347 
1348  include_once './Modules/Group/classes/class.ilGroupMembershipMailNotification.php';
1349  foreach($_POST['subscribers'] as $usr_id)
1350  {
1351  $this->object->members_obj->sendNotification(
1353  $usr_id
1354  );
1355  $this->object->members_obj->deleteSubscriber($usr_id);
1356  }
1357  ilUtil::sendSuccess($this->lng->txt("grp_msg_applicants_removed"));
1358  $this->membersObject();
1359  return true;
1360 
1361  }
static sendSuccess($a_info="", $a_keep=false)
Send Success Message to Screen.
$_POST['username']
Definition: cron.php:12
static sendFailure($a_info="", $a_keep=false)
Send Failure Message to Screen.
checkPermission($a_perm, $a_cmd="", $a_type="", $a_ref_id=null)
Check permission and redirect on error.
membersObject()
edit members
+ Here is the call graph for this function:

◆ renderObject()

ilObjGroupGUI::renderObject ( )

Render group.

Definition at line 316 of file class.ilObjGroupGUI.php.

References $ret.

Referenced by executeCommand(), and viewObject().

317  {
318  global $ilTabs;
319 
320  $ilTabs->activateTab("view_content");
321  $ret = parent::renderObject();
322  return $ret;
323 
324  }
+ Here is the caller graph for this function:

◆ saveMapSettingsObject()

ilObjGroupGUI::saveMapSettingsObject ( )

Definition at line 722 of file class.ilObjGroupGUI.php.

References $_POST, $ilCtrl, $ilUser, and ilUtil\stripSlashes().

723  {
724  global $ilCtrl, $ilUser;
725 
726  $this->object->setLatitude(ilUtil::stripSlashes($_POST["location"]["latitude"]));
727  $this->object->setLongitude(ilUtil::stripSlashes($_POST["location"]["longitude"]));
728  $this->object->setLocationZoom(ilUtil::stripSlashes($_POST["location"]["zoom"]));
729  $this->object->setEnableGroupMap(ilUtil::stripSlashes($_POST["enable_map"]));
730  $this->object->update();
731 
732  $ilCtrl->redirect($this, "editMapSettings");
733  }
$_POST['username']
Definition: cron.php:12
global $ilCtrl
Definition: ilias.php:18
static stripSlashes($a_str, $a_strip_html=true, $a_allow="")
strip slashes if magic qoutes is enabled
global $ilUser
Definition: imgupload.php:15
+ Here is the call graph for this function:

◆ saveNotificationObject()

ilObjGroupGUI::saveNotificationObject ( )

:TEMP: Save notification setting (from infoscreen)

Definition at line 2480 of file class.ilObjGroupGUI.php.

References $_REQUEST, $ilUser, and ilUtil\sendSuccess().

2481  {
2482  global $ilUser;
2483 
2484  $ilUser->setPref("grpcrs_ntf_".$this->ref_id, (bool)$_REQUEST["grp_ntf"]);
2485  $ilUser->writePrefs();
2486 
2487  ilUtil::sendSuccess($this->lng->txt("settings_saved"), true);
2488  $this->ctrl->redirect($this, "infoScreen");
2489  }
static sendSuccess($a_info="", $a_keep=false)
Send Success Message to Screen.
global $ilUser
Definition: imgupload.php:15
if($_REQUEST['ilias_path']) define('ILIAS_HTTP_PATH' $_REQUEST['ilias_path']
Definition: index.php:7
+ Here is the call graph for this function:

◆ saveObject()

ilObjGroupGUI::saveObject ( )

save object

ilTree public

Returns

Definition at line 363 of file class.ilObjGroupGUI.php.

References $_GET, $_POST, $GLOBALS, $ilErr, $ilUser, ilObjectGUI\$tree, ilGroupParticipants\_getInstanceByObjId(), ilObjectGUI\createObject(), GRP_REGISTRATION_DEACTIVATED, GRP_REGISTRATION_DIRECT, GRP_TYPE_PUBLIC, IL_GRP_ADMIN, ilObjectGUI\putObjectInTree(), ilUtil\sendFailure(), ilUtil\sendInfo(), ilUtil\sendSuccess(), ilContainerSortingSettings\setSortMode(), ilContainer\SORT_INHERIT, ilContainer\SORT_TITLE, ilUtil\stripSlashes(), and ilContainer\VIEW_INHERIT.

364  {
365  global $ilErr,$ilUser,$tree;
366 
367  $this->object = new ilObjGroup();
368 
369  // we reduced the form, only 3 values left
370  // $this->load();
371 
372  $grp_type = ilUtil::stripSlashes($_POST['grp_type']);
373  switch($grp_type)
374  {
375  case GRP_TYPE_PUBLIC:
376  $this->object->setRegistrationType(GRP_REGISTRATION_DIRECT);
377  break;
378 
379  default:
380  $this->object->setRegistrationType(GRP_REGISTRATION_DEACTIVATED);
381  break;
382  }
383  $this->object->setTitle(ilUtil::stripSlashes($_POST['title']));
384  $this->object->setDescription(ilUtil::stripSlashes($_POST['desc']));
385  $this->object->setGroupType(ilUtil::stripSlashes($_POST['grp_type']));
386  $this->object->setViewMode(ilContainer::VIEW_INHERIT);
387 
388  $ilErr->setMessage('');
389 
390  if(!$this->object->validate())
391  {
392  $err = $this->lng->txt('err_check_input');
393  ilUtil::sendFailure($err);
394  $err = $ilErr->getMessage();
395  ilUtil::sendInfo($err);
396  $this->createObject();
397  return true;
398  }
399 
400  $this->object->create();
401  $this->putObjectInTree($this->object, $_GET["ref_id"]);
402  $this->object->initGroupStatus($this->object->getGroupType());
403 
404  // check for parent group or course => SORT_INHERIT
405  $sort_mode = ilContainer::SORT_TITLE;
406  if(
407  $GLOBALS['tree']->checkForParentType($this->object->getRefId(),'crs') ||
408  $GLOBALS['tree']->checkForParentType($this->object->getRefId(),'grp')
409  )
410  {
411  $sort_mode = ilContainer::SORT_INHERIT;
412  }
413  // Save sorting
414  include_once './Services/Container/classes/class.ilContainerSortingSettings.php';
415  $sort = new ilContainerSortingSettings($this->object->getId());
416  $sort->setSortMode($sort_mode);
417  $sort->update();
418 
419 
420  // Add user as admin and enable notification
421  include_once('./Modules/Group/classes/class.ilGroupParticipants.php');
422  $members_obj = ilGroupParticipants::_getInstanceByObjId($this->object->getId());
423  $members_obj->add($ilUser->getId(),IL_GRP_ADMIN);
424  $members_obj->updateNotification($ilUser->getId(),1);
425 
426 
427  ilUtil::sendSuccess($this->lng->txt("grp_added"),true);
428  $this->ctrl->setParameter($this,'ref_id',$this->object->getRefId());
429  $this->ctrl->redirect($this, "edit");
430  }
static sendSuccess($a_info="", $a_keep=false)
Send Success Message to Screen.
$_POST['username']
Definition: cron.php:12
const GRP_REGISTRATION_DEACTIVATED
const IL_GRP_ADMIN
$_GET["client_id"]
createObject()
create new object form
const GRP_TYPE_PUBLIC
static sendInfo($a_info="", $a_keep=false)
Send Info Message to Screen.
$GLOBALS['ct_recipient']
static stripSlashes($a_str, $a_strip_html=true, $a_allow="")
strip slashes if magic qoutes is enabled
static _getInstanceByObjId($a_obj_id)
Get singleton instance.
static sendFailure($a_info="", $a_keep=false)
Send Failure Message to Screen.
global $ilUser
Definition: imgupload.php:15
putObjectInTree(ilObject $a_obj, $a_parent_node_id=null)
Add object to tree at given position.
Class ilObjGroup.
const GRP_REGISTRATION_DIRECT
+ Here is the call graph for this function:

◆ sendMailToSelectedUsersObject()

ilObjGroupGUI::sendMailToSelectedUsersObject ( )

show send mail

public

Parameters

Definition at line 1556 of file class.ilObjGroupGUI.php.

References $_GET, $_POST, $usr_id, ilObjUser\_lookupLogin(), createMailSignature(), ilMailFormCall\getRedirectTarget(), membersObject(), ilUtil\redirect(), ilUtil\sendFailure(), and ilMailFormCall\setRecipients().

1557  {
1558  if(isset($_GET['member_id']))
1559  {
1560  $_POST['participants'] = array($_GET['member_id']);
1561  }
1562  else
1563  {
1564  $_POST['participants'] = array_unique(array_merge((array) $_POST['admins'],
1565  (array) $_POST['members'],
1566  (array) $_POST['roles'],
1567  (array) $_POST['waiting'],
1568  (array) $_POST['subscribers']));
1569  }
1570  if (!count($_POST['participants']))
1571  {
1572  ilUtil::sendFailure($this->lng->txt("no_checkbox"));
1573  $this->membersObject();
1574  return false;
1575  }
1576  foreach($_POST['participants'] as $usr_id)
1577  {
1578  $rcps[] = ilObjUser::_lookupLogin($usr_id);
1579  }
1580 
1581  require_once 'Services/Mail/classes/class.ilMailFormCall.php';
1584  $this,
1585  'members',
1586  array(),
1587  array('type' => 'new', 'sig' => $this->createMailSignature())));
1588  return true;
1589  }
static getRedirectTarget($gui, $cmd, Array $gui_params=array(), Array $mail_params=array())
$_POST['username']
Definition: cron.php:12
$_GET["client_id"]
_lookupLogin($a_user_id)
lookup login
static sendFailure($a_info="", $a_keep=false)
Send Failure Message to Screen.
createMailSignature()
Create a course mail signature.
static setRecipients(array $recipients)
static redirect($a_script)
http redirect to other script
membersObject()
edit members
+ Here is the call graph for this function:

◆ setShowHidePrefs()

ilObjGroupGUI::setShowHidePrefs ( )

set preferences (show/hide tabel content)

public

Returns

Definition at line 1597 of file class.ilObjGroupGUI.php.

References $_GET, and $ilUser.

Referenced by membersObject().

1598  {
1599  global $ilUser;
1600 
1601  if(isset($_GET['admin_hide']))
1602  {
1603  $ilUser->writePref('grp_admin_hide',(int) $_GET['admin_hide']);
1604  }
1605  if(isset($_GET['member_hide']))
1606  {
1607  $ilUser->writePref('grp_member_hide',(int) $_GET['member_hide']);
1608  }
1609  if(isset($_GET['subscriber_hide']))
1610  {
1611  $ilUser->writePref('grp_subscriber_hide',(int) $_GET['subscriber_hide']);
1612  }
1613  if(isset($_GET['wait_hide']))
1614  {
1615  $ilUser->writePref('grp_wait_hide',(int) $_GET['wait_hide']);
1616  }
1617  }
$_GET["client_id"]
global $ilUser
Definition: imgupload.php:15
+ Here is the caller graph for this function:

◆ setSubTabs()

ilObjGroupGUI::setSubTabs (   $a_tab)
protected

set sub tabs

protected

Parameters

Definition at line 2938 of file class.ilObjGroupGUI.php.

References $ilUser, ilPrivacySettings\_getInstance(), ilCourseDefinedFieldDefinition\_hasFields(), ilGoogleMapUtil\isActivated(), and ilObjGroup\MAIL_ALLOWED_ALL.

Referenced by confirmDeleteMembersObject(), editGroupIconsObject(), editInfoObject(), editMapSettingsObject(), editMembersObject(), editObject(), executeCommand(), mailMembersObject(), membersGalleryObject(), membersMapObject(), and membersObject().

2939  {
2940  global $rbacsystem,$ilUser,$ilAccess;
2941 
2942  switch($a_tab)
2943  {
2944  case 'members':
2945  // for admins
2946  if($ilAccess->checkAccess('write','',$this->object->getRefId()))
2947  {
2948  $this->tabs_gui->addSubTabTarget("grp_edit_members",
2949  $this->ctrl->getLinkTarget($this,'members'),
2950  "members",
2951  get_class($this));
2952  }
2953  // for all
2954  $this->tabs_gui->addSubTabTarget("grp_members_gallery",
2955  $this->ctrl->getLinkTarget($this,'membersGallery'),
2956  "membersGallery", get_class($this));
2957 
2958  // members map
2959  include_once("./Services/GoogleMaps/classes/class.ilGoogleMapUtil.php");
2961  $this->object->getEnableGroupMap())
2962  {
2963  $this->tabs_gui->addSubTabTarget("grp_members_map",
2964  $this->ctrl->getLinkTarget($this,'membersMap'),
2965  "membersMap", get_class($this));
2966  }
2967 
2968  if(
2969  $ilAccess->checkAccess('write','',$this->object->getRefId()) or
2970  $this->object->getMailToMembersType() == ilObjGroup::MAIL_ALLOWED_ALL
2971  )
2972  {
2973  $this->tabs_gui->addSubTabTarget("mail_members",
2974  $this->ctrl->getLinkTarget($this,'mailMembers'),
2975  "mailMembers", get_class($this));
2976  }
2977 
2978  if($ilAccess->checkAccess('write','',$this->object->getRefId()))
2979  {
2980  $this->tabs_gui->addSubTabTarget("events",
2981  $this->ctrl->getLinkTargetByClass('ilsessionoverviewgui','listSessions'),
2982  "", 'ilsessionoverviewgui');
2983  }
2984 
2985  include_once 'Services/PrivacySecurity/classes/class.ilPrivacySettings.php';
2986  if(ilPrivacySettings::_getInstance()->checkExportAccess($this->object->getRefId()))
2987  {
2988  $this->tabs_gui->addSubTabTarget('grp_export_members',
2989  $this->ctrl->getLinkTargetByClass('ilmemberexportgui','show'),
2990  "", 'ilmemberexportgui');
2991  }
2992 
2993  break;
2994 
2995  case 'settings':
2996  $this->tabs_gui->addSubTabTarget("grp_settings",
2997  $this->ctrl->getLinkTarget($this,'edit'),
2998  "edit", get_class($this));
2999 
3000  $this->tabs_gui->addSubTabTarget("grp_info_settings",
3001  $this->ctrl->getLinkTarget($this,'editInfo'),
3002  "editInfo", get_class($this));
3003 
3004  // custom icon
3005  if ($this->ilias->getSetting("custom_icons"))
3006  {
3007  $this->tabs_gui->addSubTabTarget("grp_icon_settings",
3008  $this->ctrl->getLinkTarget($this,'editGroupIcons'),
3009  "editGroupIcons", get_class($this));
3010  }
3011 
3012  include_once("./Services/GoogleMaps/classes/class.ilGoogleMapUtil.php");
3014  {
3015  $this->tabs_gui->addSubTabTarget("grp_map_settings",
3016  $this->ctrl->getLinkTarget($this,'editMapSettings'),
3017  "editMapSettings", get_class($this));
3018  }
3019 
3020  $this->tabs_gui->addSubTabTarget('groupings',
3021  $this->ctrl->getLinkTargetByClass('ilobjcoursegroupinggui','listGroupings'),
3022  'listGroupings',
3023  get_class($this));
3024 
3025  include_once('Services/PrivacySecurity/classes/class.ilPrivacySettings.php');
3026  include_once('Modules/Course/classes/Export/class.ilCourseDefinedFieldDefinition.php');
3027  // only show if export permission is granted
3028  if(ilPrivacySettings::_getInstance()->checkExportAccess($this->object->getRefId()) or ilCourseDefinedFieldDefinition::_hasFields($this->object->getId()))
3029  {
3030  $this->tabs_gui->addSubTabTarget('grp_custom_user_fields',
3031  $this->ctrl->getLinkTargetByClass('ilobjectcustomuserfieldsgui'),
3032  '',
3033  'ilobjectcustomuserfieldsgui');
3034  }
3035 
3036 
3037 
3038  break;
3039 
3040 
3041  }
3042  }
static isActivated()
Checks whether Google Map feature is activated.
redirection script todo: (a better solution should control the processing via a xml file) ...
static _hasFields($a_container_id)
Check if there are any define fields.
global $ilUser
Definition: imgupload.php:15
const MAIL_ALLOWED_ALL
static _getInstance()
Get instance of ilPrivacySettings.
+ Here is the call graph for this function:
+ Here is the caller graph for this function:

◆ unsubscribeObject()

ilObjGroupGUI::unsubscribeObject ( )

unsubscribe from group

public

Returns

Definition at line 1824 of file class.ilObjGroupGUI.php.

References $ilCtrl, $ilUser, ilObjectGUI\$tree, ilForumNotification\checkForumsExistsDelete(), ilObjectGUI\checkPermission(), ilUtil\sendSuccess(), ilGroupMembershipMailNotification\TYPE_NOTIFICATION_UNSUBSCRIBE, and ilGroupMembershipMailNotification\TYPE_UNSUBSCRIBE_MEMBER.

1825  {
1826  global $ilUser,$tree, $ilCtrl;
1827 
1828  $this->checkPermission('leave');
1829 
1830  $this->object->members_obj->delete($ilUser->getId());
1831 
1832  include_once './Modules/Group/classes/class.ilGroupMembershipMailNotification.php';
1833  $this->object->members_obj->sendNotification(
1835  $ilUser->getId()
1836  );
1837  $this->object->members_obj->sendNotification(
1839  $ilUser->getId()
1840  );
1841 
1842  include_once './Modules/Forum/classes/class.ilForumNotification.php';
1843  ilForumNotification::checkForumsExistsDelete($this->object->getRefId(), $ilUser->getId());
1844 
1845  ilUtil::sendSuccess($this->lng->txt('grp_msg_membership_annulled'),true);
1846  $ilCtrl->setParameterByClass("ilrepositorygui", "ref_id",
1847  $tree->getParentId($this->object->getRefId()));
1848  $ilCtrl->redirectByClass("ilrepositorygui", "");
1849  }
static sendSuccess($a_info="", $a_keep=false)
Send Success Message to Screen.
global $ilCtrl
Definition: ilias.php:18
static checkForumsExistsDelete($ref_id, $user_id=0)
global $ilUser
Definition: imgupload.php:15
checkPermission($a_perm, $a_cmd="", $a_type="", $a_ref_id=null)
Check permission and redirect on error.
+ Here is the call graph for this function:

◆ updateGroupIconsObject()

ilObjGroupGUI::updateGroupIconsObject ( )

update group icons

public

Returns

Definition at line 627 of file class.ilObjGroupGUI.php.

References $_POST, ilObjectGUI\checkPermission(), editGroupIconsObject(), initGroupIconsForm(), and ilUtil\sendSuccess().

628  {
629  $this->checkPermission('write');
630 
631  $form = $this->initGroupIconsForm();
632  if($form->checkInput())
633  {
634  //save custom icons
635  if ($this->ilias->getSetting("custom_icons"))
636  {
637  if($_POST["cont_big_icon_delete"])
638  {
639  $this->object->removeBigIcon();
640  }
641  if($_POST["cont_small_icon_delete"])
642  {
643  $this->object->removeSmallIcon();
644  }
645  if($_POST["cont_tiny_icon_delete"])
646  {
647  $this->object->removeTinyIcon();
648  }
649  $this->object->saveIcons($_FILES["cont_big_icon"]['tmp_name'],
650  $_FILES["cont_small_icon"]['tmp_name'], $_FILES["cont_tiny_icon"]['tmp_name']);
651  }
652 
653  ilUtil::sendSuccess($this->lng->txt("msg_obj_modified"),true);
654  $this->ctrl->redirect($this,"editGroupIcons");
655  }
656 
657  $form->setValuesByPost();
658  $this->editGroupIconsObject($form);
659  }
static sendSuccess($a_info="", $a_keep=false)
Send Success Message to Screen.
$_POST['username']
Definition: cron.php:12
editGroupIconsObject($a_form=null)
edit container icons
redirection script todo: (a better solution should control the processing via a xml file) ...
checkPermission($a_perm, $a_cmd="", $a_type="", $a_ref_id=null)
Check permission and redirect on error.
+ Here is the call graph for this function:

◆ updateGroupTypeObject()

ilObjGroupGUI::updateGroupTypeObject ( )

change group type

public

Parameters

Definition at line 470 of file class.ilObjGroupGUI.php.

References GRP_TYPE_CLOSED, GRP_TYPE_PUBLIC, and ilUtil\sendSuccess().

471  {
472  $type = $this->object->getGroupType() ?
473  $this->object->getGroupType() :
474  $this->object->readGroupStatus();
475 
476  if($type == GRP_TYPE_PUBLIC)
477  {
478  $this->object->setGroupType(GRP_TYPE_CLOSED);
479  }
480  else
481  {
482  $this->object->setGroupType(GRP_TYPE_PUBLIC);
483  }
484  $this->object->updateGroupType();
485  $this->object->update();
486  ilUtil::sendSuccess($this->lng->txt('settings_saved'),true);
487  $this->ctrl->redirect($this,'edit');
488  }
static sendSuccess($a_info="", $a_keep=false)
Send Success Message to Screen.
const GRP_TYPE_PUBLIC
const GRP_TYPE_CLOSED
+ Here is the call graph for this function:

◆ updateInfoObject()

ilObjGroupGUI::updateInfoObject ( )

update info

public

Returns

Definition at line 832 of file class.ilObjGroupGUI.php.

References $_POST, ilObjectGUI\checkPermission(), editInfoObject(), ilUtil\sendSuccess(), and ilUtil\stripSlashes().

833  {
834  $this->checkPermission('write');
835 
836  $this->object->setInformation(ilUtil::stripSlashes($_POST['important']));
837  $this->object->update();
838 
839  ilUtil::sendSuccess($this->lng->txt("settings_saved"));
840  $this->editInfoObject();
841  return true;
842  }
static sendSuccess($a_info="", $a_keep=false)
Send Success Message to Screen.
$_POST['username']
Definition: cron.php:12
editInfoObject()
edit info
static stripSlashes($a_str, $a_strip_html=true, $a_allow="")
strip slashes if magic qoutes is enabled
checkPermission($a_perm, $a_cmd="", $a_type="", $a_ref_id=null)
Check permission and redirect on error.
+ Here is the call graph for this function:

◆ updateMembersObject()

ilObjGroupGUI::updateMembersObject ( )

update members

public

Parameters

Definition at line 1671 of file class.ilObjGroupGUI.php.

References $_POST, $usr_id, ilGroupParticipants\_getInstanceByObjId(), ilObjectGUI\checkPermission(), editMembersObject(), membersObject(), ilUtil\sendFailure(), ilUtil\sendSuccess(), and ilGroupMembershipMailNotification\TYPE_STATUS_CHANGED.

1672  {
1673  $this->checkPermission('write');
1674 
1675  if(!count($_POST['participants']))
1676  {
1677  ilUtil::sendFailure($this->lng->txt('no_checkbox'));
1678  $this->membersObject();
1679  return false;
1680  }
1681 
1682  // Check minimum one admin
1683  $has_admin = false;
1684  $admin_role = $this->object->getDefaultAdminRole();
1685  foreach(ilGroupParticipants::_getInstanceByObjId($this->object->getId())->getAdmins() as $admin_id)
1686  {
1687  if(!isset($_POST['roles'][$admin_id]))
1688  {
1689  $has_admin = true;
1690  break;
1691  }
1692  if(in_array($admin_role,$_POST['roles'][$admin_id]))
1693  {
1694  $has_admin = true;
1695  break;
1696  }
1697  }
1698 
1699  if(!$has_admin and ilGroupParticipants::_getInstanceByObjId($this->object->getId())->getCountAdmins())
1700  {
1701  ilUtil::sendFailure($this->lng->txt('grp_min_one_admin'));
1702  $_POST['members'] = $_POST['participants'];
1703  $this->editMembersObject();
1704  return false;
1705  }
1706 
1707  $admin_role = $this->object->getDefaultAdminRole();
1708 
1709  $notifications = $_POST['notification'] ? $_POST['notification'] : array();
1710  foreach($_POST['participants'] as $usr_id)
1711  {
1712  // Check if a status changed mail is required
1713  $notification = false;
1714  if($this->object->members_obj->isAdmin($usr_id) and !in_array($admin_role,(array) $_POST['roles'][$usr_id]))
1715  {
1716  $notification = true;
1717  }
1718  if(!$this->object->members_obj->isAdmin($usr_id) and in_array($admin_role,(array) $_POST['roles'][$usr_id]))
1719  {
1720  $notification = true;
1721  }
1722 
1723  // TODO: check no role, owner
1724  $this->object->members_obj->updateRoleAssignments($usr_id,(array) $_POST['roles'][$usr_id]);
1725 
1726  // Disable notification for all of them
1727  $this->object->members_obj->updateNotification($usr_id,0);
1728 
1729  if($this->object->members_obj->isAdmin($usr_id) and in_array($usr_id,$notifications))
1730  {
1731  $this->object->members_obj->updateNotification($usr_id,1);
1732  }
1733 
1734  if($notification)
1735  {
1736  include_once './Modules/Group/classes/class.ilGroupMembershipMailNotification.php';
1737  $this->object->members_obj->sendNotification(
1739  $usr_id
1740  );
1741  }
1742  }
1743  ilUtil::sendSuccess($this->lng->txt("msg_obj_modified"));
1744  $this->membersObject();
1745  return true;
1746  }
static sendSuccess($a_info="", $a_keep=false)
Send Success Message to Screen.
$_POST['username']
Definition: cron.php:12
static _getInstanceByObjId($a_obj_id)
Get singleton instance.
static sendFailure($a_info="", $a_keep=false)
Send Failure Message to Screen.
editMembersObject()
edit member(s)
checkPermission($a_perm, $a_cmd="", $a_type="", $a_ref_id=null)
Check permission and redirect on error.
membersObject()
edit members
+ Here is the call graph for this function:

◆ updateObject()

ilObjGroupGUI::updateObject ( )

update GroupObject

Parameters
boolupdate group type public

Definition at line 496 of file class.ilObjGroupGUI.php.

References $_POST, $ilErr, $ilUser, ilChangeEvent\_catchupWriteEvents(), ilChangeEvent\_recordWriteEvent(), ilObjectServiceSettingsGUI\AUTO_RATING_NEW_OBJECTS, ilObjectServiceSettingsGUI\CALENDAR_VISIBILITY, ilObjectGUI\checkPermission(), editObject(), GRP_TYPE_CLOSED, initForm(), load(), ilObjectServiceSettingsGUI\NEWS_VISIBILITY, ilUtil\sendFailure(), ilUtil\sendInfo(), ilUtil\sendQuestion(), ilUtil\sendSuccess(), ilContainerSortingSettings\setSortMode(), and ilObjectServiceSettingsGUI\updateServiceSettingsForm().

497  {
498  global $ilErr;
499 
500  $this->checkPermission('write');
501 
502 
503  $this->initForm();
504  $this->form->checkInput();
505 
506  $old_type = $this->object->getGroupType();
507 
508  $this->load();
509  $ilErr->setMessage('');
510 
511  if(!$this->object->validate())
512  {
513  $err = $this->lng->txt('err_check_input');
514  ilUtil::sendFailure($err);
515  $err = $ilErr->getMessage();
516  ilUtil::sendInfo($err);
517  $this->editObject();
518  return true;
519  }
520 
521  $modified = false;
522  if($this->object->isGroupTypeModified($old_type) and !$update_group_type)
523  {
524  $modified = true;
525  $this->object->setGroupType($old_type);
526  }
527 
528  $this->object->update();
529 
530 
531  include_once './Services/Object/classes/class.ilObjectServiceSettingsGUI.php';
533  $this->object->getId(),
534  $this->form,
535  array(
539  )
540  );
541 
542 
543  // Save sorting
544  include_once './Services/Container/classes/class.ilContainerSortingSettings.php';
545  $sort = new ilContainerSortingSettings($this->object->getId());
546  $sort->setSortMode((int) $_POST['sor']);
547  $sort->update();
548 
549  // BEGIN ChangeEvents: Record update Object.
550  require_once('Services/Tracking/classes/class.ilChangeEvent.php');
551  global $ilUser;
552  ilChangeEvent::_recordWriteEvent($this->object->getId(), $ilUser->getId(), 'update');
553  ilChangeEvent::_catchupWriteEvents($this->object->getId(), $ilUser->getId());
554  // END PATCH ChangeEvents: Record update Object.
555 
556  // Update ecs export settings
557  include_once 'Modules/Group/classes/class.ilECSGroupSettings.php';
558  $ecs = new ilECSGroupSettings($this->object);
559  $ecs->handleSettingsUpdate();
560 
561  if($modified)
562  {
563  include_once './Services/Utilities/classes/class.ilConfirmationGUI.php';
564  ilUtil::sendQuestion($this->lng->txt('grp_warn_grp_type_changed'));
565  $confirm = new ilConfirmationGUI();
566  $confirm->setFormAction($this->ctrl->getFormAction($this));
567  $confirm->addItem(
568  'grp_type',
569  $this->object->getGroupType(),
570  $this->lng->txt('grp_info_new_grp_type').': '.($this->object->getGroupType() == GRP_TYPE_CLOSED ? $this->lng->txt('il_grp_status_open') : $this->lng->txt('il_grp_status_closed'))
571  );
572  $confirm->addButton($this->lng->txt('grp_change_type'), 'updateGroupType');
573  $confirm->setCancel($this->lng->txt('cancel'), 'edit');
574 
575  $this->tpl->setContent($confirm->getHTML());
576  return true;
577  }
578  else
579  {
580  ilUtil::sendSuccess($this->lng->txt("msg_obj_modified"),true);
581  $this->ctrl->redirect($this,'edit');
582  return true;
583  }
584  }
static sendSuccess($a_info="", $a_keep=false)
Send Success Message to Screen.
$_POST['username']
Definition: cron.php:12
load()
load settings
editObject()
Edit object.
initForm($a_mode='edit')
init create/edit form
static sendInfo($a_info="", $a_keep=false)
Send Info Message to Screen.
Class ilECSGroupSettings.
const GRP_TYPE_CLOSED
static sendQuestion($a_info="", $a_keep=false)
Send Question to Screen.
static updateServiceSettingsForm($a_obj_id, ilPropertyFormGUI $form, $services)
Update service settings.
static sendFailure($a_info="", $a_keep=false)
Send Failure Message to Screen.
global $ilUser
Definition: imgupload.php:15
checkPermission($a_perm, $a_cmd="", $a_type="", $a_ref_id=null)
Check permission and redirect on error.
_catchupWriteEvents($obj_id, $usr_id, $timestamp=null)
Catches up with all write events which occured before the specified timestamp.
_recordWriteEvent($obj_id, $usr_id, $action, $parent_obj_id=null)
Records a write event.
Confirmation screen class.
+ Here is the call graph for this function:

◆ updateStatusObject()

ilObjGroupGUI::updateStatusObject ( )

update status

public

Parameters

Definition at line 1755 of file class.ilObjGroupGUI.php.

References $_POST, ilObjectGUI\checkPermission(), membersObject(), and ilUtil\sendSuccess().

1756  {
1757  $this->checkPermission('write');
1758 
1759  $notification = $_POST['notification'] ? $_POST['notification'] : array();
1760  foreach($this->object->members_obj->getAdmins() as $admin_id)
1761  {
1762  $this->object->members_obj->updateNotification($admin_id,(int) in_array($admin_id,$notification));
1763  }
1764  ilUtil::sendSuccess($this->lng->txt('settings_saved'));
1765  $this->membersObject();
1766  }
static sendSuccess($a_info="", $a_keep=false)
Send Success Message to Screen.
$_POST['username']
Definition: cron.php:12
checkPermission($a_perm, $a_cmd="", $a_type="", $a_ref_id=null)
Check permission and redirect on error.
membersObject()
edit members
+ Here is the call graph for this function:

◆ viewObject()

ilObjGroupGUI::viewObject ( )

Definition at line 284 of file class.ilObjGroupGUI.php.

References $_GET, $ilUser, ilObjectGUI\$tree, ilLearningProgress\_tracProgress(), checkAgreement(), and renderObject().

Referenced by leaveObject().

285  {
286  global $tree,$rbacsystem,$ilUser;
287 
288  include_once 'Services/Tracking/classes/class.ilLearningProgress.php';
289  ilLearningProgress::_tracProgress($ilUser->getId(),$this->object->getId(),
290  $this->object->getRefId(),'grp');
291 
292  if (strtolower($_GET["baseClass"]) == "iladministrationgui")
293  {
294  parent::viewObject();
295  return true;
296  }
297 
298  if(!$this->checkAgreement())
299  {
300  include_once('Services/Membership/classes/class.ilMemberAgreementGUI.php');
301  $this->tabs_gui->setTabActive('view_content');
302  $this->ctrl->setReturn($this,'view');
303  $agreement = new ilMemberAgreementGUI($this->object->getRefId());
304  $this->ctrl->setCmdClass(get_class($agreement));
305  $this->ctrl->forwardCommand($agreement);
306  return true;
307  }
308 
309  $this->tabs_gui->setTabActive('view_content');
310  $this->renderObject();
311  }
renderObject()
Render group.
$_GET["client_id"]
_tracProgress($a_user_id, $a_obj_id, $a_ref_id, $a_obj_type='')
checkAgreement()
Check agreement and redirect if it is not accepted.
global $ilUser
Definition: imgupload.php:15
+ Here is the call graph for this function:
+ Here is the caller graph for this function:

The documentation for this class was generated from the following file: