ILIAS  release_9 Revision v9.13-25-g2c18ec4c24f
ilLearningProgressBaseGUI Class Reference
+ Inheritance diagram for ilLearningProgressBaseGUI:
+ Collaboration diagram for ilLearningProgressBaseGUI:

Public Member Functions

 __construct (int $a_mode, int $a_ref_id=0, int $a_usr_id=0)
 
 isAnonymized ()
 
 getMode ()
 
 getRefId ()
 
 getObjId ()
 
 getUserId ()
 
 __getDefaultCommand ()
 
 __setSubTabs (int $a_active)
 
 __buildFooter ()
 
 __buildHeader ()
 
 __showObjectDetails (ilInfoScreenGUI $info, int $item_id=0, bool $add_section=true)
 show details about current object. More...
 
 __appendLPDetails (ilInfoScreenGUI $info, int $item_id, int $user_id)
 
 __getLegendHTML (int $variant=ilLPStatusIcons::ICON_VARIANT_LONG)
 
 __showEditUser (int $a_user_id, int $a_ref_id, ?string $a_cancel=null, int $a_sub_id=0)
 
 __updateUser (int $user_id, int $obj_id)
 

Static Public Member Functions

static _getStatusText (int $a_status, ?ilLanguage $a_lng=null)
 Get status alt text. More...
 
static __readStatus (int $a_obj_id, int $user_id)
 PhpInconsistentReturnPointsInspection More...
 
static isObjectOffline (int $a_obj_id, string $a_type='')
 

Data Fields

const LP_CONTEXT_PERSONAL_DESKTOP = 1
 
const LP_CONTEXT_ADMINISTRATION = 2
 
const LP_CONTEXT_REPOSITORY = 3
 
const LP_CONTEXT_USER_FOLDER = 4
 
const LP_CONTEXT_ORG_UNIT = 5
 

Protected Member Functions

 initUserIdFromQuery ()
 
 initEditUserForm (int $a_user_id, int $a_obj_id, ?string $a_cancel=null)
 

Protected Attributes

RefineryFactory $refinery
 
HttpServices $http
 
ilGlobalTemplateInterface $tpl
 
ilHelpGUI $help
 
ilCtrlInterface $ctrl
 
ilLanguage $lng
 
ilLogger $logger
 
ilTabsGUI $tabs_gui
 
ilToolbarGUI $toolbar
 
ilObjectDataCache $ilObjectDataCache
 
ilObjUser $user
 
ilAccessHandler $access
 
ilRbacSystem $rbacsystem
 
ilRbacReview $rbacreview
 
ilTree $tree
 
bool $anonymized
 
int $usr_id = 0
 
int $ref_id = 0
 
int $obj_id = 0
 
string $obj_type = ''
 
int $mode = 0
 
const LP_ACTIVE_SETTINGS = 1
 
const LP_ACTIVE_OBJECTS = 2
 
const LP_ACTIVE_PROGRESS = 3
 
const LP_ACTIVE_USERS = 5
 
const LP_ACTIVE_SUMMARY = 6
 
const LP_ACTIVE_OBJSTATACCESS = 7
 
const LP_ACTIVE_OBJSTATTYPES = 8
 
const LP_ACTIVE_OBJSTATDAILY = 9
 
const LP_ACTIVE_OBJSTATADMIN = 10
 
const LP_ACTIVE_MATRIX = 11
 

Detailed Description

Definition at line 32 of file class.ilLearningProgressBaseGUI.php.

Constructor & Destructor Documentation

◆ __construct()

ilLearningProgressBaseGUI::__construct ( int  $a_mode,
int  $a_ref_id = 0,
int  $a_usr_id = 0 
)

Definition at line 75 of file class.ilLearningProgressBaseGUI.php.

References $DIC, ilObjUserTracking\_enabledUserRelatedData(), ILIAS\Repository\access(), ILIAS\Repository\ctrl(), ilObjectLP\getInstance(), ILIAS\Repository\help(), ILIAS\FileDelivery\http(), ILIAS\Repository\lng(), ILIAS\Repository\logger(), ILIAS\Repository\refinery(), ILIAS\Repository\toolbar(), and ILIAS\Repository\user().

79  {
80  global $DIC;
81 
82  $this->tpl = $DIC->ui()->mainTemplate();
83  $this->help = $DIC->help();
84  $this->ctrl = $DIC->ctrl();
85  $this->lng = $DIC->language();
86  $this->lng->loadLanguageModule('trac');
87  $this->tabs_gui = $DIC->tabs();
88  $this->toolbar = $DIC->toolbar();
89  $this->ilObjectDataCache = $DIC['ilObjDataCache'];
90  $this->user = $DIC->user();
91  $this->access = $DIC->access();
92  $this->rbacsystem = $DIC->rbac()->system();
93  $this->rbacreview = $DIC->rbac()->review();
94  $this->tree = $DIC->repositoryTree();
95 
96  $this->http = $DIC->http();
97  $this->refinery = $DIC->refinery();
98 
99  $this->mode = $a_mode;
100  $this->ref_id = $a_ref_id;
101  $this->obj_id = $this->ilObjectDataCache->lookupObjId($this->ref_id);
102  $this->obj_type = $this->ilObjectDataCache->lookupType($this->obj_id);
103  $this->usr_id = $a_usr_id;
104 
105  $this->anonymized = !ilObjUserTracking::_enabledUserRelatedData();
106  if (!$this->anonymized && $this->obj_id) {
107  $olp = ilObjectLP::getInstance($this->obj_id);
108  $this->anonymized = $olp->isAnonymized();
109  }
110  $this->logger = $DIC->logger()->trac();
111  }
global $DIC
Definition: feed.php:28
static http()
Fetches the global http state from ILIAS.
static getInstance(int $obj_id)
+ Here is the call graph for this function:

Member Function Documentation

◆ __appendLPDetails()

ilLearningProgressBaseGUI::__appendLPDetails ( ilInfoScreenGUI  $info,
int  $item_id,
int  $user_id 
)

Definition at line 409 of file class.ilLearningProgressBaseGUI.php.

References $comment, ilLearningProgress\_getProgress(), _getStatusText(), ilLPMarks\_hasCompleted(), ilLPMarks\_lookupComment(), ilLPMarks\_lookupMark(), ilLPStatus\_lookupPercentage(), ilLPStatus\_lookupStatus(), ilObject\_lookupTitle(), ilInfoScreenGUI\addProperty(), ilInfoScreenGUI\addSection(), ilDatePresentation\formatDate(), ilLegacyFormElementsUtil\formSelect(), ilLPStatusIcons\getInstance(), ilObjectLP\getInstance(), ilLPStatusIcons\ICON_VARIANT_LONG, IL_CAL_UNIX, ILIAS\Repository\int(), ilObjectLP\isSupportedObjectType(), ILIAS\Repository\lng(), ilLPObjSettings\LP_MODE_CMIX_COMPL_OR_PASSED_WITH_FAILED, ilLPObjSettings\LP_MODE_CMIX_COMPL_WITH_FAILED, ilLPObjSettings\LP_MODE_CMIX_COMPLETED, ilLPObjSettings\LP_MODE_CMIX_COMPLETED_OR_PASSED, ilLPObjSettings\LP_MODE_CMIX_PASSED, ilLPObjSettings\LP_MODE_CMIX_PASSED_WITH_FAILED, ilLPObjSettings\LP_MODE_LTI_OUTCOME, ilLPObjSettings\LP_MODE_MANUAL, ilLPObjSettings\LP_MODE_SCORM, ilLPObjSettings\LP_MODE_TEST_PASSED, ilLPObjSettings\LP_MODE_TLT, ilLPObjSettings\LP_MODE_VISITS, ilDatePresentation\secondsToString(), and ilObjectLP\supportsMark().

Referenced by ilLPListOfProgressGUI\details().

413  : void {
414  $type = $this->ilObjectDataCache->lookupType($item_id);
415  // Section learning_progress
416  // $info->addSection($this->lng->txt('trac_learning_progress'));
417  // see ilLPTableBaseGUI::parseTitle();
418  $info->addSection(
419  $this->lng->txt("trac_progress") . ": " . ilObject::_lookupTitle(
420  $item_id
421  )
422  );
423  $olp = ilObjectLP::getInstance($item_id);
424  $info->addProperty(
425  $this->lng->txt('trac_mode'),
426  $olp->getModeText($olp->getCurrentMode())
427  );
428 
431 
433  ilLPStatus::_lookupStatus($item_id, $user_id)
434  );
435  $info->addProperty(
436  $this->lng->txt('trac_status'),
437  $icons->renderIconForStatus(ilLPStatus::_lookupStatus($item_id, $user_id)) .
438  " " .
439  $status_text
440  );
441 
442  if ($olp->getCurrentMode() === ilLPObjSettings::LP_MODE_MANUAL) {
443  // status
444  $i_tpl = new ilTemplate(
445  "tpl.lp_edit_manual_info_page.html",
446  true,
447  true,
448  "Services/Tracking"
449  );
450  $i_tpl->setVariable(
451  "INFO_EDITED",
452  $this->lng->txt("trac_info_edited")
453  );
454  $i_tpl->setVariable(
455  "SELECT_STATUS",
458  $user_id,
459  $item_id
460  ),
461  'lp_edit',
462  [0 => $this->lng->txt('trac_not_completed'),
463  1 => $this->lng->txt('trac_completed')
464  ],
465  false,
466  true
467  )
468  );
469  $i_tpl->setVariable("TXT_SAVE", $this->lng->txt("save"));
470  $info->addProperty($this->lng->txt('trac_status'), $i_tpl->get());
471  }
472 
473  // #15334 - see ilLPTableBaseGUI::isPercentageAvailable()
474  $mode = $olp->getCurrentMode();
475  if (in_array(
476  $mode,
479  // ilLPObjSettings::LP_MODE_OBJECTIVES,
489  )
490  )) {
491  $perc = ilLPStatus::_lookupPercentage($item_id, $user_id);
492  $info->addProperty(
493  $this->lng->txt('trac_percentage'),
494  (int) $perc . "%"
495  );
496  }
497  }
498 
499  if (ilObjectLP::supportsMark($type)) {
500  if (strlen($mark = ilLPMarks::_lookupMark($user_id, $item_id))) {
501  $info->addProperty($this->lng->txt('trac_mark'), $mark);
502  }
503  }
504 
505  if (strlen($comment = ilLPMarks::_lookupComment($user_id, $item_id))) {
506  $info->addProperty($this->lng->txt('trac_comment'), $comment);
507  }
508 
509  // More infos for lm's
510  if (in_array($type, ["lm", "htlm"])) {
511  $progress = ilLearningProgress::_getProgress($user_id, $item_id);
512  if ($progress['access_time'] ?? false) {
513  $info->addProperty(
514  $this->lng->txt('trac_last_access'),
516  new ilDateTime($progress['access_time'], IL_CAL_UNIX)
517  )
518  );
519  } else {
520  $info->addProperty(
521  $this->lng->txt('trac_last_access'),
522  $this->lng->txt('trac_not_accessed')
523  );
524  }
525 
526  $info->addProperty(
527  $this->lng->txt('trac_visits'),
528  (string) ($progress['visits'] ?? "")
529  );
530 
531  if ($type == 'lm') {
532  $info->addProperty(
533  $this->lng->txt('trac_spent_time'),
535  $progress['spent_seconds']
536  )
537  );
538  }
539  }
540  }
static _lookupComment(int $a_usr_id, int $a_obj_id)
static _getProgress(int $a_user_id, int $a_obj_id)
static isSupportedObjectType(string $type)
static _lookupPercentage(int $a_obj_id, int $a_user_id)
Lookup percentage.
addProperty(string $a_name, string $a_value, string $a_link="")
add a property to current section
static formatDate(ilDateTime $date, bool $a_skip_day=false, bool $a_include_wd=false, bool $include_seconds=false)
static getInstance(int $variant=ilLPStatusIcons::ICON_VARIANT_DEFAULT, ?\ILIAS\UI\Renderer $renderer=null, ?\ILIAS\UI\Factory $factory=null)
static formSelect( $selected, string $varname, array $options, bool $multiple=false, bool $direct_text=false, int $size=0, string $style_class="", array $attribs=[], bool $disabled=false)
Builds a select form field with options and shows the selected option first.
const IL_CAL_UNIX
static secondsToString(int $seconds, bool $force_with_seconds=false, ?ilLanguage $a_lng=null)
converts seconds to string: Long: 7 days 4 hour(s) ...
static _hasCompleted(int $a_usr_id, int $a_obj_id)
static _lookupTitle(int $obj_id)
addSection(string $a_title)
static _getStatusText(int $a_status, ?ilLanguage $a_lng=null)
Get status alt text.
static _lookupStatus(int $a_obj_id, int $a_user_id, bool $a_create=true)
Lookup status.
$comment
Definition: buildRTE.php:72
static _lookupMark(int $a_usr_id, int $a_obj_id)
const LP_MODE_CMIX_COMPL_OR_PASSED_WITH_FAILED
static supportsMark(string $obj_type)
static getInstance(int $obj_id)
+ Here is the call graph for this function:
+ Here is the caller graph for this function:

◆ __buildFooter()

ilLearningProgressBaseGUI::__buildFooter ( )

Definition at line 326 of file class.ilLearningProgressBaseGUI.php.

References getMode().

Referenced by ilLearningProgressGUI\executeCommand().

326  : void
327  {
328  switch ($this->getMode()) {
329  case self::LP_CONTEXT_PERSONAL_DESKTOP:
330  $this->tpl->printToStdout();
331  }
332  }
+ Here is the call graph for this function:
+ Here is the caller graph for this function:

◆ __buildHeader()

ilLearningProgressBaseGUI::__buildHeader ( )

Definition at line 334 of file class.ilLearningProgressBaseGUI.php.

Referenced by ilLearningProgressGUI\executeCommand().

334  : void
335  {
336  }
+ Here is the caller graph for this function:

◆ __getDefaultCommand()

ilLearningProgressBaseGUI::__getDefaultCommand ( )

Definition at line 155 of file class.ilLearningProgressBaseGUI.php.

References ILIAS\Repository\ctrl().

Referenced by ilLPListOfSettingsGUI\executeCommand(), ilLPListOfProgressGUI\executeCommand(), ilLPListOfObjectsGUI\executeCommand(), and ilLPObjectStatisticsGUI\executeCommand().

155  : string
156  {
157  if (strlen($cmd = $this->ctrl->getCmd())) {
158  return $cmd;
159  }
160  return 'show';
161  }
+ Here is the call graph for this function:
+ Here is the caller graph for this function:

◆ __getLegendHTML()

ilLearningProgressBaseGUI::__getLegendHTML ( int  $variant = ilLPStatusIcons::ICON_VARIANT_LONG)

Definition at line 563 of file class.ilLearningProgressBaseGUI.php.

References ilGlobalTemplateInterface\get(), ilPanelGUI\getInstance(), ilLPStatusIcons\getInstance(), ILIAS\Repository\lng(), ilLPStatus\LP_STATUS_COMPLETED_NUM, ilLPStatus\LP_STATUS_FAILED_NUM, ilLPStatus\LP_STATUS_IN_PROGRESS_NUM, ilLPStatus\LP_STATUS_NOT_ATTEMPTED_NUM, ilPanelGUI\PANEL_STYLE_SECONDARY, and ilGlobalTemplateInterface\setVariable().

Referenced by ilLPListOfObjectsGUI\__listObjects(), ilLPListOfProgressGUI\__showProgressList(), ilLPListOfObjectsGUI\__showUsersList(), ilLPListOfProgressGUI\details(), ilLPListOfObjectsGUI\showObjectSummary(), ilLPListOfObjectsGUI\showUserObjectMatrix(), and ilLPListOfObjectsGUI\userDetails().

563  : string
564  {
565  $icons = ilLPStatusIcons::getInstance($variant);
566 
567  $tpl = new ilTemplate(
568  "tpl.lp_legend.html",
569  true,
570  true,
571  "Services/Tracking"
572  );
573  $tpl->setVariable(
574  "IMG_NOT_ATTEMPTED",
575  $icons->renderIconForStatus(ilLPStatus::LP_STATUS_NOT_ATTEMPTED_NUM)
576  );
577  $tpl->setVariable(
578  "IMG_IN_PROGRESS",
579  $icons->renderIconForStatus(ilLPStatus::LP_STATUS_IN_PROGRESS_NUM)
580  );
581  $tpl->setVariable(
582  "IMG_COMPLETED",
583  $icons->renderIconForStatus(ilLPStatus::LP_STATUS_COMPLETED_NUM)
584  );
585  $tpl->setVariable(
586  "IMG_FAILED",
587  $icons->renderIconForStatus(ilLPStatus::LP_STATUS_FAILED_NUM)
588  );
589  $tpl->setVariable(
590  "TXT_NOT_ATTEMPTED",
591  $this->lng->txt("trac_not_attempted")
592  );
593  $tpl->setVariable(
594  "TXT_IN_PROGRESS",
595  $this->lng->txt("trac_in_progress")
596  );
597  $tpl->setVariable(
598  "TXT_COMPLETED",
599  $this->lng->txt("trac_completed")
600  );
601  $tpl->setVariable(
602  "TXT_FAILED",
603  $this->lng->txt("trac_failed")
604  );
605 
606  $panel = ilPanelGUI::getInstance();
607  $panel->setPanelStyle(ilPanelGUI::PANEL_STYLE_SECONDARY);
608  $panel->setBody($tpl->get());
609 
610  return $panel->getHTML();
611  }
const LP_STATUS_COMPLETED_NUM
const LP_STATUS_IN_PROGRESS_NUM
static getInstance(int $variant=ilLPStatusIcons::ICON_VARIANT_DEFAULT, ?\ILIAS\UI\Renderer $renderer=null, ?\ILIAS\UI\Factory $factory=null)
get(string $part=self::DEFAULT_BLOCK)
Renders the given block and returns the html string.
setVariable(string $variable, $value='')
Sets the given variable to the given value.
const LP_STATUS_NOT_ATTEMPTED_NUM
static getInstance()
const PANEL_STYLE_SECONDARY
const LP_STATUS_FAILED_NUM
+ Here is the call graph for this function:
+ Here is the caller graph for this function:

◆ __readStatus()

static ilLearningProgressBaseGUI::__readStatus ( int  $a_obj_id,
int  $user_id 
)
static

PhpInconsistentReturnPointsInspection

Definition at line 543 of file class.ilLearningProgressBaseGUI.php.

References ilLPStatus\_lookupStatus(), ilLPStatus\LP_STATUS_COMPLETED, ilLPStatus\LP_STATUS_COMPLETED_NUM, ilLPStatus\LP_STATUS_FAILED, ilLPStatus\LP_STATUS_FAILED_NUM, ilLPStatus\LP_STATUS_IN_PROGRESS, ilLPStatus\LP_STATUS_IN_PROGRESS_NUM, ilLPStatus\LP_STATUS_NOT_ATTEMPTED, and ilLPStatus\LP_STATUS_NOT_ATTEMPTED_NUM.

Referenced by ilObjSCORMLearningModule\exportSelected().

543  : string
544  {
545  $status = ilLPStatus::_lookupStatus($a_obj_id, $user_id);
546 
547  switch ($status) {
550 
553 
556 
557  default:
560  }
561  }
const LP_STATUS_COMPLETED_NUM
const LP_STATUS_NOT_ATTEMPTED
const LP_STATUS_IN_PROGRESS_NUM
const LP_STATUS_IN_PROGRESS
const LP_STATUS_FAILED
static _lookupStatus(int $a_obj_id, int $a_user_id, bool $a_create=true)
Lookup status.
const LP_STATUS_NOT_ATTEMPTED_NUM
const LP_STATUS_COMPLETED
const LP_STATUS_FAILED_NUM
+ Here is the call graph for this function:
+ Here is the caller graph for this function:

◆ __setSubTabs()

ilLearningProgressBaseGUI::__setSubTabs ( int  $a_active)

Definition at line 163 of file class.ilLearningProgressBaseGUI.php.

References ilObjUserTracking\_enabledUserRelatedData(), ilObjUserTracking\_hasLearningProgressLearner(), ilObjUserTracking\_hasLearningProgressOtherUsers(), ilLearningProgressAccess\checkPermission(), ILIAS\Repository\ctrl(), ilObjectLP\getInstance(), getMode(), getRefId(), getUserId(), isAnonymized(), and ilObjectLP\supportsMatrixView().

Referenced by ilLearningProgressGUI\executeCommand().

163  : void
164  {
165  switch ($this->getMode()) {
166  case self::LP_CONTEXT_PERSONAL_DESKTOP:
167 
170  $this->tabs_gui->addTarget(
171  'trac_progress',
172  $this->ctrl->getLinkTargetByClass(
173  'illplistofprogressgui',
174  ''
175  ),
176  "",
177  "",
178  "",
179  $a_active == self::LP_ACTIVE_PROGRESS
180  );
181  }
182 
184  $this->tabs_gui->addTarget(
185  'trac_objects',
186  $this->ctrl->getLinkTargetByClass(
187  "illplistofobjectsgui",
188  ''
189  ),
190  "",
191  "",
192  "",
193  $a_active == self::LP_ACTIVE_OBJECTS
194  );
195  }
196  break;
197 
198  case self::LP_CONTEXT_REPOSITORY:
199  // #12771 - do not show status if learning progress is deactivated
200  $olp = ilObjectLP::getInstance($this->obj_id);
201  if ($olp->isActive()) {
203  'read_learning_progress',
204  $this->getRefId()
205  );
206 
207  if ($this->isAnonymized() || !$has_read) {
208  $this->ctrl->setParameterByClass(
209  'illplistofprogressgui',
210  'user_id',
211  $this->getUserId()
212  );
213  $this->tabs_gui->addSubTabTarget(
214  'trac_progress',
215  $this->ctrl->getLinkTargetByClass(
216  'illplistofprogressgui',
217  ''
218  ),
219  "",
220  "",
221  "",
222  $a_active == self::LP_ACTIVE_PROGRESS
223  );
224  } else {
225  // Check if it is a course
226  $sub_tab = ($this->ilObjectDataCache->lookupType(
227  $this->ilObjectDataCache->lookupObjId(
228  $this->getRefId()
229  )
230  ) == 'crs') ?
231  'trac_crs_objects' :
232  'trac_objects';
233 
234  $this->tabs_gui->addSubTabTarget(
235  $sub_tab,
236  $this->ctrl->getLinkTargetByClass(
237  "illplistofobjectsgui",
238  ''
239  ),
240  "",
241  "",
242  "",
243  $a_active == self::LP_ACTIVE_OBJECTS
244  );
245  }
246 
247  if ($has_read) {
248  if (!$this->isAnonymized() &&
249  !($olp instanceof ilPluginLP) &&
250  ilObjectLP::supportsMatrixView($this->obj_type)) {
251  $this->tabs_gui->addSubTabTarget(
252  "trac_matrix",
253  $this->ctrl->getLinkTargetByClass(
254  "illplistofobjectsgui",
255  'showUserObjectMatrix'
256  ),
257  "",
258  "",
259  "",
260  $a_active == self::LP_ACTIVE_MATRIX
261  );
262  }
263 
264  $this->tabs_gui->addSubTabTarget(
265  "trac_summary",
266  $this->ctrl->getLinkTargetByClass(
267  "illplistofobjectsgui",
268  'showObjectSummary'
269  ),
270  "",
271  "",
272  "",
273  $a_active == self::LP_ACTIVE_SUMMARY
274  );
275  }
276  }
277  if (!($olp instanceof ilPluginLP) &&
279  'edit_learning_progress',
280  $this->getRefId()
281  )) {
282  $this->tabs_gui->addSubTabTarget(
283  'trac_settings',
284  $this->ctrl->getLinkTargetByClass(
285  'illplistofsettingsgui',
286  ''
287  ),
288  "",
289  "",
290  "",
291  $a_active == self::LP_ACTIVE_SETTINGS
292  );
293  }
294  break;
295 
296  case self::LP_CONTEXT_ADMINISTRATION:
297  /*
298  $this->tabs_gui->addSubTabTarget('trac_progress',
299  $this->ctrl->getLinkTargetByClass('illplistofprogressgui',''),
300  "","","",$a_active == self::LP_ACTIVE_PROGRESS);
301  */
302  $this->tabs_gui->addSubTabTarget(
303  'trac_objects',
304  $this->ctrl->getLinkTargetByClass(
305  "illplistofobjectsgui",
306  ''
307  ),
308  "",
309  "",
310  "",
311  $a_active == self::LP_ACTIVE_OBJECTS
312  );
313  break;
314 
315  case self::LP_CONTEXT_USER_FOLDER:
316  case self::LP_CONTEXT_ORG_UNIT:
317  // No tabs default class is lpprogressgui
318  break;
319 
320  default:
321  die('No valid mode given');
322  break;
323  }
324  }
static supportsMatrixView(string $obj_type)
static checkPermission(string $a_permission, int $a_ref_id, ?int $a_user_id=null)
wrapper for rbac access checks
static getInstance(int $obj_id)
+ Here is the call graph for this function:
+ Here is the caller graph for this function:

◆ __showEditUser()

ilLearningProgressBaseGUI::__showEditUser ( int  $a_user_id,
int  $a_ref_id,
?string  $a_cancel = null,
int  $a_sub_id = 0 
)

Definition at line 672 of file class.ilLearningProgressBaseGUI.php.

References ilObject\_lookupObjId(), ILIAS\Repository\ctrl(), and initEditUserForm().

Referenced by ilLPListOfObjectsGUI\editUser().

677  : string {
678  if (!$a_sub_id) {
679  $obj_id = ilObject::_lookupObjId($a_ref_id);
680  } else {
681  $this->ctrl->setParameter($this, 'userdetails_id', $a_sub_id);
682  $obj_id = ilObject::_lookupObjId($a_sub_id);
683  }
684  $this->ctrl->setParameter($this, 'user_id', $a_user_id);
685  $this->ctrl->setParameter($this, 'details_id', $a_ref_id);
686  $form = $this->initEditUserForm($a_user_id, $obj_id, $a_cancel);
687  return $form->getHTML();
688  }
initEditUserForm(int $a_user_id, int $a_obj_id, ?string $a_cancel=null)
static _lookupObjId(int $ref_id)
+ Here is the call graph for this function:
+ Here is the caller graph for this function:

◆ __showObjectDetails()

ilLearningProgressBaseGUI::__showObjectDetails ( ilInfoScreenGUI  $info,
int  $item_id = 0,
bool  $add_section = true 
)

show details about current object.

Uses an existing info_gui object.

Definition at line 373 of file class.ilLearningProgressBaseGUI.php.

References ilMDEducational\_getTypicalLearningTimeSeconds(), ilLPObjSettings\_lookupVisits(), ilInfoScreenGUI\addProperty(), ilInfoScreenGUI\addSection(), ilObjectLP\getInstance(), ILIAS\Repository\lng(), ilLPObjSettings\LP_MODE_VISITS, and ilDatePresentation\secondsToString().

Referenced by ilLPListOfProgressGUI\details(), ilLPListOfObjectsGUI\details(), ilLPListOfObjectsGUI\editUser(), ilLPListOfObjectsGUI\showUserObjectMatrix(), and ilLPListOfObjectsGUI\userDetails().

377  : bool {
378  $details_id = $item_id ?: $this->details_id;
379 
380  $olp = ilObjectLP::getInstance($details_id);
381  $mode = $olp->getCurrentMode();
384  // Section object details
385  if ($add_section) {
386  $info->addSection($this->lng->txt('details'));
387  }
388 
390  $info->addProperty(
391  $this->lng->txt('trac_required_visits'),
392  (string) ilLPObjSettings::_lookupVisits($details_id)
393  );
394  }
395 
397  $details_id
398  )) {
399  $info->addProperty(
400  $this->lng->txt('meta_typical_learning_time'),
402  );
403  }
404  return true;
405  }
406  return false;
407  }
static _lookupVisits(int $a_obj_id)
addProperty(string $a_name, string $a_value, string $a_link="")
add a property to current section
static secondsToString(int $seconds, bool $force_with_seconds=false, ?ilLanguage $a_lng=null)
converts seconds to string: Long: 7 days 4 hour(s) ...
static _getTypicalLearningTimeSeconds(int $a_rbac_id, int $a_obj_id=0)
addSection(string $a_title)
static getInstance(int $obj_id)
+ Here is the call graph for this function:
+ Here is the caller graph for this function:

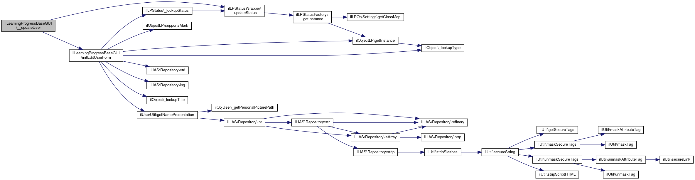
◆ __updateUser()

ilLearningProgressBaseGUI::__updateUser ( int  $user_id,
int  $obj_id 
)

Definition at line 690 of file class.ilLearningProgressBaseGUI.php.

References ilLPStatusWrapper\_updateStatus(), and initEditUserForm().

Referenced by ilLPListOfObjectsGUI\updateUser().

690  : void
691  {
692  $form = $this->initEditUserForm($user_id, $obj_id);
693  if ($form->checkInput()) {
694  $marks = new ilLPMarks($obj_id, $user_id);
695  $marks->setMark($form->getInput("mark"));
696  $marks->setComment($form->getInput("comment"));
697 
698  $do_lp = false;
699 
700  // status/completed is optional
701  $status = $form->getItemByPostVar("completed");
702  if (is_object($status)) {
703  if ($marks->getCompleted() != $form->getInput("completed")) {
704  $marks->setCompleted($form->getInput("completed"));
705  $do_lp = true;
706  }
707  }
708 
709  $marks->update();
710 
711  // #11600
712  if ($do_lp) {
714  }
715  }
716  }
initEditUserForm(int $a_user_id, int $a_obj_id, ?string $a_cancel=null)
static _updateStatus(int $a_obj_id, int $a_usr_id, ?object $a_obj=null, bool $a_percentage=false, bool $a_force_raise=false)
+ Here is the call graph for this function:
+ Here is the caller graph for this function:

◆ _getStatusText()

static ilLearningProgressBaseGUI::_getStatusText ( int  $a_status,
?ilLanguage  $a_lng = null 
)
static

Get status alt text.

Todo:
Move this to a factory.

Definition at line 342 of file class.ilLearningProgressBaseGUI.php.

References $DIC, $lng, ilLPStatus\LP_STATUS_COMPLETED, ilLPStatus\LP_STATUS_COMPLETED_NUM, ilLPStatus\LP_STATUS_FAILED, ilLPStatus\LP_STATUS_FAILED_NUM, ilLPStatus\LP_STATUS_IN_PROGRESS, ilLPStatus\LP_STATUS_IN_PROGRESS_NUM, ilLPStatus\LP_STATUS_NOT_ATTEMPTED, and ilLPStatus\LP_STATUS_NOT_ATTEMPTED_NUM.

Referenced by __appendLPDetails(), ilTrSummaryTableGUI\fillHeaderCSV(), ilTrSummaryTableGUI\fillHeaderExcel(), ilSCORMTrackingItemsTableGUI\fillRowCSV(), ilSCORM2004TrackingItemsTableGUI\fillRowCSV(), ilLPProgressTableGUI\fillRowCSV(), ilTrObjectUsersPropsTableGUI\fillRowCSV(), ilTrUserObjectsPropsTableGUI\fillRowCSV(), ilTrMatrixTableGUI\fillRowCSV(), ilSCORMTrackingItemsTableGUI\fillRowExcel(), ilSCORM2004TrackingItemsTableGUI\fillRowExcel(), ilLPProgressTableGUI\fillRowExcel(), ilTrObjectUsersPropsTableGUI\fillRowExcel(), ilTrUserObjectsPropsTableGUI\fillRowExcel(), ilTrMatrixTableGUI\fillRowExcel(), ilCourseMailTemplateTutorContext\getCachedPeriodByObjId(), ilScormMailTemplateLPContext\getDescription(), ilLPObjectStatisticsLPTableGUI\getDetailItems(), ilLPObjectStatisticsLPTableGUI\getGraph(), ilMyStaffGUI\getUserLpStatusAsHtml(), ilMyStaffGUI\getUserLpStatusAsText(), ilLPObjectStatisticsLPTableGUI\initFilter(), ilSCORMTrackingItemsTableGUI\parseValue(), ilSCORM2004TrackingItemsTableGUI\parseValue(), and ilLPStatusIcons\renderIconForStatus().

345  : string {
346  global $DIC;
347 
348  $lng = $DIC->language();
349  if (!$a_lng) {
350  $a_lng = $lng;
351  }
352  switch ($a_status) {
354  return $a_lng->txt(ilLPStatus::LP_STATUS_IN_PROGRESS);
355 
357  return $a_lng->txt(ilLPStatus::LP_STATUS_COMPLETED);
358 
360  return $a_lng->txt(ilLPStatus::LP_STATUS_FAILED);
361 
362  default:
363  if ($a_status === ilLPStatus::LP_STATUS_NOT_ATTEMPTED_NUM) {
364  return $a_lng->txt(ilLPStatus::LP_STATUS_NOT_ATTEMPTED);
365  }
366  return $a_lng->txt((string) $a_status);
367  }
368  }
const LP_STATUS_COMPLETED_NUM
const LP_STATUS_NOT_ATTEMPTED
const LP_STATUS_IN_PROGRESS_NUM
const LP_STATUS_IN_PROGRESS
global $DIC
Definition: feed.php:28
const LP_STATUS_FAILED
const LP_STATUS_NOT_ATTEMPTED_NUM
const LP_STATUS_COMPLETED
const LP_STATUS_FAILED_NUM
+ Here is the caller graph for this function:

◆ getMode()

◆ getObjId()

◆ getRefId()

◆ getUserId()

ilLearningProgressBaseGUI::getUserId ( )

Definition at line 144 of file class.ilLearningProgressBaseGUI.php.

References $usr_id, and initUserIdFromQuery().

Referenced by __setSubTabs(), ilLearningProgressGUI\executeCommand(), ilLPListOfProgressGUI\executeCommand(), and ilLPListOfProgressGUI\show().

144  : int
145  {
146  if ($this->usr_id) {
147  return $this->usr_id;
148  }
149  if ($this->initUserIdFromQuery()) {
150  return $this->initUserIdFromQuery();
151  }
152  return 0;
153  }
+ Here is the call graph for this function:
+ Here is the caller graph for this function:

◆ initEditUserForm()

ilLearningProgressBaseGUI::initEditUserForm ( int  $a_user_id,
int  $a_obj_id,
?string  $a_cancel = null 
)
protected

Definition at line 613 of file class.ilLearningProgressBaseGUI.php.

References ilLPStatus\_lookupStatus(), ilObject\_lookupTitle(), ilObject\_lookupType(), ILIAS\Repository\ctrl(), ilObjectLP\getInstance(), ilUserUtil\getNamePresentation(), ILIAS\Repository\lng(), ilLPObjSettings\LP_MODE_MANUAL, ilLPObjSettings\LP_MODE_MANUAL_BY_TUTOR, ilLPStatus\LP_STATUS_COMPLETED_NUM, and ilObjectLP\supportsMark().

Referenced by __showEditUser(), and __updateUser().

618  $olp = ilObjectLP::getInstance($a_obj_id);
619  $lp_mode = $olp->getCurrentMode();
620 
621  $form = new ilPropertyFormGUI();
622 
623  $form->setFormAction($this->ctrl->getFormAction($this, "updateUser"));
624 
625  $form->setTitle(
626  $this->lng->txt("edit") . ": " . ilObject::_lookupTitle($a_obj_id)
627  );
628  $form->setDescription(
629  $this->lng->txt('trac_mode') . ": " . $olp->getModeText($lp_mode)
630  );
631 
632  $user = new ilNonEditableValueGUI($this->lng->txt("user"), '', true);
633  $user->setValue(ilUserUtil::getNamePresentation($a_user_id, true));
634  $form->addItem($user);
635 
636  $marks = new ilLPMarks($a_obj_id, $a_user_id);
637 
639  $mark = new ilTextInputGUI($this->lng->txt("trac_mark"), "mark");
640  $mark->setValue($marks->getMark());
641  $mark->setMaxLength(32);
642  $form->addItem($mark);
643  }
644 
645  $comm = new ilTextInputGUI($this->lng->txt("trac_comment"), "comment");
646  $comm->setValue($marks->getComment());
647  $form->addItem($comm);
648 
649  if ($lp_mode == ilLPObjSettings::LP_MODE_MANUAL ||
651  $completed = ilLPStatus::_lookupStatus($a_obj_id, $a_user_id);
652 
653  $status = new ilCheckboxInputGUI(
654  $this->lng->txt('trac_completed'),
655  "completed"
656  );
657  $status->setChecked(
659  );
660  $form->addItem($status);
661  }
662 
663  $form->addCommandButton("updateUser", $this->lng->txt('save'));
664 
665  if ($a_cancel) {
666  $form->addCommandButton($a_cancel, $this->lng->txt('cancel'));
667  }
668 
669  return $form;
670  }
const LP_STATUS_COMPLETED_NUM
static getNamePresentation( $a_user_id, bool $a_user_image=false, bool $a_profile_link=false, string $a_profile_back_link='', bool $a_force_first_lastname=false, bool $a_omit_login=false, bool $a_sortable=true, bool $a_return_data_array=false, $a_ctrl_path='ilpublicuserprofilegui')
Default behaviour is:
static _lookupTitle(int $obj_id)
static _lookupStatus(int $a_obj_id, int $a_user_id, bool $a_create=true)
Lookup status.
static supportsMark(string $obj_type)
static _lookupType(int $id, bool $reference=false)
static getInstance(int $obj_id)
+ Here is the call graph for this function:
+ Here is the caller graph for this function:

◆ initUserIdFromQuery()

ilLearningProgressBaseGUI::initUserIdFromQuery ( )
protected

Definition at line 133 of file class.ilLearningProgressBaseGUI.php.

References ILIAS\FileDelivery\http(), and ILIAS\Repository\refinery().

Referenced by ilLPListOfObjectsGUI\editUser(), ilLPListOfObjectsGUI\executeCommand(), getUserId(), ilLPListOfObjectsGUI\initUserIdFromRequest(), and ilLPListOfObjectsGUI\userDetails().

133  : int
134  {
135  if ($this->http->wrapper()->query()->has('user_id')) {
136  return $this->http->wrapper()->query()->retrieve(
137  'user_id',
138  $this->refinery->kindlyTo()->int()
139  );
140  }
141  return 0;
142  }
static http()
Fetches the global http state from ILIAS.
+ Here is the call graph for this function:
+ Here is the caller graph for this function:

◆ isAnonymized()

ilLearningProgressBaseGUI::isAnonymized ( )

Definition at line 113 of file class.ilLearningProgressBaseGUI.php.

References $anonymized.

Referenced by __setSubTabs(), ilLPListOfObjectsGUI\__showUsersList(), ilLPListOfObjectsGUI\showUserObjectMatrix(), and ilLPListOfObjectsGUI\userDetails().

113  : bool
114  {
115  return $this->anonymized;
116  }
+ Here is the caller graph for this function:

◆ isObjectOffline()

static ilLearningProgressBaseGUI::isObjectOffline ( int  $a_obj_id,
string  $a_type = '' 
)
static
Parameters
int$a_obj_id
string$a_type
Returns
bool
Todo:
switch to centralized offline status

Definition at line 724 of file class.ilLearningProgressBaseGUI.php.

References $DIC.

Referenced by ilLPProgressTableGUI\getItems(), and ilTrSummaryTableGUI\getItems().

727  : bool {
728  global $DIC;
729 
730  $objDefinition = $DIC['objDefinition'];
731  $ilObjDataCache = $DIC['ilObjDataCache'];
732 
733  if (!$a_type) {
734  $a_type = $ilObjDataCache->lookupType($a_obj_id);
735  }
736 
737  if ($objDefinition->isPluginTypeName($a_type)) {
738  return false;
739  }
740  $class = "ilObj" . $objDefinition->getClassName($a_type) . "Access";
741  return (bool) $class::_isOffline($a_obj_id);
742  }
global $DIC
Definition: feed.php:28
+ Here is the caller graph for this function:

Field Documentation

◆ $access

ilAccessHandler ilLearningProgressBaseGUI::$access
protected

Definition at line 45 of file class.ilLearningProgressBaseGUI.php.

◆ $anonymized

bool ilLearningProgressBaseGUI::$anonymized
protected

Definition at line 50 of file class.ilLearningProgressBaseGUI.php.

Referenced by isAnonymized().

◆ $ctrl

ilCtrlInterface ilLearningProgressBaseGUI::$ctrl
protected

Definition at line 38 of file class.ilLearningProgressBaseGUI.php.

◆ $help

ilHelpGUI ilLearningProgressBaseGUI::$help
protected

Definition at line 37 of file class.ilLearningProgressBaseGUI.php.

◆ $http

HttpServices ilLearningProgressBaseGUI::$http
protected

Definition at line 35 of file class.ilLearningProgressBaseGUI.php.

◆ $ilObjectDataCache

ilObjectDataCache ilLearningProgressBaseGUI::$ilObjectDataCache
protected

Definition at line 43 of file class.ilLearningProgressBaseGUI.php.

◆ $lng

ilLanguage ilLearningProgressBaseGUI::$lng
protected

Definition at line 39 of file class.ilLearningProgressBaseGUI.php.

Referenced by _getStatusText().

◆ $logger

ilLogger ilLearningProgressBaseGUI::$logger
protected

Definition at line 40 of file class.ilLearningProgressBaseGUI.php.

◆ $mode

int ilLearningProgressBaseGUI::$mode = 0
protected

Definition at line 55 of file class.ilLearningProgressBaseGUI.php.

Referenced by getMode().

◆ $obj_id

int ilLearningProgressBaseGUI::$obj_id = 0
protected

Definition at line 53 of file class.ilLearningProgressBaseGUI.php.

Referenced by ilLPListOfProgressGUI\details(), and getObjId().

◆ $obj_type

string ilLearningProgressBaseGUI::$obj_type = ''
protected

Definition at line 54 of file class.ilLearningProgressBaseGUI.php.

◆ $rbacreview

ilRbacReview ilLearningProgressBaseGUI::$rbacreview
protected

Definition at line 47 of file class.ilLearningProgressBaseGUI.php.

◆ $rbacsystem

ilRbacSystem ilLearningProgressBaseGUI::$rbacsystem
protected

Definition at line 46 of file class.ilLearningProgressBaseGUI.php.

◆ $ref_id

int ilLearningProgressBaseGUI::$ref_id = 0
protected

◆ $refinery

RefineryFactory ilLearningProgressBaseGUI::$refinery
protected

Definition at line 34 of file class.ilLearningProgressBaseGUI.php.

◆ $tabs_gui

ilTabsGUI ilLearningProgressBaseGUI::$tabs_gui
protected

Definition at line 41 of file class.ilLearningProgressBaseGUI.php.

◆ $toolbar

ilToolbarGUI ilLearningProgressBaseGUI::$toolbar
protected

Definition at line 42 of file class.ilLearningProgressBaseGUI.php.

◆ $tpl

ilGlobalTemplateInterface ilLearningProgressBaseGUI::$tpl
protected

◆ $tree

ilTree ilLearningProgressBaseGUI::$tree
protected

Definition at line 48 of file class.ilLearningProgressBaseGUI.php.

◆ $user

ilObjUser ilLearningProgressBaseGUI::$user
protected

◆ $usr_id

int ilLearningProgressBaseGUI::$usr_id = 0
protected

Definition at line 51 of file class.ilLearningProgressBaseGUI.php.

Referenced by getUserId().

◆ LP_ACTIVE_MATRIX

const ilLearningProgressBaseGUI::LP_ACTIVE_MATRIX = 11
protected

Definition at line 73 of file class.ilLearningProgressBaseGUI.php.

◆ LP_ACTIVE_OBJECTS

const ilLearningProgressBaseGUI::LP_ACTIVE_OBJECTS = 2
protected

Definition at line 64 of file class.ilLearningProgressBaseGUI.php.

◆ LP_ACTIVE_OBJSTATACCESS

const ilLearningProgressBaseGUI::LP_ACTIVE_OBJSTATACCESS = 7
protected

Definition at line 69 of file class.ilLearningProgressBaseGUI.php.

◆ LP_ACTIVE_OBJSTATADMIN

const ilLearningProgressBaseGUI::LP_ACTIVE_OBJSTATADMIN = 10
protected

Definition at line 72 of file class.ilLearningProgressBaseGUI.php.

◆ LP_ACTIVE_OBJSTATDAILY

const ilLearningProgressBaseGUI::LP_ACTIVE_OBJSTATDAILY = 9
protected

Definition at line 71 of file class.ilLearningProgressBaseGUI.php.

◆ LP_ACTIVE_OBJSTATTYPES

const ilLearningProgressBaseGUI::LP_ACTIVE_OBJSTATTYPES = 8
protected

Definition at line 70 of file class.ilLearningProgressBaseGUI.php.

◆ LP_ACTIVE_PROGRESS

const ilLearningProgressBaseGUI::LP_ACTIVE_PROGRESS = 3
protected

Definition at line 65 of file class.ilLearningProgressBaseGUI.php.

◆ LP_ACTIVE_SETTINGS

const ilLearningProgressBaseGUI::LP_ACTIVE_SETTINGS = 1
protected

Definition at line 63 of file class.ilLearningProgressBaseGUI.php.

◆ LP_ACTIVE_SUMMARY

const ilLearningProgressBaseGUI::LP_ACTIVE_SUMMARY = 6
protected

Definition at line 68 of file class.ilLearningProgressBaseGUI.php.

◆ LP_ACTIVE_USERS

const ilLearningProgressBaseGUI::LP_ACTIVE_USERS = 5
protected

Definition at line 67 of file class.ilLearningProgressBaseGUI.php.

◆ LP_CONTEXT_ADMINISTRATION

const ilLearningProgressBaseGUI::LP_CONTEXT_ADMINISTRATION = 2

◆ LP_CONTEXT_ORG_UNIT

const ilLearningProgressBaseGUI::LP_CONTEXT_ORG_UNIT = 5

◆ LP_CONTEXT_PERSONAL_DESKTOP

const ilLearningProgressBaseGUI::LP_CONTEXT_PERSONAL_DESKTOP = 1

◆ LP_CONTEXT_REPOSITORY

◆ LP_CONTEXT_USER_FOLDER

const ilLearningProgressBaseGUI::LP_CONTEXT_USER_FOLDER = 4

Definition at line 60 of file class.ilLearningProgressBaseGUI.php.

Referenced by ilObjUserGUI\executeCommand().


The documentation for this class was generated from the following file: