ILIAS  release_9 Revision v9.13-25-g2c18ec4c24f
ilObject2GUI Class Reference

New implementation of ilObjectGUI. More...

+ Inheritance diagram for ilObject2GUI:
+ Collaboration diagram for ilObject2GUI:

Public Member Functions

 __construct (int $id=0, int $id_type=self::REPOSITORY_NODE_ID, int $parent_node_id=0)
 
 executeCommand ()
 execute command More...
 
 getIdType ()
 
 delete ()
 Display delete confirmation form (repository/workspace switch) More...
 
 confirmedDelete ()
 Delete objects (repository/workspace switch) More...
 
 getHTML ()
 
 withReferences ()
 Final/Private declaration of unchanged parent methods. More...
 
 setCreationMode (bool $mode=true)
 
 getCreationMode ()
 
 prepareOutput (bool $show_sub_objects=true)
 
 isVisible (int $ref_id, string $type)
 
 setColumnSettings (ilColumnGUI $column_gui)
 
 view ()
 view object content (repository/workspace switch) More...
 
 getType ()
 Functions that must be overwritten. More...
 
 create ()
 CRUD. More...
 
 save ()
 
 edit ()
 
 update ()
 
 cancel ()
 
 importFile ()
 
 putObjectInTree (ilObject $obj, int $parent_node_id=null)
 Add object to tree at given position. More...
 
- Public Member Functions inherited from ilObjectGUI
 __construct ($data, int $id=0, bool $call_by_reference=true, bool $prepare_output=true)
 
 getRefId ()
 
 setAdminMode (string $mode)
 
 getAdminMode ()
 
 getObject ()
 
 executeCommand ()
 
 withReferences ()
 determines whether objects are referenced or not (got ref ids or not) More...
 
 setCreationMode (bool $mode=true)
 If true, a creation screen is displayed the current [ref_id] does belong to the parent class The mode is determined in ilRepositoryGUI. More...
 
 getCreationMode ()
 
 prepareOutput (bool $show_sub_objects=true)
 
 getAdminTabs ()
 administration tabs show only permissions and trash folder More...
 
 getHTML ()
 
 confirmedDeleteObject ()
 confirmed deletion of object -> objects are moved to trash or deleted immediately, if trash is disabled More...
 
 cancelObject ()
 cancel action and go back to previous page More...
 
 createObject ()
 create new object form More...
 
 editAvailabilityPeriodObject ()
 
 saveAvailabilityPeriodObject ()
 
 cancelCreation ()
 cancel create action and go back to repository parent More...
 
 saveObject ()
 
 getDidacticTemplateVar (string $type)
 Get didactic template setting from creation screen. More...
 
 putObjectInTree (ilObject $obj, int $parent_node_id=null)
 Add object to tree at given position. More...
 
 editObject ()
 
 addExternalEditFormCustom (ilPropertyFormGUI $form)
 
 updateObject ()
 updates object entry in object_data More...
 
 getFormAction (string $cmd, string $default_form_action="")
 Get form action for command (command is method name without "Object", e.g. More...
 
 isVisible (int $ref_id, string $type)
 
 viewObject ()
 viewObject container presentation for "administration -> repository, trash, permissions" More...
 
 deleteObject (bool $error=false)
 Display deletion confirmation screen. More...
 
 setColumnSettings (ilColumnGUI $column_gui)
 
 redirectAfterCreation ()
 Redirect after creation, see https://docu.ilias.de/goto_docu_wiki_wpage_5035_1357.html Should be overwritten and redirect to settings screen. More...
 
 addToDeskObject ()
 
 removeFromDeskObject ()
 
- Public Member Functions inherited from ILIAS\Object\ImplementsCreationCallback
 callCreationCallback (\ilObject $object, \ilObjectDefinition $obj_definition, int $requested_crtcb)
 

Static Public Member Functions

static handleAfterSaveCallback (ilObject $obj, ?int $callback_ref_id)
 After creation callback. More...
 
- Static Public Member Functions inherited from ilObjectGUI
static _gotoRepositoryRoot (bool $raise_error=false)
 Goto repository root. More...
 
static _gotoRepositoryNode (int $ref_id, string $cmd="")
 
static _gotoSharedWorkspaceNode (int $wsp_id)
 

Data Fields

const OBJECT_ID = 0
 
const REPOSITORY_NODE_ID = 1
 
const WORKSPACE_NODE_ID = 2
 
const REPOSITORY_OBJECT_ID = 3
 
const WORKSPACE_OBJECT_ID = 4
 
const PORTFOLIO_OBJECT_ID = 5
 
- Data Fields inherited from ilObjectGUI
const ALLOWED_TAGS_IN_TITLE_AND_DESCRIPTION
 
const ADMIN_MODE_NONE = ""
 
const ADMIN_MODE_SETTINGS = "settings"
 
const ADMIN_MODE_REPOSITORY = "repository"
 
const UPLOAD_TYPE_LOCAL = 1
 
const UPLOAD_TYPE_UPLOAD_DIRECTORY = 2
 
const CFORM_NEW = 1
 
const CFORM_IMPORT = 2
 
const CFORM_CLONE = 3
 

Protected Member Functions

 afterConstructor ()
 Do anything that should be done after constructor in here. More...
 
 assignObject ()
 create object instance as internal property (repository/workspace switch) More...
 
 getAccessHandler ()
 
 setLocator ()
 set Locator More...
 
 deleteConfirmedObjects ()
 Delete objects (workspace specific) This should probably be moved elsewhere as done with RepUtil. More...
 
 setTitleAndDescription ()
 
 omitLocator (bool $omit=true)
 
 getTargetFrame (string $cmd, string $target_frame="")
 
 setTargetFrame (string $cmd, string $target_frame)
 
 getCenterColumnHTML ()
 
 getRightColumnHTML ()
 
 checkPermission (string $perm, string $cmd="", string $type="", int $ref_id=null)
 
 showPossibleSubObjects ()
 
 redirectToRefId (int $ref_id, string $cmd="")
 
 addAdminLocatorItems (bool $do_not_add_object=false)
 
 setTabs ()
 create tabs (repository/workspace switch) More...
 
 getReturnLocation (string $cmd, string $location="")
 Deprecated functions. More...
 
 setReturnLocation (string $cmd, string $location)
 
 showActions ()
 
 getTabs ()
 
 addLocatorItems ()
 Functions to be overwritten. More...
 
 initCreationForms (string $new_type)
 Init creation forms. More...
 
 checkPermissionBool (string $perm, string $cmd="", string $type="", ?int $node_id=null)
 
 initHeaderAction (?string $sub_type=null, ?int $sub_id=null)
 Add header action menu. More...
 
 redrawHeaderAction ()
 Updating icons after ajax call. More...
 
- Protected Member Functions inherited from ilObjectGUI
 getObjectService ()
 
 assignObject ()
 
 setTitleAndDescription ()
 
 createActionDispatcherGUI ()
 
 initHeaderAction (?string $sub_type=null, ?int $sub_id=null)
 Add header action menu. More...
 
 insertHeaderAction (?ilObjectListGUI $list_gui=null)
 Insert header action into main template. More...
 
 addHeaderAction ()
 Add header action menu. More...
 
 redrawHeaderActionObject ()
 Ajax call: redraw action header only. More...
 
 setTabs ()
 set admin tabs More...
 
 setAdminTabs ()
 set admin tabs More...
 
 setLocator ()
 
 addLocatorItems ()
 should be overwritten to add object specific items (repository items are preloaded) More...
 
 omitLocator (bool $omit=true)
 
 addAdminLocatorItems (bool $do_not_add_object=false)
 should be overwritten to add object specific items (repository items are preloaded) More...
 
 initCreationForms (string $new_type)
 Init creation forms. More...
 
 getCreationFormsHTML (array $forms)
 Get HTML for creation forms (accordion) More...
 
 initCreateForm (string $new_type)
 
 initDidacticTemplate (ilPropertyFormGUI $form)
 
 addDidacticTemplateOptions (array &$a_options)
 Add custom templates. More...
 
 addAdoptContentLinkToToolbar ()
 
 addAvailabilityPeriodButtonToToolbar (ilToolbarGUI $toolbar)
 
 afterSave (ilObject $new_object)
 Post (successful) object creation hook. More...
 
 initEditForm ()
 
 initEditCustomForm (ilPropertyFormGUI $a_form)
 Add custom fields to update form. More...
 
 getEditFormValues ()
 
 getEditFormCustomValues (array &$a_values)
 Add values to custom edit fields. More...
 
 validateCustom (ilPropertyFormGUI $form)
 Validate custom values (if not possible with checkInput()) More...
 
 updateCustom (ilPropertyFormGUI $form)
 Insert custom update form values into object. More...
 
 afterUpdate ()
 Post (successful) object update hook. More...
 
 initImportForm (string $new_type)
 
 importFileObject (int $parent_id=null)
 
 afterImport (ilObject $new_object)
 Post (successful) object import hook. More...
 
 setFormAction (string $cmd, string $form_action)
 
 getReturnLocation (string $cmd, string $default_location="")
 Get return location for command (command is method name without "Object", e.g. More...
 
 setReturnLocation (string $cmd, string $location)
 set specific return location for command More...
 
 getTargetFrame (string $cmd, string $default_target_frame="")
 get target frame for command (command is method name without "Object", e.g. More...
 
 setTargetFrame (string $cmd, string $target_frame)
 Set specific target frame for command. More...
 
 showPossibleSubObjects ()
 show possible sub objects (pull down menu) More...
 
 getTabs ()
 overwrite in derived GUI class of your object type More...
 
 redirectToRefId (int $ref_id, string $cmd="")
 redirects to (repository) view per ref id usually to a container and usually used at the end of a save/import method where the object gui type (of the new object) doesn't match with the type of the current ["ref_id"] value of the request More...
 
 getCenterColumnHTML ()
 Get center column. More...
 
 getRightColumnHTML ()
 Display right column. More...
 
 checkPermission (string $perm, string $cmd="", string $type="", ?int $ref_id=null)
 
 checkPermissionBool (string $perm, string $cmd="", string $type="", ?int $ref_id=null)
 
 enableDragDropFileUpload ()
 Enables the file upload into this object by dropping files. More...
 

Protected Attributes

ilObjectDefinition $obj_definition
 
ilGlobalTemplateInterface $tpl
 
ilCtrl $ctrl
 
ilLanguage $lng
 
ilTabsGUI $tabs_gui
 
ilFavouritesManager $favourites
 
ilErrorHandling $error
 
ilLocatorGUI $locator
 
ilObjUser $user
 
ilAccessHandler $access
 
ilToolbarGUI $toolbar
 
ArrayBasedRequestWrapper $post_wrapper
 
RequestWrapper $request_wrapper
 
Factory $refinery
 
ilRbacAdmin $rbac_admin
 
ilRbacSystem $rbac_system
 
ilRbacReview $rbac_review
 
int $request_ref_id
 
int $id_type
 
int $parent_id
 
string $type
 
string $html
 
int $object_id
 
int $node_id = null
 
array $creation_forms = []
 
 $access_handler
 
- Protected Attributes inherited from ilObjectGUI
ILIAS Notes Service $notes_service
 
ServerRequestInterface $request
 
ilLocatorGUI $locator
 
ilObjUser $user
 
ilAccessHandler $access
 
ilSetting $settings
 
ilToolbarGUI $toolbar
 
ilRbacAdmin $rbac_admin
 
ilRbacSystem $rbac_system
 
ilRbacReview $rbac_review
 
ilObjectService $object_service
 
ilObjectDefinition $obj_definition
 
ilGlobalTemplateInterface $tpl
 
ilTree $tree
 
ilCtrl $ctrl
 
ilErrorHandling $error
 
ilLanguage $lng
 
ilTabsGUI $tabs_gui
 
ILIAS $ilias
 
ArrayBasedRequestWrapper $post_wrapper
 
RequestWrapper $request_wrapper
 
Factory $refinery
 
ilFavouritesManager $favourites
 
ilObjectCustomIconFactory $custom_icon_factory
 
UIFactory $ui_factory
 
UIRenderer $ui_renderer
 
ilObject $object = null
 
bool $creation_mode = false
 
 $data
 
int $id
 
bool $call_by_reference = false
 
bool $prepare_output
 
int $ref_id
 
int $obj_id
 
int $maxcount
 
array $form_action = []
 
array $return_location = []
 
array $target_frame = []
 
string $tmp_import_dir
 
string $sub_objects = ""
 
bool $omit_locator = false
 
string $type = ""
 
string $admin_mode = self::ADMIN_MODE_NONE
 
int $requested_ref_id = 0
 
int $requested_crtptrefid = 0
 
int $requested_crtcb = 0
 
string $requested_new_type = ""
 
string $link_params
 
string $html = ""
 

Private Attributes

ilObjectRequestRetriever $retriever
 

Detailed Description

New implementation of ilObjectGUI.

(beta)

Differences to the ilObject implementation:

  • no $this->tree anymore
  • no $this->formaction anymore
  • no $this->return_location anymore
  • no $this->target_frame anymore
  • no $this->actions anymore
  • no $this->sub_objects anymore
  • no $this->data anymore
  • no $this->prepare_output anymore

All new modules should derive from this class.

Author
Alex Killing alex..nosp@m.kill.nosp@m.ing@g.nosp@m.mx.d.nosp@m.e

Definition at line 43 of file class.ilObject2GUI.php.

Constructor & Destructor Documentation

◆ __construct()

ilObject2GUI::__construct ( int  $id = 0,
int  $id_type = self::REPOSITORY_NODE_ID,
int  $parent_node_id = 0 
)

Definition at line 85 of file class.ilObject2GUI.php.

References $access, $DIC, ilObjectGUI\$id, $id_type, $object_id, $params, $refinery, ilObjectGUI\$tree, ilObject\_lookupObjectId(), ILIAS\Repository\access(), afterConstructor(), assignObject(), ILIAS\Repository\ctrl(), getType(), ILIAS\Repository\html(), ILIAS\Repository\lng(), ILIAS\Repository\locator(), ilWorkspaceTree\lookupObjectId(), ILIAS\Repository\object(), ILIAS\Repository\refinery(), ILIAS\Repository\toolbar(), and ILIAS\Repository\user().

86  {
87  global $DIC;
88 
89  $this->obj_definition = $DIC["objDefinition"];
90  $this->tpl = $DIC["tpl"];
91  $this->ctrl = $DIC["ilCtrl"];
92  $this->lng = $DIC["lng"];
93  $this->tabs_gui = $DIC["ilTabs"];
94  $this->object_service = $DIC->object();
95  $this->favourites = new ilFavouritesManager();
96  $this->error = $DIC['ilErr'];
97  $this->locator = $DIC["ilLocator"];
98  $this->user = $DIC->user();
99  $this->access = $DIC->access();
100  $this->toolbar = $DIC->toolbar();
101  $this->post_wrapper = $DIC->http()->wrapper()->post();
102  $this->request_wrapper = $DIC->http()->wrapper()->query();
103  $this->refinery = $DIC->refinery();
104  $this->retriever = new ilObjectRequestRetriever($DIC->http()->wrapper(), $this->refinery);
105  $this->rbac_admin = $DIC->rbac()->admin();
106  $this->rbac_system = $DIC->rbac()->system();
107  $this->rbac_review = $DIC->rbac()->review();
108 
109  $tree = $DIC["tree"];
110 
111  $this->requested_ref_id = 0;
112  if ($this->request_wrapper->has("ref_id")) {
113  $this->requested_ref_id = $this->request_wrapper->retrieve("ref_id", $this->refinery->kindlyTo()->int());
114  }
115  $this->id_type = $id_type;
116  $this->parent_id = $parent_node_id;
117  $this->type = $this->getType();
118  $this->html = "";
119  $this->notes_service = $DIC->notes();
120 
121  $this->requested_new_type = '';
122  if ($this->request_wrapper->has("new_type")) {
123  $this->requested_new_type = $this->request_wrapper->retrieve(
124  "new_type",
125  $this->refinery->kindlyTo()->string()
126  );
127  } elseif ($this->post_wrapper->has("new_type")) {
128  $this->requested_new_type = $this->post_wrapper->retrieve(
129  "new_type",
130  $this->refinery->kindlyTo()->string()
131  );
132  }
133 
134  $params = [];
135  switch ($this->id_type) {
136  case self::REPOSITORY_NODE_ID:
137  $this->node_id = $id;
138  $this->object_id = ilObject::_lookupObjectId($this->node_id);
139  $this->tree = $tree;
140  $this->access_handler = $this->access;
141  $this->call_by_reference = true; // needed for prepareOutput()
142  $params[] = "ref_id";
143  break;
144 
145  case self::REPOSITORY_OBJECT_ID:
146  $this->object_id = $id;
147  $this->tree = $tree;
148  $this->access_handler = $this->access;
149  $params[] = "obj_id"; // ???
150  break;
151 
152  case self::WORKSPACE_NODE_ID:
153  $ilUser = $DIC["ilUser"];
154  $this->node_id = $id;
155  $this->tree = new ilWorkspaceTree($ilUser->getId());
156  $this->object_id = $this->tree->lookupObjectId($this->node_id);
157  $this->access_handler = new ilWorkspaceAccessHandler($this->tree);
158  $params[] = "wsp_id";
159  break;
160 
161  case self::WORKSPACE_OBJECT_ID:
162  $ilUser = $DIC["ilUser"];
163  $this->object_id = $id;
164  $this->tree = new ilWorkspaceTree($ilUser->getId());
165  $this->access_handler = new ilWorkspaceAccessHandler($this->tree);
166  $params[] = "obj_id"; // ???
167  break;
168 
169  case self::PORTFOLIO_OBJECT_ID:
170  $this->object_id = $id;
171  $this->access_handler = new ilPortfolioAccessHandler();
172  $params[] = "prt_id";
173  break;
174 
175  case self::OBJECT_ID:
176  $this->object_id = $id;
177  $this->access_handler = new ilDummyAccessHandler();
178  $params[] = "obj_id";
179  break;
180  }
181  $this->ctrl->saveParameter($this, $params);
182 
183 
184 
185  // old stuff for legacy code (obsolete?)
186  if (!$this->object_id) {
187  $this->creation_mode = true;
188  }
189  if ($this->node_id) {
190  // add parent node id if missing
191  if (!$this->parent_id && $this->tree) {
192  $this->parent_id = $this->tree->getParentId($this->node_id);
193  }
194  }
195  $this->ref_id = $this->node_id ?? 0;
196  $this->obj_id = $this->object_id;
197 
198  $this->assignObject();
199 
200  // set context
201  if (is_object($this->object)) {
202  $this->ctrl->setContextObject($this->object->getId(), $this->object->getType());
203  }
204 
205  $this->afterConstructor();
206  }
if(! $DIC->user() ->getId()||!ilLTIConsumerAccess::hasCustomProviderCreationAccess()) $params
Definition: ltiregstart.php:33
This file is part of ILIAS, a powerful learning management system published by ILIAS open source e-Le...
This file is part of ILIAS, a powerful learning management system published by ILIAS open source e-Le...
Manages favourites, currently the interface for other components, needs discussion.
This file is part of ILIAS, a powerful learning management system published by ILIAS open source e-Le...
global $DIC
Definition: feed.php:28
getType()
Functions that must be overwritten.
static _lookupObjectId(int $ref_id)
Base class for all sub item list gui's.
lookupObjectId(int $a_node_id)
Get object id for node id.
Access handler for portfolio NOTE: This file needs to stay in the classes directory, WAC will be confused otherwise.
afterConstructor()
Do anything that should be done after constructor in here.
assignObject()
create object instance as internal property (repository/workspace switch)
ilAccessHandler $access
+ Here is the call graph for this function:

Member Function Documentation

◆ addAdminLocatorItems()

ilObject2GUI::addAdminLocatorItems ( bool  $do_not_add_object = false)
finalprotected

Definition at line 505 of file class.ilObject2GUI.php.

Referenced by ilObjectPluginGUI\executeCommand().

505  : void
506  {
507  parent::addAdminLocatorItems($do_not_add_object);
508  }
+ Here is the caller graph for this function:

◆ addLocatorItems()

ilObject2GUI::addLocatorItems ( )
protected

Functions to be overwritten.

Definition at line 596 of file class.ilObject2GUI.php.

References getType().

Referenced by setLocator().

596  : void
597  {
598  }
+ Here is the call graph for this function:
+ Here is the caller graph for this function:

◆ afterConstructor()

ilObject2GUI::afterConstructor ( )
protected

Do anything that should be done after constructor in here.

Definition at line 211 of file class.ilObject2GUI.php.

Referenced by __construct().

211  : void
212  {
213  }
+ Here is the caller graph for this function:

◆ assignObject()

ilObject2GUI::assignObject ( )
finalprotected

create object instance as internal property (repository/workspace switch)

Definition at line 255 of file class.ilObject2GUI.php.

References ilObjectFactory\getInstanceByObjId(), and ilObjectFactory\getInstanceByRefId().

Referenced by ilObjMainMenuGUI\__construct(), ilObjAdministrativeNotificationGUI\__construct(), and __construct().

255  : void
256  {
257  if ($this->object_id != 0) {
258  switch ($this->id_type) {
259  case self::OBJECT_ID:
260  case self::REPOSITORY_OBJECT_ID:
261  case self::WORKSPACE_OBJECT_ID:
262  case self::PORTFOLIO_OBJECT_ID:
263  $this->object = ilObjectFactory::getInstanceByObjId($this->object_id);
264  break;
265 
266  case self::REPOSITORY_NODE_ID:
267  $this->object = ilObjectFactory::getInstanceByRefId($this->node_id);
268  break;
269 
270  case self::WORKSPACE_NODE_ID:
271  // to be discussed
272  $this->object = ilObjectFactory::getInstanceByObjId($this->object_id);
273  break;
274  }
275  }
276  }
static getInstanceByRefId(int $ref_id, bool $stop_on_error=true)
get an instance of an Ilias object by reference id
static getInstanceByObjId(?int $obj_id, bool $stop_on_error=true)
get an instance of an Ilias object by object id
+ Here is the call graph for this function:
+ Here is the caller graph for this function:

◆ cancel()

ilObject2GUI::cancel ( )

Definition at line 624 of file class.ilObject2GUI.php.

624  : void
625  {
626  parent::cancelObject();
627  }

◆ checkPermission()

ilObject2GUI::checkPermission ( string  $perm,
string  $cmd = "",
string  $type = "",
int  $ref_id = null 
)
finalprotected

Definition at line 485 of file class.ilObject2GUI.php.

References ilObjectGUI\$ref_id.

Referenced by ilObjHelpSettingsGUI\activateModule(), ilObjLinkResourceGUI\addLink(), ilObjMediaPoolGUI\allMedia(), ilObjMediaPoolGUI\bulkUpload(), ilObjLinkResourceGUI\confirmDeleteLink(), ilObjHelpSettingsGUI\confirmHelpModulesDeletion(), ilObjMediaPoolGUI\confirmRemove(), ilObjMediaPoolGUI\copyToClipboard(), ilObjMediaPoolGUI\createFolderForm(), ilObjMediaPoolGUI\createMediaFromUploadDir(), ilObjLinkResourceGUI\deactivateLink(), ilObjHelpSettingsGUI\deactivateModule(), ilObjHelpSettingsGUI\deleteHelpModules(), ilObjLinkResourceGUI\deleteLinks(), ilObjLinkResourceGUI\deleteParameter(), ilObjLinkResourceGUI\deleteParameterForm(), ilObjMediaPoolGUI\editFolder(), ilObjLinkResourceGUI\editLink(), ilObjMediaPoolGUI\editTitlesAndDescriptions(), ilObjPortfolioTemplateGUI\executeCommand(), ilObjectPluginGUI\executeCommand(), ilObjPortfolioGUI\executeCommand(), ilObjLinkResourceGUI\executeCommand(), ilObjMediaPoolGUI\executeCommand(), ilObjBlogGUI\executeCommand(), ilObjLinkResourceGUI\history(), ilObjectPluginGUI\infoScreen(), ilObjPortfolioTemplateGUI\infoScreenForward(), ilObjDataCollectionGUI\infoScreenForward(), ilObjBlogGUI\infoScreenForward(), ilObjLinkResourceGUI\infoScreenForward(), ilObjMediaPoolGUI\insertFromClipboard(), ilObjItemGroupGUI\listMaterials(), ilObjMediaPoolGUI\listMedia(), ilObjLinkResourceGUI\manage(), ilObjMediaPoolGUI\openClipboard(), ilObjMediaPoolGUI\performBulkUpload(), ilObjMediaPoolGUI\remove(), ilObjLinkResourceGUI\saveAddLink(), ilObjContactAdministrationGUI\saveConfigurationForm(), ilObjMediaPoolGUI\saveFolder(), ilObjItemGroupGUI\saveItemAssignment(), ilObjLinkResourceGUI\saveLinkList(), ilObjHelpSettingsGUI\saveOrdering(), ilObjLinkResourceGUI\saveSettings(), ilObjLinkResourceGUI\saveSorting(), ilObjMediaPoolGUI\saveTitlesAndDescriptions(), ilObjMediaPoolGUI\selectUploadDirFiles(), ilObjHelpSettingsGUI\setMode(), ilObjContentPageGUI\setTabs(), ilObjLinkResourceGUI\settings(), ilObjLinkResourceGUI\showLinks(), ilObjMediaPoolGUI\showMedia(), ilObjMediaPoolGUI\showPreview(), ilObjLinkResourceGUI\sort(), ilObjMediaPoolGUI\updateFolder(), ilObjLinkResourceGUI\updateLink(), ilObjLinkResourceGUI\updateLinks(), ilObjContentPageGUI\view(), and ilObjLinkResourceGUI\view().

490  : void {
491  parent::checkPermission($perm, $cmd, $type, $ref_id);
492  }
+ Here is the caller graph for this function:

◆ checkPermissionBool()

ilObject2GUI::checkPermissionBool ( string  $perm,
string  $cmd = "",
string  $type = "",
?int  $node_id = null 
)
protected

Definition at line 730 of file class.ilObject2GUI.php.

References $node_id, $parent_id, getAccessHandler(), ILIAS\Repository\object(), and ILIAS\Repository\user().

Referenced by ilObjLinkResourceGUI\activateTabs(), ilObjWorkspaceFolderGUI\addContentSubTabs(), ilObjBlogGUI\addContributor(), ilObjContentPageGUI\addToNavigationHistory(), ilObjPollGUI\confirmDeleteAllVotes(), ilObjBlogGUI\contributors(), ilObjWorkspaceFolderGUI\cut(), ilObjBlogGUI\deactivateAdmin(), ilObjPollGUI\deleteAllVotes(), ilObjWorkspaceFolderGUI\deleteConfirmation(), ilObjPortfolioBaseGUI\deletePortfolioPages(), ilObjPortfolioBaseGUI\determinePageCall(), ilObjItemGroupGUI\edit(), ilObjMediaPoolGUI\edit(), ilRemoteObjectBaseGUI\editObject(), ilObjBibliographicGUI\editObject(), ilObjHelpSettingsGUI\editSettings(), ilRemoteObjectBaseGUI\executeCommand(), ilObjLegalNoticeGUI\executeCommand(), ilObjItemGroupGUI\executeCommand(), ilObjDataCollectionGUI\executeCommand(), ilObjBlogGUI\executeCommand(), ilObjContactAdministrationGUI\getAdminTabs(), ilObjHelpSettingsGUI\getAdminTabs(), ilObjWikiSettingsGUI\getAdminTabs(), ilObjContactAdministrationGUI\getConfigurationForm(), ilObjContentPageGUI\getContent(), ilObjPortfolioTemplateGUI\infoScreenForward(), ilObjDataCollectionGUI\infoScreenForward(), ilObjContentPageGUI\infoScreenForward(), ilObjCmiXapiGUI\infoScreenForward(), ilObjBlogGUI\infoScreenForward(), ilObjLTIConsumerGUI\infoScreenForward(), ilObjLinkResourceGUI\infoScreenForward(), ilObjWikiSettingsGUI\initForm(), ilObjCmiXapiGUI\initInfoScreenToolbar(), ilObjBlogGUI\isAdmin(), ilObjWorkspaceFolderGUI\performPasteIntoMultipleObjects(), ilObjContentPageGUI\populateContentToolbar(), ilObjPortfolioTemplateGUI\preview(), ilObjBlogGUI\preview(), ilObjPollGUI\render(), ilObjBlogGUI\render(), ilObjContentPageGUI\renderHeaderActions(), ilObjPortfolioTemplateGUI\saveBlog(), ilObjPortfolioBaseGUI\savePage(), ilObjPortfolioBaseGUI\savePortfolioPagesOrdering(), ilObjWikiSettingsGUI\saveSettings(), ilObjHelpSettingsGUI\setMode(), ilObjContentPageGUI\setSettingsSubTabs(), ilRemoteObjectBaseGUI\setTabs(), ilObjContentPageGUI\setTabs(), ilObjPortfolioTemplateGUI\setTabs(), ilObjPollGUI\setTabs(), ilObjBlogGUI\setTabs(), setTabs(), ilObjLinkResourceGUI\setTabs(), ilObjPortfolioBaseGUI\showEditButton(), ilObjPollGUI\showParticipants(), ilObjPollGUI\showParticipantVotes(), ilObjLinkResourceGUI\showToolbar(), ilRemoteObjectBaseGUI\updateObject(), ilObjHelpSettingsGUI\uploadHelpFile(), and ilObjPortfolioBaseGUI\view().

735  : bool {
736  if ($perm == "create") {
737  if (!$node_id) {
739  }
740  if ($node_id) {
741  return $this->getAccessHandler()->checkAccess($perm . "_" . $type, $cmd, $node_id);
742  }
743  } else {
744  if (!$node_id) {
746  }
747  if ($node_id) {
748  return $this->getAccessHandler()->checkAccess($perm, $cmd, $node_id);
749  }
750  }
751 
752  // if we do not have a node id, check if current user is owner
753  if ($this->obj_id && $this->object->getOwner() == $this->user->getId()) {
754  return true;
755  }
756  return false;
757  }
+ Here is the call graph for this function:
+ Here is the caller graph for this function:

◆ confirmedDelete()

ilObject2GUI::confirmedDelete ( )

Delete objects (repository/workspace switch)

Definition at line 362 of file class.ilObject2GUI.php.

References deleteConfirmedObjects().

362  : void
363  {
364  switch ($this->id_type) {
365  case self::REPOSITORY_NODE_ID:
366  case self::REPOSITORY_OBJECT_ID:
367  parent::confirmedDeleteObject();
368 
369  // no break
370  case self::WORKSPACE_NODE_ID:
371  case self::WORKSPACE_OBJECT_ID:
372  $this->deleteConfirmedObjects();
373 
374  // no break
375  case self::OBJECT_ID:
376  case self::PORTFOLIO_OBJECT_ID:
377  // :TODO: should this ever occur?
378  break;
379  }
380  }
deleteConfirmedObjects()
Delete objects (workspace specific) This should probably be moved elsewhere as done with RepUtil...
+ Here is the call graph for this function:

◆ create()

ilObject2GUI::create ( )

CRUD.

Definition at line 608 of file class.ilObject2GUI.php.

Referenced by ilObjTaxonomyGUI\createAssignedTaxonomy().

608  : void
609  {
610  parent::createObject();
611  }
+ Here is the caller graph for this function:

◆ delete()

ilObject2GUI::delete ( )

Display delete confirmation form (repository/workspace switch)

Definition at line 339 of file class.ilObject2GUI.php.

339  : void
340  {
341  switch ($this->id_type) {
342  case self::REPOSITORY_NODE_ID:
343  case self::REPOSITORY_OBJECT_ID:
344  parent::deleteObject();
345 
346  // no break
347  case self::WORKSPACE_NODE_ID:
348  case self::WORKSPACE_OBJECT_ID:
349  $this->deleteConfirmation();
350 
351  // no break
352  case self::OBJECT_ID:
353  case self::PORTFOLIO_OBJECT_ID:
354  // :TODO: should this ever occur?
355  break;
356  }
357  }

◆ deleteConfirmedObjects()

ilObject2GUI::deleteConfirmedObjects ( )
protected

Delete objects (workspace specific) This should probably be moved elsewhere as done with RepUtil.

Definition at line 386 of file class.ilObject2GUI.php.

References $node_id, ilObjectGUI\$object, ILIAS\Repository\ctrl(), ilObject\delete(), getAccessHandler(), ilObjectFactory\getInstanceByObjId(), ILIAS\Repository\lng(), and ILIAS\Repository\refinery().

Referenced by confirmedDelete().

386  : void
387  {
388  if (!$this->post_wrapper->has("id")) {
389  $this->tpl->setOnScreenMessage("failure", $this->lng->txt("no_checkbox"), true);
390  $this->ctrl->redirect($this, "");
391  return;
392  }
393 
394  $ids = $this->post_wrapper->retrieve(
395  "id",
396  $this->refinery->kindlyTo()->listOf($this->refinery->kindlyTo()->int())
397  );
398 
399  if (count($ids) == 0) {
400  $this->tpl->setOnScreenMessage("failure", $this->lng->txt("no_checkbox"), true);
401  $this->ctrl->redirect($this, "");
402  return;
403  }
404 
405  // #18797 - because of parent/child relations gather all nodes first
406  $del_nodes = [];
407  foreach ($ids as $node_id) {
408  $del_nodes[$node_id] = $this->tree->getNodeData($node_id);
409  }
410 
411  foreach ($del_nodes as $node_id => $node) {
412  $this->tree->deleteReference($node_id);
413  if ($this->tree->isInTree($node_id)) {
414  $this->tree->deleteTree($node);
415  }
416 
417  $this->getAccessHandler()->removePermission($node_id);
418 
419  $object = ilObjectFactory::getInstanceByObjId((int) $node["obj_id"], false);
420  if ($object) {
421  $object->delete();
422  }
423  }
424 
425  $this->tpl->setOnScreenMessage("success", $this->lng->txt("msg_removed"), true);
426  $this->ctrl->redirect($this, "");
427  }
delete()
delete object or referenced object (in the case of a referenced object, object data is only deleted i...
static getInstanceByObjId(?int $obj_id, bool $stop_on_error=true)
get an instance of an Ilias object by object id
+ Here is the call graph for this function:
+ Here is the caller graph for this function:

◆ edit()

ilObject2GUI::edit ( )

Definition at line 616 of file class.ilObject2GUI.php.

616  : void
617  {
618  parent::editObject();
619  }

◆ executeCommand()

ilObject2GUI::executeCommand ( )

execute command

Definition at line 218 of file class.ilObject2GUI.php.

References ILIAS\Repository\ctrl(), getAccessHandler(), and prepareOutput().

Referenced by ilObjCmiXapiGUI\_goto(), ilObjLTIConsumerGUI\_goto(), ilObjPortfolioTemplateGUI\executeCommand(), ilObjFileGUI\getParentId(), and ilObjContentPageGUI\setTabs().

218  : void
219  {
220  $next_class = $this->ctrl->getNextClass($this);
221  $cmd = $this->ctrl->getCmd();
222 
223  $this->prepareOutput();
224 
225  switch ($next_class) {
226  case "ilworkspaceaccessgui":
227  if ($this->node_id) {
228  $this->tabs_gui->activateTab("id_permissions");
229  $wspacc = new ilWorkspaceAccessGUI($this->node_id, $this->getAccessHandler());
230  $this->ctrl->forwardCommand($wspacc);
231  } else {
232  if (!$cmd) {
233  $cmd = "render";
234  }
235  $this->$cmd();
236  }
237  break;
238 
239  default:
240  if (!$cmd) {
241  $cmd = "render";
242  }
243  $this->$cmd();
244  }
245  }
prepareOutput(bool $show_sub_objects=true)
ACL access handler GUI.
+ Here is the call graph for this function:
+ Here is the caller graph for this function:

◆ getAccessHandler()

◆ getCenterColumnHTML()

ilObject2GUI::getCenterColumnHTML ( )
finalprotected

Definition at line 473 of file class.ilObject2GUI.php.

473  : string
474  {
475  return parent::getCenterColumnHTML();
476  }

◆ getCreationMode()

◆ getHTML()

ilObject2GUI::getHTML ( )

Definition at line 429 of file class.ilObject2GUI.php.

429  : string
430  {
431  return parent::getHTML();
432  }

◆ getIdType()

ilObject2GUI::getIdType ( )

Definition at line 247 of file class.ilObject2GUI.php.

References $id_type.

Referenced by ilObjFileAbstractZipProcessor\__construct().

247  : int
248  {
249  return $this->id_type;
250  }
+ Here is the caller graph for this function:

◆ getReturnLocation()

ilObject2GUI::getReturnLocation ( string  $cmd,
string  $location = "" 
)
finalprotected

Deprecated functions.

Definition at line 576 of file class.ilObject2GUI.php.

576  : string
577  {
578  die("ilObject2GUI::getReturnLocation() is deprecated.");
579  }

◆ getRightColumnHTML()

ilObject2GUI::getRightColumnHTML ( )
finalprotected

Definition at line 477 of file class.ilObject2GUI.php.

477  : string
478  {
479  return parent::getRightColumnHTML();
480  }

◆ getTabs()

ilObject2GUI::getTabs ( )
finalprotected

Definition at line 588 of file class.ilObject2GUI.php.

588  : void
589  {
590  die("ilObject2GUI::getTabs() is deprecated.");
591  }

◆ getTargetFrame()

ilObject2GUI::getTargetFrame ( string  $cmd,
string  $target_frame = "" 
)
finalprotected

Definition at line 461 of file class.ilObject2GUI.php.

References ilObjectGUI\$target_frame.

461  : string
462  {
463  return parent::getTargetFrame($cmd, $target_frame);
464  }

◆ getType()

◆ handleAfterSaveCallback()

static ilObject2GUI::handleAfterSaveCallback ( ilObject  $obj,
?int  $callback_ref_id 
)
static

After creation callback.

Definition at line 712 of file class.ilObject2GUI.php.

References $DIC, ilObject\_lookupType(), and ILIAS\Repository\int().

713  {
714  global $DIC;
715  $objDefinition = $DIC["objDefinition"];
716 
717  $callback_ref_id = (int) $callback_ref_id;
718  if ($callback_ref_id) {
719  $callback_type = ilObject::_lookupType($callback_ref_id, true);
720  $class_name = "ilObj" . $objDefinition->getClassName($callback_type) . "GUI";
721  if (strtolower($class_name) == "ilobjitemgroupgui") {
722  $callback_obj = new $class_name($callback_ref_id);
723  } else {
724  $callback_obj = new $class_name(null, $callback_ref_id, true, false);
725  }
726  $callback_obj->afterSaveCallback($obj);
727  }
728  }
global $DIC
Definition: feed.php:28
static _lookupType(int $id, bool $reference=false)
+ Here is the call graph for this function:

◆ importFile()

ilObject2GUI::importFile ( )

Definition at line 646 of file class.ilObject2GUI.php.

646  : void
647  {
648  parent::importFileObject($this->parent_id);
649  }

◆ initCreationForms()

ilObject2GUI::initCreationForms ( string  $new_type)
protected

Init creation forms.

This will create the default creation forms: new, import, clone

Returns
[]

Definition at line 634 of file class.ilObject2GUI.php.

634  : array
635  {
636  $forms = parent::initCreationForms($new_type);
637 
638  // cloning doesn't work in workspace yet
639  if ($this->id_type == self::WORKSPACE_NODE_ID) {
640  unset($forms[self::CFORM_CLONE]);
641  }
642 
643  return $forms;
644  }

◆ initHeaderAction()

ilObject2GUI::initHeaderAction ( ?string  $sub_type = null,
?int  $sub_id = null 
)
protected

Add header action menu.

Definition at line 762 of file class.ilObject2GUI.php.

References ILIAS\Repository\ctrl(), getAccessHandler(), getType(), ilObjectListGUI\prepareJsLinks(), and ilCommonActionDispatcherGUI\TYPE_WORKSPACE.

762  : ?ilObjectListGUI
763  {
764  if ($this->id_type == self::WORKSPACE_NODE_ID) {
765  if (!$this->creation_mode && $this->object_id) {
766  $dispatcher = new ilCommonActionDispatcherGUI(
768  $this->getAccessHandler(),
769  $this->getType(),
770  $this->node_id,
771  $this->object_id
772  );
773 
774  $dispatcher->setSubObject($sub_type, $sub_id);
775 
777  $this->ctrl->getLinkTarget($this, "redrawHeaderAction", "", true),
778  "",
779  $this->ctrl->getLinkTargetByClass(["ilcommonactiondispatchergui", "iltagginggui"], "")
780  );
781 
782  $lg = $dispatcher->initHeaderAction();
783 
784  if (is_object($lg)) {
785  // to enable add to desktop / remove from desktop
786  if ($this instanceof ilDesktopItemHandling) {
787  $lg->setContainerObject($this);
788  }
789 
790  // for activation checks see ilObjectGUI
791  // $lg->enableComments(true);
792  $lg->enableNotes(true);
793  // $lg->enableTags(true);
794  }
795 
796  return $lg;
797  }
798  }
799 
800  return parent::initHeaderAction($sub_type, $sub_id);
801  }
static prepareJsLinks(string $redraw_url, string $notes_url, string $tags_url, ilGlobalTemplateInterface $tpl=null)
Insert js/ajax links into template.
getType()
Functions that must be overwritten.
This file is part of ILIAS, a powerful learning management system published by ILIAS open source e-Le...
+ Here is the call graph for this function:

◆ isVisible()

ilObject2GUI::isVisible ( int  $ref_id,
string  $type 
)
final

Definition at line 469 of file class.ilObject2GUI.php.

469  : bool
470  {
471  return parent::isVisible($ref_id, $type);
472  }

◆ omitLocator()

ilObject2GUI::omitLocator ( bool  $omit = true)
finalprotected

Definition at line 457 of file class.ilObject2GUI.php.

457  : void
458  {
459  parent::omitLocator($omit);
460  }

◆ prepareOutput()

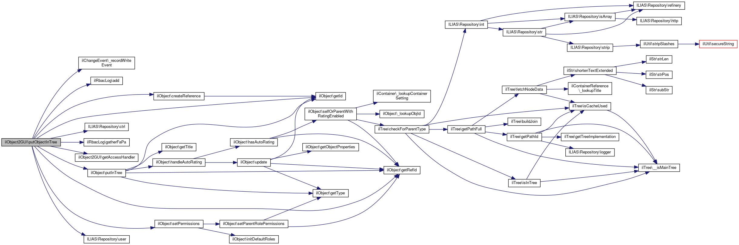
◆ putObjectInTree()

ilObject2GUI::putObjectInTree ( ilObject  $obj,
int  $parent_node_id = null 
)

Add object to tree at given position.

Definition at line 654 of file class.ilObject2GUI.php.

References $parent_id, ilChangeEvent\_recordWriteEvent(), ilRbacLog\add(), ilRbacLog\CREATE_OBJECT, ilObject\createReference(), ILIAS\Repository\ctrl(), ilRbacLog\gatherFaPa(), getAccessHandler(), ilObject\getId(), ilObject\getRefId(), ilObject\putInTree(), ilObject\setPermissions(), and ILIAS\Repository\user().

Referenced by ilObjLTIConsumerGUI\createNewObject(), ilObjExerciseVerificationGUI\save(), ilObjSCORMVerificationGUI\save(), ilObjLTIConsumerVerificationGUI\save(), ilObjCmiXapiVerificationGUI\save(), ilObjCourseVerificationGUI\save(), and ilObjTestVerificationGUI\save().

654  : void
655  {
656  $this->object_id = $obj->getId();
657 
658  if (!$parent_node_id) {
659  $parent_node_id = $this->parent_id;
660  }
661 
662  // add new object to custom parent container
663  if ($this->retriever->has('crtptrefid')) {
664  $parent_node_id = $this->retriever->getMaybeInt('crtptrefid') ?? 0;
665  }
666 
667  switch ($this->id_type) {
668  case self::REPOSITORY_NODE_ID:
669  case self::REPOSITORY_OBJECT_ID:
670  if (!$this->node_id) {
671  $obj->createReference();
672  $this->node_id = $obj->getRefId();
673  }
674  $obj->putInTree($parent_node_id);
675  $obj->setPermissions($parent_node_id);
676 
677  // rbac log
678  $rbac_log_roles = $this->rbac_review->getParentRoleIds($this->node_id, false);
679  $rbac_log = ilRbacLog::gatherFaPa($this->node_id, array_keys($rbac_log_roles), true);
680  ilRbacLog::add(ilRbacLog::CREATE_OBJECT, $this->node_id, $rbac_log);
681 
682  $this->ctrl->setParameter($this, "ref_id", $this->node_id);
683  break;
684 
685  case self::WORKSPACE_NODE_ID:
686  case self::WORKSPACE_OBJECT_ID:
687  if (!$this->node_id) {
688  $this->node_id = $this->tree->insertObject($parent_node_id, $this->object_id);
689  }
690  $this->getAccessHandler()->setPermissions($parent_node_id, $this->node_id);
691 
692  $this->ctrl->setParameter($this, "wsp_id", $this->node_id);
693  break;
694 
695  case self::OBJECT_ID:
696  case self::PORTFOLIO_OBJECT_ID:
697  // do nothing
698  break;
699  }
700 
701  // BEGIN ChangeEvent: Record save object.
702  ilChangeEvent::_recordWriteEvent($this->object_id, $this->user->getId(), 'create');
703  // END ChangeEvent: Record save object.
704 
705  // use forced callback after object creation
706  self::handleAfterSaveCallback($obj, $this->retriever->getMaybeInt('crtcb'));
707  }
static gatherFaPa(int $a_ref_id, array $a_role_ids, bool $a_add_action=false)
setPermissions(int $parent_ref_id)
createReference()
creates reference for object
const CREATE_OBJECT
static add(int $a_action, int $a_ref_id, array $a_diff, bool $a_source_ref_id=false)
static _recordWriteEvent(int $obj_id, int $usr_id, string $action, ?int $parent_obj_id=null)
Records a write event.
putInTree(int $parent_ref_id)
maybe this method should be in tree object!?
+ Here is the call graph for this function:
+ Here is the caller graph for this function:

◆ redirectToRefId()

ilObject2GUI::redirectToRefId ( int  $ref_id,
string  $cmd = "" 
)
finalprotected

Definition at line 498 of file class.ilObject2GUI.php.

498  : void
499  {
500  parent::redirectToRefId($ref_id, $cmd);
501  }

◆ redrawHeaderAction()

ilObject2GUI::redrawHeaderAction ( )
protected

Updating icons after ajax call.

Definition at line 806 of file class.ilObject2GUI.php.

806  : void
807  {
808  parent::redrawHeaderActionObject();
809  }

◆ save()

ilObject2GUI::save ( )

Definition at line 612 of file class.ilObject2GUI.php.

Referenced by ilObjLTIConsumerGUI\checkContentSelection().

612  : void
613  {
614  parent::saveObject();
615  }
+ Here is the caller graph for this function:

◆ setColumnSettings()

ilObject2GUI::setColumnSettings ( ilColumnGUI  $column_gui)
final

Definition at line 481 of file class.ilObject2GUI.php.

481  : void
482  {
483  parent::setColumnSettings($column_gui);
484  }

◆ setCreationMode()

ilObject2GUI::setCreationMode ( bool  $mode = true)
final

Definition at line 441 of file class.ilObject2GUI.php.

Referenced by ilObjMediaPoolGUI\executeCommand().

441  : void
442  {
443  parent::setCreationMode($mode);
444  }
+ Here is the caller graph for this function:

◆ setLocator()

ilObject2GUI::setLocator ( )
protected

set Locator

Definition at line 289 of file class.ilObject2GUI.php.

References $parent_id, ilObjectGUI\$ref_id, addLocatorItems(), ILIAS\Repository\ctrl(), ILIAS\Repository\lng(), ILIAS\Repository\locator(), and ILIAS\Repository\refinery().

Referenced by ilObjectPluginGUI\executeCommand(), ilObjMediaPoolGUI\executeCommand(), and ilObjBlogGUI\executeCommand().

289  : void
290  {
291  if ($this->omit_locator) {
292  return;
293  }
294 
295  switch ($this->id_type) {
296  case self::REPOSITORY_NODE_ID:
297  $ref_id = $this->node_id ?: $this->parent_id;
298  $this->locator->addRepositoryItems($ref_id);
299 
300  // not so nice workaround: todo: handle locator as tabs in ilTemplate
301  if ($this->admin_mode == self::ADMIN_MODE_NONE &&
302  strtolower($this->ctrl->getCmdClass()) == "ilobjrolegui") {
303  $this->ctrl->setParameterByClass(
304  "ilobjrolegui",
305  "rolf_ref_id",
306  $this->request_wrapper->has("rolf_ref_id")
307  ? $this->request_wrapper->retrieve("rolf_ref_id", $this->refinery->kindlyTo()->string())
308  : null
309  );
310  $this->ctrl->setParameterByClass(
311  "ilobjrolegui",
312  "obj_id",
313  $this->request_wrapper->retrieve("obj_id", $this->refinery->kindlyTo()->string())
314  );
315  $this->locator->addItem(
316  $this->lng->txt("role"),
317  $this->ctrl->getLinkTargetByClass(["ilpermissiongui",
318  "ilobjrolegui"], "perm")
319  );
320  }
321 
322  // in workspace this is done in ilPersonalWorkspaceGUI
323  if ($this->object_id) {
324  $this->addLocatorItems();
325  }
326  $this->tpl->setLocator();
327 
328  break;
329 
330  case self::WORKSPACE_NODE_ID:
331  // :TODO:
332  break;
333  }
334  }
addLocatorItems()
Functions to be overwritten.
+ Here is the call graph for this function:
+ Here is the caller graph for this function:

◆ setReturnLocation()

ilObject2GUI::setReturnLocation ( string  $cmd,
string  $location 
)
finalprotected

Definition at line 580 of file class.ilObject2GUI.php.

580  : void
581  {
582  die("ilObject2GUI::setReturnLocation() is deprecated.");
583  }

◆ setTabs()

ilObject2GUI::setTabs ( )
protected

create tabs (repository/workspace switch)

this had to be moved here because of the context-specific permission tab

Definition at line 538 of file class.ilObject2GUI.php.

References $node_id, checkPermissionBool(), ILIAS\Repository\ctrl(), and ILIAS\Repository\lng().

Referenced by ilObjTaxonomyGUI\createTaxNode(), ilObjTaxonomyGUI\deleteItems(), ilObjTaxonomyGUI\editSettings(), ilObjectPluginGUI\executeCommand(), ilObjBibliographicGUI\getValidBiblFileSuffixConstraint(), ilObjTaxonomyGUI\listAssignedItems(), ilObjTaxonomyGUI\listNodes(), ilObjTaxonomyGUI\moveItems(), and ilObjPortfolioTemplateGUI\setTabs().

538  : void
539  {
540  switch ($this->id_type) {
541  case self::REPOSITORY_NODE_ID:
542  case self::REPOSITORY_OBJECT_ID:
543  if ($this->checkPermissionBool("edit_permission")) {
544  $this->tabs_gui->addTab(
545  "id_permissions",
546  $this->lng->txt("perm_settings"),
547  $this->ctrl->getLinkTargetByClass([get_class($this), "ilpermissiongui"], "perm")
548  );
549  }
550  break;
551 
552  case self::WORKSPACE_NODE_ID:
553  case self::WORKSPACE_OBJECT_ID:
554  // only files and blogs can be shared for now
555  if (
556  $this->checkPermissionBool("edit_permission") &&
557  in_array($this->type, ["file", "blog"]) &&
559  ) {
560  $this->tabs_gui->addTab(
561  "id_permissions",
562  $this->lng->txt("wsp_permissions"),
563  $this->ctrl->getLinkTargetByClass([get_class($this), "ilworkspaceaccessgui"], "share")
564  );
565  }
566  break;
567  }
568  }
checkPermissionBool(string $perm, string $cmd="", string $type="", ?int $node_id=null)
+ Here is the call graph for this function:
+ Here is the caller graph for this function:

◆ setTargetFrame()

ilObject2GUI::setTargetFrame ( string  $cmd,
string  $target_frame 
)
finalprotected

Definition at line 465 of file class.ilObject2GUI.php.

465  : void
466  {
467  parent::setTargetFrame($cmd, $target_frame);
468  }

◆ setTitleAndDescription()

ilObject2GUI::setTitleAndDescription ( )
protected

Definition at line 453 of file class.ilObject2GUI.php.

453  : void
454  {
455  parent::setTitleAndDescription();
456  }

◆ showActions()

ilObject2GUI::showActions ( )
finalprotected

Definition at line 584 of file class.ilObject2GUI.php.

584  : void
585  {
586  die("ilObject2GUI::showActions() is deprecated.");
587  }

◆ showPossibleSubObjects()

ilObject2GUI::showPossibleSubObjects ( )
finalprotected

Definition at line 493 of file class.ilObject2GUI.php.

493  : void
494  {
495  parent::showPossibleSubObjects();
496  }

◆ update()

ilObject2GUI::update ( )

Definition at line 620 of file class.ilObject2GUI.php.

Referenced by ilObjFileGUI\putObjectInTree().

620  : void
621  {
622  parent::updateObject();
623  }
+ Here is the caller graph for this function:

◆ view()

ilObject2GUI::view ( )

view object content (repository/workspace switch)

Definition at line 513 of file class.ilObject2GUI.php.

513  : void
514  {
515  switch ($this->id_type) {
516  case self::REPOSITORY_NODE_ID:
517  case self::REPOSITORY_OBJECT_ID:
518  parent::viewObject();
519  break;
520 
521  case self::WORKSPACE_NODE_ID:
522  case self::WORKSPACE_OBJECT_ID:
523  $this->render();
524 
525  // no break
526  case self::OBJECT_ID:
527  case self::PORTFOLIO_OBJECT_ID:
528  // :TODO: should this ever occur? do nothing or edit() ?!
529  break;
530  }
531  }

◆ withReferences()

ilObject2GUI::withReferences ( )
final

Final/Private declaration of unchanged parent methods.

Definition at line 437 of file class.ilObject2GUI.php.

437  : bool
438  {
439  return parent::withReferences();
440  }

Field Documentation

◆ $access

◆ $access_handler

◆ $creation_forms

array ilObject2GUI::$creation_forms = []
protected

Definition at line 78 of file class.ilObject2GUI.php.

◆ $ctrl

ilCtrl ilObject2GUI::$ctrl
protected

Definition at line 54 of file class.ilObject2GUI.php.

Referenced by ilObjCmiXapiVerificationGUI\_goto(), ilObjLTIConsumerVerificationGUI\_goto(), ilObjCourseVerificationGUI\_goto(), ilObjCmiXapiGUI\_goto(), ilObjLTIConsumerGUI\_goto(), ilObjWorkspaceFolderGUI\_goto(), ilObjPortfolioGUI\_goto(), ilObjMediaPoolGUI\_goto(), ilObjLinkResourceGUI\_goto(), ilObjWorkspaceFolderGUI\addContentSubTabs(), ilObjBlogGUI\addContributor(), ilObjBlogGUI\addHeaderActionForCommand(), ilObjMediaPoolGUI\addMobsToPool(), ilObjectPluginGUI\addPermissionTab(), ilObjItemGroupGUI\afterSave(), ilObjBlogGUI\afterSave(), ilObjTaxonomyGUI\afterSave(), ilObjectPluginGUI\afterSave(), ilObjMediaPoolGUI\allMedia(), ilObjTaxonomyGUI\cancel(), ilObjMediaPoolGUI\cancelFolderUpdate(), ilObjMediaPoolGUI\cancelSave(), ilObjTaxonomyGUI\confirmDeleteTaxonomy(), ilObjTaxonomyGUI\confirmedDelete(), ilObjMediaPoolGUI\confirmRemove(), ilObjBlogGUI\contributors(), ilObjPortfolioTemplateGUI\createFromTemplate(), ilObjBlogGUI\createPosting(), ilObjTaxonomyGUI\deleteItems(), ilObjTaxonomyGUI\deleteTaxonomy(), ilObjExerciseVerificationGUI\downloadFromPortfolioPage(), ilObjMediaPoolGUI\editTitlesAndDescriptions(), ilObjectPluginGUI\executeCommand(), ilObjMediaPoolGUI\executeCommand(), ilObjTaxonomyGUI\executeCommand(), ilObjBlogGUI\executeCommand(), ilObjFileGUI\getCtrl(), ilObjBlogGUI\getHTML(), ilObjPortfolioGUI\getOfflineMessage(), ilObjectPluginGUI\infoScreen(), ilObjectPluginGUI\initEditForm(), ilObjMediaPoolGUI\initFolderForm(), ilObjWikiSettingsGUI\initForm(), ilObjBlogGUI\initHeaderAction(), ilObjWorkspaceFolderGUI\initPasswordForm(), ilObjTaxonomyGUI\initSettingsForm(), ilObjTaxonomyGUI\initTaxNodeForm(), ilObjMediaPoolGUI\listMedia(), ilObjTaxonomyGUI\listNodes(), ilObjTaxonomyGUI\listTaxonomies(), ilObjTaxonomyGUI\moveItems(), ilObjMediaPoolGUI\openClipboard(), ilObjTaxonomyGUI\pasteItems(), ilObjBlogGUI\removeContributor(), ilObjWorkspaceFolderGUI\render(), ilObjBlogGUI\render(), ilObjBlogGUI\renderList(), ilObjBlogGUI\renderNavigationByAuthors(), ilObjBlogGUI\renderNavigationByDate(), ilObjBlogGUI\renderNavigationByKeywords(), ilObjMediaPoolGUI\returnFromItem(), ilObjTaxonomyGUI\saveAssignedItemsSorting(), ilObjMediaPoolGUI\saveFolder(), ilObjItemGroupGUI\saveItemAssignment(), ilObjWikiSettingsGUI\saveSettings(), ilObjTaxonomyGUI\saveSorting(), ilObjTaxonomyGUI\saveTaxNode(), ilObjMediaPoolGUI\saveTitlesAndDescriptions(), ilObjMediaPoolGUI\selectUploadDirFiles(), ilObjMediaPoolGUI\setContentSubTabs(), ilObjBlogGUI\setNotification(), ilObjPortfolioGUI\setOnlineAndShare(), ilObjTaxonomyGUI\setTabs(), ilObjTaxonomyGUI\showTree(), ilObjMediaPoolGUI\updateFolder(), ilObjTaxonomyGUI\updateSettings(), and ilObjTaxonomyGUI\updateTaxNode().

◆ $error

◆ $favourites

ilFavouritesManager ilObject2GUI::$favourites
protected

Definition at line 57 of file class.ilObject2GUI.php.

◆ $html

string ilObject2GUI::$html
protected

◆ $id_type

int ilObject2GUI::$id_type
protected

◆ $lng

ilLanguage ilObject2GUI::$lng
protected

Definition at line 55 of file class.ilObject2GUI.php.

Referenced by ilObjCmiXapiGUI\_goto(), ilObjItemGroupGUI\_goto(), ilRemoteObjectBaseGUI\_goto(), ilObjectPluginGUI\_goto(), ilObjLTIConsumerGUI\_goto(), ilObjMediaPoolGUI\_goto(), ilObjLinkResourceGUI\_goto(), ilObjWorkspaceFolderGUI\addContentSubTabs(), ilObjBlogGUI\addContributor(), ilObjBlogGUI\addUserFromAutoComplete(), ilObjItemGroupGUI\afterConstructor(), ilObjMediaPoolGUI\afterConstructor(), ilObjTaxonomyGUI\afterSave(), ilObjWorkspaceFolderGUI\checkPassword(), ilObjTaxonomyGUI\confirmDeleteTaxonomy(), ilObjMediaPoolGUI\confirmRemove(), ilObjBlogGUI\contributors(), ilObjWorkspaceFolderGUI\deleteConfirmation(), ilObjTaxonomyGUI\deleteItems(), ilObjTaxonomyGUI\deleteTaxonomy(), ilObjMediaPoolGUI\editTitlesAndDescriptions(), ilObjWikiSettingsGUI\executeCommand(), ilObjectPluginGUI\executeCommand(), ilObjMediaPoolGUI\executeCommand(), ilObjBlogGUI\executeCommand(), ilObjBlogGUI\getHTML(), ilObjPortfolioGUI\getOfflineMessage(), ilObjMediaPoolGUI\getPreviewModalHTML(), ilObjectPluginGUI\infoScreen(), ilObjBlogGUI\initEditCustomForm(), ilObjectPluginGUI\initEditForm(), ilObjMediaPoolGUI\initFolderForm(), ilObjWikiSettingsGUI\initForm(), ilObjMediaPoolGUI\initMediaBulkForm(), ilObjWorkspaceFolderGUI\initPasswordForm(), ilObjTaxonomyGUI\initSettingsForm(), ilObjTaxonomyGUI\initTaxNodeForm(), ilObjMediaPoolGUI\listMedia(), ilObjTaxonomyGUI\listNodes(), ilObjTaxonomyGUI\listTaxonomies(), ilObjTaxonomyGUI\moveItems(), ilObjWorkspaceFolderGUI\passwordForm(), ilObjTaxonomyGUI\pasteItems(), ilObjBlogGUI\preview(), ilObjBlogGUI\removeContributor(), ilObjExerciseVerificationGUI\render(), ilObjSCORMVerificationGUI\render(), ilObjCmiXapiVerificationGUI\render(), ilObjCourseVerificationGUI\render(), ilObjBlogGUI\render(), ilObjBlogGUI\renderList(), ilObjTaxonomyGUI\saveAssignedItemsSorting(), ilObjMediaPoolGUI\saveFolder(), ilObjWikiSettingsGUI\saveSettings(), ilObjTaxonomyGUI\saveSorting(), ilObjTaxonomyGUI\saveTaxNode(), ilObjMediaPoolGUI\saveTitlesAndDescriptions(), ilObjMediaPoolGUI\selectUploadDirFiles(), ilObjPortfolioGUI\setOnlineAndShare(), ilObjMediaPoolGUI\setSettingsSubTabs(), ilObjWorkspaceFolderGUI\setTabs(), ilObjItemGroupGUI\setTabs(), ilObjBlogGUI\setTabs(), ilObjTaxonomyGUI\setTabs(), ilObjWorkspaceRootFolderGUI\setTitleAndDescription(), ilObjWorkspaceFolderGUI\showAdministrationPanel(), ilObjBlogGUI\updateCustom(), ilObjMediaPoolGUI\updateFolder(), ilObjTaxonomyGUI\updateSettings(), ilObjTaxonomyGUI\updateTaxNode(), and ilObjPortfolioBaseGUI\view().

◆ $locator

◆ $node_id

◆ $obj_definition

ilObjectDefinition ilObject2GUI::$obj_definition
protected

Definition at line 52 of file class.ilObject2GUI.php.

◆ $object_id

int ilObject2GUI::$object_id
protected

Definition at line 76 of file class.ilObject2GUI.php.

Referenced by __construct().

◆ $parent_id

◆ $post_wrapper

ArrayBasedRequestWrapper ilObject2GUI::$post_wrapper
protected

Definition at line 63 of file class.ilObject2GUI.php.

◆ $rbac_admin

ilRbacAdmin ilObject2GUI::$rbac_admin
protected

Definition at line 66 of file class.ilObject2GUI.php.

◆ $rbac_review

ilRbacReview ilObject2GUI::$rbac_review
protected

Definition at line 68 of file class.ilObject2GUI.php.

Referenced by ilObjBlogGUI\addContributor().

◆ $rbac_system

ilRbacSystem ilObject2GUI::$rbac_system
protected

Definition at line 67 of file class.ilObject2GUI.php.

◆ $refinery

Factory ilObject2GUI::$refinery
protected

Definition at line 65 of file class.ilObject2GUI.php.

Referenced by __construct().

◆ $request_ref_id

int ilObject2GUI::$request_ref_id
protected

Definition at line 70 of file class.ilObject2GUI.php.

◆ $request_wrapper

RequestWrapper ilObject2GUI::$request_wrapper
protected

Definition at line 64 of file class.ilObject2GUI.php.

◆ $retriever

ilObjectRequestRetriever ilObject2GUI::$retriever
private

Definition at line 83 of file class.ilObject2GUI.php.

◆ $tabs_gui

ilTabsGUI ilObject2GUI::$tabs_gui
protected

◆ $toolbar

◆ $tpl

ilGlobalTemplateInterface ilObject2GUI::$tpl
protected

Definition at line 53 of file class.ilObject2GUI.php.

Referenced by ilObjDataCollectionGUI\_goto(), ilObjFileGUI\addLegacyFormToAccordion(), ilObjFileGUI\addUIFormToAccordion(), ilObjMediaPoolGUI\allMedia(), ilObjTaxonomyGUI\confirmDeleteTaxonomy(), ilObjBlogGUI\contributors(), ilObjPortfolioGUI\create(), ilObjMediaPoolGUI\createFolderForm(), ilObjPortfolioGUI\createFromTemplate(), ilObjTaxonomyGUI\createTaxNode(), ilObjWorkspaceFolderGUI\deleteConfirmation(), ilObjTaxonomyGUI\deleteItems(), ilObjMediaPoolGUI\edit(), ilObjMediaPoolGUI\editFolder(), ilObjDataCollectionGUI\editObject(), ilObjWikiSettingsGUI\editSettings(), ilObjTaxonomyGUI\editSettings(), ilObjectPluginGUI\executeCommand(), ilObjMediaPoolGUI\executeCommand(), ilObjBlogGUI\executeCommand(), ilObjLinkResourceGUI\exportHTML(), ilObjMediaPoolGUI\getPreviewModalHTML(), ilObjTaxonomyGUI\listAssignedItems(), ilObjItemGroupGUI\listMaterials(), ilObjMediaPoolGUI\listMedia(), ilObjTaxonomyGUI\listNodes(), ilObjTaxonomyGUI\listTaxonomies(), ilObjTaxonomyGUI\moveItems(), ilObjWorkspaceFolderGUI\passwordForm(), ilObjWorkspaceFolderGUI\render(), ilObjBlogGUI\render(), ilObjBlogGUI\renderFullScreen(), ilObjMediaPoolGUI\saveFolder(), ilObjTaxonomyGUI\saveTaxNode(), ilObjMediaPoolGUI\selectUploadDirFiles(), ilObjPortfolioBaseGUI\setContentStyleSheet(), ilObjBlogGUI\setContentStyleSheet(), ilObjTaxonomyGUI\setTabs(), ilObjWorkspaceRootFolderGUI\setTitleAndDescription(), ilObjWorkspaceFolderGUI\share(), ilObjMediaPoolGUI\showPage(), ilObjMediaPoolGUI\updateFolder(), ilObjTaxonomyGUI\updateSettings(), and ilObjTaxonomyGUI\updateTaxNode().

◆ $type

◆ $user

◆ OBJECT_ID

const ilObject2GUI::OBJECT_ID = 0

Definition at line 45 of file class.ilObject2GUI.php.

Referenced by ilObjTaxonomyGUI\__construct().

◆ PORTFOLIO_OBJECT_ID

const ilObject2GUI::PORTFOLIO_OBJECT_ID = 5

Definition at line 50 of file class.ilObject2GUI.php.

◆ REPOSITORY_NODE_ID

◆ REPOSITORY_OBJECT_ID

const ilObject2GUI::REPOSITORY_OBJECT_ID = 3

Definition at line 48 of file class.ilObject2GUI.php.

◆ WORKSPACE_NODE_ID

◆ WORKSPACE_OBJECT_ID


The documentation for this class was generated from the following file: