ILIAS  release_9 Revision v9.13-25-g2c18ec4c24f
ilObjectListGUI Class Reference

Important note: More...

+ Inheritance diagram for ilObjectListGUI:
+ Collaboration diagram for ilObjectListGUI:

Public Member Functions

 setContainerObject (object $container_obj)
 
 getContainerObject ()
 
 init ()
 initialisation More...
 
 enableProperties (bool $status)
 
 getPropertiesStatus ()
 
 enablePreconditions (bool $status)
 
 getPreconditionsStatus ()
 
 enableNoticeProperties (bool $status)
 
 getNoticePropertiesStatus ()
 
 enableDescription (bool $status)
 
 getDescriptionStatus ()
 
 enableSearchFragments (bool $status)
 
 getSearchFragmentStatus ()
 
 enableLinkedPath (bool $status)
 
 enableRelevance (bool $status)
 
 enabledRelevance ()
 
 setRelevance (int $rel)
 
 getRelevance ()
 
 enableIcon (bool $status)
 
 getIconStatus ()
 
 enableCheckbox (bool $status)
 
 getCheckboxStatus ()
 
 enableExpand (bool $status)
 
 getExpandStatus ()
 
 setExpanded (bool $status)
 
 isExpanded ()
 
 setPositionInputField (string $field_index, string $position_value)
 
 enableDelete (bool $status)
 
 getDeleteStatus ()
 
 enableCut (bool $status)
 
 getCutStatus ()
 
 enableCopy (bool $status)
 
 getCopyStatus ()
 
 enableSubscribe (bool $status)
 
 getSubscribeStatus ()
 
 enableLink (bool $status)
 
 getLinkStatus ()
 
 enablePath (bool $path, int $start_node=0, \ilPathGUI $path_gui=null)
 
 getPathStatus ()
 
 enableCommands (bool $status, bool $std_only=false)
 
 getCommandsStatus ()
 
 enableInfoScreen (bool $info_screen)
 
 getInfoScreenStatus ()
 
 addSubItemHTML (string $html)
 Add HTML for sub item (used for sessions) More...
 
 enableProgressInfo (bool $status)
 
 getProgressInfoStatus ()
 
 enableSubstitutions (bool $status)
 
 getSubstitutionStatus ()
 
 enableItemDetailLinks (bool $status)
 enable item detail links E.g Direct links to chapters or pages More...
 
 getItemDetailLinkStatus ()
 get item detail link status More...
 
 setItemDetailLinks (array $detail_links, string $intro_txt='')
 set items detail links More...
 
 insertItemDetailLinks ()
 
 setTitle (string $title)
 
 getTitle ()
 getTitle overwritten in class.ilObjLinkResourceList.php More...
 
 setDescription (string $description)
 
 getDescription ()
 getDescription overwritten in class.ilObjLinkResourceList.php More...
 
 setSearchFragment (string $text)
 
 getSearchFragment ()
 
 setSeparateCommands (bool $val)
 
 getSeparateCommands ()
 
 getCommandId ()
 get command id Normally the ref id. More...
 
 setAdditionalInformation (?string $val)
 
 getAdditionalInformation ()
 
 setDetailsLevel (int $level)
 Details level Currently used in Search which shows only limited properties of forums Currently used for Sessions (switch between minimal and extended view for each session) More...
 
 getDetailsLevel ()
 
 enableRepositoryTransfer (bool $value)
 Enable copy/move to repository (from personal workspace) More...
 
 restrictToGoto (bool $value)
 Restrict all actions/links to goto. More...
 
 getDefaultCommand ()
 
 checkCommandAccess (string $permission, string $cmd, int $ref_id, string $type, ?int $obj_id=null)
 
 initItem (int $ref_id, int $obj_id, string $type, string $title='', string $description='')
 initialize new item (is called by getItemHTML()) More...
 
 setConditionTarget (int $ref_id, int $obj_id, string $target_type)
 
 resetConditionTarget ()
 
 disableTitleLink (bool $status)
 
 setDefaultCommandParameters (array $params)
 
 createDefaultCommand (array $command)
 Get default command link Overwritten for e.g categories,courses => they return a goto link If search engine visibility is enabled these object type return a goto_CLIENT_ID_cat_99.html link. More...
 
 getCommandLink (string $cmd)
 Get command link url. More...
 
 getCommandFrame (string $cmd)
 Get command target frame. More...
 
 getCommandImage (string $cmd)
 Get command icon image. More...
 
 getProperties ()
 Get item properties. More...
 
 addCustomProperty (string $property='', string $value='', bool $alert=false, bool $newline=false)
 
 getCustomProperties (array $prop)
 
 getAlertProperties ()
 
 getNoticeProperties ()
 
 addCustomCommand (string $link, string $lang_var, string $frame='', string $onclick='')
 
 addCustomCommandButton (Button $button, ?Modal $triggeredModal=null)
 
 forceVisibleOnly (bool $stat)
 
 isVisibleOnlyForced ()
 
 getCommands ()
 get all current commands for a specific ref id (in the permission context of the current user) More...
 
 getIconImageType ()
 Returns the icon image type. More...
 
 insertTitle ()
 
 insertSubstitutions ()
 
 insertDescription ()
 
 insertSearchFragment ()
 Insert highlighted search fragment. More...
 
 insertRelevance ()
 
 setMode (string $mode)
 set output mode More...
 
 getMode ()
 get output mode More...
 
 setConditionDepth (int $depth)
 set depth for precondition output (stops at level 5) More...
 
 isMode (string $mode)
 check current output mode More...
 
 determineProperties ()
 
 insertProperties ()
 
 insertNoticeProperties ()
 
 insertPreconditions ()
 insert all missing preconditions More...
 
 insertCommand (string $href, string $text, string $frame='', string $img='', string $cmd='', string $onclick='')
 insert command button More...
 
 insertDeleteCommand ()
 
 insertLinkCommand ()
 
 insertCutCommand (bool $to_repository=false)
 
 insertCopyCommand (bool $to_repository=false)
 
 insertPasteCommand ()
 
 insertSubscribeCommand ()
 
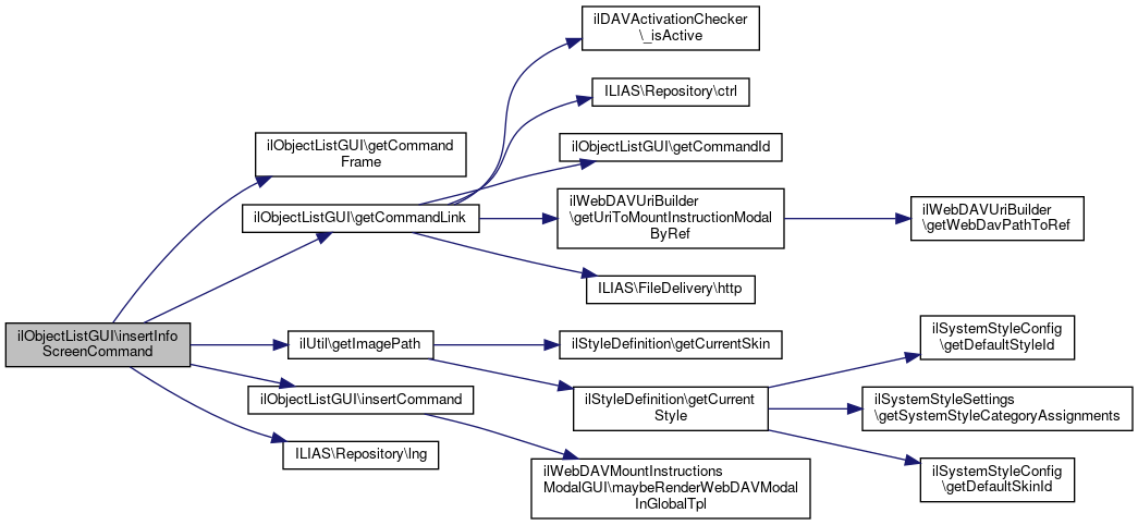
 insertInfoScreenCommand ()
 
 insertCommonSocialCommands (bool $header_actions=false)
 Insert common social commands (comments, notes, tagging) More...
 
 insertTimingsCommand ()
 ks, 23 OCT 2023: This function is badly named and it already was before the changes made today. More...
 
 insertCommands (bool $use_async=false, bool $get_async_commands=false, string $async_url='', bool $header_actions=false)
 insert all commands into html code More...
 
 enableComments (bool $value, bool $enable_comments_settings=true)
 
 enableNotes (bool $value)
 
 enableTags (bool $value)
 
 enableRating (bool $value, string $text=null, bool $categories=false, array $ctrl_path=null, bool $force_rate_parent=false)
 
 enableMultiDownload (bool $value)
 Toggles whether multiple objects can be downloaded at once or not. More...
 
 insertMultiDownloadCommand ()
 
 enableDownloadCheckbox (int $ref_id)
 
 getDownloadCheckboxState ()
 
 setHeaderSubObject (?string $type, ?int $id)
 
 addHeaderIcon (string $id, string $img, string $tooltip=null, string $onclick=null, string $status_text=null, string $href=null)
 
 addHeaderIconHTML (string $id, string $html)
 
 addHeaderGlyph (string $id, ILIAS\UI\Component\Symbol\Glyph\Glyph $glyph, $onclick=null)
 
 setAjaxHash (string $hash)
 
 getHeaderAction (ilGlobalTemplateInterface $main_tpl=null)
 
 appendRepositoryFrameParameter (string $link)
 workaround: all links into the repository (from outside) must tell repository to set up the frameset More...
 
 modifySAHSlaunch (string $link, string $target)
 workaround: SAHS in new javavasript-created window or iframe More...
 
 insertPath ()
 
 insertProgressInfo ()
 
 insertIconsAndCheckboxes ()
 
 getTypeIcon ()
 Get object type specific type icon. More...
 
 insertSubItems ()
 
 insertPositionField ()
 
 adminCommandsIncluded ()
 returns whether any admin commands (link, delete, cut) are included in the output More...
 
 storeAccessCache ()
 
 getListItemHTML (int $ref_id, int $obj_id, string $title, string $description, bool $use_async=false, bool $get_async_commands=false, string $async_url='')
 Get all item information (title, commands, description) in HTML. More...
 
 setParentRefId (int $ref_id)
 Set current parent ref id to enable unique js-ids (sessions, etc.) More...
 
 getUniqueItemId (bool $as_div=false)
 Get unique item identifier (for js-actions) More...
 
 getCommandsHTML ()
 Get commands HTML (must be called after get list item html) More...
 
 isSideBlock ()
 Returns whether current item is a block in a side column or not. More...
 
 setBoldTitle (bool $bold_title)
 
 isTitleBold ()
 
 enableTimings (bool $status)
 enable timings link More...
 
 getAsListItem (int $ref_id, int $obj_id, string $type, string $title, string $description)
 Get list item ui object. More...
 
 getAsCard (int $ref_id, int $obj_id, string $type, string $title, string $description)
 Get card object. More...
 
 checkInfoPageOnAsynchronousRendering ()
 
 insertLPCommand ()
 insert learning progress command More...
 

Static Public Member Functions

static prepareJsLinks (string $redraw_url, string $notes_url, string $tags_url, ilGlobalTemplateInterface $tpl=null)
 Insert js/ajax links into template. More...
 
static preloadCommonProperties (array $obj_ids, int $context)
 

Data Fields

const IL_LIST_AS_TRIGGER = 'trigger'
 
const IL_LIST_FULL = 'full'
 
const DETAILS_MINIMAL = 10
 
const DETAILS_SEARCH = 20
 
const DETAILS_ALL = 30
 
const CONTEXT_REPOSITORY = 1
 
const CONTEXT_WORKSPACE = 2
 
const CONTEXT_WORKSPACE_SHARING = 4
 
const CONTEXT_PERSONAL_DESKTOP = 5
 
const CONTEXT_SEARCH = 6
 
const DOWNLOAD_CHECKBOX_NONE = 0
 
const DOWNLOAD_CHECKBOX_ENABLED = 1
 
const DOWNLOAD_CHECKBOX_DISABLED = 2
 

Protected Member Functions

 enableLearningProgress (bool $enabled)
 
 buildGotoLink ()
 
 parseConditions (int $toggle_id, array $conditions, bool $obligatory=true)
 
 modifyTitleLink (string $default_link)
 
 resetCustomData ()
 reset properties and commands More...
 
 isCommentsActivated (string $type, int $ref_id, int $obj_id, bool $header_actions, bool $check_write_access=true)
 Check comments status against comments settings and context. More...
 

Protected Attributes

bool $force_rate_parent = false
 
array $access_cache
 
ilAccessHandler $access
 
ilObjUser $user
 
ilObjectDIC $object_dic
 
ilObjectProperties $object_properties
 
ilObjectDefinition $obj_definition
 
ilTree $tree
 
ilSetting $settings
 
HTTPServices $http
 
UIServices $ui
 
ilGlobalTemplateInterface $main_tpl
 
ilRbacSystem $rbacsystem
 
ilCtrlInterface $ctrl
 
ilLanguage $lng
 
string $mode
 
bool $path_enabled
 
int $context
 
ILIAS HTTP Wrapper RequestWrapper $request_wrapper
 
ILIAS Refinery Factory $refinery
 
bool $static_link_enabled = false
 
bool $delete_enabled = false
 
bool $cut_enabled = false
 
bool $subscribe_enabled = false
 
bool $link_enabled = false
 
bool $copy_enabled = true
 
bool $progress_enabled = false
 
bool $notice_properties_enabled = true
 
bool $info_screen_enabled = false
 
string $type
 
string $gui_class_name = ''
 
array $commands = []
 
ilLDAPRoleGroupMapping $ldap_mapping
 
ilFavouritesManager $fav_manager
 
int $requested_ref_id
 
string $requested_cmd
 
string $requested_base_class
 
ClipboardManager $clipboard
 
bool $description_enabled = true
 
bool $preconditions_enabled = true
 
bool $properties_enabled = true
 
bool $commands_enabled = true
 
array $cust_prop = []
 
array $cust_commands = []
 
array $cust_modals = []
 
int $condition_depth = 0
 
bool $std_cmd_only = false
 
array $sub_item_html = []
 
bool $multi_download_enabled = false
 
int $download_checkbox_state = self::DOWNLOAD_CHECKBOX_NONE
 
int $obj_id
 
int $ref_id
 
int $sub_obj_id
 
string $sub_obj_type
 
ilAdvancedMDSubstitution $substitutions = null
 
bool $substitutions_enabled = false
 
bool $icons_enabled = false
 
bool $checkboxes_enabled = false
 
bool $position_enabled = false
 
bool $item_detail_links_enabled = false
 
array $item_detail_links = []
 
string $item_detail_links_intro = ''
 
bool $search_fragments_enabled = false
 
string $search_fragment = ''
 
bool $path_linked = false
 
bool $enabled_relevance = false
 
int $relevance = 0
 
bool $expand_enabled = false
 
bool $is_expanded = true
 
bool $bold_title = false
 
int $details_level = self::DETAILS_ALL
 
int $reference_ref_id = 0
 
int $reference_obj_id = null
 
bool $separate_commands = false
 
bool $search_fragment_enabled = false
 
string $additional_information = ''
 
bool $repository_transfer_enabled = false
 
bool $shared = false
 
bool $restrict_to_goto = false
 
bool $comments_enabled = false
 
bool $comments_settings_enabled = false
 
bool $notes_enabled = false
 
bool $tags_enabled = false
 
bool $rating_enabled = false
 
bool $rating_categories_enabled = false
 
string $rating_text = null
 
array $rating_ctrl_path = null
 
bool $timings_enabled = true
 
bool $force_visible_only = false
 
array $prevent_duplicate_commands = []
 
int $parent_ref_id
 
string $title_link = ''
 
bool $title_link_disabled = false
 
bool $lp_cmd_enabled = false
 
ilAdvancedSelectionListGUI $current_selection_list
 
ilPathGUI $path_gui = null
 
array $default_command_params = []
 
array $header_icons = []
 
object $container_obj = null
 
ilTemplate $tpl
 
string $position_value
 
int $path_start_node
 
array $default_command = []
 
bool $adm_commands_included
 
bool $prevent_access_caching
 
array $condition_target
 
array $notice_prop = []
 
string $ajax_hash
 
ilListItemAccessCache $acache
 
string $position_field_index = ''
 
string $title = ''
 
string $description = ''
 
ilWorkspaceAccessHandler $ws_access
 

Static Protected Attributes

static array $cnt_notes = []
 
static array $cnt_tags = []
 
static array $tags = []
 
static array $comments_activation = []
 
static bool $preload_done = false
 
static int $js_unique_id = 0
 
static string $tpl_file_name = 'tpl.container_list_item.html'
 
static string $tpl_component = 'Services/Container'
 

Private Member Functions

 commandsNeedToBeHidden (bool $use_async, bool $get_async_commands, bool $header_actions)
 Fix bug #12417: We hide the action menu when we are in the public area. More...
 
 getTileImage ()
 
 insertLPSettingsCommand ()
 
 buildTranslatedType ()
 

Private Attributes

ILIAS Notes Service $notes_service
 

Detailed Description

Important note:

All access checking should be made within $ilAccess and the checkAccess of the ilObj...Access classes. Do not additionally enable or disable any commands within this GUI class or in derived classes, except when the container (e.g. a search result list) generally refuses them.

Author
Alexander Killing killi.nosp@m.ng@l.nosp@m.eifos.nosp@m..de

Definition at line 45 of file class.ilObjectListGUI.php.

Member Function Documentation

◆ addCustomCommand()

ilObjectListGUI::addCustomCommand ( string  $link,
string  $lang_var,
string  $frame = '',
string  $onclick = '' 
)

Definition at line 966 of file class.ilObjectListGUI.php.

Referenced by ilDashboardRecommendedContentGUI\addCustomCommandsToActionMenu().

966  : void
967  {
968  $this->cust_commands[] = [
969  'link' => $link,
970  'lang_var' => $lang_var,
971  'frame' => $frame,
972  'onclick' => $onclick
973  ];
974  }
+ Here is the caller graph for this function:

◆ addCustomCommandButton()

ilObjectListGUI::addCustomCommandButton ( Button  $button,
?Modal  $triggeredModal = null 
)

Definition at line 976 of file class.ilObjectListGUI.php.

979  : void {
980  $this->cust_commands[] = $button;
981  if ($triggeredModal !== null) {
982  $this->cust_modals[] = $triggeredModal;
983  }
984  }

◆ addCustomProperty()

ilObjectListGUI::addCustomProperty ( string  $property = '',
string  $value = '',
bool  $alert = false,
bool  $newline = false 
)

Definition at line 920 of file class.ilObjectListGUI.php.

Referenced by ilObjectActivation\addListGUIActivationProperty(), ilObjRemoteWikiListGUI\getProperties(), ilObjRemoteCategoryListGUI\getProperties(), ilObjRemoteTestListGUI\getProperties(), ilObjRemoteCourseListGUI\getProperties(), ilObjRemoteGroupListGUI\getProperties(), ilObjRemoteLearningModuleListGUI\getProperties(), ilObjRemoteGlossaryListGUI\getProperties(), and ilObjRemoteFileListGUI\getProperties().

925  : void {
926  $this->cust_prop[] = [
927  'property' => $property,
928  'value' => $value,
929  'alert' => $alert,
930  'newline' => $newline
931  ];
932  }
+ Here is the caller graph for this function:

◆ addHeaderGlyph()

ilObjectListGUI::addHeaderGlyph ( string  $id,
ILIAS\UI\Component\Symbol\Glyph\Glyph  $glyph,
  $onclick = null 
)

Definition at line 2359 of file class.ilObjectListGUI.php.

References $id.

Referenced by getHeaderAction().

2359  : void
2360  {
2361  $this->header_icons[$id] = ['glyph' => $glyph, 'onclick' => $onclick];
2362  }
$id
plugin.php for ilComponentBuildPluginInfoObjectiveTest::testAddPlugins
Definition: plugin.php:23
+ Here is the caller graph for this function:

◆ addHeaderIcon()

ilObjectListGUI::addHeaderIcon ( string  $id,
string  $img,
string  $tooltip = null,
string  $onclick = null,
string  $status_text = null,
string  $href = null 
)

Definition at line 2337 of file class.ilObjectListGUI.php.

References $id.

2344  : void {
2345  $this->header_icons[$id] = [
2346  'img' => $img,
2347  'tooltip' => $tooltip,
2348  'onclick' => $onclick,
2349  'status_text' => $status_text,
2350  'href' => $href
2351  ];
2352  }
$id
plugin.php for ilComponentBuildPluginInfoObjectiveTest::testAddPlugins
Definition: plugin.php:23

◆ addHeaderIconHTML()

ilObjectListGUI::addHeaderIconHTML ( string  $id,
string  $html 
)

Definition at line 2354 of file class.ilObjectListGUI.php.

References $id.

Referenced by getHeaderAction().

2354  : void
2355  {
2356  $this->header_icons[$id] = $html;
2357  }
$id
plugin.php for ilComponentBuildPluginInfoObjectiveTest::testAddPlugins
Definition: plugin.php:23
+ Here is the caller graph for this function:

◆ addSubItemHTML()

ilObjectListGUI::addSubItemHTML ( string  $html)

Add HTML for sub item (used for sessions)

Parameters
string$htmlsub items HTML

Definition at line 496 of file class.ilObjectListGUI.php.

496  : void
497  {
498  $this->sub_item_html[] = $html;
499  }

◆ adminCommandsIncluded()

ilObjectListGUI::adminCommandsIncluded ( )

returns whether any admin commands (link, delete, cut) are included in the output

Definition at line 2750 of file class.ilObjectListGUI.php.

2750  : bool
2751  {
2753  }

◆ appendRepositoryFrameParameter()

ilObjectListGUI::appendRepositoryFrameParameter ( string  $link)

workaround: all links into the repository (from outside) must tell repository to set up the frameset

Definition at line 2549 of file class.ilObjectListGUI.php.

References ilUtil\appendUrlParameterString(), and ILIAS\Repository\refinery().

Referenced by insertCommands(), and insertTitle().

2549  : string
2550  {
2551  // we should get rid of this nonsense with 4.4 (alex)
2552  $base_class = $this->request_wrapper->retrieve('baseClass', $this->refinery->kindlyTo()->string());
2553  if (
2554  (strtolower($base_class) != 'ilrepositorygui') &&
2555  is_int(strpos($link, 'baseClass=ilRepositoryGUI'))
2556  ) {
2557  if ($this->type != 'frm') {
2558  $link = ilUtil::appendUrlParameterString($link, 'rep_frame=1');
2559  }
2560  }
2561 
2562  return $link;
2563  }
static appendUrlParameterString(string $a_url, string $a_par, bool $xml_style=false)
+ Here is the call graph for this function:
+ Here is the caller graph for this function:

◆ buildGotoLink()

ilObjectListGUI::buildGotoLink ( )
protected

Definition at line 1144 of file class.ilObjectListGUI.php.

References ilWorkspaceAccessHandler\getGotoLink().

Referenced by insertTitle().

1144  : ?string
1145  {
1146  switch ($this->context) {
1147  case self::CONTEXT_WORKSPACE_SHARING:
1148  return ilWorkspaceAccessHandler::getGotoLink($this->ref_id, $this->obj_id);
1149 
1150  default:
1151  // not implemented yet
1152  break;
1153  }
1154  return null;
1155  }
static getGotoLink(int $a_node_id, int $a_obj_id, string $a_additional="")
+ Here is the call graph for this function:
+ Here is the caller graph for this function:

◆ buildTranslatedType()

ilObjectListGUI::buildTranslatedType ( )
private

Definition at line 3488 of file class.ilObjectListGUI.php.

3488  : string
3489  {
3490  if ($this->obj_definition->isPlugin($this->getIconImageType())) {
3491  return ilObjectPlugin::lookupTxtById($this->getIconImageType(), 'obj_' . $this->getIconImageType());
3492  }
3493 
3494  return $this->lng->txt('obj_' . $this->getIconImageType());
3495  }
getIconImageType()
Returns the icon image type.
static lookupTxtById(string $plugin_id, string $lang_var)

◆ checkCommandAccess()

ilObjectListGUI::checkCommandAccess ( string  $permission,
string  $cmd,
int  $ref_id,
string  $type,
?int  $obj_id = null 
)

Definition at line 682 of file class.ilObjectListGUI.php.

References $access, $ref_id, ILIAS\Repository\access(), ilRBACAccessHandler\checkAccess(), and isVisibleOnlyForced().

Referenced by getCommands(), insertCopyCommand(), insertCutCommand(), insertDeleteCommand(), insertLinkCommand(), insertSubscribeCommand(), and insertTimingsCommand().

688  : bool {
689  // e.g: sub items should not be readable since their parent session is readonly.
690  if ($permission != 'visible' and $this->isVisibleOnlyForced()) {
691  return false;
692  }
693 
694  $cache_prefix = null;
695  if ($this->context == self::CONTEXT_WORKSPACE || $this->context == self::CONTEXT_WORKSPACE_SHARING) {
696  $cache_prefix = 'wsp';
697  if (!isset($this->ws_access)) {
698  $this->ws_access = new ilWorkspaceAccessHandler();
699  }
700  }
701 
702  if (isset($this->access_cache[$permission]['-' . $cmd][$cache_prefix . $ref_id])) {
703  return $this->access_cache[$permission]['-' . $cmd][$cache_prefix . $ref_id];
704  }
705 
706  if ($this->context == self::CONTEXT_REPOSITORY || $this->context == self::CONTEXT_SEARCH) {
707  $access = $this->access->checkAccess($permission, $cmd, $ref_id, $type, (int) $obj_id);
708  if ($this->access->getPreventCachingLastResult()) {
709  $this->prevent_access_caching = true;
710  }
711  } else {
712  $access = $this->ws_access->checkAccess($permission, $cmd, $ref_id, $type);
713  }
714 
715  $this->access_cache[$permission]['-' . $cmd][$cache_prefix . $ref_id] = $access;
716  return $access;
717  }
checkAccess(string $a_permission, string $a_cmd, int $a_ref_id, string $a_type="", ?int $a_obj_id=null, ?int $a_tree_id=null)
check access for an object (provide $a_type and $a_obj_id if available for better performance) ...
This file is part of ILIAS, a powerful learning management system published by ILIAS open source e-Le...
ilAccessHandler $access
+ Here is the call graph for this function:
+ Here is the caller graph for this function:

◆ checkInfoPageOnAsynchronousRendering()

ilObjectListGUI::checkInfoPageOnAsynchronousRendering ( )

Definition at line 3372 of file class.ilObjectListGUI.php.

Referenced by commandsNeedToBeHidden().

3372  : bool
3373  {
3374  return false;
3375  }
+ Here is the caller graph for this function:

◆ commandsNeedToBeHidden()

ilObjectListGUI::commandsNeedToBeHidden ( bool  $use_async,
bool  $get_async_commands,
bool  $header_actions 
)
private

Fix bug #12417: We hide the action menu when we are in the public area.

Definition at line 2175 of file class.ilObjectListGUI.php.

References ANONYMOUS_USER_ID, checkInfoPageOnAsynchronousRendering(), and ILIAS\Repository\user().

Referenced by insertCommands().

2179  : bool {
2180  return $use_async && !$get_async_commands && !$header_actions
2181  && $this->user->getId() === ANONYMOUS_USER_ID && $this->checkInfoPageOnAsynchronousRendering()
2182  && $this->object_properties->getPropertyInfoTabVisibility();
2183  }
const ANONYMOUS_USER_ID
Definition: constants.php:27
+ Here is the call graph for this function:
+ Here is the caller graph for this function:

◆ createDefaultCommand()

ilObjectListGUI::createDefaultCommand ( array  $command)

Get default command link Overwritten for e.g categories,courses => they return a goto link If search engine visibility is enabled these object type return a goto_CLIENT_ID_cat_99.html link.

Definition at line 786 of file class.ilObjectListGUI.php.

References $params, and ilLink\_getStaticLink().

Referenced by insertCommands().

786  : array
787  {
788  if ($this->static_link_enabled && !$this->default_command_params) {
789  if ($link = ilLink::_getStaticLink($this->ref_id, $this->type, false)) {
790  $command['link'] = $link;
791  $command['frame'] = '_top';
792  }
793  }
794  if ($this->default_command_params) {
795  $params = [];
796  foreach ($this->default_command_params as $name => $value) {
797  $params[] = $name . '=' . $value;
798  }
799  $params = implode('&', $params);
800 
801  if (!stristr($command['link'], '?')) {
802  $command['link'] .= '?' . $params;
803  } else {
804  $command['link'] .= '&' . $params;
805  }
806  }
807  return $command;
808  }
if(! $DIC->user() ->getId()||!ilLTIConsumerAccess::hasCustomProviderCreationAccess()) $params
Definition: ltiregstart.php:33
+ Here is the call graph for this function:
+ Here is the caller graph for this function:

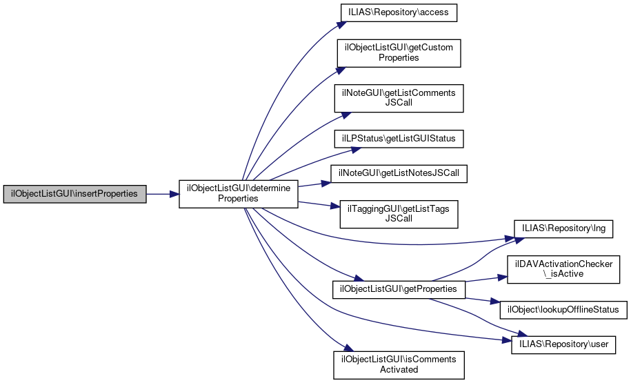
◆ determineProperties()

ilObjectListGUI::determineProperties ( )

Definition at line 1263 of file class.ilObjectListGUI.php.

References $obj_id, $ref_id, $reference_obj_id, $reference_ref_id, ILIAS\Repository\access(), ANONYMOUS_USER_ID, getCustomProperties(), ilNoteGUI\getListCommentsJSCall(), ilLPStatus\getListGUIStatus(), ilNoteGUI\getListNotesJSCall(), ilTaggingGUI\getListTagsJSCall(), getProperties(), isCommentsActivated(), ILIAS\Repository\lng(), and ILIAS\Repository\user().

Referenced by insertProperties().

1263  : array
1264  {
1265  $props = $this->getCustomProperties(
1266  $this->getProperties()
1267  );
1268 
1269  if ($this->context != self::CONTEXT_WORKSPACE && $this->context != self::CONTEXT_WORKSPACE_SHARING) {
1270  // add learning progress custom property
1271  $lp = ilLPStatus::getListGUIStatus($this->obj_id);
1272  if ($lp) {
1273  $props[] = [
1274  'alert' => false,
1275  'property' => $this->lng->txt('learning_progress'),
1276  'value' => $lp,
1277  'newline' => true
1278  ];
1279  }
1280 
1281  // add no item access note in public section
1282  // for items that are visible but not readable
1283  if ($this->user->getId() === ANONYMOUS_USER_ID) {
1284  if (!$this->access->checkAccess('read', '', $this->ref_id, $this->type, $this->obj_id)) {
1285  $props[] = [
1286  'alert' => true,
1287  'value' => $this->lng->txt('no_access_item_public'),
1288  'newline' => true
1289  ];
1290  }
1291  }
1292  }
1293 
1294  // reference objects have translated ids, revert to originals
1295  $note_ref_id = $this->ref_id;
1296  $note_obj_id = $this->obj_id;
1297  if ($this->reference_ref_id) {
1298  $note_ref_id = $this->reference_ref_id;
1299  $note_obj_id = $this->reference_obj_id;
1300  }
1301  $redraw_js = 'il.Object.redrawListItem(' . $note_ref_id . ');';
1302 
1303  // add common properties (comments, notes, tags)
1304  if (
1305  (
1306  (
1307  isset(self::$cnt_notes[$note_obj_id][Note::PRIVATE]) &&
1308  self::$cnt_notes[$note_obj_id][Note::PRIVATE] > 0
1309  ) || (
1310  isset(self::$cnt_notes[$note_obj_id][Note::PUBLIC]) &&
1311  self::$cnt_notes[$note_obj_id][Note::PUBLIC] > 0
1312  ) || (
1313  isset(self::$cnt_tags[$note_obj_id]) && self::$cnt_tags[$note_obj_id] > 0
1314  ) || (
1315  isset(self::$tags[$note_obj_id]) && is_array(self::$tags[$note_obj_id])
1316  )
1317  ) && ($this->user->getId() !== ANONYMOUS_USER_ID)
1318  ) {
1319  $nl = true;
1320  $cnt_comments = self::$cnt_notes[$note_obj_id][Note::PUBLIC] ?? 0;
1321  if ($this->isCommentsActivated($this->type, $this->ref_id, $this->obj_id, false, false)
1322  && $cnt_comments > 0) {
1323  $props[] = [
1324  'alert' => false,
1325  'property' => $this->lng->txt('notes_comments'),
1326  'value' =>
1327  '<a href="#" onclick="return ' .
1328  ilNoteGUI::getListCommentsJSCall($this->ajax_hash, $redraw_js) . '">' .
1329  self::$cnt_notes[$note_obj_id][Note::PUBLIC] . '</a>',
1330  'newline' => $nl
1331  ];
1332  $nl = false;
1333  }
1334 
1335  $cnt_notes = self::$cnt_notes[$note_obj_id][Note::PRIVATE] ?? 0;
1336  if ($this->notes_enabled && $cnt_notes > 0) {
1337  $props[] = [
1338  'alert' => false,
1339  'property' => $this->lng->txt('notes'),
1340  'value' =>
1341  '<a href="#" onclick="return ' .
1342  ilNoteGUI::getListNotesJSCall($this->ajax_hash, $redraw_js) . '">' .
1343  self::$cnt_notes[$note_obj_id][Note::PRIVATE] . '</a>',
1344  'newline' => $nl
1345  ];
1346  $nl = false;
1347  }
1348  $cnt_tags = self::$cnt_tags[$note_obj_id] ?? 0;
1349  if ($this->tags_enabled && ($cnt_tags > 0 || isset(self::$tags[$note_obj_id]))) {
1350  $tags_set = new ilSetting('tags');
1351  if ($tags_set->get('enable')) {
1352  $tags_url = ilTaggingGUI::getListTagsJSCall($this->ajax_hash, $redraw_js);
1353 
1354  // list object tags
1355  if (isset(self::$tags[$note_obj_id])) {
1356  $tags_tmp = [];
1357  foreach (self::$tags[$note_obj_id] as $tag => $is_tag_owner) {
1358  if ($is_tag_owner) {
1359  $tags_tmp[] = '<a class="ilTag ilTagRelHigh" href="#" onclick="return ' .
1360  $tags_url . '">' . $tag . '</a>';
1361  } else {
1362  $tags_tmp[] = '<span class="ilTag ilTagRelMiddle">' . $tag . '</span>';
1363  }
1364  }
1365  $tags_value = implode(' ', $tags_tmp);
1366  $nl = true;
1367  $prop_text = '';
1368  } // tags counter
1369  else {
1370  $tags_value = '<a href="#" onclick="return ' . $tags_url . '>' .
1371  self::$cnt_tags[$note_obj_id] . '</a>';
1372  $prop_text = $this->lng->txt('tagging_tags');
1373  }
1374  $props[] = [
1375  'alert' => false,
1376  'property' => $prop_text,
1377  'value' => $tags_value,
1378  'newline' => $nl
1379  ];
1380  }
1381  }
1382  }
1383 
1384  if (!isset($props)) {
1385  return [];
1386  }
1387 
1388  return $props;
1389  }
const ANONYMOUS_USER_ID
Definition: constants.php:27
static getListTagsJSCall(string $a_hash, string $a_update_code=null)
getProperties()
Get item properties.
isCommentsActivated(string $type, int $ref_id, int $obj_id, bool $header_actions, bool $check_write_access=true)
Check comments status against comments settings and context.
static getListGUIStatus(int $a_obj_id, bool $a_image_only=true)
getCustomProperties(array $prop)
static getListNotesJSCall(string $a_hash, string $a_update_code=null)
Get list notes js call.
static getListCommentsJSCall(string $a_hash, string $a_update_code=null)
Get list comments js call.
+ Here is the call graph for this function:
+ Here is the caller graph for this function:

◆ disableTitleLink()

ilObjectListGUI::disableTitleLink ( bool  $status)

Definition at line 771 of file class.ilObjectListGUI.php.

771  : void
772  {
773  $this->title_link_disabled = $status;
774  }

◆ enableCheckbox()

ilObjectListGUI::enableCheckbox ( bool  $status)

Definition at line 363 of file class.ilObjectListGUI.php.

Referenced by ilStudyProgrammeIndividualPlanProgressListGUI\configureItemGUI(), ilStudyProgrammeExpandableProgressListGUI\configureItemGUI(), ilObjStudyProgrammeListGUI\getListItemHTML(), and ilObjStudyProgrammeReferenceListGUI\getListItemHTML().

363  : void
364  {
365  $this->checkboxes_enabled = $status;
366  }
+ Here is the caller graph for this function:

◆ enableCommands()

ilObjectListGUI::enableCommands ( bool  $status,
bool  $std_only = false 
)

Definition at line 465 of file class.ilObjectListGUI.php.

Referenced by ilStudyProgrammeIndividualPlanProgressListGUI\configureItemGUI(), and ilStudyProgrammeExpandableProgressListGUI\configureItemGUI().

465  : void
466  {
467  $this->commands_enabled = $status;
468  $this->std_cmd_only = $std_only;
469  }
+ Here is the caller graph for this function:

◆ enableComments()

ilObjectListGUI::enableComments ( bool  $value,
bool  $enable_comments_settings = true 
)

Definition at line 2185 of file class.ilObjectListGUI.php.

References ILIAS\Repository\settings().

Referenced by ilStudyProgrammeIndividualPlanProgressListGUI\configureItemGUI(), and ilStudyProgrammeExpandableProgressListGUI\configureItemGUI().

2185  : void
2186  {
2187  if ($this->settings->get('disable_comments')) {
2188  $value = false;
2189  }
2190 
2191  $this->comments_enabled = $value;
2192  $this->comments_settings_enabled = $enable_comments_settings;
2193  }
+ Here is the call graph for this function:
+ Here is the caller graph for this function:

◆ enableCopy()

ilObjectListGUI::enableCopy ( bool  $status)

Definition at line 423 of file class.ilObjectListGUI.php.

Referenced by ilStudyProgrammeIndividualPlanProgressListGUI\configureItemGUI(), and ilStudyProgrammeExpandableProgressListGUI\configureItemGUI().

423  : void
424  {
425  $this->copy_enabled = $status;
426  }
+ Here is the caller graph for this function:

◆ enableCut()

ilObjectListGUI::enableCut ( bool  $status)

Definition at line 413 of file class.ilObjectListGUI.php.

Referenced by ilStudyProgrammeIndividualPlanProgressListGUI\configureItemGUI(), and ilStudyProgrammeExpandableProgressListGUI\configureItemGUI().

413  : void
414  {
415  $this->cut_enabled = $status;
416  }
+ Here is the caller graph for this function:

◆ enableDelete()

ilObjectListGUI::enableDelete ( bool  $status)

Definition at line 403 of file class.ilObjectListGUI.php.

Referenced by ilStudyProgrammeIndividualPlanProgressListGUI\configureItemGUI(), and ilStudyProgrammeExpandableProgressListGUI\configureItemGUI().

403  : void
404  {
405  $this->delete_enabled = $status;
406  }
+ Here is the caller graph for this function:

◆ enableDescription()

ilObjectListGUI::enableDescription ( bool  $status)

Definition at line 308 of file class.ilObjectListGUI.php.

Referenced by ilStudyProgrammeIndividualPlanProgressListGUI\configureItemGUI(), and ilStudyProgrammeExpandableProgressListGUI\configureItemGUI().

308  : void
309  {
310  $this->description_enabled = $status;
311  }
+ Here is the caller graph for this function:

◆ enableDownloadCheckbox()

ilObjectListGUI::enableDownloadCheckbox ( int  $ref_id)

Definition at line 2281 of file class.ilObjectListGUI.php.

References ILIAS\Repository\access(), and getContainerObject().

2281  : void
2282  {
2283  // TODO: delegate to list object class!
2284  if (!$this->getContainerObject()->isActiveAdministrationPanel() || $this->clipboard->hasEntries()) {
2285  if (
2286  in_array($this->type, ['file', 'fold']) &&
2287  $this->access->checkAccess('read', '', $ref_id, $this->type)
2288  ) {
2289  $this->download_checkbox_state = self::DOWNLOAD_CHECKBOX_ENABLED;
2290  } else {
2291  $this->download_checkbox_state = self::DOWNLOAD_CHECKBOX_DISABLED;
2292  }
2293  } else {
2294  $this->download_checkbox_state = self::DOWNLOAD_CHECKBOX_NONE;
2295  }
2296  }
+ Here is the call graph for this function:

◆ enabledRelevance()

ilObjectListGUI::enabledRelevance ( )

Definition at line 338 of file class.ilObjectListGUI.php.

References $enabled_relevance.

Referenced by insertRelevance().

338  : bool
339  {
341  }
+ Here is the caller graph for this function:

◆ enableExpand()

ilObjectListGUI::enableExpand ( bool  $status)

Definition at line 373 of file class.ilObjectListGUI.php.

373  : void
374  {
375  $this->expand_enabled = $status;
376  }

◆ enableIcon()

ilObjectListGUI::enableIcon ( bool  $status)

Definition at line 353 of file class.ilObjectListGUI.php.

Referenced by ilStudyProgrammeIndividualPlanProgressListGUI\configureItemGUI(), and ilStudyProgrammeExpandableProgressListGUI\configureItemGUI().

353  : void
354  {
355  $this->icons_enabled = $status;
356  }
+ Here is the caller graph for this function:

◆ enableInfoScreen()

ilObjectListGUI::enableInfoScreen ( bool  $info_screen)

Definition at line 476 of file class.ilObjectListGUI.php.

Referenced by ilStudyProgrammeIndividualPlanProgressListGUI\configureItemGUI(), ilStudyProgrammeExpandableProgressListGUI\configureItemGUI(), and ilObjTestListGUI\initItem().

476  : void
477  {
478  $this->info_screen_enabled = $info_screen;
479  }
+ Here is the caller graph for this function:

◆ enableItemDetailLinks()

ilObjectListGUI::enableItemDetailLinks ( bool  $status)

enable item detail links E.g Direct links to chapters or pages

Definition at line 525 of file class.ilObjectListGUI.php.

525  : void
526  {
527  $this->item_detail_links_enabled = $status;
528  }

◆ enableLearningProgress()

ilObjectListGUI::enableLearningProgress ( bool  $enabled)
protected

Definition at line 486 of file class.ilObjectListGUI.php.

References ILIAS\LTI\ToolProvider\$enabled.

Referenced by ilObjFileBasedLMListGUI\init(), and ilObjLearningModuleListGUI\init().

486  : void
487  {
488  $this->lp_cmd_enabled = $enabled;
489  }
bool $enabled
Whether the system instance is enabled to accept connection requests.
Definition: System.php:123
+ Here is the caller graph for this function:

◆ enableLink()

ilObjectListGUI::enableLink ( bool  $status)

Definition at line 443 of file class.ilObjectListGUI.php.

Referenced by ilStudyProgrammeIndividualPlanProgressListGUI\configureItemGUI(), and ilStudyProgrammeExpandableProgressListGUI\configureItemGUI().

443  : void
444  {
445  $this->link_enabled = $status;
446  }
+ Here is the caller graph for this function:

◆ enableLinkedPath()

ilObjectListGUI::enableLinkedPath ( bool  $status)

Definition at line 328 of file class.ilObjectListGUI.php.

328  : void
329  {
330  $this->path_linked = $status;
331  }

◆ enableMultiDownload()

ilObjectListGUI::enableMultiDownload ( bool  $value)

Toggles whether multiple objects can be downloaded at once or not.

Parameters
boolean$valuetrue, to allow downloading of multiple objects; otherwise, false.

Definition at line 2235 of file class.ilObjectListGUI.php.

2235  : void
2236  {
2237  $folder_set = new ilSetting('fold');
2238  if (!$folder_set->get('enable_multi_download')) {
2239  $value = false;
2240  }
2241  $this->multi_download_enabled = $value;
2242  }

◆ enableNotes()

ilObjectListGUI::enableNotes ( bool  $value)

Definition at line 2195 of file class.ilObjectListGUI.php.

References ILIAS\Repository\settings().

2195  : void
2196  {
2197  if ($this->settings->get('disable_notes')) {
2198  $value = false;
2199  }
2200 
2201  $this->notes_enabled = $value;
2202  }
+ Here is the call graph for this function:

◆ enableNoticeProperties()

ilObjectListGUI::enableNoticeProperties ( bool  $status)

Definition at line 298 of file class.ilObjectListGUI.php.

Referenced by ilStudyProgrammeIndividualPlanProgressListGUI\configureItemGUI(), and ilStudyProgrammeExpandableProgressListGUI\configureItemGUI().

298  : void
299  {
300  $this->notice_properties_enabled = $status;
301  }
+ Here is the caller graph for this function:

◆ enablePath()

ilObjectListGUI::enablePath ( bool  $path,
int  $start_node = 0,
\ilPathGUI  $path_gui = null 
)

Definition at line 453 of file class.ilObjectListGUI.php.

References $path, and $path_gui.

453  : void
454  {
455  $this->path_enabled = $path;
456  $this->path_start_node = $start_node;
457  $this->path_gui = $path_gui;
458  }
$path
Definition: ltiservices.php:32

◆ enablePreconditions()

ilObjectListGUI::enablePreconditions ( bool  $status)

Definition at line 288 of file class.ilObjectListGUI.php.

Referenced by ilStudyProgrammeIndividualPlanProgressListGUI\configureItemGUI(), and ilStudyProgrammeExpandableProgressListGUI\configureItemGUI().

288  : void
289  {
290  $this->preconditions_enabled = $status;
291  }
+ Here is the caller graph for this function:

◆ enableProgressInfo()

ilObjectListGUI::enableProgressInfo ( bool  $status)

Definition at line 501 of file class.ilObjectListGUI.php.

Referenced by ilStudyProgrammeIndividualPlanProgressListGUI\configureItemGUI(), and ilStudyProgrammeExpandableProgressListGUI\configureItemGUI().

501  : void
502  {
503  $this->progress_enabled = $status;
504  }
+ Here is the caller graph for this function:

◆ enableProperties()

ilObjectListGUI::enableProperties ( bool  $status)

Definition at line 278 of file class.ilObjectListGUI.php.

Referenced by ilStudyProgrammeIndividualPlanProgressListGUI\configureItemGUI(), and ilStudyProgrammeExpandableProgressListGUI\configureItemGUI().

278  : void
279  {
280  $this->properties_enabled = $status;
281  }
+ Here is the caller graph for this function:

◆ enableRating()

ilObjectListGUI::enableRating ( bool  $value,
string  $text = null,
bool  $categories = false,
array  $ctrl_path = null,
bool  $force_rate_parent = false 
)

Definition at line 2213 of file class.ilObjectListGUI.php.

References $force_rate_parent.

2219  : void {
2220  $this->rating_enabled = $value;
2221 
2222  if ($this->rating_enabled) {
2223  $this->rating_categories_enabled = $categories;
2224  $this->rating_text = $text;
2225  $this->rating_ctrl_path = $ctrl_path;
2226  $this->force_rate_parent = $force_rate_parent;
2227  }
2228  }

◆ enableRelevance()

ilObjectListGUI::enableRelevance ( bool  $status)

Definition at line 333 of file class.ilObjectListGUI.php.

333  : void
334  {
335  $this->enabled_relevance = $status;
336  }

◆ enableRepositoryTransfer()

ilObjectListGUI::enableRepositoryTransfer ( bool  $value)

Enable copy/move to repository (from personal workspace)

Definition at line 664 of file class.ilObjectListGUI.php.

664  : void
665  {
666  $this->repository_transfer_enabled = $value;
667  }

◆ enableSearchFragments()

ilObjectListGUI::enableSearchFragments ( bool  $status)

Definition at line 318 of file class.ilObjectListGUI.php.

318  : void
319  {
320  $this->search_fragment_enabled = $status;
321  }

◆ enableSubscribe()

ilObjectListGUI::enableSubscribe ( bool  $status)

Definition at line 433 of file class.ilObjectListGUI.php.

Referenced by ilObjCourseGUI\_modifyItemGUI(), ilStudyProgrammeIndividualPlanProgressListGUI\configureItemGUI(), and ilStudyProgrammeExpandableProgressListGUI\configureItemGUI().

433  : void
434  {
435  $this->subscribe_enabled = $status;
436  }
+ Here is the caller graph for this function:

◆ enableSubstitutions()

ilObjectListGUI::enableSubstitutions ( bool  $status)

Definition at line 511 of file class.ilObjectListGUI.php.

Referenced by ilObjIndividualAssessmentListGUI\init(), ilObjSessionListGUI\init(), and ilObjGroupListGUI\init().

511  : void
512  {
513  $this->substitutions_enabled = $status;
514  }
+ Here is the caller graph for this function:

◆ enableTags()

ilObjectListGUI::enableTags ( bool  $value)

Definition at line 2204 of file class.ilObjectListGUI.php.

Referenced by ilStudyProgrammeIndividualPlanProgressListGUI\configureItemGUI(), ilStudyProgrammeExpandableProgressListGUI\configureItemGUI(), and ilTaggingClassificationProvider\initListGUI().

2204  : void
2205  {
2206  $tags_set = new ilSetting('tags');
2207  if (!$tags_set->get('enable')) {
2208  $value = false;
2209  }
2210  $this->tags_enabled = $value;
2211  }
+ Here is the caller graph for this function:

◆ enableTimings()

ilObjectListGUI::enableTimings ( bool  $status)

enable timings link

Definition at line 3092 of file class.ilObjectListGUI.php.

3092  : void
3093  {
3094  $this->timings_enabled = $status;
3095  }

◆ forceVisibleOnly()

ilObjectListGUI::forceVisibleOnly ( bool  $stat)

Definition at line 986 of file class.ilObjectListGUI.php.

986  : void
987  {
988  $this->force_visible_only = $stat;
989  }

◆ getAdditionalInformation()

ilObjectListGUI::getAdditionalInformation ( )

Definition at line 641 of file class.ilObjectListGUI.php.

References $additional_information.

641  : ?string
642  {
644  }

◆ getAlertProperties()

ilObjectListGUI::getAlertProperties ( )

Definition at line 944 of file class.ilObjectListGUI.php.

References getProperties().

944  : array
945  {
946  $alert = [];
947  foreach ($this->getProperties() as $prop) {
948  if (isset($prop['alert']) && $prop['alert'] == true) {
949  $alert[] = $prop;
950  }
951  }
952  return $alert;
953  }
getProperties()
Get item properties.
+ Here is the call graph for this function:

◆ getAsCard()

ilObjectListGUI::getAsCard ( int  $ref_id,
int  $obj_id,
string  $type,
string  $title,
string  $description 
)

Get card object.

Definition at line 3195 of file class.ilObjectListGUI.php.

3201  : ?RepositoryObject {
3202  $ui = $this->ui;
3203 
3204  $title = htmlspecialchars($title);
3205  // even b tag produced bugs, see #32304
3206  $description = strip_tags($description);
3207 
3208  $this->initItem(
3209  $ref_id,
3210  $obj_id,
3211  $type,
3212  $title,
3213  $description
3214  );
3215 
3216  $user = $this->user;
3218 
3219  $this->enableCommands(true);
3220 
3221  $sections = [];
3222 
3223  // description, @todo: move to new ks element
3224  if ($description != '') {
3225  $sections[] = $ui->factory()->legacy('<div class="il-multi-line-cap-3">' . $description . '</div>');
3226  }
3227 
3228  $this->insertCommands();
3229  $actions = [];
3230 
3231  foreach ($this->current_selection_list->getItems() as $item) {
3232  if (!isset($item['onclick']) || $item['onclick'] == '') {
3233  $actions[] =
3234  $ui->factory()->button()->shy($item['title'], $item['link']);
3235  } else {
3236  $actions[] =
3237  $ui->factory()->button()->shy($item['title'], '')->withAdditionalOnLoadCode(function ($id) use ($item): string {
3238  return
3239  "$('#$id').click(function(e) { " . $item['onclick'] . '});';
3240  });
3241  }
3242  }
3243 
3244  $def_command = $this->getDefaultCommand();
3245 
3246  $dropdown = $ui->factory()->dropdown()->standard($actions)
3247  ->withAriaLabel(sprintf(
3248  $this->lng->txt('actions_for'),
3249  $title
3250  ));
3251 
3252  // workaround for #26205
3253  // we should get rid of _top links completely and gifure our how
3254  // to manage scorm links better
3255  $def_cmd_frame = ($def_command['frame'] ?? '');
3256  if ($def_cmd_frame === '_top') {
3257  $def_cmd_frame = '';
3258  }
3259  $def_cmd_link = ($def_command['link'] ?? '');
3260 
3261  // workaround for scorm
3262  list($modified_link, $def_cmd_frame) =
3263  $this->modifySAHSlaunch($def_cmd_link, $def_cmd_frame);
3264 
3265  $image = $this->getTileImage();
3266 
3267  if ($def_cmd_link != '') { // #24256
3268  if ($def_cmd_frame !== '' && ($modified_link === $def_cmd_link)) {
3269  $signal = (new SignalGenerator())->create();
3270  $this->main_tpl->addOnLoadCode(
3271  "$(document).on('{$signal->getId()}', function(event, signalData) {"
3272  . ' window.open("' . str_replace(
3273  '&amp;',
3274  '&',
3275  $def_cmd_link
3276  ) . '", "' . $def_cmd_frame . '");'
3277  . '});'
3278  );
3279 
3280  $image = $image->withAction($signal);
3281 
3282  $button =
3283  $ui->factory()->button()->shy($title, '')->appendOnClick($signal);
3284  $title = $ui->renderer()->render($button);
3285  } else {
3286  $image = $image->withAction($modified_link);
3287  }
3288  }
3289 
3290  if ($type == 'sess') {
3291  if ($title != '') {
3292  $title = ': ' . $title;
3293  }
3296  $app_info['start'],
3297  $app_info['end'],
3298  (bool) $app_info['fullday']
3299  ) . $title;
3300  }
3301 
3302  $icon = $this->ui->factory()->symbol()->icon()->custom(
3303  $this->getTypeIcon(),
3304  $this->buildTranslatedType(),
3305  'medium'
3306  );
3307 
3308  // card title action
3309  $card_title_action = '';
3310  if ($def_cmd_link != '' && ($def_cmd_frame == '' || $modified_link != $def_cmd_link)) { // #24256
3311  $card_title_action = $modified_link;
3312  } elseif ($def_cmd_link == '' &&
3313  $this->getInfoScreenStatus() &&
3315  $user->getId(),
3316  'visible',
3317  '',
3318  $ref_id
3319  )) {
3320  $card_title_action = ilLink::_getLink($ref_id);
3321  if ($image->getAction() == '') {
3322  $image = $image->withAction($card_title_action);
3323  }
3324  }
3325 
3326  $card = $ui->factory()->card()->repositoryObject(
3327  $title . '<span data-list-item-id="' . $this->getUniqueItemId(true) . '"></span>',
3328  $image
3329  )->withObjectIcon(
3330  $icon
3331  )->withActions(
3332  $dropdown
3333  );
3334 
3335  if ($card_title_action != '') {
3336  $card = $card->withTitleAction($card_title_action);
3337  }
3338 
3339  $l = [];
3340  foreach ($this->determineProperties() as $p) {
3341  if (isset($p['alert']) && $p['alert'] == true
3342  && isset($p['property']) && $p['property'] !== $this->lng->txt('learning_progress')) {
3343  $l[(string) $p['property']] = (string) $p['value'];
3344  }
3345  }
3346  if (count($l) > 0) {
3347  $prop_list = $ui->factory()->listing()->descriptive($l);
3348  $sections[] = $prop_list;
3349  }
3350  if (count($sections) > 0) {
3351  $card = $card->withSections($sections);
3352  }
3353 
3354  $lp = ilLPStatus::getListGUIStatus($obj_id, false);
3355  if (is_array($lp) && array_key_exists('status', $lp)) {
3356  $percentage = (int) ilLPStatus::_lookupPercentage($obj_id, $this->user->getId());
3357  if ($lp['status'] == ilLPStatus::LP_STATUS_COMPLETED_NUM) {
3358  $percentage = 100;
3359  }
3360 
3361  $card = $card->withProgress(
3362  $ui->factory()
3363  ->chart()
3364  ->progressMeter()
3365  ->mini(100, $percentage)
3366  );
3367  }
3368 
3369  return $card;
3370  }
const LP_STATUS_COMPLETED_NUM
modifySAHSlaunch(string $link, string $target)
workaround: SAHS in new javavasript-created window or iframe
getTypeIcon()
Get object type specific type icon.
enableCommands(bool $status, bool $std_only=false)
getUniqueItemId(bool $as_div=false)
Get unique item identifier (for js-actions)
initItem(int $ref_id, int $obj_id, string $type, string $title='', string $description='')
initialize new item (is called by getItemHTML())
static _lookupPercentage(int $a_obj_id, int $a_user_id)
Lookup percentage.
insertCommands(bool $use_async=false, bool $get_async_commands=false, string $async_url='', bool $header_actions=false)
insert all commands into html code
ilAccessHandler $access
static _lookupAppointment(int $a_obj_id)
renderer()
Get a renderer for UI components.
Definition: UIServices.php:43
static getListGUIStatus(int $a_obj_id, bool $a_image_only=true)
static _appointmentToString(int $start, int $end, bool $fulltime)
$id
plugin.php for ilComponentBuildPluginInfoObjectiveTest::testAddPlugins
Definition: plugin.php:23
factory()
Get the factory that crafts UI components.
Definition: UIServices.php:35
checkAccessOfUser(int $a_user_id, string $a_permission, string $a_cmd, int $a_ref_id, string $a_type="", ?int $a_obj_id=null, ?int $a_tree_id=null)
check access for an object (provide $a_type and $a_obj_id if available for better performance) ...

◆ getAsListItem()

ilObjectListGUI::getAsListItem ( int  $ref_id,
int  $obj_id,
string  $type,
string  $title,
string  $description 
)

Get list item ui object.

Definition at line 3100 of file class.ilObjectListGUI.php.

3106  : ?Item {
3107  $ui = $this->ui;
3108 
3109  // even b tag produced bugs, see #32304
3110  $description = strip_tags($description);
3111 
3112  $this->initItem(
3113  $ref_id,
3114  $obj_id,
3115  $type,
3116  $title,
3117  $description
3118  );
3119 
3120  $this->enableCommands(true);
3121 
3122  // actions
3123  $this->insertCommands();
3124  $actions = [];
3125  foreach ($this->current_selection_list->getItems() as $action_item) {
3126  $action = $ui->factory()
3127  ->button()
3128  ->shy($action_item['title'], $action_item['link']);
3129 
3130  if ($action_item['onclick'] !== null && $action_item['onclick'] !== '') {
3131  $action = $action->withAdditionalOnLoadCode(function ($id) use ($action_item): string {
3132  return "$('#$id').click(function(){" . $action_item['onclick'] . ';});';
3133  });
3134  }
3135 
3136  $actions[] = $action;
3137  }
3138 
3139  $dropdown = $ui->factory()
3140  ->dropdown()
3141  ->standard($actions)
3142  ->withAriaLabel(sprintf(
3143  $this->lng->txt('actions_for'),
3144  htmlspecialchars(addslashes($title))
3145  ));
3146 
3147  $def_command = $this->getDefaultCommand();
3148 
3149  if ($def_command['link'] ?? false) {
3150  list($def_command['link'], $def_command['frame']) =
3151  $this->modifySAHSlaunch($def_command['link'], $def_command['frame']);
3152  $new_viewport = !in_array($def_command['frame'], ['', '_top', '_self', '_parent'], true);
3153  $link = $this->ui->factory()
3154  ->link()
3155  ->standard($this->getTitle(), $def_command['link'])
3156  ->withOpenInNewViewport($new_viewport);
3157  $list_item = $ui->factory()->item()->standard($link);
3158  } else {
3159  $list_item = $ui->factory()->item()->standard($this->getTitle());
3160  }
3161 
3162  if ($description != '') {
3163  $list_item = $list_item->withDescription($description);
3164  }
3165  $list_item = $list_item->withActions($dropdown)->withLeadIcon(
3166  $this->ui->factory()->symbol()->icon()->custom(
3167  $this->getTypeIcon(),
3168  $this->buildTranslatedType(),
3169  'medium'
3170  )
3171  );
3172 
3173 
3174  $l = [];
3175  $this->enableComments(true);
3176  $this->enableNotes(true);
3177  $this->enableTags(true);
3178  $this->enableRating(true);
3179 
3180  foreach ($this->determineProperties() as $p) {
3181  //if ($p['property'] !== $this->lng->txt('learning_progress')) {
3182  $l[(string) $p['property']] = (string) $p['value'];
3183  //}
3184  }
3185  if (count($l) > 0) {
3186  $list_item = $list_item->withProperties($l);
3187  }
3188 
3189  return $list_item;
3190  }
modifySAHSlaunch(string $link, string $target)
workaround: SAHS in new javavasript-created window or iframe
getTypeIcon()
Get object type specific type icon.
enableCommands(bool $status, bool $std_only=false)
initItem(int $ref_id, int $obj_id, string $type, string $title='', string $description='')
initialize new item (is called by getItemHTML())
insertCommands(bool $use_async=false, bool $get_async_commands=false, string $async_url='', bool $header_actions=false)
insert all commands into html code
enableRating(bool $value, string $text=null, bool $categories=false, array $ctrl_path=null, bool $force_rate_parent=false)
enableComments(bool $value, bool $enable_comments_settings=true)
Common interface to all items.
Definition: Item.php:31
getTitle()
getTitle overwritten in class.ilObjLinkResourceList.php
$id
plugin.php for ilComponentBuildPluginInfoObjectiveTest::testAddPlugins
Definition: plugin.php:23
factory()
Get the factory that crafts UI components.
Definition: UIServices.php:35

◆ getCheckboxStatus()

ilObjectListGUI::getCheckboxStatus ( )

Definition at line 368 of file class.ilObjectListGUI.php.

References $checkboxes_enabled.

Referenced by ilObjStudyProgrammeListGUI\getListItemHTML(), ilObjStudyProgrammeReferenceListGUI\getListItemHTML(), and ilObjLTIConsumerListGUI\insertIconsAndCheckboxes().

368  : bool
369  {
371  }
+ Here is the caller graph for this function:

◆ getCommandFrame()

ilObjectListGUI::getCommandFrame ( string  $cmd)

Get command target frame.

Overwrite this method if link frame is not current frame

Parameters
string$cmdcommand
Returns
string command target frame

Definition at line 847 of file class.ilObjectListGUI.php.

Referenced by getCommands(), insertCommonSocialCommands(), ilObjOrgUnitListGUI\insertInfoScreenCommand(), and insertInfoScreenCommand().

847  : string
848  {
849  return '';
850  }
+ Here is the caller graph for this function:

◆ getCommandId()

ilObjectListGUI::getCommandId ( )

get command id Normally the ref id.

Overwritten for course and category references

Definition at line 631 of file class.ilObjectListGUI.php.

References $ref_id.

Referenced by getCommandLink(), insertCopyCommand(), insertCutCommand(), insertDeleteCommand(), ilObjLTIConsumerListGUI\insertIconsAndCheckboxes(), insertLinkCommand(), insertPasteCommand(), and insertSubscribeCommand().

631  : int
632  {
633  return $this->ref_id;
634  }
+ Here is the caller graph for this function:

◆ getCommandImage()

ilObjectListGUI::getCommandImage ( string  $cmd)

Get command icon image.

Overwrite this method if an icon is provided

Parameters
string$cmdcommand
Returns
string image path

Definition at line 860 of file class.ilObjectListGUI.php.

Referenced by getCommands().

860  : string
861  {
862  return '';
863  }
+ Here is the caller graph for this function:

◆ getCommandLink()

ilObjectListGUI::getCommandLink ( string  $cmd)

Get command link url.

Overwrite this method, if link target is not build by ctrl class (e.g. 'forum.php'). This is the case for all links now, but bringing everything to ilCtrl should be realised in the future.

Definition at line 818 of file class.ilObjectListGUI.php.

References ilDAVActivationChecker\_isActive(), ILIAS\Repository\ctrl(), getCommandId(), ilWebDAVUriBuilder\getUriToMountInstructionModalByRef(), and ILIAS\FileDelivery\http().

Referenced by getCommands(), ilObjBlogListGUI\insertCommand(), and insertInfoScreenCommand().

818  : string
819  {
820  if ($this->context == self::CONTEXT_REPOSITORY || $this->context == self::CONTEXT_SEARCH) {
821  // BEGIN WebDAV Get mount webfolder link.
822  if ($cmd == 'mount_webfolder' && ilDAVActivationChecker::_isActive()) {
823  $uri_builder = new ilWebDAVUriBuilder($this->http->request());
824  return $uri_builder->getUriToMountInstructionModalByRef($this->ref_id);
825  }
826  // END WebDAV Get mount webfolder link.
827 
828  $this->ctrl->setParameterByClass('ilrepositorygui', 'ref_id', $this->getCommandId());
829  $cmd_link = $this->ctrl->getLinkTargetByClass('ilrepositorygui', $cmd);
830  $this->ctrl->setParameterByClass('ilrepositorygui', 'ref_id', $this->requested_ref_id);
831  return $cmd_link;
832  }
833 
834  $this->ctrl->setParameterByClass($this->gui_class_name, 'ref_id', '');
835  $this->ctrl->setParameterByClass($this->gui_class_name, 'wsp_id', $this->ref_id);
836  return $this->ctrl->getLinkTargetByClass($this->gui_class_name, $cmd);
837  }
static http()
Fetches the global http state from ILIAS.
getCommandId()
get command id Normally the ref id.
getUriToMountInstructionModalByRef(int $a_ref_id)
+ Here is the call graph for this function:
+ Here is the caller graph for this function:

◆ getCommands()

ilObjectListGUI::getCommands ( )

get all current commands for a specific ref id (in the permission context of the current user)

!!!NOTE!!!: Please use getListHTML() if you want to display the item including all commands

!!!NOTE 2!!!: Please do not overwrite this method in derived classes because it will get pretty large and much code will be simply copy-and-pasted. Insert smaller object type related method calls instead. (like getCommandLink() or getCommandFrame())

public

Parameters
int$a_ref_idref id of object
Returns
array array of command arrays including 'permission' => permission name 'cmd' => command 'link' => command link url 'frame' => command link frame 'lang_var' => language variable of command 'granted' => true/false: command granted or not 'access_info' => access info object (to do: implementation)

Definition at line 1019 of file class.ilObjectListGUI.php.

References $txt, ILIAS\Repository\access(), ANONYMOUS_USER_ID, checkCommandAccess(), getCommandFrame(), getCommandImage(), getCommandLink(), and ILIAS\Repository\user().

Referenced by insertCommands().

1019  : array
1020  {
1021  $ref_commands = [];
1022  foreach ($this->commands as $command) {
1023  $permission = $command['permission'];
1024  $cmd = $command['cmd'];
1025  $lang_var = $command['lang_var'] ?? '';
1026  $txt = '';
1027  $info_object = null;
1028  $cmd_link = '';
1029  $cmd_frame = '';
1030  $cmd_image = '';
1031  $access_granted = false;
1032 
1033  if (isset($command['txt'])) {
1034  $txt = $command['txt'];
1035  }
1036 
1037  // Suppress commands that don't make sense for anonymous users
1038  if (
1039  $this->user->getId() == ANONYMOUS_USER_ID &&
1040  (isset($command['enable_anonymous']) && $command['enable_anonymous'] == 'false')
1041  ) {
1042  continue;
1043  }
1044 
1045  // all access checking should be made within $this->access and
1046  // the checkAccess of the ilObj...Access classes
1047  // $access = $this->access->checkAccess($permission, $cmd, $this->ref_id, $this->type);
1048  $access = $this->checkCommandAccess($permission, $cmd, $this->ref_id, $this->type);
1049 
1050  if ($access) {
1051  $access_granted = true;
1052  $cmd_link = $this->getCommandLink($command['cmd']);
1053  $cmd_frame = $this->getCommandFrame($command['cmd']);
1054  $cmd_image = $this->getCommandImage($command['cmd']);
1055  } else {
1056  $info_object = $this->access->getInfo();
1057  }
1058 
1059  if (!isset($command['default'])) {
1060  $command['default'] = '';
1061  }
1062  $ref_commands[] = [
1063  'permission' => $permission,
1064  'cmd' => $cmd,
1065  'link' => $cmd_link,
1066  'frame' => $cmd_frame,
1067  'lang_var' => $lang_var,
1068  'txt' => $txt,
1069  'granted' => $access_granted,
1070  'access_info' => $info_object,
1071  'img' => $cmd_image,
1072  'default' => $command['default']
1073  ];
1074  }
1075 
1076  return $ref_commands;
1077  }
const ANONYMOUS_USER_ID
Definition: constants.php:27
checkCommandAccess(string $permission, string $cmd, int $ref_id, string $type, ?int $obj_id=null)
getCommandFrame(string $cmd)
Get command target frame.
ilAccessHandler $access
getCommandImage(string $cmd)
Get command icon image.
$txt
Definition: error.php:14
getCommandLink(string $cmd)
Get command link url.
+ Here is the call graph for this function:
+ Here is the caller graph for this function:

◆ getCommandsHTML()

ilObjectListGUI::getCommandsHTML ( )

Get commands HTML (must be called after get list item html)

Definition at line 2979 of file class.ilObjectListGUI.php.

2979  : string
2980  {
2981  return $this->insertCommands();
2982  }
insertCommands(bool $use_async=false, bool $get_async_commands=false, string $async_url='', bool $header_actions=false)
insert all commands into html code

◆ getCommandsStatus()

ilObjectListGUI::getCommandsStatus ( )

Definition at line 471 of file class.ilObjectListGUI.php.

References $commands_enabled.

Referenced by insertCommands(), ilObjLTIConsumerListGUI\insertIconsAndCheckboxes(), ilCourseObjectiveListGUI\insertTitle(), and insertTitle().

471  : bool
472  {
474  }
+ Here is the caller graph for this function:

◆ getContainerObject()

ilObjectListGUI::getContainerObject ( )

◆ getCopyStatus()

ilObjectListGUI::getCopyStatus ( )

Definition at line 428 of file class.ilObjectListGUI.php.

References $copy_enabled.

428  : bool
429  {
430  return $this->copy_enabled;
431  }

◆ getCustomProperties()

ilObjectListGUI::getCustomProperties ( array  $prop)

Definition at line 934 of file class.ilObjectListGUI.php.

Referenced by determineProperties().

934  : array
935  {
936  if (is_array($this->cust_prop)) {
937  foreach ($this->cust_prop as $property) {
938  $prop[] = $property;
939  }
940  }
941  return $prop;
942  }
+ Here is the caller graph for this function:

◆ getCutStatus()

ilObjectListGUI::getCutStatus ( )

Definition at line 418 of file class.ilObjectListGUI.php.

References $cut_enabled.

418  : bool
419  {
420  return $this->cut_enabled;
421  }

◆ getDefaultCommand()

ilObjectListGUI::getDefaultCommand ( )

Definition at line 677 of file class.ilObjectListGUI.php.

References $default_command.

677  : array
678  {
679  return $this->default_command;
680  }

◆ getDeleteStatus()

ilObjectListGUI::getDeleteStatus ( )

Definition at line 408 of file class.ilObjectListGUI.php.

References $delete_enabled.

408  : bool
409  {
410  return $this->delete_enabled;
411  }

◆ getDescription()

ilObjectListGUI::getDescription ( )

getDescription overwritten in class.ilObjLinkResourceList.php

Definition at line 598 of file class.ilObjectListGUI.php.

References $description.

Referenced by insertDescription().

598  : string
599  {
600  return $this->description;
601  }
+ Here is the caller graph for this function:

◆ getDescriptionStatus()

ilObjectListGUI::getDescriptionStatus ( )

Definition at line 313 of file class.ilObjectListGUI.php.

References $description_enabled.

313  : bool
314  {
316  }

◆ getDetailsLevel()

ilObjectListGUI::getDetailsLevel ( )

Definition at line 656 of file class.ilObjectListGUI.php.

References $details_level.

Referenced by ilObjForumListGUI\getProperties(), and ilObjSessionListGUI\getProperties().

656  : int
657  {
658  return $this->details_level;
659  }
+ Here is the caller graph for this function:

◆ getDownloadCheckboxState()

ilObjectListGUI::getDownloadCheckboxState ( )

Definition at line 2298 of file class.ilObjectListGUI.php.

References $download_checkbox_state.

Referenced by ilObjLTIConsumerListGUI\insertIconsAndCheckboxes().

2298  : int
2299  {
2301  }
+ Here is the caller graph for this function:

◆ getExpandStatus()

ilObjectListGUI::getExpandStatus ( )

Definition at line 378 of file class.ilObjectListGUI.php.

References $expand_enabled.

Referenced by ilObjLTIConsumerListGUI\insertIconsAndCheckboxes().

378  : bool
379  {
380  return $this->expand_enabled;
381  }
+ Here is the caller graph for this function:

◆ getHeaderAction()

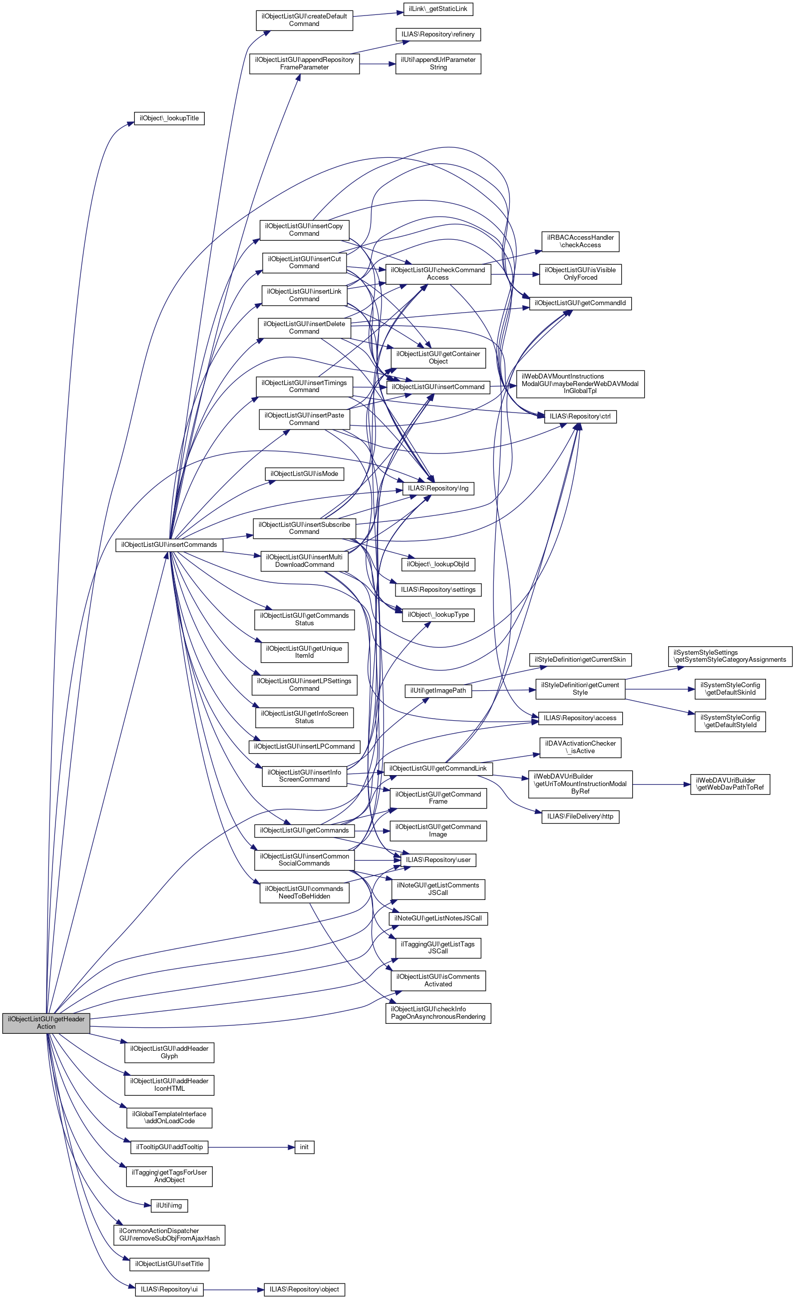
ilObjectListGUI::getHeaderAction ( ilGlobalTemplateInterface  $main_tpl = null)

Definition at line 2369 of file class.ilObjectListGUI.php.

References $ajax_hash, Vendor\Package\$f, $id, $main_tpl, $obj_id, ilObject\_lookupTitle(), ilObject\_lookupType(), addHeaderGlyph(), addHeaderIconHTML(), ilGlobalTemplateInterface\addOnLoadCode(), ilTooltipGUI\addTooltip(), ILIAS\Repository\ctrl(), ilNoteGUI\getListCommentsJSCall(), ilNoteGUI\getListNotesJSCall(), ilTaggingGUI\getListTagsJSCall(), ilTagging\getTagsForUserAndObject(), ilUtil\img(), insertCommands(), isCommentsActivated(), ILIAS\Repository\lng(), ilCommonActionDispatcherGUI\removeSubObjFromAjaxHash(), setTitle(), ILIAS\Repository\ui(), and ILIAS\Repository\user().

2369  : string
2370  {
2371  if ($main_tpl == null) {
2372  $main_tpl = $this->main_tpl;
2373  }
2374 
2375  $htpl = new ilTemplate('tpl.header_action.html', true, true, 'Services/Repository');
2376 
2377  $redraw_js = 'il.Object.redrawActionHeader();';
2378 
2379  // tags
2380  if ($this->tags_enabled) {
2382  $this->obj_id,
2383  ilObject::_lookupType($this->obj_id),
2384  0,
2385  '',
2386  $this->user->getId()
2387  );
2388  if (count($tags) > 0) {
2389  $this->lng->loadLanguageModule('tagging');
2390 
2391  $f = $this->ui->factory();
2392  $this->addHeaderGlyph(
2393  'tags',
2394  $f->symbol()->glyph()->tag('#')
2395  ->withCounter($f->counter()->status(count($tags))),
2396  ilTaggingGUI::getListTagsJSCall($this->ajax_hash, $redraw_js)
2397  );
2398  }
2399  }
2400 
2401  // notes and comments
2402  $comments_enabled = $this->isCommentsActivated($this->type, $this->ref_id, $this->obj_id, true, false);
2403  if ($this->notes_enabled || $comments_enabled) {
2404  $type = ($this->sub_obj_type == '') ? $this->type : $this->sub_obj_type;
2405  $context = $this->notes_service->data()->context($this->obj_id, $this->sub_obj_id, $type);
2406  $cnt[$this->obj_id][Note::PUBLIC] = $this->notes_service->domain()->getNrOfCommentsForContext($context);
2407  $cnt[$this->obj_id][Note::PRIVATE] = $this->notes_service->domain()->getNrOfNotesForContext($context);
2408  if (
2409  $this->notes_enabled &&
2410  isset($cnt[$this->obj_id][Note::PRIVATE]) &&
2411  $cnt[$this->obj_id][Note::PRIVATE] > 0
2412  ) {
2413  $f = $this->ui->factory();
2414  $this->addHeaderGlyph(
2415  'notes',
2416  $f->symbol()->glyph()->note('#')
2417  ->withCounter($f->counter()->status((int) $cnt[$this->obj_id][Note::PRIVATE])),
2418  ilNoteGUI::getListNotesJSCall($this->ajax_hash, $redraw_js)
2419  );
2420  }
2421 
2422  if (
2423  $comments_enabled &&
2424  isset($cnt[$this->obj_id][Note::PUBLIC]) &&
2425  $cnt[$this->obj_id][Note::PUBLIC] > 0
2426  ) {
2427  $this->lng->loadLanguageModule('notes');
2428  $f = $this->ui->factory();
2429  $this->addHeaderGlyph(
2430  'comments',
2431  $f->symbol()->glyph()->comment('#')
2432  ->withCounter($f->counter()->status((int) $cnt[$this->obj_id][Note::PUBLIC])),
2433  ilNoteGUI::getListCommentsJSCall($this->ajax_hash, $redraw_js)
2434  );
2435  }
2436  }
2437 
2438  // rating
2439  if ($this->rating_enabled) {
2440  $rating_gui = new ilRatingGUI();
2441  $rating_gui->enableCategories($this->rating_categories_enabled);
2442  // never rate sub objects from header action!
2443  $rating_gui->setObject($this->obj_id, $this->type);
2444  if ($this->rating_text) {
2445  $rating_gui->setYourRatingText($this->rating_text);
2446  }
2447 
2448  $ajax_hash = $this->force_rate_parent
2450  : $this->ajax_hash;
2451  $this->ctrl->setParameterByClass('ilRatingGUI', 'cadh', $ajax_hash);
2452  $this->ctrl->setParameterByClass('ilRatingGUI', 'rnsb', true);
2453  if ($this->rating_ctrl_path) {
2454  $rating_gui->setCtrlPath($this->rating_ctrl_path);
2455  $ajax_url = $this->ctrl->getLinkTargetByClass($this->rating_ctrl_path, 'saveRating', '', true);
2456  } else {
2457  $ajax_url = $this->ctrl->getLinkTargetByClass('ilRatingGUI', 'saveRating', '', true);
2458  }
2459  $main_tpl->addOnLoadCode('il.Object.setRatingUrl("' . $ajax_url . '");');
2460  $this->addHeaderIconHTML(
2461  'rating',
2462  $rating_gui->getHTML(
2463  true,
2464  $this->checkCommandAccess('read', '', $this->ref_id, $this->type),
2465  'il.Object.saveRating(%rating%);'
2466  )
2467  );
2468  }
2469 
2470  if ($this->header_icons) {
2471  $chunks = [];
2472  foreach ($this->header_icons as $id => $attr) {
2473  $id = 'headp_' . $id;
2474 
2475  if (is_array($attr)) {
2476  if (isset($attr['glyph']) && $attr['glyph']) {
2477  if ($attr['onclick']) {
2478  $htpl->setCurrentBlock('prop_glyph_oc');
2479  $htpl->setVariable('GLYPH_ONCLICK', $attr['onclick']);
2480  $htpl->parseCurrentBlock();
2481  }
2482  $renderer = $this->ui->renderer();
2483  $html = $renderer->render($attr['glyph']);
2484  $htpl->setCurrentBlock('prop_glyph');
2485  $htpl->setVariable('GLYPH', $html);
2486  $htpl->parseCurrentBlock();
2487  } else {
2488  if ($attr['onclick']) {
2489  $htpl->setCurrentBlock('onclick');
2490  $htpl->setVariable('PROP_ONCLICK', $attr['onclick']);
2491  $htpl->parseCurrentBlock();
2492  }
2493 
2494  if ($attr['status_text']) {
2495  $htpl->setCurrentBlock('status');
2496  $htpl->setVariable('PROP_TXT', $attr['status_text']);
2497  $htpl->parseCurrentBlock();
2498  }
2499 
2500 
2501  $htpl->setCurrentBlock('prop');
2502  if ($attr['href'] || $attr['onclick']) {
2503  $htpl->setVariable('TAG', 'a');
2504  } else {
2505  $htpl->setVariable('TAG', 'span');
2506  }
2507  $htpl->setVariable('PROP_ID', $id);
2508  $htpl->setVariable('IMG', ilUtil::img($attr['img'], $attr['tooltip']));
2509  if ($attr['href'] != '') {
2510  $htpl->setVariable('PROP_HREF', ' href="' . $attr['href'] . '" ');
2511  }
2512  $htpl->parseCurrentBlock();
2513 
2514  if ($attr['tooltip']) {
2515  ilTooltipGUI::addTooltip($id, $attr['tooltip']);
2516  }
2517  }
2518  } else {
2519  $chunks[] = $attr;
2520  }
2521  }
2522 
2523  if (sizeof($chunks)) {
2524  $htpl->setVariable(
2525  'PROP_CHUNKS',
2526  implode('&nbsp;&nbsp;&nbsp;', $chunks) . '&nbsp;&nbsp;&nbsp;'
2527  );
2528  }
2529  }
2530 
2531  $this->setTitle(ilObject::_lookupTitle($this->obj_id));
2532  $htpl->setVariable(
2533  'ACTION_DROP_DOWN',
2534  $this->insertCommands(false, false, '', true)
2535  );
2536 
2537  if ($this->cust_modals !== []) {
2538  $htpl->setVariable('TRIGGERED_MODALS', $this->ui->renderer()->render($this->cust_modals));
2539  }
2540 
2541  return $htpl->get();
2542  }
static getListTagsJSCall(string $a_hash, string $a_update_code=null)
insertCommands(bool $use_async=false, bool $get_async_commands=false, string $async_url='', bool $header_actions=false)
insert all commands into html code
ilGlobalTemplateInterface $main_tpl
static img(string $a_src, ?string $a_alt=null, $a_width="", $a_height="", $a_border=0, $a_id="", $a_class="")
Build img tag.
This file is part of ILIAS, a powerful learning management system published by ILIAS open source e-Le...
static _lookupTitle(int $obj_id)
static addTooltip(string $a_el_id, string $a_text, string $a_container="", string $a_my="bottom center", string $a_at="top center", bool $a_use_htmlspecialchars=true)
addOnLoadCode(string $a_code, int $a_batch=2)
Add on load code.
isCommentsActivated(string $type, int $ref_id, int $obj_id, bool $header_actions, bool $check_write_access=true)
Check comments status against comments settings and context.
static getTagsForUserAndObject(int $a_obj_id, string $a_obj_type, int $a_sub_obj_id, string $a_sub_obj_type, int $a_user_id)
addHeaderGlyph(string $id, ILIAS\UI\Component\Symbol\Glyph\Glyph $glyph, $onclick=null)
static getListNotesJSCall(string $a_hash, string $a_update_code=null)
Get list notes js call.
$id
plugin.php for ilComponentBuildPluginInfoObjectiveTest::testAddPlugins
Definition: plugin.php:23
static getListCommentsJSCall(string $a_hash, string $a_update_code=null)
Get list comments js call.
static _lookupType(int $id, bool $reference=false)
addHeaderIconHTML(string $id, string $html)
+ Here is the call graph for this function:

◆ getIconImageType()

ilObjectListGUI::getIconImageType ( )

Returns the icon image type.

For most objects, this is same as the object type, e.g. 'cat','fold'. We can return here other values, to express a specific state of an object, e.g. 'crs_offline', and/or to express a specific kind of object, e.g. 'file_inline'.

Definition at line 1086 of file class.ilObjectListGUI.php.

References $type.

Referenced by ilObjLTIConsumerListGUI\getIconHref(), ilObjOrgUnitListGUI\getTypeIcon(), and ilObjLTIConsumerListGUI\insertIconsAndCheckboxes().

1086  : string
1087  {
1088  return $this->type;
1089  }
+ Here is the caller graph for this function:

◆ getIconStatus()

ilObjectListGUI::getIconStatus ( )

Definition at line 358 of file class.ilObjectListGUI.php.

References $icons_enabled.

Referenced by ilObjLTIConsumerListGUI\insertIconsAndCheckboxes().

358  : bool
359  {
360  return $this->icons_enabled;
361  }
+ Here is the caller graph for this function:

◆ getInfoScreenStatus()

ilObjectListGUI::getInfoScreenStatus ( )

Definition at line 481 of file class.ilObjectListGUI.php.

References $info_screen_enabled.

Referenced by insertCommands().

481  : bool
482  {
484  }
+ Here is the caller graph for this function:

◆ getItemDetailLinkStatus()

ilObjectListGUI::getItemDetailLinkStatus ( )

get item detail link status

Definition at line 533 of file class.ilObjectListGUI.php.

References $item_detail_links_enabled.

533  : bool
534  {
536  }

◆ getLinkStatus()

ilObjectListGUI::getLinkStatus ( )

Definition at line 448 of file class.ilObjectListGUI.php.

References $link_enabled.

448  : bool
449  {
450  return $this->link_enabled;
451  }

◆ getListItemHTML()

ilObjectListGUI::getListItemHTML ( int  $ref_id,
int  $obj_id,
string  $title,
string  $description,
bool  $use_async = false,
bool  $get_async_commands = false,
string  $async_url = '' 
)

Get all item information (title, commands, description) in HTML.

Definition at line 2769 of file class.ilObjectListGUI.php.

Referenced by ilObjStudyProgrammeReferenceListGUI\getListItemHTML().

2777  : string {
2778  // this variable stores whether any admin commands
2779  // are included in the output
2780  $this->adm_commands_included = false;
2781 
2782  // only for performance exploration
2784 
2786 
2787  if ($use_async && $get_async_commands) {
2788  return $this->insertCommands(true, true);
2789  }
2790 
2791  if ($this->rating_enabled) {
2792  if (ilRating::hasRatingInListGUI($this->obj_id, $this->type)) {
2793  $may_rate = $this->checkCommandAccess('read', '', $this->ref_id, $this->type);
2794  $rating = new ilRatingGUI();
2795  $rating->setObject($this->obj_id, $this->type);
2796  $this->addCustomProperty(
2797  '',
2798  $rating->getListGUIProperty($this->ref_id, $may_rate, $this->ajax_hash, $this->parent_ref_id),
2799  false,
2800  true
2801  );
2802  }
2803  }
2804 
2805  // read from cache
2806  $this->acache = new ilListItemAccessCache();
2807  $cres = $this->acache->getEntry($this->user->getId() . ':' . $ref_id);
2808  if ($this->acache->getLastAccessStatus() == 'hit') {
2809  $this->access_cache = unserialize($cres);
2810  } else {
2811  // write to cache
2812  $this->storeAccessCache();
2813  }
2814 
2815  // visible check
2816  if (!$this->checkCommandAccess('visible', '', $ref_id, '', $obj_id)) {
2817  $this->resetCustomData();
2818  return '';
2819  }
2820 
2821  // BEGIN WEBDAV
2822  if ($type == 'file' and ilObjFileAccess::_isFileHidden($title)) {
2823  $this->resetCustomData();
2824  return '';
2825  }
2826  // END WEBDAV
2827 
2828  $this->tpl = new ilTemplate(
2829  static::$tpl_file_name,
2830  true,
2831  true,
2832  static::$tpl_component,
2833  'DEFAULT',
2834  false,
2835  true
2836  );
2837 
2838  if ($this->getCommandsStatus()) {
2839  if (!$this->getSeparateCommands()) {
2840  $this->tpl->setVariable(
2841  'COMMAND_SELECTION_LIST',
2842  $this->insertCommands($use_async, $get_async_commands, $async_url)
2843  );
2844  }
2845  }
2846 
2847  if ($this->getProgressInfoStatus()) {
2848  $this->insertProgressInfo();
2849  }
2850 
2851  // insert title and describtion
2852  $this->insertTitle();
2853  if (!$this->isMode(self::IL_LIST_AS_TRIGGER)) {
2854  if ($this->getDescriptionStatus()) {
2855  $this->insertDescription();
2856  }
2857  }
2858 
2859  if ($this->getSearchFragmentStatus()) {
2860  $this->insertSearchFragment();
2861  }
2862  if ($this->enabledRelevance()) {
2863  $this->insertRelevance();
2864  }
2865 
2866  // properties
2867  if ($this->getPropertiesStatus()) {
2868  $this->insertProperties();
2869  }
2870 
2871  // notice properties
2872  if ($this->getNoticePropertiesStatus()) {
2873  $this->insertNoticeProperties();
2874  }
2875 
2876  // preconditions
2877  if ($this->getPreconditionsStatus()) {
2878  $this->insertPreconditions();
2879  }
2880 
2881  // path
2882  $this->insertPath();
2883 
2884  if ($this->getItemDetailLinkStatus()) {
2885  $this->insertItemDetailLinks();
2886  }
2887 
2888  // icons and checkboxes
2889  $this->insertIconsAndCheckboxes();
2890 
2891  // input field for position
2892  $this->insertPositionField();
2893 
2894  // subitems
2895  $this->insertSubItems();
2896 
2897  $this->resetCustomData();
2898 
2899  $this->tpl->setVariable('DIV_CLASS', 'ilContainerListItemOuter');
2900  $this->tpl->setVariable(
2901  'DIV_ID',
2902  'data-list-item-id="' . $this->getUniqueItemId(true) . '" id = "' . $this->getUniqueItemId(true) . '"'
2903  );
2904  $this->tpl->setVariable('ADDITIONAL', $this->getAdditionalInformation());
2905 
2906  if (is_object($this->getContainerObject())) {
2907  // #11554 - make sure that internal ids are reset
2908  $this->ctrl->setParameter($this->getContainerObject(), 'item_ref_id', '');
2909  }
2910 
2911  // if file upload is enabled the content is wrapped by a UI dropzone.
2912  $content = $this->tpl->get();
2913  $file_upload_dropzone = new ilObjFileUploadDropzone($this->ref_id, $content);
2914  if ($this->context === self::CONTEXT_REPOSITORY
2915  && ($this->requested_cmd === "view" || $this->requested_cmd === "" || $this->requested_cmd === "render")
2916  && $file_upload_dropzone->isUploadAllowed($this->type)
2917  && !(new ModeSessionRepository())->isAdminMode()
2918  ) {
2919  return $file_upload_dropzone->getDropzoneHtml();
2920  }
2921 
2922  return $content;
2923  }
insertSearchFragment()
Insert highlighted search fragment.
getUniqueItemId(bool $as_div=false)
Get unique item identifier (for js-actions)
initItem(int $ref_id, int $obj_id, string $type, string $title='', string $description='')
initialize new item (is called by getItemHTML())
insertPreconditions()
insert all missing preconditions
resetCustomData()
reset properties and commands
checkCommandAccess(string $permission, string $cmd, int $ref_id, string $type, ?int $obj_id=null)
getItemDetailLinkStatus()
get item detail link status
static _isFileHidden(string $a_file_name)
Returns true, if a file with the specified name, is usually hidden from the user. ...
insertCommands(bool $use_async=false, bool $get_async_commands=false, string $async_url='', bool $header_actions=false)
insert all commands into html code
This file is part of ILIAS, a powerful learning management system published by ILIAS open source e-Le...
isMode(string $mode)
check current output mode
This file is part of ILIAS, a powerful learning management system published by ILIAS open source e-Le...
static _lookupType(int $id, bool $reference=false)
addCustomProperty(string $property='', string $value='', bool $alert=false, bool $newline=false)
static hasRatingInListGUI(int $a_obj_id, string $a_obj_type)
+ Here is the caller graph for this function:

◆ getMode()

ilObjectListGUI::getMode ( )

get output mode

Returns
string output mode (self::IL_LIST_FULL | self::IL_LIST_AS_TRIGGER)

Definition at line 1239 of file class.ilObjectListGUI.php.

References $mode.

1239  : string
1240  {
1241  return $this->mode;
1242  }

◆ getNoticeProperties()

ilObjectListGUI::getNoticeProperties ( )

Definition at line 955 of file class.ilObjectListGUI.php.

References $notice_prop.

Referenced by insertNoticeProperties().

955  : array
956  {
957  $this->notice_prop = [];
958  if ($infos = $this->ldap_mapping->getInfoStrings($this->obj_id, true)) {
959  foreach ($infos as $info) {
960  $this->notice_prop[] = ['value' => $info];
961  }
962  }
963  return $this->notice_prop;
964  }
+ Here is the caller graph for this function:

◆ getNoticePropertiesStatus()

ilObjectListGUI::getNoticePropertiesStatus ( )

Definition at line 303 of file class.ilObjectListGUI.php.

References $notice_properties_enabled.

303  : bool
304  {
306  }

◆ getPathStatus()

ilObjectListGUI::getPathStatus ( )

Definition at line 460 of file class.ilObjectListGUI.php.

References $path_enabled.

460  : bool
461  {
462  return $this->path_enabled;
463  }

◆ getPreconditionsStatus()

ilObjectListGUI::getPreconditionsStatus ( )

Definition at line 293 of file class.ilObjectListGUI.php.

References $preconditions_enabled.

293  : bool
294  {
296  }

◆ getProgressInfoStatus()

ilObjectListGUI::getProgressInfoStatus ( )

Definition at line 506 of file class.ilObjectListGUI.php.

References $progress_enabled.

506  : bool
507  {
509  }

◆ getProperties()

ilObjectListGUI::getProperties ( )

Get item properties.

Overwrite this method to add properties at the bottom of the item html

Returns
array array of property arrays: 'alert' (boolean) => display as an alert property (usually in red) 'property' (string) => property name 'value' (string) => property value

Definition at line 876 of file class.ilObjectListGUI.php.

References $webdav_dic, ilDAVActivationChecker\_isActive(), ANONYMOUS_USER_ID, ILIAS\Repository\lng(), ilObject\lookupOfflineStatus(), and ILIAS\Repository\user().

Referenced by determineProperties(), and getAlertProperties().

876  : array
877  {
878  $props = [];
879 
880  // #8280: WebDav is only supported in repository
881  if ($this->context == self::CONTEXT_REPOSITORY) {
882  // add centralized offline status
883  if (ilObject::lookupOfflineStatus($this->obj_id)) {
884  $props[] =
885  [
886  'alert' => true,
887  'property' => $this->lng->txt('status'),
888  'value' => $this->lng->txt('offline')
889  ];
890  }
891 
892  // BEGIN WebDAV Display locking information
894  // Show lock info
895  $webdav_dic = new ilWebDAVDIC();
896  $webdav_dic->initWithoutDIC();
897  $webdav_lock_backend = $webdav_dic->locksbackend();
898  if ($this->user->getId() !== ANONYMOUS_USER_ID) {
899  if ($lock = $webdav_lock_backend->getLocksOnObjectId($this->obj_id)) {
900  $lock_user = new ilObjUser($lock->getIliasOwner());
901 
902  $props[] = [
903  'alert' => false,
904  'property' => $this->lng->txt('in_use_by'),
905  'value' => $lock_user->getLogin(),
906  'link' =>
907  './ilias.php?user=' .
908  $lock_user->getId() .
909  '&cmd=showUserProfile&cmdClass=ildashboardgui&baseClass=ilDashboardGUI'
910  ];
911  }
912  }
913  }
914  // END WebDAV Display warning for invisible files and files with special characters
915  }
916 
917  return $props;
918  }
const ANONYMOUS_USER_ID
Definition: constants.php:27
static lookupOfflineStatus(int $obj_id)
Lookup offline status using objectDataCache.
catch(InvalidArgumentException $e) if(!ilDAVActivationChecker::_isActive()) $webdav_dic
Definition: webdav.php:57
+ Here is the call graph for this function:
+ Here is the caller graph for this function:

◆ getPropertiesStatus()

ilObjectListGUI::getPropertiesStatus ( )

Definition at line 283 of file class.ilObjectListGUI.php.

References $properties_enabled.

283  : bool
284  {
286  }

◆ getRelevance()

ilObjectListGUI::getRelevance ( )

Definition at line 348 of file class.ilObjectListGUI.php.

References $relevance.

Referenced by insertRelevance().

348  : int
349  {
350  return $this->relevance;
351  }
+ Here is the caller graph for this function:

◆ getSearchFragment()

ilObjectListGUI::getSearchFragment ( )

Definition at line 611 of file class.ilObjectListGUI.php.

References $search_fragment.

Referenced by insertSearchFragment().

611  : string
612  {
613  return $this->search_fragment;
614  }
+ Here is the caller graph for this function:

◆ getSearchFragmentStatus()

ilObjectListGUI::getSearchFragmentStatus ( )

Definition at line 323 of file class.ilObjectListGUI.php.

References $search_fragment_enabled.

323  : bool
324  {
326  }

◆ getSeparateCommands()

ilObjectListGUI::getSeparateCommands ( )

Definition at line 621 of file class.ilObjectListGUI.php.

References $separate_commands.

621  : bool
622  {
624  }

◆ getSubscribeStatus()

ilObjectListGUI::getSubscribeStatus ( )

Definition at line 438 of file class.ilObjectListGUI.php.

References $subscribe_enabled.

438  : bool
439  {
441  }

◆ getSubstitutionStatus()

ilObjectListGUI::getSubstitutionStatus ( )

Definition at line 516 of file class.ilObjectListGUI.php.

References $substitutions_enabled.

Referenced by insertDescription().

516  : bool
517  {
519  }
+ Here is the caller graph for this function:

◆ getTileImage()

ilObjectListGUI::getTileImage ( )
private

Definition at line 3377 of file class.ilObjectListGUI.php.

3377  : Image
3378  {
3379  return $this->object_properties->getPropertyTileImage()
3380  ->getTileImage()->getImage($this->ui->factory()->image());
3381  }

◆ getTitle()

ilObjectListGUI::getTitle ( )

getTitle overwritten in class.ilObjLinkResourceList.php

Definition at line 582 of file class.ilObjectListGUI.php.

References $title.

Referenced by initItem(), ilCourseObjectiveListGUI\insertTitle(), and insertTitle().

582  : string
583  {
584  return $this->title;
585  }
+ Here is the caller graph for this function:

◆ getTypeIcon()

ilObjectListGUI::getTypeIcon ( )

Get object type specific type icon.

Definition at line 2717 of file class.ilObjectListGUI.php.

2717  : string
2718  {
2719  return ilObject::getIconForReference(
2720  $this->ref_id,
2721  $this->obj_id,
2722  'small',
2723  $this->getIconImageType()
2724  );
2725  }
getIconImageType()
Returns the icon image type.

◆ getUniqueItemId()

ilObjectListGUI::getUniqueItemId ( bool  $as_div = false)

Get unique item identifier (for js-actions)

Parameters
bool$a_as_div
Returns
string

Definition at line 2952 of file class.ilObjectListGUI.php.

Referenced by insertCommands().

2952  : string
2953  {
2954  // use correct id for references
2955  $id_ref = $this->ref_id;
2956  if ($this->reference_ref_id > 0) {
2957  $id_ref = $this->reference_ref_id;
2958  }
2959 
2960  // add unique identifier for preconditions (objects can appear twice in same container)
2961  if ($this->condition_depth) {
2962  $id_ref .= '_pc' . $this->condition_depth;
2963  }
2964 
2965  // unique
2966  $id_ref .= '_pref_' . $this->parent_ref_id;
2967 
2968  if (!$as_div) {
2969  return $id_ref;
2970  } else {
2971  // action menu [yellow] toggle
2972  return 'lg_div_' . $id_ref;
2973  }
2974  }
+ Here is the caller graph for this function:

◆ init()

ilObjectListGUI::init ( )

initialisation

this method should be overwritten by derived classes

Definition at line 259 of file class.ilObjectListGUI.php.

References ilObjectAccess\_getCommands().

259  : void
260  {
261  // Create static links for default command (linked title) or not
262  $this->static_link_enabled = true;
263  $this->delete_enabled = true;
264  $this->cut_enabled = true;
265  $this->subscribe_enabled = true;
266  $this->link_enabled = false;
267  $this->copy_enabled = false;
268  $this->progress_enabled = false;
269  $this->notice_properties_enabled = true;
270  $this->info_screen_enabled = false;
271  $this->type = ''; // 'cat', 'course', ...
272  $this->gui_class_name = ''; // 'ilobjcategorygui', 'ilobjcoursegui', ...
273 
274  // general commands array, e.g.
275  $this->commands = ilObjectAccess::_getCommands();
276  }
static _getCommands()
get commands
+ Here is the call graph for this function:

◆ initItem()

ilObjectListGUI::initItem ( int  $ref_id,
int  $obj_id,
string  $type,
string  $title = '',
string  $description = '' 
)

initialize new item (is called by getItemHTML())

Definition at line 722 of file class.ilObjectListGUI.php.

References $obj_id, $ref_id, ilCommonActionDispatcherGUI\buildAjaxHash(), getTitle(), ILIAS\Repository\lng(), setAjaxHash(), setDescription(), setTitle(), ilCommonActionDispatcherGUI\TYPE_REPOSITORY, and ilCommonActionDispatcherGUI\TYPE_WORKSPACE.

728  : void {
729  $this->access_cache = [];
730  $this->ref_id = $ref_id;
731  $this->obj_id = $obj_id;
732  $this->object_properties = $this->object_dic['object_properties_agregator']->getFor($obj_id);
733  $this->setTitle($title);
735 
736  $this->current_selection_list = new ilAdvancedSelectionListGUI();
737  $this->current_selection_list->setAriaListTitle(
738  sprintf(
739  $this->lng->txt('actions_for'),
740  htmlspecialchars(addslashes($this->getTitle()))
741  )
742  );
743 
744  // checks, whether any admin commands are included in the output
745  $this->adm_commands_included = false;
746  $this->prevent_access_caching = false;
747 
748  // prepare ajax calls
749  if ($this->context == self::CONTEXT_REPOSITORY) {
751  } else {
753  }
755  }
setDescription(string $description)
getTitle()
getTitle overwritten in class.ilObjLinkResourceList.php
This file is part of ILIAS, a powerful learning management system published by ILIAS open source e-Le...
static buildAjaxHash(int $node_type, ?int $node_id, string $obj_type, int $obj_id, string $sub_type=null, int $sub_id=null, int $news_id=0)
Build ajax hash.
+ Here is the call graph for this function:

◆ insertCommand()

ilObjectListGUI::insertCommand ( string  $href,
string  $text,
string  $frame = '',
string  $img = '',
string  $cmd = '',
string  $onclick = '' 
)

insert command button

Definition at line 1607 of file class.ilObjectListGUI.php.

References ilWebDAVMountInstructionsModalGUI\maybeRenderWebDAVModalInGlobalTpl().

Referenced by ilObjTestListGUI\getCommands(), insertCommands(), insertCommonSocialCommands(), insertCopyCommand(), insertCutCommand(), insertDeleteCommand(), ilObjOrgUnitListGUI\insertInfoScreenCommand(), insertInfoScreenCommand(), insertLinkCommand(), insertMultiDownloadCommand(), insertPasteCommand(), insertSubscribeCommand(), and insertTimingsCommand().

1614  : void {
1615  // #11099
1616  $checksum = md5($href . $text);
1617  if ($href == '#' || !in_array($checksum, $this->prevent_duplicate_commands)) {
1618  if ($href != '#') {
1619  $this->prevent_duplicate_commands[] = $checksum;
1620  }
1621 
1622  $prevent_background_click = false;
1623  if ($cmd == 'mount_webfolder') {
1624  $onclick = "triggerWebDAVModal('$href')";
1625  $href = '#';
1627  }
1628 
1629  $this->current_selection_list->addItem(
1630  $text,
1631  '',
1632  $href,
1633  $img,
1634  $text,
1635  $frame,
1636  '',
1637  $prevent_background_click,
1638  $onclick
1639  );
1640  }
1641  }
+ Here is the call graph for this function:
+ Here is the caller graph for this function:

◆ insertCommands()

ilObjectListGUI::insertCommands ( bool  $use_async = false,
bool  $get_async_commands = false,
string  $async_url = '',
bool  $header_actions = false 
)

insert all commands into html code

Definition at line 1991 of file class.ilObjectListGUI.php.

References $txt, appendRepositoryFrameParameter(), commandsNeedToBeHidden(), createDefaultCommand(), ILIAS\Repository\ctrl(), ilAdvancedSelectionListGUI\DOWN_ARROW_DARK, getCommands(), getCommandsStatus(), getInfoScreenStatus(), getUniqueItemId(), insertCommand(), insertCommonSocialCommands(), insertCopyCommand(), insertCutCommand(), insertDeleteCommand(), insertInfoScreenCommand(), insertLinkCommand(), insertLPCommand(), insertLPSettingsCommand(), insertMultiDownloadCommand(), insertPasteCommand(), insertSubscribeCommand(), insertTimingsCommand(), isMode(), and ILIAS\Repository\lng().

Referenced by getHeaderAction().

1996  : string {
1997  $commands = $this->getCommands();
1998  if ($use_async && !$get_async_commands) {
1999  foreach ($commands as $command) {
2000  if ($command['default'] === true) {
2001  $this->default_command = $command['granted'] === true ? $this->createDefaultCommand($command) : [];
2002  break;
2003  }
2004  }
2005  }
2006 
2007  if (!$this->getCommandsStatus() || $this->commandsNeedToBeHidden(
2008  $use_async,
2009  $get_async_commands,
2010  $header_actions
2011  )) {
2012  return '';
2013  }
2014 
2015  $this->current_selection_list->setAsynch($use_async && !$get_async_commands);
2016  $this->current_selection_list->setAsynchUrl($async_url);
2017  if ($header_actions) {
2018  $this->current_selection_list->setListTitle(
2019  '<span class="hidden-xs">' .
2020  $this->lng->txt('actions') .
2021  '</span>'
2022  );
2023  } else {
2024  $this->current_selection_list->setListTitle('');
2025  }
2026  $this->current_selection_list->setId('act_' . $this->getUniqueItemId());
2027  $this->current_selection_list->setSelectionHeaderClass('');
2028  $this->current_selection_list->setItemLinkClass('');
2029  $this->current_selection_list->setLinksMode('il_ContainerItemCommand2');
2030  $this->current_selection_list->setHeaderIcon(ilAdvancedSelectionListGUI::DOWN_ARROW_DARK);
2031  $this->current_selection_list->setUseImages(false);
2032  $this->current_selection_list->setAdditionalToggleElement(
2033  $this->getUniqueItemId(true),
2034  'ilContainerListItemOuterHighlight'
2035  );
2036 
2037  if ($use_async && !$get_async_commands) {
2038  return $this->current_selection_list->getHTML();
2039  }
2040 
2041  $this->ctrl->setParameterByClass($this->gui_class_name, 'ref_id', $this->ref_id);
2042 
2043  $this->default_command = [];
2044  $this->prevent_duplicate_commands = [];
2045 
2046  // we only allow the following commands inside the header actions
2047  $valid_header_commands = ['mount_webfolder'];
2048 
2049 
2050  foreach ($commands as $command) {
2051  if ($header_actions && !in_array($command['cmd'], $valid_header_commands)
2052  || $command['granted'] === false) {
2053  continue;
2054  }
2055 
2056  if ($command['default'] === true) {
2057  $this->default_command = $this->createDefaultCommand($command);
2058  continue;
2059  }
2060 
2061  // workaround for repository frameset
2062  $command['link'] =
2063  $this->appendRepositoryFrameParameter($command['link']);
2064 
2065  $cmd_link = $command['link'];
2066  $txt = ($command['lang_var'] == '')
2067  ? $command['txt']
2068  : $this->lng->txt($command['lang_var']);
2069  $this->insertCommand(
2070  $cmd_link,
2071  $txt,
2072  $command['frame'],
2073  $command['img'],
2074  $command['cmd']
2075  );
2076  }
2077 
2078  // custom commands
2079  if (is_array($this->cust_commands)) {
2080  foreach ($this->cust_commands as $command) {
2081  if ($command instanceof Button) {
2082  $this->current_selection_list->addComponent($command);
2083  continue;
2084  }
2085 
2086  $this->insertCommand(
2087  $command['link'],
2088  $this->lng->txt($command['lang_var']),
2089  $command['frame'],
2090  '',
2091  $command['cmd'] ?? '',
2092  $command['onclick']
2093  );
2094  }
2095  }
2096  $this->insertLPSettingsCommand();
2097 
2098  // info screen command
2099  if ($this->getInfoScreenStatus()) {
2100  $this->insertInfoScreenCommand();
2101  }
2102 
2103  $this->insertLPCommand();
2104 
2105  if (!$this->isMode(self::IL_LIST_AS_TRIGGER)) {
2106  // delete
2107  if ($this->delete_enabled) {
2108  $this->insertDeleteCommand();
2109  }
2110 
2111  // link
2112  if ($this->link_enabled) {
2113  $this->insertLinkCommand();
2114  }
2115 
2116  // cut
2117  if ($this->cut_enabled) {
2118  $this->insertCutCommand();
2119  }
2120 
2121  // copy
2122  if ($this->copy_enabled) {
2123  $this->insertCopyCommand();
2124  }
2125 
2126  // cut/copy from workspace to repository
2127  if ($this->repository_transfer_enabled) {
2128  $this->insertCutCommand(true);
2129  $this->insertCopyCommand(true);
2130  }
2131 
2132  if ($this->timings_enabled) {
2133  $this->insertTimingsCommand();
2134  }
2135 
2136  // subscribe
2137  if ($this->subscribe_enabled) {
2138  $this->insertSubscribeCommand();
2139  }
2140 
2141  // multi download
2142  if ($this->multi_download_enabled && $header_actions) {
2143  $this->insertMultiDownloadCommand();
2144  }
2145 
2146  // BEGIN PATCH Lucene search
2147  if ($this->cut_enabled or $this->link_enabled) {
2148  $this->insertPasteCommand();
2149  }
2150  // END PATCH Lucene Search
2151  }
2152 
2153  // common social commands (comment, notes, tags)
2154  if (!$this->isMode(self::IL_LIST_AS_TRIGGER)) {
2155  $this->insertCommonSocialCommands($header_actions);
2156  }
2157 
2158  if (!$header_actions) {
2159  $this->ctrl->clearParametersByClass($this->gui_class_name);
2160  }
2161 
2162  if ($use_async && $get_async_commands) {
2163  return $this->current_selection_list->getHTML(true);
2164  }
2165 
2166  return $this->current_selection_list->getHTML();
2167  }
getCommands()
get all current commands for a specific ref id (in the permission context of the current user) ...
getUniqueItemId(bool $as_div=false)
Get unique item identifier (for js-actions)
appendRepositoryFrameParameter(string $link)
workaround: all links into the repository (from outside) must tell repository to set up the frameset ...
insertCopyCommand(bool $to_repository=false)
createDefaultCommand(array $command)
Get default command link Overwritten for e.g categories,courses => they return a goto link If search ...
isMode(string $mode)
check current output mode
$txt
Definition: error.php:14
insertLPCommand()
insert learning progress command
insertCutCommand(bool $to_repository=false)
commandsNeedToBeHidden(bool $use_async, bool $get_async_commands, bool $header_actions)
Fix bug #12417: We hide the action menu when we are in the public area.
insertTimingsCommand()
ks, 23 OCT 2023: This function is badly named and it already was before the changes made today...
insertCommand(string $href, string $text, string $frame='', string $img='', string $cmd='', string $onclick='')
insert command button
insertCommonSocialCommands(bool $header_actions=false)
Insert common social commands (comments, notes, tagging)
+ Here is the call graph for this function:
+ Here is the caller graph for this function:

◆ insertCommonSocialCommands()

ilObjectListGUI::insertCommonSocialCommands ( bool  $header_actions = false)

Insert common social commands (comments, notes, tagging)

Definition at line 1866 of file class.ilObjectListGUI.php.

References $ref_id, $reference_ref_id, getCommandFrame(), ilNoteGUI\getListCommentsJSCall(), ilNoteGUI\getListNotesJSCall(), ilTaggingGUI\getListTagsJSCall(), insertCommand(), isCommentsActivated(), ILIAS\Repository\lng(), and ILIAS\Repository\user().

Referenced by insertCommands().

1866  : void
1867  {
1868  if ($this->std_cmd_only || $this->user->isAnonymous()) {
1869  return;
1870  }
1871 
1872  $this->lng->loadLanguageModule('notes');
1873  $this->lng->loadLanguageModule('tagging');
1874  $cmd_frame = $this->getCommandFrame('infoScreen');
1875 
1876  // reference objects have translated ids, revert to originals
1877  $note_ref_id = $this->ref_id;
1878  if ($this->reference_ref_id) {
1879  $note_ref_id = $this->reference_ref_id;
1880  }
1881 
1882  $js_updater = $header_actions
1883  ? 'il.Object.redrawActionHeader();'
1884  : 'il.Object.redrawListItem(' . $note_ref_id . ')';
1885 
1886  $comments_enabled = $this->isCommentsActivated($this->type, $this->ref_id, $this->obj_id, $header_actions);
1887  if ($comments_enabled) {
1888  $this->insertCommand(
1889  '#',
1890  $this->lng->txt('notes_comments'),
1891  $cmd_frame,
1892  '',
1893  '',
1894  ilNoteGUI::getListCommentsJSCall($this->ajax_hash, $js_updater)
1895  );
1896  }
1897 
1898  if ($this->notes_enabled) {
1899  $this->insertCommand(
1900  '#',
1901  $this->lng->txt('notes'),
1902  $cmd_frame,
1903  '',
1904  '',
1905  ilNoteGUI::getListNotesJSCall($this->ajax_hash, $js_updater)
1906  );
1907  }
1908 
1909  if ($this->tags_enabled) {
1910  $this->insertCommand(
1911  '#',
1912  $this->lng->txt('tagging_set_tag'),
1913  $cmd_frame,
1914  '',
1915  '',
1916  ilTaggingGUI::getListTagsJSCall($this->ajax_hash, $js_updater)
1917  );
1918  }
1919  }
static getListTagsJSCall(string $a_hash, string $a_update_code=null)
getCommandFrame(string $cmd)
Get command target frame.
isCommentsActivated(string $type, int $ref_id, int $obj_id, bool $header_actions, bool $check_write_access=true)
Check comments status against comments settings and context.
static getListNotesJSCall(string $a_hash, string $a_update_code=null)
Get list notes js call.
insertCommand(string $href, string $text, string $frame='', string $img='', string $cmd='', string $onclick='')
insert command button
static getListCommentsJSCall(string $a_hash, string $a_update_code=null)
Get list comments js call.
+ Here is the call graph for this function:
+ Here is the caller graph for this function:

◆ insertCopyCommand()

ilObjectListGUI::insertCopyCommand ( bool  $to_repository = false)

Definition at line 1753 of file class.ilObjectListGUI.php.

References checkCommandAccess(), ILIAS\Repository\ctrl(), getCommandId(), insertCommand(), and ILIAS\Repository\lng().

Referenced by insertCommands().

1753  : void
1754  {
1755  if ($this->std_cmd_only) {
1756  return;
1757  }
1758 
1759  if ($this->checkCommandAccess('copy', 'copy', $this->ref_id, $this->type) &&
1760  $this->obj_definition->allowCopy($this->type)) {
1761  if ($this->context != self::CONTEXT_WORKSPACE && $this->context != self::CONTEXT_WORKSPACE_SHARING) {
1762  $this->ctrl->setParameterByClass('ilobjectcopygui', 'source_id', $this->getCommandId());
1763  $cmd_copy = $this->ctrl->getLinkTargetByClass('ilobjectcopygui', 'initTargetSelection');
1764  $this->insertCommand($cmd_copy, $this->lng->txt('copy'));
1765  } else {
1766  $this->ctrl->setParameter(
1767  $this->container_obj,
1768  'ref_id',
1769  $this->container_obj->getObject()->getRefId()
1770  );
1771  $this->ctrl->setParameter($this->container_obj, 'item_ref_id', $this->getCommandId());
1772 
1773  if (!$to_repository) {
1774  $cmd_copy = $this->ctrl->getLinkTarget($this->container_obj, 'copy');
1775  $this->insertCommand($cmd_copy, $this->lng->txt('copy'));
1776  } else {
1777  $cmd_copy = $this->ctrl->getLinkTarget($this->container_obj, 'copy_to_repository');
1778  $this->insertCommand($cmd_copy, $this->lng->txt('wsp_copy_to_repository'));
1779  }
1780  }
1781 
1782  $this->adm_commands_included = true;
1783  }
1784  }
checkCommandAccess(string $permission, string $cmd, int $ref_id, string $type, ?int $obj_id=null)
getCommandId()
get command id Normally the ref id.
insertCommand(string $href, string $text, string $frame='', string $img='', string $cmd='', string $onclick='')
insert command button
+ Here is the call graph for this function:
+ Here is the caller graph for this function:

◆ insertCutCommand()

ilObjectListGUI::insertCutCommand ( bool  $to_repository = false)

Definition at line 1712 of file class.ilObjectListGUI.php.

References checkCommandAccess(), ILIAS\Repository\ctrl(), getCommandId(), getContainerObject(), insertCommand(), and ILIAS\Repository\lng().

Referenced by insertCommands().

1712  : void
1713  {
1714  if ($this->std_cmd_only) {
1715  return;
1716  }
1717  // BEGIN PATCH Lucene search
1718  if (
1720  ) {
1721  if ($this->checkCommandAccess('delete', '', $this->ref_id, $this->type)) {
1722  $this->ctrl->setParameter($this->getContainerObject(), 'item_ref_id', $this->getCommandId());
1723  $cmd_link = $this->ctrl->getLinkTarget($this->getContainerObject(), 'cut');
1724  $this->insertCommand($cmd_link, $this->lng->txt('move'));
1725  $this->adm_commands_included = true;
1726  }
1727  return;
1728  }
1729  // END PATCH Lucene Search
1730 
1731  // if the permission is changed here, it has
1732  // also to be changed in ilContainerContentGUI, determineAdminCommands
1733  if ($this->checkCommandAccess('delete', '', $this->ref_id, $this->type) && $this->container_obj->getObject()) {
1734  $this->ctrl->setParameter(
1735  $this->container_obj,
1736  'ref_id',
1737  $this->container_obj->getObject()->getRefId()
1738  );
1739  $this->ctrl->setParameter($this->container_obj, 'item_ref_id', $this->getCommandId());
1740 
1741  if (!$to_repository) {
1742  $cmd_link = $this->ctrl->getLinkTarget($this->container_obj, 'cut');
1743  $this->insertCommand($cmd_link, $this->lng->txt('move'));
1744  } else {
1745  $cmd_link = $this->ctrl->getLinkTarget($this->container_obj, 'cut_for_repository');
1746  $this->insertCommand($cmd_link, $this->lng->txt('wsp_move_to_repository'));
1747  }
1748 
1749  $this->adm_commands_included = true;
1750  }
1751  }
checkCommandAccess(string $permission, string $cmd, int $ref_id, string $type, ?int $obj_id=null)
getCommandId()
get command id Normally the ref id.
insertCommand(string $href, string $text, string $frame='', string $img='', string $cmd='', string $onclick='')
insert command button
This file is part of ILIAS, a powerful learning management system published by ILIAS open source e-Le...
+ Here is the call graph for this function:
+ Here is the caller graph for this function:

◆ insertDeleteCommand()

ilObjectListGUI::insertDeleteCommand ( )

Definition at line 1643 of file class.ilObjectListGUI.php.

References checkCommandAccess(), ILIAS\Repository\ctrl(), getCommandId(), getContainerObject(), insertCommand(), and ILIAS\Repository\lng().

Referenced by insertCommands().

1643  : void
1644  {
1645  if ($this->std_cmd_only) {
1646  return;
1647  }
1648 
1649  if (is_object($this->getContainerObject()) and
1651  if ($this->checkCommandAccess('delete', '', $this->ref_id, $this->type)) {
1652  $this->ctrl->setParameter($this->getContainerObject(), 'item_ref_id', $this->getCommandId());
1653  $cmd_link = $this->ctrl->getLinkTarget($this->getContainerObject(), 'delete');
1654  $this->insertCommand($cmd_link, $this->lng->txt('delete'));
1655  $this->adm_commands_included = true;
1656  }
1657  return;
1658  }
1659 
1660  if ($this->checkCommandAccess('delete', '', $this->ref_id, $this->type)) {
1661  $this->ctrl->setParameter(
1662  $this->container_obj,
1663  'ref_id',
1664  $this->container_obj->getObject()->getRefId()
1665  );
1666  $this->ctrl->setParameter($this->container_obj, 'item_ref_id', $this->getCommandId());
1667  $cmd_link = $this->ctrl->getLinkTarget($this->container_obj, 'delete');
1668  $this->insertCommand($cmd_link, $this->lng->txt('delete'));
1669  $this->adm_commands_included = true;
1670  }
1671  }
checkCommandAccess(string $permission, string $cmd, int $ref_id, string $type, ?int $obj_id=null)
getCommandId()
get command id Normally the ref id.
insertCommand(string $href, string $text, string $frame='', string $img='', string $cmd='', string $onclick='')
insert command button
This file is part of ILIAS, a powerful learning management system published by ILIAS open source e-Le...
+ Here is the call graph for this function:
+ Here is the caller graph for this function:

◆ insertDescription()

ilObjectListGUI::insertDescription ( )

Definition at line 1180 of file class.ilObjectListGUI.php.

References Vendor\Package\$d, getDescription(), getSubstitutionStatus(), and insertSubstitutions().

Referenced by ilCourseObjectiveListGUI\getObjectiveListItemHTML().

1180  : void
1181  {
1182  if ($this->getSubstitutionStatus()) {
1183  $this->insertSubstitutions();
1184  if (!$this->substitutions->isDescriptionEnabled()) {
1185  return;
1186  }
1187  }
1188 
1189  // see bug #16519
1190  $d = $this->getDescription();
1191  // even b tag produced bugs, see #32304
1192  $d = strip_tags($d);
1193  $this->tpl->setCurrentBlock('item_description');
1194  $this->tpl->setVariable('TXT_DESC', $d);
1195  $this->tpl->parseCurrentBlock();
1196  }
getDescription()
getDescription overwritten in class.ilObjLinkResourceList.php
+ Here is the call graph for this function:
+ Here is the caller graph for this function:

◆ insertIconsAndCheckboxes()

ilObjectListGUI::insertIconsAndCheckboxes ( )

Definition at line 2653 of file class.ilObjectListGUI.php.

Referenced by ilCourseObjectiveListGUI\getObjectiveListItemHTML().

2653  : void
2654  {
2655  $cnt = 0;
2656  if ($this->getCheckboxStatus()) {
2657  $this->tpl->setCurrentBlock('check');
2658  $this->tpl->setVariable('VAL_ID', $this->getCommandId());
2659  $this->tpl->setVariable('CHECK_TITLE', $this->lng->txt('select') . ' ' . $this->getTitle());
2660  $this->tpl->parseCurrentBlock();
2661  $cnt += 1;
2662  } elseif ($this->getDownloadCheckboxState() != self::DOWNLOAD_CHECKBOX_NONE) {
2663  $this->tpl->setCurrentBlock('check_download');
2664  $this->tpl->setVariable('CHECK_DOWNLOAD_TITLE', $this->lng->txt('download') . ' ' . $this->getTitle());
2665  if ($this->getDownloadCheckboxState() == self::DOWNLOAD_CHECKBOX_ENABLED) {
2666  $this->tpl->setVariable('VAL_ID', $this->getCommandId());
2667  } else {
2668  $this->tpl->setVariable('VAL_VISIBILITY', 'visibility: hidden;" disabled="disabled');
2669  }
2670  $this->tpl->parseCurrentBlock();
2671  $cnt += 1;
2672  } elseif ($this->getExpandStatus()) {
2673  $this->tpl->setCurrentBlock('expand');
2674 
2675  if ($this->isExpanded()) {
2676  $this->ctrl->setParameter($this->container_obj, 'expand', -1 * $this->obj_id);
2677  // 'view' added, see #19922
2678  $this->tpl->setVariable('EXP_HREF', $this->ctrl->getLinkTarget($this->container_obj, 'view', $this->getUniqueItemId(true)));
2679  $this->ctrl->clearParameters($this->container_obj);
2680  $this->tpl->setVariable('EXP_IMG', ilUtil::getImagePath('nav/tree_exp.svg'));
2681  $this->tpl->setVariable('EXP_ALT', $this->lng->txt('collapse'));
2682  } else {
2683  $this->ctrl->setParameter($this->container_obj, 'expand', $this->obj_id);
2684  // 'view' added, see #19922
2685  $this->tpl->setVariable('EXP_HREF', $this->ctrl->getLinkTarget($this->container_obj, 'view', $this->getUniqueItemId(true)));
2686  $this->ctrl->clearParameters($this->container_obj);
2687  $this->tpl->setVariable('EXP_IMG', ilUtil::getImagePath('nav/tree_col.svg'));
2688  $this->tpl->setVariable('EXP_ALT', $this->lng->txt('expand'));
2689  }
2690 
2691  $this->tpl->parseCurrentBlock();
2692  $cnt += 1;
2693  }
2694 
2695  if ($this->getIconStatus()) {
2696  if ($cnt == 1) {
2697  $this->tpl->touchBlock('i_1');
2698  }
2699 
2700  $this->tpl->setCurrentBlock('icon');
2701  $this->tpl->setVariable('ALT_ICON', $this->buildTranslatedType());
2702 
2703  $this->tpl->setVariable(
2704  'SRC_ICON',
2705  $this->getTypeIcon()
2706  );
2707  $this->tpl->parseCurrentBlock();
2708  $cnt += 1;
2709  }
2710 
2711  $this->tpl->touchBlock('d_' . $cnt);
2712  }
getTypeIcon()
Get object type specific type icon.
static getImagePath(string $img, string $module_path="", string $mode="output", bool $offline=false)
get image path (for images located in a template directory)
getCommandId()
get command id Normally the ref id.
getTitle()
getTitle overwritten in class.ilObjLinkResourceList.php
+ Here is the caller graph for this function:

◆ insertInfoScreenCommand()

ilObjectListGUI::insertInfoScreenCommand ( )

Definition at line 1850 of file class.ilObjectListGUI.php.

References getCommandFrame(), getCommandLink(), ilUtil\getImagePath(), insertCommand(), and ILIAS\Repository\lng().

Referenced by insertCommands().

1850  : void
1851  {
1852  if ($this->std_cmd_only) {
1853  return;
1854  }
1855  $this->insertCommand(
1856  $this->getCommandLink('infoScreen'),
1857  $this->lng->txt('info_short'),
1858  $this->getCommandFrame('infoScreen'),
1859  ilUtil::getImagePath('standard/icon_info.svg')
1860  );
1861  }
static getImagePath(string $img, string $module_path="", string $mode="output", bool $offline=false)
get image path (for images located in a template directory)
getCommandFrame(string $cmd)
Get command target frame.
getCommandLink(string $cmd)
Get command link url.
insertCommand(string $href, string $text, string $frame='', string $img='', string $cmd='', string $onclick='')
insert command button
+ Here is the call graph for this function:
+ Here is the caller graph for this function:

◆ insertItemDetailLinks()

ilObjectListGUI::insertItemDetailLinks ( )

Definition at line 549 of file class.ilObjectListGUI.php.

549  : void
550  {
551  if (!count($this->item_detail_links)) {
552  return;
553  }
554  if (strlen($this->item_detail_links_intro)) {
555  $this->tpl->setCurrentBlock('item_detail_intro');
556  $this->tpl->setVariable('ITEM_DETAIL_INTRO_TXT', $this->item_detail_links_intro);
557  $this->tpl->parseCurrentBlock();
558  }
559 
560  foreach ($this->item_detail_links as $info) {
561  $this->tpl->setCurrentBlock('item_detail_link');
562  $this->tpl->setVariable('ITEM_DETAIL_LINK_TARGET', $info['target']);
563  $this->tpl->setVariable('ITEM_DETAIL_LINK_DESC', $info['desc']);
564  $this->tpl->setVariable('ITEM_DETAIL_LINK_HREF', $info['link']);
565  $this->tpl->setVariable('ITEM_DETAIL_LINK_NAME', $info['name']);
566  $this->tpl->parseCurrentBlock();
567  }
568  $this->tpl->setCurrentBlock('item_detail_links');
569  $this->tpl->parseCurrentBlock();
570  }

◆ insertLinkCommand()

ilObjectListGUI::insertLinkCommand ( )

Definition at line 1673 of file class.ilObjectListGUI.php.

References $obj_definition, checkCommandAccess(), ILIAS\Repository\ctrl(), getCommandId(), getContainerObject(), insertCommand(), and ILIAS\Repository\lng().

Referenced by insertCommands().

1673  : void
1674  {
1675  $objDefinition = $this->obj_definition;
1676 
1677  if ($this->std_cmd_only) {
1678  return;
1679  }
1680 
1681  // #17307
1682  if (
1683  !$this->checkCommandAccess('delete', '', $this->ref_id, $this->type) ||
1684  !$objDefinition->allowLink($this->type)
1685  ) {
1686  return;
1687  }
1688 
1689  // BEGIN PATCH Lucene search
1690  if ($this->getContainerObject() instanceof ilAdministrationCommandHandling) {
1691  $this->ctrl->setParameter($this->getContainerObject(), 'item_ref_id', $this->getCommandId());
1692  $cmd_link = $this->ctrl->getLinkTarget($this->getContainerObject(), 'link');
1693  $this->insertCommand($cmd_link, $this->lng->txt('link'));
1694  $this->adm_commands_included = true;
1695  return;
1696  }
1697  // END PATCH Lucene Search
1698 
1699  // if the permission is changed here, it has
1700  // also to be changed in ilContainerGUI, admin command check
1701  $this->ctrl->setParameter(
1702  $this->container_obj,
1703  'ref_id',
1704  $this->container_obj->getObject()->getRefId()
1705  );
1706  $this->ctrl->setParameter($this->container_obj, 'item_ref_id', $this->getCommandId());
1707  $cmd_link = $this->ctrl->getLinkTarget($this->container_obj, 'link');
1708  $this->insertCommand($cmd_link, $this->lng->txt('link'));
1709  $this->adm_commands_included = true;
1710  }
checkCommandAccess(string $permission, string $cmd, int $ref_id, string $type, ?int $obj_id=null)
getCommandId()
get command id Normally the ref id.
ilObjectDefinition $obj_definition
insertCommand(string $href, string $text, string $frame='', string $img='', string $cmd='', string $onclick='')
insert command button
This file is part of ILIAS, a powerful learning management system published by ILIAS open source e-Le...
+ Here is the call graph for this function:
+ Here is the caller graph for this function:

◆ insertLPCommand()

ilObjectListGUI::insertLPCommand ( )

insert learning progress command

Definition at line 3386 of file class.ilObjectListGUI.php.

Referenced by insertCommands().

3386  : void
3387  {
3388  if ($this->std_cmd_only || !$this->lp_cmd_enabled) {
3389  return;
3390  }
3391  $relevant = ilLPStatus::hasListGUIStatus($this->obj_id);
3392  if ($relevant) {
3393  $cmd_link = $this->getCommandLink('learningProgress');
3394  $this->insertCommand(
3395  $cmd_link,
3396  $this->lng->txt('learning_progress')
3397  );
3398  }
3399  }
static hasListGUIStatus(int $a_obj_id)
getCommandLink(string $cmd)
Get command link url.
insertCommand(string $href, string $text, string $frame='', string $img='', string $cmd='', string $onclick='')
insert command button
+ Here is the caller graph for this function:

◆ insertLPSettingsCommand()

ilObjectListGUI::insertLPSettingsCommand ( )
private
Deprecated:
in 9.0 (we need a better way to do this!)

Definition at line 3404 of file class.ilObjectListGUI.php.

Referenced by insertCommands().

3404  : void
3405  {
3407  || ilObjectLP::getTypeClass($this->type) === ''
3408  || ! $this->checkCommandAccess('edit_learning_progress', '', $this->ref_id, $this->type)
3409  ) {
3410  return;
3411  }
3412 
3413  $cmd_link = '';
3414  $this->ctrl->setParameterByClass(ilLearningProgressGUI::class, 'ref_id', $this->ref_id);
3415  switch ($this->type) {
3416  case 'sahs':
3417  switch (ilObjSAHSLearningModule::_lookupSubType($this->obj_id)) {
3418  case 'scorm2004':
3419  $scorm_class = ilObjSCORM2004LearningModuleGUI::class;
3420  break;
3421  case 'scorm':
3422  $scorm_class = ilObjSCORMLearningModuleGUI::class;
3423  break;
3424  default:
3425  $scorm_class = '';
3426  break;
3427  }
3428 
3429  $cmd_link = $this->ctrl->getLinkTargetByClass([
3430  ilSAHSEditGUI::class,
3431  $scorm_class,
3432  ilLearningProgressGUI::class,
3433  ilLPListOfSettingsGUI::class
3434  ]);
3435  break;
3436 
3437  case 'lm':
3438  $cmd_link = $this->ctrl->getLinkTargetByClass([
3439  ilLMEditorGUI::class,
3440  ilObjLearningModuleGUI::class,
3441  ilLearningProgressGUI::class,
3442  ilLPListOfSettingsGUI::class
3443  ]);
3444  break;
3445 
3446  case 'lso':
3447  $cmd_link = $this->ctrl->getLinkTargetByClass([
3448  ilObjLearningSequenceGUI::class,
3449  ilLearningProgressGUI::class,
3450  ilLPListOfSettingsGUI::class
3451  ]);
3452  break;
3453 
3454  case 'copa':
3455  case 'iass':
3456  case 'tst':
3457  case 'htlm':
3458  case 'exc':
3459  case 'svy':
3460  case 'file':
3461  case 'crs':
3462  $gui_class = 'ilObj' . $this->obj_definition->getClassName($this->type) . 'GUI';
3463  $cmd_link = $this->ctrl->getLinkTargetByClass([
3464  ilRepositoryGUI::class,
3465  $gui_class,
3466  ilLearningProgressGUI::class,
3467  ilLPListOfSettingsGUI::class
3468  ]);
3469  break;
3470 
3471  case 'prgr':
3472  case 'prg':
3473  case 'lso':
3474  break;
3475  default:
3476  break;
3477  }
3478 
3479  $this->ctrl->setParameterByClass('ilrepositorygui', 'ref_id', $this->requested_ref_id);
3480  if ($cmd_link !== '') {
3481  $this->insertCommand(
3482  $cmd_link,
3483  $this->lng->txt('listaction_learning_progress_settings')
3484  );
3485  }
3486  }
checkCommandAccess(string $permission, string $cmd, int $ref_id, string $type, ?int $obj_id=null)
static _lookupSubType(int $a_obj_id)
lookup subtype id (scorm, )
static getTypeClass(string $type)
insertCommand(string $href, string $text, string $frame='', string $img='', string $cmd='', string $onclick='')
insert command button
+ Here is the caller graph for this function:

◆ insertMultiDownloadCommand()

ilObjectListGUI::insertMultiDownloadCommand ( )

Definition at line 2244 of file class.ilObjectListGUI.php.

References $requested_ref_id, ilObject\_lookupType(), ILIAS\Repository\access(), ILIAS\Repository\ctrl(), getContainerObject(), insertCommand(), ILIAS\Repository\lng(), and ILIAS\Repository\user().

Referenced by insertCommands().

2244  : void
2245  {
2246  if ($this->std_cmd_only) {
2247  return;
2248  }
2249 
2250  if (!$this->obj_definition->isContainer(ilObject::_lookupType($this->obj_id))) {
2251  return;
2252  }
2253 
2254  if ($this->getContainerObject() instanceof ilContainerGUI) {
2255  $this->ctrl->setParameter($this->getContainerObject(), 'type', '');
2256  $this->ctrl->setParameter($this->getContainerObject(), 'item_ref_id', '');
2257  $this->ctrl->setParameter($this->getContainerObject(), 'active_node', '');
2258  // bugfix mantis 24559
2259  // undoing an erroneous change inside mantis 23516 by
2260  // adding 'Download Multiple Objects'-functionality for non-admins
2261  // as they don't have the possibility to use the multi-download-capability of the manage-tab
2262  $user_id = $this->user->getId();
2263  $hasAdminAccess = $this->access->checkAccessOfUser($user_id, 'crs_admin', $this->ctrl->getCmd(), $this->requested_ref_id);
2264  // to still prevent duplicate download functions for admins
2265  // the following if-else statement keeps the redirection for admins
2266  // while letting other course members access the original multi-download functionality
2267  if ($hasAdminAccess) {
2268  $cmd = ($this->requested_cmd == 'enableAdministrationPanel')
2269  ? 'render'
2270  : 'enableAdministrationPanel';
2271  } else {
2272  $cmd = ($this->requested_cmd == 'enableMultiDownload')
2273  ? 'render'
2274  : 'enableMultiDownload';
2275  }
2276  $cmd_link = $this->ctrl->getLinkTarget($this->getContainerObject(), $cmd);
2277  $this->insertCommand($cmd_link, $this->lng->txt('download_multiple_objects'));
2278  }
2279  }
Class ilContainerGUI This is a base GUI class for all container objects in ILIAS: root folder...
insertCommand(string $href, string $text, string $frame='', string $img='', string $cmd='', string $onclick='')
insert command button
static _lookupType(int $id, bool $reference=false)
+ Here is the call graph for this function:
+ Here is the caller graph for this function:

◆ insertNoticeProperties()

ilObjectListGUI::insertNoticeProperties ( )

Definition at line 1441 of file class.ilObjectListGUI.php.

References getNoticeProperties().

1441  : void
1442  {
1443  $this->getNoticeProperties();
1444  foreach ($this->notice_prop as $property) {
1445  $this->tpl->setCurrentBlock('notice_item');
1446  $this->tpl->setVariable('NOTICE_ITEM_VALUE', $property['value']);
1447  $this->tpl->parseCurrentBlock();
1448  }
1449  $this->tpl->setCurrentBlock('notice_property');
1450  $this->tpl->parseCurrentBlock();
1451  }
+ Here is the call graph for this function:

◆ insertPasteCommand()

ilObjectListGUI::insertPasteCommand ( )

Definition at line 1786 of file class.ilObjectListGUI.php.

References ilObject\_lookupType(), ILIAS\Repository\ctrl(), getCommandId(), getContainerObject(), insertCommand(), and ILIAS\Repository\lng().

Referenced by insertCommands().

1786  : void
1787  {
1788  if ($this->std_cmd_only) {
1789  return;
1790  }
1791 
1792  if (!$this->obj_definition->isContainer(ilObject::_lookupType($this->obj_id))) {
1793  return;
1794  }
1795 
1796  if (
1798  $this->clipboard->hasEntries()
1799  ) {
1800  $this->ctrl->setParameter($this->getContainerObject(), 'item_ref_id', $this->getCommandId());
1801  $cmd_link = $this->ctrl->getLinkTarget($this->getContainerObject(), 'paste');
1802  $this->insertCommand($cmd_link, $this->lng->txt('paste'));
1803  $this->adm_commands_included = true;
1804  }
1805  }
getCommandId()
get command id Normally the ref id.
insertCommand(string $href, string $text, string $frame='', string $img='', string $cmd='', string $onclick='')
insert command button
This file is part of ILIAS, a powerful learning management system published by ILIAS open source e-Le...
static _lookupType(int $id, bool $reference=false)
+ Here is the call graph for this function:
+ Here is the caller graph for this function:

◆ insertPath()

ilObjectListGUI::insertPath ( )

Definition at line 2622 of file class.ilObjectListGUI.php.

2622  : void
2623  {
2624  if ($this->getPathStatus() != false) {
2625  if (!$this->path_gui instanceof \ilPathGUI) {
2626  $path_gui = new \ilPathGUI();
2627  } else {
2629  }
2630 
2631  $path_gui->enableTextOnly(!$this->path_linked);
2632  $path_gui->setUseImages(false);
2633 
2634  $start_node = ROOT_FOLDER_ID;
2635  if ($this->path_start_node) {
2636  $start_node = $this->path_start_node;
2637  }
2638 
2639  $this->tpl->setCurrentBlock('path_item');
2640  $this->tpl->setVariable('PATH_ITEM', $path_gui->getPath($start_node, $this->ref_id));
2641  $this->tpl->parseCurrentBlock();
2642 
2643  $this->tpl->setCurrentBlock('path');
2644  $this->tpl->setVariable('TXT_LOCATION', $this->lng->txt('locator'));
2645  $this->tpl->parseCurrentBlock();
2646  }
2647  }
Creates a path for a start and endnode.
enableTextOnly(bool $a_status)
render path as text only
const ROOT_FOLDER_ID
Definition: constants.php:32
setUseImages(bool $a_status)
getPath(int $a_startnode, int $a_endnode)
get path

◆ insertPositionField()

ilObjectListGUI::insertPositionField ( )

Definition at line 2736 of file class.ilObjectListGUI.php.

Referenced by ilCourseObjectiveListGUI\getObjectiveListItemHTML().

2736  : void
2737  {
2738  if ($this->position_enabled) {
2739  $this->tpl->setCurrentBlock('position');
2740  $this->tpl->setVariable('POS_ID', $this->position_field_index);
2741  $this->tpl->setVariable('POS_VAL', $this->position_value);
2742  $this->tpl->parseCurrentBlock();
2743  }
2744  }
+ Here is the caller graph for this function:

◆ insertPreconditions()

ilObjectListGUI::insertPreconditions ( )

insert all missing preconditions

Definition at line 1559 of file class.ilObjectListGUI.php.

References ilObject\_lookupTitle(), ILIAS\Repository\lng(), parseConditions(), and ilArrayUtil\sortArray().

1559  : void
1560  {
1561  // do not show multi level conditions (messes up layout)
1562  if ($this->condition_depth > 0) {
1563  return;
1564  }
1565 
1566  if ($this->context == self::CONTEXT_WORKSPACE) {
1567  return;
1568  }
1569 
1570  if (isset($this->condition_target) && is_array($this->condition_target)
1571  && count($this->condition_target) > 0) {
1572  $conditions = ilConditionHandler::_getEffectiveConditionsOfTarget(
1573  (int) $this->condition_target['ref_id'],
1574  (int) $this->condition_target['obj_id'],
1575  $this->condition_target['target_type'] ?? ''
1576  );
1577  } else {
1578  $conditions = ilConditionHandler::_getEffectiveConditionsOfTarget($this->ref_id, $this->obj_id);
1579  }
1580 
1581  if (sizeof($conditions)) {
1582  for ($i = 0; $i < count($conditions); $i++) {
1583  $conditions[$i]['title'] = ilObject::_lookupTitle($conditions[$i]['trigger_obj_id']);
1584  }
1585  $conditions = ilArrayUtil::sortArray($conditions, 'title', 'DESC');
1586 
1587  ++self::$js_unique_id;
1588  // Show obligatory and optional preconditions seperated
1589  $all_done_obl = $this->parseConditions(self::$js_unique_id, $conditions);
1590  $all_done_opt = $this->parseConditions(self::$js_unique_id, $conditions, false);
1591 
1592  if (!$all_done_obl || !$all_done_opt) {
1593  $this->tpl->setCurrentBlock('preconditions_toggle');
1594  $this->tpl->setVariable('PRECONDITION_TOGGLE_INTRO', $this->lng->txt('precondition_toggle'));
1595  $this->tpl->setVariable('PRECONDITION_TOGGLE_TRIGGER', $this->lng->txt('show'));
1596  $this->tpl->setVariable('PRECONDITION_TOGGLE_ID', self::$js_unique_id);
1597  $this->tpl->setVariable('TXT_PRECONDITION_SHOW', $this->lng->txt('show'));
1598  $this->tpl->setVariable('TXT_PRECONDITION_HIDE', $this->lng->txt('hide'));
1599  $this->tpl->parseCurrentBlock();
1600  }
1601  }
1602  }
parseConditions(int $toggle_id, array $conditions, bool $obligatory=true)
static _lookupTitle(int $obj_id)
static sortArray(array $array, string $a_array_sortby_key, string $a_array_sortorder="asc", bool $a_numeric=false, bool $a_keep_keys=false)
+ Here is the call graph for this function:

◆ insertProgressInfo()

ilObjectListGUI::insertProgressInfo ( )

Definition at line 2649 of file class.ilObjectListGUI.php.

2649  : void
2650  {
2651  }

◆ insertProperties()

ilObjectListGUI::insertProperties ( )

Definition at line 1391 of file class.ilObjectListGUI.php.

References determineProperties().

1391  : void
1392  {
1393  $props = $this->determineProperties();
1394  $cnt = 1;
1395  if (is_array($props) && count($props) > 0) {
1396  foreach ($props as $prop) {
1397  if ($cnt > 1) {
1398  $this->tpl->touchBlock('separator_prop');
1399  }
1400 
1401  if (isset($prop['alert']) && $prop['alert'] == true) {
1402  $this->tpl->touchBlock('alert_prop');
1403  } else {
1404  $this->tpl->touchBlock('std_prop');
1405  }
1406 
1407  if (isset($prop['newline']) && $prop['newline'] == true && $cnt > 1) {
1408  $this->tpl->touchBlock('newline_prop');
1409  }
1410 
1411  //BEGIN WebDAV: Support hidden property names.
1412  if (
1413  isset($prop['property']) &&
1414  (($prop['propertyNameVisible'] ?? null) !== false) &&
1415  $prop['property'] != ''
1416  ) {
1417  //END WebDAV: Support hidden property names.
1418  $this->tpl->setCurrentBlock('prop_name');
1419  $this->tpl->setVariable('TXT_PROP', $prop['property']);
1420  $this->tpl->parseCurrentBlock();
1421  }
1422 
1423  $this->tpl->setCurrentBlock('item_property');
1424  //BEGIN WebDAV: Support links in property values.
1425  if (isset($prop['link']) && $prop['link']) {
1426  $this->tpl->setVariable('LINK_PROP', $prop['link']);
1427  $this->tpl->setVariable('LINK_VAL_PROP', $prop['value']);
1428  } else {
1429  $this->tpl->setVariable('VAL_PROP', $prop['value']);
1430  }
1431  //END WebDAV: Support links in property values.
1432  $this->tpl->parseCurrentBlock();
1433 
1434  $cnt++;
1435  }
1436  $this->tpl->setCurrentBlock('item_properties');
1437  $this->tpl->parseCurrentBlock();
1438  }
1439  }
+ Here is the call graph for this function:

◆ insertRelevance()

ilObjectListGUI::insertRelevance ( )

Definition at line 1210 of file class.ilObjectListGUI.php.

References enabledRelevance(), ilProgressBar\getInstance(), and getRelevance().

1210  : void
1211  {
1212  if (!$this->enabledRelevance() or !$this->getRelevance()) {
1213  return;
1214  }
1215 
1216  $pbar = ilProgressBar::getInstance();
1217  $pbar->setCurrent($this->getRelevance());
1218 
1219  $this->tpl->setCurrentBlock('relevance');
1220  $this->tpl->setVariable('REL_PBAR', $pbar->render());
1221  $this->tpl->parseCurrentBlock();
1222  }
+ Here is the call graph for this function:

◆ insertSearchFragment()

ilObjectListGUI::insertSearchFragment ( )

Insert highlighted search fragment.

Definition at line 1201 of file class.ilObjectListGUI.php.

References getSearchFragment().

1201  : void
1202  {
1203  if (strlen($this->getSearchFragment())) {
1204  $this->tpl->setCurrentBlock('search_fragment');
1205  $this->tpl->setVariable('TXT_SEARCH_FRAGMENT', $this->getSearchFragment() . ' ...');
1206  $this->tpl->parseCurrentBlock();
1207  }
1208  }
+ Here is the call graph for this function:

◆ insertSubItems()

ilObjectListGUI::insertSubItems ( )

Definition at line 2727 of file class.ilObjectListGUI.php.

Referenced by ilCourseObjectiveListGUI\getObjectiveListItemHTML().

2727  : void
2728  {
2729  foreach ($this->sub_item_html as $sub_html) {
2730  $this->tpl->setCurrentBlock('subitem');
2731  $this->tpl->setVariable('SUBITEM', $sub_html);
2732  $this->tpl->parseCurrentBlock();
2733  }
2734  }
+ Here is the caller graph for this function:

◆ insertSubscribeCommand()

ilObjectListGUI::insertSubscribeCommand ( )

Definition at line 1807 of file class.ilObjectListGUI.php.

References ilObject\_lookupObjId(), ilObject\_lookupType(), ANONYMOUS_USER_ID, checkCommandAccess(), ILIAS\Repository\ctrl(), getCommandId(), getContainerObject(), insertCommand(), ILIAS\Repository\lng(), ILIAS\Repository\settings(), and ILIAS\Repository\user().

Referenced by insertCommands().

1807  : void
1808  {
1809  if ($this->std_cmd_only
1810  || $this->user->getId() === ANONYMOUS_USER_ID
1811  || !$this->getContainerObject() instanceof ilDesktopItemHandling
1812  || $this->settings->get('rep_favourites', '0') !== '1') {
1813  return;
1814  }
1815 
1817 
1818  // #17467 - add ref_id to link (in repository only!)
1819  if (
1820  is_object($this->container_obj) &&
1821  !($this->container_obj instanceof ilAdministrationCommandHandling) &&
1822  method_exists($this->container_obj, 'getObject') &&
1823  is_object($this->container_obj->getObject())
1824  ) {
1825  $this->ctrl->setParameter(
1826  $this->container_obj,
1827  'ref_id',
1828  $this->container_obj->getObject()->getRefId()
1829  );
1830  }
1831  if ($this->getContainerObject() instanceof ilDesktopItemHandling) {
1832  $this->ctrl->setParameter($this->container_obj, 'type', $type);
1833  $this->ctrl->setParameter($this->container_obj, 'item_ref_id', $this->getCommandId());
1834 
1835  if (!$this->fav_manager->ifIsFavourite($this->user->getId(), $this->getCommandId())) {
1836  // Pass type and object ID to ilAccess to improve performance
1837  if ($this->checkCommandAccess('read', '', $this->ref_id, $this->type, $this->obj_id)) {
1838  $cmd_link = $this->ctrl->getLinkTarget($this->container_obj, 'addToDesk');
1839  $this->insertCommand($cmd_link, $this->lng->txt('rep_add_to_favourites'));
1840  }
1841  } else {
1842  $cmd_link = $this->ctrl->getLinkTarget($this->container_obj, 'removeFromDesk');
1843  $this->insertCommand($cmd_link, $this->lng->txt('rep_remove_from_favourites'));
1844  }
1845 
1846  $this->ctrl->clearParameters($this->container_obj);
1847  }
1848  }
const ANONYMOUS_USER_ID
Definition: constants.php:27
checkCommandAccess(string $permission, string $cmd, int $ref_id, string $type, ?int $obj_id=null)
static _lookupObjId(int $ref_id)
getCommandId()
get command id Normally the ref id.
get(string $key, Refinery\Transformation $t)
Get passed parameter, if not data passed, get key from http request.
insertCommand(string $href, string $text, string $frame='', string $img='', string $cmd='', string $onclick='')
insert command button
This file is part of ILIAS, a powerful learning management system published by ILIAS open source e-Le...
static _lookupType(int $id, bool $reference=false)
+ Here is the call graph for this function:
+ Here is the caller graph for this function:

◆ insertSubstitutions()

ilObjectListGUI::insertSubstitutions ( )

Definition at line 1157 of file class.ilObjectListGUI.php.

References $data.

Referenced by insertDescription().

1157  : void
1158  {
1159  $fields_shown = false;
1160  foreach ($this->substitutions->getParsedSubstitutions($this->ref_id, $this->obj_id) as $data) {
1161  if ($data['bold']) {
1162  $data['name'] = '<strong>' . $data['name'] . '</strong>';
1163  $data['value'] = '<strong>' . $data['value'] . '</strong>';
1164  }
1165  $this->tpl->touchBlock('std_prop');
1166  $this->tpl->setCurrentBlock('item_property');
1167  if ($data['show_field']) {
1168  $this->tpl->setVariable('TXT_PROP', $data['name']);
1169  }
1170  $this->tpl->setVariable('VAL_PROP', $data['value']);
1171  $this->tpl->parseCurrentBlock();
1172 
1173  if ($data['newline']) {
1174  $this->tpl->touchBlock('newline_prop');
1175  }
1176  $fields_shown = false;
1177  }
1178  }
+ Here is the caller graph for this function:

◆ insertTimingsCommand()

ilObjectListGUI::insertTimingsCommand ( )

ks, 23 OCT 2023: This function is badly named and it already was before the changes made today.

I decided to keept this so, for the time being as changes would be needed in multiple child classes and as this should change anyway.

Definition at line 1927 of file class.ilObjectListGUI.php.

References checkCommandAccess(), ILIAS\Repository\ctrl(), insertCommand(), and ILIAS\Repository\lng().

Referenced by insertCommands().

1927  : void
1928  {
1929  if (
1930  $this->std_cmd_only || is_null($this->container_obj) ||
1931  !method_exists($this->container_obj, 'getObject') ||
1932  !is_object($this->container_obj->getObject())
1933  ) {
1934  return;
1935  }
1936 
1937  $parent_ref_id = $this->container_obj->getObject()->getRefId();
1938  $parent_type = $this->container_obj->getObject()->getType();
1939 
1940  // #18737
1941  if ($this->reference_ref_id) {
1942  $this->ctrl->setParameterByClass('ilconditionhandlergui', 'ref_id', $this->reference_ref_id);
1943  }
1944 
1945  if (
1946  $this->checkCommandAccess('write', '', $parent_ref_id, $parent_type) ||
1947  $this->checkCommandAccess('write', '', $this->ref_id, $this->type)
1948  ) {
1949  $this->ctrl->setParameterByClass(
1950  get_class($this->container_obj),
1951  'tl_id',
1952  $this->ref_id
1953  );
1954  $time_limit_link = $this->ctrl->getLinkTargetByClass(
1955  get_class($this->container_obj),
1956  'editAvailabilityPeriod'
1957  );
1958  $this->insertCommand($time_limit_link, $this->lng->txt('edit_availability_period'));
1959  $this->ctrl->clearParameterByClass(
1960  get_class($this->container_obj),
1961  'tl_id',
1962  );
1963 
1964  $this->ctrl->setParameterByClass(
1965  'ilconditionhandlergui',
1966  'cadh',
1967  $this->ajax_hash
1968  );
1969  $this->ctrl->setParameterByClass(
1970  'ilconditionhandlergui',
1971  'parent_id',
1973  );
1974 
1975  $availbility_link = $this->ctrl->getLinkTargetByClass(
1976  [$this->gui_class_name, 'ilcommonactiondispatchergui', 'ilobjectactivationgui', 'ilconditionhandlergui'],
1977  'listConditions'
1978  );
1979 
1980  $this->insertCommand($availbility_link, $this->lng->txt('preconditions'));
1981  }
1982 
1983  if ($this->reference_ref_id) {
1984  $this->ctrl->setParameterByClass('ilconditionhandlergui', 'ref_id', $this->ref_id);
1985  }
1986  }
checkCommandAccess(string $permission, string $cmd, int $ref_id, string $type, ?int $obj_id=null)
insertCommand(string $href, string $text, string $frame='', string $img='', string $cmd='', string $onclick='')
insert command button
+ Here is the call graph for this function:
+ Here is the caller graph for this function:

◆ insertTitle()

ilObjectListGUI::insertTitle ( )

Definition at line 1091 of file class.ilObjectListGUI.php.

References appendRepositoryFrameParameter(), buildGotoLink(), getCommandsStatus(), getTitle(), modifySAHSlaunch(), and modifyTitleLink().

1091  : void
1092  {
1093  if ($this->restrict_to_goto) {
1094  $this->default_command = [
1095  'frame' => '',
1096  'link' => $this->buildGotoLink()
1097  ];
1098  }
1099  // begin-patch lok
1100  if ($this->default_command === []
1101  || !$this->getCommandsStatus() && !$this->restrict_to_goto
1102  || $this->title_link_disabled
1103  ) {
1104  // end-patch lok
1105  $this->tpl->setCurrentBlock('item_title');
1106  $this->tpl->setVariable('TXT_TITLE', $this->getTitle());
1107  } else {
1108  $this->default_command['link'] = $this->modifyTitleLink($this->default_command['link']);
1109 
1110  list($this->default_command['link'], $this->default_command['frame']) =
1111  $this->modifySAHSlaunch($this->default_command['link'], $this->default_command['frame']);
1112 
1113  if ($this->default_command['frame'] != '') {
1114  $this->tpl->setCurrentBlock('title_linked_frame');
1115  $this->tpl->setVariable('TARGET_TITLE_LINKED', $this->default_command['frame']);
1116  $this->tpl->parseCurrentBlock();
1117  }
1118 
1119  // workaround for repository frameset
1120  $this->default_command['link'] = $this->appendRepositoryFrameParameter($this->default_command['link']);
1121 
1122  // the default command is linked with the title
1123  $this->tpl->setCurrentBlock('item_title_linked');
1124  $this->tpl->setVariable('TXT_TITLE_LINKED', $this->getTitle());
1125  $this->tpl->setVariable('HREF_TITLE_LINKED', $this->default_command['link']);
1126 
1127  // New Preview Implementation, File-Objects only
1128  if ($this->type === 'file') {
1129  $preview = new ilObjFilePreviewRendererGUI($this->obj_id);
1130  if ($preview->has()) {
1131  $this->tpl->setVariable('PREVIEW_GLYPH', $preview->getRenderedTriggerComponents());
1132  $this->tpl->parseCurrentBlock();
1133  }
1134  }
1135  }
1136  $this->tpl->parseCurrentBlock();
1137 
1138  if ($this->bold_title == true) {
1139  $this->tpl->touchBlock('bold_title_start');
1140  $this->tpl->touchBlock('bold_title_end');
1141  }
1142  }
modifySAHSlaunch(string $link, string $target)
workaround: SAHS in new javavasript-created window or iframe
appendRepositoryFrameParameter(string $link)
workaround: all links into the repository (from outside) must tell repository to set up the frameset ...
getTitle()
getTitle overwritten in class.ilObjLinkResourceList.php
modifyTitleLink(string $default_link)
+ Here is the call graph for this function:

◆ isCommentsActivated()

ilObjectListGUI::isCommentsActivated ( string  $type,
int  $ref_id,
int  $obj_id,
bool  $header_actions,
bool  $check_write_access = true 
)
protected

Check comments status against comments settings and context.

Definition at line 3061 of file class.ilObjectListGUI.php.

Referenced by determineProperties(), getHeaderAction(), and insertCommonSocialCommands().

3067  : bool {
3068  if ($this->comments_enabled) {
3069  if (!$this->comments_settings_enabled) {
3070  return true;
3071  }
3072  if ($check_write_access && $this->checkCommandAccess('write', '', $ref_id, $type)) {
3073  return true;
3074  }
3075  // fallback to single object check if no preloaded data
3076  // only the repository does preloadCommonProperties() yet
3077  if (!$header_actions && self::$preload_done) {
3078  if (isset(self::$comments_activation[$obj_id]) &&
3079  self::$comments_activation[$obj_id]) {
3080  return true;
3081  }
3082  } elseif ($this->notes_service->domain()->commentsActive($obj_id)) {
3083  return true;
3084  }
3085  }
3086  return false;
3087  }
checkCommandAccess(string $permission, string $cmd, int $ref_id, string $type, ?int $obj_id=null)
+ Here is the caller graph for this function:

◆ isExpanded()

ilObjectListGUI::isExpanded ( )

Definition at line 388 of file class.ilObjectListGUI.php.

References $is_expanded.

Referenced by ilObjLTIConsumerListGUI\insertIconsAndCheckboxes().

388  : bool
389  {
390  return $this->is_expanded;
391  }
+ Here is the caller graph for this function:

◆ isMode()

ilObjectListGUI::isMode ( string  $mode)

check current output mode

Parameters
string$mode(self::IL_LIST_FULL | self::IL_LIST_AS_TRIGGER)
Returns
bool true if current mode is $a_mode

Definition at line 1258 of file class.ilObjectListGUI.php.

References $mode.

Referenced by insertCommands().

1258  : bool
1259  {
1260  return $mode === $this->mode;
1261  }
+ Here is the caller graph for this function:

◆ isSideBlock()

ilObjectListGUI::isSideBlock ( )

Returns whether current item is a block in a side column or not.

Definition at line 2987 of file class.ilObjectListGUI.php.

2987  : bool
2988  {
2989  return false;
2990  }

◆ isTitleBold()

ilObjectListGUI::isTitleBold ( )

Definition at line 2997 of file class.ilObjectListGUI.php.

2997  : bool
2998  {
2999  return $this->bold_title;
3000  }

◆ isVisibleOnlyForced()

ilObjectListGUI::isVisibleOnlyForced ( )

Definition at line 991 of file class.ilObjectListGUI.php.

References $force_visible_only.

Referenced by checkCommandAccess().

991  : bool
992  {
994  }
+ Here is the caller graph for this function:

◆ modifySAHSlaunch()

ilObjectListGUI::modifySAHSlaunch ( string  $link,
string  $target 
)

workaround: SAHS in new javavasript-created window or iframe

Definition at line 2588 of file class.ilObjectListGUI.php.

References ILIAS\FileDelivery\http().

Referenced by insertTitle().

2588  : array
2589  {
2590  if (strstr($link, ilSAHSPresentationGUI::class) === false) {
2591  return [$link, $target];
2592  }
2593 
2594  $sahs_obj = new ilObjSAHSLearningModule($this->ref_id);
2595  $om = $sahs_obj->getOpenMode();
2596  $width = $sahs_obj->getWidth();
2597  $height = $sahs_obj->getHeight();
2598  if (($om == 5 || $om == 1) && $width > 0 && $height > 0) {
2599  $om++;
2600  }
2601  if ($om !== 0 && !$this->http->agent()->isMobile()) {
2602  $this->default_command['frame'] = '';
2603  $link =
2604  'javascript:void(0); onclick=startSAHS(\'' .
2605  $link .
2606  '\',\'' .
2607  $target .
2608  '\',' .
2609  $om .
2610  ',' .
2611  $width .
2612  ',' .
2613  $height .
2614  ');'
2615  ;
2616  } else {
2617  $target = "ilContObj" . $this->ref_id;
2618  }
2619  return [$link, $target];
2620  }
static http()
Fetches the global http state from ILIAS.
Class ilObjSCORMLearningModule.
+ Here is the call graph for this function:
+ Here is the caller graph for this function:

◆ modifyTitleLink()

ilObjectListGUI::modifyTitleLink ( string  $default_link)
protected

Definition at line 2565 of file class.ilObjectListGUI.php.

References $params.

Referenced by insertTitle().

2565  : string
2566  {
2567  if ($this->default_command_params) {
2568  $params = [];
2569  foreach ($this->default_command_params as $name => $value) {
2570  $params[] = $name . '=' . $value;
2571  }
2572  $params = implode('&', $params);
2573 
2574 
2575  // #12370
2576  if (!stristr($default_link, '?')) {
2577  $default_link = ($default_link . '?' . $params);
2578  } else {
2579  $default_link = ($default_link . '&' . $params);
2580  }
2581  }
2582  return $default_link;
2583  }
if(! $DIC->user() ->getId()||!ilLTIConsumerAccess::hasCustomProviderCreationAccess()) $params
Definition: ltiregstart.php:33
+ Here is the caller graph for this function:

◆ parseConditions()

ilObjectListGUI::parseConditions ( int  $toggle_id,
array  $conditions,
bool  $obligatory = true 
)
protected

Definition at line 1453 of file class.ilObjectListGUI.php.

References $location, ilConditionHandler\_checkCondition(), ilObject\_lookupTitle(), ilConditionHandler\calculateEffectiveRequiredTriggers(), ilConditionHandler\getEffectiveOptionalConditionsOfTarget(), ilMemberViewSettings\getInstance(), ILIAS\Repository\lng(), and ilConditionHandlerGUI\translateOperator().

Referenced by insertPreconditions().

1453  : bool
1454  {
1455  $num_required = ilConditionHandler::calculateEffectiveRequiredTriggers($this->ref_id, $this->obj_id);
1456  $num_optional_required =
1457  $num_required -
1458  count($conditions) +
1459  count(ilConditionHandler::getEffectiveOptionalConditionsOfTarget($this->ref_id, $this->obj_id))
1460  ;
1461 
1462  // Check if all conditions are fulfilled
1463  $visible_conditions = [];
1464  $passed_optional = 0;
1465  foreach ($conditions as $condition) {
1466  if ($obligatory && !$condition['obligatory']) {
1467  continue;
1468  }
1469  if (!$obligatory && $condition['obligatory']) {
1470  continue;
1471  }
1472 
1473  if ($this->tree->isDeleted($condition['trigger_ref_id'])) {
1474  continue;
1475  }
1476 
1477  $ok = ilConditionHandler::_checkCondition($condition) && !ilMemberViewSettings::getInstance()->isActive();
1478 
1479  if (!$ok) {
1480  $visible_conditions[] = $condition['id'];
1481  }
1482 
1483  if (!$obligatory && $ok) {
1484  ++$passed_optional;
1485  // optional passed
1486  if ($passed_optional >= $num_optional_required) {
1487  return true;
1488  }
1489  }
1490  }
1491 
1492  $missing_cond_exist = false;
1493  foreach ($conditions as $condition) {
1494  if (!in_array($condition['id'], $visible_conditions)) {
1495  continue;
1496  }
1497 
1498  $operator = ilConditionHandlerGUI::translateOperator($condition['trigger_obj_id'], $condition['operator']);
1499  $cond_txt = $operator . ' ' . $condition['value'];
1500 
1501  // display trigger item
1502  $class = $this->obj_definition->getClassName($condition['trigger_type']);
1503  $location = $this->obj_definition->getLocation($condition['trigger_type']);
1504  if ($class == '' && $location == '') {
1505  continue;
1506  }
1507  $missing_cond_exist = true;
1508 
1509  $full_class = 'ilObj' . $class . 'ListGUI';
1510  $item_list_gui = new $full_class($this->context);
1511  $item_list_gui->setMode(self::IL_LIST_AS_TRIGGER);
1512  $item_list_gui->enablePath(false);
1513  $item_list_gui->enableIcon(true);
1514  $item_list_gui->setConditionDepth($this->condition_depth + 1);
1515  $item_list_gui->setParentRefId($this->ref_id);
1516  $item_list_gui->addCustomProperty($this->lng->txt('precondition_required_itemlist'), $cond_txt, false, true);
1517  $item_list_gui->enableCommands($this->commands_enabled, $this->std_cmd_only);
1518  $item_list_gui->enableProperties($this->properties_enabled);
1519 
1520  $trigger_html = $item_list_gui->getListItemHTML(
1521  $condition['trigger_ref_id'],
1522  $condition['trigger_obj_id'],
1523  ilObject::_lookupTitle($condition['trigger_obj_id']),
1524  ''
1525  );
1526  $this->tpl->setCurrentBlock('precondition');
1527  if ($trigger_html == '') {
1528  $trigger_html = $this->lng->txt('precondition_not_accessible');
1529  }
1530  $this->tpl->setVariable('TXT_CONDITION', trim($cond_txt));
1531  $this->tpl->setVariable('TRIGGER_ITEM', $trigger_html);
1532  $this->tpl->parseCurrentBlock();
1533  }
1534 
1535  if ($missing_cond_exist && $obligatory) {
1536  $this->tpl->setCurrentBlock('preconditions');
1537  $this->tpl->setVariable('CONDITION_TOGGLE_ID', '_obl_' . $toggle_id);
1538  $this->tpl->setVariable('TXT_PRECONDITIONS', $this->lng->txt('preconditions_obligatory_hint'));
1539  $this->tpl->parseCurrentBlock();
1540  } elseif ($missing_cond_exist && !$obligatory) {
1541  $this->tpl->setCurrentBlock('preconditions');
1542  $this->tpl->setVariable('CONDITION_TOGGLE_ID', '_opt_' . $toggle_id);
1543  $this->tpl->setVariable(
1544  'TXT_PRECONDITIONS',
1545  sprintf(
1546  $this->lng->txt('preconditions_optional_hint'),
1547  $num_optional_required - $passed_optional
1548  )
1549  );
1550  $this->tpl->parseCurrentBlock();
1551  }
1552 
1553  return !$missing_cond_exist;
1554  }
$location
This file is part of ILIAS, a powerful learning management system published by ILIAS open source e-Le...
Definition: buildRTE.php:22
static _checkCondition(array $condition, int $a_usr_id=0)
checks wether a single condition is fulfilled every trigger object type must implement a static metho...
static _lookupTitle(int $obj_id)
static calculateEffectiveRequiredTriggers(int $a_target_ref_id, int $a_target_obj_id, string $a_target_obj_type='')
static translateOperator(int $a_obj_id, string $a_operator)
static getEffectiveOptionalConditionsOfTarget(int $a_target_ref_id, int $a_target_obj_id, string $a_obj_type='')
+ Here is the call graph for this function:
+ Here is the caller graph for this function:

◆ preloadCommonProperties()

static ilObjectListGUI::preloadCommonProperties ( array  $obj_ids,
int  $context 
)
static

Definition at line 3002 of file class.ilObjectListGUI.php.

Referenced by ilObjectListGUIPreloader\preload().

3002  : void
3003  {
3004  global $DIC;
3005  $lng = $DIC->language();
3006  $ilSetting = $DIC->settings();
3007  $ilUser = $DIC->user();
3008  $notes_manager = $DIC->notes()->internal()->domain()->notes();
3009 
3010  if ($context == self::CONTEXT_REPOSITORY) {
3011  $active_notes = !$ilSetting->get('disable_notes');
3012  $active_comments = !$ilSetting->get('disable_comments');
3013 
3014  if ($active_comments) {
3015  // needed for action
3016  self::$comments_activation = $DIC->notes()
3017  ->internal()
3018  ->domain()
3019  ->notes()->commentsActiveMultiple($obj_ids);
3020  }
3021 
3022  // properties are optional
3023  if ($ilSetting->get('comments_tagging_in_lists')) {
3024  if ($active_notes || $active_comments) {
3025  // @todo: should be refactored, see comment in notes db repo
3026  self::$cnt_notes = $notes_manager->countNotesAndCommentsMultipleObjects(
3027  $obj_ids,
3028  true
3029  );
3030 
3031  $lng->loadLanguageModule('notes');
3032  }
3033 
3034  $tags_set = new ilSetting('tags');
3035  if ($tags_set->get('enable')) {
3036  $all_users = (bool) $tags_set->get('enable_all_users');
3037 
3038  if (!$ilSetting->get('comments_tagging_in_lists_tags')) {
3039  self::$cnt_tags = ilTagging::_countTags($obj_ids, $all_users);
3040  } else {
3041  $tag_user_id = null;
3042  if (!$all_users) {
3043  $tag_user_id = $ilUser->getId();
3044  }
3045  self::$tags = ilTagging::_getListTagsForObjects($obj_ids, $tag_user_id);
3046  }
3047 
3048  $lng->loadLanguageModule('tagging');
3049  }
3050  }
3051 
3052  $lng->loadLanguageModule('rating');
3053  }
3054 
3055  self::$preload_done = true;
3056  }
static _getListTagsForObjects(array $a_obj_ids, int $a_user_id=null)
Get tags for given object ids.
loadLanguageModule(string $a_module)
Load language module.
global $DIC
Definition: feed.php:28
static _countTags(array $a_obj_ids, bool $a_all_users=false)
Count all tags for repository objects.
global $ilSetting
Definition: privfeed.php:18
+ Here is the caller graph for this function:

◆ prepareJsLinks()

static ilObjectListGUI::prepareJsLinks ( string  $redraw_url,
string  $notes_url,
string  $tags_url,
ilGlobalTemplateInterface  $tpl = null 
)
static

Insert js/ajax links into template.

Definition at line 2306 of file class.ilObjectListGUI.php.

References $DIC, and ilTaggingGUI\initJavascript().

Referenced by ilWikiPageGUI\addHeaderAction(), ilObjDataCollectionGUI\addHeaderAction(), ilLMPresentationGUI\getHeaderAction(), ilObjectGUI\initHeaderAction(), ilObject2GUI\initHeaderAction(), ilObjWorkspaceFolderGUI\render(), and ilObjRootFolderGUI\renderObject().

2311  : void {
2312  global $DIC;
2313 
2314  if (is_null($tpl)) {
2315  $tpl = $DIC['tpl'];
2316  }
2317 
2318  //if ($notes_url) {
2319  $DIC->notes()->gui()->initJavascript($notes_url);
2320  //}
2321 
2322  if ($tags_url) {
2323  ilTaggingGUI::initJavascript($tags_url, $tpl);
2324  }
2325 
2326  if ($redraw_url) {
2327  $tpl->addOnLoadCode('il.Object.setRedrawAHUrl("' . $redraw_url . '");');
2328  }
2329  }
global $DIC
Definition: feed.php:28
addOnLoadCode(string $a_code, int $a_batch=2)
Add on load code.
static initJavascript(string $a_ajax_url, ilGlobalTemplateInterface $a_main_tpl=null)
+ Here is the call graph for this function:
+ Here is the caller graph for this function:

◆ resetConditionTarget()

ilObjectListGUI::resetConditionTarget ( )

Definition at line 766 of file class.ilObjectListGUI.php.

766  : void
767  {
768  $this->condition_target = [];
769  }

◆ resetCustomData()

ilObjectListGUI::resetCustomData ( )
protected

reset properties and commands

Definition at line 2928 of file class.ilObjectListGUI.php.

2928  : void
2929  {
2930  // #15747
2931  $this->cust_prop = [];
2932  $this->cust_commands = [];
2933  $this->cust_modals = [];
2934  $this->sub_item_html = [];
2935  $this->position_enabled = false;
2936  }

◆ restrictToGoto()

ilObjectListGUI::restrictToGoto ( bool  $value)

Restrict all actions/links to goto.

Definition at line 672 of file class.ilObjectListGUI.php.

672  : void
673  {
674  $this->restrict_to_goto = $value;
675  }

◆ setAdditionalInformation()

ilObjectListGUI::setAdditionalInformation ( ?string  $val)

Definition at line 636 of file class.ilObjectListGUI.php.

Referenced by ilSearchResultPresentation\appendAdditionalInformation(), ilObjStudyProgrammeListGUI\getListItemHTML(), and ilObjStudyProgrammeReferenceListGUI\getListItemHTML().

636  : void
637  {
638  $this->additional_information = $val;
639  }
+ Here is the caller graph for this function:

◆ setAjaxHash()

ilObjectListGUI::setAjaxHash ( string  $hash)

Definition at line 2364 of file class.ilObjectListGUI.php.

Referenced by initItem().

2364  : void
2365  {
2366  $this->ajax_hash = $hash;
2367  }
+ Here is the caller graph for this function:

◆ setBoldTitle()

ilObjectListGUI::setBoldTitle ( bool  $bold_title)

Definition at line 2992 of file class.ilObjectListGUI.php.

2992  : void
2993  {
2994  $this->bold_title = $bold_title;
2995  }

◆ setConditionDepth()

ilObjectListGUI::setConditionDepth ( int  $depth)

set depth for precondition output (stops at level 5)

Definition at line 1247 of file class.ilObjectListGUI.php.

1247  : void
1248  {
1249  $this->condition_depth = $depth;
1250  }

◆ setConditionTarget()

ilObjectListGUI::setConditionTarget ( int  $ref_id,
int  $obj_id,
string  $target_type 
)

Definition at line 757 of file class.ilObjectListGUI.php.

References $obj_id, and $ref_id.

757  : void
758  {
759  $this->condition_target = [
760  'ref_id' => $ref_id,
761  'obj_id' => $obj_id,
762  'target_type' => $target_type
763  ];
764  }

◆ setContainerObject()

ilObjectListGUI::setContainerObject ( object  $container_obj)

Definition at line 243 of file class.ilObjectListGUI.php.

References $container_obj.

243  : void
244  {
245  $this->container_obj = $container_obj;
246  }

◆ setDefaultCommandParameters()

ilObjectListGUI::setDefaultCommandParameters ( array  $params)

Definition at line 776 of file class.ilObjectListGUI.php.

References $params.

776  : void
777  {
778  $this->default_command_params = $params;
779  }
if(! $DIC->user() ->getId()||!ilLTIConsumerAccess::hasCustomProviderCreationAccess()) $params
Definition: ltiregstart.php:33

◆ setDescription()

ilObjectListGUI::setDescription ( string  $description)

Definition at line 587 of file class.ilObjectListGUI.php.

References ilObjectGUI\ALLOWED_TAGS_IN_TITLE_AND_DESCRIPTION.

Referenced by ilCourseObjectiveListGUI\getObjectiveListItemHTML(), and initItem().

587  : void
588  {
589  $this->description = strip_tags(
590  $description,
592  );
593  }
const ALLOWED_TAGS_IN_TITLE_AND_DESCRIPTION
+ Here is the caller graph for this function:

◆ setDetailsLevel()

ilObjectListGUI::setDetailsLevel ( int  $level)

Details level Currently used in Search which shows only limited properties of forums Currently used for Sessions (switch between minimal and extended view for each session)

Definition at line 651 of file class.ilObjectListGUI.php.

651  : void
652  {
653  $this->details_level = $level;
654  }

◆ setExpanded()

ilObjectListGUI::setExpanded ( bool  $status)

Definition at line 383 of file class.ilObjectListGUI.php.

383  : void
384  {
385  $this->is_expanded = $status;
386  }

◆ setHeaderSubObject()

ilObjectListGUI::setHeaderSubObject ( ?string  $type,
?int  $id 
)

Definition at line 2331 of file class.ilObjectListGUI.php.

References $type, and ILIAS\Repository\int().

2331  : void
2332  {
2333  $this->sub_obj_type = $type;
2334  $this->sub_obj_id = (int) $id;
2335  }
$id
plugin.php for ilComponentBuildPluginInfoObjectiveTest::testAddPlugins
Definition: plugin.php:23
+ Here is the call graph for this function:

◆ setItemDetailLinks()

ilObjectListGUI::setItemDetailLinks ( array  $detail_links,
string  $intro_txt = '' 
)

set items detail links

Parameters
array$detail_linkse.g. array(0 => array('desc' => 'Page: ','link' => 'ilias.php...','name' => 'Page XYZ')

Definition at line 543 of file class.ilObjectListGUI.php.

543  : void
544  {
545  $this->item_detail_links = $detail_links;
546  $this->item_detail_links_intro = $intro_txt;
547  }

◆ setMode()

ilObjectListGUI::setMode ( string  $mode)

set output mode

Parameters
string$modeoutput mode (self::IL_LIST_FULL | self::IL_LIST_AS_TRIGGER)

Definition at line 1229 of file class.ilObjectListGUI.php.

References $mode.

1229  : void
1230  {
1231  $this->mode = $mode;
1232  }

◆ setParentRefId()

ilObjectListGUI::setParentRefId ( int  $ref_id)

Set current parent ref id to enable unique js-ids (sessions, etc.)

Definition at line 2941 of file class.ilObjectListGUI.php.

2941  : void
2942  {
2943  $this->parent_ref_id = $ref_id;
2944  }

◆ setPositionInputField()

ilObjectListGUI::setPositionInputField ( string  $field_index,
string  $position_value 
)
Parameters
string$field_indexe.g. '[crs][34]'
string$position_valuee.g. '2.0'

Definition at line 396 of file class.ilObjectListGUI.php.

References $position_value.

396  : void
397  {
398  $this->position_enabled = true;
399  $this->position_field_index = $field_index;
400  $this->position_value = $position_value;
401  }

◆ setRelevance()

ilObjectListGUI::setRelevance ( int  $rel)

Definition at line 343 of file class.ilObjectListGUI.php.

343  : void
344  {
345  $this->relevance = $rel;
346  }

◆ setSearchFragment()

ilObjectListGUI::setSearchFragment ( string  $text)
Parameters
string$texthighlighted search fragment

Definition at line 606 of file class.ilObjectListGUI.php.

606  : void
607  {
608  $this->search_fragment = $text;
609  }

◆ setSeparateCommands()

ilObjectListGUI::setSeparateCommands ( bool  $val)

Definition at line 616 of file class.ilObjectListGUI.php.

616  : void
617  {
618  $this->separate_commands = $val;
619  }

◆ setTitle()

ilObjectListGUI::setTitle ( string  $title)

Definition at line 571 of file class.ilObjectListGUI.php.

References ilObjectGUI\ALLOWED_TAGS_IN_TITLE_AND_DESCRIPTION.

Referenced by getHeaderAction(), ilCourseObjectiveListGUI\getObjectiveListItemHTML(), ilObjStudyProgrammeReferenceListGUI\initItem(), and initItem().

571  : void
572  {
573  $this->title = strip_tags(
574  $title,
576  );
577  }
const ALLOWED_TAGS_IN_TITLE_AND_DESCRIPTION
+ Here is the caller graph for this function:

◆ storeAccessCache()

ilObjectListGUI::storeAccessCache ( )

Definition at line 2755 of file class.ilObjectListGUI.php.

2755  : void
2756  {
2757  if ($this->acache->getLastAccessStatus() == 'miss' && !$this->prevent_access_caching) {
2758  $this->acache->storeEntry(
2759  $this->user->getId() . ':' . $this->ref_id,
2760  serialize($this->access_cache),
2762  );
2763  }
2764  }

Field Documentation

◆ $acache

ilListItemAccessCache ilObjectListGUI::$acache
protected

Definition at line 188 of file class.ilObjectListGUI.php.

◆ $access

ilAccessHandler ilObjectListGUI::$access
protected

◆ $access_cache

array ilObjectListGUI::$access_cache
protected

Definition at line 75 of file class.ilObjectListGUI.php.

◆ $additional_information

string ilObjectListGUI::$additional_information = ''
protected

Definition at line 155 of file class.ilObjectListGUI.php.

Referenced by getAdditionalInformation().

◆ $adm_commands_included

bool ilObjectListGUI::$adm_commands_included
protected

Definition at line 183 of file class.ilObjectListGUI.php.

◆ $ajax_hash

string ilObjectListGUI::$ajax_hash
protected

Definition at line 187 of file class.ilObjectListGUI.php.

Referenced by getHeaderAction().

◆ $bold_title

bool ilObjectListGUI::$bold_title = false
protected

Definition at line 149 of file class.ilObjectListGUI.php.

◆ $checkboxes_enabled

bool ilObjectListGUI::$checkboxes_enabled = false
protected

Definition at line 137 of file class.ilObjectListGUI.php.

Referenced by getCheckboxStatus().

◆ $clipboard

ClipboardManager ilObjectListGUI::$clipboard
protected

Definition at line 113 of file class.ilObjectListGUI.php.

◆ $cnt_notes

array ilObjectListGUI::$cnt_notes = []
staticprotected

Definition at line 64 of file class.ilObjectListGUI.php.

◆ $cnt_tags

array ilObjectListGUI::$cnt_tags = []
staticprotected

Definition at line 65 of file class.ilObjectListGUI.php.

◆ $commands

◆ $commands_enabled

bool ilObjectListGUI::$commands_enabled = true
protected

Definition at line 119 of file class.ilObjectListGUI.php.

Referenced by getCommandsStatus().

◆ $comments_activation

array ilObjectListGUI::$comments_activation = []
staticprotected

Definition at line 67 of file class.ilObjectListGUI.php.

◆ $comments_enabled

bool ilObjectListGUI::$comments_enabled = false
protected

◆ $comments_settings_enabled

bool ilObjectListGUI::$comments_settings_enabled = false
protected

Definition at line 160 of file class.ilObjectListGUI.php.

◆ $condition_depth

int ilObjectListGUI::$condition_depth = 0
protected

Definition at line 125 of file class.ilObjectListGUI.php.

◆ $condition_target

array ilObjectListGUI::$condition_target
protected

Definition at line 185 of file class.ilObjectListGUI.php.

◆ $container_obj

object ilObjectListGUI::$container_obj = null
protected

Definition at line 178 of file class.ilObjectListGUI.php.

Referenced by getContainerObject(), and setContainerObject().

◆ $context

int ilObjectListGUI::$context
protected

Definition at line 91 of file class.ilObjectListGUI.php.

Referenced by ilObjFileListGUI\__construct().

◆ $copy_enabled

bool ilObjectListGUI::$copy_enabled = true
protected

Definition at line 100 of file class.ilObjectListGUI.php.

Referenced by getCopyStatus().

◆ $ctrl

◆ $current_selection_list

ilAdvancedSelectionListGUI ilObjectListGUI::$current_selection_list
protected

Definition at line 174 of file class.ilObjectListGUI.php.

◆ $cust_commands

array ilObjectListGUI::$cust_commands = []
protected

Definition at line 122 of file class.ilObjectListGUI.php.

◆ $cust_modals

array ilObjectListGUI::$cust_modals = []
protected

Definition at line 124 of file class.ilObjectListGUI.php.

◆ $cust_prop

array ilObjectListGUI::$cust_prop = []
protected

Definition at line 120 of file class.ilObjectListGUI.php.

◆ $cut_enabled

bool ilObjectListGUI::$cut_enabled = false
protected

Definition at line 97 of file class.ilObjectListGUI.php.

Referenced by getCutStatus().

◆ $default_command

array ilObjectListGUI::$default_command = []
protected

Definition at line 182 of file class.ilObjectListGUI.php.

Referenced by getDefaultCommand().

◆ $default_command_params

array ilObjectListGUI::$default_command_params = []
protected

Definition at line 176 of file class.ilObjectListGUI.php.

◆ $delete_enabled

bool ilObjectListGUI::$delete_enabled = false
protected

Definition at line 96 of file class.ilObjectListGUI.php.

Referenced by getDeleteStatus().

◆ $description

string ilObjectListGUI::$description = ''
protected

◆ $description_enabled

bool ilObjectListGUI::$description_enabled = true
protected

Definition at line 116 of file class.ilObjectListGUI.php.

Referenced by getDescriptionStatus().

◆ $details_level

int ilObjectListGUI::$details_level = self::DETAILS_ALL
protected

Definition at line 150 of file class.ilObjectListGUI.php.

Referenced by getDetailsLevel().

◆ $download_checkbox_state

int ilObjectListGUI::$download_checkbox_state = self::DOWNLOAD_CHECKBOX_NONE
protected

Definition at line 129 of file class.ilObjectListGUI.php.

Referenced by getDownloadCheckboxState().

◆ $enabled_relevance

bool ilObjectListGUI::$enabled_relevance = false
protected

Definition at line 145 of file class.ilObjectListGUI.php.

Referenced by enabledRelevance().

◆ $expand_enabled

bool ilObjectListGUI::$expand_enabled = false
protected

Definition at line 147 of file class.ilObjectListGUI.php.

Referenced by getExpandStatus().

◆ $fav_manager

ilFavouritesManager ilObjectListGUI::$fav_manager
protected

Definition at line 109 of file class.ilObjectListGUI.php.

◆ $force_rate_parent

bool ilObjectListGUI::$force_rate_parent = false
protected

Definition at line 73 of file class.ilObjectListGUI.php.

Referenced by enableRating().

◆ $force_visible_only

bool ilObjectListGUI::$force_visible_only = false
protected

Definition at line 168 of file class.ilObjectListGUI.php.

Referenced by isVisibleOnlyForced().

◆ $gui_class_name

string ilObjectListGUI::$gui_class_name = ''
protected

Definition at line 105 of file class.ilObjectListGUI.php.

◆ $header_icons

array ilObjectListGUI::$header_icons = []
protected

Definition at line 177 of file class.ilObjectListGUI.php.

◆ $http

HTTPServices ilObjectListGUI::$http
protected

Definition at line 83 of file class.ilObjectListGUI.php.

◆ $icons_enabled

bool ilObjectListGUI::$icons_enabled = false
protected

Definition at line 136 of file class.ilObjectListGUI.php.

Referenced by getIconStatus().

◆ $info_screen_enabled

bool ilObjectListGUI::$info_screen_enabled = false
protected

◆ $is_expanded

bool ilObjectListGUI::$is_expanded = true
protected

Definition at line 148 of file class.ilObjectListGUI.php.

Referenced by isExpanded().

◆ $item_detail_links

array ilObjectListGUI::$item_detail_links = []
protected

Definition at line 140 of file class.ilObjectListGUI.php.

◆ $item_detail_links_enabled

bool ilObjectListGUI::$item_detail_links_enabled = false
protected

Definition at line 139 of file class.ilObjectListGUI.php.

Referenced by getItemDetailLinkStatus().

◆ $item_detail_links_intro

string ilObjectListGUI::$item_detail_links_intro = ''
protected

Definition at line 141 of file class.ilObjectListGUI.php.

◆ $js_unique_id

int ilObjectListGUI::$js_unique_id = 0
staticprotected

Definition at line 69 of file class.ilObjectListGUI.php.

◆ $ldap_mapping

ilLDAPRoleGroupMapping ilObjectListGUI::$ldap_mapping
protected

Definition at line 108 of file class.ilObjectListGUI.php.

◆ $link_enabled

bool ilObjectListGUI::$link_enabled = false
protected

Definition at line 99 of file class.ilObjectListGUI.php.

Referenced by getLinkStatus().

◆ $lng

◆ $lp_cmd_enabled

bool ilObjectListGUI::$lp_cmd_enabled = false
protected

Definition at line 173 of file class.ilObjectListGUI.php.

◆ $main_tpl

ilGlobalTemplateInterface ilObjectListGUI::$main_tpl
protected

Definition at line 85 of file class.ilObjectListGUI.php.

Referenced by getHeaderAction().

◆ $mode

string ilObjectListGUI::$mode
protected

◆ $multi_download_enabled

bool ilObjectListGUI::$multi_download_enabled = false
protected

Definition at line 128 of file class.ilObjectListGUI.php.

◆ $notes_enabled

bool ilObjectListGUI::$notes_enabled = false
protected

Definition at line 161 of file class.ilObjectListGUI.php.

◆ $notes_service

ILIAS Notes Service ilObjectListGUI::$notes_service
private

Definition at line 72 of file class.ilObjectListGUI.php.

◆ $notice_prop

array ilObjectListGUI::$notice_prop = []
protected

Definition at line 186 of file class.ilObjectListGUI.php.

Referenced by getNoticeProperties().

◆ $notice_properties_enabled

bool ilObjectListGUI::$notice_properties_enabled = true
protected

Definition at line 102 of file class.ilObjectListGUI.php.

Referenced by getNoticePropertiesStatus().

◆ $obj_definition

ilObjectDefinition ilObjectListGUI::$obj_definition
protected

◆ $obj_id

◆ $object_dic

ilObjectDIC ilObjectListGUI::$object_dic
protected

Definition at line 78 of file class.ilObjectListGUI.php.

◆ $object_properties

ilObjectProperties ilObjectListGUI::$object_properties
protected

Definition at line 79 of file class.ilObjectListGUI.php.

◆ $parent_ref_id

int ilObjectListGUI::$parent_ref_id
protected

Definition at line 170 of file class.ilObjectListGUI.php.

◆ $path_enabled

bool ilObjectListGUI::$path_enabled
protected

Definition at line 90 of file class.ilObjectListGUI.php.

Referenced by getPathStatus().

◆ $path_gui

ilPathGUI ilObjectListGUI::$path_gui = null
protected

Definition at line 175 of file class.ilObjectListGUI.php.

Referenced by enablePath().

◆ $path_linked

bool ilObjectListGUI::$path_linked = false
protected

Definition at line 144 of file class.ilObjectListGUI.php.

◆ $path_start_node

int ilObjectListGUI::$path_start_node
protected

Definition at line 181 of file class.ilObjectListGUI.php.

◆ $position_enabled

bool ilObjectListGUI::$position_enabled = false
protected

Definition at line 138 of file class.ilObjectListGUI.php.

◆ $position_field_index

string ilObjectListGUI::$position_field_index = ''
protected

Definition at line 189 of file class.ilObjectListGUI.php.

◆ $position_value

string ilObjectListGUI::$position_value
protected

Definition at line 180 of file class.ilObjectListGUI.php.

Referenced by setPositionInputField().

◆ $preconditions_enabled

bool ilObjectListGUI::$preconditions_enabled = true
protected

Definition at line 117 of file class.ilObjectListGUI.php.

Referenced by getPreconditionsStatus().

◆ $preload_done

bool ilObjectListGUI::$preload_done = false
staticprotected

Definition at line 68 of file class.ilObjectListGUI.php.

◆ $prevent_access_caching

bool ilObjectListGUI::$prevent_access_caching
protected

Definition at line 184 of file class.ilObjectListGUI.php.

◆ $prevent_duplicate_commands

array ilObjectListGUI::$prevent_duplicate_commands = []
protected

Definition at line 169 of file class.ilObjectListGUI.php.

◆ $progress_enabled

bool ilObjectListGUI::$progress_enabled = false
protected

Definition at line 101 of file class.ilObjectListGUI.php.

Referenced by getProgressInfoStatus().

◆ $properties_enabled

bool ilObjectListGUI::$properties_enabled = true
protected

Definition at line 118 of file class.ilObjectListGUI.php.

Referenced by getPropertiesStatus().

◆ $rating_categories_enabled

bool ilObjectListGUI::$rating_categories_enabled = false
protected

Definition at line 164 of file class.ilObjectListGUI.php.

◆ $rating_ctrl_path

array ilObjectListGUI::$rating_ctrl_path = null
protected

Definition at line 166 of file class.ilObjectListGUI.php.

◆ $rating_enabled

bool ilObjectListGUI::$rating_enabled = false
protected

Definition at line 163 of file class.ilObjectListGUI.php.

◆ $rating_text

string ilObjectListGUI::$rating_text = null
protected

Definition at line 165 of file class.ilObjectListGUI.php.

◆ $rbacsystem

◆ $ref_id

◆ $reference_obj_id

int ilObjectListGUI::$reference_obj_id = null
protected

Definition at line 152 of file class.ilObjectListGUI.php.

Referenced by determineProperties().

◆ $reference_ref_id

int ilObjectListGUI::$reference_ref_id = 0
protected

Definition at line 151 of file class.ilObjectListGUI.php.

Referenced by determineProperties(), and insertCommonSocialCommands().

◆ $refinery

ILIAS Refinery Factory ilObjectListGUI::$refinery
protected

Definition at line 93 of file class.ilObjectListGUI.php.

◆ $relevance

int ilObjectListGUI::$relevance = 0
protected

Definition at line 146 of file class.ilObjectListGUI.php.

Referenced by getRelevance().

◆ $repository_transfer_enabled

bool ilObjectListGUI::$repository_transfer_enabled = false
protected

Definition at line 156 of file class.ilObjectListGUI.php.

◆ $request_wrapper

ILIAS HTTP Wrapper RequestWrapper ilObjectListGUI::$request_wrapper
protected

Definition at line 92 of file class.ilObjectListGUI.php.

◆ $requested_base_class

string ilObjectListGUI::$requested_base_class
protected

Definition at line 112 of file class.ilObjectListGUI.php.

◆ $requested_cmd

string ilObjectListGUI::$requested_cmd
protected

Definition at line 111 of file class.ilObjectListGUI.php.

◆ $requested_ref_id

int ilObjectListGUI::$requested_ref_id
protected

Definition at line 110 of file class.ilObjectListGUI.php.

Referenced by insertMultiDownloadCommand().

◆ $restrict_to_goto

bool ilObjectListGUI::$restrict_to_goto = false
protected

Definition at line 158 of file class.ilObjectListGUI.php.

◆ $search_fragment

string ilObjectListGUI::$search_fragment = ''
protected

Definition at line 143 of file class.ilObjectListGUI.php.

Referenced by getSearchFragment().

◆ $search_fragment_enabled

bool ilObjectListGUI::$search_fragment_enabled = false
protected

Definition at line 154 of file class.ilObjectListGUI.php.

Referenced by getSearchFragmentStatus().

◆ $search_fragments_enabled

bool ilObjectListGUI::$search_fragments_enabled = false
protected

Definition at line 142 of file class.ilObjectListGUI.php.

◆ $separate_commands

bool ilObjectListGUI::$separate_commands = false
protected

Definition at line 153 of file class.ilObjectListGUI.php.

Referenced by getSeparateCommands().

◆ $settings

ilSetting ilObjectListGUI::$settings
protected

Definition at line 82 of file class.ilObjectListGUI.php.

◆ $shared

bool ilObjectListGUI::$shared = false
protected

Definition at line 157 of file class.ilObjectListGUI.php.

◆ $static_link_enabled

bool ilObjectListGUI::$static_link_enabled = false
protected

Definition at line 95 of file class.ilObjectListGUI.php.

◆ $std_cmd_only

bool ilObjectListGUI::$std_cmd_only = false
protected

Definition at line 126 of file class.ilObjectListGUI.php.

◆ $sub_item_html

array ilObjectListGUI::$sub_item_html = []
protected

Definition at line 127 of file class.ilObjectListGUI.php.

◆ $sub_obj_id

int ilObjectListGUI::$sub_obj_id
protected

Definition at line 132 of file class.ilObjectListGUI.php.

◆ $sub_obj_type

string ilObjectListGUI::$sub_obj_type
protected

Definition at line 133 of file class.ilObjectListGUI.php.

◆ $subscribe_enabled

bool ilObjectListGUI::$subscribe_enabled = false
protected

Definition at line 98 of file class.ilObjectListGUI.php.

Referenced by getSubscribeStatus().

◆ $substitutions

ilAdvancedMDSubstitution ilObjectListGUI::$substitutions = null
protected

Definition at line 134 of file class.ilObjectListGUI.php.

◆ $substitutions_enabled

bool ilObjectListGUI::$substitutions_enabled = false
protected

Definition at line 135 of file class.ilObjectListGUI.php.

Referenced by getSubstitutionStatus().

◆ $tags

array ilObjectListGUI::$tags = []
staticprotected

Definition at line 66 of file class.ilObjectListGUI.php.

◆ $tags_enabled

bool ilObjectListGUI::$tags_enabled = false
protected

Definition at line 162 of file class.ilObjectListGUI.php.

◆ $timings_enabled

bool ilObjectListGUI::$timings_enabled = true
protected

Definition at line 167 of file class.ilObjectListGUI.php.

◆ $title

string ilObjectListGUI::$title = ''
protected

◆ $title_link

string ilObjectListGUI::$title_link = ''
protected

Definition at line 171 of file class.ilObjectListGUI.php.

◆ $title_link_disabled

bool ilObjectListGUI::$title_link_disabled = false
protected

Definition at line 172 of file class.ilObjectListGUI.php.

◆ $tpl

ilTemplate ilObjectListGUI::$tpl
protected

Definition at line 179 of file class.ilObjectListGUI.php.

◆ $tpl_component

string ilObjectListGUI::$tpl_component = 'Services/Container'
staticprotected

Definition at line 71 of file class.ilObjectListGUI.php.

◆ $tpl_file_name

string ilObjectListGUI::$tpl_file_name = 'tpl.container_list_item.html'
staticprotected

Definition at line 70 of file class.ilObjectListGUI.php.

◆ $tree

◆ $type

◆ $ui

UIServices ilObjectListGUI::$ui
protected

Definition at line 84 of file class.ilObjectListGUI.php.

◆ $user

ilObjUser ilObjectListGUI::$user
protected

Definition at line 77 of file class.ilObjectListGUI.php.

Referenced by ilObjSurveyListGUI\getProperties().

◆ $ws_access

ilWorkspaceAccessHandler ilObjectListGUI::$ws_access
protected

Definition at line 192 of file class.ilObjectListGUI.php.

◆ CONTEXT_PERSONAL_DESKTOP

const ilObjectListGUI::CONTEXT_PERSONAL_DESKTOP = 5

◆ CONTEXT_REPOSITORY

◆ CONTEXT_SEARCH

const ilObjectListGUI::CONTEXT_SEARCH = 6

◆ CONTEXT_WORKSPACE

◆ CONTEXT_WORKSPACE_SHARING

const ilObjectListGUI::CONTEXT_WORKSPACE_SHARING = 4

Definition at line 56 of file class.ilObjectListGUI.php.

◆ DETAILS_ALL

◆ DETAILS_MINIMAL

const ilObjectListGUI::DETAILS_MINIMAL = 10

◆ DETAILS_SEARCH

const ilObjectListGUI::DETAILS_SEARCH = 20

Definition at line 51 of file class.ilObjectListGUI.php.

◆ DOWNLOAD_CHECKBOX_DISABLED

const ilObjectListGUI::DOWNLOAD_CHECKBOX_DISABLED = 2

Definition at line 62 of file class.ilObjectListGUI.php.

◆ DOWNLOAD_CHECKBOX_ENABLED

const ilObjectListGUI::DOWNLOAD_CHECKBOX_ENABLED = 1

Definition at line 61 of file class.ilObjectListGUI.php.

◆ DOWNLOAD_CHECKBOX_NONE

const ilObjectListGUI::DOWNLOAD_CHECKBOX_NONE = 0

Definition at line 60 of file class.ilObjectListGUI.php.

◆ IL_LIST_AS_TRIGGER

const ilObjectListGUI::IL_LIST_AS_TRIGGER = 'trigger'

Definition at line 47 of file class.ilObjectListGUI.php.

◆ IL_LIST_FULL

const ilObjectListGUI::IL_LIST_FULL = 'full'

Definition at line 48 of file class.ilObjectListGUI.php.


The documentation for this class was generated from the following file: