ILIAS  release_9 Revision v9.13-25-g2c18ec4c24f
ilObjectGUI Class Reference

Class ilObjectGUI Basic methods of all Output classes. More...

+ Inheritance diagram for ilObjectGUI:
+ Collaboration diagram for ilObjectGUI:

Public Member Functions

 __construct ($data, int $id=0, bool $call_by_reference=true, bool $prepare_output=true)
 
 getRefId ()
 
 setAdminMode (string $mode)
 
 getAdminMode ()
 
 getObject ()
 
 executeCommand ()
 
 withReferences ()
 determines whether objects are referenced or not (got ref ids or not) More...
 
 setCreationMode (bool $mode=true)
 If true, a creation screen is displayed the current [ref_id] does belong to the parent class The mode is determined in ilRepositoryGUI. More...
 
 getCreationMode ()
 
 prepareOutput (bool $show_sub_objects=true)
 
 getAdminTabs ()
 administration tabs show only permissions and trash folder More...
 
 getHTML ()
 
 confirmedDeleteObject ()
 confirmed deletion of object -> objects are moved to trash or deleted immediately, if trash is disabled More...
 
 cancelObject ()
 cancel action and go back to previous page More...
 
 createObject ()
 create new object form More...
 
 editAvailabilityPeriodObject ()
 
 saveAvailabilityPeriodObject ()
 
 cancelCreation ()
 cancel create action and go back to repository parent More...
 
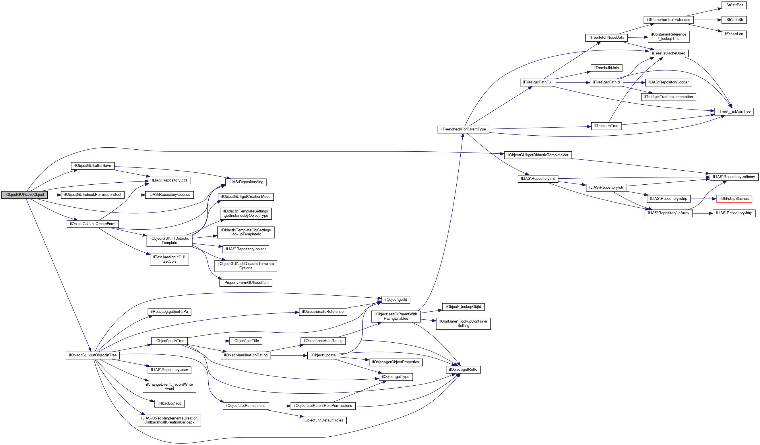
 saveObject ()
 
 getDidacticTemplateVar (string $type)
 Get didactic template setting from creation screen. More...
 
 putObjectInTree (ilObject $obj, int $parent_node_id=null)
 Add object to tree at given position. More...
 
 editObject ()
 
 addExternalEditFormCustom (ilPropertyFormGUI $form)
 
 updateObject ()
 updates object entry in object_data More...
 
 getFormAction (string $cmd, string $default_form_action="")
 Get form action for command (command is method name without "Object", e.g. More...
 
 isVisible (int $ref_id, string $type)
 
 viewObject ()
 viewObject container presentation for "administration -> repository, trash, permissions" More...
 
 deleteObject (bool $error=false)
 Display deletion confirmation screen. More...
 
 setColumnSettings (ilColumnGUI $column_gui)
 
 redirectAfterCreation ()
 Redirect after creation, see https://docu.ilias.de/goto_docu_wiki_wpage_5035_1357.html Should be overwritten and redirect to settings screen. More...
 
 addToDeskObject ()
 
 removeFromDeskObject ()
 
- Public Member Functions inherited from ILIAS\Object\ImplementsCreationCallback
 callCreationCallback (\ilObject $object, \ilObjectDefinition $obj_definition, int $requested_crtcb)
 

Static Public Member Functions

static _gotoRepositoryRoot (bool $raise_error=false)
 Goto repository root. More...
 
static _gotoRepositoryNode (int $ref_id, string $cmd="")
 
static _gotoSharedWorkspaceNode (int $wsp_id)
 

Data Fields

const ALLOWED_TAGS_IN_TITLE_AND_DESCRIPTION
 
const ADMIN_MODE_NONE = ""
 
const ADMIN_MODE_SETTINGS = "settings"
 
const ADMIN_MODE_REPOSITORY = "repository"
 
const UPLOAD_TYPE_LOCAL = 1
 
const UPLOAD_TYPE_UPLOAD_DIRECTORY = 2
 
const CFORM_NEW = 1
 
const CFORM_IMPORT = 2
 
const CFORM_CLONE = 3
 

Protected Member Functions

 getObjectService ()
 
 assignObject ()
 
 setTitleAndDescription ()
 
 createActionDispatcherGUI ()
 
 initHeaderAction (?string $sub_type=null, ?int $sub_id=null)
 Add header action menu. More...
 
 insertHeaderAction (?ilObjectListGUI $list_gui=null)
 Insert header action into main template. More...
 
 addHeaderAction ()
 Add header action menu. More...
 
 redrawHeaderActionObject ()
 Ajax call: redraw action header only. More...
 
 setTabs ()
 set admin tabs More...
 
 setAdminTabs ()
 set admin tabs More...
 
 setLocator ()
 
 addLocatorItems ()
 should be overwritten to add object specific items (repository items are preloaded) More...
 
 omitLocator (bool $omit=true)
 
 addAdminLocatorItems (bool $do_not_add_object=false)
 should be overwritten to add object specific items (repository items are preloaded) More...
 
 initCreationForms (string $new_type)
 Init creation forms. More...
 
 getCreationFormsHTML (array $forms)
 Get HTML for creation forms (accordion) More...
 
 initCreateForm (string $new_type)
 
 initDidacticTemplate (ilPropertyFormGUI $form)
 
 addDidacticTemplateOptions (array &$a_options)
 Add custom templates. More...
 
 addAdoptContentLinkToToolbar ()
 
 addAvailabilityPeriodButtonToToolbar (ilToolbarGUI $toolbar)
 
 afterSave (ilObject $new_object)
 Post (successful) object creation hook. More...
 
 initEditForm ()
 
 initEditCustomForm (ilPropertyFormGUI $a_form)
 Add custom fields to update form. More...
 
 getEditFormValues ()
 
 getEditFormCustomValues (array &$a_values)
 Add values to custom edit fields. More...
 
 validateCustom (ilPropertyFormGUI $form)
 Validate custom values (if not possible with checkInput()) More...
 
 updateCustom (ilPropertyFormGUI $form)
 Insert custom update form values into object. More...
 
 afterUpdate ()
 Post (successful) object update hook. More...
 
 initImportForm (string $new_type)
 
 importFileObject (int $parent_id=null)
 
 afterImport (ilObject $new_object)
 Post (successful) object import hook. More...
 
 setFormAction (string $cmd, string $form_action)
 
 getReturnLocation (string $cmd, string $default_location="")
 Get return location for command (command is method name without "Object", e.g. More...
 
 setReturnLocation (string $cmd, string $location)
 set specific return location for command More...
 
 getTargetFrame (string $cmd, string $default_target_frame="")
 get target frame for command (command is method name without "Object", e.g. More...
 
 setTargetFrame (string $cmd, string $target_frame)
 Set specific target frame for command. More...
 
 showPossibleSubObjects ()
 show possible sub objects (pull down menu) More...
 
 getTabs ()
 overwrite in derived GUI class of your object type More...
 
 redirectToRefId (int $ref_id, string $cmd="")
 redirects to (repository) view per ref id usually to a container and usually used at the end of a save/import method where the object gui type (of the new object) doesn't match with the type of the current ["ref_id"] value of the request More...
 
 getCenterColumnHTML ()
 Get center column. More...
 
 getRightColumnHTML ()
 Display right column. More...
 
 checkPermission (string $perm, string $cmd="", string $type="", ?int $ref_id=null)
 
 checkPermissionBool (string $perm, string $cmd="", string $type="", ?int $ref_id=null)
 
 enableDragDropFileUpload ()
 Enables the file upload into this object by dropping files. More...
 

Protected Attributes

ILIAS Notes Service $notes_service
 
ServerRequestInterface $request
 
ilLocatorGUI $locator
 
ilObjUser $user
 
ilAccessHandler $access
 
ilSetting $settings
 
ilToolbarGUI $toolbar
 
ilRbacAdmin $rbac_admin
 
ilRbacSystem $rbac_system
 
ilRbacReview $rbac_review
 
ilObjectService $object_service
 
ilObjectDefinition $obj_definition
 
ilGlobalTemplateInterface $tpl
 
ilTree $tree
 
ilCtrl $ctrl
 
ilErrorHandling $error
 
ilLanguage $lng
 
ilTabsGUI $tabs_gui
 
ILIAS $ilias
 
ArrayBasedRequestWrapper $post_wrapper
 
RequestWrapper $request_wrapper
 
Factory $refinery
 
ilFavouritesManager $favourites
 
ilObjectCustomIconFactory $custom_icon_factory
 
UIFactory $ui_factory
 
UIRenderer $ui_renderer
 
ilObject $object = null
 
bool $creation_mode = false
 
 $data
 
int $id
 
bool $call_by_reference = false
 
bool $prepare_output
 
int $ref_id
 
int $obj_id
 
int $maxcount
 
array $form_action = []
 
array $return_location = []
 
array $target_frame = []
 
string $tmp_import_dir
 
string $sub_objects = ""
 
bool $omit_locator = false
 
string $type = ""
 
string $admin_mode = self::ADMIN_MODE_NONE
 
int $requested_ref_id = 0
 
int $requested_crtptrefid = 0
 
int $requested_crtcb = 0
 
string $requested_new_type = ""
 
string $link_params
 
string $html = ""
 

Private Member Functions

 getMultiObjectPropertiesManipulator ()
 
 buildRefIdsFromData (array $data)
 
 buildDeleletionModal (array $request_ids)
 
 buildDeletionModalItems (array $ref_ids)
 
 buildInputsForAdditionalDeletionReferences (int $ref_id, ilPathGUI $path_gui)
 
 checkWritePermissionOnRefIdArray (array $ref_ids)
 

Private Attributes

ilObjectRequestRetriever $retriever
 
MultiObjectPropertiesManipulator $multi_object_manipulator
 

Detailed Description

Class ilObjectGUI Basic methods of all Output classes.

Author
Stefan Meyer meyer.nosp@m.@lei.nosp@m.fos.c.nosp@m.om

Definition at line 38 of file class.ilObjectGUI.php.

Constructor & Destructor Documentation

◆ __construct()

ilObjectGUI::__construct (   $data,
int  $id = 0,
bool  $call_by_reference = true,
bool  $prepare_output = true 
)
Parameters
mixed$data
int$id
bool$call_by_reference
bool$prepare_output
Exceptions
ilCtrlException

Definition at line 122 of file class.ilObjectGUI.php.

References $call_by_reference, $data, $DIC, $id, $params, $prepare_output, $ref_id, $refinery, $requested_ref_id, ILIAS\Repository\access(), assignObject(), ILIAS\Repository\ctrl(), ILIAS\Repository\lng(), ILIAS\Repository\locator(), ILIAS\Repository\object(), prepareOutput(), ILIAS\Repository\refinery(), ILIAS\Repository\settings(), ILIAS\Repository\toolbar(), and ILIAS\Repository\user().

123  {
124  global $DIC;
125 
126  $this->request = $DIC->http()->request();
127  $this->locator = $DIC["ilLocator"];
128  $this->user = $DIC->user();
129  $this->access = $DIC->access();
130  $this->settings = $DIC->settings();
131  $this->toolbar = $DIC->toolbar();
132  $this->rbac_admin = $DIC->rbac()->admin();
133  $this->rbac_system = $DIC->rbac()->system();
134  $this->rbac_review = $DIC->rbac()->review();
135  $this->object_service = $DIC->object();
136  $this->obj_definition = $DIC["objDefinition"];
137  $this->tpl = $DIC["tpl"];
138  $this->tree = $DIC->repositoryTree();
139  $this->ctrl = $DIC->ctrl();
140  $this->error = $DIC["ilErr"];
141  $this->lng = $DIC->language();
142  $this->tabs_gui = $DIC->tabs();
143  $this->ilias = $DIC["ilias"];
144  $this->post_wrapper = $DIC->http()->wrapper()->post();
145  $this->request_wrapper = $DIC->http()->wrapper()->query();
146  $this->refinery = $DIC->refinery();
147  $this->retriever = new ilObjectRequestRetriever($DIC->http()->wrapper(), $this->refinery);
148  $this->favourites = new ilFavouritesManager();
149  $this->custom_icon_factory = $DIC['object.customicons.factory'];
150  $this->ui_factory = $DIC['ui.factory'];
151  $this->ui_renderer = $DIC['ui.renderer'];
152 
153  $this->data = $data;
154  $this->id = $id;
155  $this->call_by_reference = $call_by_reference;
156  $this->prepare_output = $prepare_output;
157 
158  $this->lng->loadLanguageModule('obj');
159 
160  $params = ['ref_id'];
161  if (!$call_by_reference) {
162  $params = ['ref_id','obj_id'];
163  }
164  $this->ctrl->saveParameter($this, $params);
165 
166  if ($this->request_wrapper->has('ref_id')) {
167  $this->requested_ref_id = $this->request_wrapper->retrieve('ref_id', $this->refinery->kindlyTo()->int());
168  }
169 
170  $this->obj_id = $this->id;
171  $this->ref_id = $this->requested_ref_id;
172 
173  if ($call_by_reference) {
174  $this->ref_id = $this->id;
175  $this->obj_id = 0;
176  if ($this->request_wrapper->has('obj_id')) {
177  $this->obj_id = $this->request_wrapper->retrieve('obj_id', $this->refinery->kindlyTo()->int());
178  }
179  }
180 
181  // TODO: refactor this with post_wrapper or request_wrapper
182  // callback after creation
183  $this->requested_crtptrefid = $this->retriever->getMaybeInt('crtptrefid', 0);
184  $this->requested_crtcb = $this->retriever->getMaybeInt('crtcb', 0);
185  $this->requested_new_type = $this->retriever->getMaybeString('new_type', '');
186 
187 
188  if ($this->id != 0) {
189  $this->link_params = "ref_id=" . $this->ref_id;
190  }
191 
192  $this->assignObject();
193 
194  if (is_object($this->object)) {
195  if ($this->call_by_reference && $this->ref_id == $this->requested_ref_id) {
196  $this->ctrl->setContextObject(
197  $this->object->getId(),
198  $this->object->getType()
199  );
200  }
201  }
202 
203  if ($prepare_output) {
204  $this->prepareOutput();
205  }
206 
207  $this->notes_service = $DIC->notes();
208  }
if(! $DIC->user() ->getId()||!ilLTIConsumerAccess::hasCustomProviderCreationAccess()) $params
Definition: ltiregstart.php:33
prepareOutput(bool $show_sub_objects=true)
Manages favourites, currently the interface for other components, needs discussion.
global $DIC
Definition: feed.php:28
header include for all ilias files.
Base class for all sub item list gui's.
+ Here is the call graph for this function:

Member Function Documentation

◆ _gotoRepositoryNode()

static ilObjectGUI::_gotoRepositoryNode ( int  $ref_id,
string  $cmd = "" 
)
static

Definition at line 1758 of file class.ilObjectGUI.php.

References $DIC, ilCtrl\redirectByClass(), and ilCtrl\setParameterByClass().

Referenced by ilObjChatroomAdminGUI\_goto(), ilObjChatroomGUI\_goto(), ilObjContentPageGUI\_goto(), ilObjLearningSequenceGUI\_goto(), ilObjCmiXapiGUI\_goto(), ilObjDataCollectionGUI\_goto(), ilRemoteObjectBaseGUI\_goto(), ilObjIndividualAssessmentGUI\_goto(), ilObjLearningSequence\_goto(), ilObjSessionGUI\_goto(), ilObjFolderGUI\_goto(), ilObjBookingPoolGUI\_goto(), ilObjFileBasedLMGUI\_goto(), ilObjLTIConsumerGUI\_goto(), ilObjWikiGUI\_goto(), ilObjFileGUI\_goto(), ilObjCategoryGUI\_goto(), ilObjGroupGUI\_goto(), ilObjMediaCastGUI\_goto(), ilObjQuestionPoolGUI\_goto(), and ilObjCourseGUI\_goto().

1758  : void
1759  {
1760  global $DIC;
1761 
1762  $ctrl = $DIC->ctrl();
1763  $ctrl->setParameterByClass("ilRepositoryGUI", "ref_id", $ref_id);
1764  $ctrl->redirectByClass("ilRepositoryGUI", $cmd);
1765  }
redirectByClass( $a_class, string $a_cmd=null, string $a_anchor=null, bool $is_async=false)
setParameterByClass(string $a_class, string $a_parameter, $a_value)
global $DIC
Definition: feed.php:28
+ Here is the call graph for this function:
+ Here is the caller graph for this function:

◆ _gotoRepositoryRoot()

static ilObjectGUI::_gotoRepositoryRoot ( bool  $raise_error = false)
static

Goto repository root.

Parameters

Definition at line 1739 of file class.ilObjectGUI.php.

References $DIC, $ilErr, ilCtrl\redirectByClass(), ROOT_FOLDER_ID, ilCtrl\setParameterByClass(), and ilLanguage\txt().

Referenced by ilObjCmiXapiGUI\_goto(), ilObjDataCollectionGUI\_goto(), ilObjRootFolderGUI\_goto(), ilObjItemGroupGUI\_goto(), ilLMPageObjectGUI\_goto(), ilGlossaryTermGUI\_goto(), ilObjLearningSequence\_goto(), ilObjSessionGUI\_goto(), ilObjectPluginGUI\_goto(), ilStructureObjectGUI\_goto(), ilObjBookingPoolGUI\_goto(), ilObjFileBasedLMGUI\_goto(), ilObjLTIConsumerGUI\_goto(), ilObjSAHSLearningModuleGUI\_goto(), ilObjSurveyGUI\_goto(), ilObjSurveyQuestionPoolGUI\_goto(), ilObjWikiGUI\_goto(), ilObjFileGUI\_goto(), ilObjCategoryGUI\_goto(), ilObjGlossaryGUI\_goto(), ilObjGroupGUI\_goto(), ilObjMediaPoolGUI\_goto(), ilObjMediaCastGUI\_goto(), ilObjLinkResourceGUI\_goto(), ilObjSystemFolderGUI\_goto(), ilObjQuestionPoolGUI\_goto(), ilObjContentObjectGUI\_goto(), ilObjCourseGUI\_goto(), ilObjTestGUI\_goto(), ilObjUserFolderGUI\_goto(), and ilObjBibliographicGUI\handleNonAccess().

1739  : void
1740  {
1741  global $DIC;
1742 
1743  $ilAccess = $DIC->access();
1744  $ilErr = $DIC["ilErr"];
1745  $lng = $DIC->language();
1746  $ctrl = $DIC->ctrl();
1747 
1748  if ($ilAccess->checkAccess("read", "", ROOT_FOLDER_ID)) {
1749  $ctrl->setParameterByClass("ilRepositoryGUI", "ref_id", ROOT_FOLDER_ID);
1750  $ctrl->redirectByClass("ilRepositoryGUI");
1751  }
1752 
1753  if ($raise_error) {
1754  $ilErr->raiseError($lng->txt("msg_no_perm_read"), $ilErr->FATAL);
1755  }
1756  }
redirectByClass( $a_class, string $a_cmd=null, string $a_anchor=null, bool $is_async=false)
txt(string $a_topic, string $a_default_lang_fallback_mod="")
gets the text for a given topic if the topic is not in the list, the topic itself with "-" will be re...
const ROOT_FOLDER_ID
Definition: constants.php:32
setParameterByClass(string $a_class, string $a_parameter, $a_value)
$ilErr
Definition: raiseError.php:17
global $DIC
Definition: feed.php:28
ilLanguage $lng
+ Here is the call graph for this function:
+ Here is the caller graph for this function:

◆ _gotoSharedWorkspaceNode()

static ilObjectGUI::_gotoSharedWorkspaceNode ( int  $wsp_id)
static

Definition at line 1767 of file class.ilObjectGUI.php.

References $DIC, ilCtrl\redirectByClass(), and ilCtrl\setParameterByClass().

Referenced by ilObjFileGUI\_goto(), and ilFileStaticURLHandler\handle().

1767  : void
1768  {
1769  global $DIC;
1770 
1771  $ctrl = $DIC->ctrl();
1772  $ctrl->setParameterByClass(ilSharedResourceGUI::class, "wsp_id", $wsp_id);
1773  $ctrl->redirectByClass(ilSharedResourceGUI::class, "");
1774  }
redirectByClass( $a_class, string $a_cmd=null, string $a_anchor=null, bool $is_async=false)
setParameterByClass(string $a_class, string $a_parameter, $a_value)
global $DIC
Definition: feed.php:28
+ Here is the call graph for this function:
+ Here is the caller graph for this function:

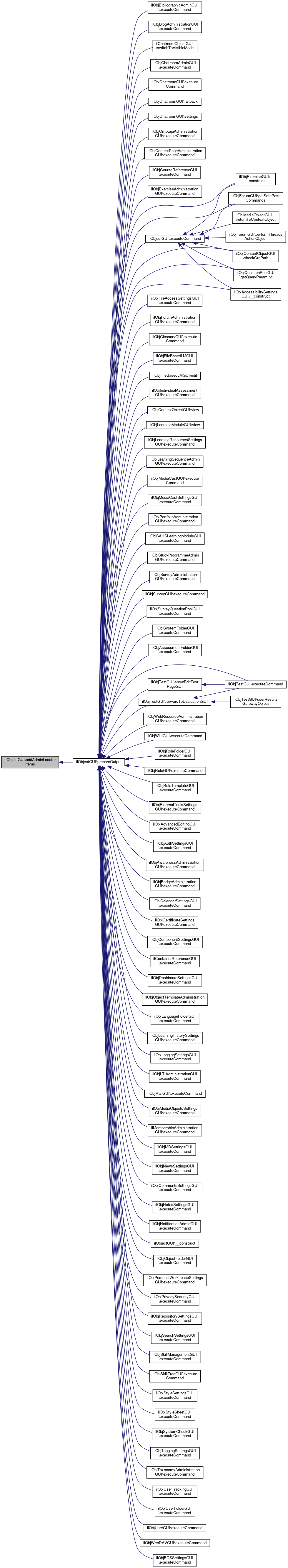
◆ addAdminLocatorItems()

ilObjectGUI::addAdminLocatorItems ( bool  $do_not_add_object = false)
protected

should be overwritten to add object specific items (repository items are preloaded)

Definition at line 570 of file class.ilObjectGUI.php.

References ILIAS\Repository\ctrl(), ILIAS\Repository\lng(), ILIAS\Repository\locator(), ILIAS\Repository\object(), and SYSTEM_FOLDER_ID.

Referenced by prepareOutput().

570  : void
571  {
572  if ($this->admin_mode == self::ADMIN_MODE_SETTINGS) {
573  $this->ctrl->setParameterByClass(
574  "ilobjsystemfoldergui",
575  "ref_id",
577  );
578  $this->locator->addItem(
579  $this->lng->txt("administration"),
580  $this->ctrl->getLinkTargetByClass(["iladministrationgui", "ilobjsystemfoldergui"], "")
581  );
582  if ($this->object && ($this->object->getRefId() != SYSTEM_FOLDER_ID && !$do_not_add_object)) {
583  $this->locator->addItem(
584  $this->object->getTitle(),
585  $this->ctrl->getLinkTarget($this, "view")
586  );
587  }
588  } else {
589  $this->ctrl->setParameterByClass(
590  "iladministrationgui",
591  "ref_id",
592  ""
593  );
594  $this->ctrl->setParameterByClass(
595  "iladministrationgui",
596  "admin_mode",
597  "settings"
598  );
599  $this->ctrl->clearParametersByClass("iladministrationgui");
600  $this->locator->addAdministrationItems();
601  }
602  }
const SYSTEM_FOLDER_ID
Definition: constants.php:35
+ Here is the call graph for this function:
+ Here is the caller graph for this function:

◆ addAdoptContentLinkToToolbar()

ilObjectGUI::addAdoptContentLinkToToolbar ( )
protected

Definition at line 858 of file class.ilObjectGUI.php.

References ILIAS\Repository\ctrl(), ILIAS\Repository\lng(), and ILIAS\Repository\toolbar().

Referenced by ilObjCourseGUI\renderObject(), and ilObjGroupGUI\viewObject().

858  : void
859  {
860  $this->toolbar->addComponent(
861  $this->ui_factory->link()->standard(
862  $this->lng->txt('cntr_adopt_content'),
863  $this->ctrl->getLinkTargetByClass(
864  'ilObjectCopyGUI',
865  'adoptContent'
866  )
867  )
868  );
869  }
+ Here is the call graph for this function:
+ Here is the caller graph for this function:

◆ addAvailabilityPeriodButtonToToolbar()

ilObjectGUI::addAvailabilityPeriodButtonToToolbar ( ilToolbarGUI  $toolbar)
protected

Definition at line 871 of file class.ilObjectGUI.php.

References $toolbar, ilToolbarGUI\addComponent(), ilToolbarGUI\addSeparator(), and getMultiObjectPropertiesManipulator().

Referenced by ilContainerGUI\showAdministrationPanel().

871  : ilToolbarGUI
872  {
873  $toolbar->addSeparator();
874 
875  $toolbar->addComponent(
876  $this->getMultiObjectPropertiesManipulator()->getAvailabilityPeriodButton()
877  );
878  return $toolbar;
879  }
addComponent(\ILIAS\UI\Component\Component $a_comp)
ilToolbarGUI $toolbar
getMultiObjectPropertiesManipulator()
+ Here is the call graph for this function:
+ Here is the caller graph for this function:

◆ addDidacticTemplateOptions()

ilObjectGUI::addDidacticTemplateOptions ( array &  $a_options)
protected

Add custom templates.

Definition at line 854 of file class.ilObjectGUI.php.

Referenced by initDidacticTemplate().

854  : void
855  {
856  }
+ Here is the caller graph for this function:

◆ addExternalEditFormCustom()

ilObjectGUI::addExternalEditFormCustom ( ilPropertyFormGUI  $form)

Definition at line 1054 of file class.ilObjectGUI.php.

Referenced by ilObjItemGroupGUI\edit(), ilObjMediaPoolGUI\edit(), ilObjDataCollectionGUI\editObject(), editObject(), and ilObjEmployeeTalkGUI\updateObject().

1054  : void
1055  {
1056  // has to be done AFTER setValuesByArray() ...
1057  }
+ Here is the caller graph for this function:

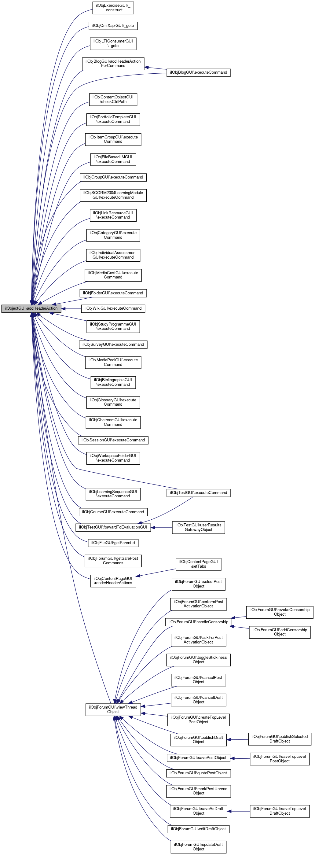
◆ addHeaderAction()

ilObjectGUI::addHeaderAction ( )
protected

Add header action menu.

Definition at line 462 of file class.ilObjectGUI.php.

References initHeaderAction(), and insertHeaderAction().

Referenced by ilObjExerciseGUI\__construct(), ilObjCmiXapiGUI\_goto(), ilObjLTIConsumerGUI\_goto(), ilObjBlogGUI\addHeaderActionForCommand(), ilObjContentObjectGUI\checkCtrlPath(), ilObjPortfolioTemplateGUI\executeCommand(), ilObjItemGroupGUI\executeCommand(), ilObjFileBasedLMGUI\executeCommand(), ilObjGroupGUI\executeCommand(), ilObjSCORM2004LearningModuleGUI\executeCommand(), ilObjLinkResourceGUI\executeCommand(), ilObjCategoryGUI\executeCommand(), ilObjIndividualAssessmentGUI\executeCommand(), ilObjMediaCastGUI\executeCommand(), ilObjFolderGUI\executeCommand(), ilObjWikiGUI\executeCommand(), ilObjStudyProgrammeGUI\executeCommand(), ilObjSurveyGUI\executeCommand(), ilObjMediaPoolGUI\executeCommand(), ilObjBibliographicGUI\executeCommand(), ilObjGlossaryGUI\executeCommand(), ilObjChatroomGUI\executeCommand(), ilObjSessionGUI\executeCommand(), ilObjWorkspaceFolderGUI\executeCommand(), ilObjTestGUI\executeCommand(), ilObjLearningSequenceGUI\executeCommand(), ilObjBlogGUI\executeCommand(), ilObjCourseGUI\executeCommand(), ilObjTestGUI\forwardToEvaluationGUI(), ilObjFileGUI\getParentId(), ilObjForumGUI\getSafePostCommands(), ilObjContentPageGUI\renderHeaderActions(), and ilObjForumGUI\viewThreadObject().

462  : void
463  {
464  $this->insertHeaderAction($this->initHeaderAction());
465  }
insertHeaderAction(?ilObjectListGUI $list_gui=null)
Insert header action into main template.
initHeaderAction(?string $sub_type=null, ?int $sub_id=null)
Add header action menu.
+ Here is the call graph for this function:
+ Here is the caller graph for this function:

◆ addLocatorItems()

ilObjectGUI::addLocatorItems ( )
protected

should be overwritten to add object specific items (repository items are preloaded)

Definition at line 557 of file class.ilObjectGUI.php.

Referenced by setLocator().

557  : void
558  {
559  }
+ Here is the caller graph for this function:

◆ addToDeskObject()

ilObjectGUI::addToDeskObject ( )

Definition at line 1794 of file class.ilObjectGUI.php.

References ILIAS\Repository\ctrl(), ILIAS\Repository\lng(), ILIAS\Repository\refinery(), and ILIAS\Repository\user().

1794  : void
1795  {
1796  $this->favourites->add(
1797  $this->user->getId(),
1798  $this->request_wrapper->retrieve("item_ref_id", $this->refinery->kindlyTo()->int())
1799  );
1800  $this->lng->loadLanguageModule("rep");
1801  $this->tpl->setOnScreenMessage("success", $this->lng->txt("rep_added_to_favourites"), true);
1802  $this->ctrl->redirectToURL(ilLink::_getLink($this->requested_ref_id));
1803  }
+ Here is the call graph for this function:

◆ afterImport()

ilObjectGUI::afterImport ( ilObject  $new_object)
protected

Post (successful) object import hook.

Definition at line 1313 of file class.ilObjectGUI.php.

References ILIAS\Repository\ctrl(), and ILIAS\Repository\lng().

Referenced by importFileObject(), and ilObjBibliographicGUI\removeFromDesk().

1313  : void
1314  {
1315  $this->tpl->setOnScreenMessage("success", $this->lng->txt("object_added"), true);
1316  $this->ctrl->returnToParent($this);
1317  }
+ Here is the call graph for this function:
+ Here is the caller graph for this function:

◆ afterSave()

ilObjectGUI::afterSave ( ilObject  $new_object)
protected

Post (successful) object creation hook.

Definition at line 1029 of file class.ilObjectGUI.php.

References ILIAS\Repository\ctrl(), and ILIAS\Repository\lng().

Referenced by ilObjEmployeeTalkSeriesGUI\cancelObject(), ilObjPortfolioTemplateGUI\initDidacticTemplate(), ilObjExerciseVerificationGUI\save(), ilObjSCORMVerificationGUI\save(), ilObjCmiXapiVerificationGUI\save(), ilObjLTIConsumerVerificationGUI\save(), ilObjCourseVerificationGUI\save(), ilObjTestVerificationGUI\save(), ilObjEmployeeTalkSeriesGUI\saveObject(), and saveObject().

1029  : void
1030  {
1031  $this->tpl->setOnScreenMessage("success", $this->lng->txt("object_added"), true);
1032  $this->ctrl->returnToParent($this);
1033  }
+ Here is the call graph for this function:
+ Here is the caller graph for this function:

◆ afterUpdate()

ilObjectGUI::afterUpdate ( )
protected

Post (successful) object update hook.

Definition at line 1154 of file class.ilObjectGUI.php.

References ILIAS\Repository\ctrl(), and ILIAS\Repository\lng().

Referenced by ilObjEmployeeTalkGUI\updateObject(), and updateObject().

1154  : void
1155  {
1156  $this->tpl->setOnScreenMessage("success", $this->lng->txt("msg_obj_modified"), true);
1157  $this->ctrl->redirect($this, "edit");
1158  }
+ Here is the call graph for this function:
+ Here is the caller graph for this function:

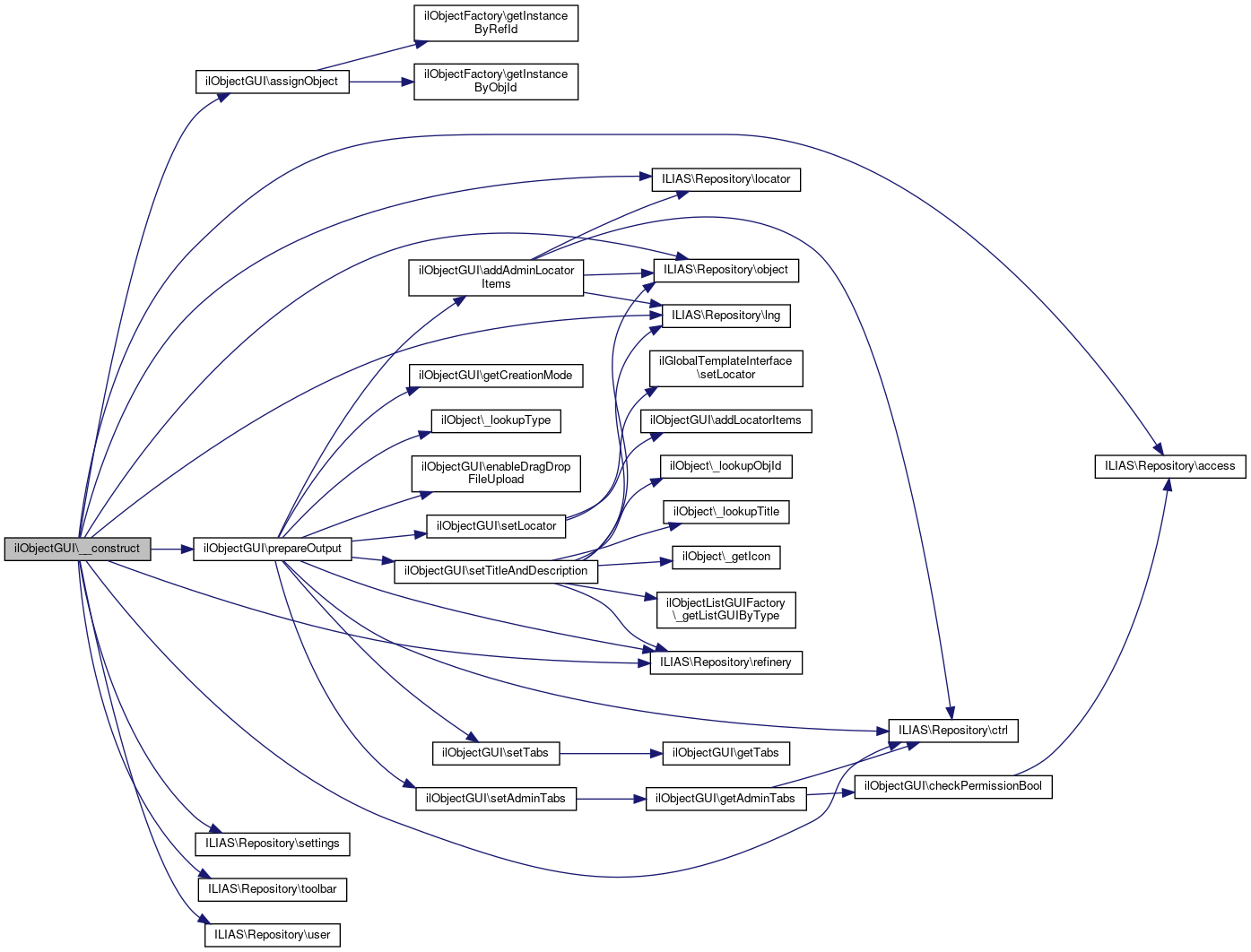
◆ assignObject()

ilObjectGUI::assignObject ( )
protected

Definition at line 285 of file class.ilObjectGUI.php.

References ilObjectFactory\getInstanceByObjId(), and ilObjectFactory\getInstanceByRefId().

Referenced by ilObjLearningModuleGUI\__construct(), and __construct().

285  : void
286  {
287  // TODO: it seems that we always have to pass only the ref_id
288  if ($this->id != 0) {
289  if ($this->call_by_reference) {
290  $this->object = ilObjectFactory::getInstanceByRefId($this->id);
291  } else {
292  $this->object = ilObjectFactory::getInstanceByObjId($this->id);
293  }
294  }
295  }
static getInstanceByRefId(int $ref_id, bool $stop_on_error=true)
get an instance of an Ilias object by reference id
static getInstanceByObjId(?int $obj_id, bool $stop_on_error=true)
get an instance of an Ilias object by object id
+ Here is the call graph for this function:
+ Here is the caller graph for this function:

◆ buildDeleletionModal()

ilObjectGUI::buildDeleletionModal ( array  $request_ids)
private

Definition at line 1471 of file class.ilObjectGUI.php.

References ILIAS\UI\Implementation\Component\Input\$inputs, buildDeletionModalItems(), ILIAS\Repository\ctrl(), ILIAS\Repository\lng(), and ILIAS\Repository\settings().

Referenced by confirmedDeleteObject(), and deleteObject().

1472  {
1473  [$listing_items, $inputs, $has_additional_references] = $this->buildDeletionModalItems($request_ids);
1474 
1475  $msg = $this->lng->txt('info_delete_sure');
1476  if (!$this->settings->get('enable_trash')) {
1477  $msg .= "<br/>" . $this->lng->txt('info_delete_warning_no_trash');
1478  }
1479 
1480  $content = [
1481  $this->ui_factory->messageBox()->confirmation($msg),
1482  $this->ui_factory->listing()->unordered($listing_items)
1483  ];
1484 
1485  if ($has_additional_references) {
1486  $content[] = $this->ui_factory->messageBox()->confirmation(
1487  $this->lng->txt('multiple_reference_deletion_info') . ' '
1488  . $this->lng->txt('rep_multiple_reference_deletion_instruction')
1489  );
1490  }
1491 
1492  $this->ctrl->setParameterByClass(static::class, 'id', implode(',', $request_ids));
1493  $target_url = $this->ctrl->getFormActionByClass(static::class, 'confirmedDelete');
1494  $this->ctrl->clearParameterByClass(static::class, 'id');
1495 
1496  return $this->ui_factory->modal()->roundtrip(
1497  $this->lng->txt('confirm'),
1498  $content,
1499  $inputs,
1500  $target_url
1501  )->withSubmitLabel($this->lng->txt('delete'));
1502  }
buildDeletionModalItems(array $ref_ids)
+ Here is the call graph for this function:
+ Here is the caller graph for this function:

◆ buildDeletionModalItems()

ilObjectGUI::buildDeletionModalItems ( array  $ref_ids)
private

Definition at line 1504 of file class.ilObjectGUI.php.

References Vendor\Package\$c, ilObject\_lookupObjId(), ilObject\_lookupTitle(), and buildInputsForAdditionalDeletionReferences().

Referenced by buildDeleletionModal().

1504  : array
1505  {
1506  $path_gui = new ilPathGUI();
1507  $path_gui->enableTextOnly(true);
1508  $path_gui->enableHideLeaf(false);
1509  return array_reduce(
1510  $ref_ids,
1511  function (array $c, int $v) use ($path_gui): array {
1512  $c[0][] = ilObject::_lookupTitle(
1514  );
1515  $c[1][] = $this->ui_factory->input()->field()->hidden()->withValue($v);
1516 
1517  $other_references = $this->buildInputsForAdditionalDeletionReferences($v, $path_gui);
1518  if ($other_references !== []) {
1519  $c[1][] = $this->ui_factory->input()->field()->multiSelect(
1522  ),
1523  $other_references
1524  );
1525  $c[2] = true;
1526  }
1527  return $c;
1528  },
1529  [[], [], false]
1530  );
1531  }
Creates a path for a start and endnode.
buildInputsForAdditionalDeletionReferences(int $ref_id, ilPathGUI $path_gui)
static _lookupObjId(int $ref_id)
static _lookupTitle(int $obj_id)
+ Here is the call graph for this function:
+ Here is the caller graph for this function:

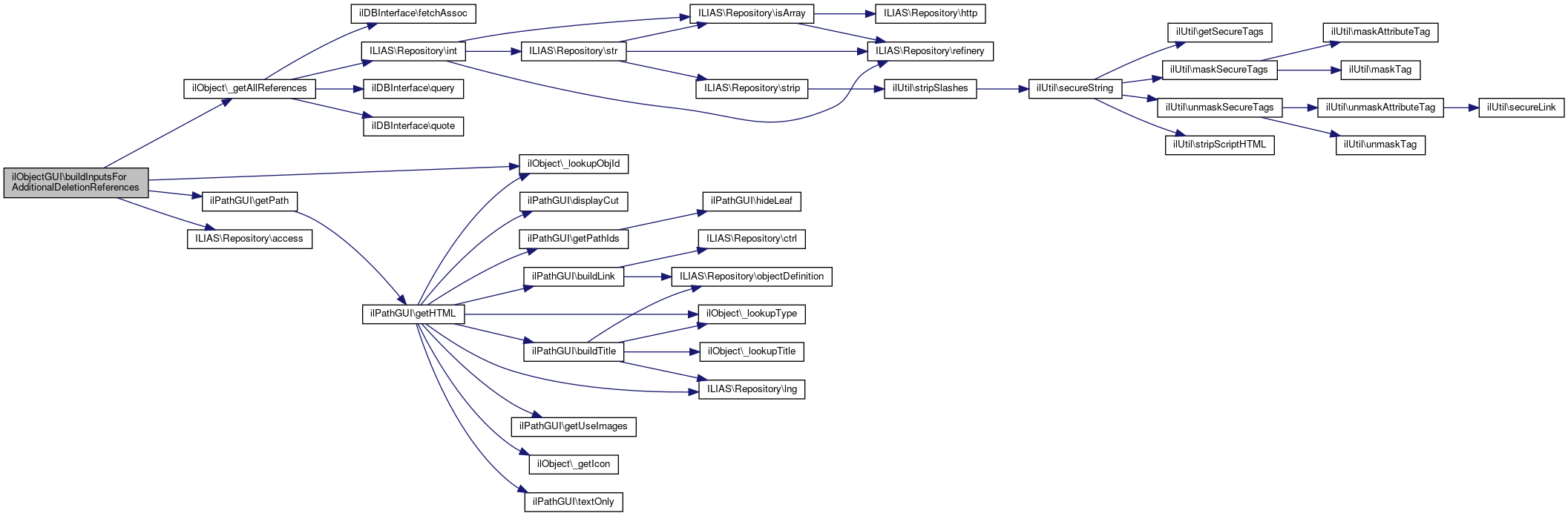
◆ buildInputsForAdditionalDeletionReferences()

ilObjectGUI::buildInputsForAdditionalDeletionReferences ( int  $ref_id,
ilPathGUI  $path_gui 
)
private

Definition at line 1533 of file class.ilObjectGUI.php.

References Vendor\Package\$c, ilObject\_getAllReferences(), ilObject\_lookupObjId(), ILIAS\Repository\access(), ilPathGUI\getPath(), and ROOT_FOLDER_ID.

Referenced by buildDeletionModalItems().

1533  : array
1534  {
1535  return array_reduce(
1537  function (array $c, int $v) use ($ref_id, $path_gui): array {
1538  if ($v !== $ref_id
1539  && !$this->tree->isDeleted($v)
1540  && $this->access->checkAccess('delete', '', $v)) {
1541  $c[$v] = $path_gui->getPath(ROOT_FOLDER_ID, $v);
1542  }
1543  return $c;
1544  },
1545  []
1546  );
1547  }
const ROOT_FOLDER_ID
Definition: constants.php:32
static _getAllReferences(int $id)
get all reference ids for object ID
static _lookupObjId(int $ref_id)
getPath(int $a_startnode, int $a_endnode)
get path
+ Here is the call graph for this function:
+ Here is the caller graph for this function:

◆ buildRefIdsFromData()

ilObjectGUI::buildRefIdsFromData ( array  $data)
private

Definition at line 636 of file class.ilObjectGUI.php.

References Vendor\Package\$c, and ILIAS\Repository\refinery().

Referenced by confirmedDeleteObject().

636  : array
637  {
638  return array_reduce(
639  $data,
640  function (array $c, array|int|null $v): array {
641  if ($v === null) {
642  return $c;
643  }
644 
645  if (is_array($v)) {
646  return array_merge(
647  $c,
648  $this->refinery->kindlyTo()->listOf($this->refinery->kindlyTo()->int())->transform($v)
649  );
650  }
651 
652  $c[] = $this->refinery->kindlyTo()->int()->transform($v);
653  return $c;
654  },
655  []
656  );
657  }
+ Here is the call graph for this function:
+ Here is the caller graph for this function:

◆ cancelCreation()

ilObjectGUI::cancelCreation ( )

cancel create action and go back to repository parent

Definition at line 934 of file class.ilObjectGUI.php.

References ILIAS\Repository\ctrl().

Referenced by ilObjChatroomGUI\executeCommand(), and ilObjLearningSequenceGUI\executeCommand().

934  : void
935  {
936  $this->ctrl->redirectByClass("ilrepositorygui", "");
937  }
+ Here is the call graph for this function:
+ Here is the caller graph for this function:

◆ cancelObject()

ilObjectGUI::cancelObject ( )

cancel action and go back to previous page

Definition at line 662 of file class.ilObjectGUI.php.

References ilSession\clear(), and ILIAS\Repository\ctrl().

Referenced by ilObjFileBasedLMGUI\cancel().

662  : void
663  {
664  ilSession::clear("saved_post");
665  $this->ctrl->returnToParent($this);
666  }
static clear(string $a_var)
+ Here is the call graph for this function:
+ Here is the caller graph for this function:

◆ checkPermission()

ilObjectGUI::checkPermission ( string  $perm,
string  $cmd = "",
string  $type = "",
?int  $ref_id = null 
)
protected

Definition at line 1693 of file class.ilObjectGUI.php.

References $_SERVER, checkPermissionBool(), ilSession\clear(), ILIAS\Repository\ctrl(), ILIAS\Repository\lng(), and ILIAS\Repository\object().

Referenced by ilObjBibliographicAdminGUI\__construct(), ilObjExerciseGUI\__construct(), ilObjMediaCastGUI\addCastItemObject(), ilObjBadgeAdministrationGUI\addImageTemplate(), ilObjWikiGUI\addImportantPageObject(), ilObjRoleFolderGUI\adjustRoleObject(), ilObjWikiGUI\allPagesObject(), ilObjCategoryGUI\assignRolesObject(), ilObjCategoryGUI\assignSaveObject(), ilObjSessionGUI\attendanceListObject(), ilObjCourseGUI\autoFillObject(), ilObjExerciseGUI\certificateObject(), ilObjContentObjectGUI\checkCtrlPath(), ilObjCategoryGUI\checkGlobalRoles(), ilObjLanguageFolderGUI\checkLanguageObject(), ilObjBadgeAdministrationGUI\confirmDeleteImageTemplates(), ilObjMediaCastGUI\confirmDeletionItemsObject(), ilObjLanguageFolderGUI\confirmRefreshObject(), ilObjLanguageFolderGUI\confirmRefreshSelectedObject(), ilContainerGUI\confirmRemoveFromSystemObject(), ilObjLanguageFolderGUI\confirmUninstallChangesObject(), ilObjLanguageFolderGUI\confirmUninstallObject(), ilObjLTIAdministrationGUI\createLTIConsumer(), ilObjBadgeAdministrationGUI\deleteImageTemplates(), ilObjMediaCastGUI\deleteItemsObject(), ilObjSurveyQuestionPoolGUI\deleteQuestionsObject(), ilObjCategoryGUI\deleteUsersObject(), ilObjMediaCastGUI\downloadItemObject(), ilObjWikiGUI\downloadUserHTMLExportObject(), ilObjWikiGUI\downloadUserHTMLExportWithCommentsObject(), ilObjMediaCastGUI\editCastItemObject(), ilObjBadgeAdministrationGUI\editImageTemplate(), ilObjWikiGUI\editImportantPagesObject(), ilObjCourseGUI\editInfoObject(), ilObjCategoryGUI\editInfoObject(), ilObjGroupGUI\editInfoObject(), ilObjUserTrackingGUI\editLPDefaultsObject(), ilObjGroupGUI\editObject(), ilObjSessionGUI\editObject(), ilObjMediaCastGUI\editOrderObject(), ilObjWikiGUI\editSettingsObject(), ilObjMediaCastGUI\editSettingsObject(), ilObjLoggingSettingsGUI\errorSettings(), ilObjLearningSequenceAdminGUI\executeCommand(), ilObjSystemCheckGUI\executeCommand(), ilObjFileBasedLMGUI\executeCommand(), ilObjSurveyQuestionPoolGUI\executeCommand(), ilObjGroupGUI\executeCommand(), ilObjRootFolderGUI\executeCommand(), ilObjCategoryGUI\executeCommand(), ilObjMediaCastGUI\executeCommand(), ilObjFolderGUI\executeCommand(), ilObjWikiGUI\executeCommand(), ilObjSurveyGUI\executeCommand(), ilObjGlossaryGUI\executeCommand(), ilObjSessionGUI\executeCommand(), ilObjLanguageFolderGUI\executeCommand(), ilObjCourseGUI\executeCommand(), ilObjGlossaryGUI\export(), ilObjSurveyQuestionPoolGUI\exportObject(), ilObjUserFolderGUI\exportObject(), ilObjMediaCastGUI\extractPreviewImageObject(), ilContainerGUI\forwardToPageObject(), ilObjForumGUI\getSafePostCommands(), ilObjExerciseGUI\getService(), ilObjWikiGUI\getUserHTMLExportProgressObject(), ilObjSurveyGUI\importSurveyObject(), ilObjCourseGUI\infoScreen(), ilObjBookingPoolGUI\infoScreen(), ilObjMediaCastGUI\infoScreen(), ilObjGroupGUI\infoScreen(), ilObjSurveyQuestionPoolGUI\infoScreenForward(), ilObjWikiGUI\infoScreenObject(), ilObjMediaCastGUI\infoScreenObject(), ilObjMediaCastGUI\initAddCastItemForm(), ilObjWikiGUI\initUserHTMLExportObject(), ilObjLanguageFolderGUI\installLocalObject(), ilObjLanguageFolderGUI\installObject(), ilObjSessionGUI\joinObject(), ilObjGroupGUI\leaveObject(), ilObjCourseGUI\leaveObject(), ilObjWikiGUI\listContributorsObject(), ilObjMediaCastGUI\listItemsObject(), ilObjSessionGUI\materialsObject(), ilObjWikiGUI\newPagesObject(), ilObjWikiGUI\orphanedPagesObject(), ilObjCategoryGUI\performDeleteUsersObject(), ilObjUserFolderGUI\performExportObject(), ilObjWikiGUI\performSearchObject(), ilObjCourseGUI\performUnsubscribeObject(), ilObjWikiGUI\popularPagesObject(), ilObjSessionGUI\printAttendanceListObject(), ilObjGlossaryGUI\properties(), ilObjSurveyGUI\propertiesObject(), ilObjWikiGUI\randomPageObject(), ilObjWikiGUI\recentChangesObject(), ilObjLanguageFolderGUI\refreshObject(), ilObjLanguageFolderGUI\refreshSelectedObject(), ilObjSessionGUI\registerObject(), ilContainerGUI\removeFromSystemObject(), ilObjWikiGUI\removeImportantPagesObject(), ilObjSessionGUI\removeMaterialsObject(), ilObjFolderGUI\renderObject(), ilObjCourseGUI\renderObject(), ilObjLoggingSettingsGUI\resetComponentLevels(), ilObjCalendarSettingsGUI\save(), ilObjSessionGUI\saveAndAssignMaterialsObject(), ilObjMediaCastGUI\saveCastItemObject(), ilObjLoggingSettingsGUI\saveComponentLevels(), ilObjAdvancedEditingGUI\saveGeneralPageSettingsObject(), ilObjWikiGUI\saveGradingObject(), ilObjBadgeAdministrationGUI\saveImageTemplate(), ilObjUserTrackingGUI\saveLPDefaultsObject(), ilObjSessionGUI\saveMaterialsObject(), ilObjAdvancedEditingGUI\saveObject(), ilObjSessionGUI\saveObject(), ilObjWikiGUI\saveOrderingAndIndentObject(), ilObjAdvancedEditingGUI\savePageEditorSettingsObject(), ilObjExerciseAdministrationGUI\saveSettings(), ilObjBlogAdministrationGUI\saveSettings(), ilObjMediaObjectsSettingsGUI\saveSettings(), ilObjWebResourceAdministrationGUI\saveSettings(), ilMembershipAdministrationGUI\saveSettings(), ilObjForumAdministrationGUI\saveSettings(), ilObjAwarenessAdministrationGUI\saveSettings(), ilObjTaggingSettingsGUI\saveSettings(), ilObjBadgeAdministrationGUI\saveSettings(), ilObjStudyProgrammeAdminGUI\saveSettings(), ilObjLearningResourcesSettingsGUI\saveSettings(), ilObjAdvancedEditingGUI\saveSettingsObject(), ilObjUserTrackingGUI\saveSettingsObject(), ilObjWikiGUI\saveSettingsObject(), ilObjMediaCastGUI\saveSettingsObject(), ilObjAdvancedEditingGUI\saveTags(), ilObjWikiGUI\setAsStartPageObject(), ilObjLanguageFolderGUI\setSystemLanguageObject(), ilObjLanguageFolderGUI\setUserLanguageObject(), ilObjSessionGUI\showJoinRequestButton(), ilObjExerciseGUI\showOverviewObject(), ilObjTaggingSettingsGUI\showUsers(), ilObjWikiGUI\startUserHTMLExportObject(), ilObjSystemCheckGUI\trash(), ilContainerGUI\trashObject(), ilObjLanguageFolderGUI\uninstallChangesObject(), ilObjLanguageFolderGUI\uninstallObject(), ilObjGroupGUI\unsubscribeObject(), ilObjMediaCastGUI\updateCastItemObject(), ilObjLoggingSettingsGUI\updateErrorSettings(), ilObjBadgeAdministrationGUI\updateImageTemplate(), ilObjCourseGUI\updateInfoObject(), ilObjCategoryGUI\updateInfoObject(), ilObjGroupGUI\updateInfoObject(), ilObjLTIAdministrationGUI\updateLTIConsumer(), ilContainerReferenceGUI\updateObject(), ilObjGroupGUI\updateObject(), ilObjSessionGUI\updateObject(), ilObjSessionGUI\updateSessionTypeObject(), ilObjFolderGUI\viewObject(), ilObjRootFolderGUI\viewObject(), ilObjWikiGUI\viewObject(), viewObject(), and ilObjWikiGUI\viewPageObject().

1693  : void
1694  {
1695  if (!$this->checkPermissionBool($perm, $cmd, $type, $ref_id)) {
1696  if (!is_int(strpos($_SERVER["PHP_SELF"], "goto.php"))) {
1697  if ($perm != "create" && !is_object($this->object)) {
1698  return;
1699  }
1700 
1701  ilSession::clear("il_rep_ref_id");
1702 
1703  $this->tpl->setOnScreenMessage('failure', $this->lng->txt('msg_no_perm_read'), true);
1704  $parent_ref_id = $this->tree->getParentNodeData($this->object->getRefId())['ref_id'] ?? null;
1705  $this->ctrl->redirectToURL(ilLink::_getLink($parent_ref_id));
1706  }
1707 
1708  $this->tpl->setOnScreenMessage('failure', $this->lng->txt('msg_no_perm_read'), true);
1709  self::_gotoRepositoryRoot();
1710  }
1711  }
$_SERVER['HTTP_HOST']
Definition: raiseError.php:10
checkPermissionBool(string $perm, string $cmd="", string $type="", ?int $ref_id=null)
static clear(string $a_var)
+ Here is the call graph for this function:
+ Here is the caller graph for this function:

◆ checkPermissionBool()

ilObjectGUI::checkPermissionBool ( string  $perm,
string  $cmd = "",
string  $type = "",
?int  $ref_id = null 
)
protected

Definition at line 1713 of file class.ilObjectGUI.php.

References $requested_ref_id, and ILIAS\Repository\access().

Referenced by ilObjExerciseGUI\__construct(), ilObjBadgeAdministrationGUI\activateTypes(), ilObjExerciseGUI\addContentSubTabs(), ilObjBookingPoolGUI\addExternalEditFormCustom(), ilObjSurveyGUI\addToNavigationHistory(), checkPermission(), ilObjLoggingSettingsGUI\components(), ilObjFileBasedLMGUI\createFromDirectory(), createObject(), ilObjTestGUI\createQuestionPoolAndCopyObject(), ilObjBadgeAdministrationGUI\deactivateTypes(), editAvailabilityPeriodObject(), ilObjBookingPoolGUI\editObject(), ilObjFolderGUI\editObject(), editObject(), ilObjSystemCheckGUI\executeCommand(), ilObjSurveyQuestionPoolGUI\executeCommand(), ilObjGroupGUI\executeCommand(), ilObjRootFolderGUI\executeCommand(), ilObjCategoryGUI\executeCommand(), ilObjMediaCastGUI\executeCommand(), ilObjIndividualAssessmentGUI\executeCommand(), ilObjFolderGUI\executeCommand(), ilObjTestGUI\executeCommand(), ilObjCourseGUI\executeCommand(), ilObjObjectTemplateAdministrationGUI\getAdminTabs(), ilObjExerciseAdministrationGUI\getAdminTabs(), ilObjNotificationAdminGUI\getAdminTabs(), ilObjBlogAdministrationGUI\getAdminTabs(), ilObjPortfolioAdministrationGUI\getAdminTabs(), ilObjSystemCheckGUI\getAdminTabs(), getAdminTabs(), ilObjEmployeeTalkGUI\getAdminTabs(), ilObjRoleFolderGUI\getAdminTabs(), ilContainerGUI\getAdminTabs(), ilObjForumGUI\getSafePostCommands(), ilObjExerciseGUI\getService(), ilObjLearningResourcesSettingsGUI\getSettingsForm(), ilObjUserTrackingGUI\getTabs(), ilObjSurveyAdministrationGUI\getTabs(), ilObjSurveyGUI\getTabs(), ilObjLanguageFolderGUI\getTabs(), ilObjSurveyQuestionPoolGUI\getTabs(), ilObjAdvancedEditingGUI\getTinyForm(), ilObjCourseGUI\hasAdminPermission(), ilObjSurveyQuestionPoolGUI\importFileObject(), ilObjTestGUI\importFileObject(), importFileObject(), ilObjQuestionPoolGUI\importFileObject(), ilObjQuestionPoolGUI\importVerifiedFileObject(), ilObjTestGUI\importVerifiedFileObject(), ilObjCourseGUI\infoScreen(), ilObjBookingPoolGUI\infoScreen(), ilObjMediaCastGUI\infoScreen(), ilObjGroupGUI\infoScreen(), ilObjSAHSLearningModuleGUI\infoScreenForward(), ilObjSurveyQuestionPoolGUI\infoScreenForward(), ilObjMediaCastGUI\infoScreenObject(), ilObjSessionGUI\initForm(), ilObjExerciseAdministrationGUI\initFormSettings(), ilObjBlogAdministrationGUI\initFormSettings(), ilObjCalendarSettingsGUI\initFormSettings(), ilObjAwarenessAdministrationGUI\initFormSettings(), ilObjAdvancedEditingGUI\initGeneralPageSettingsForm(), ilObjUserTrackingGUI\initLPDefaultsForm(), ilObjAdvancedEditingGUI\initPageEditorForm(), ilObjPrivacySecurityGUI\initPrivacyForm(), ilObjUserTrackingGUI\initSettingsForm(), isVisible(), ilObjExerciseGUI\listAssignmentsObject(), ilObjLTIAdministrationGUI\listConsumers(), ilObjBadgeAdministrationGUI\listImageTemplates(), ilObjFileBasedLMGUI\properties(), ilObjSurveyQuestionPoolGUI\questionsObject(), ilObjContentPageAdministrationGUI\save(), saveAvailabilityPeriodObject(), ilObjTaggingSettingsGUI\saveForbiddenTags(), ilObjGlossaryGUI\saveObject(), saveObject(), ilObjNotificationAdminGUI\saveOSDSettings(), ilObjFileBasedLMGUI\saveProperties(), ilObjRoleFolderGUI\saveSettingsObject(), ilObjUserFolderGUI\searchUserAccessFilterCallable(), setColumnSettings(), ilObjSystemCheckGUI\setMainSubTabs(), ilObjFileBasedLMGUI\setStartFile(), ilObjForumAdministrationGUI\settingsForm(), ilObjRootFolderGUI\updateObject(), ilObjCategoryGUI\updateObject(), updateObject(), ilObjTestGUI\uploadObject(), ilObjUserFolderGUI\usrExportCsvObject(), ilObjUserFolderGUI\usrExportX86Object(), ilObjUserFolderGUI\usrExportXmlObject(), ilObjLanguageFolderGUI\viewObject(), and viewObject().

1713  : bool
1714  {
1715  if ($perm == "create") {
1716  if (!$ref_id) {
1718  }
1719  return $this->access->checkAccess($perm . "_" . $type, $cmd, $ref_id);
1720  }
1721 
1722  if (!is_object($this->object)) {
1723  return false;
1724  }
1725 
1726  if (!$ref_id) {
1727  $ref_id = $this->object->getRefId();
1728  }
1729 
1730  return $this->access->checkAccess($perm, $cmd, $ref_id);
1731  }
+ Here is the call graph for this function:
+ Here is the caller graph for this function:

◆ checkWritePermissionOnRefIdArray()

ilObjectGUI::checkWritePermissionOnRefIdArray ( array  $ref_ids)
private

Definition at line 1814 of file class.ilObjectGUI.php.

References ILIAS\Repository\access().

Referenced by editAvailabilityPeriodObject(), and saveAvailabilityPeriodObject().

1814  : bool
1815  {
1816  foreach ($ref_ids as $ref_id) {
1817  if (!$this->access->checkAccess('write', '', $ref_id)) {
1818  return false;
1819  }
1820  }
1821  return true;
1822  }
+ Here is the call graph for this function:
+ Here is the caller graph for this function:

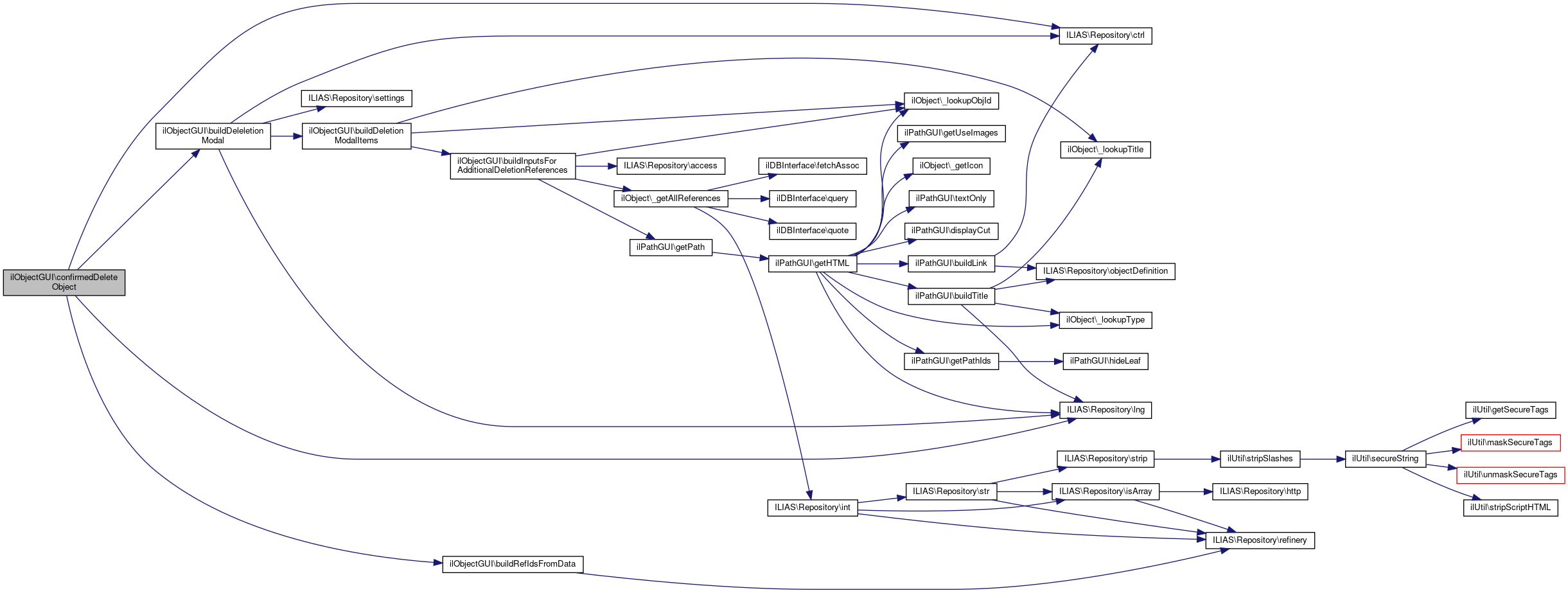
◆ confirmedDeleteObject()

ilObjectGUI::confirmedDeleteObject ( )

confirmed deletion of object -> objects are moved to trash or deleted immediately, if trash is disabled

Definition at line 608 of file class.ilObjectGUI.php.

References $data, buildDeleletionModal(), buildRefIdsFromData(), ILIAS\Repository\ctrl(), and ILIAS\Repository\lng().

Referenced by ilObjLearningSequenceGUI\executeCommand().

608  : void
609  {
610  if (!$this->request_wrapper->has('id')) {
611  $this->tpl->setOnScreenMessage('failure', $this->lng->txt('no_checkbox'), true);
612  $this->ctrl->returnToParent($this);
613  }
614 
615  $data = $this->buildDeleletionModal(
616  explode(
617  ',',
618  $this->request_wrapper->retrieve(
619  'id',
620  $this->refinery->kindlyTo()->string()
621  )
622  )
623  )->withRequest($this->request)->getData();
624 
625  if ($data === null) {
626  $this->tpl->setOnScreenMessage('failure', $this->lng->txt('no_checkbox'), true);
627  $this->ctrl->returnToParent($this);
628  }
629 
630  $ru = new ilRepositoryTrashGUI($this);
631  $ru->deleteObjects($this->requested_ref_id, $this->buildRefIdsFromData($data));
632 
633  $this->ctrl->redirectByClass(static::class);
634  }
buildRefIdsFromData(array $data)
Repository GUI Utilities.
buildDeleletionModal(array $request_ids)
+ Here is the call graph for this function:
+ Here is the caller graph for this function:

◆ createActionDispatcherGUI()

ilObjectGUI::createActionDispatcherGUI ( )
protected

Definition at line 386 of file class.ilObjectGUI.php.

References $ref_id, ILIAS\Repository\access(), ILIAS\Repository\object(), and ilCommonActionDispatcherGUI\TYPE_REPOSITORY.

Referenced by initHeaderAction().

387  {
388  return new ilCommonActionDispatcherGUI(
390  $this->access,
391  $this->object->getType(),
393  $this->object->getId()
394  );
395  }
This file is part of ILIAS, a powerful learning management system published by ILIAS open source e-Le...
+ Here is the call graph for this function:
+ Here is the caller graph for this function:

◆ createObject()

ilObjectGUI::createObject ( )

create new object form

Definition at line 671 of file class.ilObjectGUI.php.

References $requested_new_type, checkPermissionBool(), ILIAS\Repository\ctrl(), getCreationFormsHTML(), initCreationForms(), and ILIAS\Repository\lng().

Referenced by ilObjLTIConsumerGUI\applyProviderFilter(), ilContainerGUI\cloneAllObject(), ilObjGlossaryGUI\importObject(), ilObjLTIConsumerGUI\resetProviderFilter(), ilObjRoleTemplateGUI\saveObject(), ilObjSessionGUI\saveObject(), and ilObjTestGUI\uploadTst().

671  : void
672  {
673  $new_type = $this->requested_new_type;
674 
675  // add new object to custom parent container
676  $this->ctrl->saveParameter($this, "crtptrefid");
677  // use forced callback after object creation
678  $this->ctrl->saveParameter($this, "crtcb");
679 
680  if (!$this->checkPermissionBool("create", "", $new_type)) {
681  $this->error->raiseError($this->lng->txt("permission_denied"), $this->error->MESSAGE);
682  } else {
683  $this->lng->loadLanguageModule($new_type);
684  $this->ctrl->setParameter($this, "new_type", $new_type);
685 
686  $forms = $this->initCreationForms($new_type);
687 
688  // copy form validation error: do not show other creation forms
689  if ($this->request_wrapper->has("cpfl") && isset($forms[self::CFORM_CLONE])) {
690  $forms = [self::CFORM_CLONE => $forms[self::CFORM_CLONE]];
691  }
692  $this->tpl->setContent($this->getCreationFormsHTML($forms));
693  }
694  }
getCreationFormsHTML(array $forms)
Get HTML for creation forms (accordion)
string $requested_new_type
initCreationForms(string $new_type)
Init creation forms.
checkPermissionBool(string $perm, string $cmd="", string $type="", ?int $ref_id=null)
+ Here is the call graph for this function:
+ Here is the caller graph for this function:

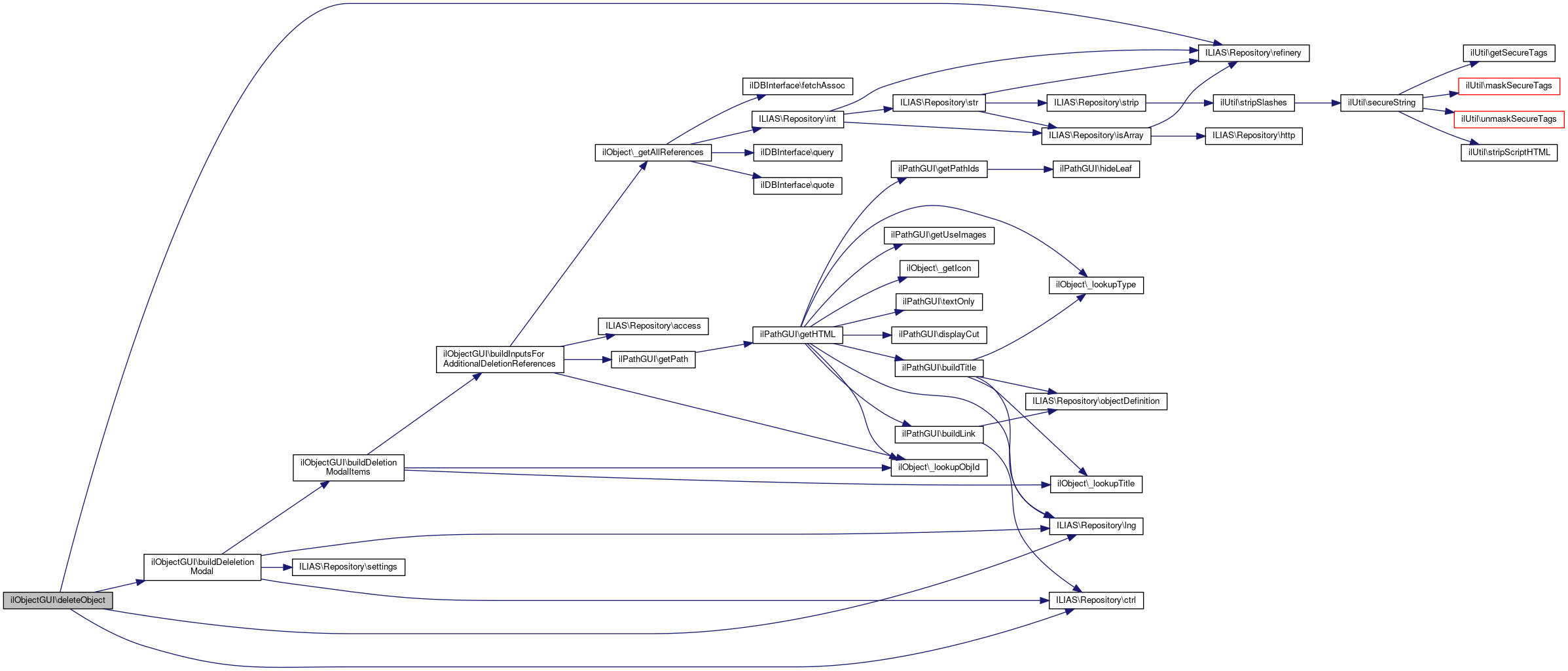
◆ deleteObject()

ilObjectGUI::deleteObject ( bool  $error = false)

Display deletion confirmation screen.

Only for referenced objects. For user,role & rolt overwrite this function in the appropriate Object folders classes (ilObjUserFolderGUI,ilObjRoleFolderGUI)

Definition at line 1437 of file class.ilObjectGUI.php.

References buildDeleletionModal(), ILIAS\Repository\ctrl(), ILIAS\Repository\lng(), and ILIAS\Repository\refinery().

Referenced by ilObjLearningSequenceGUI\executeCommand().

1437  : void
1438  {
1439  $request_ids = [];
1440  if ($this->post_wrapper->has('id')) {
1441  $request_ids = $this->post_wrapper->retrieve(
1442  'id',
1443  $this->refinery->kindlyTo()->listOf($this->refinery->kindlyTo()->int())
1444  );
1445  }
1446 
1447  if (
1448  $this->request_wrapper->has('item_ref_id')
1449  && $this->request_wrapper->retrieve('item_ref_id', $this->refinery->kindlyTo()->string()) !== ""
1450  ) {
1451  $request_ids = [$this->request_wrapper->retrieve('item_ref_id', $this->refinery->kindlyTo()->int())];
1452  }
1453 
1454  if ($request_ids === []) {
1455  $this->tpl->setOnScreenMessage('failure', $this->lng->txt('no_checkbox'), true);
1456  $this->ctrl->returnToParent($this);
1457  }
1458 
1459  $modal = $this->buildDeleletionModal(array_unique($request_ids));
1460  $this->tpl->setVariable(
1461  'IL_OBJECT_MODALS',
1462  $this->ui_renderer->render(
1463  $modal->withOnLoad(
1464  $modal->getShowSignal()
1465  )
1466  )
1467  );
1468  $this->renderObject();
1469  }
buildDeleletionModal(array $request_ids)
+ Here is the call graph for this function:
+ Here is the caller graph for this function:

◆ editAvailabilityPeriodObject()

ilObjectGUI::editAvailabilityPeriodObject ( )

Definition at line 881 of file class.ilObjectGUI.php.

References checkPermissionBool(), checkWritePermissionOnRefIdArray(), getMultiObjectPropertiesManipulator(), and ILIAS\Repository\lng().

881  : void
882  {
883  $item_ref_ids = $this->retriever->getSelectedIdsFromObjectList();
884  if (!$this->checkPermissionBool('write')
885  && !$this->checkWritePermissionOnRefIdArray($item_ref_ids)) {
886  $this->tpl->setOnScreenMessage('failure', $this->lng->txt('msg_no_perm_write'));
887  return;
888  }
889 
890  $availability_period_modal = $this->getMultiObjectPropertiesManipulator()->getEditAvailabilityPeriodPropertiesModal(
891  $item_ref_ids,
892  $this
893  );
894  if ($availability_period_modal !== null) {
895  $this->tpl->setVariable(
896  'IL_OBJECT_MODALS',
897  $this->ui_renderer->render(
898  $availability_period_modal->withOnLoad(
899  $availability_period_modal->getShowSignal()
900  )
901  )
902  );
903  }
904  $this->renderObject();
905  }
checkWritePermissionOnRefIdArray(array $ref_ids)
getMultiObjectPropertiesManipulator()
checkPermissionBool(string $perm, string $cmd="", string $type="", ?int $ref_id=null)
+ Here is the call graph for this function:

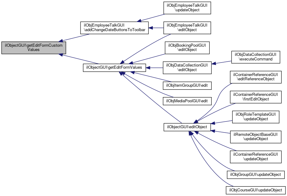
◆ editObject()

ilObjectGUI::editObject ( )

Definition at line 1035 of file class.ilObjectGUI.php.

References addExternalEditFormCustom(), checkPermissionBool(), getEditFormValues(), initEditForm(), and ILIAS\Repository\lng().

Referenced by ilContainerReferenceGUI\editReferenceObject(), ilContainerReferenceGUI\firstEditObject(), ilObjRoleTemplateGUI\updateObject(), ilRemoteObjectBaseGUI\updateObject(), ilContainerReferenceGUI\updateObject(), ilObjGroupGUI\updateObject(), and ilObjCourseGUI\updateObject().

1035  : void
1036  {
1037  if (!$this->checkPermissionBool("write")) {
1038  $this->error->raiseError($this->lng->txt("msg_no_perm_write"), $this->error->MESSAGE);
1039  }
1040 
1041  $this->tabs_gui->activateTab("settings");
1042 
1043  $form = $this->initEditForm();
1044  $values = $this->getEditFormValues();
1045  if ($values) {
1046  $form->setValuesByArray($values);
1047  }
1048 
1049  $this->addExternalEditFormCustom($form);
1050 
1051  $this->tpl->setContent($form->getHTML());
1052  }
addExternalEditFormCustom(ilPropertyFormGUI $form)
checkPermissionBool(string $perm, string $cmd="", string $type="", ?int $ref_id=null)
+ Here is the call graph for this function:
+ Here is the caller graph for this function:

◆ enableDragDropFileUpload()

ilObjectGUI::enableDragDropFileUpload ( )
protected

Enables the file upload into this object by dropping files.

Definition at line 1779 of file class.ilObjectGUI.php.

Referenced by prepareOutput().

1779  : void
1780  {
1781  $this->tpl->setFileUploadRefId($this->ref_id);
1782  }
+ Here is the caller graph for this function:

◆ executeCommand()

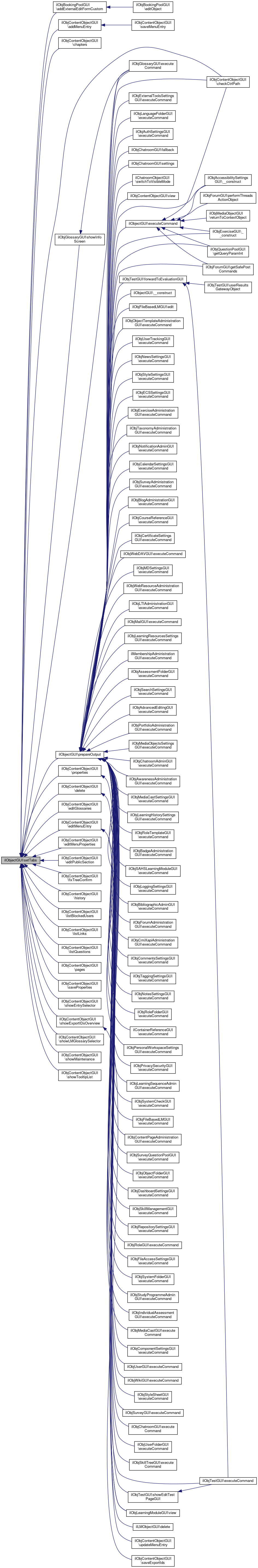
ilObjectGUI::executeCommand ( )

Definition at line 250 of file class.ilObjectGUI.php.

References ILIAS\Repository\ctrl(), and prepareOutput().

Referenced by ilObjAccessibilitySettingsGUI\__construct(), ilObjExerciseGUI\__construct(), ilObjContentObjectGUI\checkCtrlPath(), ilObjQuestionPoolGUI\getQueryParamInt(), ilObjForumGUI\getSafePostCommands(), ilObjForumGUI\performThreadsActionObject(), and ilObjMediaObjectGUI\returnToContextObject().

250  : void
251  {
252  $cmd = $this->ctrl->getCmd();
253 
254  $this->prepareOutput();
255  if (!$cmd) {
256  $cmd = "view";
257  }
258  $cmd .= "Object";
259  $this->$cmd();
260  }
prepareOutput(bool $show_sub_objects=true)
+ Here is the call graph for this function:
+ Here is the caller graph for this function:

◆ getAdminMode()

ilObjectGUI::getAdminMode ( )

Definition at line 235 of file class.ilObjectGUI.php.

References $admin_mode.

Referenced by ilObjRoleGUI\addAdminLocatorItems(), ilObjRoleGUI\addLocatorItems(), ilObjRoleGUI\getTabs(), and ilObjRoleGUI\userassignmentObject().

235  : string
236  {
237  return $this->admin_mode;
238  }
+ Here is the caller graph for this function:

◆ getAdminTabs()

ilObjectGUI::getAdminTabs ( )

administration tabs show only permissions and trash folder

Definition at line 499 of file class.ilObjectGUI.php.

References checkPermissionBool(), and ILIAS\Repository\ctrl().

Referenced by setAdminTabs(), and ilObjBibliographicAdminGUI\view().

499  : void
500  {
501  if ($this->checkPermissionBool("visible,read")) {
502  $this->tabs_gui->addTarget(
503  "view",
504  $this->ctrl->getLinkTarget($this, "view"),
505  ["", "view"],
506  get_class($this)
507  );
508  }
509 
510  if ($this->checkPermissionBool("edit_permission")) {
511  $this->tabs_gui->addTarget(
512  "perm_settings",
513  $this->ctrl->getLinkTargetByClass([get_class($this), 'ilpermissiongui'], "perm"),
514  "",
515  "ilpermissiongui"
516  );
517  }
518  }
checkPermissionBool(string $perm, string $cmd="", string $type="", ?int $ref_id=null)
+ Here is the call graph for this function:
+ Here is the caller graph for this function:

◆ getCenterColumnHTML()

ilObjectGUI::getCenterColumnHTML ( )
protected

Get center column.

Definition at line 1619 of file class.ilObjectGUI.php.

References ilObject\_lookupObjId(), ilObject\_lookupType(), ILIAS\Repository\ctrl(), ilColumnGUI\getCmdSide(), ILIAS\UI\Implementation\Component\Input\ViewControl\getContent(), ilColumnGUI\getScreenMode(), ILIAS\Repository\html(), IL_COL_LEFT, IL_COL_RIGHT, IL_SCREEN_SIDE, ILIAS\Repository\object(), and setColumnSettings().

Referenced by ilObjForumGUI\showThreadsObject().

1619  : string
1620  {
1621  $obj_id = ilObject::_lookupObjId($this->object->getRefId());
1622  $obj_type = ilObject::_lookupType($obj_id);
1623 
1624  if ($this->ctrl->getNextClass() != "ilcolumngui") {
1625  // normal command processing
1626  return $this->getContent();
1627  } else {
1628  if (!$this->ctrl->isAsynch()) {
1629  //if ($column_gui->getScreenMode() != IL_SCREEN_SIDE)
1631  // right column wants center
1633  $column_gui = new ilColumnGUI($obj_type, IL_COL_RIGHT);
1634  $this->setColumnSettings($column_gui);
1635  $this->html = $this->ctrl->forwardCommand($column_gui);
1636  }
1637  // left column wants center
1639  $column_gui = new ilColumnGUI($obj_type, IL_COL_LEFT);
1640  $this->setColumnSettings($column_gui);
1641  $this->html = $this->ctrl->forwardCommand($column_gui);
1642  }
1643  } else {
1644  // normal command processing
1645  return $this->getContent();
1646  }
1647  }
1648  }
1649  return "";
1650  }
static getCmdSide()
Get Column Side of Current Command.
const IL_COL_RIGHT
static _lookupObjId(int $ref_id)
Column user interface class.
static getScreenMode()
setColumnSettings(ilColumnGUI $column_gui)
static _lookupType(int $id, bool $reference=false)
const IL_SCREEN_SIDE
const IL_COL_LEFT
+ Here is the call graph for this function:
+ Here is the caller graph for this function:

◆ getCreationFormsHTML()

ilObjectGUI::getCreationFormsHTML ( array  $forms)
protected

Get HTML for creation forms (accordion)

Parameters
array<int,ilPropertyFormGUI>$forms

Definition at line 715 of file class.ilObjectGUI.php.

References ilAccordionGUI\FIRST_OPEN, and ILIAS\Repository\lng().

Referenced by ilObjPortfolioGUI\create(), ilObjStyleSheetGUI\createObject(), and createObject().

715  : string
716  {
717  // #13168- sanity check
718  foreach ($forms as $id => $form) {
719  if (!$form instanceof ilPropertyFormGUI) {
720  unset($forms[$id]);
721  }
722  }
723 
724  $acc = new ilAccordionGUI();
725  $acc->setBehaviour(ilAccordionGUI::FIRST_OPEN);
726  $cnt = 1;
727  foreach ($forms as $form_type => $cf) {
728  $htpl = new ilTemplate("tpl.creation_acc_head.html", true, true, "Services/Object");
729 
730  // using custom form titles (used for repository plugins)
731  $form_title = "";
732  if (method_exists($this, "getCreationFormTitle")) {
733  $form_title = $this->getCreationFormTitle($form_type);
734  }
735  if (!$form_title) {
736  $form_title = $cf->getTitle();
737  }
738 
739  // move title from form to accordion
740  $htpl->setVariable("TITLE", $this->lng->txt("option") . " " . $cnt . ": " . $form_title);
741  $cf->setTitle('');
742  $cf->setTitleIcon('');
743  $cf->setTableWidth("100%");
744 
745  $acc->addItem($htpl->get(), $cf->getHTML());
746 
747  $cnt++;
748  }
749 
750  return "<div class='ilCreationFormSection'>" . $acc->getHTML() . "</div>";
751  }
This file is part of ILIAS, a powerful learning management system published by ILIAS open source e-Le...
+ Here is the call graph for this function:
+ Here is the caller graph for this function:

◆ getCreationMode()

◆ getDidacticTemplateVar()

ilObjectGUI::getDidacticTemplateVar ( string  $type)

Get didactic template setting from creation screen.

Definition at line 978 of file class.ilObjectGUI.php.

References ILIAS\Repository\refinery().

Referenced by ilObjSurveyGUI\afterSave(), ilObjTestGUI\afterSave(), ilContainerGUI\afterUpdate(), ilObjItemGroupGUI\afterUpdate(), ilObjBookingPoolGUI\afterUpdate(), ilObjSessionGUI\createRecurringSessions(), ilObjLTIConsumerGUI\saveCustom(), ilObjGlossaryGUI\saveObject(), ilObjSessionGUI\saveObject(), and saveObject().

978  : int
979  {
980  if (!$this->post_wrapper->has("didactic_type")) {
981  return 0;
982  }
983 
984  $tpl = $this->post_wrapper->retrieve("didactic_type", $this->refinery->kindlyTo()->string());
985  if (substr($tpl, 0, strlen($type) + 1) != $type . "_") {
986  return 0;
987  }
988 
989  return (int) substr($tpl, strlen($type) + 1);
990  }
ilGlobalTemplateInterface $tpl
+ Here is the call graph for this function:
+ Here is the caller graph for this function:

◆ getEditFormCustomValues()

ilObjectGUI::getEditFormCustomValues ( array &  $a_values)
protected

Add values to custom edit fields.

Definition at line 1106 of file class.ilObjectGUI.php.

Referenced by ilObjEmployeeTalkGUI\addChangeDateButtonsToToolbar(), and getEditFormValues().

1106  : void
1107  {
1108  }
+ Here is the caller graph for this function:

◆ getEditFormValues()

ilObjectGUI::getEditFormValues ( )
protected

Definition at line 1095 of file class.ilObjectGUI.php.

References getEditFormCustomValues().

Referenced by ilObjItemGroupGUI\edit(), ilObjMediaPoolGUI\edit(), ilObjEmployeeTalkGUI\editObject(), ilObjBookingPoolGUI\editObject(), ilObjDataCollectionGUI\editObject(), and editObject().

1095  : array
1096  {
1097  $values["title"] = $this->object->getTitle();
1098  $values["desc"] = $this->object->getLongDescription();
1099  $this->getEditFormCustomValues($values);
1100  return $values;
1101  }
getEditFormCustomValues(array &$a_values)
Add values to custom edit fields.
+ Here is the call graph for this function:
+ Here is the caller graph for this function:

◆ getFormAction()

ilObjectGUI::getFormAction ( string  $cmd,
string  $default_form_action = "" 
)

Get form action for command (command is method name without "Object", e.g.

"perm").

Definition at line 1322 of file class.ilObjectGUI.php.

Referenced by ilObjCourseGUI\redirectLocToTestConfirmation().

1322  : string
1323  {
1324  if ($this->form_action[$cmd] != "") {
1325  return $this->form_action[$cmd];
1326  }
1327 
1328  return $default_form_action;
1329  }
+ Here is the caller graph for this function:

◆ getHTML()

ilObjectGUI::getHTML ( )

Definition at line 520 of file class.ilObjectGUI.php.

References $html.

520  : string
521  {
522  return $this->html;
523  }

◆ getMultiObjectPropertiesManipulator()

ilObjectGUI::getMultiObjectPropertiesManipulator ( )
private

Definition at line 210 of file class.ilObjectGUI.php.

References $multi_object_manipulator.

Referenced by addAvailabilityPeriodButtonToToolbar(), editAvailabilityPeriodObject(), and saveAvailabilityPeriodObject().

211  {
212  if (!isset($this->multi_object_manipulator)) {
213  $this->multi_object_manipulator = ilObjectDIC::dic()['multi_object_properties_manipulator'];
214  }
216  }
MultiObjectPropertiesManipulator $multi_object_manipulator
+ Here is the caller graph for this function:

◆ getObject()

ilObjectGUI::getObject ( )

Definition at line 245 of file class.ilObjectGUI.php.

References $object.

Referenced by ilTestPersonalDefaultSettingsTableGUI\__construct(), ilForumDraftsTableGUI\__construct(), ilItemGroupItemsTableGUI\__construct(), ilOrgUnitExportGUI\__construct(), ilMediaCastTableGUI\__construct(), ilContainerNewsSettingsGUI\__construct(), ilExtIdGUI\__construct(), ilContainerFilterAdminGUI\__construct(), ilBookingParticipantGUI\__construct(), ilContainerSkillGUI\__construct(), ilContSkillPresentationGUI\__construct(), ilOrgUnitSimpleImportGUI\__construct(), ilLocalUserGUI\__construct(), ilObjTestSettingsScoringResultsGUI\__construct(), ilBookingGatewayGUI\__construct(), ilMediaCastManageTableGUI\__construct(), ilCourseContentGUI\__construct(), ilContSkillAdminGUI\__construct(), ilDclRecordListGUI\__construct(), ilObjLearningSequenceGUI\checkLPAccess(), ilObjForumGUI\checkUsersViewMode(), ilObjDataCollectionGUI\executeCommand(), ilChatroom\getChatURL(), ilContainerGUI\getItemPresentation(), ilContainerGUI\getModeManager(), ilChatroomFormFactory\getSettingsForm(), ilObjLearningSequenceGUI\getTabs(), ilObjMediaCastGUI\initAddCastItemForm(), ilObjLearningSequenceGUI\learningProgress(), ilObjLearningSequenceGUI\manage_members(), assQuestionGUI\outChapterSelector(), assQuestionGUI\outPageSelector(), ilObjBibliographicGUI\overwriteBibliographicFile(), ilAdministrationSettingsFormHandler\parseFieldValue(), ilObjCourseGUI\performUnsubscribeObject(), ilObjCategoryGUI\setEditTabs(), ilMediaPoolPageGUI\setMediaPoolPage(), ilObjGlossaryGUI\setSettingsSubTabs(), ilObjLearningSequenceGUI\settings(), ilObjLearningSequenceGUI\unparticipate(), ilObjMediaCastGUI\updateCastItemObject(), and ilObjPortfolioBaseGUI\view().

245  : ?ilObject
246  {
247  return $this->object;
248  }
+ Here is the caller graph for this function:

◆ getObjectService()

◆ getRefId()

◆ getReturnLocation()

ilObjectGUI::getReturnLocation ( string  $cmd,
string  $default_location = "" 
)
protected

Get return location for command (command is method name without "Object", e.g.

"perm")

Definition at line 1339 of file class.ilObjectGUI.php.

Referenced by ilObjOrgUnitGUI\afterSave(), ilObjStudyProgrammeGUI\afterSave(), ilObjLearningSequenceGUI\afterSave(), ilObjCourseGUI\afterSave(), ilObjTestGUI\backToRepositoryObject(), and ilObjAuthSettingsGUI\setAuthModeObject().

1339  : string
1340  {
1341  if (($this->return_location[$cmd] ?? "") !== "") {
1342  return $this->return_location[$cmd];
1343  } else {
1344  return $default_location;
1345  }
1346  }
+ Here is the caller graph for this function:

◆ getRightColumnHTML()

ilObjectGUI::getRightColumnHTML ( )
protected

Display right column.

Definition at line 1655 of file class.ilObjectGUI.php.

References $html, ilObject\_lookupObjId(), ilObject\_lookupType(), ILIAS\Repository\ctrl(), IL_COL_RIGHT, IL_SCREEN_FULL, IL_SCREEN_SIDE, ILIAS\Repository\object(), and setColumnSettings().

Referenced by ilObjForumGUI\setSideBlocks().

1655  : string
1656  {
1657  $obj_id = ilObject::_lookupObjId($this->object->getRefId());
1658  $obj_type = ilObject::_lookupType($obj_id);
1659 
1660  $column_gui = new ilColumnGUI($obj_type, IL_COL_RIGHT);
1661 
1662  if ($column_gui->getScreenMode() == IL_SCREEN_FULL) {
1663  return "";
1664  }
1665 
1666  $this->setColumnSettings($column_gui);
1667 
1668  $html = "";
1669  if (
1670  $this->ctrl->getNextClass() == "ilcolumngui" &&
1671  $column_gui->getCmdSide() == IL_COL_RIGHT &&
1672  $column_gui->getScreenMode() == IL_SCREEN_SIDE
1673  ) {
1674  return $this->ctrl->forwardCommand($column_gui);
1675  }
1676 
1677  if (!$this->ctrl->isAsynch()) {
1678  return $this->ctrl->getHTML($column_gui);
1679  }
1680 
1681  return $html;
1682  }
const IL_COL_RIGHT
static _lookupObjId(int $ref_id)
const IL_SCREEN_FULL
Column user interface class.
setColumnSettings(ilColumnGUI $column_gui)
static _lookupType(int $id, bool $reference=false)
const IL_SCREEN_SIDE
+ Here is the call graph for this function:
+ Here is the caller graph for this function:

◆ getTabs()

ilObjectGUI::getTabs ( )
protected

overwrite in derived GUI class of your object type

Definition at line 1596 of file class.ilObjectGUI.php.

Referenced by ilObjExerciseGUI\addContentSubTabs(), and setTabs().

1596  : void
1597  {
1598  }
+ Here is the caller graph for this function:

◆ getTargetFrame()

ilObjectGUI::getTargetFrame ( string  $cmd,
string  $default_target_frame = "" 
)
protected

get target frame for command (command is method name without "Object", e.g.

"perm")

Definition at line 1359 of file class.ilObjectGUI.php.

1359  : string
1360  {
1361  if (isset($this->target_frame[$cmd]) && $this->target_frame[$cmd] != "") {
1362  return $this->target_frame[$cmd];
1363  }
1364 
1365  if (!empty($default_target_frame)) {
1366  return "target=\"" . $default_target_frame . "\"";
1367  }
1368 
1369  return "";
1370  }

◆ importFileObject()

ilObjectGUI::importFileObject ( int  $parent_id = null)
protected

Definition at line 1216 of file class.ilObjectGUI.php.

References Vendor\Package\$e, $requested_new_type, $requested_ref_id, ilObject\_getAllReferences(), afterImport(), ILIAS\Object\ImplementsCreationCallback\callCreationCallback(), checkPermissionBool(), ILIAS\Repository\ctrl(), ilObjectFactory\getInstanceByObjId(), initImportForm(), ILIAS\Repository\lng(), putObjectInTree(), ILIAS\Repository\refinery(), ilImportDirectoryFactory\TYPE_EXPORT, and ILIAS\Repository\user().

Referenced by ilObjOrgUnitGUI\executeCommand(), and ilObjLearningSequenceGUI\executeCommand().

1216  : void
1217  {
1218  if (!$parent_id) {
1219  $parent_id = $this->requested_ref_id;
1220  }
1221  $new_type = $this->requested_new_type;
1222  $upload_type = self::UPLOAD_TYPE_LOCAL;
1223  if ($this->post_wrapper->has("upload_type")) {
1224  $upload_type = $this->post_wrapper->retrieve("upload_type", $this->refinery->kindlyTo()->int());
1225  }
1226 
1227  // create permission is already checked in createObject. This check here is done to prevent hacking attempts
1228  if (!$this->checkPermissionBool("create", "", $new_type)) {
1229  $this->error->raiseError($this->lng->txt("no_create_permission"));
1230  }
1231 
1232  $this->lng->loadLanguageModule($new_type);
1233  $this->ctrl->setParameter($this, "new_type", $new_type);
1234 
1235  $form = $this->initImportForm($new_type);
1236  if ($form->checkInput()) {
1237  // :todo: make some check on manifest file
1238  if ($this->obj_definition->isContainer($new_type)) {
1239  $imp = new ilImportContainer((int) $parent_id);
1240  } else {
1241  $imp = new ilImport((int) $parent_id);
1242  }
1243 
1244  try {
1245  if ($upload_type == self::UPLOAD_TYPE_LOCAL) {
1246  $new_id = $imp->importObject(
1247  null,
1248  $_FILES["importfile"]["tmp_name"],
1249  $_FILES["importfile"]["name"],
1250  $new_type
1251  );
1252  } else {
1253  $hash = $this->request->getParsedBody()['uploadFile'] ?? '';
1254  $upload_factory = new ilImportDirectoryFactory();
1255  $export_upload = $upload_factory->getInstanceForComponent(ilImportDirectoryFactory::TYPE_EXPORT);
1256  $file = $export_upload->getAbsolutePathForHash($this->user->getId(), $new_type, $hash);
1257 
1258  $new_id = $imp->importObject(
1259  null,
1260  $file,
1261  basename($file),
1262  $new_type,
1263  '',
1264  true
1265  );
1266  }
1267  } catch (ilException $e) {
1268  $this->tmp_import_dir = $imp->getTemporaryImportDir();
1269  $this->lng->loadLanguageModule('obj');
1270 
1271  $this->tpl->setOnScreenMessage(
1272  "failure",
1273  $this->lng->txt("obj_import_file_error") . " <br />" . $e->getMessage()
1274  );
1275  $form->setValuesByPost();
1276  $this->tpl->setContent($form->getHTML());
1277  return;
1278  }
1279 
1280  if ($new_id > 0) {
1281  $this->ctrl->setParameter($this, "new_type", "");
1282 
1283  $newObj = ilObjectFactory::getInstanceByObjId($new_id);
1284  // put new object id into tree - already done in import for containers
1285  if (!$this->obj_definition->isContainer($new_type)) {
1286  $this->putObjectInTree($newObj);
1287  } else {
1288  $ref_ids = ilObject::_getAllReferences($newObj->getId());
1289  if (count($ref_ids) === 1) {
1290  $newObj->setRefId((int) current($ref_ids));
1291  }
1292  $this->callCreationCallback($newObj, $this->obj_definition, $this->requested_crtcb); // see #24244
1293  }
1294 
1295  $this->afterImport($newObj);
1296  } else {
1297  if ($this->obj_definition->isContainer($new_type)) {
1298  $this->tpl->setOnScreenMessage("failure", $this->lng->txt("container_import_zip_file_invalid"));
1299  } else {
1300  // not enough information here...
1301  return;
1302  }
1303  }
1304  }
1305 
1306  $form->setValuesByPost();
1307  $this->tpl->setContent($form->getHTML());
1308  }
initImportForm(string $new_type)
static _getAllReferences(int $id)
get all reference ids for object ID
Import class.
string $requested_new_type
This file is part of ILIAS, a powerful learning management system published by ILIAS open source e-Le...
callCreationCallback(\ilObject $object, \ilObjectDefinition $obj_definition, int $requested_crtcb)
afterImport(ilObject $new_object)
Post (successful) object import hook.
checkPermissionBool(string $perm, string $cmd="", string $type="", ?int $ref_id=null)
putObjectInTree(ilObject $obj, int $parent_node_id=null)
Add object to tree at given position.
static getInstanceByObjId(?int $obj_id, bool $stop_on_error=true)
get an instance of an Ilias object by object id
+ Here is the call graph for this function:
+ Here is the caller graph for this function:

◆ initCreateForm()

ilObjectGUI::initCreateForm ( string  $new_type)
protected

Definition at line 753 of file class.ilObjectGUI.php.

References ILIAS\Repository\ctrl(), initDidacticTemplate(), ILIAS\Repository\lng(), ilObject\LONG_DESC_LENGTH, ilTextAreaInputGUI\setCols(), and ilObject\TITLE_LENGTH.

Referenced by ilObjTaxonomyGUI\initCreationForms(), ilObjTalkTemplateGUI\initCreationForms(), ilObjWorkspaceFolderGUI\initCreationForms(), ilObjMediaCastGUI\initCreationForms(), ilObjFileBasedLMGUI\initCreationForms(), ilObjOrgUnitGUI\initCreationForms(), ilObjMediaPoolGUI\initCreationForms(), ilObjStudyProgrammeGUI\initCreationForms(), ilObjSurveyQuestionPoolGUI\initCreationForms(), initCreationForms(), and saveObject().

754  {
755  $form = new ilPropertyFormGUI();
756  $form->setTarget("_top");
757  $form->setFormAction($this->ctrl->getFormAction($this, "save"));
758  $form->setTitle($this->lng->txt($new_type . "_new"));
759 
760  $ti = new ilTextInputGUI($this->lng->txt("title"), "title");
761  $ti->setSize(min(40, ilObject::TITLE_LENGTH));
762  $ti->setMaxLength(ilObject::TITLE_LENGTH);
763  $ti->setRequired(true);
764  $form->addItem($ti);
765 
766  $ta = new ilTextAreaInputGUI($this->lng->txt("description"), "desc");
767  $ta->setCols(40);
768  $ta->setRows(2);
769  $ta->setMaxNumOfChars(ilObject::LONG_DESC_LENGTH);
770  $form->addItem($ta);
771 
772  $form = $this->initDidacticTemplate($form);
773 
774  $form->addCommandButton("save", $this->lng->txt($new_type . "_add"));
775  $form->addCommandButton("cancel", $this->lng->txt("cancel"));
776 
777  return $form;
778  }
const TITLE_LENGTH
const LONG_DESC_LENGTH
initDidacticTemplate(ilPropertyFormGUI $form)
This class represents a text area property in a property form.
+ Here is the call graph for this function:
+ Here is the caller graph for this function:

◆ initCreationForms()

ilObjectGUI::initCreationForms ( string  $new_type)
protected

Init creation forms.

This will create the default creation forms: new, import, clone

Returns
array<int, ilPropertyFormGUI>

Definition at line 701 of file class.ilObjectGUI.php.

References initCreateForm(), and initImportForm().

Referenced by createObject().

701  : array
702  {
703  $forms = [
704  self::CFORM_NEW => $this->initCreateForm($new_type),
705  self::CFORM_IMPORT => $this->initImportForm($new_type)
706  ];
707 
708  return $forms;
709  }
initImportForm(string $new_type)
initCreateForm(string $new_type)
+ Here is the call graph for this function:
+ Here is the caller graph for this function:

◆ initDidacticTemplate()

ilObjectGUI::initDidacticTemplate ( ilPropertyFormGUI  $form)
protected

Definition at line 780 of file class.ilObjectGUI.php.

References $data, addDidacticTemplateOptions(), ilPropertyFormGUI\addItem(), getCreationMode(), ilDidacticTemplateSettings\getInstanceByObjectType(), ILIAS\Repository\lng(), ilDidacticTemplateObjSettings\lookupTemplateId(), and ILIAS\Repository\object().

Referenced by ilObjCmiXapiGUI\initCreateForm(), ilObjEmployeeTalkSeriesGUI\initCreateForm(), ilObjGlossaryGUI\initCreateForm(), initCreateForm(), ilObjItemGroupGUI\initEditCustomForm(), ilObjBookingPoolGUI\initEditCustomForm(), ilObjFolderGUI\initEditForm(), ilObjCategoryGUI\initEditForm(), ilObjCourseGUI\initEditForm(), ilObjSessionGUI\initForm(), and ilObjGroupGUI\initForm().

781  {
782  $this->lng->loadLanguageModule('didactic');
783  $existing_exclusive = false;
784  $options = [];
785  $options['dtpl_0'] = [
786  $this->lng->txt('didactic_default_type'),
787  sprintf(
788  $this->lng->txt('didactic_default_type_info'),
789  $this->lng->txt('objs_' . $this->type)
790  )
791  ];
792 
793  $templates = ilDidacticTemplateSettings::getInstanceByObjectType($this->type)->getTemplates();
794  if ($templates) {
795  foreach ($templates as $template) {
796  if ($template->isEffective((int) $this->requested_ref_id)) {
797  $options["dtpl_" . $template->getId()] = [
798  $template->getPresentationTitle(),
799  $template->getPresentationDescription()
800  ];
801 
802  if ($template->isExclusive()) {
803  $existing_exclusive = true;
804  }
805  }
806  }
807  }
808 
809  $this->addDidacticTemplateOptions($options);
810 
811  if (sizeof($options) > 1) {
813  $this->lng->txt('type'),
814  'didactic_type'
815  );
816  // workaround for containers in edit mode
817  if (!$this->getCreationMode()) {
818  $value = 'dtpl_' . ilDidacticTemplateObjSettings::lookupTemplateId($this->object->getRefId());
819 
820  $type->setValue($value);
821 
822  if (!in_array($value, array_keys($options)) || ($existing_exclusive && $value == "dtpl_0")) {
823  //add or rename actual value to not available
824  $options[$value] = [$this->lng->txt('not_available')];
825  }
826  } else {
827  if ($existing_exclusive) {
828  //if an exclusive template exists use the second template as default value
829  $keys = array_keys($options);
830  $type->setValue($keys[1]);
831  } else {
832  $type->setValue('dtpl_0');
833  }
834  }
835  $form->addItem($type);
836 
837  foreach ($options as $id => $data) {
838  $option = new ilRadioOption($data[0] ?? '', (string) $id, $data[1] ?? '');
839  if ($existing_exclusive && $id == 'dtpl_0') {
840  //set default disabled if an exclusive template exists
841  $option->setDisabled(true);
842  }
843 
844  $type->addOption($option);
845  }
846  }
847 
848  return $form;
849  }
This file is part of ILIAS, a powerful learning management system published by ILIAS open source e-Le...
This class represents a property in a property form.
addDidacticTemplateOptions(array &$a_options)
Add custom templates.
static getInstanceByObjectType(string $a_obj_type)
+ Here is the call graph for this function:
+ Here is the caller graph for this function:

◆ initEditCustomForm()

ilObjectGUI::initEditCustomForm ( ilPropertyFormGUI  $a_form)
protected

Add custom fields to update form.

Definition at line 1091 of file class.ilObjectGUI.php.

Referenced by initEditForm(), ilContainerGUI\initEditForm(), ilObjExerciseGUI\listAssignmentsObject(), and ilObjEmployeeTalkGUI\sendUpdateNotification().

1091  : void
1092  {
1093  }
+ Here is the caller graph for this function:

◆ initEditForm()

ilObjectGUI::initEditForm ( )
protected

Definition at line 1059 of file class.ilObjectGUI.php.

References $lng, ILIAS\Repository\ctrl(), initEditCustomForm(), ILIAS\Repository\lng(), ilLanguage\loadLanguageModule(), ilObject\LONG_DESC_LENGTH, ILIAS\Repository\object(), ilTextAreaInputGUI\setCols(), and ilObject\TITLE_LENGTH.

Referenced by ilObjItemGroupGUI\edit(), ilObjMediaPoolGUI\edit(), ilObjEmployeeTalkGUI\editObject(), ilObjBookingPoolGUI\editObject(), editObject(), ilObjIndividualAssessmentGUI\getBaseEditForm(), ilObjEmployeeTalkGUI\sendUpdateNotification(), ilObjEmployeeTalkGUI\updateObject(), and updateObject().

1060  {
1061  $lng = $this->lng;
1062 
1063  $lng->loadLanguageModule($this->object->getType());
1064 
1065  $form = new ilPropertyFormGUI();
1066  $form->setFormAction($this->ctrl->getFormAction($this, "update"));
1067  $form->setTitle($this->lng->txt($this->object->getType() . "_edit"));
1068 
1069  $ti = new ilTextInputGUI($this->lng->txt("title"), "title");
1070  $ti->setSize(min(40, ilObject::TITLE_LENGTH));
1071  $ti->setMaxLength(ilObject::TITLE_LENGTH);
1072  $ti->setRequired(true);
1073  $form->addItem($ti);
1074 
1075  $ta = new ilTextAreaInputGUI($this->lng->txt("description"), "desc");
1076  $ta->setCols(40);
1077  $ta->setRows(2);
1078  $ta->setMaxNumOfChars(ilObject::LONG_DESC_LENGTH);
1079  $form->addItem($ta);
1080 
1081  $this->initEditCustomForm($form);
1082 
1083  $form->addCommandButton("update", $this->lng->txt("save"));
1084 
1085  return $form;
1086  }
const TITLE_LENGTH
loadLanguageModule(string $a_module)
Load language module.
const LONG_DESC_LENGTH
ilLanguage $lng
This class represents a text area property in a property form.
initEditCustomForm(ilPropertyFormGUI $a_form)
Add custom fields to update form.
+ Here is the call graph for this function:
+ Here is the caller graph for this function:

◆ initHeaderAction()

ilObjectGUI::initHeaderAction ( ?string  $sub_type = null,
?int  $sub_id = null 
)
protected

Add header action menu.

Definition at line 400 of file class.ilObjectGUI.php.

References ILIAS\Repository\access(), createActionDispatcherGUI(), ILIAS\Repository\ctrl(), ILIAS\Repository\object(), and ilObjectListGUI\prepareJsLinks().

Referenced by addHeaderAction(), and redrawHeaderActionObject().

400  : ?ilObjectListGUI
401  {
402  if (!$this->creation_mode && $this->object) {
403  $dispatcher = $this->createActionDispatcherGUI();
404 
405  $dispatcher->setSubObject($sub_type, $sub_id);
406 
408  $this->ctrl->getLinkTarget($this, "redrawHeaderAction", "", true),
409  "",
410  $this->ctrl->getLinkTargetByClass(["ilcommonactiondispatchergui", "iltagginggui"], "", "", true)
411  );
412 
413  $lg = $dispatcher->initHeaderAction();
414 
415  if (is_object($lg)) {
416  // to enable add to desktop / remove from desktop
417  if ($this instanceof ilDesktopItemHandling) {
418  $lg->setContainerObject($this);
419  }
420  // enable multi download
421  $lg->enableMultiDownload(true);
422 
423  // comments settings are always on (for the repository)
424  // should only be shown if active or permission to toggle
425  if (
426  $this->access->checkAccess("write", "", $this->ref_id) ||
427  $this->access->checkAccess("edit_permissions", "", $this->ref_id) ||
428  $this->notes_service->domain()->commentsActive($this->object->getId())
429  ) {
430  $lg->enableComments(true);
431  }
432 
433  $lg->enableNotes(true);
434  $lg->enableTags(true);
435  }
436 
437  return $lg;
438  }
439  return null;
440  }
static prepareJsLinks(string $redraw_url, string $notes_url, string $tags_url, ilGlobalTemplateInterface $tpl=null)
Insert js/ajax links into template.
+ Here is the call graph for this function:
+ Here is the caller graph for this function:

◆ initImportForm()

ilObjectGUI::initImportForm ( string  $new_type)
protected

Definition at line 1160 of file class.ilObjectGUI.php.

References ILIAS\Repository\ctrl(), ILIAS\Repository\lng(), ilFileInputGUI\setSuffixes(), ilRadioGroupInputGUI\setValue(), ilImportDirectoryFactory\TYPE_EXPORT, and ILIAS\Repository\user().

Referenced by importFileObject(), ilObjMediaCastGUI\initCreationForms(), ilObjFileBasedLMGUI\initCreationForms(), ilObjWikiGUI\initCreationForms(), ilObjOrgUnitGUI\initCreationForms(), ilObjFileGUI\initCreationForms(), ilObjMediaPoolGUI\initCreationForms(), and initCreationForms().

1161  {
1162  $import_directory_factory = new ilImportDirectoryFactory();
1163  $export_directory = $import_directory_factory->getInstanceForComponent(ilImportDirectoryFactory::TYPE_EXPORT);
1164  $upload_files = $export_directory->getFilesFor($this->user->getId(), $new_type);
1165  $has_upload_files = false;
1166  if (count($upload_files)) {
1167  $has_upload_files = true;
1168  }
1169 
1170  $form = new ilPropertyFormGUI();
1171  $form->setTarget("_top");
1172  $form->setFormAction($this->ctrl->getFormAction($this, "importFile"));
1173  $form->setTitle($this->lng->txt($new_type . "_import"));
1174 
1175  $fi = new ilFileInputGUI($this->lng->txt("import_file"), "importfile");
1176  $fi->setSuffixes(["zip"]);
1177  $fi->setRequired(true);
1178  if ($has_upload_files) {
1179  $this->lng->loadLanguageModule('content');
1180  $option = new ilRadioGroupInputGUI(
1181  $this->lng->txt('cont_choose_file_source'),
1182  'upload_type'
1183  );
1184  $option->setValue((string) self::UPLOAD_TYPE_LOCAL);
1185  $form->addItem($option);
1186 
1187  $direct = new ilRadioOption($this->lng->txt('cont_choose_local'), (string) self::UPLOAD_TYPE_LOCAL);
1188  $option->addOption($direct);
1189 
1190  $direct->addSubItem($fi);
1191  $upload = new ilRadioOption(
1192  $this->lng->txt('cont_choose_upload_dir'),
1193  (string) self::UPLOAD_TYPE_UPLOAD_DIRECTORY
1194  );
1195  $option->addOption($upload);
1196  $files = new ilSelectInputGUI(
1197  $this->lng->txt('cont_choose_upload_dir'),
1198  'uploadFile'
1199  );
1200  $upload_files[''] = $this->lng->txt('cont_select_from_upload_dir');
1201  $files->setOptions($upload_files);
1202  $files->setRequired(true);
1203  $upload->addSubItem($files);
1204  }
1205 
1206  if (!$has_upload_files) {
1207  $form->addItem($fi);
1208  }
1209 
1210  $form->addCommandButton("importFile", $this->lng->txt("import"));
1211  $form->addCommandButton("cancel", $this->lng->txt("cancel"));
1212 
1213  return $form;
1214  }
This file is part of ILIAS, a powerful learning management system published by ILIAS open source e-Le...
This class represents a selection list property in a property form.
This class represents a file property in a property form.
setSuffixes(array $a_suffixes)
This class represents a property in a property form.
+ Here is the call graph for this function:
+ Here is the caller graph for this function:

◆ insertHeaderAction()

ilObjectGUI::insertHeaderAction ( ?ilObjectListGUI  $list_gui = null)
protected

Insert header action into main template.

Definition at line 445 of file class.ilObjectGUI.php.

References ilContainer\_lookupContainerSetting(), and ILIAS\Repository\object().

Referenced by addHeaderAction(), and ilObjBlogGUI\addHeaderActionForCommand().

445  : void
446  {
447  if (
448  !is_object($this->object) ||
449  ilContainer::_lookupContainerSetting($this->object->getId(), "hide_top_actions")
450  ) {
451  return;
452  }
453 
454  if (is_object($list_gui)) {
455  $this->tpl->setHeaderActionMenu($list_gui->getHeaderAction());
456  }
457  }
static _lookupContainerSetting(int $a_id, string $a_keyword, string $a_default_value=null)
+ Here is the call graph for this function:
+ Here is the caller graph for this function:

◆ isVisible()

ilObjectGUI::isVisible ( int  $ref_id,
string  $type 
)

Definition at line 1380 of file class.ilObjectGUI.php.

References $tree, ilTree\checkForParentType(), checkPermissionBool(), and ilObjectFactory\getInstanceByRefId().

1380  : bool
1381  {
1382  $visible = $this->checkPermissionBool("visible,read", "", "", $ref_id);
1383 
1384  if ($visible && $type == 'crs') {
1385  $tree = $this->tree;
1386  if ($crs_id = $tree->checkForParentType($ref_id, 'crs')) {
1387  if (!$this->checkPermissionBool("write", "", "", $crs_id)) {
1388  // Show only activated courses
1389  $tmp_obj = ilObjectFactory::getInstanceByRefId($crs_id, false);
1390 
1391  if (!$tmp_obj->isActivated()) {
1392  unset($tmp_obj);
1393  $visible = false;
1394  }
1395  }
1396  }
1397  }
1398 
1399  return $visible;
1400  }
checkForParentType(int $a_ref_id, string $a_type, bool $a_exclude_source_check=false)
Check for parent type e.g check if a folder (ref_id 3) is in a parent course obj => checkForParentTyp...
static getInstanceByRefId(int $ref_id, bool $stop_on_error=true)
get an instance of an Ilias object by reference id
checkPermissionBool(string $perm, string $cmd="", string $type="", ?int $ref_id=null)
+ Here is the call graph for this function:

◆ omitLocator()

ilObjectGUI::omitLocator ( bool  $omit = true)
protected

Definition at line 561 of file class.ilObjectGUI.php.

Referenced by ilObjEmployeeTalkSeriesGUI\__construct(), and ilObjEmployeeTalkGUI\__construct().

561  : void
562  {
563  $this->omit_locator = $omit;
564  }
+ Here is the caller graph for this function:

◆ prepareOutput()

ilObjectGUI::prepareOutput ( bool  $show_sub_objects = true)

Definition at line 297 of file class.ilObjectGUI.php.

References ilObject\_lookupType(), addAdminLocatorItems(), ILIAS\Repository\ctrl(), enableDragDropFileUpload(), getCreationMode(), ILIAS\Repository\refinery(), setAdminTabs(), setLocator(), setTabs(), and setTitleAndDescription().

Referenced by ilObjAccessibilitySettingsGUI\__construct(), ilObjExerciseGUI\__construct(), __construct(), ilObjContentObjectGUI\checkCtrlPath(), ilObjFileBasedLMGUI\edit(), ilObjObjectTemplateAdministrationGUI\executeCommand(), ilObjUserTrackingGUI\executeCommand(), ilObjNewsSettingsGUI\executeCommand(), ilObjStyleSettingsGUI\executeCommand(), ilObjECSSettingsGUI\executeCommand(), ilObjExerciseAdministrationGUI\executeCommand(), ilObjTaxonomyAdministrationGUI\executeCommand(), ilObjNotificationAdminGUI\executeCommand(), ilObjCalendarSettingsGUI\executeCommand(), ilObjSurveyAdministrationGUI\executeCommand(), ilObjBlogAdministrationGUI\executeCommand(), ilObjCourseReferenceGUI\executeCommand(), ilObjCertificateSettingsGUI\executeCommand(), ilObjWebDAVGUI\executeCommand(), ilObjMDSettingsGUI\executeCommand(), ilObjWebResourceAdministrationGUI\executeCommand(), ilObjLTIAdministrationGUI\executeCommand(), ilObjMailGUI\executeCommand(), ilObjLearningResourcesSettingsGUI\executeCommand(), ilMembershipAdministrationGUI\executeCommand(), ilObjAssessmentFolderGUI\executeCommand(), ilObjSearchSettingsGUI\executeCommand(), ilObjAdvancedEditingGUI\executeCommand(), ilObjPortfolioAdministrationGUI\executeCommand(), ilObjMediaObjectsSettingsGUI\executeCommand(), ilObjChatroomAdminGUI\executeCommand(), ilObjAwarenessAdministrationGUI\executeCommand(), ilObjMediaCastSettingsGUI\executeCommand(), ilObjLearningHistorySettingsGUI\executeCommand(), ilObjRoleTemplateGUI\executeCommand(), ilObjBadgeAdministrationGUI\executeCommand(), ilObjSAHSLearningModuleGUI\executeCommand(), ilObjLoggingSettingsGUI\executeCommand(), ilObjBibliographicAdminGUI\executeCommand(), ilObjForumAdministrationGUI\executeCommand(), ilObjCmiXapiAdministrationGUI\executeCommand(), ilObjCommentsSettingsGUI\executeCommand(), ilObjTaggingSettingsGUI\executeCommand(), ilObjNotesSettingsGUI\executeCommand(), ilObjRoleFolderGUI\executeCommand(), ilContainerReferenceGUI\executeCommand(), ilObjPersonalWorkspaceSettingsGUI\executeCommand(), ilObjPrivacySecurityGUI\executeCommand(), ilObjLearningSequenceAdminGUI\executeCommand(), ilObjSystemCheckGUI\executeCommand(), ilObjFileBasedLMGUI\executeCommand(), ilObjContentPageAdministrationGUI\executeCommand(), ilObjSurveyQuestionPoolGUI\executeCommand(), ilObjObjectFolderGUI\executeCommand(), ilObjDashboardSettingsGUI\executeCommand(), ilObjSkillManagementGUI\executeCommand(), ilObjRepositorySettingsGUI\executeCommand(), ilObjRoleGUI\executeCommand(), ilObjFileAccessSettingsGUI\executeCommand(), ilObjSystemFolderGUI\executeCommand(), ilObjStudyProgrammeAdminGUI\executeCommand(), ilObjIndividualAssessmentGUI\executeCommand(), ilObjMediaCastGUI\executeCommand(), ilObjComponentSettingsGUI\executeCommand(), ilObjUserGUI\executeCommand(), ilObjWikiGUI\executeCommand(), ilObjStyleSheetGUI\executeCommand(), ilObjSurveyGUI\executeCommand(), ilObjGlossaryGUI\executeCommand(), ilObjChatroomGUI\executeCommand(), ilObjUserFolderGUI\executeCommand(), ilObjSkillTreeGUI\executeCommand(), ilObjTestGUI\executeCommand(), ilObjExternalToolsSettingsGUI\executeCommand(), executeCommand(), ilObjLanguageFolderGUI\executeCommand(), ilObjAuthSettingsGUI\executeCommand(), ilObjChatroomGUI\fallback(), ilObjTestGUI\forwardToEvaluationGUI(), ilObjQuestionPoolGUI\getQueryParamInt(), ilObjForumGUI\getSafePostCommands(), ilObjChatroomGUI\settings(), ilObjTestGUI\showEditTestPageGUI(), ilChatroomObjectGUI\switchToVisibleMode(), ilObjLearningModuleGUI\view(), and ilObjContentObjectGUI\view().

297  : bool
298  {
299  $this->tpl->loadStandardTemplate();
300  $base_class = $this->request_wrapper->retrieve("baseClass", $this->refinery->kindlyTo()->string());
301  if (strtolower($base_class) == "iladministrationgui") {
302  $this->addAdminLocatorItems();
303  $this->tpl->setLocator();
304 
305  $this->setTitleAndDescription();
306 
307  if ($this->getCreationMode() != true) {
308  $this->setAdminTabs();
309  }
310 
311  return false;
312  }
313  $this->setLocator();
314 
315  // in creation mode (parent) object and gui object do not fit
316  if ($this->getCreationMode() === true) {
317  // repository vs. workspace
318  if ($this->call_by_reference) {
319  // get gui class of parent and call their title and description method
320  $obj_type = ilObject::_lookupType($this->requested_ref_id, true);
321  $class_name = $this->obj_definition->getClassName($obj_type);
322  $class = strtolower("ilObj" . $class_name . "GUI");
323  $class_path = $this->ctrl->lookupClassPath($class);
324  $class_name = $this->ctrl->getClassForClasspath($class_path);
325  }
326  } else {
327  $this->setTitleAndDescription();
328 
329  // set tabs
330  $this->setTabs();
331 
332  $file_upload_dropzone = new ilObjFileUploadDropzone($this->ref_id);
333  if ($file_upload_dropzone->isUploadAllowed($this->object->getType())) {
334  $this->enableDragDropFileUpload();
335  }
336  }
337 
338  return true;
339  }
enableDragDropFileUpload()
Enables the file upload into this object by dropping files.
setTabs()
set admin tabs
addAdminLocatorItems(bool $do_not_add_object=false)
should be overwritten to add object specific items (repository items are preloaded) ...
static _lookupType(int $id, bool $reference=false)
setAdminTabs()
set admin tabs
+ Here is the call graph for this function:
+ Here is the caller graph for this function:

◆ putObjectInTree()

ilObjectGUI::putObjectInTree ( ilObject  $obj,
int  $parent_node_id = null 
)

Add object to tree at given position.

Definition at line 995 of file class.ilObjectGUI.php.

References $requested_crtptrefid, $requested_ref_id, ilChangeEvent\_recordWriteEvent(), ilRbacLog\add(), ILIAS\Object\ImplementsCreationCallback\callCreationCallback(), ilRbacLog\CREATE_OBJECT, ilObject\createReference(), ilRbacLog\gatherFaPa(), ilObject\getId(), ilObject\getRefId(), ilObject\putInTree(), ilObject\setPermissions(), and ILIAS\Repository\user().

Referenced by ilObjFileBasedLMGUI\createFromDirectory(), ilObjSurveyQuestionPoolGUI\importFileObject(), importFileObject(), ilObjSurveyGUI\importSurveyObject(), ilObjEmployeeTalkSeriesGUI\saveObject(), ilObjGlossaryGUI\saveObject(), and saveObject().

995  : void
996  {
997  if (!$parent_node_id) {
998  $parent_node_id = $this->requested_ref_id;
999  }
1000 
1001  // add new object to custom parent container
1002  if ($this->requested_crtptrefid > 0) {
1003  $parent_node_id = $this->requested_crtptrefid;
1004  }
1005 
1006  $obj->createReference();
1007  $obj->putInTree($parent_node_id);
1008  $obj->setPermissions($parent_node_id);
1009 
1010  $this->obj_id = $obj->getId();
1011  $this->ref_id = $obj->getRefId();
1012 
1013  // BEGIN ChangeEvent: Record save object.
1014  ilChangeEvent::_recordWriteEvent($this->obj_id, $this->user->getId(), 'create');
1015  // END ChangeEvent: Record save object.
1016 
1017  // rbac log
1018  $rbac_log_roles = $this->rbac_review->getParentRoleIds($this->ref_id, false);
1019  $rbac_log = ilRbacLog::gatherFaPa($this->ref_id, array_keys($rbac_log_roles), true);
1020  ilRbacLog::add(ilRbacLog::CREATE_OBJECT, $this->ref_id, $rbac_log);
1021 
1022  // use forced callback after object creation
1023  $this->callCreationCallback($obj, $this->obj_definition, $this->requested_crtcb);
1024  }
static gatherFaPa(int $a_ref_id, array $a_role_ids, bool $a_add_action=false)
setPermissions(int $parent_ref_id)
createReference()
creates reference for object
const CREATE_OBJECT
static add(int $a_action, int $a_ref_id, array $a_diff, bool $a_source_ref_id=false)
callCreationCallback(\ilObject $object, \ilObjectDefinition $obj_definition, int $requested_crtcb)
static _recordWriteEvent(int $obj_id, int $usr_id, string $action, ?int $parent_obj_id=null)
Records a write event.
putInTree(int $parent_ref_id)
maybe this method should be in tree object!?
+ Here is the call graph for this function:
+ Here is the caller graph for this function:

◆ redirectAfterCreation()

ilObjectGUI::redirectAfterCreation ( )

Redirect after creation, see https://docu.ilias.de/goto_docu_wiki_wpage_5035_1357.html Should be overwritten and redirect to settings screen.

Definition at line 1788 of file class.ilObjectGUI.php.

References ILIAS\Repository\ctrl(), and ILIAS\Repository\object().

1788  : void
1789  {
1790  $link = ilLink::_getLink($this->object->getRefId());
1791  $this->ctrl->redirectToURL($link);
1792  }
+ Here is the call graph for this function:

◆ redirectToRefId()

ilObjectGUI::redirectToRefId ( int  $ref_id,
string  $cmd = "" 
)
protected

redirects to (repository) view per ref id usually to a container and usually used at the end of a save/import method where the object gui type (of the new object) doesn't match with the type of the current ["ref_id"] value of the request

Definition at line 1607 of file class.ilObjectGUI.php.

References ilObject\_lookupType(), and ILIAS\Repository\ctrl().

Referenced by ilObjFolderGUI\afterSave(), ilObjCategoryGUI\afterSave(), ilObjCloudGUI\executeCommand(), and ilObjSessionGUI\unregisterObject().

1607  : void
1608  {
1609  $obj_type = ilObject::_lookupType($ref_id, true);
1610  $class_name = $this->obj_definition->getClassName($obj_type);
1611  $class = strtolower("ilObj" . $class_name . "GUI");
1612  $this->ctrl->setParameterByClass("ilrepositorygui", "ref_id", $ref_id);
1613  $this->ctrl->redirectByClass(["ilrepositorygui", $class], $cmd);
1614  }
static _lookupType(int $id, bool $reference=false)
+ Here is the call graph for this function:
+ Here is the caller graph for this function:

◆ redrawHeaderActionObject()

ilObjectGUI::redrawHeaderActionObject ( )
protected

Ajax call: redraw action header only.

Definition at line 470 of file class.ilObjectGUI.php.

References exit, and initHeaderAction().

Referenced by ilObjLearningSequenceGUI\executeCommand(), and ilObjFileBasedLMGUI\redrawHeaderAction().

470  : void
471  {
472  $lg = $this->initHeaderAction();
473  echo $lg->getHeaderAction();
474 
475  // we need to add onload code manually (rating, comments, etc.)
476  echo $this->tpl->getOnLoadCodeForAsynch();
477  exit;
478  }
exit
Definition: login.php:29
initHeaderAction(?string $sub_type=null, ?int $sub_id=null)
Add header action menu.
+ Here is the call graph for this function:
+ Here is the caller graph for this function:

◆ removeFromDeskObject()

ilObjectGUI::removeFromDeskObject ( )

Definition at line 1805 of file class.ilObjectGUI.php.

References ILIAS\Repository\ctrl(), ILIAS\Repository\lng(), ILIAS\Repository\refinery(), and ILIAS\Repository\user().

1805  : void
1806  {
1807  $this->lng->loadLanguageModule("rep");
1808  $item_ref_id = $this->request_wrapper->retrieve("item_ref_id", $this->refinery->kindlyTo()->int());
1809  $this->favourites->remove($this->user->getId(), $item_ref_id);
1810  $this->tpl->setOnScreenMessage("success", $this->lng->txt("rep_removed_from_favourites"), true);
1811  $this->ctrl->redirectToURL(ilLink::_getLink($this->requested_ref_id));
1812  }
+ Here is the call graph for this function:

◆ saveAvailabilityPeriodObject()

ilObjectGUI::saveAvailabilityPeriodObject ( )

Definition at line 907 of file class.ilObjectGUI.php.

References checkPermissionBool(), checkWritePermissionOnRefIdArray(), getMultiObjectPropertiesManipulator(), and ILIAS\Repository\lng().

907  : void
908  {
909  $availability_period_modal = $this->getMultiObjectPropertiesManipulator()->saveEditAvailabilityPeriodPropertiesModal(
910  $this,
911  fn($ref_ids): bool => $this->checkPermissionBool('write') || $this->checkWritePermissionOnRefIdArray($ref_ids),
912  $this->request
913  );
914  if ($availability_period_modal === true) {
915  $this->tpl->setOnScreenMessage('success', $this->lng->txt('availability_period_changed'));
916  } elseif ($availability_period_modal === false) {
917  $this->tpl->setOnScreenMessage('failure', $this->lng->txt('msg_no_perm_write'));
918  } else {
919  $this->tpl->setVariable(
920  'IL_OBJECT_MODALS',
921  $this->ui_renderer->render(
922  $availability_period_modal->withOnLoad(
923  $availability_period_modal->getShowSignal()
924  )
925  )
926  );
927  }
928  $this->renderObject();
929  }
checkWritePermissionOnRefIdArray(array $ref_ids)
getMultiObjectPropertiesManipulator()
checkPermissionBool(string $perm, string $cmd="", string $type="", ?int $ref_id=null)
+ Here is the call graph for this function:

◆ saveObject()

ilObjectGUI::saveObject ( )

Definition at line 939 of file class.ilObjectGUI.php.

References afterSave(), checkPermissionBool(), ILIAS\Repository\ctrl(), getDidacticTemplateVar(), initCreateForm(), ILIAS\Repository\lng(), and putObjectInTree().

Referenced by ilObjSessionGUI\saveAndAssignMaterialsObject().

939  : void
940  {
941  // create permission is already checked in createObject. This check here is done to prevent hacking attempts
942  if (!$this->checkPermissionBool("create", "", $this->requested_new_type)) {
943  $this->error->raiseError($this->lng->txt("no_create_permission"), $this->error->MESSAGE);
944  }
945 
946  $this->lng->loadLanguageModule($this->requested_new_type);
947  $this->ctrl->setParameter($this, "new_type", $this->requested_new_type);
948 
949  $form = $this->initCreateForm($this->requested_new_type);
950  if ($form->checkInput()) {
951  $this->ctrl->setParameter($this, "new_type", "");
952 
953  $class_name = "ilObj" . $this->obj_definition->getClassName($this->requested_new_type);
954  $newObj = new $class_name();
955  $newObj->setType($this->requested_new_type);
956  $newObj->setTitle($form->getInput("title"));
957  $newObj->setDescription($form->getInput("desc"));
958  $newObj->processAutoRating();
959  $newObj->create();
960 
961  $this->putObjectInTree($newObj);
962 
963  $dtpl = $this->getDidacticTemplateVar("dtpl");
964  if ($dtpl) {
965  $newObj->applyDidacticTemplate($dtpl);
966  }
967 
968  $this->afterSave($newObj);
969  }
970 
971  $form->setValuesByPost();
972  $this->tpl->setContent($form->getHTML());
973  }
getDidacticTemplateVar(string $type)
Get didactic template setting from creation screen.
afterSave(ilObject $new_object)
Post (successful) object creation hook.
checkPermissionBool(string $perm, string $cmd="", string $type="", ?int $ref_id=null)
putObjectInTree(ilObject $obj, int $parent_node_id=null)
Add object to tree at given position.
initCreateForm(string $new_type)
+ Here is the call graph for this function:
+ Here is the caller graph for this function:

◆ setAdminMode()

ilObjectGUI::setAdminMode ( string  $mode)

Definition at line 223 of file class.ilObjectGUI.php.

223  : void
224  {
225  if (!in_array($mode, [
226  self::ADMIN_MODE_NONE,
227  self::ADMIN_MODE_REPOSITORY,
228  self::ADMIN_MODE_SETTINGS
229  ])) {
230  throw new ilObjectException("Unknown Admin Mode $mode.");
231  }
232  $this->admin_mode = $mode;
233  }
This file is part of ILIAS, a powerful learning management system published by ILIAS open source e-Le...

◆ setAdminTabs()

ilObjectGUI::setAdminTabs ( )
finalprotected

set admin tabs

Definition at line 491 of file class.ilObjectGUI.php.

References getAdminTabs().

Referenced by ilObjectPluginGUI\executeCommand(), and prepareOutput().

491  : void
492  {
493  $this->getAdminTabs();
494  }
getAdminTabs()
administration tabs show only permissions and trash folder
+ Here is the call graph for this function:
+ Here is the caller graph for this function:

◆ setColumnSettings()

ilObjectGUI::setColumnSettings ( ilColumnGUI  $column_gui)

Definition at line 1684 of file class.ilObjectGUI.php.

References checkPermissionBool(), ilColumnGUI\setEnableEdit(), and ilColumnGUI\setRepositoryMode().

Referenced by getCenterColumnHTML(), and getRightColumnHTML().

1684  : void
1685  {
1686  $column_gui->setRepositoryMode(true);
1687  $column_gui->setEnableEdit(false);
1688  if ($this->checkPermissionBool("write")) {
1689  $column_gui->setEnableEdit(true);
1690  }
1691  }
setRepositoryMode(bool $a_repositorymode)
setEnableEdit(bool $a_enableedit)
checkPermissionBool(string $perm, string $cmd="", string $type="", ?int $ref_id=null)
+ Here is the call graph for this function:
+ Here is the caller graph for this function:

◆ setCreationMode()

ilObjectGUI::setCreationMode ( bool  $mode = true)

If true, a creation screen is displayed the current [ref_id] does belong to the parent class The mode is determined in ilRepositoryGUI.

Definition at line 275 of file class.ilObjectGUI.php.

Referenced by ilObjTalkTemplateGUI\executeCommand(), ilContainerReferenceGUI\executeCommand(), ilObjCategoryGUI\executeCommand(), and ilObjStyleSheetGUI\executeCommand().

275  : void
276  {
277  $this->creation_mode = $mode;
278  }
+ Here is the caller graph for this function:

◆ setFormAction()

ilObjectGUI::setFormAction ( string  $cmd,
string  $form_action 
)
protected

Definition at line 1331 of file class.ilObjectGUI.php.

References $form_action.

1331  : void
1332  {
1333  $this->form_action[$cmd] = $form_action;
1334  }

◆ setLocator()

ilObjectGUI::setLocator ( )
protected

Definition at line 525 of file class.ilObjectGUI.php.

References $locator, $requested_ref_id, $tpl, addLocatorItems(), and ilGlobalTemplateInterface\setLocator().

Referenced by ilObjSAHSLearningModuleGUI\executeCommand(), ilObjFileBasedLMGUI\executeCommand(), prepareOutput(), and ilObjTestGUI\prepareSubGuiOutput().

525  : void
526  {
527  $ilLocator = $this->locator;
528  $tpl = $this->tpl;
529 
530  if ($this->omit_locator) {
531  return;
532  }
533 
534  // repository vs. workspace
535  if ($this->call_by_reference) {
536  // todo: admin workaround
537  // in the future, object gui classes should not be called in
538  // admin section anymore (rbac/trash handling in own classes)
540  if ($this->requested_ref_id === 0) {
541  $ref_id = $this->object->getRefId();
542  }
543  $ilLocator->addRepositoryItems($ref_id);
544  }
545 
546  if (!$this->creation_mode) {
547  $this->addLocatorItems();
548  }
549 
550  $tpl->setLocator();
551  }
setLocator()
Insert locator.
ilGlobalTemplateInterface $tpl
ilLocatorGUI $locator
addLocatorItems()
should be overwritten to add object specific items (repository items are preloaded) ...
+ Here is the call graph for this function:
+ Here is the caller graph for this function:

◆ setReturnLocation()

ilObjectGUI::setReturnLocation ( string  $cmd,
string  $location 
)
protected

set specific return location for command

Definition at line 1351 of file class.ilObjectGUI.php.

References $location.

1351  : void
1352  {
1353  $this->return_location[$cmd] = $location;
1354  }
$location
This file is part of ILIAS, a powerful learning management system published by ILIAS open source e-Le...
Definition: buildRTE.php:22

◆ setTabs()

◆ setTargetFrame()

ilObjectGUI::setTargetFrame ( string  $cmd,
string  $target_frame 
)
protected

Set specific target frame for command.

Definition at line 1375 of file class.ilObjectGUI.php.

1375  : void
1376  {
1377  $this->target_frame[$cmd] = "target=\"" . $target_frame . "\"";
1378  }

◆ setTitleAndDescription()

ilObjectGUI::setTitleAndDescription ( )
protected

Definition at line 341 of file class.ilObjectGUI.php.

References ilObject\_getIcon(), ilObjectListGUIFactory\_getListGUIByType(), ilObject\_lookupObjId(), ilObject\_lookupTitle(), ILIAS\Repository\lng(), ILIAS\Repository\object(), and ILIAS\Repository\refinery().

Referenced by ilObjContentObjectGUI\checkCtrlPath(), prepareOutput(), and ilObjFileBasedLMGUI\setTabs().

341  : void
342  {
343  if (!is_object($this->object)) {
344  if ($this->requested_crtptrefid > 0) {
345  $cr_obj_id = ilObject::_lookupObjId($this->requested_crtcb);
346  $this->tpl->setTitle(
347  strip_tags(
348  ilObject::_lookupTitle($cr_obj_id),
349  self::ALLOWED_TAGS_IN_TITLE_AND_DESCRIPTION
350  )
351  );
352  $this->tpl->setTitleIcon(ilObject::_getIcon($cr_obj_id));
353  }
354  return;
355  }
356  $this->tpl->setTitle(
357  strip_tags(
358  $this->object->getPresentationTitle(),
359  self::ALLOWED_TAGS_IN_TITLE_AND_DESCRIPTION
360  )
361  );
362  $this->tpl->setDescription(
363  strip_tags(
364  $this->object->getLongDescription(),
365  self::ALLOWED_TAGS_IN_TITLE_AND_DESCRIPTION
366  )
367  );
368 
369  $base_class = $this->request_wrapper->retrieve("baseClass", $this->refinery->kindlyTo()->string());
370  if (strtolower($base_class) === "iladministrationgui") {
371  // alt text would be same as heading -> empty alt text
372  $this->tpl->setTitleIcon(ilObject::_getIcon(0, "big", $this->object->getType()));
373  } else {
374  $this->tpl->setTitleIcon(
375  ilObject::_getIcon($this->object->getId(), "big", $this->object->getType()),
376  $this->lng->txt("obj_" . $this->object->getType())
377  );
378  }
379  if (!$this->obj_definition->isAdministrationObject($this->object->getType())) {
380  $lgui = ilObjectListGUIFactory::_getListGUIByType($this->object->getType());
381  $lgui->initItem($this->object->getRefId(), $this->object->getId(), $this->object->getType());
382  $this->tpl->setAlertProperties($lgui->getAlertProperties());
383  }
384  }
static _getIcon(int $obj_id=0, string $size="big", string $type="", bool $offline=false)
Get icon for repository item.
static _lookupObjId(int $ref_id)
static _lookupTitle(int $obj_id)
static _getListGUIByType(string $type, int $context=ilObjectListGUI::CONTEXT_REPOSITORY)
+ Here is the call graph for this function:
+ Here is the caller graph for this function:

◆ showPossibleSubObjects()

ilObjectGUI::showPossibleSubObjects ( )
protected

show possible sub objects (pull down menu)

Definition at line 1552 of file class.ilObjectGUI.php.

References $ref_id, $sub_objects, ilLegacyFormElementsUtil\formSelect(), ILIAS\Repository\lng(), ilObjectDefinition\MODE_REPOSITORY, and ILIAS\Repository\object().

1552  : void
1553  {
1554  if ($this->sub_objects == "") {
1555  $sub_objects = $this->obj_definition->getCreatableSubObjects(
1556  $this->object->getType(),
1559  );
1560  } else {
1562  }
1563 
1564  $subobj = [];
1565  if (count($sub_objects) > 0) {
1566  foreach ($sub_objects as $row) {
1567  $count = 0;
1568  if ($row["max"] > 0) {
1569  //how many elements are present?
1570  for ($i = 0; $i < count($this->data["ctrl"]); $i++) {
1571  if ($this->data["ctrl"][$i]["type"] == $row["name"]) {
1572  $count++;
1573  }
1574  }
1575  }
1576 
1577  if ($row["max"] == "" || $count < $row["max"]) {
1578  $subobj[] = $row["name"];
1579  }
1580  }
1581  }
1582 
1583  if (count($subobj) > 0) {
1584  $opts = ilLegacyFormElementsUtil::formSelect(12, "new_type", $subobj);
1585  $this->tpl->setCurrentBlock("add_object");
1586  $this->tpl->setVariable("SELECT_OBJTYPE", $opts);
1587  $this->tpl->setVariable("BTN_NAME", "create");
1588  $this->tpl->setVariable("TXT_ADD", $this->lng->txt("add"));
1589  $this->tpl->parseCurrentBlock();
1590  }
1591  }
static formSelect( $selected, string $varname, array $options, bool $multiple=false, bool $direct_text=false, int $size=0, string $style_class="", array $attribs=[], bool $disabled=false)
Builds a select form field with options and shows the selected option first.
+ Here is the call graph for this function:

◆ updateCustom()

ilObjectGUI::updateCustom ( ilPropertyFormGUI  $form)
protected

Insert custom update form values into object.

Definition at line 1147 of file class.ilObjectGUI.php.

Referenced by ilObjEmployeeTalkGUI\addChangeDateButtonsToToolbar(), ilObjEmployeeTalkGUI\updateObject(), and updateObject().

1147  : void
1148  {
1149  }
+ Here is the caller graph for this function:

◆ updateObject()

ilObjectGUI::updateObject ( )

updates object entry in object_data

Definition at line 1113 of file class.ilObjectGUI.php.

References afterUpdate(), checkPermissionBool(), initEditForm(), ILIAS\Repository\lng(), updateCustom(), and validateCustom().

Referenced by ilObjUserGUI\loadUserDefinedDataFromForm(), and ilObjFileBasedLMGUI\update().

1113  : void
1114  {
1115  if (!$this->checkPermissionBool("write")) {
1116  $this->error->raiseError($this->lng->txt("permission_denied"), $this->error->MESSAGE);
1117  }
1118 
1119  $form = $this->initEditForm();
1120  if ($form->checkInput() && $this->validateCustom($form)) {
1121  $this->updateCustom($form);
1122  $this->object->setTitle($form->getInput('title'));
1123  $this->object->setDescription($form->getInput('desc'));
1124  $this->object->update();
1125 
1126  $this->afterUpdate();
1127  return;
1128  }
1129 
1130  // display form again to correct errors
1131  $this->tabs_gui->activateTab("settings");
1132  $form->setValuesByPost();
1133  $this->tpl->setContent($form->getHTML());
1134  }
checkPermissionBool(string $perm, string $cmd="", string $type="", ?int $ref_id=null)
validateCustom(ilPropertyFormGUI $form)
Validate custom values (if not possible with checkInput())
afterUpdate()
Post (successful) object update hook.
updateCustom(ilPropertyFormGUI $form)
Insert custom update form values into object.
+ Here is the call graph for this function:
+ Here is the caller graph for this function:

◆ validateCustom()

ilObjectGUI::validateCustom ( ilPropertyFormGUI  $form)
protected

Validate custom values (if not possible with checkInput())

Definition at line 1139 of file class.ilObjectGUI.php.

Referenced by updateObject().

1139  : bool
1140  {
1141  return true;
1142  }
+ Here is the caller graph for this function:

◆ viewObject()

ilObjectGUI::viewObject ( )

viewObject container presentation for "administration -> repository, trash, permissions"

Definition at line 1405 of file class.ilObjectGUI.php.

References ilChangeEvent\_recordReadEvent(), checkPermission(), checkPermissionBool(), ILIAS\Repository\ctrl(), ILIAS\Repository\object(), ILIAS\Repository\user(), and withReferences().

Referenced by ilObjLanguageExtGUI\applyFilterObject(), ilObjLanguageExtGUI\cancelObject(), ilObjCourseGUI\executeCommand(), ilObjCourseGUI\gatewayObject(), ilObjCourseGUI\leaveObject(), ilObjCourseGUI\renderObject(), ilObjLanguageExtGUI\resetFilterObject(), ilObjCourseGUI\resetObject(), ilObjLanguageExtGUI\saveObject(), and ilObjContentObjectGUI\view().

1405  : void
1406  {
1407  $this->checkPermission('visible') && $this->checkPermission('read');
1408 
1409  $this->tabs_gui->activateTab('view');
1410 
1412  $this->object->getType(),
1413  $this->object->getRefId(),
1414  $this->object->getId(),
1415  $this->user->getId()
1416  );
1417 
1418  if (!$this->withReferences()) {
1419  $this->ctrl->setParameter($this, 'obj_id', $this->obj_id);
1420  }
1421 
1422  $itab = new ilAdminSubItemsTableGUI(
1423  $this,
1424  "view",
1425  $this->requested_ref_id,
1426  $this->checkPermissionBool('write')
1427  );
1428 
1429  $this->tpl->setContent($itab->getHTML());
1430  }
TableGUI class for sub items listed in repository administration.
static _recordReadEvent(string $a_type, int $a_ref_id, int $obj_id, int $usr_id, bool $isCatchupWriteEvents=true, $a_ext_rc=null, $a_ext_time=null)
checkPermissionBool(string $perm, string $cmd="", string $type="", ?int $ref_id=null)
withReferences()
determines whether objects are referenced or not (got ref ids or not)
checkPermission(string $perm, string $cmd="", string $type="", ?int $ref_id=null)
+ Here is the call graph for this function:
+ Here is the caller graph for this function:

◆ withReferences()

ilObjectGUI::withReferences ( )

determines whether objects are referenced or not (got ref ids or not)

Definition at line 265 of file class.ilObjectGUI.php.

References $call_by_reference.

Referenced by viewObject().

265  : bool
266  {
268  }
+ Here is the caller graph for this function:

Field Documentation

◆ $access

ilAccessHandler ilObjectGUI::$access
protected

Definition at line 66 of file class.ilObjectGUI.php.

Referenced by ilObjMDSettingsGUI\__construct(), ilObjCourseReferenceGUI\_goto(), ilObjMediaCastGUI\addContentSubTabs(), ilObjRoleGUI\adoptPermSaveObject(), ilObjBadgeAdministrationGUI\applyObjectFilter(), ilObjContentObjectGUI\checkCtrlPath(), ilObjSurveyGUI\checkRbacOrPositionPermission(), ilContainerGUI\cloneAllObject(), ilContainerReferenceGUI\createObject(), ilObjContentObjectGUI\editPublicSection(), ilObjRepositorySettingsGUI\executeCommand(), ilObjCategoryGUI\executeCommand(), ilObjWikiGUI\executeCommand(), ilObjEmployeeTalkSeriesGUI\executeCommand(), ilObjTestGUI\executeCommand(), ilObjMediaObjectsSettingsGUI\getAdminTabs(), ilObjSkillManagementGUI\getAdminTabs(), ilObjSkillTreeGUI\getAdminTabs(), ilObjMediaCastSettingsGUI\getForm(), ilObjExternalToolsSettingsGUI\getMapsForm(), ilObjBadgeAdministrationGUI\getObjectBadgesFromMultiAction(), ilObjQuestionPoolGUI\getQueryParamInt(), ilObjNewsSettingsGUI\getSettingsForm(), ilObjFolderGUI\getTabs(), ilObjCategoryGUI\getTabs(), ilObjFileBasedLMGUI\getTabs(), ilObjWikiGUI\getTabs(), ilObjFolderGUI\infoScreen(), ilObjWikiGUI\infoScreen(), ilObjCategoryGUI\infoScreen(), ilObjTestGUI\infoScreen(), ilObjRepositorySettingsGUI\initCustomIconsForm(), ilObjCourseReferenceGUI\initForm(), ilObjBadgeAdministrationGUI\initFormSettings(), ilObjTaggingSettingsGUI\initFormSettings(), ilObjBookingPoolGUI\initHeaderAction(), ilObjMediaObjectsSettingsGUI\initMediaObjectsSettingsForm(), ilObjSurveyAdministrationGUI\initSettingsForm(), ilObjRepositorySettingsGUI\initSettingsForm(), ilObjBadgeAdministrationGUI\listImageTemplates(), ilObjMediaCastGUI\listItemsObject(), ilObjRepositorySettingsGUI\listModules(), ilObjRepositorySettingsGUI\listNewItemGroups(), ilObjBadgeAdministrationGUI\listObjectBadges(), ilObjBadgeAdministrationGUI\listTypes(), ilContainerReferenceGUI\loadPropertiesFromSettingsForm(), ilObjTestGUI\questionsObject(), ilObjBadgeAdministrationGUI\resetObjectFilter(), ilObjRepositorySettingsGUI\saveCustomIcons(), ilObjRepositorySettingsGUI\saveModules(), ilObjStudyProgrammeReferenceGUI\saveObject(), ilContainerReferenceGUI\saveObject(), ilObjMediaCastSettingsGUI\saveSettings(), ilObjPersonalWorkspaceSettingsGUI\saveSettings(), ilObjNewsSettingsGUI\saveSettings(), ilObjRepositorySettingsGUI\saveSettings(), ilObjSurveyAdministrationGUI\saveSettingsObject(), ilContainerGUI\setColumnSettings(), ilObjWikiGUI\setSettingsSubTabs(), ilObjMediaCastGUI\setTabs(), ilContainerGUI\showAdministrationPanel(), ilObjFileBasedLMGUI\showInfoScreen(), ilObjSCORM2004LearningModuleGUI\showTrackingItems(), ilObjSystemFolderGUI\viewObject(), and ilObjWikiGUI\viewPageObject().

◆ $admin_mode

string ilObjectGUI::$admin_mode = self::ADMIN_MODE_NONE
protected

Definition at line 107 of file class.ilObjectGUI.php.

Referenced by getAdminMode().

◆ $call_by_reference

◆ $creation_mode

bool ilObjectGUI::$creation_mode = false
protected

Definition at line 92 of file class.ilObjectGUI.php.

Referenced by getCreationMode().

◆ $ctrl

ilCtrl ilObjectGUI::$ctrl
protected

Definition at line 76 of file class.ilObjectGUI.php.

Referenced by ilObjExerciseGUI\__construct(), ilObjCourseReferenceGUI\_goto(), ilObjSurveyGUI\_goto(), ilObjSurveyQuestionPoolGUI\_goto(), ilObjWikiGUI\_goto(), ilObjGlossaryGUI\_goto(), ilObjMediaCastGUI\_goto(), ilObjQuestionPoolGUI\_goto(), ilObjContentObjectGUI\_goto(), ilObjUserFolderGUI\_goto(), ilObjExerciseGUI\addContentSubTabs(), ilObjWikiGUI\addImportantPageObject(), ilObjContentObjectGUI\addMenuEntry(), ilObjMediaCastGUI\addMobsToCast(), ilObjWikiGUI\addPagesSubTabs(), ilContainerGUI\addPageTabs(), ilObjWikiGUI\addPageTabs(), ilContainerGUI\addStandardContainerSubTabs(), ilObjContentObjectGUI\addTooltip(), ilObjExerciseGUI\afterSave(), ilObjSystemFolderGUI\benchmarkSubTabs(), ilObjExerciseAdministrationGUI\cancel(), ilObjBlogAdministrationGUI\cancel(), ilObjMediaCastSettingsGUI\cancel(), ilObjPortfolioAdministrationGUI\cancel(), ilObjTaggingSettingsGUI\cancel(), ilObjAwarenessAdministrationGUI\cancel(), ilObjStyleSheetGUI\cancelColorDeletionObject(), ilObjStyleSheetGUI\cancelColorSavingObject(), ilObjFileBasedLMGUI\cancelCreationObject(), ilObjWikiGUI\cancelCreationPageUsingTemplateObject(), ilContainerGUI\cancelMoveLinkObject(), ilObjStyleSheetGUI\cancelTemplateDeletionObject(), ilObjStyleSheetGUI\cancelTemplateSavingObject(), ilObjContentObjectGUI\chapters(), ilObjContentObjectGUI\checkCtrlPath(), ilContainerGUI\clipboardObject(), ilContainerGUI\cloneAllObject(), ilContainerGUI\competencesObject(), ilObjBadgeAdministrationGUI\confirmDeleteImageTemplates(), ilObjBadgeAdministrationGUI\confirmDeleteObjectBadges(), ilObjMediaCastGUI\confirmDeletionItemsObject(), ilObjSkillTreeGUI\confirmedDeleteTrees(), ilObjContentObjectGUI\confirmGlossarySelection(), ilObjWikiGUI\confirmRemoveImportantPagesObject(), ilObjMediaObjectGUI\confirmSrtDeletionObject(), ilObjContentObjectGUI\copyItems(), ilContainerGUI\copyObject(), ilObjStyleSheetGUI\copyStyleObject(), ilObjWikiGUI\createPageUsingTemplateObject(), ilObjContentObjectGUI\cutItems(), ilContainerGUI\cutObject(), ilObjSkillTreeGUI\delete(), ilObjStyleSheetGUI\deleteColorConfirmationObject(), ilObjStyleSheetGUI\deleteColorObject(), ilObjSystemFolderGUI\deleteHeaderTitlesObject(), ilObjBadgeAdministrationGUI\deleteImageTemplates(), ilObjMediaCastGUI\deleteItemsObject(), ilObjStyleSheetGUI\deleteMediaQueriesObject(), ilObjStyleSheetGUI\deleteMediaQueryConfirmationObject(), ilObjSkillTreeGUI\deleteNodes(), ilObjStyleSheetGUI\deleteObject(), ilObjBadgeAdministrationGUI\deleteObjectBadges(), ilObjMediaObjectGUI\deleteSrtFilesObject(), ilObjStyleSheetGUI\deleteTemplateConfirmationObject(), ilObjStyleSheetGUI\deleteTemplateKeepClassesObject(), ilObjStyleSheetGUI\deleteTemplateObject(), ilObjContentObjectGUI\deleteTooltips(), ilObjMediaCastGUI\determinePlaytimeObject(), ilObjMediaCastGUI\downloadItemObject(), ilObjMediaCastGUI\editCastItemObject(), ilObjStyleSheetGUI\editColorObject(), ilObjContentObjectGUI\editGlossaries(), ilObjBadgeAdministrationGUI\editImageTemplate(), ilObjWikiGUI\editImportantPagesObject(), ilObjContentObjectGUI\editMasterLanguage(), ilObjStyleSheetGUI\editMediaQueryObject(), ilObjContentObjectGUI\editMenuEntry(), ilObjContentObjectGUI\editMenuProperties(), ilObjStyleSheetGUI\editObject(), ilObjSkillManagementGUI\editSettings(), ilObjSkillTreeGUI\editSkills(), ilObjSkillTreeGUI\editSkillTemplates(), ilObjStyleSheetGUI\editTemplateObject(), ilObjLearningHistorySettingsGUI\executeCommand(), ilObjCommentsSettingsGUI\executeCommand(), ilContainerReferenceGUI\executeCommand(), ilObjNotesSettingsGUI\executeCommand(), ilObjPersonalWorkspaceSettingsGUI\executeCommand(), ilObjCategoryGUI\executeCommand(), ilObjWikiGUI\executeCommand(), ilObjStyleSheetGUI\executeCommand(), ilObjTestGUI\executeCommand(), ilObjMediaObjectGUI\extractPreviewImageObject(), ilObjMediaCastGUI\extractPreviewImageObject(), ilObjContentObjectGUI\filterHelpChapters(), ilObjContentObjectGUI\filterTooltips(), ilObjLearningSequenceGUI\forwardByClass(), ilContainerGUI\forwardToPageObject(), ilObjLearningHistorySettingsGUI\getAdminTabs(), ilObjCommentsSettingsGUI\getAdminTabs(), ilObjNotesSettingsGUI\getAdminTabs(), ilObjPersonalWorkspaceSettingsGUI\getAdminTabs(), ilObjWikiGUI\getAssignmentButtons(), ilObjStyleSheetGUI\getCloneForm(), ilObjStyleSheetGUI\getCreateForm(), ilObjStyleSheetGUI\getImportForm(), ilObjExternalToolsSettingsGUI\getMapsForm(), ilObjBadgeAdministrationGUI\getObjectBadgesFromMultiAction(), ilObjContentObjectGUI\getPublicAccessColValue(), ilObjQuestionPoolGUI\getQueryParamInt(), ilObjNewsSettingsGUI\getSettingsForm(), ilObjLearningResourcesSettingsGUI\getSettingsForm(), ilObjPersonalWorkspaceSettingsGUI\getSettingsForm(), ilObjFolderGUI\getTabs(), ilObjWikiGUI\getTabs(), ilContainerGUI\getTabs(), ilObjWikiGUI\gotoPageObject(), ilObjBookingPoolGUI\infoScreen(), ilObjCategoryGUI\infoScreen(), ilObjTestGUI\infoScreen(), ilObjMediaCastGUI\initAddCastItemForm(), ilObjPortfolioAdministrationGUI\initAuthorshipForm(), ilObjStyleSheetGUI\initColorForm(), ilObjTaggingSettingsGUI\initForbiddenTagsForm(), ilObjLearningHistorySettingsGUI\initForm(), ilObjCommentsSettingsGUI\initForm(), ilObjNotesSettingsGUI\initForm(), ilObjMediaObjectGUI\initForm(), ilObjBookingPoolGUI\initHeaderAction(), ilObjBadgeAdministrationGUI\initImageTemplateForm(), ilObjMediaObjectsSettingsGUI\initMediaObjectsSettingsForm(), ilObjStyleSheetGUI\initMediaQueryForm(), ilObjContentObjectGUI\initMenuEntryForm(), ilObjContentObjectGUI\initMenuForm(), ilObjStyleSheetGUI\initPropertiesForm(), ilObjContentObjectGUI\initPropertiesForm(), ilObjContentObjectGUI\initSetPageLayoutForm(), ilObjSurveyAdministrationGUI\initSettingsForm(), ilObjFileBasedLMGUI\initSettingsForm(), ilObjWikiGUI\initSettingsForm(), ilObjMediaCastGUI\initSettingsForm(), ilObjStyleSheetGUI\initTemplateForm(), ilObjStyleSheetGUI\initTemplateGenerationForm(), ilObjWikiGUI\initTemplateSelectionForm(), ilObjSkillTreeGUI\initTreeForm(), ilObjContentObjectGUI\insertChapter(), ilObjContentObjectGUI\insertChapterClip(), ilContainerGUI\keepObjectsInClipboardObject(), ilContainerGUI\linkObject(), ilObjExerciseGUI\listAssignmentsObject(), ilObjStyleSheetGUI\listColorsObject(), ilObjBadgeAdministrationGUI\listImageTemplates(), ilObjStyleSheetGUI\listMediaQueriesObject(), ilObjBadgeAdministrationGUI\listObjectBadgeUsers(), ilObjStyleSheetGUI\listTemplatesObject(), ilObjContentObjectGUI\pages(), ilContainerGUI\pasteObject(), ilObjWikiGUI\performSearchObject(), ilObjContentObjectGUI\proceedDragDrop(), ilObjContentObjectGUI\publishExportFile(), ilObjFileBasedLMGUI\redirectAfterCreation(), ilContainerReferenceGUI\redirectObject(), ilObjWikiGUI\removeImportantPagesObject(), ilObjContentObjectGUI\removeLMGlossary(), ilContainerGUI\renderObject(), ilObjContentObjectGUI\resetNumberOfTries(), ilObjStyleSheetGUI\returnToUpperContextObject(), ilObjSkillTreeGUI\save(), ilObjAccessibilitySettingsGUI\saveAccessibilitySettings(), ilObjSkillTreeGUI\saveAllTemplateTitles(), ilObjSkillTreeGUI\saveAllTitles(), ilObjContentObjectGUI\saveAllTitles(), ilObjPortfolioAdministrationGUI\saveAuthorship(), ilObjSystemFolderGUI\saveBasicSettingsObject(), ilObjMediaCastGUI\saveCastItemObject(), ilObjStyleSheetGUI\saveColorObject(), ilObjSystemFolderGUI\saveContactInformationObject(), ilObjContentObjectGUI\saveExportIds(), ilObjTaggingSettingsGUI\saveForbiddenTags(), ilObjWikiGUI\saveGradingObject(), ilObjSystemFolderGUI\saveHeaderTitlesObject(), ilObjContentObjectGUI\saveHelpMapping(), ilObjBadgeAdministrationGUI\saveImageTemplate(), ilObjSystemFolderGUI\saveJavaServerObject(), ilObjExternalToolsSettingsGUI\saveMapsObject(), ilObjStyleSheetGUI\saveMediaQueryObject(), ilObjStyleSheetGUI\saveMediaQueryOrderObject(), ilObjRepositorySettingsGUI\saveModules(), ilObjMediaObjectGUI\saveMultiSrtObject(), ilObjBookingPoolGUI\saveNotificationObject(), ilObjStyleSheetGUI\saveObject(), ilObjWikiGUI\saveOrderingAndIndentObject(), ilObjAdvancedEditingGUI\savePageEditorSettingsObject(), ilObjContentObjectGUI\savePageLayout(), ilObjExerciseAdministrationGUI\saveSettings(), ilObjBlogAdministrationGUI\saveSettings(), ilObjMediaCastSettingsGUI\saveSettings(), ilObjMediaObjectsSettingsGUI\saveSettings(), ilObjPortfolioAdministrationGUI\saveSettings(), ilObjAwarenessAdministrationGUI\saveSettings(), ilObjLearningHistorySettingsGUI\saveSettings(), ilObjNotesSettingsGUI\saveSettings(), ilObjTaggingSettingsGUI\saveSettings(), ilObjBadgeAdministrationGUI\saveSettings(), ilObjPersonalWorkspaceSettingsGUI\saveSettings(), ilObjCommentsSettingsGUI\saveSettings(), ilObjLearningResourcesSettingsGUI\saveSettings(), ilObjNewsSettingsGUI\saveSettings(), ilObjSurveyAdministrationGUI\saveSettingsObject(), ilObjWikiGUI\saveSettingsObject(), ilObjMediaCastGUI\saveSettingsObject(), ilObjStyleSheetGUI\saveTemplateObject(), ilObjContentObjectGUI\saveTooltips(), ilObjContentObjectGUI\selectLMGlossary(), ilObjContentObjectGUI\sendMailToBlockedUsers(), ilObjWikiGUI\setAsStartPageObject(), ilObjContentObjectGUI\setContentSubTabs(), ilObjSystemFolderGUI\setGeneralSettingsSubTabs(), ilObjContentObjectGUI\setPageLayout(), ilObjContentObjectGUI\setPageLayoutInHierarchy(), ilObjMediaObjectGUI\setPropertiesSubTabs(), ilObjContentObjectGUI\setQuestionsSubTabs(), ilObjSystemFolderGUI\setServerInfoSubTabs(), ilObjDashboardSettingsGUI\setSettingsSubTabs(), ilObjWikiGUI\setSettingsSubTabs(), ilObjSystemFolderGUI\setSystemCheckSubTabs(), ilObjStyleSheetGUI\setTemplatesSubTabs(), ilObjMediaObjectGUI\showAllUsagesObject(), ilContainerGUI\showContainerPageTabs(), ilObjContentObjectGUI\showEntrySelector(), ilObjContentObjectGUI\showExportIDsOverview(), ilObjMediaCastGUI\showGallery(), ilObjContentObjectGUI\showLMGlossarySelector(), ilObjSkillTreeGUI\showLocator(), ilObjBookingPoolGUI\showProfileObject(), ilObjGlossaryGUI\showTaxonomy(), ilObjWikiGUI\showTemplateSelectionObject(), ilObjContentObjectGUI\showTooltipList(), ilObjSkillTreeGUI\showTree(), ilObjTaggingSettingsGUI\showUsers(), ilObjExerciseGUI\startAssignmentObject(), ilObjContentObjectGUI\switchToLanguage(), ilObjStyleSheetGUI\templateGenerationObject(), ilObjFileBasedLMGUI\toFilesystem(), ilObjBadgeAdministrationGUI\toggleObjectBadges(), ilObjContentObjectGUI\unlockQuestion(), ilObjMediaCastGUI\updateCastItemObject(), ilObjStyleSheetGUI\updateColorObject(), ilObjBadgeAdministrationGUI\updateImageTemplate(), ilObjStyleSheetGUI\updateMediaQueryObject(), ilObjStyleSheetGUI\updateObject(), ilObjStyleSheetGUI\updateTemplateObject(), ilObjMediaObjectGUI\uploadMultipleSubtitleFileFormObject(), ilObjMediaObjectGUI\uploadSubtitleFileObject(), and ilObjWikiGUI\viewPageObject().

◆ $custom_icon_factory

ilObjectCustomIconFactory ilObjectGUI::$custom_icon_factory
protected

Definition at line 85 of file class.ilObjectGUI.php.

◆ $data

ilObjectGUI::$data
protected

Definition at line 93 of file class.ilObjectGUI.php.

Referenced by ilObjStudyProgrammeReferenceGUI\__construct(), ilObjTypeDefinitionGUI\__construct(), ilObjMDSettingsGUI\__construct(), ilObjChatroomAdminGUI\__construct(), ilObjStudyProgrammeAdminGUI\__construct(), ilObjCertificateSettingsGUI\__construct(), ilObjObjectFolderGUI\__construct(), ilObjChatroomGUI\__construct(), ilObjLearningSequenceAdminGUI\__construct(), ilObjSAHSLearningModuleGUI\__construct(), ilObjSCORMLearningModuleGUI\__construct(), ilObjIndividualAssessmentGUI\__construct(), ilObjComponentSettingsGUI\__construct(), ilObjForumGUI\__construct(), __construct(), ilContainerGUI\_buildPath(), ilObjEmployeeTalkGUI\addChangeDateButtonsToToolbar(), ilObjTestGUI\addQuestionObject(), ilObjQuestionPoolGUI\buildCreateQuestionForm(), ilObjSystemFolderGUI\changeHeaderTitleObject(), ilContainerGUI\clipboardObject(), ilObjSurveyQuestionPoolGUI\confirmDeleteExportFileObject(), confirmedDeleteObject(), ilObjLTIConsumerGUI\contentSelectionRequest(), ilObjEmployeeTalkSeriesGUI\copyTemplateValues(), ilObjForumAdministrationGUI\cronMessage(), ilObjSurveyQuestionPoolGUI\deleteQuestionsObject(), ilObjTypeDefinitionGUI\displayList(), ilObjTypeDefinitionGUI\editObject(), ilObjSurveyQuestionPoolGUI\exportObject(), ilObjTermsOfServiceGUI\form(), ilObjDataProtectionGUI\form(), ilContainerGUI\getAsynchItemListObject(), ilObjSessionGUI\getAttendanceListUserData(), ilObjLearningSequenceAdminGUI\getForm(), ilObjSystemFolderGUI\getServerStatusInfo(), ilObjUserGUI\getValues(), initDidacticTemplate(), ilObjAssessmentFolderGUI\logAdminObject(), ilObjSessionGUI\materialsObject(), ilObjBibliographicGUI\overwriteBibliographicFile(), ilObjQuestionPoolGUI\printObject(), ilObjFileGUI\putObjectInTree(), ilObjSurveyQuestionPoolGUI\questionsObject(), ilObjRoleGUI\readRoleProperties(), ilObjTestGUI\removeQuestionsForm(), ilObjLearningSequenceAdminGUI\save(), ilObjContentPageAdministrationGUI\save(), ilObjSkillTreeGUI\save(), ilObjPortfolioAdministrationGUI\saveAuthorship(), ilObjLTIConsumerGUI\saveContentSelection(), ilObjSystemFolderGUI\saveHeaderTitleObject(), ilObjNotificationAdminGUI\saveOSDSettings(), ilObjDashboardSettingsGUI\savePresentation(), ilObjForumAdministrationGUI\saveSettings(), ilObjLearningHistorySettingsGUI\saveSettings(), ilObjNotesSettingsGUI\saveSettings(), ilObjCommentsSettingsGUI\saveSettings(), ilObjRepositorySettingsGUI\saveSettings(), ilObjDashboardSettingsGUI\saveSorting(), ilObjEmployeeTalkGUI\sendUpdateNotification(), ilObjSystemFolderGUI\showHeaderTitleObject(), ilObjForumGUI\showStatisticsObject(), ilObjLanguageExtGUI\statisticsObject(), ilObjLinkResourceGUI\updateLinks(), ilCourseContentGUI\updateManagedTimings(), ilCourseContentGUI\updatePersonalTimings(), ilObjFileGUI\uploadFiles(), and ilObjLanguageExtGUI\viewObject().

◆ $error

◆ $favourites

ilFavouritesManager ilObjectGUI::$favourites
protected

Definition at line 84 of file class.ilObjectGUI.php.

◆ $form_action

◆ $html

◆ $id

int ilObjectGUI::$id
protected

Definition at line 94 of file class.ilObjectGUI.php.

Referenced by ilObjMDSettingsGUI\__construct(), ilObjChatroomAdminGUI\__construct(), ilObjCertificateSettingsGUI\__construct(), ilObjChatroomGUI\__construct(), ilObjFileServicesGUI\__construct(), ilObjLinkResourceGUI\__construct(), ilObjIndividualAssessmentGUI\__construct(), ilObjContentObjectGUI\__construct(), ilObjForumGUI\__construct(), ilObject2GUI\__construct(), __construct(), ilObjLearningSequenceGUI\_goto(), ilObjTestVerificationGUI\_goto(), ilObjCmiXapiVerificationGUI\_goto(), ilObjLTIConsumerVerificationGUI\_goto(), ilObjSCORMVerificationGUI\_goto(), ilObjCourseVerificationGUI\_goto(), ilObjBibliographicGUI\_goto(), ilObjCmiXapiGUI\_goto(), ilObjPollGUI\_goto(), ilObjLTIConsumerGUI\_goto(), ilObjSAHSLearningModuleGUI\_goto(), ilObjWorkspaceFolderGUI\_goto(), ilObjStudyProgrammeGUI\_goto(), ilObjPortfolioGUI\_goto(), ilObjBlogGUI\_goto(), ilObjContentObjectGUI\activatePages(), ilObjForumGUI\addActivationFormModal(), ilObjLanguageExtGUI\addNewEntryObject(), ilObjRoleGUI\adoptPermObject(), ilObjAuthSettingsGUI\authSettingsObject(), ilObjTestGUI\buildPageViewToolbar(), ilObjUserFolderGUI\confirmaccessFreeObject(), ilObjUserFolderGUI\confirmaccessRestrictObject(), ilObjUserFolderGUI\confirmactivateObject(), ilObjUserFolderGUI\confirmdeactivateObject(), ilObjUserFolderGUI\confirmdeleteObject(), ilObjTaxonomyGUI\confirmedDelete(), ilObjSkillTreeGUI\confirmedDelete(), ilObjContentObjectGUI\confirmedDelete(), ilObjSkillTreeGUI\confirmedDeleteTrees(), ilObjMediaCastGUI\confirmItemDeletionObject(), ilObjPortfolioBaseGUI\confirmPortfolioPageDeletion(), ilObjLanguageFolderGUI\confirmRefreshSelectedObject(), ilObjGlossaryGUI\confirmTermDeletion(), ilObjLanguageFolderGUI\confirmUninstallChangesObject(), ilObjLanguageFolderGUI\confirmUninstallObject(), ilObjTestGUI\copyQuestionObject(), ilObjQuestionPoolGUI\copyQuestions(), ilObjGlossaryGUI\copyTerms(), ilObjPortfolioTemplateGUI\createFromTemplate(), ilObjContentObjectGUI\delete(), ilObjTaxonomyGUI\deleteItems(), ilObjStyleSheetGUI\deleteMediaQueriesObject(), ilObjSkillTreeGUI\deleteNodes(), ilObjPortfolioBaseGUI\deletePortfolioPages(), ilObjRoleFolderGUI\deleteRoleObject(), ilObjGlossaryGUI\deleteTerms(), ilObjContentObjectGUI\deleteTooltips(), ilObjSCORMLearningModuleGUI\deleteTrackingForUser(), ilObjTypeDefinitionGUI\displayList(), ilObjExerciseVerificationGUI\downloadFromPortfolioPage(), ilObjTypeDefinitionGUI\editObject(), ilObjEmployeeTalkSeriesGUI\executeCommand(), ilObjBlogGUI\filterInactivePostings(), ilObjLanguageExtGUI\getId(), ilObjLinkResourceGUI\getLinkToListModal(), ilObjBlogGUI\getListItems(), ilObjTestGUI\getQuestionpoolCreationForm(), ilObjTestGUI\getTargetQuestionpoolForm(), ilObjDashboardSettingsGUI\getViewSectionSorting(), ilObjLanguageExtGUI\initAddNewEntryForm(), ilObjPortfolioTemplateGUI\initCopyPageFormOptions(), ilObjUserGUI\initForm(), ilObjForumGUI\initHeaderAction(), ilObjBadgeAdministrationGUI\initImageTemplateForm(), ilObjCmiXapiGUI\initMetadata(), ilObjLTIConsumerGUI\initMetadata(), ilObjRepositorySettingsGUI\initNewItemGroupForm(), ilObjContentObjectGUI\initSetPageLayoutForm(), ilObjUserFolderGUI\initUserRoleAssignmentForm(), ilObjQuestionPoolGUI\moveQuestions(), ilContainerGUI\redrawListItemObject(), ilObjGlossaryGUI\referenceTerms(), ilObjLanguageFolderGUI\refreshSelectedObject(), ilObjBlogGUI\renderNavigationByAuthors(), ilObjBlogGUI\renderNavigationByDate(), ilObjForumGUI\renderSplitButton(), ilObjSkillTreeGUI\saveAllTemplateTitles(), ilObjSkillTreeGUI\saveAllTitles(), ilObjLanguageExtGUI\saveNewEntryObject(), ilObjMediaCastGUI\saveOrderObject(), ilObjContentObjectGUI\savePageLayout(), ilObjFileServicesGUI\saveSettings(), ilObjContentObjectGUI\saveTooltips(), ilObjUserFolderGUI\showActionConfirmation(), ilObjBibliographicGUI\showDetails(), ilObjWorkspaceFolderGUI\showMoveIntoObjectTree(), ilObjLanguageFolderGUI\uninstallChangesObject(), and ilObjObjectFolderGUI\viewObject().

◆ $ilias

ILIAS ilObjectGUI::$ilias
protected

Definition at line 80 of file class.ilObjectGUI.php.

Referenced by ilObjQuestionPoolGUI\getQueryParamInt().

◆ $link_params

string ilObjectGUI::$link_params
protected

Definition at line 112 of file class.ilObjectGUI.php.

◆ $lng

ilLanguage ilObjectGUI::$lng
protected

Definition at line 78 of file class.ilObjectGUI.php.

Referenced by ilObjSurveyAdministrationGUI\__construct(), ilObjExternalToolsSettingsGUI\__construct(), ilObjFileBasedLMGUI\__construct(), ilObjSAHSLearningModuleGUI\__construct(), ilObjSCORM2004LearningModuleGUI\__construct(), ilObjDashboardSettingsGUI\__construct(), ilObjMediaCastGUI\__construct(), ilObjMediaObjectGUI\__construct(), ilObjExerciseGUI\__construct(), ilObjLanguageExtGUI\__construct(), ilObjStudyProgrammeGUI\__construct(), ilObjContentObjectGUI\__construct(), ilObjMediaObjectGUI\_getMediaInfoHTML(), ilObjStyleSheetGUI\_getTemplatePreview(), ilObjLearningSequenceGUI\_goto(), ilObjFolderGUI\_goto(), ilObjBookingPoolGUI\_goto(), ilObjFileBasedLMGUI\_goto(), ilObjSAHSLearningModuleGUI\_goto(), ilObjSurveyGUI\_goto(), ilObjSurveyQuestionPoolGUI\_goto(), ilObjWikiGUI\_goto(), ilObjCategoryGUI\_goto(), ilObjGlossaryGUI\_goto(), ilObjGroupGUI\_goto(), ilObjMediaCastGUI\_goto(), ilObjSystemFolderGUI\_goto(), ilObjQuestionPoolGUI\_goto(), ilObjForumGUI\_goto(), ilObjContentObjectGUI\_goto(), ilObjCourseGUI\_goto(), ilObjTestGUI\_goto(), ilObjUserFolderGUI\_goto(), ilObjCourseGUI\_modifyItemGUI(), ilObjBadgeAdministrationGUI\activateTypes(), ilObjExerciseGUI\addContentSubTabs(), ilObjMediaCastGUI\addContentSubTabs(), ilObjWikiGUI\addImportantPageObject(), ilContainerGUI\addStandardContainerSubTabs(), ilObjContentObjectGUI\addTabs(), ilObjContentObjectGUI\addTooltip(), ilObjGlossaryGUI\addUsagesToInfo(), ilObjSystemFolderGUI\benchmarkSubTabs(), ilObjTestGUI\buildPageViewToolbar(), ilObjStyleSheetGUI\cancelObject(), ilObjContentObjectGUI\chapters(), ilObjContentObjectGUI\checkCtrlPath(), ilContainerGUI\clipboardObject(), ilObjBadgeAdministrationGUI\confirmDeleteImageTemplates(), ilObjBadgeAdministrationGUI\confirmDeleteObjectBadges(), ilObjMediaCastGUI\confirmDeletionItemsObject(), ilObjContentObjectGUI\confirmGlossarySelection(), ilContainerGUI\confirmRemoveFromSystemObject(), ilObjWikiGUI\confirmRemoveImportantPagesObject(), ilObjMediaObjectGUI\confirmSrtDeletionObject(), ilObjContentObjectGUI\copyItems(), ilObjSkillTreeGUI\create(), ilObjWikiGUI\createPageUsingTemplateObject(), ilObjContentObjectGUI\cutItems(), ilObjBadgeAdministrationGUI\deactivateTypes(), ilObjStyleSheetGUI\deleteColorConfirmationObject(), ilObjSystemFolderGUI\deleteHeaderTitlesObject(), ilObjBadgeAdministrationGUI\deleteImageTemplates(), ilObjStyleSheetGUI\deleteMediaQueryConfirmationObject(), ilObjSkillTreeGUI\deleteNodes(), ilObjBadgeAdministrationGUI\deleteObjectBadges(), ilObjMediaObjectGUI\deleteSrtFilesObject(), ilObjStyleSheetGUI\deleteTemplateConfirmationObject(), ilObjContentObjectGUI\deleteTooltips(), ilObjMediaCastGUI\determinePlaytimeObject(), ilObjContentObjectGUI\editGlossaries(), ilObjWikiGUI\editImportantPagesObject(), ilObjContentObjectGUI\editMenuProperties(), ilObjMediaCastGUI\editOrderObject(), ilObjBlogAdministrationGUI\editSettings(), ilObjSkillManagementGUI\editSettings(), ilObjSkillTreeGUI\editSkills(), ilObjSkillTreeGUI\editSkillTemplates(), ilObjForumGUI\eventsFormBuilder(), ilObjTestGUI\executeCommand(), ilContainerGUI\forwardToPageObject(), ilObjPortfolioAdministrationGUI\getAdminTabs(), ilObjLearningHistorySettingsGUI\getAdminTabs(), ilObjCommentsSettingsGUI\getAdminTabs(), ilObjNotesSettingsGUI\getAdminTabs(), ilObjPersonalWorkspaceSettingsGUI\getAdminTabs(), ilObjSkillManagementGUI\getAdminTabs(), ilObjSkillTreeGUI\getAdminTabs(), ilObjWikiGUI\getAssignmentButtons(), ilObjMediaCastGUI\getCastItemValues(), ilObjMediaCastSettingsGUI\getForm(), ilObjSystemCheckGUI\getLang(), ilObjContentObjectGUI\getLayoutOption(), ilObjExternalToolsSettingsGUI\getMapsForm(), ilObjContentObjectGUI\getMultiLangHeader(), ilObjContentObjectGUI\getPublicAccessColValue(), ilObjQuestionPoolGUI\getQueryParamInt(), ilObjSystemFolderGUI\getServerStatusInfo(), ilObjExerciseGUI\getService(), ilObjNewsSettingsGUI\getSettingsForm(), ilObjLearningResourcesSettingsGUI\getSettingsForm(), ilObjPersonalWorkspaceSettingsGUI\getSettingsForm(), ilObjStyleSheetGUI\getStyleExampleHTML(), ilObjRootFolderGUI\getTabs(), ilObjSurveyAdministrationGUI\getTabs(), ilObjFolderGUI\getTabs(), ilObjCategoryGUI\getTabs(), ilObjFileBasedLMGUI\getTabs(), ilObjStyleSheetGUI\getTabs(), ilObjWikiGUI\getTabs(), ilObjSAHSLearningModuleGUI\getTemplate(), ilObjDashboardSettingsGUI\getViewSectionPresentation(), ilObjDashboardSettingsGUI\getViewSectionSorting(), ilObjFolderGUI\importFileObject(), ilObjWikiGUI\infoScreen(), ilObjTestGUI\infoScreen(), ilObjMediaCastGUI\initAddCastItemForm(), ilObjPortfolioAdministrationGUI\initAuthorshipForm(), ilObjStyleSheetGUI\initColorForm(), ilObjSystemFolderGUI\initContactInformationForm(), ilObjFolderGUI\initEditForm(), initEditForm(), ilContainerGUI\initEditForm(), ilObjPrivacySecurityGUI\initErrorMessages(), ilObjTaggingSettingsGUI\initForbiddenTagsForm(), ilObjLearningHistorySettingsGUI\initForm(), ilObjCommentsSettingsGUI\initForm(), ilObjNotesSettingsGUI\initForm(), ilObjMediaObjectGUI\initForm(), ilObjExerciseAdministrationGUI\initFormSettings(), ilObjBlogAdministrationGUI\initFormSettings(), ilObjPortfolioAdministrationGUI\initFormSettings(), ilObjTaggingSettingsGUI\initFormSettings(), ilObjAwarenessAdministrationGUI\initFormSettings(), ilObjBookingPoolGUI\initHeaderAction(), ilObjBadgeAdministrationGUI\initImageTemplateForm(), ilObjSystemFolderGUI\initJavaServerForm(), ilObjMediaObjectsSettingsGUI\initMediaObjectsSettingsForm(), ilObjStyleSheetGUI\initMediaQueryForm(), ilObjContentObjectGUI\initMenuEntryForm(), ilObjContentObjectGUI\initMenuForm(), ilObjSCORM2004LearningModuleGUI\initPropertiesForm(), ilObjStyleSheetGUI\initPropertiesForm(), ilObjContentObjectGUI\initPropertiesForm(), ilObjSystemFolderGUI\initServerInfoForm(), ilObjContentObjectGUI\initSetPageLayoutForm(), ilObjSurveyAdministrationGUI\initSettingsForm(), ilObjFileBasedLMGUI\initSettingsForm(), ilObjWikiGUI\initSettingsForm(), ilObjMediaCastGUI\initSettingsForm(), ilObjStyleSheetGUI\initTemplateForm(), ilObjStyleSheetGUI\initTemplateGenerationForm(), ilObjWikiGUI\initTemplateSelectionForm(), ilObjSkillTreeGUI\initTreeForm(), ilObjSAHSLearningModuleGUI\initUploadForm(), ilObjContentObjectGUI\insertChapter(), ilObjBadgeAdministrationGUI\listImageTemplates(), ilObjMediaCastGUI\listItemsObject(), ilObjBadgeAdministrationGUI\listObjectBadgeUsers(), ilObjContentObjectGUI\pages(), ilContainerGUI\performPasteIntoMultipleObjectsObject(), ilObjWikiGUI\performSearchObject(), ilObjSCORM2004LearningModuleGUI\properties(), ilObjContentObjectGUI\properties(), ilObjWikiGUI\removeImportantPagesObject(), ilObjContentObjectGUI\removeLMGlossary(), ilContainerGUI\renderObject(), ilObjWikiGUI\renderSideBlock(), ilObjContentObjectGUI\resetNumberOfTries(), ilObjSkillTreeGUI\save(), ilObjAccessibilitySettingsGUI\saveAccessibilitySettings(), ilObjSkillTreeGUI\saveAllTemplateTitles(), ilObjSkillTreeGUI\saveAllTitles(), ilObjPortfolioAdministrationGUI\saveAuthorship(), ilObjSystemFolderGUI\saveBasicSettingsObject(), ilObjMediaCastGUI\saveCastItemObject(), ilObjStyleSheetGUI\saveColorObject(), ilObjSystemFolderGUI\saveContactInformationObject(), ilObjContentObjectGUI\saveExportIds(), ilObjTaggingSettingsGUI\saveForbiddenTags(), ilObjWikiGUI\saveGradingObject(), ilObjSystemFolderGUI\saveHeaderTitlesObject(), ilObjContentObjectGUI\saveHelpMapping(), ilObjBadgeAdministrationGUI\saveImageTemplate(), ilObjSystemFolderGUI\saveJavaServerObject(), ilObjStyleSheetGUI\saveMediaQueryObject(), ilObjRepositorySettingsGUI\saveModules(), ilObjWikiGUI\saveObject(), ilObjMediaObjectGUI\saveObject(), ilObjWikiGUI\saveOrderingAndIndentObject(), ilObjMediaCastGUI\saveOrderObject(), ilObjAdvancedEditingGUI\savePageEditorSettingsObject(), ilObjContentObjectGUI\savePageLayout(), ilObjContentObjectGUI\saveProperties(), ilObjMediaObjectGUI\savePropertiesObject(), ilObjMediaObjectsSettingsGUI\saveSettings(), ilObjLearningHistorySettingsGUI\saveSettings(), ilObjNotesSettingsGUI\saveSettings(), ilObjCommentsSettingsGUI\saveSettings(), ilObjWikiGUI\saveSettingsObject(), ilObjStyleSheetGUI\saveTemplateObject(), ilObjContentObjectGUI\saveTooltips(), ilObjContentObjectGUI\selectLMGlossary(), ilObjEmployeeTalkGUI\sendUpdateNotification(), ilObjWikiGUI\setAsStartPageObject(), ilObjContentObjectGUI\setContentSubTabs(), ilObjCourseGUI\setContentSubTabs(), ilContainerGUI\setPageEditorTabs(), ilObjContentObjectGUI\setPageLayout(), ilObjMediaObjectGUI\setPropertiesSubTabs(), ilObjContentObjectGUI\setQuestionsSubTabs(), ilObjDashboardSettingsGUI\setSettingsSubTabs(), ilObjWikiGUI\setSettingsSubTabs(), ilObjSAHSLearningModuleGUI\setSettingsSubTabs(), ilObjFolderGUI\setSubTabs(), ilObjSCORMLearningModuleGUI\setSubTabs(), ilObjMediaCastGUI\setTabs(), ilObjRootFolderGUI\setTitleAndDescription(), ilObjContentObjectGUI\showActions(), ilContainerGUI\showAdministrationPanel(), ilObjMediaObjectGUI\showAllUsagesObject(), ilObjSystemFolderGUI\showBasicSettingsObject(), ilObjContentObjectGUI\showExportIDsOverview(), ilContainerGUI\showLinkListObject(), ilObjWikiGUI\showTemplateSelectionObject(), ilObjContentObjectGUI\showTooltipList(), ilObjSkillTreeGUI\showTree(), ilObjTaggingSettingsGUI\showUsers(), ilObjStyleSheetGUI\templateGenerationObject(), ilObjBadgeAdministrationGUI\toggleObjectBadges(), ilObjContentObjectGUI\unlockQuestion(), ilObjStyleSheetGUI\updateColorObject(), ilObjBadgeAdministrationGUI\updateImageTemplate(), ilObjStyleSheetGUI\updateObject(), ilObjStyleSheetGUI\updateTemplateObject(), ilObjMediaObjectGUI\uploadMultipleSubtitleFileFormObject(), ilObjMediaObjectGUI\uploadSubtitleFileObject(), and ilObjWikiGUI\viewPageObject().

◆ $locator

◆ $maxcount

int ilObjectGUI::$maxcount
protected

Definition at line 99 of file class.ilObjectGUI.php.

◆ $multi_object_manipulator

MultiObjectPropertiesManipulator ilObjectGUI::$multi_object_manipulator
private

Definition at line 89 of file class.ilObjectGUI.php.

Referenced by getMultiObjectPropertiesManipulator().

◆ $notes_service

ILIAS Notes Service ilObjectGUI::$notes_service
protected

Definition at line 61 of file class.ilObjectGUI.php.

Referenced by ilObjQuestionPoolGUI\getTable().

◆ $obj_definition

ilObjectDefinition ilObjectGUI::$obj_definition
protected

Definition at line 73 of file class.ilObjectGUI.php.

Referenced by ilObjTestGUI\executeCommand().

◆ $obj_id

◆ $object

ilObject ilObjectGUI::$object = null
protected

◆ $object_service

◆ $omit_locator

bool ilObjectGUI::$omit_locator = false
protected

Definition at line 105 of file class.ilObjectGUI.php.

◆ $post_wrapper

ArrayBasedRequestWrapper ilObjectGUI::$post_wrapper
protected

Definition at line 81 of file class.ilObjectGUI.php.

◆ $prepare_output

◆ $rbac_admin

ilRbacAdmin ilObjectGUI::$rbac_admin
protected

Definition at line 69 of file class.ilObjectGUI.php.

◆ $rbac_review

ilRbacReview ilObjectGUI::$rbac_review
protected

◆ $rbac_system

◆ $ref_id

int ilObjectGUI::$ref_id
protected

Definition at line 97 of file class.ilObjectGUI.php.

Referenced by ilObjLearningModuleGUI\__construct(), ilObjRoleTemplateGUI\__construct(), ilObjStyleSheetGUI\__construct(), ilObjStudyProgrammeGUI\__construct(), ilObjForumGUI\__construct(), __construct(), ilObjChatroomAdminGUI\_goto(), ilObjChatroomGUI\_goto(), ilObjStudyProgrammeAdminGUI\_goto(), ilObjDataCollectionGUI\_goto(), ilObjItemGroupGUI\_goto(), ilObjectPluginGUI\_goto(), ilObjPollGUI\_goto(), ilObjSurveyGUI\_goto(), ilObjWikiGUI\_goto(), ilObjMediaPoolGUI\_goto(), ilObjForumGUI\_goto(), ilObjRoleTemplateGUI\addAdminLocatorItems(), ilObjIndividualAssessmentGUI\addToNavigationHistory(), ilObjStudyProgrammeGUI\addToNavigationHistory(), ilObjLearningSequenceGUI\checkLPAccess(), ilObject2GUI\checkPermission(), ilObjWikiGUI\checkPermissionBool(), ilContainerGUI\clipboardObject(), ilContainerGUI\cloneAllObject(), ilObjEmployeeTalkGUI\confirmedDeleteObject(), ilObjLTIConsumerGUI\contentSelectionRequest(), ilObjLTIConsumerGUI\contentSelectionResponse(), ilContainerGUI\copyObject(), ilObjChatroomGUI\createActionDispatcherGUI(), createActionDispatcherGUI(), ilObjPortfolioTemplateGUI\createFromTemplate(), ilObjTestGUI\createQuestionPoolAndCopyObject(), ilContainerGUI\cutObject(), ilObjForumGUI\deleteSelectedDraft(), ilObjTypeDefinitionGUI\displayList(), ilObjForumGUI\doHistoryCheck(), ilObjTypeDefinitionGUI\editObject(), ilObjDataCollectionGUI\editObject(), ilRemoteObjectBaseGUI\executeCommand(), ilObjGroupGUI\executeCommand(), ilObjTestGUI\executeCommand(), ilContainerGUI\getAsynchItemListObject(), ilObjForumGUI\getContent(), ilObjQuestionPoolGUI\getQueryParamInt(), getRefId(), ilObjForumGUI\getSafePostCommands(), ilObjItemGroupGUI\gotoParent(), ilRemoteObjectBaseGUI\infoScreen(), ilObjForumGUI\initHeaderAction(), ilContainerGUI\linkObject(), ilObjAssessmentFolderGUI\logAdminObject(), ilContainerGUI\pasteObject(), ilContainerGUI\performPasteIntoMultipleObjectsObject(), ilObjRoleTemplateGUI\permSaveObject(), ilObjQuestionPoolGUI\questionsObject(), ilObjForumGUI\renderDraftContent(), ilObjBlogGUI\renderList(), ilObjForumGUI\saveAsDraftObject(), ilObjTypeDefinitionGUI\saveObject(), ilObjForumGUI\savePostObject(), ilObjOrgUnitGUI\setContentSubTabs(), ilOrgUnitExtensionGUI\setLocator(), ilObject2GUI\setLocator(), ilObjDataCollectionGUI\setTabs(), ilContainerGUI\showAdministrationPanel(), showPossibleSubObjects(), ilCourseContentGUI\showStartObjects(), ilObjForumGUI\showUserObject(), ilObjFileGUI\toggleLearningProgress(), ilObjForumGUI\updateDraftObject(), ilCourseContentGUI\updateManagedTimings(), ilCourseContentGUI\updatePersonalTimings(), and ilObjForumGUI\viewThreadObject().

◆ $refinery

Factory ilObjectGUI::$refinery
protected

Definition at line 83 of file class.ilObjectGUI.php.

Referenced by __construct(), and ilObjTestGUI\executeCommand().

◆ $request

◆ $request_wrapper

RequestWrapper ilObjectGUI::$request_wrapper
protected

Definition at line 82 of file class.ilObjectGUI.php.

◆ $requested_crtcb

int ilObjectGUI::$requested_crtcb = 0
protected

Definition at line 110 of file class.ilObjectGUI.php.

◆ $requested_crtptrefid

int ilObjectGUI::$requested_crtptrefid = 0
protected

Definition at line 109 of file class.ilObjectGUI.php.

Referenced by putObjectInTree().

◆ $requested_new_type

string ilObjectGUI::$requested_new_type = ""
protected

Definition at line 111 of file class.ilObjectGUI.php.

Referenced by createObject(), and importFileObject().

◆ $requested_ref_id

◆ $retriever

ilObjectRequestRetriever ilObjectGUI::$retriever
private

Definition at line 88 of file class.ilObjectGUI.php.

◆ $return_location

array ilObjectGUI::$return_location = []
protected

Definition at line 101 of file class.ilObjectGUI.php.

◆ $settings

ilSetting ilObjectGUI::$settings
protected

Definition at line 67 of file class.ilObjectGUI.php.

Referenced by ilObjAccessibilitySettingsGUI\__construct(), ilObjMediaCastGUI\__construct(), ilObjEmployeeTalkGUI\addChangeDateButtonsToToolbar(), ilContainerGUI\addHeaderRow(), ilObjPortfolioAdministrationGUI\addToExternalSettingsForm(), ilObjRepositorySettingsGUI\addToExternalSettingsForm(), ilObjWikiGUI\afterSave(), ilObjStudyProgrammeGUI\afterSave(), ilObjCategoryGUI\afterSave(), ilObjLearningSequenceGUI\afterSave(), ilObjAuthSettingsGUI\apacheAuthSettingsObject(), ilObjSystemFolderGUI\checkObject(), ilObjPortfolioGUI\createPortfolioFromAssignment(), ilObjPortfolioGUI\createPortfolioFromTemplateProcess(), ilObjPortfolioBaseGUI\deletePortfolioPages(), ilObjAuthSettingsGUI\editScriptObject(), ilObjBlogAdministrationGUI\editSettings(), ilObjECSSettingsGUI\executeCommand(), ilObjUserFolderGUI\generalSettingsObject(), ilContainerGUI\getContainerPageHTML(), ilObjNewsSettingsGUI\getSettingsForm(), ilObjPersonalWorkspaceSettingsGUI\getSettingsForm(), ilObjSystemFolderGUI\initContactInformationForm(), ilObjPortfolioGUI\initCreateForm(), ilObjPortfolioGUI\initCreateFromTemplateForm(), ilObjPortfolioGUI\initCreatePortfolioFromTemplateForm(), ilObjRepositorySettingsGUI\initCustomIconsForm(), ilObjBlogGUI\initEditCustomForm(), ilObjCourseGUI\initEditForm(), ilObjUserGUI\initForm(), ilObjPortfolioAdministrationGUI\initFormSettings(), ilObjSystemFolderGUI\initJavaServerForm(), ilObjContentObjectGUI\initPropertiesForm(), ilObjSystemFolderGUI\initServerInfoForm(), ilObjRepositorySettingsGUI\initSettingsForm(), ilObjWikiGUI\initSettingsForm(), ilContainerGUI\initSortingForm(), ilObjUserGUI\isSettingChangeable(), ilObjSCORM2004LearningModuleGUI\properties(), ilObjBlogGUI\renderNavigation(), ilContainerGUI\renderObject(), ilObjLearningSequenceAdminGUI\save(), ilObjContentPageAdministrationGUI\save(), ilObjSearchSettingsGUI\saveAdvancedLuceneSettingsObject(), ilObjAuthSettingsGUI\saveApacheSettingsObject(), ilObjSystemFolderGUI\saveBasicSettingsObject(), ilObjSystemFolderGUI\saveCheckCronObject(), ilObjSystemFolderGUI\saveContactInformationObject(), ilObjRepositorySettingsGUI\saveCustomIcons(), ilObjSystemFolderGUI\saveJavaServerObject(), ilObjRepositorySettingsGUI\saveModules(), ilObjRepositorySettingsGUI\saveNewItemGroupOrder(), ilObjNotificationAdminGUI\saveOSDSettings(), ilObjAdvancedEditingGUI\savePageEditorSettingsObject(), ilObjSCORM2004LearningModuleGUI\saveProperties(), ilObjContentObjectGUI\saveProperties(), ilObjPortfolioAdministrationGUI\saveSettings(), ilObjTaggingSettingsGUI\saveSettings(), ilObjPersonalWorkspaceSettingsGUI\saveSettings(), ilObjNewsSettingsGUI\saveSettings(), ilObjRepositorySettingsGUI\saveSettings(), ilObjWikiGUI\saveSettingsObject(), ilContainerGUI\saveSortingSettings(), ilObjContentObjectGUI\setSubTabs(), ilObjSystemFolderGUI\showBasicSettingsObject(), ilObjNotificationAdminGUI\showOSDSettings(), ilObjCourseGUI\updateObject(), ilObjEmployeeTalkGUI\validateCustom(), and ilObjPortfolioBaseGUI\view().

◆ $sub_objects

string ilObjectGUI::$sub_objects = ""
protected

◆ $tabs_gui

◆ $target_frame

array ilObjectGUI::$target_frame = []
protected

Definition at line 102 of file class.ilObjectGUI.php.

Referenced by ilObject2GUI\getTargetFrame().

◆ $tmp_import_dir

string ilObjectGUI::$tmp_import_dir
protected

Definition at line 103 of file class.ilObjectGUI.php.

◆ $toolbar

◆ $tpl

ilGlobalTemplateInterface ilObjectGUI::$tpl
protected

Definition at line 74 of file class.ilObjectGUI.php.

Referenced by ilObjMediaObjectGUI\_getMediaInfoHTML(), ilObjMediaCastGUI\addCastItemObject(), ilObjStyleSheetGUI\addColorObject(), ilObjBadgeAdministrationGUI\addImageTemplate(), ilObjStyleSheetGUI\addMediaQueryObject(), ilObjIndividualAssessmentGUI\addMemberDataToInfo(), ilObjLanguageExtGUI\addNewEntryObject(), ilObjStyleSheetGUI\addTemplateObject(), ilObjWikiGUI\allPagesObject(), ilContainerGUI\clipboardObject(), ilObjBadgeAdministrationGUI\confirmDeleteImageTemplates(), ilObjBadgeAdministrationGUI\confirmDeleteObjectBadges(), ilObjMediaCastGUI\confirmDeletionItemsObject(), ilObjContentObjectGUI\confirmGlossarySelection(), ilObjWikiGUI\confirmRemoveImportantPagesObject(), ilObjMediaObjectGUI\confirmSrtDeletionObject(), ilObjStyleSheetGUI\createObject(), ilObjMediaObjectGUI\createObject(), ilObjWikiGUI\createPageUsingTemplateObject(), ilObjForumGUI\createThreadObject(), ilObjStyleSheetGUI\deleteColorConfirmationObject(), ilObjStyleSheetGUI\deleteMediaQueryConfirmationObject(), ilObjSkillTreeGUI\deleteNodes(), ilObjStyleSheetGUI\deleteObject(), ilObjStyleSheetGUI\deleteTemplateConfirmationObject(), ilObjStyleSheetGUI\displayTemplateEditForm(), ilObjForumGUI\doHistoryCheck(), ilObjMediaCastGUI\editCastItemObject(), ilObjStyleSheetGUI\editColorObject(), ilObjPortfolioAdministrationGUI\editDeclarationOfAuthorship(), ilObjTaggingSettingsGUI\editForbiddenTags(), ilObjContentObjectGUI\editGlossaries(), ilObjBadgeAdministrationGUI\editImageTemplate(), ilObjWikiGUI\editImportantPagesObject(), ilObjExternalToolsSettingsGUI\editMapsObject(), ilObjStyleSheetGUI\editMediaQueryObject(), ilObjContentObjectGUI\editMenuProperties(), ilObjMediaObjectGUI\editObject(), ilObjMediaCastGUI\editOrderObject(), ilObjMediaObjectsSettingsGUI\editSettings(), ilObjWikiGUI\editSettingsObject(), ilObjMediaCastGUI\editSettingsObject(), ilObjSkillTreeGUI\editSkills(), ilObjSkillTreeGUI\editSkillTemplates(), ilObjWikiGUI\executeCommand(), ilContainerGUI\executeCommand(), ilObjTestGUI\executeCommand(), ilObjLearningSequenceGUI\executeCommand(), ilObjStyleSheetGUI\generateTemplateObject(), ilObjQuestionPoolGUI\getQueryParamInt(), ilObjSurveyQuestionPoolGUI\importFileObject(), ilObjContentObjectGUI\importFileObject(), ilObjSurveyQuestionPoolGUI\importQuestionsObject(), ilObjSurveyGUI\importSurveyObject(), ilObjStyleSheetGUI\includeCSS(), ilObjMediaObjectGUI\includePresentationJS(), ilObjCourseGUI\infoScreen(), ilObjTestGUI\infoScreen(), ilObjContentObjectGUI\listBlockedUsers(), ilObjStyleSheetGUI\listColorsObject(), ilObjWikiGUI\listContributorsObject(), ilObjMediaCastGUI\listItemsObject(), ilObjContentObjectGUI\listLinks(), ilObjStyleSheetGUI\listMediaQueriesObject(), ilObjBadgeAdministrationGUI\listObjectBadges(), ilObjBadgeAdministrationGUI\listObjectBadgeUsers(), ilObjContentObjectGUI\listQuestions(), ilObjStyleSheetGUI\listTemplatesObject(), ilObjWikiGUI\newPagesObject(), ilObjWikiGUI\orphanedPagesObject(), ilObjContentObjectGUI\pages(), ilObjWikiGUI\performSearchObject(), ilObjWikiGUI\popularPagesObject(), ilObjMediaCastGUI\populateFormFromPost(), ilObjSCORM2004LearningModuleGUI\properties(), ilObjFileBasedLMGUI\properties(), ilObjStyleSheetGUI\propertiesObject(), ilObjWikiGUI\recentChangesObject(), ilContainerGUI\redrawListItemObject(), ilObjWikiGUI\renderSideBlock(), ilObjMediaObjectGUI\returnToContextObject(), ilObjSkillTreeGUI\save(), ilObjAccessibilitySettingsGUI\saveAccessibilitySettings(), ilObjSystemFolderGUI\saveBasicSettingsObject(), ilObjMediaCastGUI\saveCastItemObject(), ilObjStyleSheetGUI\saveColorObject(), ilObjSystemFolderGUI\saveContactInformationObject(), ilObjSystemFolderGUI\saveJavaServerObject(), ilObjStyleSheetGUI\saveMediaQueryObject(), ilObjWikiGUI\saveObject(), ilObjMediaObjectGUI\saveObject(), ilObjFileBasedLMGUI\saveProperties(), ilObjMediaObjectGUI\savePropertiesObject(), ilObjStyleSheetGUI\saveTemplateObject(), ilObjGlossaryGUI\setContentStyleSheet(), ilObjWikiGUI\setContentStyleSheet(), setLocator(), ilObjContentObjectGUI\setPageLayout(), ilObjMediaObjectGUI\setPropertiesSubTabs(), ilObjSystemFolderGUI\setServerInfoSubTabs(), ilObjSurveyAdministrationGUI\settingsObject(), ilObjAdvancedEditingGUI\settingsObject(), ilObjMediaObjectGUI\showAllUsagesObject(), ilObjSystemFolderGUI\showBasicSettingsObject(), ilObjSystemFolderGUI\showContactInformationObject(), ilContainerGUI\showContainerFilter(), ilObjMediaCastGUI\showContentObject(), ilObjSystemFolderGUI\showDbBenchResults(), ilObjContentObjectGUI\showExportIDsOverview(), ilObjUserFolderGUI\showFieldChangeComponentsListeningConfirmDialog(), ilObjMediaCastGUI\showGallery(), ilObjSystemFolderGUI\showHeaderTitleObject(), ilObjSystemFolderGUI\showJavaServerObject(), ilContainerGUI\showLinkListObject(), ilObjContentObjectGUI\showLMGlossarySelector(), ilObjMediaObjectGUI\showMultiSubtitleConfirmationTableObject(), ilContainerGUI\showPasswordInstructionObject(), ilContainerGUI\showPermanentLink(), ilObjBookingPoolGUI\showProfileObject(), ilObjWikiGUI\showTemplateSelectionObject(), ilObjContentObjectGUI\showTooltipList(), ilObjSkillTreeGUI\showTree(), ilObjTaggingSettingsGUI\showUsers(), ilObjStyleSheetGUI\templateGenerationObject(), ilContainerGUI\trashObject(), ilObjStyleSheetGUI\updateColorObject(), ilObjStyleSheetGUI\updateMediaQueryObject(), ilObjStyleSheetGUI\updateObject(), ilObjSurveyQuestionPoolGUI\uploadQuestionsObject(), ilObjLanguageExtGUI\viewObject(), ilObjWikiGUI\viewPageObject(), and ilObjSurveyGUI\viewUserResultsObject().

◆ $tree

ilTree ilObjectGUI::$tree
protected

Definition at line 75 of file class.ilObjectGUI.php.

Referenced by ilObject2GUI\__construct(), ilContainerGUI\_buildPath(), ilObjItemGroupGUI\_goto(), ilObjPollGUI\_goto(), ilObjMediaPoolGUI\addLocatorItems(), ilObjMediaPoolGUI\addMobsToPool(), ilObjMediaPoolGUI\afterConstructor(), ilObjCategoryGUI\afterSave(), ilContainerGUI\cloneNodes(), ilObjContentObjectGUI\confirmedDelete(), ilObjMediaPoolGUI\createMediaFromUploadDir(), ilObjSkillTreeGUI\delete(), ilObjPortfolioBaseGUI\deletePortfolioPages(), ilObjContentObjectGUI\editPublicSection(), ilObjMediaPoolGUI\executeCommand(), ilObjTestGUI\executeCommand(), ilObjFolderGUI\forwardToTimingsView(), ilObjPortfolioGUI\getCreateInfoMessage(), ilObjCategoryGUI\getTaxonomiesForRefId(), ilObjItemGroupGUI\gotoParent(), ilObjMediaPoolGUI\handleUploadResult(), ilObjPortfolioGUI\initBlogForm(), ilObjPortfolioGUI\initCreatePortfolioFromTemplateForm(), isVisible(), ilObjItemGroupGUI\listMaterials(), ilObjTaxonomyGUI\listNodes(), ilObjFolderGUI\modifyItemGUI(), ilObjTaxonomyGUI\pasteItems(), ilContainerGUI\pasteObject(), ilObjWorkspaceFolderGUI\performPasteIntoMultipleObjects(), ilContainerGUI\performPasteIntoMultipleObjectsObject(), ilObjSCORM2004LearningModuleGUI\properties(), ilObjExerciseVerificationGUI\render(), ilObjSCORMVerificationGUI\render(), ilObjCmiXapiVerificationGUI\render(), ilObjLTIConsumerVerificationGUI\render(), ilObjTestVerificationGUI\render(), ilObjCourseVerificationGUI\render(), ilObjBlogGUI\renderFullScreen(), ilObjMediaPoolGUI\returnFromItem(), ilObjPortfolioGUI\saveBlog(), ilObjBlogGUI\setSettingsSubTabs(), ilObjItemGroupGUI\setTabs(), ilContainerGUI\showLinkListObject(), ilObjContentObjectGUI\showLMGlossarySelector(), ilObjWorkspaceFolderGUI\showMoveIntoObjectTree(), and ilOrgUnitExtensionGUI\showTree().

◆ $type

◆ $ui_factory

UIFactory ilObjectGUI::$ui_factory
protected

◆ $ui_renderer

UIRenderer ilObjectGUI::$ui_renderer
protected

◆ $user

ilObjUser ilObjectGUI::$user
protected

Definition at line 65 of file class.ilObjectGUI.php.

Referenced by ilObjBookingPoolGUI\addExternalEditFormCustom(), ilObjMediaCastGUI\addMobsToCast(), ilContainerGUI\addStandardContainerSubTabs(), ilObjCategoryGUI\checkGlobalRoles(), ilObjSystemFolderGUI\checkObject(), ilObjSurveyQuestionPoolGUI\createQuestionObject(), ilObjRoleGUI\deassignUserObject(), ilObjSCORMLearningModuleGUI\deleteTrackingForUser(), ilObjCategoryGUI\deleteUsersObject(), ilObjMediaCastGUI\downloadItemObject(), ilObjCourseReferenceGUI\executeCommand(), ilObjFileBasedLMGUI\executeCommand(), ilObjMediaCastGUI\executeCommand(), ilObjFolderGUI\executeCommand(), ilObjTestGUI\executeCommand(), ilObjCategoryGUI\getAssignableRoles(), ilContainerGUI\getContainerPageHTML(), ilObjExerciseGUI\getEditFormCustomValues(), ilObjMailGUI\getExternalSettingsForm(), ilObjContentObjectGUI\getPropertiesFormValues(), ilObjQuestionPoolGUI\getQueryParamInt(), ilObjForumGUI\getSafePostCommands(), ilObjExerciseGUI\getService(), ilObjSurveyGUI\getTabs(), ilObjMediaCastGUI\handlePlayerCompletedEventObject(), ilObjMediaCastGUI\handlePlayerEventObject(), ilObjWikiGUI\infoScreen(), ilObjEmployeeTalkSeriesGUI\initCreateForm(), ilObjBookingPoolGUI\initHeaderAction(), ilObjUserTrackingGUI\initSettingsForm(), ilObjRoleFolderGUI\initSettingsForm(), ilObjContentObjectGUI\insertChapterClip(), ilObjCategoryGUI\listUsersObject(), ilObjUserGUI\loadUserDefinedDataFromForm(), ilObjUserGUI\loadValuesFromForm(), ilObjSurveyGUI\mailUserResultsObject(), ilObjExerciseGUI\outCertificateObject(), ilContainerGUI\pasteObject(), ilContainerGUI\performPasteIntoMultipleObjectsObject(), ilObjSurveyQuestionPoolGUI\questionsObject(), ilContainerGUI\renderObject(), ilObjMediaCastGUI\saveCastItemObject(), ilObjBookingPoolGUI\saveNotificationObject(), ilContainerGUI\savePasswordObject(), ilObjContentObjectGUI\saveProperties(), ilObjRoleFolderGUI\saveSettingsObject(), ilObjSurveyGUI\sendUserResultsMail(), ilObjMediaObjectGUI\setPropertiesSubTabs(), ilObjUserFolderGUI\showActionConfirmation(), ilObjMediaCastGUI\showContentObject(), ilObjFileBasedLMGUI\showLearningModule(), ilObjExerciseGUI\showOverviewObject(), ilObjSCORM2004LearningModuleGUI\showTrackingItems(), ilObjSCORMLearningModuleGUI\showTrackingItems(), ilObjSkillTreeGUI\showTree(), ilObjExerciseGUI\startAssignmentObject(), ilObjMediaCastGUI\updateCastItemObject(), ilObjExerciseGUI\updateCustom(), ilObjCategoryGUI\updateObject(), ilObjSurveyGUI\viewUserResultsObject(), and ilObjSystemFolderGUI\writeCheckParams().

◆ ADMIN_MODE_NONE

const ilObjectGUI::ADMIN_MODE_NONE = ""

Definition at line 53 of file class.ilObjectGUI.php.

◆ ADMIN_MODE_REPOSITORY

const ilObjectGUI::ADMIN_MODE_REPOSITORY = "repository"

Definition at line 55 of file class.ilObjectGUI.php.

◆ ADMIN_MODE_SETTINGS

const ilObjectGUI::ADMIN_MODE_SETTINGS = "settings"

Definition at line 54 of file class.ilObjectGUI.php.

◆ ALLOWED_TAGS_IN_TITLE_AND_DESCRIPTION

const ilObjectGUI::ALLOWED_TAGS_IN_TITLE_AND_DESCRIPTION

◆ CFORM_CLONE

const ilObjectGUI::CFORM_CLONE = 3

Definition at line 60 of file class.ilObjectGUI.php.

◆ CFORM_IMPORT

const ilObjectGUI::CFORM_IMPORT = 2

Definition at line 59 of file class.ilObjectGUI.php.

◆ CFORM_NEW

const ilObjectGUI::CFORM_NEW = 1

Definition at line 58 of file class.ilObjectGUI.php.

◆ UPLOAD_TYPE_LOCAL

const ilObjectGUI::UPLOAD_TYPE_LOCAL = 1

Definition at line 56 of file class.ilObjectGUI.php.

◆ UPLOAD_TYPE_UPLOAD_DIRECTORY

const ilObjectGUI::UPLOAD_TYPE_UPLOAD_DIRECTORY = 2

Definition at line 57 of file class.ilObjectGUI.php.


The documentation for this class was generated from the following file: