ILIAS  release_9 Revision v9.13-25-g2c18ec4c24f
ilObjLearningSequenceAdminGUI Class Reference

LearningSequence Administration Settings. More...

+ Inheritance diagram for ilObjLearningSequenceAdminGUI:
+ Collaboration diagram for ilObjLearningSequenceAdminGUI:

Public Member Functions

 __construct ($data, int $id, bool $call_by_reference=true, bool $prepare_output=true)
 
 getAdminTabs ()
 
 executeCommand ()
 
- Public Member Functions inherited from ilObjectGUI
 __construct ($data, int $id=0, bool $call_by_reference=true, bool $prepare_output=true)
 
 getRefId ()
 
 setAdminMode (string $mode)
 
 getAdminMode ()
 
 getObject ()
 
 executeCommand ()
 
 withReferences ()
 determines whether objects are referenced or not (got ref ids or not) More...
 
 setCreationMode (bool $mode=true)
 If true, a creation screen is displayed the current [ref_id] does belong to the parent class The mode is determined in ilRepositoryGUI. More...
 
 getCreationMode ()
 
 prepareOutput (bool $show_sub_objects=true)
 
 getAdminTabs ()
 administration tabs show only permissions and trash folder More...
 
 getHTML ()
 
 confirmedDeleteObject ()
 confirmed deletion of object -> objects are moved to trash or deleted immediately, if trash is disabled More...
 
 cancelObject ()
 cancel action and go back to previous page More...
 
 createObject ()
 create new object form More...
 
 editAvailabilityPeriodObject ()
 
 saveAvailabilityPeriodObject ()
 
 cancelCreation ()
 cancel create action and go back to repository parent More...
 
 saveObject ()
 
 getDidacticTemplateVar (string $type)
 Get didactic template setting from creation screen. More...
 
 putObjectInTree (ilObject $obj, int $parent_node_id=null)
 Add object to tree at given position. More...
 
 editObject ()
 
 addExternalEditFormCustom (ilPropertyFormGUI $form)
 
 updateObject ()
 updates object entry in object_data More...
 
 getFormAction (string $cmd, string $default_form_action="")
 Get form action for command (command is method name without "Object", e.g. More...
 
 isVisible (int $ref_id, string $type)
 
 viewObject ()
 viewObject container presentation for "administration -> repository, trash, permissions" More...
 
 deleteObject (bool $error=false)
 Display deletion confirmation screen. More...
 
 setColumnSettings (ilColumnGUI $column_gui)
 
 redirectAfterCreation ()
 Redirect after creation, see https://docu.ilias.de/goto_docu_wiki_wpage_5035_1357.html Should be overwritten and redirect to settings screen. More...
 
 addToDeskObject ()
 
 removeFromDeskObject ()
 
- Public Member Functions inherited from ILIAS\Object\ImplementsCreationCallback
 callCreationCallback (\ilObject $object, \ilObjectDefinition $obj_definition, int $requested_crtcb)
 

Data Fields

const CMD_VIEW = 'view'
 
const CMD_EDIT = 'edit'
 
const CMD_SAVE = 'save'
 
const F_POLL_INTERVAL = 'polling'
 
- Data Fields inherited from ilObjectGUI
const ALLOWED_TAGS_IN_TITLE_AND_DESCRIPTION
 
const ADMIN_MODE_NONE = ""
 
const ADMIN_MODE_SETTINGS = "settings"
 
const ADMIN_MODE_REPOSITORY = "repository"
 
const UPLOAD_TYPE_LOCAL = 1
 
const UPLOAD_TYPE_UPLOAD_DIRECTORY = 2
 
const CFORM_NEW = 1
 
const CFORM_IMPORT = 2
 
const CFORM_CLONE = 3
 

Protected Member Functions

 getForm (array $values=[])
 
 show (Input\Container\Form\Form $form)
 
 edit ()
 
 save ()
 
- Protected Member Functions inherited from ilObjectGUI
 getObjectService ()
 
 assignObject ()
 
 setTitleAndDescription ()
 
 createActionDispatcherGUI ()
 
 initHeaderAction (?string $sub_type=null, ?int $sub_id=null)
 Add header action menu. More...
 
 insertHeaderAction (?ilObjectListGUI $list_gui=null)
 Insert header action into main template. More...
 
 addHeaderAction ()
 Add header action menu. More...
 
 redrawHeaderActionObject ()
 Ajax call: redraw action header only. More...
 
 setTabs ()
 set admin tabs More...
 
 setAdminTabs ()
 set admin tabs More...
 
 setLocator ()
 
 addLocatorItems ()
 should be overwritten to add object specific items (repository items are preloaded) More...
 
 omitLocator (bool $omit=true)
 
 addAdminLocatorItems (bool $do_not_add_object=false)
 should be overwritten to add object specific items (repository items are preloaded) More...
 
 initCreationForms (string $new_type)
 Init creation forms. More...
 
 getCreationFormsHTML (array $forms)
 Get HTML for creation forms (accordion) More...
 
 initCreateForm (string $new_type)
 
 initDidacticTemplate (ilPropertyFormGUI $form)
 
 addDidacticTemplateOptions (array &$a_options)
 Add custom templates. More...
 
 addAdoptContentLinkToToolbar ()
 
 addAvailabilityPeriodButtonToToolbar (ilToolbarGUI $toolbar)
 
 afterSave (ilObject $new_object)
 Post (successful) object creation hook. More...
 
 initEditForm ()
 
 initEditCustomForm (ilPropertyFormGUI $a_form)
 Add custom fields to update form. More...
 
 getEditFormValues ()
 
 getEditFormCustomValues (array &$a_values)
 Add values to custom edit fields. More...
 
 validateCustom (ilPropertyFormGUI $form)
 Validate custom values (if not possible with checkInput()) More...
 
 updateCustom (ilPropertyFormGUI $form)
 Insert custom update form values into object. More...
 
 afterUpdate ()
 Post (successful) object update hook. More...
 
 initImportForm (string $new_type)
 
 importFileObject (int $parent_id=null)
 
 afterImport (ilObject $new_object)
 Post (successful) object import hook. More...
 
 setFormAction (string $cmd, string $form_action)
 
 getReturnLocation (string $cmd, string $default_location="")
 Get return location for command (command is method name without "Object", e.g. More...
 
 setReturnLocation (string $cmd, string $location)
 set specific return location for command More...
 
 getTargetFrame (string $cmd, string $default_target_frame="")
 get target frame for command (command is method name without "Object", e.g. More...
 
 setTargetFrame (string $cmd, string $target_frame)
 Set specific target frame for command. More...
 
 showPossibleSubObjects ()
 show possible sub objects (pull down menu) More...
 
 getTabs ()
 overwrite in derived GUI class of your object type More...
 
 redirectToRefId (int $ref_id, string $cmd="")
 redirects to (repository) view per ref id usually to a container and usually used at the end of a save/import method where the object gui type (of the new object) doesn't match with the type of the current ["ref_id"] value of the request More...
 
 getCenterColumnHTML ()
 Get center column. More...
 
 getRightColumnHTML ()
 Display right column. More...
 
 checkPermission (string $perm, string $cmd="", string $type="", ?int $ref_id=null)
 
 checkPermissionBool (string $perm, string $cmd="", string $type="", ?int $ref_id=null)
 
 enableDragDropFileUpload ()
 Enables the file upload into this object by dropping files. More...
 

Protected Attributes

Factory $ui_factory
 
Renderer $ui_renderer
 
ILIAS Refinery Factory $refinery
 
ilLSGlobalSettingsDB $settings_db
 
- Protected Attributes inherited from ilObjectGUI
ILIAS Notes Service $notes_service
 
ServerRequestInterface $request
 
ilLocatorGUI $locator
 
ilObjUser $user
 
ilAccessHandler $access
 
ilSetting $settings
 
ilToolbarGUI $toolbar
 
ilRbacAdmin $rbac_admin
 
ilRbacSystem $rbac_system
 
ilRbacReview $rbac_review
 
ilObjectService $object_service
 
ilObjectDefinition $obj_definition
 
ilGlobalTemplateInterface $tpl
 
ilTree $tree
 
ilCtrl $ctrl
 
ilErrorHandling $error
 
ilLanguage $lng
 
ilTabsGUI $tabs_gui
 
ILIAS $ilias
 
ArrayBasedRequestWrapper $post_wrapper
 
RequestWrapper $request_wrapper
 
Factory $refinery
 
ilFavouritesManager $favourites
 
ilObjectCustomIconFactory $custom_icon_factory
 
UIFactory $ui_factory
 
UIRenderer $ui_renderer
 
ilObject $object = null
 
bool $creation_mode = false
 
 $data
 
int $id
 
bool $call_by_reference = false
 
bool $prepare_output
 
int $ref_id
 
int $obj_id
 
int $maxcount
 
array $form_action = []
 
array $return_location = []
 
array $target_frame = []
 
string $tmp_import_dir
 
string $sub_objects = ""
 
bool $omit_locator = false
 
string $type = ""
 
string $admin_mode = self::ADMIN_MODE_NONE
 
int $requested_ref_id = 0
 
int $requested_crtptrefid = 0
 
int $requested_crtcb = 0
 
string $requested_new_type = ""
 
string $link_params
 
string $html = ""
 

Additional Inherited Members

- Static Public Member Functions inherited from ilObjectGUI
static _gotoRepositoryRoot (bool $raise_error=false)
 Goto repository root. More...
 
static _gotoRepositoryNode (int $ref_id, string $cmd="")
 
static _gotoSharedWorkspaceNode (int $wsp_id)
 

Detailed Description

LearningSequence Administration Settings.

ilObjLearningSequenceAdminGUI: ilPermissionGUI

Definition at line 30 of file class.ilObjLearningSequenceAdminGUI.php.

Constructor & Destructor Documentation

◆ __construct()

ilObjLearningSequenceAdminGUI::__construct (   $data,
int  $id,
bool  $call_by_reference = true,
bool  $prepare_output = true 
)

Definition at line 42 of file class.ilObjLearningSequenceAdminGUI.php.

References ilObjectGUI\$call_by_reference, ilObjectGUI\$data, $DIC, ilObjectGUI\$prepare_output, ILIAS\MetaData\Repository\Validation\Data\__construct(), ILIAS\Repository\ctrl(), and ILIAS\Repository\refinery().

43  {
44  $this->type = 'lsos';
45 
46  global $DIC;
47  $this->ctrl = $DIC['ilCtrl'];
48 
50 
51  $this->settings_db = new ilLSGlobalSettingsDB($DIC['ilSetting']);
52  $this->ui_factory = $DIC['ui.factory'];
53  $this->ui_renderer = $DIC['ui.renderer'];
54  $this->refinery = $DIC['refinery'];
55  $this->request = $DIC->http()->request();
56  }
This file is part of ILIAS, a powerful learning management system published by ILIAS open source e-Le...
global $DIC
Definition: feed.php:28
__construct(VocabulariesInterface $vocabularies)
+ Here is the call graph for this function:

Member Function Documentation

◆ edit()

ilObjLearningSequenceAdminGUI::edit ( )
protected

Definition at line 137 of file class.ilObjLearningSequenceAdminGUI.php.

References getForm(), and show().

Referenced by executeCommand().

137  : void
138  {
139  $values = [
140  self::F_POLL_INTERVAL => $this->settings_db->getSettings()->getPollingIntervalSeconds()
141  ];
142  $form = $this->getForm($values);
143  $this->show($form);
144  }
+ Here is the call graph for this function:
+ Here is the caller graph for this function:

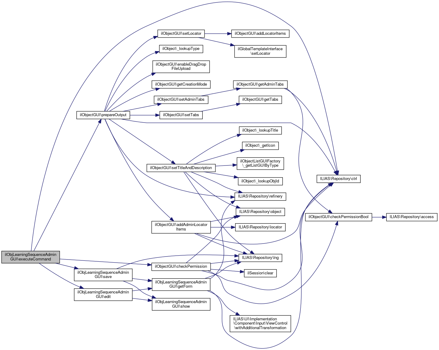
◆ executeCommand()

ilObjLearningSequenceAdminGUI::executeCommand ( )

Definition at line 66 of file class.ilObjLearningSequenceAdminGUI.php.

References ilObjectGUI\checkPermission(), ILIAS\Repository\ctrl(), edit(), ilObjectGUI\prepareOutput(), and save().

66  : void
67  {
68  $this->checkPermission('read');
69  $next_class = $this->ctrl->getNextClass($this);
70  $cmd = $this->ctrl->getCmd();
71  $this->prepareOutput();
72 
73  switch ($next_class) {
74  case 'ilpermissiongui':
75  $this->tabs_gui->setTabActive('perm_settings');
76  $perm_gui = new ilPermissionGUI($this);
77  $this->ctrl->forwardCommand($perm_gui);
78  break;
79 
80  default:
81  switch ($cmd) {
82  case self::CMD_VIEW:
83  case self::CMD_EDIT:
84  $this->edit();
85  break;
86  case self::CMD_SAVE:
87  $this->save();
88  break;
89  default:
90  throw new Exception(__METHOD__ . " :: Unknown command " . $cmd);
91  }
92  }
93  }
prepareOutput(bool $show_sub_objects=true)
New PermissionGUI (extends from old ilPermission2GUI) RBAC related output.
checkPermission(string $perm, string $cmd="", string $type="", ?int $ref_id=null)
+ Here is the call graph for this function:

◆ getAdminTabs()

ilObjLearningSequenceAdminGUI::getAdminTabs ( )

Definition at line 58 of file class.ilObjLearningSequenceAdminGUI.php.

References ILIAS\Repository\ctrl().

58  : void
59  {
60  $this->tabs_gui->addTarget('settings', $this->ctrl->getLinkTargetByClass(self::class, self::CMD_EDIT));
61  if ($this->rbac_system->checkAccess('edit_permission', $this->object->getRefId())) {
62  $this->tabs_gui->addTarget('perm_settings', $this->ctrl->getLinkTargetByClass('ilpermissiongui', 'perm'), array(), 'ilpermissiongui');
63  }
64  }
+ Here is the call graph for this function:

◆ getForm()

ilObjLearningSequenceAdminGUI::getForm ( array  $values = [])
protected

Definition at line 95 of file class.ilObjLearningSequenceAdminGUI.php.

References ilObjectGUI\$data, ILIAS\Repository\ctrl(), ILIAS\Repository\lng(), ILIAS\Repository\refinery(), and ILIAS\UI\Implementation\Component\Input\ViewControl\withAdditionalTransformation().

Referenced by edit(), and save().

95  : Input\Container\Form\Form
96  {
97  $target = $this->ctrl->getLinkTargetByClass(self::class, self::CMD_SAVE);
98  $poll_interval = $this->ui_factory->input()->field()->numeric(
99  $this->lng->txt("lso_admin_interval_label"),
100  $this->lng->txt("lso_admin_interval_byline")
101  )
103  $this->refinery->int()->isGreaterThan(0)
104  )
106  $this->refinery->custom()->transformation(
107  fn ($v) => (float) $v
108  )
109  );
110 
111  if (isset($values[self::F_POLL_INTERVAL])) {
112  $poll_interval = $poll_interval->withValue($values[self::F_POLL_INTERVAL]);
113  }
114 
115  $section = $this->ui_factory->input()->field()->section(
116  [self::F_POLL_INTERVAL => $poll_interval],
117  $this->lng->txt("lso_admin_form_title"),
118  $this->lng->txt("lso_admin_form_byline")
119  );
120 
121  return $this->ui_factory->input()->container()->form()
122  ->standard($target, [$section])
123  ->withAdditionalTransformation(
124  $this->refinery->custom()->transformation(
125  fn ($data) => array_shift($data)
126  )
127  );
128  }
+ Here is the call graph for this function:
+ Here is the caller graph for this function:

◆ save()

ilObjLearningSequenceAdminGUI::save ( )
protected

Definition at line 146 of file class.ilObjLearningSequenceAdminGUI.php.

References ilObjectGUI\$data, ilObjectGUI\$settings, getForm(), ILIAS\Repository\lng(), and show().

Referenced by executeCommand().

146  : void
147  {
148  $form = $this->getForm()->withRequest($this->request);
149  $data = $form->getData();
150  if ($data) {
151  $settings = $this->settings_db->getSettings()
152  ->withPollingIntervalSeconds($data[self::F_POLL_INTERVAL]);
153  $this->settings_db->storeSettings($settings);
154  $this->tpl->setOnScreenMessage('success', $this->lng->txt("settings_saved"), true);
155  }
156  $this->show($form);
157  }
ilSetting $settings
+ Here is the call graph for this function:
+ Here is the caller graph for this function:

◆ show()

ilObjLearningSequenceAdminGUI::show ( Input\Container\Form\Form  $form)
protected

Definition at line 130 of file class.ilObjLearningSequenceAdminGUI.php.

Referenced by edit(), and save().

130  : void
131  {
132  $this->tpl->setContent(
133  $this->ui_renderer->render($form)
134  );
135  }
+ Here is the caller graph for this function:

Field Documentation

◆ $refinery

ILIAS Refinery Factory ilObjLearningSequenceAdminGUI::$refinery
protected

Definition at line 39 of file class.ilObjLearningSequenceAdminGUI.php.

◆ $settings_db

ilLSGlobalSettingsDB ilObjLearningSequenceAdminGUI::$settings_db
protected

Definition at line 40 of file class.ilObjLearningSequenceAdminGUI.php.

◆ $ui_factory

Factory ilObjLearningSequenceAdminGUI::$ui_factory
protected

Definition at line 37 of file class.ilObjLearningSequenceAdminGUI.php.

◆ $ui_renderer

Renderer ilObjLearningSequenceAdminGUI::$ui_renderer
protected

Definition at line 38 of file class.ilObjLearningSequenceAdminGUI.php.

◆ CMD_EDIT

const ilObjLearningSequenceAdminGUI::CMD_EDIT = 'edit'

Definition at line 33 of file class.ilObjLearningSequenceAdminGUI.php.

◆ CMD_SAVE

const ilObjLearningSequenceAdminGUI::CMD_SAVE = 'save'

Definition at line 34 of file class.ilObjLearningSequenceAdminGUI.php.

◆ CMD_VIEW

const ilObjLearningSequenceAdminGUI::CMD_VIEW = 'view'

Definition at line 32 of file class.ilObjLearningSequenceAdminGUI.php.

◆ F_POLL_INTERVAL

const ilObjLearningSequenceAdminGUI::F_POLL_INTERVAL = 'polling'

Definition at line 35 of file class.ilObjLearningSequenceAdminGUI.php.


The documentation for this class was generated from the following file: