ILIAS  release_10 Revision v10.1-43-ga1241a92c2f
ilObjCalendarSettingsGUI Class Reference

This file is part of ILIAS, a powerful learning management system published by ILIAS open source e-Learning e.V. More...

+ Inheritance diagram for ilObjCalendarSettingsGUI:
+ Collaboration diagram for ilObjCalendarSettingsGUI:

Public Member Functions

 __construct ($a_data, $a_id, $a_call_by_reference=true, $a_prepare_output=true)
 Constructor public. More...
 
 executeCommand ()
 
 getAdminTabs ()
 
 settings (?ilPropertyFormGUI $form=null)
 
 addToExternalSettingsForm (int $a_form_id)
 
- Public Member Functions inherited from ilObjectGUI
 getRefId ()
 
 setAdminMode (string $mode)
 
 getAdminMode ()
 
 getObject ()
 
 executeCommand ()
 
 withReferences ()
 determines whether objects are referenced or not (got ref ids or not) More...
 
 setCreationMode (bool $mode=true)
 If true, a creation screen is displayed the current [ref_id] does belong to the parent class The mode is determined in ilRepositoryGUI. More...
 
 getCreationMode ()
 
 prepareOutput (bool $show_sub_objects=true)
 
 getAdminTabs ()
 administration tabs show only permissions and trash folder More...
 
 getHTML ()
 
 confirmedDeleteObject ()
 confirmed deletion of object -> objects are moved to trash or deleted immediately, if trash is disabled More...
 
 cancelObject ()
 cancel action and go back to previous page More...
 
 createObject ()
 create new object form More...
 
 editAvailabilityPeriodObject ()
 
 saveAvailabilityPeriodObject ()
 
 cancelCreation ()
 cancel create action and go back to repository parent More...
 
 saveObject ()
 
 getDidacticTemplateVar (string $type)
 Get didactic template setting from creation screen. More...
 
 putObjectInTree (ilObject $obj, int $parent_node_id=null)
 Add object to tree at given position. More...
 
 editObject ()
 
 addExternalEditFormCustom (ilPropertyFormGUI $form)
 
 updateObject ()
 updates object entry in object_data More...
 
 getFormAction (string $cmd, string $default_form_action="")
 Get form action for command (command is method name without "Object", e.g. More...
 
 isVisible (int $ref_id, string $type)
 
 viewObject ()
 viewObject container presentation for "administration -> repository, trash, permissions" More...
 
 deleteObject (bool $error=false)
 Display deletion confirmation screen. More...
 
 setColumnSettings (ilColumnGUI $column_gui)
 
 addToDeskObject ()
 
 removeFromDeskObject ()
 
- Public Member Functions inherited from ILIAS\Object\ImplementsCreationCallback
 callCreationCallback (\ilObject $object, \ilObjectDefinition $obj_definition, int $requested_crtcb)
 

Protected Member Functions

 save ()
 save settings protected More...
 
 initCalendarSettings ()
 init calendar settings More...
 
 initFormSettings ()
 Init settings property form protected. More...
 
- Protected Member Functions inherited from ilObjectGUI
 getObjectService ()
 
 assignObject ()
 
 setTitleAndDescription ()
 
 createActionDispatcherGUI ()
 
 initHeaderAction (?string $sub_type=null, ?int $sub_id=null)
 Add header action menu. More...
 
 insertHeaderAction (?ilObjectListGUI $list_gui=null)
 Insert header action into main template. More...
 
 addHeaderAction ()
 Add header action menu. More...
 
 redrawHeaderActionObject ()
 Ajax call: redraw action header only. More...
 
 setTabs ()
 set admin tabs More...
 
 setAdminTabs ()
 set admin tabs More...
 
 setLocator ()
 
 addLocatorItems ()
 should be overwritten to add object specific items (repository items are preloaded) More...
 
 omitLocator (bool $omit=true)
 
 addAdminLocatorItems (bool $do_not_add_object=false)
 should be overwritten to add object specific items (repository items are preloaded) More...
 
 getCreationFormsHTML (StandardForm|ilPropertyFormGUI|array $form)
 
 getTitleForCreationFormPage ()
 
 getCreationFormTitle ()
 
 initCreateForm (string $new_type)
 
 didacticTemplatesToForm ()
 
 initDidacticTemplate (ilPropertyFormGUI $form)
 
 retrieveAdditionalDidacticTemplateOptions ()
 
 addAdoptContentLinkToToolbar ()
 
 addImportButtonToToolbar ()
 
 addAvailabilityPeriodButtonToToolbar (ilToolbarGUI $toolbar)
 
 parseDidacticTemplateVar (string $var, string $type)
 
 afterSave (ilObject $new_object)
 Post (successful) object creation hook. More...
 
 initEditForm ()
 
 initEditCustomForm (ilPropertyFormGUI $a_form)
 Add custom fields to update form. More...
 
 getEditFormValues ()
 
 getEditFormCustomValues (array &$a_values)
 Add values to custom edit fields. More...
 
 validateCustom (ilPropertyFormGUI $form)
 Validate custom values (if not possible with checkInput()) More...
 
 updateCustom (ilPropertyFormGUI $form)
 Insert custom update form values into object. More...
 
 afterUpdate ()
 Post (successful) object update hook. More...
 
 routeImportCmdObject ()
 
 importFile (string $file_to_import, string $path_to_uploaded_file_in_temp_dir)
 
 deleteUploadedImportFile (string $path_to_uploaded_file_in_temp_dir)
 
 afterImport (ilObject $new_object)
 Post (successful) object import hook. More...
 
 setFormAction (string $cmd, string $form_action)
 
 getReturnLocation (string $cmd, string $default_location="")
 Get return location for command (command is method name without "Object", e.g. More...
 
 setReturnLocation (string $cmd, string $location)
 set specific return location for command More...
 
 getTargetFrame (string $cmd, string $default_target_frame="")
 get target frame for command (command is method name without "Object", e.g. More...
 
 setTargetFrame (string $cmd, string $target_frame)
 Set specific target frame for command. More...
 
 showPossibleSubObjects ()
 show possible sub objects (pull down menu) More...
 
 getTabs ()
 overwrite in derived GUI class of your object type More...
 
 redirectToRefId (int $ref_id, string $cmd="")
 redirects to (repository) view per ref id usually to a container and usually used at the end of a save/import method where the object gui type (of the new object) doesn't match with the type of the current ["ref_id"] value of the request More...
 
 getCenterColumnHTML ()
 Get center column. More...
 
 getRightColumnHTML ()
 Display right column. More...
 
 checkPermission (string $perm, string $cmd="", string $type="", ?int $ref_id=null)
 
 checkPermissionBool (string $perm, string $cmd="", string $type="", ?int $ref_id=null)
 
 enableDragDropFileUpload ()
 Enables the file upload into this object by dropping files. More...
 
 getCreatableObjectTypes ()
 
 buildAddNewItemElements (array $subtypes, string $create_target_class=ilRepositoryGUI::class, ?int $redirect_target_ref_id=null,)
 
 buildGroup (string $create_target_class, array $obj_types_in_group, string $title, array $subtypes)
 

Protected Attributes

ilCalendarSettings $calendar_settings
 
- Protected Attributes inherited from ilObjectGUI
ILIAS Notes Service $notes_service
 
ServerRequestInterface $request
 
ilLocatorGUI $locator
 
ilObjUser $user
 
ilAccessHandler $access
 
ilSetting $settings
 
ilToolbarGUI $toolbar
 
ilRbacAdmin $rbac_admin
 
ilRbacSystem $rbac_system
 
ilRbacReview $rbac_review
 
ilObjectService $object_service
 
ilObjectDefinition $obj_definition
 
ilGlobalTemplateInterface $tpl
 
ilTree $tree
 
ilCtrl $ctrl
 
ilErrorHandling $error
 
ilLanguage $lng
 
ilTabsGUI $tabs_gui
 
ILIAS $ilias
 
ArrayBasedRequestWrapper $post_wrapper
 
RequestWrapper $request_wrapper
 
Refinery $refinery
 
ilFavouritesManager $favourites
 
ilObjectCustomIconFactory $custom_icon_factory
 
UIFactory $ui_factory
 
UIRenderer $ui_renderer
 
Filesystem $temp_file_system
 
ilObject $object = null
 
bool $creation_mode = false
 
 $data
 
int $id
 
bool $call_by_reference = false
 
bool $prepare_output
 
int $ref_id
 
int $obj_id
 
int $maxcount
 
array $form_action = []
 
array $return_location = []
 
array $target_frame = []
 
string $tmp_import_dir
 
string $sub_objects = ""
 
bool $omit_locator = false
 
string $type = ""
 
string $admin_mode = self::ADMIN_MODE_NONE
 
int $requested_ref_id = 0
 
int $requested_crtptrefid = 0
 
int $requested_crtcb = 0
 
string $requested_new_type = ""
 
string $link_params
 
string $html = ""
 

Additional Inherited Members

- Static Public Member Functions inherited from ilObjectGUI
static _gotoRepositoryRoot (bool $raise_error=false)
 Goto repository root. More...
 
static _gotoRepositoryNode (int $ref_id, string $cmd="")
 
static _gotoSharedWorkspaceNode (int $wsp_id)
 
- Data Fields inherited from ilObjectGUI
const ADMIN_MODE_NONE = ""
 
const ADMIN_MODE_SETTINGS = "settings"
 
const ADMIN_MODE_REPOSITORY = "repository"
 
const UPLOAD_TYPE_LOCAL = 1
 
const UPLOAD_TYPE_UPLOAD_DIRECTORY = 2
 
const CFORM_NEW = 1
 
const CFORM_IMPORT = 2
 
const CFORM_CLONE = 3
 
const SUPPORTED_IMPORT_MIME_TYPES = [MimeType::APPLICATION__ZIP, MimeType::APPLICATION__X_ZIP_COMPRESSED]
 

Detailed Description

This file is part of ILIAS, a powerful learning management system published by ILIAS open source e-Learning e.V.

ILIAS is licensed with the GPL-3.0, see https://www.gnu.org/licenses/gpl-3.0.en.html You should have received a copy of said license along with the source code, too.

If this is not the case or you just want to try ILIAS, you'll find us at: https://www.ilias.de https://github.com/ILIAS-eLearning

Author
Stefan Meyer meyer.nosp@m.@lei.nosp@m.fos.c.nosp@m.om ilObjCalendarSettingsGUI: ilPermissionGUI

Definition at line 26 of file class.ilObjCalendarSettingsGUI.php.

Constructor & Destructor Documentation

◆ __construct()

ilObjCalendarSettingsGUI::__construct (   $a_data,
  $a_id,
  $a_call_by_reference = true,
  $a_prepare_output = true 
)

Constructor public.

Definition at line 34 of file class.ilObjCalendarSettingsGUI.php.

References $DIC, ILIAS\GlobalScreen\Provider\__construct(), initCalendarSettings(), and ILIAS\Repository\lng().

35  {
36  global $DIC;
37 
38  $this->type = 'cals';
39  parent::__construct($a_data, $a_id, $a_call_by_reference, $a_prepare_output);
40  $this->initCalendarSettings();
41 
42  $this->lng->loadLanguageModule('dateplaner');
43  $this->lng->loadLanguageModule('jscalendar');
44  }
global $DIC
Definition: shib_login.php:25
__construct(Container $dic, ilPlugin $plugin)
initCalendarSettings()
init calendar settings
+ Here is the call graph for this function:

Member Function Documentation

◆ addToExternalSettingsForm()

ilObjCalendarSettingsGUI::addToExternalSettingsForm ( int  $a_form_id)

Definition at line 410 of file class.ilObjCalendarSettingsGUI.php.

References ilAdministrationSettingsFormHandler\FORM_COURSE, ilAdministrationSettingsFormHandler\FORM_GROUP, initCalendarSettings(), and ilAdministrationSettingsFormHandler\VALUE_BOOL.

410  : array
411  {
412  switch ($a_form_id) {
414 
415  $this->initCalendarSettings();
416 
417  $fields = array();
418 
419  $subitems = array(
420  'cal_setting_global_crs_act' => [
421  $this->calendar_settings->isCourseCalendarEnabled(),
423  ],
424  'cal_setting_global_crs_vis' =>
425  array($this->calendar_settings->isCourseCalendarVisible(),
427  ),
428 
429  );
430  $fields['cal_setting_global_vis_repos'] = array(null, null, $subitems);
431 
432  $subitems = array(
433  'cal_notification_crsgrp' => array($this->calendar_settings->isNotificationEnabled(),
435  ),
436  'cal_notification_users' => array($this->calendar_settings->isUserNotificationEnabled(),
438  )
439  );
440  $fields['cal_notification'] = array(null, null, $subitems);
441 
442  $fields['cal_cg_registrations'] = array($this->calendar_settings->isCGRegistrationEnabled(),
444  );
445 
446  return array(array("settings", $fields));
447 
449 
450  $this->initCalendarSettings();
451 
452  $fields = array();
453 
454  $subitems = array(
455  'cal_setting_global_grp_act' => [
456  $this->calendar_settings->isGroupCalendarEnabled(),
458  ],
459  'cal_setting_global_grp_vis' =>
460  array($this->calendar_settings->isGroupCalendarVisible(),
462  ),
463 
464  );
465 
466  $fields['cal_setting_global_vis_repos'] = array(null, null, $subitems);
467 
468  $subitems = array(
469  'cal_notification_crsgrp' => array($this->calendar_settings->isNotificationEnabled(),
471  ),
472  'cal_notification_users' => array($this->calendar_settings->isUserNotificationEnabled(),
474  )
475  );
476  $fields['cal_notification'] = array(null, null, $subitems);
477 
478  $fields['cal_cg_registrations'] = array($this->calendar_settings->isCGRegistrationEnabled(),
480  );
481 
482  return array(array("settings", $fields));
483  }
484  return [];
485  }
initCalendarSettings()
init calendar settings
+ Here is the call graph for this function:

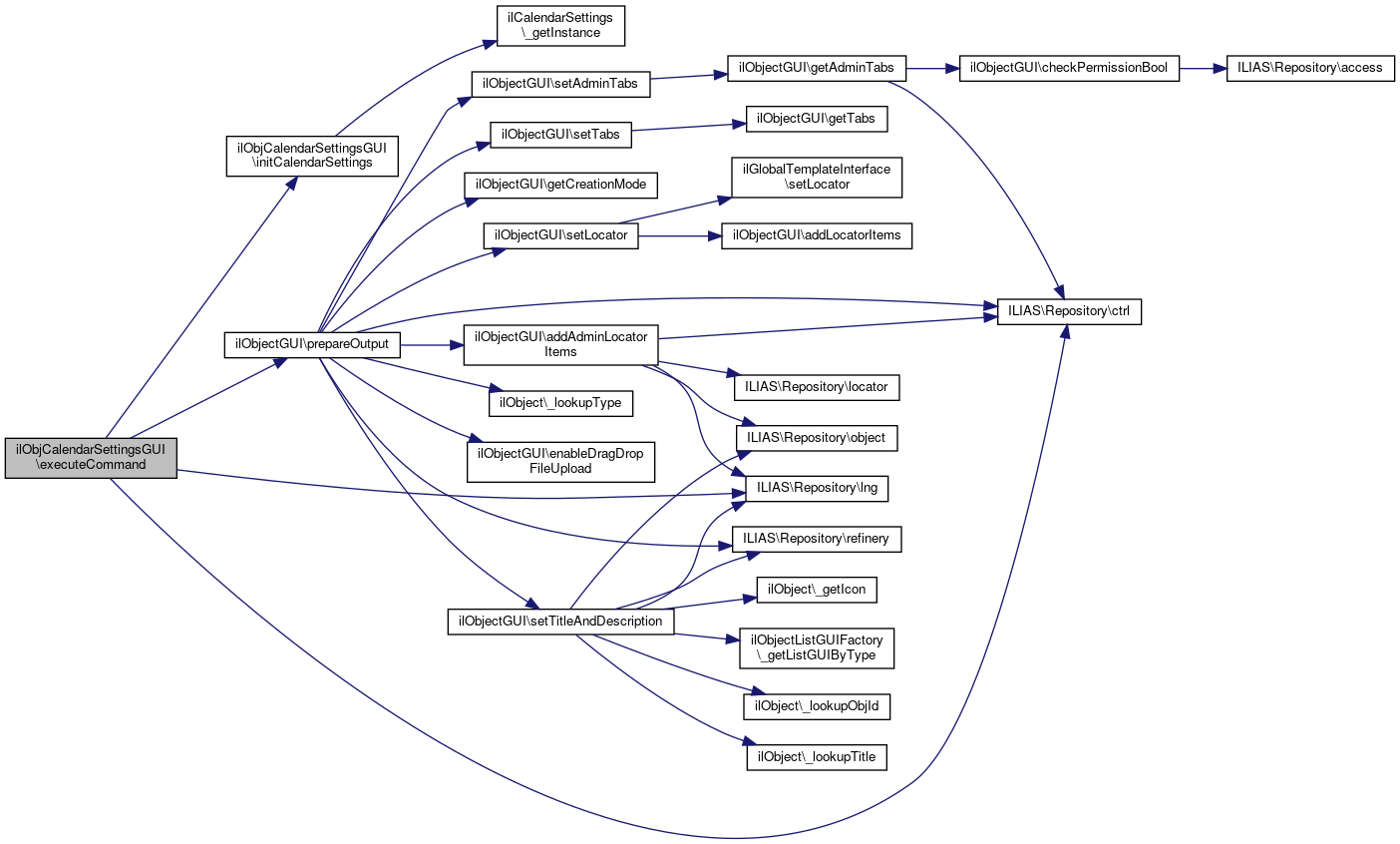
◆ executeCommand()

ilObjCalendarSettingsGUI::executeCommand ( )

Definition at line 46 of file class.ilObjCalendarSettingsGUI.php.

References ILIAS\Repository\ctrl(), initCalendarSettings(), ILIAS\Repository\lng(), and ilObjectGUI\prepareOutput().

46  : void
47  {
48  $next_class = $this->ctrl->getNextClass($this);
49  $cmd = $this->ctrl->getCmd();
50 
51  $this->prepareOutput();
52 
53  if (!$this->rbac_system->checkAccess("visible,read", $this->object->getRefId())) {
54  $this->error->raiseError($this->lng->txt('no_permission'), $this->error->WARNING);
55  }
56 
57  switch ($next_class) {
58  case 'ilpermissiongui':
59  $this->tabs_gui->setTabActive('perm_settings');
60  $perm_gui = new ilPermissionGUI($this);
61  $ret = $this->ctrl->forwardCommand($perm_gui);
62  break;
63 
64  default:
65  $this->tabs_gui->setTabActive('settings');
66  $this->initCalendarSettings();
67  if (!$cmd || $cmd == 'view') {
68  $cmd = "settings";
69  }
70  $this->$cmd();
71  break;
72  }
73  }
prepareOutput(bool $show_sub_objects=true)
initCalendarSettings()
init calendar settings
+ Here is the call graph for this function:

◆ getAdminTabs()

ilObjCalendarSettingsGUI::getAdminTabs ( )

Definition at line 75 of file class.ilObjCalendarSettingsGUI.php.

References ILIAS\Repository\access(), and ILIAS\Repository\ctrl().

75  : void
76  {
77  if ($this->access->checkAccess("read", '', $this->object->getRefId())) {
78  $this->tabs_gui->addTarget(
79  "settings",
80  $this->ctrl->getLinkTarget($this, "settings"),
81  array("settings", "view")
82  );
83  }
84 
85  if ($this->access->checkAccess('edit_permission', '', $this->object->getRefId())) {
86  $this->tabs_gui->addTarget(
87  "perm_settings",
88  $this->ctrl->getLinkTargetByClass('ilpermissiongui', "perm"),
89  array(),
90  'ilpermissiongui'
91  );
92  }
93  }
+ Here is the call graph for this function:

◆ initCalendarSettings()

ilObjCalendarSettingsGUI::initCalendarSettings ( )
protected

init calendar settings

Definition at line 154 of file class.ilObjCalendarSettingsGUI.php.

References ilCalendarSettings\_getInstance().

Referenced by __construct(), addToExternalSettingsForm(), and executeCommand().

154  : void
155  {
156  $this->calendar_settings = ilCalendarSettings::_getInstance();
157  }
+ Here is the call graph for this function:
+ Here is the caller graph for this function:

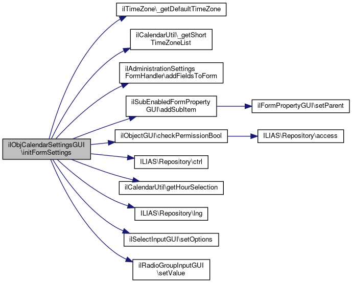
◆ initFormSettings()

ilObjCalendarSettingsGUI::initFormSettings ( )
protected

Init settings property form protected.

Definition at line 163 of file class.ilObjCalendarSettingsGUI.php.

References $check, $GLOBALS, ilTimeZone\_getDefaultTimeZone(), ilCalendarUtil\_getShortTimeZoneList(), ilAdministrationSettingsFormHandler\addFieldsToForm(), ilSubEnabledFormPropertyGUI\addSubItem(), ilObjectGUI\checkPermissionBool(), ILIAS\Repository\ctrl(), ilCalendarSettings\DATE_FORMAT_DMY, ilCalendarSettings\DATE_FORMAT_MDY, ilCalendarSettings\DATE_FORMAT_YMD, ilCalendarSettings\DEFAULT_CAL_DAY, ilCalendarSettings\DEFAULT_CAL_LIST, ilCalendarSettings\DEFAULT_CAL_MONTH, ilCalendarSettings\DEFAULT_CAL_WEEK, ilAdministrationSettingsFormHandler\FORM_CALENDAR, ilCalendarUtil\getHourSelection(), ILIAS\Repository\lng(), ilCalendarAgendaListGUI\PERIOD_DAY, ilCalendarAgendaListGUI\PERIOD_HALF_YEAR, ilCalendarAgendaListGUI\PERIOD_MONTH, ilCalendarAgendaListGUI\PERIOD_WEEK, ilSelectInputGUI\setOptions(), ilRadioGroupInputGUI\setValue(), ilCalendarSettings\TIME_FORMAT_12, and ilCalendarSettings\TIME_FORMAT_24.

Referenced by save(), and settings().

164  {
165  $form = new ilPropertyFormGUI();
166  $form->setFormAction($this->ctrl->getFormAction($this));
167  $form->setTitle($this->lng->txt('cal_global_settings'));
168 
169  if ($this->checkPermissionBool('write')) {
170  $form->addCommandButton('save', $this->lng->txt('save'));
171  }
172 
173  $check = new ilCheckboxInputGUI($this->lng->txt('enable_calendar'), 'enable');
174  $check->setValue('1');
175  $check->setChecked($this->calendar_settings->isEnabled() ? true : false);
176  $form->addItem($check);
177 
178  // show weeks
179  $cb = new ilCheckboxInputGUI($this->lng->txt("cal_def_show_weeks"), "show_weeks");
180  $cb->setInfo($this->lng->txt("cal_show_weeks_info"));
181  $cb->setValue('1');
182  $cb->setChecked($this->calendar_settings->getShowWeeks());
183  $form->addItem($cb);
184 
187  $form,
188  $this
189  );
190 
191  //Batch File Downloads in Calendar
192  $batch_files_download = new ilCheckboxInputGUI($this->lng->txt('cal_batch_file_downloads'), "batch_files");
193  $batch_files_download->setValue('1');
194  $batch_files_download->setChecked($this->calendar_settings->isBatchFileDownloadsEnabled());
195  $batch_files_download->setInfo($this->lng->txt('cal_batch_file_downloads_info'));
196  $form->addItem($batch_files_download);
197 
198  $def = new ilFormSectionHeaderGUI();
199  $def->setTitle($this->lng->txt('cal_default_settings'));
200  $form->addItem($def);
201 
202  $server_tz = new ilNonEditableValueGUI($this->lng->txt('cal_server_tz'));
203  $server_tz->setValue(ilTimeZone::_getDefaultTimeZone());
204  $form->addItem($server_tz);
205 
206  $select = new ilSelectInputGUI($this->lng->txt('cal_def_timezone'), 'default_timezone');
208  $select->setInfo($this->lng->txt('cal_def_timezone_info'));
209  $select->setValue($this->calendar_settings->getDefaultTimeZone());
210  $form->addItem($select);
211 
212  $year = date("Y");
213  $select = new ilSelectInputGUI($this->lng->txt('cal_def_date_format'), 'default_date_format');
214  $select->setOptions(array(
215  ilCalendarSettings::DATE_FORMAT_DMY => '31.10.' . $year,
216  ilCalendarSettings::DATE_FORMAT_YMD => $year . "-10-31",
217  ilCalendarSettings::DATE_FORMAT_MDY => "10/31/" . $year
218  ));
219  $select->setInfo($this->lng->txt('cal_def_date_format_info'));
220  $select->setValue($this->calendar_settings->getDefaultDateFormat());
221  $form->addItem($select);
222 
223  $select = new ilSelectInputGUI($this->lng->txt('cal_def_time_format'), 'default_time_format');
224  $select->setOptions(array(
227  ));
228  $select->setInfo($this->lng->txt('cal_def_time_format_info'));
229  $select->setValue($this->calendar_settings->getDefaultTimeFormat());
230  $form->addItem($select);
231 
232  // Weekstart
233  $radio = new ilRadioGroupInputGUI($this->lng->txt('cal_def_week_start'), 'default_week_start');
234  $radio->setValue((string) $this->calendar_settings->getDefaultWeekStart());
235 
236  $option = new ilRadioOption($this->lng->txt('l_su'), '0');
237  $radio->addOption($option);
238  $option = new ilRadioOption($this->lng->txt('l_mo'), '1');
239  $radio->addOption($option);
240 
241  $form->addItem($radio);
242 
243  $default_cal_view = new ilRadioGroupInputGUI($this->lng->txt('cal_def_view'), 'default_calendar_view');
244 
245  $option = new ilRadioOption($this->lng->txt("day"), (string) ilCalendarSettings::DEFAULT_CAL_DAY);
246  $default_cal_view->addOption($option);
247  $option = new ilRadioOption($this->lng->txt("week"), (string) ilCalendarSettings::DEFAULT_CAL_WEEK);
248  $default_cal_view->addOption($option);
249  $option = new ilRadioOption($this->lng->txt("month"), (string) ilCalendarSettings::DEFAULT_CAL_MONTH);
250  $default_cal_view->addOption($option);
251 
252  $option = new ilRadioOption($this->lng->txt("cal_list"), (string) ilCalendarSettings::DEFAULT_CAL_LIST);
253 
254  $list_views = new ilSelectInputGUI($this->lng->txt("cal_list"), "default_period");
255  $list_views->setOptions([
256  ilCalendarAgendaListGUI::PERIOD_DAY => "1 " . $this->lng->txt("day"),
257  ilCalendarAgendaListGUI::PERIOD_WEEK => "1 " . $this->lng->txt("week"),
258  ilCalendarAgendaListGUI::PERIOD_MONTH => "1 " . $this->lng->txt("month"),
259  ilCalendarAgendaListGUI::PERIOD_HALF_YEAR => "6 " . $this->lng->txt("months")
260  ]);
261 
262  $list_views->setValue($this->calendar_settings->getDefaultPeriod());
263  $option->addSubItem($list_views);
264  $default_cal_view->addOption($option);
265  $default_cal_view->setValue((string) $this->calendar_settings->getDefaultCal());
266 
267  $form->addItem($default_cal_view);
268 
269  // Day start
270  $day_start = new ilSelectInputGUI($this->lng->txt('cal_def_day_start'), 'dst');
271  $day_start->setOptions(
272  ilCalendarUtil::getHourSelection($this->calendar_settings->getDefaultTimeFormat())
273  );
274  $day_start->setValue($this->calendar_settings->getDefaultDayStart());
275  $form->addItem($day_start);
276 
277  $day_end = new ilSelectInputGUI($this->lng->txt('cal_def_day_end'), 'den');
278  $day_end->setOptions(
279  ilCalendarUtil::getHourSelection($this->calendar_settings->getDefaultTimeFormat())
280  );
281  $day_end->setValue($this->calendar_settings->getDefaultDayEnd());
282  $form->addItem($day_end);
283 
284  // Consultation hours
285  $con = new ilFormSectionHeaderGUI();
286  $con->setTitle($this->lng->txt('cal_ch_form_header'));
287  $form->addItem($con);
288 
289  $ch = new ilCheckboxInputGUI($this->lng->txt('cal_ch_form'), 'ch');
290  $ch->setInfo($this->lng->txt('cal_ch_form_info'));
291  $ch->setValue('1');
292  $ch->setChecked($this->calendar_settings->areConsultationHoursEnabled());
293  $form->addItem($ch);
294 
295  // repository visibility default
296  $rep = new ilFormSectionHeaderGUI();
297  $rep->setTitle($GLOBALS['DIC']['lng']->txt('cal_setting_global_vis_repos'));
298  $form->addItem($rep);
299 
300  $crs_active = new ilCheckboxInputGUI(
301  $this->lng->txt('cal_setting_global_crs_act'),
302  'enabled_crs'
303  );
304  $crs_active->setInfo($this->lng->txt('cal_setting_global_crs_act_info'));
305  $crs_active->setValue('1');
306  $crs_active->setChecked($this->calendar_settings->isCourseCalendarEnabled());
307  $form->addItem($crs_active);
308 
309  $crs = new ilCheckboxInputGUI($GLOBALS['DIC']['lng']->txt('cal_setting_global_crs_vis'), 'visible_crs');
310  $crs->setInfo($GLOBALS['DIC']['lng']->txt('cal_setting_global_crs_vis_info'));
311  $crs->setValue('1');
312  $crs->setChecked($this->calendar_settings->isCourseCalendarVisible());
313  $crs_active->addSubItem($crs);
314 
315  $grp_active = new ilCheckboxInputGUI(
316  $this->lng->txt('cal_setting_global_grp_act'),
317  'enabled_grp'
318  );
319  $grp_active->setInfo($this->lng->txt('cal_setting_global_grp_act_info'));
320  $grp_active->setValue('1');
321  $grp_active->setChecked($this->calendar_settings->isGroupCalendarEnabled());
322  $form->addItem($grp_active);
323 
324  $grp = new ilCheckboxInputGUI($GLOBALS['DIC']['lng']->txt('cal_setting_global_grp_vis'), 'visible_grp');
325  $grp->setInfo($GLOBALS['DIC']['lng']->txt('cal_setting_global_grp_vis_info'));
326  $grp->setValue('1');
327  $grp->setInfo($GLOBALS['DIC']['lng']->txt('cal_setting_global_grp_vis_info'));
328  $grp->setChecked($this->calendar_settings->isGroupCalendarVisible());
329  $grp_active->addSubItem($grp);
330 
331  // Notifications
332  $not = new ilFormSectionHeaderGUI();
333  $not->setTitle($this->lng->txt('notifications'));
334  $form->addItem($not);
335 
336  $cgn = new ilCheckboxInputGUI($this->lng->txt('cal_notification'), 'cn');
337  $cgn->setOptionTitle($this->lng->txt('cal_notification_crsgrp'));
338  $cgn->setValue('1');
339  $cgn->setChecked($this->calendar_settings->isNotificationEnabled());
340  $cgn->setInfo($this->lng->txt('cal_adm_notification_info'));
341  $form->addItem($cgn);
342 
343  $cnu = new ilCheckboxInputGUI('', 'cnu');
344  $cnu->setOptionTitle($this->lng->txt('cal_notification_users'));
345  $cnu->setValue('1');
346  $cnu->setChecked($this->calendar_settings->isUserNotificationEnabled());
347  $cnu->setInfo($this->lng->txt('cal_adm_notification_user_info'));
348  $form->addItem($cnu);
349 
350  // Registration
351  $book = new ilFormSectionHeaderGUI();
352  $book->setTitle($this->lng->txt('cal_registrations'));
353  $form->addItem($book);
354 
355  $cgn = new ilCheckboxInputGUI($this->lng->txt('cal_cg_registrations'), 'cgr');
356  $cgn->setValue('1');
357  $cgn->setChecked($this->calendar_settings->isCGRegistrationEnabled());
358  $cgn->setInfo($this->lng->txt('cal_cg_registration_info'));
359  $form->addItem($cgn);
360 
361  // Synchronisation cache
362  $sec = new ilFormSectionHeaderGUI();
363  $sec->setTitle($this->lng->txt('cal_cache_settings'));
364  $form->addItem($sec);
365 
366  $cache = new ilRadioGroupInputGUI($this->lng->txt('cal_sync_cache'), 'sync_cache');
367  $cache->setValue((string) (int) $this->calendar_settings->isSynchronisationCacheEnabled());
368  $cache->setInfo($this->lng->txt('cal_sync_cache_info'));
369  $cache->setRequired(true);
370 
371  $sync_cache = new ilRadioOption($this->lng->txt('cal_sync_disabled'), '0');
372  $cache->addOption($sync_cache);
373 
374  $sync_cache = new ilRadioOption($this->lng->txt('cal_sync_enabled'), '1');
375  $cache->addOption($sync_cache);
376 
377  $cache_t = new ilNumberInputGUI('', 'sync_cache_time');
378  $cache_t->setValue((string) $this->calendar_settings->getSynchronisationCacheMinutes());
379  $cache_t->setMinValue(0);
380  $cache_t->setSize(3);
381  $cache_t->setMaxLength(3);
382  $cache_t->setSuffix($this->lng->txt('form_minutes'));
383  $sync_cache->addSubItem($cache_t);
384 
385  $form->addItem($cache);
386 
387  // Calendar cache
388  $cache = new ilRadioGroupInputGUI($this->lng->txt('cal_cache'), 'cache');
389  $cache->setValue((string) (int) $this->calendar_settings->isCacheUsed());
390  $cache->setInfo($this->lng->txt('cal_cache_info'));
391  $cache->setRequired(true);
392 
393  $sync_cache = new ilRadioOption($this->lng->txt('cal_cache_disabled'), '0');
394  $cache->addOption($sync_cache);
395 
396  $sync_cache = new ilRadioOption($this->lng->txt('cal_cache_enabled'), '1');
397  $cache->addOption($sync_cache);
398 
399  $cache_t = new ilNumberInputGUI('', 'cache_time');
400  $cache_t->setValue((string) $this->calendar_settings->getCacheMinutes());
401  $cache_t->setMinValue(0);
402  $cache_t->setSize(3);
403  $cache_t->setMaxLength(3);
404  $cache_t->setSuffix($this->lng->txt('form_minutes'));
405  $sync_cache->addSubItem($cache_t);
406  $form->addItem($cache);
407  return $form;
408  }
static _getDefaultTimeZone()
Calculate and set default time zone.
This file is part of ILIAS, a powerful learning management system published by ILIAS open source e-Le...
This class represents a selection list property in a property form.
setOptions(array $a_options)
static _getShortTimeZoneList()
get short timezone list
static getHourSelection(int $a_format)
Get hour selection depending on user specific hour format.
This class represents a property in a property form.
$GLOBALS["DIC"]
Definition: wac.php:30
checkPermissionBool(string $perm, string $cmd="", string $type="", ?int $ref_id=null)
static addFieldsToForm(int $a_form_id, ilPropertyFormGUI $a_form, ilObjectGUI $a_parent_gui)
$check
Definition: buildRTE.php:81
+ Here is the call graph for this function:
+ Here is the caller graph for this function:

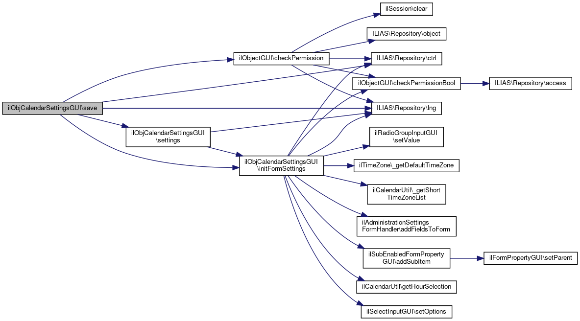
◆ save()

ilObjCalendarSettingsGUI::save ( )
protected

save settings protected

Definition at line 112 of file class.ilObjCalendarSettingsGUI.php.

References ilObjectGUI\checkPermission(), ILIAS\Repository\ctrl(), initFormSettings(), ILIAS\Repository\lng(), and settings().

113  {
114  $this->checkPermission('write');
115 
116  $form = $this->initFormSettings();
117  if ($form->checkInput()) {
118  $this->calendar_settings->setEnabled((bool) $form->getInput('enable'));
119  $this->calendar_settings->setDefaultWeekStart((int) $form->getInput('default_week_start'));
120  $this->calendar_settings->setDefaultTimeZone($form->getInput('default_timezone'));
121  $this->calendar_settings->setDefaultDateFormat((int) $form->getInput('default_date_format'));
122  $this->calendar_settings->setDefaultTimeFormat((int) $form->getInput('default_time_format'));
123  $this->calendar_settings->enableCourseCalendar((bool) $form->getInput('enabled_crs'));
124  $this->calendar_settings->setCourseCalendarVisible((bool) $form->getInput('visible_crs'));
125  $this->calendar_settings->enableGroupCalendar((bool) $form->getInput('enabled_grp'));
126  $this->calendar_settings->setGroupCalendarVisible((bool) $form->getInput('visible_grp'));
127  $this->calendar_settings->setDefaultDayStart((int) $form->getInput('dst'));
128  $this->calendar_settings->setDefaultDayEnd((int) $form->getInput('den'));
129  $this->calendar_settings->enableSynchronisationCache((bool) $form->getInput('sync_cache'));
130  $this->calendar_settings->setSynchronisationCacheMinutes((int) $form->getInput('sync_cache_time'));
131  $this->calendar_settings->setCacheMinutes((int) $form->getInput('cache_time'));
132  $this->calendar_settings->useCache((bool) $form->getInput('cache'));
133  $this->calendar_settings->enableNotification((bool) $form->getInput('cn'));
134  $this->calendar_settings->enableUserNotification((bool) $form->getInput('cnu'));
135  $this->calendar_settings->enableConsultationHours((bool) $form->getInput('ch'));
136  $this->calendar_settings->enableCGRegistration((bool) $form->getInput('cgr'));
137  $this->calendar_settings->enableWebCalSync((bool) $form->getInput('webcal'));
138  $this->calendar_settings->setWebCalSyncHours((int) $form->getInput('webcal_hours'));
139  $this->calendar_settings->setShowWeeks((bool) $form->getInput('show_weeks'));
140  $this->calendar_settings->enableBatchFileDownloads((bool) $form->getInput('batch_files'));
141  $this->calendar_settings->setDefaultCal((int) $form->getInput('default_calendar_view'));
142  $this->calendar_settings->setDefaultPeriod((int) $form->getInput('default_period'));
143  $this->calendar_settings->save();
144  $this->tpl->setOnScreenMessage('success', $this->lng->txt('settings_saved'), true);
145  $this->ctrl->redirect($this, 'settings');
146  }
147  $this->tpl->setOnScreenMessage('failure', $this->lng->txt('err_check_input'), true);
148  $this->settings($form);
149  }
settings(?ilPropertyFormGUI $form=null)
initFormSettings()
Init settings property form protected.
checkPermission(string $perm, string $cmd="", string $type="", ?int $ref_id=null)
+ Here is the call graph for this function:

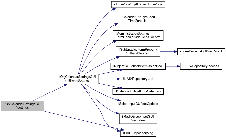
◆ settings()

ilObjCalendarSettingsGUI::settings ( ?ilPropertyFormGUI  $form = null)

Definition at line 95 of file class.ilObjCalendarSettingsGUI.php.

References initFormSettings(), and ILIAS\Repository\lng().

Referenced by save().

95  : void
96  {
97  if (!$this->rbac_system->checkAccess("visible,read", $this->object->getRefId())) {
98  $this->error->raiseError($this->lng->txt('no_permission'), $this->error->WARNING);
99  }
100  $this->tabs_gui->setTabActive('settings');
101  if (!$form instanceof ilPropertyFormGUI) {
102  $form = $this->initFormSettings();
103  }
104  $this->tpl->addBlockFile('ADM_CONTENT', 'adm_content', 'tpl.settings.html', 'components/ILIAS/Calendar');
105  $this->tpl->setVariable('CAL_SETTINGS', $form->getHTML());
106  }
initFormSettings()
Init settings property form protected.
+ Here is the call graph for this function:
+ Here is the caller graph for this function:

Field Documentation

◆ $calendar_settings

ilCalendarSettings ilObjCalendarSettingsGUI::$calendar_settings
protected

Definition at line 28 of file class.ilObjCalendarSettingsGUI.php.


The documentation for this class was generated from the following file: