ILIAS  release_10 Revision v10.1-43-ga1241a92c2f
ilObjBlogGUI Class Reference

ilObjBlogGUI: ilBlogPostingGUI, ilWorkspaceAccessGUI ilObjBlogGUI: ilInfoScreenGUI, ilNoteGUI, ilCommonActionDispatcherGUI ilObjBlogGUI: ilPermissionGUI, ilObjectCopyGUI, ilRepositorySearchGUI ilObjBlogGUI: ilExportGUI, ilObjectContentStyleSettingsGUI, ilBlogExerciseGUI, ilObjNotificationSettingsGUI ilObjBlogGUI: ilObjectMetaDataGUI ilObjBlogGUI: ILIAS ilObjBlogGUI: ILIAS More...

+ Inheritance diagram for ilObjBlogGUI:
+ Collaboration diagram for ilObjBlogGUI:

Public Member Functions

 __construct (int $a_id=0, int $a_id_type=self::REPOSITORY_NODE_ID, int $a_parent_node_id=0)
 
 getType ()
 
 getItems ()
 
 edit ()
 
 executeCommand ()
 
 infoScreen ()
 this one is called from the info button in the repository More...
 
 infoScreenForward ()
 
 createPosting ()
 Create new posting. More...
 
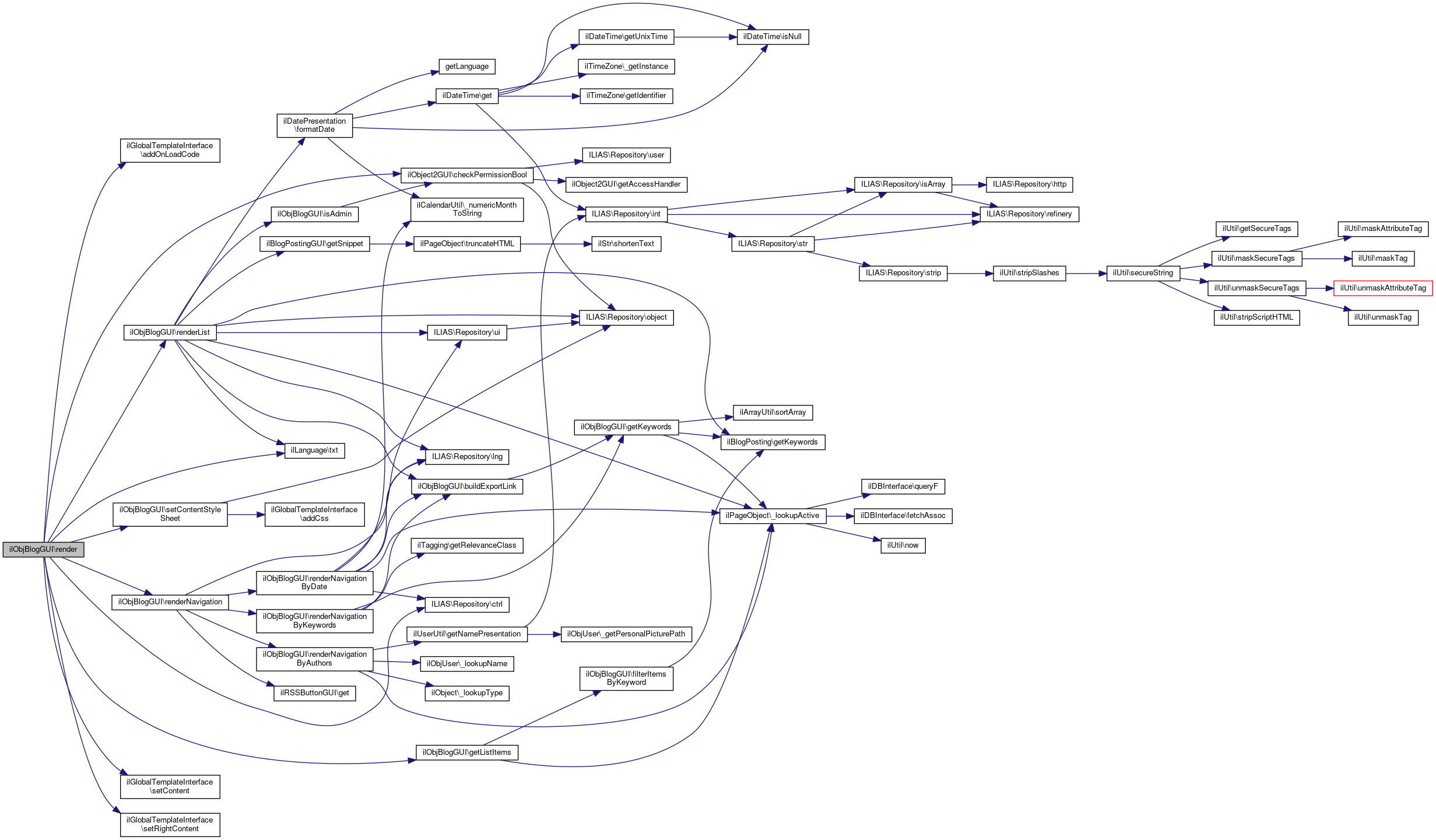
 render ()
 Render object context. More...
 
 preview ()
 Render fullscreen presentation. More...
 
 export (bool $a_with_comments=false)
 Build and deliver export file. More...
 
 renderFullScreen (string $a_content, string $a_navigation)
 Build fullscreen context. More...
 
 renderFullscreenHeader (ilGlobalTemplateInterface $a_tpl, int $a_user_id, bool $a_export=false)
 
 renderList (array $items, string $a_cmd="preview", string $a_link_template="", bool $a_show_inactive=false, string $a_export_directory="")
 Build posting month list. More...
 
 renderToolbarNavigation (array $a_items, bool $single_posting=false)
 Toolbar navigation. More...
 
 renderNavigation (string $a_list_cmd="render", string $a_posting_cmd="preview", string $a_link_template=null, bool $a_show_inactive=false, int $a_blpg=0)
 Build navigation blocks. More...
 
 getKeywords (bool $a_show_inactive, ?int $a_posting_id=null)
 Get keywords for single posting or complete blog. More...
 
 buildExportFile (bool $a_include_comments=false, bool $print_version=false)
 Build export file. More...
 
 getNotesSubId ()
 
 disableNotes (bool $a_value=false)
 
 filterItemsByKeyword (array $a_items, string $a_keyword)
 
 approve ()
 
 contributors ()
 
 addUserFromAutoComplete ()
 Autocomplete submit. More...
 
 addContributor (array $a_user_ids=array(), ?string $a_user_type=null)
 Centralized method to add contributors. More...
 
 confirmRemoveContributor ()
 Used in ilContributorTableGUI. More...
 
 removeContributor ()
 
 deactivateAdmin ()
 
 setContentStyleSheet (ilGlobalTemplateInterface $a_tpl=null)
 
 printViewSelection ()
 
 printPostings ()
 
- Public Member Functions inherited from ilObject2GUI
 __construct (int $id=0, int $id_type=self::REPOSITORY_NODE_ID, int $parent_node_id=0)
 
 executeCommand ()
 execute command More...
 
 getIdType ()
 
 delete ()
 Display delete confirmation form (repository/workspace switch) More...
 
 confirmedDelete ()
 Delete objects (repository/workspace switch) More...
 
 getHTML ()
 
 withReferences ()
 Final/Private declaration of unchanged parent methods. More...
 
 setCreationMode (bool $mode=true)
 
 getCreationMode ()
 
 prepareOutput (bool $show_sub_objects=true)
 
 isVisible (int $ref_id, string $type)
 
 setColumnSettings (ilColumnGUI $column_gui)
 
 view ()
 view object content (repository/workspace switch) More...
 
 getType ()
 Functions that must be overwritten. More...
 
 create ()
 CRUD. More...
 
 save ()
 
 edit ()
 
 update ()
 
 cancel ()
 
 putObjectInTree (ilObject $obj, int $parent_node_id=null)
 Add object to tree at given position. More...
 
- Public Member Functions inherited from ilObjectGUI
 getRefId ()
 
 setAdminMode (string $mode)
 
 getAdminMode ()
 
 getObject ()
 
 executeCommand ()
 
 withReferences ()
 determines whether objects are referenced or not (got ref ids or not) More...
 
 setCreationMode (bool $mode=true)
 If true, a creation screen is displayed the current [ref_id] does belong to the parent class The mode is determined in ilRepositoryGUI. More...
 
 getCreationMode ()
 
 prepareOutput (bool $show_sub_objects=true)
 
 getAdminTabs ()
 administration tabs show only permissions and trash folder More...
 
 getHTML ()
 
 confirmedDeleteObject ()
 confirmed deletion of object -> objects are moved to trash or deleted immediately, if trash is disabled More...
 
 cancelObject ()
 cancel action and go back to previous page More...
 
 createObject ()
 create new object form More...
 
 editAvailabilityPeriodObject ()
 
 saveAvailabilityPeriodObject ()
 
 cancelCreation ()
 cancel create action and go back to repository parent More...
 
 saveObject ()
 
 getDidacticTemplateVar (string $type)
 Get didactic template setting from creation screen. More...
 
 putObjectInTree (ilObject $obj, int $parent_node_id=null)
 Add object to tree at given position. More...
 
 editObject ()
 
 addExternalEditFormCustom (ilPropertyFormGUI $form)
 
 updateObject ()
 updates object entry in object_data More...
 
 getFormAction (string $cmd, string $default_form_action="")
 Get form action for command (command is method name without "Object", e.g. More...
 
 isVisible (int $ref_id, string $type)
 
 viewObject ()
 viewObject container presentation for "administration -> repository, trash, permissions" More...
 
 deleteObject (bool $error=false)
 Display deletion confirmation screen. More...
 
 setColumnSettings (ilColumnGUI $column_gui)
 
 addToDeskObject ()
 
 removeFromDeskObject ()
 
- Public Member Functions inherited from ILIAS\Object\ImplementsCreationCallback
 callCreationCallback (\ilObject $object, \ilObjectDefinition $obj_definition, int $requested_crtcb)
 
- Public Member Functions inherited from ilDesktopItemHandling
 addToDeskObject ()
 
 removeFromDeskObject ()
 

Static Public Member Functions

static lookupSubObjectTitle (int $a_blog_id, int $a_posting_id)
 Get title for blog posting (used in ilNotesGUI) More...
 
- Static Public Member Functions inherited from ilObject2GUI
static handleAfterSaveCallback (ilObject $obj, ?int $callback_ref_id)
 After creation callback. More...
 
- Static Public Member Functions inherited from ilObjectGUI
static _gotoRepositoryRoot (bool $raise_error=false)
 Goto repository root. More...
 
static _gotoRepositoryNode (int $ref_id, string $cmd="")
 
static _gotoSharedWorkspaceNode (int $wsp_id)
 

Protected Member Functions

 afterSave (ilObject $new_object)
 
 setSettingsSubTabs (string $a_active)
 
 setTabs ()
 
 showExportGUI ()
 
 createExportFileWithComments ()
 
 createExportFile ()
 
 triggerAssignmentTool ()
 
 getListItems (bool $a_show_inactive=false)
 Filter blog postings by month, keyword or author. More...
 
 buildPostingList (int $a_obj_id)
 Gather all blog postings. More...
 
 buildExportLink (string $a_template, string $a_type, string $a_id)
 Build export link. More...
 
 renderNavigationByDate (array $a_items, string $a_list_cmd="render", string $a_posting_cmd="preview", ?string $a_link_template=null, bool $a_show_inactive=false, int $a_blpg=0)
 Build navigation by date block. More...
 
 renderNavigationByKeywords (string $a_list_cmd="render", bool $a_show_inactive=false, string $a_link_template="", int $a_blpg=0)
 Build navigation by keywords block. More...
 
 renderNavigationByAuthors (array $a_items, string $a_list_cmd="render", bool $a_show_inactive=false)
 
 addHeaderActionForCommand (string $a_cmd)
 
 initHeaderAction (?string $sub_type=null, ?int $sub_id=null, bool $is_preview=false)
 
 setNotification ()
 
 filterInactivePostings ()
 Filter inactive items from items list. More...
 
 isAdmin ()
 Check if user has admin access (approve, may edit & deactivate all postings) More...
 
 addLocatorItems ()
 
 exportWithComments ()
 Handle export choice. More...
 
 forwardExport ()
 
- Protected Member Functions inherited from ilObject2GUI
 afterConstructor ()
 Do anything that should be done after constructor in here. More...
 
 assignObject ()
 create object instance as internal property (repository/workspace switch) More...
 
 getAccessHandler ()
 
 setLocator ()
 set Locator More...
 
 deleteConfirmedObjects ()
 Delete objects (workspace specific) This should probably be moved elsewhere as done with RepUtil. More...
 
 setTitleAndDescription ()
 
 omitLocator (bool $omit=true)
 
 getTargetFrame (string $cmd, string $target_frame="")
 
 setTargetFrame (string $cmd, string $target_frame)
 
 getCenterColumnHTML ()
 
 getRightColumnHTML ()
 
 checkPermission (string $perm, string $cmd="", string $type="", int $ref_id=null)
 
 showPossibleSubObjects ()
 
 redirectToRefId (int $ref_id, string $cmd="")
 
 addAdminLocatorItems (bool $do_not_add_object=false)
 
 setTabs ()
 create tabs (repository/workspace switch) More...
 
 getReturnLocation (string $cmd, string $location="")
 Deprecated functions. More...
 
 setReturnLocation (string $cmd, string $location)
 
 showActions ()
 
 getTabs ()
 
 addLocatorItems ()
 Functions to be overwritten. More...
 
 checkPermissionBool (string $perm, string $cmd="", string $type="", ?int $node_id=null)
 
 initHeaderAction (?string $sub_type=null, ?int $sub_id=null)
 Add header action menu. More...
 
 redrawHeaderAction ()
 Updating icons after ajax call. More...
 
- Protected Member Functions inherited from ilObjectGUI
 getObjectService ()
 
 assignObject ()
 
 setTitleAndDescription ()
 
 createActionDispatcherGUI ()
 
 initHeaderAction (?string $sub_type=null, ?int $sub_id=null)
 Add header action menu. More...
 
 insertHeaderAction (?ilObjectListGUI $list_gui=null)
 Insert header action into main template. More...
 
 addHeaderAction ()
 Add header action menu. More...
 
 redrawHeaderActionObject ()
 Ajax call: redraw action header only. More...
 
 setTabs ()
 set admin tabs More...
 
 setAdminTabs ()
 set admin tabs More...
 
 setLocator ()
 
 addLocatorItems ()
 should be overwritten to add object specific items (repository items are preloaded) More...
 
 omitLocator (bool $omit=true)
 
 addAdminLocatorItems (bool $do_not_add_object=false)
 should be overwritten to add object specific items (repository items are preloaded) More...
 
 getCreationFormsHTML (StandardForm|ilPropertyFormGUI|array $form)
 
 getTitleForCreationFormPage ()
 
 getCreationFormTitle ()
 
 initCreateForm (string $new_type)
 
 didacticTemplatesToForm ()
 
 initDidacticTemplate (ilPropertyFormGUI $form)
 
 retrieveAdditionalDidacticTemplateOptions ()
 
 addAdoptContentLinkToToolbar ()
 
 addImportButtonToToolbar ()
 
 addAvailabilityPeriodButtonToToolbar (ilToolbarGUI $toolbar)
 
 parseDidacticTemplateVar (string $var, string $type)
 
 afterSave (ilObject $new_object)
 Post (successful) object creation hook. More...
 
 initEditForm ()
 
 initEditCustomForm (ilPropertyFormGUI $a_form)
 Add custom fields to update form. More...
 
 getEditFormValues ()
 
 getEditFormCustomValues (array &$a_values)
 Add values to custom edit fields. More...
 
 validateCustom (ilPropertyFormGUI $form)
 Validate custom values (if not possible with checkInput()) More...
 
 updateCustom (ilPropertyFormGUI $form)
 Insert custom update form values into object. More...
 
 afterUpdate ()
 Post (successful) object update hook. More...
 
 routeImportCmdObject ()
 
 importFile (string $file_to_import, string $path_to_uploaded_file_in_temp_dir)
 
 deleteUploadedImportFile (string $path_to_uploaded_file_in_temp_dir)
 
 afterImport (ilObject $new_object)
 Post (successful) object import hook. More...
 
 setFormAction (string $cmd, string $form_action)
 
 getReturnLocation (string $cmd, string $default_location="")
 Get return location for command (command is method name without "Object", e.g. More...
 
 setReturnLocation (string $cmd, string $location)
 set specific return location for command More...
 
 getTargetFrame (string $cmd, string $default_target_frame="")
 get target frame for command (command is method name without "Object", e.g. More...
 
 setTargetFrame (string $cmd, string $target_frame)
 Set specific target frame for command. More...
 
 showPossibleSubObjects ()
 show possible sub objects (pull down menu) More...
 
 getTabs ()
 overwrite in derived GUI class of your object type More...
 
 redirectToRefId (int $ref_id, string $cmd="")
 redirects to (repository) view per ref id usually to a container and usually used at the end of a save/import method where the object gui type (of the new object) doesn't match with the type of the current ["ref_id"] value of the request More...
 
 getCenterColumnHTML ()
 Get center column. More...
 
 getRightColumnHTML ()
 Display right column. More...
 
 checkPermission (string $perm, string $cmd="", string $type="", ?int $ref_id=null)
 
 checkPermissionBool (string $perm, string $cmd="", string $type="", ?int $ref_id=null)
 
 enableDragDropFileUpload ()
 Enables the file upload into this object by dropping files. More...
 
 getCreatableObjectTypes ()
 
 buildAddNewItemElements (array $subtypes, string $create_target_class=ilRepositoryGUI::class, ?int $redirect_target_ref_id=null,)
 
 buildGroup (string $create_target_class, array $obj_types_in_group, string $title, array $subtypes)
 

Protected Attributes

ILIAS Blog Settings Settings $blog_settings = null
 
ILIAS Repository Profile ProfileGUI $profile_gui
 
ILIAS Repository Profile ProfileAdapter $profile
 
ILIAS Blog Access BlogAccess $blog_access
 
ILIAS Blog InternalDomainService $domain
 
ILIAS Blog InternalGUIService $gui
 
string $rendered_content = ""
 
ILIAS Notes Service $notes
 
ILIAS Blog ReadingTime BlogSettingsGUI $reading_time_gui
 
ILIAS Blog ReadingTime ReadingTimeManager $reading_time_manager
 
StandardGUIRequest $blog_request
 
ilHelpGUI $help
 
ilTabsGUI $tabs
 
ilNavigationHistory $nav_history
 
ilRbacAdmin $rbacadmin
 
string $month = ""
 
array $items = []
 
string $keyword = ""
 
int $author = null
 
bool $month_default = false
 
int $blpg = 0
 
int $old_nr = 0
 
int $ppage = 0
 
int $user_page = 0
 
string $prvm
 
int $ntf = 0
 
int $apid = 0
 
string $new_type = ""
 
bool $disable_notes = false
 
ContextServices $tool_context
 
ILIAS HTTP Services $http
 
ILIAS DI UIServices $ui
 
ILIAS Style Content GUIService $content_style_gui
 
ILIAS Style Content Object ObjectFacade $content_style_domain
 
- Protected Attributes inherited from ilObject2GUI
ilObjectDefinition $obj_definition
 
ilGlobalTemplateInterface $tpl
 
ilCtrl $ctrl
 
ilLanguage $lng
 
ilTabsGUI $tabs_gui
 
ilFavouritesManager $favourites
 
ilErrorHandling $error
 
ilLocatorGUI $locator
 
ilObjUser $user
 
ilAccessHandler $access
 
ilToolbarGUI $toolbar
 
ArrayBasedRequestWrapper $post_wrapper
 
RequestWrapper $request_wrapper
 
Factory $refinery
 
ilRbacAdmin $rbac_admin
 
ilRbacSystem $rbac_system
 
ilRbacReview $rbac_review
 
int $request_ref_id
 
int $id_type
 
int $parent_id
 
string $type
 
string $html
 
int $object_id
 
int $node_id = null
 
array $creation_forms = []
 
 $access_handler
 
- Protected Attributes inherited from ilObjectGUI
ILIAS Notes Service $notes_service
 
ServerRequestInterface $request
 
ilLocatorGUI $locator
 
ilObjUser $user
 
ilAccessHandler $access
 
ilSetting $settings
 
ilToolbarGUI $toolbar
 
ilRbacAdmin $rbac_admin
 
ilRbacSystem $rbac_system
 
ilRbacReview $rbac_review
 
ilObjectService $object_service
 
ilObjectDefinition $obj_definition
 
ilGlobalTemplateInterface $tpl
 
ilTree $tree
 
ilCtrl $ctrl
 
ilErrorHandling $error
 
ilLanguage $lng
 
ilTabsGUI $tabs_gui
 
ILIAS $ilias
 
ArrayBasedRequestWrapper $post_wrapper
 
RequestWrapper $request_wrapper
 
Refinery $refinery
 
ilFavouritesManager $favourites
 
ilObjectCustomIconFactory $custom_icon_factory
 
UIFactory $ui_factory
 
UIRenderer $ui_renderer
 
Filesystem $temp_file_system
 
ilObject $object = null
 
bool $creation_mode = false
 
 $data
 
int $id
 
bool $call_by_reference = false
 
bool $prepare_output
 
int $ref_id
 
int $obj_id
 
int $maxcount
 
array $form_action = []
 
array $return_location = []
 
array $target_frame = []
 
string $tmp_import_dir
 
string $sub_objects = ""
 
bool $omit_locator = false
 
string $type = ""
 
string $admin_mode = self::ADMIN_MODE_NONE
 
int $requested_ref_id = 0
 
int $requested_crtptrefid = 0
 
int $requested_crtcb = 0
 
string $requested_new_type = ""
 
string $link_params
 
string $html = ""
 

Additional Inherited Members

- Data Fields inherited from ilObject2GUI
const OBJECT_ID = 0
 
const REPOSITORY_NODE_ID = 1
 
const WORKSPACE_NODE_ID = 2
 
const REPOSITORY_OBJECT_ID = 3
 
const WORKSPACE_OBJECT_ID = 4
 
const PORTFOLIO_OBJECT_ID = 5
 
- Data Fields inherited from ilObjectGUI
const ADMIN_MODE_NONE = ""
 
const ADMIN_MODE_SETTINGS = "settings"
 
const ADMIN_MODE_REPOSITORY = "repository"
 
const UPLOAD_TYPE_LOCAL = 1
 
const UPLOAD_TYPE_UPLOAD_DIRECTORY = 2
 
const CFORM_NEW = 1
 
const CFORM_IMPORT = 2
 
const CFORM_CLONE = 3
 
const SUPPORTED_IMPORT_MIME_TYPES = [MimeType::APPLICATION__ZIP, MimeType::APPLICATION__X_ZIP_COMPRESSED]
 

Detailed Description

Constructor & Destructor Documentation

◆ __construct()

ilObjBlogGUI::__construct ( int  $a_id = 0,
int  $a_id_type = self::REPOSITORY_NODE_ID,
int  $a_parent_node_id = 0 
)

Definition at line 74 of file class.ilObjBlogGUI.php.

References $blog_request, $DIC, $gui, XapiProxy\$req, $service, ILIAS\GlobalScreen\Provider\__construct(), buildPostingList(), ILIAS\Repository\ctrl(), ilObject2GUI\getAccessHandler(), ILIAS\Repository\help(), ILIAS\FileDelivery\http(), ILIAS\Repository\lng(), ILIAS\Repository\locator(), ilBlogPosting\lookupBlogId(), ILIAS\Repository\object(), ILIAS\Repository\profile(), ILIAS\Repository\settings(), ILIAS\Repository\tabs(), ILIAS\Repository\toolbar(), ILIAS\Repository\ui(), and ILIAS\Repository\user().

78  {
79  global $DIC;
80 
81  // other services
82  $cs = $DIC->contentStyle();
83  $this->tool_context = $DIC->globalScreen()->tool()->context();
84  $this->notes = $DIC->notes();
85 
86  // internal service
87  $service = $DIC->blog()->internal();
88 
89  $this->domain = $domain = $service->domain();
90  $this->gui = $gui = $service->gui();
91 
92  $this->settings = $domain->settings();
93  $this->user = $domain->user();
94  $this->tree = $domain->repositoryTree();
95  $this->rbac_review = $domain->rbac()->review();
96  $this->rbacadmin = $domain->rbac()->admin();
97  $this->lng = $domain->lng();
98 
99  $gui = $service->gui();
100  $this->gui = $gui;
101  $this->help = $gui->help();
102  $this->tabs = $gui->tabs();
103  $this->toolbar = $gui->toolbar();
104  $this->ui = $gui->ui();
105  $this->locator = $gui->locator();
106  $this->http = $gui->http();
107 
108  $this->nav_history = $DIC["ilNavigationHistory"];
109  $this->ctrl = $gui->ctrl();
110 
111  $this->blog_request = $gui->standardRequest();
112 
114  $this->blpg = $req->getBlogPage();
115  $this->old_nr = $req->getOldNr();
116  $this->ppage = $req->getPPage();
117  $this->user_page = $req->getUserPage();
118  $this->new_type = $req->getNewType();
119  $this->prvm = $req->getPreviewMode();
120  $this->ntf = $req->getNotification();
121  $this->apid = $req->getApId();
122  $this->month = $req->getMonth();
123  $this->keyword = $req->getKeyword();
124  $this->author = $req->getAuthor();
125 
126  parent::__construct($a_id, $a_id_type, $a_parent_node_id);
127 
128  $blog_page = $this->blog_request->getBlogPage();
129  if ($blog_page > 0 &&
130  ilBlogPosting::lookupBlogId($blog_page) !== $this->object->getId()) {
131  throw new ilException("Posting ID does not match blog.");
132  }
133 
134  $blog_id = 0;
135  if ($this->object) {
136  // gather postings by month
137  $this->items = $this->buildPostingList($this->object->getId());
138  if ($this->items) {
139  // current month (if none given or empty)
140  if (!$this->month || !$this->items[$this->month]) {
141  $m = array_keys($this->items);
142  $this->month = array_shift($m);
143  $this->month_default = true;
144  }
145  }
146 
147  $this->ctrl->setParameter($this, "bmn", $this->month);
148  $blog_id = $this->object->getId();
149  }
150 
151  $this->lng->loadLanguageModule("blog");
152  $this->ctrl->saveParameter($this, "prvm");
153 
154  $this->content_style_gui = $cs->gui();
155  if (is_object($this->object)) {
156  if ($this->id_type !== self::REPOSITORY_NODE_ID) {
157  $this->content_style_domain = $cs->domain()->styleForObjId($this->object->getId());
158  } else {
159  $this->content_style_domain = $cs->domain()->styleForRefId($this->object->getRefId());
160  }
161  $this->blog_settings =
162  $domain->blogSettings()->getByObjId($this->object->getId());
163  }
164 
165  $this->reading_time_gui = $gui->readingTime()->settingsGUI($blog_id);
166  $this->reading_time_manager = $domain->readingTime();
167  $this->notes = $DIC->notes();
168  $owner = $this->object?->getOwner() ?? 0;
169  $this->blog_access = $domain->blogAccess(
170  $this->getAccessHandler(),
171  $this->node_id,
172  $this->id_type,
173  $this->user->getId(),
174  $owner
175  );
176  $this->profile = $domain->profile();
177  $this->profile_gui = $gui->profile();
178  }
ILIAS Blog InternalDomainService $domain
buildPostingList(int $a_obj_id)
Gather all blog postings.
StandardGUIRequest $blog_request
ILIAS Blog InternalGUIService $gui
catch(\Exception $e) $req
Definition: xapiproxy.php:78
static http()
Fetches the global http state from ILIAS.
global $DIC
Definition: shib_login.php:25
static lookupBlogId(int $a_posting_id)
$service
Definition: ltiresult.php:36
__construct(Container $dic, ilPlugin $plugin)
+ Here is the call graph for this function:

Member Function Documentation

◆ addContributor()

ilObjBlogGUI::addContributor ( array  $a_user_ids = array(),
?string  $a_user_type = null 
)

Centralized method to add contributors.

Definition at line 2192 of file class.ilObjBlogGUI.php.

References ilObject2GUI\$ctrl, ilObject2GUI\$lng, ilObject2GUI\$rbac_review, $rbacadmin, $user_id, ilRbacAdmin\assignUser(), ilObject2GUI\checkPermissionBool(), contributors(), ILIAS\Repository\int(), ILIAS\Repository\object(), and ilLanguage\txt().

Referenced by addUserFromAutoComplete().

2195  : void {
2196  $ilCtrl = $this->ctrl;
2197  $lng = $this->lng;
2198  $rbacreview = $this->rbac_review;
2200  $a_user_type = (int) $a_user_type;
2201 
2202  if (!$this->checkPermissionBool("write")) {
2203  return;
2204  }
2205 
2206  if (!count($a_user_ids) || !$a_user_type) {
2207  $this->tpl->setOnScreenMessage('failure', $lng->txt("no_checkbox"));
2208  $this->contributors();
2209  return;
2210  }
2211 
2212  // get contributor role
2213  $local_roles = array_keys($this->object->getAllLocalRoles($this->node_id));
2214  if (!in_array($a_user_type, $local_roles)) {
2215  $this->tpl->setOnScreenMessage('failure', $lng->txt("missing_perm"));
2216  $this->contributors();
2217  return;
2218  }
2219 
2220  foreach ($a_user_ids as $user_id) {
2221  $user_id = (int) $user_id;
2222  $a_user_type = (int) $a_user_type;
2223  if (!$rbacreview->isAssigned($user_id, $a_user_type)) {
2224  $rbacadmin->assignUser($a_user_type, $user_id);
2225  }
2226  }
2227 
2228  $this->tpl->setOnScreenMessage('success', $lng->txt("settings_saved"), true);
2229  $ilCtrl->redirect($this, "contributors");
2230  }
ilRbacReview $rbac_review
txt(string $a_topic, string $a_default_lang_fallback_mod="")
gets the text for a given topic if the topic is not in the list, the topic itself with "-" will be re...
assignUser(int $a_rol_id, int $a_usr_id)
Assigns an user to a role.
checkPermissionBool(string $perm, string $cmd="", string $type="", ?int $node_id=null)
ilRbacAdmin $rbacadmin
+ Here is the call graph for this function:
+ Here is the caller graph for this function:

◆ addHeaderActionForCommand()

ilObjBlogGUI::addHeaderActionForCommand ( string  $a_cmd)
protected

Definition at line 1895 of file class.ilObjBlogGUI.php.

References ilObject2GUI\$ctrl, ilObject2GUI\$user, ilObjectGUI\addHeaderAction(), ANONYMOUS_USER_ID, initHeaderAction(), ilObjectGUI\insertHeaderAction(), and ilCtrl\setParameter().

Referenced by executeCommand().

1897  : void {
1898  $ilUser = $this->user;
1899  $ilCtrl = $this->ctrl;
1900  // preview?
1901  if ($a_cmd === "preview" || $a_cmd === "previewFullscreen" || $this->prvm) {
1902  // notification
1903  if ($ilUser->getId() !== ANONYMOUS_USER_ID) {
1904  if (!$this->prvm) {
1905  $ilCtrl->setParameter($this, "prvm", "fsc");
1906  }
1907  $this->insertHeaderAction($this->initHeaderAction(null, null, true));
1908  if (!$this->prvm) {
1909  $ilCtrl->setParameter($this, "prvm", "");
1910  }
1911  }
1912  } else {
1913  $this->addHeaderAction();
1914  }
1915  }
const ANONYMOUS_USER_ID
Definition: constants.php:27
insertHeaderAction(?ilObjectListGUI $list_gui=null)
Insert header action into main template.
initHeaderAction(?string $sub_type=null, ?int $sub_id=null, bool $is_preview=false)
setParameter(object $a_gui_obj, string $a_parameter, $a_value)
addHeaderAction()
Add header action menu.
+ Here is the call graph for this function:
+ Here is the caller graph for this function:

◆ addLocatorItems()

ilObjBlogGUI::addLocatorItems ( )
protected

Definition at line 2084 of file class.ilObjBlogGUI.php.

References ilObject2GUI\$locator, ilObject2GUI\$node_id, ILIAS\Repository\ctrl(), and ILIAS\Repository\object().

2084  : void
2085  {
2086  $ilLocator = $this->locator;
2087 
2088  if (is_object($this->object)) {
2089  $ilLocator->addItem($this->object->getTitle(), $this->ctrl->getLinkTarget($this, "preview"), "", $this->node_id);
2090  }
2091  }
ilLocatorGUI $locator
+ Here is the call graph for this function:

◆ addUserFromAutoComplete()

ilObjBlogGUI::addUserFromAutoComplete ( )

Autocomplete submit.

Definition at line 2159 of file class.ilObjBlogGUI.php.

References ilObject2GUI\$lng, ilObject2GUI\$user, $user_id, ilObjUser\_lookupId(), addContributor(), contributors(), ILIAS\Repository\int(), and ilLanguage\txt().

2159  : void
2160  {
2161  $lng = $this->lng;
2162 
2163  $user_login = $this->blog_request->getUserLogin();
2164  $user_type = $this->blog_request->getUserType();
2165 
2166  if (trim($user_login) === '') {
2167  $this->tpl->setOnScreenMessage('failure', $lng->txt('msg_no_search_string'));
2168  $this->contributors();
2169  return;
2170  }
2171  $users = explode(',', $user_login);
2172 
2173  $user_ids = array();
2174  foreach ($users as $user) {
2175  $user_id = ilObjUser::_lookupId($user);
2176 
2177  if (!$user_id) {
2178  $this->tpl->setOnScreenMessage('failure', $lng->txt('user_not_known'));
2179  $this->contributors();
2180  return;
2181  }
2182 
2183  $user_ids[] = (int) $user_id;
2184  }
2185 
2186  $this->addContributor($user_ids, $user_type);
2187  }
txt(string $a_topic, string $a_default_lang_fallback_mod="")
gets the text for a given topic if the topic is not in the list, the topic itself with "-" will be re...
static _lookupId($a_user_str)
addContributor(array $a_user_ids=array(), ?string $a_user_type=null)
Centralized method to add contributors.
+ Here is the call graph for this function:

◆ afterSave()

ilObjBlogGUI::afterSave ( ilObject  $new_object)
protected

Definition at line 190 of file class.ilObjBlogGUI.php.

References ilObject2GUI\$ctrl, ILIAS\Repository\lng(), and ilCtrl\redirect().

190  : void
191  {
192  $ilCtrl = $this->ctrl;
193 
194  $this->tpl->setOnScreenMessage('success', $this->lng->txt("object_added"), true);
195  $ilCtrl->redirect($this, "");
196  }
redirect(object $a_gui_obj, string $a_cmd=null, string $a_anchor=null, bool $is_async=false)
+ Here is the call graph for this function:

◆ approve()

ilObjBlogGUI::approve ( )

Definition at line 2093 of file class.ilObjBlogGUI.php.

References $post, ILIAS\Repository\ctrl(), isAdmin(), and ILIAS\Repository\lng().

2093  : void
2094  {
2095  if ($this->isAdmin() && $this->apid > 0) {
2096  $post = new ilBlogPosting($this->apid);
2097  $post->setApproved(true);
2098  $post->setBlogNodeId($this->node_id, ($this->id_type == self::WORKSPACE_NODE_ID));
2099  $post->update(true, false, true, "new"); // #13434
2100 
2101  $this->tpl->setOnScreenMessage('success', $this->lng->txt("settings_saved"), true);
2102  }
2103 
2104  $this->ctrl->redirect($this, "render");
2105  }
Class ilBlogPosting.
isAdmin()
Check if user has admin access (approve, may edit & deactivate all postings)
$post
Definition: ltitoken.php:46
+ Here is the call graph for this function:

◆ buildExportFile()

ilObjBlogGUI::buildExportFile ( bool  $a_include_comments = false,
bool  $print_version = false 
)

Build export file.

Definition at line 1858 of file class.ilObjBlogGUI.php.

References ilObject2GUI\$type.

Referenced by createExportFile(), createExportFileWithComments(), and export().

1861  : BlogHtmlExport {
1862  $type = "html";
1863  $format = explode("_", $this->blog_request->getFormat());
1864  if (($format[1] ?? "") === "comments" || $a_include_comments) {
1865  $a_include_comments = true;
1866  $type = "html_comments";
1867  }
1868 
1869  // create export file
1870  //ilExport::_createExportDirectory($this->object->getId(), $type, "blog");
1871  //$exp_dir = ilExport::_getExportDirectory($this->object->getId(), $type, "blog");
1872 
1873  $subdir = $this->object->getType() . "_" . $this->object->getId();
1874  if ($print_version) {
1875  $subdir .= "print";
1876  }
1877 
1878  $blog_export = new BlogHtmlExport($this, "", $subdir);
1879  $blog_export->setPrintVersion($print_version);
1880  $blog_export->includeComments($a_include_comments);
1881  $blog_export->exportHTML();
1882  return $blog_export;
1883  }
+ Here is the caller graph for this function:

◆ buildExportLink()

ilObjBlogGUI::buildExportLink ( string  $a_template,
string  $a_type,
string  $a_id 
)
protected

Build export link.

Definition at line 1332 of file class.ilObjBlogGUI.php.

References getKeywords().

Referenced by renderList(), renderNavigationByDate(), and renderNavigationByKeywords().

1336  : string {
1337  return BlogHtmlExport::buildExportLink($a_template, $a_type, $a_id, $this->getKeywords(false));
1338  }
getKeywords(bool $a_show_inactive, ?int $a_posting_id=null)
Get keywords for single posting or complete blog.
+ Here is the call graph for this function:
+ Here is the caller graph for this function:

◆ buildPostingList()

ilObjBlogGUI::buildPostingList ( int  $a_obj_id)
protected

Gather all blog postings.

Definition at line 1020 of file class.ilObjBlogGUI.php.

References $items, $month, ilBlogPosting\getAllPostings(), and IL_CAL_DATE.

Referenced by __construct().

1022  : array {
1023  $author_found = false;
1024 
1025  $items = array();
1026  foreach (ilBlogPosting::getAllPostings($a_obj_id) as $posting) {
1027  if ($this->author &&
1028  ($posting["author"] == $this->author ||
1029  (is_array($posting["editors"] ?? false) && in_array($this->author, $posting["editors"])))) {
1030  $author_found = true;
1031  }
1032 
1033  $month = substr($posting["created"]->get(IL_CAL_DATE), 0, 7);
1034  $items[$month][$posting["id"]] = $posting;
1035  }
1036 
1037  if ($this->author && !$author_found) {
1038  $this->author = null;
1039  }
1040 
1041  return $items;
1042  }
static getAllPostings(int $a_blog_id, int $a_limit=1000, int $a_offset=0)
Get all postings of blog.
const IL_CAL_DATE
+ Here is the call graph for this function:
+ Here is the caller graph for this function:

◆ confirmRemoveContributor()

ilObjBlogGUI::confirmRemoveContributor ( )

Used in ilContributorTableGUI.

Definition at line 2235 of file class.ilObjBlogGUI.php.

References $user_id, ILIAS\Repository\ctrl(), and ILIAS\Repository\lng().

2235  : void
2236  {
2237  $ids = $this->blog_request->getIds();
2238 
2239  if (count($ids) === 0) {
2240  $this->tpl->setOnScreenMessage('failure', $this->lng->txt("select_one"), true);
2241  $this->ctrl->redirect($this, "contributors");
2242  }
2243 
2244  $confirm = new ilConfirmationGUI();
2245  $confirm->setHeaderText($this->lng->txt('blog_confirm_delete_contributors'));
2246  $confirm->setFormAction($this->ctrl->getFormAction($this, 'removeContributor'));
2247  $confirm->setConfirm($this->lng->txt('delete'), 'removeContributor');
2248  $confirm->setCancel($this->lng->txt('cancel'), 'contributors');
2249 
2250  foreach ($ids as $user_id) {
2251  $confirm->addItem(
2252  'id[]',
2253  (string) $user_id,
2254  $this->profile_gui->getNamePresentation($user_id, false, "", true)
2255  );
2256  }
2257 
2258  $this->tpl->setContent($confirm->getHTML());
2259  }
+ Here is the call graph for this function:

◆ contributors()

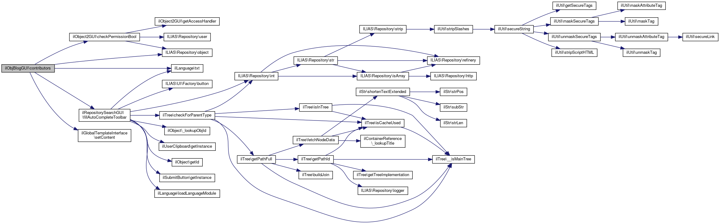
ilObjBlogGUI::contributors ( )

Definition at line 2112 of file class.ilObjBlogGUI.php.

References ilObject2GUI\$ctrl, ilObject2GUI\$lng, ilObject2GUI\$node_id, $tabs, ilObject2GUI\$toolbar, ilObject2GUI\$tpl, ilObject2GUI\checkPermissionBool(), ilRepositorySearchGUI\fillAutoCompleteToolbar(), ILIAS\Repository\object(), ilGlobalTemplateInterface\setContent(), and ilLanguage\txt().

Referenced by addContributor(), addUserFromAutoComplete(), and removeContributor().

2112  : void
2113  {
2114  $ilTabs = $this->tabs;
2115  $ilToolbar = $this->toolbar;
2116  $ilCtrl = $this->ctrl;
2117  $lng = $this->lng;
2118  $tpl = $this->tpl;
2119 
2120  if (!$this->checkPermissionBool("write")) {
2121  return;
2122  }
2123 
2124  $ilTabs->activateTab("contributors");
2125 
2126  $local_roles = $this->object->getAllLocalRoles($this->node_id);
2127 
2128  // add member
2130  $this,
2131  $ilToolbar,
2132  array(
2133  'auto_complete_name' => $lng->txt('user'),
2134  'submit_name' => $lng->txt('add'),
2135  'add_search' => true,
2136  'add_from_container' => $this->node_id,
2137  'user_type' => $local_roles
2138  ),
2139  true
2140  );
2141 
2142  $other_roles = $this->object->getRolesWithContributeOrRedact($this->node_id);
2143  if ($other_roles) {
2144  $this->tpl->setOnScreenMessage('info', sprintf($lng->txt("blog_contribute_other_roles"), implode(", ", $other_roles)));
2145  }
2146 
2147  $tbl = $this->gui->contributor()->ilContributorTableGUI(
2148  $this,
2149  "contributors",
2150  $this->object->getAllLocalRoles($this->node_id)
2151  );
2152 
2153  $tpl->setContent($tbl->getHTML());
2154  }
txt(string $a_topic, string $a_default_lang_fallback_mod="")
gets the text for a given topic if the topic is not in the list, the topic itself with "-" will be re...
ilToolbarGUI $toolbar
checkPermissionBool(string $perm, string $cmd="", string $type="", ?int $node_id=null)
setContent(string $a_html)
Sets content for standard template.
ilGlobalTemplateInterface $tpl
static fillAutoCompleteToolbar(object $parent_object, ilToolbarGUI $toolbar=null, array $a_options=[], bool $a_sticky=false)
array( auto_complete_name = $lng->txt('user'), auto_complete_size = 15, user_type = array(ilCoursePar...
+ Here is the call graph for this function:
+ Here is the caller graph for this function:

◆ createExportFile()

ilObjBlogGUI::createExportFile ( )
protected

Definition at line 622 of file class.ilObjBlogGUI.php.

References buildExportFile(), ilExportGUI\CMD_LIST_EXPORT_FILES, ILIAS\Repository\ctrl(), ilObject2GUI\prepareOutput(), and ILIAS\Repository\tabs().

622  : void
623  {
624  $this->buildExportFile();
625  $this->prepareOutput();
626  $this->tabs->activateTab("export");
627  $this->ctrl->redirectByClass(ilExportGUI::class, ilExportGUI::CMD_LIST_EXPORT_FILES);
628  }
prepareOutput(bool $show_sub_objects=true)
buildExportFile(bool $a_include_comments=false, bool $print_version=false)
Build export file.
const CMD_LIST_EXPORT_FILES
+ Here is the call graph for this function:

◆ createExportFileWithComments()

ilObjBlogGUI::createExportFileWithComments ( )
protected

Definition at line 614 of file class.ilObjBlogGUI.php.

References buildExportFile(), ilExportGUI\CMD_LIST_EXPORT_FILES, ILIAS\Repository\ctrl(), ilObject2GUI\prepareOutput(), and ILIAS\Repository\tabs().

614  : void
615  {
616  $this->buildExportFile(true);
617  $this->prepareOutput();
618  $this->tabs->activateTab("export");
619  $this->ctrl->redirectByClass(ilExportGUI::class, ilExportGUI::CMD_LIST_EXPORT_FILES);
620  }
prepareOutput(bool $show_sub_objects=true)
buildExportFile(bool $a_include_comments=false, bool $print_version=false)
Build export file.
const CMD_LIST_EXPORT_FILES
+ Here is the call graph for this function:

◆ createPosting()

ilObjBlogGUI::createPosting ( )

Create new posting.

Definition at line 695 of file class.ilObjBlogGUI.php.

References ilObject2GUI\$ctrl, ilObject2GUI\$user, ilObject\getTitle(), ILIAS\Repository\lng(), and ILIAS\Repository\object().

695  : void
696  {
697  $ilCtrl = $this->ctrl;
698  $ilUser = $this->user;
699 
700  $title = $this->blog_request->getTitle();
701  if ($title) {
702  // create new posting
703  $posting = new ilBlogPosting();
704  $posting->setTitle($title);
705  $posting->setBlogId($this->object->getId());
706  $posting->setActive(false);
707  $posting->setAuthor($ilUser->getId());
708  $posting->create(false);
709 
710  // switch month list to current month (will include new posting)
711  $ilCtrl->setParameter($this, "bmn", date("Y-m"));
712 
713  $ilCtrl->setParameterByClass("ilblogpostinggui", "blpg", $posting->getId());
714  $ilCtrl->redirectByClass("ilblogpostinggui", "edit");
715  } else {
716  $this->tpl->setOnScreenMessage('failure', $this->lng->txt("msg_no_title"), true);
717  $ilCtrl->redirect($this, "render");
718  }
719  }
Class ilBlogPosting.
+ Here is the call graph for this function:

◆ deactivateAdmin()

ilObjBlogGUI::deactivateAdmin ( )

Definition at line 2292 of file class.ilObjBlogGUI.php.

References $post, ilObject2GUI\checkPermissionBool(), ILIAS\Repository\ctrl(), and ILIAS\Repository\lng().

2292  : void
2293  {
2294  if ($this->checkPermissionBool("write") && $this->apid > 0) {
2295  // ilBlogPostingGUI::deactivatePage()
2296  $post = new ilBlogPosting($this->apid);
2297  $post->setApproved(false);
2298  $post->setActive(false);
2299  $post->update(true, false, false);
2300 
2301  $this->tpl->setOnScreenMessage('success', $this->lng->txt("settings_saved"), true);
2302  }
2303 
2304  $this->ctrl->redirect($this, "render");
2305  }
Class ilBlogPosting.
checkPermissionBool(string $perm, string $cmd="", string $type="", ?int $node_id=null)
$post
Definition: ltitoken.php:46
+ Here is the call graph for this function:

◆ disableNotes()

ilObjBlogGUI::disableNotes ( bool  $a_value = false)

Definition at line 1890 of file class.ilObjBlogGUI.php.

1890  : void
1891  {
1892  $this->disable_notes = $a_value;
1893  }

◆ edit()

ilObjBlogGUI::edit ( )

Definition at line 244 of file class.ilObjBlogGUI.php.

References ILIAS\Repository\ctrl().

244  : void
245  {
246  $this->ctrl->redirectByClass(SettingsGUI::class, "");
247  }
+ Here is the call graph for this function:

◆ executeCommand()

ilObjBlogGUI::executeCommand ( )

Definition at line 322 of file class.ilObjBlogGUI.php.

References ilObject2GUI\$ctrl, $disable_notes, ilObject2GUI\$lng, $nav_history, $tabs, ilObject2GUI\$tpl, ilObjectGUI\addHeaderAction(), addHeaderActionForCommand(), ilObject2GUI\checkPermission(), ilObject2GUI\checkPermissionBool(), ILIAS\Repository\ctrl(), filterInactivePostings(), ilObject2GUI\getAccessHandler(), ilObject2GUI\getCreationMode(), ilCommonActionDispatcherGUI\getInstanceFromAjaxCall(), infoScreenForward(), ILIAS\Repository\lng(), ilGlobalTemplateInterface\loadStandardTemplate(), ILIAS\Repository\object(), ilObject2GUI\prepareOutput(), preview(), renderFullScreen(), renderNavigation(), renderToolbarNavigation(), ilGlobalTemplateInterface\setContent(), setContentStyleSheet(), ilObject2GUI\setLocator(), ilGlobalTemplateInterface\setRightContent(), setSettingsSubTabs(), showExportGUI(), ILIAS\Repository\tabs(), triggerAssignmentTool(), and ilLanguage\txt().

322  : void
323  {
324  $ilCtrl = $this->ctrl;
325  $tpl = $this->tpl;
326  $ilTabs = $this->tabs;
327  $lng = $this->lng;
328  $ilNavigationHistory = $this->nav_history;
329 
330 
331  $next_class = $ilCtrl->getNextClass($this);
332 
333  if ($next_class !== "ilexportgui") {
334  $this->triggerAssignmentTool();
335  }
336 
337  $cmd = $ilCtrl->getCmd();
338 
339  // add entry to navigation history
340  if (($this->id_type === self::REPOSITORY_NODE_ID) && !$this->getCreationMode() &&
341  $this->getAccessHandler()->checkAccess("read", "", $this->node_id)) {
342  // see #22067
343  $link = $ilCtrl->getLinkTargetByClass(["ilrepositorygui", "ilObjBlogGUI"], "preview");
344  $ilNavigationHistory->addItem($this->node_id, $link, "blog");
345  }
346  switch ($next_class) {
347  case 'ilblogpostinggui':
348  $this->ctrl->saveParameter($this, "user_page");
350 
351  if (!$this->checkPermissionBool("read")) {
352  $this->tpl->setOnScreenMessage('info', $lng->txt("no_permission"));
353  return;
354  }
355 
356  // #9680
357  if ($this->id_type === self::REPOSITORY_NODE_ID) {
358  $this->setLocator();
359  }
360 
361  $style_sheet_id = $this->content_style_domain->getEffectiveStyleId();
362 
363  $bpost_gui = new ilBlogPostingGUI(
364  $this->node_id,
365  $this->getAccessHandler(),
366  $this->blpg,
367  $this->old_nr,
368  ($this->object->getNotesStatus() && !$this->disable_notes),
369  $this->blog_access->mayEditPosting($this->blpg),
370  $style_sheet_id
371  );
372 
373  // keep preview mode through notes gui (has its own commands)
374  switch ($cmd) {
375  // blog preview
376  case "previewFullscreen":
377  $ilCtrl->setParameter($this, "prvm", "fsc");
378  break;
379 
380  default:
381  $this->setContentStyleSheet();
382 
383 
384  $this->ctrl->setParameterByClass("ilblogpostinggui", "blpg", $this->blpg);
385  $this->tabs_gui->addNonTabbedLink(
386  "preview",
387  $lng->txt("blog_preview"),
388  $this->ctrl->getLinkTargetByClass("ilblogpostinggui", "previewFullscreen")
389  );
390  $this->ctrl->setParameterByClass("ilblogpostinggui", "blpg", "");
391  break;
392  }
393 
394  // keep preview mode through notes gui
395  if ($this->prvm) {
396  $cmd = "previewFullscreen";
397  }
398  if (in_array($cmd, array("previewFullscreen"))) {
399  $this->renderToolbarNavigation($this->items, true);
400  }
401  $ret = $ilCtrl->forwardCommand($bpost_gui);
402  if (!$ilTabs->back_target) {
403  $ilCtrl->setParameter($this, "bmn", "");
404  $ilTabs->setBackTarget(
405  $lng->txt("back"),
406  $ilCtrl->getLinkTarget($this, "")
407  );
408  }
409 
410  if ($ret != "") {
411  // $is_owner = $this->object->getOwner() == $ilUser->getId();
412  $is_owner = $this->blog_access->mayContribute();
413  $is_active = $bpost_gui->getBlogPosting()->getActive();
414 
415  // do not show inactive postings
416  if (($cmd === "previewFullscreen")
417  && !$is_owner && !$is_active) {
418  $this->ctrl->redirect($this, "preview");
419  }
420 
421  switch ($cmd) {
422  // blog preview
423  case "previewFullscreen":
424  $this->addHeaderActionForCommand($cmd);
425  $this->filterInactivePostings();
426  $nav = $this->renderNavigation("preview", $cmd);
427  $this->renderFullScreen($ret, $nav);
428  break;
429 
430  default:
431  // infos about draft status / snippet
432  $info = array();
433  if (!$is_active) {
434  // single author blog (owner) in personal workspace
435  if ($this->id_type === self::WORKSPACE_NODE_ID) {
436  $info[] = $lng->txt("blog_draft_info");
437  } else {
438  $info[] = $lng->txt("blog_draft_info_contributors");
439  }
440  }
441  $public_action = false;
442  if ($cmd !== "history" && $cmd !== "edit" && $is_active && empty($info)) {
443  $info[] = $lng->txt("blog_new_posting_info");
444  $public_action = true;
445  }
446  if ($this->blog_settings->getApproval() && !$bpost_gui->getBlogPosting()->isApproved()) {
447  // #9737
448  $info[] = $lng->txt("blog_posting_edit_approval_info");
449  }
450  if ($public_action) {
451  $this->tpl->setOnScreenMessage('success', implode("<br />", $info));
452  } else {
453  if (count($info) > 0) {
454  $this->tpl->setOnScreenMessage('info', implode("<br />", $info));
455  }
456  }
457 
458  // revert to edit cmd to avoid confusion
459  $tpl->setContent($ret);
460  if ($cmd !== "edit") {
461  $this->addHeaderActionForCommand("render");
462  $nav = $this->renderNavigation("render", $cmd, "", $is_owner);
463  $tpl->setRightContent($nav);
464  } else {
465  $this->tabs->setBackTarget("", "");
466  }
467  break;
468  }
469  }
470  break;
471 
472  case "ilinfoscreengui":
473  $this->prepareOutput();
474  $this->addHeaderActionForCommand("render");
475  $this->infoScreenForward();
476  break;
477 
478  case "ilnotegui":
479  $this->preview();
480  break;
481 
482  case "ilcommonactiondispatchergui":
484  $gui->enableCommentsSettings(false);
485  $this->prepareOutput();
486  $this->ctrl->forwardCommand($gui);
487  break;
488 
489  case "ilpermissiongui":
490  $this->prepareOutput();
491  $ilTabs->activateTab("id_permissions");
492  $perm_gui = new ilPermissionGUI($this);
493  $this->ctrl->forwardCommand($perm_gui);
494  break;
495 
496  case "ilobjectcopygui":
497  $this->prepareOutput();
498  $cp = new ilObjectCopyGUI($this);
499  $cp->setType("blog");
500  $this->ctrl->forwardCommand($cp);
501  break;
502 
503  case 'ilrepositorysearchgui':
504  $this->prepareOutput();
505  $ilTabs->activateTab("contributors");
506  $rep_search = new ilRepositorySearchGUI();
507  $rep_search->setTitle($this->lng->txt("blog_add_contributor"));
508  $rep_search->setCallback($this, 'addContributor', $this->object->getAllLocalRoles($this->node_id));
509  $this->ctrl->setReturn($this, 'contributors');
510  $this->ctrl->forwardCommand($rep_search);
511  break;
512 
513  case 'ilexportgui':
514  $this->showExportGUI();
515  break;
516 
517  case "ilobjectcontentstylesettingsgui":
518  $this->checkPermission("write");
519  $this->prepareOutput();
520  $this->addHeaderAction();
521  $ilTabs->activateTab("settings");
522  $this->setSettingsSubTabs("style");
523 
524 
525  if ($this->id_type === self::REPOSITORY_NODE_ID) {
526  $settings_gui = $this->content_style_gui
527  ->objectSettingsGUIForRefId(
528  null,
529  $this->object->getRefId()
530  );
531  } else {
532  $settings_gui = $this->content_style_gui
533  ->objectSettingsGUIForObjId(
534  null,
535  $this->object->getId()
536  );
537  }
538  $this->ctrl->forwardCommand($settings_gui);
539  break;
540 
541 
542  case "ilblogexercisegui":
543  $this->ctrl->setReturn($this, "render");
544  $gui = $this->gui->exercise()->ilBlogExerciseGUI($this->node_id);
545  $this->ctrl->forwardCommand($gui);
546  break;
547 
548  case 'ilobjnotificationsettingsgui':
549  $this->prepareOutput();
550  $ilTabs->activateTab("settings");
551  $this->setSettingsSubTabs("notifications");
552  $gui = new ilObjNotificationSettingsGUI($this->object->getRefId());
553  $this->ctrl->forwardCommand($gui);
554  break;
555 
556  case strtolower(ilObjectMetaDataGUI::class):
557  $this->checkPermission("write");
558  $this->prepareOutput();
559  $ilTabs->activateTab("meta_data");
560  $gui = new ilObjectMetaDataGUI($this->object, null, null, $this->call_by_reference);
561  $this->ctrl->forwardCommand($gui);
562  break;
563 
564  case strtolower(SettingsGUI::class):
565  $this->checkPermission("write");
566  $this->prepareOutput();
567  $ilTabs->activateTab("settings");
568  $this->setSettingsSubTabs("properties");
569  $gui = $this->gui->settings()->settingsGUI(
570  $this->obj_id,
571  $this->id_type === self::REPOSITORY_NODE_ID
572  );
573  $this->ctrl->forwardCommand($gui);
574  break;
575 
576  case strtolower(\ILIAS\Blog\Settings\BlockSettingsGUI::class):
577  $this->checkPermission("write");
578  $this->prepareOutput();
579  $ilTabs->activateTab("settings");
580  $this->setSettingsSubTabs("side_blocks");
581  $gui = $this->gui->settings()->blockSettingsGUI(
582  $this->obj_id,
583  $this->id_type === self::REPOSITORY_NODE_ID
584  );
585  $this->ctrl->forwardCommand($gui);
586  break;
587 
588  default:
589  if ($cmd !== "gethtml") {
590  // desktop item handling, must be toggled before header action
591  if ($cmd === "addToDesk" || $cmd === "removeFromDesk") {
592  $this->{$cmd . "Object"}();
593  if ($this->prvm) {
594  $cmd = "preview";
595  } else {
596  $cmd = "render";
597  }
598  // $ilCtrl->setCmd($cmd);
599  }
600  $this->addHeaderActionForCommand($cmd);
601  }
602  parent::executeCommand();
603  }
604  }
ilNavigationHistory $nav_history
setLocator()
set Locator
checkPermission(string $perm, string $cmd="", string $type="", int $ref_id=null)
filterInactivePostings()
Filter inactive items from items list.
Class ilObjectMetaDataGUI.
preview()
Render fullscreen presentation.
txt(string $a_topic, string $a_default_lang_fallback_mod="")
gets the text for a given topic if the topic is not in the list, the topic itself with "-" will be re...
GUI class for the workflow of copying objects.
addHeaderActionForCommand(string $a_cmd)
Interface Observer Contains several chained tasks and infos about them.
Class ilBlogPosting GUI class.
setContentStyleSheet(ilGlobalTemplateInterface $a_tpl=null)
prepareOutput(bool $show_sub_objects=true)
ILIAS Blog InternalGUIService $gui
renderFullScreen(string $a_content, string $a_navigation)
Build fullscreen context.
checkPermissionBool(string $perm, string $cmd="", string $type="", ?int $node_id=null)
setContent(string $a_html)
Sets content for standard template.
ilGlobalTemplateInterface $tpl
loadStandardTemplate()
This loads the standard template "tpl.adm_content.html" and "tpl.statusline.html" the CONTENT and STA...
setSettingsSubTabs(string $a_active)
renderNavigation(string $a_list_cmd="render", string $a_posting_cmd="preview", string $a_link_template=null, bool $a_show_inactive=false, int $a_blpg=0)
Build navigation blocks.
This file is part of ILIAS, a powerful learning management system published by ILIAS open source e-Le...
setRightContent(string $a_html)
Sets content of right column.
renderToolbarNavigation(array $a_items, bool $single_posting=false)
Toolbar navigation.
addHeaderAction()
Add header action menu.
static getInstanceFromAjaxCall()
(Re-)Build instance from ajax call
+ Here is the call graph for this function:

◆ export()

ilObjBlogGUI::export ( bool  $a_with_comments = false)

Build and deliver export file.

Definition at line 875 of file class.ilObjBlogGUI.php.

References buildExportFile(), ilFileDelivery\deliverFileLegacy(), and ILIAS\Repository\object().

Referenced by exportWithComments().

877  : void {
878  $zip = $this->buildExportFile($a_with_comments);
879  ilFileDelivery::deliverFileLegacy($zip, $this->object->getTitle() . ".zip", '', false, true);
880  }
static deliverFileLegacy(string $a_file, ?string $a_filename=null, ?string $a_mime=null, ?bool $isInline=false, ?bool $removeAfterDelivery=false, ?bool $a_exit_after=true)
buildExportFile(bool $a_include_comments=false, bool $print_version=false)
Build export file.
+ Here is the call graph for this function:
+ Here is the caller graph for this function:

◆ exportWithComments()

ilObjBlogGUI::exportWithComments ( )
protected

Handle export choice.

Definition at line 2333 of file class.ilObjBlogGUI.php.

References ilObjectGUI\$object, $provider, ILIAS\Repository\ctrl(), export(), ILIAS\FileDelivery\http(), ILIAS\Repository\lng(), and ILIAS\Repository\ui().

2333  : void
2334  {
2335  $this->export(true);
2336  }
export(bool $a_with_comments=false)
Build and deliver export file.
+ Here is the call graph for this function:

◆ filterInactivePostings()

ilObjBlogGUI::filterInactivePostings ( )
protected

Filter inactive items from items list.

Definition at line 2036 of file class.ilObjBlogGUI.php.

References ilObjectGUI\$id, and ilPageObject\_lookupActive().

Referenced by executeCommand(), and preview().

2036  : void
2037  {
2038  foreach ($this->items as $month => $postings) {
2039  foreach ($postings as $id => $item) {
2040  if (!ilBlogPosting::_lookupActive($id, "blp")) {
2041  unset($this->items[$month][$id]);
2042  } elseif ($this->blog_settings->getApproval() && !$item["approved"]) {
2043  unset($this->items[$month][$id]);
2044  }
2045  }
2046  if (!count($this->items[$month])) {
2047  unset($this->items[$month]);
2048  }
2049  }
2050 
2051  if ($this->items && !isset($this->items[$this->month])) {
2052  $keys = array_keys($this->items);
2053  $this->month = array_shift($keys);
2054  }
2055  }
static _lookupActive(int $a_id, string $a_parent_type, bool $a_check_scheduled_activation=false, string $a_lang="-")
lookup activation status
+ Here is the call graph for this function:
+ Here is the caller graph for this function:

◆ filterItemsByKeyword()

ilObjBlogGUI::filterItemsByKeyword ( array  $a_items,
string  $a_keyword 
)

Definition at line 2057 of file class.ilObjBlogGUI.php.

References $res, and ilBlogPosting\getKeywords().

Referenced by getListItems().

2060  : array {
2061  $res = [];
2062  foreach ($a_items as $month => $items) {
2063  foreach ($items as $item) {
2064  if (in_array(
2065  $a_keyword,
2066  ilBlogPosting::getKeywords($this->obj_id, $item["id"])
2067  )) {
2068  $res[] = $item;
2069  }
2070  }
2071  }
2072  return $res;
2073  }
$res
Definition: ltiservices.php:69
static getKeywords(int $a_obj_id, int $a_posting_id)
+ Here is the call graph for this function:
+ Here is the caller graph for this function:

◆ forwardExport()

ilObjBlogGUI::forwardExport ( )
protected

Definition at line 2378 of file class.ilObjBlogGUI.php.

References ILIAS\Repository\ctrl().

2378  : void
2379  {
2380  $this->ctrl->redirectByClass(ilExportGUI::class);
2381  }
+ Here is the call graph for this function:

◆ getItems()

ilObjBlogGUI::getItems ( )

Definition at line 185 of file class.ilObjBlogGUI.php.

References $items.

185  : array
186  {
187  return $this->items;
188  }

◆ getKeywords()

ilObjBlogGUI::getKeywords ( bool  $a_show_inactive,
?int  $a_posting_id = null 
)

Get keywords for single posting or complete blog.

Definition at line 1812 of file class.ilObjBlogGUI.php.

References $keyword, ilPageObject\_lookupActive(), ilBlogPosting\getKeywords(), and ilArrayUtil\sortArray().

Referenced by buildExportLink(), and renderNavigationByKeywords().

1815  : array {
1816  $keywords = array();
1817  if ($a_posting_id) {
1818  foreach (ilBlogPosting::getKeywords($this->obj_id, $a_posting_id) as $keyword) {
1819  if (isset($keywords[$keyword])) {
1820  $keywords[$keyword]++;
1821  } else {
1822  $keywords[$keyword] = 1;
1823  }
1824  }
1825  } else {
1826  foreach ($this->items as $month => $items) {
1827  foreach ($items as $item) {
1828  if ($a_show_inactive || ilBlogPosting::_lookupActive($item["id"], "blp")) {
1829  foreach (ilBlogPosting::getKeywords($this->obj_id, $item["id"]) as $keyword) {
1830  if (isset($keywords[$keyword])) {
1831  $keywords[$keyword]++;
1832  } else {
1833  $keywords[$keyword] = 1;
1834  }
1835  }
1836  }
1837  }
1838  }
1839  }
1840 
1841  // #15881
1842  $tmp = array();
1843  foreach ($keywords as $keyword => $counter) {
1844  $tmp[] = array("keyword" => $keyword, "counter" => $counter);
1845  }
1846  $tmp = ilArrayUtil::sortArray($tmp, "keyword", "ASC");
1847 
1848  $keywords = array();
1849  foreach ($tmp as $item) {
1850  $keywords[(string) $item["keyword"]] = $item["counter"];
1851  }
1852  return $keywords;
1853  }
static _lookupActive(int $a_id, string $a_parent_type, bool $a_check_scheduled_activation=false, string $a_lang="-")
lookup activation status
static getKeywords(int $a_obj_id, int $a_posting_id)
static sortArray(array $array, string $a_array_sortby_key, string $a_array_sortorder="asc", bool $a_numeric=false, bool $a_keep_keys=false)
+ Here is the call graph for this function:
+ Here is the caller graph for this function:

◆ getListItems()

ilObjBlogGUI::getListItems ( bool  $a_show_inactive = false)
protected

Filter blog postings by month, keyword or author.

Definition at line 806 of file class.ilObjBlogGUI.php.

References ilObjectGUI\$id, $month, ilPageObject\_lookupActive(), and filterItemsByKeyword().

Referenced by preview(), and render().

808  : array {
809  if ($this->author) {
810  $list_items = array();
811  foreach ($this->items as $month => $items) {
812  foreach ($items as $id => $item) {
813  if ($item["author"] == $this->author ||
814  (isset($item["editors"]) && in_array($this->author, $item["editors"]))) {
815  $list_items[$id] = $item;
816  }
817  }
818  }
819  } elseif ($this->keyword) {
820  $list_items = $this->filterItemsByKeyword($this->items, $this->keyword);
821  } else {
822  $max = $this->blog_settings->getOverviewPostings();
823  if ($this->month_default && $max) {
824  $list_items = array();
825  foreach ($this->items as $month => $postings) {
826  foreach ($postings as $id => $item) {
827  if (!$a_show_inactive &&
829  continue;
830  }
831  $list_items[$id] = $item;
832 
833  if (count($list_items) >= $max) {
834  break(2);
835  }
836  }
837  }
838  } else {
839  $list_items = $this->items[$this->month] ?? [];
840  }
841  }
842  return $list_items;
843  }
static _lookupActive(int $a_id, string $a_parent_type, bool $a_check_scheduled_activation=false, string $a_lang="-")
lookup activation status
filterItemsByKeyword(array $a_items, string $a_keyword)
+ Here is the call graph for this function:
+ Here is the caller graph for this function:

◆ getNotesSubId()

ilObjBlogGUI::getNotesSubId ( )

Definition at line 1885 of file class.ilObjBlogGUI.php.

References $blpg.

1885  : int
1886  {
1887  return $this->blpg;
1888  }

◆ getType()

ilObjBlogGUI::getType ( )

Definition at line 180 of file class.ilObjBlogGUI.php.

180  : string
181  {
182  return "blog";
183  }

◆ infoScreen()

ilObjBlogGUI::infoScreen ( )

this one is called from the info button in the repository

Definition at line 651 of file class.ilObjBlogGUI.php.

References ILIAS\Repository\ctrl().

651  : void
652  {
653  $this->ctrl->redirectByClass(ilInfoScreenGUI::class, "showSummary");
654  }
+ Here is the call graph for this function:

◆ infoScreenForward()

ilObjBlogGUI::infoScreenForward ( )

Definition at line 656 of file class.ilObjBlogGUI.php.

References $tabs, ilTabsGUI\activateTab(), ilObject2GUI\checkPermission(), ilObject2GUI\checkPermissionBool(), ILIAS\Repository\ctrl(), and ILIAS\Repository\object().

Referenced by executeCommand().

656  : void
657  {
658  $ilTabs = $this->tabs;
659 
660  $ilTabs->activateTab("id_info");
661 
662  $this->checkPermission("visible");
663 
664  $info = new ilInfoScreenGUI($this);
665 
666  if ($this->id_type !== self::WORKSPACE_NODE_ID) {
667  $info->enablePrivateNotes();
668  }
669 
670  if ($this->checkPermissionBool("read")) {
671  $info->enableNews();
672  }
673 
674  // no news editing for files, just notifications
675  $info->enableNewsEditing(false);
676  if ($this->checkPermissionBool("write")) {
677  $news_set = new ilSetting("news");
678  $enable_internal_rss = $news_set->get("enable_rss_for_internal");
679 
680  if ($enable_internal_rss) {
681  $info->setBlockProperty("news", "settings", "1");
682  $info->setBlockProperty("news", "public_notifications_option", "1");
683  }
684  }
685 
686  // standard meta data
687  $info->addMetaDataSections($this->object->getId(), 0, $this->object->getType());
688 
689  $this->ctrl->forwardCommand($info);
690  }
checkPermission(string $perm, string $cmd="", string $type="", int $ref_id=null)
checkPermissionBool(string $perm, string $cmd="", string $type="", ?int $node_id=null)
activateTab(string $a_id)
+ Here is the call graph for this function:
+ Here is the caller graph for this function:

◆ initHeaderAction()

ilObjBlogGUI::initHeaderAction ( ?string  $sub_type = null,
?int  $sub_id = null,
bool  $is_preview = false 
)
protected

Definition at line 1917 of file class.ilObjBlogGUI.php.

References $blpg, ilObject2GUI\$ctrl, $disable_notes, ilObjectGUI\$obj_id, ilObject2GUI\$user, ilUtil\getImagePath(), ilNotification\hasNotification(), ilNotification\hasOptOut(), ILIAS\Repository\lng(), ILIAS\Repository\object(), and ilNotification\TYPE_BLOG.

Referenced by addHeaderActionForCommand().

1921  : ?ilObjectListGUI {
1922  $ilUser = $this->user;
1923  $ilCtrl = $this->ctrl;
1924  if (!$this->obj_id) {
1925  return null;
1926  }
1927  $sub_type = $sub_id = null;
1928  if ($this->blpg > 0) {
1929  $sub_type = "blp";
1930  $sub_id = $this->blpg;
1931  }
1932 
1933  $lg = parent::initHeaderAction($sub_type, $sub_id);
1934  if (!$lg) {
1935  return null;
1936  }
1937  $lg->enableComments(false);
1938  $lg->enableNotes(false);
1939 
1940  if ($is_preview) {
1941  if ($this->blpg > 0) {
1942  if (($this->object->getNotesStatus() && !$this->disable_notes)) {
1943  $lg->enableComments(true);
1944  }
1945  $lg->enableNotes(true);
1946  }
1947  $lg->enableTags(false);
1948 
1950  $ilCtrl->setParameter($this, "ntf", 1);
1951  $link = $ilCtrl->getLinkTarget($this, "setNotification");
1952  $ilCtrl->setParameter($this, "ntf", "");
1953  if (ilNotification::hasOptOut($this->obj_id)) {
1954  $lg->addCustomCommand($link, "blog_notification_toggle_off");
1955  }
1956 
1957  $lg->addHeaderIcon(
1958  "not_icon",
1959  ilUtil::getImagePath("object/notification_on.svg"),
1960  $this->lng->txt("blog_notification_activated")
1961  );
1962  } else {
1963  $ilCtrl->setParameter($this, "ntf", 2);
1964  $link = $ilCtrl->getLinkTarget($this, "setNotification");
1965  $ilCtrl->setParameter($this, "ntf", "");
1966  $lg->addCustomCommand($link, "blog_notification_toggle_on");
1967 
1968  $lg->addHeaderIcon(
1969  "not_icon",
1970  ilUtil::getImagePath("object/notification_off.svg"),
1971  $this->lng->txt("blog_notification_deactivated")
1972  );
1973  }
1974 
1975  // #11758
1976  if ($this->blog_access->mayContribute()) {
1977  $ilCtrl->setParameter($this, "prvm", "");
1978 
1979  $ilCtrl->setParameter($this, "bmn", "");
1980  $ilCtrl->setParameter($this, "blpg", "");
1981  $link = $ilCtrl->getLinkTarget($this, "");
1982  $ilCtrl->setParameter($this, "blpg", $sub_id);
1983  $ilCtrl->setParameter($this, "bmn", $this->month);
1984  $lg->addCustomCommand($link, "blog_edit"); // #11868
1985 
1986  if ($sub_id && $this->blog_access->mayEditPosting($sub_id)) {
1987  $link = $ilCtrl->getLinkTargetByClass("ilblogpostinggui", "edit");
1988  $lg->addCustomCommand($link, "blog_edit_posting");
1989  }
1990 
1991  $ilCtrl->setParameter($this, "prvm", "fsc");
1992  }
1993 
1994  $ilCtrl->setParameter($this, "ntf", "");
1995  }
1996 
1997  return $lg;
1998  }
static getImagePath(string $image_name, string $module_path="", string $mode="output", bool $offline=false)
get image path (for images located in a template directory)
static hasNotification(int $type, int $user_id, int $id)
Check notification status for object and user.
static hasOptOut(int $obj_id)
Is opt out (disable notification) allowed?
+ Here is the call graph for this function:
+ Here is the caller graph for this function:

◆ isAdmin()

ilObjBlogGUI::isAdmin ( )
protected

Check if user has admin access (approve, may edit & deactivate all postings)

Definition at line 2078 of file class.ilObjBlogGUI.php.

References ilObject2GUI\checkPermissionBool().

Referenced by approve(), and renderList().

2078  : bool
2079  {
2080  return ($this->checkPermissionBool("redact") ||
2081  $this->checkPermissionBool("write"));
2082  }
checkPermissionBool(string $perm, string $cmd="", string $type="", ?int $node_id=null)
+ Here is the call graph for this function:
+ Here is the caller graph for this function:

◆ lookupSubObjectTitle()

static ilObjBlogGUI::lookupSubObjectTitle ( int  $a_blog_id,
int  $a_posting_id 
)
static

Get title for blog posting (used in ilNotesGUI)

Definition at line 2021 of file class.ilObjBlogGUI.php.

References $post.

2024  : string {
2025  // page might be deleted, so setting halt on errors to false
2026  $post = new ilBlogPosting($a_posting_id);
2027  if ($post->getBlogId() === $a_blog_id) {
2028  return $post->getTitle();
2029  }
2030  return "";
2031  }
Class ilBlogPosting.
$post
Definition: ltitoken.php:46

◆ preview()

ilObjBlogGUI::preview ( )

Render fullscreen presentation.

Definition at line 848 of file class.ilObjBlogGUI.php.

References ilObject2GUI\$lng, ilObject2GUI\$toolbar, ilObject2GUI\checkPermissionBool(), filterInactivePostings(), getListItems(), renderFullScreen(), renderList(), renderNavigation(), renderToolbarNavigation(), and ilLanguage\txt().

Referenced by executeCommand().

848  : void
849  {
850  $lng = $this->lng;
852 
853  if (!$this->checkPermissionBool("read")) {
854  $this->tpl->setOnScreenMessage('info', $lng->txt("no_permission"));
855  return;
856  }
857 
858  $this->filterInactivePostings();
859 
860  $list_items = $this->getListItems();
861 
862  $list = $nav = "";
863  if ($list_items) {
864  $list = $this->renderList($list_items, "previewFullscreen");
865  $nav = $this->renderNavigation("preview", "previewFullscreen");
866  $this->renderToolbarNavigation($this->items);
867  }
868 
869  $this->renderFullScreen($list, $nav);
870  }
filterInactivePostings()
Filter inactive items from items list.
txt(string $a_topic, string $a_default_lang_fallback_mod="")
gets the text for a given topic if the topic is not in the list, the topic itself with "-" will be re...
renderFullScreen(string $a_content, string $a_navigation)
Build fullscreen context.
ilToolbarGUI $toolbar
getListItems(bool $a_show_inactive=false)
Filter blog postings by month, keyword or author.
checkPermissionBool(string $perm, string $cmd="", string $type="", ?int $node_id=null)
renderNavigation(string $a_list_cmd="render", string $a_posting_cmd="preview", string $a_link_template=null, bool $a_show_inactive=false, int $a_blpg=0)
Build navigation blocks.
renderToolbarNavigation(array $a_items, bool $single_posting=false)
Toolbar navigation.
renderList(array $items, string $a_cmd="preview", string $a_link_template="", bool $a_show_inactive=false, string $a_export_directory="")
Build posting month list.
+ Here is the call graph for this function:
+ Here is the caller graph for this function:

◆ printPostings()

ilObjBlogGUI::printPostings ( )

Definition at line 2372 of file class.ilObjBlogGUI.php.

2372  : void
2373  {
2374  $print_view = $this->getPrintView();
2375  $print_view->sendPrintView();
2376  }

◆ printViewSelection()

ilObjBlogGUI::printViewSelection ( )

Definition at line 2366 of file class.ilObjBlogGUI.php.

2366  : void
2367  {
2368  $view = $this->getPrintView();
2369  $view->sendForm();
2370  }

◆ removeContributor()

ilObjBlogGUI::removeContributor ( )

Definition at line 2261 of file class.ilObjBlogGUI.php.

References ilObject2GUI\$ctrl, ilObject2GUI\$lng, $rbacadmin, $user_id, contributors(), ILIAS\Repository\ctrl(), ilRbacAdmin\deassignUser(), ILIAS\Repository\object(), and ilLanguage\txt().

2261  : void
2262  {
2263  $ilCtrl = $this->ctrl;
2264  $lng = $this->lng;
2266 
2267  $ids = $this->blog_request->getIds();
2268 
2269  if (count($ids) === 0) {
2270  $this->tpl->setOnScreenMessage('failure', $lng->txt("select_one"), true);
2271  $ilCtrl->redirect($this, "contributors");
2272  }
2273 
2274  // get contributor role
2275  $local_roles = array_keys($this->object->getAllLocalRoles($this->node_id));
2276  if (!$local_roles) {
2277  $this->tpl->setOnScreenMessage('failure', $lng->txt("missing_perm"));
2278  $this->contributors();
2279  return;
2280  }
2281 
2282  foreach ($ids as $user_id) {
2283  foreach ($local_roles as $role_id) {
2284  $rbacadmin->deassignUser($role_id, $user_id);
2285  }
2286  }
2287 
2288  $this->tpl->setOnScreenMessage('success', $lng->txt("settings_saved"), true);
2289  $this->ctrl->redirect($this, "contributors");
2290  }
txt(string $a_topic, string $a_default_lang_fallback_mod="")
gets the text for a given topic if the topic is not in the list, the topic itself with "-" will be re...
ilRbacAdmin $rbacadmin
deassignUser(int $a_rol_id, int $a_usr_id)
Deassigns a user from a role.
+ Here is the call graph for this function:

◆ render()

ilObjBlogGUI::render ( )

Render object context.

Definition at line 724 of file class.ilObjBlogGUI.php.

References ilObject2GUI\$ctrl, ilObject2GUI\$lng, $tabs, ilObject2GUI\$tpl, $url, ilGlobalTemplateInterface\addOnLoadCode(), ilObject2GUI\checkPermissionBool(), ILIAS\Repository\ctrl(), getListItems(), renderList(), renderNavigation(), ilGlobalTemplateInterface\setContent(), setContentStyleSheet(), ilGlobalTemplateInterface\setRightContent(), and ilLanguage\txt().

724  : void
725  {
726  $tpl = $this->tpl;
727  $ilTabs = $this->tabs;
728  $ilCtrl = $this->ctrl;
729  $lng = $this->lng;
730  $ilToolbar = new ilToolbarGUI();
731 
732  if (!$this->checkPermissionBool("read")) {
733  $this->tpl->setOnScreenMessage('info', $lng->txt("no_permission"));
734  return;
735  }
736 
737  $ilTabs->activateTab("content");
738 
739  // toolbar
740  if ($this->blog_access->mayContribute()) {
741  $ilToolbar->setFormAction($ilCtrl->getFormAction($this, "createPosting"));
742 
743  $title = new ilTextInputGUI($lng->txt("title"), "title");
744  $title->setSize(30);
745  $ilToolbar->addStickyItem($title, true);
747  document.getElementById('title').setAttribute('data-blog-input', 'posting-title');
748  document.getElementById('title').setAttribute('placeholder', ' ');
749  ");
750 
751  $this->gui->button(
752  $lng->txt("blog_add_posting"),
753  "createPosting"
754  )->submit()->toToolbar(true, $ilToolbar);
755 
756  // #18763
757  $keys = array_keys($this->items);
758  $first = array_shift($keys);
759  if ($first != $this->month) {
760  $ilToolbar->addSeparator();
761 
762  $ilCtrl->setParameter($this, "bmn", $first);
763  $url = $ilCtrl->getLinkTarget($this, "");
764  $ilCtrl->setParameter($this, "bmn", $this->month);
765 
766  $this->gui->link(
767  $lng->txt("blog_show_latest"),
768  $url
769  )->emphasised()->toToolbar(true, $ilToolbar);
770  }
771 
772  // print/pdf
773  $print_view = $this->getPrintView();
774  $modal_elements = $print_view->getModalElements(
775  $this->ctrl->getLinkTarget(
776  $this,
777  "printViewSelection"
778  )
779  );
780  $ilToolbar->addSeparator();
781  $ilToolbar->addComponent($modal_elements->button);
782  $ilToolbar->addComponent($modal_elements->modal);
783  }
784 
785  // $is_owner = ($this->object->getOwner() == $ilUser->getId());
786  $is_owner = $this->blog_access->mayContribute();
787 
788  $list_items = $this->getListItems($is_owner);
789 
790  $list = $nav = "";
791  if ($list_items) {
792  $list = $this->renderList($list_items, "preview", "", $is_owner);
793  $nav = $this->renderNavigation("render", "edit", "", $is_owner);
794  }
795 
796  $this->setContentStyleSheet();
797 
798  $tpl->setContent($ilToolbar->getHTML() . $list);
799  $tpl->setRightContent($nav);
800  }
txt(string $a_topic, string $a_default_lang_fallback_mod="")
gets the text for a given topic if the topic is not in the list, the topic itself with "-" will be re...
setContentStyleSheet(ilGlobalTemplateInterface $a_tpl=null)
$url
Definition: shib_logout.php:63
getListItems(bool $a_show_inactive=false)
Filter blog postings by month, keyword or author.
checkPermissionBool(string $perm, string $cmd="", string $type="", ?int $node_id=null)
setContent(string $a_html)
Sets content for standard template.
ilGlobalTemplateInterface $tpl
addOnLoadCode(string $a_code, int $a_batch=2)
Add on load code.
renderNavigation(string $a_list_cmd="render", string $a_posting_cmd="preview", string $a_link_template=null, bool $a_show_inactive=false, int $a_blpg=0)
Build navigation blocks.
setRightContent(string $a_html)
Sets content of right column.
renderList(array $items, string $a_cmd="preview", string $a_link_template="", bool $a_show_inactive=false, string $a_export_directory="")
Build posting month list.
+ Here is the call graph for this function:

◆ renderFullScreen()

ilObjBlogGUI::renderFullScreen ( string  $a_content,
string  $a_navigation 
)

Build fullscreen context.

Definition at line 888 of file class.ilObjBlogGUI.php.

References ilObject2GUI\$locator, ilObject2GUI\$node_id, ilObject2GUI\$parent_id, $tabs, ilObject2GUI\$tpl, ilObjectGUI\$tree, ilObject2GUI\$user, ilLink\_getStaticLink(), ANONYMOUS_USER_ID, ILIAS\Repository\ctrl(), ilTree\getParentId(), ILIAS\Repository\lng(), renderFullscreenHeader(), ilGlobalTemplateInterface\setContent(), setContentStyleSheet(), ilGlobalTemplateInterface\setLocator(), and ilGlobalTemplateInterface\setRightContent().

Referenced by executeCommand(), and preview().

891  : void {
892  $tpl = $this->tpl;
893  $ilUser = $this->user;
894  $ilTabs = $this->tabs;
895  $ilLocator = $this->locator;
896 
897  $owner = $this->object->getOwner();
898 
899  $ilTabs->clearTargets();
900  $tpl->setLocator();
901 
902  $back_caption = "";
903  $back = "";
904 
905  // back (edit)
906  if ($owner === $ilUser->getId()) {
907  // from shared/deeplink
908  if ($this->id_type === self::WORKSPACE_NODE_ID) {
909  $back = "ilias.php?baseClass=ilDashboardGUI&cmd=jumpToWorkspace&wsp_id=" . $this->node_id;
910  }
911  // from editor (#10073)
912  elseif ($this->blog_access->mayContribute()) {
913  $this->ctrl->setParameter($this, "prvm", "");
914  if ($this->blpg === 0) {
915  $back = $this->ctrl->getLinkTarget($this, "");
916  } else {
917  $this->ctrl->setParameterByClass("ilblogpostinggui", "bmn", $this->month);
918  $this->ctrl->setParameterByClass("ilblogpostinggui", "blpg", $this->blpg);
919  $back = $this->ctrl->getLinkTargetByClass("ilblogpostinggui", "preview");
920  }
921  $this->ctrl->setParameter($this, "prvm", $this->prvm);
922  }
923 
924  $back_caption = $this->lng->txt("blog_back_to_blog_owner");
925  }
926  // back
927  elseif ($ilUser->getId() && $ilUser->getId() !== ANONYMOUS_USER_ID) {
928  // workspace (always shared)
929  if ($this->id_type === self::WORKSPACE_NODE_ID) {
930  $back = "ilias.php?baseClass=ilDashboardGUI&cmd=jumpToWorkspace&dsh=" . $owner;
931  }
932  // contributor
933  elseif ($this->blog_access->mayContribute()) {
934  $back = $this->ctrl->getLinkTarget($this, "");
935  $back_caption = $this->lng->txt("blog_back_to_blog_owner");
936  }
937  // listgui / parent container
938  else {
939  $tree = $this->tree;
940  $parent_id = $tree->getParentId($this->node_id);
942  }
943  }
944 
945  $this->renderFullscreenHeader($tpl, $owner);
946 
947  // #13564
948  $this->ctrl->setParameter($this, "bmn", "");
949  //$tpl->setTitleUrl($this->ctrl->getLinkTarget($this, "preview"));
950  $this->ctrl->setParameter($this, "bmn", $this->month);
951 
952  $this->setContentStyleSheet();
953 
954  // content
955  $tpl->setContent($a_content);
956  $tpl->setRightContent($a_navigation);
957  }
setLocator()
Insert locator.
const ANONYMOUS_USER_ID
Definition: constants.php:27
setContentStyleSheet(ilGlobalTemplateInterface $a_tpl=null)
setContent(string $a_html)
Sets content for standard template.
ilGlobalTemplateInterface $tpl
getParentId(int $a_node_id)
get parent id of given node
renderFullscreenHeader(ilGlobalTemplateInterface $a_tpl, int $a_user_id, bool $a_export=false)
ilLocatorGUI $locator
setRightContent(string $a_html)
Sets content of right column.
+ Here is the call graph for this function:
+ Here is the caller graph for this function:

◆ renderFullscreenHeader()

ilObjBlogGUI::renderFullscreenHeader ( ilGlobalTemplateInterface  $a_tpl,
int  $a_user_id,
bool  $a_export = false 
)

Definition at line 959 of file class.ilObjBlogGUI.php.

References ilObject2GUI\$node_id, $post, ilObject2GUI\$user, ilObjUser\_getPersonalPicturePath(), ilObjUser\_lookupName(), ilChangeEvent\_recordReadEvent(), ilUtil\getImagePath(), ILIAS\Repository\object(), ilGlobalTemplateInterface\resetHeaderBlock(), ilGlobalTemplateInterface\setDescription(), ilGlobalTemplateInterface\setTitle(), and ilGlobalTemplateInterface\setTitleIcon().

Referenced by renderFullScreen().

963  : void {
964  $ilUser = $this->user;
965 
966  if (!$a_export) {
968  $this->object->getType(),
970  $this->object->getId(),
971  $ilUser->getId()
972  );
973  }
974 
975  // repository blogs are multi-author
976  $name = "";
977  if ($this->id_type !== self::REPOSITORY_NODE_ID) {
978  $name = ilObjUser::_lookupName($a_user_id);
979  $name = $name["lastname"] . ", " . $name["firstname"];
980  }
981 
982  $ppic = "";
983  if ($this->blog_settings?->getProfilePicture() && !$a_export) {
984  // repository (multi-user)
985  if ($this->id_type === self::REPOSITORY_NODE_ID) {
986  // #15030
987  if ($this->blpg > 0 && !$a_export) {
988  $post = new ilBlogPosting($this->blpg);
989  $author_id = $post->getAuthor();
990  if ($author_id) {
991  $ppic = $this->profile_gui->getPicturePath($author_id);
992  $name = $this->profile_gui->getNamePresentation($author_id);
993  //$name = $name["lastname"] . ", " . $name["firstname"];
994  }
995  }
996  }
997  // workspace (author == owner)
998  else {
999  $ppic = ilObjUser::_getPersonalPicturePath($a_user_id, "xsmall", true, true);
1000  if ($a_export) {
1001  $ppic = basename($ppic);
1002  }
1003  }
1004  } else {
1005  $ppic = ilUtil::getImagePath("standard/icon_blog.svg");
1006  }
1007  $a_tpl->resetHeaderBlock(false);
1008  $a_tpl->setTitleIcon($ppic);
1009  $a_tpl->setTitle($this->object->getTitle());
1010  if ($this->id_type === self::REPOSITORY_NODE_ID) {
1011  $a_tpl->setDescription($this->object->getDescription());
1012  } else {
1013  $a_tpl->setDescription($name);
1014  }
1015  }
Class ilBlogPosting.
resetHeaderBlock(bool $a_reset_header_action=true)
Reset all header properties: title, icon, description, alerts, action menu.
static _lookupName(int $a_user_id)
lookup user name
setTitleIcon(string $a_icon_path, string $a_icon_desc="")
set title icon
static _recordReadEvent(string $a_type, int $a_ref_id, int $obj_id, int $usr_id, bool $isCatchupWriteEvents=true, $a_ext_rc=null, $a_ext_time=null)
static getImagePath(string $image_name, string $module_path="", string $mode="output", bool $offline=false)
get image path (for images located in a template directory)
setTitle(string $a_title, bool $hidden=false)
Sets title in standard template.
static _getPersonalPicturePath(int $a_usr_id, string $a_size='small', bool $a_force_pic=false, bool $a_prevent_no_photo_image=false, bool $html_export=false)
setDescription(string $a_descr)
Sets description below title in standard template.
$post
Definition: ltitoken.php:46
+ Here is the call graph for this function:
+ Here is the caller graph for this function:

◆ renderList()

ilObjBlogGUI::renderList ( array  $items,
string  $a_cmd = "preview",
string  $a_link_template = "",
bool  $a_show_inactive = false,
string  $a_export_directory = "" 
)

Build posting month list.

Definition at line 1047 of file class.ilObjBlogGUI.php.

References ilObject2GUI\$ctrl, $disable_notes, $keyword, ilObject2GUI\$lng, $month, ilObjectGUI\$ref_id, ilObjectGUI\$ui_factory, ilObjectGUI\$ui_renderer, ilObject2GUI\$user, ilPageObject\_lookupActive(), buildExportLink(), ilDatePresentation\formatDate(), ilBlogPosting\getKeywords(), ilBlogPostingGUI\getSnippet(), IL_CAL_DATE, isAdmin(), ILIAS\Repository\lng(), ILIAS\Repository\object(), ilLanguage\txt(), and ILIAS\Repository\ui().

Referenced by preview(), and render().

1053  : string {
1054  $lng = $this->lng;
1055  $ilCtrl = $this->ctrl;
1056  $ilUser = $this->user;
1057  $ui_factory = $this->ui->factory();
1058  $ui_renderer = $this->ui->renderer();
1059 
1060  $wtpl = new ilTemplate("tpl.blog_list.html", true, true, "components/ILIAS/Blog");
1061 
1062  $is_admin = $this->isAdmin();
1063 
1064  $last_month = null;
1065  $is_empty = true;
1066  foreach ($items as $item) {
1067  // only published items
1068  $is_active = ilBlogPosting::_lookupActive($item["id"], "blp");
1069  if (!$is_active && !$a_show_inactive) {
1070  continue;
1071  }
1072 
1073  $is_empty = false;
1074 
1075  $month = "";
1076  if (!$this->keyword && !$this->author) {
1077  $month = substr($item["created"]->get(IL_CAL_DATE), 0, 7);
1078  }
1079 
1080  if (!$last_month || $last_month != $month) {
1081  if ($last_month) {
1082  $wtpl->setCurrentBlock("month_bl");
1083  $wtpl->parseCurrentBlock();
1084  }
1085 
1086  // title according to current "filter"/navigation
1087  if ($this->keyword) {
1088  $title = $lng->txt("blog_keyword") . ": " . $this->keyword;
1089  } elseif ($this->author) {
1090  $title = $lng->txt("blog_author") . ": " . $this->profile_gui->getNamePresentation($this->author);
1091  } else {
1092  $title = $this->gui->presentation()->util()->getMonthPresentation($month);
1093  $last_month = $month;
1094  }
1095 
1096  $wtpl->setVariable("TXT_CURRENT_MONTH", $title);
1097  }
1098 
1099  if (!$a_link_template) {
1100  $ilCtrl->setParameterByClass("ilblogpostinggui", "bmn", $this->month);
1101  $ilCtrl->setParameterByClass("ilblogpostinggui", "blpg", $item["id"]);
1102  $preview = $ilCtrl->getLinkTargetByClass("ilblogpostinggui", $a_cmd);
1103  } else {
1104  $preview = $this->buildExportLink($a_link_template, "posting", (string) $item["id"]);
1105  }
1106  $more_link = $preview;
1107 
1108  // actions
1109  $posting_edit = $this->blog_access->mayEditPosting($item["id"], $item["author"]);
1110  if (($posting_edit || $is_admin) && !$a_link_template && $a_cmd === "preview") {
1111  $actions = [];
1112 
1113  if ($is_active && $this->blog_settings->getApproval() && !$item["approved"]) {
1114  if ($is_admin) {
1115  $ilCtrl->setParameter($this, "apid", $item["id"]);
1116  $actions[] = $ui_factory->link()->standard(
1117  $lng->txt("blog_approve"),
1118  $ilCtrl->getLinkTarget($this, "approve")
1119  );
1120  $ilCtrl->setParameter($this, "apid", "");
1121  }
1122 
1123  $wtpl->setVariable("APPROVAL", $lng->txt("blog_needs_approval"));
1124  }
1125 
1126  if ($posting_edit) {
1127  $actions[] = $ui_factory->link()->standard(
1128  $lng->txt("edit_content"),
1129  $ilCtrl->getLinkTargetByClass("ilblogpostinggui", "edit")
1130  );
1131  $more_link = $ilCtrl->getLinkTargetByClass("ilblogpostinggui", "edit");
1132 
1133  // #11858
1134  if ($is_active) {
1135  $actions[] = $ui_factory->link()->standard(
1136  $lng->txt("blog_toggle_draft"),
1137  $ilCtrl->getLinkTargetByClass("ilblogpostinggui", "deactivatePageToList")
1138  );
1139  } else {
1140  $actions[] = $ui_factory->link()->standard(
1141  $lng->txt("blog_toggle_final"),
1142  $ilCtrl->getLinkTargetByClass("ilblogpostinggui", "activatePageToList")
1143  );
1144  }
1145 
1146  $actions[] = $ui_factory->link()->standard(
1147  $lng->txt("rename"),
1148  $ilCtrl->getLinkTargetByClass("ilblogpostinggui", "edittitle")
1149  );
1150 
1151  if ($this->blog_settings->getKeywords()) { // #13616
1152  $actions[] = $ui_factory->link()->standard(
1153  $lng->txt("blog_edit_keywords"),
1154  $ilCtrl->getLinkTargetByClass("ilblogpostinggui", "editKeywords")
1155  );
1156  }
1157 
1158  $actions[] = $ui_factory->link()->standard(
1159  $lng->txt("blog_edit_date"),
1160  $ilCtrl->getLinkTargetByClass("ilblogpostinggui", "editdate")
1161  );
1162 
1163  $actions[] = $ui_factory->link()->standard(
1164  $lng->txt("delete"),
1165  $ilCtrl->getLinkTargetByClass("ilblogpostinggui", "deleteBlogPostingConfirmationScreen")
1166  );
1167  } elseif ($is_admin) {
1168  // #10513
1169  if ($is_active) {
1170  $ilCtrl->setParameter($this, "apid", $item["id"]);
1171  $actions[] = $ui_factory->link()->standard(
1172  $lng->txt("blog_toggle_draft_admin"),
1173  $ilCtrl->getLinkTarget($this, "deactivateAdmin")
1174  );
1175  $ilCtrl->setParameter($this, "apid", "");
1176  }
1177 
1178  $actions[] = $ui_factory->link()->standard(
1179  $lng->txt("delete"),
1180  $ilCtrl->getLinkTargetByClass("ilblogpostinggui", "deleteBlogPostingConfirmationScreen")
1181  );
1182  }
1183 
1184  $dd = $ui_factory->dropdown()->standard($actions)->withLabel($this->lng->txt("actions"));
1185 
1186  $wtpl->setCurrentBlock("actions");
1187  $wtpl->setVariable("ACTION_SELECTOR", $ui_renderer->render($dd));
1188  $wtpl->parseCurrentBlock();
1189  }
1190 
1191  // comments
1192  if ($this->object->getNotesStatus() && !$a_link_template && !$this->disable_notes) {
1193  // count (public) notes
1194  $notes_context = $this->notes
1195  ->data()
1196  ->context(
1197  $this->obj_id,
1198  (int) $item["id"],
1199  "blp"
1200  );
1201  $count = $this->notes
1202  ->domain()
1203  ->getNrOfCommentsForContext($notes_context);
1204 
1205  if ($a_cmd !== "preview") {
1206  $wtpl->setCurrentBlock("comments");
1207  $wtpl->setVariable("TEXT_COMMENTS", $lng->txt("blog_comments"));
1208  $wtpl->setVariable("URL_COMMENTS", $preview);
1209  $wtpl->setVariable("COUNT_COMMENTS", $count);
1210  $wtpl->parseCurrentBlock();
1211  }
1212  }
1213 
1214  // permanent link
1215  if ($this->node_id !== null &&
1216  $a_cmd !== "preview") {
1217  if ($this->id_type === self::WORKSPACE_NODE_ID) {
1218  $goto = $this->gui->permanentLink(0, (int) $this->node_id)->getPermanentLink((int) $item["id"]);
1219  } else {
1220  $goto = $this->gui->permanentLink((int) $this->node_id)->getPermanentLink((int) $item["id"]);
1221  }
1222  $wtpl->setCurrentBlock("permalink");
1223  $wtpl->setVariable("URL_PERMALINK", $goto);
1224  $wtpl->setVariable("TEXT_PERMALINK", $lng->txt("blog_link"));
1225  $wtpl->parseCurrentBlock();
1226  }
1227 
1228  $snippet = ilBlogPostingGUI::getSnippet(
1229  $item["id"],
1230  $this->blog_settings->getAbstractShorten(),
1231  $this->blog_settings->getAbstractShortenLength(),
1232  "&hellip;",
1233  $this->blog_settings->getAbstractImage(),
1234  $this->blog_settings->getAbstractImageWidth(),
1235  $this->blog_settings->getAbstractImageHeight(),
1236  $a_export_directory
1237  );
1238 
1239  if ($snippet) {
1240  $wtpl->setCurrentBlock("more");
1241  $wtpl->setVariable("URL_MORE", $more_link);
1242  $wtpl->setVariable("TEXT_MORE", $lng->txt("blog_list_more"));
1243  $wtpl->parseCurrentBlock();
1244  }
1245 
1246 
1247 
1248  if (!$is_active) {
1249  $wtpl->setCurrentBlock("draft_text");
1250  $wtpl->setVariable("DRAFT_TEXT", $lng->txt("blog_draft_text"));
1251  $wtpl->parseCurrentBlock();
1252  $wtpl->setVariable("DRAFT_CLASS", " ilBlogListItemDraft");
1253  }
1254 
1255  // reading time
1256  $reading_time = $this->reading_time_manager->getReadingTime(
1257  $this->object->getId(),
1258  $item["id"]
1259  );
1260  if (!is_null($reading_time)) {
1261  $this->lng->loadLanguageModule("copg");
1262  $wtpl->setCurrentBlock("reading_time");
1263  $wtpl->setVariable(
1264  "READING_TIME",
1265  $this->lng->txt("copg_est_reading_time") . ": " .
1266  sprintf($this->lng->txt("copg_x_minutes"), $reading_time)
1267  );
1268  $wtpl->parseCurrentBlock();
1269  }
1270 
1271  $wtpl->setCurrentBlock("posting");
1272 
1273  $author = "";
1274  if ($this->id_type === self::REPOSITORY_NODE_ID) {
1275  $authors = array();
1276 
1277  $author_id = $item["author"];
1278  if ($author_id) {
1279  $authors[] = $this->profile_gui->getNamePresentation($author_id);
1280  }
1281 
1282  if (isset($item["editors"])) {
1283  foreach ($item["editors"] as $editor_id) {
1284  $authors[] = $this->profile_gui->getNamePresentation($editor_id);
1285  }
1286  }
1287 
1288  if ($authors) {
1289  $author = implode(", ", $authors) . " - ";
1290  }
1291  }
1292 
1293  // title
1294  $wtpl->setVariable("URL_TITLE", $preview);
1295  $wtpl->setVariable("TITLE", $item["title"]);
1296 
1297  $kw = ilBlogPosting::getKeywords($this->obj_id, $item["id"]);
1298  natcasesort($kw);
1299  $keywords = (count($kw) > 0)
1300  ? "<br>" . $this->lng->txt("keywords") . ": " . implode(", ", $kw)
1301  : "";
1302 
1303  $wtpl->setVariable("DATETIME", $author .
1304  ilDatePresentation::formatDate($item["created"]) . $keywords);
1305 
1306  // content
1307  $wtpl->setVariable("CONTENT", $snippet);
1308 
1309  $wtpl->parseCurrentBlock();
1310  }
1311 
1312  // permalink
1313  if ($a_cmd === "previewFullscreen") {
1314  $ref_id = ($this->id_type === self::WORKSPACE_NODE_ID)
1315  ? 0
1316  : $this->node_id;
1317  $wsp_id = ($this->id_type === self::WORKSPACE_NODE_ID)
1318  ? $this->node_id
1319  : 0;
1320  $this->gui->permanentLink($ref_id, $wsp_id)->setPermanentLink();
1321  }
1322 
1323  if (!$is_empty || $a_show_inactive) {
1324  return $wtpl->get();
1325  }
1326  return "";
1327  }
static _lookupActive(int $a_id, string $a_parent_type, bool $a_check_scheduled_activation=false, string $a_lang="-")
lookup activation status
static formatDate(ilDateTime $date, bool $a_skip_day=false, bool $a_include_wd=false, bool $include_seconds=false, ilObjUser $user=null,)
txt(string $a_topic, string $a_default_lang_fallback_mod="")
gets the text for a given topic if the topic is not in the list, the topic itself with "-" will be re...
UIFactory $ui_factory
const IL_CAL_DATE
isAdmin()
Check if user has admin access (approve, may edit & deactivate all postings)
static getSnippet(int $a_id, bool $a_truncate=false, int $a_truncate_length=500, string $a_truncate_sign="...", bool $a_include_picture=false, int $a_picture_width=144, int $a_picture_height=144, string $a_export_directory=null)
Get first text paragraph of page.
static getKeywords(int $a_obj_id, int $a_posting_id)
UIRenderer $ui_renderer
buildExportLink(string $a_template, string $a_type, string $a_id)
Build export link.
+ Here is the call graph for this function:
+ Here is the caller graph for this function:

◆ renderNavigation()

ilObjBlogGUI::renderNavigation ( string  $a_list_cmd = "render",
string  $a_posting_cmd = "preview",
string  $a_link_template = null,
bool  $a_show_inactive = false,
int  $a_blpg = 0 
)

Build navigation blocks.

Definition at line 1696 of file class.ilObjBlogGUI.php.

References $DIC, $ilSetting, $items, ilObject2GUI\$node_id, ilObjectGUI\$settings, ilObjectGUI\$ui_factory, ilObjectGUI\$ui_renderer, $url, CLIENT_ID, ilRSSButtonGUI\get(), ilRSSButtonGUI\ICON_RSS, ILIAS\Repository\lng(), renderNavigationByAuthors(), renderNavigationByDate(), and renderNavigationByKeywords().

Referenced by executeCommand(), preview(), and render().

1702  : string {
1704  $a_items = $this->items;
1705  $blpg = ($a_blpg > 0)
1706  ? $a_blpg
1707  : $this->blpg;
1708 
1709  if ($this->blog_settings->getOrder()) {
1710  $order = array_flip($this->blog_settings->getOrder());
1711  } else {
1712  $order = array(
1713  "navigation" => 0
1714  ,"keywords" => 2
1715  ,"authors" => 1
1716  );
1717  }
1718 
1719  $wtpl = new ilTemplate("tpl.blog_list_navigation.html", true, true, "components/ILIAS/Blog");
1720 
1721  $blocks = array();
1722 
1723  // by date
1724  if (count($a_items)) {
1725  $blocks[$order["navigation"]] = array(
1726  $this->lng->txt("blog_navigation"),
1727  $this->renderNavigationByDate($a_items, $a_list_cmd, $a_posting_cmd, $a_link_template, $a_show_inactive, $a_blpg)
1728  );
1729  }
1730 
1731  if ($this->blog_settings->getKeywords()) {
1732  // keywords
1733  $may_edit_keywords = ($blpg > 0 &&
1734  $this->blog_access->mayEditPosting($blpg) &&
1735  $a_list_cmd !== "preview" &&
1736  $a_list_cmd !== "gethtml" &&
1737  !$a_link_template);
1738  $keywords = $this->renderNavigationByKeywords($a_list_cmd, $a_show_inactive, (string) $a_link_template, $a_blpg);
1739  if ($keywords || $may_edit_keywords) {
1740  if (!$keywords) {
1741  $keywords = $this->lng->txt("blog_no_keywords");
1742  }
1743  $cmd = null;
1744  $blocks[$order["keywords"]] = array(
1745  $this->lng->txt("blog_keywords"),
1746  $keywords,
1747  $cmd
1748  ? array($cmd, $this->lng->txt("blog_edit_keywords"))
1749  : null
1750  );
1751  }
1752  }
1753 
1754  // is not part of (html) export
1755  if (!$a_link_template) {
1756  // authors
1757  if ($this->id_type === self::REPOSITORY_NODE_ID &&
1758  $this->blog_settings->getAuthors()) {
1759  $authors = $this->renderNavigationByAuthors($a_items, $a_list_cmd, $a_show_inactive);
1760  if ($authors) {
1761  $blocks[$order["authors"]] = array($this->lng->txt("blog_authors"), $authors);
1762  }
1763  }
1764 
1765  // rss
1766  if ($this->blog_settings->getRSS() &&
1767  $ilSetting->get('enable_global_profiles') &&
1768  $a_list_cmd === "preview") {
1769  // #10827
1770  $blog_id = $this->node_id;
1771  if ($this->id_type !== self::WORKSPACE_NODE_ID) {
1772  $blog_id .= "_cll";
1773  }
1774  $url = ILIAS_HTTP_PATH . "/feed.php?blog_id=" . $blog_id .
1775  "&client_id=" . rawurlencode(CLIENT_ID);
1776 
1777  $wtpl->setVariable("RSS_BUTTON", ilRSSButtonGUI::get(ilRSSButtonGUI::ICON_RSS, $url));
1778  }
1779  }
1780 
1781  if (count($blocks)) {
1782  global $DIC;
1783 
1784  $ui_factory = $DIC->ui()->factory();
1785  $ui_renderer = $DIC->ui()->renderer();
1786 
1787  ksort($blocks);
1788  foreach ($blocks as $block) {
1789  $title = $block[0];
1790 
1791  $content = $block[1];
1792 
1793  $secondary_panel = $ui_factory->panel()->secondary()->legacy($title, $ui_factory->legacy($content));
1794 
1795  if (isset($block[2]) && is_array($block[2])) {
1796  $link = $ui_factory->button()->shy($block[2][1], $block[2][0]);
1797  $secondary_panel = $secondary_panel->withFooter($link);
1798  }
1799 
1800  $wtpl->setCurrentBlock("block_bl");
1801  $wtpl->setVariable("BLOCK", $ui_renderer->render($secondary_panel));
1802  $wtpl->parseCurrentBlock();
1803  }
1804  }
1805 
1806  return $wtpl->get();
1807  }
renderNavigationByKeywords(string $a_list_cmd="render", bool $a_show_inactive=false, string $a_link_template="", int $a_blpg=0)
Build navigation by keywords block.
renderNavigationByDate(array $a_items, string $a_list_cmd="render", string $a_posting_cmd="preview", ?string $a_link_template=null, bool $a_show_inactive=false, int $a_blpg=0)
Build navigation by date block.
renderNavigationByAuthors(array $a_items, string $a_list_cmd="render", bool $a_show_inactive=false)
$url
Definition: shib_logout.php:63
UIFactory $ui_factory
const CLIENT_ID
Definition: constants.php:41
global $DIC
Definition: shib_login.php:25
static get(string $a_type, string $a_href="")
Get icon html.
global $ilSetting
Definition: privfeed.php:32
UIRenderer $ui_renderer
ilSetting $settings
+ Here is the call graph for this function:
+ Here is the caller graph for this function:

◆ renderNavigationByAuthors()

ilObjBlogGUI::renderNavigationByAuthors ( array  $a_items,
string  $a_list_cmd = "render",
bool  $a_show_inactive = false 
)
protected

Definition at line 1596 of file class.ilObjBlogGUI.php.

References ilObject2GUI\$ctrl, ilObjectGUI\$id, $url, $user_id, ilPageObject\_lookupActive(), ilObjUser\_lookupName(), ilObject\_lookupType(), and ilUserUtil\getNamePresentation().

Referenced by renderNavigation().

1600  : string {
1601  $ilCtrl = $this->ctrl;
1602 
1603  $authors = array();
1604  foreach ($a_items as $month => $items) {
1605  foreach ($items as $item) {
1606  if (($a_show_inactive || ilBlogPosting::_lookupActive($item["id"], "blp"))) {
1607  if ($item["author"]) {
1608  $authors[] = $item["author"];
1609  }
1610 
1611  if (isset($item["editors"])) {
1612  foreach ($item["editors"] as $editor_id) {
1613  if ($editor_id != $item["author"]) {
1614  $authors[] = $editor_id;
1615  }
1616  }
1617  }
1618  }
1619  }
1620  }
1621 
1622  $authors = array_unique($authors);
1623 
1624  // filter out deleted users
1625  $authors = array_filter($authors, function ($id) {
1626  return ilObject::_lookupType($id) == "usr";
1627  });
1628 
1629  if (count($authors) > 1) {
1630  $list = array();
1631  foreach ($authors as $user_id) {
1632  if ($user_id) {
1633  $ilCtrl->setParameter($this, "ath", $user_id);
1634  $url = $ilCtrl->getLinkTarget($this, $a_list_cmd);
1635  $ilCtrl->setParameter($this, "ath", "");
1636 
1637  $base_name = ilUserUtil::getNamePresentation($user_id);
1638  if (substr($base_name, 0, 1) == "[") {
1639  $name = ilUserUtil::getNamePresentation($user_id, true);
1640  $sort = $name;
1641  } else {
1643  $user_id,
1644  true,
1645  false,
1646  "",
1647  false,
1648  true,
1649  false
1650  );
1651  $name_arr = ilObjUser::_lookupName($user_id);
1652  $sort = $name_arr["lastname"] . " " . $name_arr["firstname"];
1653  }
1654 
1655  $idx = trim(strip_tags($sort)) . "///" . $user_id; // #10934
1656  $list[$idx] = array($name, $url);
1657  }
1658  }
1659  ksort($list);
1660 
1661  $wtpl = new ilTemplate("tpl.blog_list_navigation_authors.html", true, true, "components/ILIAS/Blog");
1662 
1663  $wtpl->setCurrentBlock("author");
1664  foreach ($list as $author) {
1665  $wtpl->setVariable("TXT_AUTHOR", $author[0]);
1666  $wtpl->setVariable("URL_AUTHOR", $author[1]);
1667  $wtpl->parseCurrentBlock();
1668  }
1669 
1670  return $wtpl->get();
1671  }
1672  return "";
1673  }
static _lookupActive(int $a_id, string $a_parent_type, bool $a_check_scheduled_activation=false, string $a_lang="-")
lookup activation status
static _lookupName(int $a_user_id)
lookup user name
$url
Definition: shib_logout.php:63
static getNamePresentation( $a_user_id, bool $a_user_image=false, bool $a_profile_link=false, string $a_profile_back_link='', bool $a_force_first_lastname=false, bool $a_omit_login=false, bool $a_sortable=true, bool $a_return_data_array=false, $a_ctrl_path='ilpublicuserprofilegui')
Default behaviour is:
static _lookupType(int $id, bool $reference=false)
+ Here is the call graph for this function:
+ Here is the caller graph for this function:

◆ renderNavigationByDate()

ilObjBlogGUI::renderNavigationByDate ( array  $a_items,
string  $a_list_cmd = "render",
string  $a_posting_cmd = "preview",
?string  $a_link_template = null,
bool  $a_show_inactive = false,
int  $a_blpg = 0 
)
protected

Build navigation by date block.

Definition at line 1344 of file class.ilObjBlogGUI.php.

References ilObject2GUI\$ctrl, ilObjectGUI\$id, $month, $url, ilPageObject\_lookupActive(), ilCalendarUtil\_numericMonthToString(), buildExportLink(), ILIAS\Repository\ctrl(), ILIAS\Repository\lng(), ilObjBlog\NAV_MODE_LIST, and ILIAS\Repository\ui().

Referenced by renderNavigation().

1351  : string {
1352  $ilCtrl = $this->ctrl;
1353 
1354  $blpg = ($a_blpg > 0)
1355  ? $a_blpg
1356  : $this->blpg;
1357 
1358 
1359  // gather page active status
1360  foreach ($a_items as $month => $postings) {
1361  foreach (array_keys($postings) as $id) {
1362  $active = ilBlogPosting::_lookupActive($id, "blp");
1363  if (!$a_show_inactive && !$active) {
1364  unset($a_items[$month][$id]);
1365  } else {
1366  $a_items[$month][$id]["active"] = $active;
1367  }
1368  }
1369  if (!count($a_items[$month])) {
1370  unset($a_items[$month]);
1371  }
1372  }
1373 
1374  // list month (incl. postings)
1375  if ($this->blog_settings->getNavMode() === ilObjBlog::NAV_MODE_LIST || $a_link_template) {
1376  $max_months = $this->blog_settings->getNavModeListMonths();
1377 
1378  $wtpl = new ilTemplate("tpl.blog_list_navigation_by_date.html", true, true, "components/ILIAS/Blog");
1379 
1380  $ilCtrl->setParameter($this, "blpg", "");
1381 
1382  $counter = $mon_counter = $last_year = 0;
1383  foreach ($a_items as $month => $postings) {
1384  if (!$a_link_template && $max_months && $mon_counter >= $max_months) {
1385  break;
1386  }
1387 
1388  $add_year = false;
1389  $year = substr($month, 0, 4);
1390  if (!$last_year || $year != $last_year) {
1391  // #13562
1392  $add_year = true;
1393  $last_year = $year;
1394  }
1395 
1396  $mon_counter++;
1397 
1398  $month_name = ilCalendarUtil::_numericMonthToString((int) substr($month, 5));
1399  if (!$a_link_template) {
1400  $ilCtrl->setParameter($this, "bmn", $month);
1401  $month_url = $ilCtrl->getLinkTarget($this, $a_list_cmd);
1402  } else {
1403  $month_url = $this->buildExportLink($a_link_template, "list", (string) $month);
1404  }
1405 
1406  // list postings for month
1407  //if($counter < $max_detail_postings)
1408  if ($mon_counter <= $this->blog_settings->getNavModeListMonthsWithPostings()) {
1409  if ($add_year) {
1410  $wtpl->setCurrentBlock("navigation_year_details");
1411  $wtpl->setVariable("YEAR", $year);
1412  $wtpl->parseCurrentBlock();
1413  }
1414 
1415  foreach ($postings as $id => $posting) {
1416  //if($max_detail_postings && $counter >= $max_detail_postings)
1417  //{
1418  // break;
1419  //}
1420 
1421  $counter++;
1422 
1423  $caption = /* ilDatePresentation::formatDate($posting["created"], IL_CAL_DATETIME).
1424  ", ".*/ $posting["title"];
1425 
1426  if (!$a_link_template) {
1427  $ilCtrl->setParameterByClass("ilblogpostinggui", "bmn", $month);
1428  $ilCtrl->setParameterByClass("ilblogpostinggui", "blpg", $id);
1429  $url = $ilCtrl->getLinkTargetByClass("ilblogpostinggui", $a_posting_cmd);
1430  } else {
1431  $url = $this->buildExportLink($a_link_template, "posting", (string) $id);
1432  }
1433 
1434  if (!$posting["active"]) {
1435  $wtpl->setVariable("NAV_ITEM_DRAFT", $this->lng->txt("blog_draft"));
1436  } elseif ($this->blog_settings->getApproval() && !$posting["approved"]) {
1437  $wtpl->setVariable("NAV_ITEM_APPROVAL", $this->lng->txt("blog_needs_approval"));
1438  }
1439 
1440  $wtpl->setCurrentBlock("navigation_item");
1441  $wtpl->setVariable("NAV_ITEM_URL", $url);
1442  $wtpl->setVariable("NAV_ITEM_CAPTION", $caption);
1443  $wtpl->parseCurrentBlock();
1444  }
1445 
1446  $wtpl->setCurrentBlock("navigation_month_details");
1447  $wtpl->setVariable("NAV_MONTH", $month_name);
1448  $wtpl->setVariable("URL_MONTH", $month_url);
1449  }
1450  // summarized month
1451  else {
1452  if ($add_year) {
1453  $wtpl->setCurrentBlock("navigation_year");
1454  $wtpl->setVariable("YEAR", $year);
1455  $wtpl->parseCurrentBlock();
1456  }
1457 
1458  $wtpl->setCurrentBlock("navigation_month");
1459  $wtpl->setVariable("MONTH_NAME", $month_name);
1460  $wtpl->setVariable("URL_MONTH", $month_url);
1461  $wtpl->setVariable("MONTH_COUNT", count($postings));
1462  }
1463  $wtpl->parseCurrentBlock();
1464  }
1465  if (!$a_link_template) {
1466  $this->ctrl->setParameterByClass(self::class, "bmn", null);
1467  $url = $this->ctrl->getLinkTargetByClass(self::class, $a_list_cmd);
1468  } else {
1469  $url = "index.html";
1470  }
1471 
1472  $wtpl->setVariable(
1473  "STARTING_PAGE",
1474  $this->ui->renderer()->render(
1475  $this->ui->factory()->link()->standard(
1476  $this->lng->txt("blog_starting_page"),
1477  $url
1478  )
1479  )
1480  );
1481  }
1482  // single month
1483  else {
1484  $wtpl = new ilTemplate("tpl.blog_list_navigation_month.html", true, true, "components/ILIAS/Blog");
1485 
1486  $ilCtrl->setParameter($this, "blpg", "");
1487 
1488  $month_options = array();
1489  foreach ($a_items as $month => $postings) {
1490  $month_name = $this->gui->presentation()->util()->getMonthPresentation($month);
1491 
1492  $month_options[$month] = $month_name;
1493 
1494  if ($month == $this->month) {
1495  if (!$a_link_template) {
1496  $ilCtrl->setParameter($this, "bmn", $month);
1497  $month_url = $ilCtrl->getLinkTarget($this, $a_list_cmd);
1498  } else {
1499  $month_url = $this->buildExportLink($a_link_template, "list", (string) $month);
1500  }
1501 
1502  foreach ($postings as $id => $posting) {
1503  $caption = /* ilDatePresentation::formatDate($posting["created"], IL_CAL_DATETIME).
1504  ", ".*/ $posting["title"];
1505 
1506  if (!$a_link_template) {
1507  $ilCtrl->setParameterByClass("ilblogpostinggui", "bmn", $month);
1508  $ilCtrl->setParameterByClass("ilblogpostinggui", "blpg", $id);
1509  $url = $ilCtrl->getLinkTargetByClass("ilblogpostinggui", $a_posting_cmd);
1510  } else {
1511  $url = $this->buildExportLink($a_link_template, "posting", (string) $id);
1512  }
1513 
1514  if (!$posting["active"]) {
1515  $wtpl->setVariable("NAV_ITEM_DRAFT", $this->lng->txt("blog_draft"));
1516  } elseif ($this->blog_settings->getApproval() && !$posting["approved"]) {
1517  $wtpl->setVariable("NAV_ITEM_APPROVAL", $this->lng->txt("blog_needs_approval"));
1518  }
1519 
1520  $wtpl->setCurrentBlock("navigation_item");
1521  $wtpl->setVariable("NAV_ITEM_URL", $url);
1522  $wtpl->setVariable("NAV_ITEM_CAPTION", $caption);
1523  $wtpl->parseCurrentBlock();
1524  }
1525 
1526  $wtpl->setCurrentBlock("navigation_month_details");
1527  if ($blpg > 0) {
1528  $wtpl->setVariable("NAV_MONTH", $month_name);
1529  $wtpl->setVariable("URL_MONTH", $month_url);
1530  }
1531  $wtpl->parseCurrentBlock();
1532  }
1533  }
1534 
1535  if ($blpg === 0) {
1536  $wtpl->setCurrentBlock("option_bl");
1537  foreach ($month_options as $value => $caption) {
1538  $wtpl->setVariable("OPTION_VALUE", $value);
1539  $wtpl->setVariable("OPTION_CAPTION", $caption);
1540  if ($value == $this->month) {
1541  $wtpl->setVariable("OPTION_SEL", ' selected="selected"');
1542  }
1543  $wtpl->parseCurrentBlock();
1544  }
1545 
1546  $wtpl->setVariable("FORM_ACTION", $ilCtrl->getFormAction($this, $a_list_cmd));
1547  }
1548  }
1549  $ilCtrl->setParameter($this, "bmn", $this->month);
1550  $ilCtrl->setParameterByClass("ilblogpostinggui", "bmn", "");
1551  return $wtpl->get();
1552  }
static _lookupActive(int $a_id, string $a_parent_type, bool $a_check_scheduled_activation=false, string $a_lang="-")
lookup activation status
const NAV_MODE_LIST
$url
Definition: shib_logout.php:63
static _numericMonthToString(int $a_month, bool $a_long=true, ilLanguage $lng=null)
numeric month to string
buildExportLink(string $a_template, string $a_type, string $a_id)
Build export link.
+ Here is the call graph for this function:
+ Here is the caller graph for this function:

◆ renderNavigationByKeywords()

ilObjBlogGUI::renderNavigationByKeywords ( string  $a_list_cmd = "render",
bool  $a_show_inactive = false,
string  $a_link_template = "",
int  $a_blpg = 0 
)
protected

Build navigation by keywords block.

Definition at line 1557 of file class.ilObjBlogGUI.php.

References ilObject2GUI\$ctrl, $url, buildExportLink(), getKeywords(), and ilTagging\getRelevanceClass().

Referenced by renderNavigation().

1562  : string {
1563  $ilCtrl = $this->ctrl;
1564 
1565  $blpg = ($a_blpg > 0)
1566  ? $a_blpg
1567  : $this->blpg;
1568 
1569  $keywords = $this->getKeywords($a_show_inactive, $blpg);
1570  if ($keywords) {
1571  $wtpl = new ilTemplate("tpl.blog_list_navigation_keywords.html", true, true, "components/ILIAS/Blog");
1572 
1573  $max = max($keywords);
1574 
1575  $wtpl->setCurrentBlock("keyword");
1576  foreach ($keywords as $keyword => $counter) {
1577  if (!$a_link_template) {
1578  $ilCtrl->setParameter($this, "kwd", urlencode((string) $keyword)); // #15885
1579  $url = $ilCtrl->getLinkTarget($this, $a_list_cmd);
1580  $ilCtrl->setParameter($this, "kwd", "");
1581  } else {
1582  $url = $this->buildExportLink($a_link_template, "keyword", (string) $keyword);
1583  }
1584 
1585  $wtpl->setVariable("TXT_KEYWORD", $keyword);
1586  $wtpl->setVariable("CLASS_KEYWORD", ilTagging::getRelevanceClass($counter, $max));
1587  $wtpl->setVariable("URL_KEYWORD", $url);
1588  $wtpl->parseCurrentBlock();
1589  }
1590 
1591  return $wtpl->get();
1592  }
1593  return "";
1594  }
$url
Definition: shib_logout.php:63
static getRelevanceClass(int $cnt, int $max)
getKeywords(bool $a_show_inactive, ?int $a_posting_id=null)
Get keywords for single posting or complete blog.
buildExportLink(string $a_template, string $a_type, string $a_id)
Build export link.
+ Here is the call graph for this function:
+ Here is the caller graph for this function:

◆ renderToolbarNavigation()

ilObjBlogGUI::renderToolbarNavigation ( array  $a_items,
bool  $single_posting = false 
)

Toolbar navigation.

Definition at line 1678 of file class.ilObjBlogGUI.php.

Referenced by executeCommand(), and preview().

1681  : void {
1682  $nav_renderer = $this->gui->navigation()->toolbarNavigationRenderer();
1683  $nav_renderer->renderToolbarNavigation(
1684  $this->blog_access,
1685  $a_items,
1686  $this->blpg,
1687  $single_posting,
1688  $this->month,
1689  $this->user_page
1690  );
1691  }
+ Here is the caller graph for this function:

◆ setContentStyleSheet()

ilObjBlogGUI::setContentStyleSheet ( ilGlobalTemplateInterface  $a_tpl = null)

Definition at line 2312 of file class.ilObjBlogGUI.php.

References ilObject2GUI\$tpl, ilGlobalTemplateInterface\addCss(), and ILIAS\Repository\object().

Referenced by executeCommand(), render(), and renderFullScreen().

2314  : void {
2315  $tpl = $this->tpl;
2316 
2317  if ($a_tpl) {
2318  $ctpl = $a_tpl;
2319  } else {
2320  $ctpl = $tpl;
2321  }
2322 
2323  $this->content_style_gui->addCss(
2324  $ctpl,
2325  $this->object->getRefId(),
2326  $this->object->getId()
2327  );
2328  }
ilGlobalTemplateInterface $tpl
addCss(string $a_css_file, string $media="screen")
Add a css file that should be included in the header.
+ Here is the call graph for this function:
+ Here is the caller graph for this function:

◆ setNotification()

ilObjBlogGUI::setNotification ( )
protected

Definition at line 2000 of file class.ilObjBlogGUI.php.

References ilObject2GUI\$ctrl, ilObjectGUI\$obj_id, ilObject2GUI\$user, ilNotification\setNotification(), and ilNotification\TYPE_BLOG.

2000  : void
2001  {
2002  $ilUser = $this->user;
2003  $ilCtrl = $this->ctrl;
2004 
2005  switch ($this->ntf) {
2006  case 1:
2008  break;
2009 
2010  case 2:
2012  break;
2013  }
2014 
2015  $ilCtrl->redirect($this, "preview");
2016  }
static setNotification(int $type, int $user_id, int $id, bool $status=true)
Set notification status for object and user.
+ Here is the call graph for this function:

◆ setSettingsSubTabs()

ilObjBlogGUI::setSettingsSubTabs ( string  $a_active)
protected

Definition at line 198 of file class.ilObjBlogGUI.php.

References ilObject2GUI\$access, ilObjectGUI\$tree, ilRBACAccessHandler\checkAccess(), ilTree\checkForParentType(), ILIAS\Repository\ctrl(), ILIAS\Repository\lng(), and ILIAS\Repository\object().

Referenced by executeCommand().

198  : void
199  {
200  $tree = $this->tree;
202 
203  // general properties
204  $this->tabs_gui->addSubTab(
205  "properties",
206  $this->lng->txt("general"),
207  $this->ctrl->getLinkTarget($this, 'edit')
208  );
209 
210  $this->tabs_gui->addSubTab(
211  "side_blocks",
212  $this->lng->txt("blog_side_blocks"),
213  $this->ctrl->getLinkTargetByClass(
214  [\ILIAS\Blog\Settings\BlockSettingsGUI::class],
215  ""
216  )
217  );
218 
219  $this->tabs_gui->addSubTab(
220  "style",
221  $this->lng->txt("obj_sty"),
222  $this->ctrl->getLinkTargetByClass("ilobjectcontentstylesettingsgui", "")
223  );
224 
225  // notification settings for blogs in courses and groups
226  if ($this->id_type === self::REPOSITORY_NODE_ID) {
227  $grp_ref_id = $tree->checkForParentType($this->object->getRefId(), 'grp');
228  $crs_ref_id = $tree->checkForParentType($this->object->getRefId(), 'crs');
229 
230  if ($grp_ref_id > 0 || $crs_ref_id > 0) {
231  if ($access->checkAccess('write', '', $this->ref_id)) {
232  $this->tabs_gui->addSubTab(
233  'notifications',
234  $this->lng->txt("notifications"),
235  $this->ctrl->getLinkTargetByClass("ilobjnotificationsettingsgui", '')
236  );
237  }
238  }
239  }
240 
241  $this->tabs_gui->activateSubTab($a_active);
242  }
Interface Observer Contains several chained tasks and infos about them.
checkAccess(string $a_permission, string $a_cmd, int $a_ref_id, string $a_type="", ?int $a_obj_id=null, ?int $a_tree_id=null)
check access for an object (provide $a_type and $a_obj_id if available for better performance) ...
checkForParentType(int $a_ref_id, string $a_type, bool $a_exclude_source_check=false)
Check for parent type e.g check if a folder (ref_id 3) is in a parent course obj => checkForParentTyp...
ilAccessHandler $access
+ Here is the call graph for this function:
+ Here is the caller graph for this function:

◆ setTabs()

ilObjBlogGUI::setTabs ( )
protected

Definition at line 249 of file class.ilObjBlogGUI.php.

References $help, ilObject2GUI\$lng, ilObject2GUI\checkPermissionBool(), ILIAS\Repository\ctrl(), ILIAS\Repository\lng(), and ilLanguage\txt().

249  : void
250  {
251  $lng = $this->lng;
252  $ilHelp = $this->help;
253 
254  if ($this->id_type === self::WORKSPACE_NODE_ID) {
255  $this->ctrl->setParameter($this, "wsp_id", $this->node_id);
256  }
257 
258  $ilHelp->setScreenIdComponent("blog");
259 
260  if ($this->checkPermissionBool("read")) {
261  $this->ctrl->setParameterByClass(self::class, "bmn", null);
262  $this->tabs_gui->addTab(
263  "content",
264  $lng->txt("content"),
265  $this->ctrl->getLinkTarget($this, "")
266  );
267  }
268  if ($this->checkPermissionBool("read")) {
269  $this->tabs_gui->addTab(
270  "id_info",
271  $lng->txt("info_short"),
272  $this->ctrl->getLinkTargetByClass(array("ilobjbloggui", "ilinfoscreengui"), "showSummary")
273  );
274  }
275 
276  if ($this->checkPermissionBool("write")) {
277  $this->tabs_gui->addTab(
278  "settings",
279  $lng->txt("settings"),
280  $this->ctrl->getLinkTargetByClass(
281  [SettingsGUI::class],
282  ""
283  )
284  );
285 
286  if ($this->id_type === self::REPOSITORY_NODE_ID) {
287  $this->tabs_gui->addTab(
288  "contributors",
289  $lng->txt("blog_contributors"),
290  $this->ctrl->getLinkTarget($this, "contributors")
291  );
292  }
293 
294  if ($this->id_type === self::REPOSITORY_NODE_ID) {
295  $mdgui = new ilObjectMetaDataGUI($this->object, null, null, $this->call_by_reference);
296  $mdtab = $mdgui->getTab();
297  if ($mdtab) {
298  $this->tabs_gui->addTab(
299  "meta_data",
300  $this->lng->txt("meta_data"),
301  $mdtab
302  );
303  }
304  $this->tabs_gui->addTab(
305  "export",
306  $lng->txt("export"),
307  $this->ctrl->getLinkTargetByClass("ilexportgui", "")
308  );
309  }
310  }
311 
312  if ($this->blog_access->mayContribute()) {
313  $this->tabs_gui->addNonTabbedLink(
314  "preview",
315  $lng->txt("blog_preview"),
316  $this->ctrl->getLinkTarget($this, "preview")
317  );
318  }
319  parent::setTabs();
320  }
Class ilObjectMetaDataGUI.
txt(string $a_topic, string $a_default_lang_fallback_mod="")
gets the text for a given topic if the topic is not in the list, the topic itself with "-" will be re...
checkPermissionBool(string $perm, string $cmd="", string $type="", ?int $node_id=null)
+ Here is the call graph for this function:

◆ showExportGUI()

ilObjBlogGUI::showExportGUI ( )
protected

Definition at line 606 of file class.ilObjBlogGUI.php.

References ILIAS\Repository\ctrl(), ilObject2GUI\prepareOutput(), and ILIAS\Repository\tabs().

Referenced by executeCommand().

606  : void
607  {
608  $this->prepareOutput();
609  $this->tabs->activateTab("export");
610  $exp_gui = new ilExportGUI($this);
611  $this->ctrl->forwardCommand($exp_gui);
612  }
prepareOutput(bool $show_sub_objects=true)
+ Here is the call graph for this function:
+ Here is the caller graph for this function:

◆ triggerAssignmentTool()

ilObjBlogGUI::triggerAssignmentTool ( )
protected

Definition at line 630 of file class.ilObjBlogGUI.php.

References ilExerciseGSToolProvider\EXC_ASS_BUTTONS, ilExerciseGSToolProvider\EXC_ASS_IDS, and ilExerciseGSToolProvider\SHOW_EXC_ASSIGNMENT_INFO.

Referenced by executeCommand().

630  : void
631  {
632  $be = $this->domain->exercise($this->node_id);
633  $be_gui = $this->gui->exercise()->ilBlogExerciseGUI($this->node_id);
634  $assignments = $be->getAssignmentsOfBlog();
635  if (count($assignments) > 0) {
636  $ass_ids = array_map(static function ($i) {
637  return $i["ass_id"];
638  }, $assignments);
639  $this->tool_context->current()->addAdditionalData(ilExerciseGSToolProvider::SHOW_EXC_ASSIGNMENT_INFO, true);
640  $this->tool_context->current()->addAdditionalData(ilExerciseGSToolProvider::EXC_ASS_IDS, $ass_ids);
641  $this->tool_context->current()->addAdditionalData(
643  $be_gui->getActionButtons()
644  );
645  }
646  }
+ Here is the caller graph for this function:

Field Documentation

◆ $apid

int ilObjBlogGUI::$apid = 0
protected

Definition at line 65 of file class.ilObjBlogGUI.php.

◆ $author

int ilObjBlogGUI::$author = null
protected

Definition at line 57 of file class.ilObjBlogGUI.php.

◆ $blog_access

ILIAS Blog Access BlogAccess ilObjBlogGUI::$blog_access
protected

Definition at line 40 of file class.ilObjBlogGUI.php.

◆ $blog_request

StandardGUIRequest ilObjBlogGUI::$blog_request
protected

Definition at line 48 of file class.ilObjBlogGUI.php.

Referenced by __construct().

◆ $blog_settings

ILIAS Blog Settings Settings ilObjBlogGUI::$blog_settings = null
protected

Definition at line 37 of file class.ilObjBlogGUI.php.

◆ $blpg

int ilObjBlogGUI::$blpg = 0
protected

Definition at line 59 of file class.ilObjBlogGUI.php.

Referenced by getNotesSubId(), and initHeaderAction().

◆ $content_style_domain

ILIAS Style Content Object ObjectFacade ilObjBlogGUI::$content_style_domain
protected

Definition at line 72 of file class.ilObjBlogGUI.php.

◆ $content_style_gui

ILIAS Style Content GUIService ilObjBlogGUI::$content_style_gui
protected

Definition at line 71 of file class.ilObjBlogGUI.php.

◆ $disable_notes

bool ilObjBlogGUI::$disable_notes = false
protected

Definition at line 67 of file class.ilObjBlogGUI.php.

Referenced by executeCommand(), initHeaderAction(), and renderList().

◆ $domain

ILIAS Blog InternalDomainService ilObjBlogGUI::$domain
protected

Definition at line 41 of file class.ilObjBlogGUI.php.

◆ $gui

ILIAS Blog InternalGUIService ilObjBlogGUI::$gui
protected

Definition at line 42 of file class.ilObjBlogGUI.php.

Referenced by __construct().

◆ $help

ilHelpGUI ilObjBlogGUI::$help
protected

Definition at line 49 of file class.ilObjBlogGUI.php.

Referenced by setTabs().

◆ $http

ILIAS HTTP Services ilObjBlogGUI::$http
protected

Definition at line 69 of file class.ilObjBlogGUI.php.

◆ $items

array ilObjBlogGUI::$items = []
protected

Definition at line 55 of file class.ilObjBlogGUI.php.

Referenced by buildPostingList(), getItems(), and renderNavigation().

◆ $keyword

string ilObjBlogGUI::$keyword = ""
protected

Definition at line 56 of file class.ilObjBlogGUI.php.

Referenced by getKeywords(), and renderList().

◆ $month

string ilObjBlogGUI::$month = ""
protected

◆ $month_default

bool ilObjBlogGUI::$month_default = false
protected

Definition at line 58 of file class.ilObjBlogGUI.php.

◆ $nav_history

ilNavigationHistory ilObjBlogGUI::$nav_history
protected

Definition at line 51 of file class.ilObjBlogGUI.php.

Referenced by executeCommand().

◆ $new_type

string ilObjBlogGUI::$new_type = ""
protected

Definition at line 66 of file class.ilObjBlogGUI.php.

◆ $notes

ILIAS Notes Service ilObjBlogGUI::$notes
protected

Definition at line 44 of file class.ilObjBlogGUI.php.

◆ $ntf

int ilObjBlogGUI::$ntf = 0
protected

Definition at line 64 of file class.ilObjBlogGUI.php.

◆ $old_nr

int ilObjBlogGUI::$old_nr = 0
protected

Definition at line 60 of file class.ilObjBlogGUI.php.

◆ $ppage

int ilObjBlogGUI::$ppage = 0
protected

Definition at line 61 of file class.ilObjBlogGUI.php.

◆ $profile

ILIAS Repository Profile ProfileAdapter ilObjBlogGUI::$profile
protected

Definition at line 39 of file class.ilObjBlogGUI.php.

◆ $profile_gui

ILIAS Repository Profile ProfileGUI ilObjBlogGUI::$profile_gui
protected

Definition at line 38 of file class.ilObjBlogGUI.php.

◆ $prvm

string ilObjBlogGUI::$prvm
protected

Definition at line 63 of file class.ilObjBlogGUI.php.

◆ $rbacadmin

ilRbacAdmin ilObjBlogGUI::$rbacadmin
protected

Definition at line 52 of file class.ilObjBlogGUI.php.

Referenced by addContributor(), and removeContributor().

◆ $reading_time_gui

ILIAS Blog ReadingTime BlogSettingsGUI ilObjBlogGUI::$reading_time_gui
protected

Definition at line 45 of file class.ilObjBlogGUI.php.

◆ $reading_time_manager

ILIAS Blog ReadingTime ReadingTimeManager ilObjBlogGUI::$reading_time_manager
protected

Definition at line 46 of file class.ilObjBlogGUI.php.

◆ $rendered_content

string ilObjBlogGUI::$rendered_content = ""
protected

Definition at line 43 of file class.ilObjBlogGUI.php.

◆ $tabs

ilTabsGUI ilObjBlogGUI::$tabs
protected

◆ $tool_context

ContextServices ilObjBlogGUI::$tool_context
protected

Definition at line 68 of file class.ilObjBlogGUI.php.

◆ $ui

ILIAS DI UIServices ilObjBlogGUI::$ui
protected

Definition at line 70 of file class.ilObjBlogGUI.php.

◆ $user_page

int ilObjBlogGUI::$user_page = 0
protected

Definition at line 62 of file class.ilObjBlogGUI.php.


The documentation for this class was generated from the following file: