ILIAS  release_10 Revision v10.1-43-ga1241a92c2f
ilObjContentObject Class Reference

This file is part of ILIAS, a powerful learning management system published by ILIAS open source e-Learning e.V. More...

+ Inheritance diagram for ilObjContentObject:
+ Collaboration diagram for ilObjContentObject:

Public Member Functions

 create (bool $a_no_meta_data=false)
 create content object More...
 
 read ()
 
 setLayoutPerPage (bool $a_val)
 
 getLayoutPerPage ()
 
 setDisableDefaultFeedback (bool $a_val)
 Set disable default feedback for questions. More...
 
 getDisableDefaultFeedback ()
 
 setProgressIcons (bool $a_val)
 
 getProgressIcons ()
 
 setStoreTries (bool $a_val)
 
 getStoreTries ()
 
 setRestrictForwardNavigation (bool $a_val)
 
 getRestrictForwardNavigation ()
 
 getTree ()
 
 update ()
 
 updateAutoGlossaries ()
 
 import ()
 if implemented, this function should be called from an Out/GUI-Object More...
 
 createLMTree ()
 
 setAutoGlossaries (array $a_val)
 
 getAutoGlossaries ()
 
 removeAutoGlossary (int $a_glo_id)
 
 setForTranslation (bool $a_val)
 Set for translation (lm has been imported for translation purposes) More...
 
 getForTranslation ()
 
 getLMTree ()
 
 createImportDirectory ()
 creates data directory for import files (data_dir/lm_data/lm_<id>/import, depending on data directory that is set in ILIAS setup/ini) More...
 
 getDataDirectory ()
 
 getImportDirectory ()
 
 setImportDirectory (string $a_import_dir)
 
 createExportDirectory (string $a_type="xml")
 creates data directory for export files (data_dir/lm_data/lm_<id>/export, depending on data directory that is set in ILIAS setup/ini) More...
 
 getExportDirectory (string $a_type="xml")
 
 getLayout ()
 
 setLayout (string $a_layout)
 
 getPageHeader ()
 get page header mode (ilLMOBject::CHAPTER_TITLE | ilLMOBject::PAGE_TITLE | ilLMOBject::NO_HEADER) More...
 
 setPageHeader (string $a_pg_header=ilLMObject::CHAPTER_TITLE)
 set page header mode More...
 
 getTOCMode ()
 get toc mode ("chapters" | "pages") More...
 
 setTOCMode (string $a_toc_mode="chapters")
 set toc mode More...
 
 setActiveLMMenu (bool $a_act_lm_menu)
 
 isActiveLMMenu ()
 
 setActiveTOC (bool $a_toc)
 
 isActiveTOC ()
 
 setActiveNumbering (bool $a_num)
 
 isActiveNumbering ()
 
 setActivePrintView (bool $a_print)
 
 isActivePrintView ()
 
 setActivePreventGlossaryAppendix (bool $a_print)
 
 isActivePreventGlossaryAppendix ()
 
 setHideHeaderFooterPrint (bool $a_val)
 Set hide header footer in print mode. More...
 
 getHideHeaderFooterPrint ()
 
 setPublicNotes (bool $a_pub_notes)
 
 publicNotes ()
 
 setCleanFrames (bool $a_clean)
 
 cleanFrames ()
 
 setHeaderPage (int $a_pg)
 
 getHeaderPage ()
 
 setFooterPage (int $a_pg)
 
 getFooterPage ()
 
 readProperties ()
 
 updateProperties ()
 
 createProperties ()
 create new properties record More...
 
 checkTree ()
 
 fixTree ()
 
 checkStructure ()
 Check tree (this has been copied from fixTree due to a bug fixing, should be reorganised) More...
 
 exportXML (ilXmlWriter $a_xml_writer, int $a_inst, string $a_target_dir, ilLog $expLog)
 
 exportXMLMetaData (ilXmlWriter $a_xml_writer)
 
 exportXMLStructureObjects (ilXmlWriter $a_xml_writer, int $a_inst, ilLog $expLog)
 
 exportXMLPageObjects (ilXmlWriter $a_xml_writer, int $a_inst, ilLog $expLog)
 
 exportXMLMediaObjects (ilXmlWriter $a_xml_writer, int $a_inst, string $a_target_dir, ilLog $expLog)
 
 exportFileItems (string $a_target_dir, ilLog $expLog)
 
 exportXMLProperties (ilXmlWriter $a_xml_writer, ilLog $expLog)
 
 getExportFiles ()
 
 executeDragDrop (int $source_id, int $target_id, bool $first_child, bool $as_subitem=false, string $movecopy="move")
 
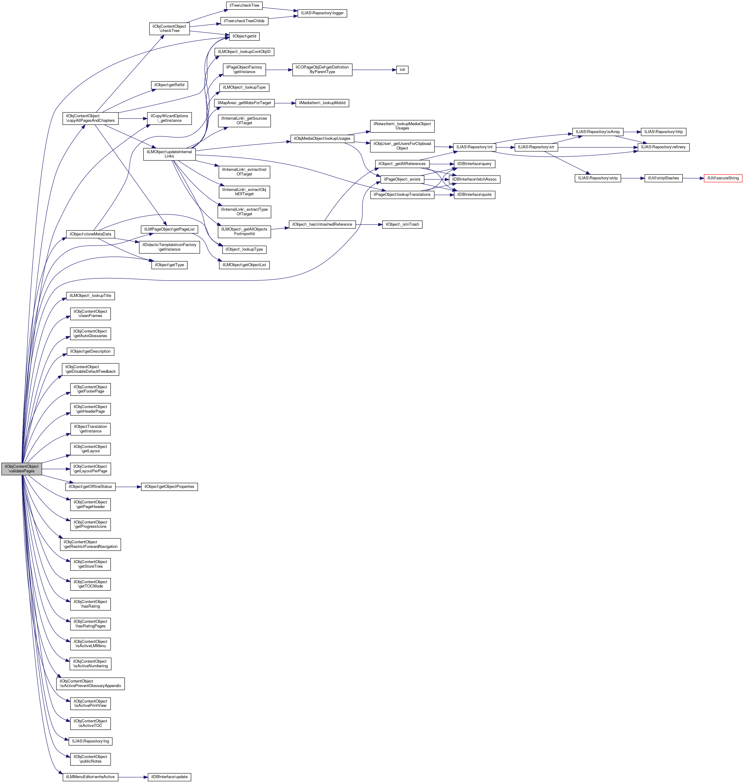
 validatePages ()
 Validate all pages. More...
 
 copyAllPagesAndChapters (ilObjLearningModule $a_target_obj, int $a_copy_id=0)
 
 autoLinkGlossaryTerms (int $a_glo_ref_id)
 
 setRating (bool $a_value)
 
 hasRating ()
 
 setRatingPages (bool $a_value)
 
 hasRatingPages ()
 
 isInfoEnabled ()
 
- Public Member Functions inherited from ilObject
 getObjectProperties ()
 
 flushObjectProperties ()
 
 withReferences ()
 determines whether objects are referenced or not (got ref ids or not) More...
 
 processAutoRating ()
 
 read ()
 
 getId ()
 
 setId (int $id)
 
 setRefId (int $ref_id)
 
 getRefId ()
 
 getType ()
 
 setType (string $type)
 
 getPresentationTitle ()
 get presentation title Normally same as title Overwritten for sessions More...
 
 getTitle ()
 
 getUntranslatedTitle ()
 Get untranslated object title WebDAV needs to access the untranslated title of an object. More...
 
 setTitle (string $title)
 
 getDescription ()
 
 setDescription (string $description)
 
 getLongDescription ()
 get object long description (stored in object_description) More...
 
 getImportId ()
 
 setImportId (string $import_id)
 
 setOfflineStatus (bool $status)
 
 getOfflineStatus ()
 
 supportsOfflineHandling ()
 
 getOwner ()
 
 getOwnerName ()
 get full name of object owner More...
 
 setOwner (int $usr_id)
 
 getCreateDate ()
 Get create date in YYYY-MM-DD HH-MM-SS format. More...
 
 getLastUpdateDate ()
 Get last update date in YYYY-MM-DD HH-MM-SS format. More...
 
 create ()
 note: title, description and type should be set when this function is called More...
 
 update ()
 
 MDUpdateListener (string $element)
 Metadata update listener. More...
 
 createMetaData ()
 
 updateMetaData ()
 
 deleteMetaData ()
 
 updateOwner ()
 update owner of object in db More...
 
 putInTree (int $parent_ref_id)
 maybe this method should be in tree object!? More...
 
 setPermissions (int $parent_ref_id)
 
 setParentRolePermissions (int $parent_ref_id)
 Initialize the permissions of parent roles (local roles of categories, global roles...) This method is overwritten in e.g. More...
 
 createReference ()
 creates reference for object More...
 
 countReferences ()
 
 delete ()
 delete object or referenced object (in the case of a referenced object, object data is only deleted if last reference is deleted) This function removes an object entirely from system!! More...
 
 initDefaultRoles ()
 init default roles settings Purpose of this function is to create a local role folder and local roles, that are needed depending on the object type. More...
 
 applyDidacticTemplate (int $tpl_id)
 
 getXMLZip ()
 
 getHTMLDirectory ()
 
 appendCopyInfo (int $target_id, int $copy_id)
 Prepend Copy info if object with same name exists in that container. More...
 
 cloneDependencies (int $target_id, int $copy_id)
 Clone object dependencies. More...
 
 cloneMetaData (ilObject $target_obj)
 Copy meta data. More...
 
 selfOrParentWithRatingEnabled ()
 
 getPossibleSubObjects (bool $filter=true)
 get all possible sub objects of this type the object can decide which types of sub objects are possible jut in time overwrite if the decision distinguish from standard model More...
 

Static Public Member Functions

static writeHeaderPage (int $a_lm_id, int $a_page_id)
 
static writeFooterPage (int $a_lm_id, int $a_page_id)
 
static _moveLMStyles (int $a_from_style, int $a_to_style)
 move learning modules from one style to another More...
 
static _lookupRestrictForwardNavigation (int $a_obj_id)
 
static _lookupStyleSheetId (int $a_cont_obj_id)
 
static _lookupContObjIdByStyleId (int $a_style_id)
 
static _lookupDisableDefaultFeedback (int $a_id)
 
static _lookupStoreTries (int $a_id)
 
static _getNrOfAssignedLMs (int $a_style_id)
 gets the number of learning modules assigned to a content style More...
 
static _getNrLMsIndividualStyles ()
 get number of learning modules with individual styles More...
 
static _getNrLMsNoStyle ()
 get number of learning modules assigned no style More...
 
static _deleteStyleAssignments (int $a_style_id)
 delete all style references to style More...
 
static getAvailableLayouts ()
 get all available lm layouts More...
 
static _checkPreconditionsOfPage (int $cont_ref_id, int $cont_obj_id, int $page_id)
 checks whether the preconditions of a page are fulfilled or not More...
 
static _getMissingPreconditionsOfPage (int $cont_ref_id, int $cont_obj_id, int $page_id)
 gets all missing preconditions of page More...
 
static _getMissingPreconditionsTopChapter (int $cont_obj_ref_id, int $cont_obj_id, int $page_id)
 get top chapter of page for that any precondition is missing More...
 
static hasSuccessorPage (int $a_cont_obj_id, int $a_page_id)
 checks if page has a successor page More...
 
static lookupAutoGlossaries (int $a_lm_id)
 
static isOnlineHelpModule (int $a_id, bool $a_as_obj_id=false)
 Is module an online module. More...
 
- Static Public Member Functions inherited from ilObject
static _lookupObjIdByImportId (string $import_id)
 Get (latest) object id for an import id. More...
 
static _lookupImportId (int $obj_id)
 
static _lookupOwnerName (int $owner_id)
 Lookup owner name for owner id. More...
 
static _getIdForImportId (string $import_id)
 
static _getAllReferences (int $id)
 get all reference ids for object ID More...
 
static _lookupTitle (int $obj_id)
 
static lookupOfflineStatus (int $obj_id)
 Lookup offline status using objectDataCache. More...
 
static _lookupOwner (int $obj_id)
 Lookup owner user ID for object ID. More...
 
static _getIdsForTitle (string $title, string $type='', bool $partial_match=false)
 
static _lookupDescription (int $obj_id)
 
static _lookupLastUpdate (int $obj_id, bool $formatted=false)
 
static _getLastUpdateOfObjects (array $obj_ids)
 
static _lookupObjId (int $ref_id)
 
static _setDeletedDate (int $ref_id, int $deleted_by)
 
static setDeletedDates (array $ref_ids, int $user_id)
 
static _resetDeletedDate (int $ref_id)
 
static _lookupDeletedDate (int $ref_id)
 
static _writeTitle (int $obj_id, string $title)
 write title to db (static) More...
 
static _writeDescription (int $obj_id, string $desc)
 write description to db (static) More...
 
static _writeImportId (int $obj_id, string $import_id)
 write import id to db (static) More...
 
static _lookupType (int $id, bool $reference=false)
 
static _isInTrash (int $ref_id)
 
static _hasUntrashedReference (int $obj_id)
 checks whether an object has at least one reference that is not in trash More...
 
static _lookupObjectId (int $ref_id)
 
static _getObjectsDataForType (string $type, bool $omit_trash=false)
 get all objects of a certain type More...
 
static _exists (int $id, bool $reference=false, ?string $type=null)
 checks if an object exists in object_data More...
 
static _getObjectsByType (string $obj_type="", int $owner=null)
 
static _prepareCloneSelection (array $ref_ids, string $new_type, bool $show_path=true)
 Prepare copy wizard object selection. More...
 
static getIconForType (string $type)
 
static _getIcon (int $obj_id=0, string $size="big", string $type="", bool $offline=false)
 Get icon for repository item. More...
 
static collectDeletionDependencies (array &$deps, int $ref_id, int $obj_id, string $type, int $depth=0)
 Collect deletion dependencies. More...
 
static getDeletionDependencies (int $obj_id)
 Get deletion dependencies. More...
 
static getLongDescriptions (array $obj_ids)
 
static getAllOwnedRepositoryObjects (int $user_id)
 
static fixMissingTitles ($type, array &$obj_title_map)
 Try to fix missing object titles. More...
 
static _lookupCreationDate (int $obj_id)
 
static _getObjectTypeIdByTitle (string $type, \ilDBInterface $ilDB=null)
 

Data Fields

ilLMTree $lm_tree
 
string $layout = ''
 
int $style_id = 0
 
string $pg_header = ''
 
bool $online = false
 
bool $for_translation = false
 
array $auto_glossaries = array()
 
- Data Fields inherited from ilObject
const TITLE_LENGTH = 255
 
const DESC_LENGTH = 128
 
const LONG_DESC_LENGTH = 4000
 
const TABLE_OBJECT_DATA = "object_data"
 
array $objectList
 
string $untranslatedTitle
 

Protected Member Functions

 doMDUpdateListener (string $a_element)
 
- Protected Member Functions inherited from ilObject
 doMDUpdateListener (string $a_element)
 
 beforeMDUpdateListener (string $a_element)
 
 doCreateMetaData ()
 
 beforeCreateMetaData ()
 
 doUpdateMetaData ()
 
 beforeUpdateMetaData ()
 
 doDeleteMetaData ()
 
 beforeDeleteMetaData ()
 
 handleAutoRating ()
 
 hasAutoRating ()
 

Static Protected Member Functions

static _lookup (int $a_obj_id, string $a_field)
 

Protected Attributes

ILIAS Notes Service $notes
 
array $q_ids = []
 
array $mob_ids = []
 
array $file_ids = []
 
array $public_export_file = []
 
int $header_page = 0
 
int $footer_page = 0
 
bool $user_comments = false
 
bool $clean_frames = false
 
bool $pub_notes = false
 
bool $hide_header_footer_print = false
 
bool $prevent_glossary_appendix_active = false
 
bool $print_view_active = false
 
bool $numbering = false
 
bool $toc_active = false
 
bool $lm_menu_active = false
 
string $toc_mode = ''
 
bool $restrict_forw_nav = false
 
bool $store_tries = false
 
bool $progr_icons = false
 
bool $disable_def_feedback = false
 
bool $layout_per_page = false
 
ilObjUser $user
 
ilLocatorGUI $locator
 
bool $rating = false
 
bool $rating_pages = false
 
ilObjLearningModule $lm
 
ILIAS Style Content DomainService $content_style_domain
 
LOMServices $lom_services
 
- Protected Attributes inherited from ilObject
ilLogger $obj_log
 
ILIAS $ilias
 
ilObjectDefinition $obj_definition
 
ilDBInterface $db
 
ilLogger $log
 
ilErrorHandling $error
 
ilTree $tree
 
ilAppEventHandler $app_event_handler
 
ilRbacAdmin $rbac_admin
 
ilRbacReview $rbac_review
 
ilObjUser $user
 
ilLanguage $lng
 
LOMServices $lom_services
 
bool $call_by_reference
 
int $max_title = self::TITLE_LENGTH
 
int $max_desc = self::DESC_LENGTH
 
bool $add_dots = true
 
int $ref_id = null
 
string $type = ""
 
string $title = ""
 
string $desc = ""
 
string $long_desc = ""
 
int $owner = 0
 
string $create_date = ""
 
string $last_update = ""
 
string $import_id = ""
 
bool $register = false
 

Private Attributes

string $import_dir = ''
 
ilGlobalTemplateInterface $main_tpl
 

Detailed Description

This file is part of ILIAS, a powerful learning management system published by ILIAS open source e-Learning e.V.

ILIAS is licensed with the GPL-3.0, see https://www.gnu.org/licenses/gpl-3.0.en.html You should have received a copy of said license along with the source code, too.

If this is not the case or you just want to try ILIAS, you'll find us at: https://www.ilias.de https://github.com/ILIAS-eLearning

Author
Alex Killing alex..nosp@m.kill.nosp@m.ing@g.nosp@m.mx.d.nosp@m.e
Sascha Hofmann sasch.nosp@m.ahof.nosp@m.mann@.nosp@m.gmx..nosp@m.de

Definition at line 25 of file class.ilObjContentObject.php.

Member Function Documentation

◆ _checkPreconditionsOfPage()

static ilObjContentObject::_checkPreconditionsOfPage ( int  $cont_ref_id,
int  $cont_obj_id,
int  $page_id 
)
static

checks whether the preconditions of a page are fulfilled or not

Definition at line 973 of file class.ilObjContentObject.php.

References $path, ilConditionHandler\_checkAllConditionsOfTarget(), ilTree\getPathFull(), ilTree\isInTree(), ilTree\readRootId(), ilTree\setTableNames(), and ilTree\setTreeTablePK().

Referenced by ilLMNavigationRendererGUI\addDropdown(), ilLMContentRendererGUI\determineStatus(), ilLMPresentationGUI\showPrintView(), and ilLMPresentationGUI\showPrintViewSelection().

977  : bool {
978  $lm_tree = new ilTree($cont_obj_id);
979  $lm_tree->setTableNames('lm_tree', 'lm_data');
980  $lm_tree->setTreeTablePK("lm_id");
981 
982  if ($lm_tree->isInTree($page_id)) {
983  $path = $lm_tree->getPathFull($page_id, $lm_tree->readRootId());
984  foreach ($path as $node) {
985  if ($node["type"] == "st") {
986  if (!ilConditionHandler::_checkAllConditionsOfTarget($cont_ref_id, $node["child"], "st")) {
987  return false;
988  }
989  }
990  }
991  }
992 
993  return true;
994  }
isInTree(?int $a_node_id)
get all information of a node.
setTreeTablePK(string $a_column_name)
set column containing primary key in tree table
getPathFull(int $a_endnode_id, int $a_startnode_id=0)
get path from a given startnode to a given endnode if startnode is not given the rootnode is startnod...
$path
Definition: ltiservices.php:30
setTableNames(string $a_table_tree, string $a_table_obj_data, string $a_table_obj_reference="")
set table names The primary key of the table containing your object_data must be &#39;obj_id&#39; You may use...
static _checkAllConditionsOfTarget(int $a_target_ref_id, int $a_target_id, string $a_target_type="", int $a_usr_id=0)
checks wether all conditions of a target object are fulfilled
+ Here is the call graph for this function:
+ Here is the caller graph for this function:

◆ _deleteStyleAssignments()

static ilObjContentObject::_deleteStyleAssignments ( int  $a_style_id)
static

delete all style references to style

Definition at line 690 of file class.ilObjContentObject.php.

References $DIC, $ilDB, and $q.

Referenced by ilObjStyleSheet\delete().

692  : void {
693  global $DIC;
694 
695  $ilDB = $DIC->database();
696 
697  $q = "UPDATE content_object SET " .
698  " stylesheet = " . $ilDB->quote(0, "integer") .
699  " WHERE stylesheet = " . $ilDB->quote($a_style_id, "integer");
700 
701  $ilDB->manipulate($q);
702  }
global $DIC
Definition: shib_login.php:25
$q
Definition: shib_logout.php:18
+ Here is the caller graph for this function:

◆ _getMissingPreconditionsOfPage()

static ilObjContentObject::_getMissingPreconditionsOfPage ( int  $cont_ref_id,
int  $cont_obj_id,
int  $page_id 
)
static

gets all missing preconditions of page

Definition at line 999 of file class.ilObjContentObject.php.

References $path, ilConditionHandler\_checkCondition(), ilConditionHandler\_getPersistedConditionsOfTarget(), ilTree\getPathFull(), ilTree\isInTree(), ilTree\readRootId(), ilTree\setTableNames(), and ilTree\setTreeTablePK().

Referenced by ilLMContentRendererGUI\renderPreconditionsOfPage().

1003  : array {
1004  $lm_tree = new ilTree($cont_obj_id);
1005  $lm_tree->setTableNames('lm_tree', 'lm_data');
1006  $lm_tree->setTreeTablePK("lm_id");
1007 
1008  $conds = array();
1009  if ($lm_tree->isInTree($page_id)) {
1010  // get full path of page
1011  $path = $lm_tree->getPathFull($page_id, $lm_tree->readRootId());
1012  foreach ($path as $node) {
1013  if ($node["type"] == "st") {
1014  // get all preconditions of upper chapters
1015  $tconds = ilConditionHandler::_getPersistedConditionsOfTarget($cont_ref_id, $node["child"], "st");
1016  foreach ($tconds as $tcond) {
1017  // store all missing preconditions
1018  if (!ilConditionHandler::_checkCondition($tcond)) {
1019  $conds[] = $tcond;
1020  }
1021  }
1022  }
1023  }
1024  }
1025 
1026  return $conds;
1027  }
isInTree(?int $a_node_id)
get all information of a node.
setTreeTablePK(string $a_column_name)
set column containing primary key in tree table
getPathFull(int $a_endnode_id, int $a_startnode_id=0)
get path from a given startnode to a given endnode if startnode is not given the rootnode is startnod...
$path
Definition: ltiservices.php:30
setTableNames(string $a_table_tree, string $a_table_obj_data, string $a_table_obj_reference="")
set table names The primary key of the table containing your object_data must be &#39;obj_id&#39; You may use...
static _checkCondition(array $condition, int $a_usr_id=0)
checks wether a single condition is fulfilled every trigger object type must implement a static metho...
static _getPersistedConditionsOfTarget(int $a_target_ref_id, int $a_target_obj_id, string $a_target_type="")
get all persisted conditions of target object
+ Here is the call graph for this function:
+ Here is the caller graph for this function:

◆ _getMissingPreconditionsTopChapter()

static ilObjContentObject::_getMissingPreconditionsTopChapter ( int  $cont_obj_ref_id,
int  $cont_obj_id,
int  $page_id 
)
static

get top chapter of page for that any precondition is missing

Definition at line 1032 of file class.ilObjContentObject.php.

References $path, ilConditionHandler\_checkCondition(), ilConditionHandler\_getPersistedConditionsOfTarget(), ilTree\getPathFull(), ilTree\isInTree(), ilTree\readRootId(), ilTree\setTableNames(), and ilTree\setTreeTablePK().

Referenced by ilLMContentRendererGUI\renderPreconditionsOfPage().

1036  : int {
1037  $lm_tree = new ilTree($cont_obj_id);
1038  $lm_tree->setTableNames('lm_tree', 'lm_data');
1039  $lm_tree->setTreeTablePK("lm_id");
1040 
1041  if ($lm_tree->isInTree($page_id)) {
1042  // get full path of page
1043  $path = $lm_tree->getPathFull($page_id, $lm_tree->readRootId());
1044  foreach ($path as $node) {
1045  if ($node["type"] == "st") {
1046  // get all preconditions of upper chapters
1047  $tconds = ilConditionHandler::_getPersistedConditionsOfTarget($cont_obj_ref_id, $node["child"], "st");
1048  foreach ($tconds as $tcond) {
1049  // look for missing precondition
1050  if (!ilConditionHandler::_checkCondition($tcond)) {
1051  return (int) $node["child"];
1052  }
1053  }
1054  }
1055  }
1056  }
1057 
1058  return 0;
1059  }
isInTree(?int $a_node_id)
get all information of a node.
setTreeTablePK(string $a_column_name)
set column containing primary key in tree table
getPathFull(int $a_endnode_id, int $a_startnode_id=0)
get path from a given startnode to a given endnode if startnode is not given the rootnode is startnod...
$path
Definition: ltiservices.php:30
setTableNames(string $a_table_tree, string $a_table_obj_data, string $a_table_obj_reference="")
set table names The primary key of the table containing your object_data must be &#39;obj_id&#39; You may use...
static _checkCondition(array $condition, int $a_usr_id=0)
checks wether a single condition is fulfilled every trigger object type must implement a static metho...
static _getPersistedConditionsOfTarget(int $a_target_ref_id, int $a_target_obj_id, string $a_target_type="")
get all persisted conditions of target object
+ Here is the call graph for this function:
+ Here is the caller graph for this function:

◆ _getNrLMsIndividualStyles()

static ilObjContentObject::_getNrLMsIndividualStyles ( )
static

get number of learning modules with individual styles

Definition at line 654 of file class.ilObjContentObject.php.

References $DIC, $ilDB, and $q.

Referenced by ilContentStyleSettingsGUI\edit().

654  : int
655  {
656  global $DIC;
657 
658  $ilDB = $DIC->database();
659 
660  // joining with style table (not perfectly nice)
661  $q = "SELECT count(*) as cnt FROM content_object, style_data " .
662  " WHERE stylesheet = style_data.id " .
663  " AND standard = " . $ilDB->quote(0, "integer");
664  $cset = $ilDB->query($q);
665  $crow = $ilDB->fetchAssoc($cset);
666 
667  return (int) $crow["cnt"];
668  }
global $DIC
Definition: shib_login.php:25
$q
Definition: shib_logout.php:18
+ Here is the caller graph for this function:

◆ _getNrLMsNoStyle()

static ilObjContentObject::_getNrLMsNoStyle ( )
static

get number of learning modules assigned no style

Definition at line 673 of file class.ilObjContentObject.php.

References $DIC, $ilDB, and $q.

Referenced by ilContentStyleSettingsGUI\edit().

673  : int
674  {
675  global $DIC;
676 
677  $ilDB = $DIC->database();
678 
679  $q = "SELECT count(*) as cnt FROM content_object " .
680  " WHERE stylesheet = " . $ilDB->quote(0, "integer");
681  $cset = $ilDB->query($q);
682  $crow = $ilDB->fetchAssoc($cset);
683 
684  return (int) $crow["cnt"];
685  }
global $DIC
Definition: shib_login.php:25
$q
Definition: shib_logout.php:18
+ Here is the caller graph for this function:

◆ _getNrOfAssignedLMs()

static ilObjContentObject::_getNrOfAssignedLMs ( int  $a_style_id)
static

gets the number of learning modules assigned to a content style

Definition at line 636 of file class.ilObjContentObject.php.

References $DIC, $ilDB, and $q.

Referenced by ilContentStyleSettingsGUI\edit().

636  : int
637  {
638  global $DIC;
639 
640  $ilDB = $DIC->database();
641 
642  $q = "SELECT count(*) as cnt FROM content_object " .
643  " WHERE stylesheet = " . $ilDB->quote($a_style_id, "integer");
644  $cset = $ilDB->query($q);
645  $crow = $ilDB->fetchAssoc($cset);
646 
647  return (int) ($crow["cnt"] ?? 0);
648  }
global $DIC
Definition: shib_login.php:25
$q
Definition: shib_logout.php:18
+ Here is the caller graph for this function:

◆ _lookup()

static ilObjContentObject::_lookup ( int  $a_obj_id,
string  $a_field 
)
staticprotected

Definition at line 551 of file class.ilObjContentObject.php.

References $DIC, $ilDB, $q, and $res.

554  : string {
555  global $DIC;
556 
557  $ilDB = $DIC->database();
558 
559  $q = "SELECT " . $a_field . " FROM content_object " .
560  " WHERE id = " . $ilDB->quote($a_obj_id, "integer");
561 
562  $res = $ilDB->query($q);
563  $rec = $ilDB->fetchAssoc($res);
564 
565  return $rec[$a_field];
566  }
$res
Definition: ltiservices.php:69
global $DIC
Definition: shib_login.php:25
$q
Definition: shib_logout.php:18

◆ _lookupContObjIdByStyleId()

static ilObjContentObject::_lookupContObjIdByStyleId ( int  $a_style_id)
static

Definition at line 588 of file class.ilObjContentObject.php.

References $DIC, $ilDB, $q, $res, and ILIAS\Repository\int().

Referenced by ilObjStyleSheet\_getClonableContentStyles().

588  : array
589  {
590  global $DIC;
591 
592  $ilDB = $DIC->database();
593 
594  $q = "SELECT id FROM content_object " .
595  " WHERE stylesheet = " . $ilDB->quote($a_style_id, "integer");
596  $res = $ilDB->query($q);
597  $obj_ids = array();
598  while ($cont = $ilDB->fetchAssoc($res)) {
599  $obj_ids[] = (int) $cont["id"];
600  }
601  return $obj_ids;
602  }
$res
Definition: ltiservices.php:69
global $DIC
Definition: shib_login.php:25
$q
Definition: shib_logout.php:18
+ Here is the call graph for this function:
+ Here is the caller graph for this function:

◆ _lookupDisableDefaultFeedback()

static ilObjContentObject::_lookupDisableDefaultFeedback ( int  $a_id)
static

Definition at line 604 of file class.ilObjContentObject.php.

References $DIC, $ilDB, $q, and $res.

Referenced by ilLMPageConfig\configureByObjectId(), and ilLMPageGUI\onFeedbackEditingForwarding().

604  : bool
605  {
606  global $DIC;
607 
608  $ilDB = $DIC->database();
609 
610  $q = "SELECT disable_def_feedback FROM content_object " .
611  " WHERE id = " . $ilDB->quote($a_id, "integer");
612  $res = $ilDB->query($q);
613  $rec = $ilDB->fetchAssoc($res);
614 
615  return (bool) ($rec["disable_def_feedback"] ?? false);
616  }
$res
Definition: ltiservices.php:69
global $DIC
Definition: shib_login.php:25
$q
Definition: shib_logout.php:18
+ Here is the caller graph for this function:

◆ _lookupRestrictForwardNavigation()

static ilObjContentObject::_lookupRestrictForwardNavigation ( int  $a_obj_id)
static

Definition at line 568 of file class.ilObjContentObject.php.

Referenced by ilLMPageGUI\processAnswer().

570  : string {
571  return self::_lookup($a_obj_id, "restrict_forw_nav");
572  }
+ Here is the caller graph for this function:

◆ _lookupStoreTries()

static ilObjContentObject::_lookupStoreTries ( int  $a_id)
static

Definition at line 618 of file class.ilObjContentObject.php.

References $DIC, $ilDB, $q, and $res.

Referenced by ilLMPageGUI\__construct().

618  : bool
619  {
620  global $DIC;
621 
622  $ilDB = $DIC->database();
623 
624  $q = "SELECT store_tries FROM content_object " .
625  " WHERE id = " . $ilDB->quote($a_id, "integer");
626  $res = $ilDB->query($q);
627  $rec = $ilDB->fetchAssoc($res);
628 
629  return (bool) ($rec["store_tries"] ?? false);
630  }
$res
Definition: ltiservices.php:69
global $DIC
Definition: shib_login.php:25
$q
Definition: shib_logout.php:18
+ Here is the caller graph for this function:

◆ _lookupStyleSheetId()

static ilObjContentObject::_lookupStyleSheetId ( int  $a_cont_obj_id)
static

Definition at line 574 of file class.ilObjContentObject.php.

References $DIC, $ilDB, $q, and $res.

Referenced by ilPCParagraphGUI\setStyle().

574  : int
575  {
576  global $DIC;
577 
578  $ilDB = $DIC->database();
579 
580  $q = "SELECT stylesheet FROM content_object " .
581  " WHERE id = " . $ilDB->quote($a_cont_obj_id, "integer");
582  $res = $ilDB->query($q);
583  $sheet = $ilDB->fetchAssoc($res);
584 
585  return (int) $sheet["stylesheet"];
586  }
$res
Definition: ltiservices.php:69
global $DIC
Definition: shib_login.php:25
$q
Definition: shib_logout.php:18
+ Here is the caller graph for this function:

◆ _moveLMStyles()

static ilObjContentObject::_moveLMStyles ( int  $a_from_style,
int  $a_to_style 
)
static

move learning modules from one style to another

Definition at line 518 of file class.ilObjContentObject.php.

References $DIC, $ilDB, $q, and ilObjectFactory\getInstanceByObjId().

Referenced by ilContentStyleSettingsGUI\moveIndividualStyles(), and ilContentStyleSettingsGUI\moveLMStyles().

521  : void {
522  global $DIC;
523 
524  $ilDB = $DIC->database();
525 
526  if ($a_from_style < 0) { // change / delete all individual styles
527  $q = "SELECT stylesheet FROM content_object, style_data " .
528  " WHERE content_object.stylesheet = style_data.id " .
529  " AND style_data.standard = " . $ilDB->quote(0, "integer") .
530  " AND content_object.stylesheet > " . $ilDB->quote(0, "integer");
531  $style_set = $ilDB->query($q);
532  while ($style_rec = $ilDB->fetchAssoc($style_set)) {
533  // assign learning modules to new style
534  $q = "UPDATE content_object SET " .
535  " stylesheet = " . $ilDB->quote($a_to_style, "integer") .
536  " WHERE stylesheet = " . $ilDB->quote($style_rec["stylesheet"], "integer");
537  $ilDB->manipulate($q);
538 
539  // delete style
540  $style_obj = ilObjectFactory::getInstanceByObjId($style_rec["stylesheet"]);
541  $style_obj->delete();
542  }
543  } else {
544  $q = "UPDATE content_object SET " .
545  " stylesheet = " . $ilDB->quote($a_to_style, "integer") .
546  " WHERE stylesheet = " . $ilDB->quote($a_from_style, "integer");
547  $ilDB->manipulate($q);
548  }
549  }
global $DIC
Definition: shib_login.php:25
static getInstanceByObjId(?int $obj_id, bool $stop_on_error=true)
get an instance of an Ilias object by object id
$q
Definition: shib_logout.php:18
+ Here is the call graph for this function:
+ Here is the caller graph for this function:

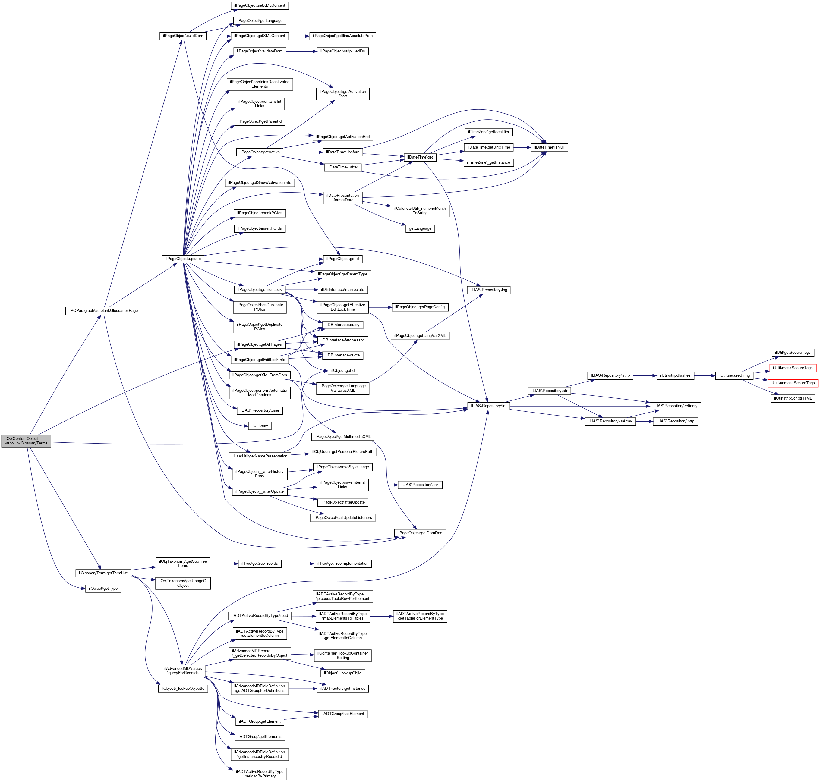
◆ autoLinkGlossaryTerms()

ilObjContentObject::autoLinkGlossaryTerms ( int  $a_glo_ref_id)

Definition at line 1956 of file class.ilObjContentObject.php.

References $c, $id, ilPCParagraph\autoLinkGlossariesPage(), ilPageObject\getAllPages(), ilObject\getId(), ilGlossaryTerm\getTermList(), and ilObject\getType().

1958  : void {
1959  // get terms
1960  $terms = ilGlossaryTerm::getTermList([$a_glo_ref_id]);
1961 
1962  // each get page: get content
1963  $pages = ilLMPage::getAllPages($this->getType(), $this->getId());
1964 
1965  // determine terms that occur in the page
1966  $found_pages = array();
1967  foreach ($pages as $p) {
1968  $pg = new ilLMPage($p["id"]);
1969  $c = $pg->getXMLContent();
1970  foreach ($terms as $t) {
1971  if (is_int(stripos($c, $t["term"]))) {
1972  $found_pages[$p["id"]]["terms"][] = $t;
1973  if (!is_object($found_pages[$p["id"]]["page"] ?? null)) {
1974  $found_pages[$p["id"]]["page"] = $pg;
1975  }
1976  }
1977  }
1978  reset($terms);
1979  }
1980 
1981  // ilPCParagraph autoLinkGlossariesPage with page and terms
1982  foreach ($found_pages as $id => $fp) {
1983  ilPCParagraph::autoLinkGlossariesPage($fp["page"], $fp["terms"]);
1984  }
1985  }
static autoLinkGlossariesPage(ilPageObject $a_page, array $a_terms)
Auto link glossary of whole page.
static getTermList(array $a_glo_ref_id, string $searchterm="", string $a_first_letter="", string $a_def="", int $a_tax_node=0, bool $a_add_amet_fields=false, array $a_amet_filter=null, bool $a_include_references=false)
Get all terms for given set of glossary ids.
$c
Definition: deliver.php:9
$id
plugin.php for ilComponentBuildPluginInfoObjectiveTest::testAddPlugins
Definition: plugin.php:24
This file is part of ILIAS, a powerful learning management system published by ILIAS open source e-Le...
static getAllPages(string $a_parent_type, int $a_parent_id, string $a_lang="-")
Get all pages for parent object.
+ Here is the call graph for this function:

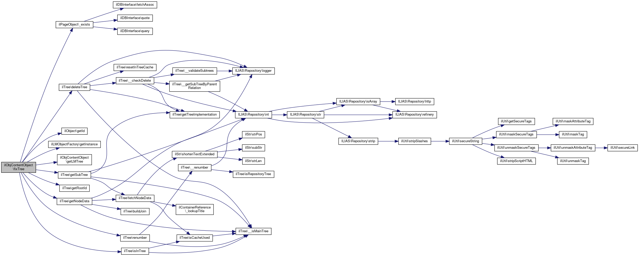
◆ checkStructure()

ilObjContentObject::checkStructure ( )

Check tree (this has been copied from fixTree due to a bug fixing, should be reorganised)

Definition at line 1219 of file class.ilObjContentObject.php.

References ilObject\$db, $ilDB, $q, ilObject\$tree, ilPageObject\_exists(), ilObject\getId(), getLMTree(), ilTree\getNodeData(), ilTree\getRootId(), ilTree\getSubTree(), and ilTree\isInTree().

1219  : array
1220  {
1221  $issues = [];
1222  $ilDB = $this->db;
1223 
1224  $tree = $this->getLMTree();
1225 
1226  // check numbering, if errors, renumber
1227  // it is very important to keep this step before deleting subtrees
1228  // in the following steps
1229  $set = $ilDB->query(
1230  "SELECT l1.child, l1.lft l1lft, l1.rgt l1rgt, l2.parent, l2.lft l2lft, l2.rgt l2rgt" .
1231  " FROM lm_tree l1" .
1232  " JOIN lm_tree l2 ON ( l1.child = l2.parent" .
1233  " AND l1.lm_id = l2.lm_id )" .
1234  " JOIN lm_data ON ( l1.child = lm_data.obj_id )" .
1235  " WHERE (l2.lft < l1.lft" .
1236  " OR l2.rgt > l1.rgt OR l2.lft > l1.rgt OR l2.rgt < l1.lft)" .
1237  " AND l1.lm_id = " . $ilDB->quote($this->getId(), "integer") .
1238  " ORDER BY lm_data.create_date DESC"
1239  );
1240  while ($rec = $ilDB->fetchAssoc($set)) {
1241  $issues[] = "Tree numbering: " . print_r($rec, true);
1242  }
1243 
1244  // delete subtrees that have no lm_data records (changed due to #20637)
1245  $set = $ilDB->query("SELECT * FROM lm_tree WHERE lm_tree.lm_id = " . $ilDB->quote($this->getId(), "integer"));
1246  while ($node = $ilDB->fetchAssoc($set)) {
1247  $q = "SELECT * FROM lm_data WHERE obj_id = " .
1248  $ilDB->quote($node["child"], "integer");
1249  $obj_set = $ilDB->query($q);
1250  $obj_rec = $ilDB->fetchAssoc($obj_set);
1251  if (!$obj_rec) {
1252  $issues[] = "Tree entry without data entry: " . print_r($node, true);
1253  }
1254  }
1255 
1256  // delete subtrees that have pages as parent
1257  $nodes = $tree->getSubTree($tree->getNodeData($tree->getRootId()));
1258  foreach ($nodes as $node) {
1259  $q = "SELECT * FROM lm_data WHERE obj_id = " .
1260  $ilDB->quote($node["parent"], "integer");
1261  $obj_set = $ilDB->query($q);
1262  $obj_rec = $ilDB->fetchAssoc($obj_set);
1263  if (($obj_rec["type"] ?? "") == "pg") {
1264  $node_data = $tree->getNodeData($node["child"]);
1265  if ($tree->isInTree($node["child"])) {
1266  $issues[] = "Subtree with page parent: " . print_r($node_data, true);
1267  }
1268  }
1269  }
1270 
1271  // check for multi-references pages or chapters
1272  // if errors -> create copies of them here
1273  $set = $ilDB->query("SELECT DISTINCT l1.lm_id" .
1274  " FROM lm_tree l1" .
1275  " JOIN lm_tree l2 ON ( l1.child = l2.child AND l1.lm_id <> l2.lm_id )" .
1276  " JOIN lm_data ON (l1.child = lm_data.obj_id)" .
1277  " WHERE l1.child <> 1" .
1278  " AND l1.lm_id <> lm_data.lm_id" .
1279  " AND l1.lm_id = " . $ilDB->quote($this->getId(), "integer"));
1280  if ($rec = $ilDB->fetchAssoc($set)) {
1281  $set = $ilDB->query("SELECT DISTINCT l1.child " .
1282  " FROM lm_tree l1" .
1283  " JOIN lm_tree l2 ON ( l1.child = l2.child AND l1.lm_id <> l2.lm_id )" .
1284  " JOIN lm_data ON (l1.child = lm_data.obj_id)" .
1285  " WHERE l1.child <> 1" .
1286  " AND l1.lm_id <> lm_data.lm_id" .
1287  " AND l1.lm_id = " . $ilDB->quote($this->getId(), "integer"));
1288  while ($rec = $ilDB->fetchAssoc($set)) {
1289  $set3 = $ilDB->queryF(
1290  "SELECT * FROM lm_tree " .
1291  " WHERE child = %s ",
1292  array("integer"),
1293  array($rec["child"])
1294  );
1295  while ($rec3 = $ilDB->fetchAssoc($set3)) {
1296  $issues[] = "Multi-reference item: " . print_r($rec3, true);
1297  }
1298  }
1299  }
1300 
1301  // missing copage entries
1302  $set = $ilDB->queryF(
1303  "SELECT * FROM lm_data " .
1304  " WHERE lm_id = %s AND type = %s",
1305  array("integer", "text"),
1306  array($this->getId(), "pg")
1307  );
1308  while ($rec = $ilDB->fetchAssoc($set)) {
1309  if (!ilPageObject::_exists("lm", $rec["obj_id"], "-")) {
1310  $issues[] = "Missing COPage: " . print_r($rec, true);
1311  }
1312  }
1313 
1314 
1315  return $issues;
1316  }
getNodeData(int $a_node_id, ?int $a_tree_pk=null)
get all information of a node.
ilTree $tree
isInTree(?int $a_node_id)
get all information of a node.
static _exists(string $a_parent_type, int $a_id, string $a_lang="", bool $a_no_cache=false)
Checks whether page exists.
ilDBInterface $db
$q
Definition: shib_logout.php:18
getSubTree(array $a_node, bool $a_with_data=true, array $a_type=[])
get all nodes in the subtree under specified node
+ Here is the call graph for this function:

◆ checkTree()

ilObjContentObject::checkTree ( )
Exceptions
ilInvalidTreeStructureException

Definition at line 1083 of file class.ilObjContentObject.php.

References ilObject\$tree, ilTree\checkTree(), ilTree\checkTreeChilds(), and ilObject\getId().

Referenced by copyAllPagesAndChapters(), and executeDragDrop().

1083  : void
1084  {
1085  $tree = new ilLMTree($this->getId());
1086  $tree->checkTree();
1088  }
checkTreeChilds(bool $a_no_zero_child=true)
check, if all childs of tree nodes exist in object table
ilTree $tree
checkTree()
check consistence of tree all left & right values are checked if they are exists only once ...
+ Here is the call graph for this function:
+ Here is the caller graph for this function:

◆ cleanFrames()

ilObjContentObject::cleanFrames ( )

Definition at line 817 of file class.ilObjContentObject.php.

References $clean_frames.

Referenced by exportXMLProperties(), updateProperties(), and validatePages().

817  : bool
818  {
819  return $this->clean_frames;
820  }
+ Here is the caller graph for this function:

◆ copyAllPagesAndChapters()

ilObjContentObject::copyAllPagesAndChapters ( ilObjLearningModule  $a_target_obj,
int  $a_copy_id = 0 
)

Definition at line 1886 of file class.ilObjContentObject.php.

References ilCopyWizardOptions\_getInstance(), checkTree(), ilObject\getId(), ilLMPageObject\getPageList(), ilObject\getRefId(), ilTree\POS_LAST_NODE, and ilLMObject\updateInternalLinks().

Referenced by validatePages().

1889  : array {
1890  $parent_id = $a_target_obj->lm_tree->readRootId();
1891  $time = null;
1892 
1893  // get all chapters of root lm
1894  $chapters = $this->lm_tree->getChildsByType($this->lm_tree->readRootId(), "st");
1895  $copied_nodes = array();
1896  //$time = time();
1897  foreach ($chapters as $chap) {
1898  $cid = ilLMObject::pasteTree(
1899  $a_target_obj,
1900  $chap["child"],
1901  $parent_id,
1903  (string) $time,
1904  $copied_nodes,
1905  true,
1906  $this->lm
1907  );
1908  $target = $cid;
1909  }
1910 
1911  // copy free pages
1912  $pages = ilLMPageObject::getPageList($this->getId());
1913  foreach ($pages as $p) {
1914  if (!$this->lm_tree->isInTree($p["obj_id"])) {
1915  $item = new ilLMPageObject($this->lm, $p["obj_id"]);
1916  $target_item = $item->copy($a_target_obj);
1917  $copied_nodes[$item->getId()] = $target_item->getId();
1918  }
1919  }
1920 
1921  // Add mapping for pages and chapters
1922  $options = ilCopyWizardOptions::_getInstance($a_copy_id);
1923  foreach ($copied_nodes as $old_id => $new_id) {
1924  $options->appendMapping(
1925  $this->getRefId() . '_' . $old_id,
1926  $a_target_obj->getRefId() . '_' . $new_id
1927  );
1928  }
1929 
1930  ilLMObject::updateInternalLinks($copied_nodes);
1931 
1932  $a_target_obj->checkTree();
1933 
1934  return $copied_nodes;
1935  }
static updateInternalLinks(array $a_copied_nodes, string $a_parent_type="lm")
Update internal links, after multiple pages have been copied.
This file is part of ILIAS, a powerful learning management system published by ILIAS open source e-Le...
const POS_LAST_NODE
static getPageList(int $lm_id)
static _getInstance(int $a_copy_id)
+ Here is the call graph for this function:
+ Here is the caller graph for this function:

◆ create()

ilObjContentObject::create ( bool  $a_no_meta_data = false)

create content object

Definition at line 103 of file class.ilObjContentObject.php.

References $id, ilObject\createMetaData(), createProperties(), and updateAutoGlossaries().

105  : int {
106  $id = parent::create();
107 
108  // meta data will be created by
109  // import parser
110  if (!$a_no_meta_data) {
111  $this->createMetaData();
112  }
113 
114  $this->createProperties();
115  $this->updateAutoGlossaries();
116  return $id;
117  }
$id
plugin.php for ilComponentBuildPluginInfoObjectiveTest::testAddPlugins
Definition: plugin.php:24
createProperties()
create new properties record
+ Here is the call graph for this function:

◆ createExportDirectory()

ilObjContentObject::createExportDirectory ( string  $a_type = "xml")

creates data directory for export files (data_dir/lm_data/lm_<id>/export, depending on data directory that is set in ILIAS setup/ini)

Definition at line 377 of file class.ilObjContentObject.php.

References ilObject\$error, $ilErr, ilFileUtils\getDataDir(), ilObject\getId(), ilFileUtils\makeDir(), and ilFileUtils\makeDirParents().

379  : void {
381 
382  $lm_data_dir = ilFileUtils::getDataDir() . "/lm_data";
383  // create learning module directory (data_dir/lm_data/lm_<id>)
384  $lm_dir = $lm_data_dir . "/lm_" . $this->getId();
386  if (!is_dir($lm_dir)) {
387  $ilErr->raiseError("Creation of Learning Module Directory failed.", $ilErr->FATAL);
388  }
389  // create Export subdirectory (data_dir/lm_data/lm_<id>/Export)
390  switch ($a_type) {
391  default: // = xml
392  if (substr($a_type, 0, 4) == "html") {
393  $export_dir = $lm_dir . "/export_" . $a_type;
394  } else {
395  $export_dir = $lm_dir . "/export";
396  }
397  break;
398  }
399  ilFileUtils::makeDir($export_dir);
400 
401  if (!is_dir($export_dir)) {
402  $ilErr->raiseError("Creation of Export Directory failed.", $ilErr->FATAL);
403  }
404  }
static makeDirParents(string $a_dir)
Create a new directory and all parent directories.
$ilErr
Definition: raiseError.php:17
static getDataDir()
get data directory (outside webspace)
ilErrorHandling $error
static makeDir(string $a_dir)
creates a new directory and inherits all filesystem permissions of the parent directory You may pass ...
+ Here is the call graph for this function:

◆ createImportDirectory()

ilObjContentObject::createImportDirectory ( )

creates data directory for import files (data_dir/lm_data/lm_<id>/import, depending on data directory that is set in ILIAS setup/ini)

Definition at line 321 of file class.ilObjContentObject.php.

References ilObject\$error, $ilErr, ilFileUtils\getDataDir(), ilObject\getId(), and ilFileUtils\makeDir().

321  : void
322  {
324 
325  $lm_data_dir = ilFileUtils::getDataDir() . "/lm_data";
326  if (!is_writable($lm_data_dir)) {
327  $ilErr->raiseError("Content object Data Directory (" . $lm_data_dir
328  . ") not writeable.", $ilErr->FATAL);
329  }
330 
331  // create learning module directory (data_dir/lm_data/lm_<id>)
332  $lm_dir = $lm_data_dir . "/lm_" . $this->getId();
333  ilFileUtils::makeDir($lm_dir);
334  if (!is_dir($lm_dir)) {
335  $ilErr->raiseError("Creation of Learning Module Directory failed.", $ilErr->FATAL);
336  }
337 
338  // create import subdirectory (data_dir/lm_data/lm_<id>/import)
339  $import_dir = $lm_dir . "/import";
341  if (!is_dir($import_dir)) {
342  $ilErr->raiseError("Creation of Import Directory failed.", $ilErr->FATAL);
343  }
344  }
$ilErr
Definition: raiseError.php:17
static getDataDir()
get data directory (outside webspace)
ilErrorHandling $error
static makeDir(string $a_dir)
creates a new directory and inherits all filesystem permissions of the parent directory You may pass ...
+ Here is the call graph for this function:

◆ createLMTree()

ilObjContentObject::createLMTree ( )

Definition at line 235 of file class.ilObjContentObject.php.

References ilObject\getId().

235  : void
236  {
237  $this->lm_tree = new ilLMTree($this->getId(), false);
238  $this->lm_tree->addTree($this->getId(), 1);
239  }
+ Here is the call graph for this function:

◆ createProperties()

ilObjContentObject::createProperties ( )

create new properties record

Definition at line 915 of file class.ilObjContentObject.php.

References ilObject\$db, $ilDB, ilObject\getId(), ilDBInterface\insert(), ilLMObject\PAGE_TITLE, and readProperties().

Referenced by create().

915  : void
916  {
917  $ilDB = $this->db;
918 
919  $this->db->insert("content_object", [
920  "id" => ["integer", $this->getId()],
921  "page_header" => ["text", ilLMObject::PAGE_TITLE]
922  ]);
923 
924  // #14661
925  $this->notes->domain()->activateComments($this->getId());
926 
927  $this->readProperties(); // to get db default values
928  }
insert(string $table_name, array $values)
ilDBInterface $db
+ Here is the call graph for this function:
+ Here is the caller graph for this function:

◆ doMDUpdateListener()

ilObjContentObject::doMDUpdateListener ( string  $a_element)
protected

Definition at line 2030 of file class.ilObjContentObject.php.

References ilLPStatusWrapper\_refreshStatus(), ilObject\getId(), ilObjectLP\getInstance(), ilObjectTranslation\getInstance(), ilObject\getType(), ilLPObjSettings\LP_MODE_COLLECTION_TLT, and ilLPObjSettings\LP_MODE_TLT.

2032  : void {
2033  switch ($a_element) {
2034  case 'Educational':
2035  $obj_lp = ilObjectLP::getInstance($this->getId());
2036  if (in_array(
2037  $obj_lp->getCurrentMode(),
2039  )) {
2041  }
2042  break;
2043 
2044  case 'General':
2045  // Update Title and description
2046  $ot = ilObjectTranslation::getInstance($this->getId());
2047  if (!$ot->getContentActivated()) {
2048  return;
2049  }
2050 
2051  $paths = $this->lom_services->paths();
2052  $reader = $this->lom_services->read(
2053  $this->getId(),
2054  0,
2055  $this->getType(),
2056  $paths->custom()->withNextStep('general')->get()
2057  );
2058 
2059  $ot->setDefaultTitle($reader->firstData($paths->title())->value());
2060  $ot->setDefaultDescription($reader->firstData($paths->firstDescription())->value());
2061  break;
2062  }
2063  }
static getInstance(int $obj_id)
static _refreshStatus(int $a_obj_id, ?array $a_users=null)
static getInstance(int $obj_id)
+ Here is the call graph for this function:

◆ executeDragDrop()

ilObjContentObject::executeDragDrop ( int  $source_id,
int  $target_id,
bool  $first_child,
bool  $as_subitem = false,
string  $movecopy = "move" 
)

Definition at line 1631 of file class.ilObjContentObject.php.

References checkTree(), ilObject\getId(), ilLMObjectFactory\getInstance(), and ilTree\POS_FIRST_NODE.

1637  : void {
1638  if ($source_id === $target_id) {
1639  return;
1640  }
1641  $lmtree = new ilTree($this->getId());
1642  $lmtree->setTableNames('lm_tree', 'lm_data');
1643  $lmtree->setTreeTablePK("lm_id");
1644  //echo "-".$source_id."-".$target_id."-".$first_child."-".$as_subitem."-";
1645  $source_obj = ilLMObjectFactory::getInstance($this->lm, $source_id, true);
1646  $source_obj->setLMId($this->getId());
1647 
1648  if (!$first_child) {
1649  $target_obj = ilLMObjectFactory::getInstance($this->lm, $target_id, true);
1650  $target_obj->setLMId($this->getId());
1651  $target_parent = $lmtree->getParentId($target_id);
1652  }
1653 
1654  // handle pages
1655  if ($source_obj->getType() == "pg") {
1656  //echo "1";
1657  if ($lmtree->isInTree($source_obj->getId())) {
1658  $node_data = $lmtree->getNodeData($source_obj->getId());
1659 
1660  // cut on move
1661  if ($movecopy == "move") {
1662  $parent_id = $lmtree->getParentId($source_obj->getId());
1663  $lmtree->deleteTree($node_data);
1664 
1665  } else {
1666  // copy page
1667  $new_page = $source_obj->copy($this->lm);
1668  $source_id = $new_page->getId();
1669  $source_obj = $new_page;
1670  }
1671 
1672  // paste page
1673  if (!$lmtree->isInTree($source_obj->getId())) {
1674  if ($first_child) { // as first child
1675  $target_pos = ilTree::POS_FIRST_NODE;
1676  $parent = $target_id;
1677  } elseif ($as_subitem) { // as last child
1678  $parent = $target_id;
1679  $target_pos = ilTree::POS_FIRST_NODE;
1680  $pg_childs = $lmtree->getChildsByType($parent, "pg");
1681  if (count($pg_childs) != 0) {
1682  $target_pos = $pg_childs[count($pg_childs) - 1]["obj_id"];
1683  }
1684  } else { // at position
1685  $target_pos = $target_id;
1686  $parent = $target_parent;
1687  }
1688 
1689  // insert page into tree
1690  $lmtree->insertNode(
1691  $source_obj->getId(),
1692  $parent,
1693  $target_pos
1694  );
1695 
1696  }
1697  }
1698  }
1699 
1700  // handle chapters
1701  if ($source_obj->getType() == "st") {
1702  //echo "2";
1703  $source_node = $lmtree->getNodeData($source_id);
1704  $subnodes = $lmtree->getSubTree($source_node);
1705 
1706  // check, if target is within subtree
1707  foreach ($subnodes as $subnode) {
1708  if ($subnode["obj_id"] == $target_id) {
1709  return;
1710  }
1711  }
1712 
1713  $target_pos = $target_id;
1714 
1715  if ($first_child) { // as first subchapter
1716  $target_pos = ilTree::POS_FIRST_NODE;
1717  $target_parent = $target_id;
1718 
1719  $pg_childs = $lmtree->getChildsByType($target_parent, "pg");
1720  if (count($pg_childs) != 0) {
1721  $target_pos = $pg_childs[count($pg_childs) - 1]["obj_id"];
1722  }
1723  } elseif ($as_subitem) { // as last subchapter
1724  $target_parent = $target_id;
1725  $target_pos = ilTree::POS_FIRST_NODE;
1726  $childs = $lmtree->getChilds($target_parent);
1727  if (count($childs) != 0) {
1728  $target_pos = $childs[count($childs) - 1]["obj_id"];
1729  }
1730  }
1731 
1732  // delete source tree
1733  if ($movecopy == "move") {
1734  $lmtree->deleteTree($source_node);
1735  } else {
1736  // copy chapter (incl. subcontents)
1737  throw new ilException("ilObjContentObject: Not implemented");
1738  //$new_chapter = $source_obj->copy($lmtree, $target_parent, $target_pos);
1739  }
1740 
1741  if (!$lmtree->isInTree($source_id)) {
1742  $lmtree->insertNode($source_id, $target_parent, $target_pos);
1743 
1744  // insert moved tree
1745  foreach ($subnodes as $node) {
1746  if ($node["obj_id"] != $source_id) {
1747  $lmtree->insertNode($node["obj_id"], $node["parent"]);
1748  }
1749  }
1750  }
1751 
1752  // check the tree
1753  $this->checkTree();
1754  }
1755 
1756  $this->checkTree();
1757  }
static getInstance(ilObjLearningModule $a_content_obj, int $a_id=0, bool $a_halt=true)
const POS_FIRST_NODE
+ Here is the call graph for this function:

◆ exportFileItems()

ilObjContentObject::exportFileItems ( string  $a_target_dir,
ilLog  $expLog 
)

Definition at line 1478 of file class.ilObjContentObject.php.

References ilLog\write().

Referenced by exportXML().

1481  : void {
1482  foreach ($this->file_ids as $file_id) {
1483  $expLog->write(date("[y-m-d H:i:s] ") . "File Item " . $file_id);
1484  $file_obj = new ilObjFile($file_id, false);
1485  $file_obj->export($a_target_dir);
1486  unset($file_obj);
1487  }
1488  }
Class ilObjFile.
write(string $a_msg, $a_log_level=null)
logging
+ Here is the call graph for this function:
+ Here is the caller graph for this function:

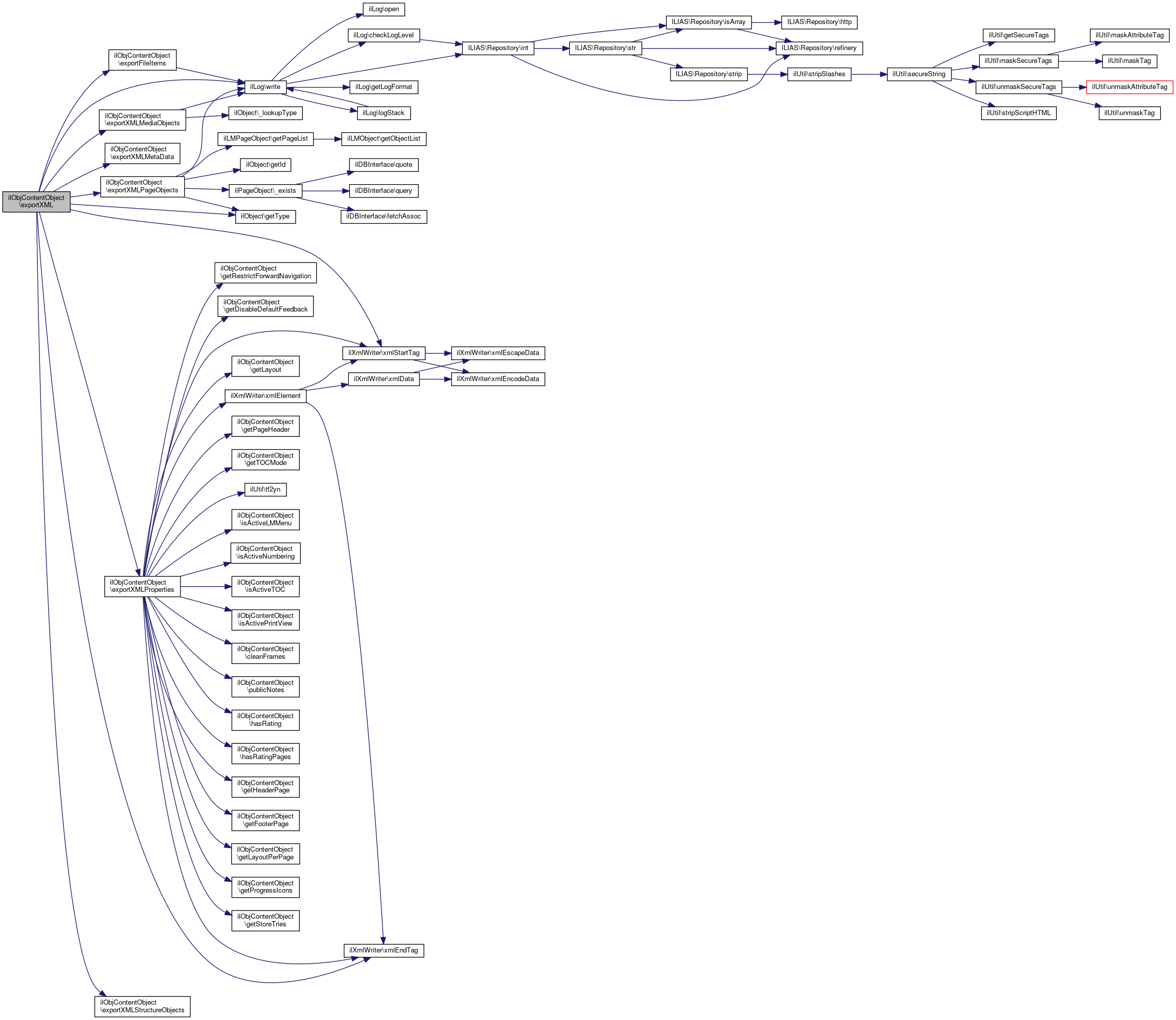
◆ exportXML()

ilObjContentObject::exportXML ( ilXmlWriter  $a_xml_writer,
int  $a_inst,
string  $a_target_dir,
ilLog  $expLog 
)

Definition at line 1318 of file class.ilObjContentObject.php.

References exportFileItems(), exportXMLMediaObjects(), exportXMLMetaData(), exportXMLPageObjects(), exportXMLProperties(), exportXMLStructureObjects(), ilObject\getType(), ilLog\write(), ilXmlWriter\xmlEndTag(), and ilXmlWriter\xmlStartTag().

1323  : void {
1324  $attrs = array();
1325  switch ($this->getType()) {
1326  case "lm":
1327  $attrs["Type"] = "LearningModule";
1328  break;
1329  }
1330  $a_xml_writer->xmlStartTag("ContentObject", $attrs);
1331 
1332  // MetaData
1333  $this->exportXMLMetaData($a_xml_writer);
1334 
1335  // StructureObjects
1336  //echo "ContObj:".$a_inst.":<br>";
1337  $expLog->write(date("[y-m-d H:i:s] ") . "Start Export Structure Objects");
1338  $this->exportXMLStructureObjects($a_xml_writer, $a_inst, $expLog);
1339  $expLog->write(date("[y-m-d H:i:s] ") . "Finished Export Structure Objects");
1340 
1341  // PageObjects
1342  $expLog->write(date("[y-m-d H:i:s] ") . "Start Export Page Objects");
1343  $this->exportXMLPageObjects($a_xml_writer, $a_inst, $expLog);
1344  $expLog->write(date("[y-m-d H:i:s] ") . "Finished Export Page Objects");
1345 
1346  // MediaObjects
1347  $expLog->write(date("[y-m-d H:i:s] ") . "Start Export Media Objects");
1348  $this->exportXMLMediaObjects($a_xml_writer, $a_inst, $a_target_dir, $expLog);
1349  $expLog->write(date("[y-m-d H:i:s] ") . "Finished Export Media Objects");
1350 
1351  // FileItems
1352  $expLog->write(date("[y-m-d H:i:s] ") . "Start Export File Items");
1353  $this->exportFileItems($a_target_dir, $expLog);
1354  $expLog->write(date("[y-m-d H:i:s] ") . "Finished Export File Items");
1355 
1356  // Questions
1357  if (count($this->q_ids) > 0) {
1358  $qti_file = fopen($a_target_dir . "/qti.xml", "w");
1359  $pool = new ilObjQuestionPool();
1360  fwrite($qti_file, $pool->questionsToXML($this->q_ids));
1361  fclose($qti_file);
1362  }
1363 
1364  // To do: implement version selection/detection
1365  // Properties
1366  $expLog->write(date("[y-m-d H:i:s] ") . "Start Export Properties");
1367  $this->exportXMLProperties($a_xml_writer, $expLog);
1368  $expLog->write(date("[y-m-d H:i:s] ") . "Finished Export Properties");
1369 
1370  $a_xml_writer->xmlEndTag("ContentObject");
1371  }
exportXMLMediaObjects(ilXmlWriter $a_xml_writer, int $a_inst, string $a_target_dir, ilLog $expLog)
exportXMLMetaData(ilXmlWriter $a_xml_writer)
xmlEndTag(string $tag)
Writes an endtag.
exportFileItems(string $a_target_dir, ilLog $expLog)
exportXMLStructureObjects(ilXmlWriter $a_xml_writer, int $a_inst, ilLog $expLog)
xmlStartTag(string $tag, ?array $attrs=null, bool $empty=false, bool $encode=true, bool $escape=true)
Writes a starttag.
write(string $a_msg, $a_log_level=null)
logging
exportXMLProperties(ilXmlWriter $a_xml_writer, ilLog $expLog)
exportXMLPageObjects(ilXmlWriter $a_xml_writer, int $a_inst, ilLog $expLog)
+ Here is the call graph for this function:

◆ exportXMLMediaObjects()

ilObjContentObject::exportXMLMediaObjects ( ilXmlWriter  $a_xml_writer,
int  $a_inst,
string  $a_target_dir,
ilLog  $expLog 
)

Definition at line 1443 of file class.ilObjContentObject.php.

References ilObject\_lookupType(), and ilLog\write().

Referenced by exportXML().

1448  : void {
1449  $linked_mobs = array();
1450 
1451  // mobs directly embedded into pages
1452  foreach ($this->mob_ids as $mob_id) {
1453  if ($mob_id > 0 && ilObject::_lookupType($mob_id) == "mob") {
1454  $expLog->write(date("[y-m-d H:i:s] ") . "Media Object " . $mob_id);
1455  $media_obj = new ilObjMediaObject($mob_id);
1456  $media_obj->exportXML($a_xml_writer, $a_inst);
1457  $media_obj->exportFiles($a_target_dir);
1458 
1459  $lmobs = $media_obj->getLinkedMediaObjects($this->mob_ids);
1460  $linked_mobs = array_merge($linked_mobs, $lmobs);
1461 
1462  unset($media_obj);
1463  }
1464  }
1465 
1466  // linked mobs (in map areas)
1467  foreach ($linked_mobs as $mob_id) {
1468  if ($mob_id > 0) {
1469  $expLog->write(date("[y-m-d H:i:s] ") . "Media Object " . $mob_id);
1470  $media_obj = new ilObjMediaObject($mob_id);
1471  $media_obj->exportXML($a_xml_writer, $a_inst);
1472  $media_obj->exportFiles($a_target_dir);
1473  unset($media_obj);
1474  }
1475  }
1476  }
write(string $a_msg, $a_log_level=null)
logging
static _lookupType(int $id, bool $reference=false)
+ Here is the call graph for this function:
+ Here is the caller graph for this function:

◆ exportXMLMetaData()

ilObjContentObject::exportXMLMetaData ( ilXmlWriter  $a_xml_writer)

Definition at line 1373 of file class.ilObjContentObject.php.

Referenced by exportXML().

1375  : void {
1376  /*
1377  * As far as I can tell, this is unused.
1378  *
1379  * I traced usages of this method up to ilObjContentObjectGUI::export and
1380  * ilObjMediaPoolGUI::export (both via ilObjContentObject::exportXML), which have
1381  * both been made redundant by the usual export mechanisms.
1382  */
1383  /*$md2xml = new ilMD2XML($this->getId(), 0, $this->getType());
1384  $md2xml->setExportMode(true);
1385  $md2xml->startExport();
1386  $a_xml_writer->appendXML($md2xml->getXML());*/
1387  }
+ Here is the caller graph for this function:

◆ exportXMLPageObjects()

ilObjContentObject::exportXMLPageObjects ( ilXmlWriter  $a_xml_writer,
int  $a_inst,
ilLog  $expLog 
)

Definition at line 1406 of file class.ilObjContentObject.php.

References ilPageObject\_exists(), ilObject\getId(), ilLMPageObject\getPageList(), ilObject\getType(), and ilLog\write().

Referenced by exportXML().

1410  : void {
1411  $pages = ilLMPageObject::getPageList($this->getId());
1412  foreach ($pages as $page) {
1413  if (ilLMPage::_exists($this->getType(), $page["obj_id"])) {
1414  $expLog->write(date("[y-m-d H:i:s] ") . "Page Object " . $page["obj_id"]);
1415 
1416  // export xml to writer object
1417  $page_obj = new ilLMPageObject($this->lm, $page["obj_id"]);
1418  $page_obj->exportXML($a_xml_writer, "normal", $a_inst);
1419 
1420  // collect media objects
1421  $mob_ids = $page_obj->getMediaObjectIds();
1422  foreach ($mob_ids as $mob_id) {
1423  $this->mob_ids[$mob_id] = $mob_id;
1424  }
1425 
1426  // collect all file items
1427  $file_ids = $page_obj->getFileItemIds();
1428  foreach ($file_ids as $file_id) {
1429  $this->file_ids[$file_id] = $file_id;
1430  }
1431 
1432  // collect all questions
1433  $q_ids = $page_obj->getQuestionIds();
1434  foreach ($q_ids as $q_id) {
1435  $this->q_ids[$q_id] = $q_id;
1436  }
1437 
1438  unset($page_obj);
1439  }
1440  }
1441  }
This file is part of ILIAS, a powerful learning management system published by ILIAS open source e-Le...
static _exists(string $a_parent_type, int $a_id, string $a_lang="", bool $a_no_cache=false)
Checks whether page exists.
static getPageList(int $lm_id)
write(string $a_msg, $a_log_level=null)
logging
+ Here is the call graph for this function:
+ Here is the caller graph for this function:

◆ exportXMLProperties()

ilObjContentObject::exportXMLProperties ( ilXmlWriter  $a_xml_writer,
ilLog  $expLog 
)

Definition at line 1490 of file class.ilObjContentObject.php.

References cleanFrames(), getDisableDefaultFeedback(), getFooterPage(), getHeaderPage(), getLayout(), getLayoutPerPage(), getPageHeader(), getProgressIcons(), getRestrictForwardNavigation(), getStoreTries(), getTOCMode(), hasRating(), hasRatingPages(), IL_INST_ID, isActiveLMMenu(), isActiveNumbering(), isActivePrintView(), isActiveTOC(), publicNotes(), ilUtil\tf2yn(), ilXmlWriter\xmlElement(), ilXmlWriter\xmlEndTag(), and ilXmlWriter\xmlStartTag().

Referenced by exportXML().

1493  : void {
1494  $attrs = array();
1495  $a_xml_writer->xmlStartTag("Properties", $attrs);
1496 
1497  // Layout
1498  $attrs = array("Name" => "Layout", "Value" => $this->getLayout());
1499  $a_xml_writer->xmlElement("Property", $attrs);
1500 
1501  // Page Header
1502  $attrs = array("Name" => "PageHeader", "Value" => $this->getPageHeader());
1503  $a_xml_writer->xmlElement("Property", $attrs);
1504 
1505  // TOC Mode
1506  $attrs = array("Name" => "TOCMode", "Value" => $this->getTOCMode());
1507  $a_xml_writer->xmlElement("Property", $attrs);
1508 
1509  // LM Menu Activation
1510  $attrs = array("Name" => "ActiveLMMenu", "Value" =>
1511  ilUtil::tf2yn($this->isActiveLMMenu()));
1512  $a_xml_writer->xmlElement("Property", $attrs);
1513 
1514  // Numbering Activation
1515  $attrs = array("Name" => "ActiveNumbering", "Value" =>
1516  ilUtil::tf2yn($this->isActiveNumbering()));
1517  $a_xml_writer->xmlElement("Property", $attrs);
1518 
1519  // Table of contents button activation
1520  $attrs = array("Name" => "ActiveTOC", "Value" =>
1521  ilUtil::tf2yn($this->isActiveTOC()));
1522  $a_xml_writer->xmlElement("Property", $attrs);
1523 
1524  // Print view button activation
1525  $attrs = array("Name" => "ActivePrintView", "Value" =>
1526  ilUtil::tf2yn($this->isActivePrintView()));
1527  $a_xml_writer->xmlElement("Property", $attrs);
1528 
1529  // Note that download button is not saved, because
1530  // download files do not exist after import
1531 
1532  // Clean frames
1533  $attrs = array("Name" => "CleanFrames", "Value" =>
1534  ilUtil::tf2yn($this->cleanFrames()));
1535  $a_xml_writer->xmlElement("Property", $attrs);
1536 
1537  // Public notes activation
1538  $attrs = array("Name" => "PublicNotes", "Value" =>
1539  ilUtil::tf2yn($this->publicNotes()));
1540  $a_xml_writer->xmlElement("Property", $attrs);
1541 
1542  // Rating
1543  $attrs = array("Name" => "Rating", "Value" =>
1544  ilUtil::tf2yn($this->hasRating()));
1545  $a_xml_writer->xmlElement("Property", $attrs);
1546  $attrs = array("Name" => "RatingPages", "Value" =>
1547  ilUtil::tf2yn($this->hasRatingPages()));
1548  $a_xml_writer->xmlElement("Property", $attrs);
1549 
1550  // Header Page
1551  if ($this->getHeaderPage() > 0) {
1552  $attrs = array("Name" => "HeaderPage", "Value" =>
1553  "il_" . IL_INST_ID . "_pg_" . $this->getHeaderPage());
1554  $a_xml_writer->xmlElement("Property", $attrs);
1555  }
1556 
1557  // Footer Page
1558  if ($this->getFooterPage() > 0) {
1559  $attrs = array("Name" => "FooterPage", "Value" =>
1560  "il_" . IL_INST_ID . "_pg_" . $this->getFooterPage());
1561  $a_xml_writer->xmlElement("Property", $attrs);
1562  }
1563 
1564  // layout per page
1565  $attrs = array("Name" => "LayoutPerPage", "Value" =>
1566  $this->getLayoutPerPage());
1567  $a_xml_writer->xmlElement("Property", $attrs);
1568 
1569  // progress icons
1570  $attrs = array("Name" => "ProgressIcons", "Value" =>
1571  $this->getProgressIcons());
1572  $a_xml_writer->xmlElement("Property", $attrs);
1573 
1574  // store tries
1575  $attrs = array("Name" => "StoreTries", "Value" =>
1576  $this->getStoreTries());
1577  $a_xml_writer->xmlElement("Property", $attrs);
1578 
1579  // restrict forward navigation
1580  $attrs = array("Name" => "RestrictForwardNavigation", "Value" =>
1581  $this->getRestrictForwardNavigation());
1582  $a_xml_writer->xmlElement("Property", $attrs);
1583 
1584  // disable default feedback
1585  $attrs = array("Name" => "DisableDefaultFeedback", "Value" =>
1586  $this->getDisableDefaultFeedback());
1587  $a_xml_writer->xmlElement("Property", $attrs);
1588 
1589  $a_xml_writer->xmlEndTag("Properties");
1590  }
const IL_INST_ID
Definition: constants.php:40
static tf2yn(bool $a_tf)
xmlEndTag(string $tag)
Writes an endtag.
getPageHeader()
get page header mode (ilLMOBject::CHAPTER_TITLE | ilLMOBject::PAGE_TITLE | ilLMOBject::NO_HEADER) ...
getTOCMode()
get toc mode ("chapters" | "pages")
xmlStartTag(string $tag, ?array $attrs=null, bool $empty=false, bool $encode=true, bool $escape=true)
Writes a starttag.
xmlElement(string $tag, $attrs=null, $data=null, $encode=true, $escape=true)
Writes a basic element (no children, just textual content)
+ Here is the call graph for this function:
+ Here is the caller graph for this function:

◆ exportXMLStructureObjects()

ilObjContentObject::exportXMLStructureObjects ( ilXmlWriter  $a_xml_writer,
int  $a_inst,
ilLog  $expLog 
)

Definition at line 1389 of file class.ilObjContentObject.php.

Referenced by exportXML().

1393  : void {
1394  $childs = $this->lm_tree->getChilds($this->lm_tree->getRootId());
1395  foreach ($childs as $child) {
1396  if ($child["type"] != "st") {
1397  continue;
1398  }
1399 
1400  $structure_obj = new ilStructureObject($this->lm, $child["obj_id"]);
1401  $structure_obj->exportXML($a_xml_writer, $a_inst, $expLog);
1402  unset($structure_obj);
1403  }
1404  }
This file is part of ILIAS, a powerful learning management system published by ILIAS open source e-Le...
+ Here is the caller graph for this function:

◆ fixTree()

ilObjContentObject::fixTree ( )

Definition at line 1090 of file class.ilObjContentObject.php.

References ilObject\$db, $ilDB, $q, ilObject\$tree, ilPageObject\_exists(), ilTree\deleteTree(), ilObject\getId(), ilLMObjectFactory\getInstance(), getLMTree(), ilTree\getNodeData(), ilTree\getRootId(), ilTree\getSubTree(), ilTree\isInTree(), and ilTree\renumber().

1090  : void
1091  {
1092  $ilDB = $this->db;
1093 
1094  $tree = $this->getLMTree();
1095 
1096  // check numbering, if errors, renumber
1097  // it is very important to keep this step before deleting subtrees
1098  // in the following steps
1099  $set = $ilDB->query(
1100  "SELECT DISTINCT l1.lm_id" .
1101  " FROM lm_tree l1" .
1102  " JOIN lm_tree l2 ON ( l1.child = l2.parent" .
1103  " AND l1.lm_id = l2.lm_id )" .
1104  " JOIN lm_data ON ( l1.child = lm_data.obj_id )" .
1105  " WHERE (l2.lft < l1.lft" .
1106  " OR l2.rgt > l1.rgt OR l2.lft > l1.rgt OR l2.rgt < l1.lft)" .
1107  " AND l1.lm_id = " . $ilDB->quote($this->getId(), "integer") .
1108  " ORDER BY lm_data.create_date DESC"
1109  );
1110  if ($rec = $ilDB->fetchAssoc($set)) {
1111  $tree->renumber();
1112  }
1113 
1114  // delete subtrees that have no lm_data records (changed due to #20637)
1115  $set = $ilDB->query("SELECT * FROM lm_tree WHERE lm_tree.lm_id = " . $ilDB->quote($this->getId(), "integer"));
1116  while ($node = $ilDB->fetchAssoc($set)) {
1117  $q = "SELECT * FROM lm_data WHERE obj_id = " .
1118  $ilDB->quote($node["child"], "integer");
1119  $obj_set = $ilDB->query($q);
1120  $obj_rec = $ilDB->fetchAssoc($obj_set);
1121  if (!$obj_rec) {
1122  $node_data = $tree->getNodeData($node["child"]);
1123  $node_data["child"] = $node["child"];
1124  $tree->deleteTree($node_data);
1125  }
1126  }
1127 
1128  // delete subtrees that have pages as parent
1129  $nodes = $tree->getSubTree($tree->getNodeData($tree->getRootId()));
1130  foreach ($nodes as $node) {
1131  $q = "SELECT * FROM lm_data WHERE obj_id = " .
1132  $ilDB->quote($node["parent"], "integer");
1133  $obj_set = $ilDB->query($q);
1134  $obj_rec = $ilDB->fetchAssoc($obj_set);
1135  if (($obj_rec["type"] ?? "") == "pg") {
1136  $node_data = $tree->getNodeData($node["child"]);
1137  if ($tree->isInTree($node["child"])) {
1138  $tree->deleteTree($node_data);
1139  }
1140  }
1141  }
1142 
1143  // check for multi-references pages or chapters
1144  // if errors -> create copies of them here
1145  $set = $ilDB->query("SELECT DISTINCT l1.lm_id" .
1146  " FROM lm_tree l1" .
1147  " JOIN lm_tree l2 ON ( l1.child = l2.child AND l1.lm_id <> l2.lm_id )" .
1148  " JOIN lm_data ON (l1.child = lm_data.obj_id)" .
1149  " WHERE l1.child <> 1" .
1150  " AND l1.lm_id <> lm_data.lm_id" .
1151  " AND l1.lm_id = " . $ilDB->quote($this->getId(), "integer"));
1152  if ($rec = $ilDB->fetchAssoc($set)) {
1153  $set = $ilDB->query("SELECT DISTINCT l1.child " .
1154  " FROM lm_tree l1" .
1155  " JOIN lm_tree l2 ON ( l1.child = l2.child AND l1.lm_id <> l2.lm_id )" .
1156  " JOIN lm_data ON (l1.child = lm_data.obj_id)" .
1157  " WHERE l1.child <> 1" .
1158  " AND l1.lm_id <> lm_data.lm_id" .
1159  " AND l1.lm_id = " . $ilDB->quote($this->getId(), "integer"));
1160  while ($rec = $ilDB->fetchAssoc($set)) {
1161  $cobj = ilLMObjectFactory::getInstance($this->lm, $rec["child"]);
1162 
1163  if (is_object($cobj)) {
1164  if ($cobj->getType() == "pg") {
1165  // make a copy of it
1166  $pg_copy = $cobj->copy($this->lm);
1167 
1168  // replace the child in the tree with the copy (id)
1169  $ilDB->manipulate(
1170  "UPDATE lm_tree SET " .
1171  " child = " . $ilDB->quote($pg_copy->getId(), "integer") .
1172  " WHERE child = " . $ilDB->quote($cobj->getId(), "integer") .
1173  " AND lm_id = " . $ilDB->quote($this->getId(), "integer")
1174  );
1175  } elseif ($cobj->getType() == "st") {
1176  // make a copy of it
1177  $st_copy = $cobj->copy($this->lm);
1178 
1179  // replace the child in the tree with the copy (id)
1180  $ilDB->manipulate(
1181  "UPDATE lm_tree SET " .
1182  " child = " . $ilDB->quote($st_copy->getId(), "integer") .
1183  " WHERE child = " . $ilDB->quote($cobj->getId(), "integer") .
1184  " AND lm_id = " . $ilDB->quote($this->getId(), "integer")
1185  );
1186 
1187  // make all childs refer to the copy now
1188  $ilDB->manipulate(
1189  "UPDATE lm_tree SET " .
1190  " parent = " . $ilDB->quote($st_copy->getId(), "integer") .
1191  " WHERE parent = " . $ilDB->quote($cobj->getId(), "integer") .
1192  " AND lm_id = " . $ilDB->quote($this->getId(), "integer")
1193  );
1194  }
1195  }
1196  }
1197  }
1198 
1199  // missing copage entries
1200  $set = $ilDB->queryF(
1201  "SELECT * FROM lm_data " .
1202  " WHERE lm_id = %s AND type = %s",
1203  array("integer", "text"),
1204  array($this->getId(), "pg")
1205  );
1206  while ($rec = $ilDB->fetchAssoc($set)) {
1207  if (!ilPageObject::_exists("lm", $rec["obj_id"], "-")) {
1208  $lm_page = new ilLMPage();
1209  $lm_page->setId($rec["obj_id"]);
1210  $lm_page->setParentId($this->getId());
1211  $lm_page->create(false);
1212  }
1213  }
1214  }
getNodeData(int $a_node_id, ?int $a_tree_pk=null)
get all information of a node.
static getInstance(ilObjLearningModule $a_content_obj, int $a_id=0, bool $a_halt=true)
ilTree $tree
isInTree(?int $a_node_id)
get all information of a node.
deleteTree(array $a_node)
delete node and the whole subtree under this node
static _exists(string $a_parent_type, int $a_id, string $a_lang="", bool $a_no_cache=false)
Checks whether page exists.
ilDBInterface $db
renumber(int $node_id=1, int $i=1)
Wrapper for renumber.
$q
Definition: shib_logout.php:18
getSubTree(array $a_node, bool $a_with_data=true, array $a_type=[])
get all nodes in the subtree under specified node
This file is part of ILIAS, a powerful learning management system published by ILIAS open source e-Le...
+ Here is the call graph for this function:

◆ getAutoGlossaries()

ilObjContentObject::getAutoGlossaries ( )

Definition at line 255 of file class.ilObjContentObject.php.

References $auto_glossaries.

Referenced by ilLMGlossaryTableGUI\__construct(), removeAutoGlossary(), updateAutoGlossaries(), and validatePages().

255  : array
256  {
257  return $this->auto_glossaries;
258  }
+ Here is the caller graph for this function:

◆ getAvailableLayouts()

static ilObjContentObject::getAvailableLayouts ( )
static

get all available lm layouts

Definition at line 934 of file class.ilObjContentObject.php.

Referenced by ilObjContentObjectGUI\getLayoutOption(), and ilLMPageObjectGUI\initEditLayoutForm().

934  : array
935  {
936  $dir = opendir("./components/ILIAS/LearningModule/layouts/lm");
937 
938  $layouts = array();
939 
940  while ($file = readdir($dir)) {
941  if ($file != "." && $file != ".." && $file != "CVS" && $file != ".svn") {
942  // directories
943  if (is_dir("./components/ILIAS/LearningModule/layouts/lm/" . $file)) {
944  $layouts[$file] = $file;
945  }
946  }
947  }
948  asort($layouts);
949 
950  // workaround: fix ordering
951  $ret = array(
952  'toc2win' => 'toc2win',
953  'toc2windyn' => 'toc2windyn',
954  '1window' => '1window',
955  '2window' => '2window',
956  '3window' => '3window',
957  'presentation' => 'presentation',
958  'fullscreen' => 'fullscreen'
959  );
960 
961  foreach ($layouts as $l) {
962  if (!in_array($l, $ret)) {
963  $ret[$l] = $l;
964  }
965  }
966 
967  return $ret;
968  }
+ Here is the caller graph for this function:

◆ getDataDirectory()

ilObjContentObject::getDataDirectory ( )

Definition at line 346 of file class.ilObjContentObject.php.

References ilFileUtils\getDataDir(), and ilObject\getId().

Referenced by getExportDirectory().

346  : string
347  {
348  return ilFileUtils::getDataDir() . "/lm_data" .
349  "/lm_" . $this->getId();
350  }
static getDataDir()
get data directory (outside webspace)
+ Here is the call graph for this function:
+ Here is the caller graph for this function:

◆ getDisableDefaultFeedback()

ilObjContentObject::getDisableDefaultFeedback ( )

Definition at line 159 of file class.ilObjContentObject.php.

References $disable_def_feedback.

Referenced by exportXMLProperties(), updateProperties(), and validatePages().

159  : bool
160  {
162  }
+ Here is the caller graph for this function:

◆ getExportDirectory()

ilObjContentObject::getExportDirectory ( string  $a_type = "xml")

Definition at line 406 of file class.ilObjContentObject.php.

References ilObject\$db, $ilDB, $q, ilLMObject\_deleteAllObjectData(), ilFileUtils\delDir(), ilObject\deleteMetaData(), ilFileUtils\getDataDir(), getDataDirectory(), and ilObject\getId().

Referenced by getExportFiles().

408  : string {
409  switch ($a_type) {
410  default: // = xml
411  if (substr($a_type, 0, 4) == "html") {
412  $export_dir = ilFileUtils::getDataDir() . "/lm_data" . "/lm_" . $this->getId() . "/export_" . $a_type;
413  } else {
414  $export_dir = ilFileUtils::getDataDir() . "/lm_data" . "/lm_" . $this->getId() . "/export";
415  }
416  break;
417  }
418  return $export_dir;
419  }
static getDataDir()
get data directory (outside webspace)
+ Here is the call graph for this function:
+ Here is the caller graph for this function:

◆ getExportFiles()

ilObjContentObject::getExportFiles ( )

Definition at line 1592 of file class.ilObjContentObject.php.

References ilObject\$type, and getExportDirectory().

1592  : array
1593  {
1594  $file = array();
1595 
1596  $types = array("xml", "html");
1597 
1598  foreach ($types as $type) {
1599  $dir = $this->getExportDirectory($type);
1600  // quit if import dir not available
1601  if (!is_dir($dir) or
1602  !is_writeable($dir)) {
1603  continue;
1604  }
1605 
1606  // open directory
1607  $cdir = dir($dir);
1608 
1609  // initialize array
1610 
1611  // get files and save the in the array
1612  while ($entry = $cdir->read()) {
1613  if ($entry != "." and
1614  $entry != ".." and
1615  substr($entry, -4) == ".zip" and
1616  preg_match("~^[0-9]{10}_{2}[0-9]+_{2}(lm_)*[0-9]+\.zip\$~", $entry)) {
1617  $file[$entry . $type] = array("type" => $type, "file" => $entry,
1618  "size" => filesize($dir . "/" . $entry));
1619  }
1620  }
1621 
1622  // close import directory
1623  $cdir->close();
1624  }
1625 
1626  // sort files
1627  ksort($file);
1628  return $file;
1629  }
string $type
getExportDirectory(string $a_type="xml")
+ Here is the call graph for this function:

◆ getFooterPage()

ilObjContentObject::getFooterPage ( )

Definition at line 837 of file class.ilObjContentObject.php.

References $footer_page.

Referenced by exportXMLProperties(), updateProperties(), and validatePages().

837  : int
838  {
839  return $this->footer_page;
840  }
+ Here is the caller graph for this function:

◆ getForTranslation()

ilObjContentObject::getForTranslation ( )

Definition at line 305 of file class.ilObjContentObject.php.

References $for_translation.

Referenced by updateProperties().

305  : bool
306  {
307  return $this->for_translation;
308  }
+ Here is the caller graph for this function:

◆ getHeaderPage()

ilObjContentObject::getHeaderPage ( )

Definition at line 827 of file class.ilObjContentObject.php.

References $header_page.

Referenced by exportXMLProperties(), updateProperties(), and validatePages().

827  : int
828  {
829  return $this->header_page;
830  }
+ Here is the caller graph for this function:

◆ getHideHeaderFooterPrint()

ilObjContentObject::getHideHeaderFooterPrint ( )

Definition at line 797 of file class.ilObjContentObject.php.

References $hide_header_footer_print.

Referenced by updateProperties().

797  : bool
798  {
800  }
+ Here is the caller graph for this function:

◆ getImportDirectory()

ilObjContentObject::getImportDirectory ( )

Definition at line 352 of file class.ilObjContentObject.php.

References $import_dir, ilFileUtils\getDataDir(), and ilObject\getId().

352  : string
353  {
354  if (strlen($this->import_dir)) {
355  return $this->import_dir;
356  }
357 
358  $import_dir = ilFileUtils::getDataDir() . "/lm_data" .
359  "/lm_" . $this->getId() . "/import";
360  if (is_dir($import_dir)) {
361  return $import_dir;
362  }
363  return "";
364  }
static getDataDir()
get data directory (outside webspace)
+ Here is the call graph for this function:

◆ getLayout()

ilObjContentObject::getLayout ( )

Definition at line 474 of file class.ilObjContentObject.php.

References $layout.

Referenced by exportXMLProperties(), updateProperties(), and validatePages().

474  : string
475  {
476  return $this->layout;
477  }
+ Here is the caller graph for this function:

◆ getLayoutPerPage()

ilObjContentObject::getLayoutPerPage ( )

Definition at line 146 of file class.ilObjContentObject.php.

References $layout_per_page.

Referenced by exportXMLProperties(), updateProperties(), and validatePages().

146  : bool
147  {
148  return $this->layout_per_page;
149  }
+ Here is the caller graph for this function:

◆ getLMTree()

ilObjContentObject::getLMTree ( )

Definition at line 310 of file class.ilObjContentObject.php.

References $lm_tree.

Referenced by checkStructure(), and fixTree().

310  : ilLMTree
311  {
312  return $this->lm_tree;
313  }
+ Here is the caller graph for this function:

◆ getPageHeader()

ilObjContentObject::getPageHeader ( )

get page header mode (ilLMOBject::CHAPTER_TITLE | ilLMOBject::PAGE_TITLE | ilLMOBject::NO_HEADER)

Definition at line 707 of file class.ilObjContentObject.php.

References $pg_header.

Referenced by exportXMLProperties(), updateProperties(), and validatePages().

707  : string
708  {
709  return $this->pg_header;
710  }
+ Here is the caller graph for this function:

◆ getProgressIcons()

ilObjContentObject::getProgressIcons ( )

Definition at line 169 of file class.ilObjContentObject.php.

References $progr_icons.

Referenced by exportXMLProperties(), updateProperties(), and validatePages().

169  : bool
170  {
171  return $this->progr_icons;
172  }
+ Here is the caller graph for this function:

◆ getRestrictForwardNavigation()

ilObjContentObject::getRestrictForwardNavigation ( )

Definition at line 189 of file class.ilObjContentObject.php.

References $restrict_forw_nav.

Referenced by exportXMLProperties(), updateProperties(), and validatePages().

189  : bool
190  {
192  }
+ Here is the caller graph for this function:

◆ getStoreTries()

ilObjContentObject::getStoreTries ( )

Definition at line 179 of file class.ilObjContentObject.php.

References $store_tries.

Referenced by exportXMLProperties(), updateProperties(), and validatePages().

179  : bool
180  {
181  return $this->store_tries;
182  }
+ Here is the caller graph for this function:

◆ getTOCMode()

ilObjContentObject::getTOCMode ( )

get toc mode ("chapters" | "pages")

Definition at line 725 of file class.ilObjContentObject.php.

References $toc_mode.

Referenced by exportXMLProperties(), updateProperties(), and validatePages().

725  : string
726  {
727  return $this->toc_mode;
728  }
+ Here is the caller graph for this function:

◆ getTree()

ilObjContentObject::getTree ( )

Definition at line 194 of file class.ilObjContentObject.php.

References $lm_tree.

194  : ilLMTree
195  {
196  return $this->lm_tree;
197  }

◆ hasRating()

ilObjContentObject::hasRating ( )

Definition at line 2014 of file class.ilObjContentObject.php.

References $rating.

Referenced by exportXMLProperties(), updateProperties(), and validatePages().

2014  : bool
2015  {
2016  return $this->rating;
2017  }
+ Here is the caller graph for this function:

◆ hasRatingPages()

ilObjContentObject::hasRatingPages ( )

Definition at line 2024 of file class.ilObjContentObject.php.

References $rating_pages.

Referenced by exportXMLProperties(), updateProperties(), and validatePages().

2024  : bool
2025  {
2026  return $this->rating_pages;
2027  }
+ Here is the caller graph for this function:

◆ hasSuccessorPage()

static ilObjContentObject::hasSuccessorPage ( int  $a_cont_obj_id,
int  $a_page_id 
)
static

checks if page has a successor page

Definition at line 1064 of file class.ilObjContentObject.php.

References ilObject\$tree, ilTree\fetchSuccessorNode(), ilTree\isInTree(), ilTree\setTableNames(), and ilTree\setTreeTablePK().

Referenced by ilPageObjectGUI\showPage().

1067  : bool {
1068  $tree = new ilTree($a_cont_obj_id);
1069  $tree->setTableNames('lm_tree', 'lm_data');
1070  $tree->setTreeTablePK("lm_id");
1071  if ($tree->isInTree($a_page_id)) {
1072  $succ = $tree->fetchSuccessorNode($a_page_id, "pg");
1073  if ($succ > 0) {
1074  return true;
1075  }
1076  }
1077  return false;
1078  }
fetchSuccessorNode(int $a_node_id, string $a_type="")
get node data of successor node
ilTree $tree
isInTree(?int $a_node_id)
get all information of a node.
setTreeTablePK(string $a_column_name)
set column containing primary key in tree table
setTableNames(string $a_table_tree, string $a_table_obj_data, string $a_table_obj_reference="")
set table names The primary key of the table containing your object_data must be &#39;obj_id&#39; You may use...
+ Here is the call graph for this function:
+ Here is the caller graph for this function:

◆ import()

ilObjContentObject::import ( )

if implemented, this function should be called from an Out/GUI-Object

Definition at line 230 of file class.ilObjContentObject.php.

230  : void
231  {
232  // nothing to do. just display the dialogue in Out
233  }

◆ isActiveLMMenu()

ilObjContentObject::isActiveLMMenu ( )

Definition at line 744 of file class.ilObjContentObject.php.

References $lm_menu_active.

Referenced by exportXMLProperties(), updateProperties(), and validatePages().

744  : bool
745  {
746  return $this->lm_menu_active;
747  }
+ Here is the caller graph for this function:

◆ isActiveNumbering()

ilObjContentObject::isActiveNumbering ( )

Definition at line 764 of file class.ilObjContentObject.php.

References $numbering.

Referenced by exportXMLProperties(), updateProperties(), and validatePages().

764  : bool
765  {
766  return $this->numbering;
767  }
+ Here is the caller graph for this function:

◆ isActivePreventGlossaryAppendix()

ilObjContentObject::isActivePreventGlossaryAppendix ( )

Definition at line 784 of file class.ilObjContentObject.php.

References $prevent_glossary_appendix_active.

Referenced by updateProperties(), and validatePages().

784  : bool
785  {
787  }
+ Here is the caller graph for this function:

◆ isActivePrintView()

ilObjContentObject::isActivePrintView ( )

Definition at line 774 of file class.ilObjContentObject.php.

References $print_view_active.

Referenced by exportXMLProperties(), updateProperties(), and validatePages().

774  : bool
775  {
777  }
+ Here is the caller graph for this function:

◆ isActiveTOC()

ilObjContentObject::isActiveTOC ( )

Definition at line 754 of file class.ilObjContentObject.php.

References $toc_active.

Referenced by exportXMLProperties(), updateProperties(), and validatePages().

754  : bool
755  {
756  return $this->toc_active;
757  }
+ Here is the caller graph for this function:

◆ isInfoEnabled()

ilObjContentObject::isInfoEnabled ( )

Definition at line 2065 of file class.ilObjContentObject.php.

References ilObject\getId(), and ilObjContentObjectAccess\isInfoEnabled().

2065  : bool
2066  {
2068  }
+ Here is the call graph for this function:

◆ isOnlineHelpModule()

static ilObjContentObject::isOnlineHelpModule ( int  $a_id,
bool  $a_as_obj_id = false 
)
static

Is module an online module.

Returns
bool true, if current learning module is an online help lm

Definition at line 1996 of file class.ilObjContentObject.php.

References ilObject\_lookupObjId().

Referenced by ilContObjectExport\buildExportFile(), ilLMPageConfig\configureByObjectId(), ilLearningModuleExporter\getXmlExportTailDependencies(), ilObjContentObjectGUI\setContentSubTabs(), and ilObjContentObjectGUI\showExportIDsOverview().

1999  : bool {
2000  if (!$a_as_obj_id && $a_id > 0 && $a_id === (int) OH_REF_ID) {
2001  return true;
2002  }
2003  if ($a_as_obj_id && $a_id > 0 && $a_id === ilObject::_lookupObjId((int) OH_REF_ID)) {
2004  return true;
2005  }
2006  return false;
2007  }
static _lookupObjId(int $ref_id)
+ Here is the call graph for this function:
+ Here is the caller graph for this function:

◆ lookupAutoGlossaries()

static ilObjContentObject::lookupAutoGlossaries ( int  $a_lm_id)
static

Definition at line 1937 of file class.ilObjContentObject.php.

References $DIC, and $ilDB.

Referenced by ilLMPage\beforePageContentUpdate().

1939  : array {
1940  global $DIC;
1941 
1942  $ilDB = $DIC->database();
1943 
1944  // read auto glossaries
1945  $set = $ilDB->query(
1946  "SELECT * FROM lm_glossaries " .
1947  " WHERE lm_id = " . $ilDB->quote($a_lm_id, "integer")
1948  );
1949  $glos = array();
1950  while ($rec = $ilDB->fetchAssoc($set)) {
1951  $glos[] = $rec["glo_id"];
1952  }
1953  return $glos;
1954  }
global $DIC
Definition: shib_login.php:25
+ Here is the caller graph for this function:

◆ publicNotes()

ilObjContentObject::publicNotes ( )

Definition at line 807 of file class.ilObjContentObject.php.

References $pub_notes.

Referenced by exportXMLProperties(), updateProperties(), and validatePages().

807  : bool
808  {
809  return $this->pub_notes;
810  }
+ Here is the caller graph for this function:

◆ read()

ilObjContentObject::read ( )

Definition at line 119 of file class.ilObjContentObject.php.

References ilObject\$db, $ilDB, ilObject\getId(), readProperties(), and setAutoGlossaries().

119  : void
120  {
121  $ilDB = $this->db;
122 
123  parent::read();
124 
125  $this->lm_tree = new ilLMTree($this->getId());
126 
127  $this->readProperties();
128 
129  // read auto glossaries
130  $set = $ilDB->query(
131  "SELECT * FROM lm_glossaries " .
132  " WHERE lm_id = " . $ilDB->quote($this->getId(), "integer")
133  );
134  $glos = array();
135  while ($rec = $ilDB->fetchAssoc($set)) {
136  $glos[] = $rec["glo_id"];
137  }
138  $this->setAutoGlossaries($glos);
139  }
ilDBInterface $db
+ Here is the call graph for this function:

◆ readProperties()

ilObjContentObject::readProperties ( )

Definition at line 842 of file class.ilObjContentObject.php.

References ilObject\$db, $ilDB, $lm_set, $q, ilObject\getId(), setActiveLMMenu(), setActiveNumbering(), setActivePreventGlossaryAppendix(), setActivePrintView(), setActiveTOC(), setCleanFrames(), setDisableDefaultFeedback(), setFooterPage(), setForTranslation(), setHeaderPage(), setHideHeaderFooterPrint(), setLayout(), setLayoutPerPage(), setPageHeader(), setProgressIcons(), setPublicNotes(), setRating(), setRatingPages(), setRestrictForwardNavigation(), setStoreTries(), setTOCMode(), and ilUtil\yn2tf().

Referenced by createProperties(), and read().

842  : void
843  {
844  $ilDB = $this->db;
845 
846  $q = "SELECT * FROM content_object WHERE id = " .
847  $ilDB->quote($this->getId(), "integer");
848  $lm_set = $ilDB->query($q);
849  $lm_rec = $ilDB->fetchAssoc($lm_set);
850  $this->setLayout((string) $lm_rec["default_layout"]);
851  $this->setPageHeader((string) $lm_rec["page_header"]);
852  $this->setTOCMode((string) $lm_rec["toc_mode"]);
853  $this->setActiveTOC(ilUtil::yn2tf($lm_rec["toc_active"]));
854  $this->setActiveNumbering(ilUtil::yn2tf($lm_rec["numbering"]));
855  $this->setActivePrintView(ilUtil::yn2tf($lm_rec["print_view_active"]));
856  $this->setActivePreventGlossaryAppendix(ilUtil::yn2tf($lm_rec["no_glo_appendix"]));
857  $this->setHideHeaderFooterPrint((bool) $lm_rec["hide_head_foot_print"]);
858  $this->setActiveLMMenu(ilUtil::yn2tf($lm_rec["lm_menu_active"]));
859  $this->setCleanFrames(ilUtil::yn2tf($lm_rec["clean_frames"]));
860  $this->setHeaderPage((int) $lm_rec["header_page"]);
861  $this->setFooterPage((int) $lm_rec["footer_page"]);
862  $this->setLayoutPerPage((bool) $lm_rec["layout_per_page"]);
863  $this->setRating((bool) $lm_rec["rating"]);
864  $this->setRatingPages((bool) $lm_rec["rating_pages"]);
865  $this->setDisableDefaultFeedback((bool) $lm_rec["disable_def_feedback"]);
866  $this->setProgressIcons((bool) $lm_rec["progr_icons"]);
867  $this->setStoreTries((bool) $lm_rec["store_tries"]);
868  $this->setRestrictForwardNavigation((bool) $lm_rec["restrict_forw_nav"]);
869 
870  // #14661
871  $this->setPublicNotes($this->notes->domain()->commentsActive($this->getId()));
872 
873  $this->setForTranslation((bool) $lm_rec["for_translation"]);
874  }
setActiveLMMenu(bool $a_act_lm_menu)
setPageHeader(string $a_pg_header=ilLMObject::CHAPTER_TITLE)
set page header mode
setForTranslation(bool $a_val)
Set for translation (lm has been imported for translation purposes)
setRestrictForwardNavigation(bool $a_val)
setTOCMode(string $a_toc_mode="chapters")
set toc mode
ilDBInterface $db
setPublicNotes(bool $a_pub_notes)
setActivePreventGlossaryAppendix(bool $a_print)
$lm_set
$q
Definition: shib_logout.php:18
setDisableDefaultFeedback(bool $a_val)
Set disable default feedback for questions.
static yn2tf(string $a_yn)
setHideHeaderFooterPrint(bool $a_val)
Set hide header footer in print mode.
+ Here is the call graph for this function:
+ Here is the caller graph for this function:

◆ removeAutoGlossary()

ilObjContentObject::removeAutoGlossary ( int  $a_glo_id)

Definition at line 260 of file class.ilObjContentObject.php.

References ilObject\$lng, getAutoGlossaries(), ilObject\getId(), ilTree\POS_FIRST_NODE, ilLMObject\putInTree(), setAutoGlossaries(), and ilLanguage\txt().

260  : void
261  {
262  $glo_ids = array();
263  foreach ($this->getAutoGlossaries() as $g) {
264  if ($g != $a_glo_id) {
265  $glo_ids[] = $g;
266  }
267  }
268  $this->setAutoGlossaries($glo_ids);
269  }
+ Here is the call graph for this function:

◆ setActiveLMMenu()

ilObjContentObject::setActiveLMMenu ( bool  $a_act_lm_menu)

Definition at line 739 of file class.ilObjContentObject.php.

Referenced by readProperties().

739  : void
740  {
741  $this->lm_menu_active = $a_act_lm_menu;
742  }
+ Here is the caller graph for this function:

◆ setActiveNumbering()

ilObjContentObject::setActiveNumbering ( bool  $a_num)

Definition at line 759 of file class.ilObjContentObject.php.

Referenced by readProperties().

759  : void
760  {
761  $this->numbering = $a_num;
762  }
+ Here is the caller graph for this function:

◆ setActivePreventGlossaryAppendix()

ilObjContentObject::setActivePreventGlossaryAppendix ( bool  $a_print)

Definition at line 779 of file class.ilObjContentObject.php.

Referenced by readProperties().

779  : void
780  {
781  $this->prevent_glossary_appendix_active = $a_print;
782  }
+ Here is the caller graph for this function:

◆ setActivePrintView()

ilObjContentObject::setActivePrintView ( bool  $a_print)

Definition at line 769 of file class.ilObjContentObject.php.

Referenced by readProperties().

769  : void
770  {
771  $this->print_view_active = $a_print;
772  }
+ Here is the caller graph for this function:

◆ setActiveTOC()

ilObjContentObject::setActiveTOC ( bool  $a_toc)

Definition at line 749 of file class.ilObjContentObject.php.

Referenced by readProperties().

749  : void
750  {
751  $this->toc_active = $a_toc;
752  }
+ Here is the caller graph for this function:

◆ setAutoGlossaries()

ilObjContentObject::setAutoGlossaries ( array  $a_val)

Definition at line 241 of file class.ilObjContentObject.php.

References ilObject\_lookupType(), and ILIAS\Repository\int().

Referenced by read(), and removeAutoGlossary().

241  : void
242  {
243  $this->auto_glossaries = array();
244  if (is_array($a_val)) {
245  foreach ($a_val as $v) {
246  $v = (int) $v;
247  if ($v > 0 && ilObject::_lookupType($v) == "glo" &&
248  !in_array($v, $this->auto_glossaries)) {
249  $this->auto_glossaries[] = $v;
250  }
251  }
252  }
253  }
static _lookupType(int $id, bool $reference=false)
+ Here is the call graph for this function:
+ Here is the caller graph for this function:

◆ setCleanFrames()

ilObjContentObject::setCleanFrames ( bool  $a_clean)

Definition at line 812 of file class.ilObjContentObject.php.

Referenced by readProperties(), and updateProperties().

812  : void
813  {
814  $this->clean_frames = $a_clean;
815  }
+ Here is the caller graph for this function:

◆ setDisableDefaultFeedback()

ilObjContentObject::setDisableDefaultFeedback ( bool  $a_val)

Set disable default feedback for questions.

Definition at line 154 of file class.ilObjContentObject.php.

Referenced by readProperties().

154  : void
155  {
156  $this->disable_def_feedback = $a_val;
157  }
+ Here is the caller graph for this function:

◆ setFooterPage()

ilObjContentObject::setFooterPage ( int  $a_pg)

Definition at line 832 of file class.ilObjContentObject.php.

Referenced by readProperties().

832  : void
833  {
834  $this->footer_page = $a_pg;
835  }
+ Here is the caller graph for this function:

◆ setForTranslation()

ilObjContentObject::setForTranslation ( bool  $a_val)

Set for translation (lm has been imported for translation purposes)

Definition at line 300 of file class.ilObjContentObject.php.

Referenced by readProperties().

300  : void
301  {
302  $this->for_translation = $a_val;
303  }
+ Here is the caller graph for this function:

◆ setHeaderPage()

ilObjContentObject::setHeaderPage ( int  $a_pg)

Definition at line 822 of file class.ilObjContentObject.php.

Referenced by readProperties().

822  : void
823  {
824  $this->header_page = $a_pg;
825  }
+ Here is the caller graph for this function:

◆ setHideHeaderFooterPrint()

ilObjContentObject::setHideHeaderFooterPrint ( bool  $a_val)

Set hide header footer in print mode.

Definition at line 792 of file class.ilObjContentObject.php.

Referenced by readProperties().

792  : void
793  {
794  $this->hide_header_footer_print = $a_val;
795  }
+ Here is the caller graph for this function:

◆ setImportDirectory()

ilObjContentObject::setImportDirectory ( string  $a_import_dir)

Definition at line 366 of file class.ilObjContentObject.php.

366  : void
367  {
368  $this->import_dir = $a_import_dir;
369  }

◆ setLayout()

ilObjContentObject::setLayout ( string  $a_layout)

Definition at line 479 of file class.ilObjContentObject.php.

Referenced by readProperties().

479  : void
480  {
481  $this->layout = $a_layout;
482  }
+ Here is the caller graph for this function:

◆ setLayoutPerPage()

ilObjContentObject::setLayoutPerPage ( bool  $a_val)

Definition at line 141 of file class.ilObjContentObject.php.

Referenced by readProperties().

141  : void
142  {
143  $this->layout_per_page = $a_val;
144  }
+ Here is the caller graph for this function:

◆ setPageHeader()

ilObjContentObject::setPageHeader ( string  $a_pg_header = ilLMObject::CHAPTER_TITLE)

set page header mode

Parameters
string$a_pg_headerilLMOBject::CHAPTER_TITLE | ilLMOBject::PAGE_TITLE | ilLMOBject::NO_HEADER

Definition at line 716 of file class.ilObjContentObject.php.

Referenced by readProperties().

718  : void {
719  $this->pg_header = $a_pg_header;
720  }
+ Here is the caller graph for this function:

◆ setProgressIcons()

ilObjContentObject::setProgressIcons ( bool  $a_val)

Definition at line 164 of file class.ilObjContentObject.php.

Referenced by readProperties().

164  : void
165  {
166  $this->progr_icons = $a_val;
167  }
+ Here is the caller graph for this function:

◆ setPublicNotes()

ilObjContentObject::setPublicNotes ( bool  $a_pub_notes)

Definition at line 802 of file class.ilObjContentObject.php.

Referenced by readProperties().

802  : void
803  {
804  $this->pub_notes = $a_pub_notes;
805  }
+ Here is the caller graph for this function:

◆ setRating()

ilObjContentObject::setRating ( bool  $a_value)

Definition at line 2009 of file class.ilObjContentObject.php.

Referenced by readProperties().

2009  : void
2010  {
2011  $this->rating = $a_value;
2012  }
+ Here is the caller graph for this function:

◆ setRatingPages()

ilObjContentObject::setRatingPages ( bool  $a_value)

Definition at line 2019 of file class.ilObjContentObject.php.

Referenced by readProperties().

2019  : void
2020  {
2021  $this->rating_pages = $a_value;
2022  }
+ Here is the caller graph for this function:

◆ setRestrictForwardNavigation()

ilObjContentObject::setRestrictForwardNavigation ( bool  $a_val)

Definition at line 184 of file class.ilObjContentObject.php.

Referenced by readProperties().

184  : void
185  {
186  $this->restrict_forw_nav = $a_val;
187  }
+ Here is the caller graph for this function:

◆ setStoreTries()

ilObjContentObject::setStoreTries ( bool  $a_val)

Definition at line 174 of file class.ilObjContentObject.php.

Referenced by readProperties().

174  : void
175  {
176  $this->store_tries = $a_val;
177  }
+ Here is the caller graph for this function:

◆ setTOCMode()

ilObjContentObject::setTOCMode ( string  $a_toc_mode = "chapters")

set toc mode

Parameters
string$a_toc_mode"chapters" | "pages"

Definition at line 734 of file class.ilObjContentObject.php.

Referenced by readProperties().

734  : void
735  {
736  $this->toc_mode = $a_toc_mode;
737  }
+ Here is the caller graph for this function:

◆ update()

ilObjContentObject::update ( )

Definition at line 199 of file class.ilObjContentObject.php.

References updateAutoGlossaries(), ilObject\updateMetaData(), and updateProperties().

199  : bool
200  {
201  $this->updateMetaData();
202  parent::update();
203  $this->updateProperties();
204  $this->updateAutoGlossaries();
205  return true;
206  }
+ Here is the call graph for this function:

◆ updateAutoGlossaries()

ilObjContentObject::updateAutoGlossaries ( )

Definition at line 208 of file class.ilObjContentObject.php.

References ilObject\$db, $ilDB, and getAutoGlossaries().

Referenced by create(), and update().

208  : void
209  {
210  $ilDB = $this->db;
211 
212  // update auto glossaries
213  $ilDB->manipulate(
214  "DELETE FROM lm_glossaries WHERE " .
215  " lm_id = " . $ilDB->quote($this->getId(), "integer")
216  );
217  foreach ($this->getAutoGlossaries() as $glo_id) {
218  $ilDB->manipulate("INSERT INTO lm_glossaries " .
219  "(lm_id, glo_id) VALUES (" .
220  $ilDB->quote($this->getId(), "integer") . "," .
221  $ilDB->quote($glo_id, "integer") .
222  ")");
223  }
224  }
ilDBInterface $db
+ Here is the call graph for this function:
+ Here is the caller graph for this function:

◆ updateProperties()

ilObjContentObject::updateProperties ( )

Definition at line 876 of file class.ilObjContentObject.php.

References ilObject\$db, $ilDB, $q, cleanFrames(), getDisableDefaultFeedback(), getFooterPage(), getForTranslation(), getHeaderPage(), getHideHeaderFooterPrint(), ilObject\getId(), getLayout(), getLayoutPerPage(), getPageHeader(), getProgressIcons(), getRestrictForwardNavigation(), getStoreTries(), getTOCMode(), hasRating(), hasRatingPages(), isActiveLMMenu(), isActiveNumbering(), isActivePreventGlossaryAppendix(), isActivePrintView(), isActiveTOC(), publicNotes(), setCleanFrames(), and ilUtil\tf2yn().

Referenced by update().

876  : void
877  {
878  $ilDB = $this->db;
879 
880  // force clean_frames to be set, if layout per page is activated
881  if ($this->getLayoutPerPage()) {
882  $this->setCleanFrames(true);
883  }
884 
885  $q = "UPDATE content_object SET " .
886  " default_layout = " . $ilDB->quote($this->getLayout(), "text") . ", " .
887  " page_header = " . $ilDB->quote($this->getPageHeader(), "text") . "," .
888  " toc_mode = " . $ilDB->quote($this->getTOCMode(), "text") . "," .
889  " toc_active = " . $ilDB->quote(ilUtil::tf2yn($this->isActiveTOC()), "text") . "," .
890  " numbering = " . $ilDB->quote(ilUtil::tf2yn($this->isActiveNumbering()), "text") . "," .
891  " print_view_active = " . $ilDB->quote(ilUtil::tf2yn($this->isActivePrintView()), "text") . "," .
892  " no_glo_appendix = " . $ilDB->quote(ilUtil::tf2yn($this->isActivePreventGlossaryAppendix()), "text") . "," .
893  " hide_head_foot_print = " . $ilDB->quote($this->getHideHeaderFooterPrint(), "integer") . "," .
894  " clean_frames = " . $ilDB->quote(ilUtil::tf2yn($this->cleanFrames()), "text") . "," .
895  " header_page = " . $ilDB->quote($this->getHeaderPage(), "integer") . "," .
896  " footer_page = " . $ilDB->quote($this->getFooterPage(), "integer") . "," .
897  " lm_menu_active = " . $ilDB->quote(ilUtil::tf2yn($this->isActiveLMMenu()), "text") . ", " .
898  " layout_per_page = " . $ilDB->quote($this->getLayoutPerPage(), "integer") . ", " .
899  " rating = " . $ilDB->quote($this->hasRating(), "integer") . ", " .
900  " rating_pages = " . $ilDB->quote($this->hasRatingPages(), "integer") . ", " .
901  " disable_def_feedback = " . $ilDB->quote($this->getDisableDefaultFeedback(), "integer") . ", " .
902  " progr_icons = " . $ilDB->quote($this->getProgressIcons(), "integer") . ", " .
903  " store_tries = " . $ilDB->quote($this->getStoreTries(), "integer") . ", " .
904  " restrict_forw_nav = " . $ilDB->quote($this->getRestrictForwardNavigation(), "integer") . ", " .
905  " for_translation = " . $ilDB->quote((int) $this->getForTranslation(), "integer") . " " .
906  " WHERE id = " . $ilDB->quote($this->getId(), "integer");
907  $ilDB->manipulate($q);
908  // #14661
909  $this->notes->domain()->activateComments($this->getId(), $this->publicNotes());
910  }
static tf2yn(bool $a_tf)
getPageHeader()
get page header mode (ilLMOBject::CHAPTER_TITLE | ilLMOBject::PAGE_TITLE | ilLMOBject::NO_HEADER) ...
ilDBInterface $db
getTOCMode()
get toc mode ("chapters" | "pages")
$q
Definition: shib_logout.php:18
+ Here is the call graph for this function:
+ Here is the caller graph for this function:

◆ validatePages()

ilObjContentObject::validatePages ( )

Validate all pages.

Definition at line 1762 of file class.ilObjContentObject.php.

References Vendor\Package\$e, ilObject\$error, ilObject\$title, ilPageObject\_exists(), ilCopyWizardOptions\_getInstance(), ilLMObject\_lookupTitle(), cleanFrames(), ilObject\cloneMetaData(), copyAllPagesAndChapters(), getAutoGlossaries(), ilObject\getDescription(), getDisableDefaultFeedback(), getFooterPage(), getHeaderPage(), ilObject\getId(), ilObjectTranslation\getInstance(), getLayout(), getLayoutPerPage(), ilObject\getOfflineStatus(), getPageHeader(), ilLMPageObject\getPageList(), getProgressIcons(), getRestrictForwardNavigation(), getStoreTries(), getTOCMode(), ilObject\getType(), hasRating(), hasRatingPages(), isActiveLMMenu(), isActiveNumbering(), isActivePreventGlossaryAppendix(), isActivePrintView(), isActiveTOC(), ILIAS\Repository\lng(), publicNotes(), and ilLMMenuEditor\writeActive().

1762  : string
1763  {
1764  $mess = "";
1765 
1766  $pages = ilLMPageObject::getPageList($this->getId());
1767  foreach ($pages as $page) {
1768  if (ilLMPage::_exists($this->getType(), $page["obj_id"])) {
1769  $cpage = new ilLMPage($page["obj_id"]);
1770  $cpage->buildDom();
1771  $error = $cpage->validateDom();
1772 
1773  if ($error != "") {
1774  $this->lng->loadLanguageModule("content");
1775  $this->main_tpl->setOnScreenMessage('info', $this->lng->txt("cont_import_validation_errors"));
1776  $title = ilLMObject::_lookupTitle($page["obj_id"]);
1777  $page_obj = new ilLMPageObject($this->lm, $page["obj_id"]);
1778  $mess .= $this->lng->txt("obj_pg") . ": " . $title;
1779  $mess .= '<div class="small">';
1780  foreach ($error as $e) {
1781  $err_mess = implode(" - ", $e);
1782  if (!is_int(strpos($err_mess, ":0:"))) {
1783  $mess .= htmlentities($err_mess) . "<br />";
1784  }
1785  }
1786  $mess .= '</div>';
1787  $mess .= "<br />";
1788  }
1789  }
1790  }
1791 
1792  return $mess;
1793  }
string $title
static _lookupTitle(int $a_obj_id)
This file is part of ILIAS, a powerful learning management system published by ILIAS open source e-Le...
static _exists(string $a_parent_type, int $a_id, string $a_lang="", bool $a_no_cache=false)
Checks whether page exists.
static getPageList(int $lm_id)
ilErrorHandling $error
This file is part of ILIAS, a powerful learning management system published by ILIAS open source e-Le...
+ Here is the call graph for this function:

◆ writeFooterPage()

static ilObjContentObject::writeFooterPage ( int  $a_lm_id,
int  $a_page_id 
)
static

Definition at line 499 of file class.ilObjContentObject.php.

References $DIC, and $ilDB.

Referenced by ilLearningModuleImporter\finalProcessing().

502  : void {
503  global $DIC;
504 
505  $ilDB = $DIC->database();
506 
507  $ilDB->manipulate(
508  "UPDATE content_object SET " .
509  " footer_page = " . $ilDB->quote($a_page_id, "integer") .
510  " WHERE id = " . $ilDB->quote($a_lm_id, "integer")
511  );
512  }
global $DIC
Definition: shib_login.php:25
+ Here is the caller graph for this function:

◆ writeHeaderPage()

static ilObjContentObject::writeHeaderPage ( int  $a_lm_id,
int  $a_page_id 
)
static

Definition at line 484 of file class.ilObjContentObject.php.

References $DIC, and $ilDB.

Referenced by ilLearningModuleImporter\finalProcessing().

487  : void {
488  global $DIC;
489 
490  $ilDB = $DIC->database();
491 
492  $ilDB->manipulate(
493  "UPDATE content_object SET " .
494  " header_page = " . $ilDB->quote($a_page_id, "integer") .
495  " WHERE id = " . $ilDB->quote($a_lm_id, "integer")
496  );
497  }
global $DIC
Definition: shib_login.php:25
+ Here is the caller graph for this function:

Field Documentation

◆ $auto_glossaries

array ilObjContentObject::$auto_glossaries = array()

Definition at line 59 of file class.ilObjContentObject.php.

Referenced by getAutoGlossaries().

◆ $clean_frames

bool ilObjContentObject::$clean_frames = false
protected

Definition at line 35 of file class.ilObjContentObject.php.

Referenced by cleanFrames().

◆ $content_style_domain

ILIAS Style Content DomainService ilObjContentObject::$content_style_domain
protected

Definition at line 62 of file class.ilObjContentObject.php.

◆ $disable_def_feedback

bool ilObjContentObject::$disable_def_feedback = false
protected

Definition at line 47 of file class.ilObjContentObject.php.

Referenced by getDisableDefaultFeedback().

◆ $file_ids

array ilObjContentObject::$file_ids = []
protected

Definition at line 30 of file class.ilObjContentObject.php.

◆ $footer_page

int ilObjContentObject::$footer_page = 0
protected

Definition at line 33 of file class.ilObjContentObject.php.

Referenced by getFooterPage().

◆ $for_translation

bool ilObjContentObject::$for_translation = false

Definition at line 56 of file class.ilObjContentObject.php.

Referenced by getForTranslation().

◆ $header_page

int ilObjContentObject::$header_page = 0
protected

Definition at line 32 of file class.ilObjContentObject.php.

Referenced by getHeaderPage().

◆ $hide_header_footer_print

bool ilObjContentObject::$hide_header_footer_print = false
protected

Definition at line 37 of file class.ilObjContentObject.php.

Referenced by getHideHeaderFooterPrint().

◆ $import_dir

string ilObjContentObject::$import_dir = ''
private

Definition at line 60 of file class.ilObjContentObject.php.

Referenced by getImportDirectory().

◆ $layout

string ilObjContentObject::$layout = ''

Definition at line 52 of file class.ilObjContentObject.php.

Referenced by getLayout().

◆ $layout_per_page

bool ilObjContentObject::$layout_per_page = false
protected

Definition at line 48 of file class.ilObjContentObject.php.

Referenced by getLayoutPerPage().

◆ $lm

ilObjLearningModule ilObjContentObject::$lm
protected

Definition at line 61 of file class.ilObjContentObject.php.

◆ $lm_menu_active

bool ilObjContentObject::$lm_menu_active = false
protected

Definition at line 42 of file class.ilObjContentObject.php.

Referenced by isActiveLMMenu().

◆ $lm_tree

ilLMTree ilObjContentObject::$lm_tree

Definition at line 51 of file class.ilObjContentObject.php.

Referenced by getLMTree(), and getTree().

◆ $locator

ilLocatorGUI ilObjContentObject::$locator
protected

Definition at line 50 of file class.ilObjContentObject.php.

◆ $lom_services

LOMServices ilObjContentObject::$lom_services
protected

Definition at line 64 of file class.ilObjContentObject.php.

◆ $main_tpl

ilGlobalTemplateInterface ilObjContentObject::$main_tpl
private

Definition at line 63 of file class.ilObjContentObject.php.

◆ $mob_ids

array ilObjContentObject::$mob_ids = []
protected

Definition at line 29 of file class.ilObjContentObject.php.

◆ $notes

ILIAS Notes Service ilObjContentObject::$notes
protected

Definition at line 27 of file class.ilObjContentObject.php.

◆ $numbering

bool ilObjContentObject::$numbering = false
protected

Definition at line 40 of file class.ilObjContentObject.php.

Referenced by isActiveNumbering().

◆ $online

bool ilObjContentObject::$online = false

Definition at line 55 of file class.ilObjContentObject.php.

◆ $pg_header

string ilObjContentObject::$pg_header = ''

Definition at line 54 of file class.ilObjContentObject.php.

Referenced by getPageHeader().

◆ $prevent_glossary_appendix_active

bool ilObjContentObject::$prevent_glossary_appendix_active = false
protected

Definition at line 38 of file class.ilObjContentObject.php.

Referenced by isActivePreventGlossaryAppendix().

◆ $print_view_active

bool ilObjContentObject::$print_view_active = false
protected

Definition at line 39 of file class.ilObjContentObject.php.

Referenced by isActivePrintView().

◆ $progr_icons

bool ilObjContentObject::$progr_icons = false
protected

Definition at line 46 of file class.ilObjContentObject.php.

Referenced by getProgressIcons().

◆ $pub_notes

bool ilObjContentObject::$pub_notes = false
protected

Definition at line 36 of file class.ilObjContentObject.php.

Referenced by publicNotes().

◆ $public_export_file

array ilObjContentObject::$public_export_file = []
protected

Definition at line 31 of file class.ilObjContentObject.php.

◆ $q_ids

array ilObjContentObject::$q_ids = []
protected

Definition at line 28 of file class.ilObjContentObject.php.

◆ $rating

bool ilObjContentObject::$rating = false
protected

Definition at line 57 of file class.ilObjContentObject.php.

Referenced by hasRating().

◆ $rating_pages

bool ilObjContentObject::$rating_pages = false
protected

Definition at line 58 of file class.ilObjContentObject.php.

Referenced by hasRatingPages().

◆ $restrict_forw_nav

bool ilObjContentObject::$restrict_forw_nav = false
protected

Definition at line 44 of file class.ilObjContentObject.php.

Referenced by getRestrictForwardNavigation().

◆ $store_tries

bool ilObjContentObject::$store_tries = false
protected

Definition at line 45 of file class.ilObjContentObject.php.

Referenced by getStoreTries().

◆ $style_id

int ilObjContentObject::$style_id = 0

Definition at line 53 of file class.ilObjContentObject.php.

◆ $toc_active

bool ilObjContentObject::$toc_active = false
protected

Definition at line 41 of file class.ilObjContentObject.php.

Referenced by isActiveTOC().

◆ $toc_mode

string ilObjContentObject::$toc_mode = ''
protected

Definition at line 43 of file class.ilObjContentObject.php.

Referenced by getTOCMode().

◆ $user

ilObjUser ilObjContentObject::$user
protected

Definition at line 49 of file class.ilObjContentObject.php.

◆ $user_comments

bool ilObjContentObject::$user_comments = false
protected

Definition at line 34 of file class.ilObjContentObject.php.


The documentation for this class was generated from the following file: