ILIAS  release_10 Revision v10.1-43-ga1241a92c2f
ilObjUserFolderGUI Class Reference
+ Inheritance diagram for ilObjUserFolderGUI:
+ Collaboration diagram for ilObjUserFolderGUI:

Public Member Functions

 __construct ( $a_data, int $a_id, bool $a_call_by_reference)
 
 setUserOwnerId (int $a_id)
 
 getUserOwnerId ()
 
 executeCommand ()
 
 resetFilterObject ()
 
 addUserObject ()
 Add new user. More...
 
 applyFilterObject ()
 
 viewObject ()
 list users More...
 
 filterUserIdsByRbacOrPositionOfCurrentUser (array $user_ids)
 
 chooseLetterObject ()
 
 cancelUserFolderActionObject ()
 
 cancelSearchActionObject ()
 
 confirmactivateObject ()
 
 confirmdeactivateObject ()
 
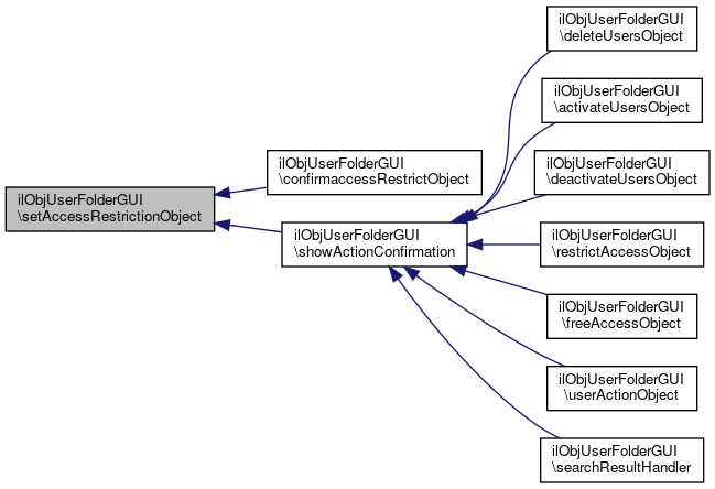
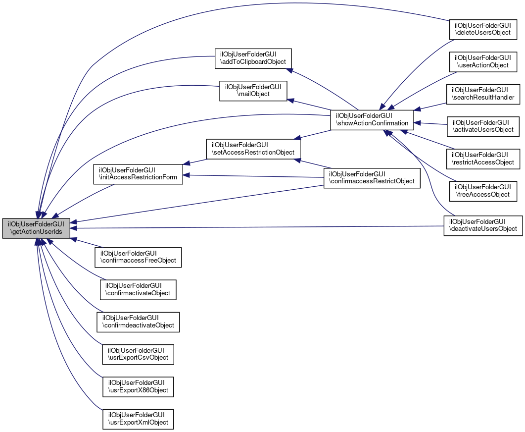
 setAccessRestrictionObject (?ilPropertyFormGUI $a_form=null, bool $a_from_search=false)
 
 confirmdeleteObject ()
 
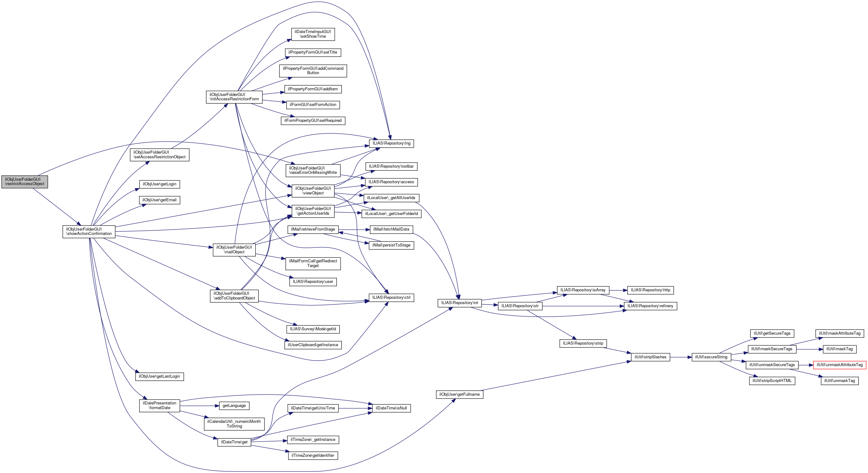
 showActionConfirmation (string $action, bool $a_from_search=false)
 
 deleteUsersObject ()
 
 activateUsersObject ()
 
 deactivateUsersObject ()
 
 restrictAccessObject ()
 
 freeAccessObject ()
 
 userActionObject ()
 
 importUserFormObject ()
 
 initUserImportForm ()
 
 importCancelledObject ()
 
 getImportDir ()
 
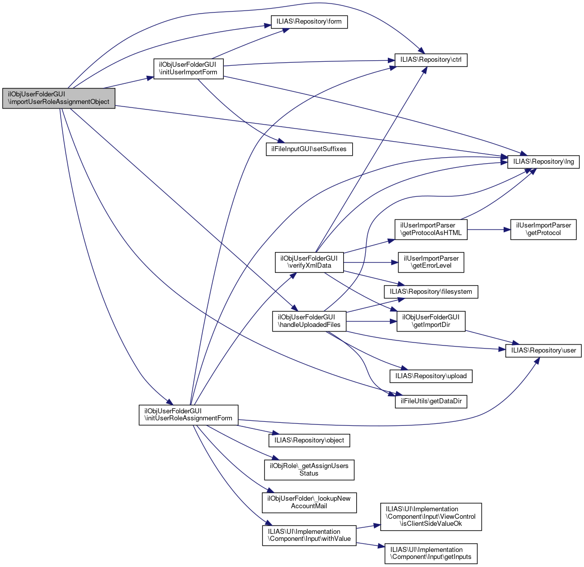
 importUserRoleAssignmentObject ()
 display form for user import with new FileSystem implementation More...
 
 verifyXmlData (ilUserImportParser $import_parser)
 
 importUsersObject ()
 Import Users with new form implementation. More...
 
 saveGeneralSettingsObject ()
 Save user account settings. More...
 
 settingsObject ()
 Global user settings Allows to define global settings for user accounts Note: The Global user settings form allows to specify default values for some user preferences. More...
 
 confirmSavedObject ()
 
 saveGlobalUserSettingsObject (string $action='')
 
 confirmUsrFieldChangeListenersObject ()
 
 __buildUserFilterSelect ()
 build select form to distinguish between active and non-active users More...
 
 downloadExportFileObject ()
 Download selected export files Sends a selected export file for download. More...
 
 confirmDeleteExportFileObject ()
 
 cancelDeleteExportFileObject ()
 
 deleteExportFileObject ()
 
 exportObject ()
 
 newAccountMailObject (ilPropertyFormGUI $form=null)
 
 cancelNewAccountMailObject ()
 
 saveNewAccountMailObject ()
 
 getAdminTabs ()
 
 setSubTabs (string $a_tab)
 
 jumpToUserObject ()
 Jump to edit screen for user. More...
 
 searchUserAccessFilterCallable (array $a_user_ids)
 
 searchResultHandler (array $a_usr_ids, string $a_cmd)
 Handles multi command from repository search gui. More...
 
 getUserMultiCommands (bool $a_search_form=false)
 
 addToExternalSettingsForm (int $a_form_id)
 
- Public Member Functions inherited from ilObjectGUI
 getRefId ()
 
 setAdminMode (string $mode)
 
 getAdminMode ()
 
 getObject ()
 
 executeCommand ()
 
 withReferences ()
 determines whether objects are referenced or not (got ref ids or not) More...
 
 setCreationMode (bool $mode=true)
 If true, a creation screen is displayed the current [ref_id] does belong to the parent class The mode is determined in ilRepositoryGUI. More...
 
 getCreationMode ()
 
 prepareOutput (bool $show_sub_objects=true)
 
 getAdminTabs ()
 administration tabs show only permissions and trash folder More...
 
 getHTML ()
 
 confirmedDeleteObject ()
 confirmed deletion of object -> objects are moved to trash or deleted immediately, if trash is disabled More...
 
 cancelObject ()
 cancel action and go back to previous page More...
 
 createObject ()
 create new object form More...
 
 editAvailabilityPeriodObject ()
 
 saveAvailabilityPeriodObject ()
 
 cancelCreation ()
 cancel create action and go back to repository parent More...
 
 saveObject ()
 
 getDidacticTemplateVar (string $type)
 Get didactic template setting from creation screen. More...
 
 putObjectInTree (ilObject $obj, int $parent_node_id=null)
 Add object to tree at given position. More...
 
 editObject ()
 
 addExternalEditFormCustom (ilPropertyFormGUI $form)
 
 updateObject ()
 updates object entry in object_data More...
 
 getFormAction (string $cmd, string $default_form_action="")
 Get form action for command (command is method name without "Object", e.g. More...
 
 isVisible (int $ref_id, string $type)
 
 viewObject ()
 viewObject container presentation for "administration -> repository, trash, permissions" More...
 
 deleteObject (bool $error=false)
 Display deletion confirmation screen. More...
 
 setColumnSettings (ilColumnGUI $column_gui)
 
 addToDeskObject ()
 
 removeFromDeskObject ()
 
- Public Member Functions inherited from ILIAS\Object\ImplementsCreationCallback
 callCreationCallback (\ilObject $object, \ilObjectDefinition $obj_definition, int $requested_crtcb)
 

Static Public Member Functions

static _goto (string $a_user)
 
- Static Public Member Functions inherited from ilObjectGUI
static _gotoRepositoryRoot (bool $raise_error=false)
 Goto repository root. More...
 
static _gotoRepositoryNode (int $ref_id, string $cmd="")
 
static _gotoSharedWorkspaceNode (int $wsp_id)
 

Data Fields

const USER_FIELD_TRANSLATION_MAPPING
 
- Data Fields inherited from ilObjectGUI
const ADMIN_MODE_NONE = ""
 
const ADMIN_MODE_SETTINGS = "settings"
 
const ADMIN_MODE_REPOSITORY = "repository"
 
const UPLOAD_TYPE_LOCAL = 1
 
const UPLOAD_TYPE_UPLOAD_DIRECTORY = 2
 
const CFORM_NEW = 1
 
const CFORM_IMPORT = 2
 
const CFORM_CLONE = 3
 
const SUPPORTED_IMPORT_MIME_TYPES = [MimeType::APPLICATION__ZIP, MimeType::APPLICATION__X_ZIP_COMPRESSED]
 

Protected Member Functions

 addUserAutoCompleteObject ()
 
 showPossibleSubObjects ()
 show possible subobjects (pulldown menu) overwritten to prevent displaying of role templates in local role folders More...
 
 confirmaccessFreeObject ()
 
 initAccessRestrictionForm (bool $a_from_search=false)
 
 confirmaccessRestrictObject ()
 
 getActionUserIds ()
 Get selected items for table action. More...
 
 inAdministration ()
 
 generalSettingsObject ()
 
 forceUserPasswordResetObject ()
 
 askForUserPasswordResetObject ()
 
 initFormGeneralSettings ()
 
 performExportObject ()
 
 initNewAccountMailForm ()
 
 getTabs ()
 
 usrExportX86Object ()
 
 usrExportCsvObject ()
 
 usrExportXmlObject ()
 
 mailObject ()
 
 addToClipboardObject ()
 
- Protected Member Functions inherited from ilObjectGUI
 getObjectService ()
 
 assignObject ()
 
 setTitleAndDescription ()
 
 createActionDispatcherGUI ()
 
 initHeaderAction (?string $sub_type=null, ?int $sub_id=null)
 Add header action menu. More...
 
 insertHeaderAction (?ilObjectListGUI $list_gui=null)
 Insert header action into main template. More...
 
 addHeaderAction ()
 Add header action menu. More...
 
 redrawHeaderActionObject ()
 Ajax call: redraw action header only. More...
 
 setTabs ()
 set admin tabs More...
 
 setAdminTabs ()
 set admin tabs More...
 
 setLocator ()
 
 addLocatorItems ()
 should be overwritten to add object specific items (repository items are preloaded) More...
 
 omitLocator (bool $omit=true)
 
 addAdminLocatorItems (bool $do_not_add_object=false)
 should be overwritten to add object specific items (repository items are preloaded) More...
 
 getCreationFormsHTML (StandardForm|ilPropertyFormGUI|array $form)
 
 getTitleForCreationFormPage ()
 
 getCreationFormTitle ()
 
 initCreateForm (string $new_type)
 
 didacticTemplatesToForm ()
 
 initDidacticTemplate (ilPropertyFormGUI $form)
 
 retrieveAdditionalDidacticTemplateOptions ()
 
 addAdoptContentLinkToToolbar ()
 
 addImportButtonToToolbar ()
 
 addAvailabilityPeriodButtonToToolbar (ilToolbarGUI $toolbar)
 
 parseDidacticTemplateVar (string $var, string $type)
 
 afterSave (ilObject $new_object)
 Post (successful) object creation hook. More...
 
 initEditForm ()
 
 initEditCustomForm (ilPropertyFormGUI $a_form)
 Add custom fields to update form. More...
 
 getEditFormValues ()
 
 getEditFormCustomValues (array &$a_values)
 Add values to custom edit fields. More...
 
 validateCustom (ilPropertyFormGUI $form)
 Validate custom values (if not possible with checkInput()) More...
 
 updateCustom (ilPropertyFormGUI $form)
 Insert custom update form values into object. More...
 
 afterUpdate ()
 Post (successful) object update hook. More...
 
 routeImportCmdObject ()
 
 importFile (string $file_to_import, string $path_to_uploaded_file_in_temp_dir)
 
 deleteUploadedImportFile (string $path_to_uploaded_file_in_temp_dir)
 
 afterImport (ilObject $new_object)
 Post (successful) object import hook. More...
 
 setFormAction (string $cmd, string $form_action)
 
 getReturnLocation (string $cmd, string $default_location="")
 Get return location for command (command is method name without "Object", e.g. More...
 
 setReturnLocation (string $cmd, string $location)
 set specific return location for command More...
 
 getTargetFrame (string $cmd, string $default_target_frame="")
 get target frame for command (command is method name without "Object", e.g. More...
 
 setTargetFrame (string $cmd, string $target_frame)
 Set specific target frame for command. More...
 
 showPossibleSubObjects ()
 show possible sub objects (pull down menu) More...
 
 getTabs ()
 overwrite in derived GUI class of your object type More...
 
 redirectToRefId (int $ref_id, string $cmd="")
 redirects to (repository) view per ref id usually to a container and usually used at the end of a save/import method where the object gui type (of the new object) doesn't match with the type of the current ["ref_id"] value of the request More...
 
 getCenterColumnHTML ()
 Get center column. More...
 
 getRightColumnHTML ()
 Display right column. More...
 
 checkPermission (string $perm, string $cmd="", string $type="", ?int $ref_id=null)
 
 checkPermissionBool (string $perm, string $cmd="", string $type="", ?int $ref_id=null)
 
 enableDragDropFileUpload ()
 Enables the file upload into this object by dropping files. More...
 
 getCreatableObjectTypes ()
 
 buildAddNewItemElements (array $subtypes, string $create_target_class=ilRepositoryGUI::class, ?int $redirect_target_ref_id=null,)
 
 buildGroup (string $create_target_class, array $obj_types_in_group, string $title, array $subtypes)
 

Private Member Functions

 getTranslationForField (string $field_name, array $properties)
 
 checkUserManipulationAccessBool ()
 
 initUserRoleAssignmentForm (string $xml_file_full_path)
 
 handleUploadedFiles ()
 
 redirectOnRoleWithMissingWrite (int $role_id, array $roles_of_user, array $global_roles, string $import_dir)
 
 getPasswordPolicySettingsMap (\ilSecuritySettings $security)
 
 showFieldChangeComponentsListeningConfirmDialog (array $interested_change_listeners)
 
 collectChangedFields ()
 
 redirectAfterImport ()
 
 checkbox (string $name)
 
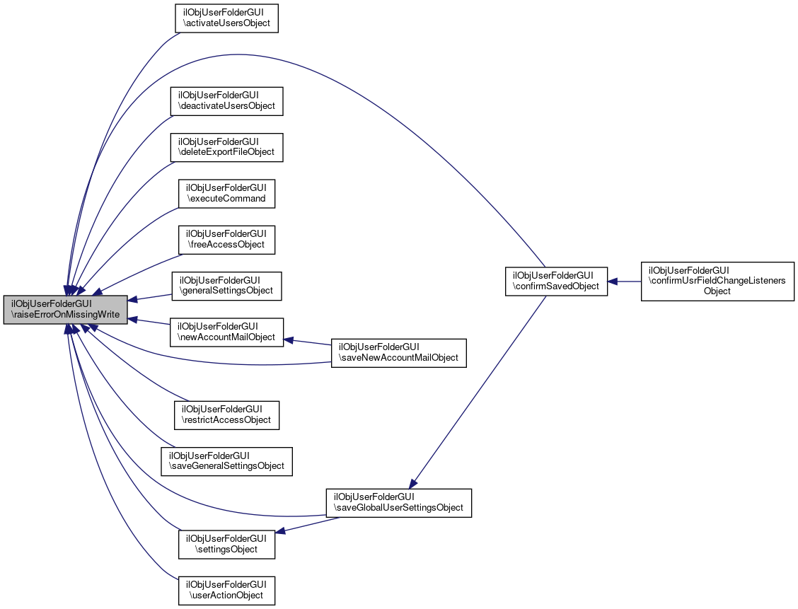
 raiseErrorOnMissingWrite ()
 

Private Attributes

const ilPropertyFormGUI $form
 
array $requested_ids
 
string $selected_action
 
UserGUIRequest $user_request
 
int $user_owner_id = 0
 
int $confirm_change = 0
 
ilDBInterface $db
 
ilLogger $log
 
ilUserSettingsConfig $user_settings_config
 
bool $usrFieldChangeListenersAccepted = false
 
DIContainer $dic
 
ilAppEventHandler $event
 
Filesystem $filesystem
 
FileUpload $upload
 

Additional Inherited Members

- Protected Attributes inherited from ilObjectGUI
ILIAS Notes Service $notes_service
 
ServerRequestInterface $request
 
ilLocatorGUI $locator
 
ilObjUser $user
 
ilAccessHandler $access
 
ilSetting $settings
 
ilToolbarGUI $toolbar
 
ilRbacAdmin $rbac_admin
 
ilRbacSystem $rbac_system
 
ilRbacReview $rbac_review
 
ilObjectService $object_service
 
ilObjectDefinition $obj_definition
 
ilGlobalTemplateInterface $tpl
 
ilTree $tree
 
ilCtrl $ctrl
 
ilErrorHandling $error
 
ilLanguage $lng
 
ilTabsGUI $tabs_gui
 
ILIAS $ilias
 
ArrayBasedRequestWrapper $post_wrapper
 
RequestWrapper $request_wrapper
 
Refinery $refinery
 
ilFavouritesManager $favourites
 
ilObjectCustomIconFactory $custom_icon_factory
 
UIFactory $ui_factory
 
UIRenderer $ui_renderer
 
Filesystem $temp_file_system
 
ilObject $object = null
 
bool $creation_mode = false
 
 $data
 
int $id
 
bool $call_by_reference = false
 
bool $prepare_output
 
int $ref_id
 
int $obj_id
 
int $maxcount
 
array $form_action = []
 
array $return_location = []
 
array $target_frame = []
 
string $tmp_import_dir
 
string $sub_objects = ""
 
bool $omit_locator = false
 
string $type = ""
 
string $admin_mode = self::ADMIN_MODE_NONE
 
int $requested_ref_id = 0
 
int $requested_crtptrefid = 0
 
int $requested_crtcb = 0
 
string $requested_new_type = ""
 
string $link_params
 
string $html = ""
 

Detailed Description

Constructor & Destructor Documentation

◆ __construct()

ilObjUserFolderGUI::__construct (   $a_data,
int  $a_id,
bool  $a_call_by_reference 
)

Definition at line 79 of file class.ilObjUserFolderGUI.php.

References $DIC, ILIAS\GlobalScreen\Provider\__construct(), ILIAS\Repository\ctrl(), ILIAS\Repository\filesystem(), ilLoggerFactory\getLogger(), ILIAS\User\UserGUIRequest\getSelectedAction(), ILIAS\Repository\lng(), and ILIAS\Repository\upload().

83  {
84  global $DIC;
85  $this->dic = $DIC;
86 
87  $this->event = $DIC['ilAppEventHandler'];
88  $this->filesystem = $DIC->filesystem()->storage();
89  $this->upload = $DIC['upload'];
90  $this->db = $DIC['ilDB'];
91  $this->dic->upload();
92 
93  $this->type = 'usrf';
95  $a_data,
96  $a_id,
97  $a_call_by_reference,
98  false
99  );
100 
101  $this->lng->loadLanguageModule('search');
102  $this->lng->loadLanguageModule('user');
103  $this->lng->loadLanguageModule('tos');
104  $this->ctrl->saveParameter(
105  $this,
106  'letter'
107  );
108 
109  $this->user_request = new UserGUIRequest(
110  $DIC->http(),
111  $DIC->refinery()
112  );
113 
114  $this->selected_action = $this->user_request->getSelectedAction();
115  $this->user_settings_config = new ilUserSettingsConfig();
116 
117  $this->log = ilLoggerFactory::getLogger('user');
118  $this->requested_ids = $this->user_request->getIds();
119  }
static getLogger(string $a_component_id)
Get component logger.
global $DIC
Definition: shib_login.php:25
__construct(Container $dic, ilPlugin $plugin)
This file is part of ILIAS, a powerful learning management system published by ILIAS open source e-Le...
+ Here is the call graph for this function:

Member Function Documentation

◆ __buildUserFilterSelect()

ilObjUserFolderGUI::__buildUserFilterSelect ( )

build select form to distinguish between active and non-active users

Definition at line 2626 of file class.ilObjUserFolderGUI.php.

References ilLegacyFormElementsUtil\formSelect(), ilSession\get(), and ILIAS\Repository\lng().

2626  : string
2627  {
2628  $action[-1] = $this->lng->txt('all_users');
2629  $action[1] = $this->lng->txt('usr_active_only');
2630  $action[0] = $this->lng->txt('usr_inactive_only');
2631  $action[2] = $this->lng->txt('usr_limited_access_only');
2632  $action[3] = $this->lng->txt('usr_without_courses');
2633  $action[4] = $this->lng->txt('usr_filter_lastlogin');
2634  $action[5] = $this->lng->txt('usr_filter_coursemember');
2635  $action[6] = $this->lng->txt('usr_filter_groupmember');
2636  $action[7] = $this->lng->txt('usr_filter_role');
2637 
2639  ilSession::get('user_filter'),
2640  'user_filter',
2641  $action,
2642  false,
2643  true
2644  );
2645  }
static get(string $a_var)
static formSelect( $selected, string $varname, array $options, bool $multiple=false, bool $direct_text=false, int $size=0, string $style_class="", array $attribs=[], bool $disabled=false)
Builds a select form field with options and shows the selected option first.
+ Here is the call graph for this function:

◆ _goto()

static ilObjUserFolderGUI::_goto ( string  $a_user)
static

Definition at line 3210 of file class.ilObjUserFolderGUI.php.

References ilObjectGUI\$ctrl, $DIC, $ilErr, ilObjectGUI\$lng, ilObjectGUI\_gotoRepositoryRoot(), ilObject\_lookupObjId(), ilObject\_lookupTitle(), exit, ILIAS\Repository\int(), ilCtrl\redirectToURL(), ROOT_FOLDER_ID, ilLanguage\txt(), and USER_FOLDER_ID.

3210  : void
3211  {
3212  global $DIC;
3213 
3214  $a_user = (int) $a_user;
3215  $main_tpl = $DIC->ui()->mainTemplate();
3216 
3217  $ilAccess = $DIC['ilAccess'];
3218  $ilErr = $DIC['ilErr'];
3219  $lng = $DIC['lng'];
3220  $ctrl = $DIC['ilCtrl'];
3221 
3222  $a_target = USER_FOLDER_ID;
3223 
3224  if ($ilAccess->checkAccess(
3225  'read',
3226  '',
3227  $a_target
3228  )) {
3229  $ctrl->redirectToURL('ilias.php?baseClass=ilAdministrationGUI&ref_id=' . $a_target . '&jmpToUser=' . $a_user);
3230  exit;
3231  } else {
3232  if ($ilAccess->checkAccess(
3233  'read',
3234  '',
3236  )) {
3237  $main_tpl->setOnScreenMessage('failure', sprintf(
3238  $lng->txt('msg_no_perm_read_item'),
3240  ), true);
3242  }
3243  }
3244  $ilErr->raiseError(
3245  $lng->txt('msg_no_perm_read'),
3246  $ilErr->FATAL
3247  );
3248  }
const USER_FOLDER_ID
Definition: constants.php:33
txt(string $a_topic, string $a_default_lang_fallback_mod="")
gets the text for a given topic if the topic is not in the list, the topic itself with "-" will be re...
const ROOT_FOLDER_ID
Definition: constants.php:32
$ilErr
Definition: raiseError.php:17
static _lookupObjId(int $ref_id)
ilLanguage $lng
static _lookupTitle(int $obj_id)
global $DIC
Definition: shib_login.php:25
redirectToURL(string $target_url)
static _gotoRepositoryRoot(bool $raise_error=false)
Goto repository root.
+ Here is the call graph for this function:

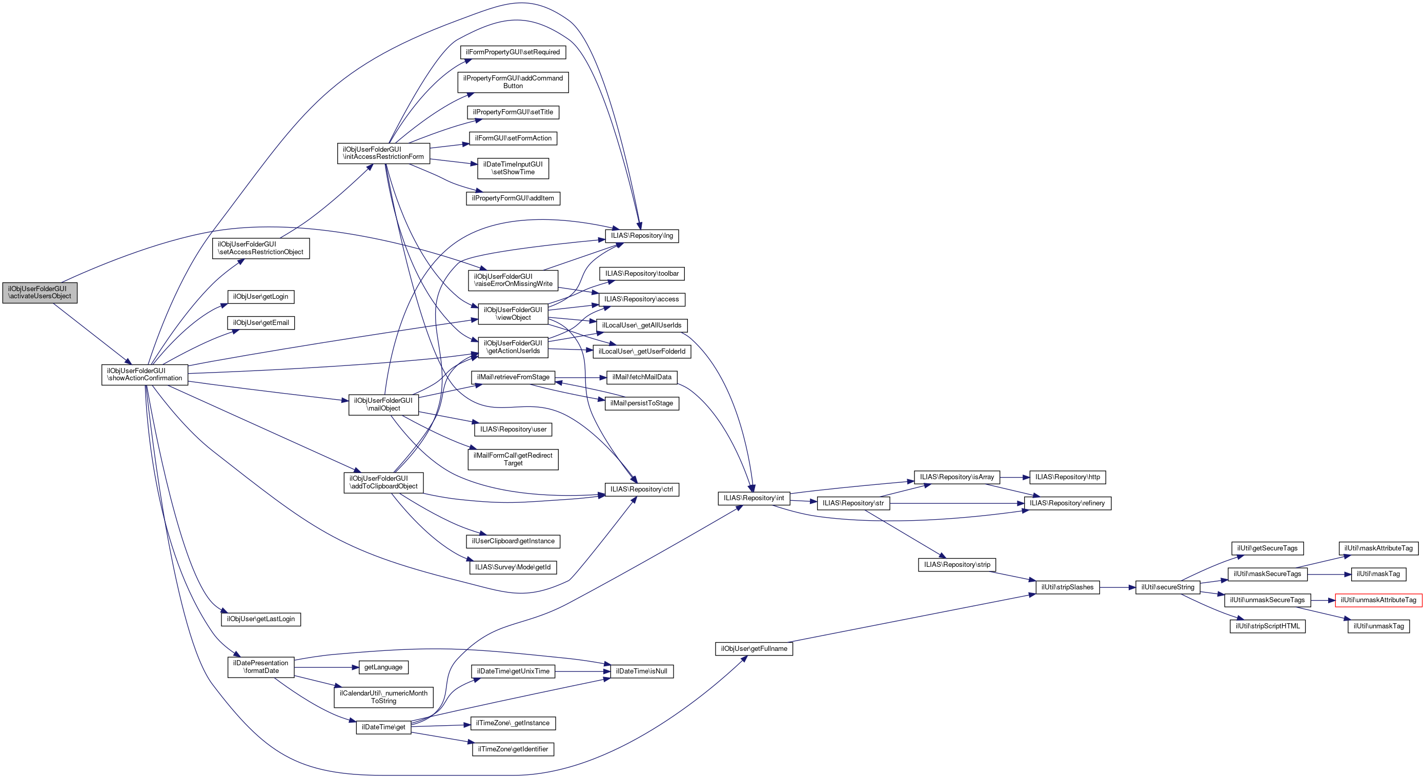
◆ activateUsersObject()

ilObjUserFolderGUI::activateUsersObject ( )

Definition at line 929 of file class.ilObjUserFolderGUI.php.

References raiseErrorOnMissingWrite(), and showActionConfirmation().

929  : void
930  {
931  $this->raiseErrorOnMissingWrite();
932  $this->showActionConfirmation('activate');
933  }
showActionConfirmation(string $action, bool $a_from_search=false)
+ Here is the call graph for this function:

◆ addToClipboardObject()

ilObjUserFolderGUI::addToClipboardObject ( )
protected

Definition at line 3596 of file class.ilObjUserFolderGUI.php.

References $GLOBALS, ILIAS\Repository\ctrl(), getActionUserIds(), ILIAS\Survey\Mode\getId(), ilUserClipboard\getInstance(), and ILIAS\Repository\lng().

Referenced by showActionConfirmation().

3596  : void
3597  {
3598  $users = $this->getActionUserIds();
3599  if (!count($users)) {
3600  $this->tpl->setOnScreenMessage('failure', $this->lng->txt('select_one'), true);
3601  $this->ctrl->redirect(
3602  $this,
3603  'view'
3604  );
3605  }
3606  $clip = ilUserClipboard::getInstance($GLOBALS['DIC']['ilUser']->getId());
3607  $clip->add($users);
3608  $clip->save();
3609 
3610  $this->tpl->setOnScreenMessage('success', $this->lng->txt('clipboard_user_added'), true);
3611  $this->ctrl->redirect(
3612  $this,
3613  'view'
3614  );
3615  }
getActionUserIds()
Get selected items for table action.
$GLOBALS["DIC"]
Definition: wac.php:30
static getInstance(int $a_usr_id)
+ Here is the call graph for this function:
+ Here is the caller graph for this function:

◆ addToExternalSettingsForm()

ilObjUserFolderGUI::addToExternalSettingsForm ( int  $a_form_id)

Definition at line 3534 of file class.ilObjUserFolderGUI.php.

References ilSecuritySettings\_getInstance(), ilAdministrationSettingsFormHandler\FORM_SECURITY, and ilAdministrationSettingsFormHandler\VALUE_BOOL.

3534  : array // Missing array type.
3535  {
3536  switch ($a_form_id) {
3538  $security = ilSecuritySettings::_getInstance();
3539 
3540  $fields = [];
3541 
3542  $subitems = [
3543  'ps_password_change_on_first_login_enabled' => [
3544  $security->isPasswordChangeOnFirstLoginEnabled(),
3546  ],
3547  'ps_password_must_not_contain_loginame' => [
3548  $security->getPasswordMustNotContainLoginnameStatus(),
3550  ],
3551  'ps_password_chars_and_numbers_enabled' => [
3552  $security->isPasswordCharsAndNumbersEnabled(),
3554  ],
3555  'ps_password_special_chars_enabled' => [
3556  $security->isPasswordSpecialCharsEnabled(),
3558  ],
3559  'ps_password_min_length' => $security->getPasswordMinLength(),
3560  'ps_password_max_length' => $security->getPasswordMaxLength(),
3561  'ps_password_uppercase_chars_num' => $security->getPasswordNumberOfUppercaseChars(),
3562  'ps_password_lowercase_chars_num' => $security->getPasswordNumberOfLowercaseChars(),
3563  'ps_password_max_age' => $security->getPasswordMaxAge()
3564  ];
3565  $fields['ps_password_settings'] = [null, null, $subitems];
3566 
3567  $subitems = [
3568  'ps_login_max_attempts' => $security->getLoginMaxAttempts(),
3569  'ps_prevent_simultaneous_logins' => [
3570  $security->isPreventionOfSimultaneousLoginsEnabled(),
3572  ]
3573  ];
3574  $fields['ps_security_protection'] = [null, null, $subitems];
3575 
3576  return [['generalSettings', $fields]];
3577  }
3578  return [];
3579  }
static _getInstance()
Get instance of ilSecuritySettings.
+ Here is the call graph for this function:

◆ addUserAutoCompleteObject()

ilObjUserFolderGUI::addUserAutoCompleteObject ( )
protected

Definition at line 349 of file class.ilObjUserFolderGUI.php.

References exit, and ilUserAutoComplete\MAX_ENTRIES.

349  : void
350  {
351  $auto = new ilUserAutoComplete();
352  $auto->addUserAccessFilterCallable(\Closure::fromCallable([$this, 'filterUserIdsByRbacOrPositionOfCurrentUser']));
353  $auto->setSearchFields(['login', 'firstname', 'lastname', 'email', 'second_email']);
354  $auto->enableFieldSearchableCheck(false);
355  $auto->setMoreLinkAvailable(true);
356 
357  if ($this->user_request->getFetchAll()) {
358  $auto->setLimit(ilUserAutoComplete::MAX_ENTRIES);
359  }
360 
361  echo $auto->getList($this->user_request->getTerm());
362  exit();
363  }
This file is part of ILIAS, a powerful learning management system published by ILIAS open source e-Le...

◆ addUserObject()

ilObjUserFolderGUI::addUserObject ( )

Add new user.

Definition at line 272 of file class.ilObjUserFolderGUI.php.

References ILIAS\Repository\ctrl().

272  : void
273  {
274  $this->ctrl->setParameterByClass(
275  'ilobjusergui',
276  'new_type',
277  'usr'
278  );
279  $this->ctrl->redirectByClass(
280  ['iladministrationgui', 'ilobjusergui'],
281  'create'
282  );
283  }
+ Here is the call graph for this function:

◆ applyFilterObject()

ilObjUserFolderGUI::applyFilterObject ( )

Definition at line 285 of file class.ilObjUserFolderGUI.php.

References viewObject().

285  : void
286  {
287  $utab = new ilUserTableGUI(
288  $this,
289  'view'
290  );
291  $utab->resetOffset();
292  $utab->writeFilterToSession();
293  $this->viewObject();
294  $this->tabs_gui->activateTab('usrf');
295  }
TableGUI class for user administration.
+ Here is the call graph for this function:

◆ askForUserPasswordResetObject()

ilObjUserFolderGUI::askForUserPasswordResetObject ( )
protected

Definition at line 1955 of file class.ilObjUserFolderGUI.php.

References ILIAS\Repository\ctrl(), ILIAS\Repository\lng(), and ILIAS\Repository\toolbar().

1955  : void
1956  {
1957  $this->lng->loadLanguageModule('ps');
1958 
1959  $this->tpl->setOnScreenMessage(
1960  'question',
1961  $this->lng->txt('ps_passwd_policy_changed_force_user_reset')
1962  );
1963 
1964  $this->toolbar->addComponent(
1965  $this->ui_factory->button()->standard(
1966  $this->lng->txt('yes'),
1967  $this->ctrl->getLinkTargetByClass(self::class, 'forceUserPasswordReset')
1968  )
1969  );
1970 
1971  $this->toolbar->addComponent(
1972  $this->ui_factory->button()->standard(
1973  $this->lng->txt('no'),
1974  $this->ctrl->getLinkTargetByClass(self::class, 'generalSettings')
1975  )
1976  );
1977  }
+ Here is the call graph for this function:

◆ cancelDeleteExportFileObject()

ilObjUserFolderGUI::cancelDeleteExportFileObject ( )

Definition at line 2713 of file class.ilObjUserFolderGUI.php.

References ILIAS\Repository\ctrl().

2713  : void
2714  {
2715  $this->ctrl->redirectByClass(
2716  'ilobjuserfoldergui',
2717  'export'
2718  );
2719  }
+ Here is the call graph for this function:

◆ cancelNewAccountMailObject()

ilObjUserFolderGUI::cancelNewAccountMailObject ( )

Definition at line 2974 of file class.ilObjUserFolderGUI.php.

References ILIAS\Repository\ctrl().

2974  : void
2975  {
2976  $this->ctrl->redirect(
2977  $this,
2978  'settings'
2979  );
2980  }
+ Here is the call graph for this function:

◆ cancelSearchActionObject()

ilObjUserFolderGUI::cancelSearchActionObject ( )

Definition at line 452 of file class.ilObjUserFolderGUI.php.

References ILIAS\Repository\ctrl().

452  : void
453  {
454  $this->ctrl->redirectByClass(
455  'ilrepositorysearchgui',
456  'showSearchResults'
457  );
458  }
+ Here is the call graph for this function:

◆ cancelUserFolderActionObject()

ilObjUserFolderGUI::cancelUserFolderActionObject ( )

Definition at line 444 of file class.ilObjUserFolderGUI.php.

References ILIAS\Repository\ctrl().

444  : void
445  {
446  $this->ctrl->redirect(
447  $this,
448  'view'
449  );
450  }
+ Here is the call graph for this function:

◆ checkbox()

ilObjUserFolderGUI::checkbox ( string  $name)
private

Definition at line 3617 of file class.ilObjUserFolderGUI.php.

References ILIAS\Repository\lng().

Referenced by initFormGeneralSettings().

3618  {
3619  $checkbox = new ilCheckboxInputGUI($this->lng->txt($name), $name);
3620  $checkbox->setInfo($this->lng->txt($name . '_desc'));
3621  $checkbox->setValue('1');
3622 
3623  return $checkbox;
3624  }
+ Here is the call graph for this function:
+ Here is the caller graph for this function:

◆ checkUserManipulationAccessBool()

ilObjUserFolderGUI::checkUserManipulationAccessBool ( )
private

Definition at line 803 of file class.ilObjUserFolderGUI.php.

References ILIAS\Repository\access(), ilObjUserFolder\ORG_OP_EDIT_USER_ACCOUNTS, and USER_FOLDER_ID.

Referenced by confirmaccessFreeObject(), confirmaccessRestrictObject(), confirmactivateObject(), confirmdeactivateObject(), usrExportCsvObject(), usrExportX86Object(), and usrExportXmlObject().

803  : bool
804  {
805  return $this->access->checkRbacOrPositionPermissionAccess(
806  'write',
809  );
810  }
const USER_FOLDER_ID
Definition: constants.php:33
+ Here is the call graph for this function:
+ Here is the caller graph for this function:

◆ chooseLetterObject()

ilObjUserFolderGUI::chooseLetterObject ( )

Definition at line 378 of file class.ilObjUserFolderGUI.php.

References ILIAS\Repository\ctrl().

378  : void
379  {
380  $this->ctrl->redirect(
381  $this,
382  'view'
383  );
384  }
+ Here is the call graph for this function:

◆ collectChangedFields()

ilObjUserFolderGUI::collectChangedFields ( )
private
Returns
array<string, ChangedUserFieldAttribute>

Definition at line 2591 of file class.ilObjUserFolderGUI.php.

References $post.

Referenced by saveGlobalUserSettingsObject().

2591  : array
2592  {
2593  $changed_fields = [];
2594  $post = $this->user_request->getParsedBody();
2595  if (
2596  !isset($post['chb'])
2597  && !is_array($post['chb'])
2598  && !isset($post['current'])
2599  && !is_array($post['current'])
2600  ) {
2601  return $changed_fields;
2602  }
2603 
2604  $old = $post['current'];
2605  $new = $post['chb'];
2606 
2607  foreach ($old as $key => $old_value) {
2608  if (!isset($new[$key])) {
2609  $is_boolean = filter_var($old_value, FILTER_VALIDATE_BOOLEAN, FILTER_NULL_ON_FAILURE);
2610  $new[$key] = $is_boolean ? '0' : $old_value;
2611  }
2612  }
2613 
2614  $oldToNewDiff = array_diff_assoc($old, $new);
2615 
2616  foreach ($oldToNewDiff as $key => $old_value) {
2617  $changed_fields[$key] = new ChangedUserFieldAttribute($key, $old_value, $new[$key]);
2618  }
2619 
2620  return $changed_fields;
2621  }
$post
Definition: ltitoken.php:46
+ Here is the caller graph for this function:

◆ confirmaccessFreeObject()

ilObjUserFolderGUI::confirmaccessFreeObject ( )
protected

Definition at line 541 of file class.ilObjUserFolderGUI.php.

References ilObjectGUI\$id, checkUserManipulationAccessBool(), ILIAS\Repository\ctrl(), getActionUserIds(), ilObjectFactory\getInstanceByObjId(), and ILIAS\Repository\lng().

541  : void
542  {
543  if (!$this->checkUserManipulationAccessBool()) {
544  $this->ilias->raiseError(
545  $this->lng->txt('msg_no_perm_write'),
546  $this->ilias->error_obj->WARNING
547  );
548  }
549 
550  foreach ($this->getActionUserIds() as $id) {
552  $id,
553  false
554  );
555  if ($obj instanceof \ilObjUser) {
556  $obj->setTimeLimitUnlimited(true);
557  $obj->setTimeLimitFrom(null);
558  $obj->setTimeLimitUntil(null);
559  $obj->setTimeLimitMessage('');
560  $obj->update();
561  }
562  }
563 
564  // Feedback
565  $this->tpl->setOnScreenMessage('success', $this->lng->txt('access_free_granted'), true);
566 
567  if ($this->user_request->getFrSearch()) {
568  $this->ctrl->redirectByClass(
569  'ilRepositorySearchGUI',
570  'show'
571  );
572  } else {
573  $this->ctrl->redirect(
574  $this,
575  'view'
576  );
577  }
578  }
getActionUserIds()
Get selected items for table action.
Class ilObjForumAdministration.
static getInstanceByObjId(?int $obj_id, bool $stop_on_error=true)
get an instance of an Ilias object by object id
+ Here is the call graph for this function:

◆ confirmaccessRestrictObject()

ilObjUserFolderGUI::confirmaccessRestrictObject ( )
protected
Exceptions
ilCtrlException
ilDatabaseException
ilObjectNotFoundException

Definition at line 658 of file class.ilObjUserFolderGUI.php.

References ilObjectGUI\$id, ilPropertyFormGUI\checkInput(), checkUserManipulationAccessBool(), ILIAS\Repository\ctrl(), getActionUserIds(), ilObjectFactory\getInstanceByObjId(), ilPropertyFormGUI\getItemByPostVar(), IL_CAL_UNIX, initAccessRestrictionForm(), ILIAS\Repository\lng(), and setAccessRestrictionObject().

658  : bool
659  {
660  $form = $this->initAccessRestrictionForm();
661  if (!$form->checkInput()) {
662  return $this->setAccessRestrictionObject($form);
663  }
664 
665  $timefrom = $form->getItemByPostVar('from')->getDate()->get(IL_CAL_UNIX);
666  $timeuntil = $form->getItemByPostVar('to')->getDate()->get(IL_CAL_UNIX);
667  if ($timeuntil <= $timefrom) {
668  $this->tpl->setOnScreenMessage('failure', $this->lng->txt('time_limit_not_valid'));
669  return $this->setAccessRestrictionObject($form);
670  }
671 
672  if (!$this->checkUserManipulationAccessBool()) {
673  $this->ilias->raiseError(
674  $this->lng->txt('msg_no_perm_write'),
675  $this->ilias->error_obj->WARNING
676  );
677  }
678  foreach ($this->getActionUserIds() as $id) {
680  $id,
681  false
682  );
683  if ($obj instanceof \ilObjUser) {
684  $obj->setTimeLimitUnlimited(false);
685  $obj->setTimeLimitFrom((int) $timefrom);
686  $obj->setTimeLimitUntil((int) $timeuntil);
687  $obj->setTimeLimitMessage('');
688  $obj->update();
689  }
690  }
691  $this->tpl->setOnScreenMessage('success', $this->lng->txt('access_restricted'), true);
692 
693  if ($this->user_request->getFrSearch()) {
694  $this->ctrl->redirectByClass(
695  'ilRepositorySearchGUI',
696  'show'
697  );
698  } else {
699  $this->ctrl->redirect(
700  $this,
701  'view'
702  );
703  }
704  return false;
705  }
getItemByPostVar(string $a_post_var)
const IL_CAL_UNIX
getActionUserIds()
Get selected items for table action.
Class ilObjForumAdministration.
static getInstanceByObjId(?int $obj_id, bool $stop_on_error=true)
get an instance of an Ilias object by object id
const ilPropertyFormGUI $form
initAccessRestrictionForm(bool $a_from_search=false)
setAccessRestrictionObject(?ilPropertyFormGUI $a_form=null, bool $a_from_search=false)
+ Here is the call graph for this function:

◆ confirmactivateObject()

ilObjUserFolderGUI::confirmactivateObject ( )

Definition at line 460 of file class.ilObjUserFolderGUI.php.

References ilObjectGUI\$id, checkUserManipulationAccessBool(), ILIAS\Repository\ctrl(), getActionUserIds(), ilObjectFactory\getInstanceByObjId(), ILIAS\Repository\lng(), and ILIAS\Repository\user().

460  : void
461  {
462  if (!$this->checkUserManipulationAccessBool()) {
463  $this->ilias->raiseError(
464  $this->lng->txt('msg_no_perm_write'),
465  $this->ilias->error_obj->WARNING
466  );
467  }
468 
469  // FOR ALL SELECTED OBJECTS
470  foreach ($this->getActionUserIds() as $id) {
472  $id,
473  false
474  );
475  if ($obj instanceof \ilObjUser) {
476  if (!$obj->getActive()) {
477  $obj->setLoginAttempts(0);
478  }
479  $obj->setActive(
480  true,
481  $this->user->getId()
482  );
483  $obj->update();
484  }
485  }
486 
487  $this->tpl->setOnScreenMessage('success', $this->lng->txt('user_activated'), true);
488 
489  if ($this->user_request->getFrSearch()) {
490  $this->ctrl->redirectByClass(
491  'ilRepositorySearchGUI',
492  'show'
493  );
494  } else {
495  $this->ctrl->redirect(
496  $this,
497  'view'
498  );
499  }
500  }
getActionUserIds()
Get selected items for table action.
Class ilObjForumAdministration.
static getInstanceByObjId(?int $obj_id, bool $stop_on_error=true)
get an instance of an Ilias object by object id
+ Here is the call graph for this function:

◆ confirmdeactivateObject()

ilObjUserFolderGUI::confirmdeactivateObject ( )

Definition at line 502 of file class.ilObjUserFolderGUI.php.

References ilObjectGUI\$id, checkUserManipulationAccessBool(), ILIAS\Repository\ctrl(), getActionUserIds(), ilObjectFactory\getInstanceByObjId(), ILIAS\Repository\lng(), and ILIAS\Repository\user().

502  : void
503  {
504  if (!$this->checkUserManipulationAccessBool()) {
505  $this->ilias->raiseError(
506  $this->lng->txt('msg_no_perm_write'),
507  $this->ilias->error_obj->WARNING
508  );
509  }
510  // FOR ALL SELECTED OBJECTS
511  foreach ($this->getActionUserIds() as $id) {
513  $id,
514  false
515  );
516  if ($obj instanceof \ilObjUser) {
517  $obj->setActive(
518  false,
519  $this->user->getId()
520  );
521  $obj->update();
522  }
523  }
524 
525  // Feedback
526  $this->tpl->setOnScreenMessage('success', $this->lng->txt('user_deactivated'), true);
527 
528  if ($this->user_request->getFrSearch()) {
529  $this->ctrl->redirectByClass(
530  'ilRepositorySearchGUI',
531  'show'
532  );
533  } else {
534  $this->ctrl->redirect(
535  $this,
536  'view'
537  );
538  }
539  }
getActionUserIds()
Get selected items for table action.
Class ilObjForumAdministration.
static getInstanceByObjId(?int $obj_id, bool $stop_on_error=true)
get an instance of an Ilias object by object id
+ Here is the call graph for this function:

◆ confirmDeleteExportFileObject()

ilObjUserFolderGUI::confirmDeleteExportFileObject ( )

Definition at line 2677 of file class.ilObjUserFolderGUI.php.

References ilObject\_getIcon(), ILIAS\Repository\ctrl(), ILIAS\Repository\lng(), and ILIAS\Repository\object().

2677  : void
2678  {
2679  $files = $this->user_request->getFiles();
2680  if (count($files) == 0) {
2681  $this->ilias->raiseError(
2682  $this->lng->txt('no_checkbox'),
2683  $this->ilias->error_obj->MESSAGE
2684  );
2685  }
2686 
2687  $cgui = new ilConfirmationGUI();
2688  $cgui->setFormAction($this->ctrl->getFormAction($this));
2689  $cgui->setHeaderText($this->lng->txt('info_delete_sure'));
2690  $cgui->setCancel(
2691  $this->lng->txt('cancel'),
2692  'cancelDeleteExportFile'
2693  );
2694  $cgui->setConfirm(
2695  $this->lng->txt('confirm'),
2696  'deleteExportFile'
2697  );
2698 
2699  // BEGIN TABLE DATA
2700  foreach ($files as $file) {
2701  $cgui->addItem(
2702  'file[]',
2703  $file,
2704  $file,
2705  ilObject::_getIcon($this->object->getId()),
2706  $this->lng->txt('obj_usrf')
2707  );
2708  }
2709 
2710  $this->tpl->setContent($cgui->getHTML());
2711  }
static _getIcon(int $obj_id=0, string $size="big", string $type="", bool $offline=false)
Get icon for repository item.
Class ilObjForumAdministration.
+ Here is the call graph for this function:

◆ confirmdeleteObject()

ilObjUserFolderGUI::confirmdeleteObject ( )

Definition at line 707 of file class.ilObjUserFolderGUI.php.

References ilObjectGUI\$id, ILIAS\Repository\ctrl(), ilObjectFactory\getInstanceByObjId(), ILIAS\Repository\lng(), and ILIAS\Repository\user().

707  : void
708  {
709  if (!$this->rbac_system->checkAccess(
710  'delete',
711  $this->object->getRefId()
712  )) {
713  $this->tpl->setOnScreenMessage('failure', $this->lng->txt('msg_no_perm_delete'), true);
714  $this->ctrl->redirect(
715  $this,
716  'view'
717  );
718  }
719 
720  $ids = $this->user_request->getIds();
721  if (in_array(
722  $this->user->getId(),
723  $ids
724  )) {
725  $this->ilias->raiseError(
726  $this->lng->txt('msg_no_delete_yourself'),
727  $this->ilias->error_obj->WARNING
728  );
729  }
730 
731  // FOR ALL SELECTED OBJECTS
732  foreach ($ids as $id) {
733  // instatiate correct object class (usr)
735  $obj->delete();
736  }
737 
738  // Feedback
739  $this->tpl->setOnScreenMessage('success', $this->lng->txt('user_deleted'), true);
740 
741  if ($this->user_request->getFrSearch()) {
742  $this->ctrl->redirectByClass(
743  'ilRepositorySearchGUI',
744  'show'
745  );
746  } else {
747  $this->ctrl->redirect(
748  $this,
749  'view'
750  );
751  }
752  }
Class ilObjForumAdministration.
static getInstanceByObjId(?int $obj_id, bool $stop_on_error=true)
get an instance of an Ilias object by object id
+ Here is the call graph for this function:

◆ confirmSavedObject()

ilObjUserFolderGUI::confirmSavedObject ( )

Definition at line 2238 of file class.ilObjUserFolderGUI.php.

References raiseErrorOnMissingWrite(), and saveGlobalUserSettingsObject().

Referenced by confirmUsrFieldChangeListenersObject().

2238  : void
2239  {
2240  $this->raiseErrorOnMissingWrite();
2241  $this->saveGlobalUserSettingsObject('save');
2242  }
saveGlobalUserSettingsObject(string $action='')
+ Here is the call graph for this function:
+ Here is the caller graph for this function:

◆ confirmUsrFieldChangeListenersObject()

ilObjUserFolderGUI::confirmUsrFieldChangeListenersObject ( )

Definition at line 2467 of file class.ilObjUserFolderGUI.php.

References confirmSavedObject().

2467  : void
2468  {
2469  $this->usrFieldChangeListenersAccepted = true;
2470  $this->confirmSavedObject();
2471  }
+ Here is the call graph for this function:

◆ deactivateUsersObject()

ilObjUserFolderGUI::deactivateUsersObject ( )

Definition at line 935 of file class.ilObjUserFolderGUI.php.

References getActionUserIds(), ILIAS\Repository\lng(), raiseErrorOnMissingWrite(), showActionConfirmation(), ILIAS\Repository\user(), and viewObject().

935  : void
936  {
937  $this->raiseErrorOnMissingWrite();
938  if (in_array($this->user->getId(), $this->getActionUserIds())) {
939  $this->tpl->setOnScreenMessage('failure', $this->lng->txt('no_deactivate_yourself'));
940  $this->viewObject();
941  return;
942  }
943  $this->showActionConfirmation('deactivate');
944  }
showActionConfirmation(string $action, bool $a_from_search=false)
getActionUserIds()
Get selected items for table action.
+ Here is the call graph for this function:

◆ deleteExportFileObject()

ilObjUserFolderGUI::deleteExportFileObject ( )

Definition at line 2721 of file class.ilObjUserFolderGUI.php.

References ILIAS\Repository\ctrl(), and raiseErrorOnMissingWrite().

2721  : void
2722  {
2723  $this->raiseErrorOnMissingWrite();
2724  $files = $this->user_request->getFiles();
2725  $export_dir = $this->object->getExportDirectory();
2726  foreach ($files as $file) {
2727  $file = basename($file);
2728 
2729  $exp_file = $export_dir . '/' . $file;
2730  if (is_file($exp_file)) {
2731  unlink($exp_file);
2732  }
2733  }
2734  $this->ctrl->redirectByClass(
2735  'ilobjuserfoldergui',
2736  'export'
2737  );
2738  }
+ Here is the call graph for this function:

◆ deleteUsersObject()

ilObjUserFolderGUI::deleteUsersObject ( )

Definition at line 908 of file class.ilObjUserFolderGUI.php.

References ILIAS\Repository\access(), getActionUserIds(), ILIAS\Repository\lng(), ilObjUserFolder\ORG_OP_EDIT_USER_ACCOUNTS, showActionConfirmation(), ILIAS\Repository\user(), USER_FOLDER_ID, and viewObject().

908  : void
909  {
910  if (!$this->access->checkRbacOrPositionPermissionAccess(
911  'delete',
914  )) {
915  $this->ilias->raiseError(
916  $this->lng->txt('permission_denied'),
917  $this->ilias->error_obj->MESSAGE
918  );
919  }
920 
921  if (in_array($this->user->getId(), $this->getActionUserIds())) {
922  $this->tpl->setOnScreenMessage('failure', $this->lng->txt('msg_no_delete_yourself'));
923  $this->viewObject();
924  return;
925  }
926  $this->showActionConfirmation('delete');
927  }
const USER_FOLDER_ID
Definition: constants.php:33
showActionConfirmation(string $action, bool $a_from_search=false)
getActionUserIds()
Get selected items for table action.
Class ilObjForumAdministration.
+ Here is the call graph for this function:

◆ downloadExportFileObject()

ilObjUserFolderGUI::downloadExportFileObject ( )

Download selected export files Sends a selected export file for download.

Definition at line 2651 of file class.ilObjUserFolderGUI.php.

References ilFileDelivery\deliverFileLegacy(), and ILIAS\Repository\lng().

2651  : void
2652  {
2653  $files = $this->user_request->getFiles();
2654  if (count($files) == 0) {
2655  $this->ilias->raiseError(
2656  $this->lng->txt('no_checkbox'),
2657  $this->ilias->error_obj->MESSAGE
2658  );
2659  }
2660 
2661  if (count($files) > 1) {
2662  $this->ilias->raiseError(
2663  $this->lng->txt('select_max_one_item'),
2664  $this->ilias->error_obj->MESSAGE
2665  );
2666  }
2667 
2668  $file = basename($files[0]);
2669 
2670  $export_dir = $this->object->getExportDirectory();
2672  $export_dir . '/' . $file,
2673  $file
2674  );
2675  }
static deliverFileLegacy(string $a_file, ?string $a_filename=null, ?string $a_mime=null, ?bool $isInline=false, ?bool $removeAfterDelivery=false, ?bool $a_exit_after=true)
Class ilObjForumAdministration.
+ Here is the call graph for this function:

◆ executeCommand()

ilObjUserFolderGUI::executeCommand ( )

Definition at line 149 of file class.ilObjUserFolderGUI.php.

References ILIAS\Repository\access(), ILIAS\Repository\ctrl(), getUserMultiCommands(), ILIAS\Repository\lng(), ilObjUserFolder\ORG_OP_EDIT_USER_ACCOUNTS, ilObjectGUI\prepareOutput(), raiseErrorOnMissingWrite(), ILIAS\Repository\refinery(), setSubTabs(), and USER_FOLDER_ID.

149  : void
150  {
151  $next_class = $this->ctrl->getNextClass($this);
152  $cmd = $this->ctrl->getCmd();
153  $this->prepareOutput();
154 
155  switch ($next_class) {
156  case 'ilusertablegui':
157  $u_table = new ilUserTableGUI(
158  $this,
159  'view'
160  );
161  $u_table->initFilter();
162  $this->ctrl->setReturn(
163  $this,
164  'view'
165  );
166  $this->ctrl->forwardCommand($u_table);
167  break;
168 
169  case 'ilpermissiongui':
170  $perm_gui = new ilPermissionGUI($this);
171  $this->ctrl->forwardCommand($perm_gui);
172  break;
173 
174  case 'ilrepositorysearchgui':
175  if (!$this->access->checkRbacOrPositionPermissionAccess(
176  'read',
179  )) {
180  $this->ilias->raiseError(
181  $this->lng->txt('permission_denied'),
182  $this->ilias->error_obj->MESSAGE
183  );
184  }
185 
186  $user_search = new ilRepositorySearchGUI();
187  $user_search->setTitle($this->lng->txt('search_user_extended')); // #17502
188  $user_search->enableSearchableCheck(false);
189  $user_search->setUserLimitations(false);
190  $user_search->setCallback(
191  $this,
192  'searchResultHandler',
193  $this->getUserMultiCommands(true)
194  );
195  $user_search->addUserAccessFilterCallable([$this, 'searchUserAccessFilterCallable']);
196  $this->tabs_gui->setTabActive('search_user_extended');
197  $this->ctrl->setReturn(
198  $this,
199  'view'
200  );
201  $this->ctrl->forwardCommand($user_search);
202  break;
203 
204  case 'ilcustomuserfieldsgui':
205  $this->raiseErrorOnMissingWrite();
206  $this->tabs_gui->setTabActive('settings');
207  $this->setSubTabs('settings');
208  $this->tabs_gui->activateSubTab('user_defined_fields');
209  $cf = new ilCustomUserFieldsGUI(
210  $this->requested_ref_id,
211  $this->user_request->getFieldId()
212  );
213  $this->ctrl->forwardCommand($cf);
214  break;
215 
216  case 'iluserstartingpointgui':
217  $this->raiseErrorOnMissingWrite();
218  $this->tabs_gui->setTabActive('settings');
219  $this->setSubTabs('settings');
220  $this->tabs_gui->activateSubTab('starting_points');
221  $cf = new ilUserStartingPointGUI($this->ref_id);
222  $this->ctrl->forwardCommand($cf);
223  break;
224 
225  case strtolower(SettingsGUI::class):
226  $this->raiseErrorOnMissingWrite();
227  $this->tabs_gui->setTabActive('settings');
228  $this->setSubTabs('settings');
229  $this->tabs_gui->activateSubTab('user_profile_info');
230  $this->ctrl->forwardCommand(
231  new SettingsGUI(
232  $this->ctrl,
233  $this->lng,
234  $this->ui_factory,
235  $this->ui_renderer,
236  $this->tpl,
237  $this->request,
238  $this->refinery,
239  new PromptRepository(
240  $this->db,
241  $this->lng,
242  new ilSetting('user')
243  )
244  )
245  );
246  break;
247 
248  default:
249  if (!$cmd) {
250  $cmd = 'view';
251  }
252  $cmd .= 'Object';
253  $this->$cmd();
254  break;
255  }
256  }
const USER_FOLDER_ID
Definition: constants.php:33
prepareOutput(bool $show_sub_objects=true)
getUserMultiCommands(bool $a_search_form=false)
TableGUI class for user administration.
Class ilCustomUserFieldsGUI.
Class ilUserStartingPointGUI.
Class ilObjForumAdministration.
+ Here is the call graph for this function:

◆ exportObject()

ilObjUserFolderGUI::exportObject ( )

Definition at line 2755 of file class.ilObjUserFolderGUI.php.

References ilObjectGUI\$type, ilObjectGUI\checkPermission(), ILIAS\Repository\ctrl(), ILIAS\Repository\lng(), ILIAS\Repository\object(), and ILIAS\Repository\toolbar().

2755  : void
2756  {
2757  $this->checkPermission('write,read_users');
2758 
2759  $export_types = [
2760  'userfolder_export_excel_x86',
2761  'userfolder_export_csv',
2762  'userfolder_export_xml'
2763  ];
2764  $options = [];
2765  foreach ($export_types as $type) {
2766  $this->ctrl->setParameterByClass(self::class, 'export_type', $type);
2767  $options[] = $this->ui_factory->button()->shy(
2768  $this->lng->txt($type),
2769  $this->ctrl->getLinkTargetByClass(self::class, 'performExport')
2770  );
2771  }
2772  $type_selection = $this->ui_factory->dropdown()->standard($options)
2773  ->withLabel($this->lng->txt('create_export_file'));
2774 
2775  $this->toolbar->addComponent(
2776  $type_selection,
2777  true
2778  );
2779 
2780  $table = new \ilUserExportFileTableGUI(
2781  $this,
2782  'export'
2783  );
2784  $table->init();
2785  $table->parse($this->object->getExportFiles());
2786 
2787  $this->tpl->setContent($table->getHTML());
2788  }
checkPermission(string $perm, string $cmd="", string $type="", ?int $ref_id=null)
+ Here is the call graph for this function:

◆ filterUserIdsByRbacOrPositionOfCurrentUser()

ilObjUserFolderGUI::filterUserIdsByRbacOrPositionOfCurrentUser ( array  $user_ids)
Parameters
array<int>$user_ids

Definition at line 368 of file class.ilObjUserFolderGUI.php.

References ILIAS\Repository\access(), ilObjUserFolder\ORG_OP_EDIT_USER_ACCOUNTS, and USER_FOLDER_ID.

368  : array
369  {
370  return $this->access->filterUserIdsByRbacOrPositionOfCurrentUser(
371  'read_users',
374  $user_ids
375  );
376  }
const USER_FOLDER_ID
Definition: constants.php:33
+ Here is the call graph for this function:

◆ forceUserPasswordResetObject()

ilObjUserFolderGUI::forceUserPasswordResetObject ( )
protected

Definition at line 1943 of file class.ilObjUserFolderGUI.php.

References ILIAS\Repository\ctrl(), and ILIAS\Repository\lng().

1943  : void
1944  {
1945  LocalUserPasswordManager::getInstance()->resetLastPasswordChangeForLocalUsers();
1946  $this->lng->loadLanguageModule('ps');
1947 
1948  $this->tpl->setOnScreenMessage('success', $this->lng->txt('ps_passwd_policy_change_force_user_reset_succ'), true);
1949  $this->ctrl->redirect(
1950  $this,
1951  'generalSettings'
1952  );
1953  }
+ Here is the call graph for this function:

◆ freeAccessObject()

ilObjUserFolderGUI::freeAccessObject ( )

Definition at line 952 of file class.ilObjUserFolderGUI.php.

References raiseErrorOnMissingWrite(), and showActionConfirmation().

952  : void
953  {
954  $this->raiseErrorOnMissingWrite();
955  $this->showActionConfirmation('accessFree');
956  }
showActionConfirmation(string $action, bool $a_from_search=false)
+ Here is the call graph for this function:

◆ generalSettingsObject()

ilObjUserFolderGUI::generalSettingsObject ( )
protected

Definition at line 1735 of file class.ilObjUserFolderGUI.php.

References ilObjectGUI\$settings, ilSecuritySettings\_getInstance(), ILIAS\Repository\form(), ilUserAccountSettings\getInstance(), getPasswordPolicySettingsMap(), initFormGeneralSettings(), ILIAS\Repository\int(), raiseErrorOnMissingWrite(), and ILIAS\Repository\settings().

1735  : void
1736  {
1737  $this->raiseErrorOnMissingWrite();
1738  $this->initFormGeneralSettings();
1739 
1741 
1742  $show_blocking_time_in_days = $this->settings->get('loginname_change_blocking_time') / 86400;
1743  $show_blocking_time_in_days = (float) $show_blocking_time_in_days;
1744 
1745  $security = ilSecuritySettings::_getInstance();
1746 
1747  $settings = [
1748  'lua' => $aset->isLocalUserAdministrationEnabled(),
1749  'lrua' => $aset->isUserAccessRestricted(),
1750  'allow_change_loginname' => (bool) $this->settings->get('allow_change_loginname'),
1751  'create_history_loginname' => (bool) $this->settings->get('create_history_loginname'),
1752  'reuse_of_loginnames' => (bool) $this->settings->get('reuse_of_loginnames'),
1753  'loginname_change_blocking_time' => $show_blocking_time_in_days,
1754  'user_reactivate_code' => (int) $this->settings->get('user_reactivate_code'),
1755  'user_own_account' => (int) $this->settings->get('user_delete_own_account'),
1756  'user_own_account_email' => $this->settings->get('user_delete_own_account_email'),
1757  'dpro_withdrawal_usr_deletion' => (bool) $this->settings->get('dpro_withdrawal_usr_deletion'),
1758  'tos_withdrawal_usr_deletion' => (bool) $this->settings->get('tos_withdrawal_usr_deletion'),
1759  'login_max_attempts' => $security->getLoginMaxAttempts() > 0 ? $security->getLoginMaxAttempts() : '',
1760  'ps_prevent_simultaneous_logins' => (int) $security->isPreventionOfSimultaneousLoginsEnabled(),
1761  'password_assistance' => (bool) $this->settings->get('password_assistance'),
1762  'letter_avatars' => (int) $this->settings->get('letter_avatars'),
1763  'password_change_on_first_login_enabled' => $security->isPasswordChangeOnFirstLoginEnabled() ? 1 : 0,
1764  'password_max_age' => $security->getPasswordMaxAge()
1765  ];
1766 
1767  $passwordPolicySettings = $this->getPasswordPolicySettingsMap($security);
1768  $this->form->setValuesByArray(
1769  array_merge(
1770  $settings,
1771  $passwordPolicySettings,
1772  ['pw_policy_hash' => md5(
1773  implode(
1774  '',
1775  $passwordPolicySettings
1776  )
1777  )
1778  ]
1779  )
1780  );
1781 
1782  $this->tpl->setContent($this->form->getHTML());
1783  }
getPasswordPolicySettingsMap(\ilSecuritySettings $security)
form( $class_path, string $cmd, string $submit_caption="")
static _getInstance()
Get instance of ilSecuritySettings.
ilSetting $settings
+ Here is the call graph for this function:

◆ getActionUserIds()

ilObjUserFolderGUI::getActionUserIds ( )
protected

Get selected items for table action.

Returns
array<int>

Definition at line 758 of file class.ilObjUserFolderGUI.php.

References ilLocalUser\_getAllUserIds(), ilLocalUser\_getUserFolderId(), ILIAS\Repository\access(), ilUserTableGUI\MODE_USER_FOLDER, ilObjUserFolder\ORG_OP_EDIT_USER_ACCOUNTS, and USER_FOLDER_ID.

Referenced by addToClipboardObject(), confirmaccessFreeObject(), confirmaccessRestrictObject(), confirmactivateObject(), confirmdeactivateObject(), deactivateUsersObject(), deleteUsersObject(), initAccessRestrictionForm(), mailObject(), showActionConfirmation(), usrExportCsvObject(), usrExportX86Object(), and usrExportXmlObject().

758  : array
759  {
760  if ($this->getSelectAllPostArray()['select_cmd_all']) {
761  $utab = new ilUserTableGUI(
762  $this,
763  'view',
765  false
766  );
767 
768  if (!$this->access->checkAccess(
769  'read_users',
770  '',
772  ) &&
773  $this->access->checkRbacOrPositionPermissionAccess(
774  'read_users',
777  )) {
779  $filtered_users = $this->access->filterUserIdsByRbacOrPositionOfCurrentUser(
780  'read_users',
783  $users
784  );
785 
786  $utab->addFilterItemValue(
787  'user_ids',
788  $filtered_users
789  );
790  }
791 
792  return $utab->getUserIdsForFilter();
793  } else {
794  return $this->access->filterUserIdsByRbacOrPositionOfCurrentUser(
795  'read_users',
798  $this->requested_ids
799  );
800  }
801  }
static _getAllUserIds(int $a_filter=0)
const USER_FOLDER_ID
Definition: constants.php:33
TableGUI class for user administration.
static _getUserFolderId()
+ Here is the call graph for this function:
+ Here is the caller graph for this function:

◆ getAdminTabs()

ilObjUserFolderGUI::getAdminTabs ( )

Definition at line 3056 of file class.ilObjUserFolderGUI.php.

References getTabs().

3056  : void
3057  {
3058  $this->getTabs();
3059  }
+ Here is the call graph for this function:

◆ getImportDir()

ilObjUserFolderGUI::getImportDir ( )

Definition at line 1036 of file class.ilObjUserFolderGUI.php.

References ILIAS\Repository\user().

Referenced by handleUploadedFiles(), importCancelledObject(), importUsersObject(), and verifyXmlData().

1036  : string
1037  {
1038  // For each user session a different directory must be used to prevent
1039  // that one user session overwrites the import data that another session
1040  // is currently importing.
1041 
1042  $importDir = 'user_import/usr_' . $this->user->getId() . '_' . mb_substr(session_id(), 0, 8);
1043 
1044  return $importDir;
1045  }
+ Here is the call graph for this function:
+ Here is the caller graph for this function:

◆ getPasswordPolicySettingsMap()

ilObjUserFolderGUI::getPasswordPolicySettingsMap ( \ilSecuritySettings  $security)
private

Definition at line 1785 of file class.ilObjUserFolderGUI.php.

References ilSecuritySettings\getPasswordMaxLength(), ilSecuritySettings\getPasswordMinLength(), ilSecuritySettings\getPasswordMustNotContainLoginnameStatus(), ilSecuritySettings\getPasswordNumberOfLowercaseChars(), ilSecuritySettings\getPasswordNumberOfUppercaseChars(), ilSecuritySettings\isPasswordCharsAndNumbersEnabled(), and ilSecuritySettings\isPasswordSpecialCharsEnabled().

Referenced by generalSettingsObject(), and saveGeneralSettingsObject().

1785  : array // Missing array type.
1786  {
1787  return [
1788  'password_must_not_contain_loginame' => $security->getPasswordMustNotContainLoginnameStatus() ? 1 : 0,
1789  'password_chars_and_numbers_enabled' => $security->isPasswordCharsAndNumbersEnabled() ? 1 : 0,
1790  'password_special_chars_enabled' => $security->isPasswordSpecialCharsEnabled() ? 1 : 0,
1791  'password_min_length' => $security->getPasswordMinLength(),
1792  'password_max_length' => $security->getPasswordMaxLength(),
1793  'password_ucase_chars_num' => $security->getPasswordNumberOfUppercaseChars(),
1794  'password_lowercase_chars_num' => $security->getPasswordNumberOfLowercaseChars(),
1795  ];
1796  }
+ Here is the call graph for this function:
+ Here is the caller graph for this function:

◆ getTabs()

ilObjUserFolderGUI::getTabs ( )
protected

Definition at line 3061 of file class.ilObjUserFolderGUI.php.

References ILIAS\Repository\access(), ILIAS\Repository\ctrl(), ilObjUserFolder\ORG_OP_EDIT_USER_ACCOUNTS, and USER_FOLDER_ID.

Referenced by getAdminTabs().

3061  : void
3062  {
3063  if ($this->access->checkRbacOrPositionPermissionAccess(
3064  'visible,read',
3066  $this->object->getRefId()
3067  )) {
3068  $this->tabs_gui->addTarget(
3069  'usrf',
3070  $this->ctrl->getLinkTarget(
3071  $this,
3072  'view'
3073  ),
3074  ['view', 'delete', 'resetFilter', 'userAction', ''],
3075  '',
3076  ''
3077  );
3078  }
3079 
3080  if ($this->access->checkRbacOrPositionPermissionAccess(
3081  'read',
3084  )) {
3085  $this->tabs_gui->addTarget(
3086  'search_user_extended',
3087  $this->ctrl->getLinkTargetByClass(
3088  'ilRepositorySearchGUI',
3089  ''
3090  ),
3091  [],
3092  'ilrepositorysearchgui',
3093  ''
3094  );
3095  }
3096 
3097  if ($this->rbac_system->checkAccess(
3098  'write',
3099  $this->object->getRefId()
3100  )) {
3101  $this->tabs_gui->addTarget(
3102  'settings',
3103  $this->ctrl->getLinkTarget(
3104  $this,
3105  'generalSettings'
3106  ),
3107  [
3108  'askForUserPasswordReset',
3109  'forceUserPasswordReset',
3110  'settings',
3111  'generalSettings',
3112  'listUserDefinedField',
3113  'newAccountMail'
3114  ]
3115  );
3116 
3117  $this->tabs_gui->addTarget(
3118  'export',
3119  $this->ctrl->getLinkTarget(
3120  $this,
3121  'export'
3122  ),
3123  'export',
3124  '',
3125  ''
3126  );
3127  }
3128 
3129  if ($this->rbac_system->checkAccess(
3130  'edit_permission',
3131  $this->object->getRefId()
3132  )) {
3133  $this->tabs_gui->addTarget(
3134  'perm_settings',
3135  $this->ctrl->getLinkTargetByClass(
3136  [get_class($this), 'ilpermissiongui'],
3137  'perm'
3138  ),
3139  ['perm', 'info', 'owner'],
3140  'ilpermissiongui'
3141  );
3142  }
3143  }
const USER_FOLDER_ID
Definition: constants.php:33
+ Here is the call graph for this function:
+ Here is the caller graph for this function:

◆ getTranslationForField()

ilObjUserFolderGUI::getTranslationForField ( string  $field_name,
array  $properties 
)
private

Definition at line 121 of file class.ilObjUserFolderGUI.php.

References ILIAS\Repository\lng().

Referenced by showFieldChangeComponentsListeningConfirmDialog().

124  : string {
125  $translation = (!isset($properties['lang_var']) || $properties['lang_var'] === '')
126  ? $field_name
127  : $properties['lang_var'];
128 
129  if ($field_name === 'country') {
130  $translation = 'country_free_text';
131  }
132  if ($field_name === 'sel_country') {
133  $translation = 'country_selection';
134  }
135 
136  return $this->lng->txt($translation);
137  }
+ Here is the call graph for this function:
+ Here is the caller graph for this function:

◆ getUserMultiCommands()

ilObjUserFolderGUI::getUserMultiCommands ( bool  $a_search_form = false)

Definition at line 3308 of file class.ilObjUserFolderGUI.php.

References ilObjectGUI\$type, ILIAS\Repository\lng(), and ILIAS\Repository\user().

Referenced by executeCommand().

3308  : array // Missing array type.
3309  {
3310  $cmds = [];
3311  // see searchResultHandler()
3312  if ($a_search_form) {
3313  if ($this->rbac_system->checkAccess('write', $this->object->getRefId())) {
3314  $cmds = [
3315  'activate' => $this->lng->txt('activate'),
3316  'deactivate' => $this->lng->txt('deactivate'),
3317  'accessRestrict' => $this->lng->txt('accessRestrict'),
3318  'accessFree' => $this->lng->txt('accessFree')
3319  ];
3320  }
3321 
3322  if ($this->rbac_system->checkAccess('delete', $this->object->getRefId())) {
3323  $cmds['delete'] = $this->lng->txt('delete');
3324  }
3325  } else {
3326  if ($this->rbac_system->checkAccess('write', $this->object->getRefId())) {
3327  $cmds = [
3328  'activateUsers' => $this->lng->txt('activate'),
3329  'deactivateUsers' => $this->lng->txt('deactivate'),
3330  'restrictAccess' => $this->lng->txt('accessRestrict'),
3331  'freeAccess' => $this->lng->txt('accessFree')
3332  ];
3333  }
3334 
3335  if ($this->rbac_system->checkAccess('delete', $this->object->getRefId())) {
3336  $cmds['deleteUsers'] = $this->lng->txt('delete');
3337  }
3338  }
3339 
3340  if ($this->rbac_system->checkAccess('write', $this->object->getRefId())) {
3341  $export_types = [
3342  'userfolder_export_excel_x86',
3343  'userfolder_export_csv',
3344  'userfolder_export_xml'
3345  ];
3346  foreach ($export_types as $type) {
3347  $cmd = explode(
3348  '_',
3349  $type
3350  );
3351  $cmd = array_pop($cmd);
3352  $cmds['usrExport' . ucfirst($cmd)] = $this->lng->txt('export') . ' - ' .
3353  $this->lng->txt($type);
3354  }
3355  }
3356 
3357  // check if current user may send mails
3358  $mail = new ilMail($this->user->getId());
3359  if ($this->rbac_system->checkAccess(
3360  'internal_mail',
3361  $mail->getMailObjectReferenceId()
3362  )) {
3363  $cmds['mail'] = $this->lng->txt('send_mail');
3364  }
3365 
3366  $cmds['addToClipboard'] = $this->lng->txt('clipboard_add_btn');
3367 
3368  return $cmds;
3369  }
+ Here is the call graph for this function:
+ Here is the caller graph for this function:

◆ getUserOwnerId()

ilObjUserFolderGUI::getUserOwnerId ( )

Definition at line 144 of file class.ilObjUserFolderGUI.php.

References USER_FOLDER_ID.

Referenced by importUsersObject().

144  : int
145  {
146  return $this->user_owner_id ?: USER_FOLDER_ID;
147  }
const USER_FOLDER_ID
Definition: constants.php:33
+ Here is the caller graph for this function:

◆ handleUploadedFiles()

ilObjUserFolderGUI::handleUploadedFiles ( )
private

Definition at line 1440 of file class.ilObjUserFolderGUI.php.

References Vendor\Package\$a, $parts, ILIAS\Repository\filesystem(), ilFileUtils\getDataDir(), getImportDir(), ILIAS\Repository\lng(), ILIAS\Repository\upload(), and ILIAS\Repository\user().

Referenced by importUserRoleAssignmentObject().

1440  : string
1441  {
1442  $subdir = '';
1443  $xml_file = '';
1444 
1445  $import_dir = $this->getImportDir();
1446 
1447  if (!$this->upload->hasBeenProcessed()) {
1448  $this->upload->process();
1449  }
1450 
1451  // recreate user import directory
1452  if ($this->filesystem->hasDir($import_dir)) {
1453  $this->filesystem->deleteDir($import_dir);
1454  }
1455  $this->filesystem->createDir($import_dir);
1456 
1457  foreach ($this->upload->getResults() as $single_file_upload) {
1458  $file_name = $single_file_upload->getName();
1459  $parts = pathinfo($file_name);
1460 
1461  //check if upload status is ok
1462  if (!$single_file_upload->isOK()) {
1463  $this->filesystem->deleteDir($import_dir);
1464  $this->ilias->raiseError(
1465  $this->lng->txt('no_import_file_found'),
1466  $this->ilias->error_obj->MESSAGE
1467  );
1468  }
1469 
1470  // move uploaded file to user import directory
1471  $this->upload->moveFilesTo(
1472  $import_dir,
1473  \ILIAS\FileUpload\Location::STORAGE
1474  );
1475 
1476  // handle zip file
1477  if ($single_file_upload->getMimeType() == 'application/zip') {
1478  // Workaround: unzip function needs full path to file. Should be replaced once Filesystem has own unzip implementation
1479  $full_path = ilFileUtils::getDataDir() . '/user_import/usr_'
1480  . $this->user->getId() . '_' . session_id() . '/' . $file_name;
1481  $this->dic->legacyArchives()->unzip($full_path);
1482 
1483  $xml_file = null;
1484  $file_list = $this->filesystem->listContents($import_dir);
1485 
1486  foreach ($file_list as $key => $a_file) {
1487  if (substr(
1488  $a_file->getPath(),
1489  -4
1490  ) == '.xml') {
1491  unset($file_list[$key]);
1492  $xml_file = $a_file->getPath();
1493  break;
1494  }
1495  }
1496 
1497  //Removing all files except the one to be imported, to make sure to get the right one in import-function
1498  foreach ($file_list as $a_file) {
1499  $this->filesystem->delete($a_file->getPath());
1500  }
1501 
1502  if (is_null($xml_file)) {
1503  $subdir = basename(
1504  $parts['basename'],
1505  '.' . $parts['extension']
1506  );
1507  $xml_file = $import_dir . '/' . $subdir . '/' . $subdir . '.xml';
1508  }
1509  } // handle xml file
1510  else {
1511  $a = $this->filesystem->listContents($import_dir);
1512  $file = end($a);
1513  $xml_file = $file->getPath();
1514  }
1515 
1516  // check xml file
1517  if (!$this->filesystem->has($xml_file)) {
1518  $this->filesystem->deleteDir($import_dir);
1519  $this->ilias->raiseError(
1520  $this->lng->txt('no_xml_file_found_in_zip')
1521  . ' ' . $subdir . '/' . $subdir . '.xml',
1522  $this->ilias->error_obj->MESSAGE
1523  );
1524  }
1525  }
1526 
1527  return $xml_file;
1528  }
if($clientAssertionType !='urn:ietf:params:oauth:client-assertion-type:jwt-bearer'|| $grantType !='client_credentials') $parts
Definition: ltitoken.php:61
Interface Observer Contains several chained tasks and infos about them.
Class ilObjForumAdministration.
Class FileUpload.
Definition: FileUpload.php:34
static getDataDir()
get data directory (outside webspace)
$a
thx to https://mlocati.github.io/php-cs-fixer-configurator for the examples
+ Here is the call graph for this function:
+ Here is the caller graph for this function:

◆ importCancelledObject()

ilObjUserFolderGUI::importCancelledObject ( )

Definition at line 1016 of file class.ilObjUserFolderGUI.php.

References ILIAS\Repository\ctrl(), ILIAS\Repository\filesystem(), getImportDir(), and inAdministration().

1016  : void
1017  {
1018  $import_dir = $this->getImportDir();
1019  if ($this->filesystem->hasDir($import_dir)) {
1020  $this->filesystem->deleteDir($import_dir);
1021  }
1022 
1023  if ($this->inAdministration()) {
1024  $this->ctrl->redirect(
1025  $this,
1026  'view'
1027  );
1028  } else {
1029  $this->ctrl->redirectByClass(
1030  'ilobjcategorygui',
1031  'listUsers'
1032  );
1033  }
1034  }
+ Here is the call graph for this function:

◆ importUserFormObject()

ilObjUserFolderGUI::importUserFormObject ( )

Definition at line 964 of file class.ilObjUserFolderGUI.php.

References ILIAS\Repository\access(), ILIAS\Repository\ctrl(), ILIAS\Repository\form(), initUserImportForm(), and ILIAS\Repository\lng().

964  : void
965  {
966  $this->tabs_gui->clearTargets();
967  $this->tabs_gui->setBackTarget(
968  $this->lng->txt('usrf'),
969  $this->ctrl->getLinkTarget(
970  $this,
971  'view'
972  )
973  );
974  if (
975  !$this->rbac_system->checkAccess('create_usr', $this->object->getRefId())
976  && !$this->access->checkAccess('cat_administrate_users', '', $this->object->getRefId())
977  ) {
978  $this->tpl->setOnScreenMessage('failure', $this->lng->txt('permission_denied'));
979  return;
980  }
981  $this->initUserImportForm();
982  $this->tpl->setContent($this->form->getHTML());
983  }
form( $class_path, string $cmd, string $submit_caption="")
+ Here is the call graph for this function:

◆ importUserRoleAssignmentObject()

ilObjUserFolderGUI::importUserRoleAssignmentObject ( )

display form for user import with new FileSystem implementation

Definition at line 1050 of file class.ilObjUserFolderGUI.php.

References ILIAS\Repository\ctrl(), ILIAS\Repository\form(), ilFileUtils\getDataDir(), handleUploadedFiles(), initUserImportForm(), initUserRoleAssignmentForm(), and ILIAS\Repository\lng().

1050  : void
1051  {
1052  $this->tabs_gui->clearTargets();
1053  $this->tabs_gui->setBackTarget(
1054  $this->lng->txt('usrf'),
1055  $this->ctrl->getLinkTarget(
1056  $this,
1057  'view'
1058  )
1059  );
1060 
1061  $this->initUserImportForm();
1062  if ($this->form->checkInput()) {
1063  $xml_file = $this->handleUploadedFiles();
1064  $xml_file_full_path = ilFileUtils::getDataDir() . '/' . $xml_file;
1065 
1066  list($form, $message) = $this->initUserRoleAssignmentForm($xml_file_full_path);
1067 
1068  $this->tpl->setContent($message . $this->ui_renderer->render($form));
1069  } else {
1070  $this->form->setValuesByPost();
1071  $this->tpl->setContent($this->form->getHTML());
1072  }
1073  }
initUserRoleAssignmentForm(string $xml_file_full_path)
static getDataDir()
get data directory (outside webspace)
form( $class_path, string $cmd, string $submit_caption="")
const ilPropertyFormGUI $form
+ Here is the call graph for this function:

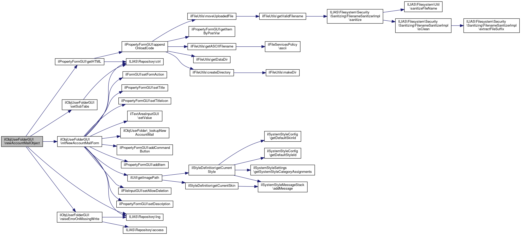
◆ importUsersObject()

ilObjUserFolderGUI::importUsersObject ( )

Import Users with new form implementation.

Definition at line 1554 of file class.ilObjUserFolderGUI.php.

References ILIAS\Repository\ctrl(), ILIAS\Repository\filesystem(), ilFileUtils\getDataDir(), getImportDir(), getUserOwnerId(), ilUserImportParser\IL_IMPORT_FAILURE, ilUserImportParser\IL_IMPORT_SUCCESS, ilUserImportParser\IL_IMPORT_WARNING, ilUserImportParser\IL_USER_IMPORT, inAdministration(), initUserRoleAssignmentForm(), ILIAS\Repository\lng(), redirectAfterImport(), redirectOnRoleWithMissingWrite(), ILIAS\Repository\refinery(), ILIAS\Refinery\transform(), and ILIAS\Repository\user().

1554  : void
1555  {
1556  $result = [];
1557  $xml_file = '';
1558  $import_dir = $this->getImportDir();
1559 
1560  $file_list = $this->filesystem->listContents($import_dir);
1561 
1562  if (count($file_list) > 1) {
1563  $this->filesystem->deleteDir($import_dir);
1564  $this->tpl->setOnScreenMessage($this->lng->txt('usrimport_wrong_file_count'), true);
1565  $this->redirectAfterImport();
1566  }
1567  $xml_file = $file_list[0]->getPath();
1568 
1569  //Need full path to xml file to initialise form
1570  $xml_path = ilFileUtils::getDataDir() . '/' . $xml_file;
1571 
1572  if (!$this->user_request->isPost()) {
1573  $this->tpl->setOnScreenMessage('failure', $this->lng->txt('usrimport_form_not_evaluabe'), true);
1574  $this->redirectAfterImport();
1575  }
1576 
1577  $form = $this->initUserRoleAssignmentForm($xml_path)[0]->withRequest($this->user_request->getRequest());
1578  $result = $form->getData();
1579 
1580  if ($result === null) {
1581  $this->tpl->setContent($this->ui_renderer->render($form));
1582  return;
1583  }
1584 
1585  $rule = $result['conflict_action'][0] ?? 1;
1586 
1587  //If local roles exist, merge the roles that are to be assigned, otherwise just take the array that has global roles
1588  $local_role_selection = (array) ($result['local_role_selection'] ?? []);
1589  $global_role_selection = (array) ($result['global_role_selection'] ?? []);
1590  $roles = array_merge(
1591  $local_role_selection,
1592  $global_role_selection
1593  );
1594 
1595  $role_assignment = [];
1596  foreach ($roles as $value) {
1597  $keys = explode(
1598  '-',
1599  $value
1600  );
1601  if (count($keys) === 2) {
1602  $role_assignment[$keys[0]] = $keys[1];
1603  }
1604  }
1605 
1606  $import_parser = new ilUserImportParser(
1607  $xml_path,
1609  (int) $rule
1610  );
1611  $import_parser->setFolderId($this->getUserOwnerId());
1612 
1613  // Catch hack attempts
1614  // We check here again, if the role folders are in the tree, and if the
1615  // user has permission on the roles.
1616  if (!empty($role_assignment)) {
1617  $global_roles = $this->rbac_review->getGlobalRoles();
1618  $roles_of_user = $this->rbac_review->assignedRoles($this->user->getId());
1619  foreach ($role_assignment as $role_id_string) {
1620  $role_id = $this->refinery->byTrying([
1621  $this->refinery->kindlyTo()->int(),
1622  $this->refinery->always(null)
1623  ])->transform($role_id_string);
1624  if ($role_id === null) {
1625  continue;
1626  }
1628  $role_id,
1629  $roles_of_user,
1630  $global_roles,
1631  $xml_path
1632  );
1633  }
1634  }
1635 
1636  if (isset($result['send_mail'])) {
1637  $import_parser->setSendMail($result['send_mail'][0]);
1638  }
1639 
1640  $import_parser->setRoleAssignment($role_assignment);
1641  $import_parser->startParsing();
1642 
1643  // purge user import directory
1644  $this->filesystem->deleteDir($import_dir);
1645 
1646  switch ($import_parser->getErrorLevel()) {
1648  $this->tpl->setOnScreenMessage(
1649  'success',
1650  $this->lng->txt('user_imported'),
1651  true
1652  );
1653  break;
1655  $this->tpl->setOnScreenMessage(
1656  'success',
1657  $this->lng->txt('user_imported_with_warnings')
1658  . $import_parser->getProtocolAsHTML(
1659  $this->lng->txt('import_warning_log')
1660  ),
1661  true
1662  );
1663  break;
1665  $this->tpl->setOnScreenMessage('failure', $this->lng->txt('user_import_failed'), true);
1666  $this->redirectAfterImport();
1667  break;
1668  }
1669 
1670  if ($this->inAdministration()) {
1671  $this->ctrl->redirect(
1672  $this,
1673  'view'
1674  );
1675  } else {
1676  $this->ctrl->redirectByClass(
1677  'ilobjcategorygui',
1678  'listUsers'
1679  );
1680  }
1681  }
initUserRoleAssignmentForm(string $xml_file_full_path)
static getDataDir()
get data directory (outside webspace)
const ilPropertyFormGUI $form
redirectOnRoleWithMissingWrite(int $role_id, array $roles_of_user, array $global_roles, string $import_dir)
+ Here is the call graph for this function:

◆ inAdministration()

ilObjUserFolderGUI::inAdministration ( )
protected

Definition at line 1011 of file class.ilObjUserFolderGUI.php.

Referenced by importCancelledObject(), importUsersObject(), and redirectAfterImport().

1011  : bool
1012  {
1013  return (strtolower($this->user_request->getBaseClass()) === 'iladministrationgui');
1014  }
+ Here is the caller graph for this function:

◆ initAccessRestrictionForm()

ilObjUserFolderGUI::initAccessRestrictionForm ( bool  $a_from_search = false)
protected

Definition at line 593 of file class.ilObjUserFolderGUI.php.

References $form, $user_id, ilPropertyFormGUI\addCommandButton(), ilPropertyFormGUI\addItem(), ILIAS\Repository\ctrl(), getActionUserIds(), ILIAS\Repository\lng(), ilFormGUI\setFormAction(), ilFormPropertyGUI\setRequired(), ilDateTimeInputGUI\setShowTime(), ilPropertyFormGUI\setTitle(), and viewObject().

Referenced by confirmaccessRestrictObject(), and setAccessRestrictionObject().

595  : ?ilPropertyFormGUI {
596  $user_ids = $this->getActionUserIds();
597  if (!$user_ids) {
598  $this->tpl->setOnScreenMessage('failure', $this->lng->txt('select_one'));
599  $this->viewObject();
600  return null;
601  }
602 
603  $form = new ilPropertyFormGUI();
604  $form->setTitle($this->lng->txt('time_limit_add_time_limit_for_selected'));
606  $this->ctrl->getFormAction(
607  $this,
608  'confirmaccessRestrict'
609  )
610  );
611 
612  $from = new ilDateTimeInputGUI(
613  $this->lng->txt('access_from'),
614  'from'
615  );
616  $from->setShowTime(true);
617  $from->setRequired(true);
618  $form->addItem($from);
619 
620  $to = new ilDateTimeInputGUI(
621  $this->lng->txt('access_until'),
622  'to'
623  );
624  $to->setRequired(true);
625  $to->setShowTime(true);
626  $form->addItem($to);
627 
629  'confirmaccessRestrict',
630  $this->lng->txt('confirm')
631  );
633  'view',
634  $this->lng->txt('cancel')
635  );
636 
637  foreach ($user_ids as $user_id) {
638  $ufield = new ilHiddenInputGUI('id[]');
639  $ufield->setValue((string) $user_id);
640  $form->addItem($ufield);
641  }
642 
643  // return to search?
644  if ($a_from_search || $this->user_request->getFrSearch()) {
645  $field = new ilHiddenInputGUI('frsrch');
646  $field->setValue('1');
647  $form->addItem($field);
648  }
649 
650  return $form;
651  }
setShowTime(bool $a_showtime)
This class represents a date/time property in a property form.
getActionUserIds()
Get selected items for table action.
This file is part of ILIAS, a powerful learning management system published by ILIAS open source e-Le...
setFormAction(string $a_formaction)
setRequired(bool $a_required)
addCommandButton(string $a_cmd, string $a_text, string $a_id="")
const ilPropertyFormGUI $form
+ Here is the call graph for this function:
+ Here is the caller graph for this function:

◆ initFormGeneralSettings()

ilObjUserFolderGUI::initFormGeneralSettings ( )
protected

Definition at line 1979 of file class.ilObjUserFolderGUI.php.

References $check, $text, checkbox(), ILIAS\Repository\ctrl(), ilSessionControl\DEFAULT_ALLOW_CLIENT_MAINTENANCE, ILIAS\Repository\form(), ILIAS\Repository\lng(), ilSecuritySettings\MAX_LOGIN_ATTEMPTS, setSubTabs(), and ILIAS\Repository\settings().

Referenced by generalSettingsObject(), and saveGeneralSettingsObject().

1979  : void
1980  {
1981  $this->setSubTabs('settings');
1982  $this->tabs_gui->setTabActive('settings');
1983  $this->tabs_gui->setSubTabActive('general_settings');
1984 
1985  $this->form = new ilPropertyFormGUI();
1986  $this->form->setFormAction(
1987  $this->ctrl->getFormAction(
1988  $this,
1989  'saveGeneralSettings'
1990  )
1991  );
1992 
1993  $this->form->setTitle($this->lng->txt('general_settings'));
1994 
1995  $lua = new ilCheckboxInputGUI(
1996  $this->lng->txt('enable_local_user_administration'),
1997  'lua'
1998  );
1999  $lua->setInfo($this->lng->txt('enable_local_user_administration_info'));
2000  $lua->setValue('1');
2001  $this->form->addItem($lua);
2002 
2003  $lrua = new ilCheckboxInputGUI(
2004  $this->lng->txt('restrict_user_access'),
2005  'lrua'
2006  );
2007  $lrua->setInfo($this->lng->txt('restrict_user_access_info'));
2008  $lrua->setValue('1');
2009  $this->form->addItem($lrua);
2010 
2011  $code = new ilCheckboxInputGUI(
2012  $this->lng->txt('user_account_code_setting'),
2013  'user_reactivate_code'
2014  );
2015  $code->setInfo($this->lng->txt('user_account_code_setting_info'));
2016  $this->form->addItem($code);
2017 
2018  $own = new ilCheckboxInputGUI(
2019  $this->lng->txt('user_allow_delete_own_account'),
2020  'user_own_account'
2021  );
2022  $this->form->addItem($own);
2023  $own_email = new ilEMailInputGUI(
2024  $this->lng->txt('user_delete_own_account_notification_email'),
2025  'user_own_account_email'
2026  );
2027  $own->addSubItem($own_email);
2028 
2029  $this->lng->loadLanguageModule('tos');
2030  $this->lng->loadLanguageModule('dpro');
2031  $this->form->addItem($this->checkbox('tos_withdrawal_usr_deletion'));
2032  $this->form->addItem($this->checkbox('dpro_withdrawal_usr_deletion'));
2033 
2034  $allow_client_maintenance = $this->settings->get(
2035  'session_allow_client_maintenance',
2037  );
2038 
2039  $this->lng->loadLanguageModule('ps');
2040 
2041  $pass = new ilFormSectionHeaderGUI();
2042  $pass->setTitle($this->lng->txt('ps_password_settings'));
2043  $this->form->addItem($pass);
2044 
2045  $check = new ilCheckboxInputGUI(
2046  $this->lng->txt('ps_password_change_on_first_login_enabled'),
2047  'password_change_on_first_login_enabled'
2048  );
2049  $check->setInfo($this->lng->txt('ps_password_change_on_first_login_enabled_info'));
2050  $this->form->addItem($check);
2051 
2052  $check = new ilCheckboxInputGUI(
2053  $this->lng->txt('ps_password_must_not_contain_loginame'),
2054  'password_must_not_contain_loginame'
2055  );
2056  $check->setInfo($this->lng->txt('ps_password_must_not_contain_loginame_info'));
2057  $this->form->addItem($check);
2058 
2059  $check = new ilCheckboxInputGUI(
2060  $this->lng->txt('ps_password_chars_and_numbers_enabled'),
2061  'password_chars_and_numbers_enabled'
2062  );
2063  //$check->setOptionTitle($this->lng->txt('ps_password_chars_and_numbers_enabled'));
2064  $check->setInfo($this->lng->txt('ps_password_chars_and_numbers_enabled_info'));
2065  $this->form->addItem($check);
2066 
2067  $check = new ilCheckboxInputGUI(
2068  $this->lng->txt('ps_password_special_chars_enabled'),
2069  'password_special_chars_enabled'
2070  );
2071  //$check->setOptionTitle($this->lng->txt('ps_password_special_chars_enabled'));
2072  $check->setInfo($this->lng->txt('ps_password_special_chars_enabled_info'));
2073  $this->form->addItem($check);
2074 
2075  $text = new ilNumberInputGUI(
2076  $this->lng->txt('ps_password_min_length'),
2077  'password_min_length'
2078  );
2079  $text->setInfo($this->lng->txt('ps_password_min_length_info'));
2080  $text->setSize(1);
2081  $text->setMaxLength(2);
2082  $this->form->addItem($text);
2083 
2084  $text = new ilNumberInputGUI(
2085  $this->lng->txt('ps_password_max_length'),
2086  'password_max_length'
2087  );
2088  $text->setInfo($this->lng->txt('ps_password_max_length_info'));
2089  $text->setSize(2);
2090  $text->setMaxLength(3);
2091  $this->form->addItem($text);
2092 
2093  $text = new ilNumberInputGUI(
2094  $this->lng->txt('ps_password_uppercase_chars_num'),
2095  'password_ucase_chars_num'
2096  );
2097  $text->setInfo($this->lng->txt('ps_password_uppercase_chars_num_info'));
2098  $text->setMinValue(0);
2099  $text->setSize(2);
2100  $text->setMaxLength(3);
2101  $this->form->addItem($text);
2102 
2103  $text = new ilNumberInputGUI(
2104  $this->lng->txt('ps_password_lowercase_chars_num'),
2105  'password_lowercase_chars_num'
2106  );
2107  $text->setInfo($this->lng->txt('ps_password_lowercase_chars_num_info'));
2108  $text->setMinValue(0);
2109  $text->setSize(2);
2110  $text->setMaxLength(3);
2111  $this->form->addItem($text);
2112 
2113  $text = new ilNumberInputGUI(
2114  $this->lng->txt('ps_password_max_age'),
2115  'password_max_age'
2116  );
2117  $text->setInfo($this->lng->txt('ps_password_max_age_info'));
2118  $text->setSize(2);
2119  $text->setMaxLength(3);
2120  $this->form->addItem($text);
2121 
2122  // password assistance
2123  $cb = new ilCheckboxInputGUI(
2124  $this->lng->txt('enable_password_assistance'),
2125  'password_assistance'
2126  );
2127  $cb->setInfo($this->lng->txt('password_assistance_info'));
2128  $this->form->addItem($cb);
2129 
2130  $pass = new ilFormSectionHeaderGUI();
2131  $pass->setTitle($this->lng->txt('ps_security_protection'));
2132  $this->form->addItem($pass);
2133 
2134  $text = new ilNumberInputGUI(
2135  $this->lng->txt('ps_login_max_attempts'),
2136  'login_max_attempts'
2137  );
2138  $text->setInfo($this->lng->txt('ps_login_max_attempts_info'));
2139  $text->allowDecimals(false);
2140  $text->setMinValue(1);
2142  $text->setSize(1);
2143  $text->setMaxLength(2);
2144  $this->form->addItem($text);
2145 
2146  // prevent login from multiple pcs at the same time
2147  $objCb = new ilCheckboxInputGUI(
2148  $this->lng->txt('ps_prevent_simultaneous_logins'),
2149  'ps_prevent_simultaneous_logins'
2150  );
2151  $objCb->setValue('1');
2152  $objCb->setInfo($this->lng->txt('ps_prevent_simultaneous_logins_info'));
2153  $this->form->addItem($objCb);
2154 
2155  $log = new ilFormSectionHeaderGUI();
2156  $log->setTitle($this->lng->txt('loginname_settings'));
2157  $this->form->addItem($log);
2158 
2159  $chbChangeLogin = new ilCheckboxInputGUI(
2160  $this->lng->txt('allow_change_loginname'),
2161  'allow_change_loginname'
2162  );
2163  $chbChangeLogin->setValue('1');
2164  $this->form->addItem($chbChangeLogin);
2165  $chbCreateHistory = new ilCheckboxInputGUI(
2166  $this->lng->txt('history_loginname'),
2167  'create_history_loginname'
2168  );
2169  $chbCreateHistory->setInfo($this->lng->txt('loginname_history_info'));
2170  $chbCreateHistory->setValue('1');
2171 
2172  $chbChangeLogin->addSubItem($chbCreateHistory);
2173  $chbReuseLoginnames = new ilCheckboxInputGUI(
2174  $this->lng->txt('reuse_of_loginnames_contained_in_history'),
2175  'reuse_of_loginnames'
2176  );
2177  $chbReuseLoginnames->setValue('1');
2178  $chbReuseLoginnames->setInfo($this->lng->txt('reuse_of_loginnames_contained_in_history_info'));
2179 
2180  $chbChangeLogin->addSubItem($chbReuseLoginnames);
2181  $chbChangeBlockingTime = new ilNumberInputGUI(
2182  $this->lng->txt('loginname_change_blocking_time'),
2183  'loginname_change_blocking_time'
2184  );
2185  $chbChangeBlockingTime->allowDecimals(true);
2186  $chbChangeBlockingTime->setSuffix($this->lng->txt('days'));
2187  $chbChangeBlockingTime->setInfo($this->lng->txt('loginname_change_blocking_time_info'));
2188  $chbChangeBlockingTime->setSize(10);
2189  $chbChangeBlockingTime->setMaxLength(10);
2190  $chbChangeLogin->addSubItem($chbChangeBlockingTime);
2191 
2192  $la = new ilCheckboxInputGUI(
2193  $this->lng->txt('usr_letter_avatars'),
2194  'letter_avatars'
2195  );
2196  $la->setValue('1');
2197  $la->setInfo($this->lng->txt('usr_letter_avatars_info'));
2198  $this->form->addItem($la);
2199 
2200  $passwordPolicySettingsHash = new \ilHiddenInputGUI('pw_policy_hash');
2201  $this->form->addItem($passwordPolicySettingsHash);
2202 
2203  $this->form->addCommandButton(
2204  'saveGeneralSettings',
2205  $this->lng->txt('save')
2206  );
2207  }
This file is part of ILIAS, a powerful learning management system published by ILIAS open source e-Le...
$text
Definition: xapiexit.php:21
form( $class_path, string $cmd, string $submit_caption="")
$check
Definition: buildRTE.php:81
+ Here is the call graph for this function:
+ Here is the caller graph for this function:

◆ initNewAccountMailForm()

ilObjUserFolderGUI::initNewAccountMailForm ( )
protected

Definition at line 2790 of file class.ilObjUserFolderGUI.php.

References $form, ilObjUserFolder\_lookupNewAccountMail(), ilPropertyFormGUI\addCommandButton(), ilPropertyFormGUI\addItem(), ILIAS\Repository\ctrl(), ilUtil\getImagePath(), ILIAS\Repository\lng(), ilFileInputGUI\setAllowDeletion(), ilPropertyFormGUI\setDescription(), ilFormGUI\setFormAction(), ilPropertyFormGUI\setTitle(), ilPropertyFormGUI\setTitleIcon(), and ilTextAreaInputGUI\setValue().

Referenced by newAccountMailObject(), and saveNewAccountMailObject().

2791  {
2792  $this->lng->loadLanguageModule('meta');
2793  $this->lng->loadLanguageModule('mail');
2794 
2795  $form = new ilPropertyFormGUI();
2796  $form->setFormAction($this->ctrl->getFormAction($this));
2797 
2798  $form->setTitleIcon(ilUtil::getImagePath('standard/icon_mail.svg'));
2799  $form->setTitle($this->lng->txt('user_new_account_mail'));
2800  $form->setDescription($this->lng->txt('user_new_account_mail_desc'));
2801 
2802  $langs = $this->lng->getInstalledLanguages();
2803  foreach ($langs as $lang_key) {
2804  $amail = ilObjUserFolder::_lookupNewAccountMail($lang_key);
2805 
2806  $title = $this->lng->txt('meta_l_' . $lang_key);
2807  if ($lang_key == $this->lng->getDefaultLanguage()) {
2808  $title .= ' (' . $this->lng->txt('default') . ')';
2809  }
2810 
2811  $header = new ilFormSectionHeaderGUI();
2812  $header->setTitle($title);
2813  $form->addItem($header);
2814 
2815  $subj = new ilTextInputGUI(
2816  $this->lng->txt('subject'),
2817  'subject_' . $lang_key
2818  );
2819  $subj->setValue($amail['subject'] ?? '');
2820  $form->addItem($subj);
2821 
2822  $salg = new ilTextInputGUI(
2823  $this->lng->txt('mail_salutation_general'),
2824  'sal_g_' . $lang_key
2825  );
2826  $salg->setValue($amail['sal_g'] ?? '');
2827  $form->addItem($salg);
2828 
2829  $salf = new ilTextInputGUI(
2830  $this->lng->txt('mail_salutation_female'),
2831  'sal_f_' . $lang_key
2832  );
2833  $salf->setValue($amail['sal_f'] ?? '');
2834  $form->addItem($salf);
2835 
2836  $salm = new ilTextInputGUI(
2837  $this->lng->txt('mail_salutation_male'),
2838  'sal_m_' . $lang_key
2839  );
2840  $salm->setValue($amail['sal_m'] ?? '');
2841  $form->addItem($salm);
2842 
2843  $body = new ilTextAreaInputGUI(
2844  $this->lng->txt('message_content'),
2845  'body_' . $lang_key
2846  );
2847  $body->setValue($amail['body'] ?? '');
2848  $body->setRows(10);
2849  $body->setCols(100);
2850  $form->addItem($body);
2851 
2852  $att = new ilFileInputGUI(
2853  $this->lng->txt('attachment'),
2854  'att_' . $lang_key
2855  );
2856  $att->setAllowDeletion(true);
2857  if ($amail['att_file'] ?? false) {
2858  $att->setValue($amail['att_file']);
2859  }
2860  $form->addItem($att);
2861  }
2862 
2864  'saveNewAccountMail',
2865  $this->lng->txt('save')
2866  );
2868  'cancelNewAccountMail',
2869  $this->lng->txt('cancel')
2870  );
2871 
2872  return $form;
2873  }
This class represents a file property in a property form.
static _lookupNewAccountMail(string $a_lang)
setFormAction(string $a_formaction)
static getImagePath(string $image_name, string $module_path="", string $mode="output", bool $offline=false)
get image path (for images located in a template directory)
setTitleIcon(string $a_titleicon)
addCommandButton(string $a_cmd, string $a_text, string $a_id="")
setAllowDeletion(bool $a_val)
This class represents a text area property in a property form.
const ilPropertyFormGUI $form
+ Here is the call graph for this function:
+ Here is the caller graph for this function:

◆ initUserImportForm()

ilObjUserFolderGUI::initUserImportForm ( )

Definition at line 985 of file class.ilObjUserFolderGUI.php.

References ILIAS\Repository\ctrl(), ILIAS\Repository\form(), ILIAS\Repository\lng(), and ilFileInputGUI\setSuffixes().

Referenced by importUserFormObject(), and importUserRoleAssignmentObject().

985  : void
986  {
987  $this->form = new ilPropertyFormGUI();
988 
989  // Import File
990  $fi = new ilFileInputGUI(
991  $this->lng->txt('import_file'),
992  'importFile'
993  );
994  $fi->setSuffixes(['xml']);
995  $fi->setRequired(true);
996  $this->form->addItem($fi);
997 
998  $this->form->addCommandButton(
999  'importUserRoleAssignment',
1000  $this->lng->txt('import')
1001  );
1002  $this->form->addCommandButton(
1003  'importCancelled',
1004  $this->lng->txt('cancel')
1005  );
1006 
1007  $this->form->setTitle($this->lng->txt('import_users'));
1008  $this->form->setFormAction($this->ctrl->getFormAction($this));
1009  }
This class represents a file property in a property form.
setSuffixes(array $a_suffixes)
form( $class_path, string $cmd, string $submit_caption="")
+ Here is the call graph for this function:
+ Here is the caller graph for this function:

◆ initUserRoleAssignmentForm()

ilObjUserFolderGUI::initUserRoleAssignmentForm ( string  $xml_file_full_path)
private
Exceptions
ilCtrlException
Returns
array<, string>

Definition at line 1079 of file class.ilObjUserFolderGUI.php.

References ilObjectGUI\$form_action, ilObjectGUI\$id, $path, ilObjRole\_getAssignUsersStatus(), ilObjUserFolder\_lookupNewAccountMail(), ANONYMOUS_ROLE_ID, ILIAS\Repository\ctrl(), ilUserImportParser\IL_EXTRACT_ROLES, ilUserImportParser\IL_IGNORE_ON_CONFLICT, ilUserImportParser\IL_UPDATE_ON_CONFLICT, ilUserImportParser\IL_VERIFY, ILIAS\Repository\lng(), ILIAS\Repository\object(), ROLE_FOLDER_ID, SYSTEM_ROLE_ID, ILIAS\Repository\user(), USER_FOLDER_ID, verifyXmlData(), and ILIAS\UI\Implementation\Component\Input\withValue().

Referenced by importUserRoleAssignmentObject(), and importUsersObject().

1079  : array
1080  {
1081  $global_roles_assignment_info = null;
1082  $local_roles_assignment_info = null;
1083 
1084  $import_parser = new ilUserImportParser(
1085  $xml_file_full_path,
1087  );
1088  $import_parser->startParsing();
1089 
1090  $message = $this->verifyXmlData($import_parser);
1091 
1092  $xml_file_name = explode(
1093  '/',
1094  $xml_file_full_path
1095  );
1096  $roles_import_filename = $this->ui_factory->input()->field()
1097  ->text($this->lng->txt('import_file'))
1098  ->withDisabled(true)
1099  ->withValue(end($xml_file_name));
1100 
1101  $roles_import_count = $this->ui_factory->input()->field()
1102  ->numeric($this->lng->txt('num_users'))
1103  ->withDisabled(true)
1104  ->withValue($import_parser->getUserCount());
1105 
1106  $import_parser = new ilUserImportParser(
1107  $xml_file_full_path,
1109  );
1110  $import_parser->startParsing();
1111 
1112  $roles = $import_parser->getCollectedRoles();
1113  $all_gl_roles = $this->rbac_review->getRoleListByObject(ROLE_FOLDER_ID);
1114  $gl_roles = [];
1115  $roles_of_user = $this->rbac_review->assignedRoles($this->user->getId());
1116  foreach ($all_gl_roles as $obj_data) {
1117  // check assignment permission if called from local admin
1118  if ($this->object->getRefId() != USER_FOLDER_ID
1119  && !in_array(SYSTEM_ROLE_ID, $roles_of_user)
1120  && !ilObjRole::_getAssignUsersStatus($obj_data['obj_id'])
1121  ) {
1122  continue;
1123  }
1124  // exclude anonymous role from list
1125  if ($obj_data['obj_id'] != ANONYMOUS_ROLE_ID
1126  && ($obj_data['obj_id'] != SYSTEM_ROLE_ID
1127  || in_array(SYSTEM_ROLE_ID, $roles_of_user))
1128  ) {
1129  $gl_roles[$obj_data['obj_id']] = $obj_data['title'];
1130  }
1131  }
1132 
1133  // global roles
1134  $got_globals = false;
1135  $global_selects = [];
1136  foreach ($roles as $role_id => $role) {
1137  if ($role['type'] === 'Global') {
1138  $select_options = [];
1139  if (!$got_globals) {
1140  $global_roles_assignment_info = $this->ui_factory->input()->field()
1141  ->text($this->lng->txt('roles_of_import_global'))
1142  ->withDisabled(true)
1143  ->withValue($this->lng->txt('assign_global_role'));
1144  } else {
1145  $select_options[] = $this->lng->txt('usrimport_ignore_role');
1146  }
1147 
1148  foreach ($gl_roles as $key => $value) {
1149  $select_options[$role_id . '-' . $key] = $value;
1150  }
1151 
1152  // pre selection for role
1153  $pre_select = array_search(
1154  $role['name'],
1155  $select_options
1156  );
1157  if (!$pre_select) {
1158  switch ($role['name']) {
1159  case 'Administrator': // ILIAS 2/3 Administrator
1160  $pre_select = array_search(
1161  'Administrator',
1162  $select_options
1163  );
1164  break;
1165 
1166  case 'Autor': // ILIAS 2 Author
1167  $pre_select = array_search(
1168  'User',
1169  $select_options
1170  );
1171  break;
1172 
1173  case 'Lerner': // ILIAS 2 Learner
1174  $pre_select = array_search(
1175  'User',
1176  $select_options
1177  );
1178  break;
1179 
1180  case 'Gast': // ILIAS 2 Guest
1181  $pre_select = array_search(
1182  'Guest',
1183  $select_options
1184  );
1185  break;
1186 
1187  case 'User':
1188  $pre_select = array_search(
1189  'User',
1190  $select_options
1191  );
1192  break;
1193  }
1194  }
1195 
1196  $select = $this->ui_factory->input()->field()
1197  ->select(
1198  $role['name'],
1199  $select_options
1200  )
1201  ->withValue($pre_select);
1202 
1203  if (!$got_globals) {
1204  $got_globals = true;
1205  $global_selects[] = $select->withRequired(true);
1206  } else {
1207  $global_selects[] = $select;
1208  }
1209  }
1210  }
1211 
1212  // Check if local roles need to be assigned
1213  $got_locals = false;
1214  foreach ($roles as $role_id => $role) {
1215  if ($role['type'] == 'Local') {
1216  $got_locals = true;
1217  break;
1218  }
1219  }
1220 
1221  if ($got_locals) {
1222  $local_roles_assignment_info = $this->ui_factory->input()->field()
1223  ->text($this->lng->txt('roles_of_import_local'))
1224  ->withDisabled(true)
1225  ->withValue($this->lng->txt('assign_local_role'));
1226 
1227  // get local roles
1228  if ($this->object->getRefId() == USER_FOLDER_ID) {
1229  // The import function has been invoked from the user folder
1230  // object. In this case, we show only matching roles,
1231  // because the user folder object is considered the parent of all
1232  // local roles and may contains thousands of roles on large ILIAS
1233  // installations.
1234  $loc_roles = [];
1235 
1236  $roleMailboxSearch = new ilRoleMailboxSearch(new ilMailRfc822AddressParserFactory());
1237  foreach ($roles as $role_id => $role) {
1238  if ($role['type'] == 'Local') {
1239  $searchName = (strpos($role['name'], '#') === 0) ? $role['name'] : '#' . $role['name'];
1240  $matching_role_ids = $roleMailboxSearch->searchRoleIdsByAddressString($searchName);
1241  foreach ($matching_role_ids as $mid) {
1242  if (!in_array(
1243  $mid,
1244  $loc_roles
1245  )) {
1246  $loc_roles[] = $mid;
1247  }
1248  }
1249  }
1250  }
1251  } else {
1252  // The import function has been invoked from a locally
1253  // administrated category. In this case, we show all roles
1254  // contained in the subtree of the category.
1255  $loc_roles = $this->rbac_review->getAssignableRolesInSubtree($this->object->getRefId());
1256  }
1257  $l_roles = [];
1258 
1259  // create a search array with .
1260  foreach ($loc_roles as $key => $loc_role) {
1261  // fetch context path of role
1262  $rolf = $this->rbac_review->getFoldersAssignedToRole(
1263  $loc_role,
1264  true
1265  );
1266 
1267  // only process role folders that are not set to status 'deleted'
1268  // and for which the user has write permissions.
1269  // We also don't show the roles which are in the ROLE_FOLDER_ID folder.
1270  // (The ROLE_FOLDER_ID folder contains the global roles).
1271  if (
1272  !$this->rbac_review->isDeleted($rolf[0]) &&
1273  $this->rbac_system->checkAccess(
1274  'write',
1275  $rolf[0]
1276  ) &&
1277  $rolf[0] != ROLE_FOLDER_ID
1278  ) {
1279  // A local role is only displayed, if it is contained in the subtree of
1280  // the localy administrated category. If the import function has been
1281  // invoked from the user folder object, we show all local roles, because
1282  // the user folder object is considered the parent of all local roles.
1283  // Thus, if we start from the user folder object, we initialize the
1284  // isInSubtree variable with true. In all other cases it is initialized
1285  // with false, and only set to true if we find the object id of the
1286  // locally administrated category in the tree path to the local role.
1287  $is_in_subtree = $this->object->getRefId() == USER_FOLDER_ID;
1288 
1289  $path_array = [];
1290  if ($this->tree->isInTree($rolf[0])) {
1291  // Create path. Paths which have more than 4 segments
1292  // are truncated in the middle.
1293  $tmpPath = $this->tree->getPathFull($rolf[0]);
1294  $tmpPath[] = $rolf[0];//adds target item to list
1295 
1296  for ($i = 1, $n = count($tmpPath) - 1; $i < $n; $i++) {
1297  if ($i < 3 || $i > $n - 3) {
1298  $path_array[] = $tmpPath[$i]['title'];
1299  } elseif ($i == 3 || $i == $n - 3) {
1300  $path_array[] = '...';
1301  }
1302 
1303  $is_in_subtree |= $tmpPath[$i]['obj_id'] == $this->object->getId();
1304  }
1305  //revert this path for a better readability in dropdowns #18306
1306  $path = implode(
1307  ' < ',
1308  array_reverse($path_array)
1309  );
1310  } else {
1311  $path = '<b>Rolefolder ' . $rolf[0] . ' not found in tree! (Role ' . $loc_role . ')</b>';
1312  }
1313  $roleMailboxAddress = (new \ilRoleMailboxAddress($loc_role))->value();
1314  $l_roles[$loc_role] = $roleMailboxAddress . ', ' . $path;
1315  }
1316  }
1317 
1318  natcasesort($l_roles);
1319  $l_roles['ignore'] = $this->lng->txt('usrimport_ignore_role');
1320 
1321  $roleMailboxSearch = new ilRoleMailboxSearch(new ilMailRfc822AddressParserFactory());
1322  $local_selects = [];
1323  foreach ($roles as $role_id => $role) {
1324  if ($role['type'] == 'Local') {
1325  $searchName = (strpos($role['name'], '#') === 0) ? $role['name'] : '#' . $role['name'];
1326  $matching_role_ids = $roleMailboxSearch->searchRoleIdsByAddressString($searchName);
1327  $pre_select = count($matching_role_ids) == 1 ? $role_id . '-' . $matching_role_ids[0] : 'ignore';
1328 
1329  $selectable_roles = [];
1330  if ($this->object->getRefId() == USER_FOLDER_ID) {
1331  // There are too many roles in a large ILIAS installation
1332  // that's why whe show only a choice with the the option 'ignore',
1333  // and the matching roles.
1334  $selectable_roles['ignore'] = $this->lng->txt('usrimport_ignore_role');
1335  foreach ($matching_role_ids as $id) {
1336  $selectable_roles[$role_id . '-' . $id] = $l_roles[$id];
1337  }
1338  } else {
1339  foreach ($l_roles as $local_role_id => $value) {
1340  if ($local_role_id !== 'ignore') {
1341  $selectable_roles[$role_id . '-' . $local_role_id] = $value;
1342  }
1343  }
1344  }
1345 
1346  if (count($selectable_roles) > 0) {
1347  $select = $this->ui_factory->input()->field()
1348  ->select($role['name'], $selectable_roles)
1349  ->withRequired(true);
1350  if (array_key_exists($pre_select, $selectable_roles)) {
1351  $select = $select->withValue($pre_select);
1352  }
1353  $local_selects[] = $select;
1354  }
1355  }
1356  }
1357  }
1358 
1359  $handlers = [
1360  ilUserImportParser::IL_IGNORE_ON_CONFLICT => $this->lng->txt('ignore_on_conflict'),
1361  ilUserImportParser::IL_UPDATE_ON_CONFLICT => $this->lng->txt('update_on_conflict')
1362  ];
1363 
1364  $conflict_action_select = $this->ui_factory->input()->field()
1365  ->select(
1366  $this->lng->txt('conflict_handling'),
1367  $handlers,
1368  str_replace(
1369  '\n',
1370  '<br>',
1371  $this->lng->txt('usrimport_conflict_handling_info')
1372  )
1373  )
1375  ->withRequired(true);
1376 
1377  // new account mail
1378  $this->lng->loadLanguageModule('mail');
1379  $amail = ilObjUserFolder::_lookupNewAccountMail($this->lng->getDefaultLanguage());
1380  $mail_section = null;
1381  if (trim($amail['body'] ?? '') != '' && trim($amail['subject'] ?? '') != '') {
1382  $send_checkbox = $this->ui_factory->input()->field()->checkbox($this->lng->txt('user_send_new_account_mail'))
1383  ->withValue(true);
1384 
1385  $mail_section = $this->ui_factory->input()->field()->section(
1386  [$send_checkbox],
1387  $this->lng->txt('mail_account_mail')
1388  );
1389  }
1390 
1391  $file_info_section = $this->ui_factory->input()->field()->section(
1392  [
1393  'filename' => $roles_import_filename,
1394  'import_count' => $roles_import_count,
1395  ],
1396  $this->lng->txt('file_info')
1397  );
1398 
1399  $form_action = $this->ctrl->getFormActionByClass(self::class, 'importUsers');
1400 
1401  $form_elements = [
1402  'file_info' => $file_info_section
1403  ];
1404 
1405  if (!empty($global_selects)) {
1406  $global_role_info_section = $this->ui_factory->input()
1407  ->field()
1408  ->section([$global_roles_assignment_info], $this->lng->txt('global_role_assignment'));
1409  $global_role_selection_section = $this->ui_factory->input()->field()->section($global_selects, '');
1410  $form_elements['global_role_info'] = $global_role_info_section;
1411  $form_elements['global_role_selection'] = $global_role_selection_section;
1412  }
1413 
1414  if (!empty($local_selects)) {
1415  $local_role_info_section = $this->ui_factory->input()->field()->section(
1416  [$local_roles_assignment_info],
1417  $this->lng->txt('local_role_assignment')
1418  );
1419  $local_role_selection_section = $this->ui_factory->input()->field()->section(
1420  $local_selects,
1421  ''
1422  );
1423 
1424  $form_elements['local_role_info'] = $local_role_info_section;
1425  $form_elements['local_role_selection'] = $local_role_selection_section;
1426  }
1427 
1428  $form_elements['conflict_action'] = $this->ui_factory->input()->field()->section([$conflict_action_select], '');
1429 
1430  if ($mail_section !== null) {
1431  $form_elements['send_mail'] = $mail_section;
1432  }
1433 
1434  return [$this->ui_factory->input()->container()->form()->standard(
1435  $form_action,
1436  $form_elements
1437  ), $message];
1438  }
const USER_FOLDER_ID
Definition: constants.php:33
const SYSTEM_ROLE_ID
Definition: constants.php:29
Class ilRoleMailboxSearch.
$path
Definition: ltiservices.php:30
Class ilMailRfc822AddressParserFactory.
static _lookupNewAccountMail(string $a_lang)
withValue($value)
Get an input like this with another value displayed on the client side.
Definition: Group.php:59
const ROLE_FOLDER_ID
Definition: constants.php:34
const ANONYMOUS_ROLE_ID
Definition: constants.php:28
verifyXmlData(ilUserImportParser $import_parser)
static _getAssignUsersStatus(int $a_role_id)
+ Here is the call graph for this function:
+ Here is the caller graph for this function:

◆ jumpToUserObject()

ilObjUserFolderGUI::jumpToUserObject ( )

Jump to edit screen for user.

Definition at line 3253 of file class.ilObjUserFolderGUI.php.

References ilObject\_lookupType(), and ILIAS\Repository\ctrl().

3253  : void
3254  {
3255  $jump_to_user = $this->user_request->getJumpToUser();
3256  if (ilObject::_lookupType($jump_to_user) == 'usr') {
3257  $this->ctrl->setParameterByClass(
3258  'ilobjusergui',
3259  'obj_id',
3260  $jump_to_user
3261  );
3262  $this->ctrl->redirectByClass(
3263  'ilobjusergui',
3264  'view'
3265  );
3266  }
3267  }
static _lookupType(int $id, bool $reference=false)
+ Here is the call graph for this function:

◆ mailObject()

ilObjUserFolderGUI::mailObject ( )
protected

Definition at line 3478 of file class.ilObjUserFolderGUI.php.

References $user_id, ILIAS\Repository\ctrl(), getActionUserIds(), ilMailFormCall\getRedirectTarget(), ILIAS\Repository\lng(), ilMailingList\MODE_TEMPORARY, ilMail\retrieveFromStage(), and ILIAS\Repository\user().

Referenced by showActionConfirmation().

3478  : void
3479  {
3480  $user_ids = $this->getActionUserIds();
3481  if (!$user_ids) {
3482  $this->tpl->setOnScreenMessage('failure', $this->lng->txt('select_one'), true);
3483  $this->ctrl->redirect(
3484  $this,
3485  'view'
3486  );
3487  return;
3488  }
3489 
3490  // remove existing (temporary) lists
3491  $old_lists = new ilMailingLists($this->user);
3492  $old_lists->deleteTemporaryLists();
3493 
3494  // create (temporary) mailing list
3495  $list = new ilMailingList($this->user);
3496  $list->setMode(ilMailingList::MODE_TEMPORARY);
3497  $list->setTitle('-TEMPORARY SYSTEM LIST-');
3498  $list->setDescription('-USER ACCOUNTS MAIL-');
3499  $list->setCreatedate(date('Y-m-d H:i:s'));
3500  $list->insert();
3501  $list_id = $list->getId();
3502 
3503  // after list has been saved...
3504  foreach ($user_ids as $user_id) {
3505  $list->assignUser((int) $user_id);
3506  }
3507 
3508  $umail = new ilFormatMail($this->user->getId());
3509  $mail_data = $umail->retrieveFromStage();
3510 
3511  $umail->persistToStage(
3512  $mail_data['user_id'],
3513  $mail_data['attachments'],
3514  '#il_ml_' . $list_id,
3515  $mail_data['rcp_cc'],
3516  $mail_data['rcp_bcc'],
3517  $mail_data['m_subject'],
3518  $mail_data['m_message'],
3519  $mail_data['use_placeholders'],
3520  $mail_data['tpl_ctx_id'],
3521  $mail_data['tpl_ctx_params']
3522  );
3523 
3524  $this->ctrl->redirectToURL(
3526  $this,
3527  '',
3528  [],
3529  ['type' => 'search_res']
3530  )
3531  );
3532  }
retrieveFromStage()
getActionUserIds()
Get selected items for table action.
final const MODE_TEMPORARY
static getRedirectTarget( $gui, string $cmd, array $gui_params=[], array $mail_params=[], array $context_params=[])
+ Here is the call graph for this function:
+ Here is the caller graph for this function:

◆ newAccountMailObject()

ilObjUserFolderGUI::newAccountMailObject ( ilPropertyFormGUI  $form = null)

Definition at line 2875 of file class.ilObjUserFolderGUI.php.

References ilPropertyFormGUI\getHTML(), initNewAccountMailForm(), ILIAS\Repository\lng(), raiseErrorOnMissingWrite(), and setSubTabs().

Referenced by saveNewAccountMailObject().

2875  : void
2876  {
2877  $this->raiseErrorOnMissingWrite();
2878  $this->setSubTabs('settings');
2879  $this->tabs_gui->setTabActive('settings');
2880  $this->tabs_gui->setSubTabActive('user_new_account_mail');
2881 
2882  if ($form === null) {
2883  $form = $this->initNewAccountMailForm();
2884  }
2885 
2886  $ftpl = new ilTemplate(
2887  'tpl.usrf_new_account_mail.html',
2888  true,
2889  true,
2890  'components/ILIAS/User'
2891  );
2892  $ftpl->setVariable(
2893  'FORM',
2894  $form->getHTML()
2895  );
2896 
2897  // placeholder help text
2898  $ftpl->setVariable(
2899  'TXT_USE_PLACEHOLDERS',
2900  $this->lng->txt('mail_nacc_use_placeholder')
2901  );
2902  $ftpl->setVariable(
2903  'TXT_MAIL_SALUTATION',
2904  $this->lng->txt('mail_nacc_salutation')
2905  );
2906  $ftpl->setVariable(
2907  'TXT_FIRST_NAME',
2908  $this->lng->txt('firstname')
2909  );
2910  $ftpl->setVariable(
2911  'TXT_LAST_NAME',
2912  $this->lng->txt('lastname')
2913  );
2914  $ftpl->setVariable(
2915  'TXT_EMAIL',
2916  $this->lng->txt('email')
2917  );
2918  $ftpl->setVariable(
2919  'TXT_LOGIN',
2920  $this->lng->txt('mail_nacc_login')
2921  );
2922  $ftpl->setVariable(
2923  'TXT_PASSWORD',
2924  $this->lng->txt('password')
2925  );
2926  $ftpl->setVariable(
2927  'TXT_PASSWORD_BLOCK',
2928  $this->lng->txt('mail_nacc_pw_block')
2929  );
2930  $ftpl->setVariable(
2931  'TXT_NOPASSWORD_BLOCK',
2932  $this->lng->txt('mail_nacc_no_pw_block')
2933  );
2934  $ftpl->setVariable(
2935  'TXT_ADMIN_MAIL',
2936  $this->lng->txt('mail_nacc_admin_mail')
2937  );
2938  $ftpl->setVariable(
2939  'TXT_ILIAS_URL',
2940  $this->lng->txt('mail_nacc_ilias_url')
2941  );
2942  $ftpl->setVariable(
2943  'TXT_INSTALLATION_NAME',
2944  $this->lng->txt('mail_nacc_installation_name')
2945  );
2946  $ftpl->setVariable(
2947  'TXT_TARGET',
2948  $this->lng->txt('mail_nacc_target')
2949  );
2950  $ftpl->setVariable(
2951  'TXT_TARGET_TITLE',
2952  $this->lng->txt('mail_nacc_target_title')
2953  );
2954  $ftpl->setVariable(
2955  'TXT_TARGET_TYPE',
2956  $this->lng->txt('mail_nacc_target_type')
2957  );
2958  $ftpl->setVariable(
2959  'TXT_TARGET_BLOCK',
2960  $this->lng->txt('mail_nacc_target_block')
2961  );
2962  $ftpl->setVariable(
2963  'TXT_IF_TIMELIMIT',
2964  $this->lng->txt('mail_nacc_if_timelimit')
2965  );
2966  $ftpl->setVariable(
2967  'TXT_TIMELIMIT',
2968  $this->lng->txt('mail_nacc_timelimit')
2969  );
2970 
2971  $this->tpl->setContent($ftpl->get());
2972  }
+ Here is the call graph for this function:
+ Here is the caller graph for this function:

◆ performExportObject()

ilObjUserFolderGUI::performExportObject ( )
protected
Exceptions
ilCtrlException
ilObjectException

Definition at line 2744 of file class.ilObjUserFolderGUI.php.

References ilObjectGUI\checkPermission(), and ILIAS\Repository\ctrl().

2744  : void
2745  {
2746  $this->checkPermission('write,read_users');
2747 
2748  $this->object->buildExportFile($this->user_request->getExportType());
2749  $this->ctrl->redirect(
2750  $this,
2751  'export'
2752  );
2753  }
checkPermission(string $perm, string $cmd="", string $type="", ?int $ref_id=null)
+ Here is the call graph for this function:

◆ raiseErrorOnMissingWrite()

ilObjUserFolderGUI::raiseErrorOnMissingWrite ( )
private

Definition at line 3626 of file class.ilObjUserFolderGUI.php.

References ILIAS\Repository\access(), ILIAS\Repository\lng(), ilObjUserFolder\ORG_OP_EDIT_USER_ACCOUNTS, and USER_FOLDER_ID.

Referenced by activateUsersObject(), confirmSavedObject(), deactivateUsersObject(), deleteExportFileObject(), executeCommand(), freeAccessObject(), generalSettingsObject(), newAccountMailObject(), restrictAccessObject(), saveGeneralSettingsObject(), saveGlobalUserSettingsObject(), saveNewAccountMailObject(), settingsObject(), and userActionObject().

3626  : void
3627  {
3628  if (!$this->access->checkRbacOrPositionPermissionAccess(
3629  'write',
3632  )) {
3633  $this->ilias->raiseError(
3634  $this->lng->txt('permission_denied'),
3635  $this->ilias->error_obj->MESSAGE
3636  );
3637  }
3638  }
const USER_FOLDER_ID
Definition: constants.php:33
Class ilObjForumAdministration.
+ Here is the call graph for this function:
+ Here is the caller graph for this function:

◆ redirectAfterImport()

ilObjUserFolderGUI::redirectAfterImport ( )
private

Definition at line 3581 of file class.ilObjUserFolderGUI.php.

References ILIAS\Repository\ctrl(), and inAdministration().

Referenced by importUsersObject(), and redirectOnRoleWithMissingWrite().

3581  : void
3582  {
3583  if ($this->inAdministration()) {
3584  $this->ctrl->redirect(
3585  $this,
3586  'view'
3587  );
3588  }
3589 
3590  $this->ctrl->redirectByClass(
3591  'ilobjcategorygui',
3592  'listUsers'
3593  );
3594  }
+ Here is the call graph for this function:
+ Here is the caller graph for this function:

◆ redirectOnRoleWithMissingWrite()

ilObjUserFolderGUI::redirectOnRoleWithMissingWrite ( int  $role_id,
array  $roles_of_user,
array  $global_roles,
string  $import_dir 
)
private

Definition at line 1683 of file class.ilObjUserFolderGUI.php.

References ilObjRole\_getAssignUsersStatus(), ILIAS\Repository\filesystem(), ILIAS\Repository\lng(), ILIAS\Repository\object(), redirectAfterImport(), SYSTEM_ROLE_ID, and USER_FOLDER_ID.

Referenced by importUsersObject().

1688  : void {
1689  if (in_array(
1690  $role_id,
1691  $global_roles
1692  )) {
1693  if (in_array(
1695  $roles_of_user
1696  )) {
1697  return;
1698  }
1699 
1700  if ($role_id === SYSTEM_ROLE_ID
1701  || $this->object->getRefId() !== USER_FOLDER_ID
1702  && !ilObjRole::_getAssignUsersStatus($role_id)
1703  ) {
1704  $this->filesystem->deleteDir($import_dir);
1705  $this->tpl->setOnScreenMessage(
1706  'failure',
1707  $this->lng->txt('usrimport_with_specified_role_not_permitted'),
1708  true
1709  );
1710  $this->redirectAfterImport();
1711  }
1712  return;
1713  }
1714 
1715  $rolf = $this->rbac_review->getFoldersAssignedToRole(
1716  $role_id,
1717  true
1718  );
1719  if ($this->rbac_review->isDeleted($rolf[0])
1720  || !$this->rbac_system->checkAccess(
1721  'write',
1722  $rolf[0]
1723  )
1724  ) {
1725  $this->filesystem->deleteDir($import_dir);
1726  $this->tpl->setOnScreenMessage(
1727  'failure',
1728  $this->lng->txt('usrimport_with_specified_role_not_permitted'),
1729  true
1730  );
1731  $this->redirectAfterImport();
1732  }
1733  }
const USER_FOLDER_ID
Definition: constants.php:33
const SYSTEM_ROLE_ID
Definition: constants.php:29
static _getAssignUsersStatus(int $a_role_id)
+ Here is the call graph for this function:
+ Here is the caller graph for this function:

◆ resetFilterObject()

ilObjUserFolderGUI::resetFilterObject ( )

Definition at line 258 of file class.ilObjUserFolderGUI.php.

References viewObject().

258  : void
259  {
260  $utab = new ilUserTableGUI(
261  $this,
262  'view'
263  );
264  $utab->resetOffset();
265  $utab->resetFilter();
266  $this->viewObject();
267  }
TableGUI class for user administration.
+ Here is the call graph for this function:

◆ restrictAccessObject()

ilObjUserFolderGUI::restrictAccessObject ( )

Definition at line 946 of file class.ilObjUserFolderGUI.php.

References raiseErrorOnMissingWrite(), and showActionConfirmation().

946  : void
947  {
948  $this->raiseErrorOnMissingWrite();
949  $this->showActionConfirmation('accessRestrict');
950  }
showActionConfirmation(string $action, bool $a_from_search=false)
+ Here is the call graph for this function:

◆ saveGeneralSettingsObject()

ilObjUserFolderGUI::saveGeneralSettingsObject ( )

Save user account settings.

Definition at line 1801 of file class.ilObjUserFolderGUI.php.

References $valid, ilSecuritySettings\_getInstance(), ILIAS\Repository\ctrl(), ILIAS\Repository\form(), ilUserAccountSettings\getInstance(), getPasswordPolicySettingsMap(), initFormGeneralSettings(), ILIAS\Repository\lng(), raiseErrorOnMissingWrite(), and ILIAS\Repository\settings().

1801  : void
1802  {
1803  $this->raiseErrorOnMissingWrite();
1804  $this->initFormGeneralSettings();
1805  if ($this->form->checkInput()) {
1806  $valid = true;
1807  if ($this->form->getInput('allow_change_loginname') === '1' &&
1808  !is_numeric($this->form->getInput('loginname_change_blocking_time'))) {
1809  $valid = false;
1810  $this->form->getItemByPostVar('loginname_change_blocking_time')
1811  ->setAlert($this->lng->txt('loginname_change_blocking_time_invalidity_info'));
1812  }
1813 
1814  $security = ilSecuritySettings::_getInstance();
1815 
1816  // account security settings
1817  $security->setPasswordCharsAndNumbersEnabled(
1818  (bool) $this->form->getInput('password_chars_and_numbers_enabled')
1819  );
1820  $security->setPasswordSpecialCharsEnabled(
1821  (bool) $this->form->getInput('password_special_chars_enabled')
1822  );
1823  $security->setPasswordMinLength(
1824  (int) $this->form->getInput('password_min_length')
1825  );
1826  $security->setPasswordMaxLength(
1827  (int) $this->form->getInput('password_max_length')
1828  );
1829  $security->setPasswordNumberOfUppercaseChars(
1830  (int) $this->form->getInput('password_ucase_chars_num')
1831  );
1832  $security->setPasswordNumberOfLowercaseChars(
1833  (int) $this->form->getInput('password_lowercase_chars_num')
1834  );
1835  $security->setPasswordMaxAge(
1836  (int) $this->form->getInput('password_max_age')
1837  );
1838  $security->setLoginMaxAttempts(
1839  (int) $this->form->getInput('login_max_attempts')
1840  );
1841  $security->setPreventionOfSimultaneousLogins(
1842  (bool) $this->form->getInput('ps_prevent_simultaneous_logins')
1843  );
1844  $security->setPasswordChangeOnFirstLoginEnabled(
1845  (bool) $this->form->getInput('password_change_on_first_login_enabled')
1846  );
1847  $security->setPasswordMustNotContainLoginnameStatus(
1848  (bool) $this->form->getInput('password_must_not_contain_loginame')
1849  );
1850 
1851  if ($security->validate($this->form) !== null) {
1852  $valid = false;
1853  }
1854 
1855  if ($valid) {
1856  $security->save();
1857 
1858  ilUserAccountSettings::getInstance()->enableLocalUserAdministration((bool) $this->form->getInput('lua'));
1859  ilUserAccountSettings::getInstance()->restrictUserAccess((bool) $this->form->getInput('lrua'));
1861 
1862  $this->settings->set(
1863  'allow_change_loginname',
1864  $this->form->getInput('allow_change_loginname')
1865  );
1866  $this->settings->set(
1867  'create_history_loginname',
1868  $this->form->getInput('create_history_loginname')
1869  );
1870  $this->settings->set(
1871  'reuse_of_loginnames',
1872  $this->form->getInput('reuse_of_loginnames')
1873  );
1874  $save_blocking_time_in_seconds = (string) ((int) $this->form->getInput(
1875  'loginname_change_blocking_time'
1876  ) * 86400);
1877  $this->settings->set(
1878  'loginname_change_blocking_time',
1879  $save_blocking_time_in_seconds
1880  );
1881  $this->settings->set(
1882  'user_reactivate_code',
1883  $this->form->getInput('user_reactivate_code')
1884  );
1885 
1886  $this->settings->set(
1887  'user_delete_own_account',
1888  $this->form->getInput('user_own_account')
1889  );
1890  $this->settings->set(
1891  'user_delete_own_account_email',
1892  $this->form->getInput('user_own_account_email')
1893  );
1894  $this->settings->set(
1895  'dpro_withdrawal_usr_deletion',
1896  $this->form->getInput('dpro_withdrawal_usr_deletion') === '1' ? '1' : '0'
1897  );
1898  $this->settings->set(
1899  'tos_withdrawal_usr_deletion',
1900  $this->form->getInput('tos_withdrawal_usr_deletion') === '1' ? '1' : '0'
1901  );
1902 
1903  $this->settings->set(
1904  'password_assistance',
1905  $this->form->getInput('password_assistance')
1906  );
1907 
1908  $this->settings->set(
1909  'letter_avatars',
1910  $this->form->getInput('letter_avatars')
1911  );
1912 
1913  $requestPasswordReset = false;
1914  if ($this->form->getInput('pw_policy_hash')) {
1915  $oldSettingsHash = $this->form->getInput('pw_policy_hash');
1916  $currentSettingsHash = md5(
1917  implode(
1918  '',
1919  $this->getPasswordPolicySettingsMap($security)
1920  )
1921  );
1922  $requestPasswordReset = ($oldSettingsHash !== $currentSettingsHash);
1923  }
1924 
1925  if ($requestPasswordReset) {
1926  $this->ctrl->redirect(
1927  $this,
1928  'askForUserPasswordReset'
1929  );
1930  } else {
1931  $this->tpl->setOnScreenMessage('success', $this->lng->txt('saved_successfully'));
1932  }
1933  } else {
1934  $this->tpl->setOnScreenMessage('failure', $this->lng->txt('form_input_not_valid'));
1935  }
1936  } else {
1937  $this->tpl->setOnScreenMessage('failure', $this->lng->txt('form_input_not_valid'));
1938  }
1939  $this->form->setValuesByPost();
1940  $this->tpl->setContent($this->form->getHTML());
1941  }
$valid
getPasswordPolicySettingsMap(\ilSecuritySettings $security)
form( $class_path, string $cmd, string $submit_caption="")
static _getInstance()
Get instance of ilSecuritySettings.
+ Here is the call graph for this function:

◆ saveGlobalUserSettingsObject()

ilObjUserFolderGUI::saveGlobalUserSettingsObject ( string  $action = '')

Definition at line 2244 of file class.ilObjUserFolderGUI.php.

References $user_settings_config, $valid, ilUserSearchOptions\_isSearchable(), ilMemberAgreement\_reset(), ilUserSearchOptions\_saveStatus(), collectChangedFields(), ILIAS\Repository\lng(), raiseErrorOnMissingWrite(), ilUserSettingsConfig\setChangeable(), ILIAS\Repository\settings(), settingsObject(), and ilUserSettingsConfig\setVisible().

Referenced by confirmSavedObject().

2244  : void
2245  {
2246  $this->raiseErrorOnMissingWrite();
2247 
2248  $checked = $this->user_request->getChecked();
2249  $selected = $this->user_request->getSelect();
2250 
2252 
2253  // see ilUserFieldSettingsTableGUI
2254  $up = new ilUserProfile();
2255  $up->skipField('username');
2256  $field_properties = $up->getStandardFields();
2257  $profile_fields = array_keys($field_properties);
2258 
2259  $valid = true;
2260  foreach ($profile_fields as $field) {
2261  if (($checked['required_' . $field] ?? false) &&
2262  !(int) ($checked['visib_reg_' . $field] ?? null)
2263  ) {
2264  $valid = false;
2265  break;
2266  }
2267  }
2268 
2269  if (!$valid) {
2270  $this->tpl->setOnScreenMessage('failure', $this->lng->txt('invalid_visible_required_options_selected'));
2271  $this->confirm_change = 1;
2272  $this->settingsObject();
2273  return;
2274  }
2275 
2276  // For the following fields, the required state can not be changed
2277  $fixed_required_fields = [
2278  'firstname' => 1,
2279  'lastname' => 1,
2280  'upload' => 0,
2281  'password' => 0,
2282  'language' => 0,
2283  'skin_style' => 0,
2284  'hide_own_online_status' => 0
2285  ];
2286 
2287  // Reset user confirmation
2288  if ($action == 'save') {
2290  }
2291 
2292  $changed_fields = $this->collectChangedFields();
2293  if ($this->handleChangeListeners($changed_fields, $field_properties)) {
2294  return;
2295  }
2296 
2297  foreach ($profile_fields as $field) {
2298  // Enable disable searchable
2299  if (ilUserSearchOptions::_isSearchable($field)) {
2301  $field,
2302  (bool) ($checked['searchable_' . $field] ?? false)
2303  );
2304  }
2305 
2306  if (!($checked['visible_' . $field] ?? false) && !($field_properties[$field]['visible_hide'] ?? false)) {
2308  $field,
2309  false
2310  );
2311  } else {
2313  $field,
2314  true
2315  );
2316  }
2317 
2318  if (!($checked['changeable_' . $field] ?? false) &&
2319  !($field_properties[$field]['changeable_hide'] ?? false)) {
2321  $field,
2322  false
2323  );
2324  } else {
2326  $field,
2327  true
2328  );
2329  }
2330 
2331  // registration visible
2332  if (($checked['visib_reg_' . $field] ?? false) && !($field_properties[$field]['visib_reg_hide'] ?? false)) {
2333  $this->settings->set(
2334  'usr_settings_visib_reg_' . $field,
2335  '1'
2336  );
2337  } else {
2338  $this->settings->set(
2339  'usr_settings_visib_reg_' . $field,
2340  '0'
2341  );
2342  }
2343 
2344  if ($checked['visib_lua_' . $field] ?? false) {
2345  $this->settings->set(
2346  'usr_settings_visib_lua_' . $field,
2347  '1'
2348  );
2349  } else {
2350  $this->settings->set(
2351  'usr_settings_visib_lua_' . $field,
2352  '0'
2353  );
2354  }
2355 
2356  if ((int) ($checked['changeable_lua_' . $field] ?? false)) {
2357  $this->settings->set(
2358  'usr_settings_changeable_lua_' . $field,
2359  '1'
2360  );
2361  } else {
2362  $this->settings->set(
2363  'usr_settings_changeable_lua_' . $field,
2364  '0'
2365  );
2366  }
2367 
2368  if (($checked['export_' . $field] ?? false) && !($field_properties[$field]['export_hide'] ?? false)) {
2369  $this->ilias->setSetting(
2370  'usr_settings_export_' . $field,
2371  '1'
2372  );
2373  } else {
2374  $this->ilias->deleteSetting('usr_settings_export_' . $field);
2375  }
2376 
2377  // Course export/visibility
2378  if (($checked['course_export_' . $field] ?? false) && !($field_properties[$field]['course_export_hide'] ?? false)) {
2379  $this->ilias->setSetting(
2380  'usr_settings_course_export_' . $field,
2381  '1'
2382  );
2383  } else {
2384  $this->ilias->deleteSetting('usr_settings_course_export_' . $field);
2385  }
2386 
2387  // Group export/visibility
2388  if (($checked['group_export_' . $field] ?? false) && !($field_properties[$field]['group_export_hide'] ?? false)) {
2389  $this->ilias->setSetting(
2390  'usr_settings_group_export_' . $field,
2391  '1'
2392  );
2393  } else {
2394  $this->ilias->deleteSetting('usr_settings_group_export_' . $field);
2395  }
2396 
2397  if (($checked['prg_export_' . $field] ?? false) && !($field_properties[$field]['prg_export_hide'] ?? false)) {
2398  $this->ilias->setSetting(
2399  'usr_settings_prg_export_' . $field,
2400  '1'
2401  );
2402  } else {
2403  $this->ilias->deleteSetting('usr_settings_prg_export_' . $field);
2404  }
2405 
2406  $is_fixed = array_key_exists(
2407  $field,
2408  $fixed_required_fields
2409  );
2410  if (($is_fixed && $fixed_required_fields[$field]) || (!$is_fixed && ($checked['required_' . $field] ?? false))) {
2411  $this->ilias->setSetting(
2412  'require_' . $field,
2413  '1'
2414  );
2415  } else {
2416  $this->ilias->deleteSetting('require_' . $field);
2417  }
2418  }
2419 
2420  $this->ilias->setSetting(
2421  'session_reminder_lead_time',
2422  $this->user_request->getDefaultSessionReminder()
2423  );
2424 
2425  if (isset($checked['export_preferences']) && $checked['export_preferences'] === 1) {
2426  $this->ilias->setSetting(
2427  'usr_settings_export_preferences',
2428  '1'
2429  );
2430  } else {
2431  $this->ilias->deleteSetting('usr_settings_export_preferences');
2432  }
2433 
2434  $this->ilias->setSetting(
2435  'mail_incoming_mail',
2436  $selected['default_mail_incoming_mail'] ?? '0'
2437  );
2438  $this->ilias->setSetting(
2439  'chat_osc_accept_msg',
2440  $selected['default_chat_osc_accept_msg'] ?? 'n'
2441  );
2442  $this->ilias->setSetting(
2443  'chat_broadcast_typing',
2444  $selected['default_chat_broadcast_typing'] ?? 'n'
2445  );
2446  $this->ilias->setSetting(
2447  'bs_allow_to_contact_me',
2448  $selected['default_bs_allow_to_contact_me'] ?? 'n'
2449  );
2450  $this->ilias->setSetting(
2451  'hide_own_online_status',
2452  $selected['default_hide_own_online_status'] ?? 'n'
2453  );
2454 
2455  if ($this->usrFieldChangeListenersAccepted && count($changed_fields) > 0) {
2456  $this->event->raise(
2457  'components/ILIAS/User',
2458  'onUserFieldAttributesChanged',
2459  $changed_fields
2460  );
2461  }
2462 
2463  $this->tpl->setOnScreenMessage('success', $this->lng->txt('usr_settings_saved'));
2464  $this->settingsObject();
2465  }
static _saveStatus(string $a_key, bool $a_enabled)
static _isSearchable(string $a_key)
$valid
Class ilUserProfile.
settingsObject()
Global user settings Allows to define global settings for user accounts Note: The Global user setting...
static _reset()
Reset all.
setVisible(string $field, bool $visible)
Set a profile field being visible.
Class ilObjForumAdministration.
setChangeable(string $field, bool $changeable)
Set a profile field being changeable.
ilUserSettingsConfig $user_settings_config
+ Here is the call graph for this function:
+ Here is the caller graph for this function:

◆ saveNewAccountMailObject()

ilObjUserFolderGUI::saveNewAccountMailObject ( )

Definition at line 2982 of file class.ilObjUserFolderGUI.php.

References ilObjUserFolder\_deleteAccountMailAttachment(), ilObjUserFolder\_updateAccountMailAttachment(), ilObjUserFolder\_writeNewAccountMail(), ILIAS\Repository\ctrl(), ilPropertyFormGUI\getItemByPostVar(), initNewAccountMailForm(), ILIAS\Repository\lng(), newAccountMailObject(), and raiseErrorOnMissingWrite().

2982  : void
2983  {
2984  $this->raiseErrorOnMissingWrite();
2985  $form = $this->initNewAccountMailForm();
2986 
2987  // If all forms in ILIAS use the UI/KS forms (here and in Services/Mail), we should move this to a proper constraint/trafo
2988  $is_valid_template_syntax = $this->dic->refinery()->custom()->constraint(function ($value): bool {
2989  try {
2990  $this->dic->mail()->mustacheFactory()->getBasicEngine()->render((string) $value, []);
2991  return true;
2992  } catch (Exception) {
2993  return false;
2994  }
2995  }, $this->dic->language()->txt('mail_template_invalid_tpl_syntax'));
2996 
2997  $valid_templates = true;
2998  $langs = $this->lng->getInstalledLanguages();
2999  foreach ($langs as $lang_key) {
3000  $subject = $this->user_request->getMailSubject($lang_key);
3001  try {
3002  $is_valid_template_syntax->check($subject);
3003  } catch (Exception) {
3004  $form->getItemByPostVar('subject_' . $lang_key)->setAlert(
3005  $is_valid_template_syntax->problemWith($subject)
3006  );
3007  $valid_templates = false;
3008  }
3009 
3010  $body = $this->user_request->getMailBody($lang_key);
3011  try {
3012  $is_valid_template_syntax->check($body);
3013  } catch (Exception) {
3014  $form->getItemByPostVar('body_' . $lang_key)->setAlert(
3015  $is_valid_template_syntax->problemWith($body)
3016  );
3017  $valid_templates = false;
3018  }
3019  }
3020  if (!$valid_templates) {
3021  $this->tpl->setOnScreenMessage('failure', $this->lng->txt('form_input_not_valid'));
3022  $this->newAccountMailObject($form);
3023  return;
3024  }
3025 
3026  foreach ($langs as $lang_key) {
3028  $lang_key,
3029  $this->user_request->getMailSubject($lang_key),
3030  $this->user_request->getMailSalutation('g', $lang_key),
3031  $this->user_request->getMailSalutation('f', $lang_key),
3032  $this->user_request->getMailSalutation('m', $lang_key),
3033  $this->user_request->getMailBody($lang_key)
3034  );
3035 
3036  if ($_FILES['att_' . $lang_key]['tmp_name']) {
3038  $lang_key,
3039  $_FILES['att_' . $lang_key]['tmp_name'],
3040  $_FILES['att_' . $lang_key]['name']
3041  );
3042  }
3043 
3044  if ($this->user_request->getMailAttDelete($lang_key)) {
3046  }
3047  }
3048 
3049  $this->tpl->setOnScreenMessage('success', $this->lng->txt('msg_obj_modified'), true);
3050  $this->ctrl->redirect(
3051  $this,
3052  'newAccountMail'
3053  );
3054  }
static _writeNewAccountMail(string $a_lang, string $a_subject, string $a_sal_g, string $a_sal_f, string $a_sal_m, string $a_body)
getItemByPostVar(string $a_post_var)
static _updateAccountMailAttachment(string $a_lang, string $a_tmp_name, string $a_name)
Update account mail attachment.
newAccountMailObject(ilPropertyFormGUI $form=null)
static _deleteAccountMailAttachment(string $a_lang)
Delete account mail attachment.
const ilPropertyFormGUI $form
+ Here is the call graph for this function:

◆ searchResultHandler()

ilObjUserFolderGUI::searchResultHandler ( array  $a_usr_ids,
string  $a_cmd 
)

Handles multi command from repository search gui.

Definition at line 3285 of file class.ilObjUserFolderGUI.php.

References ILIAS\Repository\lng(), and showActionConfirmation().

3288  : bool {
3289  if (!count($a_usr_ids)) {
3290  $this->tpl->setOnScreenMessage('failure', $this->lng->txt('select_one'));
3291  return false;
3292  }
3293 
3294  $this->requested_ids = $a_usr_ids;
3295 
3296  // no real confirmation here
3297  if (stripos($a_cmd, 'export') !== false) {
3298  $cmd = $a_cmd . 'Object';
3299  return $this->$cmd();
3300  }
3301 
3302  return $this->showActionConfirmation(
3303  $a_cmd,
3304  true
3305  );
3306  }
showActionConfirmation(string $action, bool $a_from_search=false)
+ Here is the call graph for this function:

◆ searchUserAccessFilterCallable()

ilObjUserFolderGUI::searchUserAccessFilterCallable ( array  $a_user_ids)

Definition at line 3269 of file class.ilObjUserFolderGUI.php.

References ILIAS\Repository\access(), ilObjectGUI\checkPermissionBool(), ilObjUserFolder\ORG_OP_EDIT_USER_ACCOUNTS, and USER_FOLDER_ID.

3269  : array // Missing array type.
3270  {
3271  if (!$this->checkPermissionBool('read_users')) {
3272  $a_user_ids = $this->access->filterUserIdsByPositionOfCurrentUser(
3275  $a_user_ids
3276  );
3277  }
3278 
3279  return $a_user_ids;
3280  }
const USER_FOLDER_ID
Definition: constants.php:33
checkPermissionBool(string $perm, string $cmd="", string $type="", ?int $ref_id=null)
+ Here is the call graph for this function:

◆ setAccessRestrictionObject()

ilObjUserFolderGUI::setAccessRestrictionObject ( ?ilPropertyFormGUI  $a_form = null,
bool  $a_from_search = false 
)

Definition at line 580 of file class.ilObjUserFolderGUI.php.

References initAccessRestrictionForm().

Referenced by confirmaccessRestrictObject(), and showActionConfirmation().

583  : bool {
584  if (!$a_form) {
585  $a_form = $this->initAccessRestrictionForm($a_from_search);
586  }
587  $this->tpl->setContent($a_form->getHTML());
588 
589  // #10963
590  return true;
591  }
initAccessRestrictionForm(bool $a_from_search=false)
+ Here is the call graph for this function:
+ Here is the caller graph for this function:

◆ setSubTabs()

ilObjUserFolderGUI::setSubTabs ( string  $a_tab)

Definition at line 3145 of file class.ilObjUserFolderGUI.php.

References ILIAS\Repository\ctrl().

Referenced by executeCommand(), initFormGeneralSettings(), newAccountMailObject(), and settingsObject().

3145  : void
3146  {
3147  switch ($a_tab) {
3148  case 'settings':
3149  $this->tabs_gui->addSubTabTarget(
3150  'general_settings',
3151  $this->ctrl->getLinkTarget(
3152  $this,
3153  'generalSettings'
3154  ),
3155  'generalSettings',
3156  get_class($this)
3157  );
3158  $this->tabs_gui->addSubTabTarget(
3159  'standard_fields',
3160  $this->ctrl->getLinkTarget(
3161  $this,
3162  'settings'
3163  ),
3164  ['settings', 'saveGlobalUserSettings'],
3165  get_class($this)
3166  );
3167  $this->tabs_gui->addSubTabTarget(
3168  'user_defined_fields',
3169  $this->ctrl->getLinkTargetByClass(
3170  'ilcustomuserfieldsgui',
3171  'listUserDefinedFields'
3172  ),
3173  'listUserDefinedFields',
3174  get_class($this)
3175  );
3176  $this->tabs_gui->addSubTabTarget(
3177  'user_new_account_mail',
3178  $this->ctrl->getLinkTarget(
3179  $this,
3180  'newAccountMail'
3181  ),
3182  'newAccountMail',
3183  get_class($this)
3184  );
3185 
3186  $this->tabs_gui->addSubTabTarget(
3187  'starting_points',
3188  $this->ctrl->getLinkTargetByClass(
3189  'iluserstartingpointgui',
3190  'startingPoints'
3191  ),
3192  'startingPoints',
3193  get_class($this)
3194  );
3195 
3196  $this->tabs_gui->addSubTabTarget(
3197  'user_profile_info',
3198  $this->ctrl->getLinkTargetByClass(
3199  SettingsGUI::class,
3200  ''
3201  ),
3202  '',
3203  SettingsGUI::class
3204  );
3205 
3206  break;
3207  }
3208  }
+ Here is the call graph for this function:
+ Here is the caller graph for this function:

◆ settingsObject()

ilObjUserFolderGUI::settingsObject ( )

Global user settings Allows to define global settings for user accounts Note: The Global user settings form allows to specify default values for some user preferences.

To avoid redundant implementations, specification of default values can be done elsewhere in ILIAS are not supported by this form.

Definition at line 2217 of file class.ilObjUserFolderGUI.php.

References ILIAS\Repository\lng(), raiseErrorOnMissingWrite(), and setSubTabs().

Referenced by saveGlobalUserSettingsObject().

2217  : void
2218  {
2219  $this->raiseErrorOnMissingWrite();
2220 
2221  $this->lng->loadLanguageModule('administration');
2222  $this->lng->loadLanguageModule('mail');
2223  $this->lng->loadLanguageModule('chatroom');
2224  $this->setSubTabs('settings');
2225  $this->tabs_gui->activateTab('settings');
2226  $this->tabs_gui->activateSubTab('standard_fields');
2227 
2228  $tab = new ilUserFieldSettingsTableGUI(
2229  $this,
2230  'settings'
2231  );
2232  if ($this->confirm_change) {
2233  $tab->setConfirmChange();
2234  }
2235  $this->tpl->setContent($tab->getHTML());
2236  }
+ Here is the call graph for this function:
+ Here is the caller graph for this function:

◆ setUserOwnerId()

ilObjUserFolderGUI::setUserOwnerId ( int  $a_id)

Definition at line 139 of file class.ilObjUserFolderGUI.php.

139  : void
140  {
141  $this->user_owner_id = $a_id;
142  }

◆ showActionConfirmation()

ilObjUserFolderGUI::showActionConfirmation ( string  $action,
bool  $a_from_search = false 
)

Definition at line 812 of file class.ilObjUserFolderGUI.php.

References ilObjectGUI\$id, ilObjectGUI\$user, addToClipboardObject(), ILIAS\Repository\ctrl(), ilDatePresentation\formatDate(), getActionUserIds(), ilObjUser\getEmail(), ilObjUser\getFullname(), ilObjUser\getLastLogin(), ilObjUser\getLogin(), IL_CAL_DATETIME, ILIAS\Repository\lng(), mailObject(), setAccessRestrictionObject(), and viewObject().

Referenced by activateUsersObject(), deactivateUsersObject(), deleteUsersObject(), freeAccessObject(), restrictAccessObject(), searchResultHandler(), and userActionObject().

815  : bool {
816  $user_ids = $this->getActionUserIds();
817  if (!$user_ids) {
818  $this->tpl->setOnScreenMessage('failure', $this->lng->txt('no_checkbox'));
819  $this->viewObject();
820  return false;
821  }
822 
823  if (!$a_from_search) {
824  $this->tabs_gui->activateTab('obj_usrf');
825  } else {
826  $this->tabs_gui->activateTab('search_user_extended');
827  }
828 
829  if (strcmp(
830  $action,
831  'accessRestrict'
832  ) == 0) {
833  return $this->setAccessRestrictionObject(
834  null,
835  $a_from_search
836  );
837  }
838  if (strcmp(
839  $action,
840  'mail'
841  ) == 0) {
842  $this->mailObject();
843  return false;
844  }
845  if (strcmp($action, 'addToClipboard') === 0) {
846  $this->addToClipboardObject();
847  return false;
848  }
849 
850  unset($this->data);
851 
852  if (!$a_from_search) {
853  $cancel = 'cancelUserFolderAction';
854  } else {
855  $cancel = 'cancelSearchAction';
856  }
857 
858  // display confirmation message
859  $cgui = new ilConfirmationGUI();
860  $cgui->setFormAction($this->ctrl->getFormAction($this));
861  $cgui->setHeaderText($this->lng->txt('info_' . $action . '_sure'));
862  $cgui->setCancel(
863  $this->lng->txt('cancel'),
864  $cancel
865  );
866  $cgui->setConfirm(
867  $this->lng->txt('confirm'),
868  'confirm' . $action
869  );
870 
871  if ($a_from_search) {
872  $cgui->addHiddenItem(
873  'frsrch',
874  '1'
875  );
876  }
877 
878  foreach ($user_ids as $id) {
879  $user = new ilObjUser((int) $id);
880 
881  $login = $user->getLastLogin();
882  if (!$login) {
883  $login = $this->lng->txt('never');
884  } else {
886  new ilDateTime(
887  $login,
889  )
890  );
891  }
892 
893  $caption = $user->getFullname() . ' (' . $user->getLogin() . ')' . ', ' .
894  $user->getEmail() . ' - ' . $this->lng->txt('last_login') . ': ' . $login;
895 
896  $cgui->addItem(
897  'id[]',
898  (string) $id,
899  $caption
900  );
901  }
902 
903  $this->tpl->setContent($cgui->getHTML());
904 
905  return true;
906  }
static formatDate(ilDateTime $date, bool $a_skip_day=false, bool $a_include_wd=false, bool $include_seconds=false, ilObjUser $user=null,)
const IL_CAL_DATETIME
getFullname(int $a_max_strlen=0)
getActionUserIds()
Get selected items for table action.
setAccessRestrictionObject(?ilPropertyFormGUI $a_form=null, bool $a_from_search=false)
+ Here is the call graph for this function:
+ Here is the caller graph for this function:

◆ showFieldChangeComponentsListeningConfirmDialog()

ilObjUserFolderGUI::showFieldChangeComponentsListeningConfirmDialog ( array  $interested_change_listeners)
private
Parameters
InterestedUserFieldChangeListener[]$interested_change_listeners

Definition at line 2476 of file class.ilObjUserFolderGUI.php.

References $post, ilObjectGUI\$tpl, ILIAS\Repository\ctrl(), ilGlobalTemplateInterface\get(), getTranslationForField(), ILIAS\Repository\lng(), ilGlobalTemplateInterface\parseCurrentBlock(), ilGlobalTemplateInterface\setCurrentBlock(), and ilGlobalTemplateInterface\setVariable().

2478  : void {
2479  $post = $this->user_request->getParsedBody();
2480  $confirmDialog = new ilConfirmationGUI();
2481  $confirmDialog->setHeaderText($this->lng->txt('usr_field_change_components_listening'));
2482  $confirmDialog->setFormAction($this->ctrl->getFormActionByClass(
2483  [self::class],
2484  'settings'
2485  ));
2486  $confirmDialog->setConfirm($this->lng->txt('confirm'), 'confirmUsrFieldChangeListeners');
2487  $confirmDialog->setCancel($this->lng->txt('cancel'), 'settings');
2488 
2489  $tpl = new ilTemplate(
2490  'tpl.usr_field_change_listener_confirm.html',
2491  true,
2492  true,
2493  'components/ILIAS/User'
2494  );
2495 
2496  foreach ($interested_change_listeners as $interested_change_listener) {
2497  $tpl->setVariable('FIELD_NAME', $interested_change_listener->getName());
2498  foreach ($interested_change_listener->getAttributes() as $attribute) {
2499  $tpl->setVariable('ATTRIBUTE_NAME', $attribute->getName());
2500  foreach ($attribute->getComponents() as $component) {
2501  $tpl->setVariable('COMPONENT_NAME', $component->getComponentName());
2502  $tpl->setVariable('DESCRIPTION', $component->getDescription());
2503  $tpl->setCurrentBlock('component');
2504  $tpl->parseCurrentBlock('component');
2505  }
2506  $tpl->setCurrentBlock('attribute');
2507  $tpl->parseCurrentBlock('attribute');
2508  }
2509  $tpl->setCurrentBlock('field');
2510  $tpl->parseCurrentBlock('field');
2511  }
2512 
2513  $confirmDialog->addItem('', '0', $tpl->get());
2514 
2515  foreach ($post['chb'] as $postVar => $value) {
2516  $confirmDialog->addHiddenItem("chb[{$postVar}]", $value);
2517  }
2518  foreach ($post['select'] as $postVar => $value) {
2519  $confirmDialog->addHiddenItem("select[{$postVar}]", $value);
2520  }
2521  foreach ($post['current'] as $postVar => $value) {
2522  $confirmDialog->addHiddenItem("current[{$postVar}]", $value);
2523  }
2524  $this->tpl->setContent($confirmDialog->getHTML());
2525  }
get(string $part=self::DEFAULT_BLOCK)
Renders the given block and returns the html string.
setVariable(string $variable, $value='')
Sets the given variable to the given value.
ilGlobalTemplateInterface $tpl
setCurrentBlock(string $part=self::DEFAULT_BLOCK)
Sets the template to the given block.
parseCurrentBlock(string $block_name=self::DEFAULT_BLOCK)
Parses the given block.
$post
Definition: ltitoken.php:46
+ Here is the call graph for this function:

◆ showPossibleSubObjects()

ilObjUserFolderGUI::showPossibleSubObjects ( )
protected

show possible subobjects (pulldown menu) overwritten to prevent displaying of role templates in local role folders

Definition at line 390 of file class.ilObjUserFolderGUI.php.

References Vendor\Package\$d, ilLegacyFormElementsUtil\formSelect(), ILIAS\Repository\lng(), and ILIAS\Repository\object().

390  : void
391  {
392  $subobj = null;
393 
394  $d = $this->obj_definition->getCreatableSubObjects($this->object->getType());
395 
396  if (!$this->rbac_system->checkAccess(
397  'create_usr',
398  $this->object->getRefId()
399  )) {
400  unset($d['usr']);
401  }
402 
403  if (count($d) > 0) {
404  foreach ($d as $row) {
405  $count = 0;
406  if ($row['max'] > 0) {
407  //how many elements are present?
408  for ($i = 0, $iMax = count($this->data['ctrl']); $i < $iMax; $i++) {
409  if ($this->data['ctrl'][$i]['type'] == $row['name']) {
410  $count++;
411  }
412  }
413  }
414  if ($row['max'] == '' || $count < $row['max']) {
415  $subobj[] = $row['name'];
416  }
417  }
418  }
419 
420  if (is_array($subobj)) {
421  //build form
423  12,
424  'new_type',
425  $subobj
426  );
427  $this->tpl->setCurrentBlock('add_object');
428  $this->tpl->setVariable(
429  'SELECT_OBJTYPE',
430  $opts
431  );
432  $this->tpl->setVariable(
433  'BTN_NAME',
434  'create'
435  );
436  $this->tpl->setVariable(
437  'TXT_ADD',
438  $this->lng->txt('add')
439  );
440  $this->tpl->parseCurrentBlock();
441  }
442  }
static formSelect( $selected, string $varname, array $options, bool $multiple=false, bool $direct_text=false, int $size=0, string $style_class="", array $attribs=[], bool $disabled=false)
Builds a select form field with options and shows the selected option first.
+ Here is the call graph for this function:

◆ userActionObject()

ilObjUserFolderGUI::userActionObject ( )

Definition at line 958 of file class.ilObjUserFolderGUI.php.

References raiseErrorOnMissingWrite(), and showActionConfirmation().

958  : void
959  {
960  $this->raiseErrorOnMissingWrite();
961  $this->showActionConfirmation($this->user_request->getSelectedAction());
962  }
showActionConfirmation(string $action, bool $a_from_search=false)
+ Here is the call graph for this function:

◆ usrExportCsvObject()

ilObjUserFolderGUI::usrExportCsvObject ( )
protected

Definition at line 3407 of file class.ilObjUserFolderGUI.php.

References ilObjectGUI\checkPermissionBool(), checkUserManipulationAccessBool(), ILIAS\Repository\ctrl(), ilFileDelivery\deliverFileLegacy(), ilObjUserFolder\FILE_TYPE_CSV, getActionUserIds(), ILIAS\Repository\lng(), and ILIAS\Repository\object().

3407  : void
3408  {
3409  $user_ids = $this->getActionUserIds();
3410  if (!$user_ids) {
3411  $this->tpl->setOnScreenMessage('failure', $this->lng->txt('select_one'), true);
3412  $this->ctrl->redirect(
3413  $this,
3414  'view'
3415  );
3416  }
3417 
3418  if ($this->checkPermissionBool('write,read_users')) {
3419  $this->object->buildExportFile(
3421  $user_ids
3422  );
3423  $this->ctrl->redirectByClass(
3424  'ilobjuserfoldergui',
3425  'export'
3426  );
3427  } elseif ($this->checkUserManipulationAccessBool()) {
3428  $fullname = $this->object->buildExportFile(
3430  $user_ids,
3431  true
3432  );
3434  $fullname,
3435  $this->object->getExportFilename(ilObjUserFolder::FILE_TYPE_CSV),
3436  '',
3437  false,
3438  true
3439  );
3440  }
3441  }
static deliverFileLegacy(string $a_file, ?string $a_filename=null, ?string $a_mime=null, ?bool $isInline=false, ?bool $removeAfterDelivery=false, ?bool $a_exit_after=true)
getActionUserIds()
Get selected items for table action.
checkPermissionBool(string $perm, string $cmd="", string $type="", ?int $ref_id=null)
+ Here is the call graph for this function:

◆ usrExportX86Object()

ilObjUserFolderGUI::usrExportX86Object ( )
protected

Definition at line 3371 of file class.ilObjUserFolderGUI.php.

References ilObjectGUI\checkPermissionBool(), checkUserManipulationAccessBool(), ILIAS\Repository\ctrl(), ilFileDelivery\deliverFileLegacy(), ilObjUserFolder\FILE_TYPE_EXCEL, getActionUserIds(), ILIAS\Repository\lng(), and ILIAS\Repository\object().

3371  : void
3372  {
3373  $user_ids = $this->getActionUserIds();
3374  if (!$user_ids) {
3375  $this->tpl->setOnScreenMessage('failure', $this->lng->txt('select_one'), true);
3376  $this->ctrl->redirect(
3377  $this,
3378  'view'
3379  );
3380  }
3381 
3382  if ($this->checkPermissionBool('write,read_users')) {
3383  $this->object->buildExportFile(
3385  $user_ids
3386  );
3387  $this->ctrl->redirectByClass(
3388  'ilobjuserfoldergui',
3389  'export'
3390  );
3391  } elseif ($this->checkUserManipulationAccessBool()) {
3392  $fullname = $this->object->buildExportFile(
3394  $user_ids,
3395  true
3396  );
3398  $fullname . '.xlsx',
3399  $this->object->getExportFilename(ilObjUserFolder::FILE_TYPE_EXCEL) . '.xlsx',
3400  '',
3401  false,
3402  true
3403  );
3404  }
3405  }
static deliverFileLegacy(string $a_file, ?string $a_filename=null, ?string $a_mime=null, ?bool $isInline=false, ?bool $removeAfterDelivery=false, ?bool $a_exit_after=true)
getActionUserIds()
Get selected items for table action.
checkPermissionBool(string $perm, string $cmd="", string $type="", ?int $ref_id=null)
+ Here is the call graph for this function:

◆ usrExportXmlObject()

ilObjUserFolderGUI::usrExportXmlObject ( )
protected

Definition at line 3443 of file class.ilObjUserFolderGUI.php.

References ilObjectGUI\checkPermissionBool(), checkUserManipulationAccessBool(), ILIAS\Repository\ctrl(), ilFileDelivery\deliverFileLegacy(), ilObjUserFolder\FILE_TYPE_XML, getActionUserIds(), ILIAS\Repository\lng(), and ILIAS\Repository\object().

3443  : void
3444  {
3445  $user_ids = $this->getActionUserIds();
3446  if (!$user_ids) {
3447  $this->tpl->setOnScreenMessage('failure', $this->lng->txt('select_one'), true);
3448  $this->ctrl->redirect(
3449  $this,
3450  'view'
3451  );
3452  }
3453  if ($this->checkPermissionBool('write,read_users')) {
3454  $this->object->buildExportFile(
3456  $user_ids
3457  );
3458  $this->ctrl->redirectByClass(
3459  'ilobjuserfoldergui',
3460  'export'
3461  );
3462  } elseif ($this->checkUserManipulationAccessBool()) {
3463  $fullname = $this->object->buildExportFile(
3465  $user_ids,
3466  true
3467  );
3469  $fullname,
3470  $this->object->getExportFilename(ilObjUserFolder::FILE_TYPE_XML),
3471  '',
3472  false,
3473  true
3474  );
3475  }
3476  }
static deliverFileLegacy(string $a_file, ?string $a_filename=null, ?string $a_mime=null, ?bool $isInline=false, ?bool $removeAfterDelivery=false, ?bool $a_exit_after=true)
getActionUserIds()
Get selected items for table action.
checkPermissionBool(string $perm, string $cmd="", string $type="", ?int $ref_id=null)
+ Here is the call graph for this function:

◆ verifyXmlData()

ilObjUserFolderGUI::verifyXmlData ( ilUserImportParser  $import_parser)

Definition at line 1530 of file class.ilObjUserFolderGUI.php.

References ILIAS\Repository\ctrl(), ILIAS\Repository\filesystem(), ilUserImportParser\getErrorLevel(), getImportDir(), ilUserImportParser\getProtocolAsHTML(), ilUserImportParser\IL_IMPORT_FAILURE, ilUserImportParser\IL_IMPORT_SUCCESS, ilUserImportParser\IL_IMPORT_WARNING, and ILIAS\Repository\lng().

Referenced by initUserRoleAssignmentForm().

1530  : string
1531  {
1532  $import_dir = $this->getImportDir();
1533  switch ($import_parser->getErrorLevel()) {
1535  return '';
1537  return $import_parser->getProtocolAsHTML($this->lng->txt("verification_warning_log"));
1539  $this->filesystem->deleteDir($import_dir);
1540  $this->tpl->setOnScreenMessage(
1541  'failure',
1542  $this->lng->txt('verification_failed') . $import_parser->getProtocolAsHTML(
1543  $this->lng->txt('verification_failure_log')
1544  ),
1545  true
1546  );
1547  $this->ctrl->redirectByClass(self::class, 'importUserForm');
1548  }
1549  }
getProtocolAsHTML(string $a_log_title)
Returns the protocol as a HTML table.
getErrorLevel()
Returns the error level.
+ Here is the call graph for this function:
+ Here is the caller graph for this function:

◆ viewObject()

ilObjUserFolderGUI::viewObject ( )

list users

Definition at line 300 of file class.ilObjUserFolderGUI.php.

References ilLocalUser\_getAllUserIds(), ilLocalUser\_getUserFolderId(), ILIAS\Repository\access(), ILIAS\Repository\ctrl(), ILIAS\Repository\lng(), ilUserTableGUI\MODE_USER_FOLDER, ilObjUserFolder\ORG_OP_EDIT_USER_ACCOUNTS, ILIAS\Repository\toolbar(), and USER_FOLDER_ID.

Referenced by applyFilterObject(), deactivateUsersObject(), deleteUsersObject(), initAccessRestrictionForm(), resetFilterObject(), and showActionConfirmation().

301  : void {
302  if ($this->rbac_system->checkAccess('create_usr', $this->object->getRefId())
303  || $this->rbac_system->checkAccess('cat_administrate_users', $this->object->getRefId())) {
304  $this->toolbar->addComponent(
305  $this->ui_factory->link()->standard(
306  $this->lng->txt('usr_add'),
307  $this->ctrl->getLinkTarget($this, 'addUser')
308  )
309  );
310 
311  $this->toolbar->addComponent(
312  $this->ui_factory->link()->standard(
313  $this->lng->txt('import_users'),
314  $this->ctrl->getLinkTarget($this, 'importUserForm')
315  )
316  );
317  }
318 
319  $list_of_users = null;
320  if (!$this->access->checkAccess('read_users', '', USER_FOLDER_ID)
321  && $this->access->checkRbacOrPositionPermissionAccess(
322  'read_users',
325  )) {
326  $list_of_users = $this->access->filterUserIdsByRbacOrPositionOfCurrentUser(
327  'read_users',
331  );
332  }
333 
334  $utab = new ilUserTableGUI(
335  $this,
336  'view',
338  false
339  );
340  $utab->addFilterItemValue(
341  'user_ids',
342  $list_of_users
343  );
344  $utab->getItems();
345 
346  $this->tpl->setContent($utab->getHTML());
347  }
static _getAllUserIds(int $a_filter=0)
const USER_FOLDER_ID
Definition: constants.php:33
TableGUI class for user administration.
static _getUserFolderId()
+ Here is the call graph for this function:
+ Here is the caller graph for this function:

Field Documentation

◆ $confirm_change

int ilObjUserFolderGUI::$confirm_change = 0
private

Definition at line 63 of file class.ilObjUserFolderGUI.php.

◆ $db

ilDBInterface ilObjUserFolderGUI::$db
private

Definition at line 64 of file class.ilObjUserFolderGUI.php.

◆ $dic

DIContainer ilObjUserFolderGUI::$dic
private
Deprecated:
2023-06-06 sk: We just need to have this.

Do not use!

Definition at line 73 of file class.ilObjUserFolderGUI.php.

◆ $event

ilAppEventHandler ilObjUserFolderGUI::$event
private

Definition at line 75 of file class.ilObjUserFolderGUI.php.

◆ $filesystem

Filesystem ilObjUserFolderGUI::$filesystem
private

Definition at line 76 of file class.ilObjUserFolderGUI.php.

◆ $form

const ilPropertyFormGUI ilObjUserFolderGUI::$form
private
Initial value:
=> 'changeable',
'searchable' => 'header_searchable',
'required' => 'required_field',
'export' => 'export',
'course_export' => 'course_export',
'group_export' => 'group_export',
'prg_export' => 'prg_export',
'visib_reg' => 'header_visible_registration',
'visib_lua' => 'usr_settings_visib_lua',
'changeable_lua' => 'usr_settings_changeable_lua'
]

Definition at line 46 of file class.ilObjUserFolderGUI.php.

Referenced by initAccessRestrictionForm(), and initNewAccountMailForm().

◆ $log

ilLogger ilObjUserFolderGUI::$log
private

Definition at line 65 of file class.ilObjUserFolderGUI.php.

◆ $requested_ids

array ilObjUserFolderGUI::$requested_ids
private

Definition at line 59 of file class.ilObjUserFolderGUI.php.

◆ $selected_action

string ilObjUserFolderGUI::$selected_action
private

Definition at line 60 of file class.ilObjUserFolderGUI.php.

◆ $upload

FileUpload ilObjUserFolderGUI::$upload
private

Definition at line 77 of file class.ilObjUserFolderGUI.php.

◆ $user_owner_id

int ilObjUserFolderGUI::$user_owner_id = 0
private

Definition at line 62 of file class.ilObjUserFolderGUI.php.

◆ $user_request

UserGUIRequest ilObjUserFolderGUI::$user_request
private

Definition at line 61 of file class.ilObjUserFolderGUI.php.

◆ $user_settings_config

ilUserSettingsConfig ilObjUserFolderGUI::$user_settings_config
private

Definition at line 66 of file class.ilObjUserFolderGUI.php.

Referenced by saveGlobalUserSettingsObject().

◆ $usrFieldChangeListenersAccepted

bool ilObjUserFolderGUI::$usrFieldChangeListenersAccepted = false
private

Definition at line 67 of file class.ilObjUserFolderGUI.php.

◆ USER_FIELD_TRANSLATION_MAPPING

const ilObjUserFolderGUI::USER_FIELD_TRANSLATION_MAPPING
Initial value:
= [
'visible' => 'user_visible_in_profile'

Definition at line 44 of file class.ilObjUserFolderGUI.php.

Referenced by ilUserFieldSettingsTableGUI\fillRow(), and ILIAS\User\Profile\ChangeListeners\InterestedUserFieldAttribute\getNameTranslation().


The documentation for this class was generated from the following file: