ILIAS  release_10 Revision v10.1-43-ga1241a92c2f
ilLOEditorGUI Class Reference

Class ilLOEditorGUI. More...

+ Collaboration diagram for ilLOEditorGUI:

Public Member Functions

 __construct (ilObjCourseGUI $parent_gui)
 
 executeCommand ()
 
 getParentObject ()
 
 getParentGUI ()
 
 getSettings ()
 
 setTestType (int $a_type)
 
 getTestType ()
 

Data Fields

const TEST_TYPE_UNDEFINED = 0
 
const TEST_TYPE_IT = 1
 
const TEST_TYPE_QT = 2
 
const TEST_NEW = 1
 
const TEST_ASSIGN = 2
 

Protected Member Functions

 initObjectiveIdFromQuery ()
 
 initObjectiveIdsFromPost ()
 
 initTestTypeFromQuery ()
 
 returnFromObjectives ()
 
 settings (?ilPropertyFormGUI $form=null)
 
 deleteAssignments (int $a_type)
 
 updateTestAssignments (ilLOSettings $settings)
 
 saveSettings ()
 
 initSettingsForm ()
 Init settings form. More...
 
 materials ()
 
 testsOverview ()
 
 testsOverviewInitial ()
 
 testsOverviewQualified ()
 
 testOverview ()
 Show test overview. More...
 
 testOverviewInitial ()
 
 testOverviewQualified ()
 
 confirmDeleteTests ()
 Show delete test confirmation. More...
 
 confirmDeleteTest ()
 Show delete confirmation screen. More...
 
 deleteTests ()
 
 deleteTest ()
 
 testAssignment (ilPropertyFormGUI $form=null)
 
 testSettings (ilPropertyFormGUI $form=null)
 
 updateStartObjects ()
 
 saveMultiTestAssignment ()
 
 updateMaterialAssignments (ilObjTest $test)
 
 saveTest ()
 
 listObjectives ()
 
 showObjectiveCreation (ilPropertyFormGUI $form=null)
 
 initSimpleObjectiveForm ()
 
 saveObjectiveCreation ()
 
 saveSorting ()
 
 askDeleteObjectives ()
 
 activateObjectives ()
 
 deactivateObjectives ()
 
 deleteObjectives ()
 
 showStatus (int $a_section)
 
 setTabs (string $a_section='')
 

Protected Attributes

ilGlobalTemplateInterface $main_tpl
 
ilToolbarGUI $toolbar
 
GlobalHttpState $http
 
Factory $refinery
 

Private Attributes

ilLogger $logger
 
ilObject $parent_obj
 
ilObjCourseGUI $parent_gui
 
ilLOSettings $settings
 
ilLanguage $lng
 
ilCtrlInterface $ctrl
 
ilTabsGUI $tabs
 
ilGlobalTemplateInterface $tpl
 
ObjectFacade $content_style_domain
 
int $test_type = self::TEST_TYPE_UNDEFINED
 

Detailed Description

Constructor & Destructor Documentation

◆ __construct()

ilLOEditorGUI::__construct ( ilObjCourseGUI  $parent_gui)

Definition at line 58 of file class.ilLOEditorGUI.php.

References $DIC, $parent_gui, ILIAS\Repository\ctrl(), ILIAS\Survey\Mode\getId(), ilLOSettings\getInstanceByObjId(), ilObjectGUI\getObject(), getParentObject(), ILIAS\FileDelivery\http(), ILIAS\Repository\lng(), ILIAS\Repository\logger(), ILIAS\Repository\refinery(), settings(), ILIAS\Repository\tabs(), and ILIAS\Repository\toolbar().

59  {
60  global $DIC;
61 
62  $this->main_tpl = $DIC->ui()->mainTemplate();
63  $this->parent_obj = $parent_gui->getObject();
64  $this->parent_gui = $parent_gui;
66 
67  $cs = $DIC->contentStyle();
68  $this->content_style_domain = $cs->domain()->styleForRefId($this->parent_obj->getRefId());
69 
70  $this->lng = $DIC->language();
71  $this->ctrl = $DIC->ctrl();
72  $this->tpl = $DIC->ui()->mainTemplate();
73  $this->tabs = $DIC->tabs();
74  $this->toolbar = $DIC->toolbar();
75  $this->logger = $DIC->logger()->crs();
76  $this->http = $DIC->http();
77  $this->refinery = $DIC->refinery();
78  }
settings(?ilPropertyFormGUI $form=null)
static http()
Fetches the global http state from ILIAS.
global $DIC
Definition: shib_login.php:25
static getInstanceByObjId(int $a_obj_id)
ilObjCourseGUI $parent_gui
+ Here is the call graph for this function:

Member Function Documentation

◆ activateObjectives()

ilLOEditorGUI::activateObjectives ( )
protected

Definition at line 1139 of file class.ilLOEditorGUI.php.

References $objectives, ilCourseObjective\_getObjectiveIds(), ilLPStatusWrapper\_refreshStatus(), ILIAS\Repository\ctrl(), ILIAS\Survey\Mode\getId(), getParentObject(), initObjectiveIdsFromPost(), and ILIAS\Repository\lng().

1139  : void
1140  {
1141  $enabled = $this->initObjectiveIdsFromPost();
1143  foreach ($objectives as $objective_id) {
1144  $objective = new ilCourseObjective($this->getParentObject(), $objective_id);
1145  if (in_array($objective_id, $enabled)) {
1146  $objective->setActive(true);
1147  $objective->update();
1148  }
1149  }
1151  $this->tpl->setOnScreenMessage('success', $this->lng->txt('settings_saved'), true);
1152  $this->ctrl->redirect($this, 'listObjectives');
1153  }
static _getObjectiveIds(int $course_id, bool $a_activated_only=false)
$objectives
This file is part of ILIAS, a powerful learning management system published by ILIAS open source e-Le...
static _refreshStatus(int $a_obj_id, ?array $a_users=null)
+ Here is the call graph for this function:

◆ askDeleteObjectives()

ilLOEditorGUI::askDeleteObjectives ( )
protected

Definition at line 1106 of file class.ilLOEditorGUI.php.

References ILIAS\Repository\ctrl(), getParentObject(), ILIAS\FileDelivery\http(), ILIAS\Repository\lng(), ILIAS\Repository\refinery(), ilLOEditorStatus\SECTION_OBJECTIVES, showStatus(), and ILIAS\Repository\tabs().

1106  : void
1107  {
1108  $this->tabs->activateSubTab('objectives');
1109 
1110  $confirm = new ilConfirmationGUI();
1111  $confirm->setFormAction($this->ctrl->getFormAction($this));
1112  $confirm->setHeaderText($this->lng->txt('crs_delete_objectve_sure'));
1113  $confirm->setConfirm($this->lng->txt('delete'), 'deleteObjectives');
1114  $confirm->setCancel($this->lng->txt('cancel'), 'listObjectives');
1115 
1116  $objective_ids = [];
1117  if ($this->http->wrapper()->post()->has('objective')) {
1118  $objective_ids = $this->http->wrapper()->post()->retrieve(
1119  'objective',
1120  $this->refinery->kindlyTo()->dictOf(
1121  $this->refinery->kindlyTo()->int()
1122  )
1123  );
1124  }
1125  foreach ($objective_ids as $objective_id) {
1126  $obj = new ilCourseObjective($this->getParentObject(), $objective_id);
1127  $name = $obj->getTitle();
1128 
1129  $confirm->addItem(
1130  'objective_ids[]',
1131  (string) $objective_id,
1132  $name
1133  );
1134  }
1135  $this->tpl->setContent($confirm->getHTML());
1137  }
showStatus(int $a_section)
static http()
Fetches the global http state from ILIAS.
This file is part of ILIAS, a powerful learning management system published by ILIAS open source e-Le...
+ Here is the call graph for this function:

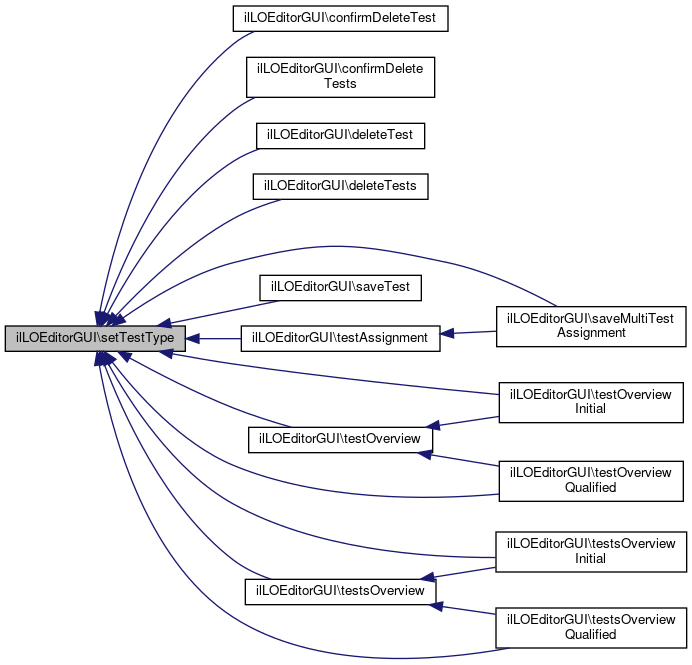
◆ confirmDeleteTest()

ilLOEditorGUI::confirmDeleteTest ( )
protected

Show delete confirmation screen.

Definition at line 673 of file class.ilLOEditorGUI.php.

References ilObject\_lookupObjId(), ilObject\_lookupTitle(), ILIAS\Repository\ctrl(), ILIAS\Survey\Mode\getId(), ilLOSettings\getInstanceByObjId(), getParentObject(), getTestType(), ILIAS\FileDelivery\http(), initTestTypeFromQuery(), ILIAS\Repository\lng(), ILIAS\Repository\refinery(), ilLOEditorStatus\SECTION_ITES, ilLOEditorStatus\SECTION_QTEST, setTestType(), showStatus(), ILIAS\Repository\tabs(), TEST_TYPE_IT, ilLOSettings\TYPE_TEST_INITIAL, and ilLOSettings\TYPE_TEST_QUALIFIED.

673  : void
674  {
675  $this->setTestType($this->initTestTypeFromQuery());
676  $this->ctrl->setParameter($this, 'tt', $this->getTestType());
677 
679  switch ($this->getTestType()) {
681  $this->tabs->activateSubTab('itest');
682  break;
683 
685  $this->tabs->activateSubTab('qtest');
686  break;
687  }
688 
689  $tests = [];
690  if ($this->http->wrapper()->post()->has('tst')) {
691  $tests = $this->http->wrapper()->post()->retrieve(
692  'tst',
693  $this->refinery->kindlyTo()->listOf(
694  $this->refinery->kindlyTo()->int()
695  )
696  );
697  }
698  if (count($tests) === 0) {
699  $this->main_tpl->setOnScreenMessage('failure', $this->lng->txt('select_one'), true);
700  $this->ctrl->redirect($this, 'testOverview');
701  }
702 
703  $confirm = new ilConfirmationGUI();
704  $confirm->setHeaderText($this->lng->txt('crs_loc_confirm_delete_tst'));
705  $confirm->setFormAction($this->ctrl->getFormAction($this));
706  $confirm->setConfirm($this->lng->txt('crs_loc_delete_assignment'), 'deleteTest');
707  $confirm->setCancel($this->lng->txt('cancel'), 'testOverview');
708 
709  foreach ($tests as $tst_id) {
710  $obj_id = ilObject::_lookupObjId($tst_id);
711  $confirm->addItem('tst[]', (string) $tst_id, ilObject::_lookupTitle($obj_id));
712  }
713  $this->tpl->setContent($confirm->getHTML());
714 
715  $this->showStatus(
719  );
720  }
ilLOSettings $settings
setTestType(int $a_type)
showStatus(int $a_section)
static _lookupObjId(int $ref_id)
static http()
Fetches the global http state from ILIAS.
static _lookupTitle(int $obj_id)
static getInstanceByObjId(int $a_obj_id)
+ Here is the call graph for this function:

◆ confirmDeleteTests()

ilLOEditorGUI::confirmDeleteTests ( )
protected

Show delete test confirmation.

Definition at line 620 of file class.ilLOEditorGUI.php.

References ilObject\_lookupObjId(), ilObject\_lookupTitle(), ILIAS\Repository\ctrl(), ILIAS\Survey\Mode\getId(), ilLOSettings\getInstanceByObjId(), getParentObject(), getTestType(), ILIAS\FileDelivery\http(), initTestTypeFromQuery(), ILIAS\Repository\lng(), ILIAS\Repository\refinery(), ilLOEditorStatus\SECTION_ITES, ilLOEditorStatus\SECTION_QTEST, setTestType(), showStatus(), ILIAS\Repository\tabs(), ilLOSettings\TYPE_TEST_INITIAL, and ilLOSettings\TYPE_TEST_QUALIFIED.

620  : void
621  {
622  $this->setTestType($this->initTestTypeFromQuery());
623  $this->ctrl->setParameter($this, 'tt', $this->getTestType());
624 
626  switch ($this->getTestType()) {
628  $this->tabs->activateSubTab('itests');
629  break;
630 
632  $this->tabs->activateSubTab('qtests');
633  break;
634  }
635 
636  $tests = [];
637  if ($this->http->wrapper()->post()->has('tst')) {
638  $tests = $this->http->wrapper()->post()->retrieve(
639  'tst',
640  $this->refinery->kindlyTo()->listOf(
641  $this->refinery->kindlyTo()->int()
642  )
643  );
644  }
645  if (!count($tests)) {
646  $this->main_tpl->setOnScreenMessage('failure', $this->lng->txt('select_one'), true);
647  $this->ctrl->redirect($this, 'testsOverview');
648  }
649  $confirm = new ilConfirmationGUI();
650  $confirm->setHeaderText($this->lng->txt('crs_loc_confirm_delete_tst'));
651  $confirm->setFormAction($this->ctrl->getFormAction($this));
652  $confirm->setConfirm($this->lng->txt('crs_loc_delete_assignment'), 'deleteTests');
653  $confirm->setCancel($this->lng->txt('cancel'), 'testsOverview');
654  foreach ($tests as $assign_id) {
655  $assignment = new ilLOTestAssignment($assign_id);
656 
657  $obj_id = ilObject::_lookupObjId($assignment->getTestRefId());
658  $confirm->addItem('tst[]', (string) $assign_id, ilObject::_lookupTitle($obj_id));
659  }
660 
661  $this->tpl->setContent($confirm->getHTML());
662 
663  $this->showStatus(
667  );
668  }
ilLOSettings $settings
setTestType(int $a_type)
showStatus(int $a_section)
static _lookupObjId(int $ref_id)
static http()
Fetches the global http state from ILIAS.
static _lookupTitle(int $obj_id)
static getInstanceByObjId(int $a_obj_id)
This file is part of ILIAS, a powerful learning management system published by ILIAS open source e-Le...
+ Here is the call graph for this function:

◆ deactivateObjectives()

ilLOEditorGUI::deactivateObjectives ( )
protected

Definition at line 1155 of file class.ilLOEditorGUI.php.

References $objectives, ilCourseObjective\_getObjectiveIds(), ilLPStatusWrapper\_refreshStatus(), ILIAS\Repository\ctrl(), ILIAS\Survey\Mode\getId(), getParentObject(), initObjectiveIdsFromPost(), and ILIAS\Repository\lng().

1155  : void
1156  {
1157  $disabled = $this->initObjectiveIdsFromPost();
1159  foreach ($objectives as $objective_id) {
1160  $objective = new ilCourseObjective($this->getParentObject(), $objective_id);
1161  if (in_array($objective_id, $disabled)) {
1162  $objective->setActive(false);
1163  $objective->update();
1164  }
1165  }
1167  $this->tpl->setOnScreenMessage('success', $this->lng->txt('settings_saved'), true);
1168  $this->ctrl->redirect($this, 'listObjectives');
1169  }
static _getObjectiveIds(int $course_id, bool $a_activated_only=false)
$objectives
This file is part of ILIAS, a powerful learning management system published by ILIAS open source e-Le...
static _refreshStatus(int $a_obj_id, ?array $a_users=null)
+ Here is the call graph for this function:

◆ deleteAssignments()

ilLOEditorGUI::deleteAssignments ( int  $a_type)
protected

Definition at line 259 of file class.ilLOEditorGUI.php.

References ILIAS\Survey\Mode\getId(), ilLOTestAssignments\getInstance(), and getParentObject().

Referenced by updateTestAssignments().

259  : void
260  {
261  $assignments = ilLOTestAssignments::getInstance($this->getParentObject()->getId());
262  foreach ($assignments->getAssignmentsByType($a_type) as $assignment) {
263  $assignment->delete();
264  }
265  }
static getInstance(int $a_container_id)
+ Here is the call graph for this function:
+ Here is the caller graph for this function:

◆ deleteObjectives()

ilLOEditorGUI::deleteObjectives ( )
protected

Definition at line 1171 of file class.ilLOEditorGUI.php.

References ilLPStatusWrapper\_refreshStatus(), ILIAS\Repository\ctrl(), ILIAS\Survey\Mode\getId(), getParentObject(), ILIAS\FileDelivery\http(), ILIAS\Repository\lng(), and ILIAS\Repository\refinery().

1171  : void
1172  {
1173  $objective_ids = [];
1174  if ($this->http->wrapper()->post()->has('objective_ids')) {
1175  $objective_ids = $this->http->wrapper()->post()->retrieve(
1176  'objective_ids',
1177  $this->refinery->kindlyTo()->dictOf(
1178  $this->refinery->kindlyTo()->int()
1179  )
1180  );
1181  }
1182  foreach ($objective_ids as $objective_id) {
1183  $objective_obj = new ilCourseObjective($this->getParentObject(), $objective_id);
1184  $objective_obj->delete();
1185  }
1187  $this->tpl->setOnScreenMessage('success', $this->lng->txt('crs_objectives_deleted'), true);
1188  $this->ctrl->redirect($this, 'listObjectives');
1189  }
static http()
Fetches the global http state from ILIAS.
This file is part of ILIAS, a powerful learning management system published by ILIAS open source e-Le...
static _refreshStatus(int $a_obj_id, ?array $a_users=null)
+ Here is the call graph for this function:

◆ deleteTest()

ilLOEditorGUI::deleteTest ( )
protected

Definition at line 766 of file class.ilLOEditorGUI.php.

References ILIAS\Repository\ctrl(), ilCourseObjectiveQuestion\deleteTest(), ILIAS\Survey\Mode\getId(), ilLOSettings\getInstanceByObjId(), getParentObject(), getTestType(), ILIAS\FileDelivery\http(), initTestTypeFromQuery(), ILIAS\Repository\lng(), ILIAS\Repository\refinery(), ilLOSettings\setInitialTest(), ilLOSettings\setQualifiedTest(), setTestType(), ILIAS\Repository\tabs(), ilLOSettings\TYPE_TEST_INITIAL, ilLOSettings\TYPE_TEST_QUALIFIED, and ilLOSettings\update().

766  : void
767  {
768  $this->setTestType($this->initTestTypeFromQuery());
769  $this->ctrl->setParameter($this, 'tt', $this->getTestType());
770 
772  switch ($this->getTestType()) {
774  $this->tabs->activateSubTab('itest');
775  break;
776 
778  $this->tabs->activateSubTab('qtest');
779  break;
780  }
781 
782  $tests = [];
783  if ($this->http->wrapper()->post()->has('tst')) {
784  $tests = $this->http->wrapper()->post()->retrieve(
785  'tst',
786  $this->refinery->kindlyTo()->listOf(
787  $this->refinery->kindlyTo()->int()
788  )
789  );
790  }
791  foreach ($tests as $tst_id) {
792  switch ($this->getTestType()) {
795  break;
796 
799  break;
800  }
801  $settings->update();
802 
803  // finally delete start object assignment
804  $start = new ilContainerStartObjects(
805  $this->getParentObject()->getRefId(),
806  $this->getParentObject()->getId()
807  );
808  $start->deleteItem($tst_id);
809 
810  // ... and assigned questions
812  }
813 
814  $this->main_tpl->setOnScreenMessage('success', $this->lng->txt('settings_saved'), true);
815  $this->ctrl->redirect($this, 'testOverview');
816  }
ilLOSettings $settings
This file is part of ILIAS, a powerful learning management system published by ILIAS open source e-Le...
setTestType(int $a_type)
setInitialTest(int $a_id)
static http()
Fetches the global http state from ILIAS.
static getInstanceByObjId(int $a_obj_id)
setQualifiedTest(int $a_id)
+ Here is the call graph for this function:

◆ deleteTests()

ilLOEditorGUI::deleteTests ( )
protected

Definition at line 722 of file class.ilLOEditorGUI.php.

References ILIAS\Repository\ctrl(), ilCourseObjectiveQuestion\deleteTest(), ILIAS\Survey\Mode\getId(), ilLOSettings\getInstanceByObjId(), getParentObject(), getTestType(), ILIAS\FileDelivery\http(), initTestTypeFromQuery(), ILIAS\Repository\lng(), ILIAS\Repository\refinery(), setTestType(), ILIAS\Repository\tabs(), ilLOSettings\TYPE_TEST_INITIAL, and ilLOSettings\TYPE_TEST_QUALIFIED.

722  : void
723  {
724  $this->setTestType($this->initTestTypeFromQuery());
725  $this->ctrl->setParameter($this, 'tt', $this->getTestType());
726 
728  switch ($this->getTestType()) {
730  $this->tabs->activateSubTab('itests');
731  break;
732 
734  $this->tabs->activateSubTab('qtests');
735  break;
736  }
737 
738  $tests = [];
739  if ($this->http->wrapper()->post()->has('tst')) {
740  $tests = $this->http->wrapper()->post()->retrieve(
741  'tst',
742  $this->refinery->kindlyTo()->listOf(
743  $this->refinery->kindlyTo()->int()
744  )
745  );
746  }
747  foreach ($tests as $assign_id) {
748  $assignment = new ilLOTestAssignment($assign_id);
749  $assignment->delete();
750 
751  // finally delete start object assignment
752  $start = new ilContainerStartObjects(
753  $this->getParentObject()->getRefId(),
754  $this->getParentObject()->getId()
755  );
756  $start->deleteItem($assignment->getTestRefId());
757 
758  // ... and assigned questions
759  ilCourseObjectiveQuestion::deleteTest($assignment->getTestRefId());
760  }
761 
762  $this->main_tpl->setOnScreenMessage('success', $this->lng->txt('settings_saved'), true);
763  $this->ctrl->redirect($this, 'testsOverview');
764  }
ilLOSettings $settings
This file is part of ILIAS, a powerful learning management system published by ILIAS open source e-Le...
setTestType(int $a_type)
static http()
Fetches the global http state from ILIAS.
static getInstanceByObjId(int $a_obj_id)
This file is part of ILIAS, a powerful learning management system published by ILIAS open source e-Le...
+ Here is the call graph for this function:

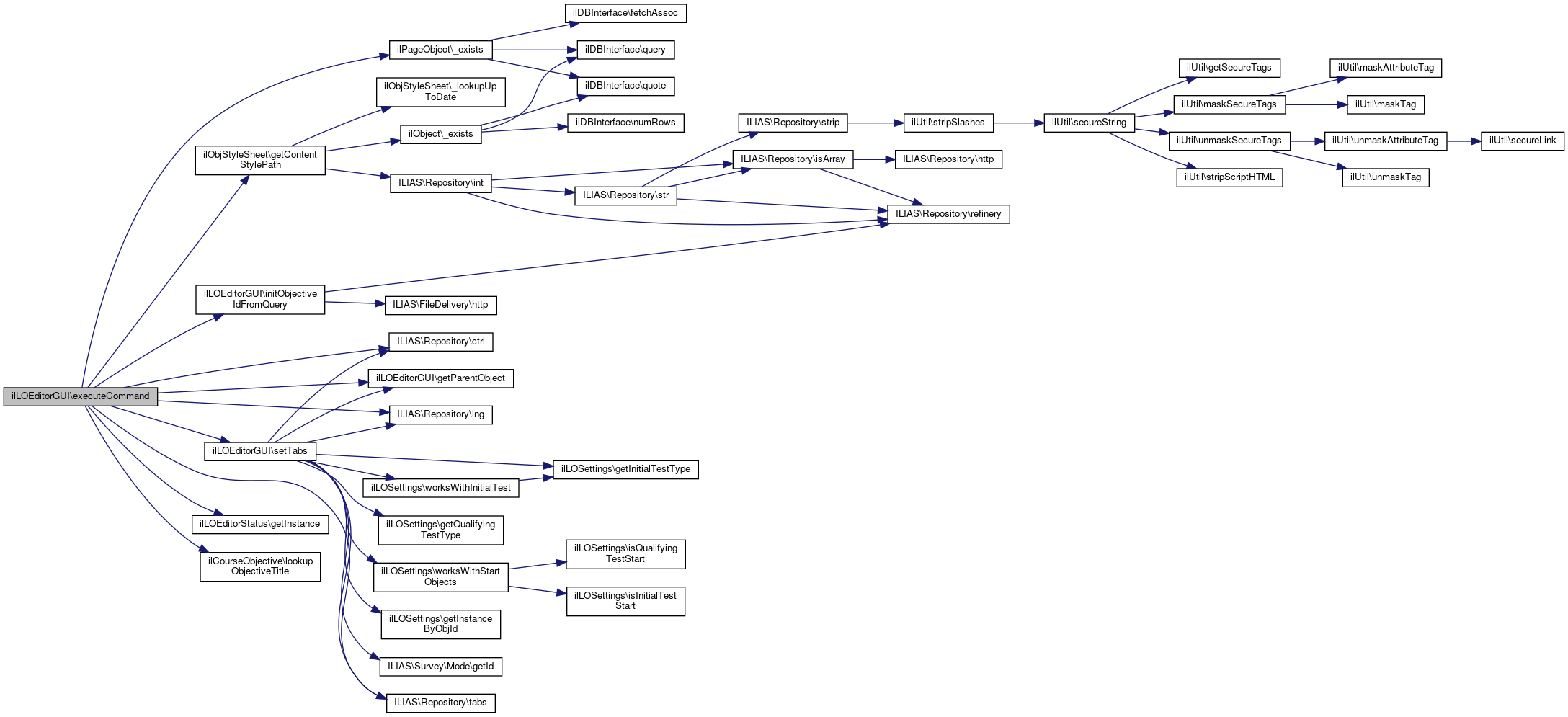
◆ executeCommand()

ilLOEditorGUI::executeCommand ( )

Definition at line 80 of file class.ilLOEditorGUI.php.

References ilPageObject\_exists(), ILIAS\Repository\ctrl(), ilObjStyleSheet\getContentStylePath(), ilLOEditorStatus\getInstance(), getParentObject(), initObjectiveIdFromQuery(), ILIAS\Repository\lng(), ilCourseObjective\lookupObjectiveTitle(), setTabs(), and ILIAS\Repository\tabs().

80  : void
81  {
82  $next_class = $this->ctrl->getNextClass($this);
83  $cmd = $this->ctrl->getCmd();
84 
85  $this->setTabs();
86  switch ($next_class) {
87  case 'ilcourseobjectivesgui':
88 
89  $this->ctrl->setReturn($this, 'returnFromObjectives');
90  $this->tabs->clearTargets();
91  $this->tabs->setBackTarget(
92  $this->lng->txt('back'),
93  $this->ctrl->getLinkTarget($this, 'listObjectives')
94  );
95 
96  $reg_gui = new ilCourseObjectivesGUI($this->getParentObject()->getRefId());
97  $this->ctrl->forwardCommand($reg_gui);
98  break;
99 
100  case 'ilcontainerstartobjectsgui':
101 
102  $stgui = new ilContainerStartObjectsGUI($this->getParentObject());
103  $ret = $this->ctrl->forwardCommand($stgui);
104 
105  $this->tabs->activateSubTab('start');
106  $this->tabs->removeSubTab('manage');
107  break;
108 
109  case 'ilconditionhandlergui':
110 
111  $this->ctrl->saveParameterByClass('ilconditionhandlergui', 'objective_id');
112 
113  $this->tabs->clearTargets();
114  $this->tabs->setBackTarget(
115  $this->lng->txt('back'),
116  $this->ctrl->getLinkTarget($this, 'listObjectives')
117  );
118 
119  $cond = new ilConditionHandlerGUI();
120  $cond->setBackButtons(array());
121  $cond->setAutomaticValidation(false);
122  $cond->setTargetType("lobj");
123  $cond->setTargetRefId($this->getParentObject()->getRefId());
124  $cond->setTargetId($this->initObjectiveIdFromQuery());
125 
126  // objective
127  $obj = new ilCourseObjective($this->getParentObject(), $this->initObjectiveIdFromQuery());
128  $cond->setTargetTitle($obj->getTitle());
129  $this->ctrl->forwardCommand($cond);
130  break;
131 
132  case 'illopagegui':
133  $this->ctrl->saveParameterByClass('illopagegui', 'objective_id');
134 
135  $this->tabs->clearTargets();
136  $this->tabs->setBackTarget(
137  $this->lng->txt('back'),
138  $this->ctrl->getLinkTarget($this, 'listObjectives')
139  );
140 
141  $objtv_id = $this->initObjectiveIdFromQuery();
142 
143  if (!ilLOPage::_exists('lobj', $objtv_id)) {
144  // doesn't exist -> create new one
145  $new_page_object = new ilLOPage();
146  $new_page_object->setParentId($objtv_id);
147  $new_page_object->setId($objtv_id);
148  $new_page_object->createFromXML();
149  unset($new_page_object);
150  }
151 
152  $this->ctrl->setReturn($this, 'listObjectives');
153  $pgui = new ilLOPageGUI($objtv_id);
154  $pgui->setPresentationTitle(ilCourseObjective::lookupObjectiveTitle($objtv_id));
155 
156  $pgui->setStyleId($this->content_style_domain->getEffectiveStyleId());
157 
158  // #14895
159  $this->tpl->setCurrentBlock("ContentStyle");
160  $this->tpl->setVariable(
161  "LOCATION_CONTENT_STYLESHEET",
162  ilObjStyleSheet::getContentStylePath($this->content_style_domain->getEffectiveStyleId())
163  );
164  $this->tpl->parseCurrentBlock();
165 
166  $ret = $this->ctrl->forwardCommand($pgui);
167  if ($ret) {
168  $this->tpl->setContent($ret);
169  }
170  break;
171 
172  default:
173  if (!$cmd) {
174  // get first unaccomplished step
175  $cmd = ilLOEditorStatus::getInstance($this->getParentObject())->getFirstFailedStep();
176  }
177  $this->$cmd();
178 
179  break;
180  }
181  }
This file is part of ILIAS, a powerful learning management system published by ILIAS open source e-Le...
setTabs(string $a_section='')
class ilobjcourseobjectivesgui
static _exists(string $a_parent_type, int $a_id, string $a_lang="", bool $a_no_cache=false)
Checks whether page exists.
This file is part of ILIAS, a powerful learning management system published by ILIAS open source e-Le...
static getInstance(ilObject $a_parent)
static lookupObjectiveTitle(int $a_objective_id, bool $a_add_description=false)
This file is part of ILIAS, a powerful learning management system published by ILIAS open source e-Le...
static getContentStylePath(int $a_style_id, bool $add_random=true, bool $add_token=true)
get content style path static (to avoid full reading)
Class ilContainerStartObjectsGUI.
+ Here is the call graph for this function:

◆ getParentGUI()

ilLOEditorGUI::getParentGUI ( )

Definition at line 229 of file class.ilLOEditorGUI.php.

References $parent_gui.

230  {
231  return $this->parent_gui;
232  }
Class ilObjCourseGUI.
ilObjCourseGUI $parent_gui

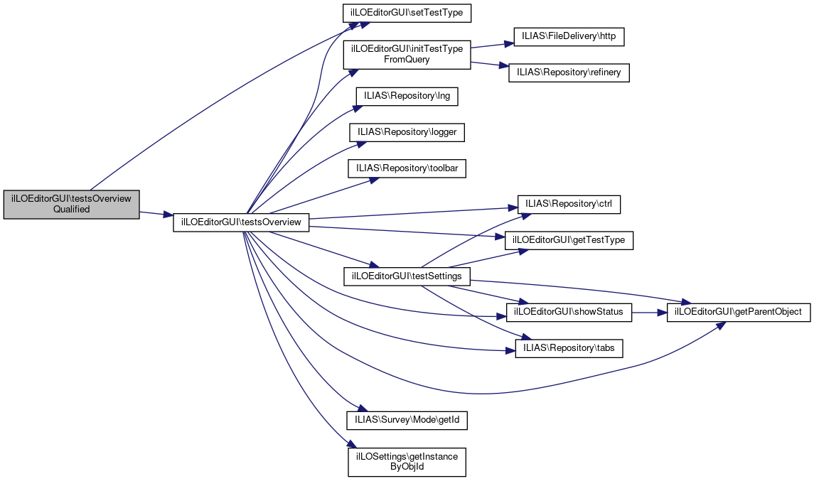
◆ getParentObject()

◆ getSettings()

ilLOEditorGUI::getSettings ( )

Definition at line 234 of file class.ilLOEditorGUI.php.

References $settings.

Referenced by initSettingsForm(), saveTest(), and updateStartObjects().

234  : ilLOSettings
235  {
236  return $this->settings;
237  }
ilLOSettings $settings
Settings for LO courses.
+ Here is the caller graph for this function:

◆ getTestType()

ilLOEditorGUI::getTestType ( )

Definition at line 244 of file class.ilLOEditorGUI.php.

References $test_type.

Referenced by confirmDeleteTest(), confirmDeleteTests(), deleteTest(), deleteTests(), saveMultiTestAssignment(), saveTest(), testAssignment(), testOverview(), testSettings(), and testsOverview().

244  : int
245  {
246  return $this->test_type;
247  }
+ Here is the caller graph for this function:

◆ initObjectiveIdFromQuery()

ilLOEditorGUI::initObjectiveIdFromQuery ( )
protected

Definition at line 183 of file class.ilLOEditorGUI.php.

References ILIAS\FileDelivery\http(), and ILIAS\Repository\refinery().

Referenced by executeCommand().

183  : int
184  {
185  if ($this->http->wrapper()->query()->has('objective_id')) {
186  return $this->http->wrapper()->query()->retrieve(
187  'objective_id',
188  $this->refinery->kindlyTo()->int()
189  );
190  }
191  return 0;
192  }
static http()
Fetches the global http state from ILIAS.
+ Here is the call graph for this function:
+ Here is the caller graph for this function:

◆ initObjectiveIdsFromPost()

ilLOEditorGUI::initObjectiveIdsFromPost ( )
protected

Definition at line 194 of file class.ilLOEditorGUI.php.

References ILIAS\FileDelivery\http(), and ILIAS\Repository\refinery().

Referenced by activateObjectives(), and deactivateObjectives().

194  : array
195  {
196  if ($this->http->wrapper()->post()->has('objective')) {
197  return $this->http->wrapper()->post()->retrieve(
198  'objective',
199  $this->refinery->kindlyTo()->listOf(
200  $this->refinery->kindlyTo()->int()
201  )
202  );
203  }
204  return [];
205  }
static http()
Fetches the global http state from ILIAS.
+ Here is the call graph for this function:
+ Here is the caller graph for this function:

◆ initSettingsForm()

ilLOEditorGUI::initSettingsForm ( )
protected

Init settings form.

Definition at line 368 of file class.ilLOEditorGUI.php.

References ILIAS\Repository\ctrl(), getSettings(), ilLOSettings\HIDE_PASSED_OBJECTIVE_QST, ILIAS\Repository\lng(), ilLOSettings\MARK_PASSED_OBJECTIVE_QST, ilFormPropertyGUI\setRequired(), ilRadioGroupInputGUI\setValue(), ilLOSettings\TYPE_INITIAL_NONE, ilLOSettings\TYPE_INITIAL_PLACEMENT_ALL, ilLOSettings\TYPE_INITIAL_PLACEMENT_SELECTED, ilLOSettings\TYPE_INITIAL_QUALIFYING_ALL, ilLOSettings\TYPE_INITIAL_QUALIFYING_SELECTED, ilLOSettings\TYPE_QUALIFYING_ALL, and ilLOSettings\TYPE_QUALIFYING_SELECTED.

Referenced by saveSettings(), and settings().

369  {
370  $form = new ilPropertyFormGUI();
371  $form->setFormAction($this->ctrl->getFormAction($this));
372  $form->setTitle($this->lng->txt('crs_loc_settings_tbl'));
373 
374  // initial test
375  $type_selector = new ilRadioGroupInputGUI($this->lng->txt('crs_loc_settings_it_type'), 'ittype');
376  $type_selector->setRequired(true);
377  $type_selector->setValue((string) $this->getSettings()->getInitialTestType());
378 
379  $type_ipa = new ilRadioOption(
380  $this->lng->txt('crs_loc_settings_type_it_placement_all'),
382  );
383  $type_ipa->setInfo($this->lng->txt('crs_loc_settings_type_it_placement_all_info'));
384  $type_selector->addOption($type_ipa);
385 
386  $start_ip = new ilCheckboxInputGUI($this->lng->txt('crs_loc_settings_it_start_object'), 'start_ip');
387  $start_ip->setValue((string) 1);
388  $start_ip->setChecked($this->getSettings()->isInitialTestStart());
389  $type_ipa->addSubItem($start_ip);
390 
391  $type_ips = new ilRadioOption(
392  $this->lng->txt('crs_loc_settings_type_it_placement_sel'),
394  );
395  $type_ips->setInfo($this->lng->txt('crs_loc_settings_type_it_placement_sel_info'));
396  $type_selector->addOption($type_ips);
397 
398  $type_iqa = new ilRadioOption(
399  $this->lng->txt('crs_loc_settings_type_it_qualifying_all'),
401  );
402  $type_iqa->setInfo($this->lng->txt('crs_loc_settings_type_it_qualifying_all_info'));
403  $type_selector->addOption($type_iqa);
404 
405  $start_iq = new ilCheckboxInputGUI($this->lng->txt('crs_loc_settings_it_start_object'), 'start_iq');
406  $start_iq->setValue('1');
407  $start_iq->setChecked($this->getSettings()->isInitialTestStart());
408  $type_iqa->addSubItem($start_iq);
409 
410  $type_iqs = new ilRadioOption(
411  $this->lng->txt('crs_loc_settings_type_it_qualifying_sel'),
413  );
414  $type_iqs->setInfo($this->lng->txt('crs_loc_settings_type_it_qualifying_sel_info'));
415  $type_selector->addOption($type_iqs);
416 
417  $type_ino = new ilRadioOption(
418  $this->lng->txt('crs_loc_settings_type_it_none'),
420  );
421  $type_ino->setInfo($this->lng->txt('crs_loc_settings_type_it_none_info'));
422  $type_selector->addOption($type_ino);
423 
424  $form->addItem($type_selector);
425 
426  // qualifying test
427  $qt_selector = new ilRadioGroupInputGUI($this->lng->txt('crs_loc_settings_qt_all'), 'qttype');
428  $qt_selector->setRequired(true);
429  $qt_selector->setValue((string) $this->getSettings()->getQualifyingTestType());
430 
431  $type_qa = new ilRadioOption(
432  $this->lng->txt('crs_loc_settings_type_q_all'),
434  );
435  $type_qa->setInfo($this->lng->txt('crs_loc_settings_type_q_all_info'));
436  $qt_selector->addOption($type_qa);
437 
438  $start_q = new ilCheckboxInputGUI($this->lng->txt('crs_loc_settings_qt_start_object'), 'start_q');
439  $start_q->setValue('1');
440  $start_q->setChecked($this->getSettings()->isQualifyingTestStart());
441  $type_qa->addSubItem($start_q);
442 
443  $passed_mode = new ilRadioGroupInputGUI($this->lng->txt('crs_loc_settings_passed_mode'), 'passed_mode');
444  $passed_mode->setValue(
445  (string) ($this->getSettings()->getPassedObjectiveMode() ?: ilLOSettings::HIDE_PASSED_OBJECTIVE_QST)
446  );
447 
448  $passed_mode->addOption(
449  new ilRadioOption(
450  $this->lng->txt('crs_loc_settings_passed_mode_hide'),
452  )
453  );
454  $passed_mode->addOption(
455  new ilRadioOption(
456  $this->lng->txt('crs_loc_settings_passed_mode_mark'),
458  )
459  );
460  $type_qa->addSubItem($passed_mode);
461 
462  $type_qs = new ilRadioOption(
463  $this->lng->txt('crs_loc_settings_type_q_selected'),
465  );
466  $type_qs->setInfo($this->lng->txt('crs_loc_settings_type_q_selected_info'));
467  $qt_selector->addOption($type_qs);
468 
469  $form->addItem($qt_selector);
470 
471  // reset results
472  $reset = new ilCheckboxInputGUI($this->lng->txt('crs_loc_settings_reset'), 'reset');
473  $reset->setValue('1');
474  $reset->setChecked($this->getSettings()->isResetResultsEnabled());
475  $reset->setOptionTitle($this->lng->txt('crs_loc_settings_reset_enable'));
476  $reset->setInfo($this->lng->txt('crs_loc_settings_reset_enable_info'));
477  $form->addItem($reset);
478 
479  $form->addCommandButton('saveSettings', $this->lng->txt('save'));
480  return $form;
481  }
This file is part of ILIAS, a powerful learning management system published by ILIAS open source e-Le...
const TYPE_INITIAL_QUALIFYING_SELECTED
const HIDE_PASSED_OBJECTIVE_QST
This class represents a property in a property form.
const MARK_PASSED_OBJECTIVE_QST
setRequired(bool $a_required)
const TYPE_INITIAL_QUALIFYING_ALL
const TYPE_INITIAL_PLACEMENT_ALL
const TYPE_QUALIFYING_SELECTED
const TYPE_INITIAL_PLACEMENT_SELECTED
+ Here is the call graph for this function:
+ Here is the caller graph for this function:

◆ initSimpleObjectiveForm()

ilLOEditorGUI::initSimpleObjectiveForm ( )
protected

Definition at line 1053 of file class.ilLOEditorGUI.php.

References $txt, ILIAS\Repository\ctrl(), and ILIAS\Repository\lng().

Referenced by saveObjectiveCreation(), and showObjectiveCreation().

1054  {
1055  $form = new ilPropertyFormGUI();
1056  $form->setTitle($this->lng->txt('crs_loc_form_create_objectives'));
1057  $form->setFormAction($this->ctrl->getFormAction($this));
1058 
1059  $txt = new ilTextWizardInputGUI($this->lng->txt('crs_objectives'), 'objectives');
1060  $txt->setValues(array(0 => ''));
1061  $txt->setRequired(true);
1062  $form->addItem($txt);
1063 
1064  $form->addCommandButton('saveObjectiveCreation', $this->lng->txt('save'));
1065  return $form;
1066  }
$txt
Definition: error.php:30
This class represents a text wizard property in a property form.
+ Here is the call graph for this function:
+ Here is the caller graph for this function:

◆ initTestTypeFromQuery()

ilLOEditorGUI::initTestTypeFromQuery ( )
protected

Definition at line 207 of file class.ilLOEditorGUI.php.

References ILIAS\FileDelivery\http(), and ILIAS\Repository\refinery().

Referenced by confirmDeleteTest(), confirmDeleteTests(), deleteTest(), deleteTests(), saveMultiTestAssignment(), saveTest(), testAssignment(), testOverview(), and testsOverview().

207  : int
208  {
209  if ($this->http->wrapper()->query()->has('tt')) {
210  return $this->http->wrapper()->query()->retrieve(
211  'tt',
212  $this->refinery->kindlyTo()->int()
213  );
214  }
215  return 0;
216  }
static http()
Fetches the global http state from ILIAS.
+ Here is the call graph for this function:
+ Here is the caller graph for this function:

◆ listObjectives()

ilLOEditorGUI::listObjectives ( )
protected

Definition at line 1015 of file class.ilLOEditorGUI.php.

References $objectives, ilCourseObjective\_getObjectiveIds(), ILIAS\Repository\ctrl(), ILIAS\Survey\Mode\getId(), getParentObject(), ILIAS\Repository\lng(), ilCourseObjectivesGUI\MODE_UNDEFINED, ilLOEditorStatus\SECTION_OBJECTIVES, ilSession\set(), showObjectiveCreation(), showStatus(), ILIAS\Repository\tabs(), and ILIAS\Repository\toolbar().

Referenced by returnFromObjectives(), and saveSorting().

1015  : void
1016  {
1018  $this->tabs->activateSubTab('objectives');
1019 
1021  $this->getParentObject()->getId(),
1022  false
1023  );
1024 
1025  if ($objectives === []) {
1026  $this->showObjectiveCreation();
1027  return;
1028  }
1029 
1030  $this->toolbar->addButton(
1031  $this->lng->txt('crs_add_objective'),
1032  $this->ctrl->getLinkTargetByClass('ilcourseobjectivesgui', "create")
1033  );
1034 
1035  $table = new ilCourseObjectivesTableGUI($this, $this->getParentObject());
1036  $table->setTitle($this->lng->txt('crs_objectives'), '', $this->lng->txt('crs_objectives'));
1037  $table->parse($objectives);
1038  $this->tpl->setContent($table->getHTML());
1039 
1041  }
static _getObjectiveIds(int $course_id, bool $a_activated_only=false)
showStatus(int $a_section)
showObjectiveCreation(ilPropertyFormGUI $form=null)
$objectives
This file is part of ILIAS, a powerful learning management system published by ILIAS open source e-Le...
static set(string $a_var, $a_val)
Set a value.
+ Here is the call graph for this function:
+ Here is the caller graph for this function:

◆ materials()

ilLOEditorGUI::materials ( )
protected

Definition at line 483 of file class.ilLOEditorGUI.php.

References ILIAS\Repository\lng(), ilLOEditorStatus\SECTION_MATERIALS, showStatus(), and ILIAS\Repository\tabs().

483  : void
484  {
485  $this->tabs->activateSubTab('materials');
486 
487  $this->parent_gui->renderAddNewItem('itgr');
488 
489  $this->tpl->setOnScreenMessage(
490  'info',
491  $this->lng->txt('crs_objective_status_materials_info')
492  );
493 
495  }
showStatus(int $a_section)
+ Here is the call graph for this function:

◆ returnFromObjectives()

ilLOEditorGUI::returnFromObjectives ( )
protected

Definition at line 218 of file class.ilLOEditorGUI.php.

References listObjectives(), ilCourseObjectivesGUI\MODE_UNDEFINED, and ilSession\set().

218  : void
219  {
221  $this->listObjectives();
222  }
static set(string $a_var, $a_val)
Set a value.
+ Here is the call graph for this function:

◆ saveMultiTestAssignment()

ilLOEditorGUI::saveMultiTestAssignment ( )
protected

Definition at line 879 of file class.ilLOEditorGUI.php.

References ILIAS\Repository\ctrl(), ILIAS\Survey\Mode\getId(), ilLOSettings\getInstanceByObjId(), getParentObject(), getTestType(), initTestTypeFromQuery(), ILIAS\Repository\lng(), setTestType(), testAssignment(), updateMaterialAssignments(), and updateStartObjects().

879  : void
880  {
881  $this->ctrl->setParameter($this, 'tt', $this->initTestTypeFromQuery());
882  $this->setTestType($this->initTestTypeFromQuery());
883 
885 
886  $form_helper = new ilLOTestAssignmentForm($this, $this->getParentObject(), $this->getTestType());
887  $form = $form_helper->initForm(true);
888 
889  if ($form->checkInput()) {
890  $mode = $form->getInput('mode');
891 
892  if ($mode == self::TEST_NEW) {
893  $tst = new ilObjTest();
894  $tst->setType('tst');
895  $tst->setTitle($form->getInput('title'));
896  $tst->setDescription($form->getInput('desc'));
897  $tst->create();
898  $tst->saveToDb();
899  $tst->createReference();
900  $tst->putInTree($this->getParentObject()->getRefId());
901  $tst->setPermissions($this->getParentObject()->getRefId());
902  $general_settings = $tst->getMainSettings()->getGeneralSettings()->withQuestionSetType($form->getInput('qtype'));
903  $tst->getMainSettingsRepository()->store(
904  $tst->getMainSettings()->withGeneralSettings($general_settings)
905  );
906 
907  $assignment = new ilLOTestAssignment();
908  $assignment->setContainerId($this->getParentObject()->getId());
909  $assignment->setAssignmentType($this->getTestType());
910  $assignment->setObjectiveId((int) $form->getInput('objective'));
911  $assignment->setTestRefId($tst->getRefId());
912  $assignment->save();
913  } else {
914  $assignment = new ilLOTestAssignment();
915  $assignment->setContainerId($this->getParentObject()->getId());
916  $assignment->setAssignmentType($this->getTestType());
917  $assignment->setObjectiveId((int) $form->getInput('objective'));
918  $assignment->setTestRefId((int) $form->getInput('tst'));
919  $assignment->save();
920 
921  $tst = new ilObjTest((int) $form->getInput('tst'), true);
922  $tst->saveToDb();
923  }
924 
925  // deassign as objective material
926  if ($tst instanceof ilObjTest) {
927  $this->updateMaterialAssignments($tst);
928  }
929  $this->updateStartObjects();
930 
931  $this->main_tpl->setOnScreenMessage('success', $this->lng->txt('settings_saved'));
932  $this->ctrl->redirect($this, 'testsOverview');
933  }
934 
935  // Error
936  $this->main_tpl->setOnScreenMessage('failure', $this->lng->txt('err_check_input'));
937  $form->setValuesByPost();
938  $this->testAssignment($form);
939  }
ilLOSettings $settings
setTestType(int $a_type)
updateMaterialAssignments(ilObjTest $test)
static getInstanceByObjId(int $a_obj_id)
This file is part of ILIAS, a powerful learning management system published by ILIAS open source e-Le...
testAssignment(ilPropertyFormGUI $form=null)
+ Here is the call graph for this function:

◆ saveObjectiveCreation()

ilLOEditorGUI::saveObjectiveCreation ( )
protected

Definition at line 1068 of file class.ilLOEditorGUI.php.

References ILIAS\Repository\ctrl(), getParentObject(), initSimpleObjectiveForm(), ILIAS\Repository\lng(), ilLOEditorStatus\SECTION_OBJECTIVES, showObjectiveCreation(), showStatus(), and ILIAS\Repository\tabs().

1068  : void
1069  {
1070  $form = $this->initSimpleObjectiveForm();
1071  if ($form->checkInput()) {
1072  foreach ((array) $form->getInput('objectives') as $title) {
1073  $obj = new ilCourseObjective($this->getParentObject());
1074  $obj->setActive(true);
1075  $obj->setTitle($title);
1076  $obj->add();
1077  }
1078  $this->main_tpl->setOnScreenMessage('success', $this->lng->txt('settings_saved'), true);
1079  $this->ctrl->redirect($this, '');
1080  }
1081 
1082  $form->setValuesByPost();
1083  $this->tabs->activateSubTab('objectives');
1085  $this->showObjectiveCreation($form);
1086  }
showStatus(int $a_section)
showObjectiveCreation(ilPropertyFormGUI $form=null)
This file is part of ILIAS, a powerful learning management system published by ILIAS open source e-Le...
+ Here is the call graph for this function:

◆ saveSettings()

ilLOEditorGUI::saveSettings ( )
protected

Definition at line 299 of file class.ilLOEditorGUI.php.

References ilLPStatusWrapper\_refreshStatus(), ILIAS\Repository\ctrl(), ILIAS\Survey\Mode\getId(), ilLOSettings\getInitialTestType(), ilLOSettings\getInstanceByObjId(), getParentObject(), ilLOSettings\getQualifyingTestType(), initSettingsForm(), ilLOSettings\isQualifyingTestStart(), ILIAS\Repository\lng(), ilLOSettings\resetResults(), ilLOSettings\setInitialTestAsStart(), ilLOSettings\setInitialTestType(), ilLOSettings\setPassedObjectiveMode(), ilLOSettings\setQualifyingTestAsStart(), ilLOSettings\setQualifyingTestType(), settings(), ilLOSettings\TYPE_INITIAL_NONE, ilLOSettings\TYPE_INITIAL_PLACEMENT_ALL, ilLOSettings\TYPE_INITIAL_PLACEMENT_SELECTED, ilLOSettings\TYPE_INITIAL_QUALIFYING_ALL, ilLOSettings\TYPE_INITIAL_QUALIFYING_SELECTED, ilLOSettings\TYPE_QUALIFYING_ALL, ilLOSettings\TYPE_QUALIFYING_SELECTED, ilLOSettings\update(), updateStartObjects(), and updateTestAssignments().

299  : void
300  {
301  $form = $this->initSettingsForm();
302  if ($form->checkInput()) {
304  $settings->setInitialTestType((int) $form->getInput('ittype'));
305  switch ($settings->getInitialTestType()) {
307  $settings->setInitialTestAsStart((bool) $form->getInput('start_ip'));
308  break;
309 
312  break;
313 
315  $settings->setInitialTestAsStart((bool) $form->getInput('start_iq'));
316  break;
317 
320  break;
321 
324  break;
325  }
326 
327  $settings->setQualifyingTestType((int) $form->getInput('qttype'));
328  switch ($settings->getQualifyingTestType()) {
330  $settings->setQualifyingTestAsStart((bool) $form->getInput('start_q'));
331  break;
332 
335  break;
336  }
337 
338  $settings->resetResults((bool) $form->getInput('reset'));
339  $settings->setPassedObjectiveMode((int) $form->getInput('passed_mode'));
340 
341  if (
344  ) {
346  $this->main_tpl->setOnScreenMessage('info', $this->lng->txt('crs_loc_settings_err_qstart'), true);
347  }
348 
349  $settings->update();
350  $this->updateStartObjects();
352 
354 
355  $this->main_tpl->setOnScreenMessage('success', $this->lng->txt('settings_saved'), true);
356  $this->ctrl->redirect($this, 'settings');
357  }
358 
359  // Error
360  $this->main_tpl->setOnScreenMessage('failure', $this->lng->txt('err_check_input'));
361  $form->setValuesByPost();
362  $this->settings($form);
363  }
ilLOSettings $settings
setInitialTestAsStart(bool $a_type)
const TYPE_INITIAL_QUALIFYING_SELECTED
settings(?ilPropertyFormGUI $form=null)
initSettingsForm()
Init settings form.
setQualifyingTestType(int $a_type)
updateTestAssignments(ilLOSettings $settings)
resetResults(bool $a_status)
static _refreshStatus(int $a_obj_id, ?array $a_users=null)
static getInstanceByObjId(int $a_obj_id)
setPassedObjectiveMode(int $a_mode)
setQualifyingTestAsStart(bool $a_type)
const TYPE_INITIAL_QUALIFYING_ALL
const TYPE_INITIAL_PLACEMENT_ALL
const TYPE_QUALIFYING_SELECTED
setInitialTestType(int $a_type)
const TYPE_INITIAL_PLACEMENT_SELECTED
+ Here is the call graph for this function:

◆ saveSorting()

ilLOEditorGUI::saveSorting ( )
protected

Definition at line 1088 of file class.ilLOEditorGUI.php.

References getParentObject(), ILIAS\FileDelivery\http(), listObjectives(), ILIAS\Repository\lng(), and ILIAS\Repository\refinery().

1088  : void
1089  {
1090  $post_position = $this->http->wrapper()->post()->retrieve(
1091  'position',
1092  $this->refinery->kindlyTo()->dictOf(
1093  $this->refinery->kindlyTo()->string()
1094  )
1095  );
1096  asort($post_position, SORT_NUMERIC);
1097  $counter = 1;
1098  foreach ($post_position as $objective_id => $position) {
1099  $objective = new ilCourseObjective($this->getParentObject(), $objective_id);
1100  $objective->writePosition($counter++);
1101  }
1102  $this->main_tpl->setOnScreenMessage('success', $this->lng->txt('crs_objective_saved_sorting'));
1103  $this->listObjectives();
1104  }
static http()
Fetches the global http state from ILIAS.
This file is part of ILIAS, a powerful learning management system published by ILIAS open source e-Le...
+ Here is the call graph for this function:

◆ saveTest()

ilLOEditorGUI::saveTest ( )
protected

Definition at line 953 of file class.ilLOEditorGUI.php.

References ILIAS\Repository\ctrl(), ILIAS\Survey\Mode\getId(), ilLOSettings\getInstanceByObjId(), getParentObject(), getSettings(), ilLOSettings\getTestByType(), getTestType(), initTestTypeFromQuery(), ILIAS\Repository\lng(), setTestType(), testSettings(), updateMaterialAssignments(), and updateStartObjects().

953  : void
954  {
955  $this->ctrl->setParameter($this, 'tt', $this->initTestTypeFromQuery());
956  $this->setTestType($this->initTestTypeFromQuery());
957 
959 
960  $form_helper = new ilLOTestAssignmentForm($this, $this->getParentObject(), $this->getTestType());
961  $form = $form_helper->initForm(false);
962 
963  if ($form->checkInput()) {
964  $mode = $form->getInput('mode');
965 
966  if ($mode == self::TEST_NEW) {
967  $tst = new ilObjTest();
968  $tst->setType('tst');
969  $tst->setTitle($form->getInput('title'));
970  $tst->setDescription($form->getInput('desc'));
971  $tst->create();
972  $tst->saveToDb();
973  $tst->createReference();
974  $tst->putInTree($this->getParentObject()->getRefId());
975  $tst->setPermissions($this->getParentObject()->getRefId());
976  $general_settings = $tst->getMainSettings()->getGeneralSettings()->withQuestionSetType($form->getInput('qtype'));
977  $tst->getMainSettingsRepository()->store(
978  $tst->getMainSettings()->withGeneralSettings($general_settings)
979  );
980 
981  if ($this->getTestType() == self::TEST_TYPE_IT) {
982  $this->getSettings()->setInitialTest($tst->getRefId());
983  } else {
984  $this->getSettings()->setQualifiedTest($tst->getRefId());
985  }
986  $this->getSettings()->update();
987  } else {
988  if ($this->getTestType() == self::TEST_TYPE_IT) {
989  $this->getSettings()->setInitialTest((int) $form->getInput('tst'));
990  } else {
991  $this->getSettings()->setQualifiedTest((int) $form->getInput('tst'));
992  }
993 
994  $this->getSettings()->update();
995  $tst = new ilObjTest($settings->getTestByType($this->getTestType()), true);
996  $tst->saveToDb();
997  }
998 
999  // deassign as objective material
1000  if ($tst instanceof ilObjTest) {
1001  $this->updateMaterialAssignments($tst);
1002  }
1003  $this->updateStartObjects();
1004 
1005  $this->main_tpl->setOnScreenMessage('success', $this->lng->txt('settings_saved'));
1006  $this->ctrl->redirect($this, 'testOverview');
1007  }
1008 
1009  // Error
1010  $this->main_tpl->setOnScreenMessage('failure', $this->lng->txt('err_check_input'));
1011  $form->setValuesByPost();
1012  $this->testSettings($form);
1013  }
ilLOSettings $settings
getTestByType(int $a_type)
setTestType(int $a_type)
testSettings(ilPropertyFormGUI $form=null)
updateMaterialAssignments(ilObjTest $test)
static getInstanceByObjId(int $a_obj_id)
+ Here is the call graph for this function:

◆ setTabs()

ilLOEditorGUI::setTabs ( string  $a_section = '')
protected

Definition at line 1199 of file class.ilLOEditorGUI.php.

References ILIAS\Repository\ctrl(), ILIAS\Survey\Mode\getId(), ilLOSettings\getInitialTestType(), ilLOSettings\getInstanceByObjId(), getParentObject(), ilLOSettings\getQualifyingTestType(), ILIAS\Repository\lng(), ILIAS\Repository\tabs(), ilLOSettings\TYPE_INITIAL_PLACEMENT_ALL, ilLOSettings\TYPE_INITIAL_QUALIFYING_ALL, ilLOSettings\TYPE_QUALIFYING_ALL, ilLOSettings\TYPE_TEST_INITIAL, ilLOSettings\TYPE_TEST_QUALIFIED, ilLOSettings\worksWithInitialTest(), and ilLOSettings\worksWithStartObjects().

Referenced by executeCommand().

1199  : void
1200  {
1201  // objective settings
1202  $this->tabs->addSubTab(
1203  'settings',
1204  $this->lng->txt('settings'),
1205  $this->ctrl->getLinkTarget($this, 'settings')
1206  );
1207  // learning objectives
1208  $this->tabs->addSubTab(
1209  'objectives',
1210  $this->lng->txt('crs_loc_tab_objectives'),
1211  $this->ctrl->getLinkTarget($this, 'listObjectives')
1212  );
1213  // materials
1214  // tests
1217  if (
1220  ) {
1221  $this->ctrl->setParameter($this, 'tt', ilLOSettings::TYPE_TEST_INITIAL);
1222  $this->tabs->addSubTab(
1223  'itest',
1224  $this->lng->txt('crs_loc_tab_itest'),
1225  $this->ctrl->getLinkTarget($this, 'testOverview')
1226  );
1227  } else {
1228  $this->ctrl->setParameter($this, 'tt', ilLOSettings::TYPE_TEST_INITIAL);
1229  $this->tabs->addSubTab(
1230  'itests',
1231  $this->lng->txt('crs_loc_tab_itests'),
1232  $this->ctrl->getLinkTarget($this, 'testsOverview')
1233  );
1234  }
1235  }
1236 
1238  $this->ctrl->setParameter($this, 'tt', ilLOSettings::TYPE_TEST_QUALIFIED);
1239  $this->tabs->addSubTab(
1240  'qtest',
1241  $this->lng->txt('crs_loc_tab_qtest'),
1242  $this->ctrl->getLinkTarget($this, 'testOverview')
1243  );
1244  } else {
1245  $this->ctrl->setParameter($this, 'tt', ilLOSettings::TYPE_TEST_QUALIFIED);
1246  $this->tabs->addSubTab(
1247  'qtests',
1248  $this->lng->txt('crs_loc_tab_qtests'),
1249  $this->ctrl->getLinkTarget($this, 'testsOverview')
1250  );
1251  }
1252 
1254  $this->tabs->addSubTab(
1255  'start',
1256  $this->lng->txt('crs_loc_tab_start'),
1257  $this->ctrl->getLinkTargetByClass('ilcontainerstartobjectsgui', '')
1258  );
1259  }
1260 
1261  // Member view
1262  #ilMemberViewGUI::showMemberViewSwitch($this->getParentObject()->getRefId());
1263  }
worksWithInitialTest()
Check if the loc is configured for initial tests.
ilLOSettings $settings
static getInstanceByObjId(int $a_obj_id)
const TYPE_INITIAL_QUALIFYING_ALL
const TYPE_INITIAL_PLACEMENT_ALL
worksWithStartObjects()
Check if start objects are enabled.
+ Here is the call graph for this function:
+ Here is the caller graph for this function:

◆ setTestType()

ilLOEditorGUI::setTestType ( int  $a_type)

Definition at line 239 of file class.ilLOEditorGUI.php.

Referenced by confirmDeleteTest(), confirmDeleteTests(), deleteTest(), deleteTests(), saveMultiTestAssignment(), saveTest(), testAssignment(), testOverview(), testOverviewInitial(), testOverviewQualified(), testsOverview(), testsOverviewInitial(), and testsOverviewQualified().

239  : void
240  {
241  $this->test_type = $a_type;
242  }
+ Here is the caller graph for this function:

◆ settings()

ilLOEditorGUI::settings ( ?ilPropertyFormGUI  $form = null)
protected

Definition at line 249 of file class.ilLOEditorGUI.php.

References initSettingsForm(), ilLOEditorStatus\SECTION_SETTINGS, showStatus(), and ILIAS\Repository\tabs().

Referenced by __construct(), and saveSettings().

249  : void
250  {
251  if (!$form instanceof ilPropertyFormGUI) {
252  $form = $this->initSettingsForm();
253  }
254  $this->tabs->activateSubTab('settings');
255  $this->tpl->setContent($form->getHTML());
257  }
initSettingsForm()
Init settings form.
showStatus(int $a_section)
+ Here is the call graph for this function:
+ Here is the caller graph for this function:

◆ showObjectiveCreation()

ilLOEditorGUI::showObjectiveCreation ( ilPropertyFormGUI  $form = null)
protected

Definition at line 1043 of file class.ilLOEditorGUI.php.

References initSimpleObjectiveForm(), ilLOEditorStatus\SECTION_OBJECTIVES_NEW, showStatus(), and ILIAS\Repository\tabs().

Referenced by listObjectives(), and saveObjectiveCreation().

1043  : void
1044  {
1045  $this->tabs->activateSubTab('objectives');
1046  if (!$form instanceof ilPropertyFormGUI) {
1047  $form = $this->initSimpleObjectiveForm();
1048  }
1049  $this->tpl->setContent($form->getHTML());
1051  }
showStatus(int $a_section)
+ Here is the call graph for this function:
+ Here is the caller graph for this function:

◆ showStatus()

ilLOEditorGUI::showStatus ( int  $a_section)
protected

Definition at line 1191 of file class.ilLOEditorGUI.php.

References getParentObject().

Referenced by askDeleteObjectives(), confirmDeleteTest(), confirmDeleteTests(), listObjectives(), materials(), saveObjectiveCreation(), settings(), showObjectiveCreation(), testAssignment(), testOverview(), testSettings(), and testsOverview().

1191  : void
1192  {
1193  $status = new ilLOEditorStatus($this->getParentObject());
1194  $status->setSection($a_section);
1195  $status->setCmdClass($this);
1196  $this->tpl->setRightContent($status->getHTML());
1197  }
Presentation of the status of single steps during the configuration process.
+ Here is the call graph for this function:
+ Here is the caller graph for this function:

◆ testAssignment()

ilLOEditorGUI::testAssignment ( ilPropertyFormGUI  $form = null)
protected

Definition at line 818 of file class.ilLOEditorGUI.php.

References ILIAS\Repository\ctrl(), getParentObject(), getTestType(), initTestTypeFromQuery(), ilLOEditorStatus\SECTION_ITES, ilLOEditorStatus\SECTION_QTEST, setTestType(), showStatus(), ILIAS\Repository\tabs(), ilLOSettings\TYPE_TEST_INITIAL, ilLOSettings\TYPE_TEST_QUALIFIED, and ilLOSettings\TYPE_TEST_UNDEFINED.

Referenced by saveMultiTestAssignment().

818  : void
819  {
821  $this->setTestType($this->initTestTypeFromQuery());
822  }
823  $this->ctrl->setParameter($this, 'tt', $this->getTestType());
824 
825  switch ($this->getTestType()) {
827  $this->tabs->activateSubTab('itests');
828  break;
829 
831  $this->tabs->activateSubTab('qtests');
832  break;
833  }
834  if (!$form instanceof ilPropertyFormGUI) {
835  $form_helper = new ilLOTestAssignmentForm($this, $this->getParentObject(), $this->getTestType());
836  $form = $form_helper->initForm(true);
837  }
838  $this->tpl->setContent($form->getHTML());
839 
840  $this->showStatus(
841  ($this->getTestType() == self::TEST_TYPE_IT) ?
844  );
845  }
setTestType(int $a_type)
showStatus(int $a_section)
+ Here is the call graph for this function:
+ Here is the caller graph for this function:

◆ testOverview()

ilLOEditorGUI::testOverview ( )
protected

Show test overview.

Definition at line 559 of file class.ilLOEditorGUI.php.

References ILIAS\Repository\ctrl(), ILIAS\Survey\Mode\getId(), ilLOSettings\getInstanceByObjId(), getParentObject(), ilLOSettings\getTestByType(), getTestType(), initTestTypeFromQuery(), ILIAS\Repository\logger(), ilLOEditorStatus\SECTION_ITES, ilLOEditorStatus\SECTION_QTEST, setTestType(), showStatus(), ILIAS\Repository\tabs(), TEST_TYPE_IT, testSettings(), ilLOSettings\TYPE_TEST_INITIAL, ilLOSettings\TYPE_TEST_QUALIFIED, and ilLOSettings\TYPE_TEST_UNDEFINED.

Referenced by testOverviewInitial(), and testOverviewQualified().

559  : void
560  {
562  $this->setTestType($this->initTestTypeFromQuery());
563  }
564  $this->ctrl->setParameter($this, 'tt', $this->getTestType());
565 
567  switch ($this->getTestType()) {
569  $this->tabs->activateSubTab('itest');
570  break;
571 
573  $this->tabs->activateSubTab('qtest');
574  break;
575  }
576 
577  // Check if test is assigned
578  if (!$settings->getTestByType($this->getTestType())) {
579  $this->testSettings();
580  return;
581  }
582 
583  try {
584  $table = new ilLOTestAssignmentTableGUI(
585  $this,
586  'testOverview',
587  $this->getParentObject()->getId(),
588  $this->getTestType()
589  );
590  $table->init();
591  $table->parse(ilLOSettings::getInstanceByObjId($this->getParentObject()->getId())->getTestByType($this->getTestType()));
592  $this->tpl->setContent($table->getHTML());
593 
594  $this->showStatus(
598  );
599  } catch (ilLOInvalidConfigurationException $ex) {
600  $this->logger->debug(': Show new assignment screen because of : ' . $ex->getMessage());
601  $this->testSettings();
602  }
603  }
ilLOSettings $settings
getTestByType(int $a_type)
setTestType(int $a_type)
showStatus(int $a_section)
testSettings(ilPropertyFormGUI $form=null)
This file is part of ILIAS, a powerful learning management system published by ILIAS open source e-Le...
This file is part of ILIAS, a powerful learning management system published by ILIAS open source e-Le...
static getInstanceByObjId(int $a_obj_id)
+ Here is the call graph for this function:
+ Here is the caller graph for this function:

◆ testOverviewInitial()

ilLOEditorGUI::testOverviewInitial ( )
protected

Definition at line 605 of file class.ilLOEditorGUI.php.

References setTestType(), testOverview(), and ilLOSettings\TYPE_TEST_INITIAL.

605  : void
606  {
608  $this->testOverview();
609  }
testOverview()
Show test overview.
setTestType(int $a_type)
+ Here is the call graph for this function:

◆ testOverviewQualified()

ilLOEditorGUI::testOverviewQualified ( )
protected

Definition at line 611 of file class.ilLOEditorGUI.php.

References setTestType(), testOverview(), and ilLOSettings\TYPE_TEST_QUALIFIED.

611  : void
612  {
614  $this->testOverview();
615  }
testOverview()
Show test overview.
setTestType(int $a_type)
+ Here is the call graph for this function:

◆ testSettings()

ilLOEditorGUI::testSettings ( ilPropertyFormGUI  $form = null)
protected

Definition at line 847 of file class.ilLOEditorGUI.php.

References ILIAS\Repository\ctrl(), getParentObject(), getTestType(), ilLOEditorStatus\SECTION_ITES, ilLOEditorStatus\SECTION_QTEST, showStatus(), ILIAS\Repository\tabs(), ilLOSettings\TYPE_TEST_INITIAL, and ilLOSettings\TYPE_TEST_QUALIFIED.

Referenced by saveTest(), testOverview(), and testsOverview().

847  : void
848  {
849  $this->ctrl->setParameter($this, 'tt', $this->getTestType());
850  switch ($this->getTestType()) {
852  $this->tabs->activateSubTab('itest');
853  break;
854 
856  $this->tabs->activateSubTab('qtest');
857  break;
858  }
859 
860  if (!$form instanceof ilPropertyFormGUI) {
861  $form_helper = new ilLOTestAssignmentForm($this, $this->getParentObject(), $this->getTestType());
862  $form = $form_helper->initForm(false);
863  }
864  $this->tpl->setContent($form->getHTML());
865 
866  $this->showStatus(
867  ($this->getTestType() == self::TEST_TYPE_IT) ?
870  );
871  }
showStatus(int $a_section)
+ Here is the call graph for this function:
+ Here is the caller graph for this function:

◆ testsOverview()

ilLOEditorGUI::testsOverview ( )
protected

Definition at line 497 of file class.ilLOEditorGUI.php.

References ILIAS\Repository\ctrl(), ILIAS\Survey\Mode\getId(), ilLOSettings\getInstanceByObjId(), getParentObject(), getTestType(), initTestTypeFromQuery(), ILIAS\Repository\lng(), ILIAS\Repository\logger(), ilLOEditorStatus\SECTION_ITES, ilLOEditorStatus\SECTION_QTEST, setTestType(), showStatus(), ILIAS\Repository\tabs(), TEST_TYPE_IT, testSettings(), ILIAS\Repository\toolbar(), ilLOTestAssignmentTableGUI\TYPE_MULTIPLE_ASSIGNMENTS, ilLOSettings\TYPE_TEST_INITIAL, ilLOSettings\TYPE_TEST_QUALIFIED, and ilLOSettings\TYPE_TEST_UNDEFINED.

Referenced by testsOverviewInitial(), and testsOverviewQualified().

497  : void
498  {
500  $this->setTestType($this->initTestTypeFromQuery());
501  }
502  $this->ctrl->setParameter($this, 'tt', $this->getTestType());
503 
504  $this->toolbar->setFormAction($this->ctrl->getFormAction($this));
505  $this->toolbar->addButton(
506  $this->lng->txt('crs_loc_btn_new_assignment'),
507  $this->ctrl->getLinkTarget($this, 'testAssignment')
508  );
509 
511  switch ($this->getTestType()) {
513  $this->tabs->activateSubTab('itests');
514  break;
515 
517  $this->tabs->activateSubTab('qtests');
518  break;
519  }
520 
521  try {
522  $table = new ilLOTestAssignmentTableGUI(
523  $this,
524  'testsOverview',
525  $this->getParentObject()->getId(),
526  $this->getTestType(),
528  );
529  $table->init();
530  $table->parseMultipleAssignments();
531  $this->tpl->setContent($table->getHTML());
532 
533  $this->showStatus(
537  );
538  } catch (ilLOInvalidConfigurationException $ex) {
539  $this->logger->debug(': Show new assignment screen because of : ' . $ex->getMessage());
540  $this->testSettings();
541  }
542  }
ilLOSettings $settings
setTestType(int $a_type)
showStatus(int $a_section)
testSettings(ilPropertyFormGUI $form=null)
This file is part of ILIAS, a powerful learning management system published by ILIAS open source e-Le...
This file is part of ILIAS, a powerful learning management system published by ILIAS open source e-Le...
static getInstanceByObjId(int $a_obj_id)
+ Here is the call graph for this function:
+ Here is the caller graph for this function:

◆ testsOverviewInitial()

ilLOEditorGUI::testsOverviewInitial ( )
protected

Definition at line 544 of file class.ilLOEditorGUI.php.

References setTestType(), testsOverview(), and ilLOSettings\TYPE_TEST_INITIAL.

544  : void
545  {
547  $this->testsOverview();
548  }
setTestType(int $a_type)
+ Here is the call graph for this function:

◆ testsOverviewQualified()

ilLOEditorGUI::testsOverviewQualified ( )
protected

Definition at line 550 of file class.ilLOEditorGUI.php.

References setTestType(), testsOverview(), and ilLOSettings\TYPE_TEST_QUALIFIED.

550  : void
551  {
553  $this->testsOverview();
554  }
setTestType(int $a_type)
+ Here is the call graph for this function:

◆ updateMaterialAssignments()

ilLOEditorGUI::updateMaterialAssignments ( ilObjTest  $test)
protected

Definition at line 941 of file class.ilLOEditorGUI.php.

References ilCourseObjective\_getObjectiveIds(), ILIAS\Survey\Mode\getId(), getParentObject(), and ilObject\getRefId().

Referenced by saveMultiTestAssignment(), and saveTest().

941  : void
942  {
943  foreach (ilCourseObjective::_getObjectiveIds($this->getParentObject()->getId()) as $objective_id) {
944  $materials = new ilCourseObjectiveMaterials($objective_id);
945  foreach ($materials->getMaterials() as $material) {
946  if ($material['ref_id'] == $test->getRefId()) {
947  $materials->delete($material['lm_ass_id']);
948  }
949  }
950  }
951  }
static _getObjectiveIds(int $course_id, bool $a_activated_only=false)
class ilCourseObjectiveMaterials
+ Here is the call graph for this function:
+ Here is the caller graph for this function:

◆ updateStartObjects()

ilLOEditorGUI::updateStartObjects ( )
protected

Definition at line 873 of file class.ilLOEditorGUI.php.

References ILIAS\Survey\Mode\getId(), getParentObject(), and getSettings().

Referenced by saveMultiTestAssignment(), saveSettings(), and saveTest().

873  : void
874  {
875  $start = new ilContainerStartObjects(0, $this->getParentObject()->getId());
876  $this->getSettings()->updateStartObjects($start);
877  }
This file is part of ILIAS, a powerful learning management system published by ILIAS open source e-Le...
+ Here is the call graph for this function:
+ Here is the caller graph for this function:

◆ updateTestAssignments()

ilLOEditorGUI::updateTestAssignments ( ilLOSettings  $settings)
protected

Definition at line 267 of file class.ilLOEditorGUI.php.

References deleteAssignments(), ilLOSettings\getInitialTestType(), ilLOSettings\getQualifyingTestType(), ilLOSettings\setInitialTest(), ilLOSettings\setQualifiedTest(), ilLOSettings\TYPE_INITIAL_NONE, ilLOSettings\TYPE_INITIAL_PLACEMENT_ALL, ilLOSettings\TYPE_INITIAL_PLACEMENT_SELECTED, ilLOSettings\TYPE_INITIAL_QUALIFYING_ALL, ilLOSettings\TYPE_INITIAL_QUALIFYING_SELECTED, ilLOSettings\TYPE_QUALIFYING_ALL, ilLOSettings\TYPE_QUALIFYING_SELECTED, ilLOSettings\TYPE_TEST_INITIAL, ilLOSettings\TYPE_TEST_QUALIFIED, and ilLOSettings\update().

Referenced by saveSettings().

267  : void
268  {
269  switch ($settings->getInitialTestType()) {
271  $settings->setInitialTest(0);
273 
274  // no break
278 
279  break;
280 
283  $settings->setInitialTest(0);
284  break;
285  }
286 
287  switch ($settings->getQualifyingTestType()) {
290  break;
291 
293  $settings->setQualifiedTest(0);
294  break;
295  }
296  $settings->update();
297  }
const TYPE_INITIAL_QUALIFYING_SELECTED
setInitialTest(int $a_id)
deleteAssignments(int $a_type)
const TYPE_INITIAL_QUALIFYING_ALL
const TYPE_INITIAL_PLACEMENT_ALL
const TYPE_QUALIFYING_SELECTED
setQualifiedTest(int $a_id)
const TYPE_INITIAL_PLACEMENT_SELECTED
+ Here is the call graph for this function:
+ Here is the caller graph for this function:

Field Documentation

◆ $content_style_domain

ObjectFacade ilLOEditorGUI::$content_style_domain
private

Definition at line 52 of file class.ilLOEditorGUI.php.

◆ $ctrl

ilCtrlInterface ilLOEditorGUI::$ctrl
private

Definition at line 47 of file class.ilLOEditorGUI.php.

◆ $http

GlobalHttpState ilLOEditorGUI::$http
protected

Definition at line 53 of file class.ilLOEditorGUI.php.

◆ $lng

ilLanguage ilLOEditorGUI::$lng
private

Definition at line 46 of file class.ilLOEditorGUI.php.

◆ $logger

ilLogger ilLOEditorGUI::$logger
private

Definition at line 41 of file class.ilLOEditorGUI.php.

◆ $main_tpl

ilGlobalTemplateInterface ilLOEditorGUI::$main_tpl
protected

Definition at line 49 of file class.ilLOEditorGUI.php.

◆ $parent_gui

ilObjCourseGUI ilLOEditorGUI::$parent_gui
private

Definition at line 44 of file class.ilLOEditorGUI.php.

Referenced by __construct(), and getParentGUI().

◆ $parent_obj

ilObject ilLOEditorGUI::$parent_obj
private

Definition at line 43 of file class.ilLOEditorGUI.php.

Referenced by getParentObject().

◆ $refinery

Factory ilLOEditorGUI::$refinery
protected

Definition at line 54 of file class.ilLOEditorGUI.php.

◆ $settings

ilLOSettings ilLOEditorGUI::$settings
private

Definition at line 45 of file class.ilLOEditorGUI.php.

Referenced by getSettings().

◆ $tabs

ilTabsGUI ilLOEditorGUI::$tabs
private

Definition at line 48 of file class.ilLOEditorGUI.php.

◆ $test_type

int ilLOEditorGUI::$test_type = self::TEST_TYPE_UNDEFINED
private

Definition at line 56 of file class.ilLOEditorGUI.php.

Referenced by getTestType().

◆ $toolbar

ilToolbarGUI ilLOEditorGUI::$toolbar
protected

Definition at line 50 of file class.ilLOEditorGUI.php.

◆ $tpl

ilGlobalTemplateInterface ilLOEditorGUI::$tpl
private

Definition at line 51 of file class.ilLOEditorGUI.php.

◆ TEST_ASSIGN

const ilLOEditorGUI::TEST_ASSIGN = 2

Definition at line 39 of file class.ilLOEditorGUI.php.

◆ TEST_NEW

const ilLOEditorGUI::TEST_NEW = 1

Definition at line 38 of file class.ilLOEditorGUI.php.

◆ TEST_TYPE_IT

const ilLOEditorGUI::TEST_TYPE_IT = 1

Definition at line 35 of file class.ilLOEditorGUI.php.

Referenced by confirmDeleteTest(), testOverview(), and testsOverview().

◆ TEST_TYPE_QT

const ilLOEditorGUI::TEST_TYPE_QT = 2

Definition at line 36 of file class.ilLOEditorGUI.php.

◆ TEST_TYPE_UNDEFINED

const ilLOEditorGUI::TEST_TYPE_UNDEFINED = 0

Definition at line 34 of file class.ilLOEditorGUI.php.


The documentation for this class was generated from the following file: