ILIAS  release_4-4 Revision
ilLMPresentationGUI Class Reference

Class ilLMPresentationGUI. More...

+ Collaboration diagram for ilLMPresentationGUI:

Public Member Functions

 ilLMPresentationGUI ()
 
 executeCommand ()
 execute command More...
 
 setOfflineMode ($a_offline=true)
 set offline mode (content is generated for offline package) More...
 
 offlineMode ()
 checks wether offline content generation is activated More...
 
 setExportFormat ($a_format)
 set export format More...
 
 getExportFormat ()
 get export format More...
 
 nop ()
 this dummy function is needed for offline package creation More...
 
 lmAccess ($usr_id, $lm_id, $obj_id)
 logs access to lm objects to enable retrieval of a 'last viewed lm list' and 'return to last lm' allows only ONE entry per user and lm object More...
 
 export ()
 calls export of digilib-object at this point other lm-objects can be exported More...
 
 exportbibinfo ()
 export bibinfo for download or copy/paste More...
 
 attrib2arr ($a_attributes)
 
 getCurrentFrameSet ()
 get frames of current frame set More...
 
 determineLayout ()
 Determine layout. More...
 
 layout ($a_xml="main.xml", $doShow=true)
 generates frame layout More...
 
 saveFrameUrl ()
 Save frame url. More...
 
 fullscreen ()
 
 media ()
 
 glossary ()
 
 ilMainMenu ()
 output main menu More...
 
 ilTOC ()
 table of contents More...
 
 ilLMMenu ()
 output learning module menu More...
 
 ilLMHead ()
 output lm header More...
 
 ilLMSubMenu ()
 output learning module submenu More...
 
 redrawHeaderAction ()
 Redraw header action. More...
 
 addHeaderAction ($a_redraw=false)
 Add header action. More...
 
 ilLMNotes ()
 output notes of page More...
 
 ilLocator ()
 locator More...
 
 getCurrentPageId ()
 
 ilCitation ()
 
 getLayoutLinkTargets ()
 
 ilPage (&$a_page_node, $a_page_id=0)
 process <ilPage> content tag More...
 
 updatePageRating ()
 
 basicPageGuiInit ($a_page_gui)
 Basic page gui initialisation. More...
 
 showPreconditionsOfPage ()
 show preconditions of the page More...
 
 getLinkXML ($a_int_links, $a_layoutframes)
 get xml for links More...
 
 getLinkTargetsXML ()
 Get XMl for Link Targets. More...
 
 ilGlossary ()
 show glossary term More...
 
 ilMedia ()
 output media More...
 
 ilJavaScript ($a_inline="", $a_file="", $a_location="")
 Puts JS into template. More...
 
 ilLMNavigation ()
 inserts sequential learning module navigation at template variable LMNAVIGATION_CONTENT More...
 
 processNodes (&$a_content, &$a_node)
 
 buildTag ($type, $name, $attr="")
 generate a tag with given name and attributes More...
 
 showTableOfContents ()
 table of contents More...
 
 infoScreen ()
 this one is called from the info button in the repository not very nice to set cmdClass/Cmd manually, if everything works through ilCtrl in the future this may be changed More...
 
 showInfoScreen ()
 info screen call from inside learning module More...
 
 outputInfoScreen ($a_standard_locator=false)
 info screen More...
 
 showPrintViewSelection ()
 show selection screen for print view More...
 
 initPrintViewSelectionForm ()
 Init print view selection form. More...
 
 showPrintView ()
 show print view More...
 
 downloadFile ()
 download file of file lists More...
 
 download_paragraph ()
 download source code paragraph More...
 
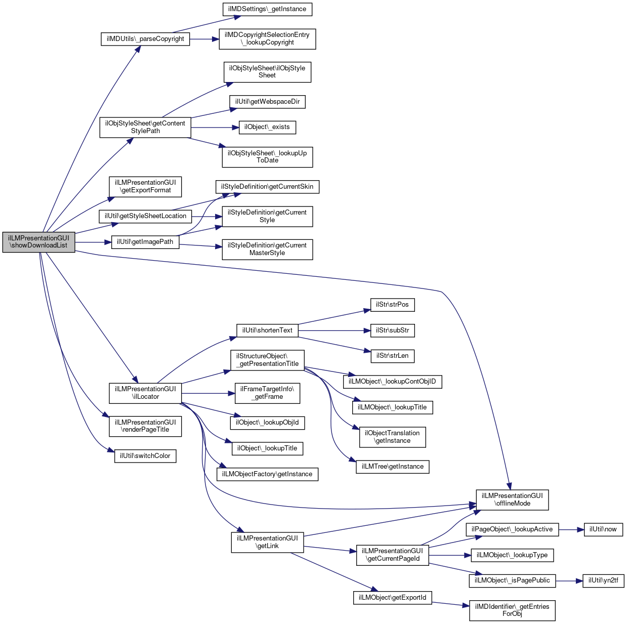
 showDownloadList ()
 show download list More...
 
 downloadExportFile ()
 send download file (xml/html) More...
 
 getLink ($a_ref_id, $a_cmd="", $a_obj_id="", $a_frame="", $a_type="", $a_back_link="append", $a_anchor="", $a_srcstring="")
 handles links for learning module presentation More...
 
 showNoPublicAccess ()
 
 getSourcecodeDownloadLink ()
 
 setOfflineDirectory ($offdir)
 set offline directory to offdir More...
 
 getOfflineDirectory ()
 get offline directory More...
 
 handleCodeParagraph ($page_id, $paragraph_id, $title, $text)
 store paragraph into file directory files/codefile_$pg_id_$paragraph_id/downloadtitle More...
 
 getLMPageGUI ($a_id)
 Get lm page gui object. More...
 
 getLMPage ($a_id)
 Get lm page object. More...
 

Data Fields

 $ilias
 
 $lm
 
 $tpl
 
 $lng
 
 $layout_doc
 
 $offline
 
 $offline_directory
 

Protected Member Functions

 initScreenHead ($a_active_tab="info")
 
 renderPageTitle ()
 
 trackChapterAccess ()
 

Protected Attributes

 $current_page_id = false
 

Private Attributes

 $needs_to_be_purchased = false
 

Detailed Description

Member Function Documentation

◆ addHeaderAction()

ilLMPresentationGUI::addHeaderAction (   $a_redraw = false)

Add header action.

Definition at line 1003 of file class.ilLMPresentationGUI.php.

References $_GET, $tpl, getCurrentPageId(), ilCommonActionDispatcherGUI\setSubObject(), and ilCommonActionDispatcherGUI\TYPE_REPOSITORY.

Referenced by ilLMNotes(), and redrawHeaderAction().

1004  {
1005  global $ilAccess, $tpl;
1006 
1007  include_once "Services/Object/classes/class.ilCommonActionDispatcherGUI.php";
1009  $ilAccess, $this->lm->getType(), $_GET["ref_id"], $this->lm->getId());
1010  $dispatcher->setSubObject("pg", $this->getCurrentPageId());
1011 
1012  include_once "Services/Object/classes/class.ilObjectListGUI.php";
1013  ilObjectListGUI::prepareJSLinks($this->ctrl->getLinkTarget($this, "redrawHeaderAction", "", true),
1014  $this->ctrl->getLinkTargetByClass(array("ilcommonactiondispatchergui", "ilnotegui"), "", "", true, false),
1015  $this->ctrl->getLinkTargetByClass(array("ilcommonactiondispatchergui", "iltagginggui"), "", "", true, false));
1016 
1017  $lg = $dispatcher->initHeaderAction();
1018  $lg->enableNotes(true);
1019  $lg->enableComments($this->lm->publicNotes(), false);
1020 
1021  if($this->lm->hasRating())
1022  {
1023  $lg->enableRating(true, $this->lng->txt("lm_rating"), false,
1024  array("ilcommonactiondispatchergui", "ilratinggui"));
1025  }
1026 
1027  if(!$a_redraw)
1028  {
1029  $this->tpl->setVariable("HEAD_ACTION", $lg->getHeaderAction());
1030  }
1031  else
1032  {
1033  // we need to add onload code manually (rating, comments, etc.)
1034  return $lg->getHeaderAction().
1035  $tpl->getOnLoadCodeForAsynch();
1036  }
1037  }
$_GET["client_id"]
Class ilCommonActionDispatcherGUI.
setSubObject($a_sub_obj_type, $a_sub_obj_id)
Set sub object attributes.
+ Here is the call graph for this function:
+ Here is the caller graph for this function:

◆ attrib2arr()

ilLMPresentationGUI::attrib2arr (   $a_attributes)

Definition at line 355 of file class.ilLMPresentationGUI.php.

Referenced by layout(), and processNodes().

356  {
357  $attr = array();
358  if(!is_array($a_attributes))
359  {
360  return $attr;
361  }
362  foreach ($a_attributes as $attribute)
363  {
364  $attr[$attribute->name()] = $attribute->value();
365  }
366  return $attr;
367  }
+ Here is the caller graph for this function:

◆ basicPageGuiInit()

ilLMPresentationGUI::basicPageGuiInit (   $a_page_gui)

Basic page gui initialisation.

Parameters

Definition at line 1664 of file class.ilLMPresentationGUI.php.

References $_GET, ilObjStyleSheet\getEffectiveContentStyleId(), getLink(), getOfflineDirectory(), and offlineMode().

Referenced by executeCommand(), and ilPage().

1665  {
1666  include_once("./Services/Style/classes/class.ilObjStyleSheet.php");
1667  $a_page_gui->setStyleId(ilObjStyleSheet::getEffectiveContentStyleId(
1668  $this->lm->getStyleSheetId(), "lm"));
1669  if (!$this->offlineMode())
1670  {
1671  $a_page_gui->setOutputMode("presentation");
1672  $this->fill_on_load_code = true;
1673  }
1674  else
1675  {
1676  $a_page_gui->setOutputMode("offline");
1677  $a_page_gui->setOfflineDirectory($this->getOfflineDirectory());
1678  $this->fill_on_load_code = false;
1679  }
1680  $a_page_gui->setFileDownloadLink($this->getLink($_GET["ref_id"], "downloadFile"));
1681  $a_page_gui->setFullscreenLink($this->getLink($_GET["ref_id"], "fullscreen"));
1682  }
getOfflineDirectory()
get offline directory
$_GET["client_id"]
getLink($a_ref_id, $a_cmd="", $a_obj_id="", $a_frame="", $a_type="", $a_back_link="append", $a_anchor="", $a_srcstring="")
handles links for learning module presentation
static getEffectiveContentStyleId($a_style_id, $a_type="")
Get effective Style Id.
offlineMode()
checks wether offline content generation is activated
+ Here is the call graph for this function:
+ Here is the caller graph for this function:

◆ buildTag()

ilLMPresentationGUI::buildTag (   $type,
  $name,
  $attr = "" 
)

generate a tag with given name and attributes

Parameters
string"start" | "end" | "" for starting or ending tag or complete tag
stringelement/tag name
arrayarray of attributes

Definition at line 2514 of file class.ilLMPresentationGUI.php.

Referenced by layout(), and processNodes().

2515  {
2516  $tag = "<";
2517 
2518  if ($type == "end")
2519  $tag.= "/";
2520 
2521  $tag.= $name;
2522 
2523  if (is_array($attr))
2524  {
2525  while (list($k,$v) = each($attr))
2526  $tag.= " ".$k."=\"$v\"";
2527  }
2528 
2529  if ($type == "")
2530  $tag.= "/";
2531 
2532  $tag.= ">\n";
2533 
2534  return $tag;
2535  }
+ Here is the caller graph for this function:

◆ determineLayout()

ilLMPresentationGUI::determineLayout ( )

Determine layout.

Definition at line 380 of file class.ilLMPresentationGUI.php.

References $_GET, getCurrentPageId(), getExportFormat(), and ilLMObject\lookupLayout().

Referenced by layout().

381  {
382  if ($this->getExportFormat() == "scorm")
383  {
384  $layout = "1window";
385  }
386  else
387  {
388  $layout = $this->lm->getLayout();
389  if ($this->lm->getLayoutPerPage())
390  {
391  $pg_id = $this->getCurrentPageId();
392  if (!in_array($_GET["frame"], array("", "_blank")) && $_GET["from_page"] > 0)
393  {
394  $pg_id = (int) $_GET["from_page"];
395  }
396 
397  // this is needed, e.g. lm is toc2win, page is 3window and media linked to media frame
398  if (in_array($_GET["cmd"], array("media", "glossary")) && $_GET["back_pg"] > 0)
399  {
400  $pg_id = (int) $_GET["back_pg"];
401  }
402 
403  if ($pg_id > 0)
404  {
405  $lay = ilLMObject::lookupLayout($pg_id);
406  if ($lay != "")
407  {
408  $layout = $lay;
409  }
410  }
411  }
412  }
413 
414  return $layout;
415  }
$_GET["client_id"]
getExportFormat()
get export format
static lookupLayout($a_obj_id)
Lookup type.
+ Here is the call graph for this function:
+ Here is the caller graph for this function:

◆ download_paragraph()

ilLMPresentationGUI::download_paragraph ( )

download source code paragraph

Definition at line 3613 of file class.ilLMPresentationGUI.php.

References $_GET, and getLMPage().

3614  {
3615  require_once("./Modules/LearningModule/classes/class.ilLMPage.php");
3616  $pg_obj = $this->getLMPage($_GET["pg_id"]);
3617  $pg_obj->send_paragraph ($_GET["par_id"], $_GET["downloadtitle"]);
3618  }
$_GET["client_id"]
getLMPage($a_id)
Get lm page object.
+ Here is the call graph for this function:

◆ downloadExportFile()

ilLMPresentationGUI::downloadExportFile ( )

send download file (xml/html)

Definition at line 3787 of file class.ilLMPresentationGUI.php.

References $_GET, $file, ilUtil\deliverFile(), and exit.

3788  {
3789  $file = $this->lm->getPublicExportFile($_GET["type"]);
3790  if ($this->lm->getPublicExportFile($_GET["type"]) != "")
3791  {
3792  $dir = $this->lm->getExportDirectory($_GET["type"]);
3793  if (is_file($dir."/".$file))
3794  {
3795  ilUtil::deliverFile($dir."/".$file, $file);
3796  exit;
3797  }
3798  }
3799  }
print $file
exit
Definition: login.php:54
$_GET["client_id"]
static deliverFile($a_file, $a_filename, $a_mime='', $isInline=false, $removeAfterDelivery=false, $a_exit_after=true)
deliver file for download via browser.
+ Here is the call graph for this function:

◆ downloadFile()

ilLMPresentationGUI::downloadFile ( )

download file of file lists

Definition at line 3600 of file class.ilLMPresentationGUI.php.

References $_GET, $file, and exit.

3601  {
3602  $file = explode("_", $_GET["file_id"]);
3603  $file_id = (int) $file[count($file) - 1];
3604  require_once("./Modules/File/classes/class.ilObjFile.php");
3605  $fileObj = new ilObjFile($file_id, false);
3606  $fileObj->sendFile();
3607  exit;
3608  }
print $file
exit
Definition: login.php:54
$_GET["client_id"]
Class ilObjFile.

◆ executeCommand()

ilLMPresentationGUI::executeCommand ( )

execute command

Definition at line 106 of file class.ilLMPresentationGUI.php.

References $_GET, $_POST, $cmd, $ilCtrl, $ilias, $ilUser, $lng, $needs_to_be_purchased, $ret, ilLMObject\_isPagePublic(), basicPageGuiInit(), ilCommonActionDispatcherGUI\getInstanceFromAjaxCall(), getLMPageGUI(), ilLocator(), initScreenHead(), layout(), lmAccess(), ilLearningProgressBaseGUI\LP_CONTEXT_REPOSITORY, outputInfoScreen(), and trackChapterAccess().

107  {
108  global $ilNavigationHistory, $ilAccess, $ilias, $lng, $ilCtrl, $ilUser;
109 
110  if(IS_PAYMENT_ENABLED)
111  {
112  include_once 'Services/Payment/classes/class.ilPaymentObject.php';
113  if($ilAccess->checkAccess('visible', '', $_GET['ref_id']) &&
115  {
116  if(!((int)$_GET['obj_id'] &&
117  ($this->lm->getPublicAccessMode() == 'selected' && ilLMObject::_isPagePublic($_GET['obj_id'])) &&
118  ($this->ctrl->getCmd() == 'layout' || $this->ctrl->getCmd() == '')))
119 
120  {
121  unset($_GET['obj_id']);
122 
123  $this->tpl->getStandardTemplate();
124  $this->ilLocator();
125 
126  include_once 'Services/Payment/classes/class.ilShopPurchaseGUI.php';
127  $pp = new ilShopPurchaseGUI((int)$_GET['ref_id']);
128  $ret = $this->ctrl->forwardCommand($pp);
129  $this->tpl->show();
130  return true;
131  }
132  }
133  }
134  // check read permission, payment and parent conditions
135  // todo: replace all this by ilAccess call
136  if (!$ilAccess->checkAccess("read", "", $_GET["ref_id"]) &&
137  (!(($this->ctrl->getCmd() == "infoScreen" || $this->ctrl->getNextClass() == "ilinfoscreengui")
138  && $ilAccess->checkAccess("visible", "", $_GET["ref_id"]))))
139  {
140  $ilias->raiseError($lng->txt("permission_denied"), $ilias->error_obj->WARNING);
141  }
142 
143  $next_class = $this->ctrl->getNextClass($this);
144  $cmd = $this->ctrl->getCmd("layout", array("showPrintView"));
145 
146  $cmd = (isset($_POST['cmd']['citation']))
147  ? "ilCitation"
148  : $cmd;
149 
150  $this->trackChapterAccess();
151 
152  // ### AA 03.09.01 added page access logger ###
153  $this->lmAccess($ilUser->getId(),$_GET["ref_id"],$_GET["obj_id"]);
154 
155  $obj_id = $_GET["obj_id"];
156  $this->ctrl->setParameter($this, "obj_id", $_GET["obj_id"]);
157  $ilNavigationHistory->addItem($_GET["ref_id"], $this->ctrl->getLinkTarget($this),"lm");
158  $this->ctrl->setParameter($this, "obj_id", $obj_id);
159 
160  switch($next_class)
161  {
162  case "ilnotegui":
163  $ret = $this->layout();
164  break;
165 
166  case "ilinfoscreengui":
167  $ret = $this->outputInfoScreen();
168  break;
169 
170  case "ilcommonactiondispatchergui":
171  include_once("Services/Object/classes/class.ilCommonActionDispatcherGUI.php");
173  $gui->enableCommentsSettings(false);
174  $this->ctrl->forwardCommand($gui);
175  break;
176 
177  case "illmpagegui":
178  include_once("./Modules/LearningModule/classes/class.ilLMPageGUI.php");
179  $page_gui = $this->getLMPageGUI($_GET["obj_id"]);
180  $this->basicPageGuiInit($page_gui);
181  $ret = $ilCtrl->forwardCommand($page_gui);
182  break;
183 
184  case "ilglossarydefpagegui":
185  include_once("./Modules/Glossary/classes/class.ilGlossaryDefPageGUI.php");
186  $page_gui = new ilGlossaryDefPageGUI($_GET["obj_id"]);
187  $this->basicPageGuiInit($page_gui);
188  $ret = $ilCtrl->forwardCommand($page_gui);
189  break;
190 
191  case "illearningprogressgui":
192  $this->initScreenHead("learning_progress");
193  include_once './Services/Tracking/classes/class.ilLearningProgressGUI.php';
194  $new_gui = new ilLearningProgressGUI(ilLearningProgressGUI::LP_CONTEXT_REPOSITORY, $_GET["ref_id"], $ilUser->getId());
195  $this->ctrl->forwardCommand($new_gui);
196  break;
197 
198  case "ilratinggui":
199  include_once("./Services/Rating/classes/class.ilRatingGUI.php");
200  $rating_gui = new ilRatingGUI();
201  $rating_gui->setObject($this->lm->getId(), "lm", $_GET["obj_id"], "lm");
202  $this->ctrl->forwardCommand($rating_gui);
203  break;
204 
205  default:
206  $ret = $this->$cmd();
207  break;
208  }
209  }
outputInfoScreen($a_standard_locator=false)
info screen
lmAccess($usr_id, $lm_id, $obj_id)
logs access to lm objects to enable retrieval of a &#39;last viewed lm list&#39; and &#39;return to last lm&#39; allo...
$_POST['username']
Definition: cron.php:12
$_GET["client_id"]
Class ilShopPurchaseGUI.
$cmd
Definition: sahs_server.php:35
getLMPageGUI($a_id)
Get lm page gui object.
global $ilCtrl
Definition: ilias.php:18
Class ilRatingGUI.
basicPageGuiInit($a_page_gui)
Basic page gui initialisation.
initScreenHead($a_active_tab="info")
global $ilUser
Definition: imgupload.php:15
Glossary definition page GUI class.
layout($a_xml="main.xml", $doShow=true)
generates frame layout
static _isPagePublic($a_node_id, $a_check_public_mode=false)
Class ilObjUserTrackingGUI.
static getInstanceFromAjaxCall()
(Re-)Build instance from ajax call
+ Here is the call graph for this function:

◆ export()

ilLMPresentationGUI::export ( )

calls export of digilib-object at this point other lm-objects can be exported

Parameters

Definition at line 294 of file class.ilLMPresentationGUI.php.

295  {
296  switch($this->lm->getType())
297  {
298  case "dbk":
299  $this->lm_gui->export();
300  break;
301  }
302  }

◆ exportbibinfo()

ilLMPresentationGUI::exportbibinfo ( )

export bibinfo for download or copy/paste

Parameters

Definition at line 312 of file class.ilLMPresentationGUI.php.

References $_GET, $filename, ilObject\_lookupObjId(), ilObject\_lookupTitle(), ilUtil\deliverData(), exit, ilObjStyleSheet\getContentStylePath(), ilUtil\getStyleSheetLocation(), and ilObjStyleSheet\getSyntaxStylePath().

313  {
314  global $ilDB;
315 
316  $objRow["obj_id"] = ilObject::_lookupObjId($_GET["ref_id"]);
317  $objRow["title"] = ilObject::_lookupTitle($objRow["obj_id"]);
318 
319  $filename = preg_replace('/[^a-z0-9_]/i', '_', $objRow["title"]);
320 
321  $C = $this->lm_gui->showAbstract(array(1));
322 
323  if ($_GET["print"]==1)
324  {
325  $printTpl = new ilTemplate("tpl.print.html", true, true, "Modules/LearningModule");
326  $printTpl->touchBlock("printreq");
327  $css1 = ilObjStyleSheet::getContentStylePath($this->lm->getStyleSheetId());
329  $printTpl->setVariable("LOCATION_CONTENT_STYLESHEET", $css1 );
330 
331  $printTpl->setVariable("LOCATION_STYLESHEET", $css2);
332 
333  // syntax style
334  $printTpl->setCurrentBlock("SyntaxStyle");
335  $printTpl->setVariable("LOCATION_SYNTAX_STYLESHEET",
337  $printTpl->parseCurrentBlock();
338 
339  $printTpl->setVariable("CONTENT",$C);
340 
341  echo $printTpl->get();
342  exit;
343  }
344  else
345  {
346  ilUtil::deliverData($C, $filename.".html");
347  exit;
348  }
349 
350  }
static deliverData($a_data, $a_filename, $mime="application/octet-stream", $charset="")
deliver data for download via browser.
exit
Definition: login.php:54
static getStyleSheetLocation($mode="output", $a_css_name="", $a_css_location="")
get full style sheet file name (path inclusive) of current user
$_GET["client_id"]
static _lookupTitle($a_id)
lookup object title
getSyntaxStylePath()
get syntax style path
static _lookupObjId($a_id)
special template class to simplify handling of ITX/PEAR
$filename
Definition: buildRTE.php:89
getContentStylePath($a_style_id)
get content style path
+ Here is the call graph for this function:

◆ fullscreen()

ilLMPresentationGUI::fullscreen ( )

Definition at line 739 of file class.ilLMPresentationGUI.php.

References layout(), and offlineMode().

740  {
741  return $this->layout("fullscreen.xml", !$this->offlineMode());
742  }
offlineMode()
checks wether offline content generation is activated
layout($a_xml="main.xml", $doShow=true)
generates frame layout
+ Here is the call graph for this function:

◆ getCurrentFrameSet()

ilLMPresentationGUI::getCurrentFrameSet ( )

get frames of current frame set

Definition at line 372 of file class.ilLMPresentationGUI.php.

373  {
374  return $this->frames;
375  }

◆ getCurrentPageId()

ilLMPresentationGUI::getCurrentPageId ( )

Definition at line 1223 of file class.ilLMPresentationGUI.php.

References $_GET, $current_page_id, $ilUser, $needs_to_be_purchased, $path, ilLMObject\_isPagePublic(), ilPageObject\_lookupActive(), ilLMObject\_lookupType(), and offlineMode().

Referenced by addHeaderAction(), determineLayout(), getLink(), ilCitation(), ilLMMenu(), ilLMNavigation(), ilLMNotes(), ilLMSubMenu(), ilMainMenu(), ilPage(), ilTOC(), showNoPublicAccess(), showPreconditionsOfPage(), showPrintView(), and showTableOfContents().

1224  {
1225  global $ilUser;
1226 
1227  if (!$this->offlineMode() && $this->current_page_id !== false)
1228  {
1229  return $this->current_page_id;
1230  }
1231 
1232  include_once("./Modules/LearningModule/classes/class.ilLMPage.php");
1233 
1234  $this->chapter_has_no_active_page = false;
1235  $this->deactivated_page = false;
1236 
1237  // determine object id
1238  if(empty($_GET["obj_id"]))
1239  {
1240  $obj_id = $this->lm_tree->getRootId();
1241  }
1242  else
1243  {
1244  $obj_id = $_GET["obj_id"];
1245  $active = ilLMPage::_lookupActive($obj_id,
1246  $this->lm->getType(), $this->lm_set->get("time_scheduled_page_activation"));
1247 
1248  if (!$active &&
1249  ilLMPageObject::_lookupType($obj_id) == "pg")
1250  {
1251  $this->deactivated_page = true;
1252  }
1253  }
1254 
1255  // obj_id not in tree -> it is a unassigned page -> return page id
1256  if (!$this->lm_tree->isInTree($obj_id))
1257  {
1258  return $obj_id;
1259  }
1260 
1261  $curr_node = $this->lm_tree->getNodeData($obj_id);
1262 
1263  $active = ilLMPage::_lookupActive($obj_id,
1264  $this->lm->getType(), $this->lm_set->get("time_scheduled_page_activation"));
1265 
1266  if ($curr_node["type"] == "pg" &&
1267  $active) // page in tree -> return page id
1268  {
1269  $page_id = $curr_node["obj_id"];
1270  }
1271  else // no page -> search for next page and return its id
1272  {
1273  $succ_node = true;
1274  $active = false;
1275  $page_id = $obj_id;
1276  while($succ_node && !$active)
1277  {
1278  $succ_node = $this->lm_tree->fetchSuccessorNode($page_id, "pg");
1279  $page_id = $succ_node["obj_id"];
1280  $active = ilLMPage::_lookupActive($page_id,
1281  $this->lm->getType(), $this->lm_set->get("time_scheduled_page_activation"));
1282  }
1283 
1284  if ($succ_node["type"] != "pg")
1285  {
1286  $this->chapter_has_no_active_page = true;
1287  return 0;
1288  }
1289 
1290  // if public access get first public page in chapter
1291  if(($ilUser->getId() == ANONYMOUS_USER_ID || $this->needs_to_be_purchased) &&
1292  $this->lm_gui->object->getPublicAccessMode() == 'selected')
1293  {
1294  $public = ilLMObject::_isPagePublic($page_id);
1295 
1296  while ($public === false && $page_id > 0)
1297  {
1298  $succ_node = $this->lm_tree->fetchSuccessorNode($page_id, 'pg');
1299  $page_id = $succ_node['obj_id'];
1300  $public = ilLMObject::_isPagePublic($page_id);
1301  }
1302  }
1303 
1304  // check whether page found is within "clicked" chapter
1305  if ($this->lm_tree->isInTree($page_id))
1306  {
1307  $path = $this->lm_tree->getPathId($page_id);
1308  if (!in_array($_GET["obj_id"], $path))
1309  {
1310  $this->chapter_has_no_active_page = true;
1311  }
1312  }
1313  }
1314 
1315  $this->current_page_id = $page_id;
1316  return $page_id;
1317  }
static _lookupType($a_obj_id, $a_lm_id=0)
Lookup type.
$_GET["client_id"]
static _lookupActive($a_id, $a_parent_type, $a_check_scheduled_activation=false, $a_lang="-")
lookup activation status
offlineMode()
checks wether offline content generation is activated
global $ilUser
Definition: imgupload.php:15
$path
Definition: index.php:22
static _isPagePublic($a_node_id, $a_check_public_mode=false)
+ Here is the call graph for this function:
+ Here is the caller graph for this function:

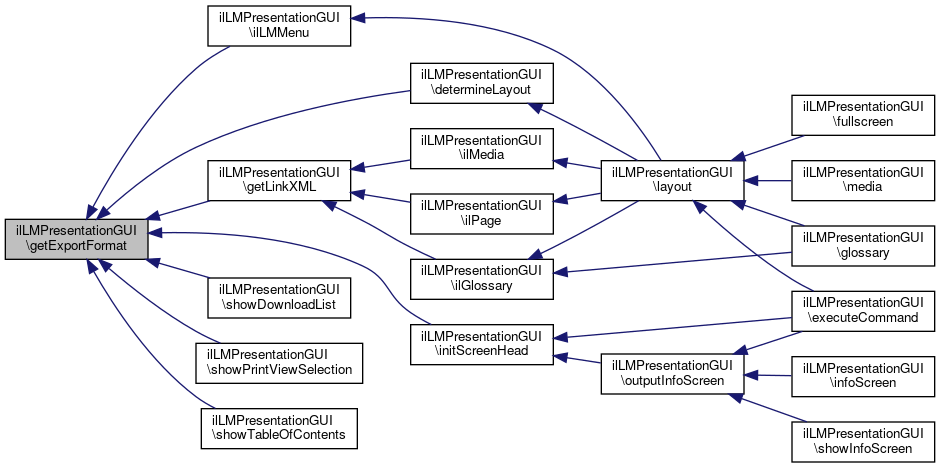
◆ getExportFormat()

ilLMPresentationGUI::getExportFormat ( )

get export format

Returns
string export format

Definition at line 244 of file class.ilLMPresentationGUI.php.

Referenced by determineLayout(), getLinkXML(), ilLMMenu(), initScreenHead(), showDownloadList(), showPrintViewSelection(), and showTableOfContents().

245  {
246  return $this->export_format;
247  }
+ Here is the caller graph for this function:

◆ getLayoutLinkTargets()

ilLMPresentationGUI::getLayoutLinkTargets ( )

Definition at line 1335 of file class.ilLMPresentationGUI.php.

References $path, $res, xpath_eval(), and xpath_new_context().

Referenced by getLinkTargetsXML(), ilGlossary(), ilMedia(), and ilPage().

1336  {
1337 
1338  if (!is_object($this->layout_doc))
1339  return array ();
1340 
1341  $xpc = xpath_new_context($this->layout_doc);
1342 
1343  $path = "/ilLayout/ilLinkTargets/LinkTarget";
1344  $res = xpath_eval($xpc, $path);
1345  $targets = array();
1346  for ($i = 0; $i < count($res->nodeset); $i++)
1347  {
1348  $type = $res->nodeset[$i]->get_attribute("Type");
1349  $frame = $res->nodeset[$i]->get_attribute("Frame");
1350  $onclick = $res->nodeset[$i]->get_attribute("OnClick");
1351  $targets[$type] = array("Type" => $type, "Frame" => $frame, "OnClick" => $onclick);
1352  }
1353 
1354  return $targets;
1355  }
xpath_new_context($dom_document)
xpath_eval($xpath_context, $eval_str, $contextnode=null)
$path
Definition: index.php:22
+ Here is the call graph for this function:
+ Here is the caller graph for this function:

◆ getLink()

ilLMPresentationGUI::getLink (   $a_ref_id,
  $a_cmd = "",
  $a_obj_id = "",
  $a_frame = "",
  $a_type = "",
  $a_back_link = "append",
  $a_anchor = "",
  $a_srcstring = "" 
)

handles links for learning module presentation

Definition at line 3804 of file class.ilLMPresentationGUI.php.

References $_GET, $ilCtrl, getCurrentPageId(), ilLMObject\getExportId(), and offlineMode().

Referenced by basicPageGuiInit(), getLinkXML(), ilLMNavigation(), ilLocator(), ilMedia(), processNodes(), showPreconditionsOfPage(), and showTableOfContents().

3806  {
3807  global $ilCtrl;
3808 
3809  if ($a_cmd == "")
3810  {
3811  $a_cmd = "layout";
3812  }
3813 
3814  // handling of free pages
3815  $cur_page_id = $this->getCurrentPageId();
3816  $back_pg = $_GET["back_pg"];
3817  if ($a_obj_id != "" && !$this->lm_tree->isInTree($a_obj_id) && $cur_page_id != "" &&
3818  $a_back_link == "append")
3819  {
3820  if ($back_pg != "")
3821  {
3822  $back_pg = $cur_page_id.":".$back_pg;
3823  }
3824  else
3825  {
3826  $back_pg = $cur_page_id;
3827  }
3828  }
3829  else
3830  {
3831  if ($a_back_link == "reduce")
3832  {
3833  $limpos = strpos($_GET["back_pg"], ":");
3834 
3835  if ($limpos > 0)
3836  {
3837  $back_pg = substr($back_pg, strpos($back_pg, ":") + 1);
3838  }
3839  else
3840  {
3841  $back_pg = "";
3842  }
3843  }
3844  else if ($a_back_link != "keep")
3845  {
3846  $back_pg = "";
3847  }
3848  }
3849 
3850  // handle online links
3851  if (!$this->offlineMode())
3852  {
3853  if ($_GET["from_page"] == "")
3854  {
3855  $this->ctrl->setParameter($this, "from_page", $cur_page_id);
3856  }
3857  else
3858  {
3859  // faq link on page (in faq frame) includes faq link on other page
3860  // if added due to bug #11007
3861  if (!in_array($a_frame, array("", "_blank")))
3862  {
3863  $this->ctrl->setParameter($this, "from_page", $_GET["from_page"]);
3864  }
3865  }
3866 
3867  if ($a_anchor != "")
3868  {
3869  $this->ctrl->setParameter($this, "anchor", rawurlencode($a_anchor));
3870  }
3871  if ($a_srcstring != "")
3872  {
3873  $this->ctrl->setParameter($this, "srcstring", $a_srcstring);
3874  }
3875  switch ($a_cmd)
3876  {
3877  case "fullscreen":
3878  $link = $this->ctrl->getLinkTarget($this, "fullscreen", "", false, false);
3879  break;
3880 
3881  default:
3882 
3883  if ($back_pg != "")
3884  {
3885  $this->ctrl->setParameter($this, "back_pg", $back_pg);
3886  }
3887  if ($a_frame != "")
3888  {
3889  $this->ctrl->setParameter($this, "frame", $a_frame);
3890  }
3891  if ($a_obj_id != "")
3892  {
3893  switch ($a_type)
3894  {
3895  case "MediaObject":
3896  $this->ctrl->setParameter($this, "mob_id", $a_obj_id);
3897  break;
3898 
3899  default:
3900  $this->ctrl->setParameter($this, "obj_id", $a_obj_id);
3901  $link.= "&amp;obj_id=".$a_obj_id;
3902  break;
3903  }
3904  }
3905  if ($a_type != "")
3906  {
3907  $this->ctrl->setParameter($this, "obj_type", $a_type);
3908  }
3909  $link = $this->ctrl->getLinkTarget($this, $a_cmd, $a_anchor);
3910 // $link = str_replace("&", "&amp;", $link);
3911 
3912  $this->ctrl->setParameter($this, "frame", "");
3913  $this->ctrl->setParameter($this, "obj_id", "");
3914  $this->ctrl->setParameter($this, "mob_id", "");
3915  break;
3916  }
3917  }
3918  else // handle offline links
3919  {
3920  switch ($a_cmd)
3921  {
3922  case "downloadFile":
3923  break;
3924 
3925  case "fullscreen":
3926  $link = "fullscreen.html"; // id is handled by xslt
3927  break;
3928 
3929  case "layout":
3930 
3931  if ($a_obj_id == "")
3932  {
3933  $a_obj_id = $this->lm_tree->getRootId();
3934  $pg_node = $this->lm_tree->fetchSuccessorNode($a_obj_id, "pg");
3935  $a_obj_id = $pg_node["obj_id"];
3936  }
3937  if ($a_type == "StructureObject")
3938  {
3939  $pg_node = $this->lm_tree->fetchSuccessorNode($a_obj_id, "pg");
3940  $a_obj_id = $pg_node["obj_id"];
3941  }
3942  if ($a_frame != "" && $a_frame != "_blank")
3943  {
3944  if ($a_frame != "toc")
3945  {
3946  $link = "frame_".$a_obj_id."_".$a_frame.".html";
3947  }
3948  else // don't save multiple toc frames (all the same)
3949  {
3950  $link = "frame_".$a_frame.".html";
3951  }
3952  }
3953  else
3954  {
3955  //if ($nid = ilLMObject::_lookupNID($this->lm->getId(), $a_obj_id, "pg"))
3956  if ($nid = ilLMPageObject::getExportId($this->lm->getId(), $a_obj_id))
3957  {
3958  $link = "lm_pg_".$nid.".html";
3959  }
3960  else
3961  {
3962  $link = "lm_pg_".$a_obj_id.".html";
3963  }
3964  }
3965  break;
3966 
3967  case "glossary":
3968  $link = "term_".$a_obj_id.".html";
3969  break;
3970 
3971  case "media":
3972  $link = "media_".$a_obj_id.".html";
3973  break;
3974 
3975  default:
3976  break;
3977  }
3978  }
3979 
3980  $this->ctrl->clearParameters($this);
3981 
3982  return $link;
3983  }
$_GET["client_id"]
global $ilCtrl
Definition: ilias.php:18
offlineMode()
checks wether offline content generation is activated
static getExportId($a_lm_id, $a_lmobj_id, $a_type="pg")
Get export ID.
+ Here is the call graph for this function:
+ Here is the caller graph for this function:

◆ getLinkTargetsXML()

ilLMPresentationGUI::getLinkTargetsXML ( )

Get XMl for Link Targets.

Definition at line 1948 of file class.ilLMPresentationGUI.php.

References $t, and getLayoutLinkTargets().

Referenced by ilGlossary(), ilMedia(), and ilPage().

1949  {
1950  $link_info = "<LinkTargets>";
1951  foreach ($this->getLayoutLinkTargets() as $k => $t)
1952  {
1953  $link_info.="<LinkTarget TargetFrame=\"".$t["Type"]."\" LinkTarget=\"".$t["Frame"]."\" OnClick=\"".$t["OnClick"]."\" />";
1954  }
1955  $link_info.= "</LinkTargets>";
1956  return $link_info;
1957  }
+ Here is the call graph for this function:
+ Here is the caller graph for this function:

◆ getLinkXML()

ilLMPresentationGUI::getLinkXML (   $a_int_links,
  $a_layoutframes 
)

get xml for links

Definition at line 1774 of file class.ilLMPresentationGUI.php.

References $_GET, $ilCtrl, $target_arr, $target_id, ilFrameTargetInfo\_getFrame(), ilLMObject\_lookupContObjID(), ilObject\_lookupObjId(), ilObject\_lookupType(), getExportFormat(), ilWikiPage\getGotoForWikiPageTarget(), getLink(), and offlineMode().

Referenced by ilGlossary(), ilMedia(), and ilPage().

1775  {
1776  global $ilCtrl;
1777 
1778  // Determine whether the view of a learning resource should
1779  // be shown in the frameset of ilias, or in a separate window.
1780  $showViewInFrameset = true;
1781 
1782  if ($a_layoutframes == "")
1783  {
1784  $a_layoutframes = array();
1785  }
1786  $link_info = "<IntLinkInfos>";
1787  foreach ($a_int_links as $int_link)
1788  {
1789  $target = $int_link["Target"];
1790  if (substr($target, 0, 4) == "il__")
1791  {
1792  $target_arr = explode("_", $target);
1793  $target_id = $target_arr[count($target_arr) - 1];
1794  $type = $int_link["Type"];
1795  $targetframe = ($int_link["TargetFrame"] != "")
1796  ? $int_link["TargetFrame"]
1797  : "None";
1798 
1799  // anchor
1800  $anc = $anc_add = "";
1801  if ($int_link["Anchor"] != "")
1802  {
1803  $anc = $int_link["Anchor"];
1804  $anc_add = "_".rawurlencode($int_link["Anchor"]);
1805  }
1806 
1807  switch($type)
1808  {
1809  case "PageObject":
1810  case "StructureObject":
1812  if ($lm_id == $this->lm->getId() ||
1813  ($targetframe != "None" && $targetframe != "New"))
1814  {
1815  $ltarget = $a_layoutframes[$targetframe]["Frame"];
1816  //$nframe = ($ltarget == "")
1817  // ? $_GET["frame"]
1818  // : $ltarget;
1819  $nframe = ($ltarget == "")
1820  ? ""
1821  : $ltarget;
1822  if ($ltarget == "")
1823  {
1824  if ($showViewInFrameset) {
1825  $ltarget="_parent";
1826  } else {
1827  $ltarget="_top";
1828  }
1829  }
1830  // scorm always in 1window view and link target
1831  // is always same frame
1832  if ($this->getExportFormat() == "scorm" &&
1833  $this->offlineMode())
1834  {
1835  $ltarget = "";
1836  }
1837  $href =
1838  $this->getLink($_GET["ref_id"], "layout", $target_id, $nframe, $type,
1839  "append", $anc);
1840  }
1841  else
1842  {
1843  if (!$this->offlineMode())
1844  {
1845  if ($type == "PageObject")
1846  {
1847  $href = "./goto.php?target=pg_".$target_id.$anc_add;
1848  }
1849  else
1850  {
1851  $href = "./goto.php?target=st_".$target_id;
1852  }
1853  }
1854  else
1855  {
1856  if ($type == "PageObject")
1857  {
1858  $href = ILIAS_HTTP_PATH."/goto.php?target=pg_".$target_id.$anc_add."&amp;client_id=".CLIENT_ID;
1859  }
1860  else
1861  {
1862  $href = ILIAS_HTTP_PATH."/goto.php?target=st_".$target_id."&amp;client_id=".CLIENT_ID;
1863  }
1864  }
1865  if ($targetframe != "New")
1866  {
1867  $ltarget = ilFrameTargetInfo::_getFrame("MainContent");
1868  }
1869  else
1870  {
1871  $ltarget = "_blank";
1872  }
1873  }
1874  break;
1875 
1876  case "GlossaryItem":
1877  if ($targetframe == "None")
1878  {
1879  $targetframe = "Glossary";
1880  }
1881  $ltarget = $a_layoutframes[$targetframe]["Frame"];
1882  $nframe = ($ltarget == "")
1883  ? $_GET["frame"]
1884  : $ltarget;
1885  $href =
1886  $this->getLink($_GET["ref_id"], $a_cmd = "glossary", $target_id, $nframe, $type);
1887  break;
1888 
1889  case "MediaObject":
1890  $ltarget = $a_layoutframes[$targetframe]["Frame"];
1891  $nframe = ($ltarget == "")
1892  ? $_GET["frame"]
1893  : $ltarget;
1894  $href =
1895  $this->getLink($_GET["ref_id"], $a_cmd = "media", $target_id, $nframe, $type);
1896  break;
1897 
1898  case "RepositoryItem":
1899  $obj_type = ilObject::_lookupType($target_id, true);
1901  if (!$this->offlineMode())
1902  {
1903  $href = "./goto.php?target=".$obj_type."_".$target_id;
1904  }
1905  else
1906  {
1907  $href = ILIAS_HTTP_PATH."/goto.php?target=".$obj_type."_".$target_id."&amp;client_id=".CLIENT_ID;
1908  }
1909  $ltarget = ilFrameTargetInfo::_getFrame("MainContent");
1910  break;
1911 
1912  case "WikiPage":
1913  include_once("./Modules/Wiki/classes/class.ilWikiPage.php");
1915  break;
1916 
1917  case "File":
1918  if (!$this->offlineMode())
1919  {
1920  $ilCtrl->setParameter($this, "file_id", "il__file_".$target_id);
1921  $href = $ilCtrl->getLinkTarget($this, "downloadFile");
1922  $ilCtrl->setParameter($this, "file_id", "");
1923  }
1924  break;
1925  }
1926 
1927  $anc_par = 'Anchor="'.$anc.'"';
1928 
1929  $link_info.="<IntLinkInfo Target=\"$target\" Type=\"$type\" ".
1930  "TargetFrame=\"$targetframe\" LinkHref=\"$href\" LinkTarget=\"$ltarget\" $anc_par/>";
1931 
1932  // set equal link info for glossary links of target "None" and "Glossary"
1933  /*
1934  if ($targetframe=="None" && $type=="GlossaryItem")
1935  {
1936  $link_info.="<IntLinkInfo Target=\"$target\" Type=\"$type\" ".
1937  "TargetFrame=\"Glossary\" LinkHref=\"$href\" LinkTarget=\"$ltarget\" />";
1938  }*/
1939  }
1940  }
1941  $link_info.= "</IntLinkInfos>";
1942  return $link_info;
1943  }
$target_arr
Definition: goto.php:86
$_GET["client_id"]
$target_id
Definition: goto.php:88
getLink($a_ref_id, $a_cmd="", $a_obj_id="", $a_frame="", $a_type="", $a_back_link="append", $a_anchor="", $a_srcstring="")
handles links for learning module presentation
global $ilCtrl
Definition: ilias.php:18
getExportFormat()
get export format
static _lookupObjId($a_id)
_lookupContObjID($a_id)
get learning module / digibook id for lm object
offlineMode()
checks wether offline content generation is activated
static _lookupType($a_id, $a_reference=false)
lookup object type
static _getFrame($a_class, $a_type='')
Get content frame name.
static getGotoForWikiPageTarget($a_target, $a_offline=false)
Get goto href for internal wiki page link target.
+ Here is the call graph for this function:
+ Here is the caller graph for this function:

◆ getLMPage()

ilLMPresentationGUI::getLMPage (   $a_id)

Get lm page object.

Parameters

Definition at line 4177 of file class.ilLMPresentationGUI.php.

References ilPageObject\_exists().

Referenced by download_paragraph(), ilCitation(), and ilMedia().

4178  {
4179  include_once("./Modules/LearningModule/classes/class.ilLMPage.php");
4180  if ($this->lang != "-" && ilPageObject::_exists("lm", $a_id, $this->lang))
4181  {
4182  return new ilLMPage($a_id, 0, $this->lang);
4183  }
4184  return new ilLMPage($a_id);
4185  }
static _exists($a_parent_type, $a_id, $a_lang="")
Checks whether page exists.
Extension of ilPageObject for learning modules.
+ Here is the call graph for this function:
+ Here is the caller graph for this function:

◆ getLMPageGUI()

ilLMPresentationGUI::getLMPageGUI (   $a_id)

Get lm page gui object.

Parameters

Definition at line 4160 of file class.ilLMPresentationGUI.php.

References ilPageObject\_exists().

Referenced by executeCommand(), ilPage(), and showPrintView().

4161  {
4162  include_once("./Modules/LearningModule/classes/class.ilLMPage.php");
4163  include_once("./Modules/LearningModule/classes/class.ilLMPageGUI.php");
4164  if ($this->lang != "-" && ilPageObject::_exists("lm", $a_id, $this->lang))
4165  {
4166  return new ilLMPageGUI($a_id, 0, false, $this->lang);
4167  }
4168  return new ilLMPageGUI($a_id);
4169  }
static _exists($a_parent_type, $a_id, $a_lang="")
Checks whether page exists.
Extension of ilPageObjectGUI for learning modules.
+ Here is the call graph for this function:
+ Here is the caller graph for this function:

◆ getOfflineDirectory()

ilLMPresentationGUI::getOfflineDirectory ( )

get offline directory

Returns
directory where to store offline files

current used in code paragraph

Definition at line 4043 of file class.ilLMPresentationGUI.php.

References $offline_directory.

Referenced by basicPageGuiInit(), handleCodeParagraph(), and ilGlossary().

4043  {
4044  return $this->offline_directory;
4045  }
+ Here is the caller graph for this function:

◆ getSourcecodeDownloadLink()

ilLMPresentationGUI::getSourcecodeDownloadLink ( )

Definition at line 4011 of file class.ilLMPresentationGUI.php.

References ilUtil\appendUrlParameterString(), and offlineMode().

Referenced by ilPage().

4011  {
4012  if (!$this->offlineMode())
4013  {
4014  //$this->ctrl->setParameter($this, session_name(), session_id());
4015  $target = $this->ctrl->getLinkTarget($this, "");
4016  $target = ilUtil::appendUrlParameterString($target, session_name()."=".session_id());
4017  return $this->ctrl->getLinkTarget($this, "");
4018  }
4019  else
4020  {
4021  return "";
4022  }
4023  }
static appendUrlParameterString($a_url, $a_par, $xml_style=false)
append URL parameter string ("par1=value1&par2=value2...") to given URL string
offlineMode()
checks wether offline content generation is activated
+ Here is the call graph for this function:
+ Here is the caller graph for this function:

◆ glossary()

ilLMPresentationGUI::glossary ( )

Definition at line 756 of file class.ilLMPresentationGUI.php.

References $_GET, $ilUser, ilUtil\getStyleSheetLocation(), ilGlossary(), layout(), offlineMode(), and renderPageTitle().

757  {
758  global $ilUser;
759 
760  if ($_GET["frame"] != "_blank")
761  {
762  $this->layout();
763  }
764  else
765  {
766  $this->tpl = new ilTemplate("tpl.glossary_term_output.html", true, true, true);
767  $this->renderPageTitle();
768 
769  // set style sheets
770  if (!$this->offlineMode())
771  {
772  $this->tpl->setVariable("LOCATION_STYLESHEET", ilUtil::getStyleSheetLocation());
773  }
774  else
775  {
776  $style_name = $ilUser->getPref("style").".css";;
777  $this->tpl->setVariable("LOCATION_STYLESHEET","./style/".$style_name);
778  }
779 
780  $this->ilGlossary($child);
781  if (!$this->offlineMode())
782  {
783  $this->tpl->show();
784  }
785  else
786  {
787  return $this->tpl->get();
788  }
789  }
790  }
static getStyleSheetLocation($mode="output", $a_css_name="", $a_css_location="")
get full style sheet file name (path inclusive) of current user
$_GET["client_id"]
ilGlossary()
show glossary term
special template class to simplify handling of ITX/PEAR
offlineMode()
checks wether offline content generation is activated
global $ilUser
Definition: imgupload.php:15
layout($a_xml="main.xml", $doShow=true)
generates frame layout
+ Here is the call graph for this function:

◆ handleCodeParagraph()

ilLMPresentationGUI::handleCodeParagraph (   $page_id,
  $paragraph_id,
  $title,
  $text 
)

store paragraph into file directory files/codefile_$pg_id_$paragraph_id/downloadtitle

Definition at line 4051 of file class.ilLMPresentationGUI.php.

References $file, getOfflineDirectory(), and ilUtil\makeDirParents().

4051  {
4052  $directory = $this->getOfflineDirectory()."/codefiles/".$page_id."/".$paragraph_id;
4053  ilUtil::makeDirParents ($directory);
4054  $file = $directory."/".$title;
4055  if (!($fp = @fopen($file,"w+")))
4056  {
4057  die ("<b>Error</b>: Could not open \"".$file."\" for writing".
4058  " in <b>".__FILE__."</b> on line <b>".__LINE__."</b><br />");
4059  }
4060  chmod($file, 0770);
4061  fwrite($fp, $text);
4062  fclose($fp);
4063  }
static makeDirParents($a_dir)
Create a new directory and all parent directories.
print $file
getOfflineDirectory()
get offline directory
+ Here is the call graph for this function:

◆ ilCitation()

ilLMPresentationGUI::ilCitation ( )

Definition at line 1319 of file class.ilLMPresentationGUI.php.

References getCurrentPageId(), getLMPage(), and ilLocator().

1320  {
1321  $page_id = $this->getCurrentPageId();
1322  $this->tpl = new ilTemplate("tpl.page.html",true,true,true);
1323  $this->ilLocator();
1324  $this->tpl->setVariable("MENU",$this->lm_gui->setilCitationMenu());
1325 
1326  include_once("./Modules/LearningModule/classes/class.ilLMPage.php");
1327 
1328  $this->pg_obj = $this->getLMPage($page_id);
1329  $xml = $this->pg_obj->getXMLContent();
1330  $this->lm_gui->showCitation($xml);
1331  $this->tpl->show();
1332  }
special template class to simplify handling of ITX/PEAR
getLMPage($a_id)
Get lm page object.
+ Here is the call graph for this function:

◆ ilGlossary()

ilLMPresentationGUI::ilGlossary ( )

show glossary term

Definition at line 1962 of file class.ilLMPresentationGUI.php.

References $_GET, $ilCtrl, ilObjStyleSheet\getContentStylePath(), getLayoutLinkTargets(), getLinkTargetsXML(), getLinkXML(), getOfflineDirectory(), ilObjStyleSheet\getSyntaxStylePath(), and offlineMode().

Referenced by glossary(), and layout().

1963  {
1964  global $ilCtrl;
1965 
1966  require_once("./Modules/Glossary/classes/class.ilGlossaryTermGUI.php");
1967  $term_gui = new ilGlossaryTermGUI($_GET["obj_id"]);
1968 
1969  // content style
1970  $this->tpl->setCurrentBlock("ContentStyle");
1971  if (!$this->offlineMode())
1972  {
1973  $this->tpl->setVariable("LOCATION_CONTENT_STYLESHEET",
1974  ilObjStyleSheet::getContentStylePath($this->lm->getStyleSheetId()));
1975  }
1976  else
1977  {
1978  $this->tpl->setVariable("LOCATION_CONTENT_STYLESHEET", "content_style/content.css");
1979  }
1980  $this->tpl->parseCurrentBlock();
1981 
1982  // syntax style
1983  $this->tpl->setCurrentBlock("SyntaxStyle");
1984 
1985  if (!$this->offlineMode())
1986  {
1987  $this->tpl->setVariable("LOCATION_SYNTAX_STYLESHEET",
1989  }
1990  else
1991  {
1992  $this->tpl->setVariable("LOCATION_SYNTAX_STYLESHEET",
1993  "syntaxhighlight.css");
1994  }
1995  $this->tpl->parseCurrentBlock();
1996 
1997  $int_links = $term_gui->getInternalLinks();
1998  $link_xml = $this->getLinkXML($int_links, $this->getLayoutLinkTargets());
1999  $link_xml.= $this->getLinkTargetsXML();
2000  $term_gui->setLinkXML($link_xml);
2001 
2002  $term_gui->setOfflineDirectory($this->getOfflineDirectory());
2003  if (!$this->offlineMode())
2004  {
2005  $ilCtrl->setParameter($this, "pg_type", "glo");
2006  }
2007  $term_gui->output($this->offlineMode(), $this->tpl);
2008 
2009 
2010 
2011  if (!$this->offlineMode())
2012  {
2013  $ilCtrl->setParameter($this, "pg_type", "");
2014  }
2015  }
getOfflineDirectory()
get offline directory
$_GET["client_id"]
getLinkXML($a_int_links, $a_layoutframes)
get xml for links
getSyntaxStylePath()
get syntax style path
global $ilCtrl
Definition: ilias.php:18
getLinkTargetsXML()
Get XMl for Link Targets.
offlineMode()
checks wether offline content generation is activated
GUI class for glossary terms.
getContentStylePath($a_style_id)
get content style path
+ Here is the call graph for this function:
+ Here is the caller graph for this function:

◆ ilJavaScript()

ilLMPresentationGUI::ilJavaScript (   $a_inline = "",
  $a_file = "",
  $a_location = "" 
)

Puts JS into template.

Definition at line 2128 of file class.ilLMPresentationGUI.php.

Referenced by layout().

2129  {
2130  if ($a_inline != "")
2131  {
2132  $js_tpl = new ilTemplate($a_inline, true, false, $a_location);
2133  $js = $js_tpl->get();
2134  $this->tpl->setVariable("INLINE_JS", $js);
2135  }
2136  }
special template class to simplify handling of ITX/PEAR
+ Here is the caller graph for this function:

◆ ilLMHead()

ilLMPresentationGUI::ilLMHead ( )

output lm header

Definition at line 897 of file class.ilLMPresentationGUI.php.

References ilUtil\getImagePath(), and offlineMode().

Referenced by layout().

898  {
899  $this->tpl->setCurrentBlock("header_image");
900  if ($this->offlineMode())
901  {
902  $this->tpl->setVariable("IMG_HEADER", "./images/icon_lm.png");
903  }
904  else
905  {
906  $this->tpl->setVariable("IMG_HEADER", ilUtil::getImagePath("icon_lm.png"));
907  }
908  $this->tpl->parseCurrentBlock();
909  $this->tpl->setCurrentBlock("lm_head");
910  $this->tpl->setVariable("HEADER", $this->lm->getTitle());
911  $this->tpl->parseCurrentBlock();
912  }
static getImagePath($img, $module_path="", $mode="output", $offline=false)
get image path (for images located in a template directory)
offlineMode()
checks wether offline content generation is activated
+ Here is the call graph for this function:
+ Here is the caller graph for this function:

◆ ilLMMenu()

ilLMPresentationGUI::ilLMMenu ( )

output learning module menu

Definition at line 888 of file class.ilLMPresentationGUI.php.

References getCurrentPageId(), and getExportFormat().

Referenced by layout().

889  {
890  $this->tpl->setVariable("MENU", $this->lm_gui->setilLMMenu($this->offlineMode()
891  ,$this->getExportFormat(), "content", false, true, $this->getCurrentPageId()));
892  }
getExportFormat()
get export format
+ Here is the call graph for this function:
+ Here is the caller graph for this function:

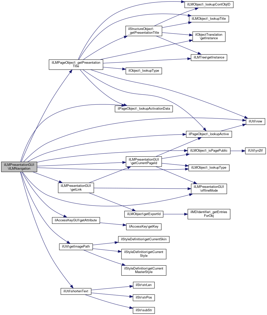
◆ ilLMNavigation()

ilLMPresentationGUI::ilLMNavigation ( )

inserts sequential learning module navigation at template variable LMNAVIGATION_CONTENT

Definition at line 2142 of file class.ilLMPresentationGUI.php.

References $_GET, $ilUser, $lang, $needs_to_be_purchased, ilLMPageObject\_getPresentationTitle(), ilLMObject\_isPagePublic(), ilPageObject\_lookupActivationData(), ilPageObject\_lookupActive(), ilLMObject\_lookupType(), ilAccessKeyGUI\getAttribute(), getCurrentPageId(), ilUtil\getImagePath(), getLink(), ilAccessKey\NEXT, ilUtil\now(), offlineMode(), ilAccessKey\PREVIOUS, and ilUtil\shortenText().

Referenced by layout().

2143  {
2144  global $ilUser;
2145 
2146  include_once("./Modules/LearningModule/classes/class.ilLMPage.php");
2147 
2148  include_once("./Services/Accessibility/classes/class.ilAccessKeyGUI.php");
2149 
2150  $page_id = $this->getCurrentPageId();
2151 
2152  if(empty($page_id))
2153  {
2154  return;
2155  }
2156 
2157  // process navigation for free page
2158  if(!$this->lm_tree->isInTree($page_id))
2159  {
2160  if ($this->offlineMode() || $_GET["back_pg"] == "")
2161  {
2162  return;
2163  }
2164  $limpos = strpos($_GET["back_pg"], ":");
2165  if ($limpos > 0)
2166  {
2167  $back_pg = substr($_GET["back_pg"], 0, $limpos);
2168  }
2169  else
2170  {
2171  $back_pg = $_GET["back_pg"];
2172  }
2173  if (!$this->lm->cleanFrames())
2174  {
2175  $back_href =
2176  $this->getLink($this->lm->getRefId(), "layout", $back_pg, $_GET["frame"],
2177  "", "reduce");
2178  $back_target = "";
2179  }
2180  else
2181  {
2182  $back_href =
2183  $this->getLink($this->lm->getRefId(), "layout", $back_pg, "",
2184  "", "reduce");
2185  $back_target = 'target="'.ilFrameTargetInfo::_getFrame("MainContent").'" ';
2186  }
2187  $back_img =
2188  ilUtil::getImagePath("nav_arr2_L.png", false, "output", $this->offlineMode());
2189  $this->tpl->setCurrentBlock("ilLMNavigation_Prev");
2190  $this->tpl->setVariable("IMG_PREV", $back_img);
2191  $this->tpl->setVariable("HREF_PREV", $back_href);
2192  $this->tpl->setVariable("FRAME_PREV", $back_target);
2193  $this->tpl->setVariable("TXT_PREV", $this->lng->txt("back"));
2194  $this->tpl->setVariable("ALT_PREV", $this->lng->txt("back"));
2195  $this->tpl->setVariable("PREV_ACC_KEY",
2197  $this->tpl->setVariable("SPACER_PREV", $this->offlineMode()
2198  ? "images/spacer.png"
2199  : ilUtil::getImagePath("spacer.png"));
2200  $this->tpl->parseCurrentBlock();
2201  $this->tpl->setCurrentBlock("ilLMNavigation_Prev2");
2202  $this->tpl->setVariable("IMG_PREV2", $back_img);
2203  $this->tpl->setVariable("HREF_PREV2", $back_href);
2204  $this->tpl->setVariable("FRAME_PREV2", $back_target);
2205  $this->tpl->setVariable("TXT_PREV2", $this->lng->txt("back"));
2206  $this->tpl->setVariable("ALT_PREV2", $this->lng->txt("back"));
2207  $this->tpl->setVariable("SPACER_PREV2", $this->offlineMode()
2208  ? "images/spacer.png"
2209  : ilUtil::getImagePath("spacer.png"));
2210  $this->tpl->parseCurrentBlock();
2211  return;
2212  }
2213 
2214  // determine successor page_id
2215  $found = false;
2216 
2217  // empty chapter
2218  if ($this->chapter_has_no_active_page &&
2219  ilLMObject::_lookupType($_GET["obj_id"]) == "st")
2220  {
2221  $c_id = $_GET["obj_id"];
2222  }
2223  else
2224  {
2225  if ($this->deactivated_page)
2226  {
2227  $c_id = $_GET["obj_id"];
2228  }
2229  else
2230  {
2231  $c_id = $page_id;
2232  }
2233  }
2234  while (!$found)
2235  {
2236  $succ_node = $this->lm_tree->fetchSuccessorNode($c_id, "pg");
2237  $c_id = $succ_node["obj_id"];
2238 
2239  $active = ilLMPage::_lookupActive($c_id,
2240  $this->lm->getType(), $this->lm_set->get("time_scheduled_page_activation"));
2241 
2242  if ($succ_node["obj_id"] > 0 &&
2243  ($ilUser->getId() == ANONYMOUS_USER_ID || $this->needs_to_be_purchased) &&
2244  ( $this->lm->getPublicAccessMode() == "selected" &&
2245  !ilLMObject::_isPagePublic($succ_node["obj_id"])))
2246  {
2247  $found = false;
2248  }
2249  else if ($succ_node["obj_id"] > 0 && !$active)
2250  {
2251  // look, whether activation data should be shown
2252  $act_data = ilLMPage::_lookupActivationData((int) $succ_node["obj_id"], $this->lm->getType());
2253  if ($act_data["show_activation_info"] &&
2254  (ilUtil::now() < $act_data["activation_start"]))
2255  {
2256  $found = true;
2257  }
2258  else
2259  {
2260  $found = false;
2261  }
2262  }
2263  else
2264  {
2265  $found = true;
2266  }
2267  }
2268 
2269  $succ_str = ($succ_node !== false)
2270  ? " -> ".$succ_node["obj_id"]."_".$succ_node["type"]
2271  : "";
2272 
2273  // determine predecessor page id
2274  $found = false;
2275  if ($this->deactivated_page)
2276  {
2277  $c_id = $_GET["obj_id"];
2278  }
2279  else
2280  {
2281  $c_id = $page_id;
2282  }
2283  while (!$found)
2284  {
2285  $pre_node = $this->lm_tree->fetchPredecessorNode($c_id, "pg");
2286  $c_id = $pre_node["obj_id"];
2287  $active = ilLMPage::_lookupActive($c_id,
2288  $this->lm->getType(), $this->lm_set->get("time_scheduled_page_activation"));
2289  if ($pre_node["obj_id"] > 0 &&
2290  ($ilUser->getId() == ANONYMOUS_USER_ID || $this->needs_to_be_purchased) &&
2291  ($this->lm->getPublicAccessMode() == "selected" &&
2292  !ilLMObject::_isPagePublic($pre_node["obj_id"])))
2293  {
2294  $found = false;
2295  }
2296  else if ($pre_node["obj_id"] > 0 && !$active)
2297  {
2298  // look, whether activation data should be shown
2299  $act_data = ilLMPage::_lookupActivationData((int) $pre_node["obj_id"], $this->lm->getType());
2300  if ($act_data["show_activation_info"] &&
2301  (ilUtil::now() < $act_data["activation_start"]))
2302  {
2303  $found = true;
2304  }
2305  else
2306  {
2307  $found = false;
2308  }
2309  }
2310  else
2311  {
2312  $found = true;
2313  }
2314  }
2315 
2316  $pre_str = ($pre_node !== false)
2317  ? $pre_node["obj_id"]."_".$pre_node["type"]." -> "
2318  : "";
2319 
2320  // determine target frame
2321  $framestr = (!empty($_GET["frame"]))
2322  ? "frame=".$_GET["frame"]."&"
2323  : "";
2324 
2325 
2326  // Determine whether the view of a learning resource should
2327  // be shown in the frameset of ilias, or in a separate window.
2328  $showViewInFrameset = true;
2329 
2330  if($pre_node != "")
2331  {
2332  // get presentation title
2333  $prev_title = ilLMPageObject::_getPresentationTitle($pre_node["obj_id"],
2334  $this->lm->getPageHeader(), $this->lm->isActiveNumbering(),
2335  $this->lm_set->get("time_scheduled_page_activation"), false, 0, $this->lang);
2336  $prev_title = ilUtil::shortenText($prev_title, 50, true);
2337  $prev_img =
2338  ilUtil::getImagePath("nav_arr_L.png", false, "output", $this->offlineMode());
2339 
2340  if (!$this->lm->cleanFrames())
2341  {
2342  $prev_href =
2343  $this->getLink($this->lm->getRefId(), "layout", $pre_node["obj_id"], $_GET["frame"]);
2344  $prev_target = "";
2345  }
2346  else if ($showViewInFrameset && !$this->offlineMode())
2347  {
2348  $prev_href =
2349  $this->getLink($this->lm->getRefId(), "layout", $pre_node["obj_id"]);
2350  $prev_target = 'target="'.ilFrameTargetInfo::_getFrame("MainContent").'" ';
2351  }
2352  else
2353  {
2354  $prev_href =
2355  $this->getLink($this->lm->getRefId(), "layout", $pre_node["obj_id"]);
2356  $prev_target = 'target="_top" ';
2357  }
2358 
2359  if(($ilUser->getId() == ANONYMOUS_USER_ID || $this->needs_to_be_purchased) &&
2360  ($this->lm->getPublicAccessMode() == 'selected' && !ilLMObject::_isPagePublic($pre_node["obj_id"])))
2361  {
2362  $output = $this->lng->txt("msg_page_not_public");
2363  }
2364 
2365  $this->tpl->setCurrentBlock("ilLMNavigation_Prev");
2366  $this->tpl->setVariable("IMG_PREV", $prev_img);
2367  $this->tpl->setVariable("HREF_PREV", $prev_href);
2368  $this->tpl->setVariable("FRAME_PREV", $prev_target);
2369  $this->tpl->setVariable("TXT_PREV", $prev_title);
2370  $this->tpl->setVariable("ALT_PREV", $this->lng->txt("previous"));
2371  $this->tpl->setVariable("SPACER_PREV", $this->offlineMode()
2372  ? "images/spacer.png"
2373  : ilUtil::getImagePath("spacer.png"));
2374  $this->tpl->setVariable("PREV_ACC_KEY",
2376  $this->tpl->parseCurrentBlock();
2377  $this->tpl->setCurrentBlock("ilLMNavigation_Prev2");
2378  $this->tpl->setVariable("IMG_PREV2", $prev_img);
2379  $this->tpl->setVariable("HREF_PREV2", $prev_href);
2380  $this->tpl->setVariable("FRAME_PREV2", $prev_target);
2381  $this->tpl->setVariable("TXT_PREV2", $prev_title);
2382  $this->tpl->setVariable("ALT_PREV2", $this->lng->txt("previous"));
2383  $this->tpl->setVariable("SPACER_PREV2", $this->offlineMode()
2384  ? "images/spacer.png"
2385  : ilUtil::getImagePath("spacer.png"));
2386  $this->tpl->parseCurrentBlock();
2387  }
2388  if($succ_node != "")
2389  {
2390  // get presentation title
2391  $succ_title = ilLMPageObject::_getPresentationTitle($succ_node["obj_id"],
2392  $this->lm->getPageHeader(), $this->lm->isActiveNumbering(),
2393  $this->lm_set->get("time_scheduled_page_activation"), false, 0, $this->lang);
2394  $succ_title = ilUtil::shortenText($succ_title, 50, true);
2395  $succ_img =
2396  ilUtil::getImagePath("nav_arr_R.png", false, "output", $this->offlineMode());
2397  if (!$this->lm->cleanFrames())
2398  {
2399  $succ_href =
2400  $this->getLink($this->lm->getRefId(), "layout", $succ_node["obj_id"], $_GET["frame"]);
2401  $succ_target = "";
2402  }
2403  else if ($showViewInFrameset && !$this->offlineMode())
2404  {
2405  $succ_href =
2406  $this->getLink($this->lm->getRefId(), "layout", $succ_node["obj_id"]);
2407  $succ_target = ' target="'.ilFrameTargetInfo::_getFrame("MainContent").'" ';
2408  }
2409  else
2410  {
2411  $succ_href =
2412  $this->getLink($this->lm->getRefId(), "layout", $succ_node["obj_id"]);
2413  $succ_target = ' target="_top" ';
2414  }
2415 
2416  if(($ilUser->getId() == ANONYMOUS_USER_ID || $this->needs_to_be_purchased) &&
2417  ($this->lm->getPublicAccessMode() == 'selected' && !ilLMObject::_isPagePublic($pre_node["obj_id"])))
2418  {
2419  $output = $this->lng->txt("msg_page_not_public");
2420  }
2421 
2422  $this->tpl->setCurrentBlock("ilLMNavigation_Next");
2423  $this->tpl->setVariable("IMG_SUCC", $succ_img);
2424  $this->tpl->setVariable("HREF_SUCC", $succ_href);
2425  $this->tpl->setVariable("FRAME_SUCC", $succ_target);
2426  $this->tpl->setVariable("TXT_SUCC", $succ_title);
2427  $this->tpl->setVariable("ALT_SUCC", $this->lng->txt("next"));
2428  $this->tpl->setVariable("SPACER_SUCC", $this->offlineMode()
2429  ? "images/spacer.png"
2430  : ilUtil::getImagePath("spacer.png"));
2431  $this->tpl->setVariable("NEXT_ACC_KEY",
2433  $this->tpl->parseCurrentBlock();
2434  $this->tpl->setCurrentBlock("ilLMNavigation_Next2");
2435  $this->tpl->setVariable("IMG_SUCC2", $succ_img);
2436  $this->tpl->setVariable("HREF_SUCC2", $succ_href);
2437  $this->tpl->setVariable("FRAME_SUCC2", $succ_target);
2438  $this->tpl->setVariable("TXT_SUCC2", $succ_title);
2439  $this->tpl->setVariable("ALT_SUCC2", $this->lng->txt("next"));
2440  $this->tpl->setVariable("SPACER_SUCC2", $this->offlineMode()
2441  ? "images/spacer.png"
2442  : ilUtil::getImagePath("spacer.png"));
2443  $this->tpl->parseCurrentBlock();
2444  }
2445  }
static _lookupType($a_obj_id, $a_lm_id=0)
Lookup type.
$_GET["client_id"]
static shortenText($a_str, $a_len, $a_dots=false, $a_next_blank=false, $a_keep_extension=false)
shorten a string to given length.
getLink($a_ref_id, $a_cmd="", $a_obj_id="", $a_frame="", $a_type="", $a_back_link="append", $a_anchor="", $a_srcstring="")
handles links for learning module presentation
static now()
Return current timestamp in Y-m-d H:i:s format.
_lookupActivationData($a_id, $a_parent_type, $a_lang="-")
Lookup activation data.
static _lookupActive($a_id, $a_parent_type, $a_check_scheduled_activation=false, $a_lang="-")
lookup activation status
static getImagePath($img, $module_path="", $mode="output", $offline=false)
get image path (for images located in a template directory)
offlineMode()
checks wether offline content generation is activated
global $ilUser
Definition: imgupload.php:15
static _getPresentationTitle($a_pg_id, $a_mode=IL_CHAPTER_TITLE, $a_include_numbers=false, $a_time_scheduled_activation=false, $a_force_content=false, $a_lm_id=0, $a_lang="-")
presentation title doesn&#39;t have to be page title, it may be chapter title + page title or chapter tit...
static getAttribute($a_func_id)
Get accesskey HTML attribute.
static _isPagePublic($a_node_id, $a_check_public_mode=false)
+ Here is the call graph for this function:
+ Here is the caller graph for this function:

◆ ilLMNotes()

ilLMPresentationGUI::ilLMNotes ( )

output notes of page

Definition at line 1042 of file class.ilLMPresentationGUI.php.

References $_GET, $ilSetting, addHeaderAction(), ilNoteGUI\enablePublicNotesDeletion(), getCurrentPageId(), and offlineMode().

Referenced by layout().

1043  {
1044  global $ilAccess, $ilSetting;
1045 
1046 
1047  // no notes for abstract of digilib book
1048  if ($this->lm->getType() == "dbk" && $this->abstract)
1049  {
1050  return;
1051  }
1052 
1053  // no notes in offline (export) mode
1054  if ($this->offlineMode())
1055  {
1056  return;
1057  }
1058 
1059  // output notes (on top)
1060 
1061  if (!$ilSetting->get("disable_notes"))
1062  {
1063  $this->addHeaderAction();
1064  }
1065 
1066  // now output comments
1067 
1068  if ($ilSetting->get("disable_comments"))
1069  {
1070  return;
1071  }
1072 
1073  if (!$this->lm->publicNotes())
1074  {
1075  return;
1076  }
1077 
1078  $next_class = $this->ctrl->getNextClass($this);
1079 
1080  include_once("Services/Notes/classes/class.ilNoteGUI.php");
1081  $pg_id = $this->getCurrentPageId();
1082  if ($pg_id == 0)
1083  {
1084  return;
1085  }
1086 
1087  $notes_gui = new ilNoteGUI($this->lm->getId(), $this->getCurrentPageId(), "pg");
1088  if ($ilAccess->checkAccess("write", "", $_GET["ref_id"]))
1089  {
1090  $notes_gui->enablePublicNotesDeletion(true);
1091  }
1092 
1093  $this->ctrl->setParameter($this, "frame", $_GET["frame"]);
1094  $this->ctrl->setParameter($this, "obj_id", $_GET["obj_id"]);
1095 
1096  $notes_gui->enablePrivateNotes();
1097  if ($this->lm->publicNotes())
1098  {
1099  $notes_gui->enablePublicNotes();
1100  }
1101 
1102  if ($next_class == "ilnotegui")
1103  {
1104  $html = $this->ctrl->forwardCommand($notes_gui);
1105  }
1106  else
1107  {
1108  $html = $notes_gui->getNotesHTML();
1109  }
1110  $this->tpl->setVariable("NOTES", $html);
1111  }
$_GET["client_id"]
addHeaderAction($a_redraw=false)
Add header action.
Notes GUI class.
offlineMode()
checks wether offline content generation is activated
enablePublicNotesDeletion($a_enable=true)
enable public notes
global $ilSetting
Definition: privfeed.php:40
+ Here is the call graph for this function:
+ Here is the caller graph for this function:

◆ ilLMPresentationGUI()

ilLMPresentationGUI::ilLMPresentationGUI ( )

Definition at line 36 of file class.ilLMPresentationGUI.php.

References $_GET, $data, $ilCtrl, $ilUser, $lng, $tpl, ilPaymentObject\_requiresPurchaseToAccess(), ilLMTree\getInstance(), and ilObjectTranslation\getInstance().

37  {
38  global $ilUser, $lng, $tpl, $rbacsystem, $ilCtrl, $ilAccess;
39 
40  // load language vars
41  $lng->loadLanguageModule("content");
42 
43  $this->lng = $lng;
44  $this->tpl = $tpl;
45  $this->offline = false;
46  $this->frames = array();
47  $this->ctrl = $ilCtrl;
48  $this->ctrl->saveParameter($this, array("ref_id", "transl"));
49  $this->lm_set = new ilSetting("lm");
50 
51  include_once("./Modules/LearningModule/classes/class.ilObjLearningModuleGUI.php");
52  $this->lm_gui = new ilObjLearningModuleGUI($data,$_GET["ref_id"],true,false);
53  $this->lm = $this->lm_gui->object;
54 
55  // language translation
56  include_once("./Services/Object/classes/class.ilObjectTranslation.php");
57  $this->ot = ilObjectTranslation::getInstance($this->lm->getId());
58  //include_once("./Services/COPage/classes/class.ilPageMultiLang.php");
59  //$this->ml = new ilPageMultiLang("lm", $this->lm->getId());
60  $this->lang = "-";
61  if ($this->ot->getContentActivated())
62  {
63  $langs = $this->ot->getLanguages();
64  if (isset($langs[$_GET["transl"]]) || $_GET["transl"] == $this->ot->getMasterLanguage())
65  {
66  $this->lang = $_GET["transl"];
67  }
68  else if (isset($langs[$ilUser->getCurrentLanguage()]))
69  {
70  $this->lang = $ilUser->getCurrentLanguage();
71  }
72  if ($this->lang == $this->ot->getMasterLanguage())
73  {
74  $this->lang = "-";
75  }
76  }
77 
78  if(IS_PAYMENT_ENABLED)
79  {
80  include_once 'Services/Payment/classes/class.ilPaymentObject.php';
81  $this->needs_to_be_purchased = ilPaymentObject::_requiresPurchaseToAccess((int)$this->lm->getRefId());
82  }
83  else $this->needs_to_be_purchased = false;
84 
85  // check, if learning module is online
86  if (!$rbacsystem->checkAccess("write", $_GET["ref_id"]))
87  {
88  if (!$this->lm->getOnline())
89  {
90  $ilias->raiseError($lng->txt("permission_denied"), $ilias->error_obj->WARNING);
91  }
92  }
93 
94  include_once("./Modules/LearningModule/classes/class.ilLMTree.php");
95  $this->lm_tree = ilLMTree::getInstance($this->lm->getId());
96 
97  /*$this->lm_tree = new ilTree($this->lm->getId());
98  $this->lm_tree->setTableNames('lm_tree','lm_data');
99  $this->lm_tree->setTreeTablePK("lm_id");*/
100  }
ILIAS Setting Class.
$_GET["client_id"]
static _requiresPurchaseToAccess($a_ref_id, $a_purchasetype='')
this function should be used by all buyable repository objects !!
Class ilLearningModuleGUI.
global $ilCtrl
Definition: ilias.php:18
static getInstance($a_tree_id)
Get Instance.
while($lm_rec=$ilDB->fetchAssoc($lm_set)) $data
global $ilUser
Definition: imgupload.php:15
static getInstance($a_obj_id)
Get instance.
+ Here is the call graph for this function:

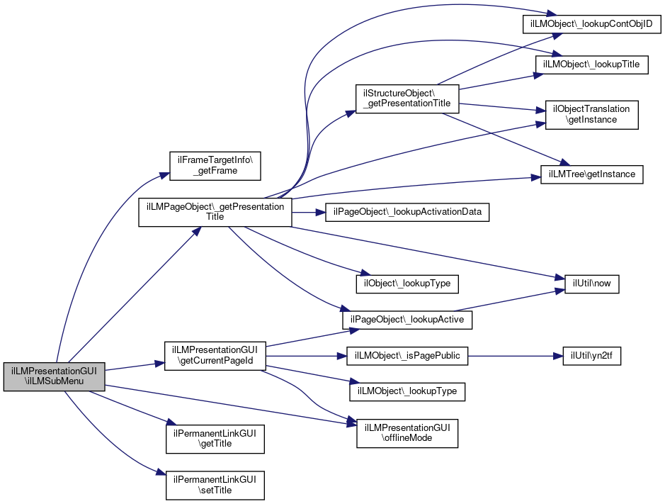
◆ ilLMSubMenu()

ilLMPresentationGUI::ilLMSubMenu ( )

output learning module submenu

Definition at line 917 of file class.ilLMPresentationGUI.php.

References $_GET, $lang, ilFrameTargetInfo\_getFrame(), ilLMPageObject\_getPresentationTitle(), getCurrentPageId(), ilPermanentLinkGUI\getTitle(), offlineMode(), and ilPermanentLinkGUI\setTitle().

Referenced by layout().

918  {
919  global $rbacsystem;
920 
921  // no sub menu for abstract of digilib book
922  if ($this->lm->getType() == "dbk" && $this->abstract)
923  {
924  return;
925  }
926 
927  $showViewInFrameset = true;
928 
929  if ($showViewInFrameset)
930  {
931  $buttonTarget = ilFrameTargetInfo::_getFrame("MainContent");
932  }
933  else
934  {
935  $buttonTarget = "_top";
936  }
937 
938 
939  include_once("./Services/UICore/classes/class.ilTemplate.php");
940  $tpl_menu = new ilTemplate("tpl.lm_sub_menu.html", true, true, true);
941 
942  $pg_id = $this->getCurrentPageId();
943  if ($pg_id == 0)
944  {
945  return;
946  }
947 
948  // edit learning module
949  if (!$this->offlineMode())
950  {
951  if ($rbacsystem->checkAccess("write", $_GET["ref_id"]))
952  {
953  $tpl_menu->setCurrentBlock("edit_page");
954  $page_id = $this->getCurrentPageId();
955  $tpl_menu->setVariable("EDIT_LINK", ILIAS_HTTP_PATH."/ilias.php?baseClass=ilLMEditorGUI&ref_id=".$_GET["ref_id"].
956  "&obj_id=".$page_id."&to_page=1");
957  $tpl_menu->setVariable("EDIT_TXT", $this->lng->txt("edit_page"));
958  $tpl_menu->setVariable("EDIT_TARGET", $buttonTarget);
959  $tpl_menu->parseCurrentBlock();
960  }
961 
962  $page_id = $this->getCurrentPageId();
963 
964  include_once("./Services/PermanentLink/classes/class.ilPermanentLinkGUI.php");
965  $plinkgui = new ilPermanentLinkGUI("pg",
966  $page_id."_".$this->lm->getRefId(),
967  "",
968  "_top");
969 
970  $title = $this->lm->getTitle();
971  $pg_title = ilLMPageObject::_getPresentationTitle($page_id,
972  $this->lm->getPageHeader(), $this->lm->isActiveNumbering(),
973  $this->lm_set->get("time_scheduled_page_activation"), false, 0, $this->lang);
974  if ($pg_title != "")
975  {
976  $title.= ": ".$pg_title;
977  }
978 
979  $plinkgui->setTitle($title);
980 
981  $tpl_menu->setCurrentBlock("perma_link");
982  $tpl_menu->setVariable("PERMA_LINK", $plinkgui->getHTML());
983  $tpl_menu->parseCurrentBlock();
984 
985  }
986 
987  $this->tpl->setVariable("SUBMENU", $tpl_menu->get());
988  }
Class for permanent links.
$_GET["client_id"]
special template class to simplify handling of ITX/PEAR
offlineMode()
checks wether offline content generation is activated
static _getFrame($a_class, $a_type='')
Get content frame name.
static _getPresentationTitle($a_pg_id, $a_mode=IL_CHAPTER_TITLE, $a_include_numbers=false, $a_time_scheduled_activation=false, $a_force_content=false, $a_lm_id=0, $a_lang="-")
presentation title doesn&#39;t have to be page title, it may be chapter title + page title or chapter tit...
+ Here is the call graph for this function:
+ Here is the caller graph for this function:

◆ ilLocator()

ilLMPresentationGUI::ilLocator ( )

locator

Definition at line 1117 of file class.ilLMPresentationGUI.php.

References $_GET, $ilCtrl, $lang, $path, $row, ilFrameTargetInfo\_getFrame(), ilStructureObject\_getPresentationTitle(), ilObject\_lookupObjId(), ilObject\_lookupTitle(), DEBUG, ilLMObjectFactory\getInstance(), getLink(), offlineMode(), and ilUtil\shortenText().

Referenced by executeCommand(), ilCitation(), initScreenHead(), layout(), showDownloadList(), showPrintViewSelection(), and showTableOfContents().

1118  {
1119  global $ilLocator, $tree, $ilCtrl;
1120 
1121  require_once("./Modules/LearningModule/classes/class.ilStructureObject.php");
1122 
1123  if (empty($_GET["obj_id"]))
1124  {
1125  $a_id = $this->lm_tree->getRootId();
1126  }
1127  else
1128  {
1129  $a_id = $_GET["obj_id"];
1130  }
1131 
1132  $this->tpl->addBlockFile("STATUSLINE", "statusline", "tpl.statusline.html");
1133 
1134  if (!$this->lm->cleanFrames())
1135  {
1136  $frame_param = $_GET["frame"];
1137  $frame_target = "";
1138  }
1139  else if (!$this->offlineMode())
1140  {
1141  $frame_param = "";
1142  $frame_target = ilFrameTargetInfo::_getFrame("MainContent");
1143  }
1144  else
1145  {
1146  $frame_param = "";
1147  $frame_target = "_top";
1148  }
1149 
1150  if (!$this->offlineMode())
1151  {
1152  $ilLocator->addItem("...", "");
1153 
1154  $par_id = $tree->getParentId($_GET["ref_id"]);
1155  $ilCtrl->setParameterByClass("ilrepositorygui", "ref_id", $par_id);
1156  $ilLocator->addItem(
1158  $ilCtrl->getLinkTargetByClass("ilrepositorygui", "frameset"),
1159  ilFrameTargetInfo::_getFrame("MainContent"), $par_id);
1160  $ilCtrl->setParameterByClass("ilrepositorygui", "ref_id", $_GET["ref_id"]);
1161  }
1162  else
1163  {
1164  $ilLocator->setOffline(true);
1165  }
1166 
1167  if($this->lm_tree->isInTree($a_id))
1168  {
1169  $path = $this->lm_tree->getPathFull($a_id);
1170 
1171  foreach ($path as $key => $row)
1172  {
1173  if ($row["type"] != "pg")
1174  {
1175  if($row["child"] != $this->lm_tree->getRootId())
1176  {
1177  $ilLocator->addItem(
1180  $this->lm->isActiveNumbering(),
1181  $this->lm_set->get("time_scheduled_page_activation"), 0, $this->lang),
1182  50,true),
1183  $this->getLink($_GET["ref_id"], "layout", $row["child"], $frame_param, "StructureObject"),
1184  $frame_target);
1185  }
1186  else
1187  {
1188  $ilLocator->addItem(
1189  ilUtil::shortenText($this->lm->getTitle(),50,true),
1190  $this->getLink($_GET["ref_id"], "layout", "", $frame_param),
1191  $frame_target, $_GET["ref_id"]);
1192  }
1193  }
1194  }
1195  }
1196  else // lonely page
1197  {
1198 
1199  $ilLocator->addItem(
1200  $this->lm->getTitle(),
1201  $this->getLink($_GET["ref_id"], "layout", "", $_GET["frame"]));
1202 
1203  require_once("./Modules/LearningModule/classes/class.ilLMObjectFactory.php");
1204  $lm_obj = ilLMObjectFactory::getInstance($this->lm, $a_id);
1205 
1206  $ilLocator->addItem(
1207  $lm_obj->getTitle(),
1208  $this->getLink($_GET["ref_id"], "layout", $a_id, $frame_param),
1209  $frame_target);
1210  }
1211 
1212  if (DEBUG)
1213  {
1214  $debug = "DEBUG: <font color=\"red\">".$this->type."::".$this->id."::".$_GET["cmd"]."</font><br/>";
1215  }
1216 
1217  //$prop_name = $this->objDefinition->getPropertyName($_GET["cmd"],$this->type);
1218 
1219 
1220  $this->tpl->setLocator();
1221  }
static _getPresentationTitle($a_st_id, $a_include_numbers=false, $a_time_scheduled_activation=false, $a_lm_id=0, $a_lang="-")
get presentation title
$_GET["client_id"]
getInstance(&$a_content_obj, $a_id=0, $a_halt=true)
static shortenText($a_str, $a_len, $a_dots=false, $a_next_blank=false, $a_keep_extension=false)
shorten a string to given length.
getLink($a_ref_id, $a_cmd="", $a_obj_id="", $a_frame="", $a_type="", $a_back_link="append", $a_anchor="", $a_srcstring="")
handles links for learning module presentation
static _lookupTitle($a_id)
lookup object title
global $ilCtrl
Definition: ilias.php:18
const DEBUG
static _lookupObjId($a_id)
offlineMode()
checks wether offline content generation is activated
static _getFrame($a_class, $a_type='')
Get content frame name.
$path
Definition: index.php:22
+ Here is the call graph for this function:
+ Here is the caller graph for this function:

◆ ilMainMenu()

ilLMPresentationGUI::ilMainMenu ( )

output main menu

Definition at line 795 of file class.ilLMPresentationGUI.php.

References getCurrentPageId(), and offlineMode().

Referenced by layout().

796  {
797  global $ilMainMenu;
798 
799  if ($this->offlineMode())
800  {
801  $this->tpl->touchBlock("pg_intro");
802  $this->tpl->touchBlock("pg_outro");
803  //$this->tpl->setVariable("MAINMENU", $ilMainMenu->getHTML());
804  return;
805  }
806 
807 // if ($this->determineLayout() == "2window" ||
808 // $this->determineLayout() == "3window")
809 // {
810 // $ilMainMenu->setSmallMode(true);
811 // }
812 // else
813 // {
814  $ilMainMenu->setSmallMode(false);
815 // }
816 
817  $page_id = $this->getCurrentPageId();
818  if ($page_id > 0)
819  {
820  $ilMainMenu->setLoginTargetPar("pg_".$page_id."_".$this->lm->getRefId());
821  }
822 
823  //$this->tpl->touchBlock("mm_intro");
824  //$this->tpl->touchBlock("mm_outro");
825  $this->tpl->touchBlock("pg_intro");
826  $this->tpl->touchBlock("pg_outro");
827  $this->tpl->setBodyClass("std");
828  $this->tpl->setVariable("MAINMENU", $ilMainMenu->getHTML());
829  }
offlineMode()
checks wether offline content generation is activated
+ Here is the call graph for this function:
+ Here is the caller graph for this function:

◆ ilMedia()

ilLMPresentationGUI::ilMedia ( )

output media

Definition at line 2020 of file class.ilLMPresentationGUI.php.

References $_GET, $ilUser, ilMediaItem\_getMapAreasIntLinks(), ilObjStyleSheet\getContentStylePath(), ilUtil\getImagePath(), getLayoutLinkTargets(), getLink(), getLinkTargetsXML(), getLinkXML(), getLMPage(), ilUtil\getStyleSheetLocation(), ilUtil\getWebspaceDir(), IL_MODE_ALIAS, IL_MODE_OUTPUT, ilObjMediaObjectGUI\includePresentationJS(), offlineMode(), renderPageTitle(), xslt_create(), xslt_error(), xslt_free(), and xslt_process().

Referenced by layout().

2021  {
2022  global $ilUser;
2023 
2024  $this->tpl->setCurrentBlock("ContentStyle");
2025  if (!$this->offlineMode())
2026  {
2027  $this->tpl->setVariable("LOCATION_CONTENT_STYLESHEET",
2028  ilObjStyleSheet::getContentStylePath($this->lm->getStyleSheetId()));
2029  }
2030  else
2031  {
2032  $this->tpl->setVariable("LOCATION_CONTENT_STYLESHEET", "content_style/content.css");
2033  }
2034  $this->tpl->parseCurrentBlock();
2035 
2036  $this->renderPageTitle();
2037 
2038  // set style sheets
2039  if (!$this->offlineMode())
2040  {
2041  $this->tpl->setVariable("LOCATION_STYLESHEET", ilUtil::getStyleSheetLocation());
2042  }
2043  else
2044  {
2045  $style_name = $ilUser->getPref("style").".css";;
2046  $this->tpl->setVariable("LOCATION_STYLESHEET","./style/".$style_name);
2047  }
2048 
2049  $this->tpl->setCurrentBlock("ilMedia");
2050 
2051  //$int_links = $page_object->getInternalLinks();
2052  $med_links = ilMediaItem::_getMapAreasIntLinks($_GET["mob_id"]);
2053  $link_xml = $this->getLinkXML($med_links, $this->getLayoutLinkTargets());
2054  $link_xml.= $this->getLinkTargetsXML();
2055 //echo "<br><br>".htmlentities($link_xml);
2056  require_once("./Services/MediaObjects/classes/class.ilObjMediaObject.php");
2057  $media_obj = new ilObjMediaObject($_GET["mob_id"]);
2058  if (!empty ($_GET["pg_id"]))
2059  {
2060  require_once("./Modules/LearningModule/classes/class.ilLMPage.php");
2061  $pg_obj = $this->getLMPage($_GET["pg_id"]);
2062  $pg_obj->buildDom();
2063 
2064  $xml = "<dummy>";
2065  // todo: we get always the first alias now (problem if mob is used multiple
2066  // times in page)
2067  $xml.= $pg_obj->getMediaAliasElement($_GET["mob_id"]);
2068  $xml.= $media_obj->getXML(IL_MODE_OUTPUT);
2069  $xml.= $link_xml;
2070  $xml.="</dummy>";
2071  }
2072  else
2073  {
2074  $xml = "<dummy>";
2075  // todo: we get always the first alias now (problem if mob is used multiple
2076  // times in page)
2077  $xml.= $media_obj->getXML(IL_MODE_ALIAS);
2078  $xml.= $media_obj->getXML(IL_MODE_OUTPUT);
2079  $xml.= $link_xml;
2080  $xml.="</dummy>";
2081  }
2082 
2083 //echo htmlentities($xml); exit;
2084 
2085  // todo: utf-header should be set globally
2086  //header('Content-type: text/html; charset=UTF-8');
2087 
2088  $xsl = file_get_contents("./Services/COPage/xsl/page.xsl");
2089  $args = array( '/_xml' => $xml, '/_xsl' => $xsl );
2090  $xh = xslt_create();
2091 
2092 //echo "<b>XML:</b>".htmlentities($xml);
2093  // determine target frames for internal links
2094  //$pg_frame = $_GET["frame"];
2095  if (!$this->offlineMode())
2096  {
2097  $wb_path = ilUtil::getWebspaceDir("output")."/";
2098  }
2099  else
2100  {
2101  $wb_path = "";
2102  }
2103 
2104  $mode = ($_GET["cmd"] == "fullscreen")
2105  ? "fullscreen"
2106  : "media";
2107  $enlarge_path = ilUtil::getImagePath("enlarge.png", false, "output", $this->offlineMode());
2108  $fullscreen_link =
2109  $this->getLink($this->lm->getRefId(), "fullscreen");
2110  $params = array ('mode' => $mode, 'enlarge_path' => $enlarge_path,
2111  'link_params' => "ref_id=".$this->lm->getRefId(),'fullscreen_link' => $fullscreen_link,
2112  'ref_id' => $this->lm->getRefId(), 'pg_frame' => $pg_frame, 'webspace_path' => $wb_path);
2113  $output = xslt_process($xh,"arg:/_xml","arg:/_xsl",NULL,$args, $params);
2114  echo xslt_error($xh);
2115  xslt_free($xh);
2116 
2117  // unmask user html
2118  $this->tpl->setVariable("MEDIA_CONTENT", $output);
2119 
2120  // add js
2121  include_once("./Services/MediaObjects/classes/class.ilObjMediaObjectGUI.php");
2123  }
xslt_create()
static getStyleSheetLocation($mode="output", $a_css_name="", $a_css_location="")
get full style sheet file name (path inclusive) of current user
$_GET["client_id"]
xslt_free(&$proc)
getLink($a_ref_id, $a_cmd="", $a_obj_id="", $a_frame="", $a_type="", $a_back_link="append", $a_anchor="", $a_srcstring="")
handles links for learning module presentation
getLinkXML($a_int_links, $a_layoutframes)
get xml for links
xslt_error(&$proc)
getLinkTargetsXML()
Get XMl for Link Targets.
static getImagePath($img, $module_path="", $mode="output", $offline=false)
get image path (for images located in a template directory)
xslt_process(&$proc, $xml_var, $xslt_var, $dummy, $args, $params, $a_no_warnings=false)
offlineMode()
checks wether offline content generation is activated
Class ilObjMediaObject.
_getMapAreasIntLinks($a_mob_id)
get all internal links of map areas of a mob
getLMPage($a_id)
Get lm page object.
const IL_MODE_ALIAS
global $ilUser
Definition: imgupload.php:15
getContentStylePath($a_style_id)
get content style path
const IL_MODE_OUTPUT
static getWebspaceDir($mode="filesystem")
get webspace directory
includePresentationJS($a_tpl=null)
Include media object presentation JS.
+ Here is the call graph for this function:
+ Here is the caller graph for this function:

◆ ilPage()

ilLMPresentationGUI::ilPage ( $a_page_node,
  $a_page_id = 0 
)

process <ilPage> content tag

Parameters
objectpage node
integerfooter/header page id

Definition at line 1363 of file class.ilLMPresentationGUI.php.

References $_GET, $ilUser, $lang, $needs_to_be_purchased, $ret, ilObjContentObject\_checkPreconditionsOfPage(), ilLMObject\_exists(), ilUserSearchCache\_getInstance(), ilLMPageObject\_getPresentationTitle(), ilLMObject\_isPagePublic(), ilPageObject\_lookupActivationData(), ilLMObject\_lookupTitle(), ilLMObject\_lookupType(), ilLearningProgress\_tracProgress(), ilCourseLMHistory\_updateLastAccess(), ilLPStatusWrapper\_updateStatus(), basicPageGuiInit(), ilDatePresentation\formatDate(), ilObjStyleSheet\getContentStylePath(), getCurrentPageId(), getLayoutLinkTargets(), getLinkTargetsXML(), getLinkXML(), getLMPageGUI(), getSourcecodeDownloadLink(), ilObjStyleSheet\getSyntaxStylePath(), ilTextHighlighterGUI\highlight(), IL_CAL_DATETIME, ilUserSearchCache\LAST_QUERY, ilUtil\now(), offlineMode(), showNoPublicAccess(), and showPreconditionsOfPage().

Referenced by layout().

1364  {
1365  global $ilUser, $ilHelp;
1366 
1367 
1368  global $ilHelp;
1369  $ilHelp->setScreenIdComponent("lm");
1370  $ilHelp->setScreenId("content");
1371  $ilHelp->setSubScreenId("content");
1372 
1373  $this->fill_on_load_code = true;
1374 
1375  if(($ilUser->getId() == ANONYMOUS_USER_ID || $this->needs_to_be_purchased) &&
1376  $this->lm_gui->object->getPublicAccessMode() == 'selected')
1377  {
1378  $public = ilLMObject::_isPagePublic($this->getCurrentPageId());
1379 
1380  if (!$public)
1381  return $this->showNoPublicAccess($this->getCurrentPageId());
1382  }
1383 
1384  if (!ilObjContentObject::_checkPreconditionsOfPage($this->lm->getRefId(),$this->lm->getId(), $this->getCurrentPageId()))
1385  {
1386  return $this->showPreconditionsOfPage($this->getCurrentPageId());
1387  }
1388 
1389  require_once("./Modules/LearningModule/classes/class.ilLMPageGUI.php");
1390  require_once("./Modules/LearningModule/classes/class.ilLMPageObject.php");
1391 
1392  // page id is e.g. > 0 when footer or header page is processed
1393  if ($a_page_id == 0)
1394  {
1395  $page_id = $this->getCurrentPageId();
1396 //echo ":".$page_id.":";
1397  // highlighting?
1398 
1399  if ($_GET["srcstring"] != "" && !$this->offlineMode())
1400  {
1401  include_once './Services/Search/classes/class.ilUserSearchCache.php';
1402  $cache = ilUserSearchCache::_getInstance($ilUser->getId());
1403  $cache->switchSearchType(ilUserSearchCache::LAST_QUERY);
1404  $search_string = $cache->getQuery();
1405 
1406  include_once("./Services/UIComponent/TextHighlighter/classes/class.ilTextHighlighterGUI.php");
1407  include_once("./Services/Search/classes/class.ilQueryParser.php");
1408  $p = new ilQueryParser($search_string);
1409  $p->parse();
1410 
1411  $words = $p->getQuotedWords();
1412  if (is_array($words))
1413  {
1414  foreach ($words as $w)
1415  {
1416  ilTextHighlighterGUI::highlight("ilLMPageContent", $w, $this->tpl);
1417  }
1418  }
1419 
1420  $this->fill_on_load_code = true;
1421  }
1422  }
1423  else
1424  {
1425  $page_id = $a_page_id;
1426  }
1427 
1428  // content style
1429  $this->tpl->setCurrentBlock("ContentStyle");
1430  if (!$this->offlineMode())
1431  {
1432  $this->tpl->setVariable("LOCATION_CONTENT_STYLESHEET",
1433  ilObjStyleSheet::getContentStylePath($this->lm->getStyleSheetId()));
1434  }
1435  else
1436  {
1437  $this->tpl->setVariable("LOCATION_CONTENT_STYLESHEET", "content_style/content.css");
1438  }
1439  $this->tpl->parseCurrentBlock();
1440 
1441  // no active page found in chapter
1442  if ($this->chapter_has_no_active_page &&
1443  ilLMObject::_lookupType($_GET["obj_id"]) == "st")
1444  {
1445  $mtpl = new ilTemplate("tpl.no_content_message.html", true, true,
1446  "Modules/LearningModule");
1447  $mtpl->setVariable("MESSAGE", $this->lng->txt("cont_no_page_in_chapter"));
1448  //$mtpl->setVariable("SRC_ICON", ilUtil::getImagePath("icon_st.png",
1449  // false, "output", $this->offlineMode()));
1450  $mtpl->setVariable("ITEM_TITLE",
1451  ilLMObject::_lookupTitle($_GET["obj_id"]));
1452  $this->tpl->setVariable("PAGE_CONTENT", $mtpl->get());
1453  return $mtpl->get();
1454  }
1455 
1456  // current page is deactivated
1457  if ($this->deactivated_page)
1458  {
1459  $mtpl = new ilTemplate("tpl.no_content_message.html", true, true,
1460  "Modules/LearningModule");
1461  $m = $this->lng->txt("cont_page_currently_deactivated");
1462  $act_data = ilLMPage::_lookupActivationData((int) $_GET["obj_id"], $this->lm->getType());
1463  if ($act_data["show_activation_info"] &&
1464  (ilUtil::now() < $act_data["activation_start"]))
1465  {
1466  $m.= "<p>".sprintf($this->lng->txt("cont_page_activation_on"),
1467  ilDatePresentation::formatDate(new ilDateTime($act_data["activation_start"],IL_CAL_DATETIME)
1468  )).
1469  "</p>";
1470  }
1471  $mtpl->setVariable("MESSAGE", $m);
1472  //$mtpl->setVariable("SRC_ICON", ilUtil::getImagePath("icon_pg.png",
1473  // false, "output", $this->offlineMode()));
1474  $mtpl->setVariable("ITEM_TITLE",
1475  ilLMObject::_lookupTitle($_GET["obj_id"]));
1476  $this->tpl->setVariable("PAGE_CONTENT", $mtpl->get());
1477  return $mtpl->get();
1478  }
1479 
1480  // no page found
1481  if ($page_id == 0)
1482  {
1483  $cont = $this->lng->txt("cont_no_page");
1484  $this->tpl->setVariable("PAGE_CONTENT", $cont);
1485  return $cont;
1486  }
1487 
1488 
1489  $page_object_gui = $this->getLMPageGUI($page_id);
1490  $this->basicPageGuiInit($page_object_gui);
1491  $page_object = $page_object_gui->getPageObject();
1492  $page_object->buildDom();
1493  $page_object->registerOfflineHandler($this);
1494 
1495  $int_links = $page_object->getInternalLinks();
1496 
1497 
1498 
1499  $page_object_gui->setTemplateOutput(false);
1500 
1501  // Update personal desktop items
1502  $ilUser->setDesktopItemParameters($this->lm->getRefId(), $this->lm->getType(), $page_id);
1503 
1504  // Update course items
1505  include_once './Modules/Course/classes/class.ilCourseLMHistory.php';
1506  ilCourseLMHistory::_updateLastAccess($ilUser->getId(),$this->lm->getRefId(),$page_id);
1507 
1508  // read link targets
1509  $link_xml = $this->getLinkXML($int_links, $this->getLayoutLinkTargets());
1510  $link_xml.= $this->getLinkTargetsXML();
1511 //echo htmlentities($link_xml);
1512  // get lm page object
1513  $lm_pg_obj = new ilLMPageObject($this->lm, $page_id);
1514  $lm_pg_obj->setLMId($this->lm->getId());
1515  //$pg_obj->setParentId($this->lm->getId());
1516  $page_object_gui->setLinkXML($link_xml);
1517 
1518  // determine target frames for internal links
1519  //$pg_frame = $_GET["frame"];
1520  $page_object_gui->setLinkFrame($_GET["frame"]);
1521 
1522  // page title and tracking (not for header or footer page)
1523  if ($page_id == 0 || ($page_id != $this->lm->getHeaderPage() &&
1524  $page_id != $this->lm->getFooterPage()))
1525  {
1526  $page_object_gui->setPresentationTitle(
1527  ilLMPageObject::_getPresentationTitle($lm_pg_obj->getId(),
1528  $this->lm->getPageHeader(), $this->lm->isActiveNumbering(),
1529  $this->lm_set->get("time_scheduled_page_activation"), false, 0, $this->lang));
1530 
1531  // update learning progress
1532  if ($ilUser->getId() != ANONYMOUS_USER_ID)
1533  {
1534  // #9483
1535  include_once("./Services/Tracking/classes/class.ilLearningProgress.php");
1536  ilLearningProgress::_tracProgress($ilUser->getId(), $this->lm->getId(),
1537  $this->lm->getRefId(), $this->lm->getType());
1538 
1539  // obsolete?
1540  include_once("./Services/Tracking/classes/class.ilLPStatusWrapper.php");
1541  ilLPStatusWrapper::_updateStatus($this->lm->getId(), $ilUser->getId());
1542  }
1543  }
1544  else
1545  {
1546  $page_object_gui->setEnabledPageFocus(false);
1547  $page_object_gui->getPageConfig()->setEnableSelfAssessment(false);
1548  }
1549 
1550  // ADDED FOR CITATION
1551  $page_object_gui->setLinkParams("ref_id=".$this->lm->getRefId());
1552  $page_object_gui->setTemplateTargetVar("PAGE_CONTENT");
1553  $page_object_gui->setSourcecodeDownloadScript($this->getSourcecodeDownloadLink());
1554 
1555  // syntax style
1556  $this->tpl->setCurrentBlock("SyntaxStyle");
1557  if (!$this->offlineMode())
1558  {
1559  $this->tpl->setVariable("LOCATION_SYNTAX_STYLESHEET",
1561  }
1562  else
1563  {
1564  $this->tpl->setVariable("LOCATION_SYNTAX_STYLESHEET",
1565  "syntaxhighlight.css");
1566  }
1567  $this->tpl->parseCurrentBlock();
1568 
1569 
1570  $ret = $page_object_gui->presentation($page_object_gui->getOutputMode());
1571 
1572  // process header
1573  if ($this->lm->getHeaderPage() > 0 &&
1574  $page_id != $this->lm->getHeaderPage() &&
1575  ($page_id == 0 || $page_id != $this->lm->getFooterPage()))
1576  {
1577  if (ilLMObject::_exists($this->lm->getHeaderPage()))
1578  {
1579  $head = $this->ilPage($a_page_node, $this->lm->getHeaderPage());
1580  }
1581  }
1582 
1583  // process footer
1584  if ($this->lm->getFooterPage() > 0 &&
1585  $page_id != $this->lm->getFooterPage() &&
1586  ($page_id == 0 || $page_id != $this->lm->getHeaderPage()))
1587  {
1588  if (ilLMObject::_exists($this->lm->getFooterPage()))
1589  {
1590  $foot = $this->ilPage($a_page_node, $this->lm->getFooterPage());
1591  }
1592  }
1593 
1594  // rating
1595  $rating = "";
1596  if($this->lm->hasRatingPages())
1597  {
1598  include_once("./Services/Rating/classes/class.ilRatingGUI.php");
1599  $rating_gui = new ilRatingGUI();
1600  $rating_gui->setObject($this->lm->getId(), "lm", $page_id, "lm");
1601  $rating_gui->setYourRatingText($this->lng->txt("lm_rate_page"));
1602 
1603  /*
1604  $this->tpl->setVariable("VAL_RATING", $rating->getHTML(false, true,
1605  "il.ExcPeerReview.saveComments(".$a_set["peer_id"].", %rating%)"));
1606  */
1607 
1608  $this->ctrl->setParameter($this, "pgid", $page_id);
1609  $this->tpl->addOnLoadCode("il.LearningModule.setRatingUrl('".
1610  $this->ctrl->getLinkTarget($this, "updatePageRating", "", true, false).
1611  "')");
1612  $this->ctrl->setParameter($this, "pgid", "");
1613 
1614  $rating = '<div id="ilrtrpg" style="text-align:right">'.
1615  $rating_gui->getHtml(true, true, "il.LearningModule.saveRating(%rating%);").
1616  "</div>";
1617  }
1618 
1619  $this->tpl->setVariable("PAGE_CONTENT", $rating.$head.$ret.$foot);
1620 //echo htmlentities("-".$ret."-");
1621  return $head.$ret.$foot;
1622  }
_checkPreconditionsOfPage($cont_ref_id, $cont_obj_id, $page_id)
checks wether the preconditions of a page are fulfilled or not
static _lookupType($a_obj_id, $a_lm_id=0)
Lookup type.
const IL_CAL_DATETIME
_exists($a_id)
checks wether a lm content object with specified id exists or not
static _updateStatus($a_obj_id, $a_usr_id, $a_obj=null, $a_percentage=false, $a_no_raise=false, $a_force_raise=false)
Update status.
$_GET["client_id"]
getLMPageGUI($a_id)
Get lm page gui object.
ilPage(&$a_page_node, $a_page_id=0)
process <ilPage> content tag
static _lookupTitle($a_obj_id)
Lookup title.
getLinkXML($a_int_links, $a_layoutframes)
get xml for links
static now()
Return current timestamp in Y-m-d H:i:s format.
_lookupActivationData($a_id, $a_parent_type, $a_lang="-")
Lookup activation data.
getSyntaxStylePath()
get syntax style path
static _getInstance($a_usr_id)
Get singleton instance.
getLinkTargetsXML()
Get XMl for Link Targets.
Class ilRatingGUI.
Class ilLMPageObject.
_updateLastAccess($a_user_id, $a_lm_ref_id, $a_page_id)
showPreconditionsOfPage()
show preconditions of the page
special template class to simplify handling of ITX/PEAR
static formatDate(ilDateTime $date)
Format a date public.
offlineMode()
checks wether offline content generation is activated
Date and time handling
basicPageGuiInit($a_page_gui)
Basic page gui initialisation.
_tracProgress($a_user_id, $a_obj_id, $a_ref_id, $a_obj_type='')
global $ilUser
Definition: imgupload.php:15
getContentStylePath($a_style_id)
get content style path
static highlight($a_dom_node_id, $a_text, $a_tpl=null)
Searches for all occurences of a text (case-insensitive) and highlights it.
static _getPresentationTitle($a_pg_id, $a_mode=IL_CHAPTER_TITLE, $a_include_numbers=false, $a_time_scheduled_activation=false, $a_force_content=false, $a_lm_id=0, $a_lang="-")
presentation title doesn&#39;t have to be page title, it may be chapter title + page title or chapter tit...
static _isPagePublic($a_node_id, $a_check_public_mode=false)
+ Here is the call graph for this function:
+ Here is the caller graph for this function:

◆ ilTOC()

ilLMPresentationGUI::ilTOC ( )

table of contents

Definition at line 834 of file class.ilLMPresentationGUI.php.

References $_GET, ilLMObject\_lookupType(), getCurrentPageId(), and offlineMode().

Referenced by layout().

835  {
836  include_once("./Modules/LearningModule/classes/class.ilLMTOCExplorerGUI.php");
837  $exp = new ilLMTOCExplorerGUI($this, "ilTOC", $this, $this->lang);
838  if (!$exp->handleCommand())
839  {
840  // determine highlighted and force open nodes
841  $page_id = $this->getCurrentPageId();
842  if ($this->deactivated_page)
843  {
844  $page_id = $_GET["obj_id"];
845  }
846  if ($page_id > 0)
847  {
848  $exp->setPathOpen((int) $page_id);
849  }
850  // empty chapter
851  if ($this->chapter_has_no_active_page &&
852  ilLMObject::_lookupType($_GET["obj_id"]) == "st")
853  {
854  $exp->setHighlightNode($_GET["obj_id"]);
855  }
856  else
857  {
858  if ($this->lm->getTOCMode() == "pages")
859  {
860  if ($this->deactivated_page)
861  {
862  $exp->setHighlightNode($_GET["obj_id"]);
863  }
864  else
865  {
866  $exp->setHighlightNode($page_id);
867  }
868  }
869  else
870  {
871  $exp->setHighlightNode($this->lm_tree->getParentId($page_id));
872  }
873  }
874  if ($this->offlineMode())
875  {
876  $exp->setOfflineMode(true);
877  }
878 
879  $this->tpl->setCurrentBlock("il_toc");
880  $this->tpl->setVariable("EXPLORER", $exp->getHTML());
881  $this->tpl->parseCurrentBlock();
882  }
883  }
LM editor explorer GUI class.
static _lookupType($a_obj_id, $a_lm_id=0)
Lookup type.
$_GET["client_id"]
offlineMode()
checks wether offline content generation is activated
+ Here is the call graph for this function:
+ Here is the caller graph for this function:

◆ infoScreen()

ilLMPresentationGUI::infoScreen ( )

this one is called from the info button in the repository not very nice to set cmdClass/Cmd manually, if everything works through ilCtrl in the future this may be changed

Definition at line 2671 of file class.ilLMPresentationGUI.php.

References outputInfoScreen().

2672  {
2673  $this->ctrl->setCmd("showSummary");
2674  $this->ctrl->setCmdClass("ilinfoscreengui");
2675  $this->outputInfoScreen();
2676  }
outputInfoScreen($a_standard_locator=false)
info screen
+ Here is the call graph for this function:

◆ initPrintViewSelectionForm()

ilLMPresentationGUI::initPrintViewSelectionForm ( )

Init print view selection form.

Definition at line 2971 of file class.ilLMPresentationGUI.php.

References $ilCtrl, $lng, and ilRadioGroupInputGUI\setValue().

Referenced by showPrintViewSelection().

2972  {
2973  global $lng, $ilCtrl;
2974 
2975  include_once("Services/Form/classes/class.ilPropertyFormGUI.php");
2976  $this->form = new ilPropertyFormGUI();
2977 
2978  // selection type
2979  $radg = new ilRadioGroupInputGUI($lng->txt("cont_selection"), "sel_type");
2980  $radg->setValue("page");
2981  $op1 = new ilRadioOption($lng->txt("cont_current_page"), "page");
2982  $radg->addOption($op1);
2983  $op2 = new ilRadioOption($lng->txt("cont_current_chapter"), "chapter");
2984  $radg->addOption($op2);
2985  $op3= new ilRadioOption($lng->txt("cont_selected_pg_chap"), "selection");
2986  $radg->addOption($op3);
2987 
2988  include_once("./Services/Form/classes/class.ilNestedListInputGUI.php");
2989  $nl = new ilNestedListInputGUI("", "obj_id");
2990  $this->nl = $nl;
2991  $op3->addSubItem($nl);
2992 
2993 
2994  $this->form->addItem($radg);
2995 
2996  $this->form->addCommandButton("showPrintView", $lng->txt("cont_show_print_view"));
2997  $this->form->setOpenTag(false);
2998  $this->form->setCloseTag(false);
2999 
3000  $this->form->setTitle($lng->txt("cont_print_selection"));
3001  $this->form->setFormAction($ilCtrl->getFormAction($this));
3002  }
This class represents an option in a radio group.
This class represents a property form user interface.
global $ilCtrl
Definition: ilias.php:18
This class represents a property in a property form.
This class represents a (nested) list of checkboxes (could be extended for radio items, too)
+ Here is the call graph for this function:
+ Here is the caller graph for this function:

◆ initScreenHead()

ilLMPresentationGUI::initScreenHead (   $a_active_tab = "info")
protected

Definition at line 2686 of file class.ilLMPresentationGUI.php.

References $_GET, $ilUser, getExportFormat(), ilUtil\getImagePath(), ilUtil\getStyleSheetLocation(), ilLocator(), offlineMode(), and renderPageTitle().

Referenced by executeCommand(), and outputInfoScreen().

2687  {
2688  global $ilAccess, $ilLocator, $ilUser;
2689 
2690  $this->renderPageTitle();
2691 
2692  // set style sheets
2693  if (!$this->offlineMode())
2694  {
2695  $this->tpl->setStyleSheetLocation(ilUtil::getStyleSheetLocation());
2696  }
2697  else
2698  {
2699  $style_name = $ilUser->getPref("style").".css";;
2700  $this->tpl->setStyleSheetLocation("./".$style_name);
2701  }
2702 
2703  $this->tpl->getStandardTemplate();
2704  $this->tpl->setTitle($this->lm->getTitle());
2705  $this->tpl->setTitleIcon(ilUtil::getImagePath("icon_lm_b.png"));
2706 
2707  $this->tpl->setVariable("TABS", $this->lm_gui->setilLMMenu($this->offlineMode()
2708  ,$this->getExportFormat(), $a_active_tab, true));
2709 
2710  // Full locator, if read permission is given
2711  if ($ilAccess->checkAccess("read", "", $_GET["ref_id"]))
2712  {
2713  $this->ilLocator();
2714  }
2715  else
2716  {
2717  $ilLocator->addRepositoryItems();
2718  $this->tpl->setLocator();
2719  }
2720  }
static getStyleSheetLocation($mode="output", $a_css_name="", $a_css_location="")
get full style sheet file name (path inclusive) of current user
$_GET["client_id"]
getExportFormat()
get export format
static getImagePath($img, $module_path="", $mode="output", $offline=false)
get image path (for images located in a template directory)
offlineMode()
checks wether offline content generation is activated
global $ilUser
Definition: imgupload.php:15
+ Here is the call graph for this function:
+ Here is the caller graph for this function:

◆ layout()

ilLMPresentationGUI::layout (   $a_xml = "main.xml",
  $doShow = true 
)

generates frame layout

Definition at line 421 of file class.ilLMPresentationGUI.php.

References $_GET, $_SESSION, $GLOBALS, $ilCtrl, $ilSetting, $ilUser, $path, $result, $tpl, ilAccordionGUI\addCss(), ilAccordionGUI\addJavaScript(), attrib2arr(), buildTag(), determineLayout(), domxml_open_mem(), exit, ilUtil\getStyleSheetLocation(), ilObjContentObject\getSupplyingExportFiles(), ilGlossary(), ilJavaScript(), ilLMHead(), ilLMMenu(), ilLMNavigation(), ilLMNotes(), ilLMSubMenu(), ilLocator(), ilMainMenu(), ilMedia(), ilPage(), ilTOC(), iljQueryUtil\initjQuery(), iljQueryUtil\initjQueryUI(), offlineMode(), processNodes(), renderPageTitle(), xpath_eval(), and xpath_new_context().

Referenced by executeCommand(), fullscreen(), glossary(), and media().

422  {
423  global $tpl, $ilSetting, $ilCtrl, $ilUser;
424 
425  $layout = $this->determineLayout();
426 
427  // xmldocfile is deprecated! Use domxml_open_file instead.
428  // But since using relative pathes with domxml under windows don't work,
429  // we need another solution:
430  $xmlfile = file_get_contents("./Modules/LearningModule/layouts/lm/".$layout."/".$a_xml);
431 
432  if (!$doc = domxml_open_mem($xmlfile))
433  {
434  include_once("./Modules/LearningModule/exceptions/class.ilLMPresentationException.php");
435  throw new ilLMPresentationException("ilLMPresentation: XML File invalid. Error reading ".
436  $layout."/".$a_xml.".");
437  }
438  $this->layout_doc = $doc;
439 //echo ":".htmlentities($xmlfile).":$layout:$a_xml:";
440 
441  // get current frame node
442  $xpc = xpath_new_context($doc);
443  $path = (empty($_GET["frame"]) || ($_GET["frame"] == "_blank"))
444  ? "/ilLayout/ilFrame[1]"
445  : "//ilFrame[@name='".$_GET["frame"]."']";
446  $result = xpath_eval($xpc, $path);
447  $found = $result->nodeset;
448  if (count($found) != 1)
449  {
450  include_once("./Modules/LearningModule/exceptions/class.ilLMPresentationException.php");
451  throw new ilLMPresentationException("ilLMPresentation: XML File invalid. Found ".count($found)." nodes for ".
452  " path ".$path." in ".$layout."/".$a_xml.". LM Layout is ".$this->lm->getLayout());
453  }
454  $node = $found[0];
455 
456  // ProcessFrameset
457  // node is frameset, if it has cols or rows attribute
458  $attributes = $this->attrib2arr($node->attributes());
459 
460  $this->frames = array();
461  if((!empty($attributes["rows"])) || (!empty($attributes["cols"])))
462  {
463  $content .= $this->buildTag("start", "frameset", $attributes);
464  //$this->frames = array();
465  $this->processNodes($content, $node);
466  $content .= $this->buildTag("end", "frameset");
467  $this->tpl = new ilTemplate("tpl.frameset.html", true, true, "Modules/LearningModule");
468  $this->renderPageTitle();
469  $this->tpl->setVariable("FS_CONTENT", $content);
470  if (!$doshow)
471  {
472  $content = $this->tpl->get();
473  }
474  }
475  else // node is frame -> process the content tags
476  {
477  // ProcessContentTag
478  //if ((empty($attributes["template"]) || !empty($_GET["obj_type"])))
479  if ((empty($attributes["template"]) || !empty($_GET["obj_type"]))
480  && ($_GET["frame"] != "_blank" || $_GET["obj_type"] != "MediaObject"))
481  {
482  // we got a variable content frame (can display different
483  // object types (PageObject, MediaObject, GlossarItem)
484  // and contains elements for them)
485 
486  // determine object type
487  if(empty($_GET["obj_type"]))
488  {
489  $obj_type = "PageObject";
490  }
491  else
492  {
493  $obj_type = $_GET["obj_type"];
494  }
495 
496  // get object specific node
497  $childs = $node->child_nodes();
498  $found = false;
499  foreach($childs as $child)
500  {
501  if ($child->node_name() == $obj_type)
502  {
503  $found = true;
504  $attributes = $this->attrib2arr($child->attributes());
505  $node = $child;
506 //echo "<br>2node:".$node->node_name();
507  break;
508  }
509  }
510  if (!$found) { echo "ilLMPresentation: No template specified for frame '".
511  $_GET["frame"]."' and object type '".$obj_type."'."; exit; }
512  }
513 
514  // get template
515  $in_module = ($attributes["template_location"] == "module")
516  ? true
517  : false;
518  if ($in_module)
519  {
520  $this->tpl = new ilTemplate($attributes["template"], true, true, $in_module);
521  $this->tpl->setBodyClass("");
522  }
523  else
524  {
525  $this->tpl = $tpl;
526  }
527 
528  // set style sheets
529  if (!$this->offlineMode())
530  {
531  $this->tpl->setVariable("LOCATION_STYLESHEET", ilUtil::getStyleSheetLocation());
532  }
533  else
534  {
535  $style_name = $ilUser->getPref("style").".css";
536  $this->tpl->setVariable("LOCATION_STYLESHEET","./style/".$style_name);
537  }
538 
539  include_once("./Services/jQuery/classes/class.iljQueryUtil.php");
540 
541  iljQueryUtil::initjQuery($this->tpl);
542  iljQueryUtil::initjQueryUI($this->tpl);
543 
544  // to make e.g. advanced seletions lists work:
545  $GLOBALS["tpl"] = $this->tpl;
546 
547  $childs = $node->child_nodes();
548 
549  foreach($childs as $child)
550  {
551 
552  $child_attr = $this->attrib2arr($child->attributes());
553 
554  switch ($child->node_name())
555  {
556  case "ilMainMenu":
557  $this->ilMainMenu();
558  $this->renderPageTitle();
559  break;
560 
561  case "ilTOC":
562  $this->ilTOC($child_attr["target_frame"]);
563  break;
564 
565  case "ilPage":
566  switch($this->lm->getType())
567  {
568  case "lm":
569  unset($_SESSION["tr_id"]);
570  unset($_SESSION["bib_id"]);
571  unset($_SESSION["citation"]);
572  $content = $this->ilPage($child);
573  break;
574  }
575  break;
576 
577  case "ilGlossary":
578  $content = $this->ilGlossary($child);
579  break;
580 
581  case "ilLMNavigation":
582  $this->ilLMNavigation();
583  break;
584 
585  case "ilMedia":
586  $this->ilMedia();
587  break;
588 
589  case "ilLocator":
590  $this->ilLocator();
591  break;
592 
593  case "ilJavaScript":
594  $this->ilJavaScript($child_attr["inline"], $child_attr["file"],
595  $child_attr["location"]);
596  break;
597 
598  case "ilLMMenu":
599  $this->ilLMMenu();
600  break;
601 
602  case "ilLMHead":
603  $this->ilLMHead();
604  break;
605 
606  case "ilLMSubMenu":
607  $this->ilLMSubMenu();
608  break;
609 
610  case "ilLMNotes":
611  $this->ilLMNotes();
612  break;
613  }
614  }
615 
616  // TODO: Very dirty hack to force the import of JavaScripts in learning content in the FAQ frame (e.g. if jsMath is in the content)
617  // Unfortunately there is no standardized way to do this somewhere else. Calling fillJavaScripts always in ilTemplate causes multiple additions of the the js files.
618  // 19.7.2014: outcommented, since fillJavaScriptFiles is called in the next blocks, and the
619  // following lines would add the js files two times
620 // if (strcmp($_GET["frame"], "topright") == 0) $this->tpl->fillJavaScriptFiles();
621 // if (strcmp($_GET["frame"], "right") == 0) $this->tpl->fillJavaScriptFiles();
622 // if (strcmp($_GET["frame"], "botright") == 0) $this->tpl->fillJavaScriptFiles();
623 
624  if (!$this->offlineMode())
625  {
626  include_once("./Services/Accordion/classes/class.ilAccordionGUI.php");
629 
630 
631  $this->tpl->addJavascript("./Modules/LearningModule/js/LearningModule.js");
632 
633  //$store->set("cf_".$this->lm->getId());
634 
635  // handle initial content
636  if ($_GET["frame"] == "")
637  {
638  include_once("./Services/Authentication/classes/class.ilSessionIStorage.php");
639  $store = new ilSessionIStorage("lm");
640  $last_frame_url = $store->get("cf_".$this->lm->getId());
641  if ($last_frame_url != "")
642  {
643  $this->tpl->addOnLoadCode("il.LearningModule.setLastFrameUrl('".$last_frame_url."', 'center_bottom');");
644  }
645 
646  if (in_array($layout, array("toc2windyn")))
647  {
648  $this->tpl->addOnLoadCode("il.LearningModule.setSaveUrl('".
649  $ilCtrl->getLinkTarget($this, "saveFrameUrl", "", false, false)."');
650  il.LearningModule.openInitFrames();
651  ");
652  }
653  }
654 
655  // from main menu
656 // $this->tpl->addJavascript("./Services/JavaScript/js/Basic.js");
657  $this->tpl->addJavascript("./Services/Navigation/js/ServiceNavigation.js");
658  $this->tpl->fillJavaScriptFiles();
659  $this->tpl->fillScreenReaderFocus();
660 
661  $this->tpl->fillCssFiles();
662  }
663  else
664  {
665  // reset standard css files
666  $this->tpl->resetJavascript();
667  $this->tpl->resetCss();
668 
669  include_once("./Modules/LearningModule/classes/class.ilObjContentObject.php");
671  {
672  if ($f["type"] == "js")
673  {
674  $this->tpl->addJavascript($f["target"]);
675  }
676  if ($f["type"] == "css")
677  {
678  $this->tpl->addCSS($f["target"]);
679  }
680  }
681  $this->tpl->fillJavaScriptFiles(true);
682  $this->tpl->fillCssFiles(true);
683  }
684 
685 
686  $this->tpl->fillBodyClass();
687 
688  }
689 
690  if ($doShow)
691  {
692  // (horrible) workaround for preventing template engine
693  // from hiding paragraph text that is enclosed
694  // in curly brackets (e.g. "{a}", see ilPageObjectGUI::showPage())
695 
696  $this->tpl->fillTabs();
697  if ($this->fill_on_load_code)
698  {
699  $this->tpl->fillOnLoadCode();
700  }
701  $content = $this->tpl->get();
702  $content = str_replace("&#123;", "{", $content);
703  $content = str_replace("&#125;", "}", $content);
704 
705  header('Content-type: text/html; charset=UTF-8');
706  echo $content;
707  }
708  else
709  {
710  $this->tpl->fillLeftNav();
711  $this->tpl->fillOnLoadCode();
712  $content = $this->tpl->get();
713  }
714 
715  return($content);
716  }
< a tabindex="-1" style="border-style: none;" href="#" title="Refresh Image" onclick="document.getElementById('siimage').src = './securimage_show.php?sid=' + Math.random(); this.blur(); return false">< img src="./images/refresh.png" alt="Reload Image" height="32" width="32" onclick="this.blur()" align="bottom" border="0"/></a >< br/>< strong > Enter Code *if($_SERVER['REQUEST_METHOD']=='POST' &&@ $_POST['do']=='contact') $_SESSION['ctform']['success']
determineLayout()
Determine layout.
static initjQueryUI()
Init jQuery UI (see included_components.txt for included components)
exit
Definition: login.php:54
domxml_open_mem($str, $mode=DOMXML_LOAD_PARSING, &$error=NULL)
$result
xpath_new_context($dom_document)
static getStyleSheetLocation($mode="output", $a_css_name="", $a_css_location="")
get full style sheet file name (path inclusive) of current user
$_GET["client_id"]
ilLMMenu()
output learning module menu
xpath_eval($xpath_context, $eval_str, $contextnode=null)
ilPage(&$a_page_node, $a_page_id=0)
process <ilPage> content tag
ilGlossary()
show glossary term
static addJavaScript()
Add javascript files that are necessary to run accordion.
ilLMSubMenu()
output learning module submenu
Base exception class for learning module presentation.
ilJavaScript($a_inline="", $a_file="", $a_location="")
Puts JS into template.
global $ilCtrl
Definition: ilias.php:18
static addCss()
Add required css.
$GLOBALS['ct_recipient']
buildTag($type, $name, $attr="")
generate a tag with given name and attributes
special template class to simplify handling of ITX/PEAR
ilLMNavigation()
inserts sequential learning module navigation at template variable LMNAVIGATION_CONTENT ...
processNodes(&$a_content, &$a_node)
offlineMode()
checks wether offline content generation is activated
static getSupplyingExportFiles($a_target_dir=".")
Get supplying export files.
global $ilUser
Definition: imgupload.php:15
global $ilSetting
Definition: privfeed.php:40
$path
Definition: index.php:22
Session based immediate storage.
static initjQuery($a_tpl=null)
Init jQuery.
ilLMNotes()
output notes of page
+ Here is the call graph for this function:
+ Here is the caller graph for this function:

◆ lmAccess()

ilLMPresentationGUI::lmAccess (   $usr_id,
  $lm_id,
  $obj_id 
)

logs access to lm objects to enable retrieval of a 'last viewed lm list' and 'return to last lm' allows only ONE entry per user and lm object

A.L. Ammerlaan / INGMEDIA FH-Aachen / 2003.09.08

Definition at line 263 of file class.ilLMPresentationGUI.php.

References $usr_id.

Referenced by executeCommand().

264  {
265  global $ilDB;
266 
267  // first check if an entry for this user and this lm already exist, when so, delete
268  $q = "DELETE FROM lo_access ".
269  "WHERE usr_id = ".$ilDB->quote((int) $usr_id, "integer")." ".
270  "AND lm_id = ".$ilDB->quote((int) $lm_id, "integer");
271  $ilDB->manipulate($q);
272  $title = (is_object($this->lm))?$this->lm->getTitle():"- no title -";
273  // insert new entry
274  $pg_title = "";
275  $q = "INSERT INTO lo_access ".
276  "(timestamp,usr_id,lm_id,obj_id,lm_title) ".
277  "VALUES ".
278  "(".$ilDB->now().",".
279  $ilDB->quote((int) $usr_id, "integer").",".
280  $ilDB->quote((int) $lm_id, "integer").",".
281  $ilDB->quote((int) $obj_id, "integer").",".
282  $ilDB->quote($title, "text").")";
283  $ilDB->manipulate($q);
284  }
+ Here is the caller graph for this function:

◆ media()

ilLMPresentationGUI::media ( )

Definition at line 744 of file class.ilLMPresentationGUI.php.

References $_GET, layout(), and offlineMode().

745  {
746  if ($_GET["frame"] != "_blank")
747  {
748  return $this->layout("main.xml", !$this->offlineMode());
749  }
750  else
751  {
752  return $this->layout("fullscreen.xml", !$this->offlineMode());
753  }
754  }
$_GET["client_id"]
offlineMode()
checks wether offline content generation is activated
layout($a_xml="main.xml", $doShow=true)
generates frame layout
+ Here is the call graph for this function:

◆ nop()

ilLMPresentationGUI::nop ( )

this dummy function is needed for offline package creation

Definition at line 252 of file class.ilLMPresentationGUI.php.

253  {
254  }

◆ offlineMode()

◆ outputInfoScreen()

ilLMPresentationGUI::outputInfoScreen (   $a_standard_locator = false)

info screen

Definition at line 2725 of file class.ilLMPresentationGUI.php.

References $_GET, initScreenHead(), and offlineMode().

Referenced by executeCommand(), infoScreen(), and showInfoScreen().

2726  {
2727  global $ilAccess;
2728 
2729  $this->initScreenHead();
2730 
2731  $this->lng->loadLanguageModule("meta");
2732 
2733  include_once("./Services/InfoScreen/classes/class.ilInfoScreenGUI.php");
2734 
2735  $info = new ilInfoScreenGUI($this->lm_gui);
2736  $info->enablePrivateNotes();
2737  $info->enableLearningProgress();
2738 
2739  $info->enableNews();
2740  if ($ilAccess->checkAccess("write", "", $_GET["ref_id"]))
2741  {
2742  $news_set = new ilSetting("news");
2743  $enable_internal_rss = $news_set->get("enable_rss_for_internal");
2744 
2745  $info->enableNewsEditing();
2746 
2747  if ($enable_internal_rss)
2748  {
2749  $info->setBlockProperty("news", "settings", true);
2750  }
2751  }
2752 
2753  // add read / back button
2754  /*
2755  if ($ilAccess->checkAccess("read", "", $_GET["ref_id"]))
2756  {
2757  if ($_GET["obj_id"] > 0)
2758  {
2759  $this->ctrl->setParameter($this, "obj_id", $_GET["obj_id"]);
2760  $info->addButton($this->lng->txt("back"),
2761  $this->ctrl->getLinkTarget($this, "layout"));
2762  }
2763  else
2764  {
2765  $info->addButton($this->lng->txt("view"),
2766  $this->ctrl->getLinkTarget($this, "layout"));
2767  }
2768  }*/
2769 
2770  // show standard meta data section
2771  $info->addMetaDataSections($this->lm->getId(),0, $this->lm->getType());
2772 
2773  if ($this->offlineMode())
2774  {
2775  $this->tpl->setContent($info->getHTML());
2776  return $this->tpl->get();
2777  }
2778  else
2779  {
2780  // forward the command
2781  $this->ctrl->forwardCommand($info);
2782  //$this->tpl->setContent("aa");
2783  $this->tpl->show();
2784  }
2785  }
ILIAS Setting Class.
Class ilInfoScreenGUI.
$_GET["client_id"]
offlineMode()
checks wether offline content generation is activated
initScreenHead($a_active_tab="info")
+ Here is the call graph for this function:
+ Here is the caller graph for this function:

◆ processNodes()

ilLMPresentationGUI::processNodes ( $a_content,
$a_node 
)

Definition at line 2448 of file class.ilLMPresentationGUI.php.

References $_GET, attrib2arr(), buildTag(), and getLink().

Referenced by layout().

2449  {
2450  $child_nodes = $a_node->child_nodes();
2451  foreach ($child_nodes as $child)
2452  {
2453  if($child->node_name() == "ilFrame")
2454  {
2455  $attributes = $this->attrib2arr($child->attributes());
2456  // node is frameset, if it has cols or rows attribute
2457  if ((!empty($attributes["rows"])) || (!empty($attrubtes["cols"])))
2458  {
2459  // if framset has name, another http request is necessary
2460  // (html framesets don't have names, so we need a wrapper frame)
2461  if(!empty($attributes["name"]))
2462  {
2463  unset($attributes["template"]);
2464  unset($attributes["template_location"]);
2465  $attributes["src"] =
2466  $this->getLink($this->lm->getRefId(), "layout", $_GET["obj_id"], $attributes["name"],
2467  "", "keep", "", $_GET["srcstring"]);
2468  $attributes["title"] = $this->lng->txt("cont_frame_".$attributes["name"]);
2469  $a_content .= $this->buildTag("", "frame", $attributes);
2470  $this->frames[$attributes["name"]] = $attributes["name"];
2471 //echo "<br>processNodes:add1 ".$attributes["name"];
2472  }
2473  else // ok, no name means that we can easily output the frameset tag
2474  {
2475  $a_content .= $this->buildTag("start", "frameset", $attributes);
2476  $this->processNodes($a_content, $child);
2477  $a_content .= $this->buildTag("end", "frameset");
2478  }
2479  }
2480  else // frame with
2481  {
2482  unset($attributes["template"]);
2483  unset($attributes["template_location"]);
2484  $attributes["src"] =
2485  $this->getLink($this->lm->getRefId(), "layout", $_GET["obj_id"], $attributes["name"],
2486  "", "keep", "", $_GET["srcstring"]);
2487  $attributes["title"] = $this->lng->txt("cont_frame_".$attributes["name"]);
2488  if ($attributes["name"] == "toc")
2489  {
2490  $attributes["src"].= "#".$_GET["obj_id"];
2491  }
2492  else
2493  {
2494  // Handle Anchors
2495  if ($_GET["anchor"] != "")
2496  {
2497  $attributes["src"].= "#".rawurlencode($_GET["anchor"]);
2498  }
2499  }
2500  $a_content .= $this->buildTag("", "frame", $attributes);
2501  $this->frames[$attributes["name"]] = $attributes["name"];
2502  }
2503  }
2504  }
2505  }
$_GET["client_id"]
getLink($a_ref_id, $a_cmd="", $a_obj_id="", $a_frame="", $a_type="", $a_back_link="append", $a_anchor="", $a_srcstring="")
handles links for learning module presentation
buildTag($type, $name, $attr="")
generate a tag with given name and attributes
processNodes(&$a_content, &$a_node)
+ Here is the call graph for this function:
+ Here is the caller graph for this function:

◆ redrawHeaderAction()

ilLMPresentationGUI::redrawHeaderAction ( )

Redraw header action.

Definition at line 994 of file class.ilLMPresentationGUI.php.

References addHeaderAction(), and exit.

995  {
996  echo $this->addHeaderAction(true);
997  exit;
998  }
exit
Definition: login.php:54
addHeaderAction($a_redraw=false)
Add header action.
+ Here is the call graph for this function:

◆ renderPageTitle()

ilLMPresentationGUI::renderPageTitle ( )
protected

Definition at line 4066 of file class.ilLMPresentationGUI.php.

Referenced by glossary(), ilMedia(), initScreenHead(), layout(), showDownloadList(), showPrintView(), showPrintViewSelection(), and showTableOfContents().

4067  {
4068  $this->tpl->setHeaderPageTitle($this->lm->getTitle());
4069  $this->tpl->fillWindowTitle();
4070  }
+ Here is the caller graph for this function:

◆ saveFrameUrl()

ilLMPresentationGUI::saveFrameUrl ( )

Save frame url.

Parameters

Definition at line 724 of file class.ilLMPresentationGUI.php.

References $_GET.

725  {
726  include_once("./Services/Authentication/classes/class.ilSessionIStorage.php");
727  $store = new ilSessionIStorage("lm");
728  if ($_GET["url"] != "")
729  {
730  $store->set("cf_".$this->lm->getId(), $_GET["url"]);
731  }
732  else
733  {
734  $store->set("cf_".$this->lm->getId(), $_GET["url"]);
735  }
736  }
$_GET["client_id"]
Session based immediate storage.

◆ setExportFormat()

ilLMPresentationGUI::setExportFormat (   $a_format)

set export format

Parameters
string$a_format"html" / "scorm"

Definition at line 234 of file class.ilLMPresentationGUI.php.

235  {
236  $this->export_format = $a_format;
237  }

◆ setOfflineDirectory()

ilLMPresentationGUI::setOfflineDirectory (   $offdir)

set offline directory to offdir

Parameters
offdircontains diretory where to store files

current used in code paragraph

Definition at line 4032 of file class.ilLMPresentationGUI.php.

4032  {
4033  $this->offline_directory = $offdir;
4034  }

◆ setOfflineMode()

ilLMPresentationGUI::setOfflineMode (   $a_offline = true)

set offline mode (content is generated for offline package)

Definition at line 215 of file class.ilLMPresentationGUI.php.

216  {
217  $this->offline = $a_offline;
218  }

◆ showDownloadList()

ilLMPresentationGUI::showDownloadList ( )

show download list

Definition at line 3623 of file class.ilLMPresentationGUI.php.

References $_GET, $size, ilMDUtils\_parseCopyright(), ilObjStyleSheet\getContentStylePath(), getExportFormat(), ilUtil\getImagePath(), ilUtil\getStyleSheetLocation(), ilLocator(), offlineMode(), renderPageTitle(), and ilUtil\switchColor().

3624  {
3625  //$this->tpl = new ilTemplate("tpl.lm_toc.html", true, true, true);
3626  $this->tpl->setCurrentBlock("ContentStyle");
3627  if (!$this->offlineMode())
3628  {
3629  $this->tpl->setVariable("LOCATION_CONTENT_STYLESHEET",
3630  ilObjStyleSheet::getContentStylePath($this->lm->getStyleSheetId()));
3631  }
3632  else
3633  {
3634  $this->tpl->setVariable("LOCATION_CONTENT_STYLESHEET", "content_style/content.css");
3635  }
3636  $this->tpl->parseCurrentBlock();
3637 
3638  $this->renderPageTitle();
3639  $this->tpl->setVariable("LOCATION_STYLESHEET", ilUtil::getStyleSheetLocation());
3640  $this->tpl->getStandardTemplate();
3641 
3642  $this->tpl->setVariable("TABS", $this->lm_gui->setilLMMenu($this->offlineMode()
3643  ,$this->getExportFormat(), "download", true));
3644 
3645  $this->ilLocator();
3646  //$this->tpl->stopTitleFloating();
3647  $this->tpl->addBlockFile("ADM_CONTENT", "adm_content", "tpl.lm_download_list.html", "Modules/LearningModule");
3648 
3649  // set title header
3650  $this->tpl->setTitle($this->lm->getTitle());
3651  $this->tpl->setTitleIcon(ilUtil::getImagePath("icon_lm_b.png"));
3652 
3653  /*
3654  $this->tpl->setVariable("TXT_BACK", $this->lng->txt("back"));
3655  $this->ctrl->setParameter($this, "obj_id", $_GET["obj_id"]);
3656  $this->tpl->setVariable("LINK_BACK",
3657  $this->ctrl->getLinkTarget($this, "")); */
3658 
3659  // output copyright information
3660  include_once 'Services/MetaData/classes/class.ilMD.php';
3661  $md = new ilMD($this->lm->getId(),0, $this->lm->getType());
3662  if (is_object($md_rights = $md->getRights()))
3663  {
3664  $copyright = $md_rights->getDescription();
3665 
3666  include_once('Services/MetaData/classes/class.ilMDUtils.php');
3667  $copyright = ilMDUtils::_parseCopyright($copyright);
3668 
3669  if ($copyright != "")
3670  {
3671  $this->lng->loadLanguageModule("meta");
3672  $this->tpl->setCurrentBlock("copyright");
3673  $this->tpl->setVariable("TXT_COPYRIGHT", $this->lng->txt("meta_copyright"));
3674  $this->tpl->setVariable("LM_COPYRIGHT", $copyright);
3675  $this->tpl->parseCurrentBlock();
3676  }
3677  }
3678 
3679  // create table
3680  require_once("./Services/Table/classes/class.ilTableGUI.php");
3681  $tbl = new ilTableGUI();
3682 
3683  // load files templates
3684  $this->tpl->addBlockfile("DOWNLOAD_TABLE", "download_table", "tpl.table.html");
3685 
3686  // load template for table content data
3687  $this->tpl->addBlockfile("TBL_CONTENT", "tbl_content", "tpl.download_file_row.html", "Modules/LearningModule");
3688 
3689  $export_files = array();
3690  $types = array("xml", "html", "scorm");
3691  foreach($types as $type)
3692  {
3693  if ($this->lm->getPublicExportFile($type) != "")
3694  {
3695  if (is_file($this->lm->getExportDirectory($type)."/".
3696  $this->lm->getPublicExportFile($type)))
3697  {
3698  $dir = $this->lm->getExportDirectory($type);
3699  $size = filesize($this->lm->getExportDirectory($type)."/".
3700  $this->lm->getPublicExportFile($type));
3701  $export_files[] = array("type" => $type,
3702  "file" => $this->lm->getPublicExportFile($type),
3703  "size" => $size);
3704  }
3705  }
3706  }
3707 
3708  $num = 0;
3709 
3710  $tbl->setTitle($this->lng->txt("download"));
3711 
3712  $tbl->setHeaderNames(array($this->lng->txt("cont_format"),
3713  $this->lng->txt("cont_file"),
3714  $this->lng->txt("size"), $this->lng->txt("date"),
3715  ""));
3716 
3717  $cols = array("format", "file", "size", "date", "download");
3718  $header_params = array("ref_id" => $_GET["ref_id"], "obj_id" => $_GET["obj_id"],
3719  "cmd" => "showDownloadList", "cmdClass" => strtolower(get_class($this)));
3720  $tbl->setHeaderVars($cols, $header_params);
3721  $tbl->setColumnWidth(array("10%", "30%", "20%", "20%","20%"));
3722  $tbl->disable("sort");
3723 
3724  // control
3725  $tbl->setOrderColumn($_GET["sort_by"]);
3726  $tbl->setOrderDirection($_GET["sort_order"]);
3727  $tbl->setLimit($_GET["limit"]);
3728  $tbl->setOffset($_GET["offset"]);
3729  $tbl->setMaxCount($this->maxcount); // ???
3730 
3731  //$this->tpl->setVariable("COLUMN_COUNTS", 5);
3732 
3733  // footer
3734  //$tbl->setFooter("tblfooter",$this->lng->txt("previous"),$this->lng->txt("next"));
3735  $tbl->disable("footer");
3736 
3737  $tbl->setMaxCount(count($export_files));
3738  $export_files = array_slice($export_files, $_GET["offset"], $_GET["limit"]);
3739 
3740  $tbl->render();
3741  if(count($export_files) > 0)
3742  {
3743  $i=0;
3744  foreach($export_files as $exp_file)
3745  {
3746  if (!$exp_file["size"] > 0)
3747  {
3748  continue;
3749  }
3750 
3751  $this->tpl->setCurrentBlock("tbl_content");
3752  $this->tpl->setVariable("TXT_FILENAME", $exp_file["file"]);
3753 
3754  $css_row = ilUtil::switchColor($i++, "tblrow1", "tblrow2");
3755  $this->tpl->setVariable("CSS_ROW", $css_row);
3756 
3757  $this->tpl->setVariable("TXT_SIZE", $exp_file["size"]);
3758  $this->tpl->setVariable("TXT_FORMAT", strtoupper($exp_file["type"]));
3759  $this->tpl->setVariable("CHECKBOX_ID", $exp_file["type"].":".$exp_file["file"]);
3760 
3761  $file_arr = explode("__", $exp_file["file"]);
3762  $this->tpl->setVariable("TXT_DATE", date("Y-m-d H:i:s",$file_arr[0]));
3763 
3764  $this->tpl->setVariable("TXT_DOWNLOAD", $this->lng->txt("download"));
3765  $this->ctrl->setParameter($this, "type", $exp_file["type"]);
3766  $this->tpl->setVariable("LINK_DOWNLOAD",
3767  $this->ctrl->getLinkTarget($this, "downloadExportFile"));
3768 
3769  $this->tpl->parseCurrentBlock();
3770  }
3771  } //if is_array
3772  else
3773  {
3774  $this->tpl->setCurrentBlock("notfound");
3775  $this->tpl->setVariable("TXT_OBJECT_NOT_FOUND", $this->lng->txt("obj_not_found"));
3776  $this->tpl->setVariable("NUM_COLS", 5);
3777  $this->tpl->parseCurrentBlock();
3778  }
3779 
3780  $this->tpl->show();
3781  }
static _parseCopyright($a_copyright)
Parse copyright.
$size
Definition: RandomTest.php:79
static getStyleSheetLocation($mode="output", $a_css_name="", $a_css_location="")
get full style sheet file name (path inclusive) of current user
$_GET["client_id"]
Class ilTableGUI.
getExportFormat()
get export format
static getImagePath($img, $module_path="", $mode="output", $offline=false)
get image path (for images located in a template directory)
offlineMode()
checks wether offline content generation is activated
getContentStylePath($a_style_id)
get content style path
static switchColor($a_num, $a_css1, $a_css2)
switches style sheets for each even $a_num (used for changing colors of different result rows) ...
+ Here is the call graph for this function:

◆ showInfoScreen()

ilLMPresentationGUI::showInfoScreen ( )

info screen call from inside learning module

Definition at line 2681 of file class.ilLMPresentationGUI.php.

References outputInfoScreen().

2682  {
2683  $this->outputInfoScreen(true);
2684  }
outputInfoScreen($a_standard_locator=false)
info screen
+ Here is the call graph for this function:

◆ showNoPublicAccess()

ilLMPresentationGUI::showNoPublicAccess ( )

Definition at line 3987 of file class.ilLMPresentationGUI.php.

References ilObjStyleSheet\getContentStylePath(), getCurrentPageId(), and offlineMode().

Referenced by ilPage().

3988  {
3989  $page_id = $this->getCurrentPageId();
3990 
3991  // content style
3992  $this->tpl->setCurrentBlock("ContentStyle");
3993 
3994  if (!$this->offlineMode())
3995  {
3996  $this->tpl->setVariable("LOCATION_CONTENT_STYLESHEET",
3997  ilObjStyleSheet::getContentStylePath($this->lm->getStyleSheetId()));
3998  }
3999  else
4000  {
4001  $this->tpl->setVariable("LOCATION_CONTENT_STYLESHEET", "content_style/content.css");
4002  }
4003 
4004  $this->tpl->parseCurrentBlock();
4005  $this->tpl->addBlockFile("PAGE_CONTENT", "pg_content", "tpl.page_nopublicaccess.html", "Modules/LearningModule");
4006  $this->tpl->setCurrentBlock("pg_content");
4007  $this->tpl->setVariable("TXT_PAGE_NO_PUBLIC_ACCESS",$this->lng->txt("msg_page_no_public_access"));
4008  $this->tpl->parseCurrentBlock();
4009  }
offlineMode()
checks wether offline content generation is activated
getContentStylePath($a_style_id)
get content style path
+ Here is the call graph for this function:
+ Here is the caller graph for this function:

◆ showPreconditionsOfPage()

ilLMPresentationGUI::showPreconditionsOfPage ( )

show preconditions of the page

Definition at line 1687 of file class.ilLMPresentationGUI.php.

References $_GET, ilObjContentObject\_getMissingPreconditionsOfPage(), ilObjContentObject\_getMissingPreconditionsTopChapter(), ilLMObject\_lookupTitle(), ilObject\_lookupTitle(), ilRepositoryExplorer\buildFrameTarget(), ilRepositoryExplorer\buildLinkTarget(), ilObjStyleSheet\getContentStylePath(), getCurrentPageId(), getLink(), and offlineMode().

Referenced by ilPage().

1688  {
1689  $conds = ilObjContentObject::_getMissingPreconditionsOfPage($this->lm->getRefId(),$this->lm->getId(), $this->getCurrentPageId());
1690  $topchap = ilObjContentObject::_getMissingPreconditionsTopChapter($this->lm->getRefId(),$this->lm->getId(), $this->getCurrentPageId());
1691 
1692  $page_id = $this->getCurrentPageId();
1693 
1694  // content style
1695  $this->tpl->setCurrentBlock("ContentStyle");
1696  if (!$this->offlineMode())
1697  {
1698  $this->tpl->setVariable("LOCATION_CONTENT_STYLESHEET",
1699  ilObjStyleSheet::getContentStylePath($this->lm->getStyleSheetId()));
1700  }
1701  else
1702  {
1703  $this->tpl->setVariable("LOCATION_CONTENT_STYLESHEET", "content_style/content.css");
1704  }
1705  $this->tpl->parseCurrentBlock();
1706 
1707  $this->tpl->addBlockFile("PAGE_CONTENT", "pg_content", "tpl.page_preconditions.html", true);
1708 
1709  // list all missing preconditions
1710  include_once("./Services/Repository/classes/class.ilRepositoryExplorer.php");
1711  foreach($conds as $cond)
1712  {
1713  $obj_link = ilRepositoryExplorer::buildLinkTarget($cond["trigger_ref_id"],$cond["trigger_type"]);
1714  $obj_frame = ilRepositoryExplorer::buildFrameTarget($cond["trigger_type"],$cond["trigger_ref_id"],$cond["trigger_obj_id"]);
1715  $this->tpl->setCurrentBlock("condition");
1716  $this->tpl->setVariable("ROWCOL", $rc = ($rc != "tblrow2") ? "tblrow2" : "tblrow1");
1717  $this->tpl->setVariable("VAL_ITEM", ilObject::_lookupTitle($cond["trigger_obj_id"]));
1718  $this->tpl->setVariable("LINK_ITEM", $obj_link);
1719  $this->tpl->setVariable("FRAME_ITEM", $obj_frame);
1720  if ($cond["operator"] == "passed")
1721  {
1722  $cond_str = $this->lng->txt("passed");
1723  }
1724  else
1725  {
1726  $cond_str = $cond["operator"];
1727  }
1728  $this->tpl->setVariable("VAL_CONDITION", $cond_str." ".$cond["value"]);
1729  $this->tpl->parseCurrentBlock();
1730  }
1731  $this->tpl->setCurrentBlock("pg_content");
1732 
1733  $this->tpl->setVariable("TXT_MISSING_PRECONDITIONS",
1734  sprintf($this->lng->txt("cont_missing_preconditions"),
1735  ilLMObject::_lookupTitle($topchap)));
1736  $this->tpl->setVariable("TXT_ITEM", $this->lng->txt("item"));
1737  $this->tpl->setVariable("TXT_CONDITION", $this->lng->txt("condition"));
1738 
1739  // output skip chapter link
1740  $parent = $this->lm_tree->getParentId($topchap);
1741  $childs = $this->lm_tree->getChildsByType($parent, "st");
1742  $next = "";
1743  $j=-2; $i=1;
1744  foreach($childs as $child)
1745  {
1746  if ($child["child"] == $topchap)
1747  {
1748  $j = $i;
1749  }
1750  if ($i++ == ($j+1))
1751  {
1752  $succ_node = $this->lm_tree->fetchSuccessorNode($child["child"], "pg");
1753  }
1754  }
1755  if($succ_node != "")
1756  {
1757  $framestr = (!empty($_GET["frame"]))
1758  ? "frame=".$_GET["frame"]."&"
1759  : "";
1760 
1761  $showViewInFrameset = true;
1762  $link = "<br /><a href=\"".
1763  $this->getLink($this->lm->getRefId(), "layout", $succ_node["obj_id"], $_GET["frame"]).
1764  "\">".$this->lng->txt("cont_skip_chapter")."</a>";
1765  $this->tpl->setVariable("LINK_SKIP_CHAPTER", $link);
1766  }
1767 
1768  $this->tpl->parseCurrentBlock();
1769  }
buildLinkTarget($a_node_id, $a_type)
note: most of this stuff is used by ilCourseContentInterface too
$_GET["client_id"]
getLink($a_ref_id, $a_cmd="", $a_obj_id="", $a_frame="", $a_type="", $a_back_link="append", $a_anchor="", $a_srcstring="")
handles links for learning module presentation
static _lookupTitle($a_id)
lookup object title
static _lookupTitle($a_obj_id)
Lookup title.
_getMissingPreconditionsOfPage($cont_ref_id, $cont_obj_id, $page_id)
gets all missing preconditions of page
offlineMode()
checks wether offline content generation is activated
buildFrameTarget($a_type, $a_child=0, $a_obj_id=0)
STATIC, do not use $this inside!
getContentStylePath($a_style_id)
get content style path
_getMissingPreconditionsTopChapter($cont_obj_ref_id, $cont_obj_id, $page_id)
get top chapter of page for that any precondition is missing
+ Here is the call graph for this function:
+ Here is the caller graph for this function:

◆ showPrintView()

ilLMPresentationGUI::showPrintView ( )

show print view

Definition at line 3007 of file class.ilLMPresentationGUI.php.

References $_GET, $_POST, $ilCtrl, $ilUser, $lang, $lng, $needs_to_be_purchased, $path, $t, ilObjContentObject\_checkPreconditionsOfPage(), ilLMObject\_exists(), ilStructureObject\_getPresentationTitle(), ilLMPageObject\_getPresentationTitle(), ilInternalLink\_getTargetsOfSource(), ilLMObject\_isPagePublic(), ilGlossaryTerm\_lookGlossaryTerm(), ilPageObject\_lookupActive(), ilLMObject\_lookupType(), ilMDUtils\_parseCopyright(), ilObjStyleSheet\getContentPrintStyle(), ilObjStyleSheet\getContentStylePath(), getCurrentPageId(), ilGlossaryDefinition\getDefinitionList(), ilObjStyleSheet\getEffectiveContentStyleId(), ilMD\getGeneral(), ilUtil\getImagePath(), getLMPageGUI(), ilObjStyleSheet\getSyntaxStylePath(), ilUtil\getWebspaceDir(), IL_CHAPTER_TITLE, IL_PAGE_TITLE, offlineMode(), renderPageTitle(), ilUtil\sendFailure(), and ilUtil\sortArray().

3008  {
3009  global $ilUser,$lng,$ilCtrl;
3010 
3011  include_once("./Modules/LearningModule/classes/class.ilLMPage.php");
3012 
3013  if (!$this->lm->isActivePrintView())
3014  {
3015  return;
3016  }
3017 
3018  $this->renderPageTitle();
3019 
3020  $c_obj_id = $this->getCurrentPageId();
3021  // set values according to selection
3022  if ($_POST["sel_type"] == "page")
3023  {
3024  if (!is_array($_POST["obj_id"]) || !in_array($c_obj_id, $_POST["obj_id"]))
3025  {
3026  $_POST["obj_id"][] = $c_obj_id;
3027  }
3028  }
3029  if ($_POST["sel_type"] == "chapter" && $c_obj_id > 0)
3030  {
3031 
3032  $path = $this->lm_tree->getPathFull($c_obj_id);
3033  $chap_id = $path[1]["child"];
3034  if ($chap_id > 0)
3035  {
3036  $_POST["obj_id"][] = $chap_id;
3037  }
3038  }
3039 
3040 //var_dump($_GET);
3041 //var_dump($_POST);
3042  // set style sheets
3043  if (!$this->offlineMode())
3044  {
3045  $this->tpl->setVariable("LOCATION_STYLESHEET", ilObjStyleSheet::getContentPrintStyle());
3046  }
3047  else
3048  {
3049  $style_name = $ilUser->getPref("style").".css";;
3050  $this->tpl->setVariable("LOCATION_STYLESHEET","./style/".$style_name);
3051  }
3052 
3053  // content style
3054  $this->tpl->setCurrentBlock("ContentStyle");
3055  if (!$this->offlineMode())
3056  {
3057  $this->tpl->setVariable("LOCATION_CONTENT_STYLESHEET",
3058  ilObjStyleSheet::getContentStylePath($this->lm->getStyleSheetId()));
3059  }
3060  else
3061  {
3062  $this->tpl->setVariable("LOCATION_CONTENT_STYLESHEET", "content_style/content.css");
3063  }
3064  $this->tpl->parseCurrentBlock();
3065 
3066  // syntax style
3067  $this->tpl->setCurrentBlock("SyntaxStyle");
3068  $this->tpl->setVariable("LOCATION_SYNTAX_STYLESHEET",
3070  $this->tpl->parseCurrentBlock();
3071 
3072  //$this->tpl->setVariable("LOCATION_STYLESHEET", ilUtil::getStyleSheetLocation());
3073  $this->tpl->addBlockFile("CONTENT", "content", "tpl.lm_print_view.html", true);
3074 
3075  // set title header
3076  $this->tpl->setVariable("HEADER", $this->lm->getTitle());
3077 
3078  $nodes = $this->lm_tree->getSubtree($this->lm_tree->getNodeData($this->lm_tree->getRootId()));
3079 
3080  include_once("./Modules/LearningModule/classes/class.ilLMPageGUI.php");
3081  include_once("./Modules/LearningModule/classes/class.ilLMPageObject.php");
3082  include_once("./Modules/LearningModule/classes/class.ilStructureObject.php");
3083 
3084  $act_level = 99999;
3085  $activated = false;
3086 
3087  $glossary_links = array();
3088  $output_header = false;
3089  $media_links = array();
3090 
3091  // get header and footer
3092  if ($this->lm->getFooterPage() > 0 && !$this->lm->getHideHeaderFooterPrint())
3093  {
3094  if (ilLMObject::_exists($this->lm->getFooterPage()))
3095  {
3096  $page_object_gui = $this->getLMPageGUI($this->lm->getFooterPage());
3097  include_once("./Services/Style/classes/class.ilObjStyleSheet.php");
3098  $page_object_gui->setStyleId(ilObjStyleSheet::getEffectiveContentStyleId(
3099  $this->lm->getStyleSheetId(), "lm"));
3100 
3101 
3102  // determine target frames for internal links
3103  $page_object_gui->setLinkFrame($_GET["frame"]);
3104  $page_object_gui->setOutputMode("print");
3105  $page_object_gui->setPresentationTitle("");
3106  $page_object_gui->setFileDownloadLink("#");
3107  $page_object_gui->setFullscreenLink("#");
3108  $page_object_gui->setSourceCodeDownloadScript("#");
3109  $footer_page_content = $page_object_gui->showPage();
3110  }
3111  }
3112  if ($this->lm->getHeaderPage() > 0 && !$this->lm->getHideHeaderFooterPrint())
3113  {
3114  if (ilLMObject::_exists($this->lm->getHeaderPage()))
3115  {
3116  $page_object_gui = $this->getLMPageGUI($this->lm->getHeaderPage());
3117  include_once("./Services/Style/classes/class.ilObjStyleSheet.php");
3118  $page_object_gui->setStyleId(ilObjStyleSheet::getEffectiveContentStyleId(
3119  $this->lm->getStyleSheetId(), "lm"));
3120 
3121 
3122  // determine target frames for internal links
3123  $page_object_gui->setLinkFrame($_GET["frame"]);
3124  $page_object_gui->setOutputMode("print");
3125  $page_object_gui->setPresentationTitle("");
3126  $page_object_gui->setFileDownloadLink("#");
3127  $page_object_gui->setFullscreenLink("#");
3128  $page_object_gui->setSourceCodeDownloadScript("#");
3129  $header_page_content = $page_object_gui->showPage();
3130  }
3131  }
3132 
3133  // add free selected pages
3134  if (is_array($_POST["obj_id"]))
3135  {
3136  foreach($_POST["obj_id"] as $k)
3137  {
3138  if ($k > 0 && !$this->lm_tree->isInTree($k))
3139  {
3140  if (ilLMObject::_lookupType($k) == "pg")
3141  {
3142  $nodes[] = array("obj_id" => $k, "type" => "pg", "free" => true);
3143  }
3144  }
3145  }
3146  }
3147  else
3148  {
3149  ilUtil::sendFailure($lng->txt("cont_print_no_page_selected"),true);
3150  $ilCtrl->redirect($this, "showPrintViewSelection");
3151  }
3152 
3153  foreach ($nodes as $node_key => $node)
3154  {
3155  // check page activation
3156  $active = ilLMPage::_lookupActive($node["obj_id"], $this->lm->getType(),
3157  $this->lm_set->get("time_scheduled_page_activation"));
3158  if ($node["type"] == "pg" && !$active)
3159  {
3160  continue;
3161  }
3162 
3163  // print all subchapters/subpages if higher chapter
3164  // has been selected
3165  if ($node["depth"] <= $act_level)
3166  {
3167  if (is_array($_POST["obj_id"]) && in_array($node["obj_id"], $_POST["obj_id"]))
3168  {
3169  $act_level = $node["depth"];
3170  $activated = true;
3171  }
3172  else
3173  {
3174  $act_level = 99999;
3175  $activated = false;
3176  }
3177  }
3178 
3179  if ($activated &&
3180  ilObjContentObject::_checkPreconditionsOfPage($this->lm->getRefId(),$this->lm->getId(), $node["obj_id"]))
3181  {
3182  // output learning module header
3183  if ($node["type"] == "du")
3184  {
3185  $output_header = true;
3186  }
3187 
3188  // output chapter title
3189  if ($node["type"] == "st")
3190  {
3191  if(($ilUser->getId() == ANONYMOUS_USER_ID || $this->needs_to_be_purchased) &&
3192  $this->lm_gui->object->getPublicAccessMode() == "selected")
3193  {
3194  if (!ilLMObject::_isPagePublic($node["obj_id"]))
3195  {
3196  continue;
3197  }
3198  }
3199 
3200  $chap = new ilStructureObject($this->lm, $node["obj_id"]);
3201  $this->tpl->setCurrentBlock("print_chapter");
3202 
3203  $chapter_title = $chap->_getPresentationTitle($node["obj_id"],
3204  $this->lm->isActiveNumbering(),
3205  $this->lm_set->get("time_scheduled_page_activation"), 0, $this->lang);
3206  $this->tpl->setVariable("CHAP_TITLE",
3207  $chapter_title);
3208 
3209  if ($this->lm->getPageHeader() == IL_CHAPTER_TITLE)
3210  {
3211  if ($nodes[$node_key + 1]["type"] == "pg")
3212  {
3213  $this->tpl->setVariable("CHAP_HEADER",
3214  $header_page_content);
3215  $did_chap_page_header = true;
3216  }
3217  }
3218 
3219  $this->tpl->parseCurrentBlock();
3220  $this->tpl->setCurrentBlock("print_block");
3221  $this->tpl->parseCurrentBlock();
3222  }
3223 
3224  // output page
3225  if ($node["type"] == "pg")
3226  {
3227  if(($ilUser->getId() == ANONYMOUS_USER_ID || $this->needs_to_be_purchased) &&
3228  $this->lm_gui->object->getPublicAccessMode() == "selected")
3229  {
3230  if (!ilLMObject::_isPagePublic($node["obj_id"]))
3231  {
3232  continue;
3233  }
3234  }
3235 
3236  $this->tpl->setCurrentBlock("print_item");
3237 
3238  // get page
3239  $page_id = $node["obj_id"];
3240  $page_object_gui = $this->getLMPageGUI($page_id);
3241  $page_object = $page_object_gui->getPageObject();
3242  include_once("./Services/Style/classes/class.ilObjStyleSheet.php");
3243  $page_object_gui->setStyleId(ilObjStyleSheet::getEffectiveContentStyleId(
3244  $this->lm->getStyleSheetId(), "lm"));
3245 
3246 
3247  // get lm page
3248  $lm_pg_obj = new ilLMPageObject($this->lm, $page_id);
3249  $lm_pg_obj->setLMId($this->lm->getId());
3250 
3251  // determine target frames for internal links
3252  $page_object_gui->setLinkFrame($_GET["frame"]);
3253  $page_object_gui->setOutputMode("print");
3254  $page_object_gui->setPresentationTitle("");
3255 
3256  if ($this->lm->getPageHeader() == IL_PAGE_TITLE || $node["free"] === true)
3257  {
3258  $page_title = ilLMPageObject::_getPresentationTitle($lm_pg_obj->getId(),
3259  $this->lm->getPageHeader(), $this->lm->isActiveNumbering(),
3260  $this->lm_set->get("time_scheduled_page_activation"), false, 0, $this->lang);
3261 
3262  // prevent page title after chapter title
3263  // that have the same content
3264  if ($this->lm->isActiveNumbering())
3265  {
3266  $chapter_title = trim(substr($chapter_title,
3267  strpos($chapter_title, " ")));
3268  }
3269 
3270  if ($page_title != $chapter_title)
3271  {
3272  $page_object_gui->setPresentationTitle($page_title);
3273  }
3274  }
3275 
3276  // handle header / footer
3277  $hcont = $header_page_content;
3278  $fcont = $footer_page_content;
3279 
3280  if ($this->lm->getPageHeader() == IL_CHAPTER_TITLE)
3281  {
3282  if ($did_chap_page_header)
3283  {
3284  $hcont = "";
3285  }
3286  if ($nodes[$node_key + 1]["type"] == "pg" &&
3287  !($nodes[$node_key + 1]["depth"] <= $act_level
3288  && !in_array($nodes[$node_key + 1]["obj_id"], $_POST["obj_id"])))
3289  {
3290  $fcont = "";
3291  }
3292  }
3293 
3294  $page_object_gui->setFileDownloadLink("#");
3295  $page_object_gui->setFullscreenLink("#");
3296  $page_object_gui->setSourceCodeDownloadScript("#");
3297  $page_content = $page_object_gui->showPage();
3298  if ($this->lm->getPageHeader() != IL_PAGE_TITLE)
3299  {
3300  $this->tpl->setVariable("CONTENT",
3301  $hcont.$page_content.$fcont);
3302  }
3303  else
3304  {
3305  $this->tpl->setVariable("CONTENT",
3306  $hcont.$page_content.$fcont."<br />");
3307  }
3308  $chapter_title = "";
3309  $this->tpl->parseCurrentBlock();
3310  $this->tpl->setCurrentBlock("print_block");
3311  $this->tpl->parseCurrentBlock();
3312 
3313  // get internal links
3314  $int_links = ilInternalLink::_getTargetsOfSource($this->lm->getType().":pg", $node["obj_id"]);
3315 
3316  $got_mobs = false;
3317 
3318  foreach ($int_links as $key => $link)
3319  {
3320  if ($link["type"] == "git" &&
3321  ($link["inst"] == IL_INST_ID || $link["inst"] == 0))
3322  {
3323  $glossary_links[$key] = $link;
3324  }
3325  if ($link["type"] == "mob" &&
3326  ($link["inst"] == IL_INST_ID || $link["inst"] == 0))
3327  {
3328  $got_mobs = true;
3329  $mob_links[$key] = $link;
3330  }
3331  }
3332 
3333  // this is not cool because of performance reasons
3334  // unfortunately the int link table does not
3335  // store the target frame (we want to append all linked
3336  // images but not inline images (i.e. mobs with no target
3337  // frame))
3338  if ($got_mobs)
3339  {
3340  $page_object->buildDom();
3341  $links = $page_object->getInternalLinks();
3342  foreach($links as $link)
3343  {
3344  if ($link["Type"] == "MediaObject"
3345  && $link["TargetFrame"] != ""
3346  && $link["TargetFrame"] != "None")
3347  {
3348  $media_links[] = $link;
3349  }
3350  }
3351  }
3352  }
3353  }
3354  }
3355 
3356  $annex_cnt = 0;
3357  $annexes = array();
3358 
3359  // glossary
3360  if (count($glossary_links) > 0 && !$this->lm->isActivePreventGlossaryAppendix())
3361  {
3362  include_once("./Modules/Glossary/classes/class.ilGlossaryTerm.php");
3363  include_once("./Modules/Glossary/classes/class.ilGlossaryDefinition.php");
3364 
3365  // sort terms
3366  $terms = array();
3367 
3368  foreach($glossary_links as $key => $link)
3369  {
3370  $term = ilGlossaryTerm::_lookGlossaryTerm($link["id"]);
3371  $terms[$term.":".$key] = array("key" => $key, "link" => $link, "term" => $term);
3372  }
3373  $terms = ilUtil::sortArray($terms, "term", "asc");
3374  //ksort($terms);
3375 
3376  foreach($terms as $t)
3377  {
3378  $link = $t["link"];
3379  $key = $t["key"];
3380  $defs = ilGlossaryDefinition::getDefinitionList($link["id"]);
3381  $def_cnt = 1;
3382 
3383  // output all definitions of term
3384  foreach($defs as $def)
3385  {
3386  // definition + number, if more than 1 definition
3387  if (count($defs) > 1)
3388  {
3389  $this->tpl->setCurrentBlock("def_title");
3390  $this->tpl->setVariable("TXT_DEFINITION",
3391  $this->lng->txt("cont_definition")." ".($def_cnt++));
3392  $this->tpl->parseCurrentBlock();
3393  }
3394  include_once("./Modules/Glossary/classes/class.ilGlossaryDefPageGUI.php");
3395  $page_gui = new ilGlossaryDefPageGUI($def["id"]);
3396  $page_gui->setTemplateOutput(false);
3397  $page_gui->setOutputMode("print");
3398 
3399  $this->tpl->setCurrentBlock("definition");
3400  $page_gui->setFileDownloadLink("#");
3401  $page_gui->setFullscreenLink("#");
3402  $page_gui->setSourceCodeDownloadScript("#");
3403  $output = $page_gui->showPage();
3404  $this->tpl->setVariable("VAL_DEFINITION", $output);
3405  $this->tpl->parseCurrentBlock();
3406  }
3407 
3408  // output term
3409  $this->tpl->setCurrentBlock("term");
3410  $this->tpl->setVariable("VAL_TERM",
3411  $term = ilGlossaryTerm::_lookGlossaryTerm($link["id"]));
3412  $this->tpl->parseCurrentBlock();
3413  }
3414 
3415  // output glossary header
3416  $annex_cnt++;
3417  $this->tpl->setCurrentBlock("glossary");
3418  $annex_title = $this->lng->txt("cont_annex")." ".
3419  chr(64+$annex_cnt).": ".$this->lng->txt("glo");
3420  $this->tpl->setVariable("TXT_GLOSSARY", $annex_title);
3421  $this->tpl->parseCurrentBlock();
3422 
3423  $annexes[] = $annex_title;
3424  }
3425 
3426  // referenced images
3427  if (count($media_links) > 0)
3428  {
3429  include_once("./Services/MediaObjects/classes/class.ilObjMediaObject.php");
3430  include_once("./Services/MediaObjects/classes/class.ilMediaItem.php");
3431 
3432  foreach($media_links as $media)
3433  {
3434  if (substr($media["Target"],0,4) == "il__")
3435  {
3436  $arr = explode("_",$media["Target"]);
3437  $id = $arr[count($arr) - 1];
3438 
3439  $med_obj = new ilObjMediaObject($id);
3440  $med_item = $med_obj->getMediaItem("Standard");
3441  if (is_object($med_item))
3442  {
3443  if (is_int(strpos($med_item->getFormat(), "image")))
3444  {
3445  $this->tpl->setCurrentBlock("ref_image");
3446 
3447  // image source
3448  if ($med_item->getLocationType() == "LocalFile")
3449  {
3450  $this->tpl->setVariable("IMG_SOURCE",
3451  ilUtil::getWebspaceDir("output")."/mobs/mm_".$id.
3452  "/".$med_item->getLocation());
3453  }
3454  else
3455  {
3456  $this->tpl->setVariable("IMG_SOURCE",
3457  $med_item->getLocation());
3458  }
3459 
3460  if ($med_item->getCaption() != "")
3461  {
3462  $this->tpl->setVariable("IMG_TITLE", $med_item->getCaption());
3463  }
3464  else
3465  {
3466  $this->tpl->setVariable("IMG_TITLE", $med_obj->getTitle());
3467  }
3468  $this->tpl->parseCurrentBlock();
3469  }
3470  }
3471  }
3472  }
3473 
3474  // output glossary header
3475  $annex_cnt++;
3476  $this->tpl->setCurrentBlock("ref_images");
3477  $annex_title = $this->lng->txt("cont_annex")." ".
3478  chr(64+$annex_cnt).": ".$this->lng->txt("cont_ref_images");
3479  $this->tpl->setVariable("TXT_REF_IMAGES", $annex_title);
3480  $this->tpl->parseCurrentBlock();
3481 
3482  $annexes[] = $annex_title;
3483  }
3484 
3485  // output learning module title and toc
3486  if ($output_header)
3487  {
3488  $this->tpl->setCurrentBlock("print_header");
3489  $this->tpl->setVariable("LM_TITLE", $this->lm->getTitle());
3490  if ($this->lm->getDescription() != "none")
3491  {
3492  include_once("Services/MetaData/classes/class.ilMD.php");
3493  $md = new ilMD($this->lm->getId(), 0, $this->lm->getType());
3494  $md_gen = $md->getGeneral();
3495  foreach($md_gen->getDescriptionIds() as $id)
3496  {
3497  $md_des = $md_gen->getDescription($id);
3498  $description = $md_des->getDescription();
3499  }
3500 
3501  $this->tpl->setVariable("LM_DESCRIPTION",
3502  $description);
3503  }
3504  $this->tpl->parseCurrentBlock();
3505 
3506  // output toc
3507  $nodes2 = $nodes;
3508  foreach ($nodes2 as $node2)
3509  {
3510  if ($node2["type"] == "st"
3511  && ilObjContentObject::_checkPreconditionsOfPage($this->lm->getRefId(),$this->lm->getId(), $node2["obj_id"]))
3512  {
3513  for ($j=1; $j < $node2["depth"]; $j++)
3514  {
3515  $this->tpl->setCurrentBlock("indent");
3516  $this->tpl->setVariable("IMG_BLANK", ilUtil::getImagePath("browser/blank.png"));
3517  $this->tpl->parseCurrentBlock();
3518  }
3519  $this->tpl->setCurrentBlock("toc_entry");
3520  $this->tpl->setVariable("TXT_TOC_TITLE",
3522  $this->lm->isActiveNumbering(),
3523  $this->lm_set->get("time_scheduled_page_activation"), 0, $this->lang));
3524  $this->tpl->parseCurrentBlock();
3525  }
3526  }
3527 
3528  // annexes
3529  foreach ($annexes as $annex)
3530  {
3531  $this->tpl->setCurrentBlock("indent");
3532  $this->tpl->setVariable("IMG_BLANK", ilUtil::getImagePath("browser/blank.png"));
3533  $this->tpl->parseCurrentBlock();
3534  $this->tpl->setCurrentBlock("toc_entry");
3535  $this->tpl->setVariable("TXT_TOC_TITLE", $annex);
3536  $this->tpl->parseCurrentBlock();
3537  }
3538 
3539  $this->tpl->setCurrentBlock("toc");
3540  $this->tpl->setVariable("TXT_TOC", $this->lng->txt("cont_toc"));
3541  $this->tpl->parseCurrentBlock();
3542 
3543  $this->tpl->setCurrentBlock("print_start_block");
3544  $this->tpl->parseCurrentBlock();
3545  }
3546 
3547  // output author information
3548  include_once 'Services/MetaData/classes/class.ilMD.php';
3549  $md = new ilMD($this->lm->getId(),0, $this->lm->getType());
3550  if(is_object($lifecycle = $md->getLifecycle()))
3551  {
3552  $sep = $author = "";
3553  foreach(($ids = $lifecycle->getContributeIds()) as $con_id)
3554  {
3555  $md_con = $lifecycle->getContribute($con_id);
3556  if ($md_con->getRole() == "Author")
3557  {
3558  foreach($ent_ids = $md_con->getEntityIds() as $ent_id)
3559  {
3560  $md_ent = $md_con->getEntity($ent_id);
3561  $author = $author.$sep.$md_ent->getEntity();
3562  $sep = ", ";
3563  }
3564  }
3565  }
3566  if ($author != "")
3567  {
3568  $this->lng->loadLanguageModule("meta");
3569  $this->tpl->setCurrentBlock("author");
3570  $this->tpl->setVariable("TXT_AUTHOR", $this->lng->txt("meta_author"));
3571  $this->tpl->setVariable("LM_AUTHOR", $author);
3572  $this->tpl->parseCurrentBlock();
3573  }
3574  }
3575 
3576 
3577  // output copyright information
3578  if (is_object($md_rights = $md->getRights()))
3579  {
3580  $copyright = $md_rights->getDescription();
3581  include_once('Services/MetaData/classes/class.ilMDUtils.php');
3582  $copyright = ilMDUtils::_parseCopyright($copyright);
3583 
3584  if ($copyright != "")
3585  {
3586  $this->lng->loadLanguageModule("meta");
3587  $this->tpl->setCurrentBlock("copyright");
3588  $this->tpl->setVariable("TXT_COPYRIGHT", $this->lng->txt("meta_copyright"));
3589  $this->tpl->setVariable("LM_COPYRIGHT", $copyright);
3590  $this->tpl->parseCurrentBlock();
3591  }
3592  }
3593 
3594  $this->tpl->show(false);
3595  }
static _parseCopyright($a_copyright)
Parse copyright.
_checkPreconditionsOfPage($cont_ref_id, $cont_obj_id, $page_id)
checks wether the preconditions of a page are fulfilled or not
static _lookupType($a_obj_id, $a_lm_id=0)
Lookup type.
$_POST['username']
Definition: cron.php:12
static _getPresentationTitle($a_st_id, $a_include_numbers=false, $a_time_scheduled_activation=false, $a_lm_id=0, $a_lang="-")
get presentation title
_exists($a_id)
checks wether a lm content object with specified id exists or not
getDefinitionList($a_term_id)
static
const IL_PAGE_TITLE
$_GET["client_id"]
getLMPageGUI($a_id)
Get lm page gui object.
_lookGlossaryTerm($term_id)
get glossary term
static sortArray($array, $a_array_sortby, $a_array_sortorder=0, $a_numeric=false, $a_keep_keys=false)
sortArray
getSyntaxStylePath()
get syntax style path
global $ilCtrl
Definition: ilias.php:18
Class ilLMPageObject.
static _lookupActive($a_id, $a_parent_type, $a_check_scheduled_activation=false, $a_lang="-")
lookup activation status
static getImagePath($img, $module_path="", $mode="output", $offline=false)
get image path (for images located in a template directory)
static getEffectiveContentStyleId($a_style_id, $a_type="")
Get effective Style Id.
offlineMode()
checks wether offline content generation is activated
& getGeneral()
Definition: class.ilMD.php:55
Class ilObjMediaObject.
getContentPrintStyle()
get content print style
static sendFailure($a_info="", $a_keep=false)
Send Failure Message to Screen.
Class ilStructreObject.
global $ilUser
Definition: imgupload.php:15
getContentStylePath($a_style_id)
get content style path
$path
Definition: index.php:22
Glossary definition page GUI class.
const IL_CHAPTER_TITLE
static _getPresentationTitle($a_pg_id, $a_mode=IL_CHAPTER_TITLE, $a_include_numbers=false, $a_time_scheduled_activation=false, $a_force_content=false, $a_lm_id=0, $a_lang="-")
presentation title doesn&#39;t have to be page title, it may be chapter title + page title or chapter tit...
static _isPagePublic($a_node_id, $a_check_public_mode=false)
static getWebspaceDir($mode="filesystem")
get webspace directory
+ Here is the call graph for this function:

◆ showPrintViewSelection()

ilLMPresentationGUI::showPrintViewSelection ( )

show selection screen for print view

Definition at line 2790 of file class.ilLMPresentationGUI.php.

References $_GET, $_POST, $ilUser, $lang, $lng, $needs_to_be_purchased, ilObjContentObject\_checkPreconditionsOfPage(), ilStructureObject\_getPresentationTitle(), ilLMPageObject\_getPresentationTitle(), ilLMObject\_isPagePublic(), ilPageObject\_lookupActive(), ilObjStyleSheet\getContentStylePath(), getExportFormat(), ilUtil\getImagePath(), ilUtil\getStyleSheetLocation(), ilLocator(), initPrintViewSelectionForm(), offlineMode(), and renderPageTitle().

2791  {
2792  global $ilUser, $lng;
2793 
2794  include_once("./Modules/LearningModule/classes/class.ilLMPage.php");
2795  if (!$this->lm->isActivePrintView())
2796  {
2797  return;
2798  }
2799 
2800  include_once("./Modules/LearningModule/classes/class.ilStructureObject.php");
2801 
2802  //$this->tpl = new ilTemplate("tpl.lm_toc.html", true, true, true);
2803  $this->tpl->setCurrentBlock("ContentStyle");
2804  if (!$this->offlineMode())
2805  {
2806  $this->tpl->setVariable("LOCATION_CONTENT_STYLESHEET",
2807  ilObjStyleSheet::getContentStylePath($this->lm->getStyleSheetId()));
2808  }
2809  else
2810  {
2811  $this->tpl->setVariable("LOCATION_CONTENT_STYLESHEET", "content_style/content.css");
2812  }
2813  $this->tpl->parseCurrentBlock();
2814 
2815  $this->renderPageTitle();
2816  $this->tpl->setVariable("LOCATION_STYLESHEET", ilUtil::getStyleSheetLocation());
2817  $this->tpl->getStandardTemplate();
2818 
2819  $this->tpl->setVariable("TABS", $this->lm_gui->setilLMMenu($this->offlineMode()
2820  ,$this->getExportFormat(), "print", true));
2821 
2822  $this->ilLocator();
2823  $this->tpl->addBlockFile("ADM_CONTENT", "adm_content",
2824  "tpl.lm_print_selection.html", "Modules/LearningModule");
2825 
2826  // set title header
2827  $this->tpl->setTitle($this->lm->getTitle());
2828  $this->tpl->setTitleIcon(ilUtil::getImagePath("icon_lm_b.png"));
2829 
2830  /*$this->tpl->setVariable("TXT_BACK", $this->lng->txt("back"));
2831  $this->ctrl->setParameterByClass("illmpresentationgui", "obj_id", $_GET["obj_id"]);
2832  $this->tpl->setVariable("LINK_BACK",
2833  $this->ctrl->getLinkTargetByClass("illmpresentationgui", ""));*/
2834 
2835  $this->ctrl->setParameterByClass("illmpresentationgui", "obj_id", $_GET["obj_id"]);
2836  $this->tpl->setVariable("FORMACTION", $this->ctrl->getFormaction($this));
2837 
2838  $nodes = $this->lm_tree->getSubtree($this->lm_tree->getNodeData($this->lm_tree->getRootId()));
2839 
2840  if (!is_array($_POST["item"]))
2841  {
2842  if ($_GET["obj_id"] != "")
2843  {
2844  $_POST["item"][$_GET["obj_id"]] = "y";
2845  }
2846  else
2847  {
2848  $_POST["item"][1] = "y";
2849  }
2850  }
2851 
2852  $this->initPrintViewSelectionForm();
2853 
2854  foreach ($nodes as $node)
2855  {
2856 
2857  // check page activation
2858  $active = ilLMPage::_lookupActive($node["obj_id"], $this->lm->getType(),
2859  $this->lm_set->get("time_scheduled_page_activation"));
2860 
2861  if ($node["type"] == "pg" &&
2862  !$active)
2863  {
2864  continue;
2865  }
2866 
2867  $text = $img_scr = $img_alt = "";
2868  $disabled = false;
2869  $checked = false;
2870 
2871  switch ($node["type"])
2872  {
2873  // page
2874  case "pg":
2875  $text =
2876  ilLMPageObject::_getPresentationTitle($node["obj_id"],
2877  $this->lm->getPageHeader(), $this->lm->isActiveNumbering(),
2878  $this->lm_set->get("time_scheduled_page_activation"), false, 0, $this->lang);
2879 
2880  if(($ilUser->getId() == ANONYMOUS_USER_ID || $this->needs_to_be_purchased)&&
2881  $this->lm_gui->object->getPublicAccessMode() == "selected")
2882  {
2883  if (!ilLMObject::_isPagePublic($node["obj_id"]))
2884  {
2885  $disabled = true;
2886  $text.= " (".$this->lng->txt("cont_no_access").")";
2887  }
2888  }
2889  $img_src = ilUtil::getImagePath("icon_pg_s.png");
2890  $img_alt = $lng->txt("icon")." ".$lng->txt("pg");
2891  break;
2892 
2893  // learning module
2894  case "du":
2895  $text = $this->lm->getTitle();
2896  $img_src = ilUtil::getImagePath("icon_lm_s.png");
2897  $img_alt = $lng->txt("icon")." ".$lng->txt("obj_lm");
2898  break;
2899 
2900  // chapter
2901  case "st":
2902  $text =
2904  $this->lm->isActiveNumbering(),
2905  $this->lm_set->get("time_scheduled_page_activation"), 0, $this->lang);
2906  if(($ilUser->getId() == ANONYMOUS_USER_ID || $this->needs_to_be_purchased) &&
2907  $this->lm_gui->object->getPublicAccessMode() == "selected")
2908  {
2909  if (!ilLMObject::_isPagePublic($node["obj_id"]))
2910  {
2911  $disabled = true;
2912  $text.= " (".$this->lng->txt("cont_no_access").")";
2913  }
2914  }
2915  $img_src = ilUtil::getImagePath("icon_st_s.png");
2916  $img_alt = $lng->txt("icon")." ".$lng->txt("st");
2917  break;
2918  }
2919 
2920  if (!ilObjContentObject::_checkPreconditionsOfPage($this->lm->getRefId(),$this->lm->getId(), $node["obj_id"]))
2921  {
2922  $text.= " (".$this->lng->txt("cont_no_access").")";
2923  }
2924 
2925  $this->nl->addListNode($node["obj_id"], $text, $node["parent"], $checked, $disabled,
2926  $img_src, $img_alt);
2927  }
2928 
2929 
2930  // check for free page
2931  if ($_GET["obj_id"] > 0 && !$this->lm_tree->isInTree($_GET["obj_id"]))
2932  {
2933  $text =
2935  $this->lm->getPageHeader(), $this->lm->isActiveNumbering(),
2936  $this->lm_set->get("time_scheduled_page_activation"), false, 0, $this->lang);
2937 
2938  if(($ilUser->getId() == ANONYMOUS_USER_ID || $this->needs_to_be_purchased) &&
2939  $this->lm_gui->object->getPublicAccessMode() == "selected")
2940  {
2941  if (!ilLMObject::_isPagePublic($_GET["obj_id"]))
2942  {
2943  $disabled = true;
2944  $text.= " (".$this->lng->txt("cont_no_access").")";
2945  }
2946  }
2947  $img_src = ilUtil::getImagePath("icon_pg_s.png");
2948  $id = $_GET["obj_id"];
2949 
2950  $checked = true;
2951 
2952  $this->nl->addListNode($id, $text, 0, $checked, $disabled,
2953  $img_src, $img_alt);
2954  }
2955 
2956  $f = $this->form->getHTML();
2957 
2958  // submit toolbar
2959  $tb = new ilToolbarGUI();
2960  $tb->addFormButton($lng->txt("cont_show_print_view"), "showPrintView");
2961  $this->tpl->setVariable("TOOLBAR", $tb->getHTML());
2962 
2963  $this->tpl->setVariable("ITEM_SELECTION", $f);
2964  $this->tpl->show();
2965 
2966  }
_checkPreconditionsOfPage($cont_ref_id, $cont_obj_id, $page_id)
checks wether the preconditions of a page are fulfilled or not
$_POST['username']
Definition: cron.php:12
static _getPresentationTitle($a_st_id, $a_include_numbers=false, $a_time_scheduled_activation=false, $a_lm_id=0, $a_lang="-")
get presentation title
static getStyleSheetLocation($mode="output", $a_css_name="", $a_css_location="")
get full style sheet file name (path inclusive) of current user
$_GET["client_id"]
getExportFormat()
get export format
static _lookupActive($a_id, $a_parent_type, $a_check_scheduled_activation=false, $a_lang="-")
lookup activation status
static getImagePath($img, $module_path="", $mode="output", $offline=false)
get image path (for images located in a template directory)
offlineMode()
checks wether offline content generation is activated
global $ilUser
Definition: imgupload.php:15
getContentStylePath($a_style_id)
get content style path
static _getPresentationTitle($a_pg_id, $a_mode=IL_CHAPTER_TITLE, $a_include_numbers=false, $a_time_scheduled_activation=false, $a_force_content=false, $a_lm_id=0, $a_lang="-")
presentation title doesn&#39;t have to be page title, it may be chapter title + page title or chapter tit...
static _isPagePublic($a_node_id, $a_check_public_mode=false)
initPrintViewSelectionForm()
Init print view selection form.
+ Here is the call graph for this function:

◆ showTableOfContents()

ilLMPresentationGUI::showTableOfContents ( )

table of contents

Definition at line 2541 of file class.ilLMPresentationGUI.php.

References $_GET, $ilUser, $lang, ilLMObject\_lookupType(), ilObjStyleSheet\getContentStylePath(), getCurrentPageId(), getExportFormat(), ilUtil\getImagePath(), getLink(), ilUtil\getStyleSheetLocation(), ilLocator(), offlineMode(), renderPageTitle(), and ilExplorer\setExpandTarget().

2542  {
2543  global $ilUser;
2544 
2545  //$this->tpl = new ilTemplate("tpl.lm_toc.html", true, true, true);
2546  $this->tpl->setCurrentBlock("ContentStyle");
2547  if (!$this->offlineMode())
2548  {
2549  $this->tpl->setVariable("LOCATION_CONTENT_STYLESHEET",
2550  ilObjStyleSheet::getContentStylePath($this->lm->getStyleSheetId()));
2551  }
2552  else
2553  {
2554  $this->tpl->setVariable("LOCATION_CONTENT_STYLESHEET", "content_style/content.css");
2555  }
2556  $this->tpl->parseCurrentBlock();
2557 
2558  $this->renderPageTitle();
2559 
2560  // set style sheets
2561  if (!$this->offlineMode())
2562  {
2563  $this->tpl->setVariable("LOCATION_STYLESHEET", ilUtil::getStyleSheetLocation());
2564  }
2565  else
2566  {
2567  $style_name = $ilUser->getPref("style").".css";;
2568  $this->tpl->setVariable("LOCATION_STYLESHEET","./style/".$style_name);
2569  }
2570 
2571  //$this->tpl->addBlockFile("CONTENT", "content", "tpl.lm_toc.html", true);
2572  $this->tpl->getStandardTemplate();
2573  $this->ilLocator();
2574 
2575  $this->tpl->setVariable("TABS", $this->lm_gui->setilLMMenu($this->offlineMode()
2576  ,$this->getExportFormat(), "toc", true));
2577 
2578  $this->tpl->addBlockFile("ADM_CONTENT", "adm_content", "tpl.lm_toc.html", "Modules/LearningModule");
2579 
2580  // set title header
2581  $this->tpl->setVariable("TXT_TOC", $this->lng->txt("cont_toc"));
2582  $this->tpl->setTitle($this->lm->getTitle());
2583  $this->tpl->setTitleIcon(ilUtil::getImagePath("icon_lm_b.png"));
2584 
2585  /*
2586  if (!$this->offlineMode())
2587  {
2588  $this->tpl->setCurrentBlock("back_to_lm");
2589  $this->tpl->setVariable("TXT_BACK", $this->lng->txt("back"));
2590  $this->ctrl->setParameter($this, "obj_id", $_GET["obj_id"]);
2591  $this->tpl->setVariable("LINK_BACK",
2592  $this->ctrl->getLinkTarget($this, ""));
2593  $this->tpl->parseCurrentBlock();
2594  }*/
2595 
2596  include_once ("./Modules/LearningModule/classes/class.ilLMTableOfContentsExplorer.php");
2597  $exp = new ilTableOfContentsExplorer(
2598  $this->getLink($this->lm->getRefId(), ""),
2599  $this->lm, $this->getExportFormat(), $this->lang);
2600  $exp->setExpandTarget($this->getLink($this->lm->getRefId(), $_GET["cmd"], "", $_GET["frame"]));
2601  $exp->setTargetGet("obj_id");
2602  $exp->setOfflineMode($this->offlineMode());
2603  $exp->forceExpandAll(true, false);
2604 
2605  // highlight current node
2606  if (!$this->offlineMode())
2607  {
2608  $page_id = $this->getCurrentPageId();
2609 
2610  // empty chapter
2611  if ($this->chapter_has_no_active_page &&
2612  ilLMObject::_lookupType($_GET["obj_id"]) == "st")
2613  {
2614  $exp->highlightNode($_GET["obj_id"]);
2615  }
2616  else
2617  {
2618  if ($this->lm->getTOCMode() == "pages")
2619  {
2620  if ($this->deactivated_page)
2621  {
2622  $exp->highlightNode($_GET["obj_id"]);
2623  }
2624  else
2625  {
2626  $exp->highlightNode($page_id);
2627  }
2628  }
2629  else
2630  {
2631  $exp->highlightNode($this->lm_tree->getParentId($page_id));
2632  }
2633  }
2634  }
2635 
2636  $tree = $this->lm->getTree();
2637  if ($_GET["lmtocexpand"] == "")
2638  {
2639  $expanded = $tree->readRootId();
2640  }
2641  else
2642  {
2643  $expanded = $_GET["lmtocexpand"];
2644  }
2645 
2646  $exp->setExpand($expanded);
2647 
2648  // build html-output
2649  $exp->setOutput(0);
2650  $output = $exp->getOutput();
2651 
2652  $this->tpl->setVariable("EXPLORER", $output);
2653  $this->tpl->parseCurrentBlock();
2654 
2655  if ($this->offlineMode())
2656  {
2657  return $this->tpl->get();
2658  }
2659  else
2660  {
2661  $this->tpl->show();
2662  }
2663  }
static _lookupType($a_obj_id, $a_lm_id=0)
Lookup type.
static getStyleSheetLocation($mode="output", $a_css_name="", $a_css_location="")
get full style sheet file name (path inclusive) of current user
$_GET["client_id"]
getLink($a_ref_id, $a_cmd="", $a_obj_id="", $a_frame="", $a_type="", $a_back_link="append", $a_anchor="", $a_srcstring="")
handles links for learning module presentation
setExpandTarget($a_exp_target)
target script for expand icons
getExportFormat()
get export format
static getImagePath($img, $module_path="", $mode="output", $offline=false)
get image path (for images located in a template directory)
offlineMode()
checks wether offline content generation is activated
global $ilUser
Definition: imgupload.php:15
getContentStylePath($a_style_id)
get content style path
+ Here is the call graph for this function:

◆ trackChapterAccess()

ilLMPresentationGUI::trackChapterAccess ( )
protected

Definition at line 4072 of file class.ilLMPresentationGUI.php.

References $ilUser, $res, $row, ilObjUserTracking\_getValidTimeSpan(), IL_CAL_DATETIME, and IL_CAL_UNIX.

Referenced by executeCommand().

4073  {
4074  global $ilDB, $ilUser;
4075 
4076  // get last accessed page
4077  $set = $ilDB->query("SELECT * FROM lo_access WHERE ".
4078  "usr_id = ".$ilDB->quote($ilUser->getId(), "integer")." AND ".
4079  "lm_id = ".$ilDB->quote($this->lm->getRefId(), "integer"));
4080  $res = $ilDB->fetchAssoc($set);
4081  if($res["obj_id"])
4082  {
4083  include_once('Services/Tracking/classes/class.ilObjUserTracking.php');
4084  $valid_timespan = ilObjUserTracking::_getValidTimeSpan();
4085 
4086  $pg_ts = new ilDateTime($res["timestamp"], IL_CAL_DATETIME);
4087  $pg_ts = $pg_ts->get(IL_CAL_UNIX);
4088  $pg_id = $res["obj_id"];
4089  if(!$this->lm_tree->isInTree($pg_id))
4090  {
4091  return;
4092  }
4093 
4094  $now = time();
4095  $time_diff = $read_diff = 0;
4096 
4097  // spent_seconds or read_count ?
4098  if (($now-$pg_ts) <= $valid_timespan)
4099  {
4100  $time_diff = $now-$pg_ts;
4101  }
4102  else
4103  {
4104  $read_diff = 1;
4105  }
4106 
4107  // find parent chapter(s) for that page
4108  $parent_st_ids = array();
4109  foreach($this->lm_tree->getPathFull($pg_id) as $item)
4110  {
4111  if($item["type"] == "st")
4112  {
4113  $parent_st_ids[] = $item["obj_id"];
4114  }
4115  }
4116 
4117  if($parent_st_ids && ($time_diff || $read_diff))
4118  {
4119  // get existing chapter entries
4120  $ex_st = array();
4121  $set = $ilDB->query("SELECT obj_id FROM lm_read_event".
4122  " WHERE ".$ilDB->in("obj_id", $parent_st_ids, "", "integer").
4123  " AND usr_id = ".$ilDB->quote($ilUser->getId(), "integer"));
4124  while($row = $ilDB->fetchAssoc($set))
4125  {
4126  $ex_st[] = $row["obj_id"];
4127  }
4128 
4129  // add missing chapter entries
4130  $missing_st = array_diff($parent_st_ids, $ex_st);
4131  if(sizeof($missing_st))
4132  {
4133  foreach($missing_st as $st_id)
4134  {
4135  $fields = array(
4136  "obj_id" => array("integer", $st_id),
4137  "usr_id" => array("integer", $ilUser->getId())
4138  );
4139  $ilDB->insert("lm_read_event", $fields);
4140  }
4141  }
4142 
4143  // update all parent chapters
4144  $ilDB->manipulate("UPDATE lm_read_event SET".
4145  " read_count = read_count + ".$ilDB->quote($read_diff, "integer").
4146  " , spent_seconds = spent_seconds + ".$ilDB->quote($time_diff, "integer").
4147  " , last_access = ".$ilDB->quote($now, "integer").
4148  " WHERE ".$ilDB->in("obj_id", $parent_st_ids, "", "integer").
4149  " AND usr_id = ".$ilDB->quote($ilUser->getId(), "integer"));
4150  }
4151  }
4152  }
const IL_CAL_DATETIME
const IL_CAL_UNIX
Date and time handling
global $ilUser
Definition: imgupload.php:15
+ Here is the call graph for this function:
+ Here is the caller graph for this function:

◆ updatePageRating()

ilLMPresentationGUI::updatePageRating ( )

Definition at line 1624 of file class.ilLMPresentationGUI.php.

References $_GET, $_POST, $ilUser, exit, ilRating\resetRatingForUserAndObject(), and ilRating\writeRatingForUserAndObject().

1625  {
1626  global $ilUser;
1627 
1628  $pg_id = $_GET["pgid"];
1629  if(!$this->ctrl->isAsynch() || !$pg_id)
1630  {
1631  exit();
1632  }
1633 
1634  include_once './Services/Rating/classes/class.ilRating.php';
1635  $rating = (int)$_POST["rating"];
1636  if($rating)
1637  {
1638  ilRating::writeRatingForUserAndObject($this->lm->getId(), "lm",
1639  $pg_id, "lm", $ilUser->getId(), $_POST["rating"]);
1640  }
1641  else
1642  {
1643  ilRating::resetRatingForUserAndObject($this->lm->getId(), "lm",
1644  $pg_id, "lm", $ilUser->getId());
1645  }
1646 
1647  include_once './Services/Rating/classes/class.ilRatingGUI.php';
1648  $rating = new ilRatingGUI();
1649  $rating->setObject($this->lm->getId(), "lm", $pg_id, "lm", $ilUser->getId());
1650  $rating->setYourRatingText($this->lng->txt("lm_rate_page"));
1651 
1652  echo $rating->getHtml(true, true, "il.LearningModule.saveRating(%rating%);");
1653 
1654  echo $this->tpl->getOnLoadCodeForAsynch();
1655  exit();
1656  }
exit
Definition: login.php:54
$_POST['username']
Definition: cron.php:12
$_GET["client_id"]
static writeRatingForUserAndObject($a_obj_id, $a_obj_type, $a_sub_obj_id, $a_sub_obj_type, $a_user_id, $a_rating, $a_category_id=0)
Write rating for a user and an object.
Class ilRatingGUI.
static resetRatingForUserAndObject($a_obj_id, $a_obj_type, $a_sub_obj_id, $a_sub_obj_type, $a_user_id)
Reset rating for a user and an object.
global $ilUser
Definition: imgupload.php:15
+ Here is the call graph for this function:

Field Documentation

◆ $current_page_id

ilLMPresentationGUI::$current_page_id = false
protected

Definition at line 32 of file class.ilLMPresentationGUI.php.

Referenced by getCurrentPageId().

◆ $ilias

ilLMPresentationGUI::$ilias

Definition at line 25 of file class.ilLMPresentationGUI.php.

Referenced by executeCommand().

◆ $layout_doc

ilLMPresentationGUI::$layout_doc

Definition at line 29 of file class.ilLMPresentationGUI.php.

◆ $lm

ilLMPresentationGUI::$lm

Definition at line 26 of file class.ilLMPresentationGUI.php.

◆ $lng

◆ $needs_to_be_purchased

ilLMPresentationGUI::$needs_to_be_purchased = false
private

◆ $offline

ilLMPresentationGUI::$offline

Definition at line 30 of file class.ilLMPresentationGUI.php.

Referenced by offlineMode().

◆ $offline_directory

ilLMPresentationGUI::$offline_directory

Definition at line 31 of file class.ilLMPresentationGUI.php.

Referenced by getOfflineDirectory().

◆ $tpl

ilLMPresentationGUI::$tpl

Definition at line 27 of file class.ilLMPresentationGUI.php.

Referenced by addHeaderAction(), ilLMPresentationGUI(), and layout().


The documentation for this class was generated from the following file: