ILIAS  release_9 Revision v9.13-25-g2c18ec4c24f
ilObjRootFolderGUI Class Reference

Class ilObjRootFolderGUI. More...

+ Inheritance diagram for ilObjRootFolderGUI:
+ Collaboration diagram for ilObjRootFolderGUI:

Public Member Functions

 executeCommand ()
 
 renderObject ()
 
 viewObject ()
 
 updateObject ()
 
- Public Member Functions inherited from ilContainerGUI
 executeCommand ()
 
 forwardToPageObject ()
 
 addPageTabs ()
 
 getContainerPageHTML ()
 
 prepareOutput (bool $show_subobjects=true)
 
 getContentGUI ()
 
 renderObject ()
 
 renderBlockAsynchObject ()
 render the object More...
 
 setContentSubTabs ()
 
 showAdministrationPanel ()
 
 showPermanentLink ()
 
 editPageFrameObject ()
 
 cancelPageContentObject ()
 
 showLinkListObject ()
 
 addHeaderRow (ilTemplate $a_tpl, string $a_type, bool $a_show_image=true)
 
 addMessageRow (ilTemplate $a_tpl, string $a_message, string $a_type)
 
 setPageEditorTabs ()
 
 addStandardContainerSubTabs (bool $a_include_view=true)
 Add standard container subtabs for view, manage, oderdering and text/media editor link. More...
 
 enableAdministrationPanelObject ()
 
 disableAdministrationPanelObject ()
 
 editOrderObject ()
 
 isActiveOrdering ()
 
 isActiveItemOrdering ()
 
 enableMultiDownloadObject ()
 
 isMultiDownloadEnabled ()
 
 cutObject ()
 cut object(s) out from a container and write the information to clipboard public More...
 
 copyObject ()
 Copy object(s) out from a container and write the information to clipboard It is not possible to copy multiple objects at once. More...
 
 downloadObject ()
 
 getBucketTitle ()
 
 linkObject ()
 create an new reference of an object in tree it's like a hard link of unix More...
 
 clearObject ()
 clear clipboard and go back to last object More...
 
 performPasteIntoMultipleObjectsObject ()
 
 initAndDisplayLinkIntoMultipleObjectsObject ()
 
 showPasteTreeObject ()
 
 cancelMoveLinkObject ()
 Cancel move|link empty clipboard and return to parent. More...
 
 keepObjectsInClipboardObject ()
 
 initAndDisplayCopyIntoMultipleObjectsObject ()
 
 initAndDisplayMoveIntoObjectObject ()
 
 pasteObject ()
 paste object from clipboard to current place Depending on the chosen command the object(s) are linked, copied or moved More...
 
 clipboardObject ()
 
 isActiveAdministrationPanel ()
 
 setColumnSettings (ilColumnGUI $column_gui)
 
 allowBlocksMoving ()
 Standard is to allow blocks moving. More...
 
 allowBlocksConfigure ()
 Standard is to allow blocks configuration. More...
 
 cloneAllObject ()
 Clone all object Overwritten method for copying container objects. More...
 
 saveSortingObject ()
 
 cloneNodes (int $srcRef, int $dstRef, array &$mapping, string $newName=null)
 Recursively clones all nodes of the RBAC tree. More...
 
 modifyItemGUI (ilObjectListGUI $a_item_list_gui, array $a_item_data)
 
 editStylePropertiesObject ()
 
 getAsynchItemListObject ()
 
 redrawListItemObject ()
 Redraw a list item (ajax) More...
 
 trashObject ()
 Show trash content of object. More...
 
 trashApplyFilterObject ()
 
 trashResetFilterObject ()
 
 removeFromSystemObject ()
 
 undeleteObject ()
 Get objects back from trash. More...
 
 confirmRemoveFromSystemObject ()
 
 setSideColumnReturn ()
 
 getAdminTabs ()
 
 competencesObject ()
 
- Public Member Functions inherited from ilObjectGUI
 __construct ($data, int $id=0, bool $call_by_reference=true, bool $prepare_output=true)
 
 getRefId ()
 
 setAdminMode (string $mode)
 
 getAdminMode ()
 
 getObject ()
 
 executeCommand ()
 
 withReferences ()
 determines whether objects are referenced or not (got ref ids or not) More...
 
 setCreationMode (bool $mode=true)
 If true, a creation screen is displayed the current [ref_id] does belong to the parent class The mode is determined in ilRepositoryGUI. More...
 
 getCreationMode ()
 
 prepareOutput (bool $show_sub_objects=true)
 
 getAdminTabs ()
 administration tabs show only permissions and trash folder More...
 
 getHTML ()
 
 confirmedDeleteObject ()
 confirmed deletion of object -> objects are moved to trash or deleted immediately, if trash is disabled More...
 
 cancelObject ()
 cancel action and go back to previous page More...
 
 createObject ()
 create new object form More...
 
 editAvailabilityPeriodObject ()
 
 saveAvailabilityPeriodObject ()
 
 cancelCreation ()
 cancel create action and go back to repository parent More...
 
 saveObject ()
 
 getDidacticTemplateVar (string $type)
 Get didactic template setting from creation screen. More...
 
 putObjectInTree (ilObject $obj, int $parent_node_id=null)
 Add object to tree at given position. More...
 
 editObject ()
 
 addExternalEditFormCustom (ilPropertyFormGUI $form)
 
 updateObject ()
 updates object entry in object_data More...
 
 getFormAction (string $cmd, string $default_form_action="")
 Get form action for command (command is method name without "Object", e.g. More...
 
 isVisible (int $ref_id, string $type)
 
 viewObject ()
 viewObject container presentation for "administration -> repository, trash, permissions" More...
 
 deleteObject (bool $error=false)
 Display deletion confirmation screen. More...
 
 setColumnSettings (ilColumnGUI $column_gui)
 
 redirectAfterCreation ()
 Redirect after creation, see https://docu.ilias.de/goto_docu_wiki_wpage_5035_1357.html Should be overwritten and redirect to settings screen. More...
 
 addToDeskObject ()
 
 removeFromDeskObject ()
 
- Public Member Functions inherited from ILIAS\Object\ImplementsCreationCallback
 callCreationCallback (\ilObject $object, \ilObjectDefinition $obj_definition, int $requested_crtcb)
 
- Public Member Functions inherited from ilDesktopItemHandling
 addToDeskObject ()
 
 removeFromDeskObject ()
 

Static Public Member Functions

static _goto (string $a_target)
 
- Static Public Member Functions inherited from ilContainerGUI
static _buildPath (int $a_ref_id, int $a_course_ref_id)
 build path More...
 
- Static Public Member Functions inherited from ilObjectGUI
static _gotoRepositoryRoot (bool $raise_error=false)
 Goto repository root. More...
 
static _gotoRepositoryNode (int $ref_id, string $cmd="")
 
static _gotoSharedWorkspaceNode (int $wsp_id)
 

Protected Member Functions

 getTabs ()
 
 setTitleAndDescription ()
 
 setEditTabs (string $active_tab="settings_misc")
 
 initEditForm ()
 
 getEditFormValues ()
 
- Protected Member Functions inherited from ilContainerGUI
 getModeManager ()
 
 getItemPresentation ( $include_empty_blocks=true, ?string $lang=null)
 
 getEditFormValues ()
 
 afterUpdate ()
 
 setTitleAndDescription ()
 
 showPossibleSubObjects ()
 
 supportsPageEditor ()
 
 gotItems ()
 
 getTabs ()
 
 showContainerPageTabs ()
 
 showPasswordInstructionObject (bool $a_init=true)
 
 initFormPasswordInstruction ()
 Init password form. More...
 
 savePasswordObject ()
 
 initEditForm ()
 
 initSortingForm (ilPropertyFormGUI $form, array $a_sorting_settings)
 Append sorting settings to property form. More...
 
 initListPresentationForm (ilPropertyFormGUI $form)
 Add list presentation settings to form. More...
 
 saveListPresentation (ilPropertyFormGUI $form)
 
 initSortingDirectionForm (ilContainerSortingSettings $sorting_settings, ilRadioOption $element, string $a_prefix)
 Add sorting direction. More...
 
 initManualSortingOptionForm (ilContainerSortingSettings $settings, ilRadioOption $element, string $a_prefix, array $a_sorting_settings)
 Add manual sorting options. More...
 
 saveSortingSettings (ilPropertyFormGUI $form)
 
 trashHandleFilter (bool $action_apply, bool $action_reset)
 
 restoreToNewLocationObject (ilPropertyFormGUI $form=null)
 
 getTreeSelectorGUI (string $cmd)
 
 initFilter ()
 
 showContainerFilter ()
 
- Protected Member Functions inherited from ilObjectGUI
 getObjectService ()
 
 assignObject ()
 
 setTitleAndDescription ()
 
 createActionDispatcherGUI ()
 
 initHeaderAction (?string $sub_type=null, ?int $sub_id=null)
 Add header action menu. More...
 
 insertHeaderAction (?ilObjectListGUI $list_gui=null)
 Insert header action into main template. More...
 
 addHeaderAction ()
 Add header action menu. More...
 
 redrawHeaderActionObject ()
 Ajax call: redraw action header only. More...
 
 setTabs ()
 set admin tabs More...
 
 setAdminTabs ()
 set admin tabs More...
 
 setLocator ()
 
 addLocatorItems ()
 should be overwritten to add object specific items (repository items are preloaded) More...
 
 omitLocator (bool $omit=true)
 
 addAdminLocatorItems (bool $do_not_add_object=false)
 should be overwritten to add object specific items (repository items are preloaded) More...
 
 initCreationForms (string $new_type)
 Init creation forms. More...
 
 getCreationFormsHTML (array $forms)
 Get HTML for creation forms (accordion) More...
 
 initCreateForm (string $new_type)
 
 initDidacticTemplate (ilPropertyFormGUI $form)
 
 addDidacticTemplateOptions (array &$a_options)
 Add custom templates. More...
 
 addAdoptContentLinkToToolbar ()
 
 addAvailabilityPeriodButtonToToolbar (ilToolbarGUI $toolbar)
 
 afterSave (ilObject $new_object)
 Post (successful) object creation hook. More...
 
 initEditForm ()
 
 initEditCustomForm (ilPropertyFormGUI $a_form)
 Add custom fields to update form. More...
 
 getEditFormValues ()
 
 getEditFormCustomValues (array &$a_values)
 Add values to custom edit fields. More...
 
 validateCustom (ilPropertyFormGUI $form)
 Validate custom values (if not possible with checkInput()) More...
 
 updateCustom (ilPropertyFormGUI $form)
 Insert custom update form values into object. More...
 
 afterUpdate ()
 Post (successful) object update hook. More...
 
 initImportForm (string $new_type)
 
 importFileObject (int $parent_id=null)
 
 afterImport (ilObject $new_object)
 Post (successful) object import hook. More...
 
 setFormAction (string $cmd, string $form_action)
 
 getReturnLocation (string $cmd, string $default_location="")
 Get return location for command (command is method name without "Object", e.g. More...
 
 setReturnLocation (string $cmd, string $location)
 set specific return location for command More...
 
 getTargetFrame (string $cmd, string $default_target_frame="")
 get target frame for command (command is method name without "Object", e.g. More...
 
 setTargetFrame (string $cmd, string $target_frame)
 Set specific target frame for command. More...
 
 showPossibleSubObjects ()
 show possible sub objects (pull down menu) More...
 
 getTabs ()
 overwrite in derived GUI class of your object type More...
 
 redirectToRefId (int $ref_id, string $cmd="")
 redirects to (repository) view per ref id usually to a container and usually used at the end of a save/import method where the object gui type (of the new object) doesn't match with the type of the current ["ref_id"] value of the request More...
 
 getCenterColumnHTML ()
 Get center column. More...
 
 getRightColumnHTML ()
 Display right column. More...
 
 checkPermission (string $perm, string $cmd="", string $type="", ?int $ref_id=null)
 
 checkPermissionBool (string $perm, string $cmd="", string $type="", ?int $ref_id=null)
 
 enableDragDropFileUpload ()
 Enables the file upload into this object by dropping files. More...
 

Protected Attributes

StandardGUIRequest $root_request
 
ilHelpGUI $help
 
- Protected Attributes inherited from ilContainerGUI
ILIAS Container InternalGUIService $gui
 
ILIAS Style Content GUIService $content_style_gui
 
ilRbacSystem $rbacsystem
 
ilRbacReview $rbacreview
 
ILIAS Container Content ItemPresentationManager $item_presentation = null
 
ILIAS Container InternalDomainService $domain
 
ilTabsGUI $tabs
 
ilErrorHandling $error
 
ilObjectDefinition $obj_definition
 
ilRbacAdmin $rbacadmin
 
ilPropertyFormGUI $form
 
ilLogger $log
 
ilObjectDataCache $obj_data_cache
 
Services $global_screen
 
ilAppEventHandler $app_event_handler
 
UIServices $ui
 
ilContainerFilterService $container_filter_service
 
ilContainerUserFilter $container_user_filter = null
 
Standard $ui_filter = null
 
bool $edit_order = false
 
bool $adminCommands = false
 
string $requested_redirectSource = ""
 
int $current_position = 0
 
ClipboardManager $clipboard
 
StandardGUIRequest $std_request
 
ModeManager $mode_manager = null
 
ilComponentFactory $component_factory
 
ILIAS Style Content DomainService $content_style_domain
 
- Protected Attributes inherited from ilObjectGUI
ILIAS Notes Service $notes_service
 
ServerRequestInterface $request
 
ilLocatorGUI $locator
 
ilObjUser $user
 
ilAccessHandler $access
 
ilSetting $settings
 
ilToolbarGUI $toolbar
 
ilRbacAdmin $rbac_admin
 
ilRbacSystem $rbac_system
 
ilRbacReview $rbac_review
 
ilObjectService $object_service
 
ilObjectDefinition $obj_definition
 
ilGlobalTemplateInterface $tpl
 
ilTree $tree
 
ilCtrl $ctrl
 
ilErrorHandling $error
 
ilLanguage $lng
 
ilTabsGUI $tabs_gui
 
ILIAS $ilias
 
ArrayBasedRequestWrapper $post_wrapper
 
RequestWrapper $request_wrapper
 
Factory $refinery
 
ilFavouritesManager $favourites
 
ilObjectCustomIconFactory $custom_icon_factory
 
UIFactory $ui_factory
 
UIRenderer $ui_renderer
 
ilObject $object = null
 
bool $creation_mode = false
 
 $data
 
int $id
 
bool $call_by_reference = false
 
bool $prepare_output
 
int $ref_id
 
int $obj_id
 
int $maxcount
 
array $form_action = []
 
array $return_location = []
 
array $target_frame = []
 
string $tmp_import_dir
 
string $sub_objects = ""
 
bool $omit_locator = false
 
string $type = ""
 
string $admin_mode = self::ADMIN_MODE_NONE
 
int $requested_ref_id = 0
 
int $requested_crtptrefid = 0
 
int $requested_crtcb = 0
 
string $requested_new_type = ""
 
string $link_params
 
string $html = ""
 

Additional Inherited Members

- Data Fields inherited from ilContainerGUI
int $bl_cnt = 1
 
bool $multi_download_enabled = false
 
- Data Fields inherited from ilObjectGUI
const ALLOWED_TAGS_IN_TITLE_AND_DESCRIPTION
 
const ADMIN_MODE_NONE = ""
 
const ADMIN_MODE_SETTINGS = "settings"
 
const ADMIN_MODE_REPOSITORY = "repository"
 
const UPLOAD_TYPE_LOCAL = 1
 
const UPLOAD_TYPE_UPLOAD_DIRECTORY = 2
 
const CFORM_NEW = 1
 
const CFORM_IMPORT = 2
 
const CFORM_CLONE = 3
 

Detailed Description

Member Function Documentation

◆ _goto()

static ilObjRootFolderGUI::_goto ( string  $a_target)
static

Definition at line 330 of file class.ilObjRootFolderGUI.php.

References ilObjectGUI\_gotoRepositoryRoot().

330  : void
331  {
333  }
static _gotoRepositoryRoot(bool $raise_error=false)
Goto repository root.
+ Here is the call graph for this function:

◆ executeCommand()

ilObjRootFolderGUI::executeCommand ( )

Definition at line 94 of file class.ilObjRootFolderGUI.php.

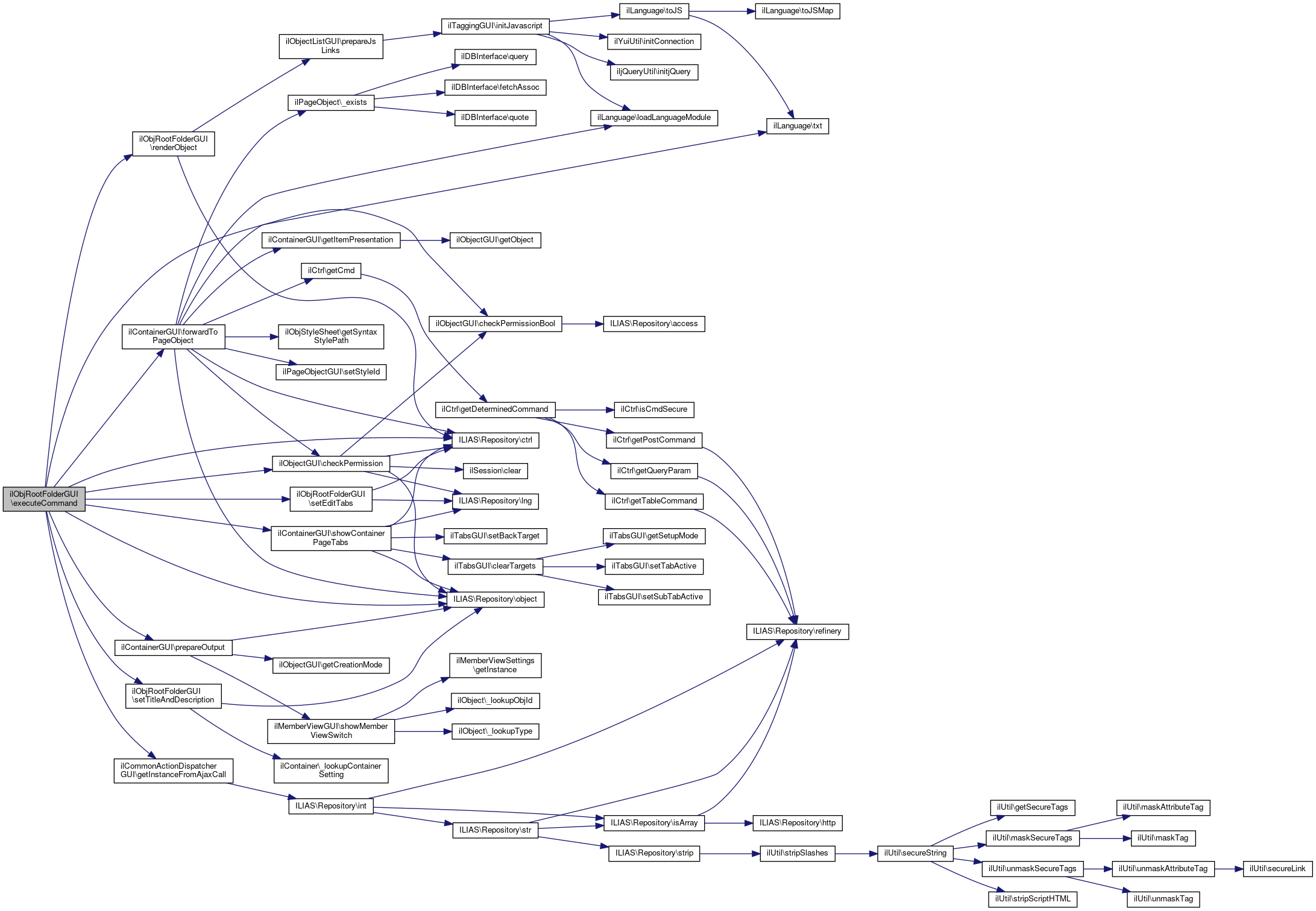
References ilContainerGUI\$gui, ilObjectGUI\checkPermission(), ilObjectGUI\checkPermissionBool(), CLIENT_ID, ILIAS\Repository\ctrl(), ilContainerGUI\forwardToPageObject(), ilCommonActionDispatcherGUI\getInstanceFromAjaxCall(), ILIAS\Repository\object(), ilContainerGUI\prepareOutput(), renderObject(), setEditTabs(), setTitleAndDescription(), and ilContainerGUI\showContainerPageTabs().

94  : void
95  {
96  $next_class = $this->ctrl->getNextClass($this);
97  $cmd = $this->ctrl->getCmd();
98 
99  switch ($next_class) {
100  case strtolower(ilRepositoryTrashGUI::class):
101  $ru = new ilRepositoryTrashGUI($this);
102  $this->ctrl->setReturn($this, 'trash');
103  $this->ctrl->forwardCommand($ru);
104  break;
105 
106  // container page editing
107  case "ilcontainerpagegui":
108  $this->prepareOutput(false);
109  $ret = $this->forwardToPageObject();
110  if ($ret !== "") {
111  $this->tpl->setContent($ret);
112  }
113  break;
114 
115  case 'ilpermissiongui':
116  $this->prepareOutput();
117  $this->tabs_gui->activateTab('perm_settings');
118  $perm_gui = new ilPermissionGUI($this);
119  $ret = $this->ctrl->forwardCommand($perm_gui);
120  break;
121 
122  case "ilcolumngui":
123  $this->checkPermission("read");
124  $this->prepareOutput();
125  $this->content_style_gui->addCss(
126  $this->tpl,
127  $this->object->getRefId()
128  );
129  $this->renderObject();
130  break;
131 
132  case 'ilobjectcopygui':
133  $this->prepareOutput();
134  $cp = new ilObjectCopyGUI($this);
135  $cp->setType('root');
136  $this->ctrl->forwardCommand($cp);
137  break;
138 
139  case "ilobjectcontentstylesettingsgui":
140  $this->checkPermission("write");
141  $this->setTitleAndDescription();
142  $this->showContainerPageTabs();
143  $settings_gui = $this->content_style_gui
144  ->objectSettingsGUIForRefId(
145  null,
146  $this->object->getRefId()
147  );
148  $this->ctrl->forwardCommand($settings_gui);
149  break;
150 
151  case "ilcommonactiondispatchergui":
153  $this->ctrl->forwardCommand($gui);
154  break;
155 
156  case 'ilobjecttranslationgui':
157  $this->checkPermissionBool("write");
158  $this->prepareOutput();
159  $this->setEditTabs("settings_trans");
160  $transgui = new ilObjectTranslationGUI($this);
161  $this->ctrl->forwardCommand($transgui);
162  break;
163 
164  default:
165  if ($cmd === "infoScreen") {
166  $this->checkPermission("visible");
167  } else {
168  try {
169  $this->checkPermission("read");
170  } catch (ilObjectException $exception) {
171  $this->ctrl->redirectToURL("login.php?client_id=" . CLIENT_ID . "&cmd=force_login");
172  }
173  }
174  $this->prepareOutput();
175  $this->content_style_gui->addCss(
176  $this->tpl,
177  $this->object->getRefId()
178  );
179 
180  if (!$cmd) {
181  $cmd = "render";
182  }
183 
184  $cmd .= "Object";
185  $this->$cmd();
186 
187  break;
188  }
189  }
prepareOutput(bool $show_subobjects=true)
GUI class for the workflow of copying objects.
This file is part of ILIAS, a powerful learning management system published by ILIAS open source e-Le...
setEditTabs(string $active_tab="settings_misc")
const CLIENT_ID
Definition: constants.php:41
Repository GUI Utilities.
checkPermissionBool(string $perm, string $cmd="", string $type="", ?int $ref_id=null)
ILIAS Container InternalGUIService $gui
New PermissionGUI (extends from old ilPermission2GUI) RBAC related output.
checkPermission(string $perm, string $cmd="", string $type="", ?int $ref_id=null)
static getInstanceFromAjaxCall()
(Re-)Build instance from ajax call
GUI class for object translation handling.
+ Here is the call graph for this function:

◆ getEditFormValues()

ilObjRootFolderGUI::getEditFormValues ( )
protected

Definition at line 287 of file class.ilObjRootFolderGUI.php.

287  : array
288  {
289  // values are set in initEditForm()
290  return [];
291  }

◆ getTabs()

ilObjRootFolderGUI::getTabs ( )
protected

Definition at line 60 of file class.ilObjRootFolderGUI.php.

References $help, ilObjectGUI\$lng, ilContainerGUI\$rbacsystem, ilRbacSystem\checkAccess(), ILIAS\Repository\ctrl(), ilHelpGUI\setScreenIdComponent(), and ilLanguage\txt().

60  : void
61  {
62  $lng = $this->lng;
65 
66  $help->setScreenIdComponent("root");
67 
68  $this->ctrl->setParameter($this, "ref_id", $this->ref_id);
69 
70  if ($rbacsystem->checkAccess('read', $this->ref_id)) {
71  $this->tabs_gui->addTab(
72  'view_content',
73  $lng->txt("content"),
74  $this->ctrl->getLinkTarget($this, "")
75  );
76  }
77 
78  if ($rbacsystem->checkAccess('write', $this->ref_id)) {
79  $cmd = $this->ctrl->getCmd();
80  $this->tabs_gui->addTarget(
81  "settings",
82  $this->ctrl->getLinkTarget($this, "edit"),
83  "edit",
84  get_class($this),
85  "",
86  $cmd === 'edit'
87  );
88  }
89 
90  // parent tabs (all container: edit_permission, clipboard, trash
91  parent::getTabs();
92  }
ilRbacSystem $rbacsystem
txt(string $a_topic, string $a_default_lang_fallback_mod="")
gets the text for a given topic if the topic is not in the list, the topic itself with "-" will be re...
checkAccess(string $a_operations, int $a_ref_id, string $a_type="")
checkAccess represents the main method of the RBAC-system in ILIAS3 developers want to use With this ...
ilLanguage $lng
setScreenIdComponent(string $a_comp)
+ Here is the call graph for this function:

◆ initEditForm()

ilObjRootFolderGUI::initEditForm ( )
protected

Definition at line 255 of file class.ilObjRootFolderGUI.php.

References ilContainerGUI\$form, ilPropertyFormGUI\addCommandButton(), ILIAS\Repository\ctrl(), ilObjectGUI\getObjectService(), ilContainerGUI\initListPresentationForm(), ilContainerGUI\initSortingForm(), ILIAS\Repository\lng(), setEditTabs(), ilFormGUI\setFormAction(), ilPropertyFormGUI\setTitle(), ilContainer\SORT_CREATION, ilContainer\SORT_MANUAL, and ilContainer\SORT_TITLE.

Referenced by updateObject().

256  {
257  $this->setEditTabs();
258  $obj_service = $this->getObjectService();
259 
260  $form = new ilPropertyFormGUI();
261  $form->setFormAction($this->ctrl->getFormAction($this));
262  $form->setTitle($this->lng->txt('obj_presentation'));
263 
264  // list presentation
266 
267  $this->initSortingForm(
268  $form,
269  [
273  ]
274  );
275 
276 
277  $form = $obj_service->commonSettings()->legacyForm($form, $this->object)->addIcon();
278 
279  $form = $obj_service->commonSettings()->legacyForm($form, $this->object)->addTitleIconVisibility();
280 
281  $form->addCommandButton("update", $this->lng->txt("save"));
282  $form->addCommandButton("addTranslation", $this->lng->txt("add_translation"));
283 
284  return $form;
285  }
setEditTabs(string $active_tab="settings_misc")
setFormAction(string $a_formaction)
addCommandButton(string $a_cmd, string $a_text, string $a_id="")
ilPropertyFormGUI $form
initListPresentationForm(ilPropertyFormGUI $form)
Add list presentation settings to form.
initSortingForm(ilPropertyFormGUI $form, array $a_sorting_settings)
Append sorting settings to property form.
+ Here is the call graph for this function:
+ Here is the caller graph for this function:

◆ renderObject()

ilObjRootFolderGUI::renderObject ( )

Definition at line 191 of file class.ilObjRootFolderGUI.php.

References ILIAS\Repository\ctrl(), and ilObjectListGUI\prepareJsLinks().

Referenced by executeCommand(), and viewObject().

191  : void
192  {
193  global $ilTabs;
194 
196  "",
197  "",
198  $this->ctrl->getLinkTargetByClass(["ilcommonactiondispatchergui", "iltagginggui"], "", "", true, false)
199  );
200 
201  $ilTabs->activateTab("view_content");
202  parent::renderObject();
203  }
static prepareJsLinks(string $redraw_url, string $notes_url, string $tags_url, ilGlobalTemplateInterface $tpl=null)
Insert js/ajax links into template.
+ Here is the call graph for this function:
+ Here is the caller graph for this function:

◆ setEditTabs()

ilObjRootFolderGUI::setEditTabs ( string  $active_tab = "settings_misc")
protected

Definition at line 235 of file class.ilObjRootFolderGUI.php.

References ILIAS\Repository\ctrl(), and ILIAS\Repository\lng().

Referenced by executeCommand(), initEditForm(), and updateObject().

237  : void {
238  $this->tabs_gui->addSubTab(
239  "settings_misc",
240  $this->lng->txt("settings"),
241  $this->ctrl->getLinkTarget($this, "edit")
242  );
243 
244  $this->tabs_gui->addSubTab(
245  "settings_trans",
246  $this->lng->txt("obj_multilinguality"),
247  $this->ctrl->getLinkTargetByClass("ilobjecttranslationgui", "")
248  );
249 
250 
251  $this->tabs_gui->activateTab("settings");
252  $this->tabs_gui->activateSubTab($active_tab);
253  }
+ Here is the call graph for this function:
+ Here is the caller graph for this function:

◆ setTitleAndDescription()

ilObjRootFolderGUI::setTitleAndDescription ( )
protected

Definition at line 220 of file class.ilObjRootFolderGUI.php.

References ilObjectGUI\$lng, ilContainer\_lookupContainerSetting(), and ILIAS\Repository\object().

Referenced by executeCommand().

220  : void
221  {
222  global $lng;
223 
224  parent::setTitleAndDescription();
225  $this->tpl->setDescription("");
226  if (!ilContainer::_lookupContainerSetting($this->object->getId(), "hide_header_icon_and_title")) {
227  if ($this->object->getTitle() === "ILIAS") {
228  $this->tpl->setTitle($lng->txt("repository"));
229  } elseif ($this->object->getDescription() !== "") {
230  $this->tpl->setDescription($this->object->getDescription()); // #13479
231  }
232  }
233  }
static _lookupContainerSetting(int $a_id, string $a_keyword, string $a_default_value=null)
ilLanguage $lng
+ Here is the call graph for this function:
+ Here is the caller graph for this function:

◆ updateObject()

ilObjRootFolderGUI::updateObject ( )

Definition at line 293 of file class.ilObjRootFolderGUI.php.

References ilContainerGUI\$form, $ilSetting, ilChangeEvent\_catchupWriteEvents(), ilChangeEvent\_recordWriteEvent(), ilObjectGUI\checkPermissionBool(), ILIAS\Repository\ctrl(), ilObjectGUI\getObjectService(), initEditForm(), ILIAS\Repository\lng(), ILIAS\Repository\object(), ilContainerGUI\saveListPresentation(), ilContainerGUI\saveSortingSettings(), and setEditTabs().

293  : void
294  {
295  global $ilSetting;
296 
297  $obj_service = $this->getObjectService();
298 
299  if (!$this->checkPermissionBool("write")) {
300  throw new ilPermissionException($this->lng->txt("msg_no_perm_write"));
301  }
302 
303  $form = $this->initEditForm();
304  if ($form->checkInput()) {
305  $this->saveSortingSettings($form);
306 
307  // list presentation
308  $this->saveListPresentation($form);
309 
310  // custom icon
311  $obj_service->commonSettings()->legacyForm($form, $this->object)->saveIcon();
312  $obj_service->commonSettings()->legacyForm($form, $this->object)->saveTitleIconVisibility();
313 
314  // BEGIN ChangeEvent: Record update
315  global $ilUser;
316  ilChangeEvent::_recordWriteEvent($this->object->getId(), $ilUser->getId(), 'update');
317  ilChangeEvent::_catchupWriteEvents($this->object->getId(), $ilUser->getId());
318  // END ChangeEvent: Record update
319 
320  $this->tpl->setOnScreenMessage('success', $this->lng->txt("msg_obj_modified"), true);
321  $this->ctrl->redirect($this, "edit");
322  }
323 
324  // display form to correct errors
325  $this->setEditTabs();
326  $form->setValuesByPost();
327  $this->tpl->setContent($form->getHTML());
328  }
saveSortingSettings(ilPropertyFormGUI $form)
setEditTabs(string $active_tab="settings_misc")
This file is part of ILIAS, a powerful learning management system published by ILIAS open source e-Le...
static _recordWriteEvent(int $obj_id, int $usr_id, string $action, ?int $parent_obj_id=null)
Records a write event.
saveListPresentation(ilPropertyFormGUI $form)
checkPermissionBool(string $perm, string $cmd="", string $type="", ?int $ref_id=null)
ilPropertyFormGUI $form
global $ilSetting
Definition: privfeed.php:18
static _catchupWriteEvents(int $obj_id, int $usr_id, ?string $timestamp=null)
Catches up with all write events which occured before the specified timestamp.
+ Here is the call graph for this function:

◆ viewObject()

ilObjRootFolderGUI::viewObject ( )
Exceptions
ilObjectException

Definition at line 208 of file class.ilObjRootFolderGUI.php.

References ilObjectGUI\checkPermission(), and renderObject().

208  : void
209  {
210  $this->checkPermission('read');
211 
212  if (strtolower($this->root_request->getBaseClass()) === "iladministrationgui") {
213  parent::viewObject();
214  return;
215  }
216 
217  $this->renderObject();
218  }
checkPermission(string $perm, string $cmd="", string $type="", ?int $ref_id=null)
+ Here is the call graph for this function:

Field Documentation

◆ $help

ilHelpGUI ilObjRootFolderGUI::$help
protected

Definition at line 33 of file class.ilObjRootFolderGUI.php.

Referenced by getTabs().

◆ $root_request

StandardGUIRequest ilObjRootFolderGUI::$root_request
protected

Definition at line 32 of file class.ilObjRootFolderGUI.php.


The documentation for this class was generated from the following file: