ILIAS  release_9 Revision v9.13-25-g2c18ec4c24f
ilObjMailGUI Class Reference
+ Inheritance diagram for ilObjMailGUI:
+ Collaboration diagram for ilObjMailGUI:

Public Member Functions

 __construct ($a_data, int $a_id, bool $a_call_by_reference)
 
 executeCommand ()
 
 getAdminTabs ()
 
 viewObject ()
 
 saveObject ()
 
- Public Member Functions inherited from ilObjectGUI
 __construct ($data, int $id=0, bool $call_by_reference=true, bool $prepare_output=true)
 
 getRefId ()
 
 setAdminMode (string $mode)
 
 getAdminMode ()
 
 getObject ()
 
 executeCommand ()
 
 withReferences ()
 determines whether objects are referenced or not (got ref ids or not) More...
 
 setCreationMode (bool $mode=true)
 If true, a creation screen is displayed the current [ref_id] does belong to the parent class The mode is determined in ilRepositoryGUI. More...
 
 getCreationMode ()
 
 prepareOutput (bool $show_sub_objects=true)
 
 getAdminTabs ()
 administration tabs show only permissions and trash folder More...
 
 getHTML ()
 
 confirmedDeleteObject ()
 confirmed deletion of object -> objects are moved to trash or deleted immediately, if trash is disabled More...
 
 cancelObject ()
 cancel action and go back to previous page More...
 
 createObject ()
 create new object form More...
 
 editAvailabilityPeriodObject ()
 
 saveAvailabilityPeriodObject ()
 
 cancelCreation ()
 cancel create action and go back to repository parent More...
 
 saveObject ()
 
 getDidacticTemplateVar (string $type)
 Get didactic template setting from creation screen. More...
 
 putObjectInTree (ilObject $obj, int $parent_node_id=null)
 Add object to tree at given position. More...
 
 editObject ()
 
 addExternalEditFormCustom (ilPropertyFormGUI $form)
 
 updateObject ()
 updates object entry in object_data More...
 
 getFormAction (string $cmd, string $default_form_action="")
 Get form action for command (command is method name without "Object", e.g. More...
 
 isVisible (int $ref_id, string $type)
 
 viewObject ()
 viewObject container presentation for "administration -> repository, trash, permissions" More...
 
 deleteObject (bool $error=false)
 Display deletion confirmation screen. More...
 
 setColumnSettings (ilColumnGUI $column_gui)
 
 redirectAfterCreation ()
 Redirect after creation, see https://docu.ilias.de/goto_docu_wiki_wpage_5035_1357.html Should be overwritten and redirect to settings screen. More...
 
 addToDeskObject ()
 
 removeFromDeskObject ()
 
- Public Member Functions inherited from ILIAS\Object\ImplementsCreationCallback
 callCreationCallback (\ilObject $object, \ilObjectDefinition $obj_definition, int $requested_crtcb)
 

Static Public Member Functions

static _goto (string $target)
 
- Static Public Member Functions inherited from ilObjectGUI
static _gotoRepositoryRoot (bool $raise_error=false)
 Goto repository root. More...
 
static _gotoRepositoryNode (int $ref_id, string $cmd="")
 
static _gotoSharedWorkspaceNode (int $wsp_id)
 

Protected Member Functions

 getTabs ()
 
 buildSettingsSubTabs (string $activeSubTab)
 
 showGeneralSettingsForm (ilPropertyFormGUI $form=null)
 
 getGeneralSettingsForm ()
 
 populateGeneralSettingsForm (ilPropertyFormGUI $form)
 
 showExternalSettingsFormObject (ilPropertyFormGUI $form=null)
 
 sendTestUserMailObject ()
 
 sendTestSystemMailObject ()
 
 sendTestMail (bool $isManualMail=false)
 
 getExternalSettingsForm ()
 
 populateExternalSettingsForm (ilPropertyFormGUI $form)
 
 saveExternalSettingsFormObject ()
 
- Protected Member Functions inherited from ilObjectGUI
 getObjectService ()
 
 assignObject ()
 
 setTitleAndDescription ()
 
 createActionDispatcherGUI ()
 
 initHeaderAction (?string $sub_type=null, ?int $sub_id=null)
 Add header action menu. More...
 
 insertHeaderAction (?ilObjectListGUI $list_gui=null)
 Insert header action into main template. More...
 
 addHeaderAction ()
 Add header action menu. More...
 
 redrawHeaderActionObject ()
 Ajax call: redraw action header only. More...
 
 setTabs ()
 set admin tabs More...
 
 setAdminTabs ()
 set admin tabs More...
 
 setLocator ()
 
 addLocatorItems ()
 should be overwritten to add object specific items (repository items are preloaded) More...
 
 omitLocator (bool $omit=true)
 
 addAdminLocatorItems (bool $do_not_add_object=false)
 should be overwritten to add object specific items (repository items are preloaded) More...
 
 initCreationForms (string $new_type)
 Init creation forms. More...
 
 getCreationFormsHTML (array $forms)
 Get HTML for creation forms (accordion) More...
 
 initCreateForm (string $new_type)
 
 initDidacticTemplate (ilPropertyFormGUI $form)
 
 addDidacticTemplateOptions (array &$a_options)
 Add custom templates. More...
 
 addAdoptContentLinkToToolbar ()
 
 addAvailabilityPeriodButtonToToolbar (ilToolbarGUI $toolbar)
 
 afterSave (ilObject $new_object)
 Post (successful) object creation hook. More...
 
 initEditForm ()
 
 initEditCustomForm (ilPropertyFormGUI $a_form)
 Add custom fields to update form. More...
 
 getEditFormValues ()
 
 getEditFormCustomValues (array &$a_values)
 Add values to custom edit fields. More...
 
 validateCustom (ilPropertyFormGUI $form)
 Validate custom values (if not possible with checkInput()) More...
 
 updateCustom (ilPropertyFormGUI $form)
 Insert custom update form values into object. More...
 
 afterUpdate ()
 Post (successful) object update hook. More...
 
 initImportForm (string $new_type)
 
 importFileObject (int $parent_id=null)
 
 afterImport (ilObject $new_object)
 Post (successful) object import hook. More...
 
 setFormAction (string $cmd, string $form_action)
 
 getReturnLocation (string $cmd, string $default_location="")
 Get return location for command (command is method name without "Object", e.g. More...
 
 setReturnLocation (string $cmd, string $location)
 set specific return location for command More...
 
 getTargetFrame (string $cmd, string $default_target_frame="")
 get target frame for command (command is method name without "Object", e.g. More...
 
 setTargetFrame (string $cmd, string $target_frame)
 Set specific target frame for command. More...
 
 showPossibleSubObjects ()
 show possible sub objects (pull down menu) More...
 
 getTabs ()
 overwrite in derived GUI class of your object type More...
 
 redirectToRefId (int $ref_id, string $cmd="")
 redirects to (repository) view per ref id usually to a container and usually used at the end of a save/import method where the object gui type (of the new object) doesn't match with the type of the current ["ref_id"] value of the request More...
 
 getCenterColumnHTML ()
 Get center column. More...
 
 getRightColumnHTML ()
 Display right column. More...
 
 checkPermission (string $perm, string $cmd="", string $type="", ?int $ref_id=null)
 
 checkPermissionBool (string $perm, string $cmd="", string $type="", ?int $ref_id=null)
 
 enableDragDropFileUpload ()
 Enables the file upload into this object by dropping files. More...
 

Private Member Functions

 isEditingAllowed ()
 
 isViewAllowed ()
 
 isPermissionChangeAllowed ()
 

Private Attributes

const SETTINGS_SUB_TAB_ID_GENERAL = 'settings_general'
 
const SETTINGS_SUB_TAB_ID_EXTERNAL = 'settings_external'
 
const PASSWORD_PLACE_HOLDER = '***********************'
 
readonly ilTabsGUI $tabs
 
readonly ilMustacheFactory $mustache_factory
 

Additional Inherited Members

- Data Fields inherited from ilObjectGUI
const ALLOWED_TAGS_IN_TITLE_AND_DESCRIPTION
 
const ADMIN_MODE_NONE = ""
 
const ADMIN_MODE_SETTINGS = "settings"
 
const ADMIN_MODE_REPOSITORY = "repository"
 
const UPLOAD_TYPE_LOCAL = 1
 
const UPLOAD_TYPE_UPLOAD_DIRECTORY = 2
 
const CFORM_NEW = 1
 
const CFORM_IMPORT = 2
 
const CFORM_CLONE = 3
 
- Protected Attributes inherited from ilObjectGUI
ILIAS Notes Service $notes_service
 
ServerRequestInterface $request
 
ilLocatorGUI $locator
 
ilObjUser $user
 
ilAccessHandler $access
 
ilSetting $settings
 
ilToolbarGUI $toolbar
 
ilRbacAdmin $rbac_admin
 
ilRbacSystem $rbac_system
 
ilRbacReview $rbac_review
 
ilObjectService $object_service
 
ilObjectDefinition $obj_definition
 
ilGlobalTemplateInterface $tpl
 
ilTree $tree
 
ilCtrl $ctrl
 
ilErrorHandling $error
 
ilLanguage $lng
 
ilTabsGUI $tabs_gui
 
ILIAS $ilias
 
ArrayBasedRequestWrapper $post_wrapper
 
RequestWrapper $request_wrapper
 
Factory $refinery
 
ilFavouritesManager $favourites
 
ilObjectCustomIconFactory $custom_icon_factory
 
UIFactory $ui_factory
 
UIRenderer $ui_renderer
 
ilObject $object = null
 
bool $creation_mode = false
 
 $data
 
int $id
 
bool $call_by_reference = false
 
bool $prepare_output
 
int $ref_id
 
int $obj_id
 
int $maxcount
 
array $form_action = []
 
array $return_location = []
 
array $target_frame = []
 
string $tmp_import_dir
 
string $sub_objects = ""
 
bool $omit_locator = false
 
string $type = ""
 
string $admin_mode = self::ADMIN_MODE_NONE
 
int $requested_ref_id = 0
 
int $requested_crtptrefid = 0
 
int $requested_crtcb = 0
 
string $requested_new_type = ""
 
string $link_params
 
string $html = ""
 

Detailed Description

Constructor & Destructor Documentation

◆ __construct()

ilObjMailGUI::__construct (   $a_data,
int  $a_id,
bool  $a_call_by_reference 
)

Definition at line 37 of file class.ilObjMailGUI.php.

References $DIC, ILIAS\MetaData\Repository\Validation\Data\__construct(), ILIAS\Repository\lng(), and ILIAS\Repository\tabs().

38  {
39  global $DIC;
40  $this->type = 'mail';
41  parent::__construct($a_data, $a_id, $a_call_by_reference, false);
42 
43  $this->tabs = $DIC->tabs();
44  $this->mustache_factory = $DIC->mail()->mustacheFactory();
45 
46  $this->lng->loadLanguageModule('mail');
47  }
global $DIC
Definition: feed.php:28
__construct(VocabulariesInterface $vocabularies)
+ Here is the call graph for this function:

Member Function Documentation

◆ _goto()

static ilObjMailGUI::_goto ( string  $target)
static

Definition at line 704 of file class.ilObjMailGUI.php.

References $DIC, ilObject\_lookupObjId(), ilObject\_lookupTitle(), and ROOT_FOLDER_ID.

704  : void
705  {
706  global $DIC;
707  $main_tpl = $DIC->ui()->mainTemplate();
708 
709  $mail = new ilMail($DIC->user()->getId());
710 
711  if ($DIC->rbac()->system()->checkAccess('internal_mail', $mail->getMailObjectReferenceId())) {
712  $DIC->ctrl()->redirectToURL('ilias.php?baseClass=ilMailGUI');
713  } elseif ($DIC->access()->checkAccess('read', '', ROOT_FOLDER_ID)) {
714  $main_tpl->setOnScreenMessage('failure', sprintf(
715  $DIC->language()->txt('msg_no_perm_read_item'),
717  ), true);
718 
719  $DIC->ctrl()->setTargetScript('ilias.php');
720  $DIC->ctrl()->setParameterByClass(ilRepositoryGUI::class, 'ref_id', ROOT_FOLDER_ID);
721  $DIC->ctrl()->redirectByClass(ilRepositoryGUI::class);
722  }
723 
724  $DIC['ilErr']->raiseError($DIC->language()->txt('msg_no_perm_read'), $DIC['ilErr']->FATAL);
725  }
const ROOT_FOLDER_ID
Definition: constants.php:32
static _lookupObjId(int $ref_id)
global $DIC
Definition: feed.php:28
static _lookupTitle(int $obj_id)
+ Here is the call graph for this function:

◆ buildSettingsSubTabs()

ilObjMailGUI::buildSettingsSubTabs ( string  $activeSubTab)
protected

Definition at line 139 of file class.ilObjMailGUI.php.

References ILIAS\Repository\ctrl(), isViewAllowed(), ILIAS\Repository\lng(), ILIAS\Repository\settings(), and ILIAS\Repository\tabs().

Referenced by showExternalSettingsFormObject(), and showGeneralSettingsForm().

139  : void
140  {
141  if ($this->isViewAllowed()) {
142  $this->tabs->addSubTab(
143  self::SETTINGS_SUB_TAB_ID_GENERAL,
144  $this->lng->txt('mail_settings_general_tab'),
145  $this->ctrl->getLinkTarget($this, 'view')
146  );
147 
148  if ($this->settings->get('mail_allow_external', '0')) {
149  $this->tabs->addSubTab(
150  self::SETTINGS_SUB_TAB_ID_EXTERNAL,
151  $this->lng->txt('mail_settings_external_tab'),
152  $this->ctrl->getLinkTarget($this, 'showExternalSettingsForm')
153  );
154  }
155 
156  $this->tabs->activateSubTab($activeSubTab);
157  }
158  }
+ Here is the call graph for this function:
+ Here is the caller graph for this function:

◆ executeCommand()

ilObjMailGUI::executeCommand ( )

Definition at line 49 of file class.ilObjMailGUI.php.

References ILIAS\Repository\ctrl(), isViewAllowed(), ILIAS\Repository\lng(), and ilObjectGUI\prepareOutput().

49  : void
50  {
51  $next_class = $this->ctrl->getNextClass($this);
52  $cmd = $this->ctrl->getCmd();
53  $this->prepareOutput();
54 
55  switch (strtolower($next_class)) {
56  case strtolower(ilPermissionGUI::class):
57  $perm_gui = new ilPermissionGUI($this);
58  $this->ctrl->forwardCommand($perm_gui);
59  break;
60 
61  case strtolower(ilMailTemplateGUI::class):
62  if (!$this->isViewAllowed()) {
63  $this->ilias->raiseError(
64  $this->lng->txt('msg_no_perm_write'),
65  $this->ilias->error_obj->WARNING
66  );
67  }
68 
69  $this->ctrl->forwardCommand(new ilMailTemplateGUI($this->object));
70  break;
71 
72  default:
73  if (!$cmd) {
74  $cmd = 'view';
75  }
76  $cmd .= 'Object';
77  $this->$cmd();
78  break;
79  }
80  }
Class ilMailTemplateGUI.
prepareOutput(bool $show_sub_objects=true)
if(!file_exists(getcwd() . '/ilias.ini.php'))
Definition: confirmReg.php:21
header include for all ilias files.
New PermissionGUI (extends from old ilPermission2GUI) RBAC related output.
+ Here is the call graph for this function:

◆ getAdminTabs()

ilObjMailGUI::getAdminTabs ( )

Definition at line 97 of file class.ilObjMailGUI.php.

References getTabs().

97  : void
98  {
99  $this->getTabs();
100  }
+ Here is the call graph for this function:

◆ getExternalSettingsForm()

ilObjMailGUI::getExternalSettingsForm ( )
protected

Definition at line 397 of file class.ilObjMailGUI.php.

References ilObjectGUI\$user, ilManualPlaceholderInputGUI\addPlaceholder(), ILIAS\Repository\ctrl(), isEditingAllowed(), ILIAS\Repository\lng(), ilFormPropertyGUI\setInfo(), ilSelectInputGUI\setOptions(), ilFormPropertyGUI\setRequired(), ilPasswordInputGUI\setRetype(), and ilTextAreaInputGUI\setRows().

Referenced by saveExternalSettingsFormObject(), and showExternalSettingsFormObject().

398  {
399  $form = new ilPropertyFormGUI();
400 
401  $form->setFormAction($this->ctrl->getFormAction($this, 'saveExternalSettingsForm'));
402  $form->setTitle($this->lng->txt('mail_settings_external_frm_head'));
403 
404  $smtp = new ilCheckboxInputGUI($this->lng->txt('mail_smtp_status'), 'mail_smtp_status');
405  $smtp->setInfo($this->lng->txt('mail_smtp_status_info'));
406  $smtp->setValue('1');
407  $smtp->setDisabled(!$this->isEditingAllowed());
408  $form->addItem($smtp);
409 
410  $host = new ilTextInputGUI($this->lng->txt('mail_smtp_host'), 'mail_smtp_host');
411  $host->setInfo($this->lng->txt('mail_smtp_host_info'));
412  $host->setRequired(true);
413  $host->setDisabled(!$this->isEditingAllowed());
414  $smtp->addSubItem($host);
415 
416  $port = new ilNumberInputGUI($this->lng->txt('mail_smtp_port'), 'mail_smtp_port');
417  $port->setInfo($this->lng->txt('mail_smtp_port_info'));
418  $port->allowDecimals(false);
419  $port->setMinValue(0);
420  $port->setMinValue(0);
421  $port->setRequired(true);
422  $port->setDisabled(!$this->isEditingAllowed());
423  $smtp->addSubItem($port);
424 
425  $encryption = new ilSelectInputGUI(
426  $this->lng->txt('mail_smtp_encryption'),
427  'mail_smtp_encryption'
428  );
429  $encryptionOptions = [
430  '' => $this->lng->txt('please_choose'),
431  'tls' => $this->lng->txt('mail_smtp_encryption_tls'),
432  'ssl' => $this->lng->txt('mail_smtp_encryption_ssl'),
433  ];
434 
435  $encryption->setOptions($encryptionOptions);
436  $encryption->setDisabled(!$this->isEditingAllowed());
437  $smtp->addSubItem($encryption);
438 
439  $user = new ilTextInputGUI($this->lng->txt('mail_smtp_user'), 'mail_smtp_user');
440  $user->setDisabled(!$this->isEditingAllowed());
441  $user->setDisableHtmlAutoComplete(true);
442  $smtp->addSubItem($user);
443 
444  $password = new ilPasswordInputGUI(
445  $this->lng->txt('mail_smtp_password'),
446  'mail_smtp_password'
447  );
448  $password->setRetype(false);
449  $password->setSkipSyntaxCheck(true);
450  $password->setDisabled(!$this->isEditingAllowed());
451  $password->setDisableHtmlAutoComplete(true);
452  $smtp->addSubItem($password);
453 
454  $pre = new ilTextInputGUI($this->lng->txt('mail_subject_prefix'), 'mail_subject_prefix');
455  $pre->setSize(12);
456  $pre->setMaxLength(32);
457  $pre->setInfo($this->lng->txt('mail_subject_prefix_info'));
458  $pre->setDisabled(!$this->isEditingAllowed());
459  $form->addItem($pre);
460 
461  $send_html = new ilCheckboxInputGUI($this->lng->txt('mail_send_html'), 'mail_send_html');
462  $send_html->setInfo($this->lng->txt('mail_send_html_info'));
463  $send_html->setValue('1');
464  $send_html->setDisabled(!$this->isEditingAllowed());
465  $form->addItem($send_html);
466 
467  $sh = new ilFormSectionHeaderGUI();
468  $sh->setTitle($this->lng->txt('mail_settings_user_frm_head'));
469  $form->addItem($sh);
470 
471  $user_from_address = new ilEMailInputGUI(
472  $this->lng->txt('mail_system_usr_from_addr'),
473  'mail_system_usr_from_addr'
474  );
475  $user_from_address->setInfo($this->lng->txt('mail_system_usr_from_addr_info'));
476  $user_from_address->setRequired(true);
477  $user_from_address->setDisabled(!$this->isEditingAllowed());
478  $form->addItem($user_from_address);
479 
480  $useGlobalReplyToAddress = new ilCheckboxInputGUI(
481  $this->lng->txt('mail_use_global_reply_to_addr'),
482  'use_global_reply_to_addr'
483  );
484  $useGlobalReplyToAddress->setInfo($this->lng->txt('mail_use_global_reply_to_addr_info'));
485  $useGlobalReplyToAddress->setValue('1');
486  $useGlobalReplyToAddress->setDisabled(!$this->isEditingAllowed());
487  $form->addItem($useGlobalReplyToAddress);
488  $globalReplyTo = new ilEMailInputGUI(
489  $this->lng->txt('mail_global_reply_to_addr'),
490  'global_reply_to_addr'
491  );
492  $globalReplyTo->setInfo($this->lng->txt('mail_global_reply_to_addr_info'));
493  $globalReplyTo->setRequired(true);
494  $globalReplyTo->setDisabled(!$this->isEditingAllowed());
495  $useGlobalReplyToAddress->addSubItem($globalReplyTo);
496 
497  $user_from_name = new ilTextInputGUI(
498  $this->lng->txt('mail_system_usr_from_name'),
499  'mail_system_usr_from_name'
500  );
501  $user_from_name->setInfo($this->lng->txt('mail_system_usr_from_name_info'));
502  $user_from_name->setRequired(true);
503  $user_from_name->setDisabled(!$this->isEditingAllowed());
504  $form->addItem($user_from_name);
505 
506  $user_envelope_from_addr = new ilEMailInputGUI(
507  $this->lng->txt('mail_system_usr_env_from_addr'),
508  'mail_system_usr_env_from_addr'
509  );
510  $user_envelope_from_addr->setInfo($this->lng->txt('mail_system_usr_env_from_addr_info'));
511  $user_envelope_from_addr->setDisabled(!$this->isEditingAllowed());
512  $form->addItem($user_envelope_from_addr);
513 
514  $sh = new ilFormSectionHeaderGUI();
515  $sh->setTitle($this->lng->txt('mail_settings_system_frm_head'));
516  $form->addItem($sh);
517 
518  $system_from_addr = new ilEMailInputGUI(
519  $this->lng->txt('mail_system_sys_from_addr'),
520  'mail_system_sys_from_addr'
521  );
522  $system_from_addr->setInfo($this->lng->txt('mail_system_sys_from_addr_info'));
523  $system_from_addr->setRequired(true);
524  $system_from_addr->setDisabled(!$this->isEditingAllowed());
525  $form->addItem($system_from_addr);
526 
527  $system_from_name = new ilTextInputGUI(
528  $this->lng->txt('mail_system_sys_from_name'),
529  'mail_system_sys_from_name'
530  );
531  $system_from_name->setRequired(true);
532  $system_from_name->setDisabled(!$this->isEditingAllowed());
533  $form->addItem($system_from_name);
534 
535  $system_reply_to_addr = new ilEMailInputGUI(
536  $this->lng->txt('mail_system_sys_reply_to_addr'),
537  'mail_system_sys_reply_to_addr'
538  );
539  $system_reply_to_addr->setRequired(true);
540  $system_reply_to_addr->setDisabled(!$this->isEditingAllowed());
541  $form->addItem($system_reply_to_addr);
542 
543  $system_return_path = new ilEMailInputGUI(
544  $this->lng->txt('mail_system_sys_env_from_addr'),
545  'mail_system_sys_env_from_addr'
546  );
547  $system_return_path->setInfo($this->lng->txt('mail_system_sys_env_from_addr_info'));
548  $system_return_path->setDisabled(!$this->isEditingAllowed());
549  $form->addItem($system_return_path);
550 
551  $signature = new ilTextAreaInputGUI(
552  $this->lng->txt('mail_system_sys_signature'),
553  'mail_system_sys_signature'
554  );
555  $signature->setRows(8);
556  $signature->setDisabled(!$this->isEditingAllowed());
557  $form->addItem($signature);
558 
559  $placeholders = new ilManualPlaceholderInputGUI(
560  $this->lng->txt('mail_form_placeholders_label'),
561  'm_placeholders',
562  'mail_system_sys_signature'
563  );
564  $placeholder_list = [
565  ['placeholder' => 'INSTALLATION_NAME', 'label' => $this->lng->txt('mail_nacc_installation_name')],
566  ['placeholder' => 'INSTALLATION_DESC', 'label' => $this->lng->txt('mail_nacc_installation_desc')],
567  ['placeholder' => 'ILIAS_URL', 'label' => $this->lng->txt('mail_nacc_ilias_url')],
568  ];
569  foreach ($placeholder_list as $value) {
570  $placeholders->addPlaceholder($value['placeholder'], $value['label']);
571  }
572  $placeholders->setDisabled(!$this->isEditingAllowed());
573  $form->addItem($placeholders);
574 
575  if ($this->isEditingAllowed()) {
576  $form->addCommandButton('saveExternalSettingsForm', $this->lng->txt('save'));
577  }
578 
579  return $form;
580  }
This class represents a selection list property in a property form.
addPlaceholder(string $placeholder, string $title)
setOptions(array $a_options)
This file is part of ILIAS, a powerful learning management system published by ILIAS open source e-Le...
Class ilManualPlaceholderInputGUI.
This file is part of ILIAS, a powerful learning management system published by ILIAS open source e-Le...
setRequired(bool $a_required)
This class represents a text area property in a property form.
+ Here is the call graph for this function:
+ Here is the caller graph for this function:

◆ getGeneralSettingsForm()

ilObjMailGUI::getGeneralSettingsForm ( )
protected

Definition at line 181 of file class.ilObjMailGUI.php.

References ilAdministrationSettingsFormHandler\addFieldsToForm(), ILIAS\Repository\ctrl(), ilAdministrationSettingsFormHandler\FORM_MAIL, isEditingAllowed(), ILIAS\Repository\lng(), ilFormPropertyGUI\setDisabled(), ilSelectInputGUI\setOptions(), and USER_FOLDER_ID.

Referenced by saveObject(), and showGeneralSettingsForm().

182  {
183  $form = new ilPropertyFormGUI();
184 
185  $form->setFormAction($this->ctrl->getFormAction($this, 'save'));
186  $form->setTitle($this->lng->txt('general_settings'));
187 
188  $cb = new ilCheckboxInputGUI($this->lng->txt('mail_allow_external'), 'mail_allow_external');
189  $cb->setInfo($this->lng->txt('mail_allow_external_info'));
190  $cb->setValue('1');
191  $cb->setDisabled(!$this->isEditingAllowed());
192  $form->addItem($cb);
193 
194  $incoming_mail_gui = new ilIncomingMailInputGUI(
195  $this->lng->txt('mail_incoming'),
196  'incoming_type'
197  );
198  $incoming_mail_gui->setDisabled(!$this->isEditingAllowed());
199  $this->ctrl->setParameterByClass(ilObjUserFolderGUI::class, 'ref_id', USER_FOLDER_ID);
200  $incoming_mail_gui->setInfo(sprintf(
201  $this->lng->txt('mail_settings_incoming_type_see_also'),
202  $this->ctrl->getLinkTargetByClass(ilObjUserFolderGUI::class, 'settings')
203  ));
204  $this->ctrl->clearParametersByClass(ilObjUserFolderGUI::class);
205  $form->addItem($incoming_mail_gui);
206 
207  $show_mail_settings_gui = new ilCheckboxInputGUI(
208  $this->lng->txt('show_mail_settings'),
209  'show_mail_settings'
210  );
211  $show_mail_settings_gui->setInfo($this->lng->txt('show_mail_settings_info'));
212  $show_mail_settings_gui->setValue('1');
213  $form->addItem($show_mail_settings_gui);
214 
215  $ti = new ilNumberInputGUI($this->lng->txt('mail_maxsize_attach'), 'mail_maxsize_attach');
216  $ti->setSuffix($this->lng->txt('kb'));
217  $ti->setInfo($this->lng->txt('mail_max_size_attachments_total'));
218  $ti->setMaxLength(10);
219  $ti->setSize(10);
220  $ti->setDisabled(!$this->isEditingAllowed());
221  $form->addItem($ti);
222 
223  $mn = new ilFormSectionHeaderGUI();
224  $mn->setTitle($this->lng->txt('mail_member_notification'));
225  $form->addItem($mn);
226 
227  $cron_mail = new ilSelectInputGUI(
228  $this->lng->txt('cron_mail_notification'),
229  'mail_notification'
230  );
231  $cron_options = [
232  0 => $this->lng->txt('cron_mail_notification_never'),
233  1 => $this->lng->txt('cron_mail_notification_cron'),
234  ];
235  $cron_mail->setOptions($cron_options);
236  $cron_mail->setInfo(sprintf(
237  $this->lng->txt('cron_mail_notification_desc'),
238  $this->lng->txt('mail_allow_external')
239  ));
240  $cron_mail->setDisabled(!$this->isEditingAllowed());
241  $form->addItem($cron_mail);
242 
245  $form,
246  $this
247  );
248 
249  $mn = new ilFormSectionHeaderGUI();
250  $mn->setTitle($this->lng->txt('mail_auto_responder'));
251  $form->addItem($mn);
252 
253  $input = new ilNumberInputGUI($this->lng->txt('mail_auto_responder_idle_time'), 'mail_auto_responder_idle_time');
254  $input->setMinValue(1);
255  $input->allowDecimals(false);
256  $input->setInfo($this->lng->txt('mail_auto_responder_idle_time_info'));
257  $input->setSuffix($this->lng->txt('days'));
258  $input->setDisabled(!$this->isEditingAllowed());
259  $input->setSize(5);
260  $form->addItem($input);
261 
262  if ($this->isEditingAllowed()) {
263  $form->addCommandButton('save', $this->lng->txt('save'));
264  }
265 
266  return $form;
267  }
const USER_FOLDER_ID
Definition: constants.php:33
This class represents a selection list property in a property form.
setOptions(array $a_options)
static addFieldsToForm(int $a_form_id, ilPropertyFormGUI $a_form, ilObjectGUI $a_parent_gui)
setDisabled(bool $a_disabled)
Class ilIncomingMailInputGUI.
+ Here is the call graph for this function:
+ Here is the caller graph for this function:

◆ getTabs()

ilObjMailGUI::getTabs ( )
protected

Definition at line 102 of file class.ilObjMailGUI.php.

References ILIAS\Repository\ctrl(), isPermissionChangeAllowed(), isViewAllowed(), and ILIAS\Repository\tabs().

Referenced by getAdminTabs().

102  : void
103  {
104  if ($this->isViewAllowed()) {
105  $this->tabs->addTarget(
106  'settings',
107  $this->ctrl->getLinkTarget($this, 'view'),
108  [
109  'view',
110  'save',
111  '',
112  'showExternalSettingsForm',
113  'saveExternalSettingsForm',
114  'sendTestUserMail',
115  'sendTestSystemMail',
116  ]
117  );
118  }
119 
120  if ($this->isViewAllowed()) {
121  $this->tabs->addTarget(
122  'mail_templates',
123  $this->ctrl->getLinkTargetByClass(ilMailTemplateGUI::class, 'showTemplates'),
124  '',
125  ilMailTemplateGUI::class
126  );
127  }
128 
129  if ($this->isPermissionChangeAllowed()) {
130  $this->tabs->addTarget(
131  'perm_settings',
132  $this->ctrl->getLinkTargetByClass([static::class, ilPermissionGUI::class], 'perm'),
133  ['perm', 'info', 'owner'],
134  ilPermissionGUI::class
135  );
136  }
137  }
+ Here is the call graph for this function:
+ Here is the caller graph for this function:

◆ isEditingAllowed()

ilObjMailGUI::isEditingAllowed ( )
private

Definition at line 82 of file class.ilObjMailGUI.php.

References ILIAS\Repository\object().

Referenced by getExternalSettingsForm(), getGeneralSettingsForm(), saveExternalSettingsFormObject(), and saveObject().

82  : bool
83  {
84  return $this->rbac_system->checkAccess('write', $this->object->getRefId());
85  }
+ Here is the call graph for this function:
+ Here is the caller graph for this function:

◆ isPermissionChangeAllowed()

ilObjMailGUI::isPermissionChangeAllowed ( )
private

Definition at line 92 of file class.ilObjMailGUI.php.

References ILIAS\Repository\object().

Referenced by getTabs().

92  : bool
93  {
94  return $this->rbac_system->checkAccess('edit_permission', $this->object->getRefId());
95  }
+ Here is the call graph for this function:
+ Here is the caller graph for this function:

◆ isViewAllowed()

ilObjMailGUI::isViewAllowed ( )
private

Definition at line 87 of file class.ilObjMailGUI.php.

References ILIAS\Repository\object().

Referenced by buildSettingsSubTabs(), executeCommand(), getTabs(), sendTestMail(), showExternalSettingsFormObject(), and showGeneralSettingsForm().

87  : bool
88  {
89  return $this->rbac_system->checkAccess('read', $this->object->getRefId());
90  }
+ Here is the call graph for this function:
+ Here is the caller graph for this function:

◆ populateExternalSettingsForm()

ilObjMailGUI::populateExternalSettingsForm ( ilPropertyFormGUI  $form)
protected

Definition at line 582 of file class.ilObjMailGUI.php.

References ilMimeMail\MAIL_SUBJECT_PREFIX, ILIAS\Repository\settings(), and ilPropertyFormGUI\setValuesByArray().

Referenced by showExternalSettingsFormObject().

582  : void
583  {
584  $subjectPrefix = $this->settings->get('mail_subject_prefix');
585  if (null === $subjectPrefix) {
586  $subjectPrefix = ilMimeMail::MAIL_SUBJECT_PREFIX;
587  }
588 
589  $form->setValuesByArray([
590  'mail_smtp_status' => (bool) $this->settings->get('mail_smtp_status', '0'),
591  'mail_smtp_host' => $this->settings->get('mail_smtp_host', ''),
592  'mail_smtp_port' => $this->settings->get('mail_smtp_port', ''),
593  'mail_smtp_user' => $this->settings->get('mail_smtp_user', ''),
594  'mail_smtp_password' => $this->settings->get('mail_smtp_password') !== '' ?
595  self::PASSWORD_PLACE_HOLDER :
596  '',
597  'mail_smtp_encryption' => $this->settings->get('mail_smtp_encryption', ''),
598  'mail_subject_prefix' => $subjectPrefix,
599  'mail_send_html' => (bool) $this->settings->get('mail_send_html', '0'),
600  'mail_system_usr_from_addr' => $this->settings->get('mail_system_usr_from_addr', ''),
601  'mail_system_usr_from_name' => $this->settings->get('mail_system_usr_from_name', ''),
602  'mail_system_usr_env_from_addr' => $this->settings->get('mail_system_usr_env_from_addr', ''),
603  'mail_system_sys_from_addr' => $this->settings->get('mail_system_sys_from_addr', ''),
604  'mail_system_sys_from_name' => $this->settings->get('mail_system_sys_from_name', ''),
605  'mail_system_sys_reply_to_addr' => $this->settings->get('mail_system_sys_reply_to_addr', ''),
606  'mail_system_sys_env_from_addr' => $this->settings->get('mail_system_sys_env_from_addr', ''),
607  'mail_system_sys_signature' => $this->settings->get('mail_system_sys_signature', ''),
608  'use_global_reply_to_addr' => (bool) $this->settings->get('use_global_reply_to_addr', '0'),
609  'global_reply_to_addr' => $this->settings->get('global_reply_to_addr', ''),
610  ]);
611  }
setValuesByArray(array $a_values, bool $a_restrict_to_value_keys=false)
final const MAIL_SUBJECT_PREFIX
+ Here is the call graph for this function:
+ Here is the caller graph for this function:

◆ populateGeneralSettingsForm()

ilObjMailGUI::populateGeneralSettingsForm ( ilPropertyFormGUI  $form)
protected

Definition at line 269 of file class.ilObjMailGUI.php.

References ilMailOptions\FIRST_EMAIL, ILIAS\Repository\settings(), and ilPropertyFormGUI\setValuesByArray().

Referenced by showGeneralSettingsForm().

269  : void
270  {
271  $form->setValuesByArray([
272  'mail_allow_external' => (bool) $this->settings->get('mail_allow_external', '0'),
273  'incoming_type' => (string) $this->settings->get('mail_incoming_mail', '0'),
274  'mail_address_option' => $this->settings->get('mail_address_option', '') !== '' ?
275  $this->settings->get('mail_address_option') :
277  'mail_address_option_both' => $this->settings->get('mail_address_option', '') !== '' ?
278  $this->settings->get('mail_address_option') :
280  'show_mail_settings' => (bool) $this->settings->get('show_mail_settings', '1'),
281  'mail_maxsize_attach' => $this->settings->get('mail_maxsize_attach', ''),
282  'mail_notification' => $this->settings->get('mail_notification', ''),
283  'mail_auto_responder_idle_time' => is_numeric($this->settings->get('mail_auto_responder_idle_time', (string) AutoresponderService::AUTO_RESPONDER_DEFAULT_IDLE_TIME)) ?
284  (string) $this->settings->get('mail_auto_responder_idle_time', '3') :
285  '',
286  ]);
287  }
setValuesByArray(array $a_values, bool $a_restrict_to_value_keys=false)
final const FIRST_EMAIL
+ Here is the call graph for this function:
+ Here is the caller graph for this function:

◆ saveExternalSettingsFormObject()

ilObjMailGUI::saveExternalSettingsFormObject ( )
protected

Definition at line 613 of file class.ilObjMailGUI.php.

References ILIAS\Repository\ctrl(), getExternalSettingsForm(), isEditingAllowed(), ILIAS\Repository\lng(), ILIAS\Repository\refinery(), ILIAS\Repository\settings(), and showExternalSettingsFormObject().

613  : void
614  {
615  if (!$this->isEditingAllowed()) {
616  $this->ilias->raiseError($this->lng->txt('msg_no_perm_write'), $this->ilias->error_obj->WARNING);
617  }
618 
619  $form = $this->getExternalSettingsForm();
620  $isFormValid = $form->checkInput();
621 
622  if (!$isFormValid) {
623  $form->setValuesByPost();
624  $this->showExternalSettingsFormObject($form);
625  return;
626  }
627 
628  $isSmtpEnabled = (bool) $form->getInput('mail_smtp_status');
629  if ($isSmtpEnabled && $form->getInput('mail_smtp_user') &&
630  !$form->getInput('mail_smtp_password')
631  ) {
632  $form->getItemByPostVar('mail_smtp_password')->setRequired(true);
633  $form->getItemByPostVar('mail_smtp_password')
634  ->setAlert($this->lng->txt('mail_smtp_password_req'));
635  $form->setValuesByPost();
636  $this->showExternalSettingsFormObject($form);
637  return;
638  }
639 
640  // If all forms in ILIAS use the UI/KS forms (here and in Services/Mail), we should move this to a proper constraint/trafo
641  $is_valid_template_syntax = $this->refinery->custom()->constraint(function ($value): bool {
642  try {
643  $this->mustache_factory->getBasicEngine()->render((string) $value, []);
644  return true;
645  } catch (Exception) {
646  return false;
647  }
648  }, $this->lng->txt('mail_template_invalid_tpl_syntax'));
649 
650  $valid_templates = true;
651  foreach (['mail_system_usr_from_name', 'mail_system_sys_signature'] as $template) {
652  try {
653  $is_valid_template_syntax->check((string) $form->getInput($template));
654  } catch (Exception) {
655  $form->getItemByPostVar($template)->setAlert(
656  $is_valid_template_syntax->problemWith((string) $form->getInput($template))
657  );
658  $valid_templates = false;
659  }
660  }
661  if (!$valid_templates) {
662  $form->setValuesByPost();
663  $this->showExternalSettingsFormObject($form);
664  return;
665  }
666 
667  $this->settings->set('mail_smtp_status', (string) ((int) $form->getInput('mail_smtp_status')));
668  $this->settings->set('mail_smtp_host', (string) $form->getInput('mail_smtp_host'));
669  $this->settings->set('mail_smtp_port', (string) ((int) $form->getInput('mail_smtp_port')));
670  $this->settings->set('mail_smtp_user', (string) $form->getInput('mail_smtp_user'));
671  if ($form->getInput('mail_smtp_password') !== self::PASSWORD_PLACE_HOLDER) {
672  $this->settings->set('mail_smtp_password', (string) $form->getInput('mail_smtp_password'));
673  }
674  $this->settings->set('mail_smtp_encryption', (string) $form->getInput('mail_smtp_encryption'));
675  $this->settings->set('mail_send_html', (string) $form->getInput('mail_send_html'));
676  $this->settings->set('mail_subject_prefix', (string) $form->getInput('mail_subject_prefix'));
677  $this->settings->set('mail_system_usr_from_addr', (string) $form->getInput('mail_system_usr_from_addr'));
678  $this->settings->set('mail_system_usr_from_name', (string) $form->getInput('mail_system_usr_from_name'));
679  $this->settings->set(
680  'mail_system_usr_env_from_addr',
681  (string) $form->getInput('mail_system_usr_env_from_addr')
682  );
683  $this->settings->set(
684  'mail_system_sys_from_addr',
685  (string) $form->getInput('mail_system_sys_from_addr')
686  );
687  $this->settings->set('mail_system_sys_from_name', (string) $form->getInput('mail_system_sys_from_name'));
688  $this->settings->set(
689  'mail_system_sys_reply_to_addr',
690  (string) $form->getInput('mail_system_sys_reply_to_addr')
691  );
692  $this->settings->set(
693  'mail_system_sys_env_from_addr',
694  (string) $form->getInput('mail_system_sys_env_from_addr')
695  );
696  $this->settings->set('use_global_reply_to_addr', (string) ((int) $form->getInput('use_global_reply_to_addr')));
697  $this->settings->set('global_reply_to_addr', (string) $form->getInput('global_reply_to_addr'));
698  $this->settings->set('mail_system_sys_signature', (string) $form->getInput('mail_system_sys_signature'));
699 
700  $this->tpl->setOnScreenMessage('success', $this->lng->txt('saved_successfully'), true);
701  $this->ctrl->redirect($this, 'showExternalSettingsForm');
702  }
showExternalSettingsFormObject(ilPropertyFormGUI $form=null)
header include for all ilias files.
+ Here is the call graph for this function:

◆ saveObject()

ilObjMailGUI::saveObject ( )

Definition at line 289 of file class.ilObjMailGUI.php.

References ILIAS\Repository\ctrl(), ilMailOptions\FIRST_EMAIL, getGeneralSettingsForm(), ilMailOptions\INCOMING_BOTH, ilMailOptions\INCOMING_EMAIL, ILIAS\Repository\int(), isEditingAllowed(), ILIAS\Repository\lng(), ILIAS\Repository\settings(), and showGeneralSettingsForm().

289  : void
290  {
291  if (!$this->isEditingAllowed()) {
292  $this->ilias->raiseError($this->lng->txt('msg_no_perm_write'), $this->ilias->error_obj->WARNING);
293  }
294 
295  $form = $this->getGeneralSettingsForm();
296  if ($form->checkInput()) {
297  $incoming_type = (int) $form->getInput('incoming_type');
298 
299  $mail_address_option = ilMailOptions::FIRST_EMAIL;
300  if ($incoming_type === ilMailOptions::INCOMING_EMAIL) {
301  $mail_address_option = (int) $form->getInput('mail_address_option');
302  } elseif ($incoming_type === ilMailOptions::INCOMING_BOTH) {
303  $mail_address_option = (int) $form->getInput('mail_address_option_both');
304  }
305 
306  $this->settings->set('mail_allow_external', (string) ((int) $form->getInput('mail_allow_external')));
307  $this->settings->set('mail_incoming_mail', (string) $incoming_type);
308  $this->settings->set('show_mail_settings', (string) ((int) $form->getInput('show_mail_settings')));
309  $this->settings->set('mail_address_option', (string) $mail_address_option);
310  $this->settings->set('mail_maxsize_attach', (string) $form->getInput('mail_maxsize_attach'));
311  $this->settings->set('mail_notification', (string) ((int) $form->getInput('mail_notification')));
312  $this->settings->set('mail_auto_responder_idle_time', (string) $form->getInput('mail_auto_responder_idle_time'));
313 
314  $this->tpl->setOnScreenMessage('success', $this->lng->txt('saved_successfully'), true);
315  $this->ctrl->redirect($this);
316  }
317 
318  $form->setValuesByPost();
319  $this->showGeneralSettingsForm($form);
320  }
final const INCOMING_EMAIL
header include for all ilias files.
showGeneralSettingsForm(ilPropertyFormGUI $form=null)
final const FIRST_EMAIL
final const INCOMING_BOTH
+ Here is the call graph for this function:

◆ sendTestMail()

ilObjMailGUI::sendTestMail ( bool  $isManualMail = false)
protected

Definition at line 359 of file class.ilObjMailGUI.php.

References ANONYMOUS_USER_ID, isViewAllowed(), ILIAS\Repository\lng(), showExternalSettingsFormObject(), and ILIAS\Repository\user().

Referenced by sendTestSystemMailObject(), and sendTestUserMailObject().

359  : void
360  {
361  if (!$this->isViewAllowed()) {
362  $this->ilias->raiseError($this->lng->txt('msg_no_perm_write'), $this->ilias->error_obj->WARNING);
363  }
364 
365  if ($this->user->getEmail() === '') {
367  return;
368  }
369 
370  if ($isManualMail) {
371  $mail = new ilMail($this->user->getId());
372  } else {
373  $mail = new ilMail(ANONYMOUS_USER_ID);
374  }
375 
376  $mail->setSaveInSentbox(false);
377  $mail->appendInstallationSignature(true);
378 
379  $lngVariablePrefix = 'sys';
380  if ($isManualMail) {
381  $lngVariablePrefix = 'usr';
382  }
383 
384  $mail->enqueue(
385  $this->user->getEmail(),
386  '',
387  '',
388  $this->lng->txt('mail_email_' . $lngVariablePrefix . '_subject'),
389  $this->lng->txt('mail_email_' . $lngVariablePrefix . '_body'),
390  []
391  );
392 
393  $this->tpl->setOnScreenMessage('success', $this->lng->txt('mail_external_test_sent'));
395  }
const ANONYMOUS_USER_ID
Definition: constants.php:27
showExternalSettingsFormObject(ilPropertyFormGUI $form=null)
header include for all ilias files.
+ Here is the call graph for this function:
+ Here is the caller graph for this function:

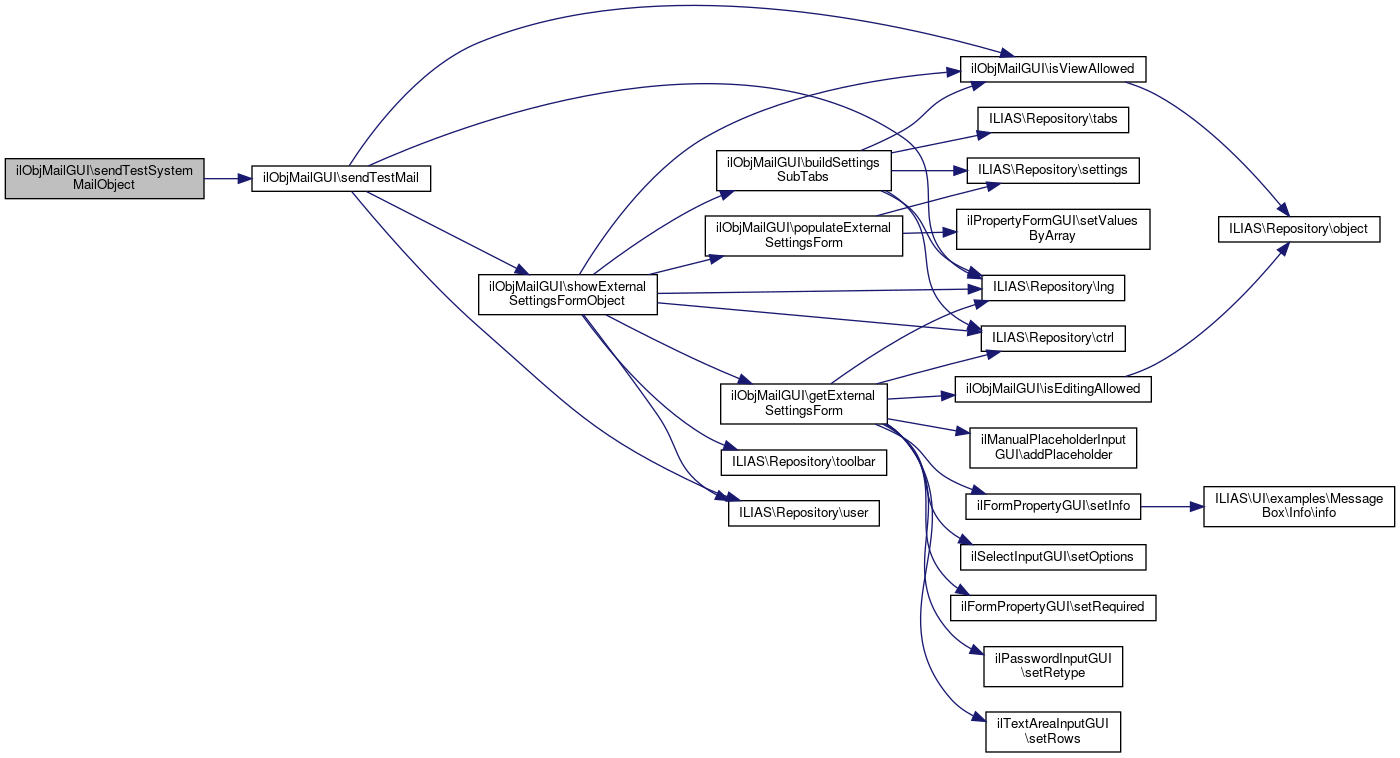
◆ sendTestSystemMailObject()

ilObjMailGUI::sendTestSystemMailObject ( )
protected

Definition at line 354 of file class.ilObjMailGUI.php.

References sendTestMail().

354  : void
355  {
356  $this->sendTestMail();
357  }
sendTestMail(bool $isManualMail=false)
+ Here is the call graph for this function:

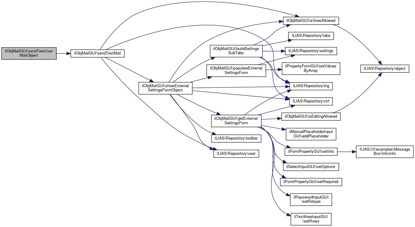
◆ sendTestUserMailObject()

ilObjMailGUI::sendTestUserMailObject ( )
protected

Definition at line 349 of file class.ilObjMailGUI.php.

References sendTestMail().

349  : void
350  {
351  $this->sendTestMail(true);
352  }
sendTestMail(bool $isManualMail=false)
+ Here is the call graph for this function:

◆ showExternalSettingsFormObject()

ilObjMailGUI::showExternalSettingsFormObject ( ilPropertyFormGUI  $form = null)
protected

Definition at line 322 of file class.ilObjMailGUI.php.

References buildSettingsSubTabs(), ILIAS\Repository\ctrl(), getExternalSettingsForm(), isViewAllowed(), ILIAS\Repository\lng(), populateExternalSettingsForm(), ILIAS\Repository\toolbar(), and ILIAS\Repository\user().

Referenced by saveExternalSettingsFormObject(), and sendTestMail().

322  : void
323  {
324  if (!$this->isViewAllowed()) {
325  $this->ilias->raiseError($this->lng->txt('msg_no_perm_write'), $this->ilias->error_obj->WARNING);
326  }
327 
328  $this->buildSettingsSubTabs(self::SETTINGS_SUB_TAB_ID_EXTERNAL);
329 
330  if ($form === null) {
331  $form = $this->getExternalSettingsForm();
332  $this->populateExternalSettingsForm($form);
333  }
334 
335  if ($this->user->getEmail() !== '') {
336  $this->toolbar->addComponent($this->ui_factory->button()->standard(
337  $this->lng->txt('mail_external_send_test_usr'),
338  $this->ctrl->getLinkTarget($this, 'sendTestUserMail')
339  ));
340  $this->toolbar->addComponent($this->ui_factory->button()->standard(
341  $this->lng->txt('mail_external_send_test_sys'),
342  $this->ctrl->getLinkTarget($this, 'sendTestSystemMail')
343  ));
344  }
345 
346  $this->tpl->setContent($form->getHTML());
347  }
header include for all ilias files.
buildSettingsSubTabs(string $activeSubTab)
populateExternalSettingsForm(ilPropertyFormGUI $form)
+ Here is the call graph for this function:
+ Here is the caller graph for this function:

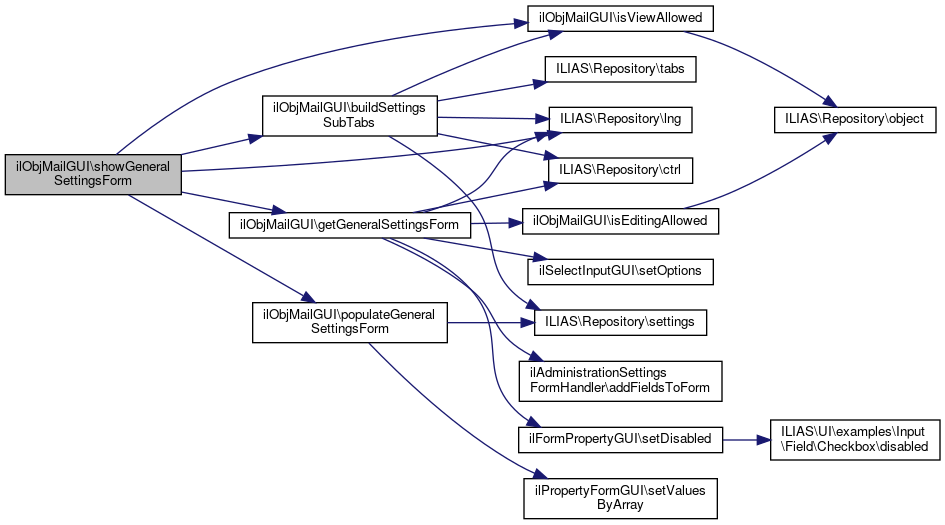
◆ showGeneralSettingsForm()

ilObjMailGUI::showGeneralSettingsForm ( ilPropertyFormGUI  $form = null)
protected

Definition at line 165 of file class.ilObjMailGUI.php.

References buildSettingsSubTabs(), getGeneralSettingsForm(), isViewAllowed(), ILIAS\Repository\lng(), and populateGeneralSettingsForm().

Referenced by saveObject(), and viewObject().

165  : void
166  {
167  if (!$this->isViewAllowed()) {
168  $this->ilias->raiseError($this->lng->txt('msg_no_perm_write'), $this->ilias->error_obj->WARNING);
169  }
170 
171  $this->buildSettingsSubTabs(self::SETTINGS_SUB_TAB_ID_GENERAL);
172 
173  if ($form === null) {
174  $form = $this->getGeneralSettingsForm();
175  $this->populateGeneralSettingsForm($form);
176  }
177 
178  $this->tpl->setContent($form->getHTML());
179  }
populateGeneralSettingsForm(ilPropertyFormGUI $form)
header include for all ilias files.
buildSettingsSubTabs(string $activeSubTab)
+ Here is the call graph for this function:
+ Here is the caller graph for this function:

◆ viewObject()

ilObjMailGUI::viewObject ( )

Definition at line 160 of file class.ilObjMailGUI.php.

References showGeneralSettingsForm().

160  : void
161  {
162  $this->showGeneralSettingsForm();
163  }
showGeneralSettingsForm(ilPropertyFormGUI $form=null)
+ Here is the call graph for this function:

Field Documentation

◆ $mustache_factory

readonly ilMustacheFactory ilObjMailGUI::$mustache_factory
private

Definition at line 35 of file class.ilObjMailGUI.php.

◆ $tabs

readonly ilTabsGUI ilObjMailGUI::$tabs
private

Definition at line 34 of file class.ilObjMailGUI.php.

◆ PASSWORD_PLACE_HOLDER

const ilObjMailGUI::PASSWORD_PLACE_HOLDER = '***********************'
private

Definition at line 32 of file class.ilObjMailGUI.php.

◆ SETTINGS_SUB_TAB_ID_EXTERNAL

const ilObjMailGUI::SETTINGS_SUB_TAB_ID_EXTERNAL = 'settings_external'
private

Definition at line 31 of file class.ilObjMailGUI.php.

◆ SETTINGS_SUB_TAB_ID_GENERAL

const ilObjMailGUI::SETTINGS_SUB_TAB_ID_GENERAL = 'settings_general'
private

Definition at line 30 of file class.ilObjMailGUI.php.


The documentation for this class was generated from the following file: