ILIAS  release_10 Revision v10.1-43-ga1241a92c2f
ilObjStudyProgrammeGUI Class Reference

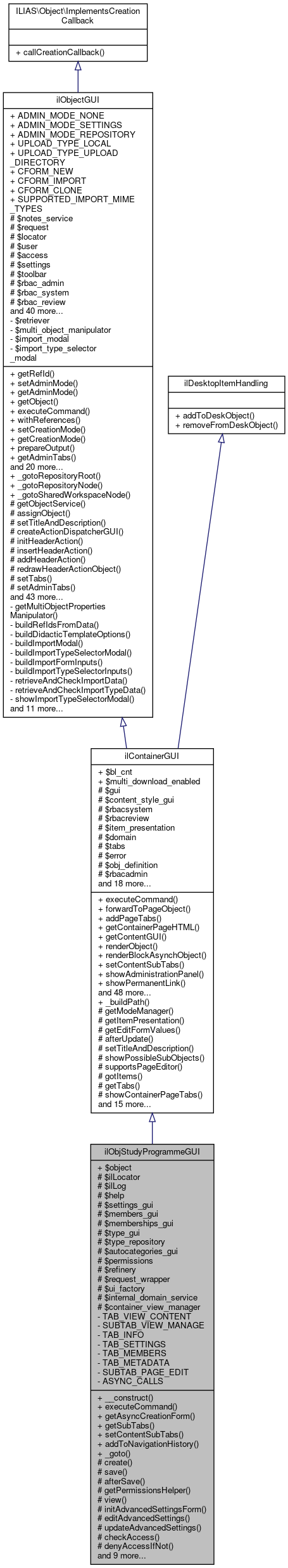
Class ilObjStudyProgrammeGUI class ilObjStudyProgrammeGUI: ilPermissionGUI ilObjStudyProgrammeGUI: ilInfoScreenGUI ilObjStudyProgrammeGUI: ilCommonActionDispatcherGUI ilObjStudyProgrammeGUI: ilColumnGUI ilObjStudyProgrammeGUI: ilObjStudyProgrammeSettingsGUI ilObjStudyProgrammeGUI: ilObjStudyProgrammeMembersGUI ilObjStudyProgrammeGUI: ilObjStudyProgrammeAutoMembershipsGUI ilObjStudyProgrammeGUI: ilObjectCopyGUI ilObjStudyProgrammeGUI: ilObjectTranslationGUI ilObjStudyProgrammeGUI: ilCertificateGUI ilObjStudyProgrammeGUI: ilObjStudyProgrammeAutoCategoriesGUI ilObjStudyProgrammeGUI: ilContainerGUI ilObjStudyProgrammeGUI: ilContainerPageGUI ilObjStudyProgrammeGUI: ilObjStyleSheetGUI ilObjStudyProgrammeGUI: ilObjectContentStyleSettingsGUI ilObjStudyProgrammeGUI: ilPRGPageObjectGUI ilObjStudyProgrammeGUI: ilPRGMembersExportGUI ilObjStudyProgrammeGUI: ilPropertyFormGUI ilObjStudyProgrammeGUI: ilRepositoryGUI. More...

+ Inheritance diagram for ilObjStudyProgrammeGUI:
+ Collaboration diagram for ilObjStudyProgrammeGUI:

Public Member Functions

 __construct ()
 
 executeCommand ()
 
 getAsyncCreationForm ()
 Method for implementing async windows-output Should be moved into core to enable async requests on creation-form. More...
 
 getSubTabs (string $parent_tab)
 Adds subtabs based on the parent tab. More...
 
 setContentSubTabs ()
 Disable default content subtabs. More...
 
 addToNavigationHistory ()
 
- Public Member Functions inherited from ilContainerGUI
 executeCommand ()
 
 forwardToPageObject ()
 
 addPageTabs ()
 
 getContainerPageHTML ()
 
 getContentGUI ()
 
 renderObject ()
 
 renderBlockAsynchObject ()
 render the object More...
 
 setContentSubTabs ()
 
 showAdministrationPanel ()
 
 showPermanentLink ()
 
 editPageFrameObject ()
 
 cancelPageContentObject ()
 
 showLinkListObject ()
 
 addHeaderRow (ilTemplate $a_tpl, string $a_type, bool $a_show_image=true)
 
 addMessageRow (ilTemplate $a_tpl, string $a_message, string $a_type)
 
 setPageEditorTabs ()
 
 addStandardContainerSubTabs (bool $a_include_view=true)
 Add standard container subtabs for view, manage, oderdering and text/media editor link. More...
 
 enableAdministrationPanelObject ()
 
 disableAdministrationPanelObject ()
 
 editOrderObject ()
 
 isActiveOrdering ()
 
 isActiveItemOrdering ()
 
 enableMultiDownloadObject ()
 
 isMultiDownloadEnabled ()
 
 cutObject ()
 cut object(s) out from a container and write the information to clipboard public More...
 
 copyObject ()
 Copy object(s) out from a container and write the information to clipboard It is not possible to copy multiple objects at once. More...
 
 downloadObject ()
 
 getBucketTitle ()
 
 linkObject ()
 create an new reference of an object in tree it's like a hard link of unix More...
 
 clearObject ()
 clear clipboard and go back to last object More...
 
 performPasteIntoMultipleObjectsObject ()
 
 initAndDisplayLinkIntoMultipleObjectsObject ()
 
 showPasteTreeObject ()
 
 cancelMoveLinkObject ()
 Cancel move|link empty clipboard and return to parent. More...
 
 keepObjectsInClipboardObject ()
 
 initAndDisplayCopyIntoMultipleObjectsObject ()
 
 initAndDisplayMoveIntoObjectObject ()
 
 pasteObject ()
 paste object from clipboard to current place Depending on the chosen command the object(s) are linked, copied or moved More...
 
 clipboardObject ()
 
 isActiveAdministrationPanel ()
 
 setColumnSettings (ilColumnGUI $column_gui)
 
 allowBlocksMoving ()
 Standard is to allow blocks moving. More...
 
 allowBlocksConfigure ()
 Standard is to allow blocks configuration. More...
 
 cloneAllObject ()
 Clone all object Overwritten method for copying container objects. More...
 
 saveSortingObject ()
 
 cloneNodes (int $srcRef, int $dstRef, array &$mapping, string $newName=null)
 Recursively clones all nodes of the RBAC tree. More...
 
 modifyItemGUI (ilObjectListGUI $a_item_list_gui, array $a_item_data)
 
 editStylePropertiesObject ()
 
 redrawListItemObject ()
 Redraw a list item (ajax) More...
 
 trashObject ()
 Show trash content of object. More...
 
 trashApplyFilterObject ()
 
 trashResetFilterObject ()
 
 removeFromSystemObject ()
 
 undeleteObject ()
 Get objects back from trash. More...
 
 confirmRemoveFromSystemObject ()
 
 setSideColumnReturn ()
 
 getAdminTabs ()
 
 competencesObject ()
 
- Public Member Functions inherited from ilObjectGUI
 getRefId ()
 
 setAdminMode (string $mode)
 
 getAdminMode ()
 
 getObject ()
 
 executeCommand ()
 
 withReferences ()
 determines whether objects are referenced or not (got ref ids or not) More...
 
 setCreationMode (bool $mode=true)
 If true, a creation screen is displayed the current [ref_id] does belong to the parent class The mode is determined in ilRepositoryGUI. More...
 
 getCreationMode ()
 
 prepareOutput (bool $show_sub_objects=true)
 
 getAdminTabs ()
 administration tabs show only permissions and trash folder More...
 
 getHTML ()
 
 confirmedDeleteObject ()
 confirmed deletion of object -> objects are moved to trash or deleted immediately, if trash is disabled More...
 
 cancelObject ()
 cancel action and go back to previous page More...
 
 createObject ()
 create new object form More...
 
 editAvailabilityPeriodObject ()
 
 saveAvailabilityPeriodObject ()
 
 cancelCreation ()
 cancel create action and go back to repository parent More...
 
 saveObject ()
 
 getDidacticTemplateVar (string $type)
 Get didactic template setting from creation screen. More...
 
 putObjectInTree (ilObject $obj, int $parent_node_id=null)
 Add object to tree at given position. More...
 
 editObject ()
 
 addExternalEditFormCustom (ilPropertyFormGUI $form)
 
 updateObject ()
 updates object entry in object_data More...
 
 getFormAction (string $cmd, string $default_form_action="")
 Get form action for command (command is method name without "Object", e.g. More...
 
 isVisible (int $ref_id, string $type)
 
 viewObject ()
 viewObject container presentation for "administration -> repository, trash, permissions" More...
 
 deleteObject (bool $error=false)
 Display deletion confirmation screen. More...
 
 setColumnSettings (ilColumnGUI $column_gui)
 
 addToDeskObject ()
 
 removeFromDeskObject ()
 
- Public Member Functions inherited from ILIAS\Object\ImplementsCreationCallback
 callCreationCallback (\ilObject $object, \ilObjectDefinition $obj_definition, int $requested_crtcb)
 
- Public Member Functions inherited from ilDesktopItemHandling
 addToDeskObject ()
 
 removeFromDeskObject ()
 

Static Public Member Functions

static _goto (string $target)
 
- Static Public Member Functions inherited from ilContainerGUI
static _buildPath (int $a_ref_id, int $a_course_ref_id)
 build path More...
 
- Static Public Member Functions inherited from ilObjectGUI
static _gotoRepositoryRoot (bool $raise_error=false)
 Goto repository root. More...
 
static _gotoRepositoryNode (int $ref_id, string $cmd="")
 
static _gotoSharedWorkspaceNode (int $wsp_id)
 

Data Fields

ilObject $object
 
- Data Fields inherited from ilContainerGUI
int $bl_cnt = 1
 
bool $multi_download_enabled = false
 
- Data Fields inherited from ilObjectGUI
const ADMIN_MODE_NONE = ""
 
const ADMIN_MODE_SETTINGS = "settings"
 
const ADMIN_MODE_REPOSITORY = "repository"
 
const UPLOAD_TYPE_LOCAL = 1
 
const UPLOAD_TYPE_UPLOAD_DIRECTORY = 2
 
const CFORM_NEW = 1
 
const CFORM_IMPORT = 2
 
const CFORM_CLONE = 3
 
const SUPPORTED_IMPORT_MIME_TYPES = [MimeType::APPLICATION__ZIP, MimeType::APPLICATION__X_ZIP_COMPRESSED]
 

Protected Member Functions

 create ()
 
 save ()
 
 afterSave (ilObject $new_object)
 Sets the sorting of the container correctly. More...
 
 getPermissionsHelper ()
 
 view ()
 
 initAdvancedSettingsForm ()
 
 editAdvancedSettings ()
 
 updateAdvancedSettings ()
 
 checkAccess (string $permission)
 
 denyAccessIfNot (string $permission)
 
 denyAccessIfNotAnyOf (array $permissions)
 
 getTabs ()
 
 getLinkTarget (string $cmd)
 Generates a link based on a cmd. More...
 
 fillInfoScreen ($info_screen)
 Adding meta-data to the info-screen. More...
 
 edit ()
 
 initHeaderAction (?string $sub_type=null, ?int $sub_id=null)
 
 deliverCertificateObject ()
 
 initTreeJS ()
 
 supportsPageEditor ()
 
- Protected Member Functions inherited from ilContainerGUI
 getModeManager ()
 
 getItemPresentation ( $include_empty_blocks=true, ?string $lang=null)
 
 getEditFormValues ()
 
 afterUpdate ()
 
 setTitleAndDescription ()
 
 showPossibleSubObjects ()
 
 supportsPageEditor ()
 
 gotItems ()
 
 getTabs ()
 
 showContainerPageTabs ()
 
 showPasswordInstructionObject (bool $a_init=true)
 
 initFormPasswordInstruction ()
 Init password form. More...
 
 savePasswordObject ()
 
 initEditForm ()
 
 initSortingForm (ilPropertyFormGUI $form, array $a_sorting_settings)
 Append sorting settings to property form. More...
 
 initListPresentationForm (ilPropertyFormGUI $form)
 Add list presentation settings to form. More...
 
 saveListPresentation (ilPropertyFormGUI $form)
 
 initSortingDirectionForm (ilContainerSortingSettings $sorting_settings, ilRadioOption $element, string $a_prefix)
 Add sorting direction. More...
 
 initManualSortingOptionForm (ilContainerSortingSettings $settings, ilRadioOption $element, string $a_prefix, array $a_sorting_settings)
 Add manual sorting options. More...
 
 saveSortingSettings (ilPropertyFormGUI $form)
 
 trashHandleFilter (bool $action_apply, bool $action_reset)
 
 restoreToNewLocationObject (ilPropertyFormGUI $form=null)
 
 getTreeSelectorGUI (string $cmd)
 
 initFilter ()
 
 showContainerFilter ()
 
- Protected Member Functions inherited from ilObjectGUI
 getObjectService ()
 
 assignObject ()
 
 setTitleAndDescription ()
 
 createActionDispatcherGUI ()
 
 initHeaderAction (?string $sub_type=null, ?int $sub_id=null)
 Add header action menu. More...
 
 insertHeaderAction (?ilObjectListGUI $list_gui=null)
 Insert header action into main template. More...
 
 addHeaderAction ()
 Add header action menu. More...
 
 redrawHeaderActionObject ()
 Ajax call: redraw action header only. More...
 
 setTabs ()
 set admin tabs More...
 
 setAdminTabs ()
 set admin tabs More...
 
 setLocator ()
 
 addLocatorItems ()
 should be overwritten to add object specific items (repository items are preloaded) More...
 
 omitLocator (bool $omit=true)
 
 addAdminLocatorItems (bool $do_not_add_object=false)
 should be overwritten to add object specific items (repository items are preloaded) More...
 
 getCreationFormsHTML (StandardForm|ilPropertyFormGUI|array $form)
 
 getTitleForCreationFormPage ()
 
 getCreationFormTitle ()
 
 initCreateForm (string $new_type)
 
 didacticTemplatesToForm ()
 
 initDidacticTemplate (ilPropertyFormGUI $form)
 
 retrieveAdditionalDidacticTemplateOptions ()
 
 addAdoptContentLinkToToolbar ()
 
 addImportButtonToToolbar ()
 
 addAvailabilityPeriodButtonToToolbar (ilToolbarGUI $toolbar)
 
 parseDidacticTemplateVar (string $var, string $type)
 
 afterSave (ilObject $new_object)
 Post (successful) object creation hook. More...
 
 initEditForm ()
 
 initEditCustomForm (ilPropertyFormGUI $a_form)
 Add custom fields to update form. More...
 
 getEditFormValues ()
 
 getEditFormCustomValues (array &$a_values)
 Add values to custom edit fields. More...
 
 validateCustom (ilPropertyFormGUI $form)
 Validate custom values (if not possible with checkInput()) More...
 
 updateCustom (ilPropertyFormGUI $form)
 Insert custom update form values into object. More...
 
 afterUpdate ()
 Post (successful) object update hook. More...
 
 routeImportCmdObject ()
 
 importFile (string $file_to_import, string $path_to_uploaded_file_in_temp_dir)
 
 deleteUploadedImportFile (string $path_to_uploaded_file_in_temp_dir)
 
 afterImport (ilObject $new_object)
 Post (successful) object import hook. More...
 
 setFormAction (string $cmd, string $form_action)
 
 getReturnLocation (string $cmd, string $default_location="")
 Get return location for command (command is method name without "Object", e.g. More...
 
 setReturnLocation (string $cmd, string $location)
 set specific return location for command More...
 
 getTargetFrame (string $cmd, string $default_target_frame="")
 get target frame for command (command is method name without "Object", e.g. More...
 
 setTargetFrame (string $cmd, string $target_frame)
 Set specific target frame for command. More...
 
 showPossibleSubObjects ()
 show possible sub objects (pull down menu) More...
 
 getTabs ()
 overwrite in derived GUI class of your object type More...
 
 redirectToRefId (int $ref_id, string $cmd="")
 redirects to (repository) view per ref id usually to a container and usually used at the end of a save/import method where the object gui type (of the new object) doesn't match with the type of the current ["ref_id"] value of the request More...
 
 getCenterColumnHTML ()
 Get center column. More...
 
 getRightColumnHTML ()
 Display right column. More...
 
 checkPermission (string $perm, string $cmd="", string $type="", ?int $ref_id=null)
 
 checkPermissionBool (string $perm, string $cmd="", string $type="", ?int $ref_id=null)
 
 enableDragDropFileUpload ()
 Enables the file upload into this object by dropping files. More...
 
 getCreatableObjectTypes ()
 
 buildAddNewItemElements (array $subtypes, string $create_target_class=ilRepositoryGUI::class, ?int $redirect_target_ref_id=null,)
 
 buildGroup (string $create_target_class, array $obj_types_in_group, string $title, array $subtypes)
 

Protected Attributes

ilLocatorGUI $ilLocator
 
ilComponentLogger $ilLog
 
ilHelpGUI $help
 
ilObjStudyProgrammeSettingsGUI $settings_gui
 
ilObjStudyProgrammeMembersGUI $members_gui
 
ilObjStudyProgrammeAutoMembershipsGUI $memberships_gui
 
ilStudyProgrammeTypeGUI $type_gui
 
ilStudyProgrammeTypeRepository $type_repository
 
ilObjStudyProgrammeAutoCategoriesGUI $autocategories_gui
 
ilPRGPermissionsHelper $permissions = null
 
Refinery Factory $refinery
 
RequestWrapper $request_wrapper
 
ILIAS UI Factory $ui_factory
 
ILIAS Container Content DomainService $internal_domain_service
 
ViewManager $container_view_manager
 
- Protected Attributes inherited from ilContainerGUI
ILIAS Container InternalGUIService $gui
 
ILIAS Style Content GUIService $content_style_gui
 
ilRbacSystem $rbacsystem
 
ilRbacReview $rbacreview
 
ILIAS Container Content ItemPresentationManager $item_presentation = null
 
ILIAS Container InternalDomainService $domain
 
ilTabsGUI $tabs
 
ilErrorHandling $error
 
ilObjectDefinition $obj_definition
 
ilRbacAdmin $rbacadmin
 
ilPropertyFormGUI $form
 
ilLogger $log
 
ilObjectDataCache $obj_data_cache
 
Services $global_screen
 
ilAppEventHandler $app_event_handler
 
UIServices $ui
 
ilContainerFilterService $container_filter_service
 
ilContainerUserFilter $container_user_filter = null
 
Standard $ui_filter = null
 
bool $edit_order = false
 
bool $adminCommands = false
 
string $requested_redirectSource = ""
 
int $current_position = 0
 
ClipboardManager $clipboard
 
StandardGUIRequest $std_request
 
ModeManager $mode_manager = null
 
ilComponentFactory $component_factory
 
ILIAS Style Content DomainService $content_style_domain
 
- Protected Attributes inherited from ilObjectGUI
ILIAS Notes Service $notes_service
 
ServerRequestInterface $request
 
ilLocatorGUI $locator
 
ilObjUser $user
 
ilAccessHandler $access
 
ilSetting $settings
 
ilToolbarGUI $toolbar
 
ilRbacAdmin $rbac_admin
 
ilRbacSystem $rbac_system
 
ilRbacReview $rbac_review
 
ilObjectService $object_service
 
ilObjectDefinition $obj_definition
 
ilGlobalTemplateInterface $tpl
 
ilTree $tree
 
ilCtrl $ctrl
 
ilErrorHandling $error
 
ilLanguage $lng
 
ilTabsGUI $tabs_gui
 
ILIAS $ilias
 
ArrayBasedRequestWrapper $post_wrapper
 
RequestWrapper $request_wrapper
 
Refinery $refinery
 
ilFavouritesManager $favourites
 
ilObjectCustomIconFactory $custom_icon_factory
 
UIFactory $ui_factory
 
UIRenderer $ui_renderer
 
Filesystem $temp_file_system
 
ilObject $object = null
 
bool $creation_mode = false
 
 $data
 
int $id
 
bool $call_by_reference = false
 
bool $prepare_output
 
int $ref_id
 
int $obj_id
 
int $maxcount
 
array $form_action = []
 
array $return_location = []
 
array $target_frame = []
 
string $tmp_import_dir
 
string $sub_objects = ""
 
bool $omit_locator = false
 
string $type = ""
 
string $admin_mode = self::ADMIN_MODE_NONE
 
int $requested_ref_id = 0
 
int $requested_crtptrefid = 0
 
int $requested_crtcb = 0
 
string $requested_new_type = ""
 
string $link_params
 
string $html = ""
 

Private Attributes

const TAB_VIEW_CONTENT = "view_content"
 
const SUBTAB_VIEW_MANAGE = "manage"
 
const TAB_INFO = "info_short"
 
const TAB_SETTINGS = "settings"
 
const TAB_MEMBERS = "members"
 
const TAB_METADATA = "edit_advanced_settings"
 
const SUBTAB_PAGE_EDIT = "page"
 
const ASYNC_CALLS
 

Detailed Description

Constructor & Destructor Documentation

◆ __construct()

ilObjStudyProgrammeGUI::__construct ( )

Definition at line 84 of file class.ilObjStudyProgrammeGUI.php.

References $DIC, $dic, ilObjectGUI\$lng, ilObjectGUI\$ref_id, ILIAS\GlobalScreen\Provider\__construct(), ILIAS\Repository\ctrl(), ilStudyProgrammeDIC\dic(), ILIAS\Repository\help(), ilLanguage\loadLanguageModule(), ILIAS\Repository\refinery(), ILIAS\Repository\toolbar(), and ILIAS\Repository\user().

85  {
86  global $DIC;
87  $this->tpl = $DIC['tpl'];
88  $this->ctrl = $DIC['ilCtrl'];
89  $this->ilLocator = $DIC['ilLocator'];
90  $this->tree = $DIC['tree'];
91  $this->toolbar = $DIC['ilToolbar'];
92  $this->ilLog = $DIC['ilLog'];
93  $this->ilias = $DIC['ilias'];
94  $this->type = "prg";
95  $this->help = $DIC['ilHelp'];
96  $this->user = $DIC['ilUser'];
97  $this->refinery = $DIC->refinery();
98  $this->request_wrapper = $DIC->http()->wrapper()->query();
99 
100  $ref_id = $this->request_wrapper->retrieve("ref_id", $this->refinery->kindlyTo()->int());
101  parent::__construct([], $ref_id, true, false);
102 
103  $lng = $DIC['lng'];
104  $lng->loadLanguageModule("prg");
105 
107  $this->settings_gui = $dic['ilObjStudyProgrammeSettingsGUI'];
108  $this->members_gui = $dic['ilObjStudyProgrammeMembersGUI'];
109  $this->memberships_gui = $dic['ilObjStudyProgrammeAutoMembershipsGUI'];
110  $this->type_gui = $dic['ilStudyProgrammeTypeGUI'];
111  $this->autocategories_gui = $dic['ilObjStudyProgrammeAutoCategoriesGUI'];
112  $this->type_repository = $dic['model.Type.ilStudyProgrammeTypeRepository'];
113  $this->ui_factory = $dic['ui.factory'];
114 
115  $this->internal_domain_service = $DIC->container()->internal()->domain()->content();
116  $this->container_view_manager = $this->internal_domain_service->view($this->object);
117  }
loadLanguageModule(string $a_module)
Load language module.
This file is part of ILIAS, a powerful learning management system published by ILIAS open source e-Le...
Definition: class.ilLog.php:30
ilLanguage $lng
global $DIC
Definition: shib_login.php:25
Class ilObjForumAdministration.
__construct(Container $dic, ilPlugin $plugin)
$dic
Definition: ltiresult.php:33
+ Here is the call graph for this function:

Member Function Documentation

◆ _goto()

static ilObjStudyProgrammeGUI::_goto ( string  $target)
static

Definition at line 739 of file class.ilObjStudyProgrammeGUI.php.

References $DIC.

Referenced by ilObjStudyProgrammeReferenceGUI\_goto().

739  : void
740  {
741  global $DIC;
742  $ilCtrl = $DIC['ilCtrl'];
743  $ilCtrl->setTargetScript('ilias.php');
744  $ilCtrl->setParameterByClass("ilobjstudyprogrammegui", "ref_id", $target);
745  $ilCtrl->redirectByClass(array("ilRepositoryGUI", "ilobjstudyprogrammegui"), "view");
746  }
global $DIC
Definition: shib_login.php:25
+ Here is the caller graph for this function:

◆ addToNavigationHistory()

ilObjStudyProgrammeGUI::addToNavigationHistory ( )

Definition at line 748 of file class.ilObjStudyProgrammeGUI.php.

References $DIC, ilObjectGUI\$ref_id, checkAccess(), ilObjectGUI\getCreationMode(), ILIAS\Repository\refinery(), and ilPRGPermissionsHelper\ROLEPERM_READ.

Referenced by executeCommand().

748  : void
749  {
750  global $DIC;
751  $ilNavigationHistory = $DIC['ilNavigationHistory'];
752 
754  $ref_id = $this->request_wrapper->retrieve("ref_id", $this->refinery->kindlyTo()->int());
755  $link = ilLink::_getLink($ref_id, "prg");
756  $ilNavigationHistory->addItem($ref_id, $link, 'prg');
757  }
758  }
global $DIC
Definition: shib_login.php:25
+ Here is the call graph for this function:
+ Here is the caller graph for this function:

◆ afterSave()

ilObjStudyProgrammeGUI::afterSave ( ilObject  $new_object)
protected

Sets the sorting of the container correctly.

If it's an async call, a json string is returned.

Definition at line 392 of file class.ilObjStudyProgrammeGUI.php.

References ilObjectGUI\$settings, ILIAS\Repository\ctrl(), ilObject\getId(), ilObject\getRefId(), ilObjectGUI\getReturnLocation(), ILIAS\Repository\lng(), ilContainer\SORT_DIRECTION_ASC, ilContainer\SORT_MANUAL, ilContainer\SORT_NEW_ITEMS_ORDER_CREATION, and ilContainer\SORT_NEW_ITEMS_POSITION_BOTTOM.

392  : void
393  {
394  // set default sort to manual
395  $settings = new ilContainerSortingSettings($new_object->getId());
396  $settings->setSortMode(ilContainer::SORT_MANUAL);
397  $settings->setSortDirection(ilContainer::SORT_DIRECTION_ASC);
399  $settings->setSortNewItemsPosition(ilContainer::SORT_NEW_ITEMS_POSITION_BOTTOM);
400  $settings->save();
401 
402  $this->tpl->setOnScreenMessage("success", $this->lng->txt("object_added"), true);
403 
404  $this->ctrl->setParameter($this, "ref_id", $new_object->getRefId());
405  $this->ctrl->redirectToURL($this->getReturnLocation(
406  "save",
407  $this->ctrl->getLinkTarget($this, "edit", "", false, false)
408  ));
409  }
This file is part of ILIAS, a powerful learning management system published by ILIAS open source e-Le...
const SORT_NEW_ITEMS_POSITION_BOTTOM
const SORT_NEW_ITEMS_ORDER_CREATION
getReturnLocation(string $cmd, string $default_location="")
Get return location for command (command is method name without "Object", e.g.
const SORT_DIRECTION_ASC
ilSetting $settings
+ Here is the call graph for this function:

◆ checkAccess()

ilObjStudyProgrammeGUI::checkAccess ( string  $permission)
protected

Definition at line 506 of file class.ilObjStudyProgrammeGUI.php.

References getPermissionsHelper().

Referenced by addToNavigationHistory(), editAdvancedSettings(), getTabs(), and updateAdvancedSettings().

506  : bool
507  {
508  return $this->getPermissionsHelper()->may($permission);
509  }
+ Here is the call graph for this function:
+ Here is the caller graph for this function:

◆ create()

ilObjStudyProgrammeGUI::create ( )
protected

Definition at line 379 of file class.ilObjStudyProgrammeGUI.php.

379  : void
380  {
381  parent::createObject();
382  }

◆ deliverCertificateObject()

ilObjStudyProgrammeGUI::deliverCertificateObject ( )
protected

Definition at line 780 of file class.ilObjStudyProgrammeGUI.php.

References ilObjectGUI\$obj_id, $user_id, ILIAS\Repository\ctrl(), ilCertificatePdfAction\downloadPdf(), ILIAS\Repository\int(), ILIAS\Repository\lng(), and ILIAS\Repository\user().

780  : void
781  {
782  $this->lng->loadLanguageModule('cert');
783 
784  $user_id = (int) $this->user->getId();
785  $obj_id = $this->object->getId();
786 
787  $validator = new ilCertificateDownloadValidator();
788  if (false === $validator->isCertificateDownloadable($user_id, $obj_id)) {
789  $this->tpl->setOnScreenMessage('failure', $this->lng->txt("permission_denied"), true);
790  $this->ctrl->redirect($this);
791  }
792  $repository = new ilUserCertificateRepository();
793  $pdf_action = new ilCertificatePdfAction(
794  new ilPdfGenerator($repository),
796  $this->lng->txt('error_creating_certificate_pdf')
797  );
798  $pdf_action->downloadPdf($user_id, $obj_id);
799  }
Validates if an active certificate is stored in the database and can be downloaded by the user...
downloadPdf(int $userId, int $objectId)
+ Here is the call graph for this function:

◆ denyAccessIfNot()

ilObjStudyProgrammeGUI::denyAccessIfNot ( string  $permission)
protected

Definition at line 511 of file class.ilObjStudyProgrammeGUI.php.

References denyAccessIfNotAnyOf().

Referenced by edit(), executeCommand(), and view().

511  : void
512  {
513  $this->denyAccessIfNotAnyOf([$permission]);
514  }
+ Here is the call graph for this function:
+ Here is the caller graph for this function:

◆ denyAccessIfNotAnyOf()

ilObjStudyProgrammeGUI::denyAccessIfNotAnyOf ( array  $permissions)
protected

Definition at line 516 of file class.ilObjStudyProgrammeGUI.php.

References ILIAS\Repository\ctrl(), getPermissionsHelper(), ILIAS\Repository\lng(), and ilPRGPermissionsHelper\ROLEPERM_VIEW.

Referenced by denyAccessIfNot(), and executeCommand().

516  : void
517  {
518  if (!$this->getPermissionsHelper()->mayAnyOf($permissions)) {
520  $this->tpl->setOnScreenMessage('failure', $this->lng->txt("msg_no_perm_write"));
521  $this->ctrl->redirectByClass('ilinfoscreengui', '');
522  } else {
523  $this->ilias->raiseError($this->lng->txt("msg_no_perm_read"), $this->ilias->error_obj->WARNING);
524  }
525  }
526  }
Class ilObjForumAdministration.
ilPRGPermissionsHelper $permissions
+ Here is the call graph for this function:
+ Here is the caller graph for this function:

◆ edit()

ilObjStudyProgrammeGUI::edit ( )
protected

Definition at line 732 of file class.ilObjStudyProgrammeGUI.php.

References ILIAS\Repository\ctrl(), denyAccessIfNot(), and ilPRGPermissionsHelper\ROLEPERM_WRITE.

732  : void
733  {
735  $link = $this->ctrl->getLinkTargetByClass(ilObjStudyProgrammeSettingsGUI::class, 'view');
736  $this->ctrl->redirectToURL($link);
737  }
+ Here is the call graph for this function:

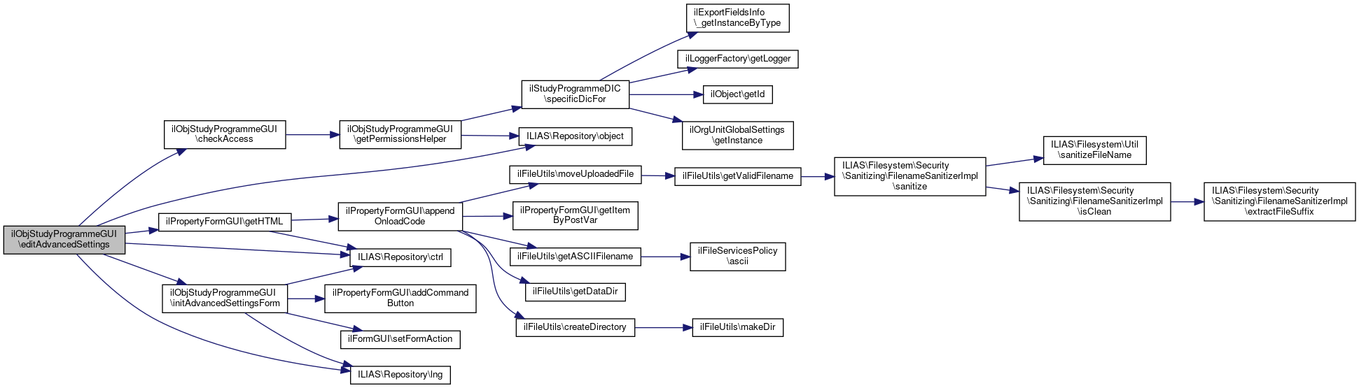
◆ editAdvancedSettings()

ilObjStudyProgrammeGUI::editAdvancedSettings ( )
protected

Definition at line 440 of file class.ilObjStudyProgrammeGUI.php.

References ilContainerGUI\$form, ilContainerGUI\$gui, checkAccess(), ILIAS\Repository\ctrl(), ilPropertyFormGUI\getHTML(), initAdvancedSettingsForm(), ILIAS\Repository\lng(), ilAdvancedMDRecordGUI\MODE_EDITOR, ILIAS\Repository\object(), and ilPRGPermissionsHelper\ROLEPERM_WRITE.

Referenced by executeCommand().

440  : void
441  {
443  $this->tpl->setOnScreenMessage("failure", $this->lng->txt("permission_denied"), true);
444  $this->ctrl->redirect($this);
445  }
446  $form = $this->initAdvancedSettingsForm();
449  'prg',
450  $this->object->getId(),
451  'prg_type',
452  $this->object->getSettings()->getTypeSettings()->getTypeId()
453  );
454  $gui->setPropertyForm($form);
455  $gui->parse();
456  $this->tpl->setContent($form->getHTML());
457  }
ilPropertyFormGUI $form
ILIAS Container InternalGUIService $gui
+ Here is the call graph for this function:
+ Here is the caller graph for this function:

◆ executeCommand()

ilObjStudyProgrammeGUI::executeCommand ( )

Definition at line 119 of file class.ilObjStudyProgrammeGUI.php.

References ilContainerGUI\$form, ilContainerGUI\$gui, $out, ilObjectGUI\addHeaderAction(), addToNavigationHistory(), ILIAS\Repository\ctrl(), denyAccessIfNot(), denyAccessIfNotAnyOf(), editAdvancedSettings(), ilContainerGUI\editStylePropertiesObject(), fillInfoScreen(), ilCommonActionDispatcherGUI\getInstanceFromAjaxCall(), getLinkTarget(), ilContainerGUI\getModeManager(), getSubTabs(), initAdvancedSettingsForm(), initTreeJS(), ILIAS\Repository\lng(), ilAdvancedMDRecordGUI\MODE_EDITOR, ILIAS\Repository\object(), ilOrgUnitOperation\OP_MANAGE_MEMBERS, ilOrgUnitOperation\OP_VIEW_MEMBERS, ilPRGPermissionsHelper\ROLEPERM_MANAGE_MEMBERS, ilPRGPermissionsHelper\ROLEPERM_READ, ilPRGPermissionsHelper\ROLEPERM_VIEW, ilPRGPermissionsHelper\ROLEPERM_WRITE, ilStudyProgrammeDIC\specificDicFor(), updateAdvancedSettings(), and view().

119  : void
120  {
121  $cmd = $this->ctrl->getCmd(self::SUBTAB_VIEW_MANAGE);
122  $next_class = $this->ctrl->getNextClass($this);
123 
124  if (!in_array($cmd, self::ASYNC_CALLS)) {
125  $this->addToNavigationHistory();
126  parent::prepareOutput();
127  $this->addHeaderAction();
128  }
129 
130  switch ($next_class) {
131  case "ilinfoscreengui":
132  $this->tabs_gui->activateTab(self::TAB_INFO);
133  $this->denyAccessIfNotAnyOf([
136  ]);
137  $info = new ilInfoScreenGUI($this);
138  $this->fillInfoScreen($info);
139  $this->ctrl->forwardCommand($info);
140 
141  // I guess this is how it was supposed to work,
142  // but it doesn't... it won't respect our sub-id and sub-type when creating the objects!
143  // So we reimplemented the stuff in the method parseInfoScreen()
144  // $info = new ilInfoScreenGUI($this);
145  // $amd_gui = new ilAdvancedMDRecordGUI(
146  // ilAdvancedMDRecordGUI::MODE_INFO,
147  // 'orgu',
148  // $this->object->getId(),
149  // 'orgu_type',
150  // $this->object->getOrgUnitTypeId()
151  // );
152  // $amd_gui->setInfoObject($info);
153  // $amd_gui->setSelectedOnly(true);
154  // $amd_gui->parse();
155  // $this->ctrl->forwardCommand($info);
156  break;
157  case 'ilpermissiongui':
158  $this->tabs_gui->activateTab('perm_settings');
159  $ilPermissionGUI = new ilPermissionGUI($this);
160  $this->ctrl->forwardCommand($ilPermissionGUI);
161  break;
162  case "ilcommonactiondispatchergui":
164  $this->ctrl->forwardCommand($gui);
165  break;
166  case "ilobjstudyprogrammesettingsgui":
168  $this->getSubTabs('settings');
169  $this->tabs_gui->activateTab(self::TAB_SETTINGS);
170  $this->tabs_gui->activateSubTab('settings');
171  $this->settings_gui->setRefId($this->ref_id);
172  $this->ctrl->forwardCommand($this->settings_gui);
173  break;
174  case "ilobjstudyprogrammeautocategoriesgui":
176  $this->getSubTabs('settings');
177  $this->tabs_gui->activateTab(self::TAB_SETTINGS);
178  $this->tabs_gui->activateSubTab('auto_content');
179  $this->autocategories_gui->setRefId($this->ref_id);
180  $this->initTreeJS();
181  $this->ctrl->forwardCommand($this->autocategories_gui);
182  break;
183  case "ilobjstudyprogrammemembersgui":
185  $this->getSubTabs('members');
186  $this->tabs_gui->activateTab(self::TAB_MEMBERS);
187  $this->tabs_gui->activateSubTab('edit_participants');
188  $this->members_gui->setParentGUI($this);
189  $this->members_gui->setRefId($this->ref_id);
190  $this->ctrl->forwardCommand($this->members_gui);
191  break;
192  case 'ilprgmembersexportgui':
194  $this->getSubTabs('members');
195  $this->tabs_gui->activateTab(self::TAB_MEMBERS);
196  $this->tabs_gui->activateSubTab('export_memberships');
197 
198  $specific_dic = ilStudyProgrammeDIC::specificDicFor($this->object);
199  $export_gui = new ilPRGMembersExportGUI(
200  $this->ref_id,
201  $specific_dic['ilStudyProgrammeUserTable'],
202  $specific_dic['DataFactory']
203  );
204  $this->ctrl->forwardCommand($export_gui);
205  break;
206  case "ilobjstudyprogrammeautomembershipsgui":
208  $this->getSubTabs('members');
209  $this->tabs_gui->activateTab(self::TAB_MEMBERS);
210  $this->tabs_gui->activateSubTab('auto_memberships');
211  $this->memberships_gui->setParentGUI($this);
212  $this->memberships_gui->setRefId($this->ref_id);
213  $this->ctrl->forwardCommand($this->memberships_gui);
214  break;
215  case 'ilstudyprogrammetypegui':
216  $this->tabs_gui->activateTab('subtypes');
217  $this->type_gui->setParentGUI($this);
218  $this->ctrl->forwardCommand($this->type_gui);
219  break;
220  case 'ilobjectcopygui':
221  $gui = new ilobjectcopygui($this);
222  $this->ctrl->forwardCommand($gui);
223  break;
224  case 'ilobjecttranslationgui':
226  $this->getSubTabs('settings');
227  $this->tabs_gui->activateTab(self::TAB_SETTINGS);
228  $this->tabs_gui->activateSubTab('settings_trans');
229  $transgui = new ilObjectTranslationGUI($this);
230  $this->ctrl->forwardCommand($transgui);
231  break;
232  case "ilcertificategui":
233  $this->getSubTabs('settings');
235  $this->tabs_gui->activateTab(self::TAB_SETTINGS);
236  $this->tabs_gui->activateSubTab('certificate');
237  $guiFactory = new ilCertificateGUIFactory();
238  $output_gui = $guiFactory->create($this->object);
239  $this->ctrl->forwardCommand($output_gui);
240  break;
241  case "ilprgpageobjectgui":
243  if (!$this->object->hasContentPage()) {
244  $this->object->createContentPage();
245  }
246  $gui = new ilPRGPageObjectGUI($this->object->getId());
247  $gui->setItemPresentationManager(
248  $this->internal_domain_service
249  ->itemPresentation(
250  $this->object,
251  null,
252  false
253  )
254  );
255  $this->content_style_gui->addCss($this->tpl, $this->object->getRefId());
256  $out = $this->ctrl->forwardCommand($gui);
257  if (!is_null($out)) {
258  $this->tpl->setContent($out);
259  }
260  break;
261  case "ilobjstylesheetgui":
262  $this->forwardToStyleSheet();
263  break;
264  case "ilobjectcontentstylesettingsgui":
265  $this->tabs_gui->activateTab(self::TAB_VIEW_CONTENT);
266  $settings_gui = $this->content_style_gui
267  ->objectSettingsGUIForRefId(null, $this->object->getRefId());
268  $this->ctrl->forwardCommand($settings_gui);
269  break;
270  case strtolower(ilPropertyFormGUI::class):
271  /*
272  * Only used for async loading of the repository tree in custom md
273  * internal links (see #28060, #37974). This is necessary since StudyProgrammes don't
274  * use ilObjectMetaDataGUI.
275  */
276  $form = $this->initAdvancedSettingsForm();
279  'prg',
280  $this->object->getId(),
281  'prg_type',
282  $this->object->getSettings()->getTypeSettings()->getTypeId()
283  );
284  $gui->setPropertyForm($form);
285  $gui->parse();
286  $this->ctrl->forwardCommand($form);
287  break;
288  case false:
289  $this->getSubTabs($cmd);
290  switch ($cmd) {
291  case "cancelDelete":
292  case "cancel":
293  $cmd = "view";
294  // no break
295  case "create":
296  case "save":
297  case "edit":
298  $this->$cmd();
299  break;
300  case "view":
301  $this->getModeManager()->setContentMode();
302  $this->view();
303  break;
304  case self::SUBTAB_VIEW_MANAGE: //manage
305  $this->getModeManager()->setAdminMode();
306  $this->view();
307  break;
308  case "delete":
309  parent::deleteObject();
310  break;
311  case 'confirmedDelete':
312  parent::confirmedDeleteObject();
313  break;
314  case 'editAdvancedSettings':
315  $this->tabs_gui->activateTab('edit_advanced_settings');
316  $this->editAdvancedSettings();
317  break;
318  case 'updateAdvancedSettings':
319  $this->tabs_gui->activateTab('edit_advanced_settings');
320  $this->updateAdvancedSettings();
321  break;
322  case "infoScreen":
323  $this->ctrl->redirectByClass("ilInfoScreenGUI", "showSummary");
324  break;
325  case 'editPageFrame':
326  $this->ctrl->redirectToURL($this->getLinkTarget('edit_page'));
327  break;
328  case 'editStyleProperties':
329  $this->editStylePropertiesObject();
330  break;
331 
332  case 'render':
333  case 'disableAdministrationPanel':
334  case 'enableAdministrationPanel':
335  case 'saveSorting':
336  case 'editOrder':
337  case 'trash':
338  case 'undelete':
339  case 'confirmRemoveFromSystem':
340  case 'removeFromSystem':
341  case 'deliverCertificate':
342  case 'addToDesk':
343  case 'removeFromDesk':
344  case 'paste':
345  case 'clear':
346  case 'performPasteIntoMultipleObjects':
347  case 'cancelMoveLink':
348  case 'keepObjectsInClipboard':
349  case 'link':
350  case 'copy':
351  $this->getSubTabs(self::TAB_VIEW_CONTENT);
352  $cmd .= "Object";
353  $this->$cmd();
354  break;
355 
356  case 'editAvailabilityPeriod':
357  case 'saveAvailabilityPeriod':
358  $this->tpl->setOnScreenMessage('failure', $this->lng->txt('prg_availability_action_not_allowed'));
359  $this->view();
360  break;
361  case 'cut':
362  $this->tpl->setOnScreenMessage('failure', $this->lng->txt('prg_cut_action_not_allowed'));
363  $this->view();
364  break;
365  case 'routeImportCmd':
366  $this->tpl->setOnScreenMessage('failure', $this->lng->txt('prg_import_action_not_allowed'));
367  $this->view();
368  break;
369 
370  default:
371  throw new ilException("ilObjStudyProgrammeGUI: Command not supported: $cmd");
372  }
373  break;
374  default:
375  throw new ilException("ilObjStudyProgrammeGUI: Can't forward to next class $next_class");
376  }
377  }
PageObjectGUI for StudyProgrammes.
getSubTabs(string $parent_tab)
Adds subtabs based on the parent tab.
fillInfoScreen($info_screen)
Adding meta-data to the info-screen.
ilObjStudyProgrammeSettingsGUI $settings_gui
$out
Definition: buildRTE.php:24
static specificDicFor(ilObjStudyProgramme $prg)
ilPropertyFormGUI $form
getLinkTarget(string $cmd)
Generates a link based on a cmd.
ILIAS Container InternalGUIService $gui
export assignments of PRG
addHeaderAction()
Add header action menu.
static getInstanceFromAjaxCall()
(Re-)Build instance from ajax call
GUI class for object translation handling.
+ Here is the call graph for this function:

◆ fillInfoScreen()

ilObjStudyProgrammeGUI::fillInfoScreen (   $info_screen)
protected

Adding meta-data to the info-screen.

Definition at line 712 of file class.ilObjStudyProgrammeGUI.php.

References ilStudyProgrammeDIC\dic(), ilAdvancedMDRecordGUI\MODE_INFO, ILIAS\Repository\object(), and ilAdvancedMDRecordGUI\setInfoObject().

Referenced by executeCommand().

712  : void
713  {
714  if (!$this->object->getSettings()->getTypeSettings()->getTypeId() ||
715  !ilStudyProgrammeDIC::dic()['model.Type.ilStudyProgrammeTypeRepository']
716  ->getType($this->object->getSettings()->getTypeSettings()->getTypeId())
717  ) {
718  return;
719  }
720 
721  $record_gui = new ilAdvancedMDRecordGUI(
723  'prg',
724  $this->object->getId(),
725  'prg_type',
726  $this->object->getSettings()->getTypeSettings()->getTypeId()
727  );
728  $record_gui->setInfoObject($info_screen);
729  $record_gui->parse();
730  }
setInfoObject(ilInfoScreenGUI $info)
get info sections
+ Here is the call graph for this function:
+ Here is the caller graph for this function:

◆ getAsyncCreationForm()

ilObjStudyProgrammeGUI::getAsyncCreationForm ( )

Method for implementing async windows-output Should be moved into core to enable async requests on creation-form.

Definition at line 490 of file class.ilObjStudyProgrammeGUI.php.

References ilObjectGUI\initCreateForm().

490  : ilAsyncPropertyFormGUI
491  {
492  $asyncForm = new ilAsyncPropertyFormGUI($this->request_wrapper);
493 
494  $asyncForm->cloneForm(
495  $this->initCreateForm('prg')
496  );
497  $asyncForm->setAsync(true);
498 
499  return $asyncForm;
500  }
initCreateForm(string $new_type)
+ Here is the call graph for this function:

◆ getLinkTarget()

ilObjStudyProgrammeGUI::getLinkTarget ( string  $cmd)
protected

Generates a link based on a cmd.

Definition at line 663 of file class.ilObjStudyProgrammeGUI.php.

References ILIAS\Repository\ctrl().

Referenced by executeCommand(), getSubTabs(), and getTabs().

663  : string
664  {
665  if ($cmd === "info_short") {
666  return $this->ctrl->getLinkTargetByClass("ilinfoscreengui", "showSummary");
667  }
668  if ($cmd === "settings") {
669  return $this->ctrl->getLinkTargetByClass("ilobjstudyprogrammesettingsgui", "view");
670  }
671  if ($cmd === "auto_content") {
672  return $this->ctrl->getLinkTargetByClass("ilObjStudyProgrammeAutoCategoriesGUI", "view");
673  }
674  if ($cmd === self::SUBTAB_VIEW_MANAGE) {
675  return $this->ctrl->getLinkTarget($this, self::SUBTAB_VIEW_MANAGE);
676  }
677 
678  if ($cmd === "members") {
679  return $this->ctrl->getLinkTargetByClass("ilobjstudyprogrammemembersgui", "view");
680  }
681  if ($cmd === "memberships") {
682  return $this->ctrl->getLinkTargetByClass("ilobjstudyprogrammeautomembershipsgui", "view");
683  }
684  if ($cmd == "export_memberships") {
685  return $this->ctrl->getLinkTargetByClass('ilprgmembersexportgui', 'show');
686  }
687  if ($cmd === "subtypes") {
688  return $this->ctrl->getLinkTargetByClass("ilstudyprogrammetypegui", "listTypes");
689  }
690  if ($cmd === "commonSettings") {
691  return $this->ctrl->getLinkTargetByClass(
692  [
693  "ilobjstudyprogrammesettingsgui",
694  "ilStudyProgrammeCommonSettingsGUI"
695  ],
696  "editSettings"
697  );
698  }
699  if ($cmd == "edit_page") {
700  return $this->ctrl->getLinkTargetByClass(
701  ["ilObjStudyProgrammeGUI", "ilPRGPageObjectGUI"],
702  'edit'
703  );
704  }
705 
706  return $this->ctrl->getLinkTarget($this, $cmd);
707  }
+ Here is the call graph for this function:
+ Here is the caller graph for this function:

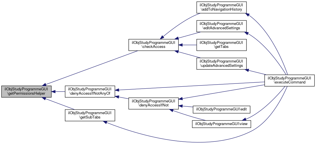
◆ getPermissionsHelper()

ilObjStudyProgrammeGUI::getPermissionsHelper ( )
protected

Definition at line 411 of file class.ilObjStudyProgrammeGUI.php.

References $permissions, ILIAS\Repository\object(), and ilStudyProgrammeDIC\specificDicFor().

Referenced by checkAccess(), denyAccessIfNotAnyOf(), and getSubTabs().

412  {
413  if (!$this->permissions) {
414  if (!$this->object || !$this->object->getRefId()) {
415  throw new LogicException('Cannot ask for permission when not in tree!');
416  }
417 
418  $this->permissions = ilStudyProgrammeDIC::specificDicFor($this->object)['permissionhelper'];
419  }
420  return $this->permissions;
421  }
static specificDicFor(ilObjStudyProgramme $prg)
This file is part of ILIAS, a powerful learning management system published by ILIAS open source e-Le...
ilPRGPermissionsHelper $permissions
+ Here is the call graph for this function:
+ Here is the caller graph for this function:

◆ getSubTabs()

ilObjStudyProgrammeGUI::getSubTabs ( string  $parent_tab)

Adds subtabs based on the parent tab.

Parameters
$parent_tab| string of the parent tab-id

Definition at line 576 of file class.ilObjStudyProgrammeGUI.php.

References ilContainerGUI\addStandardContainerSubTabs(), ILIAS\Repository\ctrl(), getLinkTarget(), getPermissionsHelper(), ILIAS\Repository\lng(), ILIAS\Repository\object(), ilOrgUnitOperation\OP_MANAGE_MEMBERS, and ilPRGPermissionsHelper\ROLEPERM_MANAGE_MEMBERS.

Referenced by executeCommand().

576  : void
577  {
578  switch ($parent_tab) {
579  case self::TAB_VIEW_CONTENT:
580  case self::SUBTAB_VIEW_MANAGE:
581  case 'view':
582  case 'delete':
583  $this->addStandardContainerSubTabs(true);
584  break;
585 
586  case 'settings':
587  $this->tabs_gui->addSubTab(
588  'settings',
589  $this->lng->txt('general'),
590  $this->getLinkTarget('settings')
591  );
592 
593  if ($this->object->isAutoContentApplicable()) {
594  $this->tabs_gui->addSubTab(
595  "auto_content",
596  $this->lng->txt("content_automation"),
597  $this->getLinkTarget("auto_content")
598  );
599  }
600 
601  $this->tabs_gui->addSubTab(
602  "settings_trans",
603  $this->lng->txt("obj_multilinguality"),
604  $this->ctrl->getLinkTargetByClass("ilobjecttranslationgui", "")
605  );
606 
607  $validator = new ilCertificateActiveValidator();
608  if (true === $validator->validate()) {
609  $this->tabs_gui->addSubTabTarget(
610  "certificate",
611  $this->ctrl->getLinkTargetByClass("ilcertificategui", "certificateeditor"),
612  "",
613  "ilcertificategui"
614  );
615  }
616 
617  if ($this->permissions->isOrguAccessEnabledGlobally()) {
618  $this->tabs_gui->addSubTab(
619  'commonSettings',
620  $this->lng->txt("obj_features"),
621  $this->getLinkTarget("commonSettings")
622  );
623  }
624 
625  break;
626 
627  case 'members':
628  $this->tabs_gui->addSubTab(
629  'edit_participants',
630  $this->lng->txt('edit_participants'),
631  $this->getLinkTarget('members')
632  );
633 
635  $this->tabs_gui->addSubTab(
636  'auto_memberships',
637  $this->lng->txt('auto_memberships'),
638  $this->getLinkTarget('memberships')
639  );
640  }
641 
643  $this->tabs_gui->addSubTab(
644  'export_memberships',
645  $this->lng->txt('export_memberships'),
646  $this->getLinkTarget('export_memberships')
647  );
648  }
649  break;
650  }
651  }
addStandardContainerSubTabs(bool $a_include_view=true)
Add standard container subtabs for view, manage, oderdering and text/media editor link...
getLinkTarget(string $cmd)
Generates a link based on a cmd.
+ Here is the call graph for this function:
+ Here is the caller graph for this function:

◆ getTabs()

ilObjStudyProgrammeGUI::getTabs ( )
protected

Definition at line 528 of file class.ilObjStudyProgrammeGUI.php.

References checkAccess(), ILIAS\Repository\ctrl(), getLinkTarget(), ILIAS\Repository\help(), ILIAS\Repository\lng(), ILIAS\Repository\object(), ilOrgUnitOperation\OP_VIEW_MEMBERS, ilPRGPermissionsHelper\ROLEPERM_READ, and ilPRGPermissionsHelper\ROLEPERM_WRITE.

528  : void
529  {
530  $this->help->setScreenIdComponent("prg");
532  $this->tabs_gui->addTab(self::TAB_VIEW_CONTENT, $this->lng->txt("content"), $this->getLinkTarget("view"));
533  }
534 
536  $this->tabs_gui->addTab(
537  self::TAB_INFO,
538  $this->lng->txt("info_short"),
539  $this->getLinkTarget("info_short")
540  );
541  }
542 
544  $this->tabs_gui->addTab(
545  self::TAB_SETTINGS,
546  $this->lng->txt("settings"),
547  $this->getLinkTarget("settings")
548  );
549  }
550 
552  $this->tabs_gui->addTab(
553  self::TAB_MEMBERS,
554  $this->lng->txt("assignments"),
555  $this->getLinkTarget("members")
556  );
557  }
558 
559  if ($this->object->hasAdvancedMetadata()
561  ) {
562  $this->tabs_gui->addTab(
563  self::TAB_METADATA,
564  $this->lng->txt('meta_data'),
565  $this->ctrl->getLinkTarget($this, 'editAdvancedSettings')
566  );
567  }
568 
569  parent::getTabs();
570  }
getLinkTarget(string $cmd)
Generates a link based on a cmd.
+ Here is the call graph for this function:

◆ initAdvancedSettingsForm()

ilObjStudyProgrammeGUI::initAdvancedSettingsForm ( )
protected

Definition at line 430 of file class.ilObjStudyProgrammeGUI.php.

References ilContainerGUI\$form, ilPropertyFormGUI\addCommandButton(), ILIAS\Repository\ctrl(), ILIAS\Repository\lng(), and ilFormGUI\setFormAction().

Referenced by editAdvancedSettings(), executeCommand(), and updateAdvancedSettings().

431  {
432  $form = new ilPropertyFormGUI();
433  $form->setFormAction($this->ctrl->getFormAction($this));
434  $form->addCommandButton('updateAdvancedSettings', $this->lng->txt('save'));
435  $form->addCommandButton('editAdvancedSettings', $this->lng->txt('cancel'));
436 
437  return $form;
438  }
setFormAction(string $a_formaction)
addCommandButton(string $a_cmd, string $a_text, string $a_id="")
ilPropertyFormGUI $form
+ Here is the call graph for this function:
+ Here is the caller graph for this function:

◆ initHeaderAction()

ilObjStudyProgrammeGUI::initHeaderAction ( ?string  $sub_type = null,
?int  $sub_id = null 
)
protected

Definition at line 760 of file class.ilObjStudyProgrammeGUI.php.

References ILIAS\Repository\ctrl(), ilUtil\getImagePath(), and ILIAS\Repository\lng().

760  : ?ilObjectListGUI
761  {
762  $lg = parent::initHeaderAction($sub_type, $sub_id);
763  $validator = new ilCertificateDownloadValidator();
764  if ($lg && true === $validator->isCertificateDownloadable($this->user->getId(), $this->object->getId())) {
765  $cert_url = $this->ctrl->getLinkTarget($this, "deliverCertificate");
766  $this->lng->loadLanguageModule("certificate");
767  $lg->addCustomCommand($cert_url, "download_certificate");
768  $lg->addHeaderIcon(
769  "cert_icon",
770  ilUtil::getImagePath("standard/icon_cert.svg"),
771  $this->lng->txt("download_certificate"),
772  null,
773  null,
774  $cert_url
775  );
776  }
777  return $lg;
778  }
Validates if an active certificate is stored in the database and can be downloaded by the user...
static getImagePath(string $image_name, string $module_path="", string $mode="output", bool $offline=false)
get image path (for images located in a template directory)
+ Here is the call graph for this function:

◆ initTreeJS()

ilObjStudyProgrammeGUI::initTreeJS ( )
protected

Definition at line 801 of file class.ilObjStudyProgrammeGUI.php.

References ilExplorerBaseGUI\init().

Referenced by executeCommand().

801  : void
802  {
804  }
static init(ilGlobalTemplateInterface $a_main_tpl=null)
+ Here is the call graph for this function:
+ Here is the caller graph for this function:

◆ save()

ilObjStudyProgrammeGUI::save ( )
protected

Definition at line 384 of file class.ilObjStudyProgrammeGUI.php.

384  : void
385  {
386  parent::saveObject();
387  }

◆ setContentSubTabs()

ilObjStudyProgrammeGUI::setContentSubTabs ( )

Disable default content subtabs.

Definition at line 656 of file class.ilObjStudyProgrammeGUI.php.

656  : void
657  {
658  }

◆ supportsPageEditor()

ilObjStudyProgrammeGUI::supportsPageEditor ( )
protected

Definition at line 806 of file class.ilObjStudyProgrammeGUI.php.

806  : bool
807  {
808  return true;
809  }

◆ updateAdvancedSettings()

ilObjStudyProgrammeGUI::updateAdvancedSettings ( )
protected

Definition at line 459 of file class.ilObjStudyProgrammeGUI.php.

References ilContainerGUI\$form, ilContainerGUI\$gui, checkAccess(), ilPropertyFormGUI\checkInput(), ILIAS\Repository\ctrl(), ilPropertyFormGUI\getHTML(), initAdvancedSettingsForm(), ILIAS\Repository\lng(), ilAdvancedMDRecordGUI\MODE_EDITOR, ILIAS\Repository\object(), and ilPRGPermissionsHelper\ROLEPERM_WRITE.

Referenced by executeCommand().

459  : void
460  {
462  $this->tpl->setOnScreenMessage("failure", $this->lng->txt("permission_denied"), true);
463  $this->ctrl->redirect($this);
464  }
465  $form = $this->initAdvancedSettingsForm();
468  'prg',
469  $this->object->getId(),
470  'prg_type',
471  $this->object->getSettings()->getTypeSettings()->getTypeId()
472  );
473  $gui->setPropertyForm($form);
474  $gui->parse();
475  $form->checkInput();
476 
477  if ($gui->importEditFormPostValues()) {
478  $gui->writeEditForm();
479  $this->tpl->setOnScreenMessage("success", $this->lng->txt('settings_saved'), true);
480  $this->ctrl->redirect($this, 'editAdvancedSettings');
481  } else {
482  $this->tpl->setContent($form->getHTML());
483  }
484  }
ilPropertyFormGUI $form
ILIAS Container InternalGUIService $gui
+ Here is the call graph for this function:
+ Here is the caller graph for this function:

◆ view()

ilObjStudyProgrammeGUI::view ( )
protected

Definition at line 423 of file class.ilObjStudyProgrammeGUI.php.

References denyAccessIfNot(), and ilPRGPermissionsHelper\ROLEPERM_READ.

Referenced by executeCommand().

423  : void
424  {
426  $this->tabs_gui->activateTab(self::TAB_VIEW_CONTENT);
427  parent::renderObject();
428  }
+ Here is the call graph for this function:
+ Here is the caller graph for this function:

Field Documentation

◆ $autocategories_gui

ilObjStudyProgrammeAutoCategoriesGUI ilObjStudyProgrammeGUI::$autocategories_gui
protected

Definition at line 70 of file class.ilObjStudyProgrammeGUI.php.

◆ $container_view_manager

ViewManager ilObjStudyProgrammeGUI::$container_view_manager
protected

Definition at line 82 of file class.ilObjStudyProgrammeGUI.php.

◆ $help

ilHelpGUI ilObjStudyProgrammeGUI::$help
protected

Definition at line 64 of file class.ilObjStudyProgrammeGUI.php.

◆ $ilLocator

ilLocatorGUI ilObjStudyProgrammeGUI::$ilLocator
protected

Definition at line 62 of file class.ilObjStudyProgrammeGUI.php.

◆ $ilLog

ilComponentLogger ilObjStudyProgrammeGUI::$ilLog
protected

Definition at line 63 of file class.ilObjStudyProgrammeGUI.php.

◆ $internal_domain_service

ILIAS Container Content DomainService ilObjStudyProgrammeGUI::$internal_domain_service
protected

Definition at line 81 of file class.ilObjStudyProgrammeGUI.php.

◆ $members_gui

ilObjStudyProgrammeMembersGUI ilObjStudyProgrammeGUI::$members_gui
protected

Definition at line 66 of file class.ilObjStudyProgrammeGUI.php.

◆ $memberships_gui

ilObjStudyProgrammeAutoMembershipsGUI ilObjStudyProgrammeGUI::$memberships_gui
protected

Definition at line 67 of file class.ilObjStudyProgrammeGUI.php.

◆ $object

ilObject ilObjStudyProgrammeGUI::$object

Definition at line 79 of file class.ilObjStudyProgrammeGUI.php.

◆ $permissions

ilPRGPermissionsHelper ilObjStudyProgrammeGUI::$permissions = null
protected

Definition at line 71 of file class.ilObjStudyProgrammeGUI.php.

Referenced by getPermissionsHelper().

◆ $refinery

Refinery Factory ilObjStudyProgrammeGUI::$refinery
protected

Definition at line 72 of file class.ilObjStudyProgrammeGUI.php.

◆ $request_wrapper

RequestWrapper ilObjStudyProgrammeGUI::$request_wrapper
protected

Definition at line 73 of file class.ilObjStudyProgrammeGUI.php.

◆ $settings_gui

ilObjStudyProgrammeSettingsGUI ilObjStudyProgrammeGUI::$settings_gui
protected

Definition at line 65 of file class.ilObjStudyProgrammeGUI.php.

◆ $type_gui

ilStudyProgrammeTypeGUI ilObjStudyProgrammeGUI::$type_gui
protected

Definition at line 68 of file class.ilObjStudyProgrammeGUI.php.

◆ $type_repository

ilStudyProgrammeTypeRepository ilObjStudyProgrammeGUI::$type_repository
protected

Definition at line 69 of file class.ilObjStudyProgrammeGUI.php.

◆ $ui_factory

ILIAS UI Factory ilObjStudyProgrammeGUI::$ui_factory
protected

Definition at line 74 of file class.ilObjStudyProgrammeGUI.php.

◆ ASYNC_CALLS

◆ SUBTAB_PAGE_EDIT

const ilObjStudyProgrammeGUI::SUBTAB_PAGE_EDIT = "page"
private

Definition at line 55 of file class.ilObjStudyProgrammeGUI.php.

◆ SUBTAB_VIEW_MANAGE

const ilObjStudyProgrammeGUI::SUBTAB_VIEW_MANAGE = "manage"
private

Definition at line 50 of file class.ilObjStudyProgrammeGUI.php.

◆ TAB_INFO

const ilObjStudyProgrammeGUI::TAB_INFO = "info_short"
private

Definition at line 51 of file class.ilObjStudyProgrammeGUI.php.

◆ TAB_MEMBERS

const ilObjStudyProgrammeGUI::TAB_MEMBERS = "members"
private

Definition at line 53 of file class.ilObjStudyProgrammeGUI.php.

◆ TAB_METADATA

const ilObjStudyProgrammeGUI::TAB_METADATA = "edit_advanced_settings"
private

Definition at line 54 of file class.ilObjStudyProgrammeGUI.php.

◆ TAB_SETTINGS

const ilObjStudyProgrammeGUI::TAB_SETTINGS = "settings"
private

Definition at line 52 of file class.ilObjStudyProgrammeGUI.php.

◆ TAB_VIEW_CONTENT

const ilObjStudyProgrammeGUI::TAB_VIEW_CONTENT = "view_content"
private

Definition at line 49 of file class.ilObjStudyProgrammeGUI.php.


The documentation for this class was generated from the following file: