ILIAS  release_9 Revision v9.13-25-g2c18ec4c24f
ilObjFileBasedLMGUI Class Reference

User Interface class for file based learning modules (HTML) More...

+ Inheritance diagram for ilObjFileBasedLMGUI:
+ Collaboration diagram for ilObjFileBasedLMGUI:

Public Member Functions

 __construct ( $a_data, int $a_id=0, bool $a_call_by_reference=true, bool $a_prepare_output=true)
 
 executeCommand ()
 
 cancelCreationObject ()
 
 properties ()
 
 initSettingsForm ()
 
 getSettingsFormValues ()
 
 toFilesystem ()
 
 saveProperties ()
 
 editObject ()
 
 edit ()
 
 cancel ()
 
 update ()
 
 setStartFile (string $a_file)
 
 getTemplate ()
 
 showLearningModule ()
 
 infoScreen ()
 this one is called from the info button in the repository More...
 
 showInfoScreen ()
 
 createFromDirectory (string $a_dir)
 
 exportHTML ()
 
 redirectAfterCreation ()
 
 learningProgress ()
 
 redrawHeaderAction ()
 
- Public Member Functions inherited from ilObjectGUI
 __construct ($data, int $id=0, bool $call_by_reference=true, bool $prepare_output=true)
 
 getRefId ()
 
 setAdminMode (string $mode)
 
 getAdminMode ()
 
 getObject ()
 
 executeCommand ()
 
 withReferences ()
 determines whether objects are referenced or not (got ref ids or not) More...
 
 setCreationMode (bool $mode=true)
 If true, a creation screen is displayed the current [ref_id] does belong to the parent class The mode is determined in ilRepositoryGUI. More...
 
 getCreationMode ()
 
 prepareOutput (bool $show_sub_objects=true)
 
 getAdminTabs ()
 administration tabs show only permissions and trash folder More...
 
 getHTML ()
 
 confirmedDeleteObject ()
 confirmed deletion of object -> objects are moved to trash or deleted immediately, if trash is disabled More...
 
 cancelObject ()
 cancel action and go back to previous page More...
 
 createObject ()
 create new object form More...
 
 editAvailabilityPeriodObject ()
 
 saveAvailabilityPeriodObject ()
 
 cancelCreation ()
 cancel create action and go back to repository parent More...
 
 saveObject ()
 
 getDidacticTemplateVar (string $type)
 Get didactic template setting from creation screen. More...
 
 putObjectInTree (ilObject $obj, int $parent_node_id=null)
 Add object to tree at given position. More...
 
 editObject ()
 
 addExternalEditFormCustom (ilPropertyFormGUI $form)
 
 updateObject ()
 updates object entry in object_data More...
 
 getFormAction (string $cmd, string $default_form_action="")
 Get form action for command (command is method name without "Object", e.g. More...
 
 isVisible (int $ref_id, string $type)
 
 viewObject ()
 viewObject container presentation for "administration -> repository, trash, permissions" More...
 
 deleteObject (bool $error=false)
 Display deletion confirmation screen. More...
 
 setColumnSettings (ilColumnGUI $column_gui)
 
 redirectAfterCreation ()
 Redirect after creation, see https://docu.ilias.de/goto_docu_wiki_wpage_5035_1357.html Should be overwritten and redirect to settings screen. More...
 
 addToDeskObject ()
 
 removeFromDeskObject ()
 
- Public Member Functions inherited from ILIAS\Object\ImplementsCreationCallback
 callCreationCallback (\ilObject $object, \ilObjectDefinition $obj_definition, int $requested_crtcb)
 

Static Public Member Functions

static _goto (string $a_target)
 
- Static Public Member Functions inherited from ilObjectGUI
static _gotoRepositoryRoot (bool $raise_error=false)
 Goto repository root. More...
 
static _gotoRepositoryNode (int $ref_id, string $cmd="")
 
static _gotoSharedWorkspaceNode (int $wsp_id)
 

Data Fields

bool $output_prepared
 
- Data Fields inherited from ilObjectGUI
const ALLOWED_TAGS_IN_TITLE_AND_DESCRIPTION
 
const ADMIN_MODE_NONE = ""
 
const ADMIN_MODE_SETTINGS = "settings"
 
const ADMIN_MODE_REPOSITORY = "repository"
 
const UPLOAD_TYPE_LOCAL = 1
 
const UPLOAD_TYPE_UPLOAD_DIRECTORY = 2
 
const CFORM_NEW = 1
 
const CFORM_IMPORT = 2
 
const CFORM_CLONE = 3
 

Protected Member Functions

 initCreationForms (string $new_type)
 
 afterSave (ilObject $new_object)
 
 setTabs ()
 
 getTabs ()
 
 addLocatorItems ()
 
 importFileObject (int $parent_id=null)
 
 afterImport (ilObject $new_object)
 
- Protected Member Functions inherited from ilObjectGUI
 getObjectService ()
 
 assignObject ()
 
 setTitleAndDescription ()
 
 createActionDispatcherGUI ()
 
 initHeaderAction (?string $sub_type=null, ?int $sub_id=null)
 Add header action menu. More...
 
 insertHeaderAction (?ilObjectListGUI $list_gui=null)
 Insert header action into main template. More...
 
 addHeaderAction ()
 Add header action menu. More...
 
 redrawHeaderActionObject ()
 Ajax call: redraw action header only. More...
 
 setTabs ()
 set admin tabs More...
 
 setAdminTabs ()
 set admin tabs More...
 
 setLocator ()
 
 addLocatorItems ()
 should be overwritten to add object specific items (repository items are preloaded) More...
 
 omitLocator (bool $omit=true)
 
 addAdminLocatorItems (bool $do_not_add_object=false)
 should be overwritten to add object specific items (repository items are preloaded) More...
 
 initCreationForms (string $new_type)
 Init creation forms. More...
 
 getCreationFormsHTML (array $forms)
 Get HTML for creation forms (accordion) More...
 
 initCreateForm (string $new_type)
 
 initDidacticTemplate (ilPropertyFormGUI $form)
 
 addDidacticTemplateOptions (array &$a_options)
 Add custom templates. More...
 
 addAdoptContentLinkToToolbar ()
 
 addAvailabilityPeriodButtonToToolbar (ilToolbarGUI $toolbar)
 
 afterSave (ilObject $new_object)
 Post (successful) object creation hook. More...
 
 initEditForm ()
 
 initEditCustomForm (ilPropertyFormGUI $a_form)
 Add custom fields to update form. More...
 
 getEditFormValues ()
 
 getEditFormCustomValues (array &$a_values)
 Add values to custom edit fields. More...
 
 validateCustom (ilPropertyFormGUI $form)
 Validate custom values (if not possible with checkInput()) More...
 
 updateCustom (ilPropertyFormGUI $form)
 Insert custom update form values into object. More...
 
 afterUpdate ()
 Post (successful) object update hook. More...
 
 initImportForm (string $new_type)
 
 importFileObject (int $parent_id=null)
 
 afterImport (ilObject $new_object)
 Post (successful) object import hook. More...
 
 setFormAction (string $cmd, string $form_action)
 
 getReturnLocation (string $cmd, string $default_location="")
 Get return location for command (command is method name without "Object", e.g. More...
 
 setReturnLocation (string $cmd, string $location)
 set specific return location for command More...
 
 getTargetFrame (string $cmd, string $default_target_frame="")
 get target frame for command (command is method name without "Object", e.g. More...
 
 setTargetFrame (string $cmd, string $target_frame)
 Set specific target frame for command. More...
 
 showPossibleSubObjects ()
 show possible sub objects (pull down menu) More...
 
 getTabs ()
 overwrite in derived GUI class of your object type More...
 
 redirectToRefId (int $ref_id, string $cmd="")
 redirects to (repository) view per ref id usually to a container and usually used at the end of a save/import method where the object gui type (of the new object) doesn't match with the type of the current ["ref_id"] value of the request More...
 
 getCenterColumnHTML ()
 Get center column. More...
 
 getRightColumnHTML ()
 Display right column. More...
 
 checkPermission (string $perm, string $cmd="", string $type="", ?int $ref_id=null)
 
 checkPermissionBool (string $perm, string $cmd="", string $type="", ?int $ref_id=null)
 
 enableDragDropFileUpload ()
 Enables the file upload into this object by dropping files. More...
 

Protected Attributes

ILIAS HTMLLearningModule InternalGUIService $gui
 
StandardGUIRequest $lm_request
 
ilPropertyFormGUI $form
 
ilTabsGUI $tabs
 
ilHelpGUI $help
 
- Protected Attributes inherited from ilObjectGUI
ILIAS Notes Service $notes_service
 
ServerRequestInterface $request
 
ilLocatorGUI $locator
 
ilObjUser $user
 
ilAccessHandler $access
 
ilSetting $settings
 
ilToolbarGUI $toolbar
 
ilRbacAdmin $rbac_admin
 
ilRbacSystem $rbac_system
 
ilRbacReview $rbac_review
 
ilObjectService $object_service
 
ilObjectDefinition $obj_definition
 
ilGlobalTemplateInterface $tpl
 
ilTree $tree
 
ilCtrl $ctrl
 
ilErrorHandling $error
 
ilLanguage $lng
 
ilTabsGUI $tabs_gui
 
ILIAS $ilias
 
ArrayBasedRequestWrapper $post_wrapper
 
RequestWrapper $request_wrapper
 
Factory $refinery
 
ilFavouritesManager $favourites
 
ilObjectCustomIconFactory $custom_icon_factory
 
UIFactory $ui_factory
 
UIRenderer $ui_renderer
 
ilObject $object = null
 
bool $creation_mode = false
 
 $data
 
int $id
 
bool $call_by_reference = false
 
bool $prepare_output
 
int $ref_id
 
int $obj_id
 
int $maxcount
 
array $form_action = []
 
array $return_location = []
 
array $target_frame = []
 
string $tmp_import_dir
 
string $sub_objects = ""
 
bool $omit_locator = false
 
string $type = ""
 
string $admin_mode = self::ADMIN_MODE_NONE
 
int $requested_ref_id = 0
 
int $requested_crtptrefid = 0
 
int $requested_crtcb = 0
 
string $requested_new_type = ""
 
string $link_params
 
string $html = ""
 

Detailed Description

Constructor & Destructor Documentation

◆ __construct()

ilObjFileBasedLMGUI::__construct (   $a_data,
int  $a_id = 0,
bool  $a_call_by_reference = true,
bool  $a_prepare_output = true 
)

Definition at line 37 of file class.ilObjFileBasedLMGUI.php.

References $DIC, ilObjectGUI\$lng, ILIAS\MetaData\Repository\Validation\Data\__construct(), ILIAS\Repository\access(), ILIAS\Repository\ctrl(), ILIAS\Repository\help(), ILIAS\Repository\lng(), ilLanguage\loadLanguageModule(), ILIAS\Repository\locator(), ILIAS\Repository\tabs(), ILIAS\Repository\toolbar(), and ILIAS\Repository\user().

42  {
43  global $DIC;
44 
45  $this->lng = $DIC->language();
46  $this->user = $DIC->user();
47  $this->locator = $DIC["ilLocator"];
48  $this->tabs = $DIC->tabs();
49  $this->tree = $DIC->repositoryTree();
50  $this->tpl = $DIC["tpl"];
51  $this->access = $DIC->access();
52  $this->toolbar = $DIC->toolbar();
53  $this->help = $DIC["ilHelp"];
54  $lng = $DIC->language();
55  $ilCtrl = $DIC->ctrl();
56 
57  $this->ctrl = $ilCtrl;
58  $this->ctrl->saveParameter($this, array("ref_id"));
59 
60  $this->lm_request = $DIC->htmlLearningModule()
61  ->internal()
62  ->gui()
63  ->standardRequest();
64 
65  $this->type = "htlm";
66  $lng->loadLanguageModule("content");
67  $lng->loadLanguageModule("obj");
68 
69  parent::__construct($a_data, $a_id, $a_call_by_reference, false);
70  $this->output_prepared = $a_prepare_output;
71  $this->gui = $DIC->htmlLearningModule()->internal()->gui();
72  }
loadLanguageModule(string $a_module)
Load language module.
global $DIC
Definition: feed.php:28
ilLanguage $lng
__construct(VocabulariesInterface $vocabularies)
+ Here is the call graph for this function:

Member Function Documentation

◆ _goto()

static ilObjFileBasedLMGUI::_goto ( string  $a_target)
static

Definition at line 619 of file class.ilObjFileBasedLMGUI.php.

References $DIC, ilObjectGUI\$lng, ilObjectGUI\_gotoRepositoryNode(), ilObjectGUI\_gotoRepositoryRoot(), ilObject\_lookupObjId(), ilObject\_lookupTitle(), ROOT_FOLDER_ID, and ilLanguage\txt().

Referenced by ILIAS\StaticURL\Handler\LegacyGotoHandler\handle().

619  : void
620  {
621  global $DIC;
622  $main_tpl = $DIC->ui()->mainTemplate();
623 
624  $lng = $DIC->language();
625  $ilAccess = $DIC->access();
626 
627  if ($ilAccess->checkAccess("read", "", $a_target) ||
628  $ilAccess->checkAccess("visible", "", $a_target)) {
629  ilObjectGUI::_gotoRepositoryNode($a_target, "infoScreen");
630  } elseif ($ilAccess->checkAccess("read", "", ROOT_FOLDER_ID)) {
631  $main_tpl->setOnScreenMessage('failure', sprintf(
632  $lng->txt("msg_no_perm_read_item"),
634  ), true);
636  }
637 
638  throw new ilPermissionException($lng->txt("msg_no_perm_read_lm"));
639  }
txt(string $a_topic, string $a_default_lang_fallback_mod="")
gets the text for a given topic if the topic is not in the list, the topic itself with "-" will be re...
const ROOT_FOLDER_ID
Definition: constants.php:32
static _gotoRepositoryNode(int $ref_id, string $cmd="")
static _lookupObjId(int $ref_id)
global $DIC
Definition: feed.php:28
ilLanguage $lng
This file is part of ILIAS, a powerful learning management system published by ILIAS open source e-Le...
static _lookupTitle(int $obj_id)
static _gotoRepositoryRoot(bool $raise_error=false)
Goto repository root.
+ Here is the call graph for this function:
+ Here is the caller graph for this function:

◆ addLocatorItems()

ilObjFileBasedLMGUI::addLocatorItems ( )
protected

Definition at line 641 of file class.ilObjFileBasedLMGUI.php.

References ilObjectGUI\$locator, ilObjectGUI\$requested_ref_id, ilLocatorGUI\addItem(), ILIAS\Repository\ctrl(), and ILIAS\Repository\object().

641  : void
642  {
643  $ilLocator = $this->locator;
644 
645  if (is_object($this->object)) {
646  $ilLocator->addItem(
647  $this->object->getTitle(),
648  $this->ctrl->getLinkTargetByClass("ilinfoscreengui", "showSummary"),
649  "",
651  );
652  }
653  }
addItem(string $a_title, string $a_link, string $a_frame="", int $a_ref_id=0, ?string $type=null)
ilLocatorGUI $locator
+ Here is the call graph for this function:

◆ afterImport()

ilObjFileBasedLMGUI::afterImport ( ilObject  $new_object)
protected

Definition at line 665 of file class.ilObjFileBasedLMGUI.php.

References ILIAS\Repository\ctrl(), ilObject\getRefId(), and ILIAS\Repository\lng().

665  : void
666  {
667  $this->ctrl->setParameter($this, "ref_id", $new_object->getRefId());
668  $this->tpl->setOnScreenMessage('success', $this->lng->txt("object_added"), true);
669  $this->ctrl->redirect($this, "properties");
670  }
+ Here is the call graph for this function:

◆ afterSave()

ilObjFileBasedLMGUI::afterSave ( ilObject  $new_object)
protected

Definition at line 395 of file class.ilObjFileBasedLMGUI.php.

References $valid, ilObject\getTitle(), ILIAS\Repository\lng(), ilFileUtils\recursive_dirscan(), redirectAfterCreation(), and ilObject\update().

Referenced by createFromDirectory().

395  : void
396  {
397  if (!$new_object->getStartFile()) {
398  // try to set start file automatically
399  $files = array();
400  ilFileUtils::recursive_dirscan($new_object->getDataDirectory(), $files);
401  if (isset($files["file"])) {
402  $zip_file = null;
403  if (stripos($new_object->getTitle(), ".zip") !== false) {
404  $zip_file = strtolower($new_object->getTitle());
405  $suffix = strrpos($zip_file, ".");
406  if ($suffix) {
407  $zip_file = substr($zip_file, 0, $suffix);
408  }
409  }
410  $valid = array("index.htm", "index.html", "start.htm", "start.html");
411  foreach ($files["file"] as $idx => $file) {
412  $chk_file = null;
413  if (stripos($file, ".htm") !== false) {
414  $chk_file = strtolower($file);
415  $suffix = strrpos($chk_file, ".");
416  if ($suffix) {
417  $chk_file = substr($chk_file, 0, $suffix);
418  }
419  }
420  if (in_array($file, $valid) ||
421  ($chk_file && $zip_file && $chk_file == $zip_file)) {
422  $new_object->setStartFile(str_replace($new_object->getDataDirectory() . "/", "", $files["path"][$idx]) . $file);
423  $new_object->update();
424  break;
425  }
426  }
427  }
428  }
429 
430  // always send a message
431  $this->tpl->setOnScreenMessage('success', $this->lng->txt("object_added"), true);
432  $this->object = $new_object;
433  $this->redirectAfterCreation();
434  }
$valid
static recursive_dirscan(string $dir, array &$arr)
Recursively scans a given directory and writes path and filename into referenced array.
+ Here is the call graph for this function:
+ Here is the caller graph for this function:

◆ cancel()

ilObjFileBasedLMGUI::cancel ( )

Definition at line 390 of file class.ilObjFileBasedLMGUI.php.

References ilObjectGUI\cancelObject().

390  : void
391  {
392  $this->cancelObject();
393  }
cancelObject()
cancel action and go back to previous page
+ Here is the call graph for this function:

◆ cancelCreationObject()

ilObjFileBasedLMGUI::cancelCreationObject ( )
final

Definition at line 224 of file class.ilObjFileBasedLMGUI.php.

References ilObjectGUI\$ctrl, and ilCtrl\redirectByClass().

224  : void
225  {
226  $ilCtrl = $this->ctrl;
227 
228  $ilCtrl->redirectByClass("ilrepositorygui", "frameset");
229  }
redirectByClass( $a_class, string $a_cmd=null, string $a_anchor=null, bool $is_async=false)
+ Here is the call graph for this function:

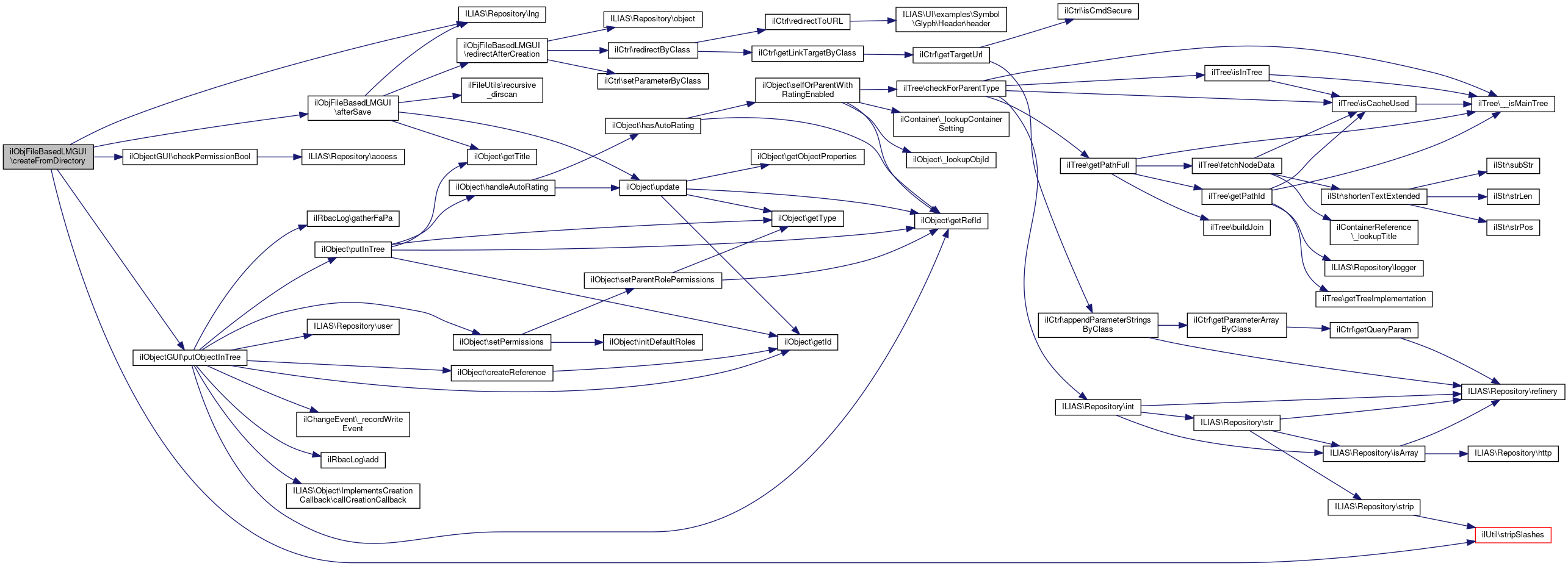
◆ createFromDirectory()

ilObjFileBasedLMGUI::createFromDirectory ( string  $a_dir)

Definition at line 672 of file class.ilObjFileBasedLMGUI.php.

References $filename, afterSave(), ilObjectGUI\checkPermissionBool(), ILIAS\Repository\lng(), ilObjectGUI\putObjectInTree(), and ilUtil\stripSlashes().

Referenced by importFileObject().

672  : void
673  {
674  if ($a_dir === "" || !$this->checkPermissionBool("create", "", "htlm")) {
675  throw new ilPermissionException($this->lng->txt("no_create_permission"));
676  }
677 
678  // create instance
679  $newObj = new ilObjFileBasedLM();
680  $filename = ilUtil::stripSlashes($_FILES["importfile"]["name"]);
681  $newObj->setTitle($filename);
682  $newObj->setDescription("");
683  $newObj->create();
684  $newObj->populateByDirectoy($a_dir, $filename);
685  $this->putObjectInTree($newObj);
686 
687  $this->afterSave($newObj);
688  }
static stripSlashes(string $a_str, bool $a_strip_html=true, string $a_allow="")
This file is part of ILIAS, a powerful learning management system published by ILIAS open source e-Le...
afterSave(ilObject $new_object)
This file is part of ILIAS, a powerful learning management system published by ILIAS open source e-Le...
$filename
Definition: buildRTE.php:78
checkPermissionBool(string $perm, string $cmd="", string $type="", ?int $ref_id=null)
putObjectInTree(ilObject $obj, int $parent_node_id=null)
Add object to tree at given position.
+ Here is the call graph for this function:
+ Here is the caller graph for this function:

◆ edit()

ilObjFileBasedLMGUI::edit ( )

Definition at line 384 of file class.ilObjFileBasedLMGUI.php.

References editObject(), and ilObjectGUI\prepareOutput().

384  : void
385  {
386  $this->prepareOutput();
387  $this->editObject();
388  }
prepareOutput(bool $show_sub_objects=true)
+ Here is the call graph for this function:

◆ editObject()

ilObjFileBasedLMGUI::editObject ( )

Definition at line 377 of file class.ilObjFileBasedLMGUI.php.

References ILIAS\Repository\lng().

Referenced by edit().

377  : void
378  {
379  if (!$this->rbac_system->checkAccess("visible,write", $this->object->getRefId())) {
380  throw new ilPermissionException($this->lng->txt("permission_denied"));
381  }
382  }
This file is part of ILIAS, a powerful learning management system published by ILIAS open source e-Le...
+ Here is the call graph for this function:
+ Here is the caller graph for this function:

◆ executeCommand()

ilObjFileBasedLMGUI::executeCommand ( )

Definition at line 74 of file class.ilObjFileBasedLMGUI.php.

References $tabs, ilObjectGUI\$user, ilFileSystemGUI\activateLabels(), ilObjectGUI\addHeaderAction(), ilObjectGUI\checkPermission(), ILIAS\Repository\ctrl(), ilObjectGUI\getCreationMode(), ilCommonActionDispatcherGUI\getInstanceFromAjaxCall(), getTemplate(), ILIAS\Repository\lng(), ilLearningProgressBaseGUI\LP_CONTEXT_REPOSITORY, ILIAS\Repository\object(), ilObjectGUI\prepareOutput(), ilObjectGUI\setLocator(), setTabs(), and showInfoScreen().

74  : void
75  {
76  $ilUser = $this->user;
77  $ilTabs = $this->tabs;
78 
79  $next_class = $this->ctrl->getNextClass($this);
80  $cmd = $this->ctrl->getCmd();
81 
82  if (
83  $this->getCreationMode() === true ||
84  strtolower($this->lm_request->getBaseClass()) === "iladministrationgui"
85  ) {
86  $this->prepareOutput();
87  } elseif (!in_array($cmd, array("", "framset")) || $next_class != "") {
88  $this->getTemplate();
89  $this->setLocator();
90  $this->setTabs();
91  }
92 
93  switch ($next_class) {
94  case 'ilobjectmetadatagui':
95  $this->checkPermission("write");
96  $ilTabs->activateTab('id_meta_data');
97  $md_gui = new ilObjectMetaDataGUI($this->object);
98  $this->ctrl->forwardCommand($md_gui);
99  break;
100 
101  case "ilfilesystemgui":
102  $this->checkPermission("write");
103  $ilTabs->activateTab('id_list_files');
104  $fs_gui = new ilFileSystemGUI($this->object->getDataDirectory());
105  $fs_gui->activateLabels(true, $this->lng->txt("cont_purpose"));
106  $fs_gui->setUseUploadDirectory(true);
107  $fs_gui->setTableId("htlmfs" . $this->object->getId());
108  if ($this->object->getStartFile() !== "") {
109  $fs_gui->labelFile(
110  (string) $this->object->getStartFile(),
111  $this->lng->txt("cont_startfile")
112  );
113  }
114  $fs_gui->addCommand($this, "setStartFile", $this->lng->txt("cont_set_start_file"));
115 
116  $this->ctrl->forwardCommand($fs_gui);
117 
118  // try to set start file automatically
119  /* this does not work anymore, see #33348
120  if (!ilObjFileBasedLMAccess::_determineStartUrl($this->object->getId())) {
121  $do_update = false;
122 
123  $pcommand = $fs_gui->getLastPerformedCommand();
124  $last_cmd = $pcommand["cmd"] ?? "";
125  $valid = array("index.htm", "index.html", "start.htm", "start.html");
126  if ($last_cmd === "create_file") {
127  $file = strtolower(basename($pcommand["name"]));
128  if (in_array($file, $valid)) {
129  $this->object->setStartFile($pcommand["name"]);
130  $do_update = $pcommand["name"];
131  }
132  } elseif ($last_cmd === "unzip_file") {
133  $zip_file = strtolower(basename($pcommand["name"]));
134  $suffix = strrpos($zip_file, ".");
135  if ($suffix) {
136  $zip_file = substr($zip_file, 0, $suffix);
137  }
138  foreach ($pcommand["added"] as $file) {
139  $chk_file = null;
140  if (stripos($file, ".htm") !== false) {
141  $chk_file = strtolower(basename($file));
142  $suffix = strrpos($chk_file, ".");
143  if ($suffix) {
144  $chk_file = substr($chk_file, 0, $suffix);
145  }
146  }
147  if (in_array(basename($file), $valid) ||
148  ($zip_file && $chk_file && $chk_file == $zip_file)) {
149  $this->object->setStartFile($file);
150  $do_update = $file;
151  break;
152  }
153  }
154  }
155 
156  if ($do_update) {
157  $this->tpl->setOnScreenMessage('info', sprintf($this->lng->txt("cont_start_file_set_to"), $do_update), true);
158 
159  $this->object->update();
160  $this->ctrl->redirectByClass("ilfilesystemgui", "listFiles");
161  }
162  }*/
163  break;
164 
165  case "ilinfoscreengui":
166  $this->showInfoScreen();
167  break;
168 
169  case "illearningprogressgui":
170  $ilTabs->activateTab('id_learning_progress');
171  $user_id = ($this->lm_request->getUserId() > 0)
172  ? $this->lm_request->getUserId()
173  : $ilUser->getId();
174  $new_gui = new ilLearningProgressGUI(
176  $this->object->getRefId(),
177  $user_id
178  );
179  $this->ctrl->forwardCommand($new_gui);
180  break;
181 
182  case 'ilpermissiongui':
183  $ilTabs->activateTab('id_permissions');
184  $perm_gui = new ilPermissionGUI($this);
185  $ret = $this->ctrl->forwardCommand($perm_gui);
186  break;
187 
188  case "ilexportgui":
189  $ilTabs->activateTab("export");
190  $exp_gui = new ilExportGUI($this);
191  $exp_gui->addFormat("xml");
192  $exp_gui->addFormat("html", "", $this, "exportHTML");
193  $ret = $this->ctrl->forwardCommand($exp_gui);
194  break;
195 
196  case "ilcommonactiondispatchergui":
198  $this->ctrl->forwardCommand($gui);
199  break;
200 
201  default:
202  $cmd = $this->ctrl->getCmd("listFiles");
203  if (
204  $this->getCreationMode() === true ||
205  strtolower($this->lm_request->getBaseClass()) === "iladministrationgui"
206  ) {
207  $cmd .= "Object";
208  }
209  $ret = $this->$cmd();
210  break;
211  }
212 
213  $this->addHeaderAction();
214  }
This file is part of ILIAS, a powerful learning management system published by ILIAS open source e-Le...
activateLabels(bool $a_act, string $a_label_header)
prepareOutput(bool $show_sub_objects=true)
Export User Interface Class.
ILIAS HTMLLearningModule InternalGUIService $gui
New PermissionGUI (extends from old ilPermission2GUI) RBAC related output.
File System Explorer GUI class.
addHeaderAction()
Add header action menu.
This file is part of ILIAS, a powerful learning management system published by ILIAS open source e-Le...
checkPermission(string $perm, string $cmd="", string $type="", ?int $ref_id=null)
static getInstanceFromAjaxCall()
(Re-)Build instance from ajax call
+ Here is the call graph for this function:

◆ exportHTML()

ilObjFileBasedLMGUI::exportHTML ( )

Definition at line 695 of file class.ilObjFileBasedLMGUI.php.

References ilExport\_createExportDirectory(), ilExport\_getExportDirectory(), ilFileUtils\delDir(), IL_INST_ID, ilFileUtils\makeDir(), ILIAS\Repository\object(), ilFileUtils\rCopy(), and ilFileUtils\zip().

695  : void
696  {
698  $this->object->getId(),
699  "html",
700  $this->object->getType()
701  );
702  $export_dir = ilExport::_getExportDirectory(
703  $this->object->getId(),
704  "html",
705  $this->object->getType()
706  );
707 
708  $subdir = $this->object->getType() . "_" . $this->object->getId();
709 
710  $target_dir = $export_dir . "/" . $subdir;
711 
712  ilFileUtils::delDir($target_dir);
713  ilFileUtils::makeDir($target_dir);
714 
715  $source_dir = $this->object->getDataDirectory();
716 
717  ilFileUtils::rCopy($source_dir, $target_dir);
718 
719  // zip it all
720  $date = time();
721  $zip_file = $export_dir . "/" . $date . "__" . IL_INST_ID . "__" .
722  $this->object->getType() . "_" . $this->object->getId() . ".zip";
723  ilFileUtils::zip($target_dir, $zip_file);
724 
725  ilFileUtils::delDir($target_dir);
726  }
const IL_INST_ID
Definition: constants.php:40
static rCopy(string $a_sdir, string $a_tdir, bool $preserveTimeAttributes=false)
Copies content of a directory $a_sdir recursively to a directory $a_tdir.
static _getExportDirectory(int $a_obj_id, string $a_type="xml", string $a_obj_type="", string $a_entity="")
Get export directory for an repository object.
static _createExportDirectory(int $a_obj_id, string $a_export_type="xml", string $a_obj_type="")
static delDir(string $a_dir, bool $a_clean_only=false)
removes a dir and all its content (subdirs and files) recursively
static zip(string $a_dir, string $a_file, bool $compress_content=false)
static makeDir(string $a_dir)
creates a new directory and inherits all filesystem permissions of the parent directory You may pass ...
+ Here is the call graph for this function:

◆ getSettingsFormValues()

ilObjFileBasedLMGUI::getSettingsFormValues ( )

Definition at line 312 of file class.ilObjFileBasedLMGUI.php.

References ilObjFileBasedLMAccess\_determineStartUrl(), ILIAS\Repository\form(), ILIAS\Repository\lng(), and ILIAS\Repository\object().

Referenced by properties().

312  : void
313  {
314  $startfile = ilObjFileBasedLMAccess::_determineStartUrl($this->object->getId());
315 
316  $values = array();
317  $values['cobj_online'] = !$this->object->getOfflineStatus();
318  if ($startfile !== "") {
319  $startfile = basename($startfile);
320  } else {
321  $startfile = $this->lng->txt("no_start_file");
322  }
323 
324  $values["startfile"] = $startfile;
325  $values["title"] = $this->object->getTitle();
326  $values["desc"] = $this->object->getLongDescription();
327  $values["cont_show_info_tab"] = $this->object->isInfoEnabled();
328 
329  $this->form->setValuesByArray($values);
330  }
form( $class_path, string $cmd, string $submit_caption="")
+ Here is the call graph for this function:
+ Here is the caller graph for this function:

◆ getTabs()

ilObjFileBasedLMGUI::getTabs ( )
protected

Definition at line 537 of file class.ilObjFileBasedLMGUI.php.

References ilObjectGUI\$access, $help, ilObjectGUI\$lng, $tabs, ilObjFileBasedLMAccess\_determineStartUrl(), ilLearningProgressAccess\checkAccess(), ILIAS\Repository\ctrl(), ILIAS\Repository\lng(), ILIAS\Repository\object(), ilHelpGUI\setScreenIdComponent(), and ilLanguage\txt().

Referenced by setTabs().

537  : void
538  {
539  $ilAccess = $this->access;
540  $ilTabs = $this->tabs;
541  $lng = $this->lng;
542  $ilHelp = $this->help;
543 
544  $ilHelp->setScreenIdComponent("htlm");
545 
546  if ($ilAccess->checkAccess('write', '', $this->ref_id)) {
547  $ilTabs->addTab(
548  "id_list_files",
549  $lng->txt("cont_list_files"),
550  $this->ctrl->getLinkTargetByClass("ilfilesystemgui", "listFiles")
551  );
552  }
553 
554  if ($ilAccess->checkAccess('visible', '', $this->ref_id) && $this->object->isInfoEnabled()) {
555  $ilTabs->addTab(
556  "id_info",
557  $lng->txt("info_short"),
558  $this->ctrl->getLinkTargetByClass(array("ilobjfilebasedlmgui", "ilinfoscreengui"), "showSummary")
559  );
560  }
561 
562  if ($ilAccess->checkAccess('write', '', $this->ref_id)) {
563  $ilTabs->addTab(
564  "id_settings",
565  $lng->txt("settings"),
566  $this->ctrl->getLinkTarget($this, "properties")
567  );
568  }
569 
570  if (ilLearningProgressAccess::checkAccess($this->object->getRefId())) {
571  $ilTabs->addTab(
572  "id_learning_progress",
573  $lng->txt("learning_progress"),
574  $this->ctrl->getLinkTargetByClass(array('ilobjfilebasedlmgui','illearningprogressgui'), '')
575  );
576  }
577 
578  if ($ilAccess->checkAccess('write', '', $this->ref_id)) {
579  $mdgui = new ilObjectMetaDataGUI($this->object);
580  $mdtab = $mdgui->getTab();
581  if ($mdtab) {
582  $ilTabs->addTab(
583  "id_meta_data",
584  $lng->txt("meta_data"),
585  $mdtab
586  );
587  }
588  }
589 
590 
591  // export
592  if ($ilAccess->checkAccess("write", "", $this->object->getRefId())) {
593  $ilTabs->addTab(
594  "export",
595  $lng->txt("export"),
596  $this->ctrl->getLinkTargetByClass("ilexportgui", "")
597  );
598  }
599 
600  if ($ilAccess->checkAccess('edit_permission', '', $this->object->getRefId())) {
601  $ilTabs->addTab(
602  "id_permissions",
603  $lng->txt("perm_settings"),
604  $this->ctrl->getLinkTargetByClass(array(get_class($this),'ilpermissiongui'), "perm")
605  );
606  }
607 
608  $startfile = ilObjFileBasedLMAccess::_determineStartUrl($this->object->getId());
609  if ($startfile !== "" && $ilAccess->checkAccess('read', '', $this->ref_id)) {
610  $ilTabs->addNonTabbedLink(
611  "presentation_view",
612  $this->lng->txt("glo_presentation_view"),
613  "ilias.php?baseClass=ilHTLMPresentationGUI&ref_id=" . $this->object->getRefId(),
614  "_blank"
615  );
616  }
617  }
This file is part of ILIAS, a powerful learning management system published by ILIAS open source e-Le...
txt(string $a_topic, string $a_default_lang_fallback_mod="")
gets the text for a given topic if the topic is not in the list, the topic itself with "-" will be re...
static checkAccess(int $a_ref_id, bool $a_allow_only_read=true)
check access to learning progress
ilLanguage $lng
setScreenIdComponent(string $a_comp)
ilAccessHandler $access
+ Here is the call graph for this function:
+ Here is the caller graph for this function:

◆ getTemplate()

ilObjFileBasedLMGUI::getTemplate ( )

Definition at line 451 of file class.ilObjFileBasedLMGUI.php.

Referenced by executeCommand().

451  : void
452  {
453  $this->tpl->loadStandardTemplate();
454  }
+ Here is the caller graph for this function:

◆ importFileObject()

ilObjFileBasedLMGUI::importFileObject ( int  $parent_id = null)
protected

Definition at line 655 of file class.ilObjFileBasedLMGUI.php.

References Vendor\Package\$e, createFromDirectory(), and ilManifestFileNotFoundImportException\getTmpDir().

655  : void
656  {
657  try {
658  parent::importFileObject();
660  // since there is no manifest xml we assume that this is an HTML export file
661  $this->createFromDirectory($e->getTmpDir());
662  }
663  }
This file is part of ILIAS, a powerful learning management system published by ILIAS open source e-Le...
+ Here is the call graph for this function:

◆ infoScreen()

ilObjFileBasedLMGUI::infoScreen ( )

this one is called from the info button in the repository

Definition at line 482 of file class.ilObjFileBasedLMGUI.php.

References ILIAS\Repository\ctrl(), and showInfoScreen().

482  : void
483  {
484  $this->ctrl->setCmd("showSummary");
485  $this->ctrl->setCmdClass("ilinfoscreengui");
486  $this->showInfoScreen();
487  }
+ Here is the call graph for this function:

◆ initCreationForms()

ilObjFileBasedLMGUI::initCreationForms ( string  $new_type)
protected

Definition at line 216 of file class.ilObjFileBasedLMGUI.php.

References ilObjectGUI\initCreateForm(), and ilObjectGUI\initImportForm().

216  : array
217  {
218  return [
219  self::CFORM_NEW => $this->initCreateForm($new_type),
220  self::CFORM_IMPORT => $this->initImportForm($new_type)
221  ];
222  }
initImportForm(string $new_type)
initCreateForm(string $new_type)
+ Here is the call graph for this function:

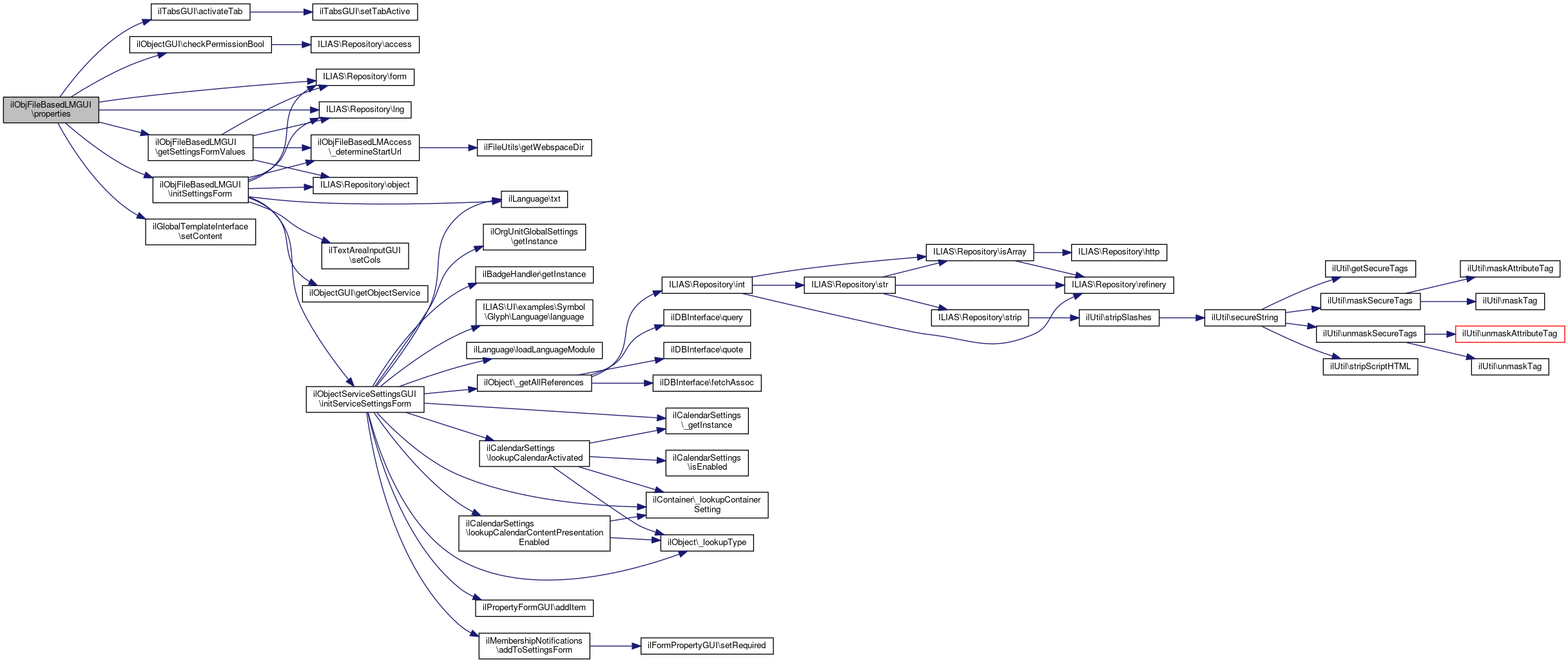
◆ initSettingsForm()

ilObjFileBasedLMGUI::initSettingsForm ( )

Definition at line 247 of file class.ilObjFileBasedLMGUI.php.

References ilObjectGUI\$ctrl, $form, ilObjectGUI\$lng, ilObjFileBasedLMAccess\_determineStartUrl(), ILIAS\Repository\form(), ilObjectGUI\getObjectService(), ilObjectServiceSettingsGUI\INFO_TAB_VISIBILITY, ilObjectServiceSettingsGUI\initServiceSettingsForm(), ILIAS\Repository\lng(), ILIAS\Repository\object(), ilTextAreaInputGUI\setCols(), ilObject\TITLE_LENGTH, and ilLanguage\txt().

Referenced by properties(), and saveProperties().

247  : void
248  {
249  $obj_service = $this->getObjectService();
250  $lng = $this->lng;
251  $ilCtrl = $this->ctrl;
252 
253  $this->form = new ilPropertyFormGUI();
254 
255  // title
256  $ti = new ilTextInputGUI($this->lng->txt("title"), "title");
257  $ti->setSize(min(40, ilObject::TITLE_LENGTH));
258  $ti->setMaxLength(ilObject::TITLE_LENGTH);
259  $ti->setRequired(true);
260  $this->form->addItem($ti);
261 
262  // description
263  $ta = new ilTextAreaInputGUI($this->lng->txt("description"), "desc");
264  $ta->setCols(40);
265  $ta->setRows(2);
266  $this->form->addItem($ta);
267 
268  // online
269  $cb = new ilCheckboxInputGUI($lng->txt("cont_online"), "cobj_online");
270  $cb->setOptionTitle($lng->txt(""));
271  $cb->setValue("y");
272  $this->form->addItem($cb);
273 
274  // startfile
275  $startfile = ilObjFileBasedLMAccess::_determineStartUrl($this->object->getId());
276 
277  $ne = new ilNonEditableValueGUI($lng->txt("cont_startfile"), "");
278  if ($startfile !== "") {
279  $ne->setValue(basename($startfile));
280  } else {
281  $ne->setValue(basename($this->lng->txt("no_start_file")));
282  }
283  $this->form->addItem($ne);
284 
285  $pres = new ilFormSectionHeaderGUI();
286  $pres->setTitle($this->lng->txt('obj_presentation'));
287  $this->form->addItem($pres);
288 
289  // tile image
290  $obj_service->commonSettings()->legacyForm($this->form, $this->object)->addTileImage();
291 
292  $this->form->addCommandButton("saveProperties", $lng->txt("save"));
293  $this->form->addCommandButton("toFilesystem", $lng->txt("cont_set_start_file"));
294 
295  $this->form->setTitle($lng->txt("cont_lm_properties"));
296  $this->form->setFormAction($ilCtrl->getFormAction($this, "saveProperties"));
297 
298  // additional features
299  $section = new ilFormSectionHeaderGUI();
300  $section->setTitle($this->lng->txt('obj_features'));
301  $this->form->addItem($section);
302 
304  $this->object->getId(),
305  $this->form,
306  [
308  ]
309  );
310  }
txt(string $a_topic, string $a_default_lang_fallback_mod="")
gets the text for a given topic if the topic is not in the list, the topic itself with "-" will be re...
const TITLE_LENGTH
ilLanguage $lng
static initServiceSettingsForm(int $obj_id, ilPropertyFormGUI $form, array $services)
form( $class_path, string $cmd, string $submit_caption="")
This class represents a text area property in a property form.
+ Here is the call graph for this function:
+ Here is the caller graph for this function:

◆ learningProgress()

ilObjFileBasedLMGUI::learningProgress ( )

Definition at line 736 of file class.ilObjFileBasedLMGUI.php.

References ILIAS\Repository\ctrl().

736  : void
737  {
738  $this->ctrl->redirectByClass("illearningprogressgui", "");
739  }
+ Here is the call graph for this function:

◆ properties()

ilObjFileBasedLMGUI::properties ( )

Definition at line 231 of file class.ilObjFileBasedLMGUI.php.

References $tabs, ilObjectGUI\$tpl, ilTabsGUI\activateTab(), ilObjectGUI\checkPermissionBool(), ILIAS\Repository\form(), getSettingsFormValues(), initSettingsForm(), ILIAS\Repository\lng(), and ilGlobalTemplateInterface\setContent().

231  : void
232  {
233  if (!$this->checkPermissionBool("write")) {
234  $this->error->raiseError($this->lng->txt("permission_denied"), $this->error->MESSAGE);
235  }
236 
237  $tpl = $this->tpl;
238  $ilTabs = $this->tabs;
239 
240  $ilTabs->activateTab("id_settings");
241 
242  $this->initSettingsForm();
243  $this->getSettingsFormValues();
244  $tpl->setContent($this->form->getHTML());
245  }
ilGlobalTemplateInterface $tpl
setContent(string $a_html)
Sets content for standard template.
checkPermissionBool(string $perm, string $cmd="", string $type="", ?int $ref_id=null)
activateTab(string $a_id)
form( $class_path, string $cmd, string $submit_caption="")
+ Here is the call graph for this function:

◆ redirectAfterCreation()

ilObjFileBasedLMGUI::redirectAfterCreation ( )

Definition at line 728 of file class.ilObjFileBasedLMGUI.php.

References ilObjectGUI\$ctrl, ILIAS\Repository\object(), ilCtrl\redirectByClass(), and ilCtrl\setParameterByClass().

Referenced by afterSave().

728  : void
729  {
730  $ctrl = $this->ctrl;
731  $ctrl->setParameterByClass("ilObjFileBasedLMGUI", "ref_id", $this->object->getRefId());
732  $ctrl->redirectByClass(["ilrepositorygui", "ilObjFileBasedLMGUI"], "properties");
733  }
redirectByClass( $a_class, string $a_cmd=null, string $a_anchor=null, bool $is_async=false)
setParameterByClass(string $a_class, string $a_parameter, $a_value)
+ Here is the call graph for this function:
+ Here is the caller graph for this function:

◆ redrawHeaderAction()

ilObjFileBasedLMGUI::redrawHeaderAction ( )

Definition at line 741 of file class.ilObjFileBasedLMGUI.php.

References ilObjectGUI\redrawHeaderActionObject().

741  : void
742  {
743  $this->redrawHeaderActionObject();
744  }
redrawHeaderActionObject()
Ajax call: redraw action header only.
+ Here is the call graph for this function:

◆ saveProperties()

ilObjFileBasedLMGUI::saveProperties ( )

Definition at line 338 of file class.ilObjFileBasedLMGUI.php.

References $form, $tabs, ilObjectGUI\$tpl, ilObjectGUI\checkPermissionBool(), ILIAS\Repository\ctrl(), ILIAS\Repository\form(), ilObjectGUI\getObjectService(), ilObjectServiceSettingsGUI\INFO_TAB_VISIBILITY, initSettingsForm(), ILIAS\Repository\lng(), ILIAS\Repository\object(), ilGlobalTemplateInterface\setContent(), and ilObjectServiceSettingsGUI\updateServiceSettingsForm().

338  : void
339  {
340  if (!$this->checkPermissionBool("write")) {
341  $this->error->raiseError($this->lng->txt("permission_denied"), $this->error->MESSAGE);
342  }
343 
344  $tpl = $this->tpl;
345  $ilTabs = $this->tabs;
346  $obj_service = $this->getObjectService();
347 
348  $this->initSettingsForm();
349  if ($this->form->checkInput()) {
350  $this->object->setTitle($this->form->getInput("title"));
351  $this->object->setDescription($this->form->getInput("desc"));
352  $this->object->setOfflineStatus(!(bool) $this->form->getInput("cobj_online"));
353 
354  $this->object->update();
355 
356  // tile image
357  $obj_service->commonSettings()->legacyForm($this->form, $this->object)->saveTileImage();
358 
359  // services
361  $this->object->getId(),
362  $this->form,
363  array(
365  )
366  );
367 
368  $this->tpl->setOnScreenMessage('success', $this->lng->txt("msg_obj_modified"), true);
369  $this->ctrl->redirect($this, "properties");
370  }
371 
372  $ilTabs->activateTab("id_settings");
373  $this->form->setValuesByPost();
374  $tpl->setContent($this->form->getHTML());
375  }
static updateServiceSettingsForm(int $obj_id, ilPropertyFormGUI $form, array $services)
ilGlobalTemplateInterface $tpl
setContent(string $a_html)
Sets content for standard template.
checkPermissionBool(string $perm, string $cmd="", string $type="", ?int $ref_id=null)
form( $class_path, string $cmd, string $submit_caption="")
+ Here is the call graph for this function:

◆ setStartFile()

ilObjFileBasedLMGUI::setStartFile ( string  $a_file)

Definition at line 441 of file class.ilObjFileBasedLMGUI.php.

References ilObjectGUI\checkPermissionBool(), ILIAS\Repository\ctrl(), and ILIAS\Repository\lng().

441  : void
442  {
443  if (!$this->checkPermissionBool("write")) {
444  $this->error->raiseError($this->lng->txt("permission_denied"), $this->error->MESSAGE);
445  }
446  $this->object->setStartFile($a_file);
447  $this->object->update();
448  $this->ctrl->redirectByClass("ilfilesystemgui", "listFiles");
449  }
checkPermissionBool(string $perm, string $cmd="", string $type="", ?int $ref_id=null)
+ Here is the call graph for this function:

◆ setTabs()

ilObjFileBasedLMGUI::setTabs ( )
protected

Definition at line 531 of file class.ilObjFileBasedLMGUI.php.

References getTabs(), and ilObjectGUI\setTitleAndDescription().

Referenced by executeCommand().

531  : void
532  {
533  $this->getTabs();
534  $this->setTitleAndDescription();
535  }
+ Here is the call graph for this function:
+ Here is the caller graph for this function:

◆ showInfoScreen()

ilObjFileBasedLMGUI::showInfoScreen ( )

Definition at line 489 of file class.ilObjFileBasedLMGUI.php.

References ilObjectGUI\$access, $tabs, ilObjectGUI\$toolbar, ilTabsGUI\activateTab(), ILIAS\Repository\ctrl(), ILIAS\Repository\lng(), and ILIAS\Repository\object().

Referenced by executeCommand(), and infoScreen().

489  : void
490  {
491  $ilToolbar = $this->toolbar;
492  $ilAccess = $this->access;
493  $ilTabs = $this->tabs;
494 
495  $ilTabs->activateTab('id_info');
496 
497  $this->lng->loadLanguageModule("meta");
498 
499  $info = new ilInfoScreenGUI($this);
500  $info->enablePrivateNotes();
501  $info->enableLearningProgress();
502 
503  $info->enableNews();
504  if ($ilAccess->checkAccess("write", "", $this->requested_ref_id)) {
505  $info->enableNewsEditing();
506 
507  $news_set = new ilSetting("news");
508  $enable_internal_rss = $news_set->get("enable_rss_for_internal");
509  if ($enable_internal_rss) {
510  $info->setBlockProperty("news", "settings", true);
511  }
512  }
513 
514  // add read / back button
515  if ($ilAccess->checkAccess("read", "", $this->requested_ref_id)) {
516  // #15127
517  $this->gui->link(
518  $this->lng->txt("view"),
519  "ilias.php?baseClass=ilHTLMPresentationGUI&ref_id=" . $this->object->getRefId(),
520  true
521  )->primary()->toToolbar();
522  }
523 
524  // show standard meta data section
525  $info->addMetaDataSections($this->object->getId(), 0, $this->object->getType());
526 
527  // forward the command
528  $this->ctrl->forwardCommand($info);
529  }
Class ilInfoScreenGUI.
ilToolbarGUI $toolbar
activateTab(string $a_id)
ilAccessHandler $access
+ Here is the call graph for this function:
+ Here is the caller graph for this function:

◆ showLearningModule()

ilObjFileBasedLMGUI::showLearningModule ( )

Definition at line 456 of file class.ilObjFileBasedLMGUI.php.

References ilObjectGUI\$user, ilObjFileBasedLMAccess\_determineStartUrl(), ilLearningProgress\_tracProgress(), ilLPStatusWrapper\_updateStatus(), ANONYMOUS_USER_ID, ILIAS\Repository\object(), ilUtil\redirect(), and ilWACSignedPath\signFolderOfStartFile().

456  : void
457  {
458  $ilUser = $this->user;
459 
460  // #9483
461  if ($ilUser->getId() !== ANONYMOUS_USER_ID) {
463  $ilUser->getId(),
464  $this->object->getId(),
465  $this->object->getRefId(),
466  "htlm"
467  );
468 
469  ilLPStatusWrapper::_updateStatus($this->object->getId(), $ilUser->getId());
470  }
471 
472  $startfile = ilObjFileBasedLMAccess::_determineStartUrl($this->object->getId());
474  if ($startfile !== "") {
475  ilUtil::redirect($startfile);
476  }
477  }
const ANONYMOUS_USER_ID
Definition: constants.php:27
static _tracProgress(int $a_user_id, int $a_obj_id, int $a_ref_id, string $a_obj_type='')
static signFolderOfStartFile(string $start_file_path)
static redirect(string $a_script)
static _updateStatus(int $a_obj_id, int $a_usr_id, ?object $a_obj=null, bool $a_percentage=false, bool $a_force_raise=false)
+ Here is the call graph for this function:

◆ toFilesystem()

ilObjFileBasedLMGUI::toFilesystem ( )

Definition at line 332 of file class.ilObjFileBasedLMGUI.php.

References ilObjectGUI\$ctrl, and ilCtrl\redirectByClass().

332  : void
333  {
334  $ilCtrl = $this->ctrl;
335  $ilCtrl->redirectByClass("ilfilesystemgui", "listFiles");
336  }
redirectByClass( $a_class, string $a_cmd=null, string $a_anchor=null, bool $is_async=false)
+ Here is the call graph for this function:

◆ update()

ilObjFileBasedLMGUI::update ( )

Definition at line 436 of file class.ilObjFileBasedLMGUI.php.

References ilObjectGUI\updateObject().

436  : void
437  {
438  $this->updateObject();
439  }
updateObject()
updates object entry in object_data
+ Here is the call graph for this function:

Field Documentation

◆ $form

ilPropertyFormGUI ilObjFileBasedLMGUI::$form
protected

Definition at line 32 of file class.ilObjFileBasedLMGUI.php.

Referenced by initSettingsForm(), and saveProperties().

◆ $gui

ILIAS HTMLLearningModule InternalGUIService ilObjFileBasedLMGUI::$gui
protected

Definition at line 30 of file class.ilObjFileBasedLMGUI.php.

◆ $help

ilHelpGUI ilObjFileBasedLMGUI::$help
protected

Definition at line 34 of file class.ilObjFileBasedLMGUI.php.

Referenced by getTabs().

◆ $lm_request

StandardGUIRequest ilObjFileBasedLMGUI::$lm_request
protected

Definition at line 31 of file class.ilObjFileBasedLMGUI.php.

◆ $output_prepared

bool ilObjFileBasedLMGUI::$output_prepared

Definition at line 35 of file class.ilObjFileBasedLMGUI.php.

◆ $tabs

ilTabsGUI ilObjFileBasedLMGUI::$tabs
protected

The documentation for this class was generated from the following file: