ILIAS  release_10 Revision v10.1-43-ga1241a92c2f
ilTestPlayerAbstractGUI Class Reference
+ Inheritance diagram for ilTestPlayerAbstractGUI:
+ Collaboration diagram for ilTestPlayerAbstractGUI:

Public Member Functions

 __construct (ilObjTest $object)
 
 executeCommand ()
 
 saveTagsCmd ()
 Save tags for tagging gui. More...
 
 updateWorkingTime ()
 updates working time and stores state saveresult to see if question has to be stored or not More...
 
 removeIntermediateSolution ()
 
 saveQuestionSolution (bool $authorized=true, bool $force=false)
 
 suspendTestCmd ()
 
 isMaxProcessingTimeReached ()
 
 setAnonymousIdCmd ()
 Sets a session variable with the test access code for an anonymous test user. More...
 
 getLockParameter ()
 
 displayAccessCodeCmd ()
 
 accessCodeConfirmedCmd ()
 
 handleUserSettings ()
 Handles some form parameters on starting and resuming a test. More...
 
 redirectAfterAutosaveCmd ()
 Redirect the user after an automatic save when the time limit is reached. More...
 
 redirectAfterQuestionListCmd ()
 
 autosaveCmd ()
 Automatically save a user answer while working on the test (called repeatedly by asynchronous posts in configured autosave interval) More...
 
 autosaveOnTimeLimitCmd ()
 Automatically save a user answer when the limited duration of a test run is reached (called by synchronous form submit when the remaining time count down reaches zero) More...
 
 finishTestCmd ()
 
 buildFinishTestModal ()
 
 redirectBackCmd ()
 
 showFinalStatementCmd ()
 
 isTestAccessible ()
 test accessible returns true if the user can perform the test More...
 
 isNrOfTriesReached ()
 nr of tries exceeded More...
 
 endingTimeReached ()
 handle endingTimeReached More...
 
 max_processing_time_reached ()
 Outputs a message when the maximum processing time is reached. More...
 
 confirmSubmitAnswers ()
 confirm submit results if confirm then results are submitted and the screen will be redirected to the startpage of the test public More...
 
 checkWorkingTimeCmd ()
 This is asynchronously called by tpl.workingtime.js to check for changes in the user's processing time for a test. More...
 
 outQuestionSummaryCmd ()
 Output of a summary of all test questions for test participants. More...
 
 backFromFinishingCmd ()
 
 outCorrectSolution ()
 Creates an output of the solution of an answer compared to the correct solution. More...
 
 showListOfAnswers ($active_id, $pass=null, $top_data="", $bottom_data="")
 Creates an output of the list of answers for a test participant during the test (only the actual pass will be shown) More...
 
 getContentBlockName ()
 Returns the name of the current content block (depends on the kiosk mode setting) More...
 
 outUserResultsOverviewCmd ()
 
- Public Member Functions inherited from ilTestServiceGUI
 isContextResultPresentation ()
 
 setContextResultPresentation (bool $contextResultPresentation)
 
 setParticipantData (ilTestParticipantData $participantData)
 
 getParticipantData ()
 
 getPassOverviewTableData (ilTestSession $test_session, array $passes, bool $with_results)
 
 setObjectiveOrientedContainer (ilTestObjectiveOrientedContainer $objective_oriented_container)
 
 getObjectiveOrientedContainer ()
 
 executeCommand ()
 execute command More...
 
 buildPassOverviewTableGUI (ilTestEvaluationGUI $target_gui)
 
 getPassListOfAnswers (&$result_array, $active_id, $pass, $show_solutions=false, $only_answered_questions=false, $show_question_only=false, $show_reached_points=false, $anchorNav=false, ilTestQuestionRelatedObjectivesList $objectives_list=null, ResultsTitlesBuilder $testResultHeaderLabelBuilder=null)
 Returns the list of answers of a users test pass. More...
 
 getResultsSignature ()
 Returns HTML code for a signature field. More...
 
 getAdditionalUsrDataHtmlAndPopulateWindowTitle ($testSession, $active_id, $overwrite_anonymity=false)
 Returns the user data for a test results output. More...
 
 getCorrectSolutionOutput ($question_id, $active_id, $pass, ilTestQuestionRelatedObjectivesList $objectives_list=null)
 Returns an output of the solution to an answer compared to the correct solution. More...
 
 getObject ()
 

Data Fields

const PRESENTATION_MODE_VIEW = 'view'
 
const PRESENTATION_MODE_EDIT = 'edit'
 
const FIXED_SHUFFLER_SEED_MIN_LENGTH = 8
 
bool $max_processing_time_reached
 
bool $ending_time_reached
 
int $ref_id
 
const FOLLOWUP_QST_LOCKS_PREVENT_CONFIRMATION_PARAM = 'followup_qst_locks_prevent_confirmation'
 

Protected Member Functions

 buildTestPassQuestionList ()
 
 populateQuestionOptionalMessage ()
 
 checkReadAccess ()
 
 checkTestExecutable ()
 
 checkTestSessionUser (ilTestSession $test_session)
 
 ensureExistingTestSession (ilTestSession $test_session)
 
 initProcessLocker ($activeId)
 
 canSaveResult ()
 
 determineInlineScoreDisplay ()
 
 populateTestNavigationToolbar (ilTestNavigationToolbarGUI $toolbar_gui)
 
 populateQuestionNavigation ($sequence_element, $primary_next)
 
 populatePreviousButtons ()
 
 populateNextButtons ($primary_next)
 
 populateLowerNextButtonBlock ($primary_next)
 
 populateUpperNextButtonBlock ($primaryNext)
 
 populateLowerPreviousButtonBlock ()
 
 populateUpperPreviousButtonBlock ()
 
 populateSpecificFeedbackBlock (assQuestionGUI $question_gui)
 
 populateGenericFeedbackBlock (assQuestionGUI $question_gui, $solutionCorrect)
 
 populateScoreBlock ($reachedPoints, $maxPoints)
 
 populateSolutionBlock ($solutionoutput)
 
 populateSyntaxStyleBlock ()
 
 populateContentStyleBlock ()
 
 startPlayerCmd ()
 Start a test for the first time. More...
 
 resumePlayerCmd ()
 
 initTestCmd ()
 Start a test for the first time after a redirect. More...
 
 redirectAfterFinish ()
 
 getCurrentQuestionId ()
 
 detectChangesCmd ()
 Detect changes sent in the background to the server This is called by ajax from ilTestPlayerQuestionEditControl.js It is needed by Java and Flash question and eventually plgin question vtypes. More...
 
 submitIntermediateSolutionCmd ()
 
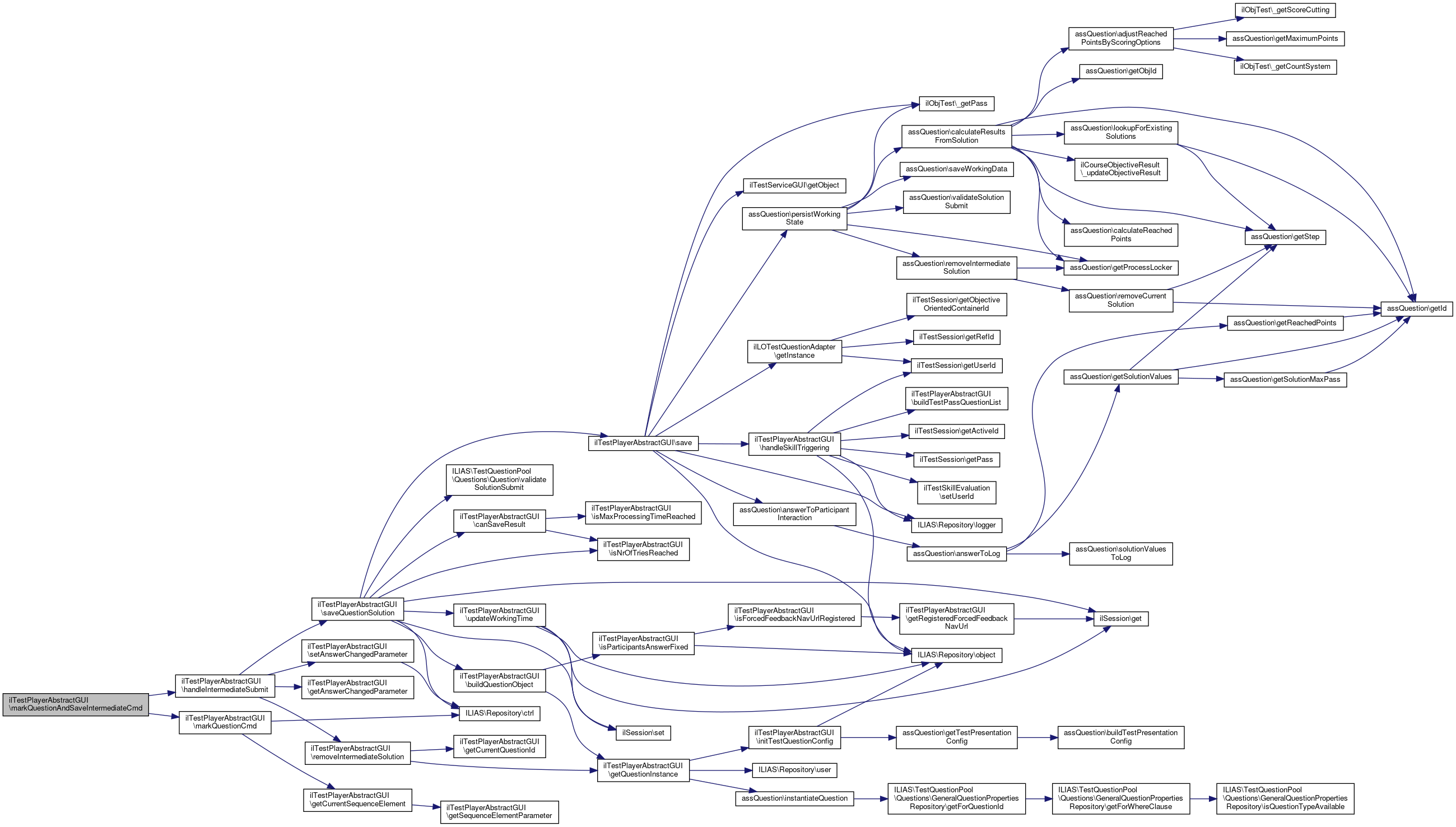
 markQuestionAndSaveIntermediateCmd ()
 
 markQuestionCmd ()
 Set a question solved. More...
 
 unmarkQuestionAndSaveIntermediateCmd ()
 
 unmarkQuestionCmd ()
 Set a question unsolved. More...
 
 performTestPassFinishedTasks (StatusOfAttempt $status_of_attempt)
 
 sendNewPassFinishedNotificationEmailIfActivated (int $active_id, int $pass)
 
 afterTestPassFinishedCmd ()
 
 prepareTestPage ($presentationMode, $sequenceElement, $question_id)
 
 isOptionalQuestionAnsweringConfirmationRequired (int $sequence_key)
 
 isShowingPostponeStatusReguired (int $question_id)
 
 showQuestionViewable (assQuestionGUI $question_gui, string $form_action, bool $is_question_worked_through, bool $instant_response)
 
 showQuestionEditable (assQuestionGUI $question_gui, string $form_action, bool $is_question_worked_through, bool $instant_response)
 
 determineSolutionPassIndex (assQuestionGUI $question_gui)
 
 showQuestionCmd ()
 
 editSolutionCmd ()
 
 submitSolutionCmd ()
 
 revertChangesCmd ()
 
 discardSolutionCmd ()
 
 skipQuestionCmd ()
 
 startTestCmd ()
 
 showSideList ($current_sequence_element)
 
 showRequestedHintListCmd ()
 Go to requested hint list. More...
 
 confirmHintRequestCmd ()
 Go to hint request confirmation. More...
 
 isFirstQuestionInSequence ($sequence_element)
 
 isLastQuestionInSequence ($sequence_element)
 
 handleQuestionActionCmd ()
 
 showInstantResponseCmd ()
 
 nextQuestionCmd ()
 
 previousQuestionCmd ()
 
 prepareSummaryPage ()
 
 initTestPageTemplate ()
 
 handlePasswordProtectionRedirect ()
 
 isParticipantsAnswerFixed ($question_id)
 
 getIntroductionPageButtonLabel ()
 
 initAssessmentSettings ()
 
 handleSkillTriggering (ilTestSession $test_session)
 
 showAnswerOptionalQuestionsConfirmation ()
 
 confirmAnswerOptionalQuestionsCmd ()
 
 cancelAnswerOptionalQuestionsCmd ()
 
 populateHelperGuiContent ($helperGui)
 
 getTestNavigationToolbarGUI ()
 
 buildReadOnlyStateQuestionNavigationGUI ($question_id)
 
 buildEditableStateQuestionNavigationGUI ($question_id)
 
 getFinishTestCommand ()
 
 populateInstantResponseModal (assQuestionGUI $question_gui, $nav_url)
 
 populateInstantResponseBlocks (assQuestionGUI $question_gui, $authorizedSolution)
 
 populateFeedbackBlockHeader ($withFocusAnchor)
 
 populateFeedbackBlockMessage (string $a_message)
 
 getCurrentSequenceElement ()
 
 getSequenceElementParameter ()
 
 getPresentationModeParameter ()
 
 getInstantResponseParameter ()
 
 getNextCommandParameter ()
 
 getNextSequenceParameter ()
 
 getNavigationUrlParameter ()
 
 getAnswerChangedParameter ()
 
 setAnswerChangedParameter (bool $changed=true)
 
 handleIntermediateSubmit ()
 
 saveNavigationPreventConfirmation ()
 
 getQuestionGuiInstance (int $question_id, bool $from_cache=true)
 
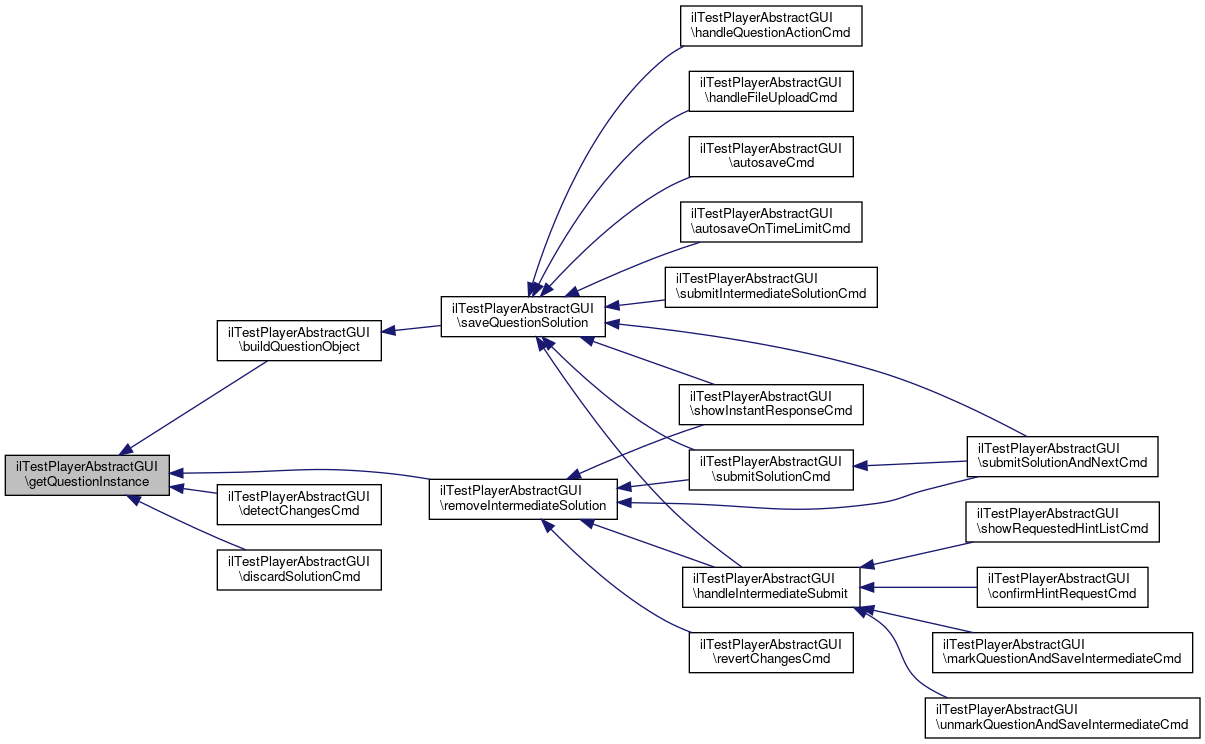
 getQuestionInstance (int $question_id, bool $from_cache=true)
 
 initTestQuestionConfig (assQuestion $question_obj)
 
 handleTearsAndAngerQuestionIsNull (int $question_id, $sequence_element)
 
 populateMessageContent (string $content_html)
 
 populateModals ()
 
 populateDiscardSolutionModal ()
 
 populateNextLocksUnchangedModal ()
 
 populateNextLocksChangedModal ()
 
 setFollowUpQuestionLocksConfirmationPrevented ()
 
 isFollowUpQuestionLocksConfirmationPrevented ()
 
 populateQuestionEditControl (assQuestionGUI $question_gui)
 
 getQuestionsDefaultPresentationMode ()
 
 registerForcedFeedbackNavUrl (string $forced_feedback_nav_url)
 
 getRegisteredForcedFeedbackNavUrl ()
 
 isForcedFeedbackNavUrlRegistered ()
 
 unregisterForcedFeedbackNavUrl ()
 
 handleFileUploadCmd ()
 
 updateLearningProgressOnTestStart ()
 
 submitSolutionAndNextCmd ()
 
 handleQuestionPostponing (int $question_id)
 
 handleCheckTestPassValid (bool $with_redirect=false)
 
 performTearsAndAngerBrokenConfessionChecks ()
 
 generateRandomTestPassForActiveUser ()
 
 adoptUserSolutionsFromPreviousPass ()
 
 handleTearsAndAngerNoObjectiveOrientedQuestion ()
 
 handlePrimaryButton (ilTestNavigationToolbarGUI $navigation_toolbar_gui, int $current_question_id)
 
 getTestPlayerTitle ()
 
- Protected Member Functions inherited from ilTestServiceGUI
 getPassDetailsOverviewTableGUI (array $result_array, int $active_id, int $pass, ilTestServiceGUI $target_gui, string $target_cmd, ilTestQuestionRelatedObjectivesList $objectives_list=null, bool $multiple_objectives_involved=true)
 
 buildPassDetailsOverviewTableGUI (ilTestServiceGUI $target_gui, string $target_cmd)
 
 isGradingMessageRequired ()
 
 getGradingMessageBuilder (int $active_id)
 
 buildQuestionRelatedObjectivesList (ilLOTestQuestionAdapter $objectives_adapter, ilTestQuestionSequence $test_sequence)
 
 populateContent (string $content)
 
 outCorrectSolutionCmd ()
 
 outCorrectSolution ()
 
 populatePassFinishDate (ilTemplate $tpl, ?int $pass_finish_date)
 
 populateExamId (ilTemplate $tpl, int $active_id, int $pass)
 

Protected Attributes

const FINISH_TEST_CMD = 'finishTest'
 
ilTestPasswordChecker $password_checker
 
ilTestProcessLocker $process_locker
 
ilTestSession $test_session = null
 
ilSetting $ass_settings = null
 
ilTestSequence $test_sequence = null
 
ilTestQuestionRelatedObjectivesList $question_related_objectives_list
 
InterruptiveModal $finish_test_modal = null
 
const DISCARD_MODAL = "discard_modal"
 
const LOCKS_CHANGED_MODAL = "locks_changed_modal"
 
const LOCKS_UNCHANGED_MODAL = "locks_unchanged_modal"
 
array $modal_signals = []
 
- Protected Attributes inherited from ilTestServiceGUI
readonly RequestDataCollector $testrequest
 
readonly GeneralQuestionPropertiesRepository $questionrepository
 
readonly TestQuestionsRepository $testquestionsrepository
 
ilTestService $service = null
 
readonly ilDBInterface $db
 
readonly ilLanguage $lng
 
readonly TestLogger $logger
 
readonly ilHelpGUI $help
 
readonly ilRbacSystem $rbac_system
 
ilGlobalTemplateInterface ilTemplate $tpl
 sk 2023-08-01: We need this union type, even if it is wrong! To change this More...
 
readonly ContentStyle $content_style
 
readonly ilErrorHandling $error
 
ilAccess $access
 
readonly HTTPServices $http
 
readonly ilCtrlInterface $ctrl
 
readonly ilToolbarGUI $toolbar
 
readonly ilTabsGUI $tabs
 
readonly ilObjectDataCache $obj_cache
 
readonly ilComponentRepository $component_repository
 
readonly ilObjUser $user
 
readonly ArrayBasedRequestWrapper $post_wrapper
 
readonly ilNavigationHistory $navigation_history
 
readonly Refinery $refinery
 
readonly UIFactory $ui_factory
 
readonly UIRenderer $ui_renderer
 
readonly SkillService $skills_service
 
readonly ilTestShuffler $shuffler
 
readonly ResultsDataFactory $results_data_factory
 
readonly ResultsPresentationFactory $results_presentation_factory
 
readonly ILIAS $ilias
 
readonly ilSetting $settings
 
readonly GlobalScreenServices $global_screen
 
readonly ilTree $tree
 
int $ref_id
 
ilTestSessionFactory $test_session_factory = null
 
ilTestSequenceFactory $test_sequence_factory = null
 
ilTestParticipantData $participantData = null
 
TestResultRepository $test_pass_result_repository
 
ilTestParticipantAccessFilterFactory $participant_access_filter
 

Private Member Functions

 buildQuestionObject ()
 
 save (assQuestion $question_obj, bool $authorized)
 
 buildNextButtonInstance ($primaryNext)
 
 buildPreviousButtonInstance ()
 
 getOnLoadCodeForNavigationButtons (string $target, string $cmd)
 
 outProcessingTime (int $active_id, bool $verbose)
 
 getQuestionFeedbackModalHtml (ilTemplate $tpl, string $nav_url)
 
 isValidSequenceElement ($sequence_element)
 

Private Attributes

array $cached_question_guis = []
 
array $cached_question_objects = []
 

Detailed Description

Constructor & Destructor Documentation

◆ __construct()

ilTestPlayerAbstractGUI::__construct ( ilObjTest  $object)

Definition at line 79 of file class.ilTestPlayerAbstractGUI.php.

References ILIAS\GlobalScreen\Provider\__construct(), ILIAS\Repository\lng(), and ILIAS\Repository\user().

80  {
81  parent::__construct($object);
82  $this->ref_id = $this->testrequest->getRefId();
83  $this->password_checker = new ilTestPasswordChecker($this->rbac_system, $this->user, $this->object, $this->lng);
84  }
__construct(Container $dic, ilPlugin $plugin)
+ Here is the call graph for this function:

Member Function Documentation

◆ accessCodeConfirmedCmd()

ilTestPlayerAbstractGUI::accessCodeConfirmedCmd ( )

Definition at line 835 of file class.ilTestPlayerAbstractGUI.php.

References ILIAS\Repository\ctrl(), and ilTestPlayerCommands\START_TEST.

+ Here is the call graph for this function:

◆ adoptUserSolutionsFromPreviousPass()

ilTestPlayerAbstractGUI::adoptUserSolutionsFromPreviousPass ( )
protected

Definition at line 3174 of file class.ilTestPlayerAbstractGUI.php.

References ILIAS\Repository\user().

Referenced by startTestCmd().

3174  : void
3175  {
3176  $ass_settings = new ilSetting('assessment');
3177 
3178  $userSolutionAdopter = new ilAssQuestionUserSolutionAdopter($this->db, $ass_settings);
3179  $userSolutionAdopter->setUserId($this->user->getId());
3180  $userSolutionAdopter->setActiveId($this->test_session->getActiveId());
3181  $userSolutionAdopter->setTargetPass($this->test_sequence->getPass());
3182  $userSolutionAdopter->setQuestionIds($this->test_sequence->getOptionalQuestions());
3183 
3184  $userSolutionAdopter->perform();
3185  }
+ Here is the call graph for this function:
+ Here is the caller graph for this function:

◆ afterTestPassFinishedCmd()

ilTestPlayerAbstractGUI::afterTestPassFinishedCmd ( )
protected

Definition at line 1080 of file class.ilTestPlayerAbstractGUI.php.

References ILIAS\Repository\ctrl(), ILIAS\Repository\object(), ilUtil\redirect(), ilObjTest\REDIRECT_NONE, redirectBackCmd(), and ilTestPlayerCommands\SHOW_FINAL_STATMENT.

1081  {
1082  // show final statement
1083  if (!$this->testrequest->isset('skipfinalstatement')) {
1084  if ($this->object->getMainSettings()->getFinishingSettings()->getConcludingRemarksEnabled()) {
1085  $this->ctrl->redirect($this, ilTestPlayerCommands::SHOW_FINAL_STATMENT);
1086  }
1087  }
1088 
1089  // redirect after test
1090  $redirection_url = $this->object->getMainSettings()->getFinishingSettings()->getRedirectionUrl();
1091  if (!empty($redirection_url)
1092  && !$this->object->canShowTestResults($this->test_session)
1093  && $this->object->getMainSettings()->getFinishingSettings()->getRedirectionMode() !== ilObjTest::REDIRECT_NONE) {
1094  if ($this->object->isRedirectModeKiosk()) {
1095  if ($this->object->getKioskMode()) {
1096  ilUtil::redirect($redirection_url);
1097  }
1098  } else {
1099  ilUtil::redirect($redirection_url);
1100  }
1101  }
1102 
1103  // default redirect (pass overview when enabled, otherwise testscreen)
1104  $this->redirectBackCmd();
1105  }
const REDIRECT_NONE
static redirect(string $a_script)
+ Here is the call graph for this function:

◆ autosaveCmd()

ilTestPlayerAbstractGUI::autosaveCmd ( )

Automatically save a user answer while working on the test (called repeatedly by asynchronous posts in configured autosave interval)

Definition at line 895 of file class.ilTestPlayerAbstractGUI.php.

References ILIAS\Repository\access(), canSaveResult(), exit, getAnswerChangedParameter(), getCurrentQuestionId(), isParticipantsAnswerFixed(), ILIAS\Repository\lng(), and saveQuestionSolution().

895  : void
896  {
897  if (!$this->access->checkAccess('read', '', $this->ref_id)) {
898  echo $this->lng->txt('autosave_failed') . ': ' . $this->lng->txt('msg_no_perm_read_item');
899  exit;
900  }
901  $test_can_run = $this->object->isExecutable($this->test_session, $this->test_session->getUserId());
902  if (!$test_can_run['executable']) {
903  echo $test_can_run['errormessage'];
904  exit;
905  }
906  if ($this->testrequest->getPostKeys() === []) {
907  echo '';
908  exit;
909  }
910 
911  if (!$this->canSaveResult() || $this->isParticipantsAnswerFixed($this->getCurrentQuestionId())) {
912  echo '-IGNORE-';
913  exit;
914  }
915 
916  if ($this->saveQuestionSolution(!$this->getAnswerChangedParameter(), true)) {
917  echo $this->lng->txt('autosave_success');
918  exit;
919  }
920 
921  echo $this->lng->txt('autosave_failed');
922  exit;
923  }
saveQuestionSolution(bool $authorized=true, bool $force=false)
+ Here is the call graph for this function:

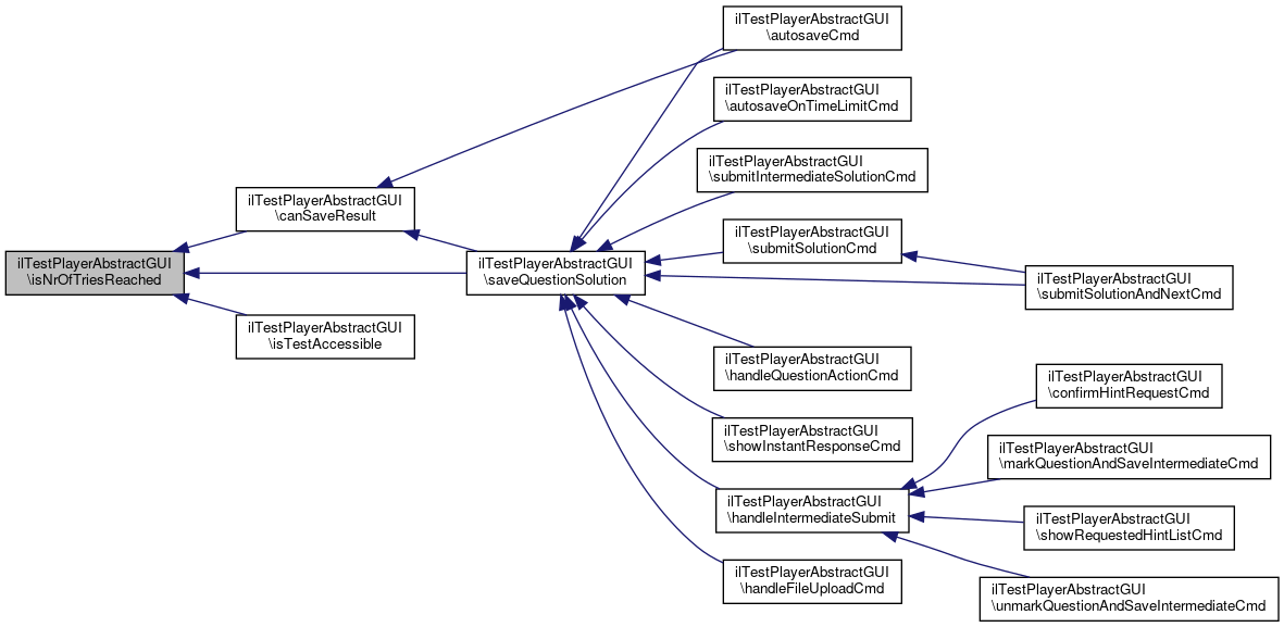
◆ autosaveOnTimeLimitCmd()

ilTestPlayerAbstractGUI::autosaveOnTimeLimitCmd ( )

Automatically save a user answer when the limited duration of a test run is reached (called by synchronous form submit when the remaining time count down reaches zero)

Definition at line 929 of file class.ilTestPlayerAbstractGUI.php.

References ILIAS\Repository\ctrl(), getCurrentQuestionId(), isParticipantsAnswerFixed(), ilTestPlayerCommands\REDIRECT_ON_TIME_LIMIT, and saveQuestionSolution().

930  {
931  if (!$this->isParticipantsAnswerFixed($this->getCurrentQuestionId())) {
932  $this->saveQuestionSolution(false, true);
933  }
934  $this->ctrl->redirect($this, ilTestPlayerCommands::REDIRECT_ON_TIME_LIMIT);
935  }
saveQuestionSolution(bool $authorized=true, bool $force=false)
+ Here is the call graph for this function:

◆ backFromFinishingCmd()

ilTestPlayerAbstractGUI::backFromFinishingCmd ( )

Definition at line 1968 of file class.ilTestPlayerAbstractGUI.php.

References ILIAS\Repository\ctrl(), and ilTestPlayerCommands\SHOW_QUESTION.

+ Here is the call graph for this function:

◆ buildEditableStateQuestionNavigationGUI()

ilTestPlayerAbstractGUI::buildEditableStateQuestionNavigationGUI (   $question_id)
protected

Definition at line 2468 of file class.ilTestPlayerAbstractGUI.php.

References ilObjTest\_getSolvedQuestions(), ilTestPlayerCommands\CONFIRM_HINT_REQUEST, ILIAS\Repository\ctrl(), ILIAS\Repository\lng(), ilTestPlayerCommands\MARK_QUESTION_SAVE, ILIAS\Repository\object(), ilTestPlayerCommands\REVERT_CHANGES, ilTestPlayerCommands\SHOW_INSTANT_RESPONSE, ilTestPlayerCommands\SHOW_REQUESTED_HINTS_LIST, ilTestPlayerCommands\SUBMIT_SOLUTION, and ilTestPlayerCommands\UNMARK_QUESTION_SAVE.

Referenced by showQuestionEditable().

2469  {
2470  $navigation_gui = new ilTestQuestionNavigationGUI(
2471  $this->lng,
2472  $this->ui_factory,
2473  $this->ui_renderer
2474  );
2475 
2476  // fau: testNav - add a 'revert changes' link for editable question
2477  $navigation_gui->setRevertChangesLinkTarget($this->ctrl->getLinkTarget($this, ilTestPlayerCommands::REVERT_CHANGES));
2478 
2479  if ($this->object->getSpecificAnswerFeedback()
2480  || $this->object->getGenericAnswerFeedback()
2481  || $this->object->getAnswerFeedbackPoints()
2482  || $this->object->getInstantFeedbackSolution()) {
2483  $navigation_gui->setAnswerFreezingEnabled($this->object->isInstantFeedbackAnswerFixationEnabled());
2484 
2485  if ($this->object->isForceInstantFeedbackEnabled()) {
2486  $navigation_gui->setForceInstantResponseEnabled(true);
2487  $navigation_gui->setInstantFeedbackCommand(ilTestPlayerCommands::SUBMIT_SOLUTION);
2488  } else {
2489  $navigation_gui->setInstantFeedbackCommand(ilTestPlayerCommands::SHOW_INSTANT_RESPONSE);
2490  }
2491  }
2492 
2493  // hints
2494  if ($this->object->isOfferingQuestionHintsEnabled()) {
2495  $activeId = $this->test_session->getActiveId();
2496  $pass = $this->test_session->getPass();
2497 
2498  $questionHintTracking = new ilAssQuestionHintTracking($question_id, $activeId, $pass);
2499 
2500  if ($questionHintTracking->requestsPossible()) {
2501  $navigation_gui->setRequestHintCommand(ilTestPlayerCommands::CONFIRM_HINT_REQUEST);
2502  }
2503 
2504  if ($questionHintTracking->requestsExist()) {
2505  $navigation_gui->setShowHintsCommand(ilTestPlayerCommands::SHOW_REQUESTED_HINTS_LIST);
2506  }
2507  }
2508 
2509  if ($this->object->getShowMarker()) {
2510  $solved_array = ilObjTest::_getSolvedQuestions($this->test_session->getActiveId(), $question_id);
2511  $solved = 0;
2512 
2513  if (count($solved_array) > 0) {
2514  $solved = array_pop($solved_array);
2515  $solved = $solved['solved'];
2516  }
2517 
2518  if ($solved === 1) {
2519  $navigation_gui->setQuestionMarkLinkTarget($this->ctrl->getLinkTarget($this, ilTestPlayerCommands::UNMARK_QUESTION_SAVE));
2520  $navigation_gui->setQuestionMarked(true);
2521  } else {
2522  $navigation_gui->setQuestionMarkLinkTarget($this->ctrl->getLinkTarget($this, ilTestPlayerCommands::MARK_QUESTION_SAVE));
2523  $navigation_gui->setQuestionMarked(false);
2524  }
2525  }
2526  return $navigation_gui;
2527  }
static _getSolvedQuestions($active_id, $question_fi=null)
get solved questions
+ Here is the call graph for this function:
+ Here is the caller graph for this function:

◆ buildFinishTestModal()

ilTestPlayerAbstractGUI::buildFinishTestModal ( )

Definition at line 1107 of file class.ilTestPlayerAbstractGUI.php.

References ILIAS\Repository\ctrl(), ilTestPlayerCommands\FINISH_TEST, ILIAS\Repository\lng(), and ILIAS\Repository\object().

Referenced by finishTestCmd().

1108  {
1109  $class = get_class($this);
1110  $this->ctrl->setParameterByClass($class, 'finalization_confirmed', 'confirmed');
1111  $next_url = $this->ctrl->getLinkTargetByClass($class, ilTestPlayerCommands::FINISH_TEST);
1112  $this->ctrl->clearParameterByClass($class, 'finalization_confirmed');
1113 
1114  $message = $this->lng->txt('tst_finish_confirmation_question');
1115  if (($this->object->getNrOfTries() - 1) === $this->test_session->getPass()) {
1116  $message = $this->lng->txt('tst_finish_confirmation_question_no_attempts_left');
1117  }
1118 
1119  return $this->ui_factory->modal()->interruptive(
1120  $this->lng->txt('finish_test'),
1121  $message,
1122  $next_url
1123  )->withActionButtonLabel($this->lng->txt('tst_finish_confirm_button'));
1124  }
+ Here is the call graph for this function:
+ Here is the caller graph for this function:

◆ buildNextButtonInstance()

ilTestPlayerAbstractGUI::buildNextButtonInstance (   $primaryNext)
private
Parameters
bool$primaryNext
Returns

Definition at line 573 of file class.ilTestPlayerAbstractGUI.php.

References ILIAS\Repository\ctrl(), getOnLoadCodeForNavigationButtons(), ILIAS\Repository\lng(), and ilTestPlayerCommands\NEXT_QUESTION.

Referenced by populateLowerNextButtonBlock(), and populateUpperNextButtonBlock().

574  {
575  $target = $this->ctrl->getLinkTarget($this, ilTestPlayerCommands::NEXT_QUESTION);
576  if ($primaryNext) {
577  $button = $this->ui_factory->button()->primary(
578  $this->lng->txt('next_question') . '<span class="glyphicon glyphicon-arrow-right"></span> ',
579  ''
580  )->withUnavailableAction(true)
582  } else {
583  $button = $this->ui_factory->button()->standard(
584  $this->lng->txt('next_question') . '<span class="glyphicon glyphicon-arrow-right"></span> ',
585  ''
586  )->withUnavailableAction(true)
588  }
589  return $button;
590  }
getOnLoadCodeForNavigationButtons(string $target, string $cmd)
+ Here is the call graph for this function:
+ Here is the caller graph for this function:

◆ buildPreviousButtonInstance()

ilTestPlayerAbstractGUI::buildPreviousButtonInstance ( )
private
Parameters
$disabled
Returns

Definition at line 596 of file class.ilTestPlayerAbstractGUI.php.

References ILIAS\Repository\ctrl(), getOnLoadCodeForNavigationButtons(), ILIAS\Repository\lng(), and ilTestPlayerCommands\PREVIOUS_QUESTION.

Referenced by populateLowerPreviousButtonBlock(), and populateUpperPreviousButtonBlock().

597  {
598  $target = $this->ctrl->getLinkTarget($this, ilTestPlayerCommands::PREVIOUS_QUESTION);
599  $button = $this->ui_factory->button()->standard(
600  '<span class="glyphicon glyphicon-arrow-left"></span> ' . $this->lng->txt('previous_question'),
601  ''
602  )->withUnavailableAction(true)
604  return $button;
605  }
getOnLoadCodeForNavigationButtons(string $target, string $cmd)
+ Here is the call graph for this function:
+ Here is the caller graph for this function:

◆ buildQuestionObject()

ilTestPlayerAbstractGUI::buildQuestionObject ( )
private

Definition at line 407 of file class.ilTestPlayerAbstractGUI.php.

References getQuestionInstance(), and isParticipantsAnswerFixed().

Referenced by saveQuestionSolution().

407  : ?assQuestion
408  {
409  $q_id = $this->test_sequence->getQuestionForSequence($this->testrequest->int('sequence'));
410 
411  if ($this->isParticipantsAnswerFixed($q_id)) {
412  // should only be reached by firebugging the disabled form in ui
413  throw new ilTestException('not allowed request');
414  }
415 
416  if ($q_id === null) {
417  return null;
418  }
419 
420  return $this->getQuestionInstance($q_id);
421  }
getQuestionInstance(int $question_id, bool $from_cache=true)
Base Exception for all Exceptions relating to Modules/Test.
+ Here is the call graph for this function:
+ Here is the caller graph for this function:

◆ buildReadOnlyStateQuestionNavigationGUI()

ilTestPlayerAbstractGUI::buildReadOnlyStateQuestionNavigationGUI (   $question_id)
protected

Definition at line 2434 of file class.ilTestPlayerAbstractGUI.php.

References ilObjTest\_getSolvedQuestions(), ILIAS\Repository\ctrl(), ilTestPlayerCommands\EDIT_SOLUTION, isParticipantsAnswerFixed(), ILIAS\Repository\lng(), ilTestPlayerCommands\MARK_QUESTION, ILIAS\Repository\object(), and ilTestPlayerCommands\UNMARK_QUESTION.

Referenced by showQuestionViewable().

2435  {
2436  $navigationGUI = new ilTestQuestionNavigationGUI(
2437  $this->lng,
2438  $this->ui_factory,
2439  $this->ui_renderer
2440  );
2441 
2442  if (!$this->isParticipantsAnswerFixed($question_id)) {
2443  $navigationGUI->setEditSolutionCommand(ilTestPlayerCommands::EDIT_SOLUTION);
2444  }
2445 
2446  if ($this->object->getShowMarker()) {
2447  $solved_array = ilObjTest::_getSolvedQuestions($this->test_session->getActiveId(), $question_id);
2448  $solved = 0;
2449 
2450  if (count($solved_array) > 0) {
2451  $solved = array_pop($solved_array);
2452  $solved = $solved["solved"];
2453  }
2454  // fau: testNav - change question mark command to link target
2455  if ($solved == 1) {
2456  $navigationGUI->setQuestionMarkLinkTarget($this->ctrl->getLinkTarget($this, ilTestPlayerCommands::UNMARK_QUESTION));
2457  $navigationGUI->setQuestionMarked(true);
2458  } else {
2459  $navigationGUI->setQuestionMarkLinkTarget($this->ctrl->getLinkTarget($this, ilTestPlayerCommands::MARK_QUESTION));
2460  $navigationGUI->setQuestionMarked(false);
2461  }
2462  }
2463  // fau.
2464 
2465  return $navigationGUI;
2466  }
static _getSolvedQuestions($active_id, $question_fi=null)
get solved questions
+ Here is the call graph for this function:
+ Here is the caller graph for this function:

◆ buildTestPassQuestionList()

ilTestPlayerAbstractGUI::buildTestPassQuestionList ( )
abstractprotected

Referenced by executeCommand(), and handleSkillTriggering().

+ Here is the caller graph for this function:

◆ cancelAnswerOptionalQuestionsCmd()

ilTestPlayerAbstractGUI::cancelAnswerOptionalQuestionsCmd ( )
protected

Definition at line 2406 of file class.ilTestPlayerAbstractGUI.php.

References ILIAS\Repository\ctrl(), and ILIAS\Repository\object().

2407  {
2408  if ($this->object->getListOfQuestions()) {
2409  $this->ctrl->setParameter($this, 'activecommand', 'summary');
2410  } else {
2411  $this->ctrl->setParameter($this, 'activecommand', 'previous');
2412  }
2413 
2414  $this->ctrl->redirect($this, 'redirectQuestion');
2415  }
+ Here is the call graph for this function:

◆ canSaveResult()

ilTestPlayerAbstractGUI::canSaveResult ( )
protected

Definition at line 459 of file class.ilTestPlayerAbstractGUI.php.

References isMaxProcessingTimeReached(), and isNrOfTriesReached().

Referenced by autosaveCmd(), and saveQuestionSolution().

459  : bool
460  {
461  return !$this->object->endingTimeReached() && !$this->isMaxProcessingTimeReached() && !$this->isNrOfTriesReached();
462  }
+ Here is the call graph for this function:
+ Here is the caller graph for this function:

◆ checkReadAccess()

ilTestPlayerAbstractGUI::checkReadAccess ( )
protected

Definition at line 260 of file class.ilTestPlayerAbstractGUI.php.

References ILIAS\Repository\lng(), ILIAS\Repository\object(), and ILIAS\Repository\user().

Referenced by executeCommand().

260  : bool|string
261  {
262  if (!$this->rbac_system->checkAccess('read', $this->object->getRefId())) {
263  return $this->lng->txt('cannot_execute_test');
264  }
265 
266  $participant_access = (new ilTestAccess($this->object->getRefId()))->isParticipantAllowed(
267  $this->object->getId(),
268  $this->user->getId()
269  );
270  if ($participant_access !== ParticipantAccess::ALLOWED) {
271  return $participant_access->getAccessForbiddenMessage($this->lng);
272  }
273 
274  return true;
275  }
+ Here is the call graph for this function:
+ Here is the caller graph for this function:

◆ checkTestExecutable()

ilTestPlayerAbstractGUI::checkTestExecutable ( )
protected

Definition at line 277 of file class.ilTestPlayerAbstractGUI.php.

References ILIAS\Repository\ctrl().

Referenced by executeCommand().

278  {
279  $executable = $this->object->isExecutable($this->test_session, $this->test_session->getUserId());
280 
281  if (!$executable['executable']) {
282  $this->tpl->setOnScreenMessage('info', $executable['errormessage'], true);
283  $this->ctrl->redirectByClass([ilRepositoryGUI::class, ilObjTestGUI::class, TestScreenGUI::class]);
284  }
285  }
+ Here is the call graph for this function:
+ Here is the caller graph for this function:

◆ checkTestSessionUser()

ilTestPlayerAbstractGUI::checkTestSessionUser ( ilTestSession  $test_session)
protected

Definition at line 287 of file class.ilTestPlayerAbstractGUI.php.

References ilTestSession\getUserId(), and ILIAS\Repository\user().

Referenced by executeCommand().

287  : void
288  {
289  if ($test_session->getUserId() != $this->user->getId()) {
290  throw new ilTestException('active id given does not relate to current user!');
291  }
292  }
Base Exception for all Exceptions relating to Modules/Test.
+ Here is the call graph for this function:
+ Here is the caller graph for this function:

◆ checkWorkingTimeCmd()

ilTestPlayerAbstractGUI::checkWorkingTimeCmd ( )

This is asynchronously called by tpl.workingtime.js to check for changes in the user's processing time for a test.

This includes extra time added during the test, as this is checked by ilObjTest::getProcessingTimeInSeconds(). The Javascript side then updates the test timer without needing to reload the test page.

Definition at line 1857 of file class.ilTestPlayerAbstractGUI.php.

References exit.

1857  : void
1858  {
1859  $active_id = $this->test_session->getActiveId();
1860  echo (string) $this->object->getProcessingTimeInSeconds($active_id);
1861  exit;
1862  }

◆ confirmAnswerOptionalQuestionsCmd()

ilTestPlayerAbstractGUI::confirmAnswerOptionalQuestionsCmd ( )
protected

Definition at line 2397 of file class.ilTestPlayerAbstractGUI.php.

References ILIAS\Repository\ctrl().

2398  {
2399  $this->test_sequence->setAnsweringOptionalQuestionsConfirmed(true);
2400  $this->test_sequence->saveToDb();
2401 
2402  $this->ctrl->setParameter($this, 'activecommand', 'gotoquestion');
2403  $this->ctrl->redirect($this, 'redirectQuestion');
2404  }
+ Here is the call graph for this function:

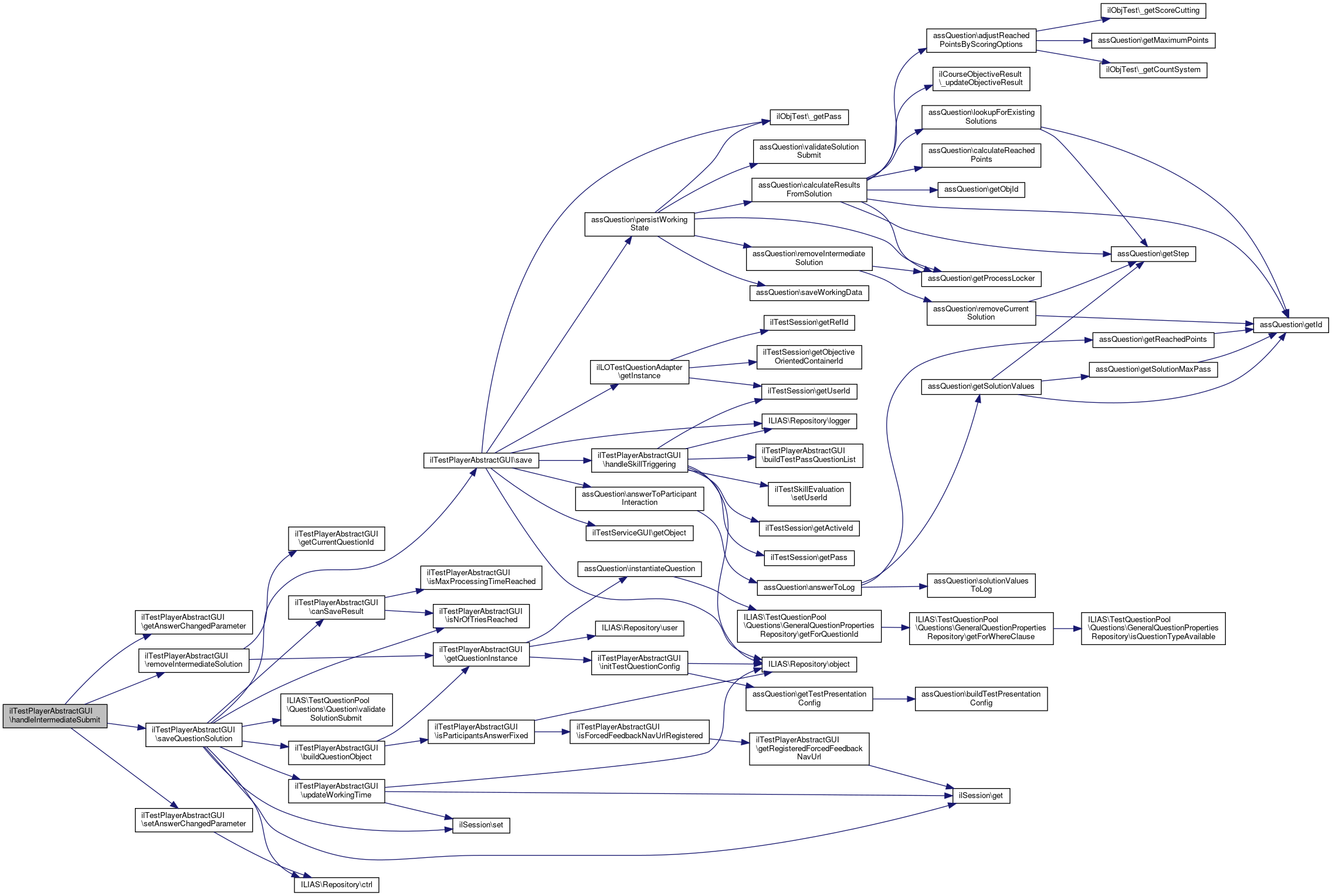
◆ confirmHintRequestCmd()

ilTestPlayerAbstractGUI::confirmHintRequestCmd ( )
protected

Go to hint request confirmation.

Definition at line 2127 of file class.ilTestPlayerAbstractGUI.php.

References ilAssQuestionHintRequestGUI\CMD_CONFIRM_REQUEST, ILIAS\Repository\ctrl(), and handleIntermediateSubmit().

2128  {
2129  // fau: testNav - handle intermediate submit for confirming hint requests
2130  $this->handleIntermediateSubmit();
2131  // fau.
2132 
2133  $this->ctrl->setParameter($this, 'pmode', self::PRESENTATION_MODE_EDIT);
2134 
2135  $this->ctrl->redirectByClass('ilAssQuestionHintRequestGUI', ilAssQuestionHintRequestGUI::CMD_CONFIRM_REQUEST);
2136  }
+ Here is the call graph for this function:

◆ confirmSubmitAnswers()

ilTestPlayerAbstractGUI::confirmSubmitAnswers ( )

confirm submit results if confirm then results are submitted and the screen will be redirected to the startpage of the test public

Definition at line 1807 of file class.ilTestPlayerAbstractGUI.php.

References ILIAS\Repository\ctrl(), getContentBlockName(), ILIAS\Repository\lng(), and ILIAS\Repository\object().

1808  {
1809  $this->tpl->addBlockFile($this->getContentBlockName(), "adm_content", "tpl.il_as_tst_submit_answers_confirm.html", "components/ILIAS/Test");
1810  $this->tpl->setCurrentBlock("adm_content");
1811  if ($this->object->isTestFinished($this->test_session->getActiveId())) {
1812  $this->tpl->setCurrentBlock("not_submit_allowed");
1813  $this->tpl->setVariable("TEXT_ALREADY_SUBMITTED", $this->lng->txt("tst_already_submitted"));
1814  $this->tpl->setVariable("BTN_OK", $this->lng->txt("tst_show_answer_sheet"));
1815  } else {
1816  $this->tpl->setCurrentBlock("submit_allowed");
1817  $this->tpl->setVariable("TEXT_CONFIRM_SUBMIT_RESULTS", $this->lng->txt("tst_confirm_submit_answers"));
1818  $this->tpl->setVariable("BTN_OK", $this->lng->txt("tst_submit_results"));
1819  }
1820  $this->tpl->setVariable("BTN_BACK", $this->lng->txt("back"));
1821  $this->tpl->setVariable("FORMACTION", $this->ctrl->getFormAction($this, "finalSubmission"));
1822  $this->tpl->parseCurrentBlock();
1823  }
getContentBlockName()
Returns the name of the current content block (depends on the kiosk mode setting) ...
+ Here is the call graph for this function:

◆ detectChangesCmd()

ilTestPlayerAbstractGUI::detectChangesCmd ( )
protected

Detect changes sent in the background to the server This is called by ajax from ilTestPlayerQuestionEditControl.js It is needed by Java and Flash question and eventually plgin question vtypes.

Definition at line 944 of file class.ilTestPlayerAbstractGUI.php.

References exit, getCurrentQuestionId(), and getQuestionInstance().

945  {
946  $question_id = $this->getCurrentQuestionId();
947  $state = $this->getQuestionInstance($question_id)->lookupForExistingSolutions(
948  $this->test_session->getActiveId(),
949  $this->test_session->getPass()
950  );
951  $result = [];
952  $result['isAnswered'] = $state['authorized'];
953  $result['isAnswerChanged'] = $state['intermediate'];
954 
955  echo json_encode($result);
956  exit;
957  }
getQuestionInstance(int $question_id, bool $from_cache=true)
+ Here is the call graph for this function:

◆ determineInlineScoreDisplay()

ilTestPlayerAbstractGUI::determineInlineScoreDisplay ( )
protected

Definition at line 480 of file class.ilTestPlayerAbstractGUI.php.

References ILIAS\Repository\object().

Referenced by populateInstantResponseBlocks().

480  : bool
481  {
482  $show_question_inline_score = false;
483  if ($this->object->getAnswerFeedbackPoints()) {
484  $show_question_inline_score = true;
485  return $show_question_inline_score;
486  }
487  return $show_question_inline_score;
488  }
+ Here is the call graph for this function:
+ Here is the caller graph for this function:

◆ determineSolutionPassIndex()

ilTestPlayerAbstractGUI::determineSolutionPassIndex ( assQuestionGUI  $question_gui)
protected

Definition at line 1347 of file class.ilTestPlayerAbstractGUI.php.

References assQuestionGUI\getObject(), and ILIAS\Repository\object().

Referenced by showQuestionEditable().

1347  : int
1348  {
1349  if ($this->object->isPreviousSolutionReuseEnabled($this->test_session->getActiveId())) {
1350  $currentSolutionAvailable = $question_gui->getObject()->authorizedOrIntermediateSolutionExists(
1351  $this->test_session->getActiveId(),
1352  $this->test_session->getPass()
1353  );
1354 
1355  if (!$currentSolutionAvailable) {
1356  $previousPass = $question_gui->getObject()->getSolutionMaxPass(
1357  $this->test_session->getActiveId()
1358  );
1359 
1360  $previousSolutionAvailable = $question_gui->getObject()->authorizedSolutionExists(
1361  $this->test_session->getActiveId(),
1362  $previousPass
1363  );
1364 
1365  if ($previousSolutionAvailable) {
1366  return $previousPass;
1367  }
1368 
1369  }
1370  }
1371 
1372  return $this->test_session->getPass();
1373  }
+ Here is the call graph for this function:
+ Here is the caller graph for this function:

◆ discardSolutionCmd()

ilTestPlayerAbstractGUI::discardSolutionCmd ( )
protected

Definition at line 1591 of file class.ilTestPlayerAbstractGUI.php.

References $_SERVER, ILIAS\Repository\ctrl(), getCurrentSequenceElement(), ilTestServiceGUI\getObject(), getQuestionInstance(), ILIAS\Repository\logger(), ILIAS\Repository\object(), PRESENTATION_MODE_VIEW, ilTestPlayerCommands\SHOW_QUESTION, and ILIAS\Repository\user().

1592  {
1593  $current_sequence_element = $this->getCurrentSequenceElement();
1594 
1595  $current_question_obj = $this->getQuestionInstance(
1596  $this->test_sequence->getQuestionForSequence($current_sequence_element)
1597  );
1598  $current_question_obj->setTestId($this->object->getId());
1599 
1600  $current_question_obj->resetUsersAnswer(
1601  $this->test_session->getActiveId(),
1602  $this->test_session->getPass()
1603  );
1604 
1605  if ($this->logger->isLoggingEnabled()
1606  && !$this->getObject()->getAnonymity()) {
1607  $this->logger->logParticipantInteraction(
1608  $this->logger->getInteractionFactory()->buildParticipantInteraction(
1609  $this->object->getRefId(),
1610  $this->test_sequence->getQuestionForSequence($current_sequence_element),
1611  $this->user->getId(),
1612  $this->logger->isIPLoggingEnabled() ? $_SERVER['REMOTE_ADDR'] : '',
1613  TestParticipantInteractionTypes::ANSWER_DELETED,
1614  []
1615  )
1616  );
1617  }
1618 
1619  $this->ctrl->saveParameter($this, 'sequence');
1620 
1621  $this->ctrl->setParameter($this, 'pmode', ilTestPlayerAbstractGUI::PRESENTATION_MODE_VIEW);
1622 
1623  $this->ctrl->redirect($this, ilTestPlayerCommands::SHOW_QUESTION);
1624  }
getQuestionInstance(int $question_id, bool $from_cache=true)
$_SERVER['HTTP_HOST']
Definition: raiseError.php:10
+ Here is the call graph for this function:

◆ displayAccessCodeCmd()

ilTestPlayerAbstractGUI::displayAccessCodeCmd ( )

Definition at line 823 of file class.ilTestPlayerAbstractGUI.php.

References ilTestPlayerCommands\ACCESS_CODE_CONFIRMED, ILIAS\Repository\ctrl(), getContentBlockName(), and ILIAS\Repository\lng().

824  {
825  $this->tpl->addBlockFile($this->getContentBlockName(), "adm_content", "tpl.il_as_tst_anonymous_code_presentation.html", "components/ILIAS/Test");
826  $this->tpl->setCurrentBlock("adm_content");
827  $this->tpl->setVariable("TEXT_ANONYMOUS_CODE_CREATED", $this->lng->txt("tst_access_code_created"));
828  $this->tpl->setVariable("TEXT_ANONYMOUS_CODE", $this->test_session->getAccessCodeFromSession());
829  $this->tpl->setVariable("FORMACTION", $this->ctrl->getFormAction($this));
830  $this->tpl->setVariable("CMD_CONFIRM", ilTestPlayerCommands::ACCESS_CODE_CONFIRMED);
831  $this->tpl->setVariable("TXT_CONFIRM", $this->lng->txt("continue_work"));
832  $this->tpl->parseCurrentBlock();
833  }
getContentBlockName()
Returns the name of the current content block (depends on the kiosk mode setting) ...
+ Here is the call graph for this function:

◆ editSolutionCmd()

ilTestPlayerAbstractGUI::editSolutionCmd ( )
protected

Definition at line 1531 of file class.ilTestPlayerAbstractGUI.php.

References ILIAS\Repository\ctrl(), PRESENTATION_MODE_EDIT, and ilTestPlayerCommands\SHOW_QUESTION.

+ Here is the call graph for this function:

◆ endingTimeReached()

ilTestPlayerAbstractGUI::endingTimeReached ( )

handle endingTimeReached

Definition at line 1780 of file class.ilTestPlayerAbstractGUI.php.

References ilDatePresentation\formatDate(), IL_CAL_UNIX, ILIAS\Repository\lng(), ILIAS\Repository\object(), and redirectBackCmd().

Referenced by prepareTestPage().

1781  {
1782  $this->tpl->setOnScreenMessage('info', sprintf($this->lng->txt("detail_ending_time_reached"), ilDatePresentation::formatDate(new ilDateTime($this->object->getEndingTime(), IL_CAL_UNIX))));
1783  $this->test_session->increasePass();
1784  $this->test_session->setLastSequence(0);
1785  $this->test_session->saveToDb();
1786 
1787  $this->redirectBackCmd();
1788  }
static formatDate(ilDateTime $date, bool $a_skip_day=false, bool $a_include_wd=false, bool $include_seconds=false, ilObjUser $user=null,)
const IL_CAL_UNIX
+ Here is the call graph for this function:
+ Here is the caller graph for this function:

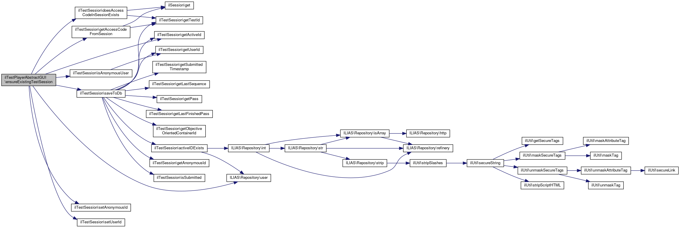
◆ ensureExistingTestSession()

ilTestPlayerAbstractGUI::ensureExistingTestSession ( ilTestSession  $test_session)
protected

Definition at line 294 of file class.ilTestPlayerAbstractGUI.php.

References ilTestSession\doesAccessCodeInSessionExists(), ilTestSession\getAccessCodeFromSession(), ilTestSession\getActiveId(), ilTestSession\isAnonymousUser(), ilTestSession\saveToDb(), ilTestSession\setAnonymousId(), ilTestSession\setUserId(), and ILIAS\Repository\user().

Referenced by executeCommand().

294  : void
295  {
296  if ($test_session->getActiveId()) {
297  return;
298  }
299 
300  $test_session->setUserId($this->user->getId());
301 
302  if ($test_session->isAnonymousUser()) {
303  if (!$test_session->doesAccessCodeInSessionExists()) {
304  return;
305  }
306 
307  $test_session->setAnonymousId($test_session->getAccessCodeFromSession());
308  }
309 
310  $test_session->saveToDb();
311  }
setUserId(int $user_id)
setAnonymousId(string $anonymous_id)
+ Here is the call graph for this function:
+ Here is the caller graph for this function:

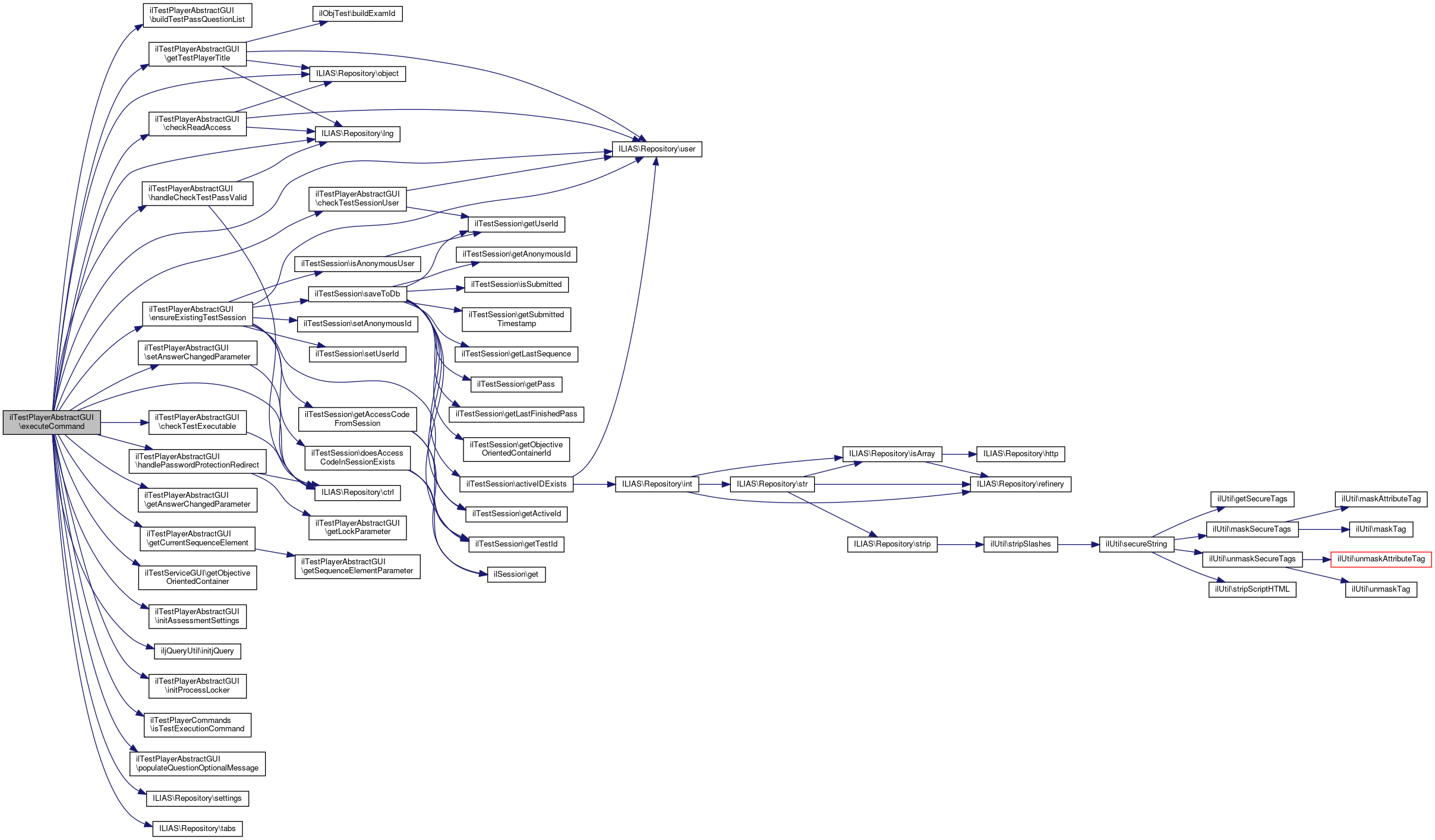
◆ executeCommand()

ilTestPlayerAbstractGUI::executeCommand ( )

Definition at line 86 of file class.ilTestPlayerAbstractGUI.php.

References $id, ilTestServiceGUI\$test_sequence_factory, buildTestPassQuestionList(), checkReadAccess(), checkTestExecutable(), checkTestSessionUser(), ILIAS\Repository\ctrl(), ensureExistingTestSession(), exit, getAnswerChangedParameter(), getCurrentSequenceElement(), ilTestServiceGUI\getObjectiveOrientedContainer(), getTestPlayerTitle(), handleCheckTestPassValid(), handlePasswordProtectionRedirect(), initAssessmentSettings(), iljQueryUtil\initjQuery(), initProcessLocker(), ilTestPlayerCommands\isTestExecutionCommand(), ILIAS\Repository\lng(), ILIAS\Repository\object(), populateQuestionOptionalMessage(), setAnswerChangedParameter(), ILIAS\Repository\settings(), ilTestPlayerCommands\SHOW_QUESTION, ILIAS\Repository\tabs(), ilTestPlayerLayoutProvider\TEST_PLAYER_KIOSK_MODE_ENABLED, ilTestPlayerLayoutProvider\TEST_PLAYER_SHORT_TITLE, ilTestPlayerLayoutProvider\TEST_PLAYER_TITLE, ilTestPlayerLayoutProvider\TEST_PLAYER_VIEW_TITLE, and ILIAS\Repository\user().

87  {
88  $this->tabs->clearTargets();
89 
90  $cmd = $this->ctrl->getCmd();
91  $next_class = $this->ctrl->getNextClass($this);
92 
93  if (($read_access = $this->checkReadAccess()) !== true) {
94  if ($cmd === 'autosave') {
95  echo $this->lng->txt('autosave_failed') . ': ' . $read_access;
96  exit;
97  }
98  $this->tpl->setOnScreenMessage('failure', $read_access, true);
99  $this->ctrl->redirectByClass([ilRepositoryGUI::class, ilObjTestGUI::class, TestScreenGUI::class]);
100  }
101 
102  $this->ctrl->saveParameter($this, "sequence");
103  $this->ctrl->saveParameter($this, "pmode");
104  $this->ctrl->saveParameter($this, "active_id");
105 
106  $this->initAssessmentSettings();
107 
108  $testSessionFactory = new ilTestSessionFactory($this->object, $this->db, $this->user);
109  $this->test_session = $testSessionFactory->getSession($this->testrequest->int('active_id'));
110 
111  $this->ensureExistingTestSession($this->test_session);
112  $this->checkTestSessionUser($this->test_session);
113 
114  $this->initProcessLocker($this->test_session->getActiveId());
115 
116  $test_sequence_factory = new ilTestSequenceFactory($this->object, $this->db, $this->questionrepository);
117  $this->test_sequence = $test_sequence_factory->getSequenceByTestSession($this->test_session);
118  $this->test_sequence->loadFromDb();
119  $this->test_sequence->loadQuestions();
120 
121  $this->question_related_objectives_list = new ilTestQuestionRelatedObjectivesList();
122 
124 
126 
127  $instance_name = $this->settings->get('short_inst_name') ?? '';
128  if (trim($instance_name) === '') {
129  $instance_name = 'ILIAS';
130  }
131  $this->global_screen->tool()->context()->current()->addAdditionalData(
133  $instance_name
134  );
135  $this->global_screen->tool()->context()->current()->addAdditionalData(
137  $this->object->getKioskMode()
138  );
139  $this->global_screen->tool()->context()->current()->addAdditionalData(
141  $this->object->getTitle()
142  );
143  $this->global_screen->tool()->context()->current()->addAdditionalData(
145  $this->getTestPlayerTitle()
146  );
147 
148  switch ($next_class) {
149  case 'ilassquestionpagegui':
150  $this->checkTestExecutable();
151 
152  $question_id = $this->test_sequence->getQuestionForSequence($this->getCurrentSequenceElement());
153 
154  $page_gui = new ilAssQuestionPageGUI($question_id);
155  $ret = $this->ctrl->forwardCommand($page_gui);
156  break;
157 
158  case 'iltestsubmissionreviewgui':
159  $this->checkTestExecutable();
160  $this->handleCheckTestPassValid(true);
161 
162  $gui = new ilTestSubmissionReviewGUI($this, $this->object, $this->test_session);
163  $gui->setObjectiveOrientedContainer($this->getObjectiveOrientedContainer());
164  $ret = $this->ctrl->forwardCommand($gui);
165  break;
166 
167  case 'ilassquestionhintrequestgui':
168  $this->checkTestExecutable();
169 
170  $question_gui = $this->object->createQuestionGUI(
171  "",
172  $this->test_sequence->getQuestionForSequence($this->getCurrentSequenceElement())
173  );
174 
175  $questionHintTracking = new ilAssQuestionHintTracking(
176  $question_gui->getObject()->getId(),
177  $this->test_session->getActiveId(),
178  $this->test_session->getPass()
179  );
180 
181  $gui = new ilAssQuestionHintRequestGUI(
182  $this,
184  $question_gui,
185  $questionHintTracking,
186  $this->ctrl,
187  $this->lng,
188  $this->tpl,
189  $this->tabs,
190  $this->global_screen
191  );
192 
193  // fau: testNav - save the 'answer changed' status for viewing hint requests
195  // fau.
196  $ret = $this->ctrl->forwardCommand($gui);
197 
198  break;
199 
200  case 'ilassspecfeedbackpagegui':
201  case 'ilassgenfeedbackpagegui':
202  $id = $this->testrequest->int('pg_id');
203  if ($this->ctrl->getCmd() !== 'displayMediaFullscreen'
204  || $id === 0) {
205  break;
206  }
207 
208  (new ilPageObjectGUI(
209  $next_class === 'ilassgenfeedbackpagegui' ? 'qfbg' : 'qfbs',
210  $id
211  ))->displayMediaFullscreen();
212  break;
213 
214  case 'iltestpasswordprotectiongui':
215  $this->checkTestExecutable();
216 
217  $gui = new ilTestPasswordProtectionGUI(
218  $this->ctrl,
219  $this->tpl,
220  $this->lng,
221  $this,
222  $this->password_checker,
223  $this->testrequest,
224  $this->global_screen
225  );
226  $ret = $this->ctrl->forwardCommand($gui);
227  break;
228 
229  default:
230  if ($cmd !== 'autosave' && ilTestPlayerCommands::isTestExecutionCommand($cmd)) {
231  $this->checkTestExecutable();
232  }
233 
234  if ($cmd === 'outQuestionSummary'
235  || $cmd === 'submitSolution') {
236  $this->handleCheckTestPassValid(true);
237  }
238 
239  if ($cmd === 'showQuestion') {
240  $testPassesSelector = new ilTestPassesSelector($this->db, $this->object);
241  $testPassesSelector->setActiveId($this->test_session->getActiveId());
242  $testPassesSelector->setLastFinishedPass($this->test_session->getLastFinishedPass());
243 
244  if (!$testPassesSelector->openPassExists()) {
245  $this->tpl->setOnScreenMessage('info', $this->lng->txt('tst_pass_finished'), true);
246  $this->ctrl->redirectByClass([ilRepositoryGUI::class, ilObjTestGUI::class, TestScreenGUI::class]);
247  }
248  }
249 
250  $cmd .= 'Cmd';
251  $ret = $this->$cmd();
252  break;
253  }
254  return $ret;
255  }
Class ilPageObjectGUI.
This file is part of ILIAS, a powerful learning management system published by ILIAS open source e-Le...
handleCheckTestPassValid(bool $with_redirect=false)
ilTestSequenceFactory $test_sequence_factory
checkTestSessionUser(ilTestSession $test_session)
ensureExistingTestSession(ilTestSession $test_session)
static initjQuery(ilGlobalTemplateInterface $a_tpl=null)
inits and adds the jQuery JS-File to the global or a passed template
$id
plugin.php for ilComponentBuildPluginInfoObjectiveTest::testAddPlugins
Definition: plugin.php:24
+ Here is the call graph for this function:

◆ finishTestCmd()

ilTestPlayerAbstractGUI::finishTestCmd ( )

Definition at line 1011 of file class.ilTestPlayerAbstractGUI.php.

References $_SERVER, ilTestPlayerCommands\AFTER_TEST_PASS_FINISHED, buildFinishTestModal(), ilSession\clear(), ILIAS\Repository\ctrl(), ilSession\get(), ilTestServiceGUI\getObject(), handleCheckTestPassValid(), ILIAS\Repository\logger(), performTestPassFinishedTasks(), ilSession\set(), showQuestionCmd(), ILIAS\Test\Logging\TEST_RUN_FINISHED, and ILIAS\Repository\user().

1012  {
1013  $this->handleCheckTestPassValid();
1014  ilSession::clear('tst_next');
1015 
1016  if ($this->testrequest->strVal('finalization_confirmed') !== 'confirmed') {
1017  $this->finish_test_modal = $this->buildFinishTestModal();
1018  $this->showQuestionCmd();
1019  return;
1020  }
1021 
1022  // Non-last try finish
1023  if (ilSession::get('tst_pass_finish') === null) {
1024  ilSession::set('tst_pass_finish', 1);
1025  }
1026 
1027  $this->performTestPassFinishedTasks(StatusOfAttempt::FINISHED_BY_PARTICIPANT);
1028 
1029  if ($this->logger->isLoggingEnabled()
1030  && !$this->getObject()->getAnonymity()
1031  && ($interaction = $this->logger->getInteractionFactory()->buildParticipantInteraction(
1032  $this->ref_id,
1033  null,
1034  $this->user->getId(),
1035  $this->logger->isIPLoggingEnabled() ? $_SERVER['REMOTE_ADDR'] : '',
1037  []
1038  )) !== null) {
1039  $this->logger->logParticipantInteraction($interaction);
1040  }
1041 
1042  $this->ctrl->redirect($this, ilTestPlayerCommands::AFTER_TEST_PASS_FINISHED);
1043  }
static get(string $a_var)
handleCheckTestPassValid(bool $with_redirect=false)
$_SERVER['HTTP_HOST']
Definition: raiseError.php:10
performTestPassFinishedTasks(StatusOfAttempt $status_of_attempt)
static clear(string $a_var)
static set(string $a_var, $a_val)
Set a value.
+ Here is the call graph for this function:

◆ generateRandomTestPassForActiveUser()

ilTestPlayerAbstractGUI::generateRandomTestPassForActiveUser ( )
protected

Definition at line 3137 of file class.ilTestPlayerAbstractGUI.php.

References ilTestRandomQuestionSetBuilder\getInstance(), ILIAS\Repository\lng(), ILIAS\Repository\logger(), and performTearsAndAngerBrokenConfessionChecks().

Referenced by resumePlayerCmd(), and startTestCmd().

3137  : void
3138  {
3139  $questionSetConfig = new ilTestRandomQuestionSetConfig(
3140  $this->tree,
3141  $this->db,
3142  $this->lng,
3143  $this->logger,
3144  $this->component_repository,
3145  $this->object,
3146  $this->questionrepository
3147  );
3148  $questionSetConfig->loadFromDb();
3149 
3150  $sourcePoolDefinitionFactory = new ilTestRandomQuestionSetSourcePoolDefinitionFactory($this->db, $this->object);
3151 
3152  $sourcePoolDefinitionList = new ilTestRandomQuestionSetSourcePoolDefinitionList($this->db, $this->object, $sourcePoolDefinitionFactory);
3153  $sourcePoolDefinitionList->loadDefinitions();
3154 
3155  $this->process_locker->executeRandomPassBuildOperation(function () use ($questionSetConfig, $sourcePoolDefinitionList) {
3157  $stagingPoolQuestionList = new ilTestRandomQuestionSetStagingPoolQuestionList($this->db, $this->component_repository);
3158 
3159  $questionSetBuilder = ilTestRandomQuestionSetBuilder::getInstance(
3160  $this->db,
3161  $this->lng,
3162  $this->logger,
3163  $this->object,
3164  $questionSetConfig,
3165  $sourcePoolDefinitionList,
3166  $stagingPoolQuestionList
3167  );
3168 
3169  $questionSetBuilder->performBuild($this->test_session);
3170  }
3171  }, $sourcePoolDefinitionList->hasTaxonomyFilters());
3172  }
static getInstance(ilDBInterface $db, ilLanguage $lng, TestLogger $logger, ilObjTest $testOBJ, ilTestRandomQuestionSetConfig $questionSetConfig, ilTestRandomQuestionSetSourcePoolDefinitionList $sourcePoolDefinitionList, ilTestRandomQuestionSetStagingPoolQuestionList $stagingPoolQuestionList)
+ Here is the call graph for this function:
+ Here is the caller graph for this function:

◆ getAnswerChangedParameter()

ilTestPlayerAbstractGUI::getAnswerChangedParameter ( )
protected

Definition at line 2754 of file class.ilTestPlayerAbstractGUI.php.

Referenced by autosaveCmd(), executeCommand(), handleIntermediateSubmit(), and populateQuestionEditControl().

2754  : bool
2755  {
2756  return !empty($this->testrequest->raw('test_answer_changed'));
2757  }
+ Here is the caller graph for this function:

◆ getContentBlockName()

ilTestPlayerAbstractGUI::getContentBlockName ( )

Returns the name of the current content block (depends on the kiosk mode setting)

Returns
string The name of the content block

Definition at line 2089 of file class.ilTestPlayerAbstractGUI.php.

References ILIAS\Repository\object().

Referenced by confirmSubmitAnswers(), displayAccessCodeCmd(), initTestPageTemplate(), outQuestionSummaryCmd(), populateHelperGuiContent(), populateMessageContent(), prepareSummaryPage(), redirectAfterFinish(), showFinalStatementCmd(), and showListOfAnswers().

2089  : string
2090  {
2091  return "ADM_CONTENT";
2092 
2093  if ($this->object->getKioskMode()) {
2094  $this->tpl->setBodyClass("kiosk");
2095  $this->tpl->hideFooter();
2096  return "CONTENT";
2097  } else {
2098  return "ADM_CONTENT";
2099  }
2100  }
+ Here is the call graph for this function:
+ Here is the caller graph for this function:

◆ getCurrentQuestionId()

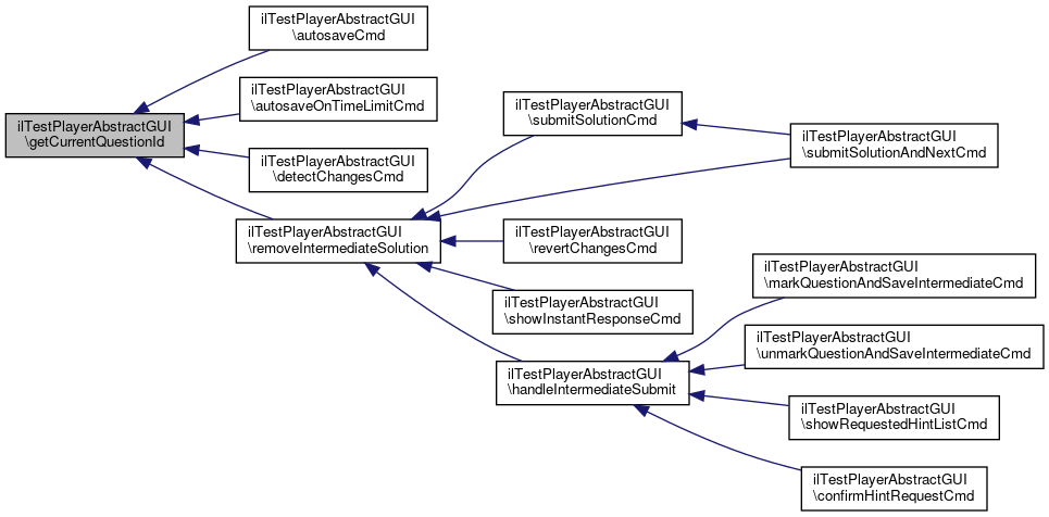
ilTestPlayerAbstractGUI::getCurrentQuestionId ( )
protected

Definition at line 886 of file class.ilTestPlayerAbstractGUI.php.

Referenced by autosaveCmd(), autosaveOnTimeLimitCmd(), detectChangesCmd(), and removeIntermediateSolution().

886  : int
887  {
888  return $this->test_sequence->getQuestionForSequence($this->testrequest->int('sequence'));
889  }
+ Here is the caller graph for this function:

◆ getCurrentSequenceElement()

ilTestPlayerAbstractGUI::getCurrentSequenceElement ( )
protected

Definition at line 2693 of file class.ilTestPlayerAbstractGUI.php.

References getSequenceElementParameter().

Referenced by discardSolutionCmd(), executeCommand(), handleQuestionActionCmd(), markQuestionCmd(), nextQuestionCmd(), previousQuestionCmd(), showInstantResponseCmd(), showQuestionCmd(), showSideList(), skipQuestionCmd(), submitSolutionAndNextCmd(), submitSolutionCmd(), and unmarkQuestionCmd().

2693  : int
2694  {
2695  if ($this->getSequenceElementParameter()) {
2696  return $this->getSequenceElementParameter();
2697  }
2698 
2699  return $this->test_session->getLastSequence();
2700  }
+ Here is the call graph for this function:
+ Here is the caller graph for this function:

◆ getFinishTestCommand()

ilTestPlayerAbstractGUI::getFinishTestCommand ( )
protected

Definition at line 2529 of file class.ilTestPlayerAbstractGUI.php.

References ilTestPlayerCommands\FINISH_TEST, ILIAS\Repository\object(), and ilTestPlayerCommands\QUESTION_SUMMARY.

Referenced by getTestNavigationToolbarGUI().

2529  : string
2530  {
2531  if (!$this->object->getListOfQuestionsEnd()) {
2533  }
2534 
2536  }
+ Here is the call graph for this function:
+ Here is the caller graph for this function:

◆ getInstantResponseParameter()

ilTestPlayerAbstractGUI::getInstantResponseParameter ( )
protected

Definition at line 2720 of file class.ilTestPlayerAbstractGUI.php.

Referenced by showQuestionCmd().

2720  : bool
2721  {
2722  return $this->testrequest->isInstanceResponseRequested();
2723  }
+ Here is the caller graph for this function:

◆ getIntroductionPageButtonLabel()

ilTestPlayerAbstractGUI::getIntroductionPageButtonLabel ( )
protected
Returns
string

Definition at line 2338 of file class.ilTestPlayerAbstractGUI.php.

References ILIAS\Repository\lng().

2338  : string
2339  {
2340  return $this->lng->txt("save_introduction");
2341  }
+ Here is the call graph for this function:

◆ getLockParameter()

ilTestPlayerAbstractGUI::getLockParameter ( )

Definition at line 747 of file class.ilTestPlayerAbstractGUI.php.

Referenced by handlePasswordProtectionRedirect(), and startPlayerCmd().

748  {
749  if ($this->testrequest->isset('lock') && strlen($this->testrequest->raw('lock'))) {
750  return $this->testrequest->raw('lock');
751  }
752 
753  return null;
754  }
+ Here is the caller graph for this function:

◆ getNavigationUrlParameter()

ilTestPlayerAbstractGUI::getNavigationUrlParameter ( )
protected

Definition at line 2740 of file class.ilTestPlayerAbstractGUI.php.

References ilUtil\_getHttpPath().

Referenced by showInstantResponseCmd(), and submitSolutionCmd().

2740  : string
2741  {
2742  $navigation_url = $this->testrequest->strVal('test_player_navigation_url');
2743  if ($navigation_url !== '') {
2744  $navigation_url_parts = parse_url($navigation_url);
2745  $ilias_url_parts = parse_url(ilUtil::_getHttpPath());
2746 
2747  if (!isset($navigation_url_parts['host']) || ($ilias_url_parts['host'] === $navigation_url_parts['host'])) {
2748  return $navigation_url;
2749  }
2750  }
2751  return '';
2752  }
static _getHttpPath()
+ Here is the call graph for this function:
+ Here is the caller graph for this function:

◆ getNextCommandParameter()

ilTestPlayerAbstractGUI::getNextCommandParameter ( )
protected

Definition at line 2725 of file class.ilTestPlayerAbstractGUI.php.

Referenced by submitSolutionCmd().

2726  {
2727  $nextcmd = '';
2728  if ($this->testrequest->isset('nextcmd')) {
2729  $nextcmd = $this->testrequest->strVal('nextcmd');
2730  }
2731 
2732  return $nextcmd !== '' ? $nextcmd : null;
2733  }
+ Here is the caller graph for this function:

◆ getNextSequenceParameter()

ilTestPlayerAbstractGUI::getNextSequenceParameter ( )
protected

Definition at line 2735 of file class.ilTestPlayerAbstractGUI.php.

Referenced by submitSolutionCmd().

2735  : int
2736  {
2737  return $this->testrequest->int('nextseq');
2738  }
+ Here is the caller graph for this function:

◆ getOnLoadCodeForNavigationButtons()

ilTestPlayerAbstractGUI::getOnLoadCodeForNavigationButtons ( string  $target,
string  $cmd 
)
private

Definition at line 607 of file class.ilTestPlayerAbstractGUI.php.

References $id.

Referenced by buildNextButtonInstance(), and buildPreviousButtonInstance().

607  : Closure
608  {
609  return static function (string $id) use ($target, $cmd): string {
610  return "document.getElementById('{$id}').addEventListener('click', "
611  . "(e) => {il.TestPlayerQuestionEditControl.checkNavigation('{$target}', '{$cmd}', e);}"
612  . "); "
613  . "document.getElementById('{$id}').removeAttribute('disabled');";
614  };
615  }
$id
plugin.php for ilComponentBuildPluginInfoObjectiveTest::testAddPlugins
Definition: plugin.php:24
+ Here is the caller graph for this function:

◆ getPresentationModeParameter()

ilTestPlayerAbstractGUI::getPresentationModeParameter ( )
protected

Definition at line 2711 of file class.ilTestPlayerAbstractGUI.php.

2712  {
2713  if ($this->testrequest->isset('pmode')) {
2714  return $this->testrequest->raw('pmode');
2715  }
2716 
2717  return null;
2718  }

◆ getQuestionFeedbackModalHtml()

ilTestPlayerAbstractGUI::getQuestionFeedbackModalHtml ( ilTemplate  $tpl,
string  $nav_url 
)
private

Definition at line 2576 of file class.ilTestPlayerAbstractGUI.php.

References ilTemplate\get(), and ILIAS\Repository\lng().

Referenced by populateInstantResponseModal().

2576  : string
2577  {
2578  $modal = $this->ui_factory->modal()->roundtrip(
2579  $this->lng->txt('tst_instant_feedback'),
2580  $this->ui_factory->legacy($tpl->get()),
2581  []
2582  )->withActionButtons([
2583  $this->ui_factory->button()->standard($this->lng->txt('proceed'), $nav_url)
2584  ]);
2585 
2586  return $this->ui_renderer->render([
2587  $modal->withOnLoad($modal->getShowSignal())
2588  ]);
2589  }
get(string $part=ilGlobalTemplateInterface::DEFAULT_BLOCK)
+ Here is the call graph for this function:
+ Here is the caller graph for this function:

◆ getQuestionGuiInstance()

ilTestPlayerAbstractGUI::getQuestionGuiInstance ( int  $question_id,
bool  $from_cache = true 
)
protected

Definition at line 2785 of file class.ilTestPlayerAbstractGUI.php.

References ilTestServiceGUI\$tpl, initTestQuestionConfig(), and assQuestionGUI\PRESENTATION_CONTEXT_TEST.

Referenced by showQuestionCmd().

2785  : object
2786  {
2787  $tpl = $this->tpl;
2788 
2789  if (!$from_cache || !isset($this->cached_question_guis[$question_id])) {
2790  $question_gui = $this->object->createQuestionGUI("", $question_id);
2791  $question_gui->setTargetGui($this);
2792  $question_gui->setPresentationContext(assQuestionGUI::PRESENTATION_CONTEXT_TEST);
2793  $question = $question_gui->getObject();
2794  $question->setShuffler($this->shuffler->getAnswerShuffleFor(
2795  $question_id,
2796  $this->test_session->getActiveId(),
2797  $this->test_session->getPass()
2798  ));
2799  $question_gui->setObject($question);
2800  $question_gui->populateJavascriptFilesRequiredForWorkForm($tpl);
2801 
2802  // hey: prevPassSolutions - determine solution pass index and configure gui accordingly
2803  $this->initTestQuestionConfig($question_gui->getObject());
2804  // hey.
2805 
2806  $this->cached_question_guis[$question_id] = $question_gui;
2807  }
2808 
2809  return $this->cached_question_guis[$question_id];
2810  }
ilGlobalTemplateInterface ilTemplate $tpl
sk 2023-08-01: We need this union type, even if it is wrong! To change this
initTestQuestionConfig(assQuestion $question_obj)
+ Here is the call graph for this function:
+ Here is the caller graph for this function:

◆ getQuestionInstance()

ilTestPlayerAbstractGUI::getQuestionInstance ( int  $question_id,
bool  $from_cache = true 
)
protected

Definition at line 2812 of file class.ilTestPlayerAbstractGUI.php.

References initTestQuestionConfig(), assQuestion\instantiateQuestion(), and ILIAS\Repository\user().

Referenced by buildQuestionObject(), detectChangesCmd(), discardSolutionCmd(), and removeIntermediateSolution().

2812  : assQuestion
2813  {
2814  if ($from_cache && isset($this->cached_question_objects[$question_id])) {
2815  return $this->cached_question_objects[$question_id];
2816  }
2817  $question = assQuestion::instantiateQuestion($question_id);
2818  $ass_settings = new ilSetting('assessment');
2819 
2820  $process_locker_factory = new ilAssQuestionProcessLockerFactory($ass_settings, $this->db);
2821  $process_locker_factory->setQuestionId($question->getId());
2822  $process_locker_factory->setUserId($this->user->getId());
2823  $question->setProcessLocker($process_locker_factory->getLocker());
2824 
2825  $this->initTestQuestionConfig($question);
2826 
2827  $this->cached_question_objects[$question_id] = $question;
2828  return $question;
2829  }
static instantiateQuestion(int $question_id)
initTestQuestionConfig(assQuestion $question_obj)
+ Here is the call graph for this function:
+ Here is the caller graph for this function:

◆ getQuestionsDefaultPresentationMode()

ilTestPlayerAbstractGUI::getQuestionsDefaultPresentationMode ( )
protected

Definition at line 2986 of file class.ilTestPlayerAbstractGUI.php.

2986  : string
2987  {
2988  return self::PRESENTATION_MODE_EDIT;
2989  }

◆ getRegisteredForcedFeedbackNavUrl()

ilTestPlayerAbstractGUI::getRegisteredForcedFeedbackNavUrl ( )
protected

Definition at line 3001 of file class.ilTestPlayerAbstractGUI.php.

References ilSession\get().

Referenced by isForcedFeedbackNavUrlRegistered(), and showQuestionCmd().

3001  : ?string
3002  {
3003  if (ilSession::get('forced_feedback_navigation_url') === null) {
3004  return null;
3005  }
3006  $forced_feedback_navigation_url = ilSession::get('forced_feedback_navigation_url');
3007  if (!isset($forced_feedback_navigation_url[$this->test_session->getActiveId()])) {
3008  return null;
3009  }
3010 
3011  return $forced_feedback_navigation_url[$this->test_session->getActiveId()];
3012  }
static get(string $a_var)
+ Here is the call graph for this function:
+ Here is the caller graph for this function:

◆ getSequenceElementParameter()

ilTestPlayerAbstractGUI::getSequenceElementParameter ( )
protected

Definition at line 2702 of file class.ilTestPlayerAbstractGUI.php.

Referenced by getCurrentSequenceElement().

2702  : ?int
2703  {
2704  if ($this->testrequest->isset('sequence')) {
2705  return $this->testrequest->int('sequence');
2706  }
2707 
2708  return null;
2709  }
+ Here is the caller graph for this function:

◆ getTestNavigationToolbarGUI()

ilTestPlayerAbstractGUI::getTestNavigationToolbarGUI ( )
protected

Definition at line 2425 of file class.ilTestPlayerAbstractGUI.php.

References ILIAS\Repository\ctrl(), getFinishTestCommand(), and ILIAS\Repository\object().

Referenced by showQuestionCmd().

2426  {
2427  $navigation_toolbar = new ilTestNavigationToolbarGUI($this->ctrl, $this);
2428  $navigation_toolbar->setSuspendTestButtonEnabled($this->object->getShowCancel());
2429  $navigation_toolbar->setUserPassOverviewEnabled($this->object->getUsrPassOverviewEnabled());
2430  $navigation_toolbar->setFinishTestCommand($this->getFinishTestCommand());
2431  return $navigation_toolbar;
2432  }
+ Here is the call graph for this function:
+ Here is the caller graph for this function:

◆ getTestPlayerTitle()

ilTestPlayerAbstractGUI::getTestPlayerTitle ( )
protected

Definition at line 3221 of file class.ilTestPlayerAbstractGUI.php.

References ilObjTest\buildExamId(), ILIAS\Repository\lng(), ILIAS\Repository\object(), and ILIAS\Repository\user().

Referenced by executeCommand().

3221  : string
3222  {
3223  $title_content = $this->ui_factory->listing()->property();
3224 
3225  if ($this->object->getShowKioskModeParticipant()) {
3226  $pax_name_label = $this->lng->txt("conf_user_name");
3227  // this is a placeholder solution with inline html tags to differentiate the different elements
3228  // should be removed when a title component with grouping and visual weighting is available
3229  // see: https://github.com/ILIAS-eLearning/ILIAS/pull/7311
3230  $pax_name_value = "<span class='il-test-kiosk-head__participant-name'>"
3231  . $this->user->getFullname() . "</span>";
3232  $title_content = $title_content->withProperty($pax_name_label, $pax_name_value, false);
3233  }
3234 
3235  if ($this->object->isShowExamIdInTestPassEnabled()) {
3236  $exam_id_label = $this->lng->txt("exam_id_label");
3237  $exam_id_value = ilObjTest::buildExamId(
3238  $this->test_session->getActiveId(),
3239  $this->test_session->getPass(),
3240  $this->object->getId()
3241  );
3242  $title_content = $title_content->withProperty($exam_id_label, $exam_id_value);
3243  }
3244 
3245  if ($this->object->getShowKioskModeTitle()) {
3246  $test_title_label = $this->lng->txt("test");
3247  $test_title_value = $this->object->getTitle();
3248  $title_content = $title_content->withProperty($test_title_label, $test_title_value, false);
3249  }
3250 
3251  return $this->ui_renderer->render($title_content);
3252  }
static buildExamId($active_id, $pass, $test_obj_id=null)
+ Here is the call graph for this function:
+ Here is the caller graph for this function:

◆ handleCheckTestPassValid()

ilTestPlayerAbstractGUI::handleCheckTestPassValid ( bool  $with_redirect = false)
protected

Definition at line 3094 of file class.ilTestPlayerAbstractGUI.php.

References ILIAS\Repository\ctrl(), and ILIAS\Repository\lng().

Referenced by executeCommand(), finishTestCmd(), nextQuestionCmd(), and previousQuestionCmd().

3094  : void
3095  {
3096  $testObj = new ilObjTest($this->ref_id, true);
3097 
3098  $participants = $testObj->getActiveParticipantList();
3099  $participant = $participants->getParticipantByActiveId($this->testrequest->getActiveId());
3100  if ($participant && $participant->hasUnfinishedPasses()) {
3101  return;
3102  }
3103  $this->tpl->setOnScreenMessage('failure', $this->lng->txt('tst_current_run_no_longer_valid'), true);
3104  if ($with_redirect) {
3105  $this->ctrl->redirectByClass([
3106  ilRepositoryGUI::class,
3107  ilObjTestGUI::class,
3108  TestScreenGUI::class
3109  ]);
3110  }
3111  }
+ Here is the call graph for this function:
+ Here is the caller graph for this function:

◆ handleFileUploadCmd()

ilTestPlayerAbstractGUI::handleFileUploadCmd ( )
protected

Definition at line 3028 of file class.ilTestPlayerAbstractGUI.php.

References ILIAS\Repository\ctrl(), saveQuestionSolution(), ilTestPlayerCommands\SUBMIT_SOLUTION, and updateWorkingTime().

3028  : void
3029  {
3030  $this->updateWorkingTime();
3031  $this->saveQuestionSolution(false);
3032  $this->ctrl->redirect($this, ilTestPlayerCommands::SUBMIT_SOLUTION);
3033  }
updateWorkingTime()
updates working time and stores state saveresult to see if question has to be stored or not ...
saveQuestionSolution(bool $authorized=true, bool $force=false)
+ Here is the call graph for this function:

◆ handleIntermediateSubmit()

ilTestPlayerAbstractGUI::handleIntermediateSubmit ( )
protected

Definition at line 2764 of file class.ilTestPlayerAbstractGUI.php.

References getAnswerChangedParameter(), removeIntermediateSolution(), saveQuestionSolution(), and setAnswerChangedParameter().

Referenced by confirmHintRequestCmd(), markQuestionAndSaveIntermediateCmd(), showRequestedHintListCmd(), and unmarkQuestionAndSaveIntermediateCmd().

2765  {
2766  if ($this->getAnswerChangedParameter()) {
2767  $this->saveQuestionSolution(false);
2768  } else {
2769  $this->removeIntermediateSolution();
2770  }
2772  }
saveQuestionSolution(bool $authorized=true, bool $force=false)
+ Here is the call graph for this function:
+ Here is the caller graph for this function:

◆ handlePasswordProtectionRedirect()

ilTestPlayerAbstractGUI::handlePasswordProtectionRedirect ( )
protected

The test password is only checked once per session to avoid errors during autosave if the password is changed during a running test. See Mantis #22536 for more details.

Definition at line 2294 of file class.ilTestPlayerAbstractGUI.php.

References ILIAS\Repository\ctrl(), getLockParameter(), and ilTestPlayerCommands\START_TEST.

Referenced by executeCommand().

2295  {
2302  if ($this->test_session->isPasswordChecked() === true) {
2303  return;
2304  }
2305 
2306  if ($this->ctrl->getNextClass() === 'iltestpasswordprotectiongui') {
2307  return;
2308  }
2309 
2310  if (!$this->password_checker->isPasswordProtectionPageRedirectRequired()) {
2311  $this->test_session->setPasswordChecked(true);
2312  return;
2313  }
2314 
2315  $this->ctrl->setParameterByClass(self::class, 'lock', $this->getLockParameter());
2316 
2317  $next_command = $this->ctrl->getCmdClass() . '::' . ilTestPlayerCommands::START_TEST;
2318  $this->ctrl->setParameterByClass(ilTestPasswordProtectionGUI::class, 'nextCommand', $next_command);
2319  $this->ctrl->redirectByClass(ilTestPasswordProtectionGUI::class, 'showPasswordForm');
2320  }
+ Here is the call graph for this function:
+ Here is the caller graph for this function:

◆ handlePrimaryButton()

ilTestPlayerAbstractGUI::handlePrimaryButton ( ilTestNavigationToolbarGUI  $navigation_toolbar_gui,
int  $current_question_id 
)
protected

Definition at line 3193 of file class.ilTestPlayerAbstractGUI.php.

References ILIAS\Repository\object(), and ilTestNavigationToolbarGUI\setFinishTestButtonPrimary().

Referenced by showQuestionCmd().

3193  : bool
3194  {
3195  $is_next_primary = true;
3196 
3197  if ($this->object->isForceInstantFeedbackEnabled()) {
3198  $is_next_primary = false;
3199  }
3200 
3201  $questions_missing_result = $this->questionrepository->getQuestionsMissingResultRecord(
3202  $this->test_session->getActiveId(),
3203  $this->test_session->getPass(),
3204  $this->test_sequence->getOrderedSequenceQuestions()
3205  );
3206 
3207  if ($questions_missing_result === []) {
3208  $navigation_toolbar_gui->setFinishTestButtonPrimary(true);
3209  return false;
3210  }
3211 
3212  if (count($questions_missing_result) === 1
3213  && $current_question_id === current($questions_missing_result)) {
3214  $navigation_toolbar_gui->setFinishTestButtonPrimary(true);
3215  return false;
3216  }
3217 
3218  return $is_next_primary;
3219  }
setFinishTestButtonPrimary($finishTestButtonPrimary)
+ Here is the call graph for this function:
+ Here is the caller graph for this function:

◆ handleQuestionActionCmd()

ilTestPlayerAbstractGUI::handleQuestionActionCmd ( )
protected

Definition at line 2148 of file class.ilTestPlayerAbstractGUI.php.

References ILIAS\Repository\ctrl(), getCurrentSequenceElement(), isParticipantsAnswerFixed(), saveQuestionSolution(), setAnswerChangedParameter(), ilTestPlayerCommands\SHOW_QUESTION, and updateWorkingTime().

2149  {
2150  $question_id = $this->test_sequence->getQuestionForSequence(
2151  $this->getCurrentSequenceElement()
2152  );
2153 
2154  if (!$this->isParticipantsAnswerFixed($question_id)) {
2155  $this->updateWorkingTime();
2156  $this->saveQuestionSolution(false);
2157  // fau: testNav - add changed status of the question
2158  $this->setAnswerChangedParameter(true);
2159  // fau.
2160  }
2161 
2162  $this->ctrl->redirect($this, ilTestPlayerCommands::SHOW_QUESTION);
2163  }
updateWorkingTime()
updates working time and stores state saveresult to see if question has to be stored or not ...
saveQuestionSolution(bool $authorized=true, bool $force=false)
+ Here is the call graph for this function:

◆ handleQuestionPostponing()

ilTestPlayerAbstractGUI::handleQuestionPostponing ( int  $question_id)
protected

Definition at line 3087 of file class.ilTestPlayerAbstractGUI.php.

Referenced by nextQuestionCmd().

3089  : void {
3090  $this->test_sequence->postponeQuestion($question_id);
3091  $this->test_sequence->saveToDb();
3092  }
+ Here is the caller graph for this function:

◆ handleSkillTriggering()

ilTestPlayerAbstractGUI::handleSkillTriggering ( ilTestSession  $test_session)
protected
Parameters
ilTestSession$test_session

Definition at line 2351 of file class.ilTestPlayerAbstractGUI.php.

References buildTestPassQuestionList(), ilTestSession\getActiveId(), ilTestSession\getPass(), ilTestSession\getUserId(), ILIAS\Repository\logger(), ILIAS\Repository\object(), and ilTestSkillEvaluation\setUserId().

Referenced by save().

2351  : void
2352  {
2353  $skill_evaluation = new ilTestSkillEvaluation(
2354  $this->db,
2355  $this->logger,
2356  $this->object->getTestId(),
2357  $this->object->getRefId(),
2358  $this->skills_service->profile(),
2359  $this->skills_service->personal()
2360  );
2361 
2362  $skill_evaluation->setUserId($test_session->getUserId());
2363  $skill_evaluation->setActiveId($test_session->getActiveId());
2364  $skill_evaluation->setPass($test_session->getPass());
2365 
2366  $skill_evaluation->setNumRequiredBookingsForSkillTriggering(
2367  $this->object->getGlobalSettings()->getSkillTriggeringNumberOfAnswers()
2368  );
2369 
2370  $question_list = $this->buildTestPassQuestionList();
2371  $question_list->load();
2372  $skill_evaluation->init($question_list);
2373  $skill_evaluation->evaluate(
2374  $this->object->getTestResult(
2375  $test_session->getActiveId(),
2376  $test_session->getPass(),
2377  true
2378  )
2379  );
2380 
2381  $skill_evaluation->handleSkillTriggering();
2382  }
+ Here is the call graph for this function:
+ Here is the caller graph for this function:

◆ handleTearsAndAngerNoObjectiveOrientedQuestion()

ilTestPlayerAbstractGUI::handleTearsAndAngerNoObjectiveOrientedQuestion ( )
protected

Definition at line 3187 of file class.ilTestPlayerAbstractGUI.php.

References ILIAS\Repository\ctrl(), and ILIAS\Repository\lng().

Referenced by showQuestionCmd().

3187  : void
3188  {
3189  $this->tpl->setOnScreenMessage('failure', sprintf($this->lng->txt('tst_objective_oriented_test_pass_without_questions'), $this->object->getTitle()), true);
3190  $this->ctrl->redirectByClass(ilObjTestGUI::class);
3191  }
+ Here is the call graph for this function:
+ Here is the caller graph for this function:

◆ handleTearsAndAngerQuestionIsNull()

ilTestPlayerAbstractGUI::handleTearsAndAngerQuestionIsNull ( int  $question_id,
  $sequence_element 
)
protected

Definition at line 2838 of file class.ilTestPlayerAbstractGUI.php.

References ILIAS\Repository\ctrl(), ILIAS\Repository\logger(), and ilTestPlayerCommands\SHOW_QUESTION.

Referenced by showQuestionCmd().

2838  : void
2839  {
2840  $this->logger->error(
2841  "INV SEQ:"
2842  . "active={$this->test_session->getActiveId()} "
2843  . "qId=$question_id seq=$sequence_element "
2844  . serialize($this->test_sequence)
2845  );
2846 
2847  $this->ctrl->setParameter($this, 'sequence', $this->test_sequence->getFirstSequence());
2848  $this->ctrl->redirect($this, ilTestPlayerCommands::SHOW_QUESTION);
2849  }
+ Here is the call graph for this function:
+ Here is the caller graph for this function:

◆ handleUserSettings()

ilTestPlayerAbstractGUI::handleUserSettings ( )

Handles some form parameters on starting and resuming a test.

Definition at line 843 of file class.ilTestPlayerAbstractGUI.php.

References ILIAS\Repository\object(), ILIAS\Repository\refinery(), and ILIAS\Repository\user().

Referenced by resumePlayerCmd(), and startPlayerCmd().

844  {
845  if ($this->object->getNrOfTries() != 1
846  && $this->object->getUsePreviousAnswers() == 1
847  ) {
848  $chb_use_previous_answers = 0;
849  if ($this->post_wrapper->has('chb_use_previous_answers')) {
850  $chb_use_previous_answers = $this->post_wrapper->retrieve(
851  'chb_use_previous_answers',
852  $this->refinery->kindlyTo()->int()
853  );
854  }
855  $this->user->writePref("tst_use_previous_answers", (string) $chb_use_previous_answers);
856  }
857  }
+ Here is the call graph for this function:
+ Here is the caller graph for this function:

◆ initAssessmentSettings()

ilTestPlayerAbstractGUI::initAssessmentSettings ( )
protected

Definition at line 2343 of file class.ilTestPlayerAbstractGUI.php.

Referenced by executeCommand().

2344  {
2345  $this->ass_settings = new ilSetting('assessment');
2346  }
+ Here is the caller graph for this function:

◆ initProcessLocker()

ilTestPlayerAbstractGUI::initProcessLocker (   $activeId)
protected

Definition at line 313 of file class.ilTestPlayerAbstractGUI.php.

References ilTestServiceGUI\$db, and $ilDB.

Referenced by executeCommand().

314  {
315  $ilDB = $this->db;
316  $process_lockerFactory = new ilTestProcessLockerFactory($this->ass_settings, $ilDB);
317  $this->process_locker = $process_lockerFactory->withContextId((int) $activeId)->getLocker();
318  }
readonly ilDBInterface $db
+ Here is the caller graph for this function:

◆ initTestCmd()

ilTestPlayerAbstractGUI::initTestCmd ( )
protected

Start a test for the first time after a redirect.

Definition at line 804 of file class.ilTestPlayerAbstractGUI.php.

References ILIAS\Repository\ctrl(), ilTestPlayerCommands\DISPLAY_ACCESS_CODE, and ilTestPlayerCommands\START_TEST.

805  {
806  if ($this->test_session->isAnonymousUser()
807  && !$this->test_session->doesAccessCodeInSessionExists()) {
808  $access_code = $this->test_session->createNewAccessCode();
809 
810  $this->test_session->setAccessCodeToSession($access_code);
811  $this->test_session->setAnonymousId($access_code);
812  $this->test_session->saveToDb();
813 
814  $this->ctrl->redirect($this, ilTestPlayerCommands::DISPLAY_ACCESS_CODE);
815  }
816 
817  if (!$this->test_session->isAnonymousUser()) {
818  $this->test_session->unsetAccessCodeInSession();
819  }
820  $this->ctrl->redirect($this, ilTestPlayerCommands::START_TEST);
821  }
+ Here is the call graph for this function:

◆ initTestPageTemplate()

ilTestPlayerAbstractGUI::initTestPageTemplate ( )
protected

Definition at line 2266 of file class.ilTestPlayerAbstractGUI.php.

References ILIAS\Repository\event(), ILIAS\Repository\form(), and getContentBlockName().

Referenced by prepareTestPage().

2267  {
2268  $onload_js = <<<JS
2269  let key_event = (event) => {
2270  if( event.key === 13 && event.target.tagName.toLowerCase() === "a" ) {
2271  return;
2272  }
2273  if (event.key === 13 &&
2274  event.target.tagName.toLowerCase() !== "textarea" &&
2275  (event.target.tagName.toLowerCase() !== "input" || event.target.type.toLowerCase() !== "submit")) {
2276  event.preventDefault();
2277  }
2278  };
2279 
2280  let form = document.getElementById('taForm');
2281  form.onkeyup = key_event;
2282  form.onkeydown = key_event;
2283  form.onkeypress = key_event;
2284 JS;
2285  $this->tpl->addOnLoadCode($onload_js);
2286  $this->tpl->addBlockFile(
2287  $this->getContentBlockName(),
2288  'adm_content',
2289  'tpl.il_as_tst_output.html',
2290  'components/ILIAS/Test'
2291  );
2292  }
getContentBlockName()
Returns the name of the current content block (depends on the kiosk mode setting) ...
form( $class_path, string $cmd, string $submit_caption="")
+ Here is the call graph for this function:
+ Here is the caller graph for this function:

◆ initTestQuestionConfig()

ilTestPlayerAbstractGUI::initTestQuestionConfig ( assQuestion  $question_obj)
protected

Definition at line 2831 of file class.ilTestPlayerAbstractGUI.php.

References assQuestion\getTestPresentationConfig(), and ILIAS\Repository\object().

Referenced by getQuestionGuiInstance(), and getQuestionInstance().

2832  {
2833  $question_obj->getTestPresentationConfig()->setPreviousPassSolutionReuseAllowed(
2834  $this->object->isPreviousSolutionReuseEnabled($this->test_session->getActiveId())
2835  );
2836  }
+ Here is the call graph for this function:
+ Here is the caller graph for this function:

◆ isFirstQuestionInSequence()

ilTestPlayerAbstractGUI::isFirstQuestionInSequence (   $sequence_element)
protected

Definition at line 2138 of file class.ilTestPlayerAbstractGUI.php.

Referenced by populateQuestionNavigation().

2138  : bool
2139  {
2140  return $sequence_element == $this->test_sequence->getFirstSequence();
2141  }
+ Here is the caller graph for this function:

◆ isFollowUpQuestionLocksConfirmationPrevented()

ilTestPlayerAbstractGUI::isFollowUpQuestionLocksConfirmationPrevented ( )
protected

Definition at line 2938 of file class.ilTestPlayerAbstractGUI.php.

References ilSession\get().

Referenced by populateNextLocksChangedModal().

2939  {
2940  if (ilSession::get(self::FOLLOWUP_QST_LOCKS_PREVENT_CONFIRMATION_PARAM) == null) {
2941  return false;
2942  }
2943 
2944  return ilSession::get(self::FOLLOWUP_QST_LOCKS_PREVENT_CONFIRMATION_PARAM);
2945  }
static get(string $a_var)
+ Here is the call graph for this function:
+ Here is the caller graph for this function:

◆ isForcedFeedbackNavUrlRegistered()

ilTestPlayerAbstractGUI::isForcedFeedbackNavUrlRegistered ( )
protected

Definition at line 3014 of file class.ilTestPlayerAbstractGUI.php.

References getRegisteredForcedFeedbackNavUrl().

Referenced by isParticipantsAnswerFixed(), and showQuestionCmd().

3014  : bool
3015  {
3016  return $this->getRegisteredForcedFeedbackNavUrl() !== null;
3017  }
+ Here is the call graph for this function:
+ Here is the caller graph for this function:

◆ isLastQuestionInSequence()

ilTestPlayerAbstractGUI::isLastQuestionInSequence (   $sequence_element)
protected

Definition at line 2143 of file class.ilTestPlayerAbstractGUI.php.

Referenced by populateQuestionNavigation().

2143  : bool
2144  {
2145  return $sequence_element == $this->test_sequence->getLastSequence();
2146  }
+ Here is the caller graph for this function:

◆ isMaxProcessingTimeReached()

ilTestPlayerAbstractGUI::isMaxProcessingTimeReached ( )

Definition at line 469 of file class.ilTestPlayerAbstractGUI.php.

Referenced by canSaveResult(), isTestAccessible(), and prepareTestPage().

469  : bool
470  {
471  $active_id = $this->test_session->getActiveId();
472  $starting_time = $this->object->getStartingTimeOfUser($active_id);
473  if ($starting_time === false) {
474  return false;
475  } else {
476  return $this->object->isMaxProcessingTimeReached($starting_time, $active_id);
477  }
478  }
+ Here is the caller graph for this function:

◆ isNrOfTriesReached()

ilTestPlayerAbstractGUI::isNrOfTriesReached ( )

nr of tries exceeded

Definition at line 1770 of file class.ilTestPlayerAbstractGUI.php.

Referenced by canSaveResult(), isTestAccessible(), and saveQuestionSolution().

1770  : bool
1771  {
1772  return $this->object->hasNrOfTriesRestriction() && $this->object->isNrOfTriesReached($this->test_session->getPass());
1773  }
+ Here is the caller graph for this function:

◆ isOptionalQuestionAnsweringConfirmationRequired()

ilTestPlayerAbstractGUI::isOptionalQuestionAnsweringConfirmationRequired ( int  $sequence_key)
protected

Definition at line 1226 of file class.ilTestPlayerAbstractGUI.php.

Referenced by prepareTestPage().

1226  : bool
1227  {
1228  if ($this->test_sequence->isAnsweringOptionalQuestionsConfirmed()) {
1229  return false;
1230  }
1231 
1232  $question_id = $this->test_sequence->getQuestionForSequence($sequence_key);
1233 
1234  if (!$this->test_sequence->isQuestionOptional($question_id)) {
1235  return false;
1236  }
1237 
1238  return true;
1239  }
+ Here is the caller graph for this function:

◆ isParticipantsAnswerFixed()

ilTestPlayerAbstractGUI::isParticipantsAnswerFixed (   $question_id)
protected

Definition at line 2322 of file class.ilTestPlayerAbstractGUI.php.

References isForcedFeedbackNavUrlRegistered(), and ILIAS\Repository\object().

Referenced by autosaveCmd(), autosaveOnTimeLimitCmd(), buildQuestionObject(), buildReadOnlyStateQuestionNavigationGUI(), handleQuestionActionCmd(), populateQuestionEditControl(), showInstantResponseCmd(), and showQuestionCmd().

2322  : bool
2323  {
2324  if ($this->object->isInstantFeedbackAnswerFixationEnabled()) {
2325  return $this->test_sequence->isQuestionChecked($question_id);
2326  }
2327 
2328  if ($this->object->isFollowupQuestionAnswerFixationEnabled()) {
2329  return $this->isForcedFeedbackNavUrlRegistered() || $this->test_sequence->isNextQuestionPresented($question_id);
2330  }
2331 
2332  return false;
2333  }
+ Here is the call graph for this function:
+ Here is the caller graph for this function:

◆ isShowingPostponeStatusReguired()

ilTestPlayerAbstractGUI::isShowingPostponeStatusReguired ( int  $question_id)
protected

Definition at line 1241 of file class.ilTestPlayerAbstractGUI.php.

Referenced by populateInstantResponseModal(), showQuestionEditable(), and showQuestionViewable().

1241  : bool
1242  {
1243  return $this->test_sequence->isPostponedQuestion($question_id);
1244  }
+ Here is the caller graph for this function:

◆ isTestAccessible()

ilTestPlayerAbstractGUI::isTestAccessible ( )

test accessible returns true if the user can perform the test

Definition at line 1759 of file class.ilTestPlayerAbstractGUI.php.

References isMaxProcessingTimeReached(), and isNrOfTriesReached().

1759  : bool
1760  {
1761  return !$this->isNrOfTriesReached()
1762  and !$this->isMaxProcessingTimeReached()
1763  and $this->object->startingTimeReached()
1764  and !$this->object->endingTimeReached();
1765  }
endingTimeReached()
handle endingTimeReached
+ Here is the call graph for this function:

◆ isValidSequenceElement()

ilTestPlayerAbstractGUI::isValidSequenceElement (   $sequence_element)
private

Definition at line 3040 of file class.ilTestPlayerAbstractGUI.php.

Referenced by nextQuestionCmd(), previousQuestionCmd(), showQuestionCmd(), skipQuestionCmd(), and submitSolutionAndNextCmd().

3040  : bool
3041  {
3042  if ($sequence_element === false) {
3043  return false;
3044  }
3045 
3046  if ($sequence_element < 1) {
3047  return false;
3048  }
3049 
3050  if (!$this->test_sequence->getPositionOfSequence($sequence_element)) {
3051  return false;
3052  }
3053 
3054  return true;
3055  }
+ Here is the caller graph for this function:

◆ markQuestionAndSaveIntermediateCmd()

ilTestPlayerAbstractGUI::markQuestionAndSaveIntermediateCmd ( )
protected

Definition at line 969 of file class.ilTestPlayerAbstractGUI.php.

References handleIntermediateSubmit(), and markQuestionCmd().

969  : void
970  {
971  $this->handleIntermediateSubmit();
972  $this->markQuestionCmd();
973  }
markQuestionCmd()
Set a question solved.
+ Here is the call graph for this function:

◆ markQuestionCmd()

ilTestPlayerAbstractGUI::markQuestionCmd ( )
protected

Set a question solved.

Definition at line 978 of file class.ilTestPlayerAbstractGUI.php.

References ILIAS\Repository\ctrl(), getCurrentSequenceElement(), and ilTestPlayerCommands\SHOW_QUESTION.

Referenced by markQuestionAndSaveIntermediateCmd().

978  : void
979  {
980  $question_id = $this->test_sequence->getQuestionForSequence(
982  );
983 
984  $this->object->setQuestionSetSolved(1, $question_id, $this->test_session->getUserId());
985 
986  $this->ctrl->redirect($this, ilTestPlayerCommands::SHOW_QUESTION);
987  }
+ Here is the call graph for this function:
+ Here is the caller graph for this function:

◆ max_processing_time_reached()

ilTestPlayerAbstractGUI::max_processing_time_reached ( )

Outputs a message when the maximum processing time is reached.

Outputs a message when the maximum processing time is reached

public

Definition at line 1797 of file class.ilTestPlayerAbstractGUI.php.

References suspendTestCmd().

Referenced by prepareTestPage().

1798  {
1799  $this->suspendTestCmd();
1800  }
+ Here is the call graph for this function:
+ Here is the caller graph for this function:

◆ nextQuestionCmd()

ilTestPlayerAbstractGUI::nextQuestionCmd ( )
protected

Definition at line 2196 of file class.ilTestPlayerAbstractGUI.php.

References $_SERVER, ILIAS\Repository\ctrl(), getCurrentSequenceElement(), ilTestServiceGUI\getObject(), handleCheckTestPassValid(), handleQuestionPostponing(), isValidSequenceElement(), ILIAS\Repository\logger(), ILIAS\Repository\object(), ilTestPlayerCommands\SHOW_QUESTION, and ILIAS\Repository\user().

2197  {
2198  $this->handleCheckTestPassValid();
2199  $last_sequence_element = $this->getCurrentSequenceElement();
2200  $next_sequence_element = $this->test_sequence->getNextSequence($last_sequence_element);
2201 
2202  $question_id = $this->test_sequence->getQuestionForSequence($last_sequence_element);
2203  $is_worked_through = $this->questionrepository->lookupResultRecordExist(
2204  $this->test_session->getActiveId(),
2205  $question_id,
2206  $this->test_session->getPass()
2207  );
2208 
2209  if (!$is_worked_through) {
2210  if ($this->logger->isLoggingEnabled()
2211  && !$this->getObject()->getAnonymity()) {
2212  $this->logger->logParticipantInteraction(
2213  $this->logger->getInteractionFactory()->buildParticipantInteraction(
2214  $this->object->getRefId(),
2215  $question_id,
2216  $this->user->getId(),
2217  $this->logger->isIPLoggingEnabled() ? $_SERVER['REMOTE_ADDR'] : '',
2218  TestParticipantInteractionTypes::QUESTION_SKIPPED,
2219  []
2220  )
2221  );
2222  }
2223  if ($this->object->isPostponingEnabled()) {
2224  $this->handleQuestionPostponing($question_id);
2225  }
2226  }
2227 
2228  if (!$this->isValidSequenceElement($next_sequence_element)) {
2229  $next_sequence_element = $this->test_sequence->getFirstSequence();
2230  }
2231 
2232  $this->ctrl->setParameter($this, 'sequence', $next_sequence_element);
2233  $this->ctrl->setParameter($this, 'pmode', '');
2234 
2235  $this->ctrl->redirect($this, ilTestPlayerCommands::SHOW_QUESTION);
2236  }
handleCheckTestPassValid(bool $with_redirect=false)
$_SERVER['HTTP_HOST']
Definition: raiseError.php:10
+ Here is the call graph for this function:

◆ outCorrectSolution()

ilTestPlayerAbstractGUI::outCorrectSolution ( )

Creates an output of the solution of an answer compared to the correct solution.

Definition at line 1976 of file class.ilTestPlayerAbstractGUI.php.

References ILIAS\Repository\ctrl(), ilObjStyleSheet\getContentStylePath(), ilTestServiceGUI\getCorrectSolutionOutput(), ilUtil\getStyleSheetLocation(), ilObjStyleSheet\getSyntaxStylePath(), ILIAS\Repository\lng(), and ILIAS\Repository\object().

1976  : void
1977  {
1978  $this->tpl->addBlockFile("ADM_CONTENT", "adm_content", "tpl.il_as_tst_correct_solution.html", "components/ILIAS/Test");
1979 
1980  $this->tpl->setCurrentBlock("ContentStyle");
1981  $this->tpl->setVariable("LOCATION_CONTENT_STYLESHEET", ilObjStyleSheet::getContentStylePath(0));
1982  $this->tpl->parseCurrentBlock();
1983 
1984  $this->tpl->setCurrentBlock("SyntaxStyle");
1985  $this->tpl->setVariable("LOCATION_SYNTAX_STYLESHEET", ilObjStyleSheet::getSyntaxStylePath());
1986  $this->tpl->parseCurrentBlock();
1987 
1988  $this->tpl->addCss(ilUtil::getStyleSheetLocation("output", "test_print.css"), "print");
1989  if ($this->object->getShowSolutionAnswersOnly()) {
1990  $this->tpl->addCss(ilUtil::getStyleSheetLocation("output", "test_print_hide_content.css"), "print");
1991  }
1992 
1993  $this->tpl->setCurrentBlock("adm_content");
1994  $solution = $this->getCorrectSolutionOutput($this->testrequest->raw("evaluation"), $this->testrequest->raw("active_id"), $this->testrequest->raw("pass"));
1995  $this->tpl->setVariable("OUTPUT_SOLUTION", $solution);
1996  $this->tpl->setVariable("TEXT_BACK", $this->lng->txt("back"));
1997  $this->ctrl->saveParameter($this, "pass");
1998  $this->ctrl->saveParameter($this, "active_id");
1999  $this->tpl->setVariable("URL_BACK", $this->ctrl->getLinkTarget($this, "outUserResultsOverview"));
2000  $this->tpl->parseCurrentBlock();
2001  }
static getStyleSheetLocation(string $mode="output", string $a_css_name="")
get full style sheet file name (path inclusive) of current user
getCorrectSolutionOutput($question_id, $active_id, $pass, ilTestQuestionRelatedObjectivesList $objectives_list=null)
Returns an output of the solution to an answer compared to the correct solution.
static getContentStylePath(int $a_style_id, bool $add_random=true, bool $add_token=true)
get content style path static (to avoid full reading)
+ Here is the call graph for this function:

◆ outProcessingTime()

ilTestPlayerAbstractGUI::outProcessingTime ( int  $active_id,
bool  $verbose 
)
private

Definition at line 1825 of file class.ilTestPlayerAbstractGUI.php.

References ILIAS\Repository\ctrl(), ilTestServiceGUI\getObject(), ILIAS\Repository\lng(), ILIAS\Repository\object(), ILIAS\Test\Presentation\WorkingTime\prepareWorkingTimeJsTemplate(), and ilTestPlayerCommands\REDIRECT_AFTER_QUESTION_LIST.

Referenced by outQuestionSummaryCmd(), and prepareTestPage().

1825  : void
1826  {
1827  $starting_time = $this->object->getStartingTimeOfUser($active_id);
1828  $working_time = new WorkingTime(
1829  $this->lng,
1830  $this->ui_factory,
1831  $this->ui_renderer,
1832  $starting_time,
1833  $this->object->getProcessingTimeInSeconds($active_id)
1834  );
1835 
1836  $this->tpl->setCurrentBlock('enableprocessingtime');
1837  $this->tpl->setVariable('USER_WORKING_TIME_MESSAGE_BOX', $working_time->getMessageBox($verbose));
1838  $this->tpl->parseCurrentBlock();
1839 
1840  $working_time_js_template = $working_time->prepareWorkingTimeJsTemplate(
1841  $this->getObject(),
1842  getdate($starting_time),
1843  $this->ctrl->getLinkTarget($this, 'checkWorkingTime', '', true),
1844  $this->ctrl->getFormAction($this, ilTestPlayerCommands::REDIRECT_AFTER_QUESTION_LIST)
1845  );
1846 
1847  $this->tpl->addOnLoadCode($working_time_js_template->get());
1848  }
prepareWorkingTimeJsTemplate(ilObjTest $object, array $date, string $check_url, string $redirect_url)
Definition: WorkingTime.php:42
+ Here is the call graph for this function:
+ Here is the caller graph for this function:

◆ outQuestionSummaryCmd()

ilTestPlayerAbstractGUI::outQuestionSummaryCmd ( )

Output of a summary of all test questions for test participants.

Definition at line 1915 of file class.ilTestPlayerAbstractGUI.php.

References ILIAS\Repository\ctrl(), getContentBlockName(), ilTestServiceGUI\getObject(), ILIAS\GlobalScreen\Scope\Footer\Factory\getTitle(), ILIAS\Repository\help(), ILIAS\FileDelivery\http(), ILIAS\Repository\lng(), ilObjTest\lookupExamId(), ILIAS\Repository\object(), outProcessingTime(), and ilTestPlayerLayoutProvider\TEST_PLAYER_VIEW_TITLE.

1916  {
1917  $this->help->setScreenIdComponent('tst');
1918  $this->help->setScreenId('assessment');
1919  $this->help->setSubScreenId('question_summary');
1920 
1921  $is_first_page = $this->testrequest->strVal('first') === '1';
1922 
1923  $this->tpl->addBlockFile(
1924  $this->getContentBlockName(),
1925  'adm_content',
1926  'tpl.il_as_tst_question_summary.html',
1927  'components/ILIAS/Test'
1928  );
1929 
1930  $this->global_screen->tool()->context()->current()->getAdditionalData()->replace(
1932  $this->getObject()->getTitle() . ' - ' . $this->lng->txt('question_summary')
1933  );
1934 
1935  $active_id = $this->test_session->getActiveId();
1936  $question_summary_data = $this->service->getQuestionSummaryData($this->test_sequence);
1937 
1938  $this->ctrl->setParameter($this, 'sequence', $this->testrequest->raw('sequence'));
1939 
1940  $table = new QuestionsOfAttemptTable(
1941  $this->lng,
1942  $this->ctrl,
1943  $this->ui_factory,
1944  new DataFactory(),
1945  $this->http,
1946  $this,
1947  $this->object,
1948  $question_summary_data
1949  );
1950  $this->tpl->setVariable('TABLE_LIST_OF_QUESTIONS', $this->ui_renderer->render($table->buildComponents($is_first_page)));
1951 
1952  if ($this->object->getEnableProcessingTime()) {
1953  $this->outProcessingTime($active_id, true);
1954  }
1955 
1956  if ($this->object->isShowExamIdInTestPassEnabled()) {
1957  $this->tpl->setCurrentBlock('exam_id_footer');
1958  $this->tpl->setVariable('EXAM_ID_VAL', ilObjTest::lookupExamId(
1959  $this->test_session->getActiveId(),
1960  $this->test_session->getPass(),
1961  $this->object->getId()
1962  ));
1963  $this->tpl->setVariable('EXAM_ID_TXT', $this->lng->txt('exam_id'));
1964  $this->tpl->parseCurrentBlock();
1965  }
1966  }
getContentBlockName()
Returns the name of the current content block (depends on the kiosk mode setting) ...
static http()
Fetches the global http state from ILIAS.
This file is part of ILIAS, a powerful learning management system published by ILIAS open source e-Le...
outProcessingTime(int $active_id, bool $verbose)
static lookupExamId($active_id, $pass)
+ Here is the call graph for this function:

◆ outUserResultsOverviewCmd()

ilTestPlayerAbstractGUI::outUserResultsOverviewCmd ( )

Definition at line 2102 of file class.ilTestPlayerAbstractGUI.php.

References ILIAS\Repository\ctrl().

2103  {
2104  $this->ctrl->redirectByClass(
2105  [ilRepositoryGUI::class, ilObjTestGUI::class, ilTestEvaluationGUI::class],
2106  "outUserResultsOverview"
2107  );
2108  }
+ Here is the call graph for this function:

◆ performTearsAndAngerBrokenConfessionChecks()

ilTestPlayerAbstractGUI::performTearsAndAngerBrokenConfessionChecks ( )
protected

Definition at line 3113 of file class.ilTestPlayerAbstractGUI.php.

References ILIAS\Repository\lng(), ILIAS\Repository\logger(), and ILIAS\Repository\user().

Referenced by generateRandomTestPassForActiveUser().

3113  : bool
3114  {
3115  if ($this->test_session->getActiveId() > 0) {
3116  if ($this->test_sequence->hasRandomQuestionsForPass($this->test_session->getActiveId(), $this->test_session->getPass()) > 0) {
3117  $this->logger->info(
3118  __METHOD__ . ' Random Questions allready exists for user ' .
3119  $this->user->getId() . ' in test ' . $this->object->getTestId()
3120  );
3121 
3122  return true;
3123  }
3124  } else {
3125  $this->logger->info(__METHOD__ . ' ' . sprintf(
3126  $this->lng->txt("error_random_question_generation"),
3127  $this->user->getId(),
3128  $this->object->getTestId()
3129  ));
3130 
3131  return true;
3132  };
3133 
3134  return false;
3135  }
+ Here is the call graph for this function:
+ Here is the caller graph for this function:

◆ performTestPassFinishedTasks()

ilTestPlayerAbstractGUI::performTestPassFinishedTasks ( StatusOfAttempt  $status_of_attempt)
protected

Definition at line 1045 of file class.ilTestPlayerAbstractGUI.php.

References sendNewPassFinishedNotificationEmailIfActivated().

Referenced by finishTestCmd(), redirectAfterAutosaveCmd(), and redirectAfterQuestionListCmd().

1045  : void
1046  {
1047  (new ilTestPassFinishTasks(
1048  $this->test_session,
1049  $this->object,
1050  $this->test_pass_result_repository
1051  ))->performFinishTasks($this->process_locker, $status_of_attempt);
1052  $this->object->updateTestResultCache($this->test_session->getActiveId(), null);
1053 
1055  $this->test_session->getActiveId(),
1056  $this->test_session->getPass()
1057  );
1058  }
Class ilTestPassFinishTasks.
sendNewPassFinishedNotificationEmailIfActivated(int $active_id, int $pass)
+ Here is the call graph for this function:
+ Here is the caller graph for this function:

◆ populateContentStyleBlock()

ilTestPlayerAbstractGUI::populateContentStyleBlock ( )
protected

Definition at line 696 of file class.ilTestPlayerAbstractGUI.php.

References ilObjStyleSheet\getContentStylePath().

Referenced by prepareTestPage().

697  {
698  $this->tpl->setCurrentBlock("ContentStyle");
699  $this->tpl->setVariable(
700  "LOCATION_CONTENT_STYLESHEET",
702  );
703  $this->tpl->parseCurrentBlock();
704  }
static getContentStylePath(int $a_style_id, bool $add_random=true, bool $add_token=true)
get content style path static (to avoid full reading)
+ Here is the call graph for this function:
+ Here is the caller graph for this function:

◆ populateDiscardSolutionModal()

ilTestPlayerAbstractGUI::populateDiscardSolutionModal ( )
protected

Definition at line 2876 of file class.ilTestPlayerAbstractGUI.php.

References ILIAS\Repository\ctrl(), ilTestPlayerCommands\DISCARD_SOLUTION, and ILIAS\Repository\lng().

Referenced by populateModals().

2876  : Signal
2877  {
2878  $modal = $this->ui_factory->modal()->interruptive(
2879  $this->lng->txt('discard_answer'),
2880  $this->lng->txt('discard_answer_confirmation'),
2881  $this->ctrl->getLinkTarget($this, ilTestPlayerCommands::DISCARD_SOLUTION)
2882  )->withActionButtonLabel($this->lng->txt('discard_answer'));
2883 
2884  $this->tpl->setCurrentBlock('discard_solution_modal');
2885  $this->tpl->setVariable('DISCARD_SOLUTION_MODAL', $this->ui_renderer->render($modal));
2886  $this->tpl->parseCurrentBlock();
2887  return $modal->getShowSignal();
2888  }
+ Here is the call graph for this function:
+ Here is the caller graph for this function:

◆ populateFeedbackBlockHeader()

ilTestPlayerAbstractGUI::populateFeedbackBlockHeader (   $withFocusAnchor)
protected

Definition at line 2672 of file class.ilTestPlayerAbstractGUI.php.

References ILIAS\Repository\lng().

Referenced by populateInstantResponseBlocks().

2673  {
2674  if ($withFocusAnchor) {
2675  $this->tpl->setCurrentBlock('inst_resp_id');
2676  $this->tpl->setVariable('INSTANT_RESPONSE_FOCUS_ID', 'focus');
2677  $this->tpl->parseCurrentBlock();
2678  }
2679 
2680  $this->tpl->setCurrentBlock('instant_response_header');
2681  $this->tpl->setVariable('INSTANT_RESPONSE_HEADER', $this->lng->txt('tst_feedback'));
2682  $this->tpl->parseCurrentBlock();
2683  }
+ Here is the call graph for this function:
+ Here is the caller graph for this function:

◆ populateFeedbackBlockMessage()

ilTestPlayerAbstractGUI::populateFeedbackBlockMessage ( string  $a_message)
protected

Definition at line 2685 of file class.ilTestPlayerAbstractGUI.php.

Referenced by populateInstantResponseBlocks().

2686  {
2687  $this->tpl->setCurrentBlock('instant_response_message');
2688  $this->tpl->setVariable('INSTANT_RESPONSE_MESSAGE', $a_message);
2689  $this->tpl->parseCurrentBlock();
2690  }
+ Here is the caller graph for this function:

◆ populateGenericFeedbackBlock()

ilTestPlayerAbstractGUI::populateGenericFeedbackBlock ( assQuestionGUI  $question_gui,
  $solutionCorrect 
)
protected
Returns
bool true, if there is some feedback populated

Definition at line 643 of file class.ilTestPlayerAbstractGUI.php.

References ilAssQuestionFeedback\CSS_CLASS_FEEDBACK_CORRECT, ilAssQuestionFeedback\CSS_CLASS_FEEDBACK_WRONG, and assQuestionGUI\getGenericFeedbackOutput().

Referenced by populateInstantResponseBlocks().

643  : bool
644  {
645  // fix #031263: add pass
646  $feedback = $question_gui->getGenericFeedbackOutput($this->test_session->getActiveId(), $this->test_session->getPass());
647 
648  if (strlen($feedback)) {
649  $cssClass = (
650  $solutionCorrect ?
652  );
653 
654  $this->tpl->setCurrentBlock("answer_feedback");
655  $this->tpl->setVariable("ANSWER_FEEDBACK", $feedback);
656  $this->tpl->setVariable("ILC_FB_CSS_CLASS", $cssClass);
657  $this->tpl->parseCurrentBlock();
658  return true;
659  }
660  return false;
661  }
getGenericFeedbackOutput(int $active_id, ?int $pass)
+ Here is the call graph for this function:
+ Here is the caller graph for this function:

◆ populateHelperGuiContent()

ilTestPlayerAbstractGUI::populateHelperGuiContent (   $helperGui)
protected
Parameters
$helperGui

Definition at line 2420 of file class.ilTestPlayerAbstractGUI.php.

References ILIAS\Repository\ctrl(), and getContentBlockName().

Referenced by showAnswerOptionalQuestionsConfirmation().

2421  {
2422  $this->tpl->setVariable($this->getContentBlockName(), $this->ctrl->getHTML($helperGui));
2423  }
getContentBlockName()
Returns the name of the current content block (depends on the kiosk mode setting) ...
+ Here is the call graph for this function:
+ Here is the caller graph for this function:

◆ populateInstantResponseBlocks()

ilTestPlayerAbstractGUI::populateInstantResponseBlocks ( assQuestionGUI  $question_gui,
  $authorizedSolution 
)
protected
See also
ilAssQuestionPreviewGUI::handleInstantResponseRendering()

Definition at line 2595 of file class.ilTestPlayerAbstractGUI.php.

References ilObjTest\_getPass(), determineInlineScoreDisplay(), assQuestionGUI\getObject(), assQuestionGUI\getSolutionOutput(), assQuestionGUI\hasInlineFeedback(), ILIAS\Repository\lng(), ILIAS\Repository\object(), populateFeedbackBlockHeader(), populateFeedbackBlockMessage(), populateGenericFeedbackBlock(), populateScoreBlock(), populateSolutionBlock(), and populateSpecificFeedbackBlock().

Referenced by populateInstantResponseModal(), and showQuestionCmd().

2596  {
2597  $response_available = false;
2598  $jump_to_response = false;
2599 
2600  // This controls if the solution should be shown.
2601  // It gets the parameter "Scoring and Results" -> "Instant Feedback" -> "Show Solutions"
2602  if ($this->object->getInstantFeedbackSolution()) {
2603  $show_question_inline_score = $this->determineInlineScoreDisplay();
2604 
2605  // Notation of the params prior to getting rid of this crap in favor of a class
2606  $solutionoutput = $question_gui->getSolutionOutput(
2607  $this->test_session->getActiveId(), #active_id
2608  $this->test_session->getPass(), #pass
2609  false, #graphical_output
2610  $show_question_inline_score, #result_output
2611  true, #show_question_only
2612  false, #show_feedback
2613  true, #show_correct_solution
2614  false, #show_manual_scoring
2615  false #show_question_text
2616  );
2617  $solutionoutput = str_replace('<h1 class="ilc_page_title_PageTitle"></h1>', '', $solutionoutput);
2618  $this->populateSolutionBlock($solutionoutput);
2619  $response_available = true;
2620  $jump_to_response = true;
2621  }
2622 
2623  $reachedPoints = $question_gui->getObject()->getAdjustedReachedPoints(
2624  $this->test_session->getActiveId(),
2625  ilObjTest::_getPass($this->test_session->getActiveId()),
2626  $authorizedSolution
2627  );
2628 
2629  $maxPoints = $question_gui->getObject()->getMaximumPoints();
2630 
2631  $solutionCorrect = ($reachedPoints == $maxPoints);
2632 
2633  // This controls if the score should be shown.
2634  // It gets the parameter "Scoring and Results" -> "Instant Feedback" -> "Show Results (Only Points)"
2635  if ($this->object->getAnswerFeedbackPoints()) {
2636  $this->populateScoreBlock($reachedPoints, $maxPoints);
2637  $response_available = true;
2638  $jump_to_response = true;
2639  }
2640 
2641  // This controls if the generic feedback should be shown.
2642  // It gets the parameter "Scoring and Results" -> "Instant Feedback" -> "Show Solutions"
2643  if ($this->object->getGenericAnswerFeedback()) {
2644  if ($this->populateGenericFeedbackBlock($question_gui, $solutionCorrect)) {
2645  $response_available = true;
2646  $jump_to_response = true;
2647  }
2648  }
2649 
2650  // This controls if the specific feedback should be shown.
2651  // It gets the parameter "Scoring and Results" -> "Instant Feedback" -> "Show Answer-Specific Feedback"
2652  if ($this->object->getSpecificAnswerFeedback()) {
2653  if ($question_gui->hasInlineFeedback()) {
2654  // Don't jump to the feedback below the question if some feedback is shown within the question
2655  $jump_to_response = false;
2656  } elseif ($this->populateSpecificFeedbackBlock($question_gui)) {
2657  $response_available = true;
2658  $jump_to_response = true;
2659  }
2660  }
2661 
2662  $this->populateFeedbackBlockHeader($jump_to_response);
2663  if (!$response_available) {
2664  if ($question_gui->hasInlineFeedback()) {
2665  $this->populateFeedbackBlockMessage($this->lng->txt('tst_feedback_is_given_inline'));
2666  } else {
2667  $this->populateFeedbackBlockMessage($this->lng->txt('tst_feedback_not_available_for_answer'));
2668  }
2669  }
2670  }
static _getPass($active_id)
Retrieves the actual pass of a given user for a given test.
populateSpecificFeedbackBlock(assQuestionGUI $question_gui)
populateGenericFeedbackBlock(assQuestionGUI $question_gui, $solutionCorrect)
getSolutionOutput(int $active_id, ?int $pass=null, bool $graphical_output=false, bool $result_output=false, bool $show_question_only=true, bool $show_feedback=false, bool $show_correct_solution=false, bool $show_manual_scoring=false, bool $show_question_text=true, bool $show_inline_feedback=true)
populateScoreBlock($reachedPoints, $maxPoints)
+ Here is the call graph for this function:
+ Here is the caller graph for this function:

◆ populateInstantResponseModal()

ilTestPlayerAbstractGUI::populateInstantResponseModal ( assQuestionGUI  $question_gui,
  $nav_url 
)
protected

Definition at line 2538 of file class.ilTestPlayerAbstractGUI.php.

References ilTestServiceGUI\$tpl, assQuestionGUI\getObject(), getQuestionFeedbackModalHtml(), assQuestionGUI\getQuestionHeaderBlockBuilder(), assQuestionGUI\getSolutionOutput(), isShowingPostponeStatusReguired(), assQuestionGUI\outQuestionPage(), populateInstantResponseBlocks(), assQuestionGUI\setNavigationGUI(), and ilGlobalTemplateInterface\setVariable().

Referenced by showQuestionCmd().

2538  : void
2539  {
2540  $question_gui->setNavigationGUI(null);
2541  $question_gui->getQuestionHeaderBlockBuilder()->setQuestionAnswered(true);
2542 
2543  $answer_feedback_enabled = $this->object->getSpecificAnswerFeedback();
2544 
2545  $solutionoutput = $question_gui->getSolutionOutput(
2546  $this->test_session->getActiveId(), #active_id
2547  $this->test_session->getPass(), #pass
2548  false, #graphical_output
2549  false, #result_output
2550  true, #show_question_only
2551  $answer_feedback_enabled, #show_feedback
2552  false, #show_correct_solution
2553  false, #show_manual_scoring
2554  true #show_question_text
2555  );
2556 
2557  $pageoutput = $question_gui->outQuestionPage(
2558  "",
2559  $this->isShowingPostponeStatusReguired($question_gui->getObject()->getId()),
2560  $this->test_session->getActiveId(),
2561  $solutionoutput
2562  );
2563 
2564  $tpl = new ilTemplate('tpl.tst_player_response_modal.html', true, true, 'components/ILIAS/Test');
2565 
2566  // populate the instant response blocks in the
2567  $saved_tpl = $this->tpl;
2568  $this->tpl = $tpl;
2569  $this->populateInstantResponseBlocks($question_gui, true);
2570  $this->tpl = $saved_tpl;
2571 
2572  $tpl->setVariable('QUESTION_OUTPUT', $pageoutput);
2573  $this->tpl->setVariable('INSTANT_RESPONSE_MODAL', $this->getQuestionFeedbackModalHtml($tpl, $nav_url));
2574  }
ilGlobalTemplateInterface ilTemplate $tpl
sk 2023-08-01: We need this union type, even if it is wrong! To change this
setVariable(string $variable, $value='')
Sets the given variable to the given value.
getQuestionFeedbackModalHtml(ilTemplate $tpl, string $nav_url)
populateInstantResponseBlocks(assQuestionGUI $question_gui, $authorizedSolution)
outQuestionPage($a_temp_var, $a_postponed=false, $active_id="", $html="", $inlineFeedbackEnabled=false)
getSolutionOutput(int $active_id, ?int $pass=null, bool $graphical_output=false, bool $result_output=false, bool $show_question_only=true, bool $show_feedback=false, bool $show_correct_solution=false, bool $show_manual_scoring=false, bool $show_question_text=true, bool $show_inline_feedback=true)
setNavigationGUI(?ilTestQuestionNavigationGUI $navigationGUI)
+ Here is the call graph for this function:
+ Here is the caller graph for this function:

◆ populateLowerNextButtonBlock()

ilTestPlayerAbstractGUI::populateLowerNextButtonBlock (   $primary_next)
protected

Definition at line 533 of file class.ilTestPlayerAbstractGUI.php.

References buildNextButtonInstance().

Referenced by populateNextButtons().

533  : void
534  {
535  $button = $this->buildNextButtonInstance($primary_next);
536 
537  $this->tpl->setCurrentBlock("next_bottom");
538  $this->tpl->setVariable("BTN_NEXT_BOTTOM", $this->ui_renderer->render($button));
539  $this->tpl->parseCurrentBlock();
540  }
+ Here is the call graph for this function:
+ Here is the caller graph for this function:

◆ populateLowerPreviousButtonBlock()

ilTestPlayerAbstractGUI::populateLowerPreviousButtonBlock ( )
protected

Definition at line 551 of file class.ilTestPlayerAbstractGUI.php.

References buildPreviousButtonInstance().

Referenced by populatePreviousButtons().

552  {
553  $button = $this->buildPreviousButtonInstance();
554 
555  $this->tpl->setCurrentBlock("prev_bottom");
556  $this->tpl->setVariable("BTN_PREV_BOTTOM", $this->ui_renderer->render($button));
557  $this->tpl->parseCurrentBlock();
558  }
+ Here is the call graph for this function:
+ Here is the caller graph for this function:

◆ populateMessageContent()

ilTestPlayerAbstractGUI::populateMessageContent ( string  $content_html)
protected

Definition at line 2851 of file class.ilTestPlayerAbstractGUI.php.

References getContentBlockName(), and ILIAS\Repository\object().

2851  : void
2852  {
2853  if ($this->object->getKioskMode()) {
2854  $this->tpl->addBlockfile($this->getContentBlockName(), 'content', "tpl.il_as_tst_kiosk_mode_content.html", "components/ILIAS/Test");
2855  $this->tpl->setContent($content_html);
2856  return;
2857  }
2858  $this->tpl->setVariable($this->getContentBlockName(), $content_html);
2859  }
getContentBlockName()
Returns the name of the current content block (depends on the kiosk mode setting) ...
+ Here is the call graph for this function:

◆ populateModals()

ilTestPlayerAbstractGUI::populateModals ( )
protected
Returns
array<self::DISCARD_MODAL|self::LOCKS_CHANGED_MODAL|self::LOCKS_UNCHANGED_MODAL, Signal>

Definition at line 2864 of file class.ilTestPlayerAbstractGUI.php.

References ILIAS\Repository\object(), populateDiscardSolutionModal(), populateNextLocksChangedModal(), and populateNextLocksUnchangedModal().

Referenced by showQuestionEditable().

2864  : array
2865  {
2866  $signals = [self::DISCARD_MODAL => $this->populateDiscardSolutionModal()];
2867 
2868  if ($this->object->isFollowupQuestionAnswerFixationEnabled()) {
2869  $signals[self::LOCKS_CHANGED_MODAL] = $this->populateNextLocksChangedModal();
2870  $signals[self::LOCKS_UNCHANGED_MODAL] = $this->populateNextLocksUnchangedModal();
2871  }
2872 
2873  return $signals;
2874  }
+ Here is the call graph for this function:
+ Here is the caller graph for this function:

◆ populateNextButtons()

ilTestPlayerAbstractGUI::populateNextButtons (   $primary_next)
protected

Definition at line 527 of file class.ilTestPlayerAbstractGUI.php.

References populateLowerNextButtonBlock(), and populateUpperNextButtonBlock().

Referenced by populateQuestionNavigation().

527  : void
528  {
529  $this->populateUpperNextButtonBlock($primary_next);
530  $this->populateLowerNextButtonBlock($primary_next);
531  }
+ Here is the call graph for this function:
+ Here is the caller graph for this function:

◆ populateNextLocksChangedModal()

ilTestPlayerAbstractGUI::populateNextLocksChangedModal ( )
protected

Definition at line 2904 of file class.ilTestPlayerAbstractGUI.php.

References isFollowUpQuestionLocksConfirmationPrevented(), and ILIAS\Repository\lng().

Referenced by populateModals().

2904  : Signal
2905  {
2906  $empty_signal = new \ILIAS\UI\Implementation\Component\Signal('');
2908  return $empty_signal;
2909  }
2910 
2911  $modal_message = $this->ui_factory->messageBox()->confirmation(
2912  $this->lng->txt('tst_nav_next_locks_current_answer_confirm')
2913  );
2914  $modal_checkbox = $this->ui_factory->input()->field()->checkbox(
2915  $this->lng->txt('tst_dont_show_msg_again_in_current_session')
2916  )->withDedicatedName(self::FOLLOWUP_QST_LOCKS_PREVENT_CONFIRMATION_PARAM);
2917 
2918  $modal = $this->ui_factory->modal()->roundtrip(
2919  $this->lng->txt('tst_nav_next_locks_current_answer_header'),
2920  $modal_message,
2921  [ $modal_checkbox ],
2922  'javascript:il.TestPlayerQuestionEditControl.confirmNextLocksChanged()'
2923  )->withSubmitLabel($this->lng->txt('tst_proceed'));
2924 
2925  $this->tpl->setCurrentBlock('next_locks_changed_modal');
2926  $this->tpl->setVariable('NEXT_LOCKS_CHANGED_MODAL', $this->ui_renderer->render($modal));
2927  $this->tpl->parseCurrentBlock();
2928  return $modal->getShowSignal();
2929  }
+ Here is the call graph for this function:
+ Here is the caller graph for this function:

◆ populateNextLocksUnchangedModal()

ilTestPlayerAbstractGUI::populateNextLocksUnchangedModal ( )
protected

Definition at line 2890 of file class.ilTestPlayerAbstractGUI.php.

References ILIAS\Repository\lng().

Referenced by populateModals().

2890  : Signal
2891  {
2892  $modal = $this->ui_factory->modal()->interruptive(
2893  $this->lng->txt('tst_nav_next_locks_empty_answer_header'),
2894  $this->lng->txt('tst_nav_next_locks_empty_answer_confirm'),
2895  'javascript:il.TestPlayerQuestionEditControl.confirmNextLocksUnchanged()'
2896  )->withActionButtonLabel($this->lng->txt('tst_proceed'));
2897 
2898  $this->tpl->setCurrentBlock('next_locks_unchanged_modal');
2899  $this->tpl->setVariable('NEXT_LOCKS_UNCHANGED_MODAL', $this->ui_renderer->render($modal));
2900  $this->tpl->parseCurrentBlock();
2901  return $modal->getShowSignal();
2902  }
+ Here is the call graph for this function:
+ Here is the caller graph for this function:

◆ populatePreviousButtons()

ilTestPlayerAbstractGUI::populatePreviousButtons ( )
protected

Definition at line 521 of file class.ilTestPlayerAbstractGUI.php.

References populateLowerPreviousButtonBlock(), and populateUpperPreviousButtonBlock().

Referenced by populateQuestionNavigation().

+ Here is the call graph for this function:
+ Here is the caller graph for this function:

◆ populateQuestionEditControl()

ilTestPlayerAbstractGUI::populateQuestionEditControl ( assQuestionGUI  $question_gui)
protected

Definition at line 2947 of file class.ilTestPlayerAbstractGUI.php.

References $modal_signals, ilTestPlayerCommands\AUTO_SAVE, ilTestPlayerCommands\AUTO_SAVE_ON_TIME_LIMIT, ILIAS\Repository\ctrl(), ilTestPlayerCommands\DETECT_CHANGES, getAnswerChangedParameter(), ILIAS\UI\Component\Signal\getId(), assQuestionGUI\getObject(), isParticipantsAnswerFixed(), and ILIAS\Repository\lng().

Referenced by showQuestionEditable(), and showQuestionViewable().

2947  : void
2948  {
2949  $config = [];
2950  $state = $question_gui->getObject()->lookupForExistingSolutions($this->test_session->getActiveId(), $this->test_session->getPass());
2951  $config['isAnswered'] = $state['authorized'];
2952  $config['isAnswerChanged'] = $state['intermediate'] || $this->getAnswerChangedParameter();
2953  $config['isAnswerFixed'] = $this->isParticipantsAnswerFixed($question_gui->getObject()->getId());
2954  $config['saveOnTimeReachedUrl'] = str_replace('&amp;', '&', $this->ctrl->getFormAction($this, ilTestPlayerCommands::AUTO_SAVE_ON_TIME_LIMIT));
2955 
2956  $config['autosaveUrl'] = '';
2957  $config['autosaveInterval'] = 0;
2958  if ($question_gui->getObject() instanceof QuestionAutosaveable && $this->object->getAutosave()) {
2959  $config['autosaveUrl'] = $this->ctrl->getLinkTarget($this, ilTestPlayerCommands::AUTO_SAVE, '', true);
2960  $config['autosaveInterval'] = $this->object->getMainSettings()->getQuestionBehaviourSettings()->getAutosaveInterval();
2961  }
2962 
2963  $question_config = $question_gui->getObject()->getTestPresentationConfig();
2964 
2965  $config['withFormChangeDetection'] = $question_config->isFormChangeDetectionEnabled();
2966 
2967  // Flash and Java questions: changes are directly sent to ilias and have to be polled from there
2968  $config['withBackgroundChangeDetection'] = $question_config->isBackgroundChangeDetectionEnabled();
2969  $config['backgroundDetectorUrl'] = $this->ctrl->getLinkTarget($this, ilTestPlayerCommands::DETECT_CHANGES, '', true);
2970 
2971  // Forced feedback will change the navigation saving command
2972  $config['forcedInstantFeedback'] = $this->object->isForceInstantFeedbackEnabled();
2973  $config['questionLocked'] = $this->isParticipantsAnswerFixed($question_gui->getObject()->getId());
2974  $config['nextQuestionLocks'] = $this->object->isFollowupQuestionAnswerFixationEnabled();
2975  $config['autosaveFailureMessage'] = $this->lng->txt('autosave_failed');
2976 
2977  // Add the modal signals and parameter name for the follow-up question locks confirmation
2978  $config['modalSignals'] = array_map(fn(Signal $signal) => $signal->getId(), $this->modal_signals);
2979  $config['preventConfirmationParam'] = self::FOLLOWUP_QST_LOCKS_PREVENT_CONFIRMATION_PARAM;
2980 
2981  $this->tpl->addJavascript('assets/js/ilTestPlayerQuestionEditControl.js');
2982  $this->tpl->addOnLoadCode('il.TestPlayerQuestionEditControl.init(' . json_encode($config) . ')');
2983  }
getId()
Get the ID of this signal.
+ Here is the call graph for this function:
+ Here is the caller graph for this function:

◆ populateQuestionNavigation()

ilTestPlayerAbstractGUI::populateQuestionNavigation (   $sequence_element,
  $primary_next 
)
protected

Definition at line 510 of file class.ilTestPlayerAbstractGUI.php.

References isFirstQuestionInSequence(), isLastQuestionInSequence(), populateNextButtons(), and populatePreviousButtons().

Referenced by showQuestionCmd().

510  : void
511  {
512  if (!$this->isFirstQuestionInSequence($sequence_element)) {
513  $this->populatePreviousButtons();
514  }
515 
516  if (!$this->isLastQuestionInSequence($sequence_element)) {
517  $this->populateNextButtons($primary_next);
518  }
519  }
+ Here is the call graph for this function:
+ Here is the caller graph for this function:

◆ populateQuestionOptionalMessage()

ilTestPlayerAbstractGUI::populateQuestionOptionalMessage ( )
abstractprotected

Referenced by executeCommand(), and showQuestionCmd().

+ Here is the caller graph for this function:

◆ populateScoreBlock()

ilTestPlayerAbstractGUI::populateScoreBlock (   $reachedPoints,
  $maxPoints 
)
protected

Definition at line 663 of file class.ilTestPlayerAbstractGUI.php.

References ILIAS\Repository\lng().

Referenced by populateInstantResponseBlocks().

664  {
665  $scoreInformation = sprintf(
666  $this->lng->txt("you_received_a_of_b_points"),
667  $reachedPoints,
668  $maxPoints
669  );
670 
671  $this->tpl->setCurrentBlock("received_points_information");
672  $this->tpl->setVariable("RECEIVED_POINTS_INFORMATION", $scoreInformation);
673  $this->tpl->parseCurrentBlock();
674  }
+ Here is the call graph for this function:
+ Here is the caller graph for this function:

◆ populateSolutionBlock()

ilTestPlayerAbstractGUI::populateSolutionBlock (   $solutionoutput)
protected

Definition at line 676 of file class.ilTestPlayerAbstractGUI.php.

References ILIAS\Repository\lng().

Referenced by populateInstantResponseBlocks().

677  {
678  if (strlen($solutionoutput)) {
679  $this->tpl->setCurrentBlock("solution_output");
680  $this->tpl->setVariable("CORRECT_SOLUTION", $this->lng->txt("tst_best_solution_is"));
681  $this->tpl->setVariable("QUESTION_FEEDBACK", $solutionoutput);
682  $this->tpl->parseCurrentBlock();
683  }
684  }
+ Here is the call graph for this function:
+ Here is the caller graph for this function:

◆ populateSpecificFeedbackBlock()

ilTestPlayerAbstractGUI::populateSpecificFeedbackBlock ( assQuestionGUI  $question_gui)
protected
Returns
bool true, if there is some feedback populated

Definition at line 620 of file class.ilTestPlayerAbstractGUI.php.

References assQuestionGUI\getObject(), and assQuestionGUI\getSpecificFeedbackOutput().

Referenced by populateInstantResponseBlocks().

620  : bool
621  {
622  $solutionValues = $question_gui->getObject()->getSolutionValues(
623  $this->test_session->getActiveId(),
624  null
625  );
626 
627  $feedback = $question_gui->getSpecificFeedbackOutput(
628  $question_gui->getObject()->fetchIndexedValuesFromValuePairs($solutionValues)
629  );
630 
631  if (!empty($feedback)) {
632  $this->tpl->setCurrentBlock("specific_feedback");
633  $this->tpl->setVariable("SPECIFIC_FEEDBACK", $feedback);
634  $this->tpl->parseCurrentBlock();
635  return true;
636  }
637  return false;
638  }
getSpecificFeedbackOutput(array $userSolution)
Returns the answer specific feedback for the question.
+ Here is the call graph for this function:
+ Here is the caller graph for this function:

◆ populateSyntaxStyleBlock()

ilTestPlayerAbstractGUI::populateSyntaxStyleBlock ( )
protected

Definition at line 686 of file class.ilTestPlayerAbstractGUI.php.

References ilObjStyleSheet\getSyntaxStylePath().

Referenced by prepareTestPage().

687  {
688  $this->tpl->setCurrentBlock("SyntaxStyle");
689  $this->tpl->setVariable(
690  "LOCATION_SYNTAX_STYLESHEET",
692  );
693  $this->tpl->parseCurrentBlock();
694  }
+ Here is the call graph for this function:
+ Here is the caller graph for this function:

◆ populateTestNavigationToolbar()

ilTestPlayerAbstractGUI::populateTestNavigationToolbar ( ilTestNavigationToolbarGUI  $toolbar_gui)
protected

Definition at line 490 of file class.ilTestPlayerAbstractGUI.php.

Referenced by showQuestionCmd().

490  : void
491  {
492  $this->tpl->setCurrentBlock('test_nav_toolbar');
493  $this->tpl->setVariable('TEST_NAV_TOOLBAR', $toolbar_gui->getHTML());
494  $this->tpl->parseCurrentBlock();
495 
496  if ($this->finish_test_modal === null) {
497  return;
498  }
499 
500  $this->tpl->setCurrentBlock('finish_test_modal');
501  $this->tpl->setVariable(
502  'FINISH_TEST_MODAL',
503  $this->ui_renderer->render(
504  $this->finish_test_modal->withOnLoad($this->finish_test_modal->getShowSignal())
505  )
506  );
507  $this->tpl->parseCurrentBlock();
508  }
+ Here is the caller graph for this function:

◆ populateUpperNextButtonBlock()

ilTestPlayerAbstractGUI::populateUpperNextButtonBlock (   $primaryNext)
protected

Definition at line 542 of file class.ilTestPlayerAbstractGUI.php.

References buildNextButtonInstance().

Referenced by populateNextButtons().

543  {
544  $button = $this->buildNextButtonInstance($primaryNext);
545 
546  $this->tpl->setCurrentBlock("next");
547  $this->tpl->setVariable("BTN_NEXT", $this->ui_renderer->render($button));
548  $this->tpl->parseCurrentBlock();
549  }
+ Here is the call graph for this function:
+ Here is the caller graph for this function:

◆ populateUpperPreviousButtonBlock()

ilTestPlayerAbstractGUI::populateUpperPreviousButtonBlock ( )
protected

Definition at line 560 of file class.ilTestPlayerAbstractGUI.php.

References buildPreviousButtonInstance().

Referenced by populatePreviousButtons().

561  {
562  $button = $this->buildPreviousButtonInstance();
563 
564  $this->tpl->setCurrentBlock("prev");
565  $this->tpl->setVariable("BTN_PREV", $this->ui_renderer->render($button));
566  $this->tpl->parseCurrentBlock();
567  }
+ Here is the call graph for this function:
+ Here is the caller graph for this function:

◆ prepareSummaryPage()

ilTestPlayerAbstractGUI::prepareSummaryPage ( )
protected

Definition at line 2256 of file class.ilTestPlayerAbstractGUI.php.

References getContentBlockName().

2257  {
2258  $this->tpl->addBlockFile(
2259  $this->getContentBlockName(),
2260  'adm_content',
2261  'tpl.il_as_tst_question_summary.html',
2262  'components/ILIAS/Test'
2263  );
2264  }
getContentBlockName()
Returns the name of the current content block (depends on the kiosk mode setting) ...
+ Here is the call graph for this function:

◆ prepareTestPage()

ilTestPlayerAbstractGUI::prepareTestPage (   $presentationMode,
  $sequenceElement,
  $question_id 
)
protected

Definition at line 1170 of file class.ilTestPlayerAbstractGUI.php.

References ILIAS\Repository\ctrl(), endingTimeReached(), initTestPageTemplate(), isMaxProcessingTimeReached(), isOptionalQuestionAnsweringConfirmationRequired(), ILIAS\Repository\lng(), ilObjTest\lookupExamId(), max_processing_time_reached(), ILIAS\Repository\object(), outProcessingTime(), populateContentStyleBlock(), populateSyntaxStyleBlock(), ilTestPlayerCommands\RESUME_PLAYER, showAnswerOptionalQuestionsConfirmation(), showSideList(), and ILIAS\Repository\user().

Referenced by showQuestionCmd().

1171  {
1172  $this->navigation_history->addItem(
1173  $this->test_session->getRefId(),
1174  $this->ctrl->getLinkTarget($this, ilTestPlayerCommands::RESUME_PLAYER),
1175  'tst'
1176  );
1177 
1178  $this->initTestPageTemplate();
1179  $this->populateContentStyleBlock();
1180  $this->populateSyntaxStyleBlock();
1181 
1182  if ($this->isMaxProcessingTimeReached()) {
1183  $this->max_processing_time_reached();
1184  return;
1185  }
1186 
1187  if ($this->object->endingTimeReached()) {
1188  $this->endingTimeReached();
1189  return;
1190  }
1191 
1192  if ($this->isOptionalQuestionAnsweringConfirmationRequired($sequenceElement)) {
1193  $this->ctrl->setParameter($this, "sequence", $sequenceElement);
1195  return;
1196  }
1197 
1198  $this->tpl->setVariable("TEST_ID", (string) $this->object->getTestId());
1199  $this->tpl->setVariable("LOGIN", $this->user->getLogin());
1200 
1201  $this->tpl->setVariable("SEQ_ID", $sequenceElement);
1202  $this->tpl->setVariable("QUEST_ID", $question_id);
1203 
1204  if ($this->object->getEnableProcessingTime()) {
1205  $this->outProcessingTime($this->test_session->getActiveId(), false);
1206  }
1207 
1208  $this->tpl->setVariable("PAGETITLE", "- " . $this->object->getTitle());
1209 
1210  if ($this->object->isShowExamIdInTestPassEnabled() && !$this->object->getKioskMode()) {
1211  $this->tpl->setCurrentBlock('exam_id_footer');
1212  $this->tpl->setVariable('EXAM_ID_VAL', ilObjTest::lookupExamId(
1213  $this->test_session->getActiveId(),
1214  $this->test_session->getPass(),
1215  $this->object->getId()
1216  ));
1217  $this->tpl->setVariable('EXAM_ID_TXT', $this->lng->txt('exam_id'));
1218  $this->tpl->parseCurrentBlock();
1219  }
1220 
1221  if ($this->object->getListOfQuestions()) {
1222  $this->showSideList($sequenceElement);
1223  }
1224  }
showSideList($current_sequence_element)
max_processing_time_reached()
Outputs a message when the maximum processing time is reached.
endingTimeReached()
handle endingTimeReached
outProcessingTime(int $active_id, bool $verbose)
isOptionalQuestionAnsweringConfirmationRequired(int $sequence_key)
static lookupExamId($active_id, $pass)
+ Here is the call graph for this function:
+ Here is the caller graph for this function:

◆ previousQuestionCmd()

ilTestPlayerAbstractGUI::previousQuestionCmd ( )
protected

Definition at line 2238 of file class.ilTestPlayerAbstractGUI.php.

References ILIAS\Repository\ctrl(), getCurrentSequenceElement(), handleCheckTestPassValid(), isValidSequenceElement(), and ilTestPlayerCommands\SHOW_QUESTION.

2239  {
2240  $this->handleCheckTestPassValid();
2241 
2242  $sequence_element = $this->test_sequence->getPreviousSequence(
2243  $this->getCurrentSequenceElement()
2244  );
2245 
2246  if (!$this->isValidSequenceElement($sequence_element)) {
2247  $sequence_element = $this->test_sequence->getLastSequence();
2248  }
2249 
2250  $this->ctrl->setParameter($this, 'sequence', $sequence_element);
2251  $this->ctrl->setParameter($this, 'pmode', '');
2252 
2253  $this->ctrl->redirect($this, ilTestPlayerCommands::SHOW_QUESTION);
2254  }
handleCheckTestPassValid(bool $with_redirect=false)
+ Here is the call graph for this function:

◆ redirectAfterAutosaveCmd()

ilTestPlayerAbstractGUI::redirectAfterAutosaveCmd ( )

Redirect the user after an automatic save when the time limit is reached.

Exceptions
ilTestException

Definition at line 863 of file class.ilTestPlayerAbstractGUI.php.

References performTestPassFinishedTasks(), and redirectAfterFinish().

863  : void
864  {
865  $this->performTestPassFinishedTasks(StatusOfAttempt::FINISHED_BY_DURATION);
866 
867  $this->redirectAfterFinish();
868  }
performTestPassFinishedTasks(StatusOfAttempt $status_of_attempt)
+ Here is the call graph for this function:

◆ redirectAfterFinish()

ilTestPlayerAbstractGUI::redirectAfterFinish ( )
protected

Definition at line 877 of file class.ilTestPlayerAbstractGUI.php.

References $url, ilTestPlayerCommands\AFTER_TEST_PASS_FINISHED, ILIAS\Repository\ctrl(), getContentBlockName(), and ILIAS\Repository\lng().

Referenced by redirectAfterAutosaveCmd(), and redirectAfterQuestionListCmd().

877  : void
878  {
879  $url = $this->ctrl->getLinkTarget($this, ilTestPlayerCommands::AFTER_TEST_PASS_FINISHED, '', false, false);
880 
881  $this->tpl->addBlockFile($this->getContentBlockName(), "adm_content", "tpl.il_as_tst_redirect_autosave.html", "components/ILIAS/Test");
882  $this->tpl->setVariable("TEXT_REDIRECT", $this->lng->txt("redirectAfterSave"));
883  $this->tpl->setVariable("URL", $url);
884  }
$url
Definition: shib_logout.php:63
getContentBlockName()
Returns the name of the current content block (depends on the kiosk mode setting) ...
+ Here is the call graph for this function:
+ Here is the caller graph for this function:

◆ redirectAfterQuestionListCmd()

ilTestPlayerAbstractGUI::redirectAfterQuestionListCmd ( )

Definition at line 870 of file class.ilTestPlayerAbstractGUI.php.

References performTestPassFinishedTasks(), and redirectAfterFinish().

870  : void
871  {
872  $this->performTestPassFinishedTasks(StatusOfAttempt::FINISHED_BY_DURATION);
873 
874  $this->redirectAfterFinish();
875  }
performTestPassFinishedTasks(StatusOfAttempt $status_of_attempt)
+ Here is the call graph for this function:

◆ redirectBackCmd()

ilTestPlayerAbstractGUI::redirectBackCmd ( )

Definition at line 1126 of file class.ilTestPlayerAbstractGUI.php.

References ILIAS\Repository\ctrl(), and ilTestServiceGUI\getObjectiveOrientedContainer().

Referenced by afterTestPassFinishedCmd(), and endingTimeReached().

1126  : void
1127  {
1128  $testPassesSelector = new ilTestPassesSelector($this->db, $this->object);
1129  $testPassesSelector->setActiveId($this->test_session->getActiveId());
1130  $testPassesSelector->setLastFinishedPass($this->test_session->getLastFinishedPass());
1131 
1132  if (count($testPassesSelector->getReportablePasses())) {
1133  if ($this->getObjectiveOrientedContainer()->isObjectiveOrientedPresentationRequired()) {
1134  $this->ctrl->redirectByClass(['ilTestResultsGUI', 'ilTestEvalObjectiveOrientedGUI']);
1135  }
1136 
1137  $this->ctrl->redirectByClass([ilTestResultsGUI::class, ilMyTestResultsGUI::class, ilTestEvaluationGUI::class]);
1138  }
1139 
1140  $this->ctrl->redirectByClass(TestScreenGUI::class, TestScreenGUI::DEFAULT_CMD);
1141  }
+ Here is the call graph for this function:
+ Here is the caller graph for this function:

◆ registerForcedFeedbackNavUrl()

ilTestPlayerAbstractGUI::registerForcedFeedbackNavUrl ( string  $forced_feedback_nav_url)
protected

Definition at line 2991 of file class.ilTestPlayerAbstractGUI.php.

References ilSession\get(), and ilSession\set().

Referenced by showInstantResponseCmd().

2991  : void
2992  {
2993  if (ilSession::get('forced_feedback_navigation_url') == null) {
2994  ilSession::set('forced_feedback_navigation_url', []);
2995  }
2996  $forced_feeback_navigation_url = ilSession::get('forced_feedback_navigation_url');
2997  $forced_feeback_navigation_url[$this->test_session->getActiveId()] = $forced_feedback_nav_url;
2998  ilSession::set('forced_feedback_navigation_url', $forced_feeback_navigation_url);
2999  }
static get(string $a_var)
static set(string $a_var, $a_val)
Set a value.
+ Here is the call graph for this function:
+ Here is the caller graph for this function:

◆ removeIntermediateSolution()

ilTestPlayerAbstractGUI::removeIntermediateSolution ( )

Definition at line 352 of file class.ilTestPlayerAbstractGUI.php.

References getCurrentQuestionId(), and getQuestionInstance().

Referenced by handleIntermediateSubmit(), revertChangesCmd(), showInstantResponseCmd(), submitSolutionAndNextCmd(), and submitSolutionCmd().

352  : void
353  {
354  $question_id = $this->getCurrentQuestionId();
355 
356  $this->getQuestionInstance($question_id)->removeIntermediateSolution(
357  $this->test_session->getActiveId(),
358  $this->test_session->getPass()
359  );
360  }
getQuestionInstance(int $question_id, bool $from_cache=true)
+ Here is the call graph for this function:
+ Here is the caller graph for this function:

◆ resumePlayerCmd()

ilTestPlayerAbstractGUI::resumePlayerCmd ( )
protected

Definition at line 756 of file class.ilTestPlayerAbstractGUI.php.

References ILIAS\Repository\ctrl(), generateRandomTestPassForActiveUser(), handleUserSettings(), ILIAS\Repository\object(), ilTestPlayerCommands\QUESTION_SUMMARY, ilSession\set(), and ilTestPlayerCommands\SHOW_QUESTION.

757  {
758  $this->handleUserSettings();
759 
760  $active_id = $this->test_session->getActiveId();
761  $this->ctrl->setParameter($this, "active_id", $active_id);
762 
763  $active_time_id = $this->object->startWorkingTime($active_id, $this->test_session->getPass());
764  ilSession::set("active_time_id", $active_time_id);
765  ilSession::set('tst_pass_finish', 0);
766 
767  if ($this->object->isRandomTest()) {
768  if (!$this->test_sequence->hasRandomQuestionsForPass($active_id, $this->test_session->getPass())) {
769  // create a new set of random questions
771  }
772  }
773 
774  $shuffle = $this->object->getShuffleQuestions();
775  if ($this->object->isRandomTest()) {
776  $shuffle = false;
777  }
778 
779  $this->object->updateTestPassResults(
780  $active_id,
781  $this->test_session->getPass(),
782  null,
783  $this->object->getId()
784  );
785 
786  // ensure existing test sequence
787  if (!$this->test_sequence->hasSequence()) {
788  $this->test_sequence->createNewSequence($this->object->getQuestionCount(), $shuffle);
789  $this->test_sequence->saveToDb();
790  }
791 
792  if ($this->object->getListOfQuestionsStart()) {
793  $this->ctrl->redirect($this, ilTestPlayerCommands::QUESTION_SUMMARY);
794  }
795 
796  $this->ctrl->setParameter($this, 'sequence', $this->test_session->getLastSequence());
797  $this->ctrl->setParameter($this, 'pmode', '');
798  $this->ctrl->redirect($this, ilTestPlayerCommands::SHOW_QUESTION);
799  }
handleUserSettings()
Handles some form parameters on starting and resuming a test.
static set(string $a_var, $a_val)
Set a value.
+ Here is the call graph for this function:

◆ revertChangesCmd()

ilTestPlayerAbstractGUI::revertChangesCmd ( )
protected

Definition at line 1582 of file class.ilTestPlayerAbstractGUI.php.

References ILIAS\Repository\ctrl(), removeIntermediateSolution(), setAnswerChangedParameter(), and ilTestPlayerCommands\SHOW_QUESTION.

1583  {
1584  $this->removeIntermediateSolution();
1585  $this->setAnswerChangedParameter(false);
1586  $this->ctrl->saveParameter($this, 'sequence');
1587  $this->ctrl->redirect($this, ilTestPlayerCommands::SHOW_QUESTION);
1588  }
+ Here is the call graph for this function:

◆ save()

ilTestPlayerAbstractGUI::save ( assQuestion  $question_obj,
bool  $authorized 
)
private

Definition at line 423 of file class.ilTestPlayerAbstractGUI.php.

References $_SERVER, ilObjTest\_getPass(), assQuestion\answerToParticipantInteraction(), ilLOTestQuestionAdapter\getInstance(), ilTestServiceGUI\getObject(), handleSkillTriggering(), ILIAS\Repository\logger(), ILIAS\Repository\object(), and assQuestion\persistWorkingState().

Referenced by saveQuestionSolution().

423  : bool
424  {
425  $active_id = $this->test_session->getActiveId();
426  $pass = ilObjTest::_getPass($active_id);
427  if (!$question_obj->persistWorkingState(
428  $active_id,
429  $pass,
430  $authorized
431  )) {
432  return false;
433  }
434 
435  if ($authorized && $this->test_session->isObjectiveOriented()) {
436  $objectivesAdapter = ilLOTestQuestionAdapter::getInstance($this->test_session);
437  $objectivesAdapter->updateQuestionResult($this->test_session, $question_obj);
438  }
439 
440  if ($authorized && $this->object->isSkillServiceToBeConsidered()) {
441  $this->handleSkillTriggering($this->test_session);
442  }
443 
444  if ($authorized && $this->logger->isLoggingEnabled()
445  && !$this->getObject()->getAnonymity()
446  && ($interaction = $question_obj->answerToParticipantInteraction(
447  $this->logger->getAdditionalInformationGenerator(),
448  $this->getObject()->getRefId(),
449  $active_id,
450  $pass,
451  $this->logger->isIPLoggingEnabled() ? $_SERVER['REMOTE_ADDR'] : '',
452  TestParticipantInteractionTypes::ANSWER_SUBMITTED
453  )) !== null) {
454  $this->logger->logParticipantInteraction($interaction);
455  }
456  return true;
457  }
static _getPass($active_id)
Retrieves the actual pass of a given user for a given test.
persistWorkingState(int $active_id, $pass, bool $authorized=true)
persists the working state for current testactive and testpass
static getInstance(ilTestSession $a_test_session)
answerToParticipantInteraction(AdditionalInformationGenerator $additional_info, int $test_ref_id, int $active_id, int $pass, string $source_ip, TestParticipantInteractionTypes $interaction_type)
$_SERVER['HTTP_HOST']
Definition: raiseError.php:10
handleSkillTriggering(ilTestSession $test_session)
+ Here is the call graph for this function:
+ Here is the caller graph for this function:

◆ saveNavigationPreventConfirmation()

ilTestPlayerAbstractGUI::saveNavigationPreventConfirmation ( )
protected

Definition at line 2774 of file class.ilTestPlayerAbstractGUI.php.

References ilSession\set().

Referenced by showInstantResponseCmd(), and submitSolutionCmd().

2774  : void
2775  {
2776  if ($this->testrequest->retrieveBoolFromPost('save_on_navigation_prevent_confirmation')) {
2777  ilSession::set('save_on_navigation_prevent_confirmation', true);
2778  }
2779 
2780  if ($this->testrequest->retrieveBoolFromPost(self::FOLLOWUP_QST_LOCKS_PREVENT_CONFIRMATION_PARAM)) {
2781  ilSession::set(self::FOLLOWUP_QST_LOCKS_PREVENT_CONFIRMATION_PARAM, true);
2782  }
2783  }
static set(string $a_var, $a_val)
Set a value.
+ Here is the call graph for this function:
+ Here is the caller graph for this function:

◆ saveQuestionSolution()

ilTestPlayerAbstractGUI::saveQuestionSolution ( bool  $authorized = true,
bool  $force = false 
)

Definition at line 362 of file class.ilTestPlayerAbstractGUI.php.

References buildQuestionObject(), canSaveResult(), ILIAS\Repository\ctrl(), ilSession\get(), isNrOfTriesReached(), save(), ilSession\set(), updateWorkingTime(), and ILIAS\TestQuestionPool\Questions\Question\validateSolutionSubmit().

Referenced by autosaveCmd(), autosaveOnTimeLimitCmd(), handleFileUploadCmd(), handleIntermediateSubmit(), handleQuestionActionCmd(), showInstantResponseCmd(), submitIntermediateSolutionCmd(), submitSolutionAndNextCmd(), and submitSolutionCmd().

365  : bool {
366  $this->updateWorkingTime();
367 
368  $formtimestamp = $this->testrequest->int('formtimestamp');
369  if (!$force
370  && ilSession::get('formtimestamp') !== null
371  && $formtimestamp === ilSession::get('formtimestamp')) {
372  return false;
373  }
374 
375  ilSession::set('formtimestamp', $formtimestamp);
376 
377  /*
378  #21097 - exceed maximum passes
379  this is a battle of conditions; e.g. ilTestPlayerAbstractGUI::autosaveOnTimeLimitCmd forces saving of results.
380  However, if an admin has finished the pass in the meantime, a new pass should not be created.
381  */
382  if ($force && $this->isNrOfTriesReached()) {
383  $force = false;
384  }
385 
386  $question_obj = $this->buildQuestionObject();
387 
388  if ($question_obj === null) {
389  return false;
390  }
391 
392  if ($this->canSaveResult() || $force) {
393  $saved = $this->save($question_obj, $authorized);
394  }
395 
396  if (!$saved
397  || ($question_obj instanceof QuestionPartiallySaveable
398  && !$question_obj->validateSolutionSubmit())) {
399 
400  $this->ctrl->setParameter($this, 'save_error', '1');
401  ilSession::set('previouspost', $this->testrequest->getParsedBody());
402  }
403 
404  return $saved;
405  }
static get(string $a_var)
updateWorkingTime()
updates working time and stores state saveresult to see if question has to be stored or not ...
save(assQuestion $question_obj, bool $authorized)
static set(string $a_var, $a_val)
Set a value.
+ Here is the call graph for this function:
+ Here is the caller graph for this function:

◆ saveTagsCmd()

ilTestPlayerAbstractGUI::saveTagsCmd ( )

Save tags for tagging gui.

Needed this function here because the test info page uses another class to send its form results

Definition at line 326 of file class.ilTestPlayerAbstractGUI.php.

References ILIAS\Repository\ctrl(), and ILIAS\Repository\object().

327  {
328  $tagging_gui = new ilTaggingGUI();
329  $tagging_gui->setObject($this->object->getId(), $this->object->getType());
330  $tagging_gui->saveInput();
331  $this->ctrl->redirectByClass([ilRepositoryGUI::class, ilObjTestGUI::class, ilInfoScreenGUI::class]);
332  }
Class ilTaggingGUI.
+ Here is the call graph for this function:

◆ sendNewPassFinishedNotificationEmailIfActivated()

ilTestPlayerAbstractGUI::sendNewPassFinishedNotificationEmailIfActivated ( int  $active_id,
int  $pass 
)
protected

Definition at line 1060 of file class.ilTestPlayerAbstractGUI.php.

References ILIAS\Repository\object().

Referenced by performTestPassFinishedTasks().

1061  {
1062  $notification_type = $this->object->getMainSettings()->getFinishingSettings()->getMailNotificationContentType();
1063 
1064  if ($notification_type === 0
1065  || !$this->object->getMainSettings()->getFinishingSettings()->getAlwaysSendMailNotification()
1066  && $pass !== $this->object->getNrOfTries() - 1) {
1067  return;
1068  }
1069 
1070  switch ($this->object->getMainSettings()->getFinishingSettings()->getMailNotificationContentType()) {
1071  case 1:
1072  $this->object->sendSimpleNotification($active_id);
1073  break;
1074  case 2:
1075  $this->object->sendAdvancedNotification($active_id);
1076  break;
1077  }
1078  }
+ Here is the call graph for this function:
+ Here is the caller graph for this function:

◆ setAnonymousIdCmd()

ilTestPlayerAbstractGUI::setAnonymousIdCmd ( )

Sets a session variable with the test access code for an anonymous test user.

Sets a session variable with the test access code for an anonymous test user

Definition at line 711 of file class.ilTestPlayerAbstractGUI.php.

References ILIAS\Repository\ctrl().

711  : void
712  {
713  if ($this->test_session->isAnonymousUser()) {
714  $this->test_session->setAccessCodeToSession($this->testrequest->strVal('anonymous_id'));
715  }
716 
717  $this->ctrl->redirectByClass([ilRepositoryGUI::class, ilObjTestGUI::class, ilInfoScreenGUI::class]);
718  }
+ Here is the call graph for this function:

◆ setAnswerChangedParameter()

ilTestPlayerAbstractGUI::setAnswerChangedParameter ( bool  $changed = true)
protected

Definition at line 2759 of file class.ilTestPlayerAbstractGUI.php.

References ILIAS\Repository\ctrl().

Referenced by executeCommand(), handleIntermediateSubmit(), handleQuestionActionCmd(), revertChangesCmd(), showInstantResponseCmd(), and submitIntermediateSolutionCmd().

2760  {
2761  $this->ctrl->setParameter($this, 'test_answer_changed', $changed ? '1' : '0');
2762  }
+ Here is the call graph for this function:
+ Here is the caller graph for this function:

◆ setFollowUpQuestionLocksConfirmationPrevented()

ilTestPlayerAbstractGUI::setFollowUpQuestionLocksConfirmationPrevented ( )
protected

Definition at line 2933 of file class.ilTestPlayerAbstractGUI.php.

References ilSession\set().

2934  {
2935  ilSession::set(self::FOLLOWUP_QST_LOCKS_PREVENT_CONFIRMATION_PARAM, true);
2936  }
static set(string $a_var, $a_val)
Set a value.
+ Here is the call graph for this function:

◆ showAnswerOptionalQuestionsConfirmation()

ilTestPlayerAbstractGUI::showAnswerOptionalQuestionsConfirmation ( )
protected

Definition at line 2384 of file class.ilTestPlayerAbstractGUI.php.

References ILIAS\Repository\ctrl(), ILIAS\Repository\lng(), ILIAS\Repository\object(), and populateHelperGuiContent().

Referenced by prepareTestPage().

2385  {
2386  $confirmation = new ilTestAnswerOptionalQuestionsConfirmationGUI($this->lng);
2387 
2388  $confirmation->setFormAction($this->ctrl->getFormAction($this));
2389  $confirmation->setCancelCmd('cancelAnswerOptionalQuestions');
2390  $confirmation->setConfirmCmd('confirmAnswerOptionalQuestions');
2391 
2392  $confirmation->build($this->object->isFixedTest());
2393 
2394  $this->populateHelperGuiContent($confirmation);
2395  }
+ Here is the call graph for this function:
+ Here is the caller graph for this function:

◆ showFinalStatementCmd()

ilTestPlayerAbstractGUI::showFinalStatementCmd ( )

Definition at line 1146 of file class.ilTestPlayerAbstractGUI.php.

References ilTestPlayerCommands\AFTER_TEST_PASS_FINISHED, ILIAS\Repository\ctrl(), getContentBlockName(), ILIAS\Repository\lng(), ILIAS\Repository\object(), and ilTestPlayerLayoutProvider\TEST_PLAYER_VIEW_TITLE.

1147  {
1148  $this->global_screen->tool()->context()->current()->getAdditionalData()->replace(
1150  $this->object->getTitle() . ' - ' . $this->lng->txt('final_statement')
1151  );
1152 
1153  $this->content_style->gui()->addCss($this->tpl, $this->ref_id);
1154  $this->ctrl->setParameterByClass(ilTestPageGUI::class, 'page_type', 'concludingremarkspage');
1155  $this->ctrl->setParameterByClass(static::class, 'skipfinalstatement', 1);
1156  $this->tpl->setVariable(
1157  $this->getContentBlockName(),
1158  $this->ui_renderer->render([
1159  $this->ui_factory->legacy(
1160  $this->object->getFinalStatement()
1161  ),
1162  $this->ui_factory->button()->standard(
1163  $this->lng->txt('btn_next'),
1164  $this->ctrl->getLinkTargetByClass(static::class, ilTestPlayerCommands::AFTER_TEST_PASS_FINISHED)
1165  )
1166  ])
1167  );
1168  }
getContentBlockName()
Returns the name of the current content block (depends on the kiosk mode setting) ...
+ Here is the call graph for this function:

◆ showInstantResponseCmd()

ilTestPlayerAbstractGUI::showInstantResponseCmd ( )
protected

Definition at line 2165 of file class.ilTestPlayerAbstractGUI.php.

References ILIAS\Repository\ctrl(), getCurrentSequenceElement(), getNavigationUrlParameter(), isParticipantsAnswerFixed(), ILIAS\Repository\object(), registerForcedFeedbackNavUrl(), removeIntermediateSolution(), saveNavigationPreventConfirmation(), saveQuestionSolution(), setAnswerChangedParameter(), and ilTestPlayerCommands\SHOW_QUESTION.

2166  {
2167  $question_id = $this->test_sequence->getQuestionForSequence(
2168  $this->getCurrentSequenceElement()
2169  );
2170 
2171  if (!$this->isParticipantsAnswerFixed($question_id)) {
2172  if ($this->saveQuestionSolution(true)) {
2173  $this->removeIntermediateSolution();
2174  $this->setAnswerChangedParameter(false);
2175  } else {
2176  $this->ctrl->redirect($this, ilTestPlayerCommands::SHOW_QUESTION);
2177  }
2178  $this->test_sequence->setQuestionChecked($question_id);
2179  $this->test_sequence->saveToDb();
2180  } elseif ($this->object->isForceInstantFeedbackEnabled()) {
2181  $this->test_sequence->setQuestionChecked($question_id);
2182  $this->test_sequence->saveToDb();
2183  }
2184 
2185  $this->ctrl->setParameter($this, 'instresp', 1);
2186 
2187  // fau: testNav - handle navigation after feedback
2188  if ($this->getNavigationUrlParameter()) {
2191  }
2192  // fau.
2193  $this->ctrl->redirectByClass(static::class, ilTestPlayerCommands::SHOW_QUESTION);
2194  }
registerForcedFeedbackNavUrl(string $forced_feedback_nav_url)
saveQuestionSolution(bool $authorized=true, bool $force=false)
+ Here is the call graph for this function:

◆ showListOfAnswers()

ilTestPlayerAbstractGUI::showListOfAnswers (   $active_id,
  $pass = null,
  $top_data = "",
  $bottom_data = "" 
)

Creates an output of the list of answers for a test participant during the test (only the actual pass will be shown)

Parameters
integer$active_idActive id of the participant
integer$passTest pass of the participant
boolean$testnavigationDeceides wheather to show a navigation for tests or not public

Definition at line 2012 of file class.ilTestPlayerAbstractGUI.php.

References $_SERVER, ILIAS\Repository\ctrl(), ilTestServiceGUI\getAdditionalUsrDataHtmlAndPopulateWindowTitle(), getContentBlockName(), ilTestServiceGUI\getObjectiveOrientedContainer(), ilTestServiceGUI\getResultsSignature(), ilUtil\getStyleSheetLocation(), ILIAS\Repository\lng(), ILIAS\Repository\object(), and ILIAS\Repository\user().

2013  {
2014  $this->tpl->addBlockFile($this->getContentBlockName(), "adm_content", "tpl.il_as_tst_finish_list_of_answers.html", "components/ILIAS/Test");
2015 
2016  $result_array = $this->object->getTestResult(
2017  $active_id,
2018  $pass,
2019  false,
2020  !$this->getObjectiveOrientedContainer()->isObjectiveOrientedPresentationRequired()
2021  );
2022 
2023  $counter = 1;
2024  // output of questions with solutions
2025  foreach ($result_array as $question_data) {
2026  $question = $question_data["qid"];
2027  if (is_numeric($question)) {
2028  $this->tpl->setCurrentBlock("printview_question");
2029  $question_gui = $this->object->createQuestionGUI("", $question);
2030  $template = new ilTemplate("tpl.il_as_qpl_question_printview.html", true, true, "components/ILIAS/TestQuestionPool");
2031  $template->setVariable("COUNTER_QUESTION", $counter . ". ");
2032  $template->setVariable("QUESTION_TITLE", $question_gui->getObject()->getTitleForHTMLOutput());
2033 
2034  $show_question_only = ($this->object->getShowSolutionAnswersOnly()) ? true : false;
2035  $result_output = $question_gui->getSolutionOutput(
2036  $active_id,
2037  $pass,
2038  false,
2039  false,
2040  $show_question_only,
2041  $this->object->getShowSolutionFeedback()
2042  );
2043  $template->setVariable("SOLUTION_OUTPUT", $result_output);
2044  $this->tpl->setVariable("QUESTION_OUTPUT", $template->get());
2045  $this->tpl->parseCurrentBlock();
2046  $counter++;
2047  }
2048  }
2049 
2050  $this->tpl->addCss(ilUtil::getStyleSheetLocation("output", "test_print.css"), "print");
2051  if ($this->object->getShowSolutionAnswersOnly()) {
2052  $this->tpl->addCss(ilUtil::getStyleSheetLocation("output", "test_print_hide_content.css"), "print");
2053  }
2054  if (strlen($top_data)) {
2055  $this->tpl->setCurrentBlock("top_data");
2056  $this->tpl->setVariable("TOP_DATA", $top_data);
2057  $this->tpl->parseCurrentBlock();
2058  }
2059 
2060  if (strlen($bottom_data)) {
2061  $this->tpl->setCurrentBlock("bottom_data");
2062  $this->tpl->setVariable("FORMACTION", $this->ctrl->getFormAction($this));
2063  $this->tpl->setVariable("BOTTOM_DATA", $bottom_data);
2064  $this->tpl->parseCurrentBlock();
2065  }
2066 
2067  $this->tpl->setCurrentBlock("adm_content");
2068  $this->tpl->setVariable("TXT_ANSWER_SHEET", $this->lng->txt("tst_list_of_answers"));
2069  $user_data = $this->getAdditionalUsrDataHtmlAndPopulateWindowTitle($this->test_session, $active_id, true);
2070  $signature = $this->getResultsSignature();
2071  $this->tpl->setVariable("USER_DETAILS", $user_data);
2072  $this->tpl->setVariable("SIGNATURE", $signature);
2073  $this->tpl->setVariable("TITLE", $this->object->getTitle());
2074  $this->tpl->setVariable("TXT_TEST_PROLOG", $this->lng->txt("tst_your_answers"));
2075  $invited_user = &$this->object->getInvitedUsers($this->user->getId());
2076  $pagetitle = $this->object->getTitle() . ' - ' . $this->lng->txt('clientip') .
2077  ': ' . $_SERVER['REMOTE_ADDR'] . ' - ' .
2078  $this->lng->txt('matriculation') . ': ' .
2079  $invited_user[$this->user->getId()]['matriculation'];
2080  $this->tpl->setVariable('PAGETITLE', $pagetitle);
2081  $this->tpl->parseCurrentBlock();
2082  }
static getStyleSheetLocation(string $mode="output", string $a_css_name="")
get full style sheet file name (path inclusive) of current user
getAdditionalUsrDataHtmlAndPopulateWindowTitle($testSession, $active_id, $overwrite_anonymity=false)
Returns the user data for a test results output.
getResultsSignature()
Returns HTML code for a signature field.
getContentBlockName()
Returns the name of the current content block (depends on the kiosk mode setting) ...
$_SERVER['HTTP_HOST']
Definition: raiseError.php:10
+ Here is the call graph for this function:

◆ showQuestionCmd()

ilTestPlayerAbstractGUI::showQuestionCmd ( )
protected

Definition at line 1375 of file class.ilTestPlayerAbstractGUI.php.

References $_SERVER, ILIAS\Repository\ctrl(), getCurrentSequenceElement(), ilLOTestQuestionAdapter\getInstance(), getInstantResponseParameter(), ilTestServiceGUI\getObject(), getQuestionGuiInstance(), getRegisteredForcedFeedbackNavUrl(), getTestNavigationToolbarGUI(), handlePrimaryButton(), handleTearsAndAngerNoObjectiveOrientedQuestion(), handleTearsAndAngerQuestionIsNull(), ILIAS\Repository\help(), isForcedFeedbackNavUrlRegistered(), isParticipantsAnswerFixed(), isValidSequenceElement(), ILIAS\Repository\lng(), ILIAS\Repository\logger(), ILIAS\Repository\object(), populateInstantResponseBlocks(), populateInstantResponseModal(), populateQuestionNavigation(), populateQuestionOptionalMessage(), populateTestNavigationToolbar(), prepareTestPage(), PRESENTATION_MODE_EDIT, PRESENTATION_MODE_VIEW, ilSession\set(), showQuestionEditable(), showQuestionViewable(), ilTestPlayerCommands\SUBMIT_INTERMEDIATE_SOLUTION, unregisterForcedFeedbackNavUrl(), and ILIAS\Repository\user().

Referenced by finishTestCmd().

1375  : void
1376  {
1377  ilSession::set('tst_pass_finish', 0);
1378 
1380  "active_time_id",
1381  $this->object->startWorkingTime(
1382  $this->test_session->getActiveId(),
1383  $this->test_session->getPass()
1384  )
1385  );
1386 
1387  $this->help->setScreenIdComponent('tst');
1388  $this->help->setScreenId('assessment');
1389  $this->help->setSubScreenId('question');
1390 
1391  $sequence_element = $this->getCurrentSequenceElement();
1392 
1393  if (!$this->isValidSequenceElement($sequence_element)) {
1394  $sequence_element = $this->test_sequence->getFirstSequence();
1395  }
1396 
1397  $this->test_session->setLastSequence($sequence_element ?? 0);
1398  $this->test_session->saveToDb();
1399 
1400  $question_id = $this->test_sequence->getQuestionForSequence($sequence_element ?? 0);
1401  if ($question_id === null && $this->test_session->isObjectiveOriented()) {
1403  }
1404 
1405  if ($question_id !== null && !$this->test_sequence->isQuestionPresented($question_id)) {
1406  $this->test_sequence->setQuestionPresented($question_id);
1407  $this->test_sequence->saveToDb();
1408  }
1409 
1410  $question_worked_through = $this->questionrepository->lookupResultRecordExist(
1411  $this->test_session->getActiveId(),
1412  $question_id,
1413  $this->test_session->getPass()
1414  );
1415 
1416  $instant_response = false;
1417  if ($this->isParticipantsAnswerFixed($question_id)) {
1419  $s = $this->object->getMainSettings()->getQuestionBehaviourSettings();
1420  if ($s->getInstantFeedbackGenericEnabled()
1421  || $s->getInstantFeedbackPointsEnabled()
1422  || $s->getInstantFeedbackSolutionEnabled()
1423  || $s->getInstantFeedbackSpecificEnabled()) {
1424  $instant_response = true;
1425  }
1426  } else {
1428  if (!$this->object->isInstantFeedbackAnswerFixationEnabled()) {
1429  $instant_response = $this->getInstantResponseParameter();
1430  }
1431  }
1432 
1433  $question_gui = $this->getQuestionGuiInstance($question_id);
1434 
1435  if (!($question_gui instanceof assQuestionGUI)) {
1436  $this->handleTearsAndAngerQuestionIsNull($question_id, $sequence_element);
1437  }
1438 
1439  $question_gui->setSequenceNumber($this->test_sequence->getPositionOfSequence($sequence_element));
1440  $question_gui->setQuestionCount($this->test_sequence->getUserQuestionCount());
1441 
1442  $header_block_builder = new ilTestQuestionHeaderBlockBuilder($this->lng);
1443  $header_block_builder->setHeaderMode($this->object->getTitleOutput());
1444  $header_block_builder->setQuestionTitle($question_gui->getObject()->getTitleForHTMLOutput());
1445  $header_block_builder->setQuestionPoints($question_gui->getObject()->getPoints());
1446  $header_block_builder->setQuestionPosition($this->test_sequence->getPositionOfSequence($sequence_element));
1447  $header_block_builder->setQuestionCount($this->test_sequence->getUserQuestionCount());
1448  $header_block_builder->setQuestionPostponed($this->test_sequence->isPostponedQuestion($question_id));
1449  if ($this->test_session->isObjectiveOriented()) {
1450  $objectives_adapter = ilLOTestQuestionAdapter::getInstance($this->test_session);
1451  $objectives_adapter->buildQuestionRelatedObjectiveList($this->test_sequence, $this->question_related_objectives_list);
1452  $this->question_related_objectives_list->loadObjectivesTitles();
1453 
1454  $header_block_builder->setQuestionRelatedObjectives(
1455  $this->question_related_objectives_list->getQuestionRelatedObjectiveTitles($question_id)
1456  );
1457  }
1458  $question_gui->setQuestionHeaderBlockBuilder($header_block_builder);
1459 
1460  $this->prepareTestPage($presentation_mode, $sequence_element, $question_id);
1461 
1462  $navigation_toolbar_gui = $this->getTestNavigationToolbarGUI();
1463  $navigation_toolbar_gui->setFinishTestButtonEnabled(true);
1464 
1465  $is_next_primary = $this->handlePrimaryButton($navigation_toolbar_gui, $question_id);
1466 
1467  $this->ctrl->setParameter($this, 'sequence', $sequence_element);
1468  $this->ctrl->setParameter($this, 'pmode', $presentation_mode);
1469  $form_action = $this->ctrl->getFormAction($this, ilTestPlayerCommands::SUBMIT_INTERMEDIATE_SOLUTION);
1470 
1471  switch ($presentation_mode) {
1473  $navigation_toolbar_gui->setDisabledStateEnabled(false);
1474  $this->showQuestionEditable(
1475  $question_gui,
1476  $form_action,
1477  $question_worked_through,
1478  $instant_response
1479  );
1480 
1481  if ($this->ctrl->getCmd() !== self::FINISH_TEST_CMD
1482  && $this->logger->isLoggingEnabled()
1483  && !$this->getObject()->getAnonymity()) {
1484  $this->logger->logParticipantInteraction(
1485  $this->logger->getInteractionFactory()->buildParticipantInteraction(
1486  $this->object->getRefId(),
1487  $question_id,
1488  $this->user->getId(),
1489  $this->logger->isIPLoggingEnabled() ? $_SERVER['REMOTE_ADDR'] : '',
1490  TestParticipantInteractionTypes::QUESTION_SHOWN,
1491  []
1492  )
1493  );
1494  }
1495  break;
1496 
1498  if ($this->test_sequence->isQuestionOptional($question_gui->getObject()->getId())) {
1500  }
1501 
1502  $this->showQuestionViewable(
1503  $question_gui,
1504  $form_action,
1505  $question_worked_through,
1506  $instant_response
1507  );
1508  break;
1509 
1510  default:
1511  throw new ilTestException('no presentation mode given');
1512  }
1513 
1514  $navigation_toolbar_gui->build();
1515  $this->populateTestNavigationToolbar($navigation_toolbar_gui);
1516  $this->populateQuestionNavigation($sequence_element, $is_next_primary);
1517 
1518  if ($instant_response) {
1520  $question_gui,
1521  true
1522  );
1523  }
1524 
1525  if ($this->isForcedFeedbackNavUrlRegistered()) {
1526  $this->populateInstantResponseModal($question_gui, $this->getRegisteredForcedFeedbackNavUrl());
1528  }
1529  }
showQuestionViewable(assQuestionGUI $question_gui, string $form_action, bool $is_question_worked_through, bool $instant_response)
populateInstantResponseModal(assQuestionGUI $question_gui, $nav_url)
populateTestNavigationToolbar(ilTestNavigationToolbarGUI $toolbar_gui)
Base Exception for all Exceptions relating to Modules/Test.
populateQuestionNavigation($sequence_element, $primary_next)
static getInstance(ilTestSession $a_test_session)
$_SERVER['HTTP_HOST']
Definition: raiseError.php:10
prepareTestPage($presentationMode, $sequenceElement, $question_id)
handlePrimaryButton(ilTestNavigationToolbarGUI $navigation_toolbar_gui, int $current_question_id)
populateInstantResponseBlocks(assQuestionGUI $question_gui, $authorizedSolution)
handleTearsAndAngerQuestionIsNull(int $question_id, $sequence_element)
showQuestionEditable(assQuestionGUI $question_gui, string $form_action, bool $is_question_worked_through, bool $instant_response)
static set(string $a_var, $a_val)
Set a value.
getQuestionGuiInstance(int $question_id, bool $from_cache=true)
+ Here is the call graph for this function:
+ Here is the caller graph for this function:

◆ showQuestionEditable()

ilTestPlayerAbstractGUI::showQuestionEditable ( assQuestionGUI  $question_gui,
string  $form_action,
bool  $is_question_worked_through,
bool  $instant_response 
)
protected

Definition at line 1290 of file class.ilTestPlayerAbstractGUI.php.

References buildEditableStateQuestionNavigationGUI(), ilSession\clear(), ILIAS\Repository\ctrl(), determineSolutionPassIndex(), ilSession\get(), assQuestionGUI\getObject(), assQuestionGUI\getQuestionHeaderBlockBuilder(), isShowingPostponeStatusReguired(), ILIAS\Repository\object(), assQuestionGUI\outQuestionForTest(), populateModals(), populateQuestionEditControl(), assQuestionGUI\setNavigationGUI(), and ilTestPlayerCommands\SKIP_QUESTION.

Referenced by showQuestionCmd().

1295  : void {
1296  $question_navigation_gui = $this->buildEditableStateQuestionNavigationGUI($question_gui->getObject()->getId());
1297  $question_navigation_gui->setQuestionWorkedThrough($is_question_worked_through);
1298  if ($is_question_worked_through) {
1299  $question_navigation_gui->setDiscardSolutionButtonEnabled(true);
1300  $question_gui->getQuestionHeaderBlockBuilder()->setQuestionAnswered(true);
1301  } elseif ($this->object->isPostponingEnabled()) {
1302  $question_navigation_gui->setSkipQuestionLinkTarget(
1303  $this->ctrl->getLinkTarget($this, ilTestPlayerCommands::SKIP_QUESTION)
1304  );
1305  }
1306  $question_gui->setNavigationGUI($question_navigation_gui);
1307 
1308  $user_post_solution = false;
1309  if ($this->testrequest->isset('save_error')
1310  && $this->testrequest->int('save_error') === 1
1311  && ilSession::get('previouspost') !== null) {
1312  $user_post_solution = ilSession::get('previouspost');
1313  ilSession::clear('previouspost');
1314  }
1315 
1316  $question_config = $question_gui->getObject()->getTestPresentationConfig();
1317 
1318  if ($question_gui instanceof assMultipleChoiceGUI) {
1319  $question_config->setWorkedThrough($is_question_worked_through);
1320  }
1321 
1322  if ($question_config->isPreviousPassSolutionReuseAllowed()) {
1323  $pass_index = $this->determineSolutionPassIndex($question_gui);
1324  if ($pass_index < $this->test_session->getPass()) {
1325  $question_config->setSolutionInitiallyPrefilled(true);
1326  }
1327  } else {
1328  $pass_index = $this->test_session->getPass();
1329  }
1330 
1331 
1332  $this->modal_signals = $this->populateModals();
1333  $question_navigation_gui->setShowDiscardModalSignal($this->modal_signals[self::DISCARD_MODAL]);
1334 
1335  $question_gui->outQuestionForTest(
1336  $form_action,
1337  $this->test_session->getActiveId(),
1338  $pass_index,
1339  $this->isShowingPostponeStatusReguired($question_gui->getObject()->getId()),
1340  $user_post_solution,
1341  $instant_response && $this->object->getSpecificAnswerFeedback()
1342  );
1343 
1344  $this->populateQuestionEditControl($question_gui);
1345  }
static get(string $a_var)
outQuestionForTest(string $formaction, int $active_id, ?int $pass, bool $is_question_postponed=false, array|bool $user_post_solutions=false, bool $show_specific_inline_feedback=false)
populateQuestionEditControl(assQuestionGUI $question_gui)
This file is part of ILIAS, a powerful learning management system published by ILIAS open source e-Le...
determineSolutionPassIndex(assQuestionGUI $question_gui)
static clear(string $a_var)
setNavigationGUI(?ilTestQuestionNavigationGUI $navigationGUI)
+ Here is the call graph for this function:
+ Here is the caller graph for this function:

◆ showQuestionViewable()

ilTestPlayerAbstractGUI::showQuestionViewable ( assQuestionGUI  $question_gui,
string  $form_action,
bool  $is_question_worked_through,
bool  $instant_response 
)
protected

Definition at line 1246 of file class.ilTestPlayerAbstractGUI.php.

References buildReadOnlyStateQuestionNavigationGUI(), assQuestionGUI\getFormEncodingType(), assQuestionGUI\getObject(), assQuestionGUI\getQuestionHeaderBlockBuilder(), assQuestionGUI\getSolutionOutput(), isShowingPostponeStatusReguired(), ILIAS\Repository\lng(), assQuestionGUI\outQuestionPage(), populateQuestionEditControl(), and assQuestionGUI\setNavigationGUI().

Referenced by showQuestionCmd().

1251  : void {
1252  $question_navigation_gui = $this->buildReadOnlyStateQuestionNavigationGUI($question_gui->getObject()->getId());
1253  $question_navigation_gui->setQuestionWorkedThrough($is_question_worked_through);
1254  $question_gui->setNavigationGUI($question_navigation_gui);
1255  $question_gui->getQuestionHeaderBlockBuilder()->setQuestionAnswered($is_question_worked_through);
1256 
1257  $solutionoutput = $question_gui->getSolutionOutput(
1258  $this->test_session->getActiveId(),
1259  $this->test_session->getPass(),
1260  false,
1261  false,
1262  true,
1263  $instant_response && $this->object->getSpecificAnswerFeedback(),
1264  false,
1265  false,
1266  true
1267  );
1268 
1269  $pageoutput = $question_gui->outQuestionPage(
1270  '',
1271  $this->isShowingPostponeStatusReguired($question_gui->getObject()->getId()),
1272  $this->test_session->getActiveId(),
1273  $solutionoutput
1274  );
1275 
1276  $this->tpl->setVariable(
1277  'LOCKSTATE_INFOBOX',
1278  $this->ui_renderer->render(
1279  $this->ui_factory->messageBox()->info($this->lng->txt('tst_player_answer_saved_and_locked'))
1280  )
1281  );
1282  $this->tpl->parseCurrentBlock();
1283  $this->tpl->setVariable('QUESTION_OUTPUT', $pageoutput);
1284  $this->tpl->setVariable('FORMACTION', $form_action);
1285  $this->tpl->setVariable('ENCTYPE', 'enctype="' . $question_gui->getFormEncodingType() . '"');
1286  $this->tpl->setVariable('FORM_TIMESTAMP', time());
1287  $this->populateQuestionEditControl($question_gui);
1288  }
populateQuestionEditControl(assQuestionGUI $question_gui)
outQuestionPage($a_temp_var, $a_postponed=false, $active_id="", $html="", $inlineFeedbackEnabled=false)
getSolutionOutput(int $active_id, ?int $pass=null, bool $graphical_output=false, bool $result_output=false, bool $show_question_only=true, bool $show_feedback=false, bool $show_correct_solution=false, bool $show_manual_scoring=false, bool $show_question_text=true, bool $show_inline_feedback=true)
setNavigationGUI(?ilTestQuestionNavigationGUI $navigationGUI)
+ Here is the call graph for this function:
+ Here is the caller graph for this function:

◆ showRequestedHintListCmd()

ilTestPlayerAbstractGUI::showRequestedHintListCmd ( )
protected

Go to requested hint list.

Definition at line 2113 of file class.ilTestPlayerAbstractGUI.php.

References ilAssQuestionHintRequestGUI\CMD_SHOW_LIST, ILIAS\Repository\ctrl(), and handleIntermediateSubmit().

2114  {
2115  // fau: testNav - handle intermediate submit for viewing requested hints
2116  $this->handleIntermediateSubmit();
2117  // fau.
2118 
2119  $this->ctrl->setParameter($this, 'pmode', self::PRESENTATION_MODE_EDIT);
2120 
2121  $this->ctrl->redirectByClass('ilAssQuestionHintRequestGUI', ilAssQuestionHintRequestGUI::CMD_SHOW_LIST);
2122  }
+ Here is the call graph for this function:

◆ showSideList()

ilTestPlayerAbstractGUI::showSideList (   $current_sequence_element)
protected

Definition at line 1864 of file class.ilTestPlayerAbstractGUI.php.

References ILIAS\Repository\ctrl(), getCurrentSequenceElement(), ILIAS\UI\Component\Listing\Workflow\Step\IN_PROGRESS, ILIAS\Repository\lng(), ILIAS\UI\Component\Listing\Workflow\Step\NOT_STARTED, PRESENTATION_MODE_VIEW, ilTestPlayerCommands\SHOW_QUESTION, and ilTestPlayerLayoutProvider\TEST_PLAYER_QUESTIONLIST.

Referenced by prepareTestPage().

1864  : void
1865  {
1866  $question_summary_data = $this->service->getQuestionSummaryData($this->test_sequence);
1867  $questions = [];
1868  $active = 0;
1869 
1870  foreach ($question_summary_data as $idx => $row) {
1871  $title = htmlspecialchars($row['title'], ENT_QUOTES, null, false);
1872  $description = '';
1873  if ($row['description'] !== '') {
1874  $description = htmlspecialchars($row['description'], ENT_QUOTES, null, false);
1875  }
1876 
1877  if (!$row['disabled']) {
1878  $this->ctrl->setParameter($this, 'pmode', '');
1879  $this->ctrl->setParameter($this, 'sequence', $row['sequence']);
1880  $action = $this->ctrl->getLinkTarget($this, ilTestPlayerCommands::SHOW_QUESTION);
1881  $this->ctrl->setParameter($this, 'pmode', ilTestPlayerAbstractGUI::PRESENTATION_MODE_VIEW);
1882  $this->ctrl->setParameter($this, 'sequence', $this->getCurrentSequenceElement($current_sequence_element));
1883  }
1884 
1886 
1887  if (
1888  ($row['worked_through'] || $row['isAnswered'])
1889  && $row['has_authorized_answer']
1890  ) {
1892  }
1893 
1894  $questions[] = $this->ui_factory->listing()->workflow()
1895  ->step($title, $description, $action)
1896  ->withStatus($status);
1897  $active = $row['sequence'] == $current_sequence_element ? $idx : $active;
1898  }
1899 
1900  $question_listing = $this->ui_factory->listing()->workflow()->linear(
1901  $this->lng->txt('mainbar_button_label_questionlist'),
1902  $questions
1903  )->withActive($active);
1904 
1905 
1906  $this->global_screen->tool()->context()->current()->addAdditionalData(
1908  $question_listing
1909  );
1910  }
+ Here is the call graph for this function:
+ Here is the caller graph for this function:

◆ skipQuestionCmd()

ilTestPlayerAbstractGUI::skipQuestionCmd ( )
protected

Definition at line 1626 of file class.ilTestPlayerAbstractGUI.php.

References $_SERVER, ILIAS\Repository\ctrl(), getCurrentSequenceElement(), ilTestServiceGUI\getObject(), isValidSequenceElement(), ILIAS\Repository\logger(), ILIAS\Repository\object(), ilTestPlayerCommands\SHOW_QUESTION, and ILIAS\Repository\user().

1627  {
1628  $current_sequence_element = $this->getCurrentSequenceElement();
1629  $next_sequence_element = $this->test_sequence->getNextSequence($current_sequence_element);
1630 
1631  if (!$this->isValidSequenceElement($next_sequence_element)) {
1632  $next_sequence_element = $this->test_sequence->getFirstSequence();
1633  }
1634 
1635  if ($this->object->isPostponingEnabled()) {
1636  $this->test_sequence->postponeSequence($current_sequence_element);
1637  $this->test_sequence->saveToDb();
1638  }
1639 
1640  if ($this->logger->isLoggingEnabled()
1641  && !$this->getObject()->getAnonymity()) {
1642  $this->logger->logParticipantInteraction(
1643  $this->logger->getInteractionFactory()->buildParticipantInteraction(
1644  $this->object->getRefId(),
1645  $this->test_sequence->getQuestionForSequence($current_sequence_element),
1646  $this->user->getId(),
1647  $this->logger->isIPLoggingEnabled() ? $_SERVER['REMOTE_ADDR'] : '',
1648  TestParticipantInteractionTypes::QUESTION_SKIPPED,
1649  []
1650  )
1651  );
1652  }
1653 
1654  $this->ctrl->setParameter($this, 'sequence', $next_sequence_element);
1655  $this->ctrl->setParameter($this, 'pmode', '');
1656 
1657  $this->ctrl->redirect($this, ilTestPlayerCommands::SHOW_QUESTION);
1658  }
$_SERVER['HTTP_HOST']
Definition: raiseError.php:10
+ Here is the call graph for this function:

◆ startPlayerCmd()

ilTestPlayerAbstractGUI::startPlayerCmd ( )
protected

Start a test for the first time.

Start a test for the first time. This method contains a lock to prevent multiple submissions by the start test button

Definition at line 726 of file class.ilTestPlayerAbstractGUI.php.

References ILIAS\Repository\ctrl(), getLockParameter(), handleUserSettings(), and ilTestPlayerCommands\INIT_TEST.

727  {
728  $testStartLock = $this->getLockParameter();
729  $isFirstTestStartRequest = false;
730 
731  $this->process_locker->executeTestStartLockOperation(function () use ($testStartLock, &$isFirstTestStartRequest) {
732  if ($this->test_session->lookupTestStartLock() !== $testStartLock) {
733  $this->test_session->persistTestStartLock($testStartLock);
734  $isFirstTestStartRequest = true;
735  }
736  });
737 
738  if ($isFirstTestStartRequest) {
739  $this->handleUserSettings();
740  $this->ctrl->redirect($this, ilTestPlayerCommands::INIT_TEST);
741  }
742 
743  $this->ctrl->setParameterByClass('ilObjTestGUI', 'lock', $testStartLock);
744  $this->ctrl->redirectByClass([ilRepositoryGUI::class, ilObjTestGUI::class, ilInfoScreenGUI::class]);
745  }
handleUserSettings()
Handles some form parameters on starting and resuming a test.
+ Here is the call graph for this function:

◆ startTestCmd()

ilTestPlayerAbstractGUI::startTestCmd ( )
protected

Definition at line 1660 of file class.ilTestPlayerAbstractGUI.php.

References $_SERVER, adoptUserSolutionsFromPreviousPass(), ILIAS\Repository\ctrl(), generateRandomTestPassForActiveUser(), ilSession\get(), ilLOTestQuestionAdapter\getInstance(), ilTestServiceGUI\getObject(), ilTestServiceGUI\getObjectiveOrientedContainer(), ILIAS\Repository\logger(), ILIAS\Repository\object(), ilTestPlayerCommands\QUESTION_SUMMARY, ilSession\set(), ilTestPlayerCommands\SHOW_QUESTION, updateLearningProgressOnTestStart(), and ILIAS\Repository\user().

1661  {
1662  ilSession::set('tst_pass_finish', 0);
1663 
1664  // ensure existing test session
1665  $this->test_session->setUserId($this->user->getId());
1666  $access_code = ilSession::get('tst_access_code');
1667  if ($access_code != null && isset($access_code[$this->object->getTestId()])) {
1668  $this->test_session->setAnonymousId($access_code[$this->object->getTestId()]);
1669  }
1670  if ($this->getObjectiveOrientedContainer()->isObjectiveOrientedPresentationRequired()) {
1671  $this->test_session->setObjectiveOrientedContainerId($this->getObjectiveOrientedContainer()->getObjId());
1672  }
1673  $this->test_session->saveToDb();
1674 
1675  $active_id = $this->test_session->getActiveId();
1676  $this->ctrl->setParameter($this, "active_id", $active_id);
1677 
1678  $shuffle = $this->object->getShuffleQuestions();
1679  if ($this->object->isRandomTest()) {
1681 
1682  $this->object->loadQuestions();
1683  $shuffle = false; // shuffle is already done during the creation of the random questions
1684  }
1685 
1686  $this->object->updateTestPassResults(
1687  $active_id,
1688  $this->test_session->getPass(),
1689  null,
1690  $this->object->getId()
1691  );
1692 
1693  // ensure existing test sequence
1694  if (!$this->test_sequence->hasSequence()) {
1695  $this->test_sequence->createNewSequence($this->object->getQuestionCount(), $shuffle);
1696  $this->test_sequence->saveToDb();
1697  }
1698 
1699  $this->test_sequence->loadFromDb();
1700  $this->test_sequence->loadQuestions();
1701 
1702  if ($this->test_session->isObjectiveOriented()) {
1703  $objectivesAdapter = ilLOTestQuestionAdapter::getInstance($this->test_session);
1704 
1705  $objectivesAdapter->notifyTestStart($this->test_session, $this->object->getId());
1706  $objectivesAdapter->prepareTestPass($this->test_session, $this->test_sequence);
1707 
1708  $objectivesAdapter->buildQuestionRelatedObjectiveList(
1709  $this->test_sequence,
1710  $this->question_related_objectives_list
1711  );
1712 
1713  if ($this->test_sequence->hasOptionalQuestions()) {
1715 
1716  $this->test_sequence->reorderOptionalQuestionsToSequenceEnd();
1717  $this->test_sequence->saveToDb();
1718  }
1719  }
1720 
1721  $active_time_id = $this->object->startWorkingTime(
1722  $this->test_session->getActiveId(),
1723  $this->test_session->getPass()
1724  );
1725  ilSession::set("active_time_id", $active_time_id);
1726 
1728 
1729  $sequence_element = $this->test_sequence->getFirstSequence();
1730 
1731  $this->ctrl->setParameter($this, 'sequence', $sequence_element);
1732  $this->ctrl->setParameter($this, 'pmode', '');
1733 
1734  if ($this->logger->isLoggingEnabled()
1735  && !$this->getObject()->getAnonymity()) {
1736  $this->logger->logParticipantInteraction(
1737  $this->logger->getInteractionFactory()->buildParticipantInteraction(
1738  $this->object->getRefId(),
1739  null,
1740  $this->user->getId(),
1741  $this->logger->isIPLoggingEnabled() ? $_SERVER['REMOTE_ADDR'] : '',
1742  TestParticipantInteractionTypes::TEST_RUN_STARTED,
1743  []
1744  )
1745  );
1746  }
1747 
1748  if ($this->object->getListOfQuestionsStart()) {
1749  $this->ctrl->setParameterByClass(static::class, 'first', '1');
1750  $this->ctrl->redirect($this, ilTestPlayerCommands::QUESTION_SUMMARY);
1751  }
1752 
1753  $this->ctrl->redirect($this, ilTestPlayerCommands::SHOW_QUESTION);
1754  }
static get(string $a_var)
static getInstance(ilTestSession $a_test_session)
$_SERVER['HTTP_HOST']
Definition: raiseError.php:10
static set(string $a_var, $a_val)
Set a value.
+ Here is the call graph for this function:

◆ submitIntermediateSolutionCmd()

ilTestPlayerAbstractGUI::submitIntermediateSolutionCmd ( )
protected

Definition at line 960 of file class.ilTestPlayerAbstractGUI.php.

References ILIAS\Repository\ctrl(), saveQuestionSolution(), setAnswerChangedParameter(), and ilTestPlayerCommands\SHOW_QUESTION.

961  {
962  $this->saveQuestionSolution(false, true);
963  // fau: testNav - set the 'answer changed' parameter when an intermediate solution is submitted
964  $this->setAnswerChangedParameter(true);
965  // fau.
966  $this->ctrl->redirect($this, ilTestPlayerCommands::SHOW_QUESTION);
967  }
saveQuestionSolution(bool $authorized=true, bool $force=false)
+ Here is the call graph for this function:

◆ submitSolutionAndNextCmd()

ilTestPlayerAbstractGUI::submitSolutionAndNextCmd ( )
protected

Definition at line 3057 of file class.ilTestPlayerAbstractGUI.php.

References ILIAS\Repository\ctrl(), getCurrentSequenceElement(), isValidSequenceElement(), ILIAS\Repository\object(), removeIntermediateSolution(), saveQuestionSolution(), ilTestPlayerCommands\SHOW_QUESTION, and submitSolutionCmd().

3057  : void
3058  {
3059  if ($this->object->isForceInstantFeedbackEnabled()) {
3060  $this->submitSolutionCmd();
3061  return;
3062  }
3063 
3064  if ($this->saveQuestionSolution(true, false)) {
3065  $this->test_sequence->getQuestionForSequence(
3066  $this->getCurrentSequenceElement()
3067  );
3068 
3069  $this->removeIntermediateSolution();
3070 
3071  $next_sequence_element = $this->test_sequence->getNextSequence($this->getCurrentSequenceElement());
3072 
3073  if (!$this->isValidSequenceElement($next_sequence_element)) {
3074  $next_sequence_element = $this->test_sequence->getFirstSequence();
3075  }
3076 
3077  $this->test_session->setLastSequence($next_sequence_element ?? 0);
3078  $this->test_session->saveToDb();
3079 
3080  $this->ctrl->setParameter($this, 'sequence', $next_sequence_element);
3081  $this->ctrl->setParameter($this, 'pmode', '');
3082  }
3083 
3084  $this->ctrl->redirect($this, ilTestPlayerCommands::SHOW_QUESTION);
3085  }
saveQuestionSolution(bool $authorized=true, bool $force=false)
+ Here is the call graph for this function:

◆ submitSolutionCmd()

ilTestPlayerAbstractGUI::submitSolutionCmd ( )
protected

Definition at line 1537 of file class.ilTestPlayerAbstractGUI.php.

References ILIAS\Repository\ctrl(), getCurrentSequenceElement(), getNavigationUrlParameter(), getNextCommandParameter(), getNextSequenceParameter(), ILIAS\Repository\object(), PRESENTATION_MODE_VIEW, ilUtil\redirect(), removeIntermediateSolution(), saveNavigationPreventConfirmation(), saveQuestionSolution(), and ilTestPlayerCommands\SHOW_QUESTION.

Referenced by submitSolutionAndNextCmd().

1538  {
1539  if ($this->saveQuestionSolution(true, false)) {
1540  $question_id = $this->test_sequence->getQuestionForSequence(
1541  $this->getCurrentSequenceElement()
1542  );
1543 
1544  $this->removeIntermediateSolution();
1545 
1546  if ($this->object->isForceInstantFeedbackEnabled()) {
1547  $this->ctrl->setParameter($this, 'instresp', 1);
1548 
1549  $this->test_sequence->setQuestionChecked($question_id);
1550  $this->test_sequence->saveToDb();
1551  }
1552 
1553  if ($this->getNextCommandParameter()) {
1554  if ($this->getNextSequenceParameter()) {
1555  $this->ctrl->setParameter($this, 'sequence', $this->getNextSequenceParameter());
1556  $this->ctrl->setParameter($this, 'pmode', '');
1557  }
1558 
1559  $this->ctrl->redirect($this, $this->getNextCommandParameter());
1560  }
1561 
1562  $this->ctrl->setParameter($this, 'pmode', ilTestPlayerAbstractGUI::PRESENTATION_MODE_VIEW);
1563  } else {
1564  $this->ctrl->redirect($this, ilTestPlayerCommands::SHOW_QUESTION);
1565  }
1566 
1567  // fau: testNav - remember to prevent the navigation confirmation
1569  // fau.
1570 
1571  // fau: testNav - handle navigation after saving
1572  if ($this->getNavigationUrlParameter()) {
1574  } else {
1575  $this->ctrl->saveParameter($this, 'sequence');
1576  }
1577  // fau.
1578  $this->ctrl->redirect($this, ilTestPlayerCommands::SHOW_QUESTION);
1579  }
static redirect(string $a_script)
saveQuestionSolution(bool $authorized=true, bool $force=false)
+ Here is the call graph for this function:
+ Here is the caller graph for this function:

◆ suspendTestCmd()

ilTestPlayerAbstractGUI::suspendTestCmd ( )

Definition at line 464 of file class.ilTestPlayerAbstractGUI.php.

References ILIAS\Repository\ctrl().

Referenced by max_processing_time_reached().

465  {
466  $this->ctrl->redirectByClass(TestScreenGUI::class, TestScreenGUI::DEFAULT_CMD);
467  }
+ Here is the call graph for this function:
+ Here is the caller graph for this function:

◆ unmarkQuestionAndSaveIntermediateCmd()

ilTestPlayerAbstractGUI::unmarkQuestionAndSaveIntermediateCmd ( )
protected

Definition at line 989 of file class.ilTestPlayerAbstractGUI.php.

References handleIntermediateSubmit(), and unmarkQuestionCmd().

990  {
991  // fau: testNav - handle intermediate submit when unmarking the question
992  $this->handleIntermediateSubmit();
993  // fau.
994  $this->unmarkQuestionCmd();
995  }
unmarkQuestionCmd()
Set a question unsolved.
+ Here is the call graph for this function:

◆ unmarkQuestionCmd()

ilTestPlayerAbstractGUI::unmarkQuestionCmd ( )
protected

Set a question unsolved.

Definition at line 1000 of file class.ilTestPlayerAbstractGUI.php.

References ILIAS\Repository\ctrl(), getCurrentSequenceElement(), and ilTestPlayerCommands\SHOW_QUESTION.

Referenced by unmarkQuestionAndSaveIntermediateCmd().

1001  {
1002  $question_id = $this->test_sequence->getQuestionForSequence(
1003  $this->getCurrentSequenceElement()
1004  );
1005 
1006  $this->object->setQuestionSetSolved(0, $question_id, $this->test_session->getUserId());
1007 
1008  $this->ctrl->redirect($this, ilTestPlayerCommands::SHOW_QUESTION);
1009  }
+ Here is the call graph for this function:
+ Here is the caller graph for this function:

◆ unregisterForcedFeedbackNavUrl()

ilTestPlayerAbstractGUI::unregisterForcedFeedbackNavUrl ( )
protected

Definition at line 3019 of file class.ilTestPlayerAbstractGUI.php.

References ilSession\get(), and ilSession\set().

Referenced by showQuestionCmd().

3019  : void
3020  {
3021  $forced_feedback_navigation_url = ilSession::get('forced_feedback_navigation_url');
3022  if (isset($forced_feedback_navigation_url[$this->test_session->getActiveId()])) {
3023  unset($forced_feedback_navigation_url[$this->test_session->getActiveId()]);
3024  ilSession::set('forced_feedback_navigation_url', $forced_feedback_navigation_url);
3025  }
3026  }
static get(string $a_var)
static set(string $a_var, $a_val)
Set a value.
+ Here is the call graph for this function:
+ Here is the caller graph for this function:

◆ updateLearningProgressOnTestStart()

ilTestPlayerAbstractGUI::updateLearningProgressOnTestStart ( )
protected

Definition at line 3035 of file class.ilTestPlayerAbstractGUI.php.

References ilLPStatusWrapper\_updateStatus(), ILIAS\Repository\object(), and ILIAS\Repository\user().

Referenced by startTestCmd().

3035  : void
3036  {
3037  ilLPStatusWrapper::_updateStatus($this->object->getId(), $this->user->getId());
3038  }
static _updateStatus(int $a_obj_id, int $a_usr_id, ?object $a_obj=null, bool $a_percentage=false, bool $a_force_raise=false)
+ Here is the call graph for this function:
+ Here is the caller graph for this function:

◆ updateWorkingTime()

ilTestPlayerAbstractGUI::updateWorkingTime ( )

updates working time and stores state saveresult to see if question has to be stored or not

Definition at line 337 of file class.ilTestPlayerAbstractGUI.php.

References ilSession\get(), ILIAS\Repository\object(), and ilSession\set().

Referenced by handleFileUploadCmd(), handleQuestionActionCmd(), and saveQuestionSolution().

338  {
339  if (ilSession::get("active_time_id") != null) {
340  $this->object->updateWorkingTime(ilSession::get("active_time_id"));
341  }
342 
344  "active_time_id",
345  $this->object->startWorkingTime(
346  $this->test_session->getActiveId(),
347  $this->test_session->getPass()
348  )
349  );
350  }
static get(string $a_var)
static set(string $a_var, $a_val)
Set a value.
+ Here is the call graph for this function:
+ Here is the caller graph for this function:

Field Documentation

◆ $ass_settings

ilSetting ilTestPlayerAbstractGUI::$ass_settings = null
protected

Definition at line 63 of file class.ilTestPlayerAbstractGUI.php.

◆ $cached_question_guis

array ilTestPlayerAbstractGUI::$cached_question_guis = []
private

Definition at line 53 of file class.ilTestPlayerAbstractGUI.php.

◆ $cached_question_objects

array ilTestPlayerAbstractGUI::$cached_question_objects = []
private

Definition at line 58 of file class.ilTestPlayerAbstractGUI.php.

◆ $ending_time_reached

bool ilTestPlayerAbstractGUI::$ending_time_reached

Definition at line 47 of file class.ilTestPlayerAbstractGUI.php.

◆ $finish_test_modal

InterruptiveModal ilTestPlayerAbstractGUI::$finish_test_modal = null
protected

Definition at line 67 of file class.ilTestPlayerAbstractGUI.php.

◆ $max_processing_time_reached

bool ilTestPlayerAbstractGUI::$max_processing_time_reached

Definition at line 46 of file class.ilTestPlayerAbstractGUI.php.

◆ $modal_signals

array ilTestPlayerAbstractGUI::$modal_signals = []
protected

Definition at line 77 of file class.ilTestPlayerAbstractGUI.php.

Referenced by populateQuestionEditControl().

◆ $password_checker

ilTestPasswordChecker ilTestPlayerAbstractGUI::$password_checker
protected

Definition at line 60 of file class.ilTestPlayerAbstractGUI.php.

◆ $process_locker

ilTestProcessLocker ilTestPlayerAbstractGUI::$process_locker
protected

Definition at line 61 of file class.ilTestPlayerAbstractGUI.php.

◆ $question_related_objectives_list

ilTestQuestionRelatedObjectivesList ilTestPlayerAbstractGUI::$question_related_objectives_list
protected

Definition at line 65 of file class.ilTestPlayerAbstractGUI.php.

◆ $ref_id

int ilTestPlayerAbstractGUI::$ref_id

Definition at line 48 of file class.ilTestPlayerAbstractGUI.php.

◆ $test_sequence

ilTestSequence ilTestPlayerAbstractGUI::$test_sequence = null
protected

Definition at line 64 of file class.ilTestPlayerAbstractGUI.php.

◆ $test_session

ilTestSession ilTestPlayerAbstractGUI::$test_session = null
protected

Definition at line 62 of file class.ilTestPlayerAbstractGUI.php.

◆ DISCARD_MODAL

const ilTestPlayerAbstractGUI::DISCARD_MODAL = "discard_modal"
protected

Definition at line 69 of file class.ilTestPlayerAbstractGUI.php.

◆ FINISH_TEST_CMD

const ilTestPlayerAbstractGUI::FINISH_TEST_CMD = 'finishTest'
protected

Definition at line 42 of file class.ilTestPlayerAbstractGUI.php.

◆ FIXED_SHUFFLER_SEED_MIN_LENGTH

const ilTestPlayerAbstractGUI::FIXED_SHUFFLER_SEED_MIN_LENGTH = 8

Definition at line 44 of file class.ilTestPlayerAbstractGUI.php.

◆ FOLLOWUP_QST_LOCKS_PREVENT_CONFIRMATION_PARAM

const ilTestPlayerAbstractGUI::FOLLOWUP_QST_LOCKS_PREVENT_CONFIRMATION_PARAM = 'followup_qst_locks_prevent_confirmation'

Definition at line 2931 of file class.ilTestPlayerAbstractGUI.php.

◆ LOCKS_CHANGED_MODAL

const ilTestPlayerAbstractGUI::LOCKS_CHANGED_MODAL = "locks_changed_modal"
protected

Definition at line 70 of file class.ilTestPlayerAbstractGUI.php.

◆ LOCKS_UNCHANGED_MODAL

const ilTestPlayerAbstractGUI::LOCKS_UNCHANGED_MODAL = "locks_unchanged_modal"
protected

Definition at line 71 of file class.ilTestPlayerAbstractGUI.php.

◆ PRESENTATION_MODE_EDIT

const ilTestPlayerAbstractGUI::PRESENTATION_MODE_EDIT = 'edit'

Definition at line 40 of file class.ilTestPlayerAbstractGUI.php.

Referenced by editSolutionCmd(), and showQuestionCmd().

◆ PRESENTATION_MODE_VIEW

const ilTestPlayerAbstractGUI::PRESENTATION_MODE_VIEW = 'view'

The documentation for this class was generated from the following file: