ILIAS  release_10 Revision v10.1-43-ga1241a92c2f
ilObjFolderGUI Class Reference

Class ilObjFolderGUI. More...

+ Inheritance diagram for ilObjFolderGUI:
+ Collaboration diagram for ilObjFolderGUI:

Public Member Functions

 __construct ( $a_data, int $a_id=0, bool $a_call_by_reference=true, bool $a_prepare_output=false)
 
 viewObject ()
 
 renderObject ()
 
 executeCommand ()
 
 setFolderTree (ilTree $a_tree)
 
 showSummaryObject ()
 this one is called from the info button in the repository not very nice to set cmdClass/Cmd manually, if everything works through ilCtrl in the future this may be changed More...
 
 infoScreenObject ()
 this one is called from the info button in the repository not very nice to set cmdClass/Cmd manually, if everything works through ilCtrl in the future this may be changed More...
 
 infoScreen ()
 
 modifyItemGUI (ilObjectListGUI $a_item_list_gui, array $a_item_data)
 
 editObject ()
 
 setSubTabs (string $a_tab)
 
 deleteObject (bool $error=false)
 
- Public Member Functions inherited from ilContainerGUI
 executeCommand ()
 
 forwardToPageObject ()
 
 addPageTabs ()
 
 getContainerPageHTML ()
 
 getContentGUI ()
 
 renderObject ()
 
 renderBlockAsynchObject ()
 render the object More...
 
 setContentSubTabs ()
 
 showAdministrationPanel ()
 
 showPermanentLink ()
 
 editPageFrameObject ()
 
 cancelPageContentObject ()
 
 showLinkListObject ()
 
 addHeaderRow (ilTemplate $a_tpl, string $a_type, bool $a_show_image=true)
 
 addMessageRow (ilTemplate $a_tpl, string $a_message, string $a_type)
 
 setPageEditorTabs ()
 
 addStandardContainerSubTabs (bool $a_include_view=true)
 Add standard container subtabs for view, manage, oderdering and text/media editor link. More...
 
 enableAdministrationPanelObject ()
 
 disableAdministrationPanelObject ()
 
 editOrderObject ()
 
 isActiveOrdering ()
 
 isActiveItemOrdering ()
 
 enableMultiDownloadObject ()
 
 isMultiDownloadEnabled ()
 
 cutObject ()
 cut object(s) out from a container and write the information to clipboard public More...
 
 copyObject ()
 Copy object(s) out from a container and write the information to clipboard It is not possible to copy multiple objects at once. More...
 
 downloadObject ()
 
 getBucketTitle ()
 
 linkObject ()
 create an new reference of an object in tree it's like a hard link of unix More...
 
 clearObject ()
 clear clipboard and go back to last object More...
 
 performPasteIntoMultipleObjectsObject ()
 
 initAndDisplayLinkIntoMultipleObjectsObject ()
 
 showPasteTreeObject ()
 
 cancelMoveLinkObject ()
 Cancel move|link empty clipboard and return to parent. More...
 
 keepObjectsInClipboardObject ()
 
 initAndDisplayCopyIntoMultipleObjectsObject ()
 
 initAndDisplayMoveIntoObjectObject ()
 
 pasteObject ()
 paste object from clipboard to current place Depending on the chosen command the object(s) are linked, copied or moved More...
 
 clipboardObject ()
 
 isActiveAdministrationPanel ()
 
 setColumnSettings (ilColumnGUI $column_gui)
 
 allowBlocksMoving ()
 Standard is to allow blocks moving. More...
 
 allowBlocksConfigure ()
 Standard is to allow blocks configuration. More...
 
 cloneAllObject ()
 Clone all object Overwritten method for copying container objects. More...
 
 saveSortingObject ()
 
 cloneNodes (int $srcRef, int $dstRef, array &$mapping, string $newName=null)
 Recursively clones all nodes of the RBAC tree. More...
 
 modifyItemGUI (ilObjectListGUI $a_item_list_gui, array $a_item_data)
 
 editStylePropertiesObject ()
 
 redrawListItemObject ()
 Redraw a list item (ajax) More...
 
 trashObject ()
 Show trash content of object. More...
 
 trashApplyFilterObject ()
 
 trashResetFilterObject ()
 
 removeFromSystemObject ()
 
 undeleteObject ()
 Get objects back from trash. More...
 
 confirmRemoveFromSystemObject ()
 
 setSideColumnReturn ()
 
 getAdminTabs ()
 
 competencesObject ()
 
- Public Member Functions inherited from ilObjectGUI
 getRefId ()
 
 setAdminMode (string $mode)
 
 getAdminMode ()
 
 getObject ()
 
 executeCommand ()
 
 withReferences ()
 determines whether objects are referenced or not (got ref ids or not) More...
 
 setCreationMode (bool $mode=true)
 If true, a creation screen is displayed the current [ref_id] does belong to the parent class The mode is determined in ilRepositoryGUI. More...
 
 getCreationMode ()
 
 prepareOutput (bool $show_sub_objects=true)
 
 getAdminTabs ()
 administration tabs show only permissions and trash folder More...
 
 getHTML ()
 
 confirmedDeleteObject ()
 confirmed deletion of object -> objects are moved to trash or deleted immediately, if trash is disabled More...
 
 cancelObject ()
 cancel action and go back to previous page More...
 
 createObject ()
 create new object form More...
 
 editAvailabilityPeriodObject ()
 
 saveAvailabilityPeriodObject ()
 
 cancelCreation ()
 cancel create action and go back to repository parent More...
 
 saveObject ()
 
 getDidacticTemplateVar (string $type)
 Get didactic template setting from creation screen. More...
 
 putObjectInTree (ilObject $obj, int $parent_node_id=null)
 Add object to tree at given position. More...
 
 editObject ()
 
 addExternalEditFormCustom (ilPropertyFormGUI $form)
 
 updateObject ()
 updates object entry in object_data More...
 
 getFormAction (string $cmd, string $default_form_action="")
 Get form action for command (command is method name without "Object", e.g. More...
 
 isVisible (int $ref_id, string $type)
 
 viewObject ()
 viewObject container presentation for "administration -> repository, trash, permissions" More...
 
 deleteObject (bool $error=false)
 Display deletion confirmation screen. More...
 
 setColumnSettings (ilColumnGUI $column_gui)
 
 addToDeskObject ()
 
 removeFromDeskObject ()
 
- Public Member Functions inherited from ILIAS\Object\ImplementsCreationCallback
 callCreationCallback (\ilObject $object, \ilObjectDefinition $obj_definition, int $requested_crtcb)
 
- Public Member Functions inherited from ilDesktopItemHandling
 addToDeskObject ()
 
 removeFromDeskObject ()
 

Static Public Member Functions

static _goto ($a_target)
 goto target group More...
 
- Static Public Member Functions inherited from ilContainerGUI
static _buildPath (int $a_ref_id, int $a_course_ref_id)
 build path More...
 
- Static Public Member Functions inherited from ilObjectGUI
static _gotoRepositoryRoot (bool $raise_error=false)
 Goto repository root. More...
 
static _gotoRepositoryNode (int $ref_id, string $cmd="")
 
static _gotoSharedWorkspaceNode (int $wsp_id)
 

Data Fields

ilTree $folder_tree
 
- Data Fields inherited from ilContainerGUI
int $bl_cnt = 1
 
bool $multi_download_enabled = false
 
- Data Fields inherited from ilObjectGUI
const ADMIN_MODE_NONE = ""
 
const ADMIN_MODE_SETTINGS = "settings"
 
const ADMIN_MODE_REPOSITORY = "repository"
 
const UPLOAD_TYPE_LOCAL = 1
 
const UPLOAD_TYPE_UPLOAD_DIRECTORY = 2
 
const CFORM_NEW = 1
 
const CFORM_IMPORT = 2
 
const CFORM_CLONE = 3
 
const SUPPORTED_IMPORT_MIME_TYPES = [MimeType::APPLICATION__ZIP, MimeType::APPLICATION__X_ZIP_COMPRESSED]
 

Protected Member Functions

 initEditForm ()
 
 getEditFormCustomValues (array &$a_values)
 
 updateCustom (ilPropertyFormGUI $form)
 
 afterSave (ilObject $new_object)
 
 getTabs ()
 
 showPossibleSubObjects ()
 show possible sub objects selection list More...
 
 forwardToTimingsView ()
 
- Protected Member Functions inherited from ilContainerGUI
 getModeManager ()
 
 getItemPresentation ( $include_empty_blocks=true, ?string $lang=null)
 
 getEditFormValues ()
 
 afterUpdate ()
 
 setTitleAndDescription ()
 
 showPossibleSubObjects ()
 
 supportsPageEditor ()
 
 gotItems ()
 
 getTabs ()
 
 showContainerPageTabs ()
 
 showPasswordInstructionObject (bool $a_init=true)
 
 initFormPasswordInstruction ()
 Init password form. More...
 
 savePasswordObject ()
 
 initEditForm ()
 
 initSortingForm (ilPropertyFormGUI $form, array $a_sorting_settings)
 Append sorting settings to property form. More...
 
 initListPresentationForm (ilPropertyFormGUI $form)
 Add list presentation settings to form. More...
 
 saveListPresentation (ilPropertyFormGUI $form)
 
 initSortingDirectionForm (ilContainerSortingSettings $sorting_settings, ilRadioOption $element, string $a_prefix)
 Add sorting direction. More...
 
 initManualSortingOptionForm (ilContainerSortingSettings $settings, ilRadioOption $element, string $a_prefix, array $a_sorting_settings)
 Add manual sorting options. More...
 
 saveSortingSettings (ilPropertyFormGUI $form)
 
 trashHandleFilter (bool $action_apply, bool $action_reset)
 
 restoreToNewLocationObject (ilPropertyFormGUI $form=null)
 
 getTreeSelectorGUI (string $cmd)
 
 initFilter ()
 
 showContainerFilter ()
 
- Protected Member Functions inherited from ilObjectGUI
 getObjectService ()
 
 assignObject ()
 
 setTitleAndDescription ()
 
 createActionDispatcherGUI ()
 
 initHeaderAction (?string $sub_type=null, ?int $sub_id=null)
 Add header action menu. More...
 
 insertHeaderAction (?ilObjectListGUI $list_gui=null)
 Insert header action into main template. More...
 
 addHeaderAction ()
 Add header action menu. More...
 
 redrawHeaderActionObject ()
 Ajax call: redraw action header only. More...
 
 setTabs ()
 set admin tabs More...
 
 setAdminTabs ()
 set admin tabs More...
 
 setLocator ()
 
 addLocatorItems ()
 should be overwritten to add object specific items (repository items are preloaded) More...
 
 omitLocator (bool $omit=true)
 
 addAdminLocatorItems (bool $do_not_add_object=false)
 should be overwritten to add object specific items (repository items are preloaded) More...
 
 getCreationFormsHTML (StandardForm|ilPropertyFormGUI|array $form)
 
 getTitleForCreationFormPage ()
 
 getCreationFormTitle ()
 
 initCreateForm (string $new_type)
 
 didacticTemplatesToForm ()
 
 initDidacticTemplate (ilPropertyFormGUI $form)
 
 retrieveAdditionalDidacticTemplateOptions ()
 
 addAdoptContentLinkToToolbar ()
 
 addImportButtonToToolbar ()
 
 addAvailabilityPeriodButtonToToolbar (ilToolbarGUI $toolbar)
 
 parseDidacticTemplateVar (string $var, string $type)
 
 afterSave (ilObject $new_object)
 Post (successful) object creation hook. More...
 
 initEditForm ()
 
 initEditCustomForm (ilPropertyFormGUI $a_form)
 Add custom fields to update form. More...
 
 getEditFormValues ()
 
 getEditFormCustomValues (array &$a_values)
 Add values to custom edit fields. More...
 
 validateCustom (ilPropertyFormGUI $form)
 Validate custom values (if not possible with checkInput()) More...
 
 updateCustom (ilPropertyFormGUI $form)
 Insert custom update form values into object. More...
 
 afterUpdate ()
 Post (successful) object update hook. More...
 
 routeImportCmdObject ()
 
 importFile (string $file_to_import, string $path_to_uploaded_file_in_temp_dir)
 
 deleteUploadedImportFile (string $path_to_uploaded_file_in_temp_dir)
 
 afterImport (ilObject $new_object)
 Post (successful) object import hook. More...
 
 setFormAction (string $cmd, string $form_action)
 
 getReturnLocation (string $cmd, string $default_location="")
 Get return location for command (command is method name without "Object", e.g. More...
 
 setReturnLocation (string $cmd, string $location)
 set specific return location for command More...
 
 getTargetFrame (string $cmd, string $default_target_frame="")
 get target frame for command (command is method name without "Object", e.g. More...
 
 setTargetFrame (string $cmd, string $target_frame)
 Set specific target frame for command. More...
 
 showPossibleSubObjects ()
 show possible sub objects (pull down menu) More...
 
 getTabs ()
 overwrite in derived GUI class of your object type More...
 
 redirectToRefId (int $ref_id, string $cmd="")
 redirects to (repository) view per ref id usually to a container and usually used at the end of a save/import method where the object gui type (of the new object) doesn't match with the type of the current ["ref_id"] value of the request More...
 
 getCenterColumnHTML ()
 Get center column. More...
 
 getRightColumnHTML ()
 Display right column. More...
 
 checkPermission (string $perm, string $cmd="", string $type="", ?int $ref_id=null)
 
 checkPermissionBool (string $perm, string $cmd="", string $type="", ?int $ref_id=null)
 
 enableDragDropFileUpload ()
 Enables the file upload into this object by dropping files. More...
 
 getCreatableObjectTypes ()
 
 buildAddNewItemElements (array $subtypes, string $create_target_class=ilRepositoryGUI::class, ?int $redirect_target_ref_id=null,)
 
 buildGroup (string $create_target_class, array $obj_types_in_group, string $title, array $subtypes)
 

Protected Attributes

ilHelpGUI $help
 
StandardGUIRequest $folder_request
 
- Protected Attributes inherited from ilContainerGUI
ILIAS Container InternalGUIService $gui
 
ILIAS Style Content GUIService $content_style_gui
 
ilRbacSystem $rbacsystem
 
ilRbacReview $rbacreview
 
ILIAS Container Content ItemPresentationManager $item_presentation = null
 
ILIAS Container InternalDomainService $domain
 
ilTabsGUI $tabs
 
ilErrorHandling $error
 
ilObjectDefinition $obj_definition
 
ilRbacAdmin $rbacadmin
 
ilPropertyFormGUI $form
 
ilLogger $log
 
ilObjectDataCache $obj_data_cache
 
Services $global_screen
 
ilAppEventHandler $app_event_handler
 
UIServices $ui
 
ilContainerFilterService $container_filter_service
 
ilContainerUserFilter $container_user_filter = null
 
Standard $ui_filter = null
 
bool $edit_order = false
 
bool $adminCommands = false
 
string $requested_redirectSource = ""
 
int $current_position = 0
 
ClipboardManager $clipboard
 
StandardGUIRequest $std_request
 
ModeManager $mode_manager = null
 
ilComponentFactory $component_factory
 
ILIAS Style Content DomainService $content_style_domain
 
- Protected Attributes inherited from ilObjectGUI
ILIAS Notes Service $notes_service
 
ServerRequestInterface $request
 
ilLocatorGUI $locator
 
ilObjUser $user
 
ilAccessHandler $access
 
ilSetting $settings
 
ilToolbarGUI $toolbar
 
ilRbacAdmin $rbac_admin
 
ilRbacSystem $rbac_system
 
ilRbacReview $rbac_review
 
ilObjectService $object_service
 
ilObjectDefinition $obj_definition
 
ilGlobalTemplateInterface $tpl
 
ilTree $tree
 
ilCtrl $ctrl
 
ilErrorHandling $error
 
ilLanguage $lng
 
ilTabsGUI $tabs_gui
 
ILIAS $ilias
 
ArrayBasedRequestWrapper $post_wrapper
 
RequestWrapper $request_wrapper
 
Refinery $refinery
 
ilFavouritesManager $favourites
 
ilObjectCustomIconFactory $custom_icon_factory
 
UIFactory $ui_factory
 
UIRenderer $ui_renderer
 
Filesystem $temp_file_system
 
ilObject $object = null
 
bool $creation_mode = false
 
 $data
 
int $id
 
bool $call_by_reference = false
 
bool $prepare_output
 
int $ref_id
 
int $obj_id
 
int $maxcount
 
array $form_action = []
 
array $return_location = []
 
array $target_frame = []
 
string $tmp_import_dir
 
string $sub_objects = ""
 
bool $omit_locator = false
 
string $type = ""
 
string $admin_mode = self::ADMIN_MODE_NONE
 
int $requested_ref_id = 0
 
int $requested_crtptrefid = 0
 
int $requested_crtcb = 0
 
string $requested_new_type = ""
 
string $link_params
 
string $html = ""
 

Detailed Description

Constructor & Destructor Documentation

◆ __construct()

ilObjFolderGUI::__construct (   $a_data,
int  $a_id = 0,
bool  $a_call_by_reference = true,
bool  $a_prepare_output = false 
)

Definition at line 38 of file class.ilObjFolderGUI.php.

References $DIC, ILIAS\GlobalScreen\Provider\__construct(), ILIAS\Repository\access(), ILIAS\Repository\ctrl(), ILIAS\Repository\help(), ILIAS\Repository\lng(), ILIAS\Repository\settings(), ILIAS\Repository\tabs(), and ILIAS\Repository\user().

43  {
44  global $DIC;
45 
46  $this->tree = $DIC->repositoryTree();
47  $this->tabs = $DIC->tabs();
48  $this->user = $DIC->user();
49  $this->ctrl = $DIC->ctrl();
50  $this->lng = $DIC->language();
51  $this->access = $DIC->access();
52  $this->rbacsystem = $DIC->rbac()->system();
53  $this->help = $DIC["ilHelp"];
54  $this->error = $DIC["ilErr"];
55  $this->tpl = $DIC["tpl"];
56  $this->settings = $DIC->settings();
57  $this->type = "fold";
58  parent::__construct($a_data, $a_id, $a_call_by_reference, $a_prepare_output);
59  $this->lng->loadLanguageModule("obj");
60  $this->folder_request = $DIC
61  ->folder()
62  ->internal()
63  ->gui()
64  ->standardRequest();
65  }
global $DIC
Definition: shib_login.php:25
__construct(Container $dic, ilPlugin $plugin)
+ Here is the call graph for this function:

Member Function Documentation

◆ _goto()

static ilObjFolderGUI::_goto (   $a_target)
static

goto target group

Definition at line 478 of file class.ilObjFolderGUI.php.

References $DIC, $ilErr, ilObjectGUI\$lng, ilObjectGUI\_gotoRepositoryNode(), ILIAS\Repository\int(), and ilLanguage\txt().

478  : void
479  {
480  global $DIC;
481 
482  $ilAccess = $DIC->access();
483  $ilErr = $DIC["ilErr"];
484  $lng = $DIC->language();
485 
486  $a_target = (int) $a_target;
487 
488  if ($ilAccess->checkAccess("read", "", $a_target)) {
490  }
491  if ($ilAccess->checkAccess("visible", "", $a_target)) {
492  ilObjectGUI::_gotoRepositoryNode($a_target, "infoScreen");
493  }
494  $ilErr->raiseError($lng->txt("msg_no_perm_read"), $ilErr->FATAL);
495  }
txt(string $a_topic, string $a_default_lang_fallback_mod="")
gets the text for a given topic if the topic is not in the list, the topic itself with "-" will be re...
static _gotoRepositoryNode(int $ref_id, string $cmd="")
$ilErr
Definition: raiseError.php:17
ilLanguage $lng
global $DIC
Definition: shib_login.php:25
+ Here is the call graph for this function:

◆ afterSave()

ilObjFolderGUI::afterSave ( ilObject  $new_object)
protected

Definition at line 334 of file class.ilObjFolderGUI.php.

References ILIAS\Repository\ctrl(), ilObject\getId(), ilObject\getRefId(), ILIAS\Repository\lng(), ilObjectGUI\redirectToRefId(), ilContainerSortingSettings\setSortMode(), and ilContainer\SORT_INHERIT.

334  : void
335  {
336  $sort = new ilContainerSortingSettings($new_object->getId());
338  $sort->update();
339 
340  // always send a message
341  $this->tpl->setOnScreenMessage('success', $this->lng->txt("fold_added"), true);
342  $this->ctrl->setParameter($this, "ref_id", $new_object->getRefId());
343  $this->redirectToRefId($new_object->getRefId(), "");
344  }
redirectToRefId(int $ref_id, string $cmd="")
redirects to (repository) view per ref id usually to a container and usually used at the end of a sav...
This file is part of ILIAS, a powerful learning management system published by ILIAS open source e-Le...
+ Here is the call graph for this function:

◆ deleteObject()

ilObjFolderGUI::deleteObject ( bool  $error = false)

Definition at line 591 of file class.ilObjFolderGUI.php.

References ilContainerGUI\$error.

591  : void
592  {
593  $this->tabs_gui->activateTab('view_content');
594  parent::deleteObject($error);
595  }
ilErrorHandling $error

◆ editObject()

ilObjFolderGUI::editObject ( )

Definition at line 550 of file class.ilObjFolderGUI.php.

References ilContainerGUI\$error, ilContainerGUI\$form, $GLOBALS, $ilErr, ilContainerGUI\$tabs, ilObjectGUI\checkPermissionBool(), ilContainerGUI\getEditFormValues(), ilPropertyFormGUI\getHTML(), initEditForm(), ILIAS\Repository\lng(), setSubTabs(), and ilPropertyFormGUI\setValuesByArray().

550  : void
551  {
552  $ilTabs = $this->tabs;
554 
555  $this->setSubTabs("settings");
556  $ilTabs->activateTab("settings");
557 
558  if (!$this->checkPermissionBool("write")) {
559  $ilErr->raiseError($this->lng->txt("msg_no_perm_write"), $ilErr->MESSAGE);
560  }
561 
562  $form = $this->initEditForm();
563  $values = $this->getEditFormValues();
564  if ($values) {
565  $form->setValuesByArray($values, true);
566  }
567  $GLOBALS['tpl']->setContent($form->getHTML());
568  }
$ilErr
Definition: raiseError.php:17
setSubTabs(string $a_tab)
$GLOBALS["DIC"]
Definition: wac.php:30
setValuesByArray(array $a_values, bool $a_restrict_to_value_keys=false)
ilErrorHandling $error
checkPermissionBool(string $perm, string $cmd="", string $type="", ?int $ref_id=null)
ilPropertyFormGUI $form
+ Here is the call graph for this function:

◆ executeCommand()

ilObjFolderGUI::executeCommand ( )

Definition at line 98 of file class.ilObjFolderGUI.php.

References ilContainerGUI\$gui, ilObjectGUI\$user, ilObjectGUI\addHeaderAction(), ilObjectGUI\checkPermission(), ilObjectGUI\checkPermissionBool(), ILIAS\Repository\ctrl(), ilContainerGUI\forwardToPageObject(), ilCommonActionDispatcherGUI\getInstanceFromAjaxCall(), infoScreen(), ilLearningProgressBaseGUI\LP_CONTEXT_REPOSITORY, ILIAS\Repository\object(), ilObjectGUI\prepareOutput(), setSubTabs(), ilContainerGUI\setTitleAndDescription(), ilContainerGUI\showContainerPageTabs(), and viewObject().

98  : void
99  {
100  $ilUser = $this->user;
101  $next_class = $this->ctrl->getNextClass($this);
102  $cmd = $this->ctrl->getCmd();
103 
104  $header_action = true;
105  switch ($next_class) {
106  case strtolower(ilRepositoryTrashGUI::class):
107  $ru = new ilRepositoryTrashGUI($this);
108  $this->ctrl->setReturn($this, 'trash');
109  $this->ctrl->forwardCommand($ru);
110  break;
111 
112  case 'ilpermissiongui':
113  $this->prepareOutput();
114  $this->tabs_gui->activateTab('perm_settings');
115  $perm_gui = new ilPermissionGUI($this);
116  $ret = $this->ctrl->forwardCommand($perm_gui);
117  break;
118 
119 
120  case 'ilcoursecontentgui':
121  $this->prepareOutput();
122  $course_content_obj = new ilCourseContentGUI($this);
123  $this->ctrl->forwardCommand($course_content_obj);
124  break;
125 
126  case "illearningprogressgui":
127  $this->prepareOutput();
128 
129  $new_gui = new ilLearningProgressGUI(
131  $this->object->getRefId(),
132  $this->folder_request->getUserId() ?: $ilUser->getId()
133  );
134  $this->ctrl->forwardCommand($new_gui);
135  $this->tabs_gui->setTabActive('learning_progress');
136  break;
137 
138  // container page editing
139  case "ilcontainerpagegui":
140  $this->prepareOutput(false);
141  $ret = $this->forwardToPageObject();
142  if ($ret !== "") {
143  $this->tpl->setContent($ret);
144  }
145  $header_action = false;
146  break;
147 
148  case 'ilinfoscreengui':
149  $this->prepareOutput();
150  $this->infoScreen();
151  break;
152 
153  case 'ilobjectcopygui':
154  $this->prepareOutput();
155 
156  $cp = new ilObjectCopyGUI($this);
157  $cp->setType('fold');
158  $this->ctrl->forwardCommand($cp);
159  break;
160 
161  case "ilobjectcontentstylesettingsgui":
162  $this->checkPermission("write");
163  $this->setTitleAndDescription();
164  $this->showContainerPageTabs();
165  $settings_gui = $this->content_style_gui
166  ->objectSettingsGUIForRefId(
167  null,
168  $this->object->getRefId()
169  );
170  $this->ctrl->forwardCommand($settings_gui);
171  break;
172 
173  case 'ilexportgui':
174  $this->prepareOutput();
175 
176  $this->tabs_gui->setTabActive('export');
177  $exp = new ilExportGUI($this);
178  $exp->addFormat('xml');
179  $this->ctrl->forwardCommand($exp);
180  break;
181 
182  case "ilcommonactiondispatchergui":
183  $this->prepareOutput();
185  $this->ctrl->forwardCommand($gui);
186  break;
187 
188  case 'ildidactictemplategui':
189  $this->ctrl->setReturn($this, 'edit');
190  $did = new ilDidacticTemplateGUI($this);
191  $this->ctrl->forwardCommand($did);
192  break;
193  case 'ilcolumngui':
194  $this->tabs_gui->setTabActive('none');
195  $this->checkPermission("read");
196  $this->viewObject();
197  break;
198 
199  case 'ilobjecttranslationgui':
200  $this->checkPermissionBool("write");
201  $this->prepareOutput();
202  $this->setSubTabs("settings_trans");
203  $transgui = new ilObjectTranslationGUI($this);
204  $this->ctrl->forwardCommand($transgui);
205  break;
206 
207  default:
208 
209  $this->prepareOutput();
210  // cognos-blu-patch: begin
211  // removed timings forward
212  // cognos-blu-patch: end
213 
214  if (empty($cmd)) {
215  $cmd = "view";
216  }
217  $cmd .= "Object";
218  $this->$cmd();
219  break;
220  }
221 
222  if ($header_action) {
223  $this->addHeaderAction();
224  }
225  }
GUI class for the workflow of copying objects.
prepareOutput(bool $show_sub_objects=true)
setSubTabs(string $a_tab)
Repository GUI Utilities.
checkPermissionBool(string $perm, string $cmd="", string $type="", ?int $ref_id=null)
Class ilCourseContentGUI.
ILIAS Container InternalGUIService $gui
addHeaderAction()
Add header action menu.
This file is part of ILIAS, a powerful learning management system published by ILIAS open source e-Le...
checkPermission(string $perm, string $cmd="", string $type="", ?int $ref_id=null)
static getInstanceFromAjaxCall()
(Re-)Build instance from ajax call
GUI class for object translation handling.
+ Here is the call graph for this function:

◆ forwardToTimingsView()

ilObjFolderGUI::forwardToTimingsView ( )
protected

Definition at line 530 of file class.ilObjFolderGUI.php.

References ilObjectGUI\$tree, ilObject\_lookupObjId(), ilObjCourse\_lookupViewMode(), ilTree\checkForParentType(), ILIAS\Repository\ctrl(), ilSession\get(), ilSession\has(), ilSession\set(), and ilContainer\VIEW_TIMING.

530  : void
531  {
532  $tree = $this->tree;
533 
534  if (!$crs_ref = $tree->checkForParentType($this->ref_id, 'crs')) {
535  return;
536  }
537  if (!$this->ctrl->getCmd() && ilObjCourse::_lookupViewMode(ilObject::_lookupObjId($crs_ref)) === ilContainer::VIEW_TIMING) {
538  if (!ilSession::has('crs_timings')) {
539  ilSession::set('crs_timings', true);
540  }
541 
542  if (ilSession::get('crs_timings')) {
543  $this->ctrl->redirectByClass(ilCourseContentGUI::class, 'editUserTimings');
544  return;
545  }
546  }
547  ilSession::set('crs_timings', false);
548  }
static get(string $a_var)
static _lookupViewMode(int $a_id)
static _lookupObjId(int $ref_id)
checkForParentType(int $a_ref_id, string $a_type, bool $a_exclude_source_check=false)
Check for parent type e.g check if a folder (ref_id 3) is in a parent course obj => checkForParentTyp...
static has($a_var)
static set(string $a_var, $a_val)
Set a value.
+ Here is the call graph for this function:

◆ getEditFormCustomValues()

ilObjFolderGUI::getEditFormCustomValues ( array &  $a_values)
protected

Definition at line 294 of file class.ilObjFolderGUI.php.

References ilContainerSortingSettings\getSortMode(), and ILIAS\Repository\object().

294  : void
295  {
296  // we cannot use $this->object->getOrderType()
297  // if set to inherit it will be translated to parent setting
298  $sort = new ilContainerSortingSettings($this->object->getId());
299  $a_values["sor"] = $sort->getSortMode();
300  }
This file is part of ILIAS, a powerful learning management system published by ILIAS open source e-Le...
+ Here is the call graph for this function:

◆ getTabs()

ilObjFolderGUI::getTabs ( )
protected

Definition at line 397 of file class.ilObjFolderGUI.php.

References ilObjectGUI\$access, ilObjectGUI\$ctrl, $help, ilObjectGUI\$lng, ilContainerGUI\$rbacsystem, ilLearningProgressAccess\checkAccess(), ilRbacSystem\checkAccess(), ILIAS\Repository\ctrl(), ILIAS\Repository\object(), and ilLanguage\txt().

397  : void
398  {
400  $lng = $this->lng;
401  $ilCtrl = $this->ctrl;
402  $ilAccess = $this->access;
403  $ilHelp = $this->help;
404 
405  $this->ctrl->setParameter($this, "ref_id", $this->ref_id);
406 
407  $ilHelp->setScreenIdComponent("fold");
408 
409  $this->tabs_gui->setTabActive("");
410  if ($ilAccess->checkAccess('read', '', $this->ref_id)) {
411  $this->tabs_gui->addTab(
412  "view_content",
413  $lng->txt("content"),
414  $this->ctrl->getLinkTarget($this, "")
415  );
416 
417  //BEGIN ChangeEvent add info tab to category object
418  $force_active = $this->ctrl->getNextClass() === "ilinfoscreengui"
419  || strtolower($this->ctrl->getCmdClass()) === "ilnotegui";
420  $this->tabs_gui->addTarget(
421  "info_short",
422  $this->ctrl->getLinkTargetByClass(
423  ["ilobjfoldergui", "ilinfoscreengui"],
424  "showSummary"
425  ),
426  ["showSummary", "", "infoScreen"],
427  "",
428  "",
429  $force_active
430  );
431  //END ChangeEvent add info tab to category object
432  }
433 
434  if ($rbacsystem->checkAccess('write', $this->ref_id)) {
435  $this->tabs_gui->addTarget(
436  "settings",
437  $this->ctrl->getLinkTarget($this, "edit"),
438  "edit",
439  "",
440  "",
441  ($ilCtrl->getCmd() === "edit")
442  );
443  }
444 
445  // learning progress
446  if (ilLearningProgressAccess::checkAccess($this->object->getRefId())) {
447  $this->tabs_gui->addTarget(
448  'learning_progress',
449  $this->ctrl->getLinkTargetByClass(['ilobjfoldergui', 'illearningprogressgui'], ''),
450  '',
451  ['illplistofobjectsgui', 'illplistofsettingsgui', 'illearningprogressgui', 'illplistofprogressgui']
452  );
453  }
454 
455  if ($ilAccess->checkAccess('write', '', $this->object->getRefId())) {
456  $this->tabs_gui->addTarget(
457  'export',
458  $this->ctrl->getLinkTargetByClass('ilexportgui', ''),
459  'export',
460  'ilexportgui'
461  );
462  }
463 
464 
465  if ($rbacsystem->checkAccess('edit_permission', $this->ref_id)) {
466  $this->tabs_gui->addTarget(
467  "perm_settings",
468  $this->ctrl->getLinkTargetByClass([get_class($this), 'ilpermissiongui'], "perm"),
469  ["perm", "info", "owner"],
470  'ilpermissiongui'
471  );
472  }
473  }
ilRbacSystem $rbacsystem
txt(string $a_topic, string $a_default_lang_fallback_mod="")
gets the text for a given topic if the topic is not in the list, the topic itself with "-" will be re...
static checkAccess(int $a_ref_id, bool $a_allow_only_read=true)
check access to learning progress
checkAccess(string $a_operations, int $a_ref_id, string $a_type="")
checkAccess represents the main method of the RBAC-system in ILIAS3 developers want to use With this ...
ilLanguage $lng
ilAccessHandler $access
+ Here is the call graph for this function:

◆ infoScreen()

ilObjFolderGUI::infoScreen ( )
Exceptions
ilPermissionException

Definition at line 359 of file class.ilObjFolderGUI.php.

References ilObjectGUI\$access, $GLOBALS, ILIAS\Repository\ctrl(), ILIAS\Repository\lng(), and ILIAS\Repository\object().

Referenced by executeCommand().

359  : void
360  {
361  $ilAccess = $this->access;
362 
363  if (!$ilAccess->checkAccess("visible", "", $this->ref_id)) {
364  throw new ilPermissionException($this->lng->txt("msg_no_perm_read"));
365  }
366 
367  $info = new ilInfoScreenGUI($this);
368 
369  $GLOBALS['ilTabs']->activateTab('info_short');
370 
371  $info->enablePrivateNotes();
372 
373  if ($ilAccess->checkAccess("read", "", $this->requested_ref_id)) {
374  $info->enableNews();
375  }
376 
377  // no news editing for files, just notifications
378  $info->enableNewsEditing(false);
379  if ($ilAccess->checkAccess("write", "", $this->requested_ref_id)) {
380  $news_set = new ilSetting("news");
381  $enable_internal_rss = $news_set->get("enable_rss_for_internal");
382 
383  if ($enable_internal_rss) {
384  $info->setBlockProperty("news", "settings", '1');
385  $info->setBlockProperty("news", "public_notifications_option", '1');
386  }
387  }
388 
389 
390  // standard meta data
391  $info->addMetaDataSections($this->object->getId(), 0, $this->object->getType());
392 
393  // forward the command
394  $this->ctrl->forwardCommand($info);
395  }
This file is part of ILIAS, a powerful learning management system published by ILIAS open source e-Le...
$GLOBALS["DIC"]
Definition: wac.php:30
ilAccessHandler $access
+ Here is the call graph for this function:
+ Here is the caller graph for this function:

◆ infoScreenObject()

ilObjFolderGUI::infoScreenObject ( )

this one is called from the info button in the repository not very nice to set cmdClass/Cmd manually, if everything works through ilCtrl in the future this may be changed

Definition at line 351 of file class.ilObjFolderGUI.php.

References ILIAS\Repository\ctrl().

351  : void
352  {
353  $this->ctrl->redirectByClass(ilInfoScreenGUI::class, "showSummary");
354  }
+ Here is the call graph for this function:

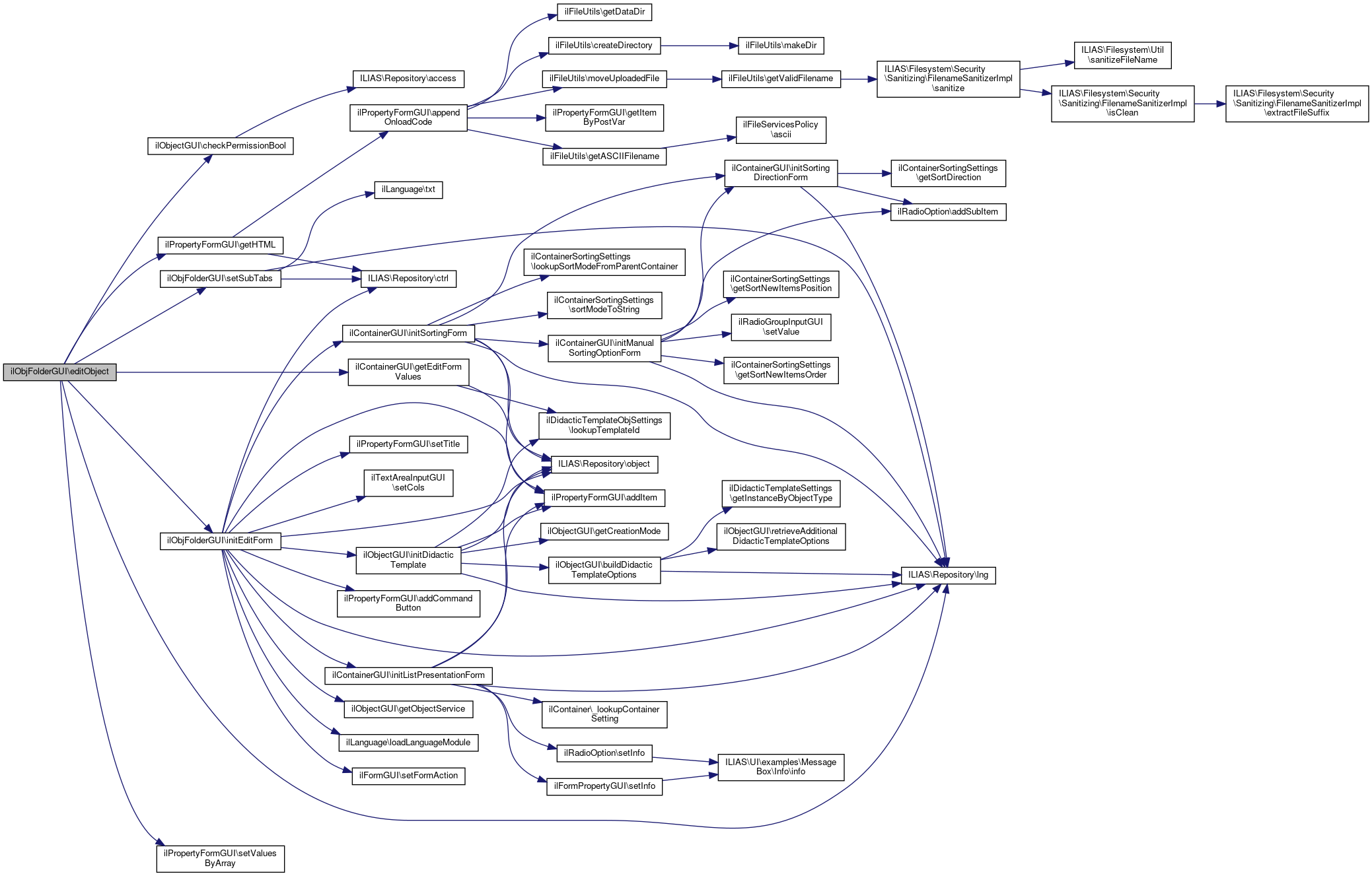
◆ initEditForm()

ilObjFolderGUI::initEditForm ( )
protected

Definition at line 232 of file class.ilObjFolderGUI.php.

References ilContainerGUI\$form, ilObjectGUI\$lng, ilPropertyFormGUI\addCommandButton(), ilPropertyFormGUI\addItem(), ILIAS\Repository\ctrl(), ilObjectGUI\getObjectService(), ilObjectGUI\initDidacticTemplate(), ilContainerGUI\initListPresentationForm(), ilContainerGUI\initSortingForm(), ILIAS\Repository\lng(), ilLanguage\loadLanguageModule(), ILIAS\Repository\object(), ilTextAreaInputGUI\setCols(), ilFormGUI\setFormAction(), ilPropertyFormGUI\setTitle(), ilContainer\SORT_CREATION, ilContainer\SORT_INHERIT, ilContainer\SORT_MANUAL, ilContainer\SORT_TITLE, and ilObject\TITLE_LENGTH.

Referenced by editObject().

233  {
234  $lng = $this->lng;
235  $obj_service = $this->getObjectService();
236 
237  $lng->loadLanguageModule($this->object->getType());
238 
239  $form = new ilPropertyFormGUI();
240  $form->setFormAction($this->ctrl->getFormAction($this, "update"));
241  $form->setTitle($this->lng->txt($this->object->getType() . "_edit"));
242 
243  // title
244  $ti = new ilTextInputGUI($this->lng->txt("title"), "title");
245  $ti->setSize(min(40, ilObject::TITLE_LENGTH));
246  $ti->setMaxLength(ilObject::TITLE_LENGTH);
247  $ti->setRequired(true);
248  $form->addItem($ti);
249 
250  // description
251  $ta = new ilTextAreaInputGUI($this->lng->txt("description"), "desc");
252  $ta->setCols(40);
253  $ta->setRows(2);
254  $form->addItem($ta);
255 
256  // Show didactic template type
257  $this->initDidacticTemplate($form);
258 
259  $pres = new ilFormSectionHeaderGUI();
260  $pres->setTitle($this->lng->txt('fold_presentation'));
261  $form->addItem($pres);
262 
263  // title and icon visibility
264  $form = $obj_service->commonSettings()->legacyForm($form, $this->object)->addTitleIconVisibility();
265 
266  // top actions visibility
267  $form = $obj_service->commonSettings()->legacyForm($form, $this->object)->addTopActionsVisibility();
268 
269  // custom icon
270  $form = $obj_service->commonSettings()->legacyForm($form, $this->object)->addIcon();
271 
272  // tile image
273  $form = $obj_service->commonSettings()->legacyForm($form, $this->object)->addTileImage();
274 
275  // list presentation
277 
278  $this->initSortingForm(
279  $form,
280  [
285  ]
286  );
287 
288  $form->addCommandButton("update", $this->lng->txt("save"));
289  //$this->form->addCommandButton("cancelUpdate", $lng->txt("cancel"));
290 
291  return $form;
292  }
const TITLE_LENGTH
loadLanguageModule(string $a_module)
Load language module.
ilLanguage $lng
setFormAction(string $a_formaction)
initDidacticTemplate(ilPropertyFormGUI $form)
addCommandButton(string $a_cmd, string $a_text, string $a_id="")
ilPropertyFormGUI $form
initListPresentationForm(ilPropertyFormGUI $form)
Add list presentation settings to form.
initSortingForm(ilPropertyFormGUI $form, array $a_sorting_settings)
Append sorting settings to property form.
This class represents a text area property in a property form.
+ Here is the call graph for this function:
+ Here is the caller graph for this function:

◆ modifyItemGUI()

ilObjFolderGUI::modifyItemGUI ( ilObjectListGUI  $a_item_list_gui,
array  $a_item_data 
)

Definition at line 497 of file class.ilObjFolderGUI.php.

References ilObjectGUI\$tree, ilObjCourse\_lookupAboStatus(), ilObject\_lookupObjId(), ilObjCourseGUI\_modifyItemGUI(), ilTree\checkForParentType(), and ILIAS\Repository\object().

497  : void
498  {
499  $tree = $this->tree;
500 
501  // if folder is in a course, modify item list gui according to course requirements
502  if ($course_ref_id = $tree->checkForParentType($this->object->getRefId(), 'crs')) {
503  $course_obj_id = ilObject::_lookupObjId($course_ref_id);
505  $a_item_list_gui,
506  'ilcoursecontentgui',
507  $a_item_data,
508  ilObjCourse::_lookupAboStatus($course_obj_id),
509  $course_ref_id,
510  $course_obj_id,
511  $this->object->getRefId()
512  );
513  }
514  }
static _lookupObjId(int $ref_id)
checkForParentType(int $a_ref_id, string $a_type, bool $a_exclude_source_check=false)
Check for parent type e.g check if a folder (ref_id 3) is in a parent course obj => checkForParentTyp...
static _modifyItemGUI(ilObjectListGUI $a_item_list_gui, string $a_cmd_class, array $a_item_data, bool $a_abo_status, int $a_course_ref_id, int $a_course_obj_id, int $a_parent_ref_id=0)
static _lookupAboStatus(int $a_id)
+ Here is the call graph for this function:

◆ renderObject()

ilObjFolderGUI::renderObject ( )

Definition at line 88 of file class.ilObjFolderGUI.php.

References ilContainerGUI\$tabs, and ilObjectGUI\checkPermission().

Referenced by viewObject().

88  : void
89  {
90  $ilTabs = $this->tabs;
91 
92  $this->checkPermission('read');
93 
94  $ilTabs->activateTab("view_content");
95  parent::renderObject();
96  }
checkPermission(string $perm, string $cmd="", string $type="", ?int $ref_id=null)
+ Here is the call graph for this function:
+ Here is the caller graph for this function:

◆ setFolderTree()

ilObjFolderGUI::setFolderTree ( ilTree  $a_tree)

Definition at line 227 of file class.ilObjFolderGUI.php.

227  : void
228  {
229  $this->folder_tree = $a_tree;
230  }

◆ setSubTabs()

ilObjFolderGUI::setSubTabs ( string  $a_tab)

Definition at line 570 of file class.ilObjFolderGUI.php.

References ilObjectGUI\$lng, ilContainerGUI\$tabs, ILIAS\Repository\ctrl(), ILIAS\Repository\lng(), and ilLanguage\txt().

Referenced by editObject(), and executeCommand().

570  : void
571  {
572  $ilTabs = $this->tabs;
573  $lng = $this->lng;
574 
575  $ilTabs->addSubTab(
576  "settings",
577  $lng->txt("fold_settings"),
578  $this->ctrl->getLinkTarget($this, 'edit')
579  );
580 
581  $this->tabs_gui->addSubTab(
582  "settings_trans",
583  $this->lng->txt("obj_multilinguality"),
584  $this->ctrl->getLinkTargetByClass("ilobjecttranslationgui", "")
585  );
586 
587  $ilTabs->activateSubTab($a_tab);
588  $ilTabs->activateTab("settings");
589  }
txt(string $a_topic, string $a_default_lang_fallback_mod="")
gets the text for a given topic if the topic is not in the list, the topic itself with "-" will be re...
ilLanguage $lng
+ Here is the call graph for this function:
+ Here is the caller graph for this function:

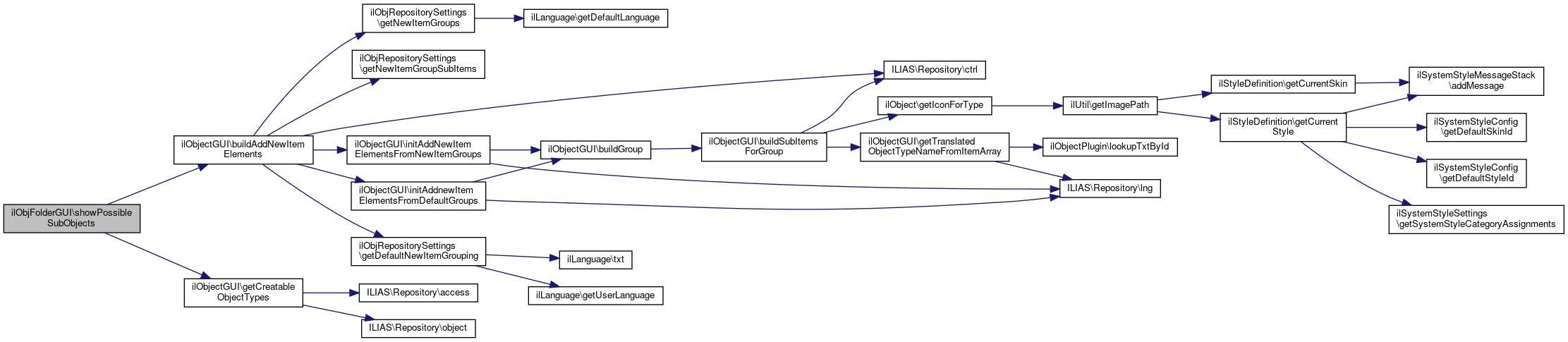
◆ showPossibleSubObjects()

ilObjFolderGUI::showPossibleSubObjects ( )
protected

show possible sub objects selection list

Definition at line 519 of file class.ilObjFolderGUI.php.

References ilContainerGUI\$gui, ilObjectGUI\buildAddNewItemElements(), and ilObjectGUI\getCreatableObjectTypes().

519  : void
520  {
523  $this->getCreatableObjectTypes()
524  )
525  );
526  $gui->render();
527  }
buildAddNewItemElements(array $subtypes, string $create_target_class=ilRepositoryGUI::class, ?int $redirect_target_ref_id=null,)
Render add new item selector.
ILIAS Container InternalGUIService $gui
+ Here is the call graph for this function:

◆ showSummaryObject()

ilObjFolderGUI::showSummaryObject ( )

this one is called from the info button in the repository not very nice to set cmdClass/Cmd manually, if everything works through ilCtrl in the future this may be changed

Definition at line 329 of file class.ilObjFolderGUI.php.

References ILIAS\Repository\ctrl().

329  : void
330  {
331  $this->ctrl->redirectByClass(ilInfoScreenGUI::class, "showSummary");
332  }
+ Here is the call graph for this function:

◆ updateCustom()

ilObjFolderGUI::updateCustom ( ilPropertyFormGUI  $form)
protected

Definition at line 302 of file class.ilObjFolderGUI.php.

References ilObjectGUI\getObjectService(), ilContainerGUI\saveListPresentation(), and ilContainerGUI\saveSortingSettings().

302  : void
303  {
304  $obj_service = $this->getObjectService();
305 
306  // title icon visibility
307  $obj_service->commonSettings()->legacyForm($form, $this->object)->saveTitleIconVisibility();
308 
309  // top actions visibility
310  $obj_service->commonSettings()->legacyForm($form, $this->object)->saveTopActionsVisibility();
311 
312  // custom icon
313  $obj_service->commonSettings()->legacyForm($form, $this->object)->saveIcon();
314 
315  // tile image
316  $obj_service->commonSettings()->legacyForm($form, $this->object)->saveTileImage();
317 
318  // list presentation
319  $this->saveListPresentation($form);
320 
321  $this->saveSortingSettings($form);
322  }
saveSortingSettings(ilPropertyFormGUI $form)
saveListPresentation(ilPropertyFormGUI $form)
+ Here is the call graph for this function:

◆ viewObject()

ilObjFolderGUI::viewObject ( )

Definition at line 68 of file class.ilObjFolderGUI.php.

References $GLOBALS, ilLearningProgress\_tracProgress(), ilObjectGUI\checkPermission(), ILIAS\Survey\Mode\getId(), ILIAS\Repository\object(), and renderObject().

Referenced by executeCommand().

68  : void
69  {
70  $this->checkPermission('read');
71  if (strtolower($this->folder_request->getBaseClass()) === "iladministrationgui") {
72  parent::viewObject();
73  return;
74  }
75 
76  // Trac access - see ilObjCourseGUI
78  $GLOBALS["ilUser"]->getId(),
79  $this->object->getId(),
80  $this->object->getRefId(),
81  'fold'
82  );
83 
84  $this->renderObject();
85  $this->tabs_gui->setTabActive('view_content');
86  }
static _tracProgress(int $a_user_id, int $a_obj_id, int $a_ref_id, string $a_obj_type='')
$GLOBALS["DIC"]
Definition: wac.php:30
checkPermission(string $perm, string $cmd="", string $type="", ?int $ref_id=null)
+ Here is the call graph for this function:
+ Here is the caller graph for this function:

Field Documentation

◆ $folder_request

StandardGUIRequest ilObjFolderGUI::$folder_request
protected

Definition at line 36 of file class.ilObjFolderGUI.php.

◆ $folder_tree

ilTree ilObjFolderGUI::$folder_tree

Definition at line 35 of file class.ilObjFolderGUI.php.

◆ $help

ilHelpGUI ilObjFolderGUI::$help
protected

Definition at line 34 of file class.ilObjFolderGUI.php.

Referenced by getTabs().


The documentation for this class was generated from the following file: